ZHCSPW7D March   2022  – December 2024 INA241A , INA241B

PRODUCTION DATA  

  1.   1
  2. 特性
  3. 应用
  4. 说明
  5. 器件比较
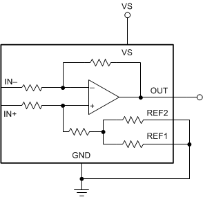
  6. 引脚配置和功能
  7. 规格
    1. 6.1 绝对最大额定值
    2. 6.2 ESD 等级
    3. 6.3 建议运行条件
    4. 6.4 热性能信息
    5. 6.5 电气特性
    6. 6.6 典型特性
  8. 详细说明
    1. 7.1 概述
    2. 7.2 功能方框图
    3. 7.3 特性说明
      1. 7.3.1 放大器输入共模信号
        1. 7.3.1.1 增强型 PWM 抑制操作
        2. 7.3.1.2 输入信号带宽
        3. 7.3.1.3 低输入偏置电流
        4. 7.3.1.4 低 VSENSE 运行
        5. 7.3.1.5 宽固定增益输出
        6. 7.3.1.6 宽电源电压
    4. 7.4 器件功能模式
      1. 7.4.1 使用基准引脚调整输出
      2. 7.4.2 单向电流测量的基准引脚连接
        1. 7.4.2.1 以接地为基准的输出
        2. 7.4.2.2 以 VS 为基准的输出
      3. 7.4.3 双向电流测量的基准引脚连接
        1. 7.4.3.1 将输出设置为外部基准电压
        2. 7.4.3.2 输出设置为 1/2 Vs 电压
        3. 7.4.3.3 输出设置为 1/2 外部基准
        4. 7.4.3.4 使用电阻分压器设置输出
      4. 7.4.4 高信号吞吐量
  9. 应用和实施
    1. 8.1 应用信息
      1. 8.1.1 RSENSE 和器件增益选择
    2. 8.2 典型应用
      1. 8.2.1 直列式电机电流感测应用
        1. 8.2.1.1 设计要求
        2. 8.2.1.2 详细设计过程
        3. 8.2.1.3 应用曲线
    3. 8.3 电源相关建议
      1. 8.3.1 电源去耦
    4. 8.4 布局
      1. 8.4.1 布局指南
      2. 8.4.2 布局示例
  10. 器件和文档支持
    1. 9.1 文档支持
      1. 9.1.1 相关文档
    2. 9.2 接收文档更新通知
    3. 9.3 支持资源
    4. 9.4 商标
    5. 9.5 静电放电警告
    6. 9.6 术语表
  11. 10修订历史记录
  12. 11机械、封装和可订购信息

封装选项

机械数据 (封装 | 引脚)
散热焊盘机械数据 (封装 | 引脚)
订购信息

以接地为基准的输出

在单向模式下使用 INA241x,且具有以接地为基准的输出时,两个参考输入均连接到地。当输入具有 0V 差分电压时(请参阅图 7-3),此配置将输出接地。

INA241A INA241B 以接地为基准的输出图 7-3 以接地为基准的输出