ZHCSB31C August   2011  – June 2014 DS90UR903Q-Q1 , DS90UR904Q-Q1

PRODUCTION DATA.  

  1. 特性
  2. 应用范围
  3. 说明
  4. 修订历史记录
  5. Pin Configuration and Functions
  6. Specifications
    1. 6.1  Absolute Maximum Ratings
    2. 6.2  Handling Ratings
    3. 6.3  Recommended Operating Conditions
    4. 6.4  Thermal Information
    5. 6.5  Electrical Characteristics
    6. 6.6  Recommended Serializer Timing for PCLK
    7. 6.7  Serial Control Bus AC Timing Specifications (SCL, SDA) - I2C Compliant (See )
    8. 6.8  Serial Control Bus DC Characteristics (SCL, SDA) - I2C Compliant
    9. 6.9  Serializer Switching Characteristics
    10. 6.10 Deserializer Switching Characteristics
    11. 6.11 Typical Characteristics
  7. Detailed Description
    1. 7.1 Overview
    2. 7.2 Functional Block Diagram
      1. 7.2.1 Typical Application Diagram
      2. 7.2.2 Block Diagrams
    3. 7.3 Feature Description
      1. 7.3.1 Serial Frame Format
      2. 7.3.2 Signal Quality Enhancers
        1. 7.3.2.1 Des - Receiver Input Equalization (EQ)
      3. 7.3.3 Emi Reduction
        1. 7.3.3.1 Des - Receiver Staggered Output
        2. 7.3.3.2 Des Spread Spectrum Clocking
    4. 7.4 Device Functional Modes
      1. 7.4.1 LVCMOS VDDIO Option
      2. 7.4.2 Powerdown
      3. 7.4.3 Pixel Clock Edge Select (TRFB/RRFB)
    5. 7.5 Programming
      1. 7.5.1 Description of Serial Control Bus
      2. 7.5.2 ID[X] Address Decoder
    6. 7.6 Register Maps
  8. Application and Implementation
    1. 8.1 Application Information
    2. 8.2 Typical Applications
      1. 8.2.1 Design Requirements
      2. 8.2.2 Detailed Design Procedure
        1. 8.2.2.1 Typical Application Connection
        2. 8.2.2.2 AC Coupling
        3. 8.2.2.3 Power Up Requirements and PDB PIN
        4. 8.2.2.4 Transmission Media
        5. 8.2.2.5 Serial Interconnect Guidelines
        6. 8.2.2.6 Application Curves
  9. Power Supply Recommendations
  10. 10Layout
    1. 10.1 Layout Guidelines
    2. 10.2 Layout Example
  11. 11器件和文档支持
    1. 11.1 文档支持
      1. 11.1.1 相关文档 
    2. 11.2 相关链接
    3. 11.3 商标
    4. 11.4 静电放电警告
    5. 11.5 术语表
  12. 12机械封装和可订购信息

封装选项

机械数据 (封装 | 引脚)
散热焊盘机械数据 (封装 | 引脚)
订购信息

7 Detailed Description

7.1 Overview

The DS90UR903Q/904Q FPD-Link II chipset is intended for video display applications. The Serializer/ Deserializer chipset operates from a 10 MHz to 43 MHz pixel clock frequency. The DS90UR903Q transforms a 21-bit wide parallel LVCMOS data bus into a single high-speed differential pair. The high-speed serial bit stream contains an embedded clock and DC-balance information which enhances signal quality to support AC coupling. The DS90UR904Q receives the single serial data stream and converts it back into a 21-bit wide parallel data bus.

7.2 Functional Block Diagram

7.2.1 Typical Application Diagram

30164627.gifFigure 20. Typical Application Circuit

7.2.2 Block Diagrams

30164628.gifFigure 21. Block Diagram30164629.gifFigure 22. Application Block Diagram

7.3 Feature Description

7.3.1 Serial Frame Format

The DS90UR903Q/904Q chipset will transmit and receive a pixel of data in the following format:

30164661.gifFigure 23. Serial Bitstream for 28-bit Symbol

The High Speed Serial Channel is a 28-bit symbol composed of 21 bits of data containing video data & control information transmitted from Serializer to Deserializer. CLK1 and CLK0 represent the embedded clock in the serial stream. CLK1 is always HIGH and CLK0 is always LOW. This data payload is optimized for signal transmission over an AC coupled link. Data is randomized, balanced and scrambled.

7.3.2 Signal Quality Enhancers

7.3.2.1 Des - Receiver Input Equalization (EQ)

The receiver inputs provided input equalization filter in order to compensate for loss from the media. The level of equalization is controlled via register setting.

7.3.3 Emi Reduction

7.3.3.1 Des - Receiver Staggered Output

The Receiver staggered outputs allows for outputs to switch in a random distribution of transitions within a defined window. Outputs transitions are distributed randomly. This minimizes the number of outputs switching simultaneously and helps to reduce supply noise. In addition it spreads the noise spectrum out reducing overall EMI.

7.3.3.2 Des Spread Spectrum Clocking

The DS90UR904Q parallel data and clock outputs have programmable SSCG ranges from 9 kHz–66 kHz and ±0.5%–±2% from 20 MHz to 43 MHz. The modulation rate and modulation frequency variation of output spread is controlled through the SSC control registers.

7.4 Device Functional Modes

7.4.1 LVCMOS VDDIO Option

1.8V or 3.3V SER Inputs and DES Outputs are user selectable to provide compatibility with 1.8V and 3.3V system interfaces.

7.4.2 Powerdown

The SER has a PDB input pin to ENABLE or Powerdown the device. The modes can be controlled by the host and is used to disable the Link to save power when the remote device is not operational. An auto mode is also available. In this mode, the PDB pin is tied High and the SER switches over to an internal oscillator when the PCLK stops or not present. When a PCLK starts again, the SER will then lock to the valid input PCLK and transmits the data to the DES. In powerdown mode, the high-speed driver outputs are static (High).

The DES has a PDB input pin to ENABLE or Powerdown the device. This pin can be controlled by the system and is used to disable the DES to save power. An auto mode is also available. In this mode, the PDB pin is tied High and the DES will enter powerdown when the serial stream stops. When the serial stream starts up again, the DES will lock to the input stream and assert the LOCK pin and output valid data. In powerdown mode, the Data and PCLK outputs are set by the OSS_SEL control register.

7.4.3 Pixel Clock Edge Select (TRFB/RRFB)

The TRFB/RRFB selects which edge of the Pixel Clock is used. For the SER, this register determines the edge that the data is latched on. If TRFB register is 1, data is latched on the Rising edge of the PCLK. If TRFB register is 0, data is latched on the Falling edge of the PCLK. For the DES, this register determines the edge that the data is strobed on. If RRFB register is 1, data is strobed on the Rising edge of the PCLK. If RRFB register is 0, data is strobed on the Falling edge of the PCLK.

30164651.gifFigure 24. Programmable PCLK Strobe Select

7.5 Programming

7.5.1 Description of Serial Control Bus

An integrated I2C slave controller is embedded in each of the DS90UR903Q Serializer and DS90UR904Q Deserializer. It must be used to access and program the extra features embedded within the configuration registers. Refer to Table 3 and Table 4 for details of control registers.

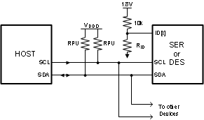
7.5.2 ID[X] Address Decoder

The ID[x] pin is used to decode and set the physical slave address of the Serializer/Deserializer (I2C only) to allow up to six devices on the bus using only a single pin. The pin sets one of six possible addresses for each Serializer/Deserializer device. The pin must be pulled to VDD (1.8V, NOT VDDIO)) with a 10 kΩ resistor and a pull down resistor (RID) of the recommended value to set the physical device address. The recommended maximum resistor tolerance is 0.1% worst case (0.2% total tolerance).

30164643.gifFigure 25. Serial Control Bus Connection

Table 1. ID[x] Resistor Value – DS90UR903Q

ID[x] RESISTOR VALUE - DS90UR903Q Ser
RESISTOR RID Ω (±0.1%) ADDRESS 7'b(11) ADDRESS 8'b 0 APPENDED (WRITE)
0
GND
7b' 101 1000 (h'58) 8b' 1011 0000 (h'B0)
2.0k 7b' 101 1001 (h'59) 8b' 1011 0010 (h'B2)
4.7k 7b' 101 1010 (h'5A) 8b' 1011 0100 (h'B4)
8.2k 7b' 101 1011 (h'5B) 8b' 1011 0110 (h'B6)
12.1k 7b' 101 1100 (h'5C) 8b' 1011 1000 (h'B8)
39.0k 7b' 101 1110 (h'5E) 8b' 1011 1100 (h'BC)

Table 2. ID[x] Resistor Value – DS90UR904Q

ID[x] RESISTOR VALUE - DS90UR904Q Des
RESISTOR RID Ω (±0.1%) ADDRESS 7'b(11) ADDRESS 8'b 0 APPENDED (WRITE)
0
GND
7b' 110 0000 (h'60) 8b' 1100 0000 (h'C0)
2.0k 7b' 110 0001 (h'61) 8b' 1100 0010 (h'C2)
4.7k 7b' 110 0010 (h'62) 8b' 1100 0100 (h'C4)
8.2k 7b' 110 0011 (h'63) 8b' 1101 0110 (h'C6)
12.1k 7b' 110 0100 (h'64) 8b' 1101 1000 (h'C8)
39.0k 7b' 110 0110 (h'66) 8b' 1100 1100 (h'CC)

7.6 Register Maps

Table 3. DS90UR903Q Control Registers

ADDR (HEX) NAME BITS FIELD R/W DEFAULT DESCRIPTION
0 I2C Device ID 7:1 DEVICE ID RW 0xB0'h 7-bit address of Serializer; 0x58'h
(1011_000X'b) default
0 SER ID SEL 0: Device ID is from ID[x]
1: Register I2C Device ID overrides ID[x] 
1 Reset 7:3 RESERVED 0x00'h Reserved 
2 RESERVED RW 0 Reserved
1 DIGITAL
RESET0
RW 0
self clear
1: Resets the device to default register values. Does not affect device I2C Bus or Device ID
0 DIGITAL RESET1 RW 0
self clear
1: Digital Reset, retains all register values
2 Reserved 7:0 RESERVED 0x20'h Reserved
3 Reserved 7:6 RESERVED 11'b Reserved
VDDIO Control 5 VDDIO CONTOL RW 1 Auto VDDIO detect
Allows manual setting of VDDIO by register.
0: Disable
1: Enable (auto detect mode)
VDDIO Mode 4 VDDIO MODE RW 1 VDDIO voltage set
Only used when VDDIOCONTROL = 0
0: 1.8V
1: 3.3V
RESERVED 3 RESERVED RW 1 Reserved
RESERVED 2 RESERVED 0 Reserved
PCLK_AUTO 1 PCLK_AUTO RW 1 Switch over to internal 25 MHz Oscillator clock in the absence of PCLK
0: Disable
1: Enable
TRFB 0 TRFB RW 1 Pixel Clock Edge Select:
0: Parallel Interface Data is strobed on the Falling Clock TRFB 0 TRFB RW 1 Edge.
1: Parallel Interface Data is strobed on the Rising Clock Edge.
4 Reserved 7:0 RESERVED 0x80'h Reserved
5 Reserved 7:0 RESERVED RW 0x40'h Reserved
6 Reserved 7:0 RESERVED RW 0xC0'h Reserved
7 Reserved 7:0 RESERVED RW 0x00'h Reserved
8 Reserved 7:0 RESERVED 0x00'h Reserved
9 Reserved 7:0 RESERVED 0x01'h Reserved
A Reserved 7:0 RESERVED 0x00'h Reserved
B Reserved 7:0 RESERVED 0x00'h Reserved
C Reserved 7:3 RESERVED 0x00'h Reserved
PCLK Detect 2 PCLK DETECT R 0 1: Valid PCLK detected
0: Valid PCLK not detected
Reserved 3 RESERVED 0 Reserved
Reserved 0 RESERVED R 0 Reserved
D Reserved 7:0 RESERVED 0x11'h Reserved
E Reserved 7:0 RESERVED 0x01'h Reserved
F Reserved 7:0 RESERVED 0x03'h Reserved
10 Reserved 7:0 RESERVED 0x03'h Reserved
11 Reserved 7:0 RESERVED 0x03'h Reserved
12 Reserved 7:0 RESERVED 0x03'h Reserved
13 General Purpose Control Reg 7:0 GPCR[7] RW 0x00'h 0: LOW
1: HIGH
GPCR[6]
GPCR[5]
GPCR[4]
GPCR[3]
GPCR[2]
GPCR[1]
GPCR[0]

Table 4. DS90UR904Q Control Registers

ADDR (HEX) NAME BITS FIELD R/W DEFAULT DESCRIPTION
0 I2C Device ID 7:1 DEVICE ID RW 0xC0'h 7-bit address of Deserializer;
0x60h
(1100_000X) default
0 DES ID SEL 0: Device ID is from ID[x]
1: Register I2C Device ID overrides ID[x]
1 Reset 7:3 RESERVED 0x00'h Reserved
2 RESERVED RW 0 Reserved
1 DIGITALRESET0 RW 0
self clear
1: Resets the device to default register values. Does not affect device I2C Bus or Device ID
0 DIGITALRESET1 RW 0
self clear
1: Digital Reset, retains all register values
2 RESERVED 7:6 RESERVED 00'b Reserved
Auto Clock 5 AUTO_CLOCK RW 0 1: Output PCLK or Internal 25 MHz Oscillator clock
0: Only PCLK when valid PCLK present
OSS Select 4 OSS_SEL RW 0 Output Sleep State Select
0: Outputs = TRI-STATE, when LOCK = L
1: Outputs = LOW , when LOCK = L
SSCG 3:0 SSCG 0000'b SSCG Select
0000: Normal Operation, SSCG OFF (default)
0001: fmod (kHz) PCLK/2168, fdev ±0.50%
0010: fmod (kHz) PCLK/2168, fdev ±1.00%
0011: fmod (kHz) PCLK/2168, fdev ±1.50%
0100: fmod (kHz) PCLK/2168, fdev ±2.00%
0101: fmod (kHz) PCLK/1300, fdev ±0.50%
0110: fmod (kHz) PCLK/1300, fdev ±1.00%
0111: fmod (kHz) PCLK/1300, fdev ±1.50%
1000: fmod (kHz) PCLK/1300, fdev ±2.00%
1001: fmod (kHz) PCLK/868, fdev ±0.50%
1010: fmod (kHz) PCLK/868, fdev ±1.00%
1011: fmod (kHz) PCLK/868, fdev ±1.50%
1100: fmod (kHz) PCLK/868, fdev ±2.00%
1101: fmod (kHz) PCLK/650, fdev ±0.50%
1110: fmod (kHz) PCLK/650, fdev ±1.00%
1111: fmod (kHz) PCLK/650, fdev ±1.50%
3 RESERVED 7:6 RESERVED 11'b Reserved
VDDIO Control 5 VDDIO CONTROL RW 1 Auto voltage control
0: Disable
1: Enable (auto detect mode)
VDDIO Mode 4 VDDIO MODE RW 0 VDDIO voltage set
0: 1.8V
1: 3.3V
RESERVED 3 RESERVED RW 1 Reserved
RESERVED 2 RESERVED RW 0 Reserved
RESERVED 1 RESERVED 0 Reserved
RRFB 0 RRFB RW 1 Pixel Clock Edge Select
0: Parallel Interface Data is strobed on the Falling Clock Edge
1: Parallel Interface Data is strobed on the Rising Clock Edge.
4 EQ Control 7:0 EQ RW 0x00'h EQ Gain
00'h = ~0.0 dB
01'h = ~4.5 dB
03'h = ~6.5 dB
07'h = ~7.5 dB
0F'h = ~8.0 dB
1F'h = ~11.0 dB
3F'h = ~12.5 dB
FF'h = ~14.0 dB
5 RESERVED 7:0 RESERVED 0x00'h Reserved
6 RESERVED 7 RESERVED 0 Reserved
RESERVED 6:4 RESERVED RW 000'b Reserved
RESERVED 3:0 RESERVED RW 1111'b Reserved
7 RESERVED 7:0 RESERVED RW 0xB0'h Reserved
8:17 RESERVED 7:0 RESERVED RW 0x00'h Reserved
18 RESERVED 7:0 RESERVED 0x00'h Reserved
19 RESERVED 7:0 RESERVED 0x01'h Reserved
1A RESERVED 7:0 RESERVED 0x00'h Reserved
1B RESERVED 7:0 RESERVED 0x00'h Reserved
1C RESERVED 7:3 RESERVED 0x00'h Reserved
RESERVED 2 RESERVED 0 Reserved
Signal Detect Status 1 R 0 0: Active signal not detected
1: Active signal detected
LOCK Pin Status 0 R 0 0: CDR/PLL Unlocked
1: CDR/PLL Locked
1D Reserved 7:0 RESERVED 0x17'h Reserved
1E Reserved 7:0 RESERVED 0x07'h Reserved
1F Reserved 7:0 RESERVED 0x01'h Reserved
20 Reserved 7:0 RESERVED 0x01'h Reserved
21 Reserved 7:0 RESERVED 0x01'h Reserved
22 Reserved 7:0 RESERVED 0x01'h Reserved
23 General Purpose Control Reg 7:0 GPCR[7]
GPCR[6]
GPCR[5]
GPCR[4]
GPCR[3]
GPCR[2]
GPCR[1]
GPCR[0]
RW 0x00'h 0: LOW
1: HIGH
24 RESERVED 0 RESERVED RW 0 Reserved
25 RESERVED 7:0 RESERVED R 0x00'h Reserved
26 RESERVED 7:6 RESERVED RW 00'b Reserved
5:0 RESERVED RW 0 Reserved