ZHCSD39B November   2014  – August 2019 DS90UH929-Q1

PRODUCTION DATA.  

  1. 特性
  2. 应用
  3. 说明
    1.     Device Images
      1.      应用图表
  4. 修订历史记录
  5. Pin Configuration and Functions
    1.     Pin Functions
  6. Specifications
    1. 6.1  Absolute Maximum Ratings
    2. 6.2  ESD Ratings
    3. 6.3  Recommended Operating Conditions
    4. 6.4  Thermal Information
    5. 6.5  DC Electrical Characteristics
    6. 6.6  AC Electrical Characteristics
    7. 6.7  DC And AC Serial Control Bus Characteristics
    8. 6.8  Recommended Timing for the Serial Control Bus
    9. 6.9  Timing Diagrams
    10. 6.10 Typical Characteristics
  7. Detailed Description
    1. 7.1 Overview
    2. 7.2 Functional Block Diagram
    3. 7.3 Feature Description
      1. 7.3.1  High-Definition Multimedia Interface (HDMI)
        1. 7.3.1.1 HDMI Receive Controller
      2. 7.3.2  Transition Minimized Differential Signaling
      3. 7.3.3  Enhanced Display Data Channel
      4. 7.3.4  Extended Display Identification Data (EDID)
        1. 7.3.4.1 External Local EDID (EEPROM)
        2. 7.3.4.2 Internal EDID (SRAM)
        3. 7.3.4.3 External Remote EDID
        4. 7.3.4.4 Internal Pre-Programmed EDID
      5. 7.3.5  Consumer Electronics Control (CEC)
      6. 7.3.6  +5-V Power Signal
      7. 7.3.7  Hot Plug Detect (HPD)
      8. 7.3.8  High-Speed Forward Channel Data Transfer
      9. 7.3.9  Back Channel Data Transfer
      10. 7.3.10 Power Down (PDB)
      11. 7.3.11 Serial Link Fault Detect
      12. 7.3.12 Interrupt Pin (INTB)
      13. 7.3.13 Remote Interrupt Pin (REM_INTB)
      14. 7.3.14 General-Purpose I/O
        1. 7.3.14.1 GPIO[3:0] Configuration
        2. 7.3.14.2 GPIO_REG[8:5] Configuration
      15. 7.3.15 Backward Compatibility
      16. 7.3.16 Audio Modes
        1. 7.3.16.1 HDMI Audio
        2. 7.3.16.2 DVI I2S Audio Interface
          1. 7.3.16.2.1 I2S Transport Modes
          2. 7.3.16.2.2 I2S Repeater
        3. 7.3.16.3 AUX Audio Channel
        4. 7.3.16.4 TDM Audio Interface
      17. 7.3.17 HDCP
        1. 7.3.17.1 HDCP I2S Audio Encryption
      18. 7.3.18 Built-In Self Test (BIST)
        1. 7.3.18.1 BIST Configuration And Status
        2. 7.3.18.2 Forward Channel and Back Channel Error Checking
      19. 7.3.19 Internal Pattern Generation
        1. 7.3.19.1 Pattern Options
        2. 7.3.19.2 Color Modes
        3. 7.3.19.3 Video Timing Modes
        4. 7.3.19.4 External Timing
        5. 7.3.19.5 Pattern Inversion
        6. 7.3.19.6 Auto Scrolling
        7. 7.3.19.7 Additional Features
      20. 7.3.20 Spread Spectrum Clock Tolerance
    4. 7.4 Device Functional Modes
      1. 7.4.1 Mode Select Configuration Settings (MODE_SEL[1:0])
      2. 7.4.2 FPD-Link III Single Link Operation
      3. 7.4.3 Frequency Detection Circuit May Reset the FPD-Link III PLL During a Temperature Ramp
    5. 7.5 Programming
      1. 7.5.1 Serial Control Bus
      2. 7.5.2 Multi-Master Arbitration Support
      3. 7.5.3 I2C Restrictions on Multi-Master Operation
      4. 7.5.4 Multi-Master Access to Device Registers for Newer FPD-Link III Devices
      5. 7.5.5 Multi-Master Access to Device Registers for Older FPD-Link III Devices
      6. 7.5.6 Restrictions on Control Channel Direction for Multi-Master Operation
    6. 7.6 Register Maps
  8. Application and Implementation
    1. 8.1 Applications Information
    2. 8.2 Typical Applications
      1. 8.2.1 Design Requirements
      2. 8.2.2 Detailed Design Procedure
        1. 8.2.2.1 High-Speed Interconnect Guidelines
      3. 8.2.3 Application Curves
        1. 8.2.3.1 Application Performance Plots
  9. Power Supply Recommendations
    1. 9.1 Power-Up Requirements and PDB Pin
  10. 10Layout
    1. 10.1 Layout Guidelines
    2. 10.2 Layout Example
  11. 11器件和文档支持
    1. 11.1 文档支持
      1. 11.1.1 相关文档
    2. 11.2 接收文档更新通知
    3. 11.3 商标
    4. 11.4 静电放电警告
    5. 11.5 Glossary
  12. 12机械、封装和可订购信息

封装选项

机械数据 (封装 | 引脚)
散热焊盘机械数据 (封装 | 引脚)
订购信息

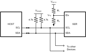
Serial Control Bus

This serializer may also be configured by the use of a I2C-compatible serial control bus. Multiple devices may share the serial control bus (up to 8 device addresses supported). The device address is set through a resistor divider (R1 and R2 — see Figure 17 below) connected to the IDx pin.

DS90UH929-Q1 IDx.gifFigure 17. Serial Control Bus Connection

The serial control bus consists of two signals, SCL and SDA. SCL is a Serial Bus Clock Input. SDA is the Serial Bus Data Input / Output signal. Both SCL and SDA signals require an external pullup resistor to VDD18 or VDD33. For most applications, a 4.7-kΩ pullup resistor is recommended. However, the pullup resistor value may be adjusted for capacitive loading and data rate requirements. The signals are either pulled High, or driven Low.

The IDx pin configures the control interface to one of 8 possible device addresses. A pullup resistor and a pulldown resistor may be used to set the appropriate voltage on the IDx input pin See Table 8. 1% or 5% resistors can be used.

Table 7. Serial Control Bus Addresses for IDx

# RATIO
VR2 / VDD18
IDEAL VR2
(V)
SUGGESTED RESISTOR R1 kΩ (1% tol) SUGGESTED RESISTOR R2 kΩ (1% tol) 7-BIT ADDRESS 8-BIT ADDRESS
1 0 0 OPEN Any value less than 100(1) 0x0C 0x18
2 0.208 0.374 118 30.9 0x0E 0x1C
3 0.323 0.582 107 51.1 0x10 0x20
4 0.440 0.792 113 88.7 0x12 0x24
5 0.553 0.995 82.5 102 0x14 0x28
6 0.668 1.202 68.1 137 0x16 0x2C
7 0.789 1.420 56.2 210 0x18 0x30
8 1 1.8 Any value less than 100(1) OPEN 0x1A 0x34

The Serial Bus protocol is controlled by START, START-Repeated, and STOP phases. A START occurs when SCL transitions Low while SDA is High. A STOP occurs when SDA transitions High while SCL is also HIGH. See Figure 18.

DS90UH929-Q1 30193351.gifFigure 18. Start and Stop Conditions

To communicate with an I2C slave, the host controller (master) sends the slave address and listens for a response from the slave. This response is referred to as an acknowledge bit (ACK). If a slave on the bus is addressed correctly, it Acknowledges (ACKs) the master by driving the SDA bus Low. If the address does not match a slave address of the device, it Not-acknowledges (NACKs) the master by letting SDA be pulled High. ACKs also occur on the bus when data is being transmitted. When the master is writing data, the slave ACKs after every data byte is successfully received. When the master is reading data, the master ACKs after every data byte is received to let the slave know that the host is ready to receive another data byte. When the master wants to stop reading, it NACKs after the last data byte and creates a stop condition on the bus. All communication on the bus begins with either a Start condition or a Repeated Start condition. All communication on the bus ends with a Stop condition. A READ is shown in Figure 19 and a WRITE is shown in Figure 20.

DS90UH929-Q1 30193338.gifFigure 19. Serial Control Bus — Read
DS90UH929-Q1 30193339.gifFigure 20. Serial Control Bus — Write

The I2C Master located at the serializer must support I2C clock stretching. For more information on I2C interface requirements and throughput considerations, refer to the TI Application Note AN-2173 I2C Communication Over FPD-Link III with Bidirectional Control Channel (SNLA131).