ZHCSIG1D August   2016  – September 2023 DS90UB960-Q1

PRODUCTION DATA  

  1.   1
  2. 特性
  3. 应用
  4. 说明
  5. Revision History
  6. Pin Configuration and Functions
    1.     Pin Functions
  7. Specifications
    1. 6.1  Absolute Maximum Ratings
    2. 6.2  ESD Ratings
    3. 6.3  Recommended Operating Conditions
    4. 6.4  Thermal Information
    5. 6.5  DC Electrical Characteristics
    6. 6.6  AC Electrical Characteristics
    7. 6.7  CSI-2 Timing Specifications
    8. 6.8  Recommended Timing for the Serial Control Bus
    9. 6.9  Timing Diagrams
    10. 6.10 Typical Characteristics
  8. Detailed Description
    1. 7.1 Overview
      1. 7.1.1 Functional Description
    2. 7.2 Functional Block Diagram
    3. 7.3 Feature Description
    4. 7.4 Device Functional Modes
      1. 7.4.1  CSI-2 Mode
      2. 7.4.2  RAW Mode
      3. 7.4.3  MODE Pin
      4. 7.4.4  REFCLK
      5. 7.4.5  Receiver Port Control
        1. 7.4.5.1 Video Stream Forwarding
      6. 7.4.6  Input Jitter Tolerance
      7. 7.4.7  Adaptive Equalizer
        1. 7.4.7.1 Transmission Distance
        2. 7.4.7.2 Channel Requirements
        3. 7.4.7.3 Adaptive Equalizer Algorithm
        4. 7.4.7.4 AEQ Settings
          1. 7.4.7.4.1 AEQ Start-Up and Initialization
          2. 7.4.7.4.2 AEQ Range
          3. 7.4.7.4.3 AEQ Timing
          4. 7.4.7.4.4 AEQ Threshold
      8. 7.4.8  Channel Monitor Loop-Through Output Driver
        1. 7.4.8.1 Code Example for CMLOUT FPD3 RX Port 0:
      9. 7.4.9  RX Port Status
        1. 7.4.9.1 RX Parity Status
        2. 7.4.9.2 FPD-Link Decoder Status
        3. 7.4.9.3 RX Port Input Signal Detection
        4. 7.4.9.4 Line Counter
        5. 7.4.9.5 Line Length
      10. 7.4.10 Sensor Status
      11. 7.4.11 GPIO Support
        1. 7.4.11.1 GPIO Input Control and Status
        2. 7.4.11.2 GPIO Output Pin Control
        3. 7.4.11.3 Forward Channel GPIO
        4. 7.4.11.4 Back Channel GPIO
        5. 7.4.11.5 GPIO Pin Status
        6. 7.4.11.6 Other GPIO Pin Controls
      12. 7.4.12 RAW Mode LV / FV Controls
      13. 7.4.13 CSI-2 Protocol Layer
      14. 7.4.14 CSI-2 Short Packet
      15. 7.4.15 CSI-2 Long Packet
      16. 7.4.16 CSI-2 Data Identifier
      17. 7.4.17 Virtual Channel and Context
      18. 7.4.18 CSI-2 Mode Virtual Channel Mapping
        1. 7.4.18.1 Example 1
        2. 7.4.18.2 Example 2:
      19. 7.4.19 CSI-2 Transmitter Frequency
      20. 7.4.20 CSI-2 Output Bandwidth
        1. 7.4.20.1 CSI-2 Output Bandwidth Calculation Example
      21. 7.4.21 CSI-2 Transmitter Status
      22. 7.4.22 Video Buffers
      23. 7.4.23 CSI-2 Line Count and Line Length
      24. 7.4.24 FrameSync Operation
        1. 7.4.24.1 External FrameSync Control
        2. 7.4.24.2 Internally Generated FrameSync
          1. 7.4.24.2.1 Code Example for Internally Generated FrameSync
      25. 7.4.25 CSI-2 Forwarding
        1. 7.4.25.1 Best-Effort Round Robin CSI-2 Forwarding
        2. 7.4.25.2 Synchronized CSI-2 Forwarding
        3. 7.4.25.3 Basic Synchronized CSI-2 Forwarding
          1. 7.4.25.3.1 Code Example for Basic Synchronized CSI-2 Forwarding
        4. 7.4.25.4 Line-Interleaved CSI-2 Forwarding
          1. 7.4.25.4.1 Code Example for Line-Interleaved CSI-2 Forwarding
        5. 7.4.25.5 Line-Concatenated CSI-2 Forwarding
          1. 7.4.25.5.1 Code Example for Line-Concatenated CSI-2 Forwarding
        6. 7.4.25.6 CSI-2 Replicate Mode
        7. 7.4.25.7 CSI-2 Transmitter Output Control
        8. 7.4.25.8 Enabling and Disabling CSI-2 Transmitters
    5. 7.5 Programming
      1. 7.5.1  Serial Control Bus
      2. 7.5.2  Second I2C Port
      3. 7.5.3  I2C Target Operation
      4. 7.5.4  Remote Target Operation
      5. 7.5.5  Remote Target Addressing
      6. 7.5.6  Broadcast Write to Remote Devices
        1. 7.5.6.1 Code Example for Broadcast Write
      7. 7.5.7  I2C Controller Proxy
      8. 7.5.8  I2C Controller Proxy Timing
        1. 7.5.8.1 Code Example for Configuring Fast-Mode Plus I2C Operation
      9. 7.5.9  Interrupt Support
        1. 7.5.9.1 Code Example to Enable Interrupts
        2. 7.5.9.2 FPD-Link III Receive Port Interrupts
        3. 7.5.9.3 Interrupts on Forward Channel GPIO
        4. 7.5.9.4 Interrupts on Change in Sensor Status
        5. 7.5.9.5 Code Example to Readback Interrupts
        6. 7.5.9.6 CSI-2 Transmit Port Interrupts
      10. 7.5.10 Error Handling
        1. 7.5.10.1 Receive Frame Threshold
        2. 7.5.10.2 Port PASS Control
      11. 7.5.11 Timestamp – Video Skew Detection
      12. 7.5.12 Pattern Generation
        1. 7.5.12.1 Reference Color Bar Pattern
        2. 7.5.12.2 Fixed Color Patterns
        3. 7.5.12.3 Pattern Generator Programming
          1. 7.5.12.3.1 Determining Color Bar Size
        4. 7.5.12.4 Code Example for Pattern Generator
      13. 7.5.13 FPD-Link BIST Mode
        1. 7.5.13.1 BIST Operation
    6. 7.6 Register Maps
      1. 7.6.1 Main Registers
      2. 7.6.2 Indirect Access Registers
        1. 7.6.2.1 PATGEN_And_CSI-2 Registers
  9. Application and Implementation
    1. 8.1 Application Information
      1. 8.1.1 Power Over Coax
    2. 8.2 Typical Application
      1. 8.2.1 Design Requirements
      2. 8.2.2 Detailed Design Procedure
      3. 8.2.3 Application Curves
    3. 8.3 System Examples
    4. 8.4 Power Supply Recommendations
      1. 8.4.1 VDD Power Supply
      2. 8.4.2 Power-Up Sequencing
        1. 8.4.2.1 PDB Pin
        2. 8.4.2.2 System Initialization
    5. 8.5 Layout
      1. 8.5.1 Layout Guidelines
        1. 8.5.1.1 Ground
        2. 8.5.1.2 Routing FPD-Link III Signal Traces and PoC Filter
        3. 8.5.1.3 CSI-2 Guidelines
      2. 8.5.2 Layout Example
  10. Device and Documentation Support
    1. 9.1 Documentation Support
      1. 9.1.1 Related Documentation
    2. 9.2 Receiving Notification of Documentation Updates
    3. 9.3 支持资源
    4. 9.4 Trademarks
    5. 9.5 静电放电警告
    6. 9.6 术语表
  11. 10Mechanical, Packaging, and Orderable Information

封装选项

机械数据 (封装 | 引脚)
散热焊盘机械数据 (封装 | 引脚)
订购信息

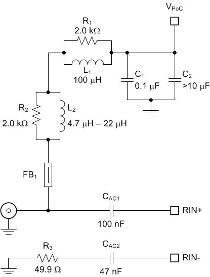
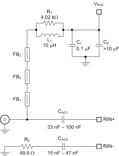
Power Over Coax

The DS90UB960-Q1 is designed to support the Power-over-Coax (PoC) method of powering remote sensor systems. With this method, the power is delivered over the same medium (a coaxial cable) used for high-speed digital video data and bidirectional control and diagnostics data transmission. The method uses passive networks or filters that isolate the transmission line from the loading of the DC-DC regulator circuits and their connecting power traces on both sides of the link as shown in Figure 8-1.

GUID-DDCF6945-B949-429F-A352-C0E861ACD0B0-low.gifFigure 8-1 Power-over-Coax (PoC) System Diagram

The PoC networks' impedance of ≥ 1 kΩ over a specific frequency band is recommended to isolate the transmission line from the loading of the regulator circuits provided good layout practices are followed and the PCB return loss requirements given in Table 8-3 are met. Higher PoC network impedance will contribute to favorable insertion loss and return loss characteristics in the high-speed channel. The lower limit of the frequency band is defined as ½ of the frequency of the back channel, fBC. The upper limit of the frequency band is the frequency of the forward high-speed channel, fFC. However, the main criteria that need to be met in the total high-speed channel, which consists of a serializer PCB, a deserializer PCB, and a cable, are the insertion loss and return loss limits defined in the Total Channel Requirements (see 具有两个 MIPI CSI-2 端口DS90UB960-Q1 四路 4.16Gbps FPD-Link III 解串器集线器 具有两个 MIPI CSI-2 端口的 DS90UB960-Q1 四路 4.16Gbps FPD-Link III 解串器集线器 具有两个 MIPI CSI-2 端口的 DS90UB960-Q1 四路 4.16Gbps FPD-Link III 解串器集线器 特性 特性 应用 应用 说明 说明 Table of Contents Table of Contents Revision History Revision History Revision History Revision History Revision History Revision History Pin Configuration and Functions Pin Configuration and Functions Pin Functions Pin Functions Specifications Specifications Absolute Maximum Ratings Absolute Maximum Ratings ESD Ratings ESD Ratings Recommended Operating Conditions Recommended Operating Conditions Thermal Information Thermal Information DC Electrical Characteristics DC Electrical Characteristics AC Electrical Characteristics AC Electrical Characteristics CSI-2 Timing Specifications CSI-2 Timing Specifications Recommended Timing for the Serial Control Bus Recommended Timing for the Serial Control Bus Timing Diagrams Timing Diagrams Typical Characteristics Typical Characteristics Detailed Description Detailed Description Overview Overview Functional Description Functional Description Functional Block Diagram Functional Block Diagram Feature Description Feature Description Device Functional Modes Device Functional Modes CSI-2 Mode CSI-2 Mode RAW Mode RAW Mode MODE Pin MODE Pin REFCLK REFCLK Receiver Port Control Receiver Port Control Video Stream Forwarding Video Stream Forwarding Input Jitter Tolerance Input Jitter Tolerance Adaptive Equalizer Adaptive Equalizer Transmission Distance Transmission Distance Channel Requirements Channel Requirements Adaptive Equalizer Algorithm Adaptive Equalizer Algorithm AEQ Settings AEQ Settings AEQ Start-Up and Initialization AEQ Start-Up and Initialization AEQ Range AEQ Range AEQ Timing AEQ Timing AEQ Threshold AEQ Threshold Channel Monitor Loop-Through Output Driver Channel Monitor Loop-Through Output Driver Code Example for CMLOUT FPD3 RX Port 0: Code Example for CMLOUT FPD3 RX Port 0: RX Port Status RX Port Status RX Parity Status RX Parity Status FPD-Link Decoder Status FPD-Link Decoder Status RX Port Input Signal Detection RX Port Input Signal Detection Line Counter Line Counter Line Length Line Length Sensor Status Sensor Status GPIO Support GPIO Support GPIO Input Control and Status GPIO Input Control and Status GPIO Output Pin Control GPIO Output Pin Control Forward Channel GPIO Forward Channel GPIO Back Channel GPIO Back Channel GPIO GPIO Pin Status GPIO Pin Status Other GPIO Pin Controls Other GPIO Pin Controls RAW Mode LV / FV Controls RAW Mode LV / FV Controls CSI-2 Protocol Layer CSI-2 Protocol Layer CSI-2 Short Packet CSI-2 Short Packet CSI-2 Long Packet CSI-2 Long Packet CSI-2 Data Identifier CSI-2 Data Identifier Virtual Channel and Context Virtual Channel and Context CSI-2 Mode Virtual Channel Mapping CSI-2 Mode Virtual Channel Mapping Example 1 Example 1 Example 2: Example 2: CSI-2 Transmitter Frequency CSI-2 Transmitter Frequency CSI-2 Output Bandwidth CSI-2 Output Bandwidth CSI-2 Output Bandwidth Calculation Example CSI-2 Output Bandwidth Calculation Example CSI-2 Transmitter Status CSI-2 Transmitter Status Video Buffers Video Buffers CSI-2 Line Count and Line Length CSI-2 Line Count and Line Length FrameSync Operation FrameSync Operation External FrameSync Control External FrameSync Control Internally Generated FrameSync Internally Generated FrameSync Code Example for Internally Generated FrameSync Code Example for Internally Generated FrameSync CSI-2 Forwarding CSI-2 Forwarding Best-Effort Round Robin CSI-2 Forwarding Best-Effort Round Robin CSI-2 Forwarding Synchronized CSI-2 Forwarding Synchronized CSI-2 Forwarding Basic Synchronized CSI-2 Forwarding Basic Synchronized CSI-2 Forwarding Code Example for Basic Synchronized CSI-2 Forwarding Code Example for Basic Synchronized CSI-2 Forwarding Line-Interleaved CSI-2 Forwarding Line-Interleaved CSI-2 Forwarding Code Example for Line-Interleaved CSI-2 Forwarding Code Example for Line-Interleaved CSI-2 Forwarding Line-Concatenated CSI-2 Forwarding Line-Concatenated CSI-2 Forwarding Code Example for Line-Concatenated CSI-2 Forwarding Code Example for Line-Concatenated CSI-2 Forwarding CSI-2 Replicate Mode CSI-2 Replicate Mode CSI-2 Transmitter Output Control CSI-2 Transmitter Output Control Enabling and Disabling CSI-2 Transmitters Enabling and Disabling CSI-2 Transmitters Programming Programming Serial Control Bus Serial Control Bus Second I2C Port Second I2C Port I2C Target Operation I2C Target Operation Remote Target Operation Remote Target Operation Remote Target Addressing Remote Target Addressing Broadcast Write to Remote Devices Broadcast Write to Remote Devices Code Example for Broadcast Write Code Example for Broadcast Write I2C Controller Proxy I2C Controller Proxy I2C Controller Proxy Timing I2C Controller Proxy Timing Code Example for Configuring Fast-Mode Plus I2C Operation Code Example for Configuring Fast-Mode Plus I2C Operation Interrupt Support Interrupt Support Code Example to Enable Interrupts Code Example to Enable Interrupts FPD-Link III Receive Port Interrupts FPD-Link III Receive Port Interrupts Interrupts on Forward Channel GPIO Interrupts on Forward Channel GPIO Interrupts on Change in Sensor Status Interrupts on Change in Sensor Status Code Example to Readback Interrupts Code Example to Readback Interrupts CSI-2 Transmit Port Interrupts CSI-2 Transmit Port Interrupts Error Handling Error Handling Receive Frame Threshold Receive Frame Threshold Port PASS Control Port PASS Control Timestamp – Video Skew Detection Timestamp – Video Skew Detection Pattern Generation Pattern Generation Reference Color Bar Pattern Reference Color Bar Pattern Fixed Color Patterns Fixed Color Patterns Pattern Generator Programming Pattern Generator Programming Determining Color Bar Size Determining Color Bar Size Code Example for Pattern Generator Code Example for Pattern Generator FPD-Link BIST Mode FPD-Link BIST Mode BIST Operation BIST Operation Register Maps Register Maps Main Registers Main Registers Indirect Access Registers Indirect Access Registers PATGEN_And_CSI-2 Registers PATGEN_And_CSI-2 Registers Application and Implementation Application and Implementation Application Information Application Information Power Over Coax Power Over Coax Typical Application Typical Application Design Requirements Design Requirements Detailed Design Procedure Detailed Design Procedure Application Curves Application Curves System Examples System Examples Power Supply Recommendations Power Supply Recommendations VDD Power Supply VDD Power Supply Power-Up Sequencing Power-Up Sequencing PDB Pin PDB Pin System Initialization System Initialization Layout Layout Layout Guidelines Layout Guidelines Ground Ground Routing FPD-Link III Signal Traces and PoC Filter Routing FPD-Link III Signal Traces and PoC Filter CSI-2 Guidelines CSI-2 Guidelines Layout Example Layout Example Device and Documentation Support Device and Documentation Support Documentation Support Documentation Support Related Documentation Related Documentation Receiving Notification of Documentation Updates Receiving Notification of Documentation Updates 支持资源 支持资源 Trademarks Trademarks 静电放电警告 静电放电警告 术语表 术语表 Mechanical, Packaging, and Orderable Information Mechanical, Packaging, and Orderable Information 重要声明和免责声明 重要声明和免责声明 具有两个 MIPI CSI-2 端口DS90UB960-Q1 四路 4.16Gbps FPD-Link III 解串器集线器 具有两个 MIPI CSI-2 端口DS90UB960-Q1 四路 4.16Gbps FPD-Link III 解串器集线器两个 MIPI CSI-2 端口DS90UB960-Q14.16 特性 A 将器件状态从“量产数据”改为“预告信息” yes B 将器件状态由受限制的“预告信息”发布改成了公开“量产数据” yes A 将环境工作温度范围从–40℃ 至 +115℃ 更改为-40℃ 至 +105℃ yes C 添加了特性要点“功能安全型” yes D 通篇更正了拼写错误和格式小问题 yes 符合面向汽车应用的 AEC-Q100 标准: 器件温度等级 2:-40℃ 至 +105℃ 环境工作温度范围 四路 4.16Gbps 解串器集线器同时从最多 4 个传感器聚合数据 支持 200 万像素传感器,可在 60Hz 帧速率下支持全高清 1080p 分辨率 精确多摄像头同步 符合 MIPI D-PHY 版本 1.2/CSI-2 版本 1.3 标准 2 个 MIPI CSI-2 输出端口 每个 CSI-2 端口支持 1、2、3、4 个数据通道 CSI-2 数据速率可扩展:每个数据通道支持 400Mbps/800Mbps/1.2Gbps/ 1.5Gbps/1.6Gbps 端口复制模式 功能安全型 有助于进行 ISO 26262 系统设计的文档 超低数据和控制路径延迟 支持单端同轴(包括电缆供电 (PoC))或屏蔽双绞线 (STP) 电缆 自适应接收均衡 具有快速模式增强版(高达 1Mbps)的双 I2C 端口 用于传感器同步和诊断的灵活 GPIO 与 DS90UB953-Q1、DS90UB935-Q1、 DS90UB933-Q1、DS90UB913A-Q1 串行器兼容 内部可编程精密帧同步发生器 线路故障检测和高级诊断 特性 A 将器件状态从“量产数据”改为“预告信息” yes B 将器件状态由受限制的“预告信息”发布改成了公开“量产数据” yes A 将环境工作温度范围从–40℃ 至 +115℃ 更改为-40℃ 至 +105℃ yes C 添加了特性要点“功能安全型” yes D 通篇更正了拼写错误和格式小问题 yes A 将器件状态从“量产数据”改为“预告信息” yes B 将器件状态由受限制的“预告信息”发布改成了公开“量产数据” yes A 将环境工作温度范围从–40℃ 至 +115℃ 更改为-40℃ 至 +105℃ yes C 添加了特性要点“功能安全型” yes D 通篇更正了拼写错误和格式小问题 yes A 将器件状态从“量产数据”改为“预告信息” yes A将器件状态从“量产数据”改为“预告信息”yes B 将器件状态由受限制的“预告信息”发布改成了公开“量产数据” yes B将器件状态由受限制的“预告信息”发布改成了公开“量产数据”yes A 将环境工作温度范围从–40℃ 至 +115℃ 更改为-40℃ 至 +105℃ yes A将环境工作温度范围从–40℃ 至 +115℃ 更改为-40℃ 至 +105℃yes C 添加了特性要点“功能安全型” yes C添加了特性要点“功能安全型”yes D 通篇更正了拼写错误和格式小问题 yes D通篇更正了拼写错误和格式小问题yes 符合面向汽车应用的 AEC-Q100 标准: 器件温度等级 2:-40℃ 至 +105℃ 环境工作温度范围 四路 4.16Gbps 解串器集线器同时从最多 4 个传感器聚合数据 支持 200 万像素传感器,可在 60Hz 帧速率下支持全高清 1080p 分辨率 精确多摄像头同步 符合 MIPI D-PHY 版本 1.2/CSI-2 版本 1.3 标准 2 个 MIPI CSI-2 输出端口 每个 CSI-2 端口支持 1、2、3、4 个数据通道 CSI-2 数据速率可扩展:每个数据通道支持 400Mbps/800Mbps/1.2Gbps/ 1.5Gbps/1.6Gbps 端口复制模式 功能安全型 有助于进行 ISO 26262 系统设计的文档 超低数据和控制路径延迟 支持单端同轴(包括电缆供电 (PoC))或屏蔽双绞线 (STP) 电缆 自适应接收均衡 具有快速模式增强版(高达 1Mbps)的双 I2C 端口 用于传感器同步和诊断的灵活 GPIO 与 DS90UB953-Q1、DS90UB935-Q1、 DS90UB933-Q1、DS90UB913A-Q1 串行器兼容 内部可编程精密帧同步发生器 线路故障检测和高级诊断 符合面向汽车应用的 AEC-Q100 标准: 器件温度等级 2:-40℃ 至 +105℃ 环境工作温度范围 四路 4.16Gbps 解串器集线器同时从最多 4 个传感器聚合数据 支持 200 万像素传感器,可在 60Hz 帧速率下支持全高清 1080p 分辨率 精确多摄像头同步 符合 MIPI D-PHY 版本 1.2/CSI-2 版本 1.3 标准 2 个 MIPI CSI-2 输出端口 每个 CSI-2 端口支持 1、2、3、4 个数据通道 CSI-2 数据速率可扩展:每个数据通道支持 400Mbps/800Mbps/1.2Gbps/ 1.5Gbps/1.6Gbps 端口复制模式 功能安全型 有助于进行 ISO 26262 系统设计的文档 超低数据和控制路径延迟 支持单端同轴(包括电缆供电 (PoC))或屏蔽双绞线 (STP) 电缆 自适应接收均衡 具有快速模式增强版(高达 1Mbps)的双 I2C 端口 用于传感器同步和诊断的灵活 GPIO 与 DS90UB953-Q1、DS90UB935-Q1、 DS90UB933-Q1、DS90UB913A-Q1 串行器兼容 内部可编程精密帧同步发生器 线路故障检测和高级诊断 符合面向汽车应用的 AEC-Q100 标准: 器件温度等级 2:-40℃ 至 +105℃ 环境工作温度范围 四路 4.16Gbps 解串器集线器同时从最多 4 个传感器聚合数据 支持 200 万像素传感器,可在 60Hz 帧速率下支持全高清 1080p 分辨率 精确多摄像头同步 符合 MIPI D-PHY 版本 1.2/CSI-2 版本 1.3 标准 2 个 MIPI CSI-2 输出端口 每个 CSI-2 端口支持 1、2、3、4 个数据通道 CSI-2 数据速率可扩展:每个数据通道支持 400Mbps/800Mbps/1.2Gbps/ 1.5Gbps/1.6Gbps 端口复制模式 功能安全型 有助于进行 ISO 26262 系统设计的文档 超低数据和控制路径延迟 支持单端同轴(包括电缆供电 (PoC))或屏蔽双绞线 (STP) 电缆 自适应接收均衡 具有快速模式增强版(高达 1Mbps)的双 I2C 端口 用于传感器同步和诊断的灵活 GPIO 与 DS90UB953-Q1、DS90UB935-Q1、 DS90UB933-Q1、DS90UB913A-Q1 串行器兼容 内部可编程精密帧同步发生器 线路故障检测和高级诊断 符合面向汽车应用的 AEC-Q100 标准: 器件温度等级 2:-40℃ 至 +105℃ 环境工作温度范围 器件温度等级 2:-40℃ 至 +105℃ 环境工作温度范围 器件温度等级 2:-40℃ 至 +105℃ 环境工作温度范围四路 4.16Gbps 解串器集线器同时从最多 4 个传感器聚合数据4.16支持 200 万像素传感器,可在 60Hz 帧速率下支持全高清 1080p 分辨率精确多摄像头同步符合 MIPI D-PHY 版本 1.2/CSI-2 版本 1.3 标准 2 个 MIPI CSI-2 输出端口 每个 CSI-2 端口支持 1、2、3、4 个数据通道 CSI-2 数据速率可扩展:每个数据通道支持 400Mbps/800Mbps/1.2Gbps/ 1.5Gbps/1.6Gbps 端口复制模式 版本 1.2 1.3 2 个 MIPI CSI-2 输出端口 每个 CSI-2 端口支持 1、2、3、4 个数据通道 CSI-2 数据速率可扩展:每个数据通道支持 400Mbps/800Mbps/1.2Gbps/ 1.5Gbps/1.6Gbps 端口复制模式 2 个 MIPI CSI-2 输出端口 2 个 MIPI CSI-2 输出端口 每个 CSI-2 端口支持 1、2、3、4 个数据通道每个 CSI-2 端口CSI-2 数据速率可扩展:每个数据通道支持 400Mbps/800Mbps/1.2Gbps/ 1.5Gbps/1.6Gbps1.2Gbps/1.5Gbps/端口复制模式 功能安全型 有助于进行 ISO 26262 系统设计的文档 功能安全型 有助于进行 ISO 26262 系统设计的文档 有助于进行 ISO 26262 系统设计的文档 有助于进行 ISO 26262 系统设计的文档超低数据和控制路径延迟支持单端同轴(包括电缆供电 (PoC))或屏蔽双绞线 (STP) 电缆自适应接收均衡具有快速模式增强版(高达 1Mbps)的双 I2C 端口用于传感器同步和诊断的灵活 GPIO与 DS90UB953-Q1、DS90UB935-Q1、 DS90UB933-Q1、DS90UB913A-Q1 串行器兼容DS90UB953-Q1、DS90UB935-Q1、、DS90UB913A-Q1内部可编程精密帧同步发生器线路故障检测和高级诊断 应用 汽车 ADAS 后视摄像头 (RVC) 环视系统 (SVS) 摄像头监控系统 (CMS) 前视摄像头 (FC) 驾驶员监控系统 (DMS) 卫星雷达、飞行时间 (ToF)、激光雷达传感器模块和传感器融合 安全和监控 应用 汽车 ADAS 后视摄像头 (RVC) 环视系统 (SVS) 摄像头监控系统 (CMS) 前视摄像头 (FC) 驾驶员监控系统 (DMS) 卫星雷达、飞行时间 (ToF)、激光雷达传感器模块和传感器融合 安全和监控 汽车 ADAS 后视摄像头 (RVC) 环视系统 (SVS) 摄像头监控系统 (CMS) 前视摄像头 (FC) 驾驶员监控系统 (DMS) 卫星雷达、飞行时间 (ToF)、激光雷达传感器模块和传感器融合 安全和监控 汽车 ADAS 后视摄像头 (RVC) 环视系统 (SVS) 摄像头监控系统 (CMS) 前视摄像头 (FC) 驾驶员监控系统 (DMS) 卫星雷达、飞行时间 (ToF)、激光雷达传感器模块和传感器融合 安全和监控 汽车 ADAS 后视摄像头 (RVC) 环视系统 (SVS) 摄像头监控系统 (CMS) 前视摄像头 (FC) 驾驶员监控系统 (DMS) 卫星雷达、飞行时间 (ToF)、激光雷达传感器模块和传感器融合 后视摄像头 (RVC) 环视系统 (SVS) 摄像头监控系统 (CMS) 前视摄像头 (FC) 驾驶员监控系统 (DMS) 卫星雷达、飞行时间 (ToF)、激光雷达传感器模块和传感器融合 后视摄像头 (RVC)环视系统 (SVS)摄像头监控系统 (CMS)前视摄像头 (FC)驾驶员监控系统 (DMS)卫星雷达、飞行时间 (ToF)、激光雷达传感器模块和传感器融合安全和监控 说明 DS90UB960-Q1 是一款多功能传感器集线器,可通过 FPD-Link III 接口收集从 4 个独立视频数据流接收到的串行传感器数据。与 DS90UB953-Q1 串行器配对时,DS90UB960-Q1 可接收来自传感器(例如可在 60Hz 帧速率下支持全高清 1080p/2MP 分辨率的成像器)的数据。接收的数据将聚合至符合 MIPI CSI-2 标准并与下游处理器互连的输出端。该器件还配有第二个 MIPI CSI-2 输出端口,可提供额外带宽或提供第二个复制输出以便进行数据记录和并行处理。 DS90UB960-Q1 包括 4 个 FPD-Link III 解串器,每个均支持通过具有成本效益的 50Ω 单端同轴或 100Ω 差分 STP 电缆进行连接。接收均衡器会自动适应以补偿电缆损耗特性,包括随时间推移而出现的劣化。 每个 FPD-Link III 接口还包括一个单独的低延迟双向控制通道,该通道可连续传送 I2C、GPIO 和其他控制信息。通用 I/O 信号,如摄像头同步和诊断特性所需的,也可利用该双向控制通道。 DS90UB960-Q1 符合面向汽车应用的 AEC-Q100 标准,采用具有成本效益且节省空间的 64 引脚 VQFN 封装。 器件信息 器件型号#GUID-824BAFFF-63F8-4D8E-9800-EE1C05DF5C42/DEVINFONOTE 封装 封装尺寸(标称值) DS90UB960-Q1 VQFN (64) 9.00mm x 9.00mm 如需了解所有在售封装,请参阅数据表末尾的可订购产品附录。 典型应用原理图 说明 DS90UB960-Q1 是一款多功能传感器集线器,可通过 FPD-Link III 接口收集从 4 个独立视频数据流接收到的串行传感器数据。与 DS90UB953-Q1 串行器配对时,DS90UB960-Q1 可接收来自传感器(例如可在 60Hz 帧速率下支持全高清 1080p/2MP 分辨率的成像器)的数据。接收的数据将聚合至符合 MIPI CSI-2 标准并与下游处理器互连的输出端。该器件还配有第二个 MIPI CSI-2 输出端口,可提供额外带宽或提供第二个复制输出以便进行数据记录和并行处理。 DS90UB960-Q1 包括 4 个 FPD-Link III 解串器,每个均支持通过具有成本效益的 50Ω 单端同轴或 100Ω 差分 STP 电缆进行连接。接收均衡器会自动适应以补偿电缆损耗特性,包括随时间推移而出现的劣化。 每个 FPD-Link III 接口还包括一个单独的低延迟双向控制通道,该通道可连续传送 I2C、GPIO 和其他控制信息。通用 I/O 信号,如摄像头同步和诊断特性所需的,也可利用该双向控制通道。 DS90UB960-Q1 符合面向汽车应用的 AEC-Q100 标准,采用具有成本效益且节省空间的 64 引脚 VQFN 封装。 器件信息 器件型号#GUID-824BAFFF-63F8-4D8E-9800-EE1C05DF5C42/DEVINFONOTE 封装 封装尺寸(标称值) DS90UB960-Q1 VQFN (64) 9.00mm x 9.00mm 如需了解所有在售封装,请参阅数据表末尾的可订购产品附录。 典型应用原理图 DS90UB960-Q1 是一款多功能传感器集线器,可通过 FPD-Link III 接口收集从 4 个独立视频数据流接收到的串行传感器数据。与 DS90UB953-Q1 串行器配对时,DS90UB960-Q1 可接收来自传感器(例如可在 60Hz 帧速率下支持全高清 1080p/2MP 分辨率的成像器)的数据。接收的数据将聚合至符合 MIPI CSI-2 标准并与下游处理器互连的输出端。该器件还配有第二个 MIPI CSI-2 输出端口,可提供额外带宽或提供第二个复制输出以便进行数据记录和并行处理。 DS90UB960-Q1 包括 4 个 FPD-Link III 解串器,每个均支持通过具有成本效益的 50Ω 单端同轴或 100Ω 差分 STP 电缆进行连接。接收均衡器会自动适应以补偿电缆损耗特性,包括随时间推移而出现的劣化。 每个 FPD-Link III 接口还包括一个单独的低延迟双向控制通道,该通道可连续传送 I2C、GPIO 和其他控制信息。通用 I/O 信号,如摄像头同步和诊断特性所需的,也可利用该双向控制通道。 DS90UB960-Q1 符合面向汽车应用的 AEC-Q100 标准,采用具有成本效益且节省空间的 64 引脚 VQFN 封装。 器件信息 器件型号#GUID-824BAFFF-63F8-4D8E-9800-EE1C05DF5C42/DEVINFONOTE 封装 封装尺寸(标称值) DS90UB960-Q1 VQFN (64) 9.00mm x 9.00mm 如需了解所有在售封装,请参阅数据表末尾的可订购产品附录。 典型应用原理图 DS90UB960-Q1 是一款多功能传感器集线器,可通过 FPD-Link III 接口收集从 4 个独立视频数据流接收到的串行传感器数据。与 DS90UB953-Q1 串行器配对时,DS90UB960-Q1 可接收来自传感器(例如可在 60Hz 帧速率下支持全高清 1080p/2MP 分辨率的成像器)的数据。接收的数据将聚合至符合 MIPI CSI-2 标准并与下游处理器互连的输出端。该器件还配有第二个 MIPI CSI-2 输出端口,可提供额外带宽或提供第二个复制输出以便进行数据记录和并行处理。 DS90UB960-Q1与 DS90UB953-Q1 串行器配对时,DS90UB960-Q1 可接收来自传感器(例如可在 60Hz 帧速率下支持全高清 1080p/2MP 分辨率的成像器)的数据。该器件还配有第二个 MIPI CSI-2 输出端口,可提供额外带宽或提供第二个复制输出以便进行数据记录和并行处理。 DS90UB960-Q1 包括 4 个 FPD-Link III 解串器,每个均支持通过具有成本效益的 50Ω 单端同轴或 100Ω 差分 STP 电缆进行连接。接收均衡器会自动适应以补偿电缆损耗特性,包括随时间推移而出现的劣化。DS90UB960-Q1每个 FPD-Link III 接口还包括一个单独的低延迟双向控制通道,该通道可连续传送 I2C、GPIO 和其他控制信息。通用 I/O 信号,如摄像头同步和诊断特性所需的,也可利用该双向控制通道。 DS90UB960-Q1 符合面向汽车应用的 AEC-Q100 标准,采用具有成本效益且节省空间的 64 引脚 VQFN 封装。DS90UB960-Q1 器件信息 器件型号#GUID-824BAFFF-63F8-4D8E-9800-EE1C05DF5C42/DEVINFONOTE 封装 封装尺寸(标称值) DS90UB960-Q1 VQFN (64) 9.00mm x 9.00mm 器件信息 器件型号#GUID-824BAFFF-63F8-4D8E-9800-EE1C05DF5C42/DEVINFONOTE 封装 封装尺寸(标称值) DS90UB960-Q1 VQFN (64) 9.00mm x 9.00mm 器件型号#GUID-824BAFFF-63F8-4D8E-9800-EE1C05DF5C42/DEVINFONOTE 封装 封装尺寸(标称值) 器件型号#GUID-824BAFFF-63F8-4D8E-9800-EE1C05DF5C42/DEVINFONOTE 封装 封装尺寸(标称值) 器件型号#GUID-824BAFFF-63F8-4D8E-9800-EE1C05DF5C42/DEVINFONOTE #GUID-824BAFFF-63F8-4D8E-9800-EE1C05DF5C42/DEVINFONOTE封装封装尺寸(标称值) DS90UB960-Q1 VQFN (64) 9.00mm x 9.00mm DS90UB960-Q1 VQFN (64) 9.00mm x 9.00mm DS90UB960-Q1VQFN (64)9.00mm x 9.00mm 如需了解所有在售封装,请参阅数据表末尾的可订购产品附录。 如需了解所有在售封装,请参阅数据表末尾的可订购产品附录。 典型应用原理图 典型应用原理图 Table of Contents yes Table of Contents yes yes yes Revision History yes December 2020 September 2023 C D Revision History yes December 2020 September 2023 C D yes December 2020 September 2023 C D yesDecember 2020September 2023CD Revision History yes Febrary 2018 December 2020 B C Revision History yes Febrary 2018 December 2020 B C yes Febrary 2018 December 2020 B C yesFebrary 2018December 2020BC Revision History yes Feburary 2018 July 2018 A B Revision History yes Feburary 2018 July 2018 A B yes Feburary 2018 July 2018 A B yesFeburary 2018July 2018AB yes September 2016 Feburary 2018 * A yes September 2016 Feburary 2018 * A yes September 2016 Feburary 2018 * A yesSeptember 2016Feburary 2018*A Pin Configuration and Functions RTD Package 64-Pin VQFN (Top View) Pin Functions D Fixed spelling errors and minor format issues throughout the document no D Updated I2C pull-up resistor recommendations yes D 20230712 Updated Legend for Pin Functions Table yes Pin Functions PIN I/O TYPE DESCRIPTION NAME NO. MIPI CSI-2 TX INTERFACE CSI0_CLKN 22 O CSI-2 TX Port 0 differential clock output pins. Leave unused pins as No Connect. CSI0_CLKP 23 CSI0_D0N 24 CSI-2 TX Port 0 differential data output pins. Use CSI_PORT_SEL, CSI_CTL, and CSI_CTL2 registers for the CSI-2 TX control. Leave unused pins as No Connect. CSI0_D0P 25 CSI0_D1N 26 CSI0_D1P 27 CSI0_D2N 28 CSI0_D2P 29 CSI0_D3N 30 CSI0_D3P 31 CSI1_CLKN 34 O CSI-2 TX Port 1 differential clock output pins. Leave unused pins as No Connect. CSI1_CLKP 35 CSI1_D0N 36 CSI-2 TX Port 1 differential data output pins. Use CSI_PORT_SEL, CSI_CTL, and CSI_CTL2 registers for the CSI-2 TX control. Leave unused pins as No Connect. CSI1_D0P 37 CSI1_D1N 38 CSI1_D1P 39 CSI1_D2N 40 CSI1_D2P 41 CSI1_D3N 42 CSI1_D3P 43 FPD-LINK III RX INTERFACE RIN0+ 50 I/O FPD-Link III RX Port 0 pins. The port receives FPD-Link III high-speed forward channel video and control data and transmits back channel control data. It can interface with a compatible FPD-Link III serializer TX through a STP or coaxial cable (see and ). It must be AC-coupled per . If port is unused, set RX_PORT_CTL register bit 0 to 0 to disable RX Port 0 and leave the pins as No Connect. RIN0- 51 RIN1+ 53 FPD-Link III RX Port 1 pins. The port receives FPD-Link III high-speed forward channel video and control data and transmits back channel control data. It can interface with a compatible FPD-Link III serializer TX through a STP or coaxial cable (see and ). It must be AC-coupled per . If port is unused, set RX_PORT_CTL register bit 1 to 0 to disable RX Port 1 and leave the pins as No Connect. RIN1- 54 RIN2+ 59 FPD-Link III RX Port 2 pins. The port receives FPD-Link III high-speed forward channel video and control data and transmits back channel control data. It can interface with a compatible FPD-Link III serializer TX through a STP or coaxial cable (see and ). It must be AC-coupled per . If port is unused, set RX_PORT_CTL register bit 2 to 0 to disable RX Port 2 and leave the pins as No Connect. RIN2- 60 RIN3+ 62 FPD-Link III RX Port 3 pins. The port receives FPD-Link III high-speed forward channel video and control data and transmits back channel control data. It can interface with a compatible FPD-Link III serializer TX through a STP or coaxial cable (see and ). It must be AC-coupled per . If port is unused, set RX_PORT_CTL register bit 3 to 0 to disable RX Port 3 and leave the pins as No Connect. RIN3- 63 SYNCHRONIZATION AND GENERAL-PURPOSE I/O GPIO0 9 I/O, PD General-Purpose Input/Output pins. The pins can be used to control and respond to various commands. They may be configured to be input signals for the corresponding GPIOs on the serializer or they may be configured to be outputs to follow local register settings. At power up, the GPIO pins are disabled and by default include a pulldown resistor (25-kΩ typ). See . for programmability. If unused, leave the pin as No Connect. GPIO1 10 GPIO2 14 GPIO3 15 GPIO4 17 GPIO5 18 GPIO6 19 GPIO7 20 INTB 6 O, OD Interrupt Output pin. INTB is an active-low open drain and controlled by the status registers. See . Recommend a 4.7-kΩ Pullup to 1.8 V or 3.3 V. If unused, leave the pin as No Connect. SERIAL CONTROL BUS (I2C) I2C_SCL 12 I/O, OD Primary I2C Clock Input / Output interface pin. See . Refer to "I2C Bus Pullup Resistor Calculation" (SLVA689) to determine the pull-up resistor value to VDDIO. If unused, leave this pin unconnected. I2C_SDA 11 I/O, OD Primary I2C Data Input / Output interface pin. See . Refer to "I2C Bus Pullup Resistor Calculation" (SLVA689) to determine the pull-up resistor value to VDDIO. If unused, leave this pin unconnected. I2C_SCL2 8 I/O, OD Secondary I2C Clock Input / Output interface pin. See . Refer to "I2C Bus Pullup Resistor Calculation" (SLVA689) to determine the pull-up resistor value to VDDIO. If unused, leave this pin unconnected. I2C_SDA2 7 I/O, OD Secondary I2C Data Input / Output interface pin. See . Refer to "I2C Bus Pullup Resistor Calculation" (SLVA689) to determine the pull-up resistor value to VDDIO. If unused, leave this pin unconnected. CONFIGURATION AND CONTROL IDX 46 S I2C Serial Control Bus Device ID Address Select configuration pin. Connect to an external pullup to VDD18 and a pulldown to GND to create a voltage divider. See . MODE 45 S Mode Select configuration pin. Connect to external pullup to VDD18 and a pulldown to GND to create a voltage divider. See . PDB 3 I, PD Inverted Power-Down input pin. Typically connected to a processor GPIO with a pulldown. When PDB input is brought HIGH, the device is enabled and internal registers and state machines are reset to default values. Asserting PDB signal low will power down the device and consume minimum power. The default function of this pin is PDB = LOW; POWER DOWN with an internal 50-kΩ internal pulldown enabled. PDB should remain low until after power supplies are applied and reach minimum required levels. See . INPUT IS 3.3-V TOLERANT PDB = 1.8 V, device is enabled (normal operation) PDB = 0 V, device is powered down. POWER AND GROUND VDDIO 16 P 1.8-V (±5%) OR 3.3-V (±10%) LVCMOS I/O Power Requires 1-μF and 0.1-μF or 0.01-μF capacitors to GND. VDD_CSI0 VDD_CSI1 21 33 P 1.1-V (±5%) Power Supplies Requires 0.1-μF or 0.01-μF capacitors to GND at each VDD pin. Additional 1-μF and 10-μF decoupling is recommended for the pin group. VDDL1 VDDL2 13 44 P 1.1-V (±5%) Power Supplies Requires 0.1-μF or 0.01-μF capacitors to GND at each VDD pin. Additional 1-μF and 10-μF decoupling is recommended for the pin group. VDD_FPD1 VDD_FPD2 52 61 P 1.1-V (±5%) Power Supplies Requires 0.1-μF or 0.01-μF capacitors to GND at each VDD pin. Additional 1-μF and 10-μF decoupling is recommended for the pin group. VDD18_P2 VDD18_P3 VDD18_P1 VDD18_P0 2 1 47 48 P 1.8-V (±5%) Power Supplies Requires 0.1-μF or 0.01-μF capacitors to GND at each VDD pin. Additional 1-μF, and 10-μF decoupling is recommended for the pin group. VDD18A 32 P 1.8-V (±5%) Power Supplies Requires 0.1-μF or 0.01-μF capacitors to GND at each VDD pin. Additional 1-μF, and 10-μF decoupling is recommended for the pin group. VDD18_FPD0 VDD18_FPD1 VDD18_FPD2 VDD18_FPD3 49 55 58 64 P 1.8-V (±5%) Power Supplies Requires 0.1-μF or 0.01-μF capacitors to GND at each VDD pin. Additional 1-μF, and 10-μF decoupling is recommended for the pin group. GND DAP G DAP is the large metal contact at the bottom side, located at the center of the VQFN package. Connect to the ground plane (GND). OTHERS REFCLK 5 I Reference clock oscillator input. Typically connected to a 23-MHz to 26-MHz LVCMOS-level oscillator (100 ppm). For 400-Mbps, 800-Mbps, 1.2-Gbps or 1.6-Gbps CSI-2 data rates, use 25-MHz frequency. For the oscillator requirements, see . For other common CSI-2 data rates, see . RES 4 - This pin must be tied to GND for normal operation. CMLOUTP 56 O Channel Monitor Loop-through Driver differential output. Route to a test point or a pad with 100-Ω termination resistor between pins for channel monitoring (recommended). See . CMLOUTN 57 The definitions below define the functionality of the I/O cells for each pin. TYPE: I = Input O = Output I/O = Input/Output S = Strap Input PD = Internal Pulldown OD = Open Drain P = Power Supply G = Ground Pin Configuration and Functions RTD Package 64-Pin VQFN (Top View) RTD Package 64-Pin VQFN (Top View) RTD Package 64-Pin VQFN (Top View) RTD Package 64-Pin VQFN (Top View) RTD Package64-Pin VQFN(Top View) Pin Functions D Fixed spelling errors and minor format issues throughout the document no D Updated I2C pull-up resistor recommendations yes D 20230712 Updated Legend for Pin Functions Table yes Pin Functions PIN I/O TYPE DESCRIPTION NAME NO. MIPI CSI-2 TX INTERFACE CSI0_CLKN 22 O CSI-2 TX Port 0 differential clock output pins. Leave unused pins as No Connect. CSI0_CLKP 23 CSI0_D0N 24 CSI-2 TX Port 0 differential data output pins. Use CSI_PORT_SEL, CSI_CTL, and CSI_CTL2 registers for the CSI-2 TX control. Leave unused pins as No Connect. CSI0_D0P 25 CSI0_D1N 26 CSI0_D1P 27 CSI0_D2N 28 CSI0_D2P 29 CSI0_D3N 30 CSI0_D3P 31 CSI1_CLKN 34 O CSI-2 TX Port 1 differential clock output pins. Leave unused pins as No Connect. CSI1_CLKP 35 CSI1_D0N 36 CSI-2 TX Port 1 differential data output pins. Use CSI_PORT_SEL, CSI_CTL, and CSI_CTL2 registers for the CSI-2 TX control. Leave unused pins as No Connect. CSI1_D0P 37 CSI1_D1N 38 CSI1_D1P 39 CSI1_D2N 40 CSI1_D2P 41 CSI1_D3N 42 CSI1_D3P 43 FPD-LINK III RX INTERFACE RIN0+ 50 I/O FPD-Link III RX Port 0 pins. The port receives FPD-Link III high-speed forward channel video and control data and transmits back channel control data. It can interface with a compatible FPD-Link III serializer TX through a STP or coaxial cable (see and ). It must be AC-coupled per . If port is unused, set RX_PORT_CTL register bit 0 to 0 to disable RX Port 0 and leave the pins as No Connect. RIN0- 51 RIN1+ 53 FPD-Link III RX Port 1 pins. The port receives FPD-Link III high-speed forward channel video and control data and transmits back channel control data. It can interface with a compatible FPD-Link III serializer TX through a STP or coaxial cable (see and ). It must be AC-coupled per . If port is unused, set RX_PORT_CTL register bit 1 to 0 to disable RX Port 1 and leave the pins as No Connect. RIN1- 54 RIN2+ 59 FPD-Link III RX Port 2 pins. The port receives FPD-Link III high-speed forward channel video and control data and transmits back channel control data. It can interface with a compatible FPD-Link III serializer TX through a STP or coaxial cable (see and ). It must be AC-coupled per . If port is unused, set RX_PORT_CTL register bit 2 to 0 to disable RX Port 2 and leave the pins as No Connect. RIN2- 60 RIN3+ 62 FPD-Link III RX Port 3 pins. The port receives FPD-Link III high-speed forward channel video and control data and transmits back channel control data. It can interface with a compatible FPD-Link III serializer TX through a STP or coaxial cable (see and ). It must be AC-coupled per . If port is unused, set RX_PORT_CTL register bit 3 to 0 to disable RX Port 3 and leave the pins as No Connect. RIN3- 63 SYNCHRONIZATION AND GENERAL-PURPOSE I/O GPIO0 9 I/O, PD General-Purpose Input/Output pins. The pins can be used to control and respond to various commands. They may be configured to be input signals for the corresponding GPIOs on the serializer or they may be configured to be outputs to follow local register settings. At power up, the GPIO pins are disabled and by default include a pulldown resistor (25-kΩ typ). See . for programmability. If unused, leave the pin as No Connect. GPIO1 10 GPIO2 14 GPIO3 15 GPIO4 17 GPIO5 18 GPIO6 19 GPIO7 20 INTB 6 O, OD Interrupt Output pin. INTB is an active-low open drain and controlled by the status registers. See . Recommend a 4.7-kΩ Pullup to 1.8 V or 3.3 V. If unused, leave the pin as No Connect. SERIAL CONTROL BUS (I2C) I2C_SCL 12 I/O, OD Primary I2C Clock Input / Output interface pin. See . Refer to "I2C Bus Pullup Resistor Calculation" (SLVA689) to determine the pull-up resistor value to VDDIO. If unused, leave this pin unconnected. I2C_SDA 11 I/O, OD Primary I2C Data Input / Output interface pin. See . Refer to "I2C Bus Pullup Resistor Calculation" (SLVA689) to determine the pull-up resistor value to VDDIO. If unused, leave this pin unconnected. I2C_SCL2 8 I/O, OD Secondary I2C Clock Input / Output interface pin. See . Refer to "I2C Bus Pullup Resistor Calculation" (SLVA689) to determine the pull-up resistor value to VDDIO. If unused, leave this pin unconnected. I2C_SDA2 7 I/O, OD Secondary I2C Data Input / Output interface pin. See . Refer to "I2C Bus Pullup Resistor Calculation" (SLVA689) to determine the pull-up resistor value to VDDIO. If unused, leave this pin unconnected. CONFIGURATION AND CONTROL IDX 46 S I2C Serial Control Bus Device ID Address Select configuration pin. Connect to an external pullup to VDD18 and a pulldown to GND to create a voltage divider. See . MODE 45 S Mode Select configuration pin. Connect to external pullup to VDD18 and a pulldown to GND to create a voltage divider. See . PDB 3 I, PD Inverted Power-Down input pin. Typically connected to a processor GPIO with a pulldown. When PDB input is brought HIGH, the device is enabled and internal registers and state machines are reset to default values. Asserting PDB signal low will power down the device and consume minimum power. The default function of this pin is PDB = LOW; POWER DOWN with an internal 50-kΩ internal pulldown enabled. PDB should remain low until after power supplies are applied and reach minimum required levels. See . INPUT IS 3.3-V TOLERANT PDB = 1.8 V, device is enabled (normal operation) PDB = 0 V, device is powered down. POWER AND GROUND VDDIO 16 P 1.8-V (±5%) OR 3.3-V (±10%) LVCMOS I/O Power Requires 1-μF and 0.1-μF or 0.01-μF capacitors to GND. VDD_CSI0 VDD_CSI1 21 33 P 1.1-V (±5%) Power Supplies Requires 0.1-μF or 0.01-μF capacitors to GND at each VDD pin. Additional 1-μF and 10-μF decoupling is recommended for the pin group. VDDL1 VDDL2 13 44 P 1.1-V (±5%) Power Supplies Requires 0.1-μF or 0.01-μF capacitors to GND at each VDD pin. Additional 1-μF and 10-μF decoupling is recommended for the pin group. VDD_FPD1 VDD_FPD2 52 61 P 1.1-V (±5%) Power Supplies Requires 0.1-μF or 0.01-μF capacitors to GND at each VDD pin. Additional 1-μF and 10-μF decoupling is recommended for the pin group. VDD18_P2 VDD18_P3 VDD18_P1 VDD18_P0 2 1 47 48 P 1.8-V (±5%) Power Supplies Requires 0.1-μF or 0.01-μF capacitors to GND at each VDD pin. Additional 1-μF, and 10-μF decoupling is recommended for the pin group. VDD18A 32 P 1.8-V (±5%) Power Supplies Requires 0.1-μF or 0.01-μF capacitors to GND at each VDD pin. Additional 1-μF, and 10-μF decoupling is recommended for the pin group. VDD18_FPD0 VDD18_FPD1 VDD18_FPD2 VDD18_FPD3 49 55 58 64 P 1.8-V (±5%) Power Supplies Requires 0.1-μF or 0.01-μF capacitors to GND at each VDD pin. Additional 1-μF, and 10-μF decoupling is recommended for the pin group. GND DAP G DAP is the large metal contact at the bottom side, located at the center of the VQFN package. Connect to the ground plane (GND). OTHERS REFCLK 5 I Reference clock oscillator input. Typically connected to a 23-MHz to 26-MHz LVCMOS-level oscillator (100 ppm). For 400-Mbps, 800-Mbps, 1.2-Gbps or 1.6-Gbps CSI-2 data rates, use 25-MHz frequency. For the oscillator requirements, see . For other common CSI-2 data rates, see . RES 4 - This pin must be tied to GND for normal operation. CMLOUTP 56 O Channel Monitor Loop-through Driver differential output. Route to a test point or a pad with 100-Ω termination resistor between pins for channel monitoring (recommended). See . CMLOUTN 57 The definitions below define the functionality of the I/O cells for each pin. TYPE: I = Input O = Output I/O = Input/Output S = Strap Input PD = Internal Pulldown OD = Open Drain P = Power Supply G = Ground Pin Functions D Fixed spelling errors and minor format issues throughout the document no D Updated I2C pull-up resistor recommendations yes D 20230712 Updated Legend for Pin Functions Table yes D Fixed spelling errors and minor format issues throughout the document no D Updated I2C pull-up resistor recommendations yes D 20230712 Updated Legend for Pin Functions Table yes D Fixed spelling errors and minor format issues throughout the document no DFixed spelling errors and minor format issues throughout the document no D Updated I2C pull-up resistor recommendations yes DUpdated I2C pull-up resistor recommendationsyes D 20230712 Updated Legend for Pin Functions Table yes D20230712Updated Legend for Pin Functions Tableyes Pin Functions PIN I/O TYPE DESCRIPTION NAME NO. MIPI CSI-2 TX INTERFACE CSI0_CLKN 22 O CSI-2 TX Port 0 differential clock output pins. Leave unused pins as No Connect. CSI0_CLKP 23 CSI0_D0N 24 CSI-2 TX Port 0 differential data output pins. Use CSI_PORT_SEL, CSI_CTL, and CSI_CTL2 registers for the CSI-2 TX control. Leave unused pins as No Connect. CSI0_D0P 25 CSI0_D1N 26 CSI0_D1P 27 CSI0_D2N 28 CSI0_D2P 29 CSI0_D3N 30 CSI0_D3P 31 CSI1_CLKN 34 O CSI-2 TX Port 1 differential clock output pins. Leave unused pins as No Connect. CSI1_CLKP 35 CSI1_D0N 36 CSI-2 TX Port 1 differential data output pins. Use CSI_PORT_SEL, CSI_CTL, and CSI_CTL2 registers for the CSI-2 TX control. Leave unused pins as No Connect. CSI1_D0P 37 CSI1_D1N 38 CSI1_D1P 39 CSI1_D2N 40 CSI1_D2P 41 CSI1_D3N 42 CSI1_D3P 43 FPD-LINK III RX INTERFACE RIN0+ 50 I/O FPD-Link III RX Port 0 pins. The port receives FPD-Link III high-speed forward channel video and control data and transmits back channel control data. It can interface with a compatible FPD-Link III serializer TX through a STP or coaxial cable (see and ). It must be AC-coupled per . If port is unused, set RX_PORT_CTL register bit 0 to 0 to disable RX Port 0 and leave the pins as No Connect. RIN0- 51 RIN1+ 53 FPD-Link III RX Port 1 pins. The port receives FPD-Link III high-speed forward channel video and control data and transmits back channel control data. It can interface with a compatible FPD-Link III serializer TX through a STP or coaxial cable (see and ). It must be AC-coupled per . If port is unused, set RX_PORT_CTL register bit 1 to 0 to disable RX Port 1 and leave the pins as No Connect. RIN1- 54 RIN2+ 59 FPD-Link III RX Port 2 pins. The port receives FPD-Link III high-speed forward channel video and control data and transmits back channel control data. It can interface with a compatible FPD-Link III serializer TX through a STP or coaxial cable (see and ). It must be AC-coupled per . If port is unused, set RX_PORT_CTL register bit 2 to 0 to disable RX Port 2 and leave the pins as No Connect. RIN2- 60 RIN3+ 62 FPD-Link III RX Port 3 pins. The port receives FPD-Link III high-speed forward channel video and control data and transmits back channel control data. It can interface with a compatible FPD-Link III serializer TX through a STP or coaxial cable (see and ). It must be AC-coupled per . If port is unused, set RX_PORT_CTL register bit 3 to 0 to disable RX Port 3 and leave the pins as No Connect. RIN3- 63 SYNCHRONIZATION AND GENERAL-PURPOSE I/O GPIO0 9 I/O, PD General-Purpose Input/Output pins. The pins can be used to control and respond to various commands. They may be configured to be input signals for the corresponding GPIOs on the serializer or they may be configured to be outputs to follow local register settings. At power up, the GPIO pins are disabled and by default include a pulldown resistor (25-kΩ typ). See . for programmability. If unused, leave the pin as No Connect. GPIO1 10 GPIO2 14 GPIO3 15 GPIO4 17 GPIO5 18 GPIO6 19 GPIO7 20 INTB 6 O, OD Interrupt Output pin. INTB is an active-low open drain and controlled by the status registers. See . Recommend a 4.7-kΩ Pullup to 1.8 V or 3.3 V. If unused, leave the pin as No Connect. SERIAL CONTROL BUS (I2C) I2C_SCL 12 I/O, OD Primary I2C Clock Input / Output interface pin. See . Refer to "I2C Bus Pullup Resistor Calculation" (SLVA689) to determine the pull-up resistor value to VDDIO. If unused, leave this pin unconnected. I2C_SDA 11 I/O, OD Primary I2C Data Input / Output interface pin. See . Refer to "I2C Bus Pullup Resistor Calculation" (SLVA689) to determine the pull-up resistor value to VDDIO. If unused, leave this pin unconnected. I2C_SCL2 8 I/O, OD Secondary I2C Clock Input / Output interface pin. See . Refer to "I2C Bus Pullup Resistor Calculation" (SLVA689) to determine the pull-up resistor value to VDDIO. If unused, leave this pin unconnected. I2C_SDA2 7 I/O, OD Secondary I2C Data Input / Output interface pin. See . Refer to "I2C Bus Pullup Resistor Calculation" (SLVA689) to determine the pull-up resistor value to VDDIO. If unused, leave this pin unconnected. CONFIGURATION AND CONTROL IDX 46 S I2C Serial Control Bus Device ID Address Select configuration pin. Connect to an external pullup to VDD18 and a pulldown to GND to create a voltage divider. See . MODE 45 S Mode Select configuration pin. Connect to external pullup to VDD18 and a pulldown to GND to create a voltage divider. See . PDB 3 I, PD Inverted Power-Down input pin. Typically connected to a processor GPIO with a pulldown. When PDB input is brought HIGH, the device is enabled and internal registers and state machines are reset to default values. Asserting PDB signal low will power down the device and consume minimum power. The default function of this pin is PDB = LOW; POWER DOWN with an internal 50-kΩ internal pulldown enabled. PDB should remain low until after power supplies are applied and reach minimum required levels. See . INPUT IS 3.3-V TOLERANT PDB = 1.8 V, device is enabled (normal operation) PDB = 0 V, device is powered down. POWER AND GROUND VDDIO 16 P 1.8-V (±5%) OR 3.3-V (±10%) LVCMOS I/O Power Requires 1-μF and 0.1-μF or 0.01-μF capacitors to GND. VDD_CSI0 VDD_CSI1 21 33 P 1.1-V (±5%) Power Supplies Requires 0.1-μF or 0.01-μF capacitors to GND at each VDD pin. Additional 1-μF and 10-μF decoupling is recommended for the pin group. VDDL1 VDDL2 13 44 P 1.1-V (±5%) Power Supplies Requires 0.1-μF or 0.01-μF capacitors to GND at each VDD pin. Additional 1-μF and 10-μF decoupling is recommended for the pin group. VDD_FPD1 VDD_FPD2 52 61 P 1.1-V (±5%) Power Supplies Requires 0.1-μF or 0.01-μF capacitors to GND at each VDD pin. Additional 1-μF and 10-μF decoupling is recommended for the pin group. VDD18_P2 VDD18_P3 VDD18_P1 VDD18_P0 2 1 47 48 P 1.8-V (±5%) Power Supplies Requires 0.1-μF or 0.01-μF capacitors to GND at each VDD pin. Additional 1-μF, and 10-μF decoupling is recommended for the pin group. VDD18A 32 P 1.8-V (±5%) Power Supplies Requires 0.1-μF or 0.01-μF capacitors to GND at each VDD pin. Additional 1-μF, and 10-μF decoupling is recommended for the pin group. VDD18_FPD0 VDD18_FPD1 VDD18_FPD2 VDD18_FPD3 49 55 58 64 P 1.8-V (±5%) Power Supplies Requires 0.1-μF or 0.01-μF capacitors to GND at each VDD pin. Additional 1-μF, and 10-μF decoupling is recommended for the pin group. GND DAP G DAP is the large metal contact at the bottom side, located at the center of the VQFN package. Connect to the ground plane (GND). OTHERS REFCLK 5 I Reference clock oscillator input. Typically connected to a 23-MHz to 26-MHz LVCMOS-level oscillator (100 ppm). For 400-Mbps, 800-Mbps, 1.2-Gbps or 1.6-Gbps CSI-2 data rates, use 25-MHz frequency. For the oscillator requirements, see . For other common CSI-2 data rates, see . RES 4 - This pin must be tied to GND for normal operation. CMLOUTP 56 O Channel Monitor Loop-through Driver differential output. Route to a test point or a pad with 100-Ω termination resistor between pins for channel monitoring (recommended). See . CMLOUTN 57 The definitions below define the functionality of the I/O cells for each pin. TYPE: I = Input O = Output I/O = Input/Output S = Strap Input PD = Internal Pulldown OD = Open Drain P = Power Supply G = Ground Pin Functions PIN I/O TYPE DESCRIPTION NAME NO. MIPI CSI-2 TX INTERFACE CSI0_CLKN 22 O CSI-2 TX Port 0 differential clock output pins. Leave unused pins as No Connect. CSI0_CLKP 23 CSI0_D0N 24 CSI-2 TX Port 0 differential data output pins. Use CSI_PORT_SEL, CSI_CTL, and CSI_CTL2 registers for the CSI-2 TX control. Leave unused pins as No Connect. CSI0_D0P 25 CSI0_D1N 26 CSI0_D1P 27 CSI0_D2N 28 CSI0_D2P 29 CSI0_D3N 30 CSI0_D3P 31 CSI1_CLKN 34 O CSI-2 TX Port 1 differential clock output pins. Leave unused pins as No Connect. CSI1_CLKP 35 CSI1_D0N 36 CSI-2 TX Port 1 differential data output pins. Use CSI_PORT_SEL, CSI_CTL, and CSI_CTL2 registers for the CSI-2 TX control. Leave unused pins as No Connect. CSI1_D0P 37 CSI1_D1N 38 CSI1_D1P 39 CSI1_D2N 40 CSI1_D2P 41 CSI1_D3N 42 CSI1_D3P 43 FPD-LINK III RX INTERFACE RIN0+ 50 I/O FPD-Link III RX Port 0 pins. The port receives FPD-Link III high-speed forward channel video and control data and transmits back channel control data. It can interface with a compatible FPD-Link III serializer TX through a STP or coaxial cable (see and ). It must be AC-coupled per . If port is unused, set RX_PORT_CTL register bit 0 to 0 to disable RX Port 0 and leave the pins as No Connect. RIN0- 51 RIN1+ 53 FPD-Link III RX Port 1 pins. The port receives FPD-Link III high-speed forward channel video and control data and transmits back channel control data. It can interface with a compatible FPD-Link III serializer TX through a STP or coaxial cable (see and ). It must be AC-coupled per . If port is unused, set RX_PORT_CTL register bit 1 to 0 to disable RX Port 1 and leave the pins as No Connect. RIN1- 54 RIN2+ 59 FPD-Link III RX Port 2 pins. The port receives FPD-Link III high-speed forward channel video and control data and transmits back channel control data. It can interface with a compatible FPD-Link III serializer TX through a STP or coaxial cable (see and ). It must be AC-coupled per . If port is unused, set RX_PORT_CTL register bit 2 to 0 to disable RX Port 2 and leave the pins as No Connect. RIN2- 60 RIN3+ 62 FPD-Link III RX Port 3 pins. The port receives FPD-Link III high-speed forward channel video and control data and transmits back channel control data. It can interface with a compatible FPD-Link III serializer TX through a STP or coaxial cable (see and ). It must be AC-coupled per . If port is unused, set RX_PORT_CTL register bit 3 to 0 to disable RX Port 3 and leave the pins as No Connect. RIN3- 63 SYNCHRONIZATION AND GENERAL-PURPOSE I/O GPIO0 9 I/O, PD General-Purpose Input/Output pins. The pins can be used to control and respond to various commands. They may be configured to be input signals for the corresponding GPIOs on the serializer or they may be configured to be outputs to follow local register settings. At power up, the GPIO pins are disabled and by default include a pulldown resistor (25-kΩ typ). See . for programmability. If unused, leave the pin as No Connect. GPIO1 10 GPIO2 14 GPIO3 15 GPIO4 17 GPIO5 18 GPIO6 19 GPIO7 20 INTB 6 O, OD Interrupt Output pin. INTB is an active-low open drain and controlled by the status registers. See . Recommend a 4.7-kΩ Pullup to 1.8 V or 3.3 V. If unused, leave the pin as No Connect. SERIAL CONTROL BUS (I2C) I2C_SCL 12 I/O, OD Primary I2C Clock Input / Output interface pin. See . Refer to "I2C Bus Pullup Resistor Calculation" (SLVA689) to determine the pull-up resistor value to VDDIO. If unused, leave this pin unconnected. I2C_SDA 11 I/O, OD Primary I2C Data Input / Output interface pin. See . Refer to "I2C Bus Pullup Resistor Calculation" (SLVA689) to determine the pull-up resistor value to VDDIO. If unused, leave this pin unconnected. I2C_SCL2 8 I/O, OD Secondary I2C Clock Input / Output interface pin. See . Refer to "I2C Bus Pullup Resistor Calculation" (SLVA689) to determine the pull-up resistor value to VDDIO. If unused, leave this pin unconnected. I2C_SDA2 7 I/O, OD Secondary I2C Data Input / Output interface pin. See . Refer to "I2C Bus Pullup Resistor Calculation" (SLVA689) to determine the pull-up resistor value to VDDIO. If unused, leave this pin unconnected. CONFIGURATION AND CONTROL IDX 46 S I2C Serial Control Bus Device ID Address Select configuration pin. Connect to an external pullup to VDD18 and a pulldown to GND to create a voltage divider. See . MODE 45 S Mode Select configuration pin. Connect to external pullup to VDD18 and a pulldown to GND to create a voltage divider. See . PDB 3 I, PD Inverted Power-Down input pin. Typically connected to a processor GPIO with a pulldown. When PDB input is brought HIGH, the device is enabled and internal registers and state machines are reset to default values. Asserting PDB signal low will power down the device and consume minimum power. The default function of this pin is PDB = LOW; POWER DOWN with an internal 50-kΩ internal pulldown enabled. PDB should remain low until after power supplies are applied and reach minimum required levels. See . INPUT IS 3.3-V TOLERANT PDB = 1.8 V, device is enabled (normal operation) PDB = 0 V, device is powered down. POWER AND GROUND VDDIO 16 P 1.8-V (±5%) OR 3.3-V (±10%) LVCMOS I/O Power Requires 1-μF and 0.1-μF or 0.01-μF capacitors to GND. VDD_CSI0 VDD_CSI1 21 33 P 1.1-V (±5%) Power Supplies Requires 0.1-μF or 0.01-μF capacitors to GND at each VDD pin. Additional 1-μF and 10-μF decoupling is recommended for the pin group. VDDL1 VDDL2 13 44 P 1.1-V (±5%) Power Supplies Requires 0.1-μF or 0.01-μF capacitors to GND at each VDD pin. Additional 1-μF and 10-μF decoupling is recommended for the pin group. VDD_FPD1 VDD_FPD2 52 61 P 1.1-V (±5%) Power Supplies Requires 0.1-μF or 0.01-μF capacitors to GND at each VDD pin. Additional 1-μF and 10-μF decoupling is recommended for the pin group. VDD18_P2 VDD18_P3 VDD18_P1 VDD18_P0 2 1 47 48 P 1.8-V (±5%) Power Supplies Requires 0.1-μF or 0.01-μF capacitors to GND at each VDD pin. Additional 1-μF, and 10-μF decoupling is recommended for the pin group. VDD18A 32 P 1.8-V (±5%) Power Supplies Requires 0.1-μF or 0.01-μF capacitors to GND at each VDD pin. Additional 1-μF, and 10-μF decoupling is recommended for the pin group. VDD18_FPD0 VDD18_FPD1 VDD18_FPD2 VDD18_FPD3 49 55 58 64 P 1.8-V (±5%) Power Supplies Requires 0.1-μF or 0.01-μF capacitors to GND at each VDD pin. Additional 1-μF, and 10-μF decoupling is recommended for the pin group. GND DAP G DAP is the large metal contact at the bottom side, located at the center of the VQFN package. Connect to the ground plane (GND). OTHERS REFCLK 5 I Reference clock oscillator input. Typically connected to a 23-MHz to 26-MHz LVCMOS-level oscillator (100 ppm). For 400-Mbps, 800-Mbps, 1.2-Gbps or 1.6-Gbps CSI-2 data rates, use 25-MHz frequency. For the oscillator requirements, see . For other common CSI-2 data rates, see . RES 4 - This pin must be tied to GND for normal operation. CMLOUTP 56 O Channel Monitor Loop-through Driver differential output. Route to a test point or a pad with 100-Ω termination resistor between pins for channel monitoring (recommended). See . CMLOUTN 57 The definitions below define the functionality of the I/O cells for each pin. TYPE: I = Input O = Output I/O = Input/Output S = Strap Input PD = Internal Pulldown OD = Open Drain P = Power Supply G = Ground Pin Functions PIN I/O TYPE DESCRIPTION NAME NO. MIPI CSI-2 TX INTERFACE CSI0_CLKN 22 O CSI-2 TX Port 0 differential clock output pins. Leave unused pins as No Connect. CSI0_CLKP 23 CSI0_D0N 24 CSI-2 TX Port 0 differential data output pins. Use CSI_PORT_SEL, CSI_CTL, and CSI_CTL2 registers for the CSI-2 TX control. Leave unused pins as No Connect. CSI0_D0P 25 CSI0_D1N 26 CSI0_D1P 27 CSI0_D2N 28 CSI0_D2P 29 CSI0_D3N 30 CSI0_D3P 31 CSI1_CLKN 34 O CSI-2 TX Port 1 differential clock output pins. Leave unused pins as No Connect. CSI1_CLKP 35 CSI1_D0N 36 CSI-2 TX Port 1 differential data output pins. Use CSI_PORT_SEL, CSI_CTL, and CSI_CTL2 registers for the CSI-2 TX control. Leave unused pins as No Connect. CSI1_D0P 37 CSI1_D1N 38 CSI1_D1P 39 CSI1_D2N 40 CSI1_D2P 41 CSI1_D3N 42 CSI1_D3P 43 FPD-LINK III RX INTERFACE RIN0+ 50 I/O FPD-Link III RX Port 0 pins. The port receives FPD-Link III high-speed forward channel video and control data and transmits back channel control data. It can interface with a compatible FPD-Link III serializer TX through a STP or coaxial cable (see and ). It must be AC-coupled per . If port is unused, set RX_PORT_CTL register bit 0 to 0 to disable RX Port 0 and leave the pins as No Connect. RIN0- 51 RIN1+ 53 FPD-Link III RX Port 1 pins. The port receives FPD-Link III high-speed forward channel video and control data and transmits back channel control data. It can interface with a compatible FPD-Link III serializer TX through a STP or coaxial cable (see and ). It must be AC-coupled per . If port is unused, set RX_PORT_CTL register bit 1 to 0 to disable RX Port 1 and leave the pins as No Connect. RIN1- 54 RIN2+ 59 FPD-Link III RX Port 2 pins. The port receives FPD-Link III high-speed forward channel video and control data and transmits back channel control data. It can interface with a compatible FPD-Link III serializer TX through a STP or coaxial cable (see and ). It must be AC-coupled per . If port is unused, set RX_PORT_CTL register bit 2 to 0 to disable RX Port 2 and leave the pins as No Connect. RIN2- 60 RIN3+ 62 FPD-Link III RX Port 3 pins. The port receives FPD-Link III high-speed forward channel video and control data and transmits back channel control data. It can interface with a compatible FPD-Link III serializer TX through a STP or coaxial cable (see and ). It must be AC-coupled per . If port is unused, set RX_PORT_CTL register bit 3 to 0 to disable RX Port 3 and leave the pins as No Connect. RIN3- 63 SYNCHRONIZATION AND GENERAL-PURPOSE I/O GPIO0 9 I/O, PD General-Purpose Input/Output pins. The pins can be used to control and respond to various commands. They may be configured to be input signals for the corresponding GPIOs on the serializer or they may be configured to be outputs to follow local register settings. At power up, the GPIO pins are disabled and by default include a pulldown resistor (25-kΩ typ). See . for programmability. If unused, leave the pin as No Connect. GPIO1 10 GPIO2 14 GPIO3 15 GPIO4 17 GPIO5 18 GPIO6 19 GPIO7 20 INTB 6 O, OD Interrupt Output pin. INTB is an active-low open drain and controlled by the status registers. See . Recommend a 4.7-kΩ Pullup to 1.8 V or 3.3 V. If unused, leave the pin as No Connect. SERIAL CONTROL BUS (I2C) I2C_SCL 12 I/O, OD Primary I2C Clock Input / Output interface pin. See . Refer to "I2C Bus Pullup Resistor Calculation" (SLVA689) to determine the pull-up resistor value to VDDIO. If unused, leave this pin unconnected. I2C_SDA 11 I/O, OD Primary I2C Data Input / Output interface pin. See . Refer to "I2C Bus Pullup Resistor Calculation" (SLVA689) to determine the pull-up resistor value to VDDIO. If unused, leave this pin unconnected. I2C_SCL2 8 I/O, OD Secondary I2C Clock Input / Output interface pin. See . Refer to "I2C Bus Pullup Resistor Calculation" (SLVA689) to determine the pull-up resistor value to VDDIO. If unused, leave this pin unconnected. I2C_SDA2 7 I/O, OD Secondary I2C Data Input / Output interface pin. See . Refer to "I2C Bus Pullup Resistor Calculation" (SLVA689) to determine the pull-up resistor value to VDDIO. If unused, leave this pin unconnected. CONFIGURATION AND CONTROL IDX 46 S I2C Serial Control Bus Device ID Address Select configuration pin. Connect to an external pullup to VDD18 and a pulldown to GND to create a voltage divider. See . MODE 45 S Mode Select configuration pin. Connect to external pullup to VDD18 and a pulldown to GND to create a voltage divider. See . PDB 3 I, PD Inverted Power-Down input pin. Typically connected to a processor GPIO with a pulldown. When PDB input is brought HIGH, the device is enabled and internal registers and state machines are reset to default values. Asserting PDB signal low will power down the device and consume minimum power. The default function of this pin is PDB = LOW; POWER DOWN with an internal 50-kΩ internal pulldown enabled. PDB should remain low until after power supplies are applied and reach minimum required levels. See . INPUT IS 3.3-V TOLERANT PDB = 1.8 V, device is enabled (normal operation) PDB = 0 V, device is powered down. POWER AND GROUND VDDIO 16 P 1.8-V (±5%) OR 3.3-V (±10%) LVCMOS I/O Power Requires 1-μF and 0.1-μF or 0.01-μF capacitors to GND. VDD_CSI0 VDD_CSI1 21 33 P 1.1-V (±5%) Power Supplies Requires 0.1-μF or 0.01-μF capacitors to GND at each VDD pin. Additional 1-μF and 10-μF decoupling is recommended for the pin group. VDDL1 VDDL2 13 44 P 1.1-V (±5%) Power Supplies Requires 0.1-μF or 0.01-μF capacitors to GND at each VDD pin. Additional 1-μF and 10-μF decoupling is recommended for the pin group. VDD_FPD1 VDD_FPD2 52 61 P 1.1-V (±5%) Power Supplies Requires 0.1-μF or 0.01-μF capacitors to GND at each VDD pin. Additional 1-μF and 10-μF decoupling is recommended for the pin group. VDD18_P2 VDD18_P3 VDD18_P1 VDD18_P0 2 1 47 48 P 1.8-V (±5%) Power Supplies Requires 0.1-μF or 0.01-μF capacitors to GND at each VDD pin. Additional 1-μF, and 10-μF decoupling is recommended for the pin group. VDD18A 32 P 1.8-V (±5%) Power Supplies Requires 0.1-μF or 0.01-μF capacitors to GND at each VDD pin. Additional 1-μF, and 10-μF decoupling is recommended for the pin group. VDD18_FPD0 VDD18_FPD1 VDD18_FPD2 VDD18_FPD3 49 55 58 64 P 1.8-V (±5%) Power Supplies Requires 0.1-μF or 0.01-μF capacitors to GND at each VDD pin. Additional 1-μF, and 10-μF decoupling is recommended for the pin group. GND DAP G DAP is the large metal contact at the bottom side, located at the center of the VQFN package. Connect to the ground plane (GND). OTHERS REFCLK 5 I Reference clock oscillator input. Typically connected to a 23-MHz to 26-MHz LVCMOS-level oscillator (100 ppm). For 400-Mbps, 800-Mbps, 1.2-Gbps or 1.6-Gbps CSI-2 data rates, use 25-MHz frequency. For the oscillator requirements, see . For other common CSI-2 data rates, see . RES 4 - This pin must be tied to GND for normal operation. CMLOUTP 56 O Channel Monitor Loop-through Driver differential output. Route to a test point or a pad with 100-Ω termination resistor between pins for channel monitoring (recommended). See . CMLOUTN 57 Pin Functions PIN I/O TYPE DESCRIPTION NAME NO. MIPI CSI-2 TX INTERFACE CSI0_CLKN 22 O CSI-2 TX Port 0 differential clock output pins. Leave unused pins as No Connect. CSI0_CLKP 23 CSI0_D0N 24 CSI-2 TX Port 0 differential data output pins. Use CSI_PORT_SEL, CSI_CTL, and CSI_CTL2 registers for the CSI-2 TX control. Leave unused pins as No Connect. CSI0_D0P 25 CSI0_D1N 26 CSI0_D1P 27 CSI0_D2N 28 CSI0_D2P 29 CSI0_D3N 30 CSI0_D3P 31 CSI1_CLKN 34 O CSI-2 TX Port 1 differential clock output pins. Leave unused pins as No Connect. CSI1_CLKP 35 CSI1_D0N 36 CSI-2 TX Port 1 differential data output pins. Use CSI_PORT_SEL, CSI_CTL, and CSI_CTL2 registers for the CSI-2 TX control. Leave unused pins as No Connect. CSI1_D0P 37 CSI1_D1N 38 CSI1_D1P 39 CSI1_D2N 40 CSI1_D2P 41 CSI1_D3N 42 CSI1_D3P 43 FPD-LINK III RX INTERFACE RIN0+ 50 I/O FPD-Link III RX Port 0 pins. The port receives FPD-Link III high-speed forward channel video and control data and transmits back channel control data. It can interface with a compatible FPD-Link III serializer TX through a STP or coaxial cable (see and ). It must be AC-coupled per . If port is unused, set RX_PORT_CTL register bit 0 to 0 to disable RX Port 0 and leave the pins as No Connect. RIN0- 51 RIN1+ 53 FPD-Link III RX Port 1 pins. The port receives FPD-Link III high-speed forward channel video and control data and transmits back channel control data. It can interface with a compatible FPD-Link III serializer TX through a STP or coaxial cable (see and ). It must be AC-coupled per . If port is unused, set RX_PORT_CTL register bit 1 to 0 to disable RX Port 1 and leave the pins as No Connect. RIN1- 54 RIN2+ 59 FPD-Link III RX Port 2 pins. The port receives FPD-Link III high-speed forward channel video and control data and transmits back channel control data. It can interface with a compatible FPD-Link III serializer TX through a STP or coaxial cable (see and ). It must be AC-coupled per . If port is unused, set RX_PORT_CTL register bit 2 to 0 to disable RX Port 2 and leave the pins as No Connect. RIN2- 60 RIN3+ 62 FPD-Link III RX Port 3 pins. The port receives FPD-Link III high-speed forward channel video and control data and transmits back channel control data. It can interface with a compatible FPD-Link III serializer TX through a STP or coaxial cable (see and ). It must be AC-coupled per . If port is unused, set RX_PORT_CTL register bit 3 to 0 to disable RX Port 3 and leave the pins as No Connect. RIN3- 63 SYNCHRONIZATION AND GENERAL-PURPOSE I/O GPIO0 9 I/O, PD General-Purpose Input/Output pins. The pins can be used to control and respond to various commands. They may be configured to be input signals for the corresponding GPIOs on the serializer or they may be configured to be outputs to follow local register settings. At power up, the GPIO pins are disabled and by default include a pulldown resistor (25-kΩ typ). See . for programmability. If unused, leave the pin as No Connect. GPIO1 10 GPIO2 14 GPIO3 15 GPIO4 17 GPIO5 18 GPIO6 19 GPIO7 20 INTB 6 O, OD Interrupt Output pin. INTB is an active-low open drain and controlled by the status registers. See . Recommend a 4.7-kΩ Pullup to 1.8 V or 3.3 V. If unused, leave the pin as No Connect. SERIAL CONTROL BUS (I2C) I2C_SCL 12 I/O, OD Primary I2C Clock Input / Output interface pin. See . Refer to "I2C Bus Pullup Resistor Calculation" (SLVA689) to determine the pull-up resistor value to VDDIO. If unused, leave this pin unconnected. I2C_SDA 11 I/O, OD Primary I2C Data Input / Output interface pin. See . Refer to "I2C Bus Pullup Resistor Calculation" (SLVA689) to determine the pull-up resistor value to VDDIO. If unused, leave this pin unconnected. I2C_SCL2 8 I/O, OD Secondary I2C Clock Input / Output interface pin. See . Refer to "I2C Bus Pullup Resistor Calculation" (SLVA689) to determine the pull-up resistor value to VDDIO. If unused, leave this pin unconnected. I2C_SDA2 7 I/O, OD Secondary I2C Data Input / Output interface pin. See . Refer to "I2C Bus Pullup Resistor Calculation" (SLVA689) to determine the pull-up resistor value to VDDIO. If unused, leave this pin unconnected. CONFIGURATION AND CONTROL IDX 46 S I2C Serial Control Bus Device ID Address Select configuration pin. Connect to an external pullup to VDD18 and a pulldown to GND to create a voltage divider. See . MODE 45 S Mode Select configuration pin. Connect to external pullup to VDD18 and a pulldown to GND to create a voltage divider. See . PDB 3 I, PD Inverted Power-Down input pin. Typically connected to a processor GPIO with a pulldown. When PDB input is brought HIGH, the device is enabled and internal registers and state machines are reset to default values. Asserting PDB signal low will power down the device and consume minimum power. The default function of this pin is PDB = LOW; POWER DOWN with an internal 50-kΩ internal pulldown enabled. PDB should remain low until after power supplies are applied and reach minimum required levels. See . INPUT IS 3.3-V TOLERANT PDB = 1.8 V, device is enabled (normal operation) PDB = 0 V, device is powered down. POWER AND GROUND VDDIO 16 P 1.8-V (±5%) OR 3.3-V (±10%) LVCMOS I/O Power Requires 1-μF and 0.1-μF or 0.01-μF capacitors to GND. VDD_CSI0 VDD_CSI1 21 33 P 1.1-V (±5%) Power Supplies Requires 0.1-μF or 0.01-μF capacitors to GND at each VDD pin. Additional 1-μF and 10-μF decoupling is recommended for the pin group. VDDL1 VDDL2 13 44 P 1.1-V (±5%) Power Supplies Requires 0.1-μF or 0.01-μF capacitors to GND at each VDD pin. Additional 1-μF and 10-μF decoupling is recommended for the pin group. VDD_FPD1 VDD_FPD2 52 61 P 1.1-V (±5%) Power Supplies Requires 0.1-μF or 0.01-μF capacitors to GND at each VDD pin. Additional 1-μF and 10-μF decoupling is recommended for the pin group. VDD18_P2 VDD18_P3 VDD18_P1 VDD18_P0 2 1 47 48 P 1.8-V (±5%) Power Supplies Requires 0.1-μF or 0.01-μF capacitors to GND at each VDD pin. Additional 1-μF, and 10-μF decoupling is recommended for the pin group. VDD18A 32 P 1.8-V (±5%) Power Supplies Requires 0.1-μF or 0.01-μF capacitors to GND at each VDD pin. Additional 1-μF, and 10-μF decoupling is recommended for the pin group. VDD18_FPD0 VDD18_FPD1 VDD18_FPD2 VDD18_FPD3 49 55 58 64 P 1.8-V (±5%) Power Supplies Requires 0.1-μF or 0.01-μF capacitors to GND at each VDD pin. Additional 1-μF, and 10-μF decoupling is recommended for the pin group. GND DAP G DAP is the large metal contact at the bottom side, located at the center of the VQFN package. Connect to the ground plane (GND). OTHERS REFCLK 5 I Reference clock oscillator input. Typically connected to a 23-MHz to 26-MHz LVCMOS-level oscillator (100 ppm). For 400-Mbps, 800-Mbps, 1.2-Gbps or 1.6-Gbps CSI-2 data rates, use 25-MHz frequency. For the oscillator requirements, see . For other common CSI-2 data rates, see . RES 4 - This pin must be tied to GND for normal operation. CMLOUTP 56 O Channel Monitor Loop-through Driver differential output. Route to a test point or a pad with 100-Ω termination resistor between pins for channel monitoring (recommended). See . CMLOUTN 57 PIN I/O TYPE DESCRIPTION NAME NO. PIN I/O TYPE DESCRIPTION PINI/O TYPEDESCRIPTION NAME NO. NAMENO. MIPI CSI-2 TX INTERFACE CSI0_CLKN 22 O CSI-2 TX Port 0 differential clock output pins. Leave unused pins as No Connect. CSI0_CLKP 23 CSI0_D0N 24 CSI-2 TX Port 0 differential data output pins. Use CSI_PORT_SEL, CSI_CTL, and CSI_CTL2 registers for the CSI-2 TX control. Leave unused pins as No Connect. CSI0_D0P 25 CSI0_D1N 26 CSI0_D1P 27 CSI0_D2N 28 CSI0_D2P 29 CSI0_D3N 30 CSI0_D3P 31 CSI1_CLKN 34 O CSI-2 TX Port 1 differential clock output pins. Leave unused pins as No Connect. CSI1_CLKP 35 CSI1_D0N 36 CSI-2 TX Port 1 differential data output pins. Use CSI_PORT_SEL, CSI_CTL, and CSI_CTL2 registers for the CSI-2 TX control. Leave unused pins as No Connect. CSI1_D0P 37 CSI1_D1N 38 CSI1_D1P 39 CSI1_D2N 40 CSI1_D2P 41 CSI1_D3N 42 CSI1_D3P 43 FPD-LINK III RX INTERFACE RIN0+ 50 I/O FPD-Link III RX Port 0 pins. The port receives FPD-Link III high-speed forward channel video and control data and transmits back channel control data. It can interface with a compatible FPD-Link III serializer TX through a STP or coaxial cable (see and ). It must be AC-coupled per . If port is unused, set RX_PORT_CTL register bit 0 to 0 to disable RX Port 0 and leave the pins as No Connect. RIN0- 51 RIN1+ 53 FPD-Link III RX Port 1 pins. The port receives FPD-Link III high-speed forward channel video and control data and transmits back channel control data. It can interface with a compatible FPD-Link III serializer TX through a STP or coaxial cable (see and ). It must be AC-coupled per . If port is unused, set RX_PORT_CTL register bit 1 to 0 to disable RX Port 1 and leave the pins as No Connect. RIN1- 54 RIN2+ 59 FPD-Link III RX Port 2 pins. The port receives FPD-Link III high-speed forward channel video and control data and transmits back channel control data. It can interface with a compatible FPD-Link III serializer TX through a STP or coaxial cable (see and ). It must be AC-coupled per . If port is unused, set RX_PORT_CTL register bit 2 to 0 to disable RX Port 2 and leave the pins as No Connect. RIN2- 60 RIN3+ 62 FPD-Link III RX Port 3 pins. The port receives FPD-Link III high-speed forward channel video and control data and transmits back channel control data. It can interface with a compatible FPD-Link III serializer TX through a STP or coaxial cable (see and ). It must be AC-coupled per . If port is unused, set RX_PORT_CTL register bit 3 to 0 to disable RX Port 3 and leave the pins as No Connect. RIN3- 63 SYNCHRONIZATION AND GENERAL-PURPOSE I/O GPIO0 9 I/O, PD General-Purpose Input/Output pins. The pins can be used to control and respond to various commands. They may be configured to be input signals for the corresponding GPIOs on the serializer or they may be configured to be outputs to follow local register settings. At power up, the GPIO pins are disabled and by default include a pulldown resistor (25-kΩ typ). See . for programmability. If unused, leave the pin as No Connect. GPIO1 10 GPIO2 14 GPIO3 15 GPIO4 17 GPIO5 18 GPIO6 19 GPIO7 20 INTB 6 O, OD Interrupt Output pin. INTB is an active-low open drain and controlled by the status registers. See . Recommend a 4.7-kΩ Pullup to 1.8 V or 3.3 V. If unused, leave the pin as No Connect. SERIAL CONTROL BUS (I2C) I2C_SCL 12 I/O, OD Primary I2C Clock Input / Output interface pin. See . Refer to "I2C Bus Pullup Resistor Calculation" (SLVA689) to determine the pull-up resistor value to VDDIO. If unused, leave this pin unconnected. I2C_SDA 11 I/O, OD Primary I2C Data Input / Output interface pin. See . Refer to "I2C Bus Pullup Resistor Calculation" (SLVA689) to determine the pull-up resistor value to VDDIO. If unused, leave this pin unconnected. I2C_SCL2 8 I/O, OD Secondary I2C Clock Input / Output interface pin. See . Refer to "I2C Bus Pullup Resistor Calculation" (SLVA689) to determine the pull-up resistor value to VDDIO. If unused, leave this pin unconnected. I2C_SDA2 7 I/O, OD Secondary I2C Data Input / Output interface pin. See . Refer to "I2C Bus Pullup Resistor Calculation" (SLVA689) to determine the pull-up resistor value to VDDIO. If unused, leave this pin unconnected. CONFIGURATION AND CONTROL IDX 46 S I2C Serial Control Bus Device ID Address Select configuration pin. Connect to an external pullup to VDD18 and a pulldown to GND to create a voltage divider. See . MODE 45 S Mode Select configuration pin. Connect to external pullup to VDD18 and a pulldown to GND to create a voltage divider. See . PDB 3 I, PD Inverted Power-Down input pin. Typically connected to a processor GPIO with a pulldown. When PDB input is brought HIGH, the device is enabled and internal registers and state machines are reset to default values. Asserting PDB signal low will power down the device and consume minimum power. The default function of this pin is PDB = LOW; POWER DOWN with an internal 50-kΩ internal pulldown enabled. PDB should remain low until after power supplies are applied and reach minimum required levels. See . INPUT IS 3.3-V TOLERANT PDB = 1.8 V, device is enabled (normal operation) PDB = 0 V, device is powered down. POWER AND GROUND VDDIO 16 P 1.8-V (±5%) OR 3.3-V (±10%) LVCMOS I/O Power Requires 1-μF and 0.1-μF or 0.01-μF capacitors to GND. VDD_CSI0 VDD_CSI1 21 33 P 1.1-V (±5%) Power Supplies Requires 0.1-μF or 0.01-μF capacitors to GND at each VDD pin. Additional 1-μF and 10-μF decoupling is recommended for the pin group. VDDL1 VDDL2 13 44 P 1.1-V (±5%) Power Supplies Requires 0.1-μF or 0.01-μF capacitors to GND at each VDD pin. Additional 1-μF and 10-μF decoupling is recommended for the pin group. VDD_FPD1 VDD_FPD2 52 61 P 1.1-V (±5%) Power Supplies Requires 0.1-μF or 0.01-μF capacitors to GND at each VDD pin. Additional 1-μF and 10-μF decoupling is recommended for the pin group. VDD18_P2 VDD18_P3 VDD18_P1 VDD18_P0 2 1 47 48 P 1.8-V (±5%) Power Supplies Requires 0.1-μF or 0.01-μF capacitors to GND at each VDD pin. Additional 1-μF, and 10-μF decoupling is recommended for the pin group. VDD18A 32 P 1.8-V (±5%) Power Supplies Requires 0.1-μF or 0.01-μF capacitors to GND at each VDD pin. Additional 1-μF, and 10-μF decoupling is recommended for the pin group. VDD18_FPD0 VDD18_FPD1 VDD18_FPD2 VDD18_FPD3 49 55 58 64 P 1.8-V (±5%) Power Supplies Requires 0.1-μF or 0.01-μF capacitors to GND at each VDD pin. Additional 1-μF, and 10-μF decoupling is recommended for the pin group. GND DAP G DAP is the large metal contact at the bottom side, located at the center of the VQFN package. Connect to the ground plane (GND). OTHERS REFCLK 5 I Reference clock oscillator input. Typically connected to a 23-MHz to 26-MHz LVCMOS-level oscillator (100 ppm). For 400-Mbps, 800-Mbps, 1.2-Gbps or 1.6-Gbps CSI-2 data rates, use 25-MHz frequency. For the oscillator requirements, see . For other common CSI-2 data rates, see . RES 4 - This pin must be tied to GND for normal operation. CMLOUTP 56 O Channel Monitor Loop-through Driver differential output. Route to a test point or a pad with 100-Ω termination resistor between pins for channel monitoring (recommended). See . CMLOUTN 57 MIPI CSI-2 TX INTERFACE MIPI CSI-2 TX INTERFACE CSI0_CLKN 22 O CSI-2 TX Port 0 differential clock output pins. Leave unused pins as No Connect. CSI0_CLKN022OCSI-2 TX Port 0 differential clock output pins. Leave unused pins as No Connect.TX Port 0 CSI0_CLKP 23 CSI0_CLKP023 CSI0_D0N 24 CSI-2 TX Port 0 differential data output pins. Use CSI_PORT_SEL, CSI_CTL, and CSI_CTL2 registers for the CSI-2 TX control. Leave unused pins as No Connect. CSI0_D0N024CSI-2 TX Port 0 differential data output pins. Use CSI_PORT_SEL, CSI_CTL, and CSI_CTL2 registers for the CSI-2 TX control. Leave unused pins as No Connect.TX Port 0 CSI0_D0P 25 CSI0_D0P025 CSI0_D1N 26 CSI0_D1N026 CSI0_D1P 27 CSI0_D1P027 CSI0_D2N 28 CSI0_D2N028 CSI0_D2P 29 CSI0_D2P029 CSI0_D3N 30 CSI0_D3N030 CSI0_D3P 31 CSI0_D3P031 CSI1_CLKN 34 O CSI-2 TX Port 1 differential clock output pins. Leave unused pins as No Connect. CSI1_CLKN CSI1_CLKN34OCSI-2 TX Port 1 differential clock output pins. Leave unused pins as No Connect.TX Port 1 CSI1_CLKP 35 CSI1_CLKP35 CSI1_D0N 36 CSI-2 TX Port 1 differential data output pins. Use CSI_PORT_SEL, CSI_CTL, and CSI_CTL2 registers for the CSI-2 TX control. Leave unused pins as No Connect. CSI1_D0N36CSI-2 TX Port 1 differential data output pins. Use CSI_PORT_SEL, CSI_CTL, and CSI_CTL2 registers for the CSI-2 TX control. Leave unused pins as No Connect.TX Port 1 CSI1_D0P 37 CSI1_D0P37 CSI1_D1N 38 CSI1_D1N38 CSI1_D1P 39 CSI1_D1P39 CSI1_D2N 40 CSI1_D2N40 CSI1_D2P 41 CSI1_D2P41 CSI1_D3N 42 CSI1_D3N42 CSI1_D3P 43 CSI1_D3P43 FPD-LINK III RX INTERFACE FPD-LINK III RX INTERFACE RIN0+ 50 I/O FPD-Link III RX Port 0 pins. The port receives FPD-Link III high-speed forward channel video and control data and transmits back channel control data. It can interface with a compatible FPD-Link III serializer TX through a STP or coaxial cable (see and ). It must be AC-coupled per . If port is unused, set RX_PORT_CTL register bit 0 to 0 to disable RX Port 0 and leave the pins as No Connect. RIN0+50I/OFPD-Link III RX Port 0 pins. The port receives FPD-Link III high-speed forward channel video and control data and transmits back channel control data. It can interface with a compatible FPD-Link III serializer TX through a STP or coaxial cable (see and ). It must be AC-coupled per . If port is unused, set RX_PORT_CTL register bit 0 to 0 to disable RX Port 0 and leave the pins as No Connect. RIN0- 51 RIN0-51 RIN1+ 53 FPD-Link III RX Port 1 pins. The port receives FPD-Link III high-speed forward channel video and control data and transmits back channel control data. It can interface with a compatible FPD-Link III serializer TX through a STP or coaxial cable (see and ). It must be AC-coupled per . If port is unused, set RX_PORT_CTL register bit 1 to 0 to disable RX Port 1 and leave the pins as No Connect. RIN1+53FPD-Link III RX Port 1 pins. The port receives FPD-Link III high-speed forward channel video and control data and transmits back channel control data. It can interface with a compatible FPD-Link III serializer TX through a STP or coaxial cable (see and ). It must be AC-coupled per . If port is unused, set RX_PORT_CTL register bit 1 to 0 to disable RX Port 1 and leave the pins as No Connect. RIN1- 54 RIN1-54 RIN2+ 59 FPD-Link III RX Port 2 pins. The port receives FPD-Link III high-speed forward channel video and control data and transmits back channel control data. It can interface with a compatible FPD-Link III serializer TX through a STP or coaxial cable (see and ). It must be AC-coupled per . If port is unused, set RX_PORT_CTL register bit 2 to 0 to disable RX Port 2 and leave the pins as No Connect. RIN2+59FPD-Link III RX Port 2 pins. The port receives FPD-Link III high-speed forward channel video and control data and transmits back channel control data. It can interface with a compatible FPD-Link III serializer TX through a STP or coaxial cable (see and ). It must be AC-coupled per . If port is unused, set RX_PORT_CTL register bit 2 to 0 to disable RX Port 2 and leave the pins as No Connect. RIN2- 60 RIN2-60 RIN3+ 62 FPD-Link III RX Port 3 pins. The port receives FPD-Link III high-speed forward channel video and control data and transmits back channel control data. It can interface with a compatible FPD-Link III serializer TX through a STP or coaxial cable (see and ). It must be AC-coupled per . If port is unused, set RX_PORT_CTL register bit 3 to 0 to disable RX Port 3 and leave the pins as No Connect. RIN3+62FPD-Link III RX Port 3 pins. The port receives FPD-Link III high-speed forward channel video and control data and transmits back channel control data. It can interface with a compatible FPD-Link III serializer TX through a STP or coaxial cable (see and ). It must be AC-coupled per . If port is unused, set RX_PORT_CTL register bit 3 to 0 to disable RX Port 3 and leave the pins as No Connect. RIN3- 63 RIN3-63 SYNCHRONIZATION AND GENERAL-PURPOSE I/O SYNCHRONIZATION AND GENERAL-PURPOSE I/O GPIO0 9 I/O, PD General-Purpose Input/Output pins. The pins can be used to control and respond to various commands. They may be configured to be input signals for the corresponding GPIOs on the serializer or they may be configured to be outputs to follow local register settings. At power up, the GPIO pins are disabled and by default include a pulldown resistor (25-kΩ typ). See . for programmability. If unused, leave the pin as No Connect. GPIO09I/O, PDGeneral-Purpose Input/Output pins. The pins can be used to control and respond to various commands. They may be configured to be input signals for the corresponding GPIOs on the serializer or they may be configured to be outputs to follow local register settings. At power up, the GPIO pins are disabled and by default include a pulldown resistor (25-kΩ typ). See . for programmability. If unused, leave the pin as No Connect. . GPIO1 10 GPIO110 GPIO2 14 GPIO214 GPIO3 15 GPIO315 GPIO4 17 GPIO417 GPIO5 18 GPIO518 GPIO6 19 GPIO619 GPIO7 20 GPIO720 INTB 6 O, OD Interrupt Output pin. INTB is an active-low open drain and controlled by the status registers. See . Recommend a 4.7-kΩ Pullup to 1.8 V or 3.3 V. If unused, leave the pin as No Connect. INTB6O, ODInterrupt Output pin. INTB is an active-low open drain and controlled by the status registers. See . Recommend a 4.7-kΩ Pullup to 1.8 V or 3.3 V. If unused, leave the pin as No Connect. SERIAL CONTROL BUS (I2C) SERIAL CONTROL BUS (I2C) I2C_SCL 12 I/O, OD Primary I2C Clock Input / Output interface pin. See . Refer to "I2C Bus Pullup Resistor Calculation" (SLVA689) to determine the pull-up resistor value to VDDIO. If unused, leave this pin unconnected. I2C_SCL12I/O, ODPrimary I2C Clock Input / Output interface pin. See . Refer to "I2C Bus Pullup Resistor Calculation" (SLVA689) to determine the pull-up resistor value to VDDIO. If unused, leave this pin unconnected. "I2C Bus Pullup Resistor Calculation"(SLVA689) I2C_SDA 11 I/O, OD Primary I2C Data Input / Output interface pin. See . Refer to "I2C Bus Pullup Resistor Calculation" (SLVA689) to determine the pull-up resistor value to VDDIO. If unused, leave this pin unconnected. I2C_SDA11I/O, ODPrimary I2C Data Input / Output interface pin. See . Refer to "I2C Bus Pullup Resistor Calculation" (SLVA689) to determine the pull-up resistor value to VDDIO. If unused, leave this pin unconnected. "I2C Bus Pullup Resistor Calculation"(SLVA689) I2C_SCL2 8 I/O, OD Secondary I2C Clock Input / Output interface pin. See . Refer to "I2C Bus Pullup Resistor Calculation" (SLVA689) to determine the pull-up resistor value to VDDIO. If unused, leave this pin unconnected. I2C_SCL28I/O, ODSecondary I2C Clock Input / Output interface pin. See . Refer to "I2C Bus Pullup Resistor Calculation" (SLVA689) to determine the pull-up resistor value to VDDIO. If unused, leave this pin unconnected. "I2C Bus Pullup Resistor Calculation"(SLVA689) I2C_SDA2 7 I/O, OD Secondary I2C Data Input / Output interface pin. See . Refer to "I2C Bus Pullup Resistor Calculation" (SLVA689) to determine the pull-up resistor value to VDDIO. If unused, leave this pin unconnected. I2C_SDA27I/O, ODSecondary I2C Data Input / Output interface pin. See . Refer to "I2C Bus Pullup Resistor Calculation" (SLVA689) to determine the pull-up resistor value to VDDIO. If unused, leave this pin unconnected. "I2C Bus Pullup Resistor Calculation"(SLVA689) CONFIGURATION AND CONTROL CONFIGURATION AND CONTROL IDX 46 S I2C Serial Control Bus Device ID Address Select configuration pin. Connect to an external pullup to VDD18 and a pulldown to GND to create a voltage divider. See . IDX46SI2C Serial Control Bus Device ID Address Select configuration pin. Connect to an external pullup to VDD18 and a pulldown to GND to create a voltage divider. See . MODE 45 S Mode Select configuration pin. Connect to external pullup to VDD18 and a pulldown to GND to create a voltage divider. See . MODE45SMode Select configuration pin. Connect to external pullup to VDD18 and a pulldown to GND to create a voltage divider. See . PDB 3 I, PD Inverted Power-Down input pin. Typically connected to a processor GPIO with a pulldown. When PDB input is brought HIGH, the device is enabled and internal registers and state machines are reset to default values. Asserting PDB signal low will power down the device and consume minimum power. The default function of this pin is PDB = LOW; POWER DOWN with an internal 50-kΩ internal pulldown enabled. PDB should remain low until after power supplies are applied and reach minimum required levels. See . INPUT IS 3.3-V TOLERANT PDB = 1.8 V, device is enabled (normal operation) PDB = 0 V, device is powered down. PDB3I, PDInverted Power-Down input pin. Typically connected to a processor GPIO with a pulldown. When PDB input is brought HIGH, the device is enabled and internal registers and state machines are reset to default values. Asserting PDB signal low will power down the device and consume minimum power. The default function of this pin is PDB = LOW; POWER DOWN with an internal 50-kΩ internal pulldown enabled. PDB should remain low until after power supplies are applied and reach minimum required levels. See . INPUT IS 3.3-V TOLERANT PDB = 1.8 V, device is enabled (normal operation) PDB = 0 V, device is powered down. INPUT IS 3.3-V TOLERANT POWER AND GROUND POWER AND GROUND VDDIO 16 P 1.8-V (±5%) OR 3.3-V (±10%) LVCMOS I/O Power Requires 1-μF and 0.1-μF or 0.01-μF capacitors to GND. VDDIO16P1.8-V (±5%) OR 3.3-V (±10%) LVCMOS I/O Power Requires 1-μF and 0.1-μF or 0.01-μF capacitors to GND. VDD_CSI0 VDD_CSI1 21 33 P 1.1-V (±5%) Power Supplies Requires 0.1-μF or 0.01-μF capacitors to GND at each VDD pin. Additional 1-μF and 10-μF decoupling is recommended for the pin group. VDD_CSI0 VDD_CSI1 0121 33P1.1-V (±5%) Power Supplies Requires 0.1-μF or 0.01-μF capacitors to GND at each VDD pin. Additional 1-μF and 10-μF decoupling is recommended for the pin group. VDDL1 VDDL2 13 44 P 1.1-V (±5%) Power Supplies Requires 0.1-μF or 0.01-μF capacitors to GND at each VDD pin. Additional 1-μF and 10-μF decoupling is recommended for the pin group. VDDL1 VDDL213 44P1.1-V (±5%) Power Supplies Requires 0.1-μF or 0.01-μF capacitors to GND at each VDD pin. Additional 1-μF and 10-μF decoupling is recommended for the pin group. VDD_FPD1 VDD_FPD2 52 61 P 1.1-V (±5%) Power Supplies Requires 0.1-μF or 0.01-μF capacitors to GND at each VDD pin. Additional 1-μF and 10-μF decoupling is recommended for the pin group. VDD_FPD1 VDD_FPD252 61P1.1-V (±5%) Power Supplies Requires 0.1-μF or 0.01-μF capacitors to GND at each VDD pin. Additional 1-μF and 10-μF decoupling is recommended for the pin group. VDD18_P2 VDD18_P3 VDD18_P1 VDD18_P0 2 1 47 48 P 1.8-V (±5%) Power Supplies Requires 0.1-μF or 0.01-μF capacitors to GND at each VDD pin. Additional 1-μF, and 10-μF decoupling is recommended for the pin group. VDD18_P2 VDD18_P3 VDD18_P1 VDD18_P02 1 47 48P1.8-V (±5%) Power Supplies Requires 0.1-μF or 0.01-μF capacitors to GND at each VDD pin. Additional 1-μF, and 10-μF decoupling is recommended for the pin group. VDD18A 32 P 1.8-V (±5%) Power Supplies Requires 0.1-μF or 0.01-μF capacitors to GND at each VDD pin. Additional 1-μF, and 10-μF decoupling is recommended for the pin group. VDD18A32P1.8-V (±5%) Power Supplies Requires 0.1-μF or 0.01-μF capacitors to GND at each VDD pin. Additional 1-μF, and 10-μF decoupling is recommended for the pin group. VDD18_FPD0 VDD18_FPD1 VDD18_FPD2 VDD18_FPD3 49 55 58 64 P 1.8-V (±5%) Power Supplies Requires 0.1-μF or 0.01-μF capacitors to GND at each VDD pin. Additional 1-μF, and 10-μF decoupling is recommended for the pin group. VDD18_FPD0 VDD18_FPD1 VDD18_FPD2 VDD18_FPD349 55 58 64P1.8-V (±5%) Power Supplies Requires 0.1-μF or 0.01-μF capacitors to GND at each VDD pin. Additional 1-μF, and 10-μF decoupling is recommended for the pin group. GND DAP G DAP is the large metal contact at the bottom side, located at the center of the VQFN package. Connect to the ground plane (GND). GNDDAPGDAP is the large metal contact at the bottom side, located at the center of the VQFN package. Connect to the ground plane (GND). OTHERS OTHERS REFCLK 5 I Reference clock oscillator input. Typically connected to a 23-MHz to 26-MHz LVCMOS-level oscillator (100 ppm). For 400-Mbps, 800-Mbps, 1.2-Gbps or 1.6-Gbps CSI-2 data rates, use 25-MHz frequency. For the oscillator requirements, see . For other common CSI-2 data rates, see . REFCLK5IReference clock oscillator input. Typically connected to a 23-MHz to 26-MHz LVCMOS-level oscillator (100 ppm). For 400-Mbps, 800-Mbps, 1.2-Gbps or 1.6-Gbps CSI-2 data rates, use 25-MHz frequency. For the oscillator requirements, see . For other common CSI-2 data rates, see . , 1.2-Gbps . . RES 4 - This pin must be tied to GND for normal operation. RES4-This pin must be tied to GND for normal operation. CMLOUTP 56 O Channel Monitor Loop-through Driver differential output. Route to a test point or a pad with 100-Ω termination resistor between pins for channel monitoring (recommended). See . CMLOUTP56OChannel Monitor Loop-through Driver differential output. Route to a test point or a pad with 100-Ω termination resistor between pins for channel monitoring (recommended). See . . CMLOUTN 57 CMLOUTN57 The definitions below define the functionality of the I/O cells for each pin. TYPE: I = Input O = Output I/O = Input/Output S = Strap Input PD = Internal Pulldown OD = Open Drain P = Power Supply G = Ground The definitions below define the functionality of the I/O cells for each pin. TYPE: I = Input O = Output I/O = Input/Output S = Strap Input PD = Internal Pulldown OD = Open Drain P = Power Supply G = Ground The definitions below define the functionality of the I/O cells for each pin. TYPE: I = Input O = Output I/O = Input/Output S = Strap Input PD = Internal Pulldown OD = Open Drain P = Power Supply G = Ground The definitions below define the functionality of the I/O cells for each pin. TYPE: I = Input O = Output I/O = Input/Output S = Strap Input PD = Internal Pulldown OD = Open Drain P = Power Supply G = Ground The definitions below define the functionality of the I/O cells for each pin. TYPE: I = Input O = Output I/O = Input/Output S = Strap Input PD = Internal Pulldown OD = Open Drain P = Power Supply G = Ground I = Input O = Output I/O = Input/Output S = Strap Input PD = Internal Pulldown OD = Open Drain P = Power Supply G = Ground I = InputO = OutputI/O = Input/OutputS = Strap InputPD = Internal PulldownOD = Open DrainP = Power SupplyG = Ground Specifications Absolute Maximum Ratings Over operating free-air temperature range (unless otherwise noted)#GUID-76468456-30ED-49ED-8203-A947B9265035/SNLS4099166 #GUID-76468456-30ED-49ED-8203-A947B9265035/SNLS4071005 MIN MAX UNIT Supply voltage VDD11 (VDD_CSI0, VDD_CSI1, VDDL1, VDDL2, VDD_FPD1, VDD_FPD2) –0.3 1.32 and <V(VDD18) V VDD18 (VDD18_P0, VDD18_P1, VDD18_P2, VDD18_P3, VDD18A, VDD18_FPD0, VDD18_FPD1, VDD18_FPD2, VDD18_FPD3) –0.3 2.16 V VDDIO –0.3 3.96 V FPD-Link III input voltage RIN0+, RIN0-, RIN1+, RIN1-, RIN2+, RIN2-, RIN3+, RIN3- Device powered up (All supplies within recommended operating conditions) –0.3 2.75 V Device powered down, Transient voltage –0.3 1.45 V Device powered down, DC voltage –0.3 1.35 V CSI-2 voltage CSI0_D0P, CSI0_D0N, CSI0_D1P, CSI0_D1N, CSI0_D2P, CSI0_D2N, CSI0_D3P, CSI0_D3N,CSI0_CLKP, CSI0_CLKN, CSI1_D0P, CSI1_D0N, CSI1_D1P, CSI1_D1N, CSI1_D2P, CSI1_D2N, CSI1_D3P, CSI1_D3N, CSI1_CLKP, CSI1_CLKN –0.3 1.32 V LVCMOS IO voltage PDB –0.3 3.96 V GPIO[7:0], REFCLK, RES, CMLOUTP, CMLOUTN –0.3 V(VDDIO) + 0.3 V Configuration input voltage MODE, IDX –0.3 V(VDD18) + 0.3 V Open-Drain voltage I2C_SDA, I2C_SCL, I2C_SDA2, I2C_SCL2, INTB –0.3 3.96 V Junction temperature 150 °C Storage temperature, Tstg –65 150 °C If Military/Aerospace specified devices are required, please contact the Texas Instruments Sales Office or Distributors for availability and specifications. Stresses beyond those listed under Absolute Maximum Ratings may cause permanent damage to the device. These are stress ratings only, which do not imply functional operation of the device at these or any other conditions beyond those indicated under Recommended Operating Conditions. Exposure to absolute-maximum-rated conditions for extended periods may affect device reliability. ESD Ratings A Combined the ESD Ratings - JEDEC and ESD Ratings - IEC and ISO tables into one table yes C Changed ESD HBM other pins to +/- 3000V yes VALUE UNIT V(ESD) Electrostatic discharge Human body model (HBM), per AEC Q100-002#GUID-37DFD215-1F0B-451F-BC88-1F478376E24F/HBM_AUTO RIN0+, RIN0-, RIN1+, RIN1-, RIN2+, RIN2-, RIN3+, RIN3- ±6000 V Other pins ±3000 V Charged device model (CDM), per AEC Q100-011 ±1000 V ESD Rating (IEC 61000-4-2)RD= 330 Ω, CS = 150 pF Contact Discharge(RIN0+, RIN0-, RIN1+, RIN1-, RIN2+, RIN2-, RIN3+, RIN3-) ±10 000 V Air Discharge(RIN0+, RIN0-, RIN1+, RIN1-, RIN2+, RIN2-, RIN3+, RIN3-) ±21 000 V ESD Rating (ISO 10605)RD= 330 Ω, CS = 150 pF and 330 pFRD= 2 kΩ, CS = 150 pF and 330 pF Contact Discharge(RIN0+, RIN0-, RIN1+, RIN1-, RIN2+, RIN2-, RIN3+, RIN3-) ±10 000 V Air Discharge(RIN0+, RIN0-, RIN1+, RIN1-, RIN2+, RIN2-, RIN3+, RIN3-) ±21 000 V AEC Q100-002 indicates HBM stressing is done in accordance with the ANSI/ESDA/JEDEC JS-001 specification. Recommended Operating Conditions A Removed I2C pullup voltage and maximum allowable POC noise parameter from the Recommended Operating Conditions table yes A Changed the maximum operating free-air temperature from: 115℃ to: 105℃ yes A Added a maximum value for the reference clock frequency yes Over operating free-air temperature range (unless otherwise noted) MIN NOM MAX UNIT Supply voltage V(VDD11) 1.045 1.1 1.155 V V(VDD18) 1.71 1.8 1.89 V LVCMOS I/O supply voltage V(VDDIO) = 1.8 V 1.71 1.8 1.89 V OR V(VDDIO) = 3.3 V 3.0 3.3 3.6 V Open-drain  voltage INTB = V(INTB),  I2C pins = V(I2C) 1.71 3.6 V Operating free-air temperature, TA  –40 25 105 °C MIPI data rate (per CSI-2 lane) 368 800 1664 Mbps MIPI CSI-2 HS clock frequency 184 400 832 MHz Reference clock frequency 23 25 26 MHz Spread-spectrum reference clock modulation percentage REFCLK, Center spread -0.5 0.5 % REFCLK, Down spread -1 0 % Local I2C frequency, fI2C 1 MHz Supply noise#GUID-E5BAAB56-4EE9-45B9-A1E5-208C172FAD66/X1234 V(VDD11) 25 mVP-P V(VDD18) 50 mVP-P V(VDDIO) = 1.8 V 50 mVP-P V(VDDIO) = 3.3 V 100 mVP-P RIN0+, RIN1+, RIN2+, RIN3+ 10 mVP-P DC to 50 MHz. Thermal Information THERMAL METRIC#GUID-8F0F8388-0EAC-48BF-B8D4-DD6130D76EA7/APPNOTE_SPRA953 DS90UB960-Q1 UNIT RTD (VQFN) 64 PINS RθJA Junction-to-ambient thermal resistance 23.8 °C/W RθJC(TOP) Junction-to-case (top) thermal resistance 10.4 °C/W RθJC(BOT) Junction-to-case (bottom) thermal resistance 0.4 °C/W RθJB Junction-to-board thermal resistance 7.6 °C/W ψJT Junction-to-top characterization parameter 0.1 °C/W ψJB Junction-to-board characterization parameter 7.5 °C/W For more information about traditional and new thermal metrics, see the Semiconductor and IC Package Thermal Metrics application report, SPRA953. DC Electrical Characteristics A Added test conditions for the total power consumption in operation mode yes A Changed the IDDT1 and IDDT2 parameters and added the IDDT3 parameter yes A Changed test conditions for the high and low level output voltages yes Over recommended operating supply and temperature ranges unless otherwise specified. PARAMETER TEST CONDITIONS PIN OR FREQUENCY MIN TYP MAX UNIT POWER CONSUMPTION PT Total power consumption in operation mode CSI-2 TX = 2 x (4 data lanes + 1 CLK lane)CSI-2 TX line rate = 1.664 Gbps4 × FPD-Link III RX inputsFPD-Link III line rate = 4.16 GbpsCSI-2 mode, Non-replicate modeDefault registers VDD18, VDD11, VDDIO 800 999 mW SUPPLY CURRENT IDDT1 Deserializer supply current (includes load current) CSI-2 TX = 4 data lanes + 1 CLK laneCSI-2 TX line rate = 1.664 Gbps4 × FPD-Link III RX inputsFPD-Link III line rate = 4.16 GbpsCSI-2 mode, Non-replicate modeDefault registers VDD11 165 310 mA VDD18 295 340 VDDIO 2 3 CSI-2 TX = 4 data lanes + 1 CLK laneCSI-2 TX line rate = 832 Mbps4 × FPD-Link III RX inputsFPD-Link III line rate = 4.16 GbpsCSI-2 mode, Non-replicate modeDefault registers VDD11 150 290 mA VDD18 295 340 VDDIO 2 3 IDDT2 Deserializer supply current (includes load current) CSI-2 TX = 2 x (4 data lanes + 1 CLK lane)CSI-2 TX line rate = 1.664 Gbps4 × FPD-Link III RX inputsFPD-Link III line rate = 4.16 GbpsCSI-2 mode, Replicate modeDefault registers VDD11 174 360 mA VDD18 312 370 VDDIO 2 3 CSI-2 TX = 2 x (4 data lanes + 1 CLK lane)CSI-2 TX line rate = 832 Mbps4 × FPD-Link III RX inputsFPD-Link III line rate = 4.16 GbpsCSI-2 mode, Replicate modeDefault registers VDD11 127 305 mA VDD18 369 415 VDDIO 2 3 IDDT3 Deserializer supply current (includes load current) CSI-2 TX = 4 data lanes + 1 CLK laneCSI-2 TX line rate = 1.664 Gbps4 × FPD-Link III RX inputsFPD-Link III line rate = 1.867 GbpsRAW12 HF mode, Non-replicate modeDefault registers VDD11 122 300 mA VDD18 263 305 VDDIO 2 3 CSI-2 TX = 2 x (4 data lanes + 1 CLK lane)CSI-2 TX line rate = 832 Mbps4 × FPD-Link III RX inputsFPD-Link III line rate = 1.867 GbpsRAW12 HF mode, Replicate modeDefault registers VDD11 120 330 mA VDD18 315 365 VDDIO 2 3 IDDZ Deserializer shutdown current PDB = LOW VDD11 160 mA VDD18 4 VDDIO 3 1.8-V LVCMOS I/O VOH High level output voltage IOH = –2 mA, V(VDDIO) = 1.71 to 1.89 V GPIO[7:0] V(VDDIO) – 0.45 V(VDDIO) V VOL Low level output voltage IOL = 2 mA,  V(VDDIO) = 1.71 to 1.89 V GPIO[7:0], INTB GND 0.45 V VIH High level input voltage V(VDDIO) = 1.71 to 1.89 V GPIO[7:0], PDB, REFCLK 0.65 ×V(VDDIO) V(VDDIO) V VIL Low level input voltage GND 0.35 ×V(VDDIO) IIH Input high current VIN  =  V(VDDIO) = 1.71 to 1.89 V, internal pulldown enabled GPIO[7:0], PDB 45 115 μA VIN =  V(VDDIO) = 1.71 to 1.89 V, internal pulldown disabled GPIO[7:0], REFCLK 20 μA IIL Input low current VIN  = 0 V GPIO[7:0], PDB, REFCLK –20 3.5 μA IIN-STRAP Strap pin input current VIN  = 0 V to  V(VDD18) MODE, IDX –1 1 μA IOS Output short circuit current VOUT  = 0 V GPIO[7:0] –40 mA IOZ TRI-STATE output current VOUT = 0 V or V(VDDIO) , PDB = LOW GPIO[7:0] –20 20 μA 3.3-V LVCMOS I/O VOH High level output voltage IOH = –4 mA, V(VDDIO) = 3.0 to 3.6 V GPIO[7:0] 2.4 V(VDDIO) V VOL Low level output voltage IOL = 4 mA, V(VDDIO) = 3.0 to 3.6 V GPIO[7:0], INTB GND 0.4 V VIH Highlevel input voltage V(VDDIO) = 3.0 to 3.6 V GPIO[7:0], REFCLK 2 V(VDDIO) V  PDB 1.17 V(VDDIO) V VIL Low level input voltage V(VDDIO) = 3.0 to 3.6 V GPIO[7:0], REFCLK GND 0.8 V PDB GND 0.63 V IIH Input high current VIN  =  V(VDDIO) = 3.0 to 3.6 V, internal pulldown enabled GPIO[7:0], PDB 85 215 μA VIN  =  V(VDDIO) = 3.0 to 3.6 V, internal pulldown disabled GPIO[7:0], REFCLK 30 μA IIL Input low current VIN  =  V(VDDIO) = 0 V GPIO[7:0], PDB, REFCLK –20 3.5 μA IOS Output short circuit current VOUT  = 0 V GPIO[7:0] –65 mA IOZ TRI-STATE output current VOUT = 0 V or V(VDDIO) , PDB = LOW GPIO[7:0] –20 30 μA I2C SERIAL CONTROL BUS VIH Input high level I2C_SDA, I2C_SCL I2C_SDA2, I2C_SCL2 0.7 × V(I2C) V(I2C) V VIL Input low level GND 0.3 × V(I2C) V VHYS Input hysteresis 50 mV VOL1 Output low level V(I2C) = 3.0 to 3.6 V, IOL = 3 mA Standard-modeFast-mode 0 0.4 V V(I2C) = 3.0 to 3.6 V, IOL = 20 mA Fast-mode Plus VOL2 Output low level V(I2C) = 1.71 to 1.89 V, IOL = 2 mA Fast-modeFast-mode Plus 0 0.2 × V(I2C) V IIN Input current VIN = 0 V or V(I2C) –10 10 µA CIN Input capacitance 5 pF FPD-LINK III RECEIVER INPUT VCM Common mode voltage RIN0+, RIN0-, RIN1+, RIN1-, RIN2+, RIN2-, RIN3+, RIN3- 1.2 V RT Internal termination resistance Single-ended RIN+ or RIN- 40 50 60 Ω Differential across RIN+ and RIN- 80 100 120 Ω FPD-LINK III BACK CHANNEL DRIVER OUTPUT VOUT-BC Back channel single-ended output voltage RL = 50 ΩCoaxial configurationForward channel disabled RIN0+, RIN1+ RIN2+, RIN3+ 190 220 260 mV VOD-BC Back channel differential output voltage V(RIN+) - V(RIN-) RL = 100 Ω STP configuration Forward channel disabled RIN0+, RIN0-, RIN1+, RIN1-, RIN2+, RIN2-, RIN3+, RIN3- 380 440 520 mV HSTX DRIVER VCMTX HS transmit static common-mode voltage CSI0_D0P, CSI0_D0N, CSI0_D1P, CSI0_D1N, CSI0_D2P, CSI0_D2N, CSI0_D3P, CSI0_D3N,CSI0_CLKP, CSI0_CLKN,CSI1_D0P, CSI1_D0N, CSI1_D1P, CSI1_D1N, CSI1_D2P, CSI1_D2N, CSI1_D3P, CSI1_D3N,CSI1_CLKP, CSI1_CLKN 150 200 250 mV |ΔVCMTX(1,0)| VCMTX mismatch when output is 1 or 0 5 mVP-P |VOD| HS transmit differential voltage 140 200 270 mV |ΔVOD| VOD mismatch when output is 1 or 0 14 mV VOHHS HS output high voltage 360 mV ZOS Single-ended output impedance 40 50 62.5 Ω ΔZOS Mismatch in single-ended output impedance 10 % LPTX DRIVER VOH High level output voltage CSI-2 TX line rate  ≤ 1.5 Gbps CSI0_D0P, CSI0_D0N, CSI0_D1P, CSI0_D1N, CSI0_D2P, CSI0_D2N, CSI0_D3P, CSI0_D3N,CSI0_CLKP, CSI0_CLKN,CSI1_D0P, CSI1_D0N, CSI1_D1P, CSI1_D1N, CSI1_D2P, CSI1_D2N, CSI1_D3P, CSI1_D3N,CSI1_CLKP, CSI1_CLKN 1.1 1.2 1.3 V CSI-2 TX line rate > 1.5 Gbps 0.95 1.3 V VOL Low level output voltage –50 50 mV ZOLP Output impedance 110 Ω AC Electrical Characteristics Over recommended operating supply and temperature ranges unless otherwise specified. PARAMETER TEST CONDITIONS PIN OR FREQUENCY MIN TYP MAX UNIT LVCMOS I/O tCLH LVCMOS low-to-high transition time V(VDDIO) = 1.71 V to 1.89 VORV(VDDIO) = 3.0 V to 3.6 VCL = 8 pF (lumped load)Default Registers() GPIO[7:0] 2.5 ns tCHL LVCMOS high-to-low transition time GPIO[7:0] 2.5 tPDB PDB reset pulse width Power supplies applied and stable () PDB 2 ms FPD-LINK III RECEIVER INPUT VIN Single ended input voltage Coaxial cable attenuation = -19.2 dB @ 2.1 GHz RIN0+, RIN0-, RIN1+, RIN1-, RIN2+, RIN2-, RIN3+, RIN3- 60 mV VID Differential input voltage STP cable attenuation = -19.6 dB @ 2.1 GHz 115 mV tDDLT Deserializer data lock time CSI-2 Mode, paired with DS90UB953-Q1, coaxial cable attenuation = -19.2 dB @ 2.1 GHz, AEQ range +/-3 15 30 ms CSI-2 Mode, paired with DS90UB953-Q1, coaxial cable attenuation = -19.2 dB @ 2.1 GHz, AEQ default range 400 ms Raw Mode, paired with DS90UB933-Q1, coaxial cable attenuation = -14 dB @ 1.4 GHz, AEQ range +/-3 15 30 ms Raw Mode, paired with DS90UB933-Q1, coaxial cable attenuation = -14 dB @ 1.4 GHz, AEQ default range 400 ms tIJIT Input jitter CSI-2 Mode, paired with DS90UB953-Q1, coaxial cable attenuation = -19.2 dB @ 2.1 GHz, Jitter frequency > FPD3_PCLK / 15See  0.4 UI CSI-2 Mode, paired with DS90UB953-Q1, STP cable attenuation = -19.6 dB @ 2.1 GHz, Jitter frequency > FPD3_PCLK / 15See  FPD-LINK III BACK CHANNEL DRIVER EW-BC Back channel output eye width Coaxial or STP configuration, fBC = 52 Mbps RIN0+, RIN0-, RIN1+, RIN1-, RIN2+, RIN2-, RIN3+, RIN3- 0.7 0.8 UIBC EH-BC Back channel output eye height Coaxial configuration, fBC = 52 Mbps 130 160 mV STP configuration, fBC = 52 Mbps 260 320 mV fBC Back channel data CSI-2 synchronous mode RIN0+, RIN0-, RIN1+, RIN1-, RIN2+, RIN2-, RIN3+, RIN3- 2x REFCLK Mbps CSI-2 synchronous mode, no REFCLK 46 56 Mbps CSI-2 non-synchronous mode 2x REFCLK/5 Mbps Raw mode REFCLK/10 Mbps FPD3_PCLK frequency is a function of the PCLK, CLK_IN or REFCLK frequency and dependent on the serializer operating MODE:CSI-2 syncronous mode: FPD3_PCLK = 4 x REFCLKCSI-2 non-syncronous mode: FPD3_PCLK = 2 x CLK_INRAW 10-bit mode: FPD3_PCLK = PCLK / 2RAW 12-bit HF mode: FPD3_PCLK = 2 x PCLK / 3RAW 12-bit LF mode: FPD3_PCLK = PCLK CSI-2 Timing Specifications D Removed the tCLK-MISS specification from the CSI-2 Timing Specifications table yes Over recommended operating supply and temperature ranges unless otherwise specified. PARAMETER TEST CONDITIONS PIN OR FREQUENCY MIN TYP MAX UNIT HSTX DRIVER HSTXDBR Data rate REFCLK = 23 MHz CSI0_D0P, CSI0_D0N, CSI0_D1P, CSI0_D1N, CSI0_D2P, CSI0_D2N, CSI0_D3P, CSI0_D3N,CSI1_D0P, CSI1_D0N, CSI1_D1P, CSI1_D1N, CSI1_D2P, CSI1_D2N, CSI1_D3P, CSI1_D3N, 368 736 1472 Mbps REFCLK = 25 MHz 400 800 1600 Mbps REFCLK = 26 MHz 416 832 1664 Mbps fCLK DDR clock frequency REFCLK = 23 MHz CSI0_CLKP, CSI0_CLKN, CSI1_CLKP, CSI1_CLKN 184 368 736 MHz REFCLK = 25 MHz 200 400 800 MHz REFCLK = 26 MHz 208 416 832 MHz ΔVCMTX(HF) Common mode voltage variations HF Above 450 MHz CSI0_D0P, CSI0_D0N, CSI0_D1P, CSI0_D1N, CSI0_D2P, CSI0_D2N, CSI0_D3P, CSI0_D3N,CSI0_CLKP, CSI0_CLKN,CSI1_D0P, CSI1_D0N, CSI1_D1P, CSI1_D1N, CSI1_D2P, CSI1_D2N, CSI1_D3P, CSI1_D3N,CSI1_CLKP, CSI1_CLKN 15 mVRMS ΔVCMTX(LF) Common mode voltage variations LF Between 50 and 450 MHz 25 mVRMS tRHS tFHS 20% to 80% rise and fall HS HS data rates ≤ 1 Gbps (UI ≥ 1 ns) 0.3 UI HS data rates > 1 Gbps (UI ≤ 1 ns) but less than 1.5 Gbps (UI ≥ 0.667 ns) 0.35 UI Applicable when supporting maximum HS data rates ≤ 1.5 Gbps. 100 ps Applicable for all HS data rates when supporting > 1.5 Gbps. 0.4 UI Applicable for all HS data rates when supporting > 1.5 Gbps. 50 ps SDDTX TX differential return loss fLPMAX HS data rates <1.5 Gbps -18 dB fH -9 dB fMAX -3 dB fLPMAX HS data rates >1.5 Gbps -18 dB fH -4.5 dB fMAX -2.5 dB SCCTX TX common mode return loss DC to fLPMAX All HS data rates -20 dB fH -15 dB fMAX -9 dB LPTX DRIVER tRLP Rise time LP 15% to 85% rise time CSI0_D0P, CSI0_D0N, CSI0_D1P, CSI0_D1N, CSI0_D2P, CSI0_D2N, CSI0_D3P, CSI0_D3N,CSI0_CLKP, CSI0_CLKN,CSI1_D0P, CSI1_D0N, CSI1_D1P, CSI1_D1N, CSI1_D2P, CSI1_D2N, CSI1_D3P, CSI1_D3N,CSI1_CLKP, CSI1_CLKN 25 ns tFLP Fall time LP 15% to 85% fall time 25 ns tREOT Rise time post-EoT 30%-85% rise time 35 ns tLP-PULSE-TX Pulse width of the LP exclusive-OR clock First LP exclusive-OR clock pulse after Stop state or last pulse before Stop state 40 ns All other pulses 20 ns tLP-PER-TX Period of the LP exclusive-OR clock 90 ns DV/DtSR Slew rate CLOAD = 0 pF 500 mV/ns CLOAD = 5 pF 300 mV/ns CLOAD = 20 pF 250 mV/ns CLOAD = 70 pF 150 mV/ns CLOAD = 0 to 70 pF (falling edge only), data rate ≤ 1.5 Gbps 30 mV/ns CLOAD = 0 to 70 pF (falling edge only), data rate ≤ 1.5 Gbps 30 mV/ns CLOAD = 0 to 70 pF (falling edge only), data rate > 1.5 Gbps 25 mV/ns CLOAD = 0 to 70 pF (falling edge only), data rate > 1.5 Gbps 25 mV/ns CLOAD = 0 to 70 pF (falling edge only) 30 - 0.075×(VO,INST - 700) mV/ns CLOAD = 0 to 70 pF (falling edge only) 25 - 0.0625×(VO,INST - 550) mV/ns CLOAD Load capacitance 0 70 pF DATA-CLOCK TIMING (, ) UIINST UI instantaneous In 1, 2, 3, or 4 lane configurationData rate = 368 Mbps to 1.664 Gbps CSI0_D0P, CSI0_D0N, CSI0_D1P, CSI0_D1N, CSI0_D2P, CSI0_D2N, CSI0_D3P, CSI0_D3N,CSI0_CLKP, CSI0_CLKN,CSI1_D0P, CSI1_D0N, CSI1_D1P, CSI1_D1N, CSI1_D2P, CSI1_D2N, CSI1_D3P, CSI1_D3N,CSI1_CLKP, CSI1_CLKN 0.6 2.7 ns ΔUI UI variation UI ≥ 1 ns () -10% 10% UI UI < 1 ns () -5% 5% UI tSKEW(TX) Data to clock skew (measured at transmitter)Skew between clock and data from ideal center Data rate ≤ 1 Gbps () -0.15 0.15 UIINST 1 Gbps ≤ Data rate ≤ 1.5 Gbps () -0.2 0.2 UIINST tSKEW(TX) static Static data to clock skew Data rate > 1.5 Gbps -0.2 0.2 UIINST tSKEW(TX) dynamic Dynamic data to clock skew -0.15 0.15 UIINST ISI Channel ISI 0.2 UIINST GLOBAL TIMING (, ) tCLK-POST HS exit CSI0_D0P, CSI0_D0N, CSI0_D1P, CSI0_D1N, CSI0_D2P, CSI0_D2N, CSI0_D3P, CSI0_D3N,CSI0_CLKP, CSI0_CLKN,CSI1_D0P, CSI1_D0N, CSI1_D1P, CSI1_D1N, CSI1_D2P, CSI1_D2N, CSI1_D3P, CSI1_D3N,CSI1_CLKP, CSI1_CLKN 60 + 52×UIINST ns tCLK-PRE Time HS clock shall be driver prior to any associated Data Lane beginning the transition from LP to HS mode 8 UIINST tCLK-PREPARE Clock Lane HS Entry 38 95 ns tCLK-SETTLE Time interval during which the HS receiver shall ignore any Clock Lane HS transitions 95 300 ns tCLK-TERM-EN Time-out at Clock Lane Display Module to enable HS Termination Time for Dn to reach VTERM-EN 38 ns tCLK-TRAIL Time that the transmitter drives the HS-0 state after the last payload clock bit of a HS transmission burst 60 ns tCLK-PREPARE + tCLK-ZERO TCLK-PREPARE + time that the transmitter drives the HS-0 state prior to starting the Clock 300 ns tD-TERM-EN Time for the Data Lane receiver to enable the HS line termination CSI0_D0P, CSI0_D0N, CSI0_D1P, CSI0_D1N, CSI0_D2P, CSI0_D2N, CSI0_D3P, CSI0_D3N,CSI0_CLKP, CSI0_CLKN,CSI1_D0P, CSI1_D0N, CSI1_D1P, CSI1_D1N, CSI1_D2P, CSI1_D2N, CSI1_D3P, CSI1_D3N,CSI1_CLKP, CSI1_CLKN Time for Dn to reach V-TERM-EN 35 + 4×UIINST ns tEOT Transmitted time interval from the start of tHS-TRAIL to the start of the LP-11 state following a HS burst 105 + 12×UIINST ns tHS-EXIT Time that the transmitter drives LP=11 following a HS burst 100 ns tHS-PREPARE Data Lane HS Entry 40 + 4×UIINST 85 + 6×UIINST ns tHS-PREPARE + tHS-ZERO tHS-PREPARE + time that the transmitter drives the HS-0 state prior to transmitting the Sync sequence 145 + 10×UIINST ns tHS-SETTLE Time interval during which the HS receiver shall ignore any Data Lane HS transitions, starting from the beginning of tHS-SETTLE 85 + 6×UIINST 145 + 10×UIINST ns tHS-SKIP Time interval during which the HS-RX should ignore any transitions on the Data Lane, following a HS burst. The end point of the interval is defined as the beginning of the LP-11 state following the HS burst. 40 55 + 4×UIINST ns tHS-TRAIL Data Lane HS Exit CSI0_D0P, CSI0_D0N, CSI0_D1P, CSI0_D1N, CSI0_D2P, CSI0_D2N, CSI0_D3P, CSI0_D3N,CSI0_CLKP, CSI0_CLKN,CSI1_D0P, CSI1_D0N, CSI1_D1P, CSI1_D1N, CSI1_D2P, CSI1_D2N, CSI1_D3P, CSI1_D3N,CSI1_CLKP, CSI1_CLKN 60 + 4×UIINST ns tLPX Transmitted length of LP state 50 ns tWAKEUP Recovery Time from Ultra Low Power State (ULPS) 1 ms tINIT Initialization period CSI0_D0P, CSI0_D0N, CSI0_D1P, CSI0_D1N, CSI0_D2P, CSI0_D2N, CSI0_D3P, CSI0_D3N,CSI0_CLKP, CSI0_CLKN,CSI1_D0P, CSI1_D0N, CSI1_D1P, CSI1_D1N, CSI1_D2P, CSI1_D2N, CSI1_D3P, CSI1_D3N,CSI1_CLKP, CSI1_CLKN 100 µs CLOAD includes the low-frequency equivalent transmission line capacitance. The capacitance of TX and RX are assumed to always be <10 pF. The distributed line capacitance can be up to 50 pF for a transmission line with 2 ns delay. When the output voltage is between 700 mV and 930 mV Applicable when the supported data rate ≤ 1.5 Gbps When the output voltage is between 550 mV and 790 mV Applicable when the supported data rate > 1.5 Gbps. Recommended Timing for the Serial Control Bus A Removed table note for the Recommended Timing for the Serial Control Bus table yes Over I2C supply and temperature ranges unless otherwise specified. MIN TYP MAX UNIT fSCL SCL Clock Frequency Standard-mode >0 100 kHz Fast-mode >0 400 kHz Fast-mode Plus >0 1 MHz tLOW SCL Low Period Standard-mode 4.7 µs Fast-mode 1.3 µs Fast-mode Plus 0.5 µs tHIGH SCL High Period Standard-mode 4.0 µs Fast-mode 0.6 µs Fast-mode Plus 0.26 µs tHD;STA Hold time for a start or a repeated start condition Standard-mode 4.0 µs Fast-mode 0.6 µs Fast-mode Plus 0.26 µs tSU;STA Set up time for a start or a repeated start condition Standard-mode 4.7 µs Fast-mode 0.6 µs Fast-mode Plus 0.26 µs tHD;DAT Data hold time Standard-mode 0 µs Fast-mode 0 µs Fast-mode Plus 0 µs tSU;DAT Data set up time Standard-mode 250 ns Fast -mode 100 ns Fast-mode Plus 50 ns tSU;STO Set up time for STOP condition Standard-mode 4.0 µs Fast-mode 0.6 µs Fast-mode Plus 0.26 µs tBUF Bus free time between STOP and START Standard-mode 4.7 µs Fast-mode 1.3 µs Fast-mode Plus 0.5 µs tr SCL & SDA rise time Standard-mode 1000 ns Fast-mode 300 ns Fast-mode Plus 120 ns tf SCL & SDA fall time Standard-mode 300 ns Fast-mode 300 ns Fast-mode Plus 120 ns Cb Capacitive load for each bus line Standard-mode 400 pF Fast-mode 400 pF Fast-mode Plus 550 pF tVD:DAT Data valid time Standard-mode 3.45 µs Fast-mode 0.9 µs Fast-mode Plus 0.45 µs tVD;ACK Data vallid acknowledge time Standard-mode 3.45 µs Fast-mode 0.9 µs Fast-mode Plus 0.45 µs tSP Input filter Fast-mode 50 ns Fast-mode Plus 50 ns Timing Diagrams D 20230921 Updated Timing Diagrams section figure titles to align with the figures yes D 20230712 Removed obstructions in CSI-2 General Frame Format figure to make text clearer yes D 20230804 Updated the title of the section with timing figures to Timing Diagrams yes LVCMOS Transition Times FPD-Link Receiver VID, VIN , VCM Deserializer Data Lock Time I2C Serial Control Bus Timing Clock and Data Timing in HS Transmission Switching the Clock Lane between Clock Transmission and Low-Power Mode High Speed Data Transmission Burst Long Line Packets and Short Frame Sync Packets CSI-2 General Frame Format (Single Rx / VC) 4 MIPI Data Lane Configuration Typical Characteristics Typical 4 Gbps Forward Channel Monitor Loop Through Waveform (CMLOUT) Typical 50 Mbps Back Channel Output Waveform Specifications Absolute Maximum Ratings Over operating free-air temperature range (unless otherwise noted)#GUID-76468456-30ED-49ED-8203-A947B9265035/SNLS4099166 #GUID-76468456-30ED-49ED-8203-A947B9265035/SNLS4071005 MIN MAX UNIT Supply voltage VDD11 (VDD_CSI0, VDD_CSI1, VDDL1, VDDL2, VDD_FPD1, VDD_FPD2) –0.3 1.32 and <V(VDD18) V VDD18 (VDD18_P0, VDD18_P1, VDD18_P2, VDD18_P3, VDD18A, VDD18_FPD0, VDD18_FPD1, VDD18_FPD2, VDD18_FPD3) –0.3 2.16 V VDDIO –0.3 3.96 V FPD-Link III input voltage RIN0+, RIN0-, RIN1+, RIN1-, RIN2+, RIN2-, RIN3+, RIN3- Device powered up (All supplies within recommended operating conditions) –0.3 2.75 V Device powered down, Transient voltage –0.3 1.45 V Device powered down, DC voltage –0.3 1.35 V CSI-2 voltage CSI0_D0P, CSI0_D0N, CSI0_D1P, CSI0_D1N, CSI0_D2P, CSI0_D2N, CSI0_D3P, CSI0_D3N,CSI0_CLKP, CSI0_CLKN, CSI1_D0P, CSI1_D0N, CSI1_D1P, CSI1_D1N, CSI1_D2P, CSI1_D2N, CSI1_D3P, CSI1_D3N, CSI1_CLKP, CSI1_CLKN –0.3 1.32 V LVCMOS IO voltage PDB –0.3 3.96 V GPIO[7:0], REFCLK, RES, CMLOUTP, CMLOUTN –0.3 V(VDDIO) + 0.3 V Configuration input voltage MODE, IDX –0.3 V(VDD18) + 0.3 V Open-Drain voltage I2C_SDA, I2C_SCL, I2C_SDA2, I2C_SCL2, INTB –0.3 3.96 V Junction temperature 150 °C Storage temperature, Tstg –65 150 °C If Military/Aerospace specified devices are required, please contact the Texas Instruments Sales Office or Distributors for availability and specifications. Stresses beyond those listed under Absolute Maximum Ratings may cause permanent damage to the device. These are stress ratings only, which do not imply functional operation of the device at these or any other conditions beyond those indicated under Recommended Operating Conditions. Exposure to absolute-maximum-rated conditions for extended periods may affect device reliability. Absolute Maximum Ratings Over operating free-air temperature range (unless otherwise noted)#GUID-76468456-30ED-49ED-8203-A947B9265035/SNLS4099166 #GUID-76468456-30ED-49ED-8203-A947B9265035/SNLS4071005 MIN MAX UNIT Supply voltage VDD11 (VDD_CSI0, VDD_CSI1, VDDL1, VDDL2, VDD_FPD1, VDD_FPD2) –0.3 1.32 and <V(VDD18) V VDD18 (VDD18_P0, VDD18_P1, VDD18_P2, VDD18_P3, VDD18A, VDD18_FPD0, VDD18_FPD1, VDD18_FPD2, VDD18_FPD3) –0.3 2.16 V VDDIO –0.3 3.96 V FPD-Link III input voltage RIN0+, RIN0-, RIN1+, RIN1-, RIN2+, RIN2-, RIN3+, RIN3- Device powered up (All supplies within recommended operating conditions) –0.3 2.75 V Device powered down, Transient voltage –0.3 1.45 V Device powered down, DC voltage –0.3 1.35 V CSI-2 voltage CSI0_D0P, CSI0_D0N, CSI0_D1P, CSI0_D1N, CSI0_D2P, CSI0_D2N, CSI0_D3P, CSI0_D3N,CSI0_CLKP, CSI0_CLKN, CSI1_D0P, CSI1_D0N, CSI1_D1P, CSI1_D1N, CSI1_D2P, CSI1_D2N, CSI1_D3P, CSI1_D3N, CSI1_CLKP, CSI1_CLKN –0.3 1.32 V LVCMOS IO voltage PDB –0.3 3.96 V GPIO[7:0], REFCLK, RES, CMLOUTP, CMLOUTN –0.3 V(VDDIO) + 0.3 V Configuration input voltage MODE, IDX –0.3 V(VDD18) + 0.3 V Open-Drain voltage I2C_SDA, I2C_SCL, I2C_SDA2, I2C_SCL2, INTB –0.3 3.96 V Junction temperature 150 °C Storage temperature, Tstg –65 150 °C If Military/Aerospace specified devices are required, please contact the Texas Instruments Sales Office or Distributors for availability and specifications. Stresses beyond those listed under Absolute Maximum Ratings may cause permanent damage to the device. These are stress ratings only, which do not imply functional operation of the device at these or any other conditions beyond those indicated under Recommended Operating Conditions. Exposure to absolute-maximum-rated conditions for extended periods may affect device reliability. Over operating free-air temperature range (unless otherwise noted)#GUID-76468456-30ED-49ED-8203-A947B9265035/SNLS4099166 #GUID-76468456-30ED-49ED-8203-A947B9265035/SNLS4071005 MIN MAX UNIT Supply voltage VDD11 (VDD_CSI0, VDD_CSI1, VDDL1, VDDL2, VDD_FPD1, VDD_FPD2) –0.3 1.32 and <V(VDD18) V VDD18 (VDD18_P0, VDD18_P1, VDD18_P2, VDD18_P3, VDD18A, VDD18_FPD0, VDD18_FPD1, VDD18_FPD2, VDD18_FPD3) –0.3 2.16 V VDDIO –0.3 3.96 V FPD-Link III input voltage RIN0+, RIN0-, RIN1+, RIN1-, RIN2+, RIN2-, RIN3+, RIN3- Device powered up (All supplies within recommended operating conditions) –0.3 2.75 V Device powered down, Transient voltage –0.3 1.45 V Device powered down, DC voltage –0.3 1.35 V CSI-2 voltage CSI0_D0P, CSI0_D0N, CSI0_D1P, CSI0_D1N, CSI0_D2P, CSI0_D2N, CSI0_D3P, CSI0_D3N,CSI0_CLKP, CSI0_CLKN, CSI1_D0P, CSI1_D0N, CSI1_D1P, CSI1_D1N, CSI1_D2P, CSI1_D2N, CSI1_D3P, CSI1_D3N, CSI1_CLKP, CSI1_CLKN –0.3 1.32 V LVCMOS IO voltage PDB –0.3 3.96 V GPIO[7:0], REFCLK, RES, CMLOUTP, CMLOUTN –0.3 V(VDDIO) + 0.3 V Configuration input voltage MODE, IDX –0.3 V(VDD18) + 0.3 V Open-Drain voltage I2C_SDA, I2C_SCL, I2C_SDA2, I2C_SCL2, INTB –0.3 3.96 V Junction temperature 150 °C Storage temperature, Tstg –65 150 °C If Military/Aerospace specified devices are required, please contact the Texas Instruments Sales Office or Distributors for availability and specifications. Stresses beyond those listed under Absolute Maximum Ratings may cause permanent damage to the device. These are stress ratings only, which do not imply functional operation of the device at these or any other conditions beyond those indicated under Recommended Operating Conditions. Exposure to absolute-maximum-rated conditions for extended periods may affect device reliability. Over operating free-air temperature range (unless otherwise noted)#GUID-76468456-30ED-49ED-8203-A947B9265035/SNLS4099166 #GUID-76468456-30ED-49ED-8203-A947B9265035/SNLS4071005 MIN MAX UNIT Supply voltage VDD11 (VDD_CSI0, VDD_CSI1, VDDL1, VDDL2, VDD_FPD1, VDD_FPD2) –0.3 1.32 and <V(VDD18) V VDD18 (VDD18_P0, VDD18_P1, VDD18_P2, VDD18_P3, VDD18A, VDD18_FPD0, VDD18_FPD1, VDD18_FPD2, VDD18_FPD3) –0.3 2.16 V VDDIO –0.3 3.96 V FPD-Link III input voltage RIN0+, RIN0-, RIN1+, RIN1-, RIN2+, RIN2-, RIN3+, RIN3- Device powered up (All supplies within recommended operating conditions) –0.3 2.75 V Device powered down, Transient voltage –0.3 1.45 V Device powered down, DC voltage –0.3 1.35 V CSI-2 voltage CSI0_D0P, CSI0_D0N, CSI0_D1P, CSI0_D1N, CSI0_D2P, CSI0_D2N, CSI0_D3P, CSI0_D3N,CSI0_CLKP, CSI0_CLKN, CSI1_D0P, CSI1_D0N, CSI1_D1P, CSI1_D1N, CSI1_D2P, CSI1_D2N, CSI1_D3P, CSI1_D3N, CSI1_CLKP, CSI1_CLKN –0.3 1.32 V LVCMOS IO voltage PDB –0.3 3.96 V GPIO[7:0], REFCLK, RES, CMLOUTP, CMLOUTN –0.3 V(VDDIO) + 0.3 V Configuration input voltage MODE, IDX –0.3 V(VDD18) + 0.3 V Open-Drain voltage I2C_SDA, I2C_SCL, I2C_SDA2, I2C_SCL2, INTB –0.3 3.96 V Junction temperature 150 °C Storage temperature, Tstg –65 150 °C Over operating free-air temperature range (unless otherwise noted)#GUID-76468456-30ED-49ED-8203-A947B9265035/SNLS4099166 #GUID-76468456-30ED-49ED-8203-A947B9265035/SNLS4071005 #GUID-76468456-30ED-49ED-8203-A947B9265035/SNLS4099166#GUID-76468456-30ED-49ED-8203-A947B9265035/SNLS4071005 MIN MAX UNIT Supply voltage VDD11 (VDD_CSI0, VDD_CSI1, VDDL1, VDDL2, VDD_FPD1, VDD_FPD2) –0.3 1.32 and <V(VDD18) V VDD18 (VDD18_P0, VDD18_P1, VDD18_P2, VDD18_P3, VDD18A, VDD18_FPD0, VDD18_FPD1, VDD18_FPD2, VDD18_FPD3) –0.3 2.16 V VDDIO –0.3 3.96 V FPD-Link III input voltage RIN0+, RIN0-, RIN1+, RIN1-, RIN2+, RIN2-, RIN3+, RIN3- Device powered up (All supplies within recommended operating conditions) –0.3 2.75 V Device powered down, Transient voltage –0.3 1.45 V Device powered down, DC voltage –0.3 1.35 V CSI-2 voltage CSI0_D0P, CSI0_D0N, CSI0_D1P, CSI0_D1N, CSI0_D2P, CSI0_D2N, CSI0_D3P, CSI0_D3N,CSI0_CLKP, CSI0_CLKN, CSI1_D0P, CSI1_D0N, CSI1_D1P, CSI1_D1N, CSI1_D2P, CSI1_D2N, CSI1_D3P, CSI1_D3N, CSI1_CLKP, CSI1_CLKN –0.3 1.32 V LVCMOS IO voltage PDB –0.3 3.96 V GPIO[7:0], REFCLK, RES, CMLOUTP, CMLOUTN –0.3 V(VDDIO) + 0.3 V Configuration input voltage MODE, IDX –0.3 V(VDD18) + 0.3 V Open-Drain voltage I2C_SDA, I2C_SCL, I2C_SDA2, I2C_SCL2, INTB –0.3 3.96 V Junction temperature 150 °C Storage temperature, Tstg –65 150 °C MIN MAX UNIT MIN MAX UNIT MINMAXUNIT Supply voltage VDD11 (VDD_CSI0, VDD_CSI1, VDDL1, VDDL2, VDD_FPD1, VDD_FPD2) –0.3 1.32 and <V(VDD18) V VDD18 (VDD18_P0, VDD18_P1, VDD18_P2, VDD18_P3, VDD18A, VDD18_FPD0, VDD18_FPD1, VDD18_FPD2, VDD18_FPD3) –0.3 2.16 V VDDIO –0.3 3.96 V FPD-Link III input voltage RIN0+, RIN0-, RIN1+, RIN1-, RIN2+, RIN2-, RIN3+, RIN3- Device powered up (All supplies within recommended operating conditions) –0.3 2.75 V Device powered down, Transient voltage –0.3 1.45 V Device powered down, DC voltage –0.3 1.35 V CSI-2 voltage CSI0_D0P, CSI0_D0N, CSI0_D1P, CSI0_D1N, CSI0_D2P, CSI0_D2N, CSI0_D3P, CSI0_D3N,CSI0_CLKP, CSI0_CLKN, CSI1_D0P, CSI1_D0N, CSI1_D1P, CSI1_D1N, CSI1_D2P, CSI1_D2N, CSI1_D3P, CSI1_D3N, CSI1_CLKP, CSI1_CLKN –0.3 1.32 V LVCMOS IO voltage PDB –0.3 3.96 V GPIO[7:0], REFCLK, RES, CMLOUTP, CMLOUTN –0.3 V(VDDIO) + 0.3 V Configuration input voltage MODE, IDX –0.3 V(VDD18) + 0.3 V Open-Drain voltage I2C_SDA, I2C_SCL, I2C_SDA2, I2C_SCL2, INTB –0.3 3.96 V Junction temperature 150 °C Storage temperature, Tstg –65 150 °C Supply voltage VDD11 (VDD_CSI0, VDD_CSI1, VDDL1, VDDL2, VDD_FPD1, VDD_FPD2) –0.3 1.32 and <V(VDD18) V Supply voltageVDD11 (VDD_CSI0, VDD_CSI1, VDDL1, VDDL2, VDD_FPD1, VDD_FPD2)–0.31.32 and <V(VDD18) (VDD18)V VDD18 (VDD18_P0, VDD18_P1, VDD18_P2, VDD18_P3, VDD18A, VDD18_FPD0, VDD18_FPD1, VDD18_FPD2, VDD18_FPD3) –0.3 2.16 V VDD18 (VDD18_P0, VDD18_P1, VDD18_P2, VDD18_P3, VDD18A, VDD18_FPD0, VDD18_FPD1, VDD18_FPD2, VDD18_FPD3)–0.32.16V VDDIO –0.3 3.96 V VDDIO–0.33.96V FPD-Link III input voltage RIN0+, RIN0-, RIN1+, RIN1-, RIN2+, RIN2-, RIN3+, RIN3- Device powered up (All supplies within recommended operating conditions) –0.3 2.75 V FPD-Link III input voltageRIN0+, RIN0-, RIN1+, RIN1-, RIN2+, RIN2-, RIN3+, RIN3-Device powered up (All supplies within recommended operating conditions)–0.32.75V Device powered down, Transient voltage –0.3 1.45 V Device powered down, Transient voltage–0.31.45V Device powered down, DC voltage –0.3 1.35 V Device powered down, DC voltage–0.31.35V CSI-2 voltage CSI0_D0P, CSI0_D0N, CSI0_D1P, CSI0_D1N, CSI0_D2P, CSI0_D2N, CSI0_D3P, CSI0_D3N,CSI0_CLKP, CSI0_CLKN, CSI1_D0P, CSI1_D0N, CSI1_D1P, CSI1_D1N, CSI1_D2P, CSI1_D2N, CSI1_D3P, CSI1_D3N, CSI1_CLKP, CSI1_CLKN –0.3 1.32 V CSI-2 voltageCSI0_D0P, CSI0_D0N, CSI0_D1P, CSI0_D1N, CSI0_D2P, CSI0_D2N, CSI0_D3P, CSI0_D3N,CSI0_CLKP, CSI0_CLKN, CSI1_D0P, CSI1_D0N, CSI1_D1P, CSI1_D1N, CSI1_D2P, CSI1_D2N, CSI1_D3P, CSI1_D3N, CSI1_CLKP, CSI1_CLKN–0.31.32V LVCMOS IO voltage PDB –0.3 3.96 V LVCMOS IO voltagePDB–0.33.96V GPIO[7:0], REFCLK, RES, CMLOUTP, CMLOUTN –0.3 V(VDDIO) + 0.3 V GPIO[7:0], REFCLK, RES, CMLOUTP, CMLOUTN–0.3V(VDDIO) + 0.3(VDDIO)V Configuration input voltage MODE, IDX –0.3 V(VDD18) + 0.3 V Configuration input voltageMODE, IDX–0.3V(VDD18) + 0.3(VDD18)V Open-Drain voltage I2C_SDA, I2C_SCL, I2C_SDA2, I2C_SCL2, INTB –0.3 3.96 V Open-Drain voltageI2C_SDA, I2C_SCL, I2C_SDA2, I2C_SCL2, INTB–0.33.96V Junction temperature 150 °C Junction temperature150°C Storage temperature, Tstg –65 150 °C Storage temperature, Tstg stg–65150°C If Military/Aerospace specified devices are required, please contact the Texas Instruments Sales Office or Distributors for availability and specifications. Stresses beyond those listed under Absolute Maximum Ratings may cause permanent damage to the device. These are stress ratings only, which do not imply functional operation of the device at these or any other conditions beyond those indicated under Recommended Operating Conditions. Exposure to absolute-maximum-rated conditions for extended periods may affect device reliability. If Military/Aerospace specified devices are required, please contact the Texas Instruments Sales Office or Distributors for availability and specifications.Stresses beyond those listed under Absolute Maximum Ratings may cause permanent damage to the device. These are stress ratings only, which do not imply functional operation of the device at these or any other conditions beyond those indicated under Recommended Operating Conditions. Exposure to absolute-maximum-rated conditions for extended periods may affect device reliability.Absolute Maximum RatingsRecommended Operating Conditions ESD Ratings A Combined the ESD Ratings - JEDEC and ESD Ratings - IEC and ISO tables into one table yes C Changed ESD HBM other pins to +/- 3000V yes VALUE UNIT V(ESD) Electrostatic discharge Human body model (HBM), per AEC Q100-002#GUID-37DFD215-1F0B-451F-BC88-1F478376E24F/HBM_AUTO RIN0+, RIN0-, RIN1+, RIN1-, RIN2+, RIN2-, RIN3+, RIN3- ±6000 V Other pins ±3000 V Charged device model (CDM), per AEC Q100-011 ±1000 V ESD Rating (IEC 61000-4-2)RD= 330 Ω, CS = 150 pF Contact Discharge(RIN0+, RIN0-, RIN1+, RIN1-, RIN2+, RIN2-, RIN3+, RIN3-) ±10 000 V Air Discharge(RIN0+, RIN0-, RIN1+, RIN1-, RIN2+, RIN2-, RIN3+, RIN3-) ±21 000 V ESD Rating (ISO 10605)RD= 330 Ω, CS = 150 pF and 330 pFRD= 2 kΩ, CS = 150 pF and 330 pF Contact Discharge(RIN0+, RIN0-, RIN1+, RIN1-, RIN2+, RIN2-, RIN3+, RIN3-) ±10 000 V Air Discharge(RIN0+, RIN0-, RIN1+, RIN1-, RIN2+, RIN2-, RIN3+, RIN3-) ±21 000 V AEC Q100-002 indicates HBM stressing is done in accordance with the ANSI/ESDA/JEDEC JS-001 specification. ESD Ratings A Combined the ESD Ratings - JEDEC and ESD Ratings - IEC and ISO tables into one table yes C Changed ESD HBM other pins to +/- 3000V yes A Combined the ESD Ratings - JEDEC and ESD Ratings - IEC and ISO tables into one table yes C Changed ESD HBM other pins to +/- 3000V yes A Combined the ESD Ratings - JEDEC and ESD Ratings - IEC and ISO tables into one table yes ACombined the ESD Ratings - JEDEC and ESD Ratings - IEC and ISO tables into one tableESD Ratings - JEDECESD Ratings - IEC and ISOyes C Changed ESD HBM other pins to +/- 3000V yes CChanged ESD HBM other pins to +/- 3000Vyes VALUE UNIT V(ESD) Electrostatic discharge Human body model (HBM), per AEC Q100-002#GUID-37DFD215-1F0B-451F-BC88-1F478376E24F/HBM_AUTO RIN0+, RIN0-, RIN1+, RIN1-, RIN2+, RIN2-, RIN3+, RIN3- ±6000 V Other pins ±3000 V Charged device model (CDM), per AEC Q100-011 ±1000 V ESD Rating (IEC 61000-4-2)RD= 330 Ω, CS = 150 pF Contact Discharge(RIN0+, RIN0-, RIN1+, RIN1-, RIN2+, RIN2-, RIN3+, RIN3-) ±10 000 V Air Discharge(RIN0+, RIN0-, RIN1+, RIN1-, RIN2+, RIN2-, RIN3+, RIN3-) ±21 000 V ESD Rating (ISO 10605)RD= 330 Ω, CS = 150 pF and 330 pFRD= 2 kΩ, CS = 150 pF and 330 pF Contact Discharge(RIN0+, RIN0-, RIN1+, RIN1-, RIN2+, RIN2-, RIN3+, RIN3-) ±10 000 V Air Discharge(RIN0+, RIN0-, RIN1+, RIN1-, RIN2+, RIN2-, RIN3+, RIN3-) ±21 000 V AEC Q100-002 indicates HBM stressing is done in accordance with the ANSI/ESDA/JEDEC JS-001 specification. VALUE UNIT V(ESD) Electrostatic discharge Human body model (HBM), per AEC Q100-002#GUID-37DFD215-1F0B-451F-BC88-1F478376E24F/HBM_AUTO RIN0+, RIN0-, RIN1+, RIN1-, RIN2+, RIN2-, RIN3+, RIN3- ±6000 V Other pins ±3000 V Charged device model (CDM), per AEC Q100-011 ±1000 V ESD Rating (IEC 61000-4-2)RD= 330 Ω, CS = 150 pF Contact Discharge(RIN0+, RIN0-, RIN1+, RIN1-, RIN2+, RIN2-, RIN3+, RIN3-) ±10 000 V Air Discharge(RIN0+, RIN0-, RIN1+, RIN1-, RIN2+, RIN2-, RIN3+, RIN3-) ±21 000 V ESD Rating (ISO 10605)RD= 330 Ω, CS = 150 pF and 330 pFRD= 2 kΩ, CS = 150 pF and 330 pF Contact Discharge(RIN0+, RIN0-, RIN1+, RIN1-, RIN2+, RIN2-, RIN3+, RIN3-) ±10 000 V Air Discharge(RIN0+, RIN0-, RIN1+, RIN1-, RIN2+, RIN2-, RIN3+, RIN3-) ±21 000 V AEC Q100-002 indicates HBM stressing is done in accordance with the ANSI/ESDA/JEDEC JS-001 specification. VALUE UNIT V(ESD) Electrostatic discharge Human body model (HBM), per AEC Q100-002#GUID-37DFD215-1F0B-451F-BC88-1F478376E24F/HBM_AUTO RIN0+, RIN0-, RIN1+, RIN1-, RIN2+, RIN2-, RIN3+, RIN3- ±6000 V Other pins ±3000 V Charged device model (CDM), per AEC Q100-011 ±1000 V ESD Rating (IEC 61000-4-2)RD= 330 Ω, CS = 150 pF Contact Discharge(RIN0+, RIN0-, RIN1+, RIN1-, RIN2+, RIN2-, RIN3+, RIN3-) ±10 000 V Air Discharge(RIN0+, RIN0-, RIN1+, RIN1-, RIN2+, RIN2-, RIN3+, RIN3-) ±21 000 V ESD Rating (ISO 10605)RD= 330 Ω, CS = 150 pF and 330 pFRD= 2 kΩ, CS = 150 pF and 330 pF Contact Discharge(RIN0+, RIN0-, RIN1+, RIN1-, RIN2+, RIN2-, RIN3+, RIN3-) ±10 000 V Air Discharge(RIN0+, RIN0-, RIN1+, RIN1-, RIN2+, RIN2-, RIN3+, RIN3-) ±21 000 V VALUE UNIT V(ESD) Electrostatic discharge Human body model (HBM), per AEC Q100-002#GUID-37DFD215-1F0B-451F-BC88-1F478376E24F/HBM_AUTO RIN0+, RIN0-, RIN1+, RIN1-, RIN2+, RIN2-, RIN3+, RIN3- ±6000 V Other pins ±3000 V Charged device model (CDM), per AEC Q100-011 ±1000 V ESD Rating (IEC 61000-4-2)RD= 330 Ω, CS = 150 pF Contact Discharge(RIN0+, RIN0-, RIN1+, RIN1-, RIN2+, RIN2-, RIN3+, RIN3-) ±10 000 V Air Discharge(RIN0+, RIN0-, RIN1+, RIN1-, RIN2+, RIN2-, RIN3+, RIN3-) ±21 000 V ESD Rating (ISO 10605)RD= 330 Ω, CS = 150 pF and 330 pFRD= 2 kΩ, CS = 150 pF and 330 pF Contact Discharge(RIN0+, RIN0-, RIN1+, RIN1-, RIN2+, RIN2-, RIN3+, RIN3-) ±10 000 V Air Discharge(RIN0+, RIN0-, RIN1+, RIN1-, RIN2+, RIN2-, RIN3+, RIN3-) ±21 000 V VALUE UNIT VALUE UNIT VALUEUNIT V(ESD) Electrostatic discharge Human body model (HBM), per AEC Q100-002#GUID-37DFD215-1F0B-451F-BC88-1F478376E24F/HBM_AUTO RIN0+, RIN0-, RIN1+, RIN1-, RIN2+, RIN2-, RIN3+, RIN3- ±6000 V Other pins ±3000 V Charged device model (CDM), per AEC Q100-011 ±1000 V ESD Rating (IEC 61000-4-2)RD= 330 Ω, CS = 150 pF Contact Discharge(RIN0+, RIN0-, RIN1+, RIN1-, RIN2+, RIN2-, RIN3+, RIN3-) ±10 000 V Air Discharge(RIN0+, RIN0-, RIN1+, RIN1-, RIN2+, RIN2-, RIN3+, RIN3-) ±21 000 V ESD Rating (ISO 10605)RD= 330 Ω, CS = 150 pF and 330 pFRD= 2 kΩ, CS = 150 pF and 330 pF Contact Discharge(RIN0+, RIN0-, RIN1+, RIN1-, RIN2+, RIN2-, RIN3+, RIN3-) ±10 000 V Air Discharge(RIN0+, RIN0-, RIN1+, RIN1-, RIN2+, RIN2-, RIN3+, RIN3-) ±21 000 V V(ESD) Electrostatic discharge Human body model (HBM), per AEC Q100-002#GUID-37DFD215-1F0B-451F-BC88-1F478376E24F/HBM_AUTO RIN0+, RIN0-, RIN1+, RIN1-, RIN2+, RIN2-, RIN3+, RIN3- ±6000 V V(ESD) (ESD)Electrostatic dischargeHuman body model (HBM), per AEC Q100-002#GUID-37DFD215-1F0B-451F-BC88-1F478376E24F/HBM_AUTO #GUID-37DFD215-1F0B-451F-BC88-1F478376E24F/HBM_AUTORIN0+, RIN0-, RIN1+, RIN1-, RIN2+, RIN2-, RIN3+, RIN3-±6000V Other pins ±3000 V Other pins±3000V Charged device model (CDM), per AEC Q100-011 ±1000 V Charged device model (CDM), per AEC Q100-011±1000V ESD Rating (IEC 61000-4-2)RD= 330 Ω, CS = 150 pF Contact Discharge(RIN0+, RIN0-, RIN1+, RIN1-, RIN2+, RIN2-, RIN3+, RIN3-) ±10 000 V ESD Rating (IEC 61000-4-2)RD= 330 Ω, CS = 150 pFDSContact Discharge(RIN0+, RIN0-, RIN1+, RIN1-, RIN2+, RIN2-, RIN3+, RIN3-)±10 000V Air Discharge(RIN0+, RIN0-, RIN1+, RIN1-, RIN2+, RIN2-, RIN3+, RIN3-) ±21 000 V Air Discharge(RIN0+, RIN0-, RIN1+, RIN1-, RIN2+, RIN2-, RIN3+, RIN3-)±21 000V ESD Rating (ISO 10605)RD= 330 Ω, CS = 150 pF and 330 pFRD= 2 kΩ, CS = 150 pF and 330 pF Contact Discharge(RIN0+, RIN0-, RIN1+, RIN1-, RIN2+, RIN2-, RIN3+, RIN3-) ±10 000 V ESD Rating (ISO 10605)RD= 330 Ω, CS = 150 pF and 330 pFRD= 2 kΩ, CS = 150 pF and 330 pFDSDSContact Discharge(RIN0+, RIN0-, RIN1+, RIN1-, RIN2+, RIN2-, RIN3+, RIN3-)±10 000V Air Discharge(RIN0+, RIN0-, RIN1+, RIN1-, RIN2+, RIN2-, RIN3+, RIN3-) ±21 000 V Air Discharge(RIN0+, RIN0-, RIN1+, RIN1-, RIN2+, RIN2-, RIN3+, RIN3-)±21 000V AEC Q100-002 indicates HBM stressing is done in accordance with the ANSI/ESDA/JEDEC JS-001 specification. AEC Q100-002 indicates HBM stressing is done in accordance with the ANSI/ESDA/JEDEC JS-001 specification. Recommended Operating Conditions A Removed I2C pullup voltage and maximum allowable POC noise parameter from the Recommended Operating Conditions table yes A Changed the maximum operating free-air temperature from: 115℃ to: 105℃ yes A Added a maximum value for the reference clock frequency yes Over operating free-air temperature range (unless otherwise noted) MIN NOM MAX UNIT Supply voltage V(VDD11) 1.045 1.1 1.155 V V(VDD18) 1.71 1.8 1.89 V LVCMOS I/O supply voltage V(VDDIO) = 1.8 V 1.71 1.8 1.89 V OR V(VDDIO) = 3.3 V 3.0 3.3 3.6 V Open-drain  voltage INTB = V(INTB),  I2C pins = V(I2C) 1.71 3.6 V Operating free-air temperature, TA  –40 25 105 °C MIPI data rate (per CSI-2 lane) 368 800 1664 Mbps MIPI CSI-2 HS clock frequency 184 400 832 MHz Reference clock frequency 23 25 26 MHz Spread-spectrum reference clock modulation percentage REFCLK, Center spread -0.5 0.5 % REFCLK, Down spread -1 0 % Local I2C frequency, fI2C 1 MHz Supply noise#GUID-E5BAAB56-4EE9-45B9-A1E5-208C172FAD66/X1234 V(VDD11) 25 mVP-P V(VDD18) 50 mVP-P V(VDDIO) = 1.8 V 50 mVP-P V(VDDIO) = 3.3 V 100 mVP-P RIN0+, RIN1+, RIN2+, RIN3+ 10 mVP-P DC to 50 MHz. Recommended Operating Conditions A Removed I2C pullup voltage and maximum allowable POC noise parameter from the Recommended Operating Conditions table yes A Changed the maximum operating free-air temperature from: 115℃ to: 105℃ yes A Added a maximum value for the reference clock frequency yes A Removed I2C pullup voltage and maximum allowable POC noise parameter from the Recommended Operating Conditions table yes A Changed the maximum operating free-air temperature from: 115℃ to: 105℃ yes A Added a maximum value for the reference clock frequency yes A Removed I2C pullup voltage and maximum allowable POC noise parameter from the Recommended Operating Conditions table yes ARemoved I2C pullup voltage and maximum allowable POC noise parameter from the Recommended Operating Conditions tableRecommended Operating Conditionsyes A Changed the maximum operating free-air temperature from: 115℃ to: 105℃ yes AChanged the maximum operating free-air temperature from: 115℃ to: 105℃yes A Added a maximum value for the reference clock frequency yes AAdded a maximum value for the reference clock frequencyyes Over operating free-air temperature range (unless otherwise noted) MIN NOM MAX UNIT Supply voltage V(VDD11) 1.045 1.1 1.155 V V(VDD18) 1.71 1.8 1.89 V LVCMOS I/O supply voltage V(VDDIO) = 1.8 V 1.71 1.8 1.89 V OR V(VDDIO) = 3.3 V 3.0 3.3 3.6 V Open-drain  voltage INTB = V(INTB),  I2C pins = V(I2C) 1.71 3.6 V Operating free-air temperature, TA  –40 25 105 °C MIPI data rate (per CSI-2 lane) 368 800 1664 Mbps MIPI CSI-2 HS clock frequency 184 400 832 MHz Reference clock frequency 23 25 26 MHz Spread-spectrum reference clock modulation percentage REFCLK, Center spread -0.5 0.5 % REFCLK, Down spread -1 0 % Local I2C frequency, fI2C 1 MHz Supply noise#GUID-E5BAAB56-4EE9-45B9-A1E5-208C172FAD66/X1234 V(VDD11) 25 mVP-P V(VDD18) 50 mVP-P V(VDDIO) = 1.8 V 50 mVP-P V(VDDIO) = 3.3 V 100 mVP-P RIN0+, RIN1+, RIN2+, RIN3+ 10 mVP-P DC to 50 MHz. Over operating free-air temperature range (unless otherwise noted) MIN NOM MAX UNIT Supply voltage V(VDD11) 1.045 1.1 1.155 V V(VDD18) 1.71 1.8 1.89 V LVCMOS I/O supply voltage V(VDDIO) = 1.8 V 1.71 1.8 1.89 V OR V(VDDIO) = 3.3 V 3.0 3.3 3.6 V Open-drain  voltage INTB = V(INTB),  I2C pins = V(I2C) 1.71 3.6 V Operating free-air temperature, TA  –40 25 105 °C MIPI data rate (per CSI-2 lane) 368 800 1664 Mbps MIPI CSI-2 HS clock frequency 184 400 832 MHz Reference clock frequency 23 25 26 MHz Spread-spectrum reference clock modulation percentage REFCLK, Center spread -0.5 0.5 % REFCLK, Down spread -1 0 % Local I2C frequency, fI2C 1 MHz Supply noise#GUID-E5BAAB56-4EE9-45B9-A1E5-208C172FAD66/X1234 V(VDD11) 25 mVP-P V(VDD18) 50 mVP-P V(VDDIO) = 1.8 V 50 mVP-P V(VDDIO) = 3.3 V 100 mVP-P RIN0+, RIN1+, RIN2+, RIN3+ 10 mVP-P DC to 50 MHz. Over operating free-air temperature range (unless otherwise noted) MIN NOM MAX UNIT Supply voltage V(VDD11) 1.045 1.1 1.155 V V(VDD18) 1.71 1.8 1.89 V LVCMOS I/O supply voltage V(VDDIO) = 1.8 V 1.71 1.8 1.89 V OR V(VDDIO) = 3.3 V 3.0 3.3 3.6 V Open-drain  voltage INTB = V(INTB),  I2C pins = V(I2C) 1.71 3.6 V Operating free-air temperature, TA  –40 25 105 °C MIPI data rate (per CSI-2 lane) 368 800 1664 Mbps MIPI CSI-2 HS clock frequency 184 400 832 MHz Reference clock frequency 23 25 26 MHz Spread-spectrum reference clock modulation percentage REFCLK, Center spread -0.5 0.5 % REFCLK, Down spread -1 0 % Local I2C frequency, fI2C 1 MHz Supply noise#GUID-E5BAAB56-4EE9-45B9-A1E5-208C172FAD66/X1234 V(VDD11) 25 mVP-P V(VDD18) 50 mVP-P V(VDDIO) = 1.8 V 50 mVP-P V(VDDIO) = 3.3 V 100 mVP-P RIN0+, RIN1+, RIN2+, RIN3+ 10 mVP-P Over operating free-air temperature range (unless otherwise noted) MIN NOM MAX UNIT Supply voltage V(VDD11) 1.045 1.1 1.155 V V(VDD18) 1.71 1.8 1.89 V LVCMOS I/O supply voltage V(VDDIO) = 1.8 V 1.71 1.8 1.89 V OR V(VDDIO) = 3.3 V 3.0 3.3 3.6 V Open-drain  voltage INTB = V(INTB),  I2C pins = V(I2C) 1.71 3.6 V Operating free-air temperature, TA  –40 25 105 °C MIPI data rate (per CSI-2 lane) 368 800 1664 Mbps MIPI CSI-2 HS clock frequency 184 400 832 MHz Reference clock frequency 23 25 26 MHz Spread-spectrum reference clock modulation percentage REFCLK, Center spread -0.5 0.5 % REFCLK, Down spread -1 0 % Local I2C frequency, fI2C 1 MHz Supply noise#GUID-E5BAAB56-4EE9-45B9-A1E5-208C172FAD66/X1234 V(VDD11) 25 mVP-P V(VDD18) 50 mVP-P V(VDDIO) = 1.8 V 50 mVP-P V(VDDIO) = 3.3 V 100 mVP-P RIN0+, RIN1+, RIN2+, RIN3+ 10 mVP-P MIN NOM MAX UNIT MIN NOM MAX UNIT MINNOMMAXUNIT Supply voltage V(VDD11) 1.045 1.1 1.155 V V(VDD18) 1.71 1.8 1.89 V LVCMOS I/O supply voltage V(VDDIO) = 1.8 V 1.71 1.8 1.89 V OR V(VDDIO) = 3.3 V 3.0 3.3 3.6 V Open-drain  voltage INTB = V(INTB),  I2C pins = V(I2C) 1.71 3.6 V Operating free-air temperature, TA  –40 25 105 °C MIPI data rate (per CSI-2 lane) 368 800 1664 Mbps MIPI CSI-2 HS clock frequency 184 400 832 MHz Reference clock frequency 23 25 26 MHz Spread-spectrum reference clock modulation percentage REFCLK, Center spread -0.5 0.5 % REFCLK, Down spread -1 0 % Local I2C frequency, fI2C 1 MHz Supply noise#GUID-E5BAAB56-4EE9-45B9-A1E5-208C172FAD66/X1234 V(VDD11) 25 mVP-P V(VDD18) 50 mVP-P V(VDDIO) = 1.8 V 50 mVP-P V(VDDIO) = 3.3 V 100 mVP-P RIN0+, RIN1+, RIN2+, RIN3+ 10 mVP-P Supply voltage V(VDD11) 1.045 1.1 1.155 V Supply voltageV(VDD11) (VDD11)1.0451.11.155V V(VDD18) 1.71 1.8 1.89 V V(VDD18) (VDD18)1.711.81.89V LVCMOS I/O supply voltage V(VDDIO) = 1.8 V 1.71 1.8 1.89 V LVCMOS I/O supply voltageV(VDDIO) = 1.8 V(VDDIO)1.711.81.89V OR V(VDDIO) = 3.3 V 3.0 3.3 3.6 V OR V(VDDIO) = 3.3 V(VDDIO)3.03.33.6V Open-drain  voltage INTB = V(INTB),  I2C pins = V(I2C) 1.71 3.6 V Open-drain  voltageINTB = V(INTB),  I2C pins = V(I2C) (INTB)(I2C)1.713.6V Operating free-air temperature, TA  –40 25 105 °C Operating free-air temperature, TA  A –4025105°C MIPI data rate (per CSI-2 lane) 368 800 1664 Mbps MIPI data rate (per CSI-2 lane)3688001664Mbps MIPI CSI-2 HS clock frequency 184 400 832 MHz MIPI CSI-2 HS clock frequency184400832MHz Reference clock frequency 23 25 26 MHz Reference clock frequency232526MHz Spread-spectrum reference clock modulation percentage REFCLK, Center spread -0.5 0.5 % Spread-spectrum reference clock modulation percentageREFCLK, Center spread-0.50.5% REFCLK, Down spread -1 0 % REFCLK, Down spread-10% Local I2C frequency, fI2C 1 MHz Local I2C frequency, fI2C 2I2C1MHz Supply noise#GUID-E5BAAB56-4EE9-45B9-A1E5-208C172FAD66/X1234 V(VDD11) 25 mVP-P Supply noise#GUID-E5BAAB56-4EE9-45B9-A1E5-208C172FAD66/X1234 #GUID-E5BAAB56-4EE9-45B9-A1E5-208C172FAD66/X1234V(VDD11) (VDD11)25mVP-P P-P V(VDD18) 50 mVP-P V(VDD18) (VDD18)50mVP-P P-P V(VDDIO) = 1.8 V 50 mVP-P V(VDDIO) = 1.8 V(VDDIO)50mVP-P P-P V(VDDIO) = 3.3 V 100 mVP-P V(VDDIO) = 3.3 V(VDDIO)100mVP-P P-P RIN0+, RIN1+, RIN2+, RIN3+ 10 mVP-P RIN0+, RIN1+, RIN2+, RIN3+10mVP-P P-P DC to 50 MHz. DC to 50 MHz. Thermal Information THERMAL METRIC#GUID-8F0F8388-0EAC-48BF-B8D4-DD6130D76EA7/APPNOTE_SPRA953 DS90UB960-Q1 UNIT RTD (VQFN) 64 PINS RθJA Junction-to-ambient thermal resistance 23.8 °C/W RθJC(TOP) Junction-to-case (top) thermal resistance 10.4 °C/W RθJC(BOT) Junction-to-case (bottom) thermal resistance 0.4 °C/W RθJB Junction-to-board thermal resistance 7.6 °C/W ψJT Junction-to-top characterization parameter 0.1 °C/W ψJB Junction-to-board characterization parameter 7.5 °C/W For more information about traditional and new thermal metrics, see the Semiconductor and IC Package Thermal Metrics application report, SPRA953. Thermal Information THERMAL METRIC#GUID-8F0F8388-0EAC-48BF-B8D4-DD6130D76EA7/APPNOTE_SPRA953 DS90UB960-Q1 UNIT RTD (VQFN) 64 PINS RθJA Junction-to-ambient thermal resistance 23.8 °C/W RθJC(TOP) Junction-to-case (top) thermal resistance 10.4 °C/W RθJC(BOT) Junction-to-case (bottom) thermal resistance 0.4 °C/W RθJB Junction-to-board thermal resistance 7.6 °C/W ψJT Junction-to-top characterization parameter 0.1 °C/W ψJB Junction-to-board characterization parameter 7.5 °C/W For more information about traditional and new thermal metrics, see the Semiconductor and IC Package Thermal Metrics application report, SPRA953. THERMAL METRIC#GUID-8F0F8388-0EAC-48BF-B8D4-DD6130D76EA7/APPNOTE_SPRA953 DS90UB960-Q1 UNIT RTD (VQFN) 64 PINS RθJA Junction-to-ambient thermal resistance 23.8 °C/W RθJC(TOP) Junction-to-case (top) thermal resistance 10.4 °C/W RθJC(BOT) Junction-to-case (bottom) thermal resistance 0.4 °C/W RθJB Junction-to-board thermal resistance 7.6 °C/W ψJT Junction-to-top characterization parameter 0.1 °C/W ψJB Junction-to-board characterization parameter 7.5 °C/W For more information about traditional and new thermal metrics, see the Semiconductor and IC Package Thermal Metrics application report, SPRA953. THERMAL METRIC#GUID-8F0F8388-0EAC-48BF-B8D4-DD6130D76EA7/APPNOTE_SPRA953 DS90UB960-Q1 UNIT RTD (VQFN) 64 PINS RθJA Junction-to-ambient thermal resistance 23.8 °C/W RθJC(TOP) Junction-to-case (top) thermal resistance 10.4 °C/W RθJC(BOT) Junction-to-case (bottom) thermal resistance 0.4 °C/W RθJB Junction-to-board thermal resistance 7.6 °C/W ψJT Junction-to-top characterization parameter 0.1 °C/W ψJB Junction-to-board characterization parameter 7.5 °C/W THERMAL METRIC#GUID-8F0F8388-0EAC-48BF-B8D4-DD6130D76EA7/APPNOTE_SPRA953 DS90UB960-Q1 UNIT RTD (VQFN) 64 PINS RθJA Junction-to-ambient thermal resistance 23.8 °C/W RθJC(TOP) Junction-to-case (top) thermal resistance 10.4 °C/W RθJC(BOT) Junction-to-case (bottom) thermal resistance 0.4 °C/W RθJB Junction-to-board thermal resistance 7.6 °C/W ψJT Junction-to-top characterization parameter 0.1 °C/W ψJB Junction-to-board characterization parameter 7.5 °C/W THERMAL METRIC#GUID-8F0F8388-0EAC-48BF-B8D4-DD6130D76EA7/APPNOTE_SPRA953 DS90UB960-Q1 UNIT RTD (VQFN) 64 PINS THERMAL METRIC#GUID-8F0F8388-0EAC-48BF-B8D4-DD6130D76EA7/APPNOTE_SPRA953 DS90UB960-Q1 UNIT THERMAL METRIC#GUID-8F0F8388-0EAC-48BF-B8D4-DD6130D76EA7/APPNOTE_SPRA953 #GUID-8F0F8388-0EAC-48BF-B8D4-DD6130D76EA7/APPNOTE_SPRA953DS90UB960-Q1UNIT RTD (VQFN) RTD (VQFN) 64 PINS 64 PINS RθJA Junction-to-ambient thermal resistance 23.8 °C/W RθJC(TOP) Junction-to-case (top) thermal resistance 10.4 °C/W RθJC(BOT) Junction-to-case (bottom) thermal resistance 0.4 °C/W RθJB Junction-to-board thermal resistance 7.6 °C/W ψJT Junction-to-top characterization parameter 0.1 °C/W ψJB Junction-to-board characterization parameter 7.5 °C/W RθJA Junction-to-ambient thermal resistance 23.8 °C/W RθJA θJAJunction-to-ambient thermal resistance23.8°C/W RθJC(TOP) Junction-to-case (top) thermal resistance 10.4 °C/W RθJC(TOP) θJC(TOP)Junction-to-case (top) thermal resistance10.4°C/W RθJC(BOT) Junction-to-case (bottom) thermal resistance 0.4 °C/W RθJC(BOT) θJC(BOT)Junction-to-case (bottom) thermal resistance0.4°C/W RθJB Junction-to-board thermal resistance 7.6 °C/W RθJB θJBJunction-to-board thermal resistance7.6°C/W ψJT Junction-to-top characterization parameter 0.1 °C/W ψJT JTJunction-to-top characterization parameter0.1°C/W ψJB Junction-to-board characterization parameter 7.5 °C/W ψJB JBJunction-to-board characterization parameter7.5°C/W For more information about traditional and new thermal metrics, see the Semiconductor and IC Package Thermal Metrics application report, SPRA953. For more information about traditional and new thermal metrics, see the Semiconductor and IC Package Thermal Metrics application report, SPRA953.Semiconductor and IC Package Thermal MetricsSPRA953 DC Electrical Characteristics A Added test conditions for the total power consumption in operation mode yes A Changed the IDDT1 and IDDT2 parameters and added the IDDT3 parameter yes A Changed test conditions for the high and low level output voltages yes Over recommended operating supply and temperature ranges unless otherwise specified. PARAMETER TEST CONDITIONS PIN OR FREQUENCY MIN TYP MAX UNIT POWER CONSUMPTION PT Total power consumption in operation mode CSI-2 TX = 2 x (4 data lanes + 1 CLK lane)CSI-2 TX line rate = 1.664 Gbps4 × FPD-Link III RX inputsFPD-Link III line rate = 4.16 GbpsCSI-2 mode, Non-replicate modeDefault registers VDD18, VDD11, VDDIO 800 999 mW SUPPLY CURRENT IDDT1 Deserializer supply current (includes load current) CSI-2 TX = 4 data lanes + 1 CLK laneCSI-2 TX line rate = 1.664 Gbps4 × FPD-Link III RX inputsFPD-Link III line rate = 4.16 GbpsCSI-2 mode, Non-replicate modeDefault registers VDD11 165 310 mA VDD18 295 340 VDDIO 2 3 CSI-2 TX = 4 data lanes + 1 CLK laneCSI-2 TX line rate = 832 Mbps4 × FPD-Link III RX inputsFPD-Link III line rate = 4.16 GbpsCSI-2 mode, Non-replicate modeDefault registers VDD11 150 290 mA VDD18 295 340 VDDIO 2 3 IDDT2 Deserializer supply current (includes load current) CSI-2 TX = 2 x (4 data lanes + 1 CLK lane)CSI-2 TX line rate = 1.664 Gbps4 × FPD-Link III RX inputsFPD-Link III line rate = 4.16 GbpsCSI-2 mode, Replicate modeDefault registers VDD11 174 360 mA VDD18 312 370 VDDIO 2 3 CSI-2 TX = 2 x (4 data lanes + 1 CLK lane)CSI-2 TX line rate = 832 Mbps4 × FPD-Link III RX inputsFPD-Link III line rate = 4.16 GbpsCSI-2 mode, Replicate modeDefault registers VDD11 127 305 mA VDD18 369 415 VDDIO 2 3 IDDT3 Deserializer supply current (includes load current) CSI-2 TX = 4 data lanes + 1 CLK laneCSI-2 TX line rate = 1.664 Gbps4 × FPD-Link III RX inputsFPD-Link III line rate = 1.867 GbpsRAW12 HF mode, Non-replicate modeDefault registers VDD11 122 300 mA VDD18 263 305 VDDIO 2 3 CSI-2 TX = 2 x (4 data lanes + 1 CLK lane)CSI-2 TX line rate = 832 Mbps4 × FPD-Link III RX inputsFPD-Link III line rate = 1.867 GbpsRAW12 HF mode, Replicate modeDefault registers VDD11 120 330 mA VDD18 315 365 VDDIO 2 3 IDDZ Deserializer shutdown current PDB = LOW VDD11 160 mA VDD18 4 VDDIO 3 1.8-V LVCMOS I/O VOH High level output voltage IOH = –2 mA, V(VDDIO) = 1.71 to 1.89 V GPIO[7:0] V(VDDIO) – 0.45 V(VDDIO) V VOL Low level output voltage IOL = 2 mA,  V(VDDIO) = 1.71 to 1.89 V GPIO[7:0], INTB GND 0.45 V VIH High level input voltage V(VDDIO) = 1.71 to 1.89 V GPIO[7:0], PDB, REFCLK 0.65 ×V(VDDIO) V(VDDIO) V VIL Low level input voltage GND 0.35 ×V(VDDIO) IIH Input high current VIN  =  V(VDDIO) = 1.71 to 1.89 V, internal pulldown enabled GPIO[7:0], PDB 45 115 μA VIN =  V(VDDIO) = 1.71 to 1.89 V, internal pulldown disabled GPIO[7:0], REFCLK 20 μA IIL Input low current VIN  = 0 V GPIO[7:0], PDB, REFCLK –20 3.5 μA IIN-STRAP Strap pin input current VIN  = 0 V to  V(VDD18) MODE, IDX –1 1 μA IOS Output short circuit current VOUT  = 0 V GPIO[7:0] –40 mA IOZ TRI-STATE output current VOUT = 0 V or V(VDDIO) , PDB = LOW GPIO[7:0] –20 20 μA 3.3-V LVCMOS I/O VOH High level output voltage IOH = –4 mA, V(VDDIO) = 3.0 to 3.6 V GPIO[7:0] 2.4 V(VDDIO) V VOL Low level output voltage IOL = 4 mA, V(VDDIO) = 3.0 to 3.6 V GPIO[7:0], INTB GND 0.4 V VIH Highlevel input voltage V(VDDIO) = 3.0 to 3.6 V GPIO[7:0], REFCLK 2 V(VDDIO) V  PDB 1.17 V(VDDIO) V VIL Low level input voltage V(VDDIO) = 3.0 to 3.6 V GPIO[7:0], REFCLK GND 0.8 V PDB GND 0.63 V IIH Input high current VIN  =  V(VDDIO) = 3.0 to 3.6 V, internal pulldown enabled GPIO[7:0], PDB 85 215 μA VIN  =  V(VDDIO) = 3.0 to 3.6 V, internal pulldown disabled GPIO[7:0], REFCLK 30 μA IIL Input low current VIN  =  V(VDDIO) = 0 V GPIO[7:0], PDB, REFCLK –20 3.5 μA IOS Output short circuit current VOUT  = 0 V GPIO[7:0] –65 mA IOZ TRI-STATE output current VOUT = 0 V or V(VDDIO) , PDB = LOW GPIO[7:0] –20 30 μA I2C SERIAL CONTROL BUS VIH Input high level I2C_SDA, I2C_SCL I2C_SDA2, I2C_SCL2 0.7 × V(I2C) V(I2C) V VIL Input low level GND 0.3 × V(I2C) V VHYS Input hysteresis 50 mV VOL1 Output low level V(I2C) = 3.0 to 3.6 V, IOL = 3 mA Standard-modeFast-mode 0 0.4 V V(I2C) = 3.0 to 3.6 V, IOL = 20 mA Fast-mode Plus VOL2 Output low level V(I2C) = 1.71 to 1.89 V, IOL = 2 mA Fast-modeFast-mode Plus 0 0.2 × V(I2C) V IIN Input current VIN = 0 V or V(I2C) –10 10 µA CIN Input capacitance 5 pF FPD-LINK III RECEIVER INPUT VCM Common mode voltage RIN0+, RIN0-, RIN1+, RIN1-, RIN2+, RIN2-, RIN3+, RIN3- 1.2 V RT Internal termination resistance Single-ended RIN+ or RIN- 40 50 60 Ω Differential across RIN+ and RIN- 80 100 120 Ω FPD-LINK III BACK CHANNEL DRIVER OUTPUT VOUT-BC Back channel single-ended output voltage RL = 50 ΩCoaxial configurationForward channel disabled RIN0+, RIN1+ RIN2+, RIN3+ 190 220 260 mV VOD-BC Back channel differential output voltage V(RIN+) - V(RIN-) RL = 100 Ω STP configuration Forward channel disabled RIN0+, RIN0-, RIN1+, RIN1-, RIN2+, RIN2-, RIN3+, RIN3- 380 440 520 mV HSTX DRIVER VCMTX HS transmit static common-mode voltage CSI0_D0P, CSI0_D0N, CSI0_D1P, CSI0_D1N, CSI0_D2P, CSI0_D2N, CSI0_D3P, CSI0_D3N,CSI0_CLKP, CSI0_CLKN,CSI1_D0P, CSI1_D0N, CSI1_D1P, CSI1_D1N, CSI1_D2P, CSI1_D2N, CSI1_D3P, CSI1_D3N,CSI1_CLKP, CSI1_CLKN 150 200 250 mV |ΔVCMTX(1,0)| VCMTX mismatch when output is 1 or 0 5 mVP-P |VOD| HS transmit differential voltage 140 200 270 mV |ΔVOD| VOD mismatch when output is 1 or 0 14 mV VOHHS HS output high voltage 360 mV ZOS Single-ended output impedance 40 50 62.5 Ω ΔZOS Mismatch in single-ended output impedance 10 % LPTX DRIVER VOH High level output voltage CSI-2 TX line rate  ≤ 1.5 Gbps CSI0_D0P, CSI0_D0N, CSI0_D1P, CSI0_D1N, CSI0_D2P, CSI0_D2N, CSI0_D3P, CSI0_D3N,CSI0_CLKP, CSI0_CLKN,CSI1_D0P, CSI1_D0N, CSI1_D1P, CSI1_D1N, CSI1_D2P, CSI1_D2N, CSI1_D3P, CSI1_D3N,CSI1_CLKP, CSI1_CLKN 1.1 1.2 1.3 V CSI-2 TX line rate > 1.5 Gbps 0.95 1.3 V VOL Low level output voltage –50 50 mV ZOLP Output impedance 110 Ω DC Electrical Characteristics A Added test conditions for the total power consumption in operation mode yes A Changed the IDDT1 and IDDT2 parameters and added the IDDT3 parameter yes A Changed test conditions for the high and low level output voltages yes A Added test conditions for the total power consumption in operation mode yes A Changed the IDDT1 and IDDT2 parameters and added the IDDT3 parameter yes A Changed test conditions for the high and low level output voltages yes A Added test conditions for the total power consumption in operation mode yes AAdded test conditions for the total power consumption in operation modeyes A Changed the IDDT1 and IDDT2 parameters and added the IDDT3 parameter yes AChanged the IDDT1 and IDDT2 parameters and added the IDDT3 parameterDDT1DDT2DDT3yes A Changed test conditions for the high and low level output voltages yes AChanged test conditions for the high and low level output voltagesyes Over recommended operating supply and temperature ranges unless otherwise specified. PARAMETER TEST CONDITIONS PIN OR FREQUENCY MIN TYP MAX UNIT POWER CONSUMPTION PT Total power consumption in operation mode CSI-2 TX = 2 x (4 data lanes + 1 CLK lane)CSI-2 TX line rate = 1.664 Gbps4 × FPD-Link III RX inputsFPD-Link III line rate = 4.16 GbpsCSI-2 mode, Non-replicate modeDefault registers VDD18, VDD11, VDDIO 800 999 mW SUPPLY CURRENT IDDT1 Deserializer supply current (includes load current) CSI-2 TX = 4 data lanes + 1 CLK laneCSI-2 TX line rate = 1.664 Gbps4 × FPD-Link III RX inputsFPD-Link III line rate = 4.16 GbpsCSI-2 mode, Non-replicate modeDefault registers VDD11 165 310 mA VDD18 295 340 VDDIO 2 3 CSI-2 TX = 4 data lanes + 1 CLK laneCSI-2 TX line rate = 832 Mbps4 × FPD-Link III RX inputsFPD-Link III line rate = 4.16 GbpsCSI-2 mode, Non-replicate modeDefault registers VDD11 150 290 mA VDD18 295 340 VDDIO 2 3 IDDT2 Deserializer supply current (includes load current) CSI-2 TX = 2 x (4 data lanes + 1 CLK lane)CSI-2 TX line rate = 1.664 Gbps4 × FPD-Link III RX inputsFPD-Link III line rate = 4.16 GbpsCSI-2 mode, Replicate modeDefault registers VDD11 174 360 mA VDD18 312 370 VDDIO 2 3 CSI-2 TX = 2 x (4 data lanes + 1 CLK lane)CSI-2 TX line rate = 832 Mbps4 × FPD-Link III RX inputsFPD-Link III line rate = 4.16 GbpsCSI-2 mode, Replicate modeDefault registers VDD11 127 305 mA VDD18 369 415 VDDIO 2 3 IDDT3 Deserializer supply current (includes load current) CSI-2 TX = 4 data lanes + 1 CLK laneCSI-2 TX line rate = 1.664 Gbps4 × FPD-Link III RX inputsFPD-Link III line rate = 1.867 GbpsRAW12 HF mode, Non-replicate modeDefault registers VDD11 122 300 mA VDD18 263 305 VDDIO 2 3 CSI-2 TX = 2 x (4 data lanes + 1 CLK lane)CSI-2 TX line rate = 832 Mbps4 × FPD-Link III RX inputsFPD-Link III line rate = 1.867 GbpsRAW12 HF mode, Replicate modeDefault registers VDD11 120 330 mA VDD18 315 365 VDDIO 2 3 IDDZ Deserializer shutdown current PDB = LOW VDD11 160 mA VDD18 4 VDDIO 3 1.8-V LVCMOS I/O VOH High level output voltage IOH = –2 mA, V(VDDIO) = 1.71 to 1.89 V GPIO[7:0] V(VDDIO) – 0.45 V(VDDIO) V VOL Low level output voltage IOL = 2 mA,  V(VDDIO) = 1.71 to 1.89 V GPIO[7:0], INTB GND 0.45 V VIH High level input voltage V(VDDIO) = 1.71 to 1.89 V GPIO[7:0], PDB, REFCLK 0.65 ×V(VDDIO) V(VDDIO) V VIL Low level input voltage GND 0.35 ×V(VDDIO) IIH Input high current VIN  =  V(VDDIO) = 1.71 to 1.89 V, internal pulldown enabled GPIO[7:0], PDB 45 115 μA VIN =  V(VDDIO) = 1.71 to 1.89 V, internal pulldown disabled GPIO[7:0], REFCLK 20 μA IIL Input low current VIN  = 0 V GPIO[7:0], PDB, REFCLK –20 3.5 μA IIN-STRAP Strap pin input current VIN  = 0 V to  V(VDD18) MODE, IDX –1 1 μA IOS Output short circuit current VOUT  = 0 V GPIO[7:0] –40 mA IOZ TRI-STATE output current VOUT = 0 V or V(VDDIO) , PDB = LOW GPIO[7:0] –20 20 μA 3.3-V LVCMOS I/O VOH High level output voltage IOH = –4 mA, V(VDDIO) = 3.0 to 3.6 V GPIO[7:0] 2.4 V(VDDIO) V VOL Low level output voltage IOL = 4 mA, V(VDDIO) = 3.0 to 3.6 V GPIO[7:0], INTB GND 0.4 V VIH Highlevel input voltage V(VDDIO) = 3.0 to 3.6 V GPIO[7:0], REFCLK 2 V(VDDIO) V  PDB 1.17 V(VDDIO) V VIL Low level input voltage V(VDDIO) = 3.0 to 3.6 V GPIO[7:0], REFCLK GND 0.8 V PDB GND 0.63 V IIH Input high current VIN  =  V(VDDIO) = 3.0 to 3.6 V, internal pulldown enabled GPIO[7:0], PDB 85 215 μA VIN  =  V(VDDIO) = 3.0 to 3.6 V, internal pulldown disabled GPIO[7:0], REFCLK 30 μA IIL Input low current VIN  =  V(VDDIO) = 0 V GPIO[7:0], PDB, REFCLK –20 3.5 μA IOS Output short circuit current VOUT  = 0 V GPIO[7:0] –65 mA IOZ TRI-STATE output current VOUT = 0 V or V(VDDIO) , PDB = LOW GPIO[7:0] –20 30 μA I2C SERIAL CONTROL BUS VIH Input high level I2C_SDA, I2C_SCL I2C_SDA2, I2C_SCL2 0.7 × V(I2C) V(I2C) V VIL Input low level GND 0.3 × V(I2C) V VHYS Input hysteresis 50 mV VOL1 Output low level V(I2C) = 3.0 to 3.6 V, IOL = 3 mA Standard-modeFast-mode 0 0.4 V V(I2C) = 3.0 to 3.6 V, IOL = 20 mA Fast-mode Plus VOL2 Output low level V(I2C) = 1.71 to 1.89 V, IOL = 2 mA Fast-modeFast-mode Plus 0 0.2 × V(I2C) V IIN Input current VIN = 0 V or V(I2C) –10 10 µA CIN Input capacitance 5 pF FPD-LINK III RECEIVER INPUT VCM Common mode voltage RIN0+, RIN0-, RIN1+, RIN1-, RIN2+, RIN2-, RIN3+, RIN3- 1.2 V RT Internal termination resistance Single-ended RIN+ or RIN- 40 50 60 Ω Differential across RIN+ and RIN- 80 100 120 Ω FPD-LINK III BACK CHANNEL DRIVER OUTPUT VOUT-BC Back channel single-ended output voltage RL = 50 ΩCoaxial configurationForward channel disabled RIN0+, RIN1+ RIN2+, RIN3+ 190 220 260 mV VOD-BC Back channel differential output voltage V(RIN+) - V(RIN-) RL = 100 Ω STP configuration Forward channel disabled RIN0+, RIN0-, RIN1+, RIN1-, RIN2+, RIN2-, RIN3+, RIN3- 380 440 520 mV HSTX DRIVER VCMTX HS transmit static common-mode voltage CSI0_D0P, CSI0_D0N, CSI0_D1P, CSI0_D1N, CSI0_D2P, CSI0_D2N, CSI0_D3P, CSI0_D3N,CSI0_CLKP, CSI0_CLKN,CSI1_D0P, CSI1_D0N, CSI1_D1P, CSI1_D1N, CSI1_D2P, CSI1_D2N, CSI1_D3P, CSI1_D3N,CSI1_CLKP, CSI1_CLKN 150 200 250 mV |ΔVCMTX(1,0)| VCMTX mismatch when output is 1 or 0 5 mVP-P |VOD| HS transmit differential voltage 140 200 270 mV |ΔVOD| VOD mismatch when output is 1 or 0 14 mV VOHHS HS output high voltage 360 mV ZOS Single-ended output impedance 40 50 62.5 Ω ΔZOS Mismatch in single-ended output impedance 10 % LPTX DRIVER VOH High level output voltage CSI-2 TX line rate  ≤ 1.5 Gbps CSI0_D0P, CSI0_D0N, CSI0_D1P, CSI0_D1N, CSI0_D2P, CSI0_D2N, CSI0_D3P, CSI0_D3N,CSI0_CLKP, CSI0_CLKN,CSI1_D0P, CSI1_D0N, CSI1_D1P, CSI1_D1N, CSI1_D2P, CSI1_D2N, CSI1_D3P, CSI1_D3N,CSI1_CLKP, CSI1_CLKN 1.1 1.2 1.3 V CSI-2 TX line rate > 1.5 Gbps 0.95 1.3 V VOL Low level output voltage –50 50 mV ZOLP Output impedance 110 Ω Over recommended operating supply and temperature ranges unless otherwise specified. PARAMETER TEST CONDITIONS PIN OR FREQUENCY MIN TYP MAX UNIT POWER CONSUMPTION PT Total power consumption in operation mode CSI-2 TX = 2 x (4 data lanes + 1 CLK lane)CSI-2 TX line rate = 1.664 Gbps4 × FPD-Link III RX inputsFPD-Link III line rate = 4.16 GbpsCSI-2 mode, Non-replicate modeDefault registers VDD18, VDD11, VDDIO 800 999 mW SUPPLY CURRENT IDDT1 Deserializer supply current (includes load current) CSI-2 TX = 4 data lanes + 1 CLK laneCSI-2 TX line rate = 1.664 Gbps4 × FPD-Link III RX inputsFPD-Link III line rate = 4.16 GbpsCSI-2 mode, Non-replicate modeDefault registers VDD11 165 310 mA VDD18 295 340 VDDIO 2 3 CSI-2 TX = 4 data lanes + 1 CLK laneCSI-2 TX line rate = 832 Mbps4 × FPD-Link III RX inputsFPD-Link III line rate = 4.16 GbpsCSI-2 mode, Non-replicate modeDefault registers VDD11 150 290 mA VDD18 295 340 VDDIO 2 3 IDDT2 Deserializer supply current (includes load current) CSI-2 TX = 2 x (4 data lanes + 1 CLK lane)CSI-2 TX line rate = 1.664 Gbps4 × FPD-Link III RX inputsFPD-Link III line rate = 4.16 GbpsCSI-2 mode, Replicate modeDefault registers VDD11 174 360 mA VDD18 312 370 VDDIO 2 3 CSI-2 TX = 2 x (4 data lanes + 1 CLK lane)CSI-2 TX line rate = 832 Mbps4 × FPD-Link III RX inputsFPD-Link III line rate = 4.16 GbpsCSI-2 mode, Replicate modeDefault registers VDD11 127 305 mA VDD18 369 415 VDDIO 2 3 IDDT3 Deserializer supply current (includes load current) CSI-2 TX = 4 data lanes + 1 CLK laneCSI-2 TX line rate = 1.664 Gbps4 × FPD-Link III RX inputsFPD-Link III line rate = 1.867 GbpsRAW12 HF mode, Non-replicate modeDefault registers VDD11 122 300 mA VDD18 263 305 VDDIO 2 3 CSI-2 TX = 2 x (4 data lanes + 1 CLK lane)CSI-2 TX line rate = 832 Mbps4 × FPD-Link III RX inputsFPD-Link III line rate = 1.867 GbpsRAW12 HF mode, Replicate modeDefault registers VDD11 120 330 mA VDD18 315 365 VDDIO 2 3 IDDZ Deserializer shutdown current PDB = LOW VDD11 160 mA VDD18 4 VDDIO 3 1.8-V LVCMOS I/O VOH High level output voltage IOH = –2 mA, V(VDDIO) = 1.71 to 1.89 V GPIO[7:0] V(VDDIO) – 0.45 V(VDDIO) V VOL Low level output voltage IOL = 2 mA,  V(VDDIO) = 1.71 to 1.89 V GPIO[7:0], INTB GND 0.45 V VIH High level input voltage V(VDDIO) = 1.71 to 1.89 V GPIO[7:0], PDB, REFCLK 0.65 ×V(VDDIO) V(VDDIO) V VIL Low level input voltage GND 0.35 ×V(VDDIO) IIH Input high current VIN  =  V(VDDIO) = 1.71 to 1.89 V, internal pulldown enabled GPIO[7:0], PDB 45 115 μA VIN =  V(VDDIO) = 1.71 to 1.89 V, internal pulldown disabled GPIO[7:0], REFCLK 20 μA IIL Input low current VIN  = 0 V GPIO[7:0], PDB, REFCLK –20 3.5 μA IIN-STRAP Strap pin input current VIN  = 0 V to  V(VDD18) MODE, IDX –1 1 μA IOS Output short circuit current VOUT  = 0 V GPIO[7:0] –40 mA IOZ TRI-STATE output current VOUT = 0 V or V(VDDIO) , PDB = LOW GPIO[7:0] –20 20 μA 3.3-V LVCMOS I/O VOH High level output voltage IOH = –4 mA, V(VDDIO) = 3.0 to 3.6 V GPIO[7:0] 2.4 V(VDDIO) V VOL Low level output voltage IOL = 4 mA, V(VDDIO) = 3.0 to 3.6 V GPIO[7:0], INTB GND 0.4 V VIH Highlevel input voltage V(VDDIO) = 3.0 to 3.6 V GPIO[7:0], REFCLK 2 V(VDDIO) V  PDB 1.17 V(VDDIO) V VIL Low level input voltage V(VDDIO) = 3.0 to 3.6 V GPIO[7:0], REFCLK GND 0.8 V PDB GND 0.63 V IIH Input high current VIN  =  V(VDDIO) = 3.0 to 3.6 V, internal pulldown enabled GPIO[7:0], PDB 85 215 μA VIN  =  V(VDDIO) = 3.0 to 3.6 V, internal pulldown disabled GPIO[7:0], REFCLK 30 μA IIL Input low current VIN  =  V(VDDIO) = 0 V GPIO[7:0], PDB, REFCLK –20 3.5 μA IOS Output short circuit current VOUT  = 0 V GPIO[7:0] –65 mA IOZ TRI-STATE output current VOUT = 0 V or V(VDDIO) , PDB = LOW GPIO[7:0] –20 30 μA I2C SERIAL CONTROL BUS VIH Input high level I2C_SDA, I2C_SCL I2C_SDA2, I2C_SCL2 0.7 × V(I2C) V(I2C) V VIL Input low level GND 0.3 × V(I2C) V VHYS Input hysteresis 50 mV VOL1 Output low level V(I2C) = 3.0 to 3.6 V, IOL = 3 mA Standard-modeFast-mode 0 0.4 V V(I2C) = 3.0 to 3.6 V, IOL = 20 mA Fast-mode Plus VOL2 Output low level V(I2C) = 1.71 to 1.89 V, IOL = 2 mA Fast-modeFast-mode Plus 0 0.2 × V(I2C) V IIN Input current VIN = 0 V or V(I2C) –10 10 µA CIN Input capacitance 5 pF FPD-LINK III RECEIVER INPUT VCM Common mode voltage RIN0+, RIN0-, RIN1+, RIN1-, RIN2+, RIN2-, RIN3+, RIN3- 1.2 V RT Internal termination resistance Single-ended RIN+ or RIN- 40 50 60 Ω Differential across RIN+ and RIN- 80 100 120 Ω FPD-LINK III BACK CHANNEL DRIVER OUTPUT VOUT-BC Back channel single-ended output voltage RL = 50 ΩCoaxial configurationForward channel disabled RIN0+, RIN1+ RIN2+, RIN3+ 190 220 260 mV VOD-BC Back channel differential output voltage V(RIN+) - V(RIN-) RL = 100 Ω STP configuration Forward channel disabled RIN0+, RIN0-, RIN1+, RIN1-, RIN2+, RIN2-, RIN3+, RIN3- 380 440 520 mV HSTX DRIVER VCMTX HS transmit static common-mode voltage CSI0_D0P, CSI0_D0N, CSI0_D1P, CSI0_D1N, CSI0_D2P, CSI0_D2N, CSI0_D3P, CSI0_D3N,CSI0_CLKP, CSI0_CLKN,CSI1_D0P, CSI1_D0N, CSI1_D1P, CSI1_D1N, CSI1_D2P, CSI1_D2N, CSI1_D3P, CSI1_D3N,CSI1_CLKP, CSI1_CLKN 150 200 250 mV |ΔVCMTX(1,0)| VCMTX mismatch when output is 1 or 0 5 mVP-P |VOD| HS transmit differential voltage 140 200 270 mV |ΔVOD| VOD mismatch when output is 1 or 0 14 mV VOHHS HS output high voltage 360 mV ZOS Single-ended output impedance 40 50 62.5 Ω ΔZOS Mismatch in single-ended output impedance 10 % LPTX DRIVER VOH High level output voltage CSI-2 TX line rate  ≤ 1.5 Gbps CSI0_D0P, CSI0_D0N, CSI0_D1P, CSI0_D1N, CSI0_D2P, CSI0_D2N, CSI0_D3P, CSI0_D3N,CSI0_CLKP, CSI0_CLKN,CSI1_D0P, CSI1_D0N, CSI1_D1P, CSI1_D1N, CSI1_D2P, CSI1_D2N, CSI1_D3P, CSI1_D3N,CSI1_CLKP, CSI1_CLKN 1.1 1.2 1.3 V CSI-2 TX line rate > 1.5 Gbps 0.95 1.3 V VOL Low level output voltage –50 50 mV ZOLP Output impedance 110 Ω Over recommended operating supply and temperature ranges unless otherwise specified. PARAMETER TEST CONDITIONS PIN OR FREQUENCY MIN TYP MAX UNIT POWER CONSUMPTION PT Total power consumption in operation mode CSI-2 TX = 2 x (4 data lanes + 1 CLK lane)CSI-2 TX line rate = 1.664 Gbps4 × FPD-Link III RX inputsFPD-Link III line rate = 4.16 GbpsCSI-2 mode, Non-replicate modeDefault registers VDD18, VDD11, VDDIO 800 999 mW SUPPLY CURRENT IDDT1 Deserializer supply current (includes load current) CSI-2 TX = 4 data lanes + 1 CLK laneCSI-2 TX line rate = 1.664 Gbps4 × FPD-Link III RX inputsFPD-Link III line rate = 4.16 GbpsCSI-2 mode, Non-replicate modeDefault registers VDD11 165 310 mA VDD18 295 340 VDDIO 2 3 CSI-2 TX = 4 data lanes + 1 CLK laneCSI-2 TX line rate = 832 Mbps4 × FPD-Link III RX inputsFPD-Link III line rate = 4.16 GbpsCSI-2 mode, Non-replicate modeDefault registers VDD11 150 290 mA VDD18 295 340 VDDIO 2 3 IDDT2 Deserializer supply current (includes load current) CSI-2 TX = 2 x (4 data lanes + 1 CLK lane)CSI-2 TX line rate = 1.664 Gbps4 × FPD-Link III RX inputsFPD-Link III line rate = 4.16 GbpsCSI-2 mode, Replicate modeDefault registers VDD11 174 360 mA VDD18 312 370 VDDIO 2 3 CSI-2 TX = 2 x (4 data lanes + 1 CLK lane)CSI-2 TX line rate = 832 Mbps4 × FPD-Link III RX inputsFPD-Link III line rate = 4.16 GbpsCSI-2 mode, Replicate modeDefault registers VDD11 127 305 mA VDD18 369 415 VDDIO 2 3 IDDT3 Deserializer supply current (includes load current) CSI-2 TX = 4 data lanes + 1 CLK laneCSI-2 TX line rate = 1.664 Gbps4 × FPD-Link III RX inputsFPD-Link III line rate = 1.867 GbpsRAW12 HF mode, Non-replicate modeDefault registers VDD11 122 300 mA VDD18 263 305 VDDIO 2 3 CSI-2 TX = 2 x (4 data lanes + 1 CLK lane)CSI-2 TX line rate = 832 Mbps4 × FPD-Link III RX inputsFPD-Link III line rate = 1.867 GbpsRAW12 HF mode, Replicate modeDefault registers VDD11 120 330 mA VDD18 315 365 VDDIO 2 3 IDDZ Deserializer shutdown current PDB = LOW VDD11 160 mA VDD18 4 VDDIO 3 1.8-V LVCMOS I/O VOH High level output voltage IOH = –2 mA, V(VDDIO) = 1.71 to 1.89 V GPIO[7:0] V(VDDIO) – 0.45 V(VDDIO) V VOL Low level output voltage IOL = 2 mA,  V(VDDIO) = 1.71 to 1.89 V GPIO[7:0], INTB GND 0.45 V VIH High level input voltage V(VDDIO) = 1.71 to 1.89 V GPIO[7:0], PDB, REFCLK 0.65 ×V(VDDIO) V(VDDIO) V VIL Low level input voltage GND 0.35 ×V(VDDIO) IIH Input high current VIN  =  V(VDDIO) = 1.71 to 1.89 V, internal pulldown enabled GPIO[7:0], PDB 45 115 μA VIN =  V(VDDIO) = 1.71 to 1.89 V, internal pulldown disabled GPIO[7:0], REFCLK 20 μA IIL Input low current VIN  = 0 V GPIO[7:0], PDB, REFCLK –20 3.5 μA IIN-STRAP Strap pin input current VIN  = 0 V to  V(VDD18) MODE, IDX –1 1 μA IOS Output short circuit current VOUT  = 0 V GPIO[7:0] –40 mA IOZ TRI-STATE output current VOUT = 0 V or V(VDDIO) , PDB = LOW GPIO[7:0] –20 20 μA 3.3-V LVCMOS I/O VOH High level output voltage IOH = –4 mA, V(VDDIO) = 3.0 to 3.6 V GPIO[7:0] 2.4 V(VDDIO) V VOL Low level output voltage IOL = 4 mA, V(VDDIO) = 3.0 to 3.6 V GPIO[7:0], INTB GND 0.4 V VIH Highlevel input voltage V(VDDIO) = 3.0 to 3.6 V GPIO[7:0], REFCLK 2 V(VDDIO) V  PDB 1.17 V(VDDIO) V VIL Low level input voltage V(VDDIO) = 3.0 to 3.6 V GPIO[7:0], REFCLK GND 0.8 V PDB GND 0.63 V IIH Input high current VIN  =  V(VDDIO) = 3.0 to 3.6 V, internal pulldown enabled GPIO[7:0], PDB 85 215 μA VIN  =  V(VDDIO) = 3.0 to 3.6 V, internal pulldown disabled GPIO[7:0], REFCLK 30 μA IIL Input low current VIN  =  V(VDDIO) = 0 V GPIO[7:0], PDB, REFCLK –20 3.5 μA IOS Output short circuit current VOUT  = 0 V GPIO[7:0] –65 mA IOZ TRI-STATE output current VOUT = 0 V or V(VDDIO) , PDB = LOW GPIO[7:0] –20 30 μA I2C SERIAL CONTROL BUS VIH Input high level I2C_SDA, I2C_SCL I2C_SDA2, I2C_SCL2 0.7 × V(I2C) V(I2C) V VIL Input low level GND 0.3 × V(I2C) V VHYS Input hysteresis 50 mV VOL1 Output low level V(I2C) = 3.0 to 3.6 V, IOL = 3 mA Standard-modeFast-mode 0 0.4 V V(I2C) = 3.0 to 3.6 V, IOL = 20 mA Fast-mode Plus VOL2 Output low level V(I2C) = 1.71 to 1.89 V, IOL = 2 mA Fast-modeFast-mode Plus 0 0.2 × V(I2C) V IIN Input current VIN = 0 V or V(I2C) –10 10 µA CIN Input capacitance 5 pF FPD-LINK III RECEIVER INPUT VCM Common mode voltage RIN0+, RIN0-, RIN1+, RIN1-, RIN2+, RIN2-, RIN3+, RIN3- 1.2 V RT Internal termination resistance Single-ended RIN+ or RIN- 40 50 60 Ω Differential across RIN+ and RIN- 80 100 120 Ω FPD-LINK III BACK CHANNEL DRIVER OUTPUT VOUT-BC Back channel single-ended output voltage RL = 50 ΩCoaxial configurationForward channel disabled RIN0+, RIN1+ RIN2+, RIN3+ 190 220 260 mV VOD-BC Back channel differential output voltage V(RIN+) - V(RIN-) RL = 100 Ω STP configuration Forward channel disabled RIN0+, RIN0-, RIN1+, RIN1-, RIN2+, RIN2-, RIN3+, RIN3- 380 440 520 mV HSTX DRIVER VCMTX HS transmit static common-mode voltage CSI0_D0P, CSI0_D0N, CSI0_D1P, CSI0_D1N, CSI0_D2P, CSI0_D2N, CSI0_D3P, CSI0_D3N,CSI0_CLKP, CSI0_CLKN,CSI1_D0P, CSI1_D0N, CSI1_D1P, CSI1_D1N, CSI1_D2P, CSI1_D2N, CSI1_D3P, CSI1_D3N,CSI1_CLKP, CSI1_CLKN 150 200 250 mV |ΔVCMTX(1,0)| VCMTX mismatch when output is 1 or 0 5 mVP-P |VOD| HS transmit differential voltage 140 200 270 mV |ΔVOD| VOD mismatch when output is 1 or 0 14 mV VOHHS HS output high voltage 360 mV ZOS Single-ended output impedance 40 50 62.5 Ω ΔZOS Mismatch in single-ended output impedance 10 % LPTX DRIVER VOH High level output voltage CSI-2 TX line rate  ≤ 1.5 Gbps CSI0_D0P, CSI0_D0N, CSI0_D1P, CSI0_D1N, CSI0_D2P, CSI0_D2N, CSI0_D3P, CSI0_D3N,CSI0_CLKP, CSI0_CLKN,CSI1_D0P, CSI1_D0N, CSI1_D1P, CSI1_D1N, CSI1_D2P, CSI1_D2N, CSI1_D3P, CSI1_D3N,CSI1_CLKP, CSI1_CLKN 1.1 1.2 1.3 V CSI-2 TX line rate > 1.5 Gbps 0.95 1.3 V VOL Low level output voltage –50 50 mV ZOLP Output impedance 110 Ω Over recommended operating supply and temperature ranges unless otherwise specified. PARAMETER TEST CONDITIONS PIN OR FREQUENCY MIN TYP MAX UNIT POWER CONSUMPTION PT Total power consumption in operation mode CSI-2 TX = 2 x (4 data lanes + 1 CLK lane)CSI-2 TX line rate = 1.664 Gbps4 × FPD-Link III RX inputsFPD-Link III line rate = 4.16 GbpsCSI-2 mode, Non-replicate modeDefault registers VDD18, VDD11, VDDIO 800 999 mW SUPPLY CURRENT IDDT1 Deserializer supply current (includes load current) CSI-2 TX = 4 data lanes + 1 CLK laneCSI-2 TX line rate = 1.664 Gbps4 × FPD-Link III RX inputsFPD-Link III line rate = 4.16 GbpsCSI-2 mode, Non-replicate modeDefault registers VDD11 165 310 mA VDD18 295 340 VDDIO 2 3 CSI-2 TX = 4 data lanes + 1 CLK laneCSI-2 TX line rate = 832 Mbps4 × FPD-Link III RX inputsFPD-Link III line rate = 4.16 GbpsCSI-2 mode, Non-replicate modeDefault registers VDD11 150 290 mA VDD18 295 340 VDDIO 2 3 IDDT2 Deserializer supply current (includes load current) CSI-2 TX = 2 x (4 data lanes + 1 CLK lane)CSI-2 TX line rate = 1.664 Gbps4 × FPD-Link III RX inputsFPD-Link III line rate = 4.16 GbpsCSI-2 mode, Replicate modeDefault registers VDD11 174 360 mA VDD18 312 370 VDDIO 2 3 CSI-2 TX = 2 x (4 data lanes + 1 CLK lane)CSI-2 TX line rate = 832 Mbps4 × FPD-Link III RX inputsFPD-Link III line rate = 4.16 GbpsCSI-2 mode, Replicate modeDefault registers VDD11 127 305 mA VDD18 369 415 VDDIO 2 3 IDDT3 Deserializer supply current (includes load current) CSI-2 TX = 4 data lanes + 1 CLK laneCSI-2 TX line rate = 1.664 Gbps4 × FPD-Link III RX inputsFPD-Link III line rate = 1.867 GbpsRAW12 HF mode, Non-replicate modeDefault registers VDD11 122 300 mA VDD18 263 305 VDDIO 2 3 CSI-2 TX = 2 x (4 data lanes + 1 CLK lane)CSI-2 TX line rate = 832 Mbps4 × FPD-Link III RX inputsFPD-Link III line rate = 1.867 GbpsRAW12 HF mode, Replicate modeDefault registers VDD11 120 330 mA VDD18 315 365 VDDIO 2 3 IDDZ Deserializer shutdown current PDB = LOW VDD11 160 mA VDD18 4 VDDIO 3 1.8-V LVCMOS I/O VOH High level output voltage IOH = –2 mA, V(VDDIO) = 1.71 to 1.89 V GPIO[7:0] V(VDDIO) – 0.45 V(VDDIO) V VOL Low level output voltage IOL = 2 mA,  V(VDDIO) = 1.71 to 1.89 V GPIO[7:0], INTB GND 0.45 V VIH High level input voltage V(VDDIO) = 1.71 to 1.89 V GPIO[7:0], PDB, REFCLK 0.65 ×V(VDDIO) V(VDDIO) V VIL Low level input voltage GND 0.35 ×V(VDDIO) IIH Input high current VIN  =  V(VDDIO) = 1.71 to 1.89 V, internal pulldown enabled GPIO[7:0], PDB 45 115 μA VIN =  V(VDDIO) = 1.71 to 1.89 V, internal pulldown disabled GPIO[7:0], REFCLK 20 μA IIL Input low current VIN  = 0 V GPIO[7:0], PDB, REFCLK –20 3.5 μA IIN-STRAP Strap pin input current VIN  = 0 V to  V(VDD18) MODE, IDX –1 1 μA IOS Output short circuit current VOUT  = 0 V GPIO[7:0] –40 mA IOZ TRI-STATE output current VOUT = 0 V or V(VDDIO) , PDB = LOW GPIO[7:0] –20 20 μA 3.3-V LVCMOS I/O VOH High level output voltage IOH = –4 mA, V(VDDIO) = 3.0 to 3.6 V GPIO[7:0] 2.4 V(VDDIO) V VOL Low level output voltage IOL = 4 mA, V(VDDIO) = 3.0 to 3.6 V GPIO[7:0], INTB GND 0.4 V VIH Highlevel input voltage V(VDDIO) = 3.0 to 3.6 V GPIO[7:0], REFCLK 2 V(VDDIO) V  PDB 1.17 V(VDDIO) V VIL Low level input voltage V(VDDIO) = 3.0 to 3.6 V GPIO[7:0], REFCLK GND 0.8 V PDB GND 0.63 V IIH Input high current VIN  =  V(VDDIO) = 3.0 to 3.6 V, internal pulldown enabled GPIO[7:0], PDB 85 215 μA VIN  =  V(VDDIO) = 3.0 to 3.6 V, internal pulldown disabled GPIO[7:0], REFCLK 30 μA IIL Input low current VIN  =  V(VDDIO) = 0 V GPIO[7:0], PDB, REFCLK –20 3.5 μA IOS Output short circuit current VOUT  = 0 V GPIO[7:0] –65 mA IOZ TRI-STATE output current VOUT = 0 V or V(VDDIO) , PDB = LOW GPIO[7:0] –20 30 μA I2C SERIAL CONTROL BUS VIH Input high level I2C_SDA, I2C_SCL I2C_SDA2, I2C_SCL2 0.7 × V(I2C) V(I2C) V VIL Input low level GND 0.3 × V(I2C) V VHYS Input hysteresis 50 mV VOL1 Output low level V(I2C) = 3.0 to 3.6 V, IOL = 3 mA Standard-modeFast-mode 0 0.4 V V(I2C) = 3.0 to 3.6 V, IOL = 20 mA Fast-mode Plus VOL2 Output low level V(I2C) = 1.71 to 1.89 V, IOL = 2 mA Fast-modeFast-mode Plus 0 0.2 × V(I2C) V IIN Input current VIN = 0 V or V(I2C) –10 10 µA CIN Input capacitance 5 pF FPD-LINK III RECEIVER INPUT VCM Common mode voltage RIN0+, RIN0-, RIN1+, RIN1-, RIN2+, RIN2-, RIN3+, RIN3- 1.2 V RT Internal termination resistance Single-ended RIN+ or RIN- 40 50 60 Ω Differential across RIN+ and RIN- 80 100 120 Ω FPD-LINK III BACK CHANNEL DRIVER OUTPUT VOUT-BC Back channel single-ended output voltage RL = 50 ΩCoaxial configurationForward channel disabled RIN0+, RIN1+ RIN2+, RIN3+ 190 220 260 mV VOD-BC Back channel differential output voltage V(RIN+) - V(RIN-) RL = 100 Ω STP configuration Forward channel disabled RIN0+, RIN0-, RIN1+, RIN1-, RIN2+, RIN2-, RIN3+, RIN3- 380 440 520 mV HSTX DRIVER VCMTX HS transmit static common-mode voltage CSI0_D0P, CSI0_D0N, CSI0_D1P, CSI0_D1N, CSI0_D2P, CSI0_D2N, CSI0_D3P, CSI0_D3N,CSI0_CLKP, CSI0_CLKN,CSI1_D0P, CSI1_D0N, CSI1_D1P, CSI1_D1N, CSI1_D2P, CSI1_D2N, CSI1_D3P, CSI1_D3N,CSI1_CLKP, CSI1_CLKN 150 200 250 mV |ΔVCMTX(1,0)| VCMTX mismatch when output is 1 or 0 5 mVP-P |VOD| HS transmit differential voltage 140 200 270 mV |ΔVOD| VOD mismatch when output is 1 or 0 14 mV VOHHS HS output high voltage 360 mV ZOS Single-ended output impedance 40 50 62.5 Ω ΔZOS Mismatch in single-ended output impedance 10 % LPTX DRIVER VOH High level output voltage CSI-2 TX line rate  ≤ 1.5 Gbps CSI0_D0P, CSI0_D0N, CSI0_D1P, CSI0_D1N, CSI0_D2P, CSI0_D2N, CSI0_D3P, CSI0_D3N,CSI0_CLKP, CSI0_CLKN,CSI1_D0P, CSI1_D0N, CSI1_D1P, CSI1_D1N, CSI1_D2P, CSI1_D2N, CSI1_D3P, CSI1_D3N,CSI1_CLKP, CSI1_CLKN 1.1 1.2 1.3 V CSI-2 TX line rate > 1.5 Gbps 0.95 1.3 V VOL Low level output voltage –50 50 mV ZOLP Output impedance 110 Ω PARAMETER TEST CONDITIONS PIN OR FREQUENCY MIN TYP MAX UNIT PARAMETER TEST CONDITIONS PIN OR FREQUENCY MIN TYP MAX UNIT PARAMETERTEST CONDITIONSPIN OR FREQUENCYMINTYPMAXUNIT POWER CONSUMPTION PT Total power consumption in operation mode CSI-2 TX = 2 x (4 data lanes + 1 CLK lane)CSI-2 TX line rate = 1.664 Gbps4 × FPD-Link III RX inputsFPD-Link III line rate = 4.16 GbpsCSI-2 mode, Non-replicate modeDefault registers VDD18, VDD11, VDDIO 800 999 mW SUPPLY CURRENT IDDT1 Deserializer supply current (includes load current) CSI-2 TX = 4 data lanes + 1 CLK laneCSI-2 TX line rate = 1.664 Gbps4 × FPD-Link III RX inputsFPD-Link III line rate = 4.16 GbpsCSI-2 mode, Non-replicate modeDefault registers VDD11 165 310 mA VDD18 295 340 VDDIO 2 3 CSI-2 TX = 4 data lanes + 1 CLK laneCSI-2 TX line rate = 832 Mbps4 × FPD-Link III RX inputsFPD-Link III line rate = 4.16 GbpsCSI-2 mode, Non-replicate modeDefault registers VDD11 150 290 mA VDD18 295 340 VDDIO 2 3 IDDT2 Deserializer supply current (includes load current) CSI-2 TX = 2 x (4 data lanes + 1 CLK lane)CSI-2 TX line rate = 1.664 Gbps4 × FPD-Link III RX inputsFPD-Link III line rate = 4.16 GbpsCSI-2 mode, Replicate modeDefault registers VDD11 174 360 mA VDD18 312 370 VDDIO 2 3 CSI-2 TX = 2 x (4 data lanes + 1 CLK lane)CSI-2 TX line rate = 832 Mbps4 × FPD-Link III RX inputsFPD-Link III line rate = 4.16 GbpsCSI-2 mode, Replicate modeDefault registers VDD11 127 305 mA VDD18 369 415 VDDIO 2 3 IDDT3 Deserializer supply current (includes load current) CSI-2 TX = 4 data lanes + 1 CLK laneCSI-2 TX line rate = 1.664 Gbps4 × FPD-Link III RX inputsFPD-Link III line rate = 1.867 GbpsRAW12 HF mode, Non-replicate modeDefault registers VDD11 122 300 mA VDD18 263 305 VDDIO 2 3 CSI-2 TX = 2 x (4 data lanes + 1 CLK lane)CSI-2 TX line rate = 832 Mbps4 × FPD-Link III RX inputsFPD-Link III line rate = 1.867 GbpsRAW12 HF mode, Replicate modeDefault registers VDD11 120 330 mA VDD18 315 365 VDDIO 2 3 IDDZ Deserializer shutdown current PDB = LOW VDD11 160 mA VDD18 4 VDDIO 3 1.8-V LVCMOS I/O VOH High level output voltage IOH = –2 mA, V(VDDIO) = 1.71 to 1.89 V GPIO[7:0] V(VDDIO) – 0.45 V(VDDIO) V VOL Low level output voltage IOL = 2 mA,  V(VDDIO) = 1.71 to 1.89 V GPIO[7:0], INTB GND 0.45 V VIH High level input voltage V(VDDIO) = 1.71 to 1.89 V GPIO[7:0], PDB, REFCLK 0.65 ×V(VDDIO) V(VDDIO) V VIL Low level input voltage GND 0.35 ×V(VDDIO) IIH Input high current VIN  =  V(VDDIO) = 1.71 to 1.89 V, internal pulldown enabled GPIO[7:0], PDB 45 115 μA VIN =  V(VDDIO) = 1.71 to 1.89 V, internal pulldown disabled GPIO[7:0], REFCLK 20 μA IIL Input low current VIN  = 0 V GPIO[7:0], PDB, REFCLK –20 3.5 μA IIN-STRAP Strap pin input current VIN  = 0 V to  V(VDD18) MODE, IDX –1 1 μA IOS Output short circuit current VOUT  = 0 V GPIO[7:0] –40 mA IOZ TRI-STATE output current VOUT = 0 V or V(VDDIO) , PDB = LOW GPIO[7:0] –20 20 μA 3.3-V LVCMOS I/O VOH High level output voltage IOH = –4 mA, V(VDDIO) = 3.0 to 3.6 V GPIO[7:0] 2.4 V(VDDIO) V VOL Low level output voltage IOL = 4 mA, V(VDDIO) = 3.0 to 3.6 V GPIO[7:0], INTB GND 0.4 V VIH Highlevel input voltage V(VDDIO) = 3.0 to 3.6 V GPIO[7:0], REFCLK 2 V(VDDIO) V  PDB 1.17 V(VDDIO) V VIL Low level input voltage V(VDDIO) = 3.0 to 3.6 V GPIO[7:0], REFCLK GND 0.8 V PDB GND 0.63 V IIH Input high current VIN  =  V(VDDIO) = 3.0 to 3.6 V, internal pulldown enabled GPIO[7:0], PDB 85 215 μA VIN  =  V(VDDIO) = 3.0 to 3.6 V, internal pulldown disabled GPIO[7:0], REFCLK 30 μA IIL Input low current VIN  =  V(VDDIO) = 0 V GPIO[7:0], PDB, REFCLK –20 3.5 μA IOS Output short circuit current VOUT  = 0 V GPIO[7:0] –65 mA IOZ TRI-STATE output current VOUT = 0 V or V(VDDIO) , PDB = LOW GPIO[7:0] –20 30 μA I2C SERIAL CONTROL BUS VIH Input high level I2C_SDA, I2C_SCL I2C_SDA2, I2C_SCL2 0.7 × V(I2C) V(I2C) V VIL Input low level GND 0.3 × V(I2C) V VHYS Input hysteresis 50 mV VOL1 Output low level V(I2C) = 3.0 to 3.6 V, IOL = 3 mA Standard-modeFast-mode 0 0.4 V V(I2C) = 3.0 to 3.6 V, IOL = 20 mA Fast-mode Plus VOL2 Output low level V(I2C) = 1.71 to 1.89 V, IOL = 2 mA Fast-modeFast-mode Plus 0 0.2 × V(I2C) V IIN Input current VIN = 0 V or V(I2C) –10 10 µA CIN Input capacitance 5 pF FPD-LINK III RECEIVER INPUT VCM Common mode voltage RIN0+, RIN0-, RIN1+, RIN1-, RIN2+, RIN2-, RIN3+, RIN3- 1.2 V RT Internal termination resistance Single-ended RIN+ or RIN- 40 50 60 Ω Differential across RIN+ and RIN- 80 100 120 Ω FPD-LINK III BACK CHANNEL DRIVER OUTPUT VOUT-BC Back channel single-ended output voltage RL = 50 ΩCoaxial configurationForward channel disabled RIN0+, RIN1+ RIN2+, RIN3+ 190 220 260 mV VOD-BC Back channel differential output voltage V(RIN+) - V(RIN-) RL = 100 Ω STP configuration Forward channel disabled RIN0+, RIN0-, RIN1+, RIN1-, RIN2+, RIN2-, RIN3+, RIN3- 380 440 520 mV HSTX DRIVER VCMTX HS transmit static common-mode voltage CSI0_D0P, CSI0_D0N, CSI0_D1P, CSI0_D1N, CSI0_D2P, CSI0_D2N, CSI0_D3P, CSI0_D3N,CSI0_CLKP, CSI0_CLKN,CSI1_D0P, CSI1_D0N, CSI1_D1P, CSI1_D1N, CSI1_D2P, CSI1_D2N, CSI1_D3P, CSI1_D3N,CSI1_CLKP, CSI1_CLKN 150 200 250 mV |ΔVCMTX(1,0)| VCMTX mismatch when output is 1 or 0 5 mVP-P |VOD| HS transmit differential voltage 140 200 270 mV |ΔVOD| VOD mismatch when output is 1 or 0 14 mV VOHHS HS output high voltage 360 mV ZOS Single-ended output impedance 40 50 62.5 Ω ΔZOS Mismatch in single-ended output impedance 10 % LPTX DRIVER VOH High level output voltage CSI-2 TX line rate  ≤ 1.5 Gbps CSI0_D0P, CSI0_D0N, CSI0_D1P, CSI0_D1N, CSI0_D2P, CSI0_D2N, CSI0_D3P, CSI0_D3N,CSI0_CLKP, CSI0_CLKN,CSI1_D0P, CSI1_D0N, CSI1_D1P, CSI1_D1N, CSI1_D2P, CSI1_D2N, CSI1_D3P, CSI1_D3N,CSI1_CLKP, CSI1_CLKN 1.1 1.2 1.3 V CSI-2 TX line rate > 1.5 Gbps 0.95 1.3 V VOL Low level output voltage –50 50 mV ZOLP Output impedance 110 Ω POWER CONSUMPTION POWER CONSUMPTION PT Total power consumption in operation mode CSI-2 TX = 2 x (4 data lanes + 1 CLK lane)CSI-2 TX line rate = 1.664 Gbps4 × FPD-Link III RX inputsFPD-Link III line rate = 4.16 GbpsCSI-2 mode, Non-replicate modeDefault registers VDD18, VDD11, VDDIO 800 999 mW PT TTotal power consumption in operation modeCSI-2 TX = 2 x (4 data lanes + 1 CLK lane)CSI-2 TX line rate = 1.664 Gbps4 × FPD-Link III RX inputsFPD-Link III line rate = 4.16 GbpsCSI-2 mode, Non-replicate modeDefault registersVDD18, VDD11, VDDIO800999mW SUPPLY CURRENT SUPPLY CURRENT IDDT1 Deserializer supply current (includes load current) CSI-2 TX = 4 data lanes + 1 CLK laneCSI-2 TX line rate = 1.664 Gbps4 × FPD-Link III RX inputsFPD-Link III line rate = 4.16 GbpsCSI-2 mode, Non-replicate modeDefault registers VDD11 165 310 mA IDDT1 DDT1Deserializer supply current (includes load current)CSI-2 TX = 4 data lanes + 1 CLK laneCSI-2 TX line rate = 1.664 Gbps4 × FPD-Link III RX inputsFPD-Link III line rate = 4.16 GbpsCSI-2 mode, Non-replicate modeDefault registersVDD11165310mA VDD18 295 340 VDD18295340 VDDIO 2 3 VDDIO23 CSI-2 TX = 4 data lanes + 1 CLK laneCSI-2 TX line rate = 832 Mbps4 × FPD-Link III RX inputsFPD-Link III line rate = 4.16 GbpsCSI-2 mode, Non-replicate modeDefault registers VDD11 150 290 mA CSI-2 TX = 4 data lanes + 1 CLK laneCSI-2 TX line rate = 832 Mbps4 × FPD-Link III RX inputsFPD-Link III line rate = 4.16 GbpsCSI-2 mode, Non-replicate modeDefault registersVDD11150290mA VDD18 295 340 VDD18295340 VDDIO 2 3 VDDIO23 IDDT2 Deserializer supply current (includes load current) CSI-2 TX = 2 x (4 data lanes + 1 CLK lane)CSI-2 TX line rate = 1.664 Gbps4 × FPD-Link III RX inputsFPD-Link III line rate = 4.16 GbpsCSI-2 mode, Replicate modeDefault registers VDD11 174 360 mA IDDT2 DDT2Deserializer supply current (includes load current)CSI-2 TX = 2 x (4 data lanes + 1 CLK lane)CSI-2 TX line rate = 1.664 Gbps4 × FPD-Link III RX inputsFPD-Link III line rate = 4.16 GbpsCSI-2 mode, Replicate modeDefault registersVDD11174360mA VDD18 312 370 VDD18312370 VDDIO 2 3 VDDIO23 CSI-2 TX = 2 x (4 data lanes + 1 CLK lane)CSI-2 TX line rate = 832 Mbps4 × FPD-Link III RX inputsFPD-Link III line rate = 4.16 GbpsCSI-2 mode, Replicate modeDefault registers VDD11 127 305 mA CSI-2 TX = 2 x (4 data lanes + 1 CLK lane)CSI-2 TX line rate = 832 Mbps4 × FPD-Link III RX inputsFPD-Link III line rate = 4.16 GbpsCSI-2 mode, Replicate modeDefault registersVDD11127305mA VDD18 369 415 VDD18369415 VDDIO 2 3 VDDIO23 IDDT3 Deserializer supply current (includes load current) CSI-2 TX = 4 data lanes + 1 CLK laneCSI-2 TX line rate = 1.664 Gbps4 × FPD-Link III RX inputsFPD-Link III line rate = 1.867 GbpsRAW12 HF mode, Non-replicate modeDefault registers VDD11 122 300 mA IDDT3 DDT3Deserializer supply current (includes load current)CSI-2 TX = 4 data lanes + 1 CLK laneCSI-2 TX line rate = 1.664 Gbps4 × FPD-Link III RX inputsFPD-Link III line rate = 1.867 GbpsRAW12 HF mode, Non-replicate modeDefault registersVDD11122300mA VDD18 263 305 VDD18263305 VDDIO 2 3 VDDIO23 CSI-2 TX = 2 x (4 data lanes + 1 CLK lane)CSI-2 TX line rate = 832 Mbps4 × FPD-Link III RX inputsFPD-Link III line rate = 1.867 GbpsRAW12 HF mode, Replicate modeDefault registers VDD11 120 330 mA CSI-2 TX = 2 x (4 data lanes + 1 CLK lane)CSI-2 TX line rate = 832 Mbps4 × FPD-Link III RX inputsFPD-Link III line rate = 1.867 GbpsRAW12 HF mode, Replicate modeDefault registersVDD11120330mA VDD18 315 365 VDD18315365 VDDIO 2 3 VDDIO23 IDDZ Deserializer shutdown current PDB = LOW VDD11 160 mA IDDZ DDZDeserializer shutdown currentPDB = LOWVDD11160mA VDD18 4 VDD184 VDDIO 3 VDDIO3 1.8-V LVCMOS I/O 1.8-V LVCMOS I/O VOH High level output voltage IOH = –2 mA, V(VDDIO) = 1.71 to 1.89 V GPIO[7:0] V(VDDIO) – 0.45 V(VDDIO) V VOH OHHigh level output voltageIOH = –2 mA, V(VDDIO) = 1.71 to 1.89 VOH(VDDIO)GPIO[7:0]V(VDDIO) – 0.45(VDDIO)V(VDDIO) (VDDIO)V VOL Low level output voltage IOL = 2 mA,  V(VDDIO) = 1.71 to 1.89 V GPIO[7:0], INTB GND 0.45 V VOL OLLow level output voltageIOL = 2 mA,  V(VDDIO) = 1.71 to 1.89 VOL(VDDIO)GPIO[7:0], INTBGND0.45V VIH High level input voltage V(VDDIO) = 1.71 to 1.89 V GPIO[7:0], PDB, REFCLK 0.65 ×V(VDDIO) V(VDDIO) V VIH IHHigh level input voltageV(VDDIO) = 1.71 to 1.89 V(VDDIO)GPIO[7:0], PDB, REFCLK0.65 ×V(VDDIO) (VDDIO)V(VDDIO) (VDDIO)V VIL Low level input voltage GND 0.35 ×V(VDDIO) VIL ILLow level input voltageGND0.35 ×V(VDDIO) (VDDIO) IIH Input high current VIN  =  V(VDDIO) = 1.71 to 1.89 V, internal pulldown enabled GPIO[7:0], PDB 45 115 μA IIH IHInput high currentVIN  =  V(VDDIO) = 1.71 to 1.89 V, internal pulldown enabledIN(VDDIO)GPIO[7:0], PDB45115μA VIN =  V(VDDIO) = 1.71 to 1.89 V, internal pulldown disabled GPIO[7:0], REFCLK 20 μA VIN =  V(VDDIO) = 1.71 to 1.89 V, internal pulldown disabledIN(VDDIO)GPIO[7:0], REFCLK20μA IIL Input low current VIN  = 0 V GPIO[7:0], PDB, REFCLK –20 3.5 μA IIL ILInput low currentVIN  = 0 VINGPIO[7:0], PDB, REFCLK–203.5μA IIN-STRAP Strap pin input current VIN  = 0 V to  V(VDD18) MODE, IDX –1 1 μA IIN-STRAP IN-STRAPStrap pin input currentVIN  = 0 V to  V(VDD18) IN(VDD18)MODE, IDX–11μA IOS Output short circuit current VOUT  = 0 V GPIO[7:0] –40 mA IOS OSOutput short circuit currentVOUT  = 0 VOUTGPIO[7:0]–40mA IOZ TRI-STATE output current VOUT = 0 V or V(VDDIO) , PDB = LOW GPIO[7:0] –20 20 μA IOZ OZTRI-STATE output currentVOUT = 0 V or V(VDDIO) , PDB = LOWOUT(VDDIO)GPIO[7:0]–2020μA 3.3-V LVCMOS I/O 3.3-V LVCMOS I/O VOH High level output voltage IOH = –4 mA, V(VDDIO) = 3.0 to 3.6 V GPIO[7:0] 2.4 V(VDDIO) V VOH OHHigh level output voltageIOH = –4 mA, V(VDDIO) = 3.0 to 3.6 VOH(VDDIO)GPIO[7:0]2.4V(VDDIO) (VDDIO)V VOL Low level output voltage IOL = 4 mA, V(VDDIO) = 3.0 to 3.6 V GPIO[7:0], INTB GND 0.4 V VOL OLLow level output voltageIOL = 4 mA, V(VDDIO) = 3.0 to 3.6 VOL(VDDIO)GPIO[7:0], INTBGND0.4V VIH Highlevel input voltage V(VDDIO) = 3.0 to 3.6 V GPIO[7:0], REFCLK 2 V(VDDIO) V VIH IHHighlevel input voltageV(VDDIO) = 3.0 to 3.6 V(VDDIO)GPIO[7:0], REFCLK2V(VDDIO) (VDDIO)V  PDB 1.17 V(VDDIO) V  PDB1.17V(VDDIO) (VDDIO)V VIL Low level input voltage V(VDDIO) = 3.0 to 3.6 V GPIO[7:0], REFCLK GND 0.8 V VIL ILLow level input voltageV(VDDIO) = 3.0 to 3.6 V(VDDIO)GPIO[7:0], REFCLKGND0.8V PDB GND 0.63 V PDBGND0.63V IIH Input high current VIN  =  V(VDDIO) = 3.0 to 3.6 V, internal pulldown enabled GPIO[7:0], PDB 85 215 μA IIH IHInput high currentVIN  =  V(VDDIO) = 3.0 to 3.6 V, internal pulldown enabledIN(VDDIO)GPIO[7:0], PDB85215μA VIN  =  V(VDDIO) = 3.0 to 3.6 V, internal pulldown disabled GPIO[7:0], REFCLK 30 μA VIN  =  V(VDDIO) = 3.0 to 3.6 V, internal pulldown disabledIN(VDDIO)GPIO[7:0], REFCLK30μA IIL Input low current VIN  =  V(VDDIO) = 0 V GPIO[7:0], PDB, REFCLK –20 3.5 μA IIL ILInput low currentVIN  =  V(VDDIO) = 0 VIN(VDDIO)GPIO[7:0], PDB, REFCLK–203.5μA IOS Output short circuit current VOUT  = 0 V GPIO[7:0] –65 mA IOS OSOutput short circuit currentVOUT  = 0 VOUTGPIO[7:0]–65mA IOZ TRI-STATE output current VOUT = 0 V or V(VDDIO) , PDB = LOW GPIO[7:0] –20 30 μA IOZ OZTRI-STATE output currentVOUT = 0 V or V(VDDIO) , PDB = LOWOUT(VDDIO)GPIO[7:0]–2030μA I2C SERIAL CONTROL BUS I2C SERIAL CONTROL BUS2 VIH Input high level I2C_SDA, I2C_SCL I2C_SDA2, I2C_SCL2 0.7 × V(I2C) V(I2C) V VIH IHInput high levelI2C_SDA, I2C_SCL I2C_SDA2, I2C_SCL20.7 × V(I2C) (I2C)V(I2C) (I2C)V VIL Input low level GND 0.3 × V(I2C) V VIL ILInput low levelGND0.3 × V(I2C) (I2C)V VHYS Input hysteresis 50 mV VHYS HYSInput hysteresis50mV VOL1 Output low level V(I2C) = 3.0 to 3.6 V, IOL = 3 mA Standard-modeFast-mode 0 0.4 V VOL1 OL1Output low levelV(I2C) = 3.0 to 3.6 V, IOL = 3 mA(I2C)OLStandard-modeFast-mode00.4V V(I2C) = 3.0 to 3.6 V, IOL = 20 mA Fast-mode Plus V(I2C) = 3.0 to 3.6 V, IOL = 20 mA(I2C)OLFast-mode Plus VOL2 Output low level V(I2C) = 1.71 to 1.89 V, IOL = 2 mA Fast-modeFast-mode Plus 0 0.2 × V(I2C) V VOL2 OL2Output low levelV(I2C) = 1.71 to 1.89 V, IOL = 2 mA(I2C)OLFast-modeFast-mode Plus00.2 × V(I2C) (I2C)V IIN Input current VIN = 0 V or V(I2C) –10 10 µA IIN INInput currentVIN = 0 V or V(I2C) IN(I2C)–1010µA CIN Input capacitance 5 pF CIN INInput capacitance5pF FPD-LINK III RECEIVER INPUT FPD-LINK III RECEIVER INPUT VCM Common mode voltage RIN0+, RIN0-, RIN1+, RIN1-, RIN2+, RIN2-, RIN3+, RIN3- 1.2 V VCM CMCommon mode voltageRIN0+, RIN0-, RIN1+, RIN1-, RIN2+, RIN2-, RIN3+, RIN3-1.2V RT Internal termination resistance Single-ended RIN+ or RIN- 40 50 60 Ω RT TInternal termination resistanceSingle-ended RIN+ or RIN-405060Ω Differential across RIN+ and RIN- 80 100 120 Ω Differential across RIN+ and RIN-80100120Ω FPD-LINK III BACK CHANNEL DRIVER OUTPUT FPD-LINK III BACK CHANNEL DRIVER OUTPUT VOUT-BC Back channel single-ended output voltage RL = 50 ΩCoaxial configurationForward channel disabled RIN0+, RIN1+ RIN2+, RIN3+ 190 220 260 mV VOUT-BC OUT-BCBack channel single-ended output voltageRL = 50 ΩCoaxial configurationForward channel disabled LRIN0+, RIN1+ RIN2+, RIN3+190220260mV VOD-BC Back channel differential output voltage V(RIN+) - V(RIN-) RL = 100 Ω STP configuration Forward channel disabled RIN0+, RIN0-, RIN1+, RIN1-, RIN2+, RIN2-, RIN3+, RIN3- 380 440 520 mV VOD-BC OD-BCBack channel differential output voltage V(RIN+) - V(RIN-) (RIN+)(RIN-)RL = 100 Ω STP configuration Forward channel disabled LRIN0+, RIN0-, RIN1+, RIN1-, RIN2+, RIN2-, RIN3+, RIN3-380440520mV HSTX DRIVER HSTX DRIVER VCMTX HS transmit static common-mode voltage CSI0_D0P, CSI0_D0N, CSI0_D1P, CSI0_D1N, CSI0_D2P, CSI0_D2N, CSI0_D3P, CSI0_D3N,CSI0_CLKP, CSI0_CLKN,CSI1_D0P, CSI1_D0N, CSI1_D1P, CSI1_D1N, CSI1_D2P, CSI1_D2N, CSI1_D3P, CSI1_D3N,CSI1_CLKP, CSI1_CLKN 150 200 250 mV VCMTX CMTXHS transmit static common-mode voltageCSI0_D0P, CSI0_D0N, CSI0_D1P, CSI0_D1N, CSI0_D2P, CSI0_D2N, CSI0_D3P, CSI0_D3N,CSI0_CLKP, CSI0_CLKN,CSI1_D0P, CSI1_D0N, CSI1_D1P, CSI1_D1N, CSI1_D2P, CSI1_D2N, CSI1_D3P, CSI1_D3N,CSI1_CLKP, CSI1_CLKN150200250mV |ΔVCMTX(1,0)| VCMTX mismatch when output is 1 or 0 5 mVP-P |ΔVCMTX(1,0)|CMTX(1,0)VCMTX mismatch when output is 1 or 0CMTX5mVP-P P-P |VOD| HS transmit differential voltage 140 200 270 mV |VOD|ODHS transmit differential voltage140200270mV |ΔVOD| VOD mismatch when output is 1 or 0 14 mV |ΔVOD|ODVOD mismatch when output is 1 or 0OD14mV VOHHS HS output high voltage 360 mV VOHHS OHHSHS output high voltage360mV ZOS Single-ended output impedance 40 50 62.5 Ω ZOS OSSingle-ended output impedance405062.5Ω ΔZOS Mismatch in single-ended output impedance 10 % ΔZOS OSMismatch in single-ended output impedance10% LPTX DRIVER LPTX DRIVER VOH High level output voltage CSI-2 TX line rate  ≤ 1.5 Gbps CSI0_D0P, CSI0_D0N, CSI0_D1P, CSI0_D1N, CSI0_D2P, CSI0_D2N, CSI0_D3P, CSI0_D3N,CSI0_CLKP, CSI0_CLKN,CSI1_D0P, CSI1_D0N, CSI1_D1P, CSI1_D1N, CSI1_D2P, CSI1_D2N, CSI1_D3P, CSI1_D3N,CSI1_CLKP, CSI1_CLKN 1.1 1.2 1.3 V VOH OHHigh level output voltageCSI-2 TX line rate  ≤ 1.5 GbpsCSI0_D0P, CSI0_D0N, CSI0_D1P, CSI0_D1N, CSI0_D2P, CSI0_D2N, CSI0_D3P, CSI0_D3N,CSI0_CLKP, CSI0_CLKN,CSI1_D0P, CSI1_D0N, CSI1_D1P, CSI1_D1N, CSI1_D2P, CSI1_D2N, CSI1_D3P, CSI1_D3N,CSI1_CLKP, CSI1_CLKN1.11.21.3V CSI-2 TX line rate > 1.5 Gbps 0.95 1.3 V CSI-2 TX line rate > 1.5 Gbps0.951.3V VOL Low level output voltage –50 50 mV VOL OLLow level output voltage–5050mV ZOLP Output impedance 110 Ω ZOLP OLPOutput impedance110Ω AC Electrical Characteristics Over recommended operating supply and temperature ranges unless otherwise specified. PARAMETER TEST CONDITIONS PIN OR FREQUENCY MIN TYP MAX UNIT LVCMOS I/O tCLH LVCMOS low-to-high transition time V(VDDIO) = 1.71 V to 1.89 VORV(VDDIO) = 3.0 V to 3.6 VCL = 8 pF (lumped load)Default Registers() GPIO[7:0] 2.5 ns tCHL LVCMOS high-to-low transition time GPIO[7:0] 2.5 tPDB PDB reset pulse width Power supplies applied and stable () PDB 2 ms FPD-LINK III RECEIVER INPUT VIN Single ended input voltage Coaxial cable attenuation = -19.2 dB @ 2.1 GHz RIN0+, RIN0-, RIN1+, RIN1-, RIN2+, RIN2-, RIN3+, RIN3- 60 mV VID Differential input voltage STP cable attenuation = -19.6 dB @ 2.1 GHz 115 mV tDDLT Deserializer data lock time CSI-2 Mode, paired with DS90UB953-Q1, coaxial cable attenuation = -19.2 dB @ 2.1 GHz, AEQ range +/-3 15 30 ms CSI-2 Mode, paired with DS90UB953-Q1, coaxial cable attenuation = -19.2 dB @ 2.1 GHz, AEQ default range 400 ms Raw Mode, paired with DS90UB933-Q1, coaxial cable attenuation = -14 dB @ 1.4 GHz, AEQ range +/-3 15 30 ms Raw Mode, paired with DS90UB933-Q1, coaxial cable attenuation = -14 dB @ 1.4 GHz, AEQ default range 400 ms tIJIT Input jitter CSI-2 Mode, paired with DS90UB953-Q1, coaxial cable attenuation = -19.2 dB @ 2.1 GHz, Jitter frequency > FPD3_PCLK / 15See  0.4 UI CSI-2 Mode, paired with DS90UB953-Q1, STP cable attenuation = -19.6 dB @ 2.1 GHz, Jitter frequency > FPD3_PCLK / 15See  FPD-LINK III BACK CHANNEL DRIVER EW-BC Back channel output eye width Coaxial or STP configuration, fBC = 52 Mbps RIN0+, RIN0-, RIN1+, RIN1-, RIN2+, RIN2-, RIN3+, RIN3- 0.7 0.8 UIBC EH-BC Back channel output eye height Coaxial configuration, fBC = 52 Mbps 130 160 mV STP configuration, fBC = 52 Mbps 260 320 mV fBC Back channel data CSI-2 synchronous mode RIN0+, RIN0-, RIN1+, RIN1-, RIN2+, RIN2-, RIN3+, RIN3- 2x REFCLK Mbps CSI-2 synchronous mode, no REFCLK 46 56 Mbps CSI-2 non-synchronous mode 2x REFCLK/5 Mbps Raw mode REFCLK/10 Mbps FPD3_PCLK frequency is a function of the PCLK, CLK_IN or REFCLK frequency and dependent on the serializer operating MODE:CSI-2 syncronous mode: FPD3_PCLK = 4 x REFCLKCSI-2 non-syncronous mode: FPD3_PCLK = 2 x CLK_INRAW 10-bit mode: FPD3_PCLK = PCLK / 2RAW 12-bit HF mode: FPD3_PCLK = 2 x PCLK / 3RAW 12-bit LF mode: FPD3_PCLK = PCLK AC Electrical Characteristics Over recommended operating supply and temperature ranges unless otherwise specified. PARAMETER TEST CONDITIONS PIN OR FREQUENCY MIN TYP MAX UNIT LVCMOS I/O tCLH LVCMOS low-to-high transition time V(VDDIO) = 1.71 V to 1.89 VORV(VDDIO) = 3.0 V to 3.6 VCL = 8 pF (lumped load)Default Registers() GPIO[7:0] 2.5 ns tCHL LVCMOS high-to-low transition time GPIO[7:0] 2.5 tPDB PDB reset pulse width Power supplies applied and stable () PDB 2 ms FPD-LINK III RECEIVER INPUT VIN Single ended input voltage Coaxial cable attenuation = -19.2 dB @ 2.1 GHz RIN0+, RIN0-, RIN1+, RIN1-, RIN2+, RIN2-, RIN3+, RIN3- 60 mV VID Differential input voltage STP cable attenuation = -19.6 dB @ 2.1 GHz 115 mV tDDLT Deserializer data lock time CSI-2 Mode, paired with DS90UB953-Q1, coaxial cable attenuation = -19.2 dB @ 2.1 GHz, AEQ range +/-3 15 30 ms CSI-2 Mode, paired with DS90UB953-Q1, coaxial cable attenuation = -19.2 dB @ 2.1 GHz, AEQ default range 400 ms Raw Mode, paired with DS90UB933-Q1, coaxial cable attenuation = -14 dB @ 1.4 GHz, AEQ range +/-3 15 30 ms Raw Mode, paired with DS90UB933-Q1, coaxial cable attenuation = -14 dB @ 1.4 GHz, AEQ default range 400 ms tIJIT Input jitter CSI-2 Mode, paired with DS90UB953-Q1, coaxial cable attenuation = -19.2 dB @ 2.1 GHz, Jitter frequency > FPD3_PCLK / 15See  0.4 UI CSI-2 Mode, paired with DS90UB953-Q1, STP cable attenuation = -19.6 dB @ 2.1 GHz, Jitter frequency > FPD3_PCLK / 15See  FPD-LINK III BACK CHANNEL DRIVER EW-BC Back channel output eye width Coaxial or STP configuration, fBC = 52 Mbps RIN0+, RIN0-, RIN1+, RIN1-, RIN2+, RIN2-, RIN3+, RIN3- 0.7 0.8 UIBC EH-BC Back channel output eye height Coaxial configuration, fBC = 52 Mbps 130 160 mV STP configuration, fBC = 52 Mbps 260 320 mV fBC Back channel data CSI-2 synchronous mode RIN0+, RIN0-, RIN1+, RIN1-, RIN2+, RIN2-, RIN3+, RIN3- 2x REFCLK Mbps CSI-2 synchronous mode, no REFCLK 46 56 Mbps CSI-2 non-synchronous mode 2x REFCLK/5 Mbps Raw mode REFCLK/10 Mbps FPD3_PCLK frequency is a function of the PCLK, CLK_IN or REFCLK frequency and dependent on the serializer operating MODE:CSI-2 syncronous mode: FPD3_PCLK = 4 x REFCLKCSI-2 non-syncronous mode: FPD3_PCLK = 2 x CLK_INRAW 10-bit mode: FPD3_PCLK = PCLK / 2RAW 12-bit HF mode: FPD3_PCLK = 2 x PCLK / 3RAW 12-bit LF mode: FPD3_PCLK = PCLK Over recommended operating supply and temperature ranges unless otherwise specified. PARAMETER TEST CONDITIONS PIN OR FREQUENCY MIN TYP MAX UNIT LVCMOS I/O tCLH LVCMOS low-to-high transition time V(VDDIO) = 1.71 V to 1.89 VORV(VDDIO) = 3.0 V to 3.6 VCL = 8 pF (lumped load)Default Registers() GPIO[7:0] 2.5 ns tCHL LVCMOS high-to-low transition time GPIO[7:0] 2.5 tPDB PDB reset pulse width Power supplies applied and stable () PDB 2 ms FPD-LINK III RECEIVER INPUT VIN Single ended input voltage Coaxial cable attenuation = -19.2 dB @ 2.1 GHz RIN0+, RIN0-, RIN1+, RIN1-, RIN2+, RIN2-, RIN3+, RIN3- 60 mV VID Differential input voltage STP cable attenuation = -19.6 dB @ 2.1 GHz 115 mV tDDLT Deserializer data lock time CSI-2 Mode, paired with DS90UB953-Q1, coaxial cable attenuation = -19.2 dB @ 2.1 GHz, AEQ range +/-3 15 30 ms CSI-2 Mode, paired with DS90UB953-Q1, coaxial cable attenuation = -19.2 dB @ 2.1 GHz, AEQ default range 400 ms Raw Mode, paired with DS90UB933-Q1, coaxial cable attenuation = -14 dB @ 1.4 GHz, AEQ range +/-3 15 30 ms Raw Mode, paired with DS90UB933-Q1, coaxial cable attenuation = -14 dB @ 1.4 GHz, AEQ default range 400 ms tIJIT Input jitter CSI-2 Mode, paired with DS90UB953-Q1, coaxial cable attenuation = -19.2 dB @ 2.1 GHz, Jitter frequency > FPD3_PCLK / 15See  0.4 UI CSI-2 Mode, paired with DS90UB953-Q1, STP cable attenuation = -19.6 dB @ 2.1 GHz, Jitter frequency > FPD3_PCLK / 15See  FPD-LINK III BACK CHANNEL DRIVER EW-BC Back channel output eye width Coaxial or STP configuration, fBC = 52 Mbps RIN0+, RIN0-, RIN1+, RIN1-, RIN2+, RIN2-, RIN3+, RIN3- 0.7 0.8 UIBC EH-BC Back channel output eye height Coaxial configuration, fBC = 52 Mbps 130 160 mV STP configuration, fBC = 52 Mbps 260 320 mV fBC Back channel data CSI-2 synchronous mode RIN0+, RIN0-, RIN1+, RIN1-, RIN2+, RIN2-, RIN3+, RIN3- 2x REFCLK Mbps CSI-2 synchronous mode, no REFCLK 46 56 Mbps CSI-2 non-synchronous mode 2x REFCLK/5 Mbps Raw mode REFCLK/10 Mbps FPD3_PCLK frequency is a function of the PCLK, CLK_IN or REFCLK frequency and dependent on the serializer operating MODE:CSI-2 syncronous mode: FPD3_PCLK = 4 x REFCLKCSI-2 non-syncronous mode: FPD3_PCLK = 2 x CLK_INRAW 10-bit mode: FPD3_PCLK = PCLK / 2RAW 12-bit HF mode: FPD3_PCLK = 2 x PCLK / 3RAW 12-bit LF mode: FPD3_PCLK = PCLK Over recommended operating supply and temperature ranges unless otherwise specified. PARAMETER TEST CONDITIONS PIN OR FREQUENCY MIN TYP MAX UNIT LVCMOS I/O tCLH LVCMOS low-to-high transition time V(VDDIO) = 1.71 V to 1.89 VORV(VDDIO) = 3.0 V to 3.6 VCL = 8 pF (lumped load)Default Registers() GPIO[7:0] 2.5 ns tCHL LVCMOS high-to-low transition time GPIO[7:0] 2.5 tPDB PDB reset pulse width Power supplies applied and stable () PDB 2 ms FPD-LINK III RECEIVER INPUT VIN Single ended input voltage Coaxial cable attenuation = -19.2 dB @ 2.1 GHz RIN0+, RIN0-, RIN1+, RIN1-, RIN2+, RIN2-, RIN3+, RIN3- 60 mV VID Differential input voltage STP cable attenuation = -19.6 dB @ 2.1 GHz 115 mV tDDLT Deserializer data lock time CSI-2 Mode, paired with DS90UB953-Q1, coaxial cable attenuation = -19.2 dB @ 2.1 GHz, AEQ range +/-3 15 30 ms CSI-2 Mode, paired with DS90UB953-Q1, coaxial cable attenuation = -19.2 dB @ 2.1 GHz, AEQ default range 400 ms Raw Mode, paired with DS90UB933-Q1, coaxial cable attenuation = -14 dB @ 1.4 GHz, AEQ range +/-3 15 30 ms Raw Mode, paired with DS90UB933-Q1, coaxial cable attenuation = -14 dB @ 1.4 GHz, AEQ default range 400 ms tIJIT Input jitter CSI-2 Mode, paired with DS90UB953-Q1, coaxial cable attenuation = -19.2 dB @ 2.1 GHz, Jitter frequency > FPD3_PCLK / 15See  0.4 UI CSI-2 Mode, paired with DS90UB953-Q1, STP cable attenuation = -19.6 dB @ 2.1 GHz, Jitter frequency > FPD3_PCLK / 15See  FPD-LINK III BACK CHANNEL DRIVER EW-BC Back channel output eye width Coaxial or STP configuration, fBC = 52 Mbps RIN0+, RIN0-, RIN1+, RIN1-, RIN2+, RIN2-, RIN3+, RIN3- 0.7 0.8 UIBC EH-BC Back channel output eye height Coaxial configuration, fBC = 52 Mbps 130 160 mV STP configuration, fBC = 52 Mbps 260 320 mV fBC Back channel data CSI-2 synchronous mode RIN0+, RIN0-, RIN1+, RIN1-, RIN2+, RIN2-, RIN3+, RIN3- 2x REFCLK Mbps CSI-2 synchronous mode, no REFCLK 46 56 Mbps CSI-2 non-synchronous mode 2x REFCLK/5 Mbps Raw mode REFCLK/10 Mbps Over recommended operating supply and temperature ranges unless otherwise specified. PARAMETER TEST CONDITIONS PIN OR FREQUENCY MIN TYP MAX UNIT LVCMOS I/O tCLH LVCMOS low-to-high transition time V(VDDIO) = 1.71 V to 1.89 VORV(VDDIO) = 3.0 V to 3.6 VCL = 8 pF (lumped load)Default Registers() GPIO[7:0] 2.5 ns tCHL LVCMOS high-to-low transition time GPIO[7:0] 2.5 tPDB PDB reset pulse width Power supplies applied and stable () PDB 2 ms FPD-LINK III RECEIVER INPUT VIN Single ended input voltage Coaxial cable attenuation = -19.2 dB @ 2.1 GHz RIN0+, RIN0-, RIN1+, RIN1-, RIN2+, RIN2-, RIN3+, RIN3- 60 mV VID Differential input voltage STP cable attenuation = -19.6 dB @ 2.1 GHz 115 mV tDDLT Deserializer data lock time CSI-2 Mode, paired with DS90UB953-Q1, coaxial cable attenuation = -19.2 dB @ 2.1 GHz, AEQ range +/-3 15 30 ms CSI-2 Mode, paired with DS90UB953-Q1, coaxial cable attenuation = -19.2 dB @ 2.1 GHz, AEQ default range 400 ms Raw Mode, paired with DS90UB933-Q1, coaxial cable attenuation = -14 dB @ 1.4 GHz, AEQ range +/-3 15 30 ms Raw Mode, paired with DS90UB933-Q1, coaxial cable attenuation = -14 dB @ 1.4 GHz, AEQ default range 400 ms tIJIT Input jitter CSI-2 Mode, paired with DS90UB953-Q1, coaxial cable attenuation = -19.2 dB @ 2.1 GHz, Jitter frequency > FPD3_PCLK / 15See  0.4 UI CSI-2 Mode, paired with DS90UB953-Q1, STP cable attenuation = -19.6 dB @ 2.1 GHz, Jitter frequency > FPD3_PCLK / 15See  FPD-LINK III BACK CHANNEL DRIVER EW-BC Back channel output eye width Coaxial or STP configuration, fBC = 52 Mbps RIN0+, RIN0-, RIN1+, RIN1-, RIN2+, RIN2-, RIN3+, RIN3- 0.7 0.8 UIBC EH-BC Back channel output eye height Coaxial configuration, fBC = 52 Mbps 130 160 mV STP configuration, fBC = 52 Mbps 260 320 mV fBC Back channel data CSI-2 synchronous mode RIN0+, RIN0-, RIN1+, RIN1-, RIN2+, RIN2-, RIN3+, RIN3- 2x REFCLK Mbps CSI-2 synchronous mode, no REFCLK 46 56 Mbps CSI-2 non-synchronous mode 2x REFCLK/5 Mbps Raw mode REFCLK/10 Mbps PARAMETER TEST CONDITIONS PIN OR FREQUENCY MIN TYP MAX UNIT PARAMETER TEST CONDITIONS PIN OR FREQUENCY MIN TYP MAX UNIT PARAMETERTEST CONDITIONSPIN OR FREQUENCYMINTYPMAXUNIT LVCMOS I/O tCLH LVCMOS low-to-high transition time V(VDDIO) = 1.71 V to 1.89 VORV(VDDIO) = 3.0 V to 3.6 VCL = 8 pF (lumped load)Default Registers() GPIO[7:0] 2.5 ns tCHL LVCMOS high-to-low transition time GPIO[7:0] 2.5 tPDB PDB reset pulse width Power supplies applied and stable () PDB 2 ms FPD-LINK III RECEIVER INPUT VIN Single ended input voltage Coaxial cable attenuation = -19.2 dB @ 2.1 GHz RIN0+, RIN0-, RIN1+, RIN1-, RIN2+, RIN2-, RIN3+, RIN3- 60 mV VID Differential input voltage STP cable attenuation = -19.6 dB @ 2.1 GHz 115 mV tDDLT Deserializer data lock time CSI-2 Mode, paired with DS90UB953-Q1, coaxial cable attenuation = -19.2 dB @ 2.1 GHz, AEQ range +/-3 15 30 ms CSI-2 Mode, paired with DS90UB953-Q1, coaxial cable attenuation = -19.2 dB @ 2.1 GHz, AEQ default range 400 ms Raw Mode, paired with DS90UB933-Q1, coaxial cable attenuation = -14 dB @ 1.4 GHz, AEQ range +/-3 15 30 ms Raw Mode, paired with DS90UB933-Q1, coaxial cable attenuation = -14 dB @ 1.4 GHz, AEQ default range 400 ms tIJIT Input jitter CSI-2 Mode, paired with DS90UB953-Q1, coaxial cable attenuation = -19.2 dB @ 2.1 GHz, Jitter frequency > FPD3_PCLK / 15See  0.4 UI CSI-2 Mode, paired with DS90UB953-Q1, STP cable attenuation = -19.6 dB @ 2.1 GHz, Jitter frequency > FPD3_PCLK / 15See  FPD-LINK III BACK CHANNEL DRIVER EW-BC Back channel output eye width Coaxial or STP configuration, fBC = 52 Mbps RIN0+, RIN0-, RIN1+, RIN1-, RIN2+, RIN2-, RIN3+, RIN3- 0.7 0.8 UIBC EH-BC Back channel output eye height Coaxial configuration, fBC = 52 Mbps 130 160 mV STP configuration, fBC = 52 Mbps 260 320 mV fBC Back channel data CSI-2 synchronous mode RIN0+, RIN0-, RIN1+, RIN1-, RIN2+, RIN2-, RIN3+, RIN3- 2x REFCLK Mbps CSI-2 synchronous mode, no REFCLK 46 56 Mbps CSI-2 non-synchronous mode 2x REFCLK/5 Mbps Raw mode REFCLK/10 Mbps LVCMOS I/O LVCMOS I/O tCLH LVCMOS low-to-high transition time V(VDDIO) = 1.71 V to 1.89 VORV(VDDIO) = 3.0 V to 3.6 VCL = 8 pF (lumped load)Default Registers() GPIO[7:0] 2.5 ns tCLH CLH LVCMOS low-to-high transition timeV(VDDIO) = 1.71 V to 1.89 VORV(VDDIO) = 3.0 V to 3.6 VCL = 8 pF (lumped load)Default Registers()(VDDIO)(VDDIO) =LGPIO[7:0]2.5ns tCHL LVCMOS high-to-low transition time GPIO[7:0] 2.5 tCHL CHLLVCMOS high-to-low transition timeGPIO[7:0]2.5 tPDB PDB reset pulse width Power supplies applied and stable () PDB 2 ms tPDB PDBPDB reset pulse widthPower supplies applied and stable ()PDB2ms FPD-LINK III RECEIVER INPUT FPD-LINK III RECEIVER INPUT VIN Single ended input voltage Coaxial cable attenuation = -19.2 dB @ 2.1 GHz RIN0+, RIN0-, RIN1+, RIN1-, RIN2+, RIN2-, RIN3+, RIN3- 60 mV VIN INSingle ended input voltageCoaxial cable attenuation = -19.2 dB @ 2.1 GHzRIN0+, RIN0-, RIN1+, RIN1-, RIN2+, RIN2-, RIN3+, RIN3-60mV VID Differential input voltage STP cable attenuation = -19.6 dB @ 2.1 GHz 115 mV VID IDDifferential input voltageSTP cable attenuation = -19.6 dB @ 2.1 GHz115mV tDDLT Deserializer data lock time CSI-2 Mode, paired with DS90UB953-Q1, coaxial cable attenuation = -19.2 dB @ 2.1 GHz, AEQ range +/-3 15 30 ms tDDLT DDLTDeserializer data lock timeCSI-2 Mode, paired with DS90UB953-Q1, coaxial cable attenuation = -19.2 dB @ 2.1 GHz, AEQ range +/-31530ms CSI-2 Mode, paired with DS90UB953-Q1, coaxial cable attenuation = -19.2 dB @ 2.1 GHz, AEQ default range 400 ms CSI-2 Mode, paired with DS90UB953-Q1, coaxial cable attenuation = -19.2 dB @ 2.1 GHz, AEQ default range400ms Raw Mode, paired with DS90UB933-Q1, coaxial cable attenuation = -14 dB @ 1.4 GHz, AEQ range +/-3 15 30 ms Raw Mode, paired with DS90UB933-Q1, coaxial cable attenuation = -14 dB @ 1.4 GHz, AEQ range +/-31530ms Raw Mode, paired with DS90UB933-Q1, coaxial cable attenuation = -14 dB @ 1.4 GHz, AEQ default range 400 ms Raw Mode, paired with DS90UB933-Q1, coaxial cable attenuation = -14 dB @ 1.4 GHz, AEQ default range400ms tIJIT Input jitter CSI-2 Mode, paired with DS90UB953-Q1, coaxial cable attenuation = -19.2 dB @ 2.1 GHz, Jitter frequency > FPD3_PCLK / 15See  0.4 UI tIJIT IJITInput jitter CSI-2 Mode, paired with DS90UB953-Q1, coaxial cable attenuation = -19.2 dB @ 2.1 GHz, Jitter frequency > FPD3_PCLK / 15See  0.4UI CSI-2 Mode, paired with DS90UB953-Q1, STP cable attenuation = -19.6 dB @ 2.1 GHz, Jitter frequency > FPD3_PCLK / 15See  CSI-2 Mode, paired with DS90UB953-Q1, STP cable attenuation = -19.6 dB @ 2.1 GHz, Jitter frequency > FPD3_PCLK / 15See  FPD-LINK III BACK CHANNEL DRIVER FPD-LINK III BACK CHANNEL DRIVER FPD-LINK III BACK CHANNEL DRIVER EW-BC Back channel output eye width Coaxial or STP configuration, fBC = 52 Mbps RIN0+, RIN0-, RIN1+, RIN1-, RIN2+, RIN2-, RIN3+, RIN3- 0.7 0.8 UIBC EW-BC W-BCBack channel output eye widthCoaxial or STP configuration, fBC = 52 MbpsBCRIN0+, RIN0-, RIN1+, RIN1-, RIN2+, RIN2-, RIN3+, RIN3-0.70.8UIBC BC EH-BC Back channel output eye height Coaxial configuration, fBC = 52 Mbps 130 160 mV EH-BC H-BCBack channel output eye heightCoaxial configuration, fBC = 52 MbpsBC130160mV STP configuration, fBC = 52 Mbps 260 320 mV STP configuration, fBC = 52 MbpsBC260320mV fBC Back channel data CSI-2 synchronous mode RIN0+, RIN0-, RIN1+, RIN1-, RIN2+, RIN2-, RIN3+, RIN3- 2x REFCLK Mbps fBC BCBack channel dataCSI-2 synchronous modeRIN0+, RIN0-, RIN1+, RIN1-, RIN2+, RIN2-, RIN3+, RIN3-2x REFCLKMbps CSI-2 synchronous mode, no REFCLK 46 56 Mbps CSI-2 synchronous mode, no REFCLK4656Mbps CSI-2 non-synchronous mode 2x REFCLK/5 Mbps CSI-2 non-synchronous mode2x REFCLK/5Mbps Raw mode REFCLK/10 Mbps Raw modeREFCLK/10Mbps FPD3_PCLK frequency is a function of the PCLK, CLK_IN or REFCLK frequency and dependent on the serializer operating MODE:CSI-2 syncronous mode: FPD3_PCLK = 4 x REFCLKCSI-2 non-syncronous mode: FPD3_PCLK = 2 x CLK_INRAW 10-bit mode: FPD3_PCLK = PCLK / 2RAW 12-bit HF mode: FPD3_PCLK = 2 x PCLK / 3RAW 12-bit LF mode: FPD3_PCLK = PCLK FPD3_PCLK frequency is a function of the PCLK, CLK_IN or REFCLK frequency and dependent on the serializer operating MODE:CSI-2 syncronous mode: FPD3_PCLK = 4 x REFCLKCSI-2 non-syncronous mode: FPD3_PCLK = 2 x CLK_INRAW 10-bit mode: FPD3_PCLK = PCLK / 2RAW 12-bit HF mode: FPD3_PCLK = 2 x PCLK / 3RAW 12-bit LF mode: FPD3_PCLK = PCLK CSI-2 Timing Specifications D Removed the tCLK-MISS specification from the CSI-2 Timing Specifications table yes Over recommended operating supply and temperature ranges unless otherwise specified. PARAMETER TEST CONDITIONS PIN OR FREQUENCY MIN TYP MAX UNIT HSTX DRIVER HSTXDBR Data rate REFCLK = 23 MHz CSI0_D0P, CSI0_D0N, CSI0_D1P, CSI0_D1N, CSI0_D2P, CSI0_D2N, CSI0_D3P, CSI0_D3N,CSI1_D0P, CSI1_D0N, CSI1_D1P, CSI1_D1N, CSI1_D2P, CSI1_D2N, CSI1_D3P, CSI1_D3N, 368 736 1472 Mbps REFCLK = 25 MHz 400 800 1600 Mbps REFCLK = 26 MHz 416 832 1664 Mbps fCLK DDR clock frequency REFCLK = 23 MHz CSI0_CLKP, CSI0_CLKN, CSI1_CLKP, CSI1_CLKN 184 368 736 MHz REFCLK = 25 MHz 200 400 800 MHz REFCLK = 26 MHz 208 416 832 MHz ΔVCMTX(HF) Common mode voltage variations HF Above 450 MHz CSI0_D0P, CSI0_D0N, CSI0_D1P, CSI0_D1N, CSI0_D2P, CSI0_D2N, CSI0_D3P, CSI0_D3N,CSI0_CLKP, CSI0_CLKN,CSI1_D0P, CSI1_D0N, CSI1_D1P, CSI1_D1N, CSI1_D2P, CSI1_D2N, CSI1_D3P, CSI1_D3N,CSI1_CLKP, CSI1_CLKN 15 mVRMS ΔVCMTX(LF) Common mode voltage variations LF Between 50 and 450 MHz 25 mVRMS tRHS tFHS 20% to 80% rise and fall HS HS data rates ≤ 1 Gbps (UI ≥ 1 ns) 0.3 UI HS data rates > 1 Gbps (UI ≤ 1 ns) but less than 1.5 Gbps (UI ≥ 0.667 ns) 0.35 UI Applicable when supporting maximum HS data rates ≤ 1.5 Gbps. 100 ps Applicable for all HS data rates when supporting > 1.5 Gbps. 0.4 UI Applicable for all HS data rates when supporting > 1.5 Gbps. 50 ps SDDTX TX differential return loss fLPMAX HS data rates <1.5 Gbps -18 dB fH -9 dB fMAX -3 dB fLPMAX HS data rates >1.5 Gbps -18 dB fH -4.5 dB fMAX -2.5 dB SCCTX TX common mode return loss DC to fLPMAX All HS data rates -20 dB fH -15 dB fMAX -9 dB LPTX DRIVER tRLP Rise time LP 15% to 85% rise time CSI0_D0P, CSI0_D0N, CSI0_D1P, CSI0_D1N, CSI0_D2P, CSI0_D2N, CSI0_D3P, CSI0_D3N,CSI0_CLKP, CSI0_CLKN,CSI1_D0P, CSI1_D0N, CSI1_D1P, CSI1_D1N, CSI1_D2P, CSI1_D2N, CSI1_D3P, CSI1_D3N,CSI1_CLKP, CSI1_CLKN 25 ns tFLP Fall time LP 15% to 85% fall time 25 ns tREOT Rise time post-EoT 30%-85% rise time 35 ns tLP-PULSE-TX Pulse width of the LP exclusive-OR clock First LP exclusive-OR clock pulse after Stop state or last pulse before Stop state 40 ns All other pulses 20 ns tLP-PER-TX Period of the LP exclusive-OR clock 90 ns DV/DtSR Slew rate CLOAD = 0 pF 500 mV/ns CLOAD = 5 pF 300 mV/ns CLOAD = 20 pF 250 mV/ns CLOAD = 70 pF 150 mV/ns CLOAD = 0 to 70 pF (falling edge only), data rate ≤ 1.5 Gbps 30 mV/ns CLOAD = 0 to 70 pF (falling edge only), data rate ≤ 1.5 Gbps 30 mV/ns CLOAD = 0 to 70 pF (falling edge only), data rate > 1.5 Gbps 25 mV/ns CLOAD = 0 to 70 pF (falling edge only), data rate > 1.5 Gbps 25 mV/ns CLOAD = 0 to 70 pF (falling edge only) 30 - 0.075×(VO,INST - 700) mV/ns CLOAD = 0 to 70 pF (falling edge only) 25 - 0.0625×(VO,INST - 550) mV/ns CLOAD Load capacitance 0 70 pF DATA-CLOCK TIMING (, ) UIINST UI instantaneous In 1, 2, 3, or 4 lane configurationData rate = 368 Mbps to 1.664 Gbps CSI0_D0P, CSI0_D0N, CSI0_D1P, CSI0_D1N, CSI0_D2P, CSI0_D2N, CSI0_D3P, CSI0_D3N,CSI0_CLKP, CSI0_CLKN,CSI1_D0P, CSI1_D0N, CSI1_D1P, CSI1_D1N, CSI1_D2P, CSI1_D2N, CSI1_D3P, CSI1_D3N,CSI1_CLKP, CSI1_CLKN 0.6 2.7 ns ΔUI UI variation UI ≥ 1 ns () -10% 10% UI UI < 1 ns () -5% 5% UI tSKEW(TX) Data to clock skew (measured at transmitter)Skew between clock and data from ideal center Data rate ≤ 1 Gbps () -0.15 0.15 UIINST 1 Gbps ≤ Data rate ≤ 1.5 Gbps () -0.2 0.2 UIINST tSKEW(TX) static Static data to clock skew Data rate > 1.5 Gbps -0.2 0.2 UIINST tSKEW(TX) dynamic Dynamic data to clock skew -0.15 0.15 UIINST ISI Channel ISI 0.2 UIINST GLOBAL TIMING (, ) tCLK-POST HS exit CSI0_D0P, CSI0_D0N, CSI0_D1P, CSI0_D1N, CSI0_D2P, CSI0_D2N, CSI0_D3P, CSI0_D3N,CSI0_CLKP, CSI0_CLKN,CSI1_D0P, CSI1_D0N, CSI1_D1P, CSI1_D1N, CSI1_D2P, CSI1_D2N, CSI1_D3P, CSI1_D3N,CSI1_CLKP, CSI1_CLKN 60 + 52×UIINST ns tCLK-PRE Time HS clock shall be driver prior to any associated Data Lane beginning the transition from LP to HS mode 8 UIINST tCLK-PREPARE Clock Lane HS Entry 38 95 ns tCLK-SETTLE Time interval during which the HS receiver shall ignore any Clock Lane HS transitions 95 300 ns tCLK-TERM-EN Time-out at Clock Lane Display Module to enable HS Termination Time for Dn to reach VTERM-EN 38 ns tCLK-TRAIL Time that the transmitter drives the HS-0 state after the last payload clock bit of a HS transmission burst 60 ns tCLK-PREPARE + tCLK-ZERO TCLK-PREPARE + time that the transmitter drives the HS-0 state prior to starting the Clock 300 ns tD-TERM-EN Time for the Data Lane receiver to enable the HS line termination CSI0_D0P, CSI0_D0N, CSI0_D1P, CSI0_D1N, CSI0_D2P, CSI0_D2N, CSI0_D3P, CSI0_D3N,CSI0_CLKP, CSI0_CLKN,CSI1_D0P, CSI1_D0N, CSI1_D1P, CSI1_D1N, CSI1_D2P, CSI1_D2N, CSI1_D3P, CSI1_D3N,CSI1_CLKP, CSI1_CLKN Time for Dn to reach V-TERM-EN 35 + 4×UIINST ns tEOT Transmitted time interval from the start of tHS-TRAIL to the start of the LP-11 state following a HS burst 105 + 12×UIINST ns tHS-EXIT Time that the transmitter drives LP=11 following a HS burst 100 ns tHS-PREPARE Data Lane HS Entry 40 + 4×UIINST 85 + 6×UIINST ns tHS-PREPARE + tHS-ZERO tHS-PREPARE + time that the transmitter drives the HS-0 state prior to transmitting the Sync sequence 145 + 10×UIINST ns tHS-SETTLE Time interval during which the HS receiver shall ignore any Data Lane HS transitions, starting from the beginning of tHS-SETTLE 85 + 6×UIINST 145 + 10×UIINST ns tHS-SKIP Time interval during which the HS-RX should ignore any transitions on the Data Lane, following a HS burst. The end point of the interval is defined as the beginning of the LP-11 state following the HS burst. 40 55 + 4×UIINST ns tHS-TRAIL Data Lane HS Exit CSI0_D0P, CSI0_D0N, CSI0_D1P, CSI0_D1N, CSI0_D2P, CSI0_D2N, CSI0_D3P, CSI0_D3N,CSI0_CLKP, CSI0_CLKN,CSI1_D0P, CSI1_D0N, CSI1_D1P, CSI1_D1N, CSI1_D2P, CSI1_D2N, CSI1_D3P, CSI1_D3N,CSI1_CLKP, CSI1_CLKN 60 + 4×UIINST ns tLPX Transmitted length of LP state 50 ns tWAKEUP Recovery Time from Ultra Low Power State (ULPS) 1 ms tINIT Initialization period CSI0_D0P, CSI0_D0N, CSI0_D1P, CSI0_D1N, CSI0_D2P, CSI0_D2N, CSI0_D3P, CSI0_D3N,CSI0_CLKP, CSI0_CLKN,CSI1_D0P, CSI1_D0N, CSI1_D1P, CSI1_D1N, CSI1_D2P, CSI1_D2N, CSI1_D3P, CSI1_D3N,CSI1_CLKP, CSI1_CLKN 100 µs CLOAD includes the low-frequency equivalent transmission line capacitance. The capacitance of TX and RX are assumed to always be <10 pF. The distributed line capacitance can be up to 50 pF for a transmission line with 2 ns delay. When the output voltage is between 700 mV and 930 mV Applicable when the supported data rate ≤ 1.5 Gbps When the output voltage is between 550 mV and 790 mV Applicable when the supported data rate > 1.5 Gbps. CSI-2 Timing Specifications D Removed the tCLK-MISS specification from the CSI-2 Timing Specifications table yes D Removed the tCLK-MISS specification from the CSI-2 Timing Specifications table yes D Removed the tCLK-MISS specification from the CSI-2 Timing Specifications table yes DRemoved the tCLK-MISS specification from the CSI-2 Timing Specifications tableCLK-MISSyes Over recommended operating supply and temperature ranges unless otherwise specified. PARAMETER TEST CONDITIONS PIN OR FREQUENCY MIN TYP MAX UNIT HSTX DRIVER HSTXDBR Data rate REFCLK = 23 MHz CSI0_D0P, CSI0_D0N, CSI0_D1P, CSI0_D1N, CSI0_D2P, CSI0_D2N, CSI0_D3P, CSI0_D3N,CSI1_D0P, CSI1_D0N, CSI1_D1P, CSI1_D1N, CSI1_D2P, CSI1_D2N, CSI1_D3P, CSI1_D3N, 368 736 1472 Mbps REFCLK = 25 MHz 400 800 1600 Mbps REFCLK = 26 MHz 416 832 1664 Mbps fCLK DDR clock frequency REFCLK = 23 MHz CSI0_CLKP, CSI0_CLKN, CSI1_CLKP, CSI1_CLKN 184 368 736 MHz REFCLK = 25 MHz 200 400 800 MHz REFCLK = 26 MHz 208 416 832 MHz ΔVCMTX(HF) Common mode voltage variations HF Above 450 MHz CSI0_D0P, CSI0_D0N, CSI0_D1P, CSI0_D1N, CSI0_D2P, CSI0_D2N, CSI0_D3P, CSI0_D3N,CSI0_CLKP, CSI0_CLKN,CSI1_D0P, CSI1_D0N, CSI1_D1P, CSI1_D1N, CSI1_D2P, CSI1_D2N, CSI1_D3P, CSI1_D3N,CSI1_CLKP, CSI1_CLKN 15 mVRMS ΔVCMTX(LF) Common mode voltage variations LF Between 50 and 450 MHz 25 mVRMS tRHS tFHS 20% to 80% rise and fall HS HS data rates ≤ 1 Gbps (UI ≥ 1 ns) 0.3 UI HS data rates > 1 Gbps (UI ≤ 1 ns) but less than 1.5 Gbps (UI ≥ 0.667 ns) 0.35 UI Applicable when supporting maximum HS data rates ≤ 1.5 Gbps. 100 ps Applicable for all HS data rates when supporting > 1.5 Gbps. 0.4 UI Applicable for all HS data rates when supporting > 1.5 Gbps. 50 ps SDDTX TX differential return loss fLPMAX HS data rates <1.5 Gbps -18 dB fH -9 dB fMAX -3 dB fLPMAX HS data rates >1.5 Gbps -18 dB fH -4.5 dB fMAX -2.5 dB SCCTX TX common mode return loss DC to fLPMAX All HS data rates -20 dB fH -15 dB fMAX -9 dB LPTX DRIVER tRLP Rise time LP 15% to 85% rise time CSI0_D0P, CSI0_D0N, CSI0_D1P, CSI0_D1N, CSI0_D2P, CSI0_D2N, CSI0_D3P, CSI0_D3N,CSI0_CLKP, CSI0_CLKN,CSI1_D0P, CSI1_D0N, CSI1_D1P, CSI1_D1N, CSI1_D2P, CSI1_D2N, CSI1_D3P, CSI1_D3N,CSI1_CLKP, CSI1_CLKN 25 ns tFLP Fall time LP 15% to 85% fall time 25 ns tREOT Rise time post-EoT 30%-85% rise time 35 ns tLP-PULSE-TX Pulse width of the LP exclusive-OR clock First LP exclusive-OR clock pulse after Stop state or last pulse before Stop state 40 ns All other pulses 20 ns tLP-PER-TX Period of the LP exclusive-OR clock 90 ns DV/DtSR Slew rate CLOAD = 0 pF 500 mV/ns CLOAD = 5 pF 300 mV/ns CLOAD = 20 pF 250 mV/ns CLOAD = 70 pF 150 mV/ns CLOAD = 0 to 70 pF (falling edge only), data rate ≤ 1.5 Gbps 30 mV/ns CLOAD = 0 to 70 pF (falling edge only), data rate ≤ 1.5 Gbps 30 mV/ns CLOAD = 0 to 70 pF (falling edge only), data rate > 1.5 Gbps 25 mV/ns CLOAD = 0 to 70 pF (falling edge only), data rate > 1.5 Gbps 25 mV/ns CLOAD = 0 to 70 pF (falling edge only) 30 - 0.075×(VO,INST - 700) mV/ns CLOAD = 0 to 70 pF (falling edge only) 25 - 0.0625×(VO,INST - 550) mV/ns CLOAD Load capacitance 0 70 pF DATA-CLOCK TIMING (, ) UIINST UI instantaneous In 1, 2, 3, or 4 lane configurationData rate = 368 Mbps to 1.664 Gbps CSI0_D0P, CSI0_D0N, CSI0_D1P, CSI0_D1N, CSI0_D2P, CSI0_D2N, CSI0_D3P, CSI0_D3N,CSI0_CLKP, CSI0_CLKN,CSI1_D0P, CSI1_D0N, CSI1_D1P, CSI1_D1N, CSI1_D2P, CSI1_D2N, CSI1_D3P, CSI1_D3N,CSI1_CLKP, CSI1_CLKN 0.6 2.7 ns ΔUI UI variation UI ≥ 1 ns () -10% 10% UI UI < 1 ns () -5% 5% UI tSKEW(TX) Data to clock skew (measured at transmitter)Skew between clock and data from ideal center Data rate ≤ 1 Gbps () -0.15 0.15 UIINST 1 Gbps ≤ Data rate ≤ 1.5 Gbps () -0.2 0.2 UIINST tSKEW(TX) static Static data to clock skew Data rate > 1.5 Gbps -0.2 0.2 UIINST tSKEW(TX) dynamic Dynamic data to clock skew -0.15 0.15 UIINST ISI Channel ISI 0.2 UIINST GLOBAL TIMING (, ) tCLK-POST HS exit CSI0_D0P, CSI0_D0N, CSI0_D1P, CSI0_D1N, CSI0_D2P, CSI0_D2N, CSI0_D3P, CSI0_D3N,CSI0_CLKP, CSI0_CLKN,CSI1_D0P, CSI1_D0N, CSI1_D1P, CSI1_D1N, CSI1_D2P, CSI1_D2N, CSI1_D3P, CSI1_D3N,CSI1_CLKP, CSI1_CLKN 60 + 52×UIINST ns tCLK-PRE Time HS clock shall be driver prior to any associated Data Lane beginning the transition from LP to HS mode 8 UIINST tCLK-PREPARE Clock Lane HS Entry 38 95 ns tCLK-SETTLE Time interval during which the HS receiver shall ignore any Clock Lane HS transitions 95 300 ns tCLK-TERM-EN Time-out at Clock Lane Display Module to enable HS Termination Time for Dn to reach VTERM-EN 38 ns tCLK-TRAIL Time that the transmitter drives the HS-0 state after the last payload clock bit of a HS transmission burst 60 ns tCLK-PREPARE + tCLK-ZERO TCLK-PREPARE + time that the transmitter drives the HS-0 state prior to starting the Clock 300 ns tD-TERM-EN Time for the Data Lane receiver to enable the HS line termination CSI0_D0P, CSI0_D0N, CSI0_D1P, CSI0_D1N, CSI0_D2P, CSI0_D2N, CSI0_D3P, CSI0_D3N,CSI0_CLKP, CSI0_CLKN,CSI1_D0P, CSI1_D0N, CSI1_D1P, CSI1_D1N, CSI1_D2P, CSI1_D2N, CSI1_D3P, CSI1_D3N,CSI1_CLKP, CSI1_CLKN Time for Dn to reach V-TERM-EN 35 + 4×UIINST ns tEOT Transmitted time interval from the start of tHS-TRAIL to the start of the LP-11 state following a HS burst 105 + 12×UIINST ns tHS-EXIT Time that the transmitter drives LP=11 following a HS burst 100 ns tHS-PREPARE Data Lane HS Entry 40 + 4×UIINST 85 + 6×UIINST ns tHS-PREPARE + tHS-ZERO tHS-PREPARE + time that the transmitter drives the HS-0 state prior to transmitting the Sync sequence 145 + 10×UIINST ns tHS-SETTLE Time interval during which the HS receiver shall ignore any Data Lane HS transitions, starting from the beginning of tHS-SETTLE 85 + 6×UIINST 145 + 10×UIINST ns tHS-SKIP Time interval during which the HS-RX should ignore any transitions on the Data Lane, following a HS burst. The end point of the interval is defined as the beginning of the LP-11 state following the HS burst. 40 55 + 4×UIINST ns tHS-TRAIL Data Lane HS Exit CSI0_D0P, CSI0_D0N, CSI0_D1P, CSI0_D1N, CSI0_D2P, CSI0_D2N, CSI0_D3P, CSI0_D3N,CSI0_CLKP, CSI0_CLKN,CSI1_D0P, CSI1_D0N, CSI1_D1P, CSI1_D1N, CSI1_D2P, CSI1_D2N, CSI1_D3P, CSI1_D3N,CSI1_CLKP, CSI1_CLKN 60 + 4×UIINST ns tLPX Transmitted length of LP state 50 ns tWAKEUP Recovery Time from Ultra Low Power State (ULPS) 1 ms tINIT Initialization period CSI0_D0P, CSI0_D0N, CSI0_D1P, CSI0_D1N, CSI0_D2P, CSI0_D2N, CSI0_D3P, CSI0_D3N,CSI0_CLKP, CSI0_CLKN,CSI1_D0P, CSI1_D0N, CSI1_D1P, CSI1_D1N, CSI1_D2P, CSI1_D2N, CSI1_D3P, CSI1_D3N,CSI1_CLKP, CSI1_CLKN 100 µs CLOAD includes the low-frequency equivalent transmission line capacitance. The capacitance of TX and RX are assumed to always be <10 pF. The distributed line capacitance can be up to 50 pF for a transmission line with 2 ns delay. When the output voltage is between 700 mV and 930 mV Applicable when the supported data rate ≤ 1.5 Gbps When the output voltage is between 550 mV and 790 mV Applicable when the supported data rate > 1.5 Gbps. Over recommended operating supply and temperature ranges unless otherwise specified. PARAMETER TEST CONDITIONS PIN OR FREQUENCY MIN TYP MAX UNIT HSTX DRIVER HSTXDBR Data rate REFCLK = 23 MHz CSI0_D0P, CSI0_D0N, CSI0_D1P, CSI0_D1N, CSI0_D2P, CSI0_D2N, CSI0_D3P, CSI0_D3N,CSI1_D0P, CSI1_D0N, CSI1_D1P, CSI1_D1N, CSI1_D2P, CSI1_D2N, CSI1_D3P, CSI1_D3N, 368 736 1472 Mbps REFCLK = 25 MHz 400 800 1600 Mbps REFCLK = 26 MHz 416 832 1664 Mbps fCLK DDR clock frequency REFCLK = 23 MHz CSI0_CLKP, CSI0_CLKN, CSI1_CLKP, CSI1_CLKN 184 368 736 MHz REFCLK = 25 MHz 200 400 800 MHz REFCLK = 26 MHz 208 416 832 MHz ΔVCMTX(HF) Common mode voltage variations HF Above 450 MHz CSI0_D0P, CSI0_D0N, CSI0_D1P, CSI0_D1N, CSI0_D2P, CSI0_D2N, CSI0_D3P, CSI0_D3N,CSI0_CLKP, CSI0_CLKN,CSI1_D0P, CSI1_D0N, CSI1_D1P, CSI1_D1N, CSI1_D2P, CSI1_D2N, CSI1_D3P, CSI1_D3N,CSI1_CLKP, CSI1_CLKN 15 mVRMS ΔVCMTX(LF) Common mode voltage variations LF Between 50 and 450 MHz 25 mVRMS tRHS tFHS 20% to 80% rise and fall HS HS data rates ≤ 1 Gbps (UI ≥ 1 ns) 0.3 UI HS data rates > 1 Gbps (UI ≤ 1 ns) but less than 1.5 Gbps (UI ≥ 0.667 ns) 0.35 UI Applicable when supporting maximum HS data rates ≤ 1.5 Gbps. 100 ps Applicable for all HS data rates when supporting > 1.5 Gbps. 0.4 UI Applicable for all HS data rates when supporting > 1.5 Gbps. 50 ps SDDTX TX differential return loss fLPMAX HS data rates <1.5 Gbps -18 dB fH -9 dB fMAX -3 dB fLPMAX HS data rates >1.5 Gbps -18 dB fH -4.5 dB fMAX -2.5 dB SCCTX TX common mode return loss DC to fLPMAX All HS data rates -20 dB fH -15 dB fMAX -9 dB LPTX DRIVER tRLP Rise time LP 15% to 85% rise time CSI0_D0P, CSI0_D0N, CSI0_D1P, CSI0_D1N, CSI0_D2P, CSI0_D2N, CSI0_D3P, CSI0_D3N,CSI0_CLKP, CSI0_CLKN,CSI1_D0P, CSI1_D0N, CSI1_D1P, CSI1_D1N, CSI1_D2P, CSI1_D2N, CSI1_D3P, CSI1_D3N,CSI1_CLKP, CSI1_CLKN 25 ns tFLP Fall time LP 15% to 85% fall time 25 ns tREOT Rise time post-EoT 30%-85% rise time 35 ns tLP-PULSE-TX Pulse width of the LP exclusive-OR clock First LP exclusive-OR clock pulse after Stop state or last pulse before Stop state 40 ns All other pulses 20 ns tLP-PER-TX Period of the LP exclusive-OR clock 90 ns DV/DtSR Slew rate CLOAD = 0 pF 500 mV/ns CLOAD = 5 pF 300 mV/ns CLOAD = 20 pF 250 mV/ns CLOAD = 70 pF 150 mV/ns CLOAD = 0 to 70 pF (falling edge only), data rate ≤ 1.5 Gbps 30 mV/ns CLOAD = 0 to 70 pF (falling edge only), data rate ≤ 1.5 Gbps 30 mV/ns CLOAD = 0 to 70 pF (falling edge only), data rate > 1.5 Gbps 25 mV/ns CLOAD = 0 to 70 pF (falling edge only), data rate > 1.5 Gbps 25 mV/ns CLOAD = 0 to 70 pF (falling edge only) 30 - 0.075×(VO,INST - 700) mV/ns CLOAD = 0 to 70 pF (falling edge only) 25 - 0.0625×(VO,INST - 550) mV/ns CLOAD Load capacitance 0 70 pF DATA-CLOCK TIMING (, ) UIINST UI instantaneous In 1, 2, 3, or 4 lane configurationData rate = 368 Mbps to 1.664 Gbps CSI0_D0P, CSI0_D0N, CSI0_D1P, CSI0_D1N, CSI0_D2P, CSI0_D2N, CSI0_D3P, CSI0_D3N,CSI0_CLKP, CSI0_CLKN,CSI1_D0P, CSI1_D0N, CSI1_D1P, CSI1_D1N, CSI1_D2P, CSI1_D2N, CSI1_D3P, CSI1_D3N,CSI1_CLKP, CSI1_CLKN 0.6 2.7 ns ΔUI UI variation UI ≥ 1 ns () -10% 10% UI UI < 1 ns () -5% 5% UI tSKEW(TX) Data to clock skew (measured at transmitter)Skew between clock and data from ideal center Data rate ≤ 1 Gbps () -0.15 0.15 UIINST 1 Gbps ≤ Data rate ≤ 1.5 Gbps () -0.2 0.2 UIINST tSKEW(TX) static Static data to clock skew Data rate > 1.5 Gbps -0.2 0.2 UIINST tSKEW(TX) dynamic Dynamic data to clock skew -0.15 0.15 UIINST ISI Channel ISI 0.2 UIINST GLOBAL TIMING (, ) tCLK-POST HS exit CSI0_D0P, CSI0_D0N, CSI0_D1P, CSI0_D1N, CSI0_D2P, CSI0_D2N, CSI0_D3P, CSI0_D3N,CSI0_CLKP, CSI0_CLKN,CSI1_D0P, CSI1_D0N, CSI1_D1P, CSI1_D1N, CSI1_D2P, CSI1_D2N, CSI1_D3P, CSI1_D3N,CSI1_CLKP, CSI1_CLKN 60 + 52×UIINST ns tCLK-PRE Time HS clock shall be driver prior to any associated Data Lane beginning the transition from LP to HS mode 8 UIINST tCLK-PREPARE Clock Lane HS Entry 38 95 ns tCLK-SETTLE Time interval during which the HS receiver shall ignore any Clock Lane HS transitions 95 300 ns tCLK-TERM-EN Time-out at Clock Lane Display Module to enable HS Termination Time for Dn to reach VTERM-EN 38 ns tCLK-TRAIL Time that the transmitter drives the HS-0 state after the last payload clock bit of a HS transmission burst 60 ns tCLK-PREPARE + tCLK-ZERO TCLK-PREPARE + time that the transmitter drives the HS-0 state prior to starting the Clock 300 ns tD-TERM-EN Time for the Data Lane receiver to enable the HS line termination CSI0_D0P, CSI0_D0N, CSI0_D1P, CSI0_D1N, CSI0_D2P, CSI0_D2N, CSI0_D3P, CSI0_D3N,CSI0_CLKP, CSI0_CLKN,CSI1_D0P, CSI1_D0N, CSI1_D1P, CSI1_D1N, CSI1_D2P, CSI1_D2N, CSI1_D3P, CSI1_D3N,CSI1_CLKP, CSI1_CLKN Time for Dn to reach V-TERM-EN 35 + 4×UIINST ns tEOT Transmitted time interval from the start of tHS-TRAIL to the start of the LP-11 state following a HS burst 105 + 12×UIINST ns tHS-EXIT Time that the transmitter drives LP=11 following a HS burst 100 ns tHS-PREPARE Data Lane HS Entry 40 + 4×UIINST 85 + 6×UIINST ns tHS-PREPARE + tHS-ZERO tHS-PREPARE + time that the transmitter drives the HS-0 state prior to transmitting the Sync sequence 145 + 10×UIINST ns tHS-SETTLE Time interval during which the HS receiver shall ignore any Data Lane HS transitions, starting from the beginning of tHS-SETTLE 85 + 6×UIINST 145 + 10×UIINST ns tHS-SKIP Time interval during which the HS-RX should ignore any transitions on the Data Lane, following a HS burst. The end point of the interval is defined as the beginning of the LP-11 state following the HS burst. 40 55 + 4×UIINST ns tHS-TRAIL Data Lane HS Exit CSI0_D0P, CSI0_D0N, CSI0_D1P, CSI0_D1N, CSI0_D2P, CSI0_D2N, CSI0_D3P, CSI0_D3N,CSI0_CLKP, CSI0_CLKN,CSI1_D0P, CSI1_D0N, CSI1_D1P, CSI1_D1N, CSI1_D2P, CSI1_D2N, CSI1_D3P, CSI1_D3N,CSI1_CLKP, CSI1_CLKN 60 + 4×UIINST ns tLPX Transmitted length of LP state 50 ns tWAKEUP Recovery Time from Ultra Low Power State (ULPS) 1 ms tINIT Initialization period CSI0_D0P, CSI0_D0N, CSI0_D1P, CSI0_D1N, CSI0_D2P, CSI0_D2N, CSI0_D3P, CSI0_D3N,CSI0_CLKP, CSI0_CLKN,CSI1_D0P, CSI1_D0N, CSI1_D1P, CSI1_D1N, CSI1_D2P, CSI1_D2N, CSI1_D3P, CSI1_D3N,CSI1_CLKP, CSI1_CLKN 100 µs CLOAD includes the low-frequency equivalent transmission line capacitance. The capacitance of TX and RX are assumed to always be <10 pF. The distributed line capacitance can be up to 50 pF for a transmission line with 2 ns delay. When the output voltage is between 700 mV and 930 mV Applicable when the supported data rate ≤ 1.5 Gbps When the output voltage is between 550 mV and 790 mV Applicable when the supported data rate > 1.5 Gbps. Over recommended operating supply and temperature ranges unless otherwise specified. PARAMETER TEST CONDITIONS PIN OR FREQUENCY MIN TYP MAX UNIT HSTX DRIVER HSTXDBR Data rate REFCLK = 23 MHz CSI0_D0P, CSI0_D0N, CSI0_D1P, CSI0_D1N, CSI0_D2P, CSI0_D2N, CSI0_D3P, CSI0_D3N,CSI1_D0P, CSI1_D0N, CSI1_D1P, CSI1_D1N, CSI1_D2P, CSI1_D2N, CSI1_D3P, CSI1_D3N, 368 736 1472 Mbps REFCLK = 25 MHz 400 800 1600 Mbps REFCLK = 26 MHz 416 832 1664 Mbps fCLK DDR clock frequency REFCLK = 23 MHz CSI0_CLKP, CSI0_CLKN, CSI1_CLKP, CSI1_CLKN 184 368 736 MHz REFCLK = 25 MHz 200 400 800 MHz REFCLK = 26 MHz 208 416 832 MHz ΔVCMTX(HF) Common mode voltage variations HF Above 450 MHz CSI0_D0P, CSI0_D0N, CSI0_D1P, CSI0_D1N, CSI0_D2P, CSI0_D2N, CSI0_D3P, CSI0_D3N,CSI0_CLKP, CSI0_CLKN,CSI1_D0P, CSI1_D0N, CSI1_D1P, CSI1_D1N, CSI1_D2P, CSI1_D2N, CSI1_D3P, CSI1_D3N,CSI1_CLKP, CSI1_CLKN 15 mVRMS ΔVCMTX(LF) Common mode voltage variations LF Between 50 and 450 MHz 25 mVRMS tRHS tFHS 20% to 80% rise and fall HS HS data rates ≤ 1 Gbps (UI ≥ 1 ns) 0.3 UI HS data rates > 1 Gbps (UI ≤ 1 ns) but less than 1.5 Gbps (UI ≥ 0.667 ns) 0.35 UI Applicable when supporting maximum HS data rates ≤ 1.5 Gbps. 100 ps Applicable for all HS data rates when supporting > 1.5 Gbps. 0.4 UI Applicable for all HS data rates when supporting > 1.5 Gbps. 50 ps SDDTX TX differential return loss fLPMAX HS data rates <1.5 Gbps -18 dB fH -9 dB fMAX -3 dB fLPMAX HS data rates >1.5 Gbps -18 dB fH -4.5 dB fMAX -2.5 dB SCCTX TX common mode return loss DC to fLPMAX All HS data rates -20 dB fH -15 dB fMAX -9 dB LPTX DRIVER tRLP Rise time LP 15% to 85% rise time CSI0_D0P, CSI0_D0N, CSI0_D1P, CSI0_D1N, CSI0_D2P, CSI0_D2N, CSI0_D3P, CSI0_D3N,CSI0_CLKP, CSI0_CLKN,CSI1_D0P, CSI1_D0N, CSI1_D1P, CSI1_D1N, CSI1_D2P, CSI1_D2N, CSI1_D3P, CSI1_D3N,CSI1_CLKP, CSI1_CLKN 25 ns tFLP Fall time LP 15% to 85% fall time 25 ns tREOT Rise time post-EoT 30%-85% rise time 35 ns tLP-PULSE-TX Pulse width of the LP exclusive-OR clock First LP exclusive-OR clock pulse after Stop state or last pulse before Stop state 40 ns All other pulses 20 ns tLP-PER-TX Period of the LP exclusive-OR clock 90 ns DV/DtSR Slew rate CLOAD = 0 pF 500 mV/ns CLOAD = 5 pF 300 mV/ns CLOAD = 20 pF 250 mV/ns CLOAD = 70 pF 150 mV/ns CLOAD = 0 to 70 pF (falling edge only), data rate ≤ 1.5 Gbps 30 mV/ns CLOAD = 0 to 70 pF (falling edge only), data rate ≤ 1.5 Gbps 30 mV/ns CLOAD = 0 to 70 pF (falling edge only), data rate > 1.5 Gbps 25 mV/ns CLOAD = 0 to 70 pF (falling edge only), data rate > 1.5 Gbps 25 mV/ns CLOAD = 0 to 70 pF (falling edge only) 30 - 0.075×(VO,INST - 700) mV/ns CLOAD = 0 to 70 pF (falling edge only) 25 - 0.0625×(VO,INST - 550) mV/ns CLOAD Load capacitance 0 70 pF DATA-CLOCK TIMING (, ) UIINST UI instantaneous In 1, 2, 3, or 4 lane configurationData rate = 368 Mbps to 1.664 Gbps CSI0_D0P, CSI0_D0N, CSI0_D1P, CSI0_D1N, CSI0_D2P, CSI0_D2N, CSI0_D3P, CSI0_D3N,CSI0_CLKP, CSI0_CLKN,CSI1_D0P, CSI1_D0N, CSI1_D1P, CSI1_D1N, CSI1_D2P, CSI1_D2N, CSI1_D3P, CSI1_D3N,CSI1_CLKP, CSI1_CLKN 0.6 2.7 ns ΔUI UI variation UI ≥ 1 ns () -10% 10% UI UI < 1 ns () -5% 5% UI tSKEW(TX) Data to clock skew (measured at transmitter)Skew between clock and data from ideal center Data rate ≤ 1 Gbps () -0.15 0.15 UIINST 1 Gbps ≤ Data rate ≤ 1.5 Gbps () -0.2 0.2 UIINST tSKEW(TX) static Static data to clock skew Data rate > 1.5 Gbps -0.2 0.2 UIINST tSKEW(TX) dynamic Dynamic data to clock skew -0.15 0.15 UIINST ISI Channel ISI 0.2 UIINST GLOBAL TIMING (, ) tCLK-POST HS exit CSI0_D0P, CSI0_D0N, CSI0_D1P, CSI0_D1N, CSI0_D2P, CSI0_D2N, CSI0_D3P, CSI0_D3N,CSI0_CLKP, CSI0_CLKN,CSI1_D0P, CSI1_D0N, CSI1_D1P, CSI1_D1N, CSI1_D2P, CSI1_D2N, CSI1_D3P, CSI1_D3N,CSI1_CLKP, CSI1_CLKN 60 + 52×UIINST ns tCLK-PRE Time HS clock shall be driver prior to any associated Data Lane beginning the transition from LP to HS mode 8 UIINST tCLK-PREPARE Clock Lane HS Entry 38 95 ns tCLK-SETTLE Time interval during which the HS receiver shall ignore any Clock Lane HS transitions 95 300 ns tCLK-TERM-EN Time-out at Clock Lane Display Module to enable HS Termination Time for Dn to reach VTERM-EN 38 ns tCLK-TRAIL Time that the transmitter drives the HS-0 state after the last payload clock bit of a HS transmission burst 60 ns tCLK-PREPARE + tCLK-ZERO TCLK-PREPARE + time that the transmitter drives the HS-0 state prior to starting the Clock 300 ns tD-TERM-EN Time for the Data Lane receiver to enable the HS line termination CSI0_D0P, CSI0_D0N, CSI0_D1P, CSI0_D1N, CSI0_D2P, CSI0_D2N, CSI0_D3P, CSI0_D3N,CSI0_CLKP, CSI0_CLKN,CSI1_D0P, CSI1_D0N, CSI1_D1P, CSI1_D1N, CSI1_D2P, CSI1_D2N, CSI1_D3P, CSI1_D3N,CSI1_CLKP, CSI1_CLKN Time for Dn to reach V-TERM-EN 35 + 4×UIINST ns tEOT Transmitted time interval from the start of tHS-TRAIL to the start of the LP-11 state following a HS burst 105 + 12×UIINST ns tHS-EXIT Time that the transmitter drives LP=11 following a HS burst 100 ns tHS-PREPARE Data Lane HS Entry 40 + 4×UIINST 85 + 6×UIINST ns tHS-PREPARE + tHS-ZERO tHS-PREPARE + time that the transmitter drives the HS-0 state prior to transmitting the Sync sequence 145 + 10×UIINST ns tHS-SETTLE Time interval during which the HS receiver shall ignore any Data Lane HS transitions, starting from the beginning of tHS-SETTLE 85 + 6×UIINST 145 + 10×UIINST ns tHS-SKIP Time interval during which the HS-RX should ignore any transitions on the Data Lane, following a HS burst. The end point of the interval is defined as the beginning of the LP-11 state following the HS burst. 40 55 + 4×UIINST ns tHS-TRAIL Data Lane HS Exit CSI0_D0P, CSI0_D0N, CSI0_D1P, CSI0_D1N, CSI0_D2P, CSI0_D2N, CSI0_D3P, CSI0_D3N,CSI0_CLKP, CSI0_CLKN,CSI1_D0P, CSI1_D0N, CSI1_D1P, CSI1_D1N, CSI1_D2P, CSI1_D2N, CSI1_D3P, CSI1_D3N,CSI1_CLKP, CSI1_CLKN 60 + 4×UIINST ns tLPX Transmitted length of LP state 50 ns tWAKEUP Recovery Time from Ultra Low Power State (ULPS) 1 ms tINIT Initialization period CSI0_D0P, CSI0_D0N, CSI0_D1P, CSI0_D1N, CSI0_D2P, CSI0_D2N, CSI0_D3P, CSI0_D3N,CSI0_CLKP, CSI0_CLKN,CSI1_D0P, CSI1_D0N, CSI1_D1P, CSI1_D1N, CSI1_D2P, CSI1_D2N, CSI1_D3P, CSI1_D3N,CSI1_CLKP, CSI1_CLKN 100 µs Over recommended operating supply and temperature ranges unless otherwise specified. PARAMETER TEST CONDITIONS PIN OR FREQUENCY MIN TYP MAX UNIT HSTX DRIVER HSTXDBR Data rate REFCLK = 23 MHz CSI0_D0P, CSI0_D0N, CSI0_D1P, CSI0_D1N, CSI0_D2P, CSI0_D2N, CSI0_D3P, CSI0_D3N,CSI1_D0P, CSI1_D0N, CSI1_D1P, CSI1_D1N, CSI1_D2P, CSI1_D2N, CSI1_D3P, CSI1_D3N, 368 736 1472 Mbps REFCLK = 25 MHz 400 800 1600 Mbps REFCLK = 26 MHz 416 832 1664 Mbps fCLK DDR clock frequency REFCLK = 23 MHz CSI0_CLKP, CSI0_CLKN, CSI1_CLKP, CSI1_CLKN 184 368 736 MHz REFCLK = 25 MHz 200 400 800 MHz REFCLK = 26 MHz 208 416 832 MHz ΔVCMTX(HF) Common mode voltage variations HF Above 450 MHz CSI0_D0P, CSI0_D0N, CSI0_D1P, CSI0_D1N, CSI0_D2P, CSI0_D2N, CSI0_D3P, CSI0_D3N,CSI0_CLKP, CSI0_CLKN,CSI1_D0P, CSI1_D0N, CSI1_D1P, CSI1_D1N, CSI1_D2P, CSI1_D2N, CSI1_D3P, CSI1_D3N,CSI1_CLKP, CSI1_CLKN 15 mVRMS ΔVCMTX(LF) Common mode voltage variations LF Between 50 and 450 MHz 25 mVRMS tRHS tFHS 20% to 80% rise and fall HS HS data rates ≤ 1 Gbps (UI ≥ 1 ns) 0.3 UI HS data rates > 1 Gbps (UI ≤ 1 ns) but less than 1.5 Gbps (UI ≥ 0.667 ns) 0.35 UI Applicable when supporting maximum HS data rates ≤ 1.5 Gbps. 100 ps Applicable for all HS data rates when supporting > 1.5 Gbps. 0.4 UI Applicable for all HS data rates when supporting > 1.5 Gbps. 50 ps SDDTX TX differential return loss fLPMAX HS data rates <1.5 Gbps -18 dB fH -9 dB fMAX -3 dB fLPMAX HS data rates >1.5 Gbps -18 dB fH -4.5 dB fMAX -2.5 dB SCCTX TX common mode return loss DC to fLPMAX All HS data rates -20 dB fH -15 dB fMAX -9 dB LPTX DRIVER tRLP Rise time LP 15% to 85% rise time CSI0_D0P, CSI0_D0N, CSI0_D1P, CSI0_D1N, CSI0_D2P, CSI0_D2N, CSI0_D3P, CSI0_D3N,CSI0_CLKP, CSI0_CLKN,CSI1_D0P, CSI1_D0N, CSI1_D1P, CSI1_D1N, CSI1_D2P, CSI1_D2N, CSI1_D3P, CSI1_D3N,CSI1_CLKP, CSI1_CLKN 25 ns tFLP Fall time LP 15% to 85% fall time 25 ns tREOT Rise time post-EoT 30%-85% rise time 35 ns tLP-PULSE-TX Pulse width of the LP exclusive-OR clock First LP exclusive-OR clock pulse after Stop state or last pulse before Stop state 40 ns All other pulses 20 ns tLP-PER-TX Period of the LP exclusive-OR clock 90 ns DV/DtSR Slew rate CLOAD = 0 pF 500 mV/ns CLOAD = 5 pF 300 mV/ns CLOAD = 20 pF 250 mV/ns CLOAD = 70 pF 150 mV/ns CLOAD = 0 to 70 pF (falling edge only), data rate ≤ 1.5 Gbps 30 mV/ns CLOAD = 0 to 70 pF (falling edge only), data rate ≤ 1.5 Gbps 30 mV/ns CLOAD = 0 to 70 pF (falling edge only), data rate > 1.5 Gbps 25 mV/ns CLOAD = 0 to 70 pF (falling edge only), data rate > 1.5 Gbps 25 mV/ns CLOAD = 0 to 70 pF (falling edge only) 30 - 0.075×(VO,INST - 700) mV/ns CLOAD = 0 to 70 pF (falling edge only) 25 - 0.0625×(VO,INST - 550) mV/ns CLOAD Load capacitance 0 70 pF DATA-CLOCK TIMING (, ) UIINST UI instantaneous In 1, 2, 3, or 4 lane configurationData rate = 368 Mbps to 1.664 Gbps CSI0_D0P, CSI0_D0N, CSI0_D1P, CSI0_D1N, CSI0_D2P, CSI0_D2N, CSI0_D3P, CSI0_D3N,CSI0_CLKP, CSI0_CLKN,CSI1_D0P, CSI1_D0N, CSI1_D1P, CSI1_D1N, CSI1_D2P, CSI1_D2N, CSI1_D3P, CSI1_D3N,CSI1_CLKP, CSI1_CLKN 0.6 2.7 ns ΔUI UI variation UI ≥ 1 ns () -10% 10% UI UI < 1 ns () -5% 5% UI tSKEW(TX) Data to clock skew (measured at transmitter)Skew between clock and data from ideal center Data rate ≤ 1 Gbps () -0.15 0.15 UIINST 1 Gbps ≤ Data rate ≤ 1.5 Gbps () -0.2 0.2 UIINST tSKEW(TX) static Static data to clock skew Data rate > 1.5 Gbps -0.2 0.2 UIINST tSKEW(TX) dynamic Dynamic data to clock skew -0.15 0.15 UIINST ISI Channel ISI 0.2 UIINST GLOBAL TIMING (, ) tCLK-POST HS exit CSI0_D0P, CSI0_D0N, CSI0_D1P, CSI0_D1N, CSI0_D2P, CSI0_D2N, CSI0_D3P, CSI0_D3N,CSI0_CLKP, CSI0_CLKN,CSI1_D0P, CSI1_D0N, CSI1_D1P, CSI1_D1N, CSI1_D2P, CSI1_D2N, CSI1_D3P, CSI1_D3N,CSI1_CLKP, CSI1_CLKN 60 + 52×UIINST ns tCLK-PRE Time HS clock shall be driver prior to any associated Data Lane beginning the transition from LP to HS mode 8 UIINST tCLK-PREPARE Clock Lane HS Entry 38 95 ns tCLK-SETTLE Time interval during which the HS receiver shall ignore any Clock Lane HS transitions 95 300 ns tCLK-TERM-EN Time-out at Clock Lane Display Module to enable HS Termination Time for Dn to reach VTERM-EN 38 ns tCLK-TRAIL Time that the transmitter drives the HS-0 state after the last payload clock bit of a HS transmission burst 60 ns tCLK-PREPARE + tCLK-ZERO TCLK-PREPARE + time that the transmitter drives the HS-0 state prior to starting the Clock 300 ns tD-TERM-EN Time for the Data Lane receiver to enable the HS line termination CSI0_D0P, CSI0_D0N, CSI0_D1P, CSI0_D1N, CSI0_D2P, CSI0_D2N, CSI0_D3P, CSI0_D3N,CSI0_CLKP, CSI0_CLKN,CSI1_D0P, CSI1_D0N, CSI1_D1P, CSI1_D1N, CSI1_D2P, CSI1_D2N, CSI1_D3P, CSI1_D3N,CSI1_CLKP, CSI1_CLKN Time for Dn to reach V-TERM-EN 35 + 4×UIINST ns tEOT Transmitted time interval from the start of tHS-TRAIL to the start of the LP-11 state following a HS burst 105 + 12×UIINST ns tHS-EXIT Time that the transmitter drives LP=11 following a HS burst 100 ns tHS-PREPARE Data Lane HS Entry 40 + 4×UIINST 85 + 6×UIINST ns tHS-PREPARE + tHS-ZERO tHS-PREPARE + time that the transmitter drives the HS-0 state prior to transmitting the Sync sequence 145 + 10×UIINST ns tHS-SETTLE Time interval during which the HS receiver shall ignore any Data Lane HS transitions, starting from the beginning of tHS-SETTLE 85 + 6×UIINST 145 + 10×UIINST ns tHS-SKIP Time interval during which the HS-RX should ignore any transitions on the Data Lane, following a HS burst. The end point of the interval is defined as the beginning of the LP-11 state following the HS burst. 40 55 + 4×UIINST ns tHS-TRAIL Data Lane HS Exit CSI0_D0P, CSI0_D0N, CSI0_D1P, CSI0_D1N, CSI0_D2P, CSI0_D2N, CSI0_D3P, CSI0_D3N,CSI0_CLKP, CSI0_CLKN,CSI1_D0P, CSI1_D0N, CSI1_D1P, CSI1_D1N, CSI1_D2P, CSI1_D2N, CSI1_D3P, CSI1_D3N,CSI1_CLKP, CSI1_CLKN 60 + 4×UIINST ns tLPX Transmitted length of LP state 50 ns tWAKEUP Recovery Time from Ultra Low Power State (ULPS) 1 ms tINIT Initialization period CSI0_D0P, CSI0_D0N, CSI0_D1P, CSI0_D1N, CSI0_D2P, CSI0_D2N, CSI0_D3P, CSI0_D3N,CSI0_CLKP, CSI0_CLKN,CSI1_D0P, CSI1_D0N, CSI1_D1P, CSI1_D1N, CSI1_D2P, CSI1_D2N, CSI1_D3P, CSI1_D3N,CSI1_CLKP, CSI1_CLKN 100 µs PARAMETER TEST CONDITIONS PIN OR FREQUENCY MIN TYP MAX UNIT PARAMETER TEST CONDITIONS PIN OR FREQUENCY MIN TYP MAX UNIT PARAMETERTEST CONDITIONSPIN OR FREQUENCYMINTYPMAXUNIT HSTX DRIVER HSTXDBR Data rate REFCLK = 23 MHz CSI0_D0P, CSI0_D0N, CSI0_D1P, CSI0_D1N, CSI0_D2P, CSI0_D2N, CSI0_D3P, CSI0_D3N,CSI1_D0P, CSI1_D0N, CSI1_D1P, CSI1_D1N, CSI1_D2P, CSI1_D2N, CSI1_D3P, CSI1_D3N, 368 736 1472 Mbps REFCLK = 25 MHz 400 800 1600 Mbps REFCLK = 26 MHz 416 832 1664 Mbps fCLK DDR clock frequency REFCLK = 23 MHz CSI0_CLKP, CSI0_CLKN, CSI1_CLKP, CSI1_CLKN 184 368 736 MHz REFCLK = 25 MHz 200 400 800 MHz REFCLK = 26 MHz 208 416 832 MHz ΔVCMTX(HF) Common mode voltage variations HF Above 450 MHz CSI0_D0P, CSI0_D0N, CSI0_D1P, CSI0_D1N, CSI0_D2P, CSI0_D2N, CSI0_D3P, CSI0_D3N,CSI0_CLKP, CSI0_CLKN,CSI1_D0P, CSI1_D0N, CSI1_D1P, CSI1_D1N, CSI1_D2P, CSI1_D2N, CSI1_D3P, CSI1_D3N,CSI1_CLKP, CSI1_CLKN 15 mVRMS ΔVCMTX(LF) Common mode voltage variations LF Between 50 and 450 MHz 25 mVRMS tRHS tFHS 20% to 80% rise and fall HS HS data rates ≤ 1 Gbps (UI ≥ 1 ns) 0.3 UI HS data rates > 1 Gbps (UI ≤ 1 ns) but less than 1.5 Gbps (UI ≥ 0.667 ns) 0.35 UI Applicable when supporting maximum HS data rates ≤ 1.5 Gbps. 100 ps Applicable for all HS data rates when supporting > 1.5 Gbps. 0.4 UI Applicable for all HS data rates when supporting > 1.5 Gbps. 50 ps SDDTX TX differential return loss fLPMAX HS data rates <1.5 Gbps -18 dB fH -9 dB fMAX -3 dB fLPMAX HS data rates >1.5 Gbps -18 dB fH -4.5 dB fMAX -2.5 dB SCCTX TX common mode return loss DC to fLPMAX All HS data rates -20 dB fH -15 dB fMAX -9 dB LPTX DRIVER tRLP Rise time LP 15% to 85% rise time CSI0_D0P, CSI0_D0N, CSI0_D1P, CSI0_D1N, CSI0_D2P, CSI0_D2N, CSI0_D3P, CSI0_D3N,CSI0_CLKP, CSI0_CLKN,CSI1_D0P, CSI1_D0N, CSI1_D1P, CSI1_D1N, CSI1_D2P, CSI1_D2N, CSI1_D3P, CSI1_D3N,CSI1_CLKP, CSI1_CLKN 25 ns tFLP Fall time LP 15% to 85% fall time 25 ns tREOT Rise time post-EoT 30%-85% rise time 35 ns tLP-PULSE-TX Pulse width of the LP exclusive-OR clock First LP exclusive-OR clock pulse after Stop state or last pulse before Stop state 40 ns All other pulses 20 ns tLP-PER-TX Period of the LP exclusive-OR clock 90 ns DV/DtSR Slew rate CLOAD = 0 pF 500 mV/ns CLOAD = 5 pF 300 mV/ns CLOAD = 20 pF 250 mV/ns CLOAD = 70 pF 150 mV/ns CLOAD = 0 to 70 pF (falling edge only), data rate ≤ 1.5 Gbps 30 mV/ns CLOAD = 0 to 70 pF (falling edge only), data rate ≤ 1.5 Gbps 30 mV/ns CLOAD = 0 to 70 pF (falling edge only), data rate > 1.5 Gbps 25 mV/ns CLOAD = 0 to 70 pF (falling edge only), data rate > 1.5 Gbps 25 mV/ns CLOAD = 0 to 70 pF (falling edge only) 30 - 0.075×(VO,INST - 700) mV/ns CLOAD = 0 to 70 pF (falling edge only) 25 - 0.0625×(VO,INST - 550) mV/ns CLOAD Load capacitance 0 70 pF DATA-CLOCK TIMING (, ) UIINST UI instantaneous In 1, 2, 3, or 4 lane configurationData rate = 368 Mbps to 1.664 Gbps CSI0_D0P, CSI0_D0N, CSI0_D1P, CSI0_D1N, CSI0_D2P, CSI0_D2N, CSI0_D3P, CSI0_D3N,CSI0_CLKP, CSI0_CLKN,CSI1_D0P, CSI1_D0N, CSI1_D1P, CSI1_D1N, CSI1_D2P, CSI1_D2N, CSI1_D3P, CSI1_D3N,CSI1_CLKP, CSI1_CLKN 0.6 2.7 ns ΔUI UI variation UI ≥ 1 ns () -10% 10% UI UI < 1 ns () -5% 5% UI tSKEW(TX) Data to clock skew (measured at transmitter)Skew between clock and data from ideal center Data rate ≤ 1 Gbps () -0.15 0.15 UIINST 1 Gbps ≤ Data rate ≤ 1.5 Gbps () -0.2 0.2 UIINST tSKEW(TX) static Static data to clock skew Data rate > 1.5 Gbps -0.2 0.2 UIINST tSKEW(TX) dynamic Dynamic data to clock skew -0.15 0.15 UIINST ISI Channel ISI 0.2 UIINST GLOBAL TIMING (, ) tCLK-POST HS exit CSI0_D0P, CSI0_D0N, CSI0_D1P, CSI0_D1N, CSI0_D2P, CSI0_D2N, CSI0_D3P, CSI0_D3N,CSI0_CLKP, CSI0_CLKN,CSI1_D0P, CSI1_D0N, CSI1_D1P, CSI1_D1N, CSI1_D2P, CSI1_D2N, CSI1_D3P, CSI1_D3N,CSI1_CLKP, CSI1_CLKN 60 + 52×UIINST ns tCLK-PRE Time HS clock shall be driver prior to any associated Data Lane beginning the transition from LP to HS mode 8 UIINST tCLK-PREPARE Clock Lane HS Entry 38 95 ns tCLK-SETTLE Time interval during which the HS receiver shall ignore any Clock Lane HS transitions 95 300 ns tCLK-TERM-EN Time-out at Clock Lane Display Module to enable HS Termination Time for Dn to reach VTERM-EN 38 ns tCLK-TRAIL Time that the transmitter drives the HS-0 state after the last payload clock bit of a HS transmission burst 60 ns tCLK-PREPARE + tCLK-ZERO TCLK-PREPARE + time that the transmitter drives the HS-0 state prior to starting the Clock 300 ns tD-TERM-EN Time for the Data Lane receiver to enable the HS line termination CSI0_D0P, CSI0_D0N, CSI0_D1P, CSI0_D1N, CSI0_D2P, CSI0_D2N, CSI0_D3P, CSI0_D3N,CSI0_CLKP, CSI0_CLKN,CSI1_D0P, CSI1_D0N, CSI1_D1P, CSI1_D1N, CSI1_D2P, CSI1_D2N, CSI1_D3P, CSI1_D3N,CSI1_CLKP, CSI1_CLKN Time for Dn to reach V-TERM-EN 35 + 4×UIINST ns tEOT Transmitted time interval from the start of tHS-TRAIL to the start of the LP-11 state following a HS burst 105 + 12×UIINST ns tHS-EXIT Time that the transmitter drives LP=11 following a HS burst 100 ns tHS-PREPARE Data Lane HS Entry 40 + 4×UIINST 85 + 6×UIINST ns tHS-PREPARE + tHS-ZERO tHS-PREPARE + time that the transmitter drives the HS-0 state prior to transmitting the Sync sequence 145 + 10×UIINST ns tHS-SETTLE Time interval during which the HS receiver shall ignore any Data Lane HS transitions, starting from the beginning of tHS-SETTLE 85 + 6×UIINST 145 + 10×UIINST ns tHS-SKIP Time interval during which the HS-RX should ignore any transitions on the Data Lane, following a HS burst. The end point of the interval is defined as the beginning of the LP-11 state following the HS burst. 40 55 + 4×UIINST ns tHS-TRAIL Data Lane HS Exit CSI0_D0P, CSI0_D0N, CSI0_D1P, CSI0_D1N, CSI0_D2P, CSI0_D2N, CSI0_D3P, CSI0_D3N,CSI0_CLKP, CSI0_CLKN,CSI1_D0P, CSI1_D0N, CSI1_D1P, CSI1_D1N, CSI1_D2P, CSI1_D2N, CSI1_D3P, CSI1_D3N,CSI1_CLKP, CSI1_CLKN 60 + 4×UIINST ns tLPX Transmitted length of LP state 50 ns tWAKEUP Recovery Time from Ultra Low Power State (ULPS) 1 ms tINIT Initialization period CSI0_D0P, CSI0_D0N, CSI0_D1P, CSI0_D1N, CSI0_D2P, CSI0_D2N, CSI0_D3P, CSI0_D3N,CSI0_CLKP, CSI0_CLKN,CSI1_D0P, CSI1_D0N, CSI1_D1P, CSI1_D1N, CSI1_D2P, CSI1_D2N, CSI1_D3P, CSI1_D3N,CSI1_CLKP, CSI1_CLKN 100 µs HSTX DRIVER HSTX DRIVER HSTXDBR Data rate REFCLK = 23 MHz CSI0_D0P, CSI0_D0N, CSI0_D1P, CSI0_D1N, CSI0_D2P, CSI0_D2N, CSI0_D3P, CSI0_D3N,CSI1_D0P, CSI1_D0N, CSI1_D1P, CSI1_D1N, CSI1_D2P, CSI1_D2N, CSI1_D3P, CSI1_D3N, 368 736 1472 Mbps HSTXDBR DBRData rateREFCLK = 23 MHzCSI0_D0P, CSI0_D0N, CSI0_D1P, CSI0_D1N, CSI0_D2P, CSI0_D2N, CSI0_D3P, CSI0_D3N,CSI1_D0P, CSI1_D0N, CSI1_D1P, CSI1_D1N, CSI1_D2P, CSI1_D2N, CSI1_D3P, CSI1_D3N, 3687361472Mbps REFCLK = 25 MHz 400 800 1600 Mbps REFCLK = 25 MHz4008001600Mbps REFCLK = 26 MHz 416 832 1664 Mbps REFCLK = 26 MHz4168321664Mbps fCLK DDR clock frequency REFCLK = 23 MHz CSI0_CLKP, CSI0_CLKN, CSI1_CLKP, CSI1_CLKN 184 368 736 MHz fCLK CLKDDR clock frequencyREFCLK = 23 MHzCSI0_CLKP, CSI0_CLKN, CSI1_CLKP, CSI1_CLKN184368736MHz REFCLK = 25 MHz 200 400 800 MHz REFCLK = 25 MHz200400800MHz REFCLK = 26 MHz 208 416 832 MHz REFCLK = 26 MHz208416832MHz ΔVCMTX(HF) Common mode voltage variations HF Above 450 MHz CSI0_D0P, CSI0_D0N, CSI0_D1P, CSI0_D1N, CSI0_D2P, CSI0_D2N, CSI0_D3P, CSI0_D3N,CSI0_CLKP, CSI0_CLKN,CSI1_D0P, CSI1_D0N, CSI1_D1P, CSI1_D1N, CSI1_D2P, CSI1_D2N, CSI1_D3P, CSI1_D3N,CSI1_CLKP, CSI1_CLKN 15 mVRMS ΔVCMTX(HF) CMTX(HF)Common mode voltage variations HFAbove 450 MHzCSI0_D0P, CSI0_D0N, CSI0_D1P, CSI0_D1N, CSI0_D2P, CSI0_D2N, CSI0_D3P, CSI0_D3N,CSI0_CLKP, CSI0_CLKN,CSI1_D0P, CSI1_D0N, CSI1_D1P, CSI1_D1N, CSI1_D2P, CSI1_D2N, CSI1_D3P, CSI1_D3N,CSI1_CLKP, CSI1_CLKN15mVRMS RMS ΔVCMTX(LF) Common mode voltage variations LF Between 50 and 450 MHz 25 mVRMS ΔVCMTX(LF) CMTX(LF)Common mode voltage variations LFBetween 50 and 450 MHz25mVRMS RMS tRHS tFHS 20% to 80% rise and fall HS HS data rates ≤ 1 Gbps (UI ≥ 1 ns) 0.3 UI tRHS tFHS RHSFHS20% to 80% rise and fall HSHS data rates ≤ 1 Gbps (UI ≥ 1 ns)0.3UI HS data rates > 1 Gbps (UI ≤ 1 ns) but less than 1.5 Gbps (UI ≥ 0.667 ns) 0.35 UI HS data rates > 1 Gbps (UI ≤ 1 ns) but less than 1.5 Gbps (UI ≥ 0.667 ns)0.35UI Applicable when supporting maximum HS data rates ≤ 1.5 Gbps. 100 ps Applicable when supporting maximum HS data rates ≤ 1.5 Gbps.100ps Applicable for all HS data rates when supporting > 1.5 Gbps. 0.4 UI Applicable for all HS data rates when supporting > 1.5 Gbps.0.4UI Applicable for all HS data rates when supporting > 1.5 Gbps. 50 ps Applicable for all HS data rates when supporting > 1.5 Gbps.50ps SDDTX TX differential return loss fLPMAX HS data rates <1.5 Gbps -18 dB SDDTX TXTX differential return lossfLPMAX LPMAXHS data rates <1.5 Gbps-18dB fH -9 dB fH H-9dB fMAX -3 dB fMAX MAX-3dB fLPMAX HS data rates >1.5 Gbps -18 dB fLPMAX LPMAXHS data rates >1.5 Gbps-18dB fH -4.5 dB fH H-4.5dB fMAX -2.5 dB fMAX MAX-2.5dB SCCTX TX common mode return loss DC to fLPMAX All HS data rates -20 dB SCCTX TXTX common mode return lossDC to fLPMAX LPMAXAll HS data rates-20dB fH -15 dB fH H-15dB fMAX -9 dB fMAX MAX-9dB LPTX DRIVER LPTX DRIVER tRLP Rise time LP 15% to 85% rise time CSI0_D0P, CSI0_D0N, CSI0_D1P, CSI0_D1N, CSI0_D2P, CSI0_D2N, CSI0_D3P, CSI0_D3N,CSI0_CLKP, CSI0_CLKN,CSI1_D0P, CSI1_D0N, CSI1_D1P, CSI1_D1N, CSI1_D2P, CSI1_D2N, CSI1_D3P, CSI1_D3N,CSI1_CLKP, CSI1_CLKN 25 ns tRLP RLPRise time LP 15% to 85% rise timeCSI0_D0P, CSI0_D0N, CSI0_D1P, CSI0_D1N, CSI0_D2P, CSI0_D2N, CSI0_D3P, CSI0_D3N,CSI0_CLKP, CSI0_CLKN,CSI1_D0P, CSI1_D0N, CSI1_D1P, CSI1_D1N, CSI1_D2P, CSI1_D2N, CSI1_D3P, CSI1_D3N,CSI1_CLKP, CSI1_CLKN25ns tFLP Fall time LP 15% to 85% fall time 25 ns tFLP FLPFall time LP 15% to 85% fall time25ns tREOT Rise time post-EoT 30%-85% rise time 35 ns tREOT REOTRise time post-EoT 30%-85% rise time35ns tLP-PULSE-TX Pulse width of the LP exclusive-OR clock First LP exclusive-OR clock pulse after Stop state or last pulse before Stop state 40 ns tLP-PULSE-TX LP-PULSE-TXPulse width of the LP exclusive-OR clock First LP exclusive-OR clock pulse after Stop state or last pulse before Stop state40ns All other pulses 20 ns All other pulses20ns tLP-PER-TX Period of the LP exclusive-OR clock 90 ns tLP-PER-TX LP-PER-TXPeriod of the LP exclusive-OR clock90ns DV/DtSR Slew rate CLOAD = 0 pF 500 mV/ns DV/DtSRSlew rate CLOAD = 0 pFLOAD500mV/ns CLOAD = 5 pF 300 mV/ns CLOAD = 5 pFLOAD300mV/ns CLOAD = 20 pF 250 mV/ns CLOAD = 20 pFLOAD250mV/ns CLOAD = 70 pF 150 mV/ns CLOAD = 70 pFLOAD150mV/ns CLOAD = 0 to 70 pF (falling edge only), data rate ≤ 1.5 Gbps 30 mV/ns CLOAD = 0 to 70 pF (falling edge only), data rate ≤ 1.5 GbpsLOAD30mV/ns CLOAD = 0 to 70 pF (falling edge only), data rate ≤ 1.5 Gbps 30 mV/ns CLOAD = 0 to 70 pF (falling edge only), data rate ≤ 1.5 GbpsLOAD30mV/ns CLOAD = 0 to 70 pF (falling edge only), data rate > 1.5 Gbps 25 mV/ns CLOAD = 0 to 70 pF (falling edge only), data rate > 1.5 GbpsLOAD25mV/ns CLOAD = 0 to 70 pF (falling edge only), data rate > 1.5 Gbps 25 mV/ns CLOAD = 0 to 70 pF (falling edge only), data rate > 1.5 GbpsLOAD25mV/ns CLOAD = 0 to 70 pF (falling edge only) 30 - 0.075×(VO,INST - 700) mV/ns CLOAD = 0 to 70 pF (falling edge only) LOAD30 - 0.075×(VO,INST - 700)mV/ns CLOAD = 0 to 70 pF (falling edge only) 25 - 0.0625×(VO,INST - 550) mV/ns CLOAD = 0 to 70 pF (falling edge only) LOAD25 - 0.0625×(VO,INST - 550)mV/ns CLOAD Load capacitance 0 70 pF CLOAD LOADLoad capacitance 070pF DATA-CLOCK TIMING (, ) DATA-CLOCK TIMING (, ) UIINST UI instantaneous In 1, 2, 3, or 4 lane configurationData rate = 368 Mbps to 1.664 Gbps CSI0_D0P, CSI0_D0N, CSI0_D1P, CSI0_D1N, CSI0_D2P, CSI0_D2N, CSI0_D3P, CSI0_D3N,CSI0_CLKP, CSI0_CLKN,CSI1_D0P, CSI1_D0N, CSI1_D1P, CSI1_D1N, CSI1_D2P, CSI1_D2N, CSI1_D3P, CSI1_D3N,CSI1_CLKP, CSI1_CLKN 0.6 2.7 ns UIINST INSTUI instantaneousIn 1, 2, 3, or 4 lane configurationData rate = 368 Mbps to 1.664 GbpsCSI0_D0P, CSI0_D0N, CSI0_D1P, CSI0_D1N, CSI0_D2P, CSI0_D2N, CSI0_D3P, CSI0_D3N,CSI0_CLKP, CSI0_CLKN,CSI1_D0P, CSI1_D0N, CSI1_D1P, CSI1_D1N, CSI1_D2P, CSI1_D2N, CSI1_D3P, CSI1_D3N,CSI1_CLKP, CSI1_CLKN0.62.7ns ΔUI UI variation UI ≥ 1 ns () -10% 10% UI ΔUIUI variationUI ≥ 1 ns ()-10%10%UI UI < 1 ns () -5% 5% UI UI < 1 ns ()-5%5%UI tSKEW(TX) Data to clock skew (measured at transmitter)Skew between clock and data from ideal center Data rate ≤ 1 Gbps () -0.15 0.15 UIINST tSKEW(TX) SKEW(TX)Data to clock skew (measured at transmitter)Skew between clock and data from ideal centerData rate ≤ 1 Gbps ()-0.150.15UIINST INST 1 Gbps ≤ Data rate ≤ 1.5 Gbps () -0.2 0.2 UIINST 1 Gbps ≤ Data rate ≤ 1.5 Gbps ()-0.20.2UIINST INST tSKEW(TX) static Static data to clock skew Data rate > 1.5 Gbps -0.2 0.2 UIINST tSKEW(TX) staticSKEW(TX)Static data to clock skewData rate > 1.5 Gbps-0.20.2UIINST INST tSKEW(TX) dynamic Dynamic data to clock skew -0.15 0.15 UIINST tSKEW(TX) dynamicSKEW(TX)Dynamic data to clock skew-0.150.15UIINST INST ISI Channel ISI 0.2 UIINST ISIChannel ISI0.2UIINST INST GLOBAL TIMING (, ) GLOBAL TIMING (, ) tCLK-POST HS exit CSI0_D0P, CSI0_D0N, CSI0_D1P, CSI0_D1N, CSI0_D2P, CSI0_D2N, CSI0_D3P, CSI0_D3N,CSI0_CLKP, CSI0_CLKN,CSI1_D0P, CSI1_D0N, CSI1_D1P, CSI1_D1N, CSI1_D2P, CSI1_D2N, CSI1_D3P, CSI1_D3N,CSI1_CLKP, CSI1_CLKN 60 + 52×UIINST ns tCLK-POST CLK-POSTHS exitCSI0_D0P, CSI0_D0N, CSI0_D1P, CSI0_D1N, CSI0_D2P, CSI0_D2N, CSI0_D3P, CSI0_D3N,CSI0_CLKP, CSI0_CLKN,CSI1_D0P, CSI1_D0N, CSI1_D1P, CSI1_D1N, CSI1_D2P, CSI1_D2N, CSI1_D3P, CSI1_D3N,CSI1_CLKP, CSI1_CLKN60 + 52×UIINST INSTns tCLK-PRE Time HS clock shall be driver prior to any associated Data Lane beginning the transition from LP to HS mode 8 UIINST tCLK-PRE CLK-PRETime HS clock shall be driver prior to any associated Data Lane beginning the transition from LP to HS mode8UIINST INST tCLK-PREPARE Clock Lane HS Entry 38 95 ns tCLK-PREPARE CLK-PREPAREClock Lane HS Entry3895ns tCLK-SETTLE Time interval during which the HS receiver shall ignore any Clock Lane HS transitions 95 300 ns tCLK-SETTLE CLK-SETTLETime interval during which the HS receiver shall ignore any Clock Lane HS transitions95300ns tCLK-TERM-EN Time-out at Clock Lane Display Module to enable HS Termination Time for Dn to reach VTERM-EN 38 ns tCLK-TERM-EN CLK-TERM-ENTime-out at Clock Lane Display Module to enable HS TerminationTime for Dn to reach VTERM-EN38ns tCLK-TRAIL Time that the transmitter drives the HS-0 state after the last payload clock bit of a HS transmission burst 60 ns tCLK-TRAIL CLK-TRAILTime that the transmitter drives the HS-0 state after the last payload clock bit of a HS transmission burst60ns tCLK-PREPARE + tCLK-ZERO TCLK-PREPARE + time that the transmitter drives the HS-0 state prior to starting the Clock 300 ns tCLK-PREPARE + tCLK-ZERO CLK-PREPARECLK-ZEROTCLK-PREPARE + time that the transmitter drives the HS-0 state prior to starting the Clock300ns tD-TERM-EN Time for the Data Lane receiver to enable the HS line termination CSI0_D0P, CSI0_D0N, CSI0_D1P, CSI0_D1N, CSI0_D2P, CSI0_D2N, CSI0_D3P, CSI0_D3N,CSI0_CLKP, CSI0_CLKN,CSI1_D0P, CSI1_D0N, CSI1_D1P, CSI1_D1N, CSI1_D2P, CSI1_D2N, CSI1_D3P, CSI1_D3N,CSI1_CLKP, CSI1_CLKN Time for Dn to reach V-TERM-EN 35 + 4×UIINST ns tD-TERM-EN D-TERM-ENTime for the Data Lane receiver to enable the HS line terminationCSI0_D0P, CSI0_D0N, CSI0_D1P, CSI0_D1N, CSI0_D2P, CSI0_D2N, CSI0_D3P, CSI0_D3N,CSI0_CLKP, CSI0_CLKN,CSI1_D0P, CSI1_D0N, CSI1_D1P, CSI1_D1N, CSI1_D2P, CSI1_D2N, CSI1_D3P, CSI1_D3N,CSI1_CLKP, CSI1_CLKNTime for Dn to reach V-TERM-EN35 + 4×UIINST INSTns tEOT Transmitted time interval from the start of tHS-TRAIL to the start of the LP-11 state following a HS burst 105 + 12×UIINST ns tEOT EOTTransmitted time interval from the start of tHS-TRAIL to the start of the LP-11 state following a HS burstHS-TRAIL105 + 12×UIINST INSTns tHS-EXIT Time that the transmitter drives LP=11 following a HS burst 100 ns tHS-EXIT HS-EXITTime that the transmitter drives LP=11 following a HS burst100ns tHS-PREPARE Data Lane HS Entry 40 + 4×UIINST 85 + 6×UIINST ns tHS-PREPARE HS-PREPAREData Lane HS Entry40 + 4×UIINST INST85 + 6×UIINST INSTns tHS-PREPARE + tHS-ZERO tHS-PREPARE + time that the transmitter drives the HS-0 state prior to transmitting the Sync sequence 145 + 10×UIINST ns tHS-PREPARE + tHS-ZERO HS-PREPAREHS-ZEROtHS-PREPARE + time that the transmitter drives the HS-0 state prior to transmitting the Sync sequenceHS-PREPARE145 + 10×UIINST INSTns tHS-SETTLE Time interval during which the HS receiver shall ignore any Data Lane HS transitions, starting from the beginning of tHS-SETTLE 85 + 6×UIINST 145 + 10×UIINST ns tHS-SETTLE HS-SETTLETime interval during which the HS receiver shall ignore any Data Lane HS transitions, starting from the beginning of tHS-SETTLE HS-SETTLE85 + 6×UIINST INST145 + 10×UIINST INSTns tHS-SKIP Time interval during which the HS-RX should ignore any transitions on the Data Lane, following a HS burst. The end point of the interval is defined as the beginning of the LP-11 state following the HS burst. 40 55 + 4×UIINST ns tHS-SKIP HS-SKIPTime interval during which the HS-RX should ignore any transitions on the Data Lane, following a HS burst. The end point of the interval is defined as the beginning of the LP-11 state following the HS burst.4055 + 4×UIINST INSTns tHS-TRAIL Data Lane HS Exit CSI0_D0P, CSI0_D0N, CSI0_D1P, CSI0_D1N, CSI0_D2P, CSI0_D2N, CSI0_D3P, CSI0_D3N,CSI0_CLKP, CSI0_CLKN,CSI1_D0P, CSI1_D0N, CSI1_D1P, CSI1_D1N, CSI1_D2P, CSI1_D2N, CSI1_D3P, CSI1_D3N,CSI1_CLKP, CSI1_CLKN 60 + 4×UIINST ns tHS-TRAIL HS-TRAILData Lane HS ExitCSI0_D0P, CSI0_D0N, CSI0_D1P, CSI0_D1N, CSI0_D2P, CSI0_D2N, CSI0_D3P, CSI0_D3N,CSI0_CLKP, CSI0_CLKN,CSI1_D0P, CSI1_D0N, CSI1_D1P, CSI1_D1N, CSI1_D2P, CSI1_D2N, CSI1_D3P, CSI1_D3N,CSI1_CLKP, CSI1_CLKN60 + 4×UIINST INSTns tLPX Transmitted length of LP state 50 ns tLPX LPXTransmitted length of LP state50ns tWAKEUP Recovery Time from Ultra Low Power State (ULPS) 1 ms tWAKEUP WAKEUPRecovery Time from Ultra Low Power State (ULPS)1ms tINIT Initialization period CSI0_D0P, CSI0_D0N, CSI0_D1P, CSI0_D1N, CSI0_D2P, CSI0_D2N, CSI0_D3P, CSI0_D3N,CSI0_CLKP, CSI0_CLKN,CSI1_D0P, CSI1_D0N, CSI1_D1P, CSI1_D1N, CSI1_D2P, CSI1_D2N, CSI1_D3P, CSI1_D3N,CSI1_CLKP, CSI1_CLKN 100 µs tINIT INITInitialization periodCSI0_D0P, CSI0_D0N, CSI0_D1P, CSI0_D1N, CSI0_D2P, CSI0_D2N, CSI0_D3P, CSI0_D3N,CSI0_CLKP, CSI0_CLKN,CSI1_D0P, CSI1_D0N, CSI1_D1P, CSI1_D1N, CSI1_D2P, CSI1_D2N, CSI1_D3P, CSI1_D3N,CSI1_CLKP, CSI1_CLKN100µs CLOAD includes the low-frequency equivalent transmission line capacitance. The capacitance of TX and RX are assumed to always be <10 pF. The distributed line capacitance can be up to 50 pF for a transmission line with 2 ns delay. When the output voltage is between 700 mV and 930 mV Applicable when the supported data rate ≤ 1.5 Gbps When the output voltage is between 550 mV and 790 mV Applicable when the supported data rate > 1.5 Gbps. CLOAD includes the low-frequency equivalent transmission line capacitance. The capacitance of TX and RX are assumed to always be <10 pF. The distributed line capacitance can be up to 50 pF for a transmission line with 2 ns delay.LOADWhen the output voltage is between 700 mV and 930 mV Applicable when the supported data rate ≤ 1.5 GbpsWhen the output voltage is between 550 mV and 790 mV Applicable when the supported data rate > 1.5 Gbps. Recommended Timing for the Serial Control Bus A Removed table note for the Recommended Timing for the Serial Control Bus table yes Over I2C supply and temperature ranges unless otherwise specified. MIN TYP MAX UNIT fSCL SCL Clock Frequency Standard-mode >0 100 kHz Fast-mode >0 400 kHz Fast-mode Plus >0 1 MHz tLOW SCL Low Period Standard-mode 4.7 µs Fast-mode 1.3 µs Fast-mode Plus 0.5 µs tHIGH SCL High Period Standard-mode 4.0 µs Fast-mode 0.6 µs Fast-mode Plus 0.26 µs tHD;STA Hold time for a start or a repeated start condition Standard-mode 4.0 µs Fast-mode 0.6 µs Fast-mode Plus 0.26 µs tSU;STA Set up time for a start or a repeated start condition Standard-mode 4.7 µs Fast-mode 0.6 µs Fast-mode Plus 0.26 µs tHD;DAT Data hold time Standard-mode 0 µs Fast-mode 0 µs Fast-mode Plus 0 µs tSU;DAT Data set up time Standard-mode 250 ns Fast -mode 100 ns Fast-mode Plus 50 ns tSU;STO Set up time for STOP condition Standard-mode 4.0 µs Fast-mode 0.6 µs Fast-mode Plus 0.26 µs tBUF Bus free time between STOP and START Standard-mode 4.7 µs Fast-mode 1.3 µs Fast-mode Plus 0.5 µs tr SCL & SDA rise time Standard-mode 1000 ns Fast-mode 300 ns Fast-mode Plus 120 ns tf SCL & SDA fall time Standard-mode 300 ns Fast-mode 300 ns Fast-mode Plus 120 ns Cb Capacitive load for each bus line Standard-mode 400 pF Fast-mode 400 pF Fast-mode Plus 550 pF tVD:DAT Data valid time Standard-mode 3.45 µs Fast-mode 0.9 µs Fast-mode Plus 0.45 µs tVD;ACK Data vallid acknowledge time Standard-mode 3.45 µs Fast-mode 0.9 µs Fast-mode Plus 0.45 µs tSP Input filter Fast-mode 50 ns Fast-mode Plus 50 ns Recommended Timing for the Serial Control Bus A Removed table note for the Recommended Timing for the Serial Control Bus table yes A Removed table note for the Recommended Timing for the Serial Control Bus table yes A Removed table note for the Recommended Timing for the Serial Control Bus table yes ARemoved table note for the Recommended Timing for the Serial Control Bus tableRecommended Timing for the Serial Control Busyes Over I2C supply and temperature ranges unless otherwise specified. MIN TYP MAX UNIT fSCL SCL Clock Frequency Standard-mode >0 100 kHz Fast-mode >0 400 kHz Fast-mode Plus >0 1 MHz tLOW SCL Low Period Standard-mode 4.7 µs Fast-mode 1.3 µs Fast-mode Plus 0.5 µs tHIGH SCL High Period Standard-mode 4.0 µs Fast-mode 0.6 µs Fast-mode Plus 0.26 µs tHD;STA Hold time for a start or a repeated start condition Standard-mode 4.0 µs Fast-mode 0.6 µs Fast-mode Plus 0.26 µs tSU;STA Set up time for a start or a repeated start condition Standard-mode 4.7 µs Fast-mode 0.6 µs Fast-mode Plus 0.26 µs tHD;DAT Data hold time Standard-mode 0 µs Fast-mode 0 µs Fast-mode Plus 0 µs tSU;DAT Data set up time Standard-mode 250 ns Fast -mode 100 ns Fast-mode Plus 50 ns tSU;STO Set up time for STOP condition Standard-mode 4.0 µs Fast-mode 0.6 µs Fast-mode Plus 0.26 µs tBUF Bus free time between STOP and START Standard-mode 4.7 µs Fast-mode 1.3 µs Fast-mode Plus 0.5 µs tr SCL & SDA rise time Standard-mode 1000 ns Fast-mode 300 ns Fast-mode Plus 120 ns tf SCL & SDA fall time Standard-mode 300 ns Fast-mode 300 ns Fast-mode Plus 120 ns Cb Capacitive load for each bus line Standard-mode 400 pF Fast-mode 400 pF Fast-mode Plus 550 pF tVD:DAT Data valid time Standard-mode 3.45 µs Fast-mode 0.9 µs Fast-mode Plus 0.45 µs tVD;ACK Data vallid acknowledge time Standard-mode 3.45 µs Fast-mode 0.9 µs Fast-mode Plus 0.45 µs tSP Input filter Fast-mode 50 ns Fast-mode Plus 50 ns Over I2C supply and temperature ranges unless otherwise specified. MIN TYP MAX UNIT fSCL SCL Clock Frequency Standard-mode >0 100 kHz Fast-mode >0 400 kHz Fast-mode Plus >0 1 MHz tLOW SCL Low Period Standard-mode 4.7 µs Fast-mode 1.3 µs Fast-mode Plus 0.5 µs tHIGH SCL High Period Standard-mode 4.0 µs Fast-mode 0.6 µs Fast-mode Plus 0.26 µs tHD;STA Hold time for a start or a repeated start condition Standard-mode 4.0 µs Fast-mode 0.6 µs Fast-mode Plus 0.26 µs tSU;STA Set up time for a start or a repeated start condition Standard-mode 4.7 µs Fast-mode 0.6 µs Fast-mode Plus 0.26 µs tHD;DAT Data hold time Standard-mode 0 µs Fast-mode 0 µs Fast-mode Plus 0 µs tSU;DAT Data set up time Standard-mode 250 ns Fast -mode 100 ns Fast-mode Plus 50 ns tSU;STO Set up time for STOP condition Standard-mode 4.0 µs Fast-mode 0.6 µs Fast-mode Plus 0.26 µs tBUF Bus free time between STOP and START Standard-mode 4.7 µs Fast-mode 1.3 µs Fast-mode Plus 0.5 µs tr SCL & SDA rise time Standard-mode 1000 ns Fast-mode 300 ns Fast-mode Plus 120 ns tf SCL & SDA fall time Standard-mode 300 ns Fast-mode 300 ns Fast-mode Plus 120 ns Cb Capacitive load for each bus line Standard-mode 400 pF Fast-mode 400 pF Fast-mode Plus 550 pF tVD:DAT Data valid time Standard-mode 3.45 µs Fast-mode 0.9 µs Fast-mode Plus 0.45 µs tVD;ACK Data vallid acknowledge time Standard-mode 3.45 µs Fast-mode 0.9 µs Fast-mode Plus 0.45 µs tSP Input filter Fast-mode 50 ns Fast-mode Plus 50 ns Over I2C supply and temperature ranges unless otherwise specified. MIN TYP MAX UNIT fSCL SCL Clock Frequency Standard-mode >0 100 kHz Fast-mode >0 400 kHz Fast-mode Plus >0 1 MHz tLOW SCL Low Period Standard-mode 4.7 µs Fast-mode 1.3 µs Fast-mode Plus 0.5 µs tHIGH SCL High Period Standard-mode 4.0 µs Fast-mode 0.6 µs Fast-mode Plus 0.26 µs tHD;STA Hold time for a start or a repeated start condition Standard-mode 4.0 µs Fast-mode 0.6 µs Fast-mode Plus 0.26 µs tSU;STA Set up time for a start or a repeated start condition Standard-mode 4.7 µs Fast-mode 0.6 µs Fast-mode Plus 0.26 µs tHD;DAT Data hold time Standard-mode 0 µs Fast-mode 0 µs Fast-mode Plus 0 µs tSU;DAT Data set up time Standard-mode 250 ns Fast -mode 100 ns Fast-mode Plus 50 ns tSU;STO Set up time for STOP condition Standard-mode 4.0 µs Fast-mode 0.6 µs Fast-mode Plus 0.26 µs tBUF Bus free time between STOP and START Standard-mode 4.7 µs Fast-mode 1.3 µs Fast-mode Plus 0.5 µs tr SCL & SDA rise time Standard-mode 1000 ns Fast-mode 300 ns Fast-mode Plus 120 ns tf SCL & SDA fall time Standard-mode 300 ns Fast-mode 300 ns Fast-mode Plus 120 ns Cb Capacitive load for each bus line Standard-mode 400 pF Fast-mode 400 pF Fast-mode Plus 550 pF tVD:DAT Data valid time Standard-mode 3.45 µs Fast-mode 0.9 µs Fast-mode Plus 0.45 µs tVD;ACK Data vallid acknowledge time Standard-mode 3.45 µs Fast-mode 0.9 µs Fast-mode Plus 0.45 µs tSP Input filter Fast-mode 50 ns Fast-mode Plus 50 ns Over I2C supply and temperature ranges unless otherwise specified.2 MIN TYP MAX UNIT fSCL SCL Clock Frequency Standard-mode >0 100 kHz Fast-mode >0 400 kHz Fast-mode Plus >0 1 MHz tLOW SCL Low Period Standard-mode 4.7 µs Fast-mode 1.3 µs Fast-mode Plus 0.5 µs tHIGH SCL High Period Standard-mode 4.0 µs Fast-mode 0.6 µs Fast-mode Plus 0.26 µs tHD;STA Hold time for a start or a repeated start condition Standard-mode 4.0 µs Fast-mode 0.6 µs Fast-mode Plus 0.26 µs tSU;STA Set up time for a start or a repeated start condition Standard-mode 4.7 µs Fast-mode 0.6 µs Fast-mode Plus 0.26 µs tHD;DAT Data hold time Standard-mode 0 µs Fast-mode 0 µs Fast-mode Plus 0 µs tSU;DAT Data set up time Standard-mode 250 ns Fast -mode 100 ns Fast-mode Plus 50 ns tSU;STO Set up time for STOP condition Standard-mode 4.0 µs Fast-mode 0.6 µs Fast-mode Plus 0.26 µs tBUF Bus free time between STOP and START Standard-mode 4.7 µs Fast-mode 1.3 µs Fast-mode Plus 0.5 µs tr SCL & SDA rise time Standard-mode 1000 ns Fast-mode 300 ns Fast-mode Plus 120 ns tf SCL & SDA fall time Standard-mode 300 ns Fast-mode 300 ns Fast-mode Plus 120 ns Cb Capacitive load for each bus line Standard-mode 400 pF Fast-mode 400 pF Fast-mode Plus 550 pF tVD:DAT Data valid time Standard-mode 3.45 µs Fast-mode 0.9 µs Fast-mode Plus 0.45 µs tVD;ACK Data vallid acknowledge time Standard-mode 3.45 µs Fast-mode 0.9 µs Fast-mode Plus 0.45 µs tSP Input filter Fast-mode 50 ns Fast-mode Plus 50 ns MIN TYP MAX UNIT MIN TYP MAX UNIT MINTYPMAXUNIT fSCL SCL Clock Frequency Standard-mode >0 100 kHz Fast-mode >0 400 kHz Fast-mode Plus >0 1 MHz tLOW SCL Low Period Standard-mode 4.7 µs Fast-mode 1.3 µs Fast-mode Plus 0.5 µs tHIGH SCL High Period Standard-mode 4.0 µs Fast-mode 0.6 µs Fast-mode Plus 0.26 µs tHD;STA Hold time for a start or a repeated start condition Standard-mode 4.0 µs Fast-mode 0.6 µs Fast-mode Plus 0.26 µs tSU;STA Set up time for a start or a repeated start condition Standard-mode 4.7 µs Fast-mode 0.6 µs Fast-mode Plus 0.26 µs tHD;DAT Data hold time Standard-mode 0 µs Fast-mode 0 µs Fast-mode Plus 0 µs tSU;DAT Data set up time Standard-mode 250 ns Fast -mode 100 ns Fast-mode Plus 50 ns tSU;STO Set up time for STOP condition Standard-mode 4.0 µs Fast-mode 0.6 µs Fast-mode Plus 0.26 µs tBUF Bus free time between STOP and START Standard-mode 4.7 µs Fast-mode 1.3 µs Fast-mode Plus 0.5 µs tr SCL & SDA rise time Standard-mode 1000 ns Fast-mode 300 ns Fast-mode Plus 120 ns tf SCL & SDA fall time Standard-mode 300 ns Fast-mode 300 ns Fast-mode Plus 120 ns Cb Capacitive load for each bus line Standard-mode 400 pF Fast-mode 400 pF Fast-mode Plus 550 pF tVD:DAT Data valid time Standard-mode 3.45 µs Fast-mode 0.9 µs Fast-mode Plus 0.45 µs tVD;ACK Data vallid acknowledge time Standard-mode 3.45 µs Fast-mode 0.9 µs Fast-mode Plus 0.45 µs tSP Input filter Fast-mode 50 ns Fast-mode Plus 50 ns fSCL SCL Clock Frequency Standard-mode >0 100 kHz fSCL SCLSCL Clock FrequencyStandard-mode>0100kHz Fast-mode >0 400 kHz Fast-mode>0400kHz Fast-mode Plus >0 1 MHz Fast-mode Plus>01MHz tLOW SCL Low Period Standard-mode 4.7 µs tLOW LOWSCL Low PeriodStandard-mode4.7µs Fast-mode 1.3 µs Fast-mode1.3µs Fast-mode Plus 0.5 µs Fast-mode Plus0.5µs tHIGH SCL High Period Standard-mode 4.0 µs tHIGH HIGHSCL High PeriodStandard-mode4.0µs Fast-mode 0.6 µs Fast-mode0.6µs Fast-mode Plus 0.26 µs Fast-mode Plus0.26µs tHD;STA Hold time for a start or a repeated start condition Standard-mode 4.0 µs tHD;STA HD;STAHold time for a start or a repeated start conditionStandard-mode4.0µs Fast-mode 0.6 µs Fast-mode0.6µs Fast-mode Plus 0.26 µs Fast-mode Plus0.26µs tSU;STA Set up time for a start or a repeated start condition Standard-mode 4.7 µs tSU;STA SU;STASet up time for a start or a repeated start conditionStandard-mode4.7µs Fast-mode 0.6 µs Fast-mode0.6µs Fast-mode Plus 0.26 µs Fast-mode Plus0.26µs tHD;DAT Data hold time Standard-mode 0 µs tHD;DAT HD;DATData hold timeStandard-mode0µs Fast-mode 0 µs Fast-mode0µs Fast-mode Plus 0 µs Fast-mode Plus0µs tSU;DAT Data set up time Standard-mode 250 ns tSU;DAT SU;DATData set up timeStandard-mode250ns Fast -mode 100 ns Fast -mode100ns Fast-mode Plus 50 ns Fast-mode Plus50ns tSU;STO Set up time for STOP condition Standard-mode 4.0 µs tSU;STO SU;STOSet up time for STOP conditionStandard-mode4.0µs Fast-mode 0.6 µs Fast-mode0.6µs Fast-mode Plus 0.26 µs Fast-mode Plus0.26µs tBUF Bus free time between STOP and START Standard-mode 4.7 µs tBUF BUFBus free time between STOP and STARTStandard-mode4.7µs Fast-mode 1.3 µs Fast-mode1.3µs Fast-mode Plus 0.5 µs Fast-mode Plus0.5µs tr SCL & SDA rise time Standard-mode 1000 ns tr rSCL & SDA rise timeStandard-mode1000ns Fast-mode 300 ns Fast-mode300ns Fast-mode Plus 120 ns Fast-mode Plus120ns tf SCL & SDA fall time Standard-mode 300 ns tf fSCL & SDA fall timeStandard-mode300ns Fast-mode 300 ns Fast-mode300ns Fast-mode Plus 120 ns Fast-mode Plus120ns Cb Capacitive load for each bus line Standard-mode 400 pF Cb bCapacitive load for each bus lineStandard-mode400pF Fast-mode 400 pF Fast-mode400pF Fast-mode Plus 550 pF Fast-mode Plus550pF tVD:DAT Data valid time Standard-mode 3.45 µs tVD:DAT VD:DATData valid timeStandard-mode3.45µs Fast-mode 0.9 µs Fast-mode0.9µs Fast-mode Plus 0.45 µs Fast-mode Plus0.45µs tVD;ACK Data vallid acknowledge time Standard-mode 3.45 µs tVD;ACK VD;ACKData vallid acknowledge timeStandard-mode3.45µs Fast-mode 0.9 µs Fast-mode0.9µs Fast-mode Plus 0.45 µs Fast-mode Plus0.45µs tSP Input filter Fast-mode 50 ns tSP SPInput filterFast-mode50ns Fast-mode Plus 50 ns Fast-mode Plus50ns Timing Diagrams D 20230921 Updated Timing Diagrams section figure titles to align with the figures yes D 20230712 Removed obstructions in CSI-2 General Frame Format figure to make text clearer yes D 20230804 Updated the title of the section with timing figures to Timing Diagrams yes LVCMOS Transition Times FPD-Link Receiver VID, VIN , VCM Deserializer Data Lock Time I2C Serial Control Bus Timing Clock and Data Timing in HS Transmission Switching the Clock Lane between Clock Transmission and Low-Power Mode High Speed Data Transmission Burst Long Line Packets and Short Frame Sync Packets CSI-2 General Frame Format (Single Rx / VC) 4 MIPI Data Lane Configuration Timing Diagrams D 20230921 Updated Timing Diagrams section figure titles to align with the figures yes D 20230712 Removed obstructions in CSI-2 General Frame Format figure to make text clearer yes D 20230804 Updated the title of the section with timing figures to Timing Diagrams yes D 20230921 Updated Timing Diagrams section figure titles to align with the figures yes D 20230712 Removed obstructions in CSI-2 General Frame Format figure to make text clearer yes D 20230804 Updated the title of the section with timing figures to Timing Diagrams yes D 20230921 Updated Timing Diagrams section figure titles to align with the figures yes D20230921Updated Timing Diagrams section figure titles to align with the figuresyes D 20230712 Removed obstructions in CSI-2 General Frame Format figure to make text clearer yes D20230712Removed obstructions in CSI-2 General Frame Format figure to make text cleareryes D 20230804 Updated the title of the section with timing figures to Timing Diagrams yes D20230804Updated the title of the section with timing figures to Timing Diagramsyes LVCMOS Transition Times FPD-Link Receiver VID, VIN , VCM Deserializer Data Lock Time I2C Serial Control Bus Timing Clock and Data Timing in HS Transmission Switching the Clock Lane between Clock Transmission and Low-Power Mode High Speed Data Transmission Burst Long Line Packets and Short Frame Sync Packets CSI-2 General Frame Format (Single Rx / VC) 4 MIPI Data Lane Configuration LVCMOS Transition Times FPD-Link Receiver VID, VIN , VCM Deserializer Data Lock Time I2C Serial Control Bus Timing Clock and Data Timing in HS Transmission Switching the Clock Lane between Clock Transmission and Low-Power Mode High Speed Data Transmission Burst Long Line Packets and Short Frame Sync Packets CSI-2 General Frame Format (Single Rx / VC) 4 MIPI Data Lane Configuration LVCMOS Transition Times LVCMOS Transition Times FPD-Link Receiver VID, VIN , VCM FPD-Link Receiver VID, VIN , VCM Deserializer Data Lock Time Deserializer Data Lock Time I2C Serial Control Bus Timing I2C Serial Control Bus Timing Clock and Data Timing in HS Transmission Clock and Data Timing in HS Transmission Switching the Clock Lane between Clock Transmission and Low-Power Mode Switching the Clock Lane between Clock Transmission and Low-Power Mode High Speed Data Transmission Burst High Speed Data Transmission Burst Long Line Packets and Short Frame Sync Packets Long Line Packets and Short Frame Sync Packets CSI-2 General Frame Format (Single Rx / VC) CSI-2 General Frame Format (Single Rx / VC) 4 MIPI Data Lane Configuration 4 MIPI Data Lane Configuration Typical Characteristics Typical 4 Gbps Forward Channel Monitor Loop Through Waveform (CMLOUT) Typical 50 Mbps Back Channel Output Waveform Typical Characteristics Typical 4 Gbps Forward Channel Monitor Loop Through Waveform (CMLOUT) Typical 50 Mbps Back Channel Output Waveform Typical 4 Gbps Forward Channel Monitor Loop Through Waveform (CMLOUT) Typical 50 Mbps Back Channel Output Waveform Typical 4 Gbps Forward Channel Monitor Loop Through Waveform (CMLOUT) Typical 50 Mbps Back Channel Output Waveform Typical 4 Gbps Forward Channel Monitor Loop Through Waveform (CMLOUT) Typical 4 Gbps Forward Channel Monitor Loop Through Waveform (CMLOUT) Typical 50 Mbps Back Channel Output Waveform Typical 50 Mbps Back Channel Output Waveform Detailed Description Overview The DS90UB960-Q1 is a sensor hub that accepts four sensor inputs from a FPD-Link III interface. When coupled with ADAS FPD-Link III serializers (DS90UB953-Q1, DS90UB935-Q1, DS90UB933-Q1 or DS90UB913A-Q1), the device combines data streams from multiple sensor sources onto one or two MIPI CSI-2 port(s) with up to four data lanes on each port. Serializer Compatibility SERIALIZER DS90UB953-Q1 DS90UB935-Q1 DS90UB933-Q1 DS90UB913A-Q1 Compatibility Yes Yes Yes Yes Functional Description The DS90UB960-Q1 is a sensor hub that aggregates up to four inputs acquired from a FPD-Link III stream and transmitted over a MIPI sensor serial interface (CSI-2). When coupled with the DS90UB953-Q1, DS90UB935-Q1, DS90UB933-Q1, or DS90UB913A-Q1 FPD-Link III serializers, the DS90UB960-Q1 receives data streams from multiple imagers that can be multiplexed on the same CSI-2 links. When paired with the DS90UB953-Q1 or DS90UB935-Q1, the DS90UB960-Q1 operates with the full feature set. When in the backward-compatible mode paired with a DS90UB933-Q1 or DS90UB913A-Q1, the device operates with basic functionality. The DS90UB960-Q1 supplies two MIPI CSI-2 ports, configured with four lanes per port with up to 1.664 Gbps per lane. The second MIPI CSI-2 output port is available to provide either more bandwidth or supply a second replicated output. The DS90UB960-Q1 can support multiple data formats (programmable as RAW, YUV, RGB) and different sensor resolutions. The CSI-2 Tx module accommodates both image data and non-image data (including synchronization or embedded data packets). The DS90UB960-Q1 CSI-2 interface combines each of the sensor data streams into packets designated for each virtual channel. The output generated is composed of virtual channels to separate different streams to be interleaved. Each virtual channel is identified by a unique channel identification number in the packet header. When the DS90UB960-Q1 is paired with a CSI-2 serializer, the received FPD-Link III forward channel is constructed in 40-bit long frames. Each encoded frame contains video payload data, I2C forward channel data, and additional information on framing, data integrity and link diagnostics. The high-speed, serial bit stream from the CSI-2 serializer contains an embedded clock and DC-balancing to allow sufficient data line transitions for enhanced signal quality. When paired with ADAS serializers in RAW input mode, the received FPD-Link III forward channel is similarly constructed at a lower line rate in 28-bit long frames. The DS90UB960-Q1 device recovers a high-speed, FPD-Link III forward channel signal and generates a bidirectional control channel control signal in the reverse channel direction. The DS90UB960-Q1 converts the FPD-Link III stream into a MIPI CSI-2 output interface designed to support automotive sensors, including 2MP/60fps and 4MP/30fps image sensors. The DS90UB960-Q1 device has four receive input ports to accept up to four sensor streams simultaneously. The control channel function of the serializer/deserializer pair supplies bidirectional communication between the image sensors and ECU. The integrated bidirectional control channel transfers data bidirectionally over the same differential pair used for video data interface. This interface has advantages over other chipsets because the interface eliminates the need for additional wires for programming and control. The bidirectional control channel bus is controlled through an I2C port. The bidirectional control channel supplies continuous low latency communication and is not dependent on video blanking intervals. The DS90UB953-Q1 / DS90UB960-Q1 chipset can operate entirely off of the back channel frequency clock generated by the DS90UB960-Q1 and recovered by the DS90UB953-Q1. The DS90UB953-Q1 provides the reference clock source for the sensor based on the recovered back channel clock. Synchronous clocking mode has distinct advantages in a multi-sensor system by locking all of the sensors and the receiver to a common reference in the same clock domain, which reduces or eliminates the need for data buffering and re-synchronization. This mode also eliminates the cost, space, and potential failure point of a reference oscillator within the sensor. The DS90UB953-Q1 / DS90UB960-Q1 chipset gives customers the choice to work with different clocking schemes. The DS90UB953-Q1 / DS90UB960-Q1 chipset can also use an external oscillator as the reference clock source for the PLL as the primary reference clock to the serializer (see the DS90UB953-Q1 data sheet). Functional Block Diagram Functional Block Diagram Feature Description The DS90UB960-Q1 provides a 4:2 hub for sensor applications. The device includes four FPD-Link III inputs for sensor data streams from up to four DS90UB953-Q1 serializers. The interfaces are also backward-compatible to DS90UB933-Q1 or DS90UB913A-Q1 serializers. Data received from the four input ports is aggregated onto one or two 4-lane CSI-2 interfaces. Device Functional Modes The DS90UB960-Q1 supports two main operating modes: CSI-2 Mode (DS90UB953-Q1 and DS90UB935-Q1 compatible) RAW Mode (DS90UB933-Q1 and DS90UB913A-Q1 compatible) The two modes mainly control the FPD-Link III receiver operation of the device. In both cases, the output format for the device is CSI-2 through one or two CSI-2 transmit ports. Each RX input port can be individually configured for CSI-2 or RAW modes of operation. The input mode of operation is controlled by the FPD3_MODE 0x6D[1:0] register bits in the PORT_CONFIG register. The input mode may also be controlled by the MODE strap pin. The DS90UB960-Q1 includes forwarding control to allow multiple video streams from any of the received ports to be mapped to either of the CSI-2 ports. CSI-2 Mode D Clarified the clock speed and the configuration settings of non-synchronous clock mode yes When operating in CSI-2 Mode, the receives CSI-2 formatted data on up to four FPD-Link III input ports and forwards the data to one or two CSI-2 transmit ports. The deserializer can operate in CSI-2 mode with synchronous back channel reference or non-synchronous mode. The forward channel line rate is independent of the CSI-2 rate in synchronous or non-synchronous with external clock mode. The mode supports the remapping of Virtual Channel IDs at the input of each receive port. This remapping allows the receivers to handle conflicting VC-IDs for input streams from multiple sensors and to send those streams to the same CSI-2 transmit port. In CSI-2 mode each deserializer Rx Port can support an FPD-Link III line rate up to 4.16 Gbps, where the line (or forward channel) and back channel rates are based on the reference frequency used for the serializer: In Synchronous mode based on REFCLK input frequency reference, the FPD-Link III forward channel rate is a fixed value of 160 × REFCLK. FPD3_PCLK = 4 × REFCLK and back channel rate = 2 × REFCLK. For example with REFCLK = 25 MHz, forward channel data rate = 4.0 Gbps, FPD3_PCLK = 100 MHz, back channel data rate = 50 Mbps. In Non-synchronous clocking mode when the DS90UB953-Q1 uses external reference clock (CLK_IN) the FPD-Link line rate is typically CLK_IN × 80, FPD3_PCLK = 2 × CLK_IN (CLK_IN = 25 - 52 MHz) or 1 x CLK_IN (CLK_IN = 50 - 104 MHz), based on serializer CLKIN_DIV selection. The back channel data rate must be set to 10 Mbps using Register 0x58. For example, with CLK_IN = 50 MHz, forward channel rate = 4 Gbps, FPD3_PCLK = 100 MHz, REFCLK = 25 MHz, and the back channel rate is 10 Mbps. The sensor CSI-2 rate is independent of the CLK_IN. RAW Mode D Added information about YUV support yes In RAW mode, the DS90UB960-Q1 receives RAW8, RAW10, or RAW12 data from a DS90UB933-Q1 or DS90UB913-Q1 serializer. The data is translated into a RAW8, RAW10, or RAW12 CSI-2 video stream for forwarding on one of the CSI-2 transmit ports. For each input port, the CSI-2 packet header VC-ID and Data Type are programmable. In RAW mode, each Rx Port can support up to: 12 bits of DATA + 2 SYNC bits for an input PCLK range of 37.5 MHz to 100 MHz (75 MHz for DS90UB913A-Q1) in the 12-bit, high-frequency mode. Line rate = PCLK × (2/3) × 28. For example, PCLK = 100 MHz, line rate = (100 MHz) × (2/3) × 28 = 1.87 Gbps. Note: No HS/VS restrictions (raw). NOTE: The back channel rate must be set to 2.5 Mbps in this mode. 12 bits of DATA + 2 bits SYNC for an input PCLK range of 25 MHz to 50 MHz in the 12-bit, low-frequency mode. Line rate = PCLK × 28. For example, PCLK = 50 MHz, line rate = 50 MHz × 28 = 1.40 Gbps. Note: No HS/VS restrictions (raw). The back channel rate must be set to 2.5 Mbps in this mode. 10 bits of DATA + 2 SYNC bits for an input PCLK range of 50 MHz to 100 MHz in the 10-bit mode. Line rate = (PCLK / 2) × 28. For example, PCLK = 100 MHz, line rate = (100 MHz / 2) × 28 = 1.40 Gbps. Note: HS/HV is restricted to no more than one transition per 10 PCLK cycles. The back channel rate must be set to 2.5 Mbps in this mode. When operating with a DVP serializer, the DS90UB960-Q1 deserializer also supports DVP formats such as YUV-422 which have the same pixel packing as RAW8, RAW10 or RAW12. For example; there are 3 YUV CSI-2 data types that have the same pixel packing as RAW10: YUV420 10 bit, YUV420 10 bit Chroma shifted or YUV422 10 bit. These formats can be used as well as 8 bit and 12 bit YUV formats which adhere to the same structure as RAW8 and RAW12 respectively. MODE Pin D 20230807 Added clarification that MODE pin option 0 straps the device to CSI-2 Non-Synchronous back channel and MODE pin option 4 straps the device to CSI-2 Synchronous back channel Configuration of the device may be done through the MODE input strap pin, or through the configuration register bits. A pullup resistor and a pulldown resistor of suggested values may be used to set the voltage ratio of the MODE input (VMODE) and VDD18 to select one of the four possible modes. Possible configurations are: CSI-2 Mode (DS90UB953-Q1 and DS90UB935-Q1 compatible) 40-bit forward channel frame 50-Mbps back channel rate for serializer operation in Synchronous mode (default) 10-Mbps back channel rate for serializer operation in Non-synchronous mode (must be programmed by setting BC_FREQ_SELECT register 0x58[2:0] = 010)) 12-bit LF / 12-bit HF / 10-bit RAW modes (DS90UB933-Q1 and DS90UB913A-Q1 compatible) 28-bit forward channel frame 2.5-Mbps back channel rate (default) Strap Pin Connection Diagram Strap Configuration Mode Select NO. VMODE VOLTAGE RANGE VIDX TARGET VOLTAGE SUGGESTED STRAP RESISTORS (1% TOL) RX MODE VMIN VTYP VMAX VDD18 = 1.80 V RHIGH ( kΩ ) RLOW ( kΩ ) 0 0 0 0.131 × V(VDD18) 0 OPEN 10.0 CSI-2 Non-Synchronous Mode 1 0.179 × V(VDD18) 0.213 × V(VDD18) 0.247 × V(VDD18) 0.374 88.7 23.2 RAW12 LF 2 0.296 × V(VDD18) 0.330 × V(VDD18) 0.362 × V(VDD18) 0.582 75.0 35.7 RAW12 HF 3 0.412 × V(VDD18) 0.443 × V(VDD18) 0.474 × V(VDD18) 0.792 71.5 56.2 RAW10 4 0.525 × V(VDD18) 0.559 × V(VDD18) 0.592 × V(VDD18) 0.995 78.7 97.6 CSI-2 Synchronous Mode 5 0.642 × V(VDD18) 0.673 × V(VDD18) 0.704 × V(VDD18) 1.202 39.2 78.7 RAW12 LF 6 0.761 × V(VDD18) 0.792 × V(VDD18) 0.823 × V(VDD18) 1.420 25.5 95.3 RAW12 HF 7 0.876 × V(VDD18) V(VDD18) V(VDD18) 1.8 10.0 OPEN RAW10 The strapped values can be viewed and/or modified in the following locations: RX Mode – Port Configuration FPD3_MODE Register 0x6D[1:0] bits REFCLK A valid 23-MHz to 26-MHz reference clock is required on the REFCLK pin 5 for precise frequency operation. The REFCLK frequency defines all internal clock timers, including the back channel rate, I2C timers, CSI-2 datarate, FrameSync signal parameters, and other timing critical internal circuitry. REFCLK input must be continuous. If the REFCLK input does not detect a transition more than 20 µs, this may cause a disruption in the CSI-2 output. REFCLK should be applied to the DS90UB960-Q1 only when the supply rails are above minimum levels (see ). At start-up, the DS90UB960-Q1 defaults to an internal oscillator to generate an backup internal reference clock at nominal frequency of 25 MHz ±10%. As an option for mitigating EMI / EMC, the DS90UB960-Q1 is capable of tolerating a REFCLK with spread-spectrum clocking (SSC) profile with up to ±0.5% amplitude deviations (center spread) or up to 1% amplitude deviations (down spread) and up to 33-kHz frequency modulation from a clock source. The REFCLK LVCMOS input oscillator specifications are listed in . REFCLK Oscillator Specifications PARAMETER TEST CONDITIONS MIN TYP MAX UNIT REFERENCE CLOCK Frequency tolerance with aging –40°C ≤ TA ≤ 105°C, aging, no spread-spectrum ±100 ppm Amplitude 800 1200 V(VDDIO) mVp-p Symmetry Duty Cycle 40% 50% 60% Rise and fall time 10% – 90% 6 ns Jitter 200 kHz – 10 MHz 50 200 ps p-p Frequency 23 25 26 MHz Spread-spectrum clock modulation percentage (Optional) Center spread -0.5% +0.5% Down spread -1% 0% Spread-spectrum clock modulation frequency (Optional) 33 kHz Receiver Port Control D Changed I2C terminology to "Controller" and "Target" yes The DS90UB960-Q1 can support up to four simultaneous inputs to Rx ports 0 - 4. The Receiver port control register RX_PORT_CTL 0x0C allows for disabling any Rx inputs when not in use. These bits can only be written by a local I2C controller at the deserializer side of the FPD-Link. Each FPD-Link III Receive port has a unique set of registers that provides control and status corresponding to Rx ports 0 - 4. Control of the FPD-Link III port registers is assigned by the FPD3_PORT_SEL register, which sets the page controls for reading or writing individual ports unique registers. For each of the FPD-Link III Receive Ports, the FPD3_PORT_SEL 0x4C register defaults to selecting that port’s registers as detailed in register description. As an alternative to paging to access FPD-Link III Receive unique port registers, separate I2C addresses may be enabled to allow direct access to the port-specific registers. The Port I2C address registers 0xF8 - 0xFB allow programming a separate 7-bit I2C address to allow access to unique, port-specific registers without paging. I2C commands to these assigned I2C addresses are also allowed access to all shared registers. Video Stream Forwarding Video stream forwarding is handled by the Rx Port forwarding control in register 0x20. Forwarding from input ports are disabled by default and must be enabled using per-port controls. Different options for forwarding CSI-2 packets can also be selected as described starting in . Input Jitter Tolerance Input jitter tolerance is the ability of the clock and data recovery (CDR) and phase-locked loop (PLL) of the receiver to track and recover the incoming serial data stream. Jitter tolerance at a specific frequency is the maximum jitter permissible before data errors occur. shows the allowable total jitter of the receiver inputs and must be less than the values in . Input Jitter Tolerance Plot Input Jitter Tolerance Limit INTERFACE JITTER AMPLITUDE (UI p-p) FREQUENCY (MHz) FPD3 A1 A2 ƒ1 ƒ2 1 0.4 FPD3_PCLK / 80 FPD3_PCLK / 15 FPD3_PCLK frequency is a function of the PCLK, CLK_IN,  or REFCLK  frequency and dependent on the serializer operating MODE: CSI-2 synchronous mode: FPD3_PCLK = 4 x REFCLK CSI-2 non-synchronous mode: FPD3_PCLK = 2 x CLK_IN RAW 10-bit mode: FPD3_PCLK = PCLK / 2 RAW 12-bit HF mode: FPD3_PCLK = 2 x PCLK / 3 RAW 12-bit LF mode: FPD3_PCLK = PCLK Adaptive Equalizer The receiver inputs provide an adaptive equalization filter to compensate for signal degradation from the interconnect components. To determine the maximum cable reach, factors that affect signal integrity such as jitter, skew, ISI, crosstalk, and so forth, must be considered. The equalization status and configuration are selected through AEQ registers 0xD2–0xD5. Each RX receiver incorporates an adaptive equalizer (AEQ), which continuously monitors cable characteristics for long-term cable aging and temperature changes. The AEQ attempts to optimize the equalization setting of the RX receiver. If the deserializer loses LOCK, the adaptive equalizer will reset and perform the LOCK algorithm again to reacquire the serial data stream being sent by the serializer. Transmission Distance The DS90UB960-Q1 AEQ can compensate for the transmission channel insertion loss of up to –19.2 dB at 2.1 GHz. When designing the transmission channel, consider the total insertion loss of all components in the signal path between a serializer and a deserializer. Typically, the transmission channel would consist of a serializer PCB, two or more connectors, one or more cables, and a deserializer PCB as shown in . Typical Transmission Channel Components With Coaxial Cables Assuming –1.2 dB at 2.1-GHz insertion loss (IL) budget for each serializer and deserializer PCB and 0.1 dB for each connector, it is easy to determine maximum cable reach given the insertion loss characteristic of the cable. For example, Dacar 462 has typical insertion loss of about –1.31 dB/m at 2.1 GHz. With the –19.2-dB total IL budget, the remaining IL budget for the cable is –16.6 dB (–19.2 dB – 2 × (–1.2 dB) – 2 × (–0.1 dB)) after insertion loss of the two PCBs and two connectors are deducted from the total channel IL budget. Given this IL cable budget, the maximum cable reach with a single Dacar 462 is greater than 12 m (–16.6 dB / –1.31 dB/m). Lower loss cables such as Dacar 302 (typical insertion loss of –0.78 dB/m at 2.1 GHz) may be used alone or in combination with Dacar 462 to achieve even longer transmission distances as exemplified in . shows typical Dacar 462 and Dacar 302 cable combinations that achieve a 15-m transmission distance and stay within the maximum insertion loss budget. Typical 15-m Cable Combinations with Dacar 462 and Dacar 302 Cables EXAMPLE PCB INSERTION LOSS AT 2.1 GHz CONNECTOR INSERTION LOSS AT 2.1 GHz DACAR 462 INSERTION LOSS AT 2.1 GHz DACAR 302 INSERTION LOSS AT 2.1 GHz TOTAL CHANNEL INSERTION LOSS AT 2.1 GHz A 2 × (–1.2) dB 4 × (–0.1) dB 2 × 2.5 m × (–1.31) dB/m 10 m × (–0.78) dB/m –14.75 dB B 2 × (–1.2) dB 4 × (–0.1) dB 2 × 3 m × (–1.31) dB/m 9 m × (–0.78) dB/m –15.28 dB C 2 × (–1.2) dB 4 × (–0.1) dB 2 × 4 m × (–1.31) dB/m 7 m × (–0.78) dB/m –16.87 dB Channel Requirements D Updated the transmission channel requirements for Coaxial and STP/STQ Cable Applications yes For optimal AEQ performance and error free operation, the end-to-end transmission channel (Including cables, connectors, and PCBs) needs to meet insertion loss, return loss (impedance control), and crosstalk requirements given in #GUID-4A57AA81-B139-4252-888A-36FF2F635688/SNLS4091017CC and #GUID-4A57AA81-B139-4252-888A-36FF2F635688/SNLS4091017CCDD. Poor impedance control or insertion loss of the transmission channel and poor channel to channel isolation (low IL / FEXT) may result in significant reductions in the maximum transmission distance. Transmission Channel Requirements for Coaxial Cable Applications PARAMETER MIN TYP MAX UNIT Ztrace Single-ended PCB trace characteristic impedance 45 50 55 Ω Zcable Coaxial cable characteristic impedance 45 50 55 Ω Zcon Connector (mounted) characteristic impedance 40 50 62.5 Ω RL Return Loss, S11 ½ fBC < f < 0.1 GHz –16 dB 0.1 GHz < f < 1 GHz (f in GHz) –9 + 7 × log(f) dB 1 GHz < f < fFC –9 dB IL Insertion Loss, S12 f = 1 MHz –1.4 dB f = 5 MHz –2.3 dB f = 10 MHz –2.5 dB f = 50 MHz –3.5 dB f = 100 MHz –4.5 dB f = 0.5 GHz –9.5 dB f = 1 GHz –14.0 dB f = 2.1 GHz –21.6 dB FEXT Maximum Far End Crosstalk f < 2.1 GHz –30 dB NEXT Maximum Near End Crosstalk f < 100 MHz –30 dB Transmission Channel Requirements for STP / STQ Cable Applications PARAMETER MIN TYP MAX UNIT Ztrace Differential PCB trace characteristic impedance 90 100 110 Ω Zcable STP / STQ cable characteristic impedance 85 100 115 Ω Zcon Differential connector (mounted) characteristic impedance 80 100 125 Ω RL Return Loss, SDD11 ½ fBC < f < 0.01 GHz –20 dB 0.01 GHz < f < 0.5 GHz (f in GHz) –20 + 20(f) dB 0.5 GHz < f < fFC –10 dB IL Insertion Loss, SDD12 f = 1 MHz –1.1 dB f = 5 MHz –1.4 dB f = 10 MHz –1.6 dB f = 50 MHz –2.7 dB f = 100 MHz –3.4 dB f = 0.5 GHz –7.8 dB f = 1 GHz –12.0 dB f = 2.1 GHz –19.6 dB IL/FEXT Insertion Loss to Far End Crosstalk Ratio f < 2.1 GHz -20 dB NEXT Maximum Near End Crosstalk f < 200 MHz -30 dB Adaptive Equalizer Algorithm The AEQ process steps through the allowed equalizer control values to find a value that allows the Clock Data Recovery (CDR) circuit to keep a valid lock condition. The circuit waits for a programmed re-lock time period for each EQ setting, then the circuit checks the results for a valid lock. If a valid lock is detected, the circuit will stop at the current EQ setting and maintain a constant value as long as the lock state persists. If the deserializer loses the lock, the adaptive equalizer will resume the LOCK algorithm and the EQ setting is incremented to the next valid state. When the lock is lost, the circuit will search the EQ settings to find another valid setting to reacquire the serial data stream sent by the serializer that remains locked. AEQ Settings AEQ Start-Up and Initialization The AEQ circuit can be restarted at any time by setting the AEQ_RESTART bit in the AEQ_CTL2 register 0xD2. When the deserializer is powered on, the AEQ is continually searching through the EQ settings and could be at any setting when the serializer supplies a signal. If the Rx Port CDR locks to the signal, it may be acceptable for low bit errors, but it may not optimized or overequalized. When connected to a compatible serializer (DS90UB953-Q1, DS90UB933-Q1 or DS90UB913A-Q1), the DS90UB960-Q1 will restart the AEQ adaption by default after the device achieves the first positive lock indication to supply a more consistent start-up from known conditions. With this feature disabled, the AEQ may lock at a relatively random EQ setting based on when the FPD-Link III input signal is initially present. Alternatively, AEQ_RESTART or DIGITAL_RESET0 can be applied once the compatible serializer input signal frequency is stable to restart adaption from the minimum EQ gain value. These techniques allow for a more consistent initial EQ setting following adaption. AEQ Range The AEQ circuit can be programmed with minimum and maximum settings used during the EQ adaption. Using the full AEQ range provides the most flexible solution, if the channel conditions are known however, an improved deserializer lock time can be achieved by narrowing the search window for allowable EQ gain settings. For example, in a system use case with a longer cable and multiple interconnects creating higher channel attenuation, the AEQ would not adapt to the minimum EQ gain settings. Likewise, in a system use case with a short cable and low channel attenuation, the AEQ would not generally adapt to the highest EQ gain settings. The AEQ range is determined by the AEQ_MIN_MAX register 0xD5 where AEQ_MAX sets the maximum value of EQ gain. The ADAPTIVE_EQ_FLOOR_VALUE determines the starting value for EQ gain adaption. To enable the minimum AEQ limit, the SET_AEQ_FLOOR bit in the AEQ_CTL2 register 0xD2[2] must also be set. An AEQ range (AEQ_MAX - AEQ_FLOOR) to allow a variation around the nominal setting of –2/+4 or ±3 around the nominal AEQ value specific to Rx port channel characteristics gives a good trade-off in lock time and adaptability. The setting for the AEQ after adaption can be read back from the AEQ_STATUS register 0xD3. The suggested AEQ_FLOOR settings are given in #GUID-644F22C4-F36A-494F-AB1F-9E2EFFCCCC33/X3483AA. Suggested ADAPTIVE_EQ_FLOOR_VALUE as a Function of Channel Insertion Loss CHANNEL INSERTION LOSS AT 2.1 GHz (dB) ADAPTIVE_EQ_FLOOR_VALUE Up to –9.4 0 –9.4 to –13.2 2 –13.2 to –15.4 4 –15.4 to –17.8 5 –17.8 to –19.2 6 AEQ Timing The dwell time for AEQ to wait for lock or error-free status is also programmable. When checking each EQ setting the AEQ will wait for a time interval, controlled by the ADAPTIVE_EQ_RELOCK_TIME field in the AEQ_CTL2 register before incrementing to the next allowable EQ gain setting. The default wait time is set to 2.62 ms based on REFCLK = 25 MHz. When the maximum setting is reached and there is no lock acquired during the programmed relock time, the AEQ will restart adaption at minimum setting or AEQ_FLOOR value. AEQ Threshold The DS90UB960-Q1 receiver will adapt by default based on the FPD-Link error checking during the Adaptive Equalization process. The specific errors linked to equalizer adaption, FPD-Link III clock recovery error, packet encoding error, and parity error can be individually selected in AEQ_CTL register 0x42. Errors are accumulated over 1/2 of the period of the timer set by the ADAPTIVE_EQ_RELOCK_TIME. If the number of errors is greater than the programmed threshold (AEQ_ERR_THOLD), the AEQ will attempt to increase the EQ setting. Channel Monitor Loop-Through Output Driver D Fixed spelling errors throughout the document no The DS90UB960-Q1 includes an internal Channel Monitor Loop-through output on the CMLOUTP/N pins. The CMLOUTP/N pins supply a buffered loop-through output driver to observe the jitter after equalization for each of the four RX receiver channels. The CMLOUT monitors the post EQ stage, thus providing the recovered input of the deserializer signal. The measured serial data width on the CMLOUT loop-through is the total jitter including the internal driver, AEQ, back channel echo, and so forth. Each channel also has its own CMLOUT monitor and can be used for debug purposes. This CMLOUT is useful in identifying gross signal conditioning issues. shows the minimum CMLOUT differential eye opening as a measure of acceptable forward channel signal integrity. A CMLOUT eye opening of at least 0.35 UI suggests that the forward channel signal integrity is likely acceptable. However, further testing such as BIST is recommended to verify error-free operation. An eye opening of less than 0.35 UI indicates possible issues with the forward channel signal integrity. CML Monitor Output Driver PARAMETER TEST CONDITIONS PIN MIN TYP MAX UNIT EW Differential Output Eye Opening RL = 100 Ω () CMLOUTP, CMLOUTN 0.35 UI Unit Interval (UI) is equivalent to one ideal serialized data bit width. The UI scales with serializer input PCLK frequency (RAW Modes), serializer CLK_IN frequency (CSI-2 Mode, Serializer Non-synchronous Mode) or REFCLK (CSI-2 Mode, Serializer Synchronous Mode). CSI-2 Mode, Serializer Synchronous Mode: 1 UI = 1 / ( 160 x REFCLK ) (typ) CSI-2 Mode, Serializer Non-synchronous Mode: 1 UI = 1 / ( 80 x CLK_IN) (typ) RAW 10-bit mode: 1 UI = 1 / ( 28 x PCLK / 2 ) RAW 12-bit HF mode: 1 UI = 1 / ( 28 x 2/3 x PCLK ) RAW 12-bit LF mode: 1 UI = 1 / ( 28 x PCLK ) CMLOUT Output Driver includes details on selecting the corresponding RX receiver of CMLOUTP/N configuration. Channel Monitor Loop-Through Output Configuration FPD3 RX Port 0 FPD3 RX Port 1 FPD3 RX Port 2 FPD3 RX Port 3 ENABLE MAIN LOOPTHRU DRIVER 0xB0 = 0x14 0xB1 = 0x00 0xB2 = 0x80 0xB0 = 0x14 0xB1 = 0x00 0xB2 = 0x80 0xB0 = 0x14 0xB1 = 0x00 0xB2 = 0x80 0xB0 = 0x14 0xB1 = 0x00 0xB2 = 0x80 SELECT CHANNEL MUX 0xB1 = 0x01 0xB2 = 0x01 0xB1 = 0x01 0xB2 = 0x02 0xB1 = 0x01 0xB2 = 0x04 0xB1 = 0x01 0xB2 = 0x08 SELECT RX PORT 0xB0 = 0x04 0xB1 = 0x0F 0xB2 = 0x01 0xB1 = 0x10 0xB2 = 0x02 0xB0 = 0x08 0xB1 = 0x0F 0xB2 = 0x01 0xB1 = 0x10 0xB2 = 0x02 0xB0 = 0x0C 0xB1 = 0x0F 0xB2 = 0x01 0xB1 = 0x10 0xB2 = 0x02 0xB0 = 0x10 0xB1 = 0x0F 0xB2 = 0x01 0xB1 = 0x10 0xB2 = 0x02 Code Example for CMLOUT FPD3 RX Port 0: WriteI2C(0xB0,0x14) # FPD3 RX Shared, page 0 WriteI2C(0xB1,0x00) # Offset 0 (reg_0_sh) WriteI2C(0xB2,0x80) # Enable loop throu driver WriteI2C(0xB1,0x01) # Select Drive Mux WriteI2C(0xB2,0x01) # WriteI2C(0xB0,0x04) # FPD3 RX Port 0, page 0 WriteI2C(0xB1,0x0F) # WriteI2C(0xB2,0x01) # Loop through select WriteI2C(0xB1,0x10) # WriteI2C(0xB2,0x02) # Enable CML data output RX Port Status The DS90UB960-Q1 is able to monitor and detect several other RX port specific conditions and interrupt states. This information is latched into the RX port status registers RX_PORT_STS1 0x4D and RX_PORT_STS2 0x4E. There are bits to flag any change in LOCK status (LOCK_STS_CHG) or detect any errors in the control channel over the forward link (BCC_CRC_ERROR, BCC_SEQ_ERROR) which are cleared upon read. The Rx Port status registers also allow monitoring of the presence stable input signal along with monitoring parity and CRC errors, line length, and lines per video frame. RX Parity Status The FPD-Link III receiver checks the decoded data parity to detect any errors in the received FPD-Link III frame. Parity errors are counted up and accessible through the RX_PAR_ERR_HI and RX_PAR_ERR_LO registers 0x55 and 0x56 to provide combined 16-bit error counter. In addition, a parity error flag can be set once a programmed number of parity errors have been detected. This condition is indicated by the PARITY_ERROR flag in the RX_PORT_STS1 register. Reading the counter value will clear the counter value and PARITY_ERROR flag. An interrupt may also be generated based on assertion of the parity error flag. By default, the parity error counter will be cleared and flag will be cleared on loss of Receiver lock. To ensure an exact read of the parity error counter, parity checking should be disabled in the GENERAL_CFG register 0x02 before reading the counter. FPD-Link Decoder Status The FPD-Link III receiver also checks the decoded data for encoding or sequence errors in the received FPD-Link III frame. If either of these error conditions are detected the FPD3_ENC_ERROR bit will be latched in the RX_PORT_STS2 register 0x4E[5]. An interrupt may also be generated based on assertion of the encoded error flag. To detect FPD-Link III Encoder errors, the LINK_ERROR_COUNT must be enabled with a LINK_ERR_THRESH value greater than 1. Otherwise, the loss of Receiver Lock will prevent detection of the Encoder error. The FPD3_ENC_ERROR flag is cleared on read. When partnered with a DS90UB953-Q1, the FPD3 Encoder may be configured to include a CRC check of the FPD3 encoder sequence. The CRC check provides an extra layer of error checking on the encoder sequence. This CRC checking adds protection to the encoder sequence used to send link information comprised of Datapath Control registers 0x59 and 0x5A, Sensor Status registers 0x51 - 0x54, and Serializer ID register 0x5B. TI recommends that designers enable CRC error checking on the FPD3 Encoder sequence to prevent any updates of link information values from encoded packets that do not pass CRC check. The FPD3 Encoder CRC is enabled by setting the FPD3_ENC_CRC_DIS register 0xBA[7] to 0. In addition, the FPD3_ENC_CRC_CAP flag should be set in register 0x4A[4]. RX Port Input Signal Detection The DS90UB960-Q1 can detect and measure the approximate input frequency and frequency stability of each RX input port and indicate status in bits [2:1] of RX_PORT_STS2. Frequency measurement stable FREQ_STABLE indicates the FPD-Link III input clock frequency is stable. When no FPD-Link III input clock is detected at the RX input port, the NO_FPD3_CLK bit indicates that condition has occurred. The setting of these error flags is dependent on the stability control settings in the FREQ_DET_CTL register 0x77. The NO_FPD3_CLK bit will be set if the input frequency is below the setting programmed in the FREQ_LO_THR setting in the FREQ_DET_CTL register. A change in frequency FREQ_STABLE = 0, is defined as any change in MHz greater than the value programmed in the FREQ_HYST value. The frequency is continually monitored and provided for readback through the I2C interface less than every 1 ms. A 16-bit value is used to provide the frequency in registers 0x4F and 0x50. An interrupt can also be generated for any of the ports to indicate if a change in frequency is detected on any port. Line Counter For each video frame received, the deserializer will count the number of video lines in the frame. In CSI-2 input mode, any long packet will be counted as a video line. In RAW mode, any assertion of the Line Valid (LV) signal will be interpreted as a video line. The LINE_COUNT_1 and LINE_COUNT_0 registers can be used to read the line count for the most recent video frame. Line Length may not be consistent when receiving multiple CSI-2 video streams differentiated by VC-ID. An interrupt may be enabled based on a change in the LINE_COUNT value. If interrupts are enabled, the LINE_COUNT registers will be latched at the interrupt and held until read back by the processor through the I2C. Line Length For each video line, the length (in bytes) will be determined. The LINE_LEN_1 and LINE_LEN_0 registers can be used to read the line count for the most recent video frame. If the line length is not stable throughout the frame, the length of the last line of the frame will be reported. Line Count may not be consistent when receiving multiple CSI-2 video streams differentiated by VC-ID. An interrupt may be enabled based on a change in the LINE_LEN value. If interrupts are enabled, the LINE_LEN registers will be latched at the interrupt and held until read by the processor through the I2C. Sensor Status When paired with the DS90UB953-Q1 serializer, the DS90UB960-Q1 is capable of receiving diagnostic indicators from the serializer. The sensor alarm and status diagnostic information are reported in the SENSOR_STS_X registers. The interrupt capability from detected status changes in sensor are described in . This interrupt condition will be cleared by reading the SEN_INT_RISE_STS and SEN_INT_FALL_STS registers. GPIO Support The DS90UB960-Q1 supports 8 pins which are programmable for use in multiple options through the GPIOx_PIN_CTL registers. GPIO Input Control and Status Upon initialization GPIO0 through GPIO7 are enabled as inputs by default. Each GPIO pin has an input disable and a pulldown disable control bit with exception of the open-drain GPIO3 pin. By default, the GPIO pin input paths are enabled and the internal pulldown circuit for the GPIO is enabled. The GPIO_INPUT_CTL and GPIO_PD_CTL registers allow control of the input enable and the pulldown, respectively. For example to disable GPIO1 and GPIO2 as inputs you would program in register 0x0F[2:1] = 11. For most applications, there is no need to modify the default register settings for the pull down resistors. The status HIGH or LOW of each GPIO pin 0 through 7 may be read through the GPIO_PIN_STS register 0x0E. This register read operation provides the status of the GPIO pin independent of whether the GPIO pin is configured as an input or output. GPIO Output Pin Control Individual GPIO output pin control is programmable through the GPIOx_PIN_CTL registers 0x10 to 0x17. To enable any of the GPIO as output, set bit 0 = 1 in the respective register 0x10 to 0x17 after clearing the corresponding input enable bit in register 0x0F. Forward Channel GPIO The DS90UB960-Q1 8 GPIO pins can output data received from the forward channel when paired with the DS90UB953-Q1 serializer. The remote Serializer GPIO are mapped to GPIO. Each GPIO pin can be programmed for output mode and mapped. Up to four GPIOs are supported in the forward direction on each FPD-Link III Receive port. Each forward channel GPIO (from any port) can be mapped to any GPIO output pin. The DS90UB933-Q1 and DS90UB913A-Q1 GPIO’s cannot be configured as inputs for remote communication over the forward channel to the DS90UB960-Q1. The timing for the forward channel GPIO is dependant on the number of GPIOs assigned at the serializer. When a single GPIO input from the DS90UB953-Q1 serializer is linked to a DS90UB960-Q1 deserializer GPIO output the value is sampled every forward channel transmit frame. Two linked GPIO are sampled every two forward channel frames and 3-linked or 4-linked GPIOs are sampled every 5 frames. The minimum latency for the GPIO remains consistent (approximately 225 ns), but as the information spreads over multiple frames, the jitter typically increases on the order of the sampling period (number of forward channel frames). TI recommends maintaining a 4x oversampling ratio for linked GPIO throughput. For example, when operating in 4-Gbps synchronous mode with REFCLK = 25 MHz, the maximum recommended GPIO input frequency based on the number of GPIO linked over the forward channel is shown in #GUID-4193E580-941A-404E-B09E-6B570974336C/X3483. Forward Channel GPIO Typical Timing NUMBER OF LINKED FORWARD CHANNEL GPIOs (FC_GPIO_EN) SAMPLING FREQUENCY (MHz) AT FPD-Link III LINE RATE = 4 Gbps MAXIMUM RECOMMENDED FORWARD CHANNEL GPIO FREQUENCY (MHz) TYPICAL JITTER (ns) 1 100 25 12 2 50 12.5 24 4 20 5 60 In addition to mapping remote serializer GPI, an internally generated FrameSync (see ) or other control signals may be output from any of the deserializer GPIOs for synchronization with a local processor or another deserializer. Back Channel GPIO Each DS90UB960-Q1 GPIO pin defaults to input mode at start-up. The deserializer can link GPIO pin input data on up to four available slots to send on the back channel per each remote serializer connection. Any of the 8 GPIO pin data can be mapped to send over the available back channel slots for each FPD-Link III Rx port. The same GPIO on the deserializer pin can be mapped to multiple back channel GPIO signals. For 50-Mbps back channel operation, the frame period is 600 ns (30 bits × 20 ns/bit). For 2.5-Mbps back channel operation, the frame period is 12 µs (30 bits × 400 ns/bit). As the back channel GPIOs are sampled and sent back by the DS90UB960-Q1 deserializer, the latency and jitter timing are on the order of one back channel frame. The back channel GPIO is effectively sampled at a rate of 1/30 of the back channel rate or 1.67 MHz at fBC = 50 Mbps. TI recommends that the input switching frequency for the back channel GPIO is < 1/4 of the sampling rate or 416 kHz at fBC = 50 Mbps. For example, when operating in 4-Gbps synchronous mode with REFCLK = 25 MHz, the maximum recommended GPIO input frequency based on the data rate when linked over the back channel is shown in #GUID-EBBC5DE1-AE5A-45FC-B4D9-637E1001511C/X5542. Back Channel GPIO Typical Timing BACK CHANNEL RATE (Mbps) SAMPLING FREQUENCY (kHz) MAXIMUM RECOMMENDED BACK CHANNEL GPIO FREQUENCY (kHz) TYPICAL LATENCY (µs) TYPICAL JITTER (µs) 50 1670 416 1.5 0.7 10 334 83.5 3.2 3 2.5 83.5 20 12.2 12 In addition to sending GPIO from pins, an internally generated FrameSync or external FrameSync input signal may be mapped to any of the back channel GPIOs for synchronization of multiple sensors with extremely low skew (see ). In addition to sending GPIO from pins, an internally generated FrameSync signal may be sent on any of the back channel GPIOs. For each port, the following GPIO control is available through the BC_GPIO_CTL0 register 0x6E and BC_GPIO_CTL1 register 0x6F. GPIO Pin Status GPIO pin status may be read through the GPIO_PIN_STS register 0x0E. This register provides the status of the GPIO pin independent of whether the GPIO pin is configured as an input or output. Other GPIO Pin Controls Each GPIO pin can has a input disable and a pulldown disable. By default, the GPIO pin input paths are enabled and the internal pulldown circuit in the GPIO is enabled. The GPIO_INPUT_CTL register 0x0F and GPIO_PD_CTL register 0xBE allow control of the input enable and the pulldown, respectively. For most applications, there is no need to modify the default register settings. RAW Mode LV / FV Controls The Raw modes provide FrameValid (FV) and LineValid (LV) controls for the video framing. The FV is equivalent to a Vertical Sync (VSYNC) while the LineValid is equivalent to a Horizontal Sync (HSYNC) input to the DS90UB913A-Q1 / DS90UB933-Q1 device. The DS90UB960-Q1 allows setting the polarity of these signals by register programming. The FV and LV polarity are controlled on a per-port basis and can be independently set in the PORT_CONFIG2 register 0x7C. To prevent false detection of FrameValid, FV must be asserted for a minimum number of clocks prior to first video line to be considered valid. The minimum FrameValid time is programmable in the FV_MIN_TIME register 0xBC. Because the measurement is in FPD3 clocks, the minimum FrameValid setup to LineValid timing at the Serializer will vary based on operating mode. A minimum FV to LV timing is required when processing video frames at the serializer input. If the FV to LV minimum setup is not met (by default), the first video line is discarded. Optionally, a register control (PORT_CONFIG:DISCARD_1ST_ON_ERR) forwards the first video line missing some number of pixels at the start of the line. There is no timing restrictions at the end of the frame. Minimum FV to LV Minimum FV to LV Setup Requirement (in Serializer PCLKs) MODE FV_MIN_TIME Conversion Factor Absolute Min (FV_MIN_TIME = 0) Default (FV_MIN_TIME = 128) RAW12 LF 1 2 130 RAW12 HF 1.5 3 195 RAW10 2 5 261 For other settings of FV_MIN_TIME, use #GUID-E1CCDF45-52BD-403A-8C33-CF87F25335F4/T4535070-16 to determine the required FV to LV setup in Serializer PCLKs. Absolute Min + (FV_MIN_TIME × Conversion factor) CSI-2 Protocol Layer The DS90UB960-Q1 implements High-Speed mode to forward CSI-2 Low Level Protocol data. This includes features as described in the Low Level Protocol section of the MIPI CSI-2 Specification. It supports short and long packet formats. The feature set of the protocol layer implemented by the CSI-2 TX is: Transport of arbitrary data (payload-independent) 8-bit word size Support for up to four interleaved virtual channels on the same link Special packets for frame start, frame end, line start, and line end information Descriptor for the type, pixel depth, and format of the Application Specific Payload data 16-bit Checksum Code for error detection shows the CSI-2 protocol layer with short and long packets. CSI-2 Protocol Layer With Short and Long Packets CSI-2 Short Packet The short packet provides frame or line synchronization. shows the structure of a short packet. A short packet is identified by data types 0x00 to 0x0F. CSI-2 Short Packet Structure CSI-2 Long Packet A long packet consists of three elements: a 32-bit packet header (PH), an application-specific data payload with a variable number of 8-bit data words, and a 16-bit packet footer (PF). The packet header is further composed of three elements: an 8-bit data identifier, a 16-bit word count field, and an 8-bit ECC. The packet footer has one element, a 16-bit checksum. shows the structure of a long packet. CSI-2 Long Packet Structure CSI-2 Long Packet Structure Description PACKET PART FIELD NAME SIZE (BIT) DESCRIPTION Header VC / Data ID 8 Contains the virtual channel identifier and the data-type information. Word Count 16 Number of data words in the packet data. A word is 8 bits. ECC 8 ECC for data ID and WC field. Allows 1-bit error recovery and 2-bit error detection. Data Data WC * 8 Application-specific payload (WC words of 8 bits). Footer Checksum 16 16-bit cyclic redundancy check (CRC) for packet data. CSI-2 Data Identifier D Fixed spelling errors throughout the document no D Added information about YUV support no The DS90UB960-Q1 MIPI CSI-2 protocol interface transmits the data identifier byte containing the values for the virtual channel ID (VC) and data type (DT) for the application specific payload data, as shown in . The virtual channel ID is contained in the 2 MSBs of the data identifier byte and identify the data as directed to one of four virtual channels. The value of the data type is contained in the 6 LSBs of the data identifier byte. When partnered with a DS90UB935-Q1 or DS90UB953-Q1 serializer, the Data Type is passed through from the received CSI-2 packets. When partnered with a DS90UB933-Q1 or DS90UB913A-Q1 the received RAW mode data is converted to CSI-2 Tx packets with assigned data type and virtual channel ID. DVP format serializer inputs must have discrete synchronization signals. When interfacing with DS90UB913A-Q1 or DS90UB933-Q1 serializers, the DS90UB960-Q1 utilizes the HSYNC and VSYNC inputs to construct the MIPI CSI-2 Tx data packets. When paired with a DVP serializer, the DS90UB960-Q1 deserializer supports RAW8, RAW10 or RAW12 as well as formats which have the same pixel packing as RAW8, RAW10 or RAW12 such as YUV-422. For each RX Port, register defines with which channel and data type the context is associated: For FPD Receiver port operating in RAW input mode connected to a DS90UB933-Q1 or DS90UB913A-Q1 serializer, register 0x70 describes RAW10 Mode and 0x71 RAW12 Mode. RAW1x_VC[7:6] field defines the associated virtual ID transported by the CSI-2 protocol from the camera sensor. RAW1x_ID[5:0] field defines the associated data type. The data type is a combination of the data type transported by the CSI-2 protocol. CSI-2 Data Identifier Structure Virtual Channel and Context The CSI-2 protocol layer transports virtual channels. The purpose of virtual channels is to separate different data flows interleaved in the same data stream. Each virtual channel is identified by a unique channel identification number in the packet header. Therefore, a CSI-2 TX context can be associated with a virtual channel and a data type. Virtual channels are defined by a 2-bit field. This channel identification number is encoded in the 2-bit code. The CSI-2 TX transmits the channel identifier number and multiplexes the interleaved data streams. The CSI-2 TX supports up to four concurrent virtual channels. CSI-2 Mode Virtual Channel Mapping The CSI-2 Mode provides per-port Virtual Channel ID mapping. For each FPD-Link III input port, separate mapping may be done for each input VC-ID to any of the four VC-ID values. The mapping is controlled by the VC_ID_MAP register. This function sends the output as a time-multiplexed CSI-2 stream, where the video sources are differentiated by the virtual channel. Example 1 The DS90UB960-Q1 is receiving data from sensors attached to each port. Each port is sending a video stream using VC-ID of 0. The DS90UB960-Q1 can be configured to re-map the incoming VC-IDs to ensure each video stream has a unique ID. The direct implementation would map incoming VC-ID of 0 for RX Port 0, VC-ID of 1 for RX Port 1, VC-ID of 2 for RX Port 2, and VC-ID of 3 for RX Port 3. VC-ID Mapping Example 1 Example 2: The DS90UB960-Q1 is receiving two video streams from sensors on each input port. Each sensor is sending video streams using VC-IDs 0 and 1. Receive Ports 0 and 2 map the VC-IDs directly without change. Receive Ports 1 and 3 map the VC-IDs 0 and 1 to VC-IDs 2 and 3. In addition, RX Ports 0 and 1 are assigned to CSI-2 Transmitter 0 which RX Ports 2 and 3 are assigned to CSI-2 Transmitter 1. This is required because each CSI-2 transmitter is limited to 4 VC-IDs per MIPI specification. VC-ID Mapping Example 2 Four Sensor Data onto CSI-2 With Virtual Channels (VC-ID) Four Sensor Data onto CSI-2 With Virtual Channels (VC-ID) With Different Frame Size Four Sensor Data onto 1xCSI-2 Replicated With Virtual Channels (VC-ID) With Different Frame Size CSI-2 Transmitter Frequency D 20230712 Removed mention of older silicon yes The CSI-2 Transmitters may operate at 400 Mbps, 800 Mbps, 1.2 Gbps or 1.6 Gbps per data lane. This operation is controlled through the CSI_PLL_CTL 0x1F register. CSI-2 Transmitter Data Rate vs CSI_PLL_CTL CSI_PLL_CTL[1:0] CSI-2 TX Data Rate REFCLK Frequency 00 1.664 Gbps 26 MHz 1.6 Gbps 25 MHz 1.472 Gbps 23 MHz 01 1.2 Gbps 25 MHz 10 800 Mbps 25 MHz 11 400 Mbps 25 MHz When configuring to 800 Mbps or 1.6 Gbps, the CSI-2 timing parameters are automatically set based on the CSI_PLL_CTL 0x1F register. In the case of 400 Mbps, the respective CSI-2 timing parameters registers must be programmed, and the appropriate override bit must be set. To enable CSI-2 400 Mbps mode, set the following registers: # Set CSI-2 Timing parameters WriteI2C(0xB0,0x2) # set auto-increment, page 0 WriteI2C(0xB1,0x40) # CSI-2 Port 0 WriteI2C(0xB2,0x83) # TCK Prep WriteI2C(0xB2,0x8D) # TCK Zero WriteI2C(0xB2,0x87) # TCK Trail WriteI2C(0xB2,0x87) # TCK Post WriteI2C(0xB2,0x83) # THS Prep WriteI2C(0xB2,0x86) # THS Zero WriteI2C(0xB2,0x84) # THS Trail WriteI2C(0xB2,0x86) # THS Exit WriteI2C(0xB2,0x84) # TLPX # Set CSI-2 Timing parameters WriteI2C(0xB0,0x2) # set auto-increment, page 0 WriteI2C(0xB1,0x60) # CSI-2 Port 1 WriteI2C(0xB2,0x83) # TCK Prep WriteI2C(0xB2,0x8D) # TCK Zero WriteI2C(0xB2,0x87) # TCK Trail WriteI2C(0xB2,0x87) # TCK Post WriteI2C(0xB2,0x83) # THS Prep WriteI2C(0xB2,0x86) # THS Zero WriteI2C(0xB2,0x84) # THS Trail WriteI2C(0xB2,0x86) # THS Exit WriteI2C(0xB2,0x84) # TLPX CSI-2 Output Bandwidth D 20230921 Added cross-links in the CSI-2 Output Bandwidth section to relevant figures in the Timing Diagrams section During normal operation, CSI-2 transmitter output bandwidth is reduced as it needs to transition between Low-Power and High-Speed modes. The minimum CSI-2 High-Speed data transmission overhead consists of TLPX, THS-PREPARE, THS-ZERO, THS-SYNC, THS-TRAIL, and THS-EXIT as shown in . The bandwidth is further reduced when operating in Discontinuous CSI-2 Clock mode as the CSI-2 clock requires additional overhead time to transition between Low-Power and Clock Transmission modes. The minimum CSI-2 Discontinuous Clock timing overhead consists of TCLK-POST, TCLK-TRAIL, TCLK-PREPARE, TCLK-ZERO, and TCLK-PRE as shown in . The typical CSI-2 timing overhead is given in . CSI-2 Transmitter Overhead vs Data Rate CSI-2 TX Data Rate CSI-2 TX Overhead, tCSI_Overhead [µs] Continuous CSI-2 Clock (0x33[1]=1) Discontinuous CSI-2 Clock (0x33[1]=0) 1.664 Gbps 0.73 1.68 1.6 Gbps 0.76 1.74 1.472 Gbps 0.83 1.89 1.2 Gbps 0.91 1.92 800 Mbps 0.93 2.06 400 Mbps 1.30 2.65 For Best-Effort Round Robin, Basic Synchronized or Line-Interleaved CSI-2 Forwarding, the maximum CSI-2 bandwidth for each CSI-2 port is defined in . For Line-Concatenated CSI-2 Forwarding, the maximum CSI-2 output bandwidth for each CSI-2 port is defined in . where Nsensor is the number of sensors attached to the DS90UB960-Q1 Hactive is the horizontal line length of the active video frame in pixels Nbits/pxl is the number of bits per pixel NCSI_Lanes is the number of CSI-2 Lanes fCSI is the CSI-2 TX data rate per lane in Hz tCSI_Overhead is the CSI-2 High-speed data and clock timing overhead as given in CSI-2 Output Bandwidth Calculation Example Assuming the following: Four identical sensors are attached to the DS90UB960-Q1 (Nsensor = 4) Each sensor outputs active video frame with the horizontal line length of 1080 pixels (Hactive = 1080 pixels) Video format is RAW12 (Nbits/pxl = 12 bits/pixel) DS90UB960-Q1 is configured to use a single CSI-2 port with all four CSI-2 lanes enabled (NCSI_Lanes = 4) DS90UB960-Q1 CSI-2 TX is configured to operate at 800 Mbps / lane (fCSI = 800 MHz ) For Best-Effort Round Robin, Basic Synchronized or Line-Interleaved CSI-2 Forwarding, gives the maximum bandwidth of about 2.60 Gbps (out of 3.2 Gbps for 4 lanes) with continuous CSI-2 clock and about 2.12 Gbps without continuous CSI-2 clock. For Line-Concatenated CSI-2 Forwarding, gives us the maximum bandwidth of about 3.03 Gbps (out of 3.2 Gbps for 4 lanes) with continuous CSI-2 clock and about 2.84 Gbps without continuous CSI-2 clock. CSI-2 Transmitter Status The status of the CSI-2 Transmitter may be monitored by readback of the CSI_STS register 0x35, or brought to one of the configurable GPIO pins as an output. The TX_PORT_PASS 0x35[0] indicates valid CSI-2 data being presented on CSI-2 port. If no data is being forwarded or if error conditions have been detected on the video data, the CSI-2 Pass signal will be cleared. The TX_PORT_SYNC 0x35[0] indicates the CSI-2 Tx port is able to properly synchronize input data streams from multiple sources. TX_PORT_SYNC will always return 0 if Synchronized Forwarding is disabled. Interrupts may also be generated based on changes in the CSI-2 port status. Video Buffers The DS90UB960-Q1 implements four video line buffer/FIFO, one for each RX channel. The video buffers provide storage of data payload and forward requirements for sending multiple video streams on the CSI-2 transmit ports. The total line buffer memory size is a 16-kB block for each RX port. The CSI-2 transmitter waits for an entire packet to be available before pulling data from the video buffers. CSI-2 Line Count and Line Length The DS90UB960-Q1 counts the number of lines (long packets) to determine line count on LINE_COUNT_1/0 registers 0x73–74. For line length, DS90UB960-Q1 generates the word count field in the CSI-2 header on LINE_LEN_1/0 registers 0x75 – 0x76. FrameSync Operation A frame synchronization signal (FrameSync) can be sent through the back channel using any of the back channel GPIOs. The signal can be generated in two different methods. The first option offers sending the external FrameSync using one of the available GPIO pins on the DS90UB960-Q1 and mapping that GPIO to a back channel GPIO on one or more of the FPD-Link III ports. The second option is to have the DS90UB960-Q1 internally generate a FrameSync signal to send through GPIO to one or more of the attached Serializers. FrameSync signaling on the four back channels is synchronous. Thus, the FrameSync signal arrives at each of the four serializers with limited skew. External FrameSync Control In External FrameSync mode, an external signal is input to the DS90UB960-Q1 through one of the GPIO pins on the device. The external FrameSync signal may be propagated to one or more of the attached FPD3 Serializers through a GPIO signal in the back channel. External FrameSync Enabling the external FrameSync mode is done by setting the FS_MODE control in the FS_CTL register to a value between 0x8 (GPIO0 pin) to 0xF (GPIO7 pin). Set FS_GEN_ENABLE to 0 for this mode. To send the FrameSync signal on the BC_GPIOx port signal, the BC_GPIO_CTL0 or BC_GPIO_CTL1 register should be programmed for that port to select the FrameSync signal. Internally Generated FrameSync In Internal FrameSync mode, an internally generated FrameSync signal is sent to one or more of the attached FPD3 Serializers through a GPIO signal in the back channel. FrameSync operation is controlled by the FS_CTL, FS_HIGH_TIME_x, and FS_LOW_TIME_x 0x18 – 0x1C registers. The resolution of the FrameSync generator clock (FS_CLK_PD) is derived from the back channel frame period (BC_FREQ_SELECT register). For 50-Mbps back-channel operation, the frame period is 600 ns (30 bits × 20 ns/bit). For 2.5-Mbps back channel operation, the frame period is 12 µs (30 bits × 400 ns/bit). Once enabled, the FrameSync signal is sent continuously based on the programmed conditions. Enabling the internal FrameSync mode is done by setting the FS_GEN_ENABLE control in the FS_CTL register to a value of 1. The FS_MODE field controls the clock source used for the FrameSync generation. The FS_GEN_MODE field configures whether the duty cycle of the FrameSync is 50/50 or whether the high and low periods are controlled separately. The FrameSync high and low periods are controlled by the FS_HIGH_TIME and FS_LOW_TIME registers. The accuracy of the internally generated FrameSync is directly dependent on the accuracy of the 25-MHz oscillator used as the reference clock. Internal FrameSync Internal FrameSync Signal The following example shows generation of a FrameSync signal at 60 pulses per second. Mode settings: Programmable High/Low periods: FS_GEN_MODE 0x18[1]=0 Use port 0 back channel frame period: FS_MODE 0x18[7:4]=0x0 Back channel rate of 50 Mbps: BC_FREQ_SELECT for port 0 0x58[2:0]=110b Initial FS state of 0: FS_INIT_STATE 0x18[2]=0 Based on mode settings, the FrameSync is generated based upon FS_CLK_PD of 12 us. The total period of the FrameSync is (1 sec / 60 hz) / 600 ns or approximately 27,778 counts. For a 10% duty cycle, set the high time to 2,776 (0x0AD7) cycles, and the low time to 24,992 (0x61A0) cycles: FS_HIGH_TIME_1: 0x19=0x0A FS_HIGH_TIME_0: 0x1A=0xD7 FS_LOW_TIME_1: 0x1B=0x61 FS_LOW_TIME_0: 0x1C=0xA0 Code Example for Internally Generated FrameSync WriteI2C(0x4C,0x01) # RX0 WriteI2C(0x6E,0xAA) # BC_GPIO_CTL0: FrameSync signal to GPIO0/1 WriteI2C(0x4C,0x12) # RX1 WriteI2C(0x6E,0xAA) # BC_GPIO_CTL0: FrameSync signal to GPIO0/1 WriteI2C(0x4C,0x24) # RX2 WriteI2C(0x6E,0xAA) # BC_GPIO_CTL0: FrameSync signal to GPIO0/1 WriteI2C(0x4C,0x38) # RX3 WriteI2C(0x6E,0xAA) # BC_GPIO_CTL0: FrameSync signal to GPIO0/1 WriteI2C(0x10,0x91) # FrameSync signal; Device Status; Enabled WriteI2C(0x58,0x5E) # BC FREQ SELECT: 50 Mbps WriteI2C(0x19,0x0A) # FS_HIGH_TIME_1 WriteI2C(0x1A,0xD7) # FS_HIGH_TIME_0 WriteI2C(0x1B,0x61) # FS_LOW_TIME_1 WriteI2C(0x1C,0xA0) # FS_LOW_TIME_0 WriteI2C(0x18,0x01) # Enable FrameSync CSI-2 Forwarding Video stream forwarding is handled by the forwarding control in the DS90UB960-Q1 on FWD_CTL1 register 0x20. The forwarding control pulls data from the video buffers for each FPD3 RX port and forwards the data to one of the CSI-2 output interfaces. It also handles generation of transitions between LP and HS modes as well as sending of Synchronization frames. The forwarding control monitors each of the video buffers for packet and data availability. Forwarding from input ports may be disabled using per-port controls. Each of the forwarding engines may be configured to pull data from any of the four video buffers, although a buffer may only be assigned to one CSI-2 Transmitter at a time. The two forwarding engines operate independently. Video buffers are assigned to the CSI-2 Transmitters using the mapping bits in the FWD_CTL1 register 0x20[7:4]. Best-Effort Round Robin CSI-2 Forwarding By default, the round-robin (RR) forwarding of packets use standard CSI-2 method of video stream determination. No special ordering of CSI-2 packets are specified, effectively relying on the Virtual Channel Identifier (VC) and Data Type (DT) fields to distinguish video streams. Each image sensor is assigned a VC-ID to identify the source. Different data types within a virtual channel is also supported in this mode. The forwarding engine forwards packets as they become available to the forwarding engine. In the case where multiple packets may be available to transmit, the forwarding engine typically operates in an RR fashion based on the input port from which the packets are received. Best-effort CSI-2 RR forwarding has the following characteristics and capabilities: Uses Virtual Channel ID to differentiate each video stream Separate Frame Synchronization packets for each VC No synchronization requirements This mode of operation allows input RX ports to have different video characteristics and there is no requirement that the video be synchronized between ports. The attached video processor would be required to properly decode the various video streams based on the VC and DT fields. Best-effort forwarding is enabled by setting the CSIx_RR_FWD bits in the FWD_CTL2 register 0x21. Synchronized CSI-2 Forwarding In cases with multiple input sources, synchronized forwarding offers synchronization of all incoming data stored within the buffer. If packets arrive within a certain window, the forwarding control may be programmed to attempt to synchronize the video buffer data. In this mode, it attempts to send each channel synchronization packets in order (VC0, VC1, VC2, VC3) as well as sending packet data in the same order. In the following sections, Sensor 0 (S0), Sensor 1 (S1), Sensor 2 (S2), and Sensor 3 (S3) refers to the sensors connected at FPD3 RX port 0, RX port 1, RX port 2, and RX port 3, respectively. The following describe only the 4-port operation, but other possible port combinations can be applied. The forwarding engine for each CSI-2 Transmitter can be configured independently and synchronize up to all four video sources. Requirements: Video arriving at input ports should be synchronized within approximately 1 video line period All enabled ports should have valid, synchronized video Each port must have identical video parameters, including number and size of video lines, presence of synchronization packets, and so forth. The forwarding engine attempts to send the video synchronized. If synchronization fails, the CSI-2 transmitter stops forwarding packets and attempt to restart sending synchronized video at the next FrameStart indication. Packets are discarded as long as the forwarding engine is unable to send the synchronized video. Status is provided to indicate when the forwarding engine is synchronized. In addition, a flag is used to indicate that synchronization has been lost (status is cleared on a read). Three options are available for Synchronized forwarding: Basic Synchronized forwarding Line-Interleave forwarding Line-Concatenated forwarding Synchronized forwarding modes are selected by setting the CSIx_SYNC_FWD controls in the FWD_CTL2 register. To enable synchronized forwarding the following order of operations is recommended: Disable Best-effort forwarding by clearing the CSIx_RR_FWD bits in the FWD_CTL2 register Enable forwarding per Receive port by clearing the FWD_PORTx_DIS bits in the FWD_CTL1 register Enable Synchronized forwarding in the FWD_CTL2 register Basic Synchronized CSI-2 Forwarding During Basic Synchronized Forwarding each forwarded frame is an independent CSI-2 video frame including FrameStart (FS), video lines, and FrameEnd (FE) packets. Each forwarded stream may have a unique VC-ID. If the forwarded streams do not have a unique VC-ID, the receiving process may use the frame order to differentiate the video stream packets. The forwarding engine attempts to send the video synchronized. If synchronization fails, the CSI-2 transmitter stops forwarding packets and attempts to restart sending synchronized video at the next FS indication. Packets are discarded as long as the forwarding engine is unable to send the synchronized video. Example Synchronized traffic to CSI-2 Transmit port at start of frame: FS0 – FS1 – FS2 – FS3 – S0L1 – S1L1 – S2L1 – S3L1 – S0L2 – S1L2 – S2L2 – S3L2 – S0L3 … Example Synchronized traffic to CSI-2 Transmit port at end of frame: ... S0LN – S1LN – S2LN – S3LN – FE0 – FE1 – FE2 – FE3 Notes: FSx FrameStart for Sensor X FEx FrameEnd for Sensor X SxLy Line Y for Sensor X video frame SxLN Last line for Sensor X video frame Each packet includes the virtual channel ID assigned to receive port for each sensor. Code Example for Basic Synchronized CSI-2 Forwarding # "*** RX0 VC=0 ***" WriteI2C(0x4C,0x01) # RX0 WriteI2C(0x70,0x1F) # RAW10_datatype_yuv422b10_VC0 # "*** RX1 VC=1 ***" WriteI2C(0x4C,0x12) # RX1 WriteI2C(0x70,0x5F) # RAW10_datatype_yuv422b10_VC1 # "*** RX2 VC=2 ***" WriteI2C(0x4C,0x24) # RX2 WriteI2C(0x70,0x9F) # RAW10_datatype_yuv422b10_VC2 # "*** RX3 VC=3 ***" WriteI2C(0x4C,0x38) # RX3 WriteI2C(0x70,0xDF) # RAW10_datatype_yuv422b10_VC3 # "CSI_PORT_SEL" WriteI2C(0x32,0x01) # CSI0 select # "CSI_EN" WriteI2C(0x33,0x01) # CSI_EN & CSI0 4L # "***Basic_FWD" WriteI2C(0x21,0x14) # Synchronized Basic_FWD # "***FWD_PORT all RX to CSI0" WriteI2C(0x20,0x00) # forwarding of all RX to CSI0 Basic Synchronized Format *Blanking intervals do not provide accurate synchronization timing Line-Interleaved CSI-2 Forwarding In synchronized forwarding, the forwarding engine may be programmed to send only one of each synchronization packet. For example, if forwarding from all four input ports, only one FS, FE packet is sent for each video frame. The synchronization packets for the other 3 ports are dropped. The video line packets for each video stream are sent as individual packets. This effectively merges the frames from N video sources into a single frame that has N times the number of video lines. In this mode, all video streams must also have the same VC, although this is not checked by the forwarding engine. This is useful when connected to a controller that does not support multiple VCs. The receiving processor must process the image based on order of video line reception. Example Synchronized traffic to CSI-2 Transmit port at start of frame: FS0 – S0L1 – S1L1 – S2L1 – S3L1 – S0L2 – S1L2 – S2L2 – S3L2 – S0L3 … Example Synchronized traffic to CSI-2 Transmit port at end of frame: ... S0LN – S1LN – S2LN – S3LN – FE0 Notes: FSx FrameStart for Sensor X FEx FrameEnd for Sensor X SxLy Line Y for Sensor X video frame SxLN Last line for Sensor X video frame All packets would have the same VC-ID. Code Example for Line-Interleaved CSI-2 Forwarding # "*** RX0 VC=0 ***" WriteI2C(0x4c,0x01) # RX0 WriteI2C(0x70,0x1f) # RAW10_datatype_yuv422b10_VC0 # "*** RX1 VC=0 ***" WriteI2C(0x4c,0x12) # RX1 WriteI2C(0x70,0x1f) # RAW10_datatype_yuv422b10_VC0 # "*** RX2 VC=0 ***" WriteI2C(0x4c,0x24) # RX2 WriteI2C(0x70,0x1f) # RAW10_datatype_yuv422b10_VC0 # "*** RX3 VC=0 ***" WriteI2C(0x4c,0x38) # RX3 WriteI2C(0x70,0x1f) # RAW10_datatype_yuv422b10_VC0 # "CSI_PORT_SEL" WriteI2C(0x32,0x01) # CSI0 select # "CSI_EN" WriteI2C(0x33,0x01) # CSI_EN & CSI0 4L # "*** CSI0_SYNC_FWD synchronous forwarding with line interleaving ***" WriteI2C(0x21,0x28) # synchronous forwarding with line interleaving # "*** FWD_PORT all RX to CSI0" WriteI2C(0x20,0x00) # forwarding of all RX to CSI0 Line-Interleave Format *Blanking intervals do not provide accurate synchronization timing Line-Concatenated CSI-2 Forwarding D Fixed spelling errors throughout the document no In synchronized forwarding, the forwarding engine may be programmed to merge video frames from multiple sources into a single video frame by concatenating video lines. Each of the sensors for each RX carry different data streams that get concatenated into one CSI-2 stream. For example, if forwarding from all four input ports, only one FS and one FE packet is sent for each video frame. The synchronization packets for the other 3 ports are dropped. In addition, the video lines from each sensor are combined into a single line. The controller must separate the single video line into the separate components based on position within the concatenated video line. Example Synchronized traffic to CSI-2 Transmit port at start of frame: FS0 – S0L1,S1L1,S2L1,S3L1 – S0L2,S1L2,S2L2,S3L2 – S0L3,S1L3,S2L3,S3L3 … Example Synchronized traffic to CSI-2 Transmit port at end of frame: ... S0LN,S1LN,S2LN,S3LN – FE0 Notes: FSx FrameStart for Sensor X FEx FrameEnd for Sensor X SxLy Line Y for Sensor X video frame SxLN Last line for Sensor X video frame S0L1,S1L1,S2L1,S3L1 indicates concatenation of the first video line from each sensor into a single video line. This packet has a modified header and footer that matches the concatenated line data. Packets would have the same VC-ID, based on the VC-ID for the lowest number sensor port being forwarded. Lines are concatenated on a byte basis without padding between video line data. Code Example for Line-Concatenated CSI-2 Forwarding # "*** RX0 VC=0 ***" WriteI2C(0x4c,0x01) # RX0 WriteI2C(0x70,0x1f) # RAW10_datatype_yuv422b10_VC0 # "*** RX1 VC=0 ***" WriteI2C(0x4c,0x12) # RX1 WriteI2C(0x70,0x1f) # RAW10_datatype_yuv422b10_VC0 # "*** RX2 VC=0 ***" WriteI2C(0x4c,0x24) # RX2 WriteI2C(0x70,0x1f) # RAW10_datatype_yuv422b10_VC0 # "*** RX3 VC=0 ***" WriteI2C(0x4c,0x38) # RX3 WriteI2C(0x70,0x1f) # RAW10_datatype_yuv422b10_VC0 # "CSI_PORT_SEL" WriteI2C(0x32,0x01) # CSI0 select # "CSI_EN" WriteI2C(0x33,0x01) # CSI_EN & CSI0 4L # "*** CSI0_SYNC_FWD synchronous forwarding with line concatenation ***" WriteI2C(0x21,0x3c) # synchronous forwarding with line concatenation # "***FWD_PORT all RX to CSI0" WriteI2C(0x20,0x00) # forwarding of all RX to CSI0 Line-Concatenated Format *Blanking intervals do not provide accurate synchronization timing CSI-2 Replicate Mode D Clarified that CSI-2 forwarding should be disabled before CSI-2 replicate mode is enabled yes In CSI-2 Replicate mode, both ports can be programmed to output the same data. The output from CSI-2 port 0 is also presented on CSI-2 port 1. To configure this mode of operation, set the CSI_REPLICATE bit in the FWD_CTL2 register. This bit should only be set before forwarding is enabled. If this bit is set after forwarding is enabled, unexpected errors can occur. CSI-2 Transmitter Output Control Two register controls allow control of CSI-2 Transmitter outputs to disable the CSI-2 Transmitter outputs. If the OUTPUT_SLEEP_STATE_SELECT (OSS_SEL) control is set to 0 in the GENERAL_CFG 0x02 register, the CSI-2 Transmitter outputs are forced to the HS-0 state. If the OUTPUT_ENABLE (OEN) register bit is set to 0 in the GENERAL_CFG register, the CSI-2 pins are set to the high-impedance state. For normal operation (OSS_SEL and OEN both set to 1), the detection of activity on FPD3 inputs determines the state of the CSI-2 outputs. The FPD3 inputs are considered active if the Receiver indicates valid lock to the incoming signal. For a CSI-2 TX port, lock is considered valid if any Received port mapped to the TX port is indicating Lock. CSI-2 Output Control Options PDB pin OSS_SEL OEN FPD3 INPUT CSI-2 PIN STATE 0 X X X Hi-Z 1 0 X X HS-0 1 1 0 X Hi-Z 1 1 1 Inactive Hi-Z 1 1 1 Active Valid Enabling and Disabling CSI-2 Transmitters Once enabled, it is typically best to leave the CSI-2 Transmitter enabled, and only change the forwarding controls if changes are required to the system. When enabling and disabling the CSI-2 Transmitter, forwarding should be disabled to ensure proper start and stop of the CSI-2 Transmitter. When enabling and disabling the CSI-2 Transmitter, use the following sequence: To Disable: Disable Forwarding for assigned ports in the FWD_CTL1 register Disable CSI-2 Periodic Calibration (if enabled) in the CSI_ CTL2 register Disable Continuous Clock operation (if enabled) in the CSI_ CTL register Clear CSI-2 Transmit enable in CSI_ CTL register To Enable: Set CSI-2 Transmit enable (and Continuous clock if desired) in CSI_ CTL register Enable CSI-2 Periodic Calibration (if desired) in the CSI_CTL2 register Enable Forwarding for assigned ports in the FWD_CTL1 register Programming Serial Control Bus D Added a sentence to clarify that VI2C must match the voltage applied to VDDIO yes D Reworded the Serial Control Bus section to reference VI2C instead of VDDIO yes The DS90UB960-Q1 implements two I2C-compatible serial control buses. Both I2C ports support local device configuration and incorporate a bidirectional control channel (BCC) that allows communication with a remote serializers as well as remote I2C target devices. The device address is set through a resistor divider connected to the IDx pin (R1 and R2 – see ). Serial Control Bus Connection The serial control bus consists of two signals, SCL and SDA. SCL is a Serial Bus Clock Input. SDA is the Serial Bus Data Input / Output signal. Both SCL and SDA signals require an external pullup resistor to VI2C, where VI2C is a voltage rail that matches the voltage applied to VDDIO. The pull-up resistor value may be adjusted to account for capacitive loading and data rate requirements. Refer to "I2C Bus Pullup Resistor Calculation" (SLVA689) to determine the pull-up resistor value to VI2C. The signals are either pulled High, or driven Low. The IDX pin configures the control interface to one of eight possible device addresses. A pullup resistor and a pulldown resistor may be used to set the appropriate voltage ratio between the IDX input pin (VIDX) and V(VDD18), each ratio corresponding to a specific device address. See , Serial Control Bus Addresses for IDX. Serial Control Bus Addresses for IDX NO. VIDX VOLTAGE RANGE VIDX TARGET VOLTAGE SUGGESTED STRAP RESISTORS (1% TOL) PRIMARY ASSIGNED I2C ADDRESS VMIN VTYP VMAX VDD18 = 1.80 V RHIGH ( kΩ ) RLOW ( kΩ ) 7-BIT 8-BIT 0 0 0 0.131 × V(VDD18) 0 OPEN 10.0 0x30 0x60 1 0.179 × V(VDD18) 0.213 × V(VDD18) 0.247 × V(VDD18) 0.374 88.7 23.2 0x32 0x64 2 0.296 × V(VDD18) 0.330 × V(VDD18) 0.362 × V(VDD18) 0.582 75.0 35.7 0x34 0x68 3 0.412 × V(VDD18) 0.443 × V(VDD18) 0.474 × V(VDD18) 0.792 71.5 56.2 0x36 0x6C 4 0.525 × V(VDD18) 0.559 × V(VDD18) 0.592 × V(VDD18) 0.995 78.7 97.6 0x38 0x70 5 0.642 × V(VDD18) 0.673 × V(VDD18) 0.704 × V(VDD18) 1.202 39.2 78.7 0x3A 0x74 6 0.761 × V(VDD18) 0.792 × V(VDD18) 0.823 × V(VDD18) 1.420 25.5 95.3 0x3C 0x78 7 0.876 × V(VDD18) V(VDD18) V(VDD18) 1.8 10.0 OPEN 0x3D 0x7A The Serial Bus protocol is controlled by START, START-Repeated, and STOP phases. A START occurs when SDA transitions Low while SCL is High. A STOP occurs when SDA transitions High while SCL is also HIGH. See . START and STOP Conditions To communicate with a remote device, the host controller sends the target address and listens for a response from the target. This response is referred to as an acknowledge bit (ACK). If a target on the bus is addressed correctly, it acknowledges (ACKs) the controller by driving the SDA bus low. If the address does not match one of the target addresses of the device, it not-acknowledges (NACKs) the controller by letting SDA be pulled High. ACKs can also occur on the bus when data transmissions are in process. When the controller is writing data, the target ACKs after every data byte is successfully received. When the controller is reading data, the controller ACKs after every data byte is received to let the target know it wants to receive another data byte. When the controller wants to stop reading, it NACKs after the last data byte and creates a stop condition on the bus. All communication on the bus begins with either a Start condition or a Repeated Start condition. All communication on the bus ends with a Stop condition. A READ is shown in and a WRITE is shown in . Serial Control Bus — READ Serial Control Bus — WRITE Basic Operation The I2C Controller located at the Deserializer must support I2C clock stretching. For more information on I2C interface requirements and throughput considerations, refer to I2C Communication Over FPD-Link III With Bidirectional Control Channel (SNLA131) and I2C over DS90UB913/4 FPD-Link III With Bidirectional Control Channel (SNLA222). Second I2C Port The DS90UB960-Q1 includes a second I2C port that allows bidirectional control channel access to both local registers and remote devices. Remote device access is configured on BCCx_MAP register 0x0C[7:4]. The second I2C port uses the same I2C address as the primary I2C port. In addition, RX Port I2C IDs are also available for the second I2C port. In general, TI recommends that the second I2C port be used in cases where the CSI-2 TX ports are connected to separate processors. The second I2C port allows independent control of the DS90UB960-Q1 as well as remote devices by the second processor. However, Register 0x01 (RESET_CTL) can only be written by the primary I2C port. I2C Target Operation D Added register addresses for the RX Port ID registers yes The DS90UB960-Q1 implements an I2C target capable of operation supporting the Standard, Fast, and Fast-plus modes of operation allowing I2C operation at up to 1-MHz clock frequencies. Local I2C transactions to access DS90UB960-Q1 registers can be conducted 2 ms after power supplies are stable and PDB is brought high. For accesses to local registers, the I2C Target operates without stretching the clock. The primary I2C target address is set through the IDx pin. The primary I2C target address is stored in the I2C Device ID register at address 0x0. In addition to the primary I2C target address, the DS90UB960-Q1 may be programmed to respond to up to four other I2C addresses (reg 0xF8-0xFB). The four RX Port ID addresses provide direct access to the Receive Port registers without the need to set the paging controls normally required to access the port registers. Remote Target Operation D Removed information suggesting that the Rx Port intended for messaging must always be selected with Register 0x4C when communicating with a remote target device yes The bidirectional control channel provides a mechanism to read or write I2C registers in remote devices over the FPD-Link III interface. The I2C Controller located at the Deserializer must support I2C clock stretching. Accesses to serializer or remote target devices over the bidirectional control channel will result in clock stretching to allow for response time across the link. The DS90UB960-Q1 acts as an I2C target on the local bus, forwards read and write requests to the remote device, and returns the response from the remote device to the local I2C bus. To allow for the propagation and regeneration of the I2C transaction at the remote device, the DS90UB960-Q1 will stretch the I2C clock while waiting for the remote response. The I2C address of the currently selected RX Port serializer will be populated in register 0x5B of the DS90UB960-Q1. The BCC_CONFIG register 0x58 also must have bit 6, I2C_PASS_THROUGH set to one. If enabled, local I2C transactions with valid address decode will then be forwarded through the bidirectional control channel to the remote I2C bus. When I2C_PASS_THROUGH is set, the deserializer will only propagate messages that it recognizes, such as the registered serializer alias address (SER_ALIAS_ID), or any registered remote target alias attached to the serializer I2C bus (TARGET_ALIAS) assigned to the specific Rx Port. Setting I2C_PASS_THROUGH_ALL and AUTO_ACK_ALL are less common use cases and primarily used for debugging I2C messaging as they will respectively pass all addresses regardless of valid I2C address (I2C_PASS_THROUGH_ALL) and acknowledge all I2C commands without waiting for a response from serializer (AUTO_ACK_ALL). Remote Target Addressing D Corrected the total number of TargetID and TargetAlias pairs of registers for the device yes D Clarified that the write enable bit in register 0x4C needs to be set before configuring remote target addresses yes Various system use cases require multiple sensor devices with the same fixed I2C target address to be remotely accessible from the same I2C bus at the deserializer. The DS90UB960-Q1 provides TargetID virtual addressing to differentiate target addresses when connecting two or more remote devices. Eight pairs of TargetAlias and TargetID registers are allocated for each FPD-Link III Receive port in registers 0x5D through 0x6C. The TargetAlias register allows programming a virtual address which the host controller uses to access the remote device. The TargetID register provides the actual target address for the device on the remote I2C bus. The write enable bit in register 0x4C must be set before configuring the TargetAlias and TargetID for each selected RX Port. Eight pairs of registers are available for each port (total of 32 pairs), so multiple devices may be directly accessible remotely without the need for reprogramming. Multiple TargetAlias can be assigned to the same TargetID as well. Broadcast Write to Remote Devices D Added additional information about how to configure a broadcast write to remote devices yes The DS90UB960-Q1 provides a mechanism to broadcast I2C writes to remote devices (either remote targets or serializers). For each Receive port, the TargetID/Alias register pairs would be programmed with the same TargetAlias value so they would each respond to the same local I2C command. The TargetID value would match the intended remote device address. The SER_ALIAS_ID at each receive port can also be set with the same Alias value, in order to send a broadcast write to each connected remote serializer. Before setting the register values for the TargetID/Alias or SER_ID/SER_ALIAS_ID, RX_WRITE_PORT_x in register 0x4C must be set in order to select the receive ports(s) that will be configured for the ID/Alias values. When performing broadcast writes, the ACK and other return data from the I2C transaction will come from only one of the Target devices included in the broadcast write. The receive port selected in RX_READ_PORT in register 0x4C will determine the source of the return I2C transaction on the local bus. Code Example for Broadcast Write D 20230807 Removed unnecessary register writes in the Code Example for Broadcast Write # "FPD3_PORT_SEL Broadcast RX0/1/2/3" WriteI2C(0x4c,0x0f) # RX_PORT0 read; RX0/1/2/3 write # "Enable I2C Pass Through" WriteI2C(0x58,0x58) # enable I2C pass through WriteI2C(0x5c,0x18) # "SER_ALIAS_ID" WriteI2C(0x5d,0x60) # "TargetID[0]" WriteI2C(0x65,0x60) # "TargetAlias[0]" I2C Controller Proxy D Updated the I2C Controller Proxy description yes The DS90UB960-Q1 implements an I2C controller that acts as a proxy controller to regenerate I2C accesses originating from a remote serializer. By default, the I2C Controller Enable bit (I2C_CONTROLLER_EN) is set to 0 in register 0x02[5] to block Controller access to local deserializer I2C from remote serializers. Set I2C_CONTROLLER_EN = 1 if there is a remote controller device located on the I2C bus of any of the connected serializers that will send remote I2C commands to the deserializer. The proxy controller is an I2C-compatible controller capable of operating with Standard-mode, Fast-mode, or Fast-mode Plus I2C timing. It is also capable of arbitration with other controllers, allowing multiple controllers and targets to exist on the I2C bus. A separate I2C proxy controller is implemented for each Receive port. This allows independent operation for all sources to the I2C interface. Arbitration between multiple sources is handled automatically using I2C multi-controller arbitration. I2C Controller Proxy Timing D Fixed register address errors in the Typical I2C Timing Register Settings table yes D Removed details about the internal reference clock yes The proxy controller timing parameters are based on the REFCLK timing. Timing accuracy for the I2C proxy controller based on the REFCLK clock source attached to the DS90UB960-Q1 deserializer. The I2C Controller regenerates the I2C read or write access using timing controls in the registers 0xA and 0xB to regenerate the clock and data signals to meet the desired I2C timing in Standard, Fast, or Fast-mode Plus modes of operation. I2C Controller SCL High Time is set in register 0xA[7:0]. This field configures the high pulse width of the SCL output when the Serializer is the Controller on the local deserializer I2C bus. The default value is set to provide a minimum 5-µs SCL high time with the reference clock at 25 MHz + 100 ppm including four additional oscillator clock periods or synchronization and response time. Units are 40 ns for the nominal oscillator clock frequency, giving Min_delay = 40 ns × (SCL_HIGH_TIME + 4). I2C Controller SCL Low Time is set in register 0xB[7:0]. This field configures the low pulse width of the SCL output when the Serializer is the Controller on the local deserializer I2C bus. This value is also used as the SDA setup time by the I2C Target for providing data prior to releasing SCL during accesses over the Bidirectional Control Channel. The default value is set to provide a minimum 5-µs SCL high time with the reference clock at 25 MHz + 100ppm including four additional oscillator clock periods or synchronization and response time. Units are 40 ns for the nominal oscillator clock frequency, giving Min_delay = 40 ns × (SCL_HIGH_TIME + 4). See #GUID-41CAA2D3-D1EF-425A-A585-602298B8FA95/T4585536-29 example settings for Standard mode, Fast mode and Fast-mode Plus timing. Typical I2C Timing Register Settings I2C MODE SCL HIGH TIME SCL LOW TIME 0xA[7:0] NOMINAL DELAY AT REFCLK = 25 MHz 0xB[7:0] NOMINAL DELAY AT REFCLK = 25 MHz Standard 0x7A 5.04 µs 0x7A 5.04 µs Fast 0x13 0.920 µs 0x25 1.64 µs Fast - Plus 0x06 0.400 µs 0x0C 0.640 µs Code Example for Configuring Fast-Mode Plus I2C Operation # "RX0 I2C Controller Fast Plus Configuration" WriteI2C(0x02,0x3E) # Enable Proxy WriteI2C(0x4c,0x01) # Select RX_PORT0 # Set SCL High and Low Time delays WriteI2C(0x0a,0x06) # SCL High WriteI2C(0x0b,0x0C) # SCL Low Interrupt Support Interrupts can be brought out on the INTB pin as controlled by the INTERRUPT_CTL 0x23 and INTERRUPT_STS 0x24 registers. The main interrupt control registers provide control and status for interrupts from the individual sources. Sources include each of the four FPD3 Receive ports as well as each of the two CSI-2 Transmit ports. Clearing interrupt conditions requires reading the associated status register for the source. The setting of the individual interrupt status bits is not dependent on the related interrupt enable controls. The interrupt enable controls whether an interrupt is generated based on the condition, but does not prevent the interrupt status assertion. For an interrupt to be generated based on one of the interrupt status assertions, both the individual interrupt enable and the INT_EN control must be set in the INTERRUPT_CTL 0x23 register. For example, to generate an interrupt if IS_RX0 is set, both the IE_RX0 and INT_EN bits must be set. If IE_RX0 is set but INT_EN is not, the INT status is indicated in the INTERRUPT_STS register, and the INTB pin does not indicate the interrupt condition. See the INTERRUPT_CTL and INTERRUPT_STS register for details. Code Example to Enable Interrupts # "RX01/2/3/4 INTERRUPT_CTL enable" WriteI2C(0x23,0xBF) # RX all & INTB PIN EN # Individual RX01/2/3/4 INTERRUPT_CTL enable # "RX0 INTERRUPT_CTL enable" WriteI2C(0x4C,0x01) # RX0 WriteI2C(0x23,0x81) # RX0 & INTB PIN EN # "RX1 INTERRUPT_CTL enable" WriteI2C(0x4C,0x12) # RX1 WriteI2C(0x23,0x82) # RX1 & INTB PIN EN # "RX2 INTERRUPT_CTL enable" WriteI2C(0x4C,0x24) # RX2 WriteI2C(0x23,0x84) # RX2 & INTB PIN EN # "RX3 INTERRUPT_CTL enable" WriteI2C(0x4C,0x38) # RX3 WriteI2C(0x23,0x88) # RX3 & INTB PIN EN FPD-Link III Receive Port Interrupts For each FPD-Link III Receive port, multiple options are available for generating interrupts. Interrupt generation is controlled through the PORT_ICR_HI 0xD8 and PORT_ICR_LO 0xD9 registers. In addition, the PORT_ISR_HI 0xDA and PORT_ISR_LO 0xDB registers provide read-only status for the interrupts. Clearing of interrupt conditions is handled by reading the RX_PORT_STS1, RX_PORT_STS2, and CSI_RX_STS registers. The status bits in the PORT_ISR_HI/LO registers are copies of the associated bits in the main status registers. To enable interrupts from one of the Receive port interrupt sources: Enable the interrupt source by setting the appropriate interrupt enable bit in the PORT_ICR_HI or PORT_ICR_LO register Set the RX Port X Interrupt control bit (IE_RXx) in the INTERRUPT_CTL register Set the INT_EN bit in the INTERRUPT_CTL register to allow the interrupt to assert the INTB pin low To clear interrupts from one of the Receive port interrupt sources: (optional) Read the INTERRUPT_STS register to determine which RX Port caused the interrupt (optional) Read the PORT_ISR_HI and PORT_ISR_LO registers to determine source of interrupt Read the appropriate RX_PORT_STS1, RX_PORT_STS2, or CSI_RX_STS register to clear the interrupt. The first two steps are optional. The interrupt could be determined and cleared by just reading the status registers. Interrupts on Forward Channel GPIO When connected to the DS90UB953-Q1 serializer, interrupts can be generated on changes in any of the four forward channel GPIOs per port. Interrupts are enabled by setting bits in the FC_GPIO_ICR register. Interrupts may be generated on rising and/or falling transitions on the GPIO signal. The GPIO interrupt status is cleared by reading the FC_GPIO_STS register. Interrupts should only be used for GPIO signals operating at less than 10 MHz. High or low pulses that are less than 100 ns might not be detected at the DS90UB960-Q1. To avoid false interrupt indications, the interrupts should not be enabled until after the Forward Channel GPIOs are enabled at the serializer. Interrupts on Change in Sensor Status The FPD-Link III Receiver recovers 32-bits of Sensor status from the attached DS90UB953-Q1 serializer. Interrupts may be generated based on changes in the Sensor Status values received from the forward channel. The Sensor Status consists of 4 bytes of data, which may be read from the SENSOR_STS_x registers for each Receive port. Interrupts may be generated based on a change in any of the bits in the first byte (SENSOR_STS_0). Each bit can be individually masked for Rising and/or Falling interrupts. Two registers control the interrupt masks for the SENSOR_STS bits: SEN_INT_RISE_CTL and SEN_INT_FALL_CTL. Two registers provide interrupt status: SEN_INT_RISE_STS, SEN_INT_FALL_STS. If a mask bit is set, a change in the associated SENSOR_STS_0 bit will be detected and latched in the SEN_INT_RISE_STS or SEN_INT_FALL_STS registers. If the mask bit is not set, the associated interrupt status bit will always be 0. If any of the SEN_INT_RISE_STS or SEN_INT_FALL_STS bits is set, the IS_FC_SEN_STS bit will be set in the PORT_ISR_HI register. Code Example to Readback Interrupts D 20230807 Replaced CABLE_FAULT with NO_FPD3_CLK in the interrupt readback example script to match the register bit name INTERRUPT_STS = ReadI2C(0x24) # 0x24 INTERRUPT_STS if ((INTERRUPT_STS & 0x80) >> 7): print "# GLOBAL INTERRUPT DETECTED " if ((INTERRUPT_STS & 0x40) >> 6): print "# RESERVED " if ((INTERRUPT_STS & 0x20) >> 5): print "# IS_CSI_TX1 DETECTED " if ((INTERRUPT_STS & 0x10) >> 4): print "# IS_CSI_TX0 DETECTED " if ((INTERRUPT_STS & 0x08) >> 3): print "# IS_RX3 DETECTED " if ((INTERRUPT_STS & 0x04) >> 2): print "# IS_RX2 DETECTED " if ((INTERRUPT_STS & 0x02) >> 1): print "# IS_RX1 DETECTED " if ((INTERRUPT_STS & 0x01) ): print "# IS_RX0 DETECTED " # "################################################" # "RX0 status" # "################################################" WriteReg(0x4C,0x01) # RX0 PORT_ISR_LO = ReadI2C(0xDB) print "0xDB PORT_ISR_LO : ", hex(PORT_ISR_LO) # readout; cleared by RX_PORT_STS2 if ((PORT_ISR_LO & 0x40) >> 6): print "# IS_LINE_LEN_CHG INTERRUPT DETECTED " if ((PORT_ISR_LO & 0x20) >> 5): print "# IS_LINE_CNT_CHG DETECTED " if ((PORT_ISR_LO & 0x10) >> 4): print "# IS_BUFFER_ERR DETECTED " if ((PORT_ISR_LO & 0x08) >> 3): print "# IS_CSI_RX_ERR DETECTED " if ((PORT_ISR_LO & 0x04) >> 2): print "# IS_FPD3_PAR_ERR DETECTED " # Forward Channel parity errors exceed set threshold if ((PORT_ISR_LO & 0x02) >> 1): print "# IS_PORT_PASS DETECTED " # RX Port PASS status has changed since last read if ((PORT_ISR_LO & 0x01) ) : print "# IS_LOCK_STS DETECTED " # RX Port LOCK status has changed since last read ################################################ PORT_ISR_HI = ReadI2C(0xDA) print "0xDA PORT_ISR_HI : ", hex(PORT_ISR_HI) # readout; cleared by RX_PORT_STS2 if ((PORT_ISR_HI & 0x04) >> 2): print "# IS_FPD3_ENC_ERR DETECTED " if ((PORT_ISR_HI & 0x02) >> 1): print "# IS_BCC_SEQ_ERR DETECTED " if ((PORT_ISR_HI & 0x01) ) : print "# IS_BCC_CRC_ERR DETECTED " ################################################ RX_PORT_STS1 = ReadI2C(0x4D) # R/COR if ( (RX_PORT_STS1 & 0xc0) >> 6) == 3: print "# RX_PORT_NUM = RX3" elif ((RX_PORT_STS1 & 0xc0) >> 6) == 2: print "# RX_PORT_NUM = RX2" elif ((RX_PORT_STS1 & 0xc0) >> 6) == 1: print "# RX_PORT_NUM = RX1" elif ((RX_PORT_STS1 & 0xc0) >> 6) == 0: print "# RX_PORT_NUM = RX0" if ((RX_PORT_STS1 & 0x20) >> 5): print "# BCC_CRC_ERR DETECTED " if ((RX_PORT_STS1 & 0x10) >> 4): print "# LOCK_STS_CHG DETECTED " if ((RX_PORT_STS1 & 0x08) >> 3): print "# BCC_SEQ_ERROR DETECTED " if ((RX_PORT_STS1 & 0x04) >> 2): print "# PARITY_ERROR DETECTED " # Cleared when RX_PAR_ERR_HI/LO registers are cleared if ((RX_PORT_STS1 & 0x02) >> 1): print "# PORT_PASS=1 " # Shows current PASS status at RX Port if ((RX_PORT_STS1 & 0x01) ): print "# LOCK_STS=1 " # Shows current LOCK status at RX Port ################################################ RX_PORT_STS2 = ReadI2C(0x4E) if ((RX_PORT_STS2 & 0x80) >> 7): print "# LINE_LEN_UNSTABLE DETECTED " if ((RX_PORT_STS2 & 0x40) >> 6): print "# LINE_LEN_CHG " if ((RX_PORT_STS2 & 0x20) >> 5): print "# FPD3_ENCODE_ERROR DETECTED " if ((RX_PORT_STS2 & 0x10) >> 4): print "# BUFFER_ERROR DETECTED " if ((RX_PORT_STS2 & 0x08) >> 3): print "# CSI_ERR DETECTED " # Clears when CSI_RX_STS register is cleared if ((RX_PORT_STS2 & 0x04) >> 2): print "# FREQ_STABLE DETECTED " if ((RX_PORT_STS2 & 0x02) >> 1): print "# NO_FPD3_CLK DETECTED " if ((RX_PORT_STS2 & 0x01) ): print "# LINE_CNT_CHG DETECTED " ################################################ # "################################################" # "RX1 status" # "################################################" WriteReg(0x4C,0x12) # RX1 PORT_ISR_LO = ReadI2C(0xDB) # PORT_ISR_LO readout; cleared by RX_PORT_STS2 if ((PORT_ISR_LO & 0x40) >> 6): print "# IS_LINE_LEN_CHG INTERRUPT DETECTED " if ((PORT_ISR_LO & 0x20) >> 5): print "# IS_LINE_CNT_CHG DETECTED " if ((PORT_ISR_LO & 0x10) >> 4): print "# IS_BUFFER_ERR DETECTED " if ((PORT_ISR_LO & 0x08) >> 3): print "# IS_CSI_RX_ERR DETECTED " if ((PORT_ISR_LO & 0x04) >> 2): print "# IS_FPD3_PAR_ERR DETECTED " # Forward Channel parity errors exceed set threshold if ((PORT_ISR_LO & 0x02) >> 1): print "# IS_PORT_PASS DETECTED " # RX Port PASS status has changed since last read if ((PORT_ISR_LO & 0x01) ) : print "# IS_LOCK_STS DETECTED " # RX Port LOCK status has changed since last read ################################################ PORT_ISR_HI = ReadI2C(0xDA) # readout; cleared by RX_PORT_STS2 if ((PORT_ISR_HI & 0x04) >> 2): print "# IS_FPD3_ENC_ERR DETECTED " if ((PORT_ISR_HI & 0x02) >> 1): print "# IS_BCC_SEQ_ERR DETECTED " if ((PORT_ISR_HI & 0x01) ) : print "# IS_BCC_CRC_ERR DETECTED " ################################################ RX_PORT_STS1 = ReadI2C(0x4D) # R/COR if ( (RX_PORT_STS1 & 0xc0) >> 6) == 3: print "# RX_PORT_NUM = RX3" elif ((RX_PORT_STS1 & 0xc0) >> 6) == 2: print "# RX_PORT_NUM = RX2" elif ((RX_PORT_STS1 & 0xc0) >> 6) == 1: print "# RX_PORT_NUM = RX1" elif ((RX_PORT_STS1 & 0xc0) >> 6) == 0: print "# RX_PORT_NUM = RX0" if ((RX_PORT_STS1 & 0x20) >> 5): print "# BCC_CRC_ERR DETECTED " if ((RX_PORT_STS1 & 0x10) >> 4): print "# LOCK_STS_CHG DETECTED " if ((RX_PORT_STS1 & 0x08) >> 3): print "# BCC_SEQ_ERROR DETECTED " if ((RX_PORT_STS1 & 0x04) >> 2): print "# PARITY_ERROR DETECTED " # Cleared when RX_PAR_ERR_HI/LO registers are cleared if ((RX_PORT_STS1 & 0x02) >> 1): print "# PORT_PASS=1 " # Shows current PASS status at RX Port if ((RX_PORT_STS1 & 0x01) ): print "# LOCK_STS=1 " # Shows current LOCK status at RX Port ################################################ RX_PORT_STS2 = ReadI2C(0x4E) if ((RX_PORT_STS2 & 0x80) >> 7): print "# LINE_LEN_UNSTABLE DETECTED " if ((RX_PORT_STS2 & 0x40) >> 6): print "# LINE_LEN_CHG " if ((RX_PORT_STS2 & 0x20) >> 5): print "# FPD3_ENCODE_ERROR DETECTED " if ((RX_PORT_STS2 & 0x10) >> 4): print "# BUFFER_ERROR DETECTED " if ((RX_PORT_STS2 & 0x08) >> 3): print "# CSI_ERR DETECTED " # Clears when CSI_RX_STS register is cleared if ((RX_PORT_STS2 & 0x04) >> 2): print "# FREQ_STABLE DETECTED " if ((RX_PORT_STS2 & 0x02) >> 1): print "# NO_FPD3_CLK DETECTED " if ((RX_PORT_STS2 & 0x01) ): print "# LINE_CNT_CHG DETECTED " ################################################ # "################################################" # "RX2 status" # "################################################" WriteReg(0x4C,0x24) # RX2 PORT_ISR_LO = ReadI2C(0xDB) # readout; cleared by RX_PORT_STS2 if ((PORT_ISR_LO & 0x40) >> 6): print "# IS_LINE_LEN_CHG INTERRUPT DETECTED " if ((PORT_ISR_LO & 0x20) >> 5): print "# IS_LINE_CNT_CHG DETECTED " if ((PORT_ISR_LO & 0x10) >> 4): print "# IS_BUFFER_ERR DETECTED " if ((PORT_ISR_LO & 0x08) >> 3): print "# IS_CSI_RX_ERR DETECTED " if ((PORT_ISR_LO & 0x04) >> 2): print "# IS_FPD3_PAR_ERR DETECTED " # Forward Channel parity errors exceed set threshold if ((PORT_ISR_LO & 0x02) >> 1): print "# IS_PORT_PASS DETECTED " # RX Port PASS status has changed since last read if ((PORT_ISR_LO & 0x01) ) : print "# IS_LOCK_STS DETECTED " # RX Port LOCK status has changed since last read ################################################ PORT_ISR_HI = ReadI2C(0xDA) # readout; cleared by RX_PORT_STS2 if ((PORT_ISR_HI & 0x04) >> 2): print "# IS_FPD3_ENC_ERR DETECTED " if ((PORT_ISR_HI & 0x02) >> 1): print "# IS_BCC_SEQ_ERR DETECTED " if ((PORT_ISR_HI & 0x01) ) : print "# IS_BCC_CRC_ERR DETECTED " ################################################ RX_PORT_STS1 = ReadI2C(0x4D) # R/COR if ( (RX_PORT_STS1 & 0xc0) >> 6) == 3: print "# RX_PORT_NUM = RX3" elif ((RX_PORT_STS1 & 0xc0) >> 6) == 2: print "# RX_PORT_NUM = RX2" elif ((RX_PORT_STS1 & 0xc0) >> 6) == 1: print "# RX_PORT_NUM = RX1" elif ((RX_PORT_STS1 & 0xc0) >> 6) == 0: print "# RX_PORT_NUM = RX0" if ((RX_PORT_STS1 & 0x20) >> 5): print "# BCC_CRC_ERR DETECTED " if ((RX_PORT_STS1 & 0x10) >> 4): print "# LOCK_STS_CHG DETECTED " if ((RX_PORT_STS1 & 0x08) >> 3): print "# BCC_SEQ_ERROR DETECTED " if ((RX_PORT_STS1 & 0x04) >> 2): print "# PARITY_ERROR DETECTED " # Cleared when RX_PAR_ERR_HI/LO registers are cleared if ((RX_PORT_STS1 & 0x02) >> 1): print "# PORT_PASS=1 " # Shows current PASS status at RX Port if ((RX_PORT_STS1 & 0x01) ): print "# LOCK_STS=1 " # Shows current LOCK status at RX Port ################################################ RX_PORT_STS2 = ReadI2C(0x4E) if ((RX_PORT_STS2 & 0x80) >> 7): print "# LINE_LEN_UNSTABLE DETECTED " if ((RX_PORT_STS2 & 0x40) >> 6): print "# LINE_LEN_CHG " if ((RX_PORT_STS2 & 0x20) >> 5): print "# FPD3_ENCODE_ERROR DETECTED " if ((RX_PORT_STS2 & 0x10) >> 4): print "# BUFFER_ERROR DETECTED " if ((RX_PORT_STS2 & 0x08) >> 3): print "# CSI_ERR DETECTED " # Clears when CSI_RX_STS register is cleared if ((RX_PORT_STS2 & 0x04) >> 2): print "# FREQ_STABLE DETECTED " if ((RX_PORT_STS2 & 0x02) >> 1): print "# NO_FPD3_CLK DETECTED " if ((RX_PORT_STS2 & 0x01) ): print "# LINE_CNT_CHG DETECTED " ################################################ # "################################################" # "RX3 status" # "################################################" WriteReg(0x4C,0x38) # RX3 PORT_ISR_LO = ReadI2C(0xDB) # readout; cleared by RX_PORT_STS2 if ((PORT_ISR_LO & 0x40) >> 6): print "# IS_LINE_LEN_CHG INTERRUPT DETECTED " if ((PORT_ISR_LO & 0x20) >> 5): print "# IS_LINE_CNT_CHG DETECTED " if ((PORT_ISR_LO & 0x10) >> 4): print "# IS_BUFFER_ERR DETECTED " if ((PORT_ISR_LO & 0x08) >> 3): print "# IS_CSI_RX_ERR DETECTED " if ((PORT_ISR_LO & 0x04) >> 2): print "# IS_FPD3_PAR_ERR DETECTED " # Forward Channel parity errors exceed set threshold if ((PORT_ISR_LO & 0x02) >> 1): print "# IS_PORT_PASS DETECTED " # RX Port PASS status has changed since last read if ((PORT_ISR_LO & 0x01) ) : print "# IS_LOCK_STS DETECTED " # RX Port LOCK status has changed since last read ################################################ PORT_ISR_HI = ReadI2C(0xDA) # readout; cleared by RX_PORT_STS2 if ((PORT_ISR_HI & 0x04) >> 2): print "# IS_FPD3_ENC_ERR DETECTED " if ((PORT_ISR_HI & 0x02) >> 1): print "# IS_BCC_SEQ_ERR DETECTED " if ((PORT_ISR_HI & 0x01) ) : print "# IS_BCC_CRC_ERR DETECTED " ################################################ RX_PORT_STS1 = ReadI2C(0x4D) # R/COR if ( (RX_PORT_STS1 & 0xc0) >> 6) == 3: print "# RX_PORT_NUM = RX3" elif ((RX_PORT_STS1 & 0xc0) >> 6) == 2: print "# RX_PORT_NUM = RX2" elif ((RX_PORT_STS1 & 0xc0) >> 6) == 1: print "# RX_PORT_NUM = RX1" elif ((RX_PORT_STS1 & 0xc0) >> 6) == 0: print "# RX_PORT_NUM = RX0" if ((RX_PORT_STS1 & 0x20) >> 5): print "# BCC_CRC_ERR DETECTED " if ((RX_PORT_STS1 & 0x10) >> 4): print "# LOCK_STS_CHG DETECTED " if ((RX_PORT_STS1 & 0x08) >> 3): print "# BCC_SEQ_ERROR DETECTED " if ((RX_PORT_STS1 & 0x04) >> 2): print "# PARITY_ERROR DETECTED " # Cleared when RX_PAR_ERR_HI/LO registers are cleared if ((RX_PORT_STS1 & 0x02) >> 1): print "# PORT_PASS=1 " # Shows current PASS status at RX Port if ((RX_PORT_STS1 & 0x01) ): print "# LOCK_STS=1 " # Shows current LOCK status at RX Port ################################################ RX_PORT_STS2 = ReadI2C(0x4E) if ((RX_PORT_STS2 & 0x80) >> 7): print "# LINE_LEN_UNSTABLE DETECTED " if ((RX_PORT_STS2 & 0x40) >> 6): print "# LINE_LEN_CHG " if ((RX_PORT_STS2 & 0x20) >> 5): print "# FPD3_ENCODE_ERROR DETECTED " if ((RX_PORT_STS2 & 0x10) >> 4): print "# BUFFER_ERROR DETECTED " if ((RX_PORT_STS2 & 0x08) >> 3): print "# CSI_ERR DETECTED " # Clears when CSI_RX_STS register is cleared if ((RX_PORT_STS2 & 0x04) >> 2): print "# FREQ_STABLE DETECTED " if ((RX_PORT_STS2 & 0x02) >> 1): print "# NO_FPD3_CLK DETECTED " if ((RX_PORT_STS2 & 0x01) ): print "# LINE_CNT_CHG DETECTED " ################################################ CSI-2 Transmit Port Interrupts The following interrupts are available for each CSI-2 Transmit Port: Pass indication Synchronized status Deassertion of Pass indication for an input port assigned to the CSI-2 TX Port Loss of Synchronization between input video streams RX Port Interrupt – interrupts from RX Ports mapped to this CSI-2 Transmit port See the CSI_TX_ICR address 0x36 and CSI_TX_ISR address 0x37 registers for details. The setting of the individual interrupt status bits is not dependent on the related interrupt enable controls. The interrupt enable controls whether an interrupt is generated based on the condition, but the enable does not prevent the interrupt status assertion. Error Handling In the DS90UB960-Q1, the FPD-Link III receiver transfers incoming video frames to internal video buffers for forwarding to the CSI-2 Transmit ports. When the DS90UB960-Q1 detects an error condition the standard operation would be to flag this error condition, and stop sending the CSI-2 frame to avoid sending corrupted data downstream. When the DS90UB960-Q1 recovers from an error condition, it will provide a Start of Frame and resume sending valid data. Consequently, when the downstream CSI-2 input receives a repeated Start of Frame condition, this will indicate that the data received in between the prior start of frame is suspect and the signal processor can then discard the suspected data. The settings in registers PORT_CONFIG2 and PORT_PASS_CTL can be used to change how the DS90UB960-Q1 handles errors when passing video frames. The receive ports may be configured to qualify the incoming video and provide a status indication and prevent the forwarding of video frames until certain error-free conditions are met. The Pass indication may be used to prevent forwarding packets to the internal video buffers by setting the PASS_DISCARD_EN bit in the PORT_PASS_CTL register. When this bit is set, video input will be discarded until the Pass signal indicates valid receive data. The Receive port will indicate Pass status once specific conditions are met, including a number of valid frames received. Valid frames may include requiring no FPD-Link III Parity errors and consistent frame size, including video line length and/or number of video lines. In addition, the Receive port may be programmed to cut off video frames containing errors and/or prevent forwarding of video until the Pass conditions are met. Register settings in PORT_CONFIG2 register can be used to cut off frames on different line/frame sizes or a CSI-2 parity error is detected. When the deserializer cuts off frames in cases of different line/frame sizes different line/frame sizes, the video frame will stop immediately with no frame end packet. Often the condition will not be cleared until the next valid frame is received. The Rx Port PASS indication may be used to prevent forwarding packets to the internal video buffers by setting the PASS_DISCARD_EN bit in the PORT_PASS_CTL register. When this bit is set, video input will be discarded until the Pass signal indicates valid receive data. The incoming video frames may be cut off based on error conditions or change in video line size or number of lines. These functions are controlled by bits in the PORT_CONFIG2 register. When cutting off video frames, the video frame may be cut off after sending any number of video lines. A cut off frame will not send a Frame End packet to the CSI-2 Transmit port. Receive Frame Threshold The FPD-Link III Receiver may be programmed to require a specified number of valid video frames prior to indicating a Pass condition and forwarding video frames. The number of required valid video frames is programmable through the PASS_THRESH field in the PORT_PASS_CTL register. The threshold can be programmed from 0 to 3 video frames. If set to 0, Pass will typically be indicated as soon as the FPD-Link III Receiver reports Lock to the incoming signal. If set greater than 0, the Receiver will require that number of valid frames before indicating Pass. Determination of valid frames will be dependent on the control bits in the PORT_PASS_CTL register. In the case of a Parity Error, when PASS_PARITY_ERR is set to 1 forwarding will be enabled one frame early. To ensure at least one good frame occurs following a parity error the counter should be set to 2 or higher when PASS_PARITY_ERR = 1. Port PASS Control When the PASS_LINE_SIZE control is set in the PORT_PASS_CTL register, the Receiver will qualify received frames based on having a consistent video line size. For PASS_LINE_SIZE to be clear, the deserializer checks that the received line length remains consistent during the frame and between frames. For each video line, the length (in bytes) will be determined. If it varies then we will flag this condition. Each video line in the packet must be the same size, and the line size must be consistent across video frames. A change in video line size will restart the valid frame counter. When the PASS_LINE_CNT control is set in the PORT_PASS_CTL register, the Receiver will qualify received frames based on having a consistent frame size in number of lines. A change in number of video lines will restart the valid frame counter. When the PASS_PARITY_ERR control is set in the PORT_PASS_CTL register, the Receiver will clear the Pass indication on receipt of a parity error on the FPD-Link III interface. The valid frame counter will also be cleared on the parity error event. When PASS_PARITY_ERR is set to 1, TI also recommends that the designer set the PASS_THRESHOLD to 2 or higher to ensure at least one good frame occurs following a parity error. Timestamp – Video Skew Detection The DS90UB960-Q1 implements logic to detect skew between video signaling from attached sensors. For each input port, the DS90UB960-Q1 provides the ability to capture a time-stamp for both a start-of-frame and start-of-line event. Comparison of timestamps can provide information on the relative skew between the ports. Start-of-frame timestamps are generated at the active edge of the Vertical Sync signal in Raw mode. Start-of-line timestamps are generated at the start of reception of the Nth line of video data after the Start of Frame for either mode of operation. The function does not use the Line Start (LS) packet or Horizontal Sync controls to determine the start of lines. The skew detection can run in either a FrameSync mode or free-run mode. Skew detection can be individually enabled for each RX port. For start-of-line timestamps, a line number must be programmed. The same line number is used for all 4 channels. Prior to reading timestamps, the TS_FREEZE bit for each port that will be read should be set. This will prevent overwrite of the timestamps by the detection circuit until all timestamps have been read. The freeze condition will be released automatically once all frozen timestamps have been read. The freeze bits can also be cleared if it does not read all the timestamp values. The TS_STATUS register includes the following: Flags to indicate multiple start-of-frame per FrameSync period Flag to indicate Timestamps Ready Flags to indicate Timestamps valid (per port) – if ports are not synchronized, all ports may not indicate valid timestamps The Timestamp Ready flag will be cleared when the TS_FREEZE bit is cleared. Pattern Generation D 20230825 Clarified instructions for how to configure Pattern Generation on the CSI-2 Ports The deserializer supports internal pattern generation feature to provide a simple way to generate video test patterns for the CSI-2 transmitter outputs. CSI-2 port 0 and port 1 each have their own pattern generator. Two types of patterns are supported: Reference Color Bar pattern and Fixed Color patterns and accessed by the Pattern Generator page 0 in the indirect register set. Prior to enabling the Packet Generator, the following should be done: Set the TX_WRITE_PORT bit in CSI_PORT_SEL (reg 0x32). Disable video forwarding by configuring bits [7:4] of the FWD_CTL1 register. Configure CSI-2 Transmitter operating speed using the CSI_PLL_CTL register. Enable the CSI-2 Transmitter using the CSI_CTL register. Reference Color Bar Pattern The Reference Color Bar Patterns are based on the pattern defined in Appendix D of the mipi_CTS_for_D-PHY_v1-1_r03 specification. The pattern is an eight color bar pattern designed to provide high, low, and medium frequency outputs on the CSI-2 transmit data lanes. The CSI-2 Reference pattern provides eight color bars by default with the following byte data for the color bars: X bytes of 0xAA (high-frequency pattern, inverted) X bytes of 0x33 (mid-frequency pattern) X bytes of 0xF0 (low-frequency pattern, inverted) X bytes of 0x7F (lone 0 pattern) X bytes of 0x55 (high-frequency pattern) X bytes of 0xCC (mid-frequency pattern, inverted) X bytes of 0x0F (low-frequency pattern) Y bytes of 0x80 (lone 1 pattern) In most cases, Y will be the same as X. For certain data types, the last color bar may need to be larger than the others to properly fill the video line dimensions. The Pattern Generator is programmable with the following options: Number of color bars (1, 2, 4, or 8) Number of bytes per line Number of bytes per color bar CSI-2 DataType field and VC-ID Number of active video lines per frame Number of total lines per frame (active plus blanking) Line period (possibly program in units of 10 ns) Vertical front porch – number of blank lines prior to FrameEnd packet Vertical back porch – number of blank lines following FrameStart packet The pattern generator relies on proper programming by software to ensure the color bar widths are set to multiples of the block (or word) size required for the specified DataType. For example, for RGB888, the block size is 3 bytes which also matches the pixel size. In this case, the number of bytes per color bar must be a multiple of 3. The Pattern Generator is implemented in the CSI-2 Transmit clock domain, providing the pattern directly to the CSI-2 Transmitter. The circuit generates the CSI-2 formatted data. Fixed Color Patterns When programmed for Fixed Color Pattern mode, Pattern Generator can generate a video image with a programmable fixed data pattern. The basic programming fields for image dimensions are the same as used with the Color Bar Patterns. When sending Fixed Color Patterns, the color bar controls allow alternating between the fixed pattern data and the bit-wise inverse of the fixed pattern data. The Fixed Color patterns assume a fixed block size for the byte pattern to be sent. The block size is programmable through the register and is designed to support most 8-bit, 10-bit, and 12-bit pixel formats. The block size should be set based on the pixel size converted to blocks that are an integer multiple of bytes. For example, an RGB888 pattern would consist of 3-byte pixels and therefore require a 3-byte block size. A 2x12-bit pixel image would also require 3-byte block size, while a 3x12-bit pixel image would require nine bytes (two pixels) to send an integer number of bytes. Sending a RAW10 pattern typically requires a 5-byte block size for four pixels, so 1x10-bit and 2x10-bit could both be sent with a 5-byte block size. For 3x10-bit, a 15-byte block size would be required. The Fixed Color patterns support block sizes up to 16 bytes in length, allowing additional options for patterns in some conditions. For example, an RGB888 image could alternate between four different pixels by using a 12-byte block size. An alternating black and white RGB888 image could be sent with a block size of 6-bytes and setting first three bytes to 0xFF and next three bytes to 0x00. To support up to 16-byte block sizes, a set of sixteen registers are implemented to allow programming the value for each data byte. The line period is calculated in units of 10 ns, unless the CSI-2 mode is set to 400-Mbps operation in which case the unit time dependancy is 20 ns. Pattern Generator Programming The information in this section provides details on how to program the Pattern Generator to provide a specific color bar pattern, based on data type, frame size, and line size. Most basic configuration information is determined directly from the expected video frame parameters. The requirements should include the data type, frame rate (frames per second), number of active lines per frame, number of total lines per frame (active plus blanking), and number of pixels per line. PGEN_ACT_LPF – Number of active lines per frame PGEN_TOT_LPF – Number of total lines per frame PGEN_LSIZE – Video line length size in bytes. Compute based on pixels per line multiplied by pixel size in bytes CSI-2 DataType field and VC-ID Optional: PGEN_VBP – Vertical back porch. This is the number of lines of vertical blanking following Frame Valid Optional: PGEN_VFP – Vertical front porch. This is the number of lines of vertical blanking preceding Frame Valid PGEN_LINE_PD – Line period in 10-ns units. Compute based on Frame Rate and total lines per frame PGEN_BAR_SIZE – Color bar size in bytes. Compute based on datatype and line length in bytes (see details below) Determining Color Bar Size The color bar pattern should be programmed in units of a block or word size dependent on the datatype of the video being sent. The sizes are defined in the MIPI CSI-2 specification. For example, RGB888 requires a 3-byte block size which is the same as the pixel size. RAW10 requires a 5-byte block size which is equal to 4 pixels. RAW12 requires a 3-byte block size which is equal to 2 pixels. When programming the Pattern Generator, software should compute the required bar size in bytes based on the line size and the number of bars. For the standard eight color bar pattern, that would require the following algorithm: Select the desired data type, and a valid length for that data type (in pixels). Convert pixels/line to blocks/line (by dividing by the number of pixels/block, as defined in the data type specification). Divide the blocks/line result by the number of color bars (8), giving blocks/bar Round result down to the nearest integer Convert blocks/bar to bytes/bar and program that value into the PGEN_BAR_SIZE register As an alternative, the blocks/line can be computed by converting pixels/line to bytes/line and divide by bytes/block. Code Example for Pattern Generator Follow the example here to configure a 1280x720 pattern with 30 fps rate and fixed color bar. The user can also use the Analog LaunchPad GUI to configure the PatGen register settings based on their desired parameters. #Patgen Fixed Colorbar 1280x720p30 WriteI2C(0x33,0x01) # CSI0 enable WriteI2C(0xB0,0x00) # Indirect Pattern Gen Registers WriteI2C(0xB1,0x01) # PGEN_CTL WriteI2C(0xB2,0x01) WriteI2C(0xB1,0x02) # PGEN_CFG WriteI2C(0xB2,0x33) WriteI2C(0xB1,0x03) # PGEN_CSI_DI WriteI2C(0xB2,0x24) WriteI2C(0xB1,0x04) # PGEN_LINE_SIZE1 WriteI2C(0xB2,0x0F) WriteI2C(0xB1,0x05) # PGEN_LINE_SIZE0 WriteI2C(0xB2,0x00) WriteI2C(0xB1,0x06) # PGEN_BAR_SIZE1 WriteI2C(0xB2,0x01) WriteI2C(0xB1,0x07) # PGEN_BAR_SIZE0 WriteI2C(0xB2,0xE0) WriteI2C(0xB1,0x08) # PGEN_ACT_LPF1 WriteI2C(0xB2,0x02) WriteI2C(0xB1,0x09) # PGEN_ACT_LPF0 WriteI2C(0xB2,0xD0) WriteI2C(0xB1,0x0A) # PGEN_TOT_LPF1 WriteI2C(0xB2,0x04) WriteI2C(0xB1,0x0B) # PGEN_TOT_LPF0 WriteI2C(0xB2,0x1A) WriteI2C(0xB1,0x0C) # PGEN_LINE_PD1 WriteI2C(0xB2,0x0C) WriteI2C(0xB1,0x0D) # PGEN_LINE_PD0 WriteI2C(0xB2,0x67) WriteI2C(0xB1,0x0E) # PGEN_VBP WriteI2C(0xB2,0x21) WriteI2C(0xB1,0x0F) # PGEN_VFP WriteI2C(0xB2,0x0A) FPD-Link BIST Mode An optional At-Speed Built-In Self Test (BIST) feature supports testing of the high-speed serial link and the back channel without external data connections. The BIST mode is enabled by programming the BIST configuration register. This is useful in the prototype stage, equipment production, in-system test, and system diagnostics. When BIST is activated, the DS90UB960Q1 sends register writes to the Serializer through the Back Channel. The control channel register writes configure the Serializer for BIST mode operation. The serializer outputs a continuous stream of a pseudo-random sequence and drives the link at speed. The deserializer detects the test pattern and monitors the pattern for errors. The serializer also tracks errors indicated by the CRC fields in each back channel frame. The CMLOUT output function is also available during BIST mode. While the lock indications are required to identify the beginning of proper data reception, for any link failures or data corruption, the best indication is the contents of the error counter in the BIST_ERR_COUNT register 0x57 for each RX port. The test may select whether the Serializer uses an external or internal clock as reference for the BIST pattern frequency. BIST Operation The FPD-Link III BIST is configured and enabled by programming the BIST Control register. Set 0xB3 = 0x01 to enable BIST and set 0xB3 = 00 to disable BIST. BIST pass or fail status may be brought to GPIO pins by selecting the Pass indication for each receive port using the GPIOx_PIN_CTL registers. The Pass/Fail status will be de-asserted low for each data error detected on the selected port input data. In addition, it is advisable to bring the Receiver Lock status for selected ports to the GPIO pins as well. After completion of BIST, the BIST Error Counter may be read to determine if errors occurred during the test. If the DS90UB960-Q1 failed to lock to the input signal or lost lock to the input signal, the BIST Error Counter will indicate 0xFF. The maximum normal count value will be 0xFE. The SER_BIST_ACT register bit 0xD0[5] can be monitored during testing to ensure BIST is activated in the serializer. During BIST, DS90UB960-Q1 output activity are gated by BIST_Control[7:6] (BIST_OUT_MODE[1:0]) as follows: 00 : Outputs disabled during BIST 10 : Outputs enabled during BIST When enabling the outputs by setting BIST_OUT_MODE = 10, the CSI-2 will be inactive by default (LP11 state). To exercise the CSI-2 interface during BIST mode, it is possible to Enable Pattern Generator to send a video data pattern on the CSI-2 outputs. The BIST clock frequency is controlled by the BIST_CLOCK_SOURCE field in the BIST Control register. This 2-bit value will be written to the Serializer register 0x14[2:1]. A value of 00 will select an external clock. A non-zero value will enable an internal clock of the frequency defined in the Serializer register 0x14. Note that when the DS90UB960-Q1 is paired with DS90UB933-Q1 or DS90UB913A-Q1, a setting of 11 may result in a frequency that is too slow for the DS90UB960-Q1 to recover. The BIST_CLOCK_SOURCE field is sampled at the start of BIST. Changing this value after BIST is enabled will not change operation. Register Maps D Removed all RESERVED registers from the datasheet yes D 20230712 Made register bits 0x34[5:4] public and updated the description of register bit 0x34[1] yes D Corrected a bit description typo for bit 4 of register 0x4A yes D Updated the description of register bit 0x4E[1] to clarify functionality yes D Updated the description sections of registers 0x51-0x54 yes D Fixed typos in the description for registers 0x90-0x9F yes D Removed RESERVED indirect register pages in the description of register bits 0xB0[5:2] yes D Made register 0xB6 public yes D Updated the bit description of 0xB9[3:0] yes D Updated the name of Indirect Register Page 0 to PATGEN_AND_CSI-2 yes The DS90UB960-Q1 implements the following register blocks, accessible through I2C as well as the bidirectional control channel: Main Registers FPD3 RX Port Registers (separate register block for each of the four RX ports) CSI-2 Port Registers (separate register block for each of the CSI-2 ports) Main Register Map Descriptions ADDRESS RANGE DESCRIPTION ADDRESS MAP 0x00-0x32 Digital Registers Shared 0x33-0x3A Digital CSI-2 Registers (paged, broadcast write allowed) CSI-2 TX Port 0 R: 0x32[4]=0 W: 0x32[0]=1 CSI-2 TX Port 1 R: 0x32[4]=1 W: 0x32[1]=1 0x3B-0x3F Reserved Registers Reserved 0x40-0x45 AEQ Registers Shared 0x46-0x7F Digital RX Port Registers (paged, broadcast write allowed) FPD3 RX Port 0 R: 0x4C[5:4]=00 W: 0x4C[0]=1 FPD3 RX Port 1 R: 0x4C[5:4]=01 W: 0x4C[1]=1 FPD3 RX Port 2 R: 0x4C[5:4]=10 W: 0x4C[2]=1 FPD3 RX Port 3 R: 0x4C[5:4]=11 W: 0x4C[3]=1 0x80-0x8F Reserved Registers Reserved 0x90-0x9F Digital CSI-2 Debug Registers Shared 0xA0-0xAF Reserved Registers Reserved 0xB0-0xB2 Indirect Access Registers Shared 0xB3-0xBF Digital Registers Shared 0xC0-0xCF Reserved Registers Reserved 0xD0-0xDF Digital RX Port Debug Registers FPD3 RX Port 0 R: 0x4C[5:4]=00 W: 0x4C[0]=1 FPD3 RX Port 1 R: 0x4C[5:4]=01 W: 0x4C[1]=1 FPD3 RX Port 2 R: 0x4C[5:4]=10 W: 0x4C[2]=1 FPD3 RX Port 3 R: 0x4C[5:4]=11 W: 0x4C[3]=1 0xE0-0xEF Reserved Registers Reserved 0xF0-0xF5 FPD3 RX ID Registers Shared 0xF6-0xF7 Reserved Registers Reserved 0xF8-0xFB Port I2C Addressing Shared 0xFC-0xFF Reserved Registers Reserved Main Registers #GUID-20230614-SS0T-4RL9-H3GZ-MGHKVB6PT1NH/MAIN_MAIN_TABLE_1_TABLE lists the memory-mapped registers for the Main registers. All register offset addresses not listed in #GUID-20230614-SS0T-4RL9-H3GZ-MGHKVB6PT1NH/MAIN_MAIN_TABLE_1_TABLE should be considered as reserved locations and the register contents should not be modified. MAIN Registers Address Acronym Register Name Section 0x0 I2C_DEVICE_ID I2C_DEVICE_ID Go 0x1 RESET_CTL RESET_CTL Go 0x2 GENERAL_CFG GENERAL_CFG Go 0x3 REV_MASK_ID REV_MASK_ID Go 0x4 DEVICE_STS DEVICE_STS Go 0x5 PAR_ERR_THOLD_HI PAR_ERR_THOLD_HI Go 0x6 PAR_ERR_THOLD_LO PAR_ERR_THOLD_LO Go 0x7 BCC_WATCHDOG_CONTROL BCC_WATCHDOG_CONTROL Go 0x8 I2C_CONTROL_1 I2C_CONTROL_1 Go 0x9 I2C_CONTROL_2 I2C_CONTROL_2 Go 0xA SCL_HIGH_TIME SCL_HIGH_TIME Go 0xB SCL_LOW_TIME SCL_LOW_TIME Go 0xC RX_PORT_CTL RX_PORT_CTL Go 0xD IO_CTL IO_CTL Go 0xE GPIO_PIN_STS GPIO_PIN_STS Go 0xF GPIO_INPUT_CTL GPIO_INPUT_CTL Go 0x10 GPIO0_PIN_CTL GPIO0_PIN_CTL Go 0x11 GPIO1_PIN_CTL GPIO1_PIN_CTL Go 0x12 GPIO2_PIN_CTL GPIO2_PIN_CTL Go 0x13 GPIO3_PIN_CTL GPIO3_PIN_CTL Go 0x14 GPIO4_PIN_CTL GPIO4_PIN_CTL Go 0x15 GPIO5_PIN_CTL GPIO5_PIN_CTL Go 0x16 GPIO6_PIN_CTL GPIO6_PIN_CTL Go 0x17 GPIO7_PIN_CTL GPIO7_PIN_CTL Go 0x18 FS_CTL FS_CTL Go 0x19 FS_HIGH_TIME_1 FS_HIGH_TIME_1 Go 0x1A FS_HIGH_TIME_0 FS_HIGH_TIME_0 Go 0x1B FS_LOW_TIME_1 FS_LOW_TIME_1 Go 0x1C FS_LOW_TIME_0 FS_LOW_TIME_0 Go 0x1D MAX_FRM_HI MAX_FRM_HI Go 0x1E MAX_FRM_LO MAX_FRM_LO Go 0x1F CSI_PLL_CTL CSI_PLL_CTL Go 0x20 FWD_CTL1 FWD_CTL1 Go 0x21 FWD_CTL2 FWD_CTL2 Go 0x22 FWD_STS FWD_STS Go 0x23 INTERRUPT_CTL INTERRUPT_CTL Go 0x24 INTERRUPT_STS INTERRUPT_STS Go 0x25 TS_CONFIG TS_CONFIG Go 0x26 TS_CONTROL TS_CONTROL Go 0x27 TS_LINE_HI TS_LINE_HI Go 0x28 TS_LINE_LO TS_LINE_LO Go 0x29 TS_STATUS TS_STATUS Go 0x2A TIMESTAMP_P0_HI TIMESTAMP_P0_HI Go 0x2B TIMESTAMP_P0_LO TIMESTAMP_P0_LO Go 0x2C TIMESTAMP_P1_HI TIMESTAMP_P1_HI Go 0x2D TIMESTAMP_P1_LO TIMESTAMP_P1_LO Go 0x2E TIMESTAMP_P2_HI TIMESTAMP_P2_HI Go 0x2F TIMESTAMP_P2_LO TIMESTAMP_P2_LO Go 0x30 TIMESTAMP_P3_HI TIMESTAMP_P3_HI Go 0x31 TIMESTAMP_P3_LO TIMESTAMP_P3_LO Go 0x32 CSI_PORT_SEL CSI_PORT_SEL Go 0x33 CSI_CTL CSI_CTL Go 0x34 CSI_CTL2 CSI_CTL2 Go 0x35 CSI_STS CSI_STS Go 0x36 CSI_TX_ICR CSI_TX_ICR Go 0x37 CSI_TX_ISR CSI_TX_ISR Go 0x41 SFILTER_CFG SFILTER_CFG Go 0x42 AEQ_CTL AEQ_CTL Go 0x43 AEQ_ERR_THOLD AEQ_ERR_THOLD Go 0x46 BCC_ERR_CTL BCC_ERR_CTL Go 0x47 BCC_STATUS BCC_STATUS Go 0x4A FPD3_CAP FPD3_CAP Go 0x4B RAW_EMBED_DTYPE RAW_EMBED_DTYPE Go 0x4C FPD3_PORT_SEL FPD3_PORT_SEL Go 0x4D RX_PORT_STS1 RX_PORT_STS1 Go 0x4E RX_PORT_STS2 RX_PORT_STS2 Go 0x4F RX_FREQ_HIGH RX_FREQ_HIGH Go 0x50 RX_FREQ_LOW RX_FREQ_LOW Go 0x51 SENSOR_STS_0 SENSOR_STS_0 Go 0x52 SENSOR_STS_1 SENSOR_STS_1 Go 0x53 SENSOR_STS_2 SENSOR_STS_2 Go 0x54 SENSOR_STS_3 SENSOR_STS_3 Go 0x55 RX_PAR_ERR_HI RX_PAR_ERR_HI Go 0x56 RX_PAR_ERR_LO RX_PAR_ERR_LO Go 0x57 BIST_ERR_COUNT BIST_ERR_COUNT Go 0x58 BCC_CONFIG BCC_CONFIG Go 0x59 DATAPATH_CTL1 DATAPATH_CTL1 Go 0x5B SER_ID SER_ID Go 0x5C SER_ALIAS_ID SER_ALIAS_ID Go 0x5D TARGET_ID_0 TARGET_ID_0 Go 0x5E TARGET_ID_1 TARGET_ID_1 Go 0x5F TARGET_ID_2 TARGET_ID_2 Go 0x60 TARGET_ID_3 TARGET_ID_3 Go 0x61 TARGET_ID_4 TARGET_ID_4 Go 0x62 TARGET_ID_5 TARGET_ID_5 Go 0x63 TARGET_ID_6 TARGET_ID_6 Go 0x64 TARGET_ID_7 TARGET_ID_7 Go 0x65 TARGET_ALIAS_0 TARGET_ALIAS_0 Go 0x66 TARGET_ALIAS_1 TARGET_ALIAS_1 Go 0x67 TARGET_ALIAS_2 TARGET_ALIAS_2 Go 0x68 TARGET_ALIAS_3 TARGET_ALIAS_3 Go 0x69 TARGET_ALIAS_4 TARGET_ALIAS_4 Go 0x6A TARGET_ALIAS_5 TARGET_ALIAS_5 Go 0x6B TARGET_ALIAS_6 TARGET_ALIAS_6 Go 0x6C TARGET_ALIAS_7 TARGET_ALIAS_7 Go 0x6D PORT_CONFIG PORT_CONFIG Go 0x6E BC_GPIO_CTL0 BC_GPIO_CTL0 Go 0x6F BC_GPIO_CTL1 BC_GPIO_CTL1 Go 0x70 RAW10_ID RAW10_ID Go 0x71 RAW12_ID RAW12_ID Go 0x72 CSI_VC_MAP CSI_VC_MAP Go 0x73 LINE_COUNT_1 LINE_COUNT_1 Go 0x74 LINE_COUNT_0 LINE_COUNT_0 Go 0x75 LINE_LEN_1 LINE_LEN_1 Go 0x76 LINE_LEN_0 LINE_LEN_0 Go 0x77 FREQ_DET_CTL FREQ_DET_CTL Go 0x78 MAILBOX_0 MAILBOX_0 Go 0x79 MAILBOX_1 MAILBOX_1 Go 0x7A CSI_RX_STS CSI_RX_STS Go 0x7B CSI_ERR_COUNTER CSI_ERR_COUNTER Go 0x7C PORT_CONFIG2 PORT_CONFIG2 Go 0x7D PORT_PASS_CTL PORT_PASS_CTL Go 0x7E SEN_INT_RISE_CTL SEN_INT_RISE_CTL Go 0x7F SEN_INT_FALL_CTL SEN_INT_FALL_CTL Go 0x90 CSI0_FRAME_COUNT_HI CSI0_FRAME_COUNT_HI Go 0x91 CSI0_FRAME_COUNT_LO CSI0_FRAME_COUNT_LO Go 0x92 CSI0_FRAME_ERR_COUNT_HI CSI0_FRAME_ERR_COUNT_HI Go 0x93 CSI0_FRAME_ERR_COUNT_LO CSI0_FRAME_ERR_COUNT_LO Go 0x94 CSI0_LINE_COUNT_HI CSI0_LINE_COUNT_HI Go 0x95 CSI0_LINE_COUNT_LO CSI0_LINE_COUNT_LO Go 0x96 CSI0_LINE_ERR_COUNT_HI CSI0_LINE_ERR_COUNT_HI Go 0x97 CSI0_LINE_ERR_COUNT_LO CSI0_LINE_ERR_COUNT_LO Go 0x98 CSI1_FRAME_COUNT_HI CSI1_FRAME_COUNT_HI Go 0x99 CSI1_FRAME_COUNT_LO CSI1_FRAME_COUNT_LO Go 0x9A CSI1_FRAME_ERR_COUNT_HI CSI1_FRAME_ERR_COUNT_HI Go 0x9B CSI1_FRAME_ERR_COUNT_LO CSI1_FRAME_ERR_COUNT_LO Go 0x9C CSI1_LINE_COUNT_HI CSI1_LINE_COUNT_HI Go 0x9D CSI1_LINE_COUNT_LO CSI1_LINE_COUNT_LO Go 0x9E CSI1_LINE_ERR_COUNT_HI CSI1_LINE_ERR_COUNT_HI Go 0x9F CSI1_LINE_ERR_COUNT_LO CSI1_LINE_ERR_COUNT_LO Go 0xA5 REFCLK_FREQ REFCLK_FREQ Go 0xB0 IND_ACC_CTL IND_ACC_CTL Go 0xB1 IND_ACC_ADDR IND_ACC_ADDR Go 0xB2 IND_ACC_DATA IND_ACC_DATA Go 0xB3 BIST_CTL BIST_CTL Go 0xB6 PAR_ERR_CTRL PAR_ERR_CTRL Go 0xB8 MODE_IDX_STS MODE_IDX_STS Go 0xB9 LINK_ERROR_COUNT LINK_ERROR_COUNT Go 0xBA FPD3_ENC_CTL FPD3_ENC_CTL Go 0xBC FV_MIN_TIME FV_MIN_TIME Go 0xBE GPIO_PD_CTL GPIO_PD_CTL Go 0xD0 PORT_DEBUG PORT_DEBUG Go 0xD2 AEQ_CTL2 AEQ_CTL2 Go 0xD3 AEQ_STATUS AEQ_STATUS Go 0xD4 ADAPTIVE_EQ_BYPASS ADAPTIVE_EQ_BYPASS Go 0xD5 AEQ_MIN_MAX AEQ_MIN_MAX Go 0xD6 SFILTER_STS_0 SFILTER_STS_0 Go 0xD7 SFILTER_STS_1 SFILTER_STS_1 Go 0xD8 PORT_ICR_HI PORT_ICR_HI Go 0xD9 PORT_ICR_LO PORT_ICR_LO Go 0xDA PORT_ISR_HI PORT_ISR_HI Go 0xDB PORT_ISR_LO PORT_ISR_LO Go 0xDC FC_GPIO_STS FC_GPIO_STS Go 0xDD FC_GPIO_ICR FC_GPIO_ICR Go 0xDE SEN_INT_RISE_STS SEN_INT_RISE_STS Go 0xDF SEN_INT_FALL_STS SEN_INT_FALL_STS Go 0xF0 FPD3_RX_ID0 FPD3_RX_ID0 Go 0xF1 FPD3_RX_ID1 FPD3_RX_ID1 Go 0xF2 FPD3_RX_ID2 FPD3_RX_ID2 Go 0xF3 FPD3_RX_ID3 FPD3_RX_ID3 Go 0xF4 FPD3_RX_ID4 FPD3_RX_ID4 Go 0xF5 FPD3_RX_ID5 FPD3_RX_ID5 Go 0xF8 I2C_RX0_ID I2C_RX0_ID Go 0xF9 I2C_RX1_ID I2C_RX1_ID Go 0xFA I2C_RX2_ID I2C_RX2_ID Go 0xFB I2C_RX3_ID I2C_RX3_ID Go Complex bit access types are encoded to fit into small table cells. #GUID-20230614-SS0T-4RL9-H3GZ-MGHKVB6PT1NH/MAIN_MAIN_LEGEND_TABLE shows the codes that are used for access types in this section. Main Access Type Codes Access Type Code Description Read Type R R Read RC RC Readto Clear RH RH ReadSet or cleared by hardware Write Type W W Write W1S W1S Write1 to set WStrap WStrap WriteDefault value loaded from bootstrap pin after reset. Reset or Default Value -n Value after reset or the default value I2C_DEVICE_ID Register (Address = 0x0) [Reset = 0x00] I2C_DEVICE_ID is shown in #GUID-20230614-SS0T-4RL9-H3GZ-MGHKVB6PT1NH/MAIN_MAIN_MAIN_I2C_DEVICE_ID_TABLE_TABLE. Return to the Summary Table. The I2C Device ID Register field always indicates the current value of the I2C ID. When bit 0 of this register is 0, this field is read-only and shows the strapped ID from device initialization after power on. When bit 0 of this register is 1, this field is read/write and can be used to assign any valid I2C ID address to the deserializer. I2C_DEVICE_ID Register Field Descriptions Bit Field Type Reset Description 7:1 DEVICE_ID R/WStrap 0x0 7-bit I2C ID of Deserializer (Strap)This field always indicates the current value of the I2C ID. When bit 0 of this register is 0, this field is read-only and show the strapped ID. When bit 1 of this register is 1, this field is read/write and can be used to assign any valid I2C ID. 0 DES_ID R/W 0x0 0: Device ID is from strap1: Register I2C Device ID overrides strapped value RESET_CTL Register (Address = 0x1) [Reset = 0x00] RESET_CTL is shown in #GUID-20230614-SS0T-4RL9-H3GZ-MGHKVB6PT1NH/MAIN_MAIN_MAIN_RESET_CTL_TABLE_TABLE. Return to the Summary Table. The Reset Control register allows for soft digital reset of the DS90UB960-Q1 device internal circuitry without using PDB hardware analog reset. Digital Reset 0 is recommended if desired to reset without overwriting configuration registers to default values. RESET_CTL Register Field Descriptions Bit Field Type Reset Description 7:6 RESERVED R 0x0 Reserved 5 RESERVED R 0x0 Reserved 4:3 RESERVED R 0x0 Reserved 2 RESTART_AUTOLOAD RH/W1S 0x0 Restart ROM Auto-loadSetting this bit to 1 causes a re-load of the ROM. This bit is self-clearing. Software may check for Auto-load complete by checking the CFG_INIT_DONE bit in the DEVICE_STS register. 1 DIGITAL_RESET1 RH/W1S 0x0 Digital ResetResets the entire digital block including registers. This bit is self-clearing.1: Reset0: Normal operation 0 DIGITAL_RESET0 RH/W1S 0x0 Digital ResetResets the entire digital block except registers. This bit is self-clearing.1: Reset0: Normal operation GENERAL_CFG Register (Address = 0x2) [Reset = 0x1E] GENERAL_CFG is shown in #GUID-20230614-SS0T-4RL9-H3GZ-MGHKVB6PT1NH/MAIN_MAIN_MAIN_GENERAL_CFG_TABLE_TABLE. Return to the Summary Table. The general configuration register enables and disables high level block functionality. GENERAL_CFG Register Field Descriptions Bit Field Type Reset Description 7:6 RESERVED R 0x0 Reserved 5 I2C_CONTROLLER_EN R/W 0x0 I2C Controller EnableWhen this bit is 0, the local I2C controller is disabled, when it is 1, the controller is enabled 4 OUTPUT_EN_MODE R/W 0x1 Output Enable ModeIf set to 0, the CSI-2 TX output port is forced to the high-impedance state if no assigned RX ports have an active Receiver lock. If set to 1, the CSI-2 TX output port will continue in normal operation if no assigned RX ports have an active Receiver lock. CSI-2 TX operation will remain under register control via the CSI_CTL register for each port. If no assigned RX ports have an active Receiver lock, this will result in the CSI-2 Transmitter entering the LP-11 state. 3 OUTPUT_ENABLE R/W 0x1 Output Enable Control (in conjunction with Output Sleep State Select)If OUTPUT_SLEEP_STATE_SEL is set to 1 and this bit is set to 0, the CSI TX outputs is forced into a high impedance state. 2 OUTPUT_SLEEP_STATE_SEL R/W 0x1 OSS Select to control output state when LOCK is low (used in conjunction with Output Enable)When this bit is set to 0, the CSI TX outputs is forced into a HS-0 state. 1 RX_PARITY_CHECK_EN R/W 0x1 FPD3 Receiver Parity Checker EnableWhen enabled, the parity check function is enabled for the FPD3 receiver. This allows detection of errors on the FPD3 receiver data bits.0: Disable1: Enable 0 FORCE_REFCLK_DET R/W 0x0 Force indication of external reference clock0: Normal operation, reference clock detect circuit indicates the presence of an external reference clock1: Force reference clock to be indicated present REV_MASK_ID Register (Address = 0x3) [Reset = 0x40] REV_MASK_ID is shown in #GUID-20230614-SS0T-4RL9-H3GZ-MGHKVB6PT1NH/MAIN_MAIN_MAIN_REV_MASK_ID_TABLE_TABLE. Return to the Summary Table. Revision ID field for production silicon version can be read back from this register. REV_MASK_ID Register Field Descriptions Bit Field Type Reset Description 7:4 REVISION_ID R 0x4 Revision ID0100: DS90UB960-Q1 3:0 MASK_ID R 0x0 Mask ID DEVICE_STS Register (Address = 0x4) [Reset = 0xC0] DEVICE_STS is shown in #GUID-20230614-SS0T-4RL9-H3GZ-MGHKVB6PT1NH/MAIN_MAIN_MAIN_DEVICE_STS_TABLE_TABLE. Return to the Summary Table. Device status register provides read back access to high level link diagnostics. DEVICE_STS Register Field Descriptions Bit Field Type Reset Description 7 CFG_CKSUM_STS R 0x1 Config Checksum PassedThis bit is set following initialization if the Configuration data in the eFuse ROM had a valid checksum 6 CFG_INIT_DONE R 0x1 Power-up initialization completeThis bit is set after Initialization is complete. Configuration from eFuse ROM has completed. 5 RESERVED R 0x0 Reserved 4 REFCLK_VALID R 0x0 REFCLK valid frequencyThis bit indicates when a valid frequency has been detected on the REFCLK pin.0: invalid frequency detected1: REFCLK frequency between 12MHz and 64MHz 3:0 RESERVED R 0x0 Reserved PAR_ERR_THOLD_HI Register (Address = 0x5) [Reset = 0x01] PAR_ERR_THOLD_HI is shown in #GUID-20230614-SS0T-4RL9-H3GZ-MGHKVB6PT1NH/MAIN_MAIN_MAIN_PAR_ERR_THOLD_HI_TABLE_TABLE. Return to the Summary Table. For each port, if the FPD-Link III receiver detects a number of parity errors greater than or equal to total value in PAR_ERR_THOLD[15:0], the PARITY_ERROR flag is set in the RX_PORT_STS1 register. PAR_ERR_THOLD_HI contains bits [15:8] of the 16 bit parity error threshold PAR_ERR_THOLD[15:0]. PAR_ERR_THOLD_HI Register Field Descriptions Bit Field Type Reset Description 7:0 PAR_ERR_THOLD_HI R/W 0x1 FPD3 Parity Error Threshold High byteThis register provides the 8 most significant bits of the Parity Error Threshold value. For each port, if the FPD-Link III receiver detects a number of parity errors greater than or equal to this value, the PARITY_ERROR flag is set in the RX_PORT_STS1 register. PAR_ERR_THOLD_LO Register (Address = 0x6) [Reset = 0x00] PAR_ERR_THOLD_LO is shown in #GUID-20230614-SS0T-4RL9-H3GZ-MGHKVB6PT1NH/MAIN_MAIN_MAIN_PAR_ERR_THOLD_LO_TABLE_TABLE. Return to the Summary Table. For each port, if the FPD-Link III receiver detects a number of parity errors greater than or equal to total value in PAR_ERR_THOLD[15:0], the PARITY_ERROR flag is set in the RX_PORT_STS1 register. PAR_ERR_THOLD_LO contains bits [7:0] of the 16-bit parity error threshold PAR_ERR_THOLD[15:0]. PAR_ERR_THOLD_LO Register Field Descriptions Bit Field Type Reset Description 7:0 PAR_ERR_THOLD_LO R/W 0x0 FPD3 Parity Error Threshold Low byteThis register provides the 8 least significant bits of the Parity Error Threshold value. For each port, if the FPD-Link III receiver detects a number of parity errors greater than or equal to this value, the PARITY_ERROR flag is set in the RX_PORT_STS1 register. BCC_WATCHDOG_CONTROL Register (Address = 0x7) [Reset = 0xFE] BCC_WATCHDOG_CONTROL is shown in #GUID-20230614-SS0T-4RL9-H3GZ-MGHKVB6PT1NH/MAIN_MAIN_MAIN_BCC_WATCHDOG_CONTROL_TABLE_TABLE. Return to the Summary Table. The BCC watchdog timer allows termination of a control channel transaction if it fails to complete within a programmed amount of time. BCC_WATCHDOG_CONTROL Register Field Descriptions Bit Field Type Reset Description 7:1 BCC_WATCHDOG_TIMER R/W 0x7F The watchdog timer allows termination of a control channel transaction if it fails to complete within a programmed amount of time. This field sets the Bidirectional Control Channel Watchdog Timeout value in units of 2 milliseconds. This field should not be set to 0. 0 BCC_WATCHDOG_TIMER_DISABLE R/W 0x0 Disable Bidirectional Control Channel Watchdog Timer1: Disables BCC Watchdog Timer operation0: Enables BCC Watchdog Timer operation I2C_CONTROL_1 Register (Address = 0x8) [Reset = 0x1C] I2C_CONTROL_1 is shown in #GUID-20230614-SS0T-4RL9-H3GZ-MGHKVB6PT1NH/MAIN_MAIN_MAIN_I2C_CONTROL_1_TABLE_TABLE. Return to the Summary Table. I2C_CONTROL_1 Register Field Descriptions Bit Field Type Reset Description 7 LOCAL_WRITE_DISABLE R/W 0x0 Disable Remote Writes to Local RegistersSetting this bit to a 1 will prevent remote writes to local device registers from across the control channel. This prevents writes to the Deserializer registers from an I2C controller attached to the Serializer. Setting this bit does not affect remote access to I2C targets at the Deserializer. 6:4 I2C_SDA_HOLD R/W 0x1 Internal SDA Hold TimeThis field configures the amount of internal hold time provided for the SDA input relative to the SCL input. Units are 50 nanoseconds. 3:0 I2C_FILTER_DEPTH R/W 0xC I2C Glitch Filter DepthThis field configures the maximum width of glitch pulses on the SCL and SDA inputs that is rejected. Units are 5 nanoseconds. I2C_CONTROL_2 Register (Address = 0x9) [Reset = 0x12] I2C_CONTROL_2 is shown in #GUID-20230614-SS0T-4RL9-H3GZ-MGHKVB6PT1NH/MAIN_MAIN_MAIN_I2C_CONTROL_2_TABLE_TABLE. Return to the Summary Table. I2C_CONTROL_2 Register Field Descriptions Bit Field Type Reset Description 7:4 SDA_OUTPUT_SETUP R/W 0x1 Remote Ack SDA Output SetupWhen a Control Channel (remote) access is active, this field configures setup time from the SDA output relative to the rising edge of SCL during ACK cycles. Setting this value will increase setup time in units of 640ns. The nominal output setup time value for SDA to SCL when this field is 0 is 80ns. 3:2 SDA_OUTPUT_DELAY R/W 0x0 SDA Output DelayThis field configures additional delay on the SDA output relative to the falling edge of SCL. Setting this value will increase output delay in units of 40ns. Nominal output delay values for SCL to SDA are:00: 240ns01: 280ns10: 320ns11: 360ns 1 I2C_BUS_TIMER_SPEEDUP R/W 0x1 Speed up I2C Bus Watchdog Timer1: Watchdog Timer expires after approximately 50 microseconds0: Watchdog Timer expires after approximately 1 second. 0 I2C_BUS_TIMER_DISABLE R/W 0x0 Disable I2C Bus Watchdog TimerWhen the I2C Watchdog Timer may be used to detect when the I2C bus is free or hung up following an invalid termination of a transaction. If SDA is high and no signaling occurs for approximately 1 second, the I2C bus will assumed to be free. If SDA is low and no signaling occurs, the device will attempt to clear the bus by driving 9 clocks on SCL SCL_HIGH_TIME Register (Address = 0xA) [Reset = 0x7A] SCL_HIGH_TIME is shown in #GUID-20230614-SS0T-4RL9-H3GZ-MGHKVB6PT1NH/MAIN_MAIN_MAIN_SCL_HIGH_TIME_TABLE_TABLE. Return to the Summary Table. The SCL High Time register field configures the high pulse width of the I2C SCL output when the Serializer is the Controller on the local I2C bus. Units are 40 ns for the nominal oscillator clock frequency. The default value is set to approximately 100 kHz with the internal oscillator clock running at nominal 25 MHz. Delay includes 4 additional oscillator clock periods. The internal oscillator has ±10% variation when REFCLK is not applied, which must be taken into account when setting the SCL High and Low Time registers. SCL_HIGH_TIME Register Field Descriptions Bit Field Type Reset Description 7:0 SCL_HIGH_TIME R/W 0x7A I2C Controller SCL High TimeThis field configures the high pulse width of the SCL output when the Serializer is the Controller on the local I2C bus. Units are 40 ns for the nominal oscillator clock frequency. The default value is set to provide a minimum 5us SCL high time with the reference clock at 25 MHz + 100ppm. The delay includes 5 additional oscillator clock periods.Min_delay= 39.996ns * (SCL_HIGH_TIME + 5) SCL_LOW_TIME Register (Address = 0xB) [Reset = 0x7A] SCL_LOW_TIME is shown in #GUID-20230614-SS0T-4RL9-H3GZ-MGHKVB6PT1NH/MAIN_MAIN_MAIN_SCL_LOW_TIME_TABLE_TABLE. Return to the Summary Table. The SCL Low Time register field configures the low pulse width of the SCL output when the serializer is the controller on the local I2C bus. This value is also used as the SDA setup time by the I2C Target for providing data prior to releasing SCL during accesses over the Bidirectional control channel. Units are 40 ns for the nominal oscillator clock frequency. The default value is set to approximately 100 kHz with the internal oscillator clock running at nominal 25 MHz. Delay includes 4 additional oscillator clock periods. The internal oscillator has ±10% variation when REFCLK is not applied, which must be taken into account when setting the SCL High and Low Time registers SCL_LOW_TIME Register Field Descriptions Bit Field Type Reset Description 7:0 SCL_LOW_TIME R/W 0x7A I2C SCL Low TimeThis field configures the low pulse width of the SCL output when the Serializer is the Controller on the local I2C bus. This value is also used as the SDA setup time by the I2C Target for providing data prior to releasing SCL during accesses over the Bi-directional Control Channel. Units are 40 ns for the nominal oscillator clock frequency. The default value is set to provide a minimum 5us SCL low time with the reference clock at 25 MHz + 100ppm. The delay includes 5 additional clock periods.Min_delay= 39.996ns * (SCL_LOW_TIME+ 5) RX_PORT_CTL Register (Address = 0xC) [Reset = 0x0F] RX_PORT_CTL is shown in #GUID-20230614-SS0T-4RL9-H3GZ-MGHKVB6PT1NH/MAIN_MAIN_MAIN_RX_PORT_CTL_TABLE_TABLE. Return to the Summary Table. Receiver port control register assigns rules for lock and pass in the general status register and allows for enabling and disabling each Rx port. RX_PORT_CTL Register Field Descriptions Bit Field Type Reset Description 7 BCC3_MAP R/W 0x0 Map Control Channel 3 to I2C Target Port0: I2C Target Port 01: I2C Target Port 1 6 BCC2_MAP R/W 0x0 Map Control Channel 2 to I2C Target Port0: I2C Target Port 01: I2C Target Port 1 5 BCC1_MAP R/W 0x0 Map Control Channel 1 to I2C Target Port0: I2C Target Port 01: I2C Target Port 1 4 BCC0_MAP R/W 0x0 Map Control Channel 0 to I2C Target Port0: I2C Target Port 01: I2C Target Port 1 3 PORT3_EN R/W 0x1 Port 3 Receiver Enable0: Disable Port 3 Receiver1: Enable Port 3 Receiver 2 PORT2_EN R/W 0x1 Port 2 Receiver Enable0: Disable Port 2 Receiver1: Enable Port 2 Receiver 1 PORT1_EN R/W 0x1 Port 1 Receiver Enable0: Disable Port 1 Receiver1: Enable Port 1 Receiver 0 PORT0_EN R/W 0x1 Port 0 Receiver Enable0: Disable Port 0 Receiver1: Enable Port 0 Receiver IO_CTL Register (Address = 0xD) [Reset = 0x09] IO_CTL is shown in #GUID-20230614-SS0T-4RL9-H3GZ-MGHKVB6PT1NH/MAIN_MAIN_MAIN_IO_CTL_TABLE_TABLE. Return to the Summary Table. IO_CTL Register Field Descriptions Bit Field Type Reset Description 7 SEL3P3V R/W 0x0 3.3V I/O Select on pins INTB, I2C, GPIO 0: 1.8V I/O Supply1: 3.3V I/O SupplyIf IO_SUPPLY_MODE_OV is 0, a read of this register will return the detected I/O voltage level. 6 IO_SUPPLY_MODE_OV R/W 0x0 Override I/O Supply Mode bitIf set to 0, the detected voltage level is used for both SEL3P3V and IO_SUPPLY_MODE controls.If set to 1, the values written to the SEL3P3V and IO_SUPPLY_MODE fields is used. 5:4 IO_SUPPLY_MODE R/W 0x0 I/O Supply Mode00: 1.8V11: 3.3VIf IO_SUPPLY_MODE_OV is 0, a read of this register will return the detected I/O voltage level. 3:0 RESERVED R 0x0 Reserved GPIO_PIN_STS Register (Address = 0xE) [Reset = 0x00] GPIO_PIN_STS is shown in #GUID-20230614-SS0T-4RL9-H3GZ-MGHKVB6PT1NH/MAIN_MAIN_MAIN_GPIO_PIN_STS_TABLE_TABLE. Return to the Summary Table. This register reads the current values on each of the 8 GPIO pins. GPIO_PIN_STS Register Field Descriptions Bit Field Type Reset Description 7:0 GPIO_STS R 0x0 GPIO Pin StatusThis register reads the current values on each of the 8 GPIO pins. Bit 7 reads GPIO7 and bit 0 reads GPIO0. GPIO_INPUT_CTL Register (Address = 0xF) [Reset = 0xFF] GPIO_INPUT_CTL is shown in #GUID-20230614-SS0T-4RL9-H3GZ-MGHKVB6PT1NH/MAIN_MAIN_MAIN_GPIO_INPUT_CTL_TABLE_TABLE. Return to the Summary Table. GPIO_INPUT_CTL Register Field Descriptions Bit Field Type Reset Description 7 GPIO7_INPUT_EN R/W 0x1 GPIO7 Input Enable0: Disabled1: Enabled 6 GPIO6_INPUT_EN R/W 0x1 GPIO6 Input Enable0: Disabled1: Enabled 5 GPIO5_INPUT_EN R/W 0x1 GPIO5 Input Enable0: Disabled1: Enabled 4 GPIO4_INPUT_EN R/W 0x1 GPIO4 Input Enable0: Disabled1: Enabled 3 GPIO3_INPUT_EN R/W 0x1 GPIO3 Input Enable0: Disabled1: Enabled 2 GPIO2_INPUT_EN R/W 0x1 GPIO2 Input Enable0: Disabled1: Enabled 1 GPIO1_INPUT_EN R/W 0x1 GPIO1 Input Enable0: Disabled1: Enabled 0 GPIO0_INPUT_EN R/W 0x1 GPIO0 Input Enable0: Disabled1: Enabled GPIO0_PIN_CTL Register (Address = 0x10) [Reset = 0x00] GPIO0_PIN_CTL is shown in #GUID-20230614-SS0T-4RL9-H3GZ-MGHKVB6PT1NH/MAIN_MAIN_MAIN_GPIO0_PIN_CTL_TABLE_TABLE. Return to the Summary Table. GPIO0_PIN_CTL Register Field Descriptions Bit Field Type Reset Description 7:5 GPIO0_OUT_SEL R/W 0x0 GPIO0 Output SelectDetermines the output data for the selected source.If GPIO0_OUT_SRC is set to 0xx (one of the RX Ports), the following selections apply:000: Received GPIO0001: Received GPIO1010: Received GPIO2011: Received GPIO3100: RX Port Lock indication101: RX Port Pass indication110: Frame Valid signal111: Line Valid signal If GPIO0_OUT_SRC is set to 100 (Device Status), the following selections apply:000: Value in GPIO0_OUT_VAL001: Logical OR of Lock indication from enabled RX ports010: Logical AND of Lock indication from enabled RX ports011: Logical AND of Pass indication from enabled RX ports100: FrameSync signal101 - 111: Reserved If GPIO0_OUT_SRC is set to 11x (one of the CSI-2 Transmit ports), the following selections apply: 000: Pass (AND of selected RX port status)001: Pass (OR of selected RX port status)010: Frame Valid (sending video frame)011: Line Valid (sending video line)100: Synchronized - multi-port data is synchronized101: CSI-2 TX Port Interrupt111: Reserved 4:2 GPIO0_OUT_SRC R/W 0x0 GPIO0 Output Source SelectSelects output source for GPIO0 data:000: RX Port 0001: RX Port 1010: RX Port 2011: RX Port 3100: Device Status101: Reserved110: CSI-2 TX Port 0111: CSI-2 TX Port 1 1 GPIO0_OUT_VAL R/W 0x0 GPIO0 Output ValueThis register provides the output data value when the GPIO pin is enabled to output the local register controlled value. 0 GPIO0_OUT_EN R/W 0x0 GPIO0 Output Enable0: Disabled1: Enabled GPIO1_PIN_CTL Register (Address = 0x11) [Reset = 0x00] GPIO1_PIN_CTL is shown in #GUID-20230614-SS0T-4RL9-H3GZ-MGHKVB6PT1NH/MAIN_MAIN_MAIN_GPIO1_PIN_CTL_TABLE_TABLE. Return to the Summary Table. GPIO1_PIN_CTL Register Field Descriptions Bit Field Type Reset Description 7:5 GPIO1_OUT_SEL R/W 0x0 GPIO1 Output SelectDetermines the output data for the selected source. If GPIO1_OUT_SRC is set to 0xx (one of the RX Ports), the following selections apply:000: Received GPIO0001: Received GPIO1010: Received GPIO2011: Received GPIO3100: RX Port Lock indication101: RX Port Pass indication110: Frame Valid signal111: Line Valid signal If GPIO1_OUT_SRC is set to 100 (Device Status), the following selections apply:000: Value in GPIO1_OUT_VAL001: Logical OR of Lock indication from enabled RX ports010: Logical AND of Lock indication from enabled RX ports011: Logical AND of Pass indication from enabled RX ports100: FrameSync signal101 - 111: Reserved If GPIO1_OUT_SRC is set to 11x (one of the CSI-2 Transmit ports), the following selections apply:000: Pass (AND of selected RX port status)001: Pass (OR of selected RX port status)010: Frame Valid (sending video frame)011: Line Valid (sending video line)100: Synchronized - multi-port data is synchronized101: CSI-2 TX Port Interrupt111: Reserved 4:2 GPIO1_OUT_SRC R/W 0x0 GPIO1 Output Source SelectSelects output source for GPIO1 data:000: RX Port 0001: RX Port 1010: RX Port 2011: RX Port 3100: Device Status101: Reserved110: CSI-2 TX Port 0111: CSI-2 TX Port 1 1 GPIO1_OUT_VAL R/W 0x0 GPIO1 Output ValueThis register provides the output data value when the GPIO pin is enabled to output the local register controlled value. 0 GPIO1_OUT_EN R/W 0x0 GPIO1 Output Enable0: Disabled1: Enabled GPIO2_PIN_CTL Register (Address = 0x12) [Reset = 0x00] GPIO2_PIN_CTL is shown in #GUID-20230614-SS0T-4RL9-H3GZ-MGHKVB6PT1NH/MAIN_MAIN_MAIN_GPIO2_PIN_CTL_TABLE_TABLE. Return to the Summary Table. GPIO2_PIN_CTL Register Field Descriptions Bit Field Type Reset Description 7:5 GPIO2_OUT_SEL R/W 0x0 GPIO2 Output SelectDetermines the output data for the selected source. If GPIO2_OUT_SRC is set to 0xx (one of the RX Ports), the following selections apply:000: Received GPIO0001: Received GPIO1010: Received GPIO2011: Received GPIO3100: RX Port Lock indication101: RX Port Pass indication110: Frame Valid signal111: Line Valid signal If GPIO2_OUT_SRC is set to 100 (Device Status), the following selections apply:000: Value in GPIO2_OUT_VAL001: Logical OR of Lock indication from enabled RX ports010: Logical AND of Lock indication from enabled RX ports011: Logical AND of Pass indication from enabled RX ports100: FrameSync signal101 - 111: Reserved If GPIO2_OUT_SRC is set to 11x (one of the CSI-2 Transmit ports), the following selections apply:000: Pass (AND of selected RX port status)001: Pass (OR of selected RX port status)010: Frame Valid (sending video frame)011: Line Valid (sending video line)100: Synchronized - multi-port data is synchronized101: CSI-2 TX Port Interrupt111: Reserved 4:2 GPIO2_OUT_SRC R/W 0x0 GPIO2 Output Source SelectSelects output source for GPIO2 data:000: RX Port 0001: RX Port 1010: RX Port 2011: RX Port 3100: Device Status101: Reserved110: CSI-2 TX Port 0111: CSI-2 TX Port 1 1 GPIO2_OUT_VAL R/W 0x0 GPIO2 Output ValueThis register provides the output data value when the GPIO pin is enabled to output the local register controlled value. 0 GPIO2_OUT_EN R/W 0x0 GPIO2 Output Enable0: Disabled1: Enabled GPIO3_PIN_CTL Register (Address = 0x13) [Reset = 0x00] GPIO3_PIN_CTL is shown in #GUID-20230614-SS0T-4RL9-H3GZ-MGHKVB6PT1NH/MAIN_MAIN_MAIN_GPIO3_PIN_CTL_TABLE_TABLE. Return to the Summary Table. GPIO3_PIN_CTL Register Field Descriptions Bit Field Type Reset Description 7:5 GPIO3_OUT_SEL R/W 0x0 GPIO3 Output SelectDetermines the output data for the selected source. If GPIO3_OUT_SRC is set to 0xx (one of the RX Ports), the following selections apply:000: Received GPIO0001: Received GPIO1010: Received GPIO2011: Received GPIO3100: RX Port Lock indication101: RX Port Pass indication110: Frame Valid signal 111: Line Valid signal If GPIO3_OUT_SRC is set to 100 (Device Status), the following selections apply:000: Value in GPIO3_OUT_VAL001: Logical OR of Lock indication from enabled RX ports010: Logical AND of Lock indication from enabled RX ports011: Logical AND of Pass indication from enabled RX ports100: FrameSync signal101 - 111: Reserved If GPIO3_OUT_SRC is set to 11x (one of the CSI-2 Transmit ports), the following selections apply:000: Pass (AND of selected RX port status)001: Pass (OR of selected RX port status)010: Frame Valid (sending video frame)011: Line Valid (sending video line)100: Synchronized - multi-port data is synchronized101: CSI-2 TX Port Interrupt111: Reserved 4:2 GPIO3_OUT_SRC R/W 0x0 GPIO3 Output Source SelectSelects output source for GPIO3 data:000: RX Port 0001: RX Port 1010: RX Port 2011: RX Port 3100: Device Status101: Reserved110: CSI-2 TX Port 0111: CSI-2 TX Port 1 1 GPIO3_OUT_VAL R/W 0x0 GPIO3 Output ValueThis register provides the output data value when the GPIO pin is enabled to output the local register controlled value. 0 GPIO3_OUT_EN R/W 0x0 GPIO3 Output Enable0: Disabled1: Enabled GPIO4_PIN_CTL Register (Address = 0x14) [Reset = 0x00] GPIO4_PIN_CTL is shown in #GUID-20230614-SS0T-4RL9-H3GZ-MGHKVB6PT1NH/MAIN_MAIN_MAIN_GPIO4_PIN_CTL_TABLE_TABLE. Return to the Summary Table. GPIO4_PIN_CTL Register Field Descriptions Bit Field Type Reset Description 7:5 GPIO4_OUT_SEL R/W 0x0 GPIO4 Output SelectDetermines the output data for the selected source. If GPIO4_OUT_SRC is set to 0xx (one of the RX Ports), the following selections apply:000: Received GPIO0001: Received GPIO1010: Received GPIO2011: Received GPIO3100: RX Port Lock indication101: RX Port Pass indication110: Frame Valid signal 111: Line Valid signal If GPIO4_OUT_SRC is set to 100 (Device Status), the following selections apply:000: Value in GPIO4_OUT_VAL001: Logical OR of Lock indication from enabled RX ports010: Logical AND of Lock indication from enabled RX ports011: Logical AND of Pass indication from enabled RX ports100: FrameSync signal101 - 111: Reserved If GPIO4_OUT_SRC is set to 11x (one of the CSI-2 Transmit ports), the following selections apply:000: Pass (AND of selected RX port status)001: Pass (OR of selected RX port status)010: Frame Valid (sending video frame)011: Line Valid (sending video line)100: Synchronized - multi-port data is synchronized101: CSI-2 TX Port Interrupt111: Reserved 4:2 GPIO4_OUT_SRC R/W 0x0 GPIO4 Output Source SelectSelects output source for GPIO4 data:000: RX Port 0001: RX Port 1010: RX Port 2011: RX Port 3100: Device Status101: Reserved110: CSI-2 TX Port 0111: CSI-2 TX Port 1 1 GPIO4_OUT_VAL R/W 0x0 GPIO4 Output ValueThis register provides the output data value when the GPIO pin is enabled to output the local register controlled value. 0 GPIO4_OUT_EN R/W 0x0 GPIO4 Output Enable0: Disabled1: Enabled GPIO5_PIN_CTL Register (Address = 0x15) [Reset = 0x00] GPIO5_PIN_CTL is shown in #GUID-20230614-SS0T-4RL9-H3GZ-MGHKVB6PT1NH/MAIN_MAIN_MAIN_GPIO5_PIN_CTL_TABLE_TABLE. Return to the Summary Table. GPIO5_PIN_CTL Register Field Descriptions Bit Field Type Reset Description 7:5 GPIO5_OUT_SEL R/W 0x0 GPIO5 Output SelectDetermines the output data for the selected source. If GPIO5_OUT_SRC is set to 0xx (one of the RX Ports), the following selections apply:000: Received GPIO0001: Received GPIO1010: Received GPIO2011: Received GPIO3100: RX Port Lock indication101: RX Port Pass indication110: Frame Valid signal111: Line Valid signal If GPIO5_OUT_SRC is set to 100 (Device Status), the following selections apply:000: Value in GPIO5_OUT_VAL001: Logical OR of Lock indication from enabled RX ports010: Logical AND of Lock indication from enabled RX ports011: Logical AND of Pass indication from enabled RX ports100: FrameSync signal101 - 111: Reserved If GPIO5_OUT_SRC is set to 11x (one of the CSI-2 Transmit ports), the following selections apply:000: Pass (AND of selected RX port status)001: Pass (OR of selected RX port status)010: Frame Valid (sending video frame)011: Line Valid (sending video line)100: Synchronized - multi-port data is synchronized101: CSI-2 TX Port Interrupt111: Reserved 4:2 GPIO5_OUT_SRC R/W 0x0 GPIO5 Output Source SelectSelects output source for GPIO5 data:000: RX Port 0001: RX Port 1010: RX Port 2011: RX Port 3100: Device Status101: Reserved110: CSI-2 TX Port 0111: CSI-2 TX Port 1 1 GPIO5_OUT_VAL R/W 0x0 GPIO5 Output ValueThis register provides the output data value when the GPIO pin is enabled to output the local register controlled value. 0 GPIO5_OUT_EN R/W 0x0 GPIO5 Output Enable0: Disabled1: Enabled GPIO6_PIN_CTL Register (Address = 0x16) [Reset = 0x00] GPIO6_PIN_CTL is shown in #GUID-20230614-SS0T-4RL9-H3GZ-MGHKVB6PT1NH/MAIN_MAIN_MAIN_GPIO6_PIN_CTL_TABLE_TABLE. Return to the Summary Table. GPIO6_PIN_CTL Register Field Descriptions Bit Field Type Reset Description 7:5 GPIO6_OUT_SEL R/W 0x0 GPIO6 Output SelectDetermines the output data for the selected source. If GPIO6_OUT_SRC is set to 0xx (one of the RX Ports), the following selections apply:000: Received GPIO0001: Received GPIO1010: Received GPIO2011: Received GPIO3100: RX Port Lock indication101: RX Port Pass indication110: Frame Valid signal111: Line Valid signal If GPIO6_OUT_SRC is set to 100 (Device Status), the following selections apply:000: Value in GPIO6_OUT_VAL001: Logical OR of Lock indication from enabled RX ports010: Logical AND of Lock indication from enabled RX ports011: Logical AND of Pass indication from enabled RX ports100: FrameSync signal101 - 111: Reserved If GPIO6_OUT_SRC is set to 11x (one of the CSI-2 Transmit ports), the following selections appy:000: Pass (AND of selected RX port status)001: Pass (OR of selected RX port status)010: Frame Valid (sending video frame)011: Line Valid (sending video line)100: Synchronized - multi-port data is synchronized101: CSI-2 TX Port Interrupt111: Reserved 4:2 GPIO6_OUT_SRC R/W 0x0 GPIO6 Output Source SelectSelects output source for GPIO6 data:000: RX Port 0001: RX Port 1010: RX Port 2011: RX Port 3100: Device Status101: Reserved110: CSI-2 TX Port 0111: CSI-2 TX Port 1 1 GPIO6_OUT_VAL R/W 0x0 GPIO6 Output ValueThis register provides the output data value when the GPIO pin is enabled to output the local register controlled value. 0 GPIO6_OUT_EN R/W 0x0 GPIO6 Output Enable0: Disabled1: Enabled GPIO7_PIN_CTL Register (Address = 0x17) [Reset = 0x00] GPIO7_PIN_CTL is shown in #GUID-20230614-SS0T-4RL9-H3GZ-MGHKVB6PT1NH/MAIN_MAIN_MAIN_GPIO7_PIN_CTL_TABLE_TABLE. Return to the Summary Table. GPIO7_PIN_CTL Register Field Descriptions Bit Field Type Reset Description 7:5 GPIO7_OUT_SEL R/W 0x0 GPIO7 Output SelectDetermines the output data for the selected source. If GPIO7_OUT_SRC is set to 0xx (one of the RX Ports), the following selections apply:000: Received GPIO0001: Received GPIO1010: Received GPIO2011: Received GPIO3100: RX Port Lock indication101: RX Port Pass indication110: Frame Valid signal111: Line Valid signal If GPIO7_OUT_SRC is set to 100 (Device Status), the following selections apply:000: Value in GPIO7_OUT_VAL001: Logical OR of Lock indication from enabled RX ports010: Logical AND of Lock indication from enabled RX ports011: Logical AND of Pass indication from enabled RX ports100: FrameSync signal101 - 111: Reserved If GPIO7_OUT_SRC is set to 11x (one of the CSI-2 Transmit ports), the following selections apply:000: Pass (AND of selected RX port status)001: Pass (OR of selected RX port status)010: Frame Valid (sending video frame)011: Line Valid (sending video line)100: Synchronized - multi-port data is synchronized101: CSI-2 TX Port Interrupt111: Reserved 4:2 GPIO7_OUT_SRC R/W 0x0 GPIO7 Output Source SelectSelects output source for GPIO7 data:000: RX Port 0001: RX Port 1010: RX Port 2011: RX Port 3100: Device Status101: Reserved110: CSI-2 TX Port 0111: CSI-2 TX Port 1 1 GPIO7_OUT_VAL R/W 0x0 GPIO7 Output ValueThis register provides the output data value when the GPIO pin is enabled to output the local register controlled value. 0 GPIO7_OUT_EN R/W 0x0 GPIO7 Output Enable0: Disabled1: Enabled FS_CTL Register (Address = 0x18) [Reset = 0x00] FS_CTL is shown in #GUID-20230614-SS0T-4RL9-H3GZ-MGHKVB6PT1NH/MAIN_MAIN_MAIN_FS_CTL_TABLE_TABLE. Return to the Summary Table. FS_CTL Register Field Descriptions Bit Field Type Reset Description 7:4 FS_MODE R/W 0x0 FrameSync Mode0000: Internal Generated FrameSync, use Back-channel frame clock from port 00001: Internal Generated FrameSync, use Back-channel frame clock from port 10010: Internal Generated FrameSync, use Back-channel frame clock from port 20011: Internal Generated FrameSync, use Back-channel frame clock from port 301xx: Internal Generated FrameSync, use 25MHz clock1000: External FrameSync from GPIO01001: External FrameSync from GPIO11010: External FrameSync from GPIO21011: External FrameSync from GPIO31100: External FrameSync from GPIO41101: External FrameSync from GPIO51110: External FrameSync from GPIO61111: External FrameSync from GPIO7 3 FS_SINGLE RH/W1S 0x0 Generate Single FrameSync pulseWhen this bit is set, a single FrameSync pulse is generated. The system should wait for the full duration of the desired pulse before generating another pulse. When using this feature, the FS_GEN_ENABLE bit should remain set to 0. This bit is self-clearing and will always return 0. 2 FS_INIT_STATE R/W 0x0 Initial StateThis register controls the initial state of the FrameSync signal.0: FrameSync initial state is 01: FrameSync initial state is 1 1 FS_GEN_MODE R/W 0x0 FrameSync Generation ModeThis control selects between Hi/Lo and 50/50 modes. In Hi/Lo mode, the FrameSync generator will use the FS_HIGH_TIME[15:0] and FS_LOW_TIME[15:0] register values to separately control the High and Low periods for the generated FrameSync signal. In 50/50 mode, the FrameSync generator will use the values in the FS_HIGH_TIME_0, FS_LOW_TIME_1 and FS_LOW_TIME_0 registers as a 24-bit value for both the High and Low periods of the generated FrameSync signal.0: Hi/Lo1: 50/50 0 FS_GEN_ENABLE R/W 0x0 FrameSync Generation Enable0: Disabled1: Enabled FS_HIGH_TIME_1 Register (Address = 0x19) [Reset = 0x00] FS_HIGH_TIME_1 is shown in #GUID-20230614-SS0T-4RL9-H3GZ-MGHKVB6PT1NH/MAIN_MAIN_MAIN_FS_HIGH_TIME_1_TABLE_TABLE. Return to the Summary Table. FS_HIGH_TIME_1 Register Field Descriptions Bit Field Type Reset Description 7:0 FRAMESYNC_HIGH_TIME_1 R/W 0x0 FrameSync High Time bits 15:8The value programmed to the FS_HIGH_TIME register should be reduced by 1 from the desired delay. For example, a value of 0 in the FRAMESYNC_HIGH_TIME field will result in a 1 cycle high pulse on the FrameSync signal. FS_HIGH_TIME_0 Register (Address = 0x1A) [Reset = 0x00] FS_HIGH_TIME_0 is shown in #GUID-20230614-SS0T-4RL9-H3GZ-MGHKVB6PT1NH/MAIN_MAIN_MAIN_FS_HIGH_TIME_0_TABLE_TABLE. Return to the Summary Table. FS_HIGH_TIME_0 Register Field Descriptions Bit Field Type Reset Description 7:0 FRAMESYNC_HIGH_TIME_0 R/W 0x0 FrameSync High Time bits 7:0The value programmed to the FS_HIGH_TIME register should be reduced by 1 from the desired delay. For example, a value of 0 in the FRAMESYNC_HIGH_TIME field will result in a 1 cycle high pulse on the FrameSync signal. FS_LOW_TIME_1 Register (Address = 0x1B) [Reset = 0x00] FS_LOW_TIME_1 is shown in #GUID-20230614-SS0T-4RL9-H3GZ-MGHKVB6PT1NH/MAIN_MAIN_MAIN_FS_LOW_TIME_1_TABLE_TABLE. Return to the Summary Table. FS_LOW_TIME_1 Register Field Descriptions Bit Field Type Reset Description 7:0 FRAMESYNC_LOW_TIME_1 R/W 0x0 FrameSync Low Time bits 15:8The value programmed to the FS_LOW_TIME register should be reduced by 1 from the desired delay. For example, a value of 0 in the FRAMESYNC_LOW_TIME field will result in a 1 cycle high pulse on the FrameSync signal. FS_LOW_TIME_0 Register (Address = 0x1C) [Reset = 0x00] FS_LOW_TIME_0 is shown in #GUID-20230614-SS0T-4RL9-H3GZ-MGHKVB6PT1NH/MAIN_MAIN_MAIN_FS_LOW_TIME_0_TABLE_TABLE. Return to the Summary Table. FS_LOW_TIME_0 Register Field Descriptions Bit Field Type Reset Description 7:0 FRAMESYNC_LOW_TIME_0 R/W 0x0 FrameSync Low Time bits 7:0The value programmed to the FS_LOW_TIME register should be reduced by 1 from the desired delay. For example, a value of 0 in the FRAMESYNC_LOW_TIME field will result in a 1 cycle high pulse on the FrameSync signal. MAX_FRM_HI Register (Address = 0x1D) [Reset = 0x00] MAX_FRM_HI is shown in #GUID-20230614-SS0T-4RL9-H3GZ-MGHKVB6PT1NH/MAIN_MAIN_MAIN_MAX_FRM_HI_TABLE_TABLE. Return to the Summary Table. MAX_FRM_HI Register Field Descriptions Bit Field Type Reset Description 7:0 MAX_FRAME_HI R/W 0x0 CSI-2 Maximum Frame Count bits 15:8In RAW mode operation, the FPD3 Receiver will create CSI-2 video frames. For the Frame Start and Frame End packets of each video frame, a 16-bit frame number field is generated. If the Maximum Frame Count value is set to 0, the frame number is disabled and will always be 0. If Maximum Frame Count value is non-zero, the frame number will increment for each from 1 up to the Maximum Frame Count value before resetting to 1. MAX_FRM_LO Register (Address = 0x1E) [Reset = 0x04] MAX_FRM_LO is shown in #GUID-20230614-SS0T-4RL9-H3GZ-MGHKVB6PT1NH/MAIN_MAIN_MAIN_MAX_FRM_LO_TABLE_TABLE. Return to the Summary Table. MAX_FRM_LO Register Field Descriptions Bit Field Type Reset Description 7:0 MAX_FRAME_LO R/W 0x4 CSI-2 Maximum Frame Count bits 7:0In RAW mode operation, the FPD3 Receiver will create CSI-2 video frames. For the Frame Start and Frame End packets of each video frame, a 16-bit frame number field is generated. If the Maximum Frame Count value is set to 0, the frame number is disabled and will always be 0. If Maximum Frame Count value is non-zero, the frame number will increment for each from 1 up to the Maximum Frame Count value before resetting to 1. CSI_PLL_CTL Register (Address = 0x1F) [Reset = 0x02] CSI_PLL_CTL is shown in #GUID-20230614-SS0T-4RL9-H3GZ-MGHKVB6PT1NH/MAIN_MAIN_MAIN_CSI_PLL_CTL_TABLE_TABLE. Return to the Summary Table. CSI_PLL_CTL Register Field Descriptions Bit Field Type Reset Description 7:4 RESERVED R 0x0 Reserved 3 SEL_OSC_200M R/W 0x0 Select 200MHz Oscillator ClockThe external reference clock is normally used to generate the digital and CSI-2 PLL reference clocks. This bit allows the use of the internal 200 MHz always-on oscillator clock instead.0: Select external reference clock1: Select internal always-on clock 2 REF_CLK_MODE R/W 0x0 Reference Clock modeThe digital logic requires a 200 MHz reference clock generated from the CSI-2 PLL. If this bit is set to 1, the reference clock will be 100 MHz.0: clock is 200 MHz1: clock is 100 MHzThis bit should not be set to 1 if CSI_TX_SPEED is set for 400Mbps operation. 1:0 CSI_TX_SPEED R/W 0x2 CSI-2 Transmitter Speed select:Controls the CSI-2 Transmitter frequency.00: 1.472 - 1.664 Gbps serial rate01: 1.2 Gbps serial rate10: 800 Mbps serial rate11: 400 Mbps serial rate FWD_CTL1 Register (Address = 0x20) [Reset = 0xF0] FWD_CTL1 is shown in #GUID-20230614-SS0T-4RL9-H3GZ-MGHKVB6PT1NH/MAIN_MAIN_MAIN_FWD_CTL1_TABLE_TABLE. Return to the Summary Table. FWD_CTL1 Register Field Descriptions Bit Field Type Reset Description 7 FWD_PORT3_DIS R/W 0x1 Disable forwarding of RX Port 30: Forwarding enabled1: Forwarding disabled 6 FWD_PORT2_DIS R/W 0x1 Disable forwarding of RX Port 20: Forwarding enabled1: Forwarding disabled 5 FWD_PORT1_DIS R/W 0x1 Disable forwarding of RX Port 10: Forwarding enabled1: Forwarding disabled 4 FWD_PORT0_DIS R/W 0x1 Disable forwarding of RX Port 00: Forwarding enabled1: Forwarding disabled 3 RX3_MAP R/W 0x0 Map RX Port 3 to CSI-2 Port0: CSI-2 Port 01: CSI-2 Port 1It is recommended to disable forwarding for a port before changing the port mapping. 2 RX2_MAP R/W 0x0 Map RX Port 2 to CSI-2 Port0: CSI-2 Port 01: CSI-2 Port 1It is recommended to disable forwarding for a port before changing the port mapping. 1 RX1_MAP R/W 0x0 Map RX Port 1 to CSI-2 Port0: CSI-2 Port 01: CSI-2 Port 1It is recommended to disable forwarding for a port before changing the port mapping. 0 RX0_MAP R/W 0x0 Map RX Port 0 to CSI-2 Port0: CSI-2 Port 01: CSI-2 Port 1It is recommended to disable forwarding for a port before changing the port mapping. FWD_CTL2 Register (Address = 0x21) [Reset = 0x03] FWD_CTL2 is shown in #GUID-20230614-SS0T-4RL9-H3GZ-MGHKVB6PT1NH/MAIN_MAIN_MAIN_FWD_CTL2_TABLE_TABLE. Return to the Summary Table. FWD_CTL2 Register Field Descriptions Bit Field Type Reset Description 7 CSI_REPLICATE R/W 0x0 CSI-2 Replicate ModeWhen set to a 1, the CSI-2 output from port 0 will also be generated on CSI-2 port 1. The same output data is presented on both ports. 6 FWD_SYNC_AS_AVAIL R/W 0x0 Synchronized Forwarding As AvailableDuring Synchronized Forwarding, each forwarding engine will wait for video data to be available from each enabled port, prior to sending the video line. Setting this bit to a 1 will allow sending the next video line as it becomes available. For example if RX Ports 0 and 1 are being forwarded, port 0 video line is forwarded when it becomes available, rather than waiting until both ports 0 and ports 1 have video data available. This operation may reduce the likelihood of buffer overflow errors in some conditions. This bit will have no affect in video line concatenation mode and only affects video lines (long packets) rather than synchronization packets.This bit applies to both CSI-2 output ports 5:4 CSI1_SYNC_FWD R/W 0x0 Enable synchronized forwarding for CSI-2 output port 100: Synchronized forwarding disabled01: Basic Synchronized forwarding enabled10: Synchronous forwarding with line interleaving11: Synchronous forwarding with line concatenationOnly one of CSI1_RR_FWD and CSI1_SYNC_FWD must be enabled at a time. 3:2 CSI0_SYNC_FWD R/W 0x0 Enable synchronized forwarding for CSI-2 output port 000: Synchronized forwarding disabled01: Basic Synchronized forwarding enabled10: Synchronous forwarding with line interleaving11: Synchronous forwarding with line concatenationOnly one of CSI0_RR_FWD and CSI0_SYNC_FWD must be enabled at a time. 1 CSI1_RR_FWD R/W 0x1 Enable best-effort forwarding for CSI-2 output port 1.When this mode is enabled, no attempt is made to synchronize the video traffic. When multiple sources have data available to forward, the data will tend to be forwarded in a round-robin fashion.0: Round robin forwarding disabled1: Round robin forwarding enabledOnly one of CSI1_RR_FWD and CSI1_SYNC_FWD must be enabled at a time. 0 CSI0_RR_FWD R/W 0x1 Enable best-effort forwarding for CSI-2 output port 0.When this mode is enabled, no attempt is made to synchronize the video traffic. When multiple sources have data available to forward, the data will tend to be forwarded in a round-robin fashion.0: Round robin forwarding disabled1: Round robin forwarding enabledOnly one of CSI0_RR_FWD and CSI0_SYNC_FWD must be enabled at a time. FWD_STS Register (Address = 0x22) [Reset = 0x00] FWD_STS is shown in #GUID-20230614-SS0T-4RL9-H3GZ-MGHKVB6PT1NH/MAIN_MAIN_MAIN_FWD_STS_TABLE_TABLE. Return to the Summary Table. FWD_STS Register Field Descriptions Bit Field Type Reset Description 7:4 RESERVED R 0x0 Reserved 3 FWD_SYNC_FAIL1 RC 0x0 Forwarding synchronization failed for CSI-2 output port 1During Synchronized forwarding, this flag indicates a failure of synchronized video has been detected. For this bit to be set, the forwarding process must have previously been successful at sending at least one synchronized video frame.0: No failure1: Synchronization failureThis bit is cleared on read. 2 FWD_SYNC_FAIL0 RC 0x0 Forwarding synchronization failed for CSI-2 output port 0During Synchronized forwarding, this flag indicates a failure of synchronized video has been detected. For this bit to be set, the forwarding process must have previously been successful at sending at least one synchronized video frame.0: No failure1: Synchronization failureThis bit is cleared on read. 1 FWD_SYNC1 R 0x0 Forwarding synchronized for CSI-2 output port 1During Synchronized forwarding, this bit indicates that the forwarding engine is currently able to provide synchronized video from enabled Receive ports. This bit will always be 0 if Synchronized forwarding is disabled.0: Video is not synchronized1: Video is synchronized 0 FWD_SYNC0 R 0x0 Forwarding synchronized for CSI-2 output port 0During Synchronized forwarding, this bit indicates that the forwarding engine is currently able to provide synchronized video from enabled Receive ports. This bit will always be 0 if Synchronized forwarding is disabled.0: Video is not synchronized1: Video is synchronized INTERRUPT_CTL Register (Address = 0x23) [Reset = 0x00] INTERRUPT_CTL is shown in #GUID-20230614-SS0T-4RL9-H3GZ-MGHKVB6PT1NH/MAIN_MAIN_MAIN_INTERRUPT_CTL_TABLE_TABLE. Return to the Summary Table. INTERRUPT_CTL Register Field Descriptions Bit Field Type Reset Description 7 INT_EN R/W 0x0 Global Interrupt Enable: Enables interrupt on the interrupt signal to the controller. 6 RESERVED R 0x0 Reserved 5 IE_CSI_TX1 R/W 0x0 CSI-2 Transmit Port 1 Interrupt:Enable interrupt from CSI-2 Transmitter Port 1. 4 IE_CSI_TX0 R/W 0x0 CSI-2 Transmit Port 0 Interrupt:Enable interrupt from CSI-2 Transmitter Port 0. 3 IE_RX3 R/W 0x0 RX Port 3 Interrupt:Enable interrupt from Receiver Port 3. 2 IE_RX2 R/W 0x0 RX Port 2 Interrupt:Enable interrupt from Receiver Port 2. 1 IE_RX1 R/W 0x0 RX Port 1 Interrupt:Enable interrupt from Receiver Port 1. 0 IE_RX0 R/W 0x0 RX Port 0 Interrupt:Enable interrupt from Receiver Port 0. INTERRUPT_STS Register (Address = 0x24) [Reset = 0x00] INTERRUPT_STS is shown in #GUID-20230614-SS0T-4RL9-H3GZ-MGHKVB6PT1NH/MAIN_MAIN_MAIN_INTERRUPT_STS_TABLE_TABLE. Return to the Summary Table. INTERRUPT_STS Register Field Descriptions Bit Field Type Reset Description 7 INT R 0x0 Global Interrupt: Set if any enabled interrupt is indicated in the individual status bits in this register. The setting of this bit is not dependent on the INT_EN bit in the INTERRUPT_CTL register but does depend on the IE_xxx bits. For example, if IE_RX0 and IS_RX0 are both asserted, the INT bit is set to 1. 6 RESERVED R 0x0 Reserved 5 IS_CSI_TX1 R 0x0 CSI-2 Transmit Port 1 Interrupt:An interrupt has occurred for CSI-2 Transmitter Port 1. This interrupt is cleared upon reading the CSI_TX_ISR register for CSI-2 Transmit Port 1. 4 IS_CSI_TX0 R 0x0 CSI-2 Transmit Port 0 Interrupt:An interrupt has occurred for CSI-2 Transmitter Port 0. This interrupt is cleared upon reading the CSI_TX_ISR register for CSI-2 Transmit Port 0. 3 IS_RX3 R 0x0 RX Port 3 Interrupt:This interrupt is cleared by reading the associated status register(s) for the event(s) that caused the interrupt. The status registers are RX_PORT_STS1, RX_PORT_STS2, and CSI_RX_STS. 2 IS_RX2 R 0x0 RX Port 2 Interrupt:An interrupt has occurred for Receive Port 2. This interrupt is cleared by reading the associated status register(s) for the event(s) that caused the interrupt. The status registers are RX_PORT_STS1, RX_PORT_STS2, and CSI_RX_STS. 1 IS_RX1 R 0x0 RX Port 1 Interrupt:An interrupt has occurred for Receive Port 1. This interrupt is cleared by reading the associated status register(s) for the event(s) that caused the interrupt. The status registers are RX_PORT_STS1, RX_PORT_STS2, and CSI_RX_STS. 0 IS_RX0 R 0x0 RX Port 0 Interrupt:An interrupt has occurred for Receive Port 0. This interrupt is cleared by reading the associated status register(s) for the event(s) that caused the interrupt. The status registers are RX_PORT_STS1, RX_PORT_STS2, and CSI_RX_STS. TS_CONFIG Register (Address = 0x25) [Reset = 0x00] TS_CONFIG is shown in #GUID-20230614-SS0T-4RL9-H3GZ-MGHKVB6PT1NH/MAIN_MAIN_MAIN_TS_CONFIG_TABLE_TABLE. Return to the Summary Table. TS_CONFIG Register Field Descriptions Bit Field Type Reset Description 7 RESERVED R 0x0 Reserved 6 FS_POLARITY R/W 0x0 Framesync PolarityIndicates active edge of FrameSync signal0: Rising edge1: Falling edge 5:4 TS_RES_CTL R/W 0x0 Timestamp Resolution Control00: 40 ns01: 80 ns10: 160 ns11: 1.0 us 3 TS_AS_AVAIL R/W 0x0 Timestamp Ready Control0: Normal operation1: Indicate timestamps ready as soon as all port timestamps are available 2 RESERVED R 0x0 Reserved 1 TS_FREERUN R/W 0x0 FreeRun Mode0: FrameSync mode1: FreeRun mode 0 TS_MODE R/W 0x0 Timestamp Mode0: Line start1: Frame start TS_CONTROL Register (Address = 0x26) [Reset = 0x00] TS_CONTROL is shown in #GUID-20230614-SS0T-4RL9-H3GZ-MGHKVB6PT1NH/MAIN_MAIN_MAIN_TS_CONTROL_TABLE_TABLE. Return to the Summary Table. TS_CONTROL Register Field Descriptions Bit Field Type Reset Description 7:5 RESERVED R 0x0 Reserved 4 TS_FREEZE R/W 0x0 Freeze Timestamps0: Normal operation1: Freeze timestampsSetting this bit will freeze timestamps and clear the TS_READY flag. The TS_FREEZE bit should be cleared after reading timestamps to resume operation. 3 TS_ENABLE3 R/W 0x0 Timestamp Enable RX Port 30: Disabled1: Enabled 2 TS_ENABLE2 R/W 0x0 Timestamp Enable RX Port 20: Disabled1: Enabled 1 TS_ENABLE1 R/W 0x0 Timestamp Enable RX Port 10: Disabled1: Enabled 0 TS_ENABLE0 R/W 0x0 Timestamp Enable RX Port 00: Disabled1: Enabled TS_LINE_HI Register (Address = 0x27) [Reset = 0x00] TS_LINE_HI is shown in #GUID-20230614-SS0T-4RL9-H3GZ-MGHKVB6PT1NH/MAIN_MAIN_MAIN_TS_LINE_HI_TABLE_TABLE. Return to the Summary Table. TS_LINE_HI Register Field Descriptions Bit Field Type Reset Description 7:0 TS_LINE_HI R/W 0x0 Timestamp Line, upper 8 bitsThis field is the line number at which to capture the timestamp when Line Start mode is enabled. For proper operation, the line number should be set to a value greater than 1.During Frame Start mode, if TS_FREERUN is set, the TS_LINE value is used to determine when to begin checking for Frame Start TS_LINE_LO Register (Address = 0x28) [Reset = 0x00] TS_LINE_LO is shown in #GUID-20230614-SS0T-4RL9-H3GZ-MGHKVB6PT1NH/MAIN_MAIN_MAIN_TS_LINE_LO_TABLE_TABLE. Return to the Summary Table. TS_LINE_LO Register Field Descriptions Bit Field Type Reset Description 7:0 TS_LINE_LO R/W 0x0 Timestamp Line, lower 8 bitsThis field is the line number at which to capture the timestamp when Line Start mode is enabled. For proper operation, the line number should be set to a value greater than 1.During Frame Start mode, if TS_FREERUN is set, the TS_LINE value is used to determine when to begin checking for Frame Start TS_STATUS Register (Address = 0x29) [Reset = 0x00] TS_STATUS is shown in #GUID-20230614-SS0T-4RL9-H3GZ-MGHKVB6PT1NH/MAIN_MAIN_MAIN_TS_STATUS_TABLE_TABLE. Return to the Summary Table. TS_STATUS Register Field Descriptions Bit Field Type Reset Description 7:5 RESERVED R 0x0 Reserved 4 TS_READY R 0x0 Timestamp ReadyThis flag indicates when timestamps are ready to be read. This flag is cleared when the TS_FREEZE bit is set. 3 TS_VALID3 R 0x0 Timestamp Valid, RX Port 3 2 TS_VALID2 R 0x0 Timestamp Valid, RX Port 2 1 TS_VALID1 R 0x0 Timestamp Valid, RX Port 1 0 TS_VALID0 R 0x0 Timestamp Valid, RX Port 0 TIMESTAMP_P0_HI Register (Address = 0x2A) [Reset = 0x00] TIMESTAMP_P0_HI is shown in #GUID-20230614-SS0T-4RL9-H3GZ-MGHKVB6PT1NH/MAIN_MAIN_MAIN_TIMESTAMP_P0_HI_TABLE_TABLE. Return to the Summary Table. TIMESTAMP_P0_HI Register Field Descriptions Bit Field Type Reset Description 7:0 TIMESTAMP_P0_HI R 0x0 Timestamp, upper 8 bits, RX Port 0 TIMESTAMP_P0_LO Register (Address = 0x2B) [Reset = 0x00] TIMESTAMP_P0_LO is shown in #GUID-20230614-SS0T-4RL9-H3GZ-MGHKVB6PT1NH/MAIN_MAIN_MAIN_TIMESTAMP_P0_LO_TABLE_TABLE. Return to the Summary Table. TIMESTAMP_P0_LO Register Field Descriptions Bit Field Type Reset Description 7:0 TIMESTAMP_P0_LO R 0x0 Timestamp, lower 8 bits, RX Port 0 TIMESTAMP_P1_HI Register (Address = 0x2C) [Reset = 0x00] TIMESTAMP_P1_HI is shown in #GUID-20230614-SS0T-4RL9-H3GZ-MGHKVB6PT1NH/MAIN_MAIN_MAIN_TIMESTAMP_P1_HI_TABLE_TABLE. Return to the Summary Table. TIMESTAMP_P1_HI Register Field Descriptions Bit Field Type Reset Description 7:0 TIMESTAMP_P1_HI R 0x0 Timestamp, upper 8 bits, RX Port 1 TIMESTAMP_P1_LO Register (Address = 0x2D) [Reset = 0x00] TIMESTAMP_P1_LO is shown in #GUID-20230614-SS0T-4RL9-H3GZ-MGHKVB6PT1NH/MAIN_MAIN_MAIN_TIMESTAMP_P1_LO_TABLE_TABLE. Return to the Summary Table. TIMESTAMP_P1_LO Register Field Descriptions Bit Field Type Reset Description 7:0 TIMESTAMP_P1_LO R 0x0 Timestamp, lower 8 bits, RX Port 1 TIMESTAMP_P2_HI Register (Address = 0x2E) [Reset = 0x00] TIMESTAMP_P2_HI is shown in #GUID-20230614-SS0T-4RL9-H3GZ-MGHKVB6PT1NH/MAIN_MAIN_MAIN_TIMESTAMP_P2_HI_TABLE_TABLE. Return to the Summary Table. TIMESTAMP_P2_HI Register Field Descriptions Bit Field Type Reset Description 7:0 TIMESTAMP_P2_HI R 0x0 Timestamp, upper 8 bits, RX Port 2 TIMESTAMP_P2_LO Register (Address = 0x2F) [Reset = 0x00] TIMESTAMP_P2_LO is shown in #GUID-20230614-SS0T-4RL9-H3GZ-MGHKVB6PT1NH/MAIN_MAIN_MAIN_TIMESTAMP_P2_LO_TABLE_TABLE. Return to the Summary Table. TIMESTAMP_P2_LO Register Field Descriptions Bit Field Type Reset Description 7:0 TIMESTAMP_P2_LO R 0x0 Timestamp, lower 8 bits, RX Port 2 TIMESTAMP_P3_HI Register (Address = 0x30) [Reset = 0x00] TIMESTAMP_P3_HI is shown in #GUID-20230614-SS0T-4RL9-H3GZ-MGHKVB6PT1NH/MAIN_MAIN_MAIN_TIMESTAMP_P3_HI_TABLE_TABLE. Return to the Summary Table. TIMESTAMP_P3_HI Register Field Descriptions Bit Field Type Reset Description 7:0 TIMESTAMP_P3_HI R 0x0 Timestamp, upper 8 bits, RX Port 3 TIMESTAMP_P3_LO Register (Address = 0x31) [Reset = 0x00] TIMESTAMP_P3_LO is shown in #GUID-20230614-SS0T-4RL9-H3GZ-MGHKVB6PT1NH/MAIN_MAIN_MAIN_TIMESTAMP_P3_LO_TABLE_TABLE. Return to the Summary Table. TIMESTAMP_P3_LO Register Field Descriptions Bit Field Type Reset Description 7:0 TIMESTAMP_P3_LO R 0x0 Timestamp, lower 8 bits, RX Port 3 CSI_PORT_SEL Register (Address = 0x32) [Reset = 0x00] CSI_PORT_SEL is shown in #GUID-20230614-SS0T-4RL9-H3GZ-MGHKVB6PT1NH/MAIN_MAIN_MAIN_CSI_PORT_SEL_TABLE_TABLE. Return to the Summary Table. This register selects access to Digital CSI-2 registers. CSI_PORT_SEL Register Field Descriptions Bit Field Type Reset Description 7:5 RESERVED R 0x0 Reserved 4 TX_READ_PORT R/W 0x0 Select TX port for register readThis field selects one of the two TX port register blocks for readback. This applies to the subsequent registers prefixed CSI.0: Port 0 registers1: Port 1 registers 3:2 RESERVED R 0x0 Reserved 1 TX_WRITE_PORT_1 R/W 0x0 Write Enable for TX port 1 registersThis bit enables writes to TX port 1 registers. Any combination of TX port registers can be written simultaneously. This applies to the subsequent registers prefixed CSI-2.0: Writes disabled1: Writes enabled 0 TX_WRITE_PORT_0 R/W 0x0 Write Enable for TX port 0 registersThis bit enables writes to TX port 0 registers. Any combination of TX port registers can be written simultaneously. This applies to the subsequent registers prefixed CSI-2.0: Writes disabled1: Writes enabled CSI_CTL Register (Address = 0x33) [Reset = 0x00] CSI_CTL is shown in #GUID-20230614-SS0T-4RL9-H3GZ-MGHKVB6PT1NH/MAIN_MAIN_MAIN_CSI_CTL_TABLE_TABLE. Return to the Summary Table. CSI-2 TX port-specific register. The CSI-2 Port Select register 0x32 configures which unique CSI-2 TX port registers can be accessed by I2C read and write commands. CSI_CTL Register Field Descriptions Bit Field Type Reset Description 7 RESERVED R 0x0 Reserved 6 CSI_CAL_EN R/W 0x0 Enable initial CSI-2 Skew-Calibration sequenceWhen the initial skew-calibration sequence is enabled, the CSI-2 Transmitter will send the sequence at initialization, prior to sending any HS data. This bit must be set when operating at 1.6 Gbps CSI-2 speed (as configured in the CSI_PLL register).0: Disabled1: Enabled 5:4 CSI_LANE_COUNT R/W 0x0 CSI-2 lane count00: 4 lanes01: 3 lanes10: 2 lanes11: 1 lane 3:2 CSI_ULP R/W 0x0 Force LP00 state on data/clock lanes00: Normal operation01: LP00 state forced only on data lanes10: Reserved11: LP00 state forced on data and clock lanes 1 CSI_CONTS_CLOCK R/W 0x0 Enable CSI-2 continuous clock mode0: Disabled1: EnabledNOTE: When enabled, the CSI-2 Transmitter will enter continuous clock mode upon transmission of the first packet. 0 CSI_ENABLE R/W 0x0 Enable CSI-2 output0: Disabled1: EnabledNOTE: Forwarding should be disabled (via the FWD_CTL1 register) prior to enabling or disabling the CSI-2 output. CSI_CTL2 Register (Address = 0x34) [Reset = 0x00] CSI_CTL2 is shown in #GUID-20230614-SS0T-4RL9-H3GZ-MGHKVB6PT1NH/MAIN_MAIN_MAIN_CSI_CTL2_TABLE_TABLE. Return to the Summary Table. CSI-2 TX port-specific register. The CSI-2 Port Select register 0x32 configures which unique CSI-2 TX port registers can be accessed by I2C read and write commands. CSI_CTL2 Register Field Descriptions Bit Field Type Reset Description 7:6 RESERVED R 0x0 Reserved 5:4 CSI_CAL_LEN R/W 0x0 These bits control the length of the periodic calibration sequence00: 210 bits01: 212 bits10: 214 bits11: 215 bits 3 CSI_PASS_MODE R/W 0x0 CSI-2 PASS indication modeDetermines whether the CSI-2 Pass indication is for a single port or all enabled ports.0: Assert PASS if at least one enabled Receive port is providing valid video data1: Assert PASS only if ALL enabled Receive ports are providing valid video data 2 CSI_CAL_INV R/W 0x0 CSI-2 Calibration Inverted Data patternDuring the CSI-2 skew-calibration pattern, the CSI-2 Transmitter will send a sequence of 01010101 data (first bit 0). Setting this bit to a 1 will invert the sequence to 10101010 data. 1 CSI_CAL_SINGLE R/W 0x0 Enable single periodic CSI-2 Skew-Calibration sequenceSetting this bit will send a single skew-calibration sequence from the CSI-2 Transmitter. The skew-calibration sequence length matches the length set for periodic calibration in CSI_CAL_LEN. The calibration sequence is sent at the next idle period on the CSI-2 interface. This bit is self-clearing and will reset to 0 after the calibration sequence is sent. 0 CSI_CAL_PERIODIC R/W 0x0 Enable periodic CSI-2 Skew-Calibration sequenceWhen the periodic skew-calibration sequence is enabled, the CSI-2 Transmitter will send the periodic skew-calibration sequence following the sending of Frame End packets.0: Disabled1: Enabled CSI_STS Register (Address = 0x35) [Reset = 0x00] CSI_STS is shown in #GUID-20230614-SS0T-4RL9-H3GZ-MGHKVB6PT1NH/MAIN_MAIN_MAIN_CSI_STS_TABLE_TABLE. Return to the Summary Table. CSI-2 TX port-specific register. The CSI-2 Port Select register 0x32 configures which unique CSI-2 TX port registers can be accessed by I2C read and write commands. CSI_STS Register Field Descriptions Bit Field Type Reset Description 7:5 RESERVED R 0x0 Reserved 4 TX_PORT_NUM R 0x0 TX Port NumberThis read-only field indicates the number of the currently selected TX read port. 3:2 RESERVED R 0x0 Reserved 1 TX_PORT_SYNC R 0x0 TX Port SynchronizedThis bit indicates the CSI-2 Transmit Port is able to properly synchronize input data streams from multiple sources. This bit is 0 if synchronization is disabled via the FWD_CTL2 register.0: Input streams are not synchronized1: Input streams are synchronized 0 TX_PORT_PASS R 0x0 TX Port PassIndicates valid data is available on at least one port, or on all ports if configured for all port status via the CSI_PASS_MODE bit in the CSI_CTL2 register. The function differs based on mode of operation. In asynchronous operation, the TX_PORT_PASS indicates the CSI-2 port is actively delivering valid video data. The status is cleared based on detection of an error condition that interrupts transmission. During Synchronized forwarding, the TX_PORT_PASS indicates valid data is available for delivery on the CSI-2 TX output. Data may not be delivered if ports are not synchronized. The TX_PORT_SYNC status is a better indicator that valid data is being delivered to the CSI-2 transmit port. CSI_TX_ICR Register (Address = 0x36) [Reset = 0x00] CSI_TX_ICR is shown in #GUID-20230614-SS0T-4RL9-H3GZ-MGHKVB6PT1NH/MAIN_MAIN_MAIN_CSI_TX_ICR_TABLE_TABLE. Return to the Summary Table. CSI-2 TX port-specific register. The CSI-2 Port Select register 0x32 configures which unique CSI-2 TX port registers can be accessed by I2C read and write commands. CSI_TX_ICR Register Field Descriptions Bit Field Type Reset Description 7:5 RESERVED R 0x0 Reserved 4 IE_RX_PORT_INT R/W 0x0 RX Port Interrupt EnableEnable interrupt based on receiver port interrupt for the RX Ports being forwarded to the CSI-2 Transmit Port. 3 IE_CSI_SYNC_ERROR R/W 0x0 CSI-2 Sync Error interrupt EnableEnable interrupt on CSI-2 Synchronization enable. 2 IE_CSI_SYNC R/W 0x0 CSI-2 Synchronized interrupt EnableEnable interrupts on CSI-2 Transmit Port assertion of CSI-2 Synchronized Status. 1 IE_CSI_PASS_ERROR R/W 0x0 CSI-2 RX Pass Error interrupt EnableEnable interrupt on CSI-2 Pass Error 0 IE_CSI_PASS R/W 0x0 CSI-2 Pass interrupt EnableEnable interrupt on CSI-2 Transmit Port assertion of CSI-2 Pass. CSI_TX_ISR Register (Address = 0x37) [Reset = 0x00] CSI_TX_ISR is shown in #GUID-20230614-SS0T-4RL9-H3GZ-MGHKVB6PT1NH/MAIN_MAIN_MAIN_CSI_TX_ISR_TABLE_TABLE. Return to the Summary Table. CSI-2 TX port-specific register. The CSI-2 Port Select register 0x32 configures which unique CSI-2 TX port registers can be accessed by I2C read and write commands. CSI_TX_ISR Register Field Descriptions Bit Field Type Reset Description 7:5 RESERVED R 0x0 Reserved 4 IS_RX_PORT_INT R 0x0 RX Port InterruptA Receiver port interrupt has been generated for one of the RX Ports being forwarded to the CSI-2 Transmit Port. A read of the associated port receive status registers will clear this interrupt. See the PORT_ISR_HI and PORT_ISR_LO registers for details. 3 IS_CSI_SYNC_ERROR RC 0x0 CSI-2 Sync Error interruptA synchronization error has been detected for multiple video stream inputs to the CSI-2 Transmitter. 2 IS_CSI_SYNC RC 0x0 CSI-2 Synchronized interruptCSI-2 Transmit Port assertion of CSI-2 Synchronized Status. Current status for CSI-2 Sync can be read from the TX_PORT_SYNC flag in the CSI_STS register. 1 IS_CSI_PASS_ERROR RC 0x0 CSI-2 RX Pass Error interruptA deassertion of CSI-2 Pass has been detected on one of the RX Ports being forwarded to the CSI-2 Transmit Port 0 IS_CSI_PASS RC 0x0 CSI-2 Pass interruptCSI-2 Transmit Port assertion of CSI-2 Pass detected. Current status for the CSI-2 Pass indication can be read from the TX_PORT_PASS flag in the CSI_STS register SFILTER_CFG Register (Address = 0x41) [Reset = 0xA9] SFILTER_CFG is shown in #GUID-20230614-SS0T-4RL9-H3GZ-MGHKVB6PT1NH/MAIN_MAIN_MAIN_SFILTER_CFG_TABLE_TABLE. Return to the Summary Table. SFILTER_CFG Register Field Descriptions Bit Field Type Reset Description 7:4 SFILTER_MAX R/W 0xA SFILTER Maximum settingThis field controls the maximum SFILTER setting. Allowed values are 0-14 with 7 being the mid point. These values are used for both AEQ adaption and dynamic SFILTER control. The maximum setting must be greater than of equal to the SFILTER_MIN. 3:0 SFILTER_MIN R/W 0x9 SFILTER Minimum settingThis field controls the minimum SFILTER setting. Allowed values are 0-14, where 7 is the mid point. These values are used for both AEQ adaption and dynamic SFILTER control. The minimum setting must be less than or equal to the SFILTER_MAX. AEQ_CTL Register (Address = 0x42) [Reset = 0x71] AEQ_CTL is shown in #GUID-20230614-SS0T-4RL9-H3GZ-MGHKVB6PT1NH/MAIN_MAIN_MAIN_AEQ_CTL_TABLE_TABLE. Return to the Summary Table. AEQ_CTL Register Field Descriptions Bit Field Type Reset Description 7 RESERVED R 0x0 Reserved 6:4 AEQ_ERR_CTL R/W 0x7 AEQ Error ControlSetting any of these bits will enable FPD3 error checking during the Adaptive Equalization process. Errors are accumulated over 1/2 of the period of the timer set by the ADAPTIVE_EQ_RELOCK_TIME filed in the AEQ_TEST register. If the number of errors is greater than the programmed threshold (AEQ_ERR_THOLD), the AEQ will attempt to increase the EQ setting. The errors may also be checked as part of EQ setting validation if AEQ_2STEP_EN is set. The following errors are checked based on this three bit field:[2] FPD3 clk1/clk0 errors[1] DCA sequence errors[0] Parity errors 3 AEQ_SFIL_ORDER R/W 0x0 AEQ SFILTER Adapt orderThis bit controls the order of adaption for SFILTER values during Adaptive Equalization.0: Default order, start at largest clock delay1: Start at midpoint, no additional clock or data delay 2 AEQ_2STEP_EN R/W 0x0 AEQ 2-step enableThis bit enables a two-step operation as part of the Adaptive EQ algorithm. If disabled, the state machine will wait for a programmed period of time, then check status to determine if setting is valid. If enabled, the state machine will wait for 1/2 the programmed period, then check for errors over an additional 1/2 the programmed period. If errors occur during the 2nd step, the state machine will immediately move to the next setting.0: Wait for full programmed delay, then check instantaneous lock value1: Wait for 1/2 programmed time, then check for errors over 1/2 programmed time. The programmed time is controlled by the ADAPTIVE_EQ_RELOCK_TIME field in the AEQ_TEST register 1 AEQ_OUTER_LOOP R/W 0x0 AEQ outer loop controlThis bit controls whether the Equalizer or SFILTER adaption is the outer loop when the AEQ adaption includes SFILTER adaption.0: AEQ is inner loop, SFILTER is outer loop1: AEQ is outer loop, SFILTER is inner loop 0 AEQ_SFILTER_EN R/W 0x1 Enable SFILTER Adaption with AEQSetting this bit allows SFILTER adaption as part of the Adaptive Equalizer algorithm. AEQ_ERR_THOLD Register (Address = 0x43) [Reset = 0x01] AEQ_ERR_THOLD is shown in #GUID-20230614-SS0T-4RL9-H3GZ-MGHKVB6PT1NH/MAIN_MAIN_MAIN_AEQ_ERR_THOLD_TABLE_TABLE. Return to the Summary Table. AEQ_ERR_THOLD Register Field Descriptions Bit Field Type Reset Description 7:0 AEQ_ERR_THRESHOLD R/W 0x1 AEQ Error TrhesholdThis register controls the error threshold to determine when to re-adapt the EQ settings. This register must not be programmed to a value of 0. BCC_ERR_CTL Register (Address = 0x46) [Reset = 0x20] BCC_ERR_CTL is shown in #GUID-20230614-SS0T-4RL9-H3GZ-MGHKVB6PT1NH/MAIN_MAIN_MAIN_BCC_ERR_CTL_TABLE_TABLE. Return to the Summary Table. RX port-specific register. The FPD-Link III Select register 0x4C configures which unique Rx port registers can be accessed by I2C read and write commands. BCC_ERR_CTL Register Field Descriptions Bit Field Type Reset Description 7 BCC_ACK_REMOTE_READ R/W 0x0 Enable Control Channel to acknowledge start of remote read.When operating with a link partner that supports Enhanced Error Checking for the Bidirectional Control Channel, setting this bit allows the Deserializer to generate an internal acknowlege to the beginning of a remote I2C target read. This allows additional error detection at the Serializer. This bit should not be set when operating with Serializers that do not support Enhanced Error Checking.0: Disable1: Enable 6 BCC_EN_DATA_CHK R/W 0x0 Enable checking of returned dataEnhanced Error checking can check for errors on returned data during an acknowledge cycle for data sent to remote devices over the Bidirectional Control Channel. In addition, If an error is detected, this register control will allow changing a remote Ack to a Nack to indicate the data error on the local I2C interface. This bit should not be set when operating with Serializers that do not support Enhanced Error checking as they will not always return the correct data during an Ack.0: Disable returned data error detection1: Enable returned data error detection 5 BCC_EN_ENH_ERROR R/W 0x1 Enable Enhanced Error checking in Bidirection Control ChannelThe Bidirectional Control Channel can detect certain error conditions and terminate transactions if an error is detected. This capability can be disabled by setting this bit to 0.0: Disable Enhanced Error checking1: Enable Enhanced Error checking 4:3 FORCE_BCC_ERROR R/W 0x0 BCC Force ErrorThe BCC Force Error control causes an error to be forced on the BCC over the back channel.00: No error01: Force CRC Error on BCC frame= BCC_FRAME_SEL10: Force CRC Error on normal frame following BCC frame= BCC_FRAME_SEL11: FORCE Data Error on BCC frame= BCC_FRAME_SELSetting this control generates a single error on the back channel signaling. 2:0 BCC_FRAME_SEL R/W 0x0 BCC Frame SelectThe BCC Frame Select allows selection of the forward channel BCC frame which will include the error condition selected in the force control bits of this register. BCC transfers are sent in bytes for each block transferred. This value may be set in range of 0 to 7 to force an error on any of the first 8 bytes sent on the BCC forward channel. BCC_STATUS Register (Address = 0x47) [Reset = 0x00] BCC_STATUS is shown in #GUID-20230614-SS0T-4RL9-H3GZ-MGHKVB6PT1NH/MAIN_MAIN_MAIN_BCC_STATUS_TABLE_TABLE. Return to the Summary Table. RX port-specific register. The FPD-Link III Port Select register 0x4C configures which unique Rx port registers can be accessed by I2C read and write commands. BCC_STATUS Register Field Descriptions Bit Field Type Reset Description 7:6 RESERVED R 0x0 Reserved 5 BCC_SEQ_ERROR RC 0x0 Bidirectional Control Channel Sequence Error DetectedThis bit indicates a sequence error has been detected in the forward control channel. If this bit is set, an error may have occurred in the control channel operation. If BCC_EN_ENH_ERR is 0 (disabled), this register is read-only copy of the BCC_SEQ_ERROR bit in the RX_PORT_STS1 register.If BCC_EN_ENH_ERR is 1 (enabled), this register is cleared on read of this register. 4 BCC_CONTROLLER_ERR RC 0x0 BCC Controller ErrorThis flag indicates a Forward Channel BCC Sequence, BCC CRC, or Lock error occurred while waiting for a response from the Serializer while the BCC I2C Controller is active. This flag is cleared on read of this register. This indication is available only if BCC_EN_ENH_ERR is set to 1. 3 BCC_CONTROLLER_TO RC 0x0 BCC Controller Timeout ErrorThis bit will be set if the BCC Watchdog Timer expires will waiting for a response from the Serializer while the BCC I2C Controller is active. This flag is cleared on read of this register. This indication is available only if BCC_EN_ENH_ERR is set to 1. 2 BCC_TARGET_ERR RC 0x0 BCC Target ErrorThis flag indicates a Forward Channel BCC Sequence, BCC CRC, or Lock error occurred while waiting for a response from the Serializer while the BCC I2C Target is active. This flag is cleared on read of this register. This indication is available only if BCC_EN_ENH_ERR is set to 1. 1 BCC_TARGET_TO RC 0x0 BCC Target Timeout ErrorThis bit will be set if the BCC Watchdog Timer expires will waiting for a response from the Serializer while the BCC I2C Target is active. This flag is cleared on read of this register. 0 BCC_RESP_ERR RC 0x0 BCC Response ErrorThis flag indicates an error has been detected in response to a command on the Bidirectional Control Channel. When the I2C Target is active, the Serializer should return data written (I2C address, offset, or data). When the I2C Target is active, the Serializer will return data read. The BCC function checks the returned data for errors, and will set this flag if an error is detected. This flag is cleared on read of this register. This indication is available only if BCC_EN_ENH_ERR is set to 1. FPD3_CAP Register (Address = 0x4A) [Reset = 0x00] FPD3_CAP is shown in #GUID-20230614-SS0T-4RL9-H3GZ-MGHKVB6PT1NH/MAIN_MAIN_MAIN_FPD3_CAP_TABLE_TABLE. Return to the Summary Table. RX port-specific register. The FPD-Link III Port Select register 0x4C configures which unique Rx port registers can be accessed by I2C read and write commands. Recommend to set bit four in the FPD-Link III capabilities register to one in order to flag errors detected from enhanced CRC on encoded link control information. The FPD-Link III Encoder CRC must also be enabled by setting the FPD3_ENC_CRC_DIS (register 0xBA[7]) to 0. FPD3_CAP Register Field Descriptions Bit Field Type Reset Description 7:5 RESERVED R 0x0 Reserved 4 FPD3_ENC_CRC_CAP R/W 0x0 0: Disable CRC error flag from FPD-Link III encoder1: Enable CRC error flag from FPD-Link III encoder (recommended) 3 RESERVED R 0x0 Reserved 2 RESERVED R 0x0 Reserved 1:0 RESERVED R 0x0 Reserved RAW_EMBED_DTYPE Register (Address = 0x4B) [Reset = 0x12] RAW_EMBED_DTYPE is shown in #GUID-20230614-SS0T-4RL9-H3GZ-MGHKVB6PT1NH/MAIN_MAIN_MAIN_RAW_EMBED_DTYPE_TABLE_TABLE. Return to the Summary Table. RX port-specific register. The FPD-Link III Port Select register 0x4C configures which unique Rx port registers can be accessed by I2C read and write commands. When the receiver is programmed for Raw mode data, this register field allows setting the Data Type field for the first N lines to indicated embedded non-image data. RAW_EMBED_DTYPE has no effect on CSI-2 receiver modes. RAW_EMBED_DTYPE Register Field Descriptions Bit Field Type Reset Description 7:6 EMBED_DTYPE_EN R/W 0x0 Embeded Data Type Enable0: All long packets will be forwarded as RAW10 or RAW12 video data01, 10, or 11: Send first N long packets (1, 2, or 3) as Embedded data using the data type in the EMBED_DTYPE_ID field of this register. This control has no effect if the Receiver is programmed to receive CSI-2 formatted data. 5:0 EMBED_DTYPE_ID R/W 0x12 Embedded Data TypeIf sending embedded data is enabled via the EMBED_DTYPE_EN control in this register, the Data Type field for the first N lines of each frame will use this value rather than the value programmed in the RAW12_ID or RAW10_ID registers. The default setting matches the CSI-2 specification for Embedded 8-bit non Image Data. FPD3_PORT_SEL Register (Address = 0x4C) [Reset = 0x00] FPD3_PORT_SEL is shown in #GUID-20230614-SS0T-4RL9-H3GZ-MGHKVB6PT1NH/MAIN_MAIN_MAIN_FPD3_PORT_SEL_TABLE_TABLE. Return to the Summary Table. The FPD-Link III Port Select register configures which port is accessed in I2C commands to unique Rx Port registers 0x4D - 0x7F and 0xD0 - 0xDF. A 2-bit RX_READ_PORT field provides for reading values from a single port. The RX_WRITE_PORT fields provide individual enables for each port, allowing simultaneous writes broadcast to all of the FPD-Link III Receive port register blocks in unison. The DS90UB960-Q1 maintains separate page control, preventing conflict between sources. FPD3_PORT_SEL Register Field Descriptions Bit Field Type Reset Description 7:6 PHYS_PORT_NUM R 0x0 Physical port numberThis field porvides the physical port connection when reading from a remote device via the Bi-directional Control Channel.When accessed via local I2C interfaces, the value returned is always 0. When accessed via Bi-directional Control Channel, the value returned is the port number of the Receive port connection. 5:4 RX_READ_PORT R/W 0x0 Select RX port for register readThis field selects one of the four RX port register blocks for readback. This applies to all paged FPD3 Receiver port registers.00: Port 0 registers01: Port 1 registers10: Port 2 registers11: Port 3 registersWhen accessed via local I2C interfaces, the default setting is 0. When accessed via Bi-directional Control Channel, the default value is the port number of the Receive port connection. 3 RX_WRITE_PORT_3 R/W 0x0 Write Enable for RX port 3 registersThis bit enables writes to RX port 3 registers. Any combination of RX port registers can be written simultaneously. This applies to all paged FPD3 Receiver port registers.0: Writes disabled1: Writes enabledWhen accessed via Bi-directional Control Channel, the default value is 1 if accessed over RX port 3. 2 RX_WRITE_PORT_2 R/W 0x0 Write Enable for RX port 2 registersThis bit enables writes to RX port 2 registers. Any combination of RX port registers can be written simultaneously. This applies to all paged FPD3 Receiver port registers.0: Writes disabled1: Writes enabledWhen accessed via Bi-directional Control Channel, the default value is 1 if accessed over RX port 2. 1 RX_WRITE_PORT_1 R/W 0x0 Write Enable for RX port 1 registersThis bit enables writes to RX port 1 registers. Any combination of RX port registers can be written simultaneously. This applies to all paged FPD3 Receiver port registers.0: Writes disabled1: Writes enabledWhen accessed via Bi-directional Control Channel, the default value is 1 if accessed over RX port 1. 0 RX_WRITE_PORT_0 R/W 0x0 Write Enable for RX port 0 registersThis bit enables writes to RX port 0 registers. Any combination of RX port registers can be written simultaneously. This applies to all paged FPD3 Receiver port registers.0: Writes disabled1: Writes enabledWhen accessed via Bi-directional Control Channel, the default value is 1 if accessed over RX port 0. RX_PORT_STS1 Register (Address = 0x4D) [Reset = 0x00] RX_PORT_STS1 is shown in #GUID-20230614-SS0T-4RL9-H3GZ-MGHKVB6PT1NH/MAIN_MAIN_MAIN_RX_PORT_STS1_TABLE_TABLE. Return to the Summary Table. RX port-specific register. The FPD-Link III Port Select register 0x4C configures which unique Rx port registers can be accessed by I2C read and write commands. RX_PORT_STS1 Register Field Descriptions Bit Field Type Reset Description 7:6 RX_PORT_NUM R 0x0 RX Port NumberThis read-only field indicates the number of the currently selected RX read port. 5 BCC_CRC_ERROR RC 0x0 Bi-directional Control Channel CRC Error DetectedThis bit indicates a CRC error has been detected in the forward control channel. If this bit is set, an error may have occurred in the control channel operation. This bit is cleared on read. 4 LOCK_STS_CHG RC 0x0 Lock Status ChangedThis bit is set if a change in receiver lock status has been detected since the last read of this register. Current lock status is available in the LOCK_STS bit of this registerThis bit is cleared on read. 3 BCC_SEQ_ERROR/BCC_ERROR RC 0x0 The function of this bit depends on the setting of the BCC_EN_ENH_ERR control in the BCC_ERR_CTL register. If BCC_EN_ENH_ERR is 0 (disabled), this register is defined as follows: Bidirectional Control Channel Sequence Error DetectedThis bit indicates a sequence error has been detected in the forward control channel. If this bit is set, an error may have occurred in the control channel operation. This bit is cleared on read. If BCC_EN_ENH_ERR is 1 (enabled), this register is defined as follows: Bidirectional Control Channel Error FlagThis flag indicates one or more errors have been detected during Bidirectional Control Channel communication with the Deserializer. The BCC_STATUS register contains further information on the type of error detected. This bit will be cleared upon read of the BCC_STATUS register. 2 PARITY_ERROR R 0x0 FPD3 parity errors detectedThis flag is set when the number of parity errors detected is greater than the threshold programmed in the PAR_ERR_THOLD registers.1: Number of FPD3 parity errors detected is greater than the threshold0: Number of FPD3 parity errors is below the thresholdThis bit is cleared when the RX_PAR_ERR_HI/LO registers are cleared. 1 PORT_PASS R 0x0 Receiver PASS indicationThis bit indicates the current status of the Receiver PASS indication. The requirements for setting the Receiver PASS indication are controlled by the PORT_PASS_CTL register.1: Receive input has met PASS criteria0: Receive input does not meet PASS criteria 0 LOCK_STS R 0x0 FPD-Link III receiver is locked to incoming data1: Receiver is locked to incoming data0: Receiver is not locked RX_PORT_STS2 Register (Address = 0x4E) [Reset = 0x00] RX_PORT_STS2 is shown in #GUID-20230614-SS0T-4RL9-H3GZ-MGHKVB6PT1NH/MAIN_MAIN_MAIN_RX_PORT_STS2_TABLE_TABLE. Return to the Summary Table. RX port-specific register. The FPD-Link III Port Select register 0x4C configures which unique Rx port registers can be accessed by I2C read and write commands. RX_PORT_STS2 Register Field Descriptions Bit Field Type Reset Description 7 LINE_LEN_UNSTABLE RC 0x0 Line Length UnstableIf set, this bit indicates the line length was detected as unstable during a previous video frame. The line length is considered to be stable if all the lines in the video frame have the same length. This flag will remain set until read. 6 LINE_LEN_CHG RC 0x0 Line Length Changed1: Change of line length detected0: Change of line length not detectedThis bit is cleared on read. 5 FPD3_ENCODE_ERROR RC 0x0 FPD3 Encoder error detectedIf set, this flag indicates an error in the FPD-Link III encoding has been detected by the FPD-Link III receiver.Tihs bit is cleared on read.Note, to detect FPD3 Encoder errors, the LINK_ERROR_COUNT must be enabled with a LINK_ERR_THRESH value greater than 1. Otherwise, the loss of Receiver Lock will prevent detection of the Encoder error. 4 BUFFER_ERROR RC 0x0 Packet buffer error detected. If this bit is set, an overflow condition has occurred on the packet buffer FIFO.1: Packet Buffer error detected0: No Packet Buffer errors detectedThis bit is cleared on read. 3 CSI_ERROR R 0x0 CSI-2 Receive error detectedSee the CSI_RX_STS register for details. 2 FREQ_STABLE R 0x0 Frequency measurement stable 1 NO_FPD3_CLK R 0x0 No FPD-Link input clock detectedWhen set, this bit indicates that no FPD Clock has been detected. This bit will be set if the input frequency is below the setting programmed in the FREQ_LO_THR setting in the FREQ_DET_CTL register. 0 LINE_CNT_CHG RC 0x0 Line Count Changed1: Change of line count detected0: Change of line count not detectedThis bit is cleared on read. RX_FREQ_HIGH Register (Address = 0x4F) [Reset = 0x00] RX_FREQ_HIGH is shown in #GUID-20230614-SS0T-4RL9-H3GZ-MGHKVB6PT1NH/MAIN_MAIN_MAIN_RX_FREQ_HIGH_TABLE_TABLE. Return to the Summary Table. RX port-specific register. The FPD-Link III Port Select register 0x4C configures which unique Rx port registers can be accessed by I2C read and write commands. RX_FREQ_HIGH Register Field Descriptions Bit Field Type Reset Description 7:0 FREQ_CNT_HIGH R 0x0 Frequency Counter High Byte (MHz)The Frequency counter reports the measured frequency for the FPD3 Receiver. This portion of the field is the integer value in MHz. RX_FREQ_LOW Register (Address = 0x50) [Reset = 0x00] RX_FREQ_LOW is shown in #GUID-20230614-SS0T-4RL9-H3GZ-MGHKVB6PT1NH/MAIN_MAIN_MAIN_RX_FREQ_LOW_TABLE_TABLE. Return to the Summary Table. RX port-specific register. The FPD-Link III Port Select register 0x4C configures which unique Rx port registers can be accessed by I2C read and write commands. RX_FREQ_LOW Register Field Descriptions Bit Field Type Reset Description 7:0 FREQ_CNT_LOW R 0x0 Frequency Counter Low Byte (1/256 MHz)The Frequency counter reports the measured frequency for the FPD3 Receiver. This portion of the field is the fractional value in 1/256 MHz. SENSOR_STS_0 Register (Address = 0x51) [Reset = 0x00] SENSOR_STS_0 is shown in #GUID-20230614-SS0T-4RL9-H3GZ-MGHKVB6PT1NH/MAIN_MAIN_MAIN_SENSOR_STS_0_TABLE_TABLE. Return to the Summary Table. RX port-specific register. The FPD-Link III Port Select register 0x4C configures which unique Rx port registers can be accessed by I2C read and write commands. Sensor Status Register 0 field provides additional status information when paired with a DS90UB953-Q1 Serializer. This field is automatically loaded from the forward channel. SENSOR_STS_0 Register Field Descriptions Bit Field Type Reset Description 7:0 SENSOR_STS_0 R 0x0 Sensor Status Register 0This field provides status from the Serializer. It is automatically loaded from the forward channel. Refer to the Serializer Datasheet SENSOR_STS_1 Register (Address = 0x52) [Reset = 0x00] SENSOR_STS_1 is shown in #GUID-20230614-SS0T-4RL9-H3GZ-MGHKVB6PT1NH/MAIN_MAIN_MAIN_SENSOR_STS_1_TABLE_TABLE. Return to the Summary Table. RX port-specific register. The FPD-Link III Port Select register 0x4C configures which unique Rx port registers can be accessed by I2C read and write commands. Sensor Status Register 1 field provides additional status information when paired with a DS90UB953-Q1 Serializer. This field is automatically loaded from the forward channel. SENSOR_STS_1 Register Field Descriptions Bit Field Type Reset Description 7:0 SENSOR_STS_1 R 0x0 Sensor Status Register 1This field provides status from the Serializer. It is automatically loaded from the forward channel. Refer to the Serializer Datasheet SENSOR_STS_2 Register (Address = 0x53) [Reset = 0x00] SENSOR_STS_2 is shown in #GUID-20230614-SS0T-4RL9-H3GZ-MGHKVB6PT1NH/MAIN_MAIN_MAIN_SENSOR_STS_2_TABLE_TABLE. Return to the Summary Table. RX port-specific register. The FPD-Link III Port Select register 0x4C configures which unique Rx port registers can be accessed by I2C read and write commands. Sensor Status Register 2 field provides additional status information when paired with a DS90UB953-Q1 Serializer. This field is automatically loaded from the forward channel. SENSOR_STS_2 Register Field Descriptions Bit Field Type Reset Description 7:0 SENSOR_STS_2 R 0x0 Sensor Status Register 2This field provides status from the Serializer. It is automatically loaded from the forward channel. Refer to the Serializer Datasheet SENSOR_STS_3 Register (Address = 0x54) [Reset = 0x00] SENSOR_STS_3 is shown in #GUID-20230614-SS0T-4RL9-H3GZ-MGHKVB6PT1NH/MAIN_MAIN_MAIN_SENSOR_STS_3_TABLE_TABLE. Return to the Summary Table. RX port-specific register. The FPD-Link III Port Select register 0x4C configures which unique Rx port registers can be accessed by I2C read and write commands. Sensor Status Register 3 field provides additional status information on the CSI-2 input when paired with a DS90UB953-Q1 Serializer. This field is automatically loaded from the forward channel. SENSOR_STS_3 Register Field Descriptions Bit Field Type Reset Description 7:0 SENSOR_STS_3 R 0x0 Sensor Status Register 3This field provides status from the Serializer. It is automatically loaded from the forward channel. Refer to the Serializer Datasheet RX_PAR_ERR_HI Register (Address = 0x55) [Reset = 0x00] RX_PAR_ERR_HI is shown in #GUID-20230614-SS0T-4RL9-H3GZ-MGHKVB6PT1NH/MAIN_MAIN_MAIN_RX_PAR_ERR_HI_TABLE_TABLE. Return to the Summary Table. RX port-specific register. The FPD-Link III Port Select register 0x4C configures which unique Rx port registers can be accessed by I2C read and write commands. RX_PAR_ERR_HI Register Field Descriptions Bit Field Type Reset Description 7:0 PAR_ERROR_BYTE_1 R 0x0 Number of FPD3 parity errors – 8 most significant bitsThe parity error counter registers return the number of data parity errors that have been detected on the FPD3 Receiver data since the last detection of valid lock or last read of the RX_PAR_ERR_LO register. For accurate reading of the parity error count, disable the RX PARITY CHECKER ENABLE bit in register 0x2 prior to reading the parity error count registers. This register is cleared upon reading the RX_PAR_ERR_LO register. RX_PAR_ERR_LO Register (Address = 0x56) [Reset = 0x00] RX_PAR_ERR_LO is shown in #GUID-20230614-SS0T-4RL9-H3GZ-MGHKVB6PT1NH/MAIN_MAIN_MAIN_RX_PAR_ERR_LO_TABLE_TABLE. Return to the Summary Table. RX port-specific register. The FPD-Link III Port Select register 0x4C configures which unique Rx port registers can be accessed by I2C read and write commands. RX_PAR_ERR_LO Register Field Descriptions Bit Field Type Reset Description 7:0 PAR_ERROR_BYTE_0 RC 0x0 Number of FPD3 parity errors – 8 least significant bitsThe parity error counter registers return the number of data parity errors that have been detected on the FPD3 Receiver data since the last detection of valid lock or last read of the RX_PAR_ERR_LO register. For accurate reading of the parity error count, disable the RX PARITY CHECKER ENABLE bit in register 0x2 prior to reading the parity error count registers. This register is cleared on read. BIST_ERR_COUNT Register (Address = 0x57) [Reset = 0x00] BIST_ERR_COUNT is shown in #GUID-20230614-SS0T-4RL9-H3GZ-MGHKVB6PT1NH/MAIN_MAIN_MAIN_BIST_ERR_COUNT_TABLE_TABLE. Return to the Summary Table. RX port-specific register. The FPD-Link III Port Select register 0x4C configures which unique Rx port registers can be accessed by I2C read and write commands. BIST_ERR_COUNT Register Field Descriptions Bit Field Type Reset Description 7:0 BIST_ERROR_COUNT R 0x0 Bist Error CountReturns BIST error count BCC_CONFIG Register (Address = 0x58) [Reset = 0x1X] BCC_CONFIG is shown in #GUID-20230614-SS0T-4RL9-H3GZ-MGHKVB6PT1NH/MAIN_MAIN_MAIN_BCC_CONFIG_TABLE_TABLE. Return to the Summary Table. RX port-specific register. The FPD-Link III Port Select register 0x4C configures which unique Rx port registers can be accessed by I2C read and write commands. BCC_CONFIG Register Field Descriptions Bit Field Type Reset Description 7 I2C_PASS_THROUGH_ALL R/W 0x0 I2C Pass-Through All Transactions0: Disabled1: Enabled 6 I2C_PASS_THROUGH R/W 0x0 I2C Pass-Through to Serializer if decode matches0: Pass-Through Disabled1: Pass-Through Enabled 5 AUTO_ACK_ALL R/W 0x0 Automatically Acknowledge all I2C writes independent of the forward channel lock state or status of the remote Acknowledge1: Enable0: Disable 4 BC_ALWAYS_ON R/W 0x1 Back channel enable1: Back channel is always enabled independent of I2C_PASS_THROUGH and I2C_PASS_THROUGH_ALL0: Back channel enable requires setting of either I2C_PASS_THROUGH and I2C_PASS_THROUGH_ALLThis bit may only be written via a local I2C controller. 3 BC_CRC_GENERATOR_ENABLE R/W 0x1 Back Channel CRC Generator Enable0: Disable1: Enable 2:0 BC_FREQ_SELECT R/WStrap X Back Channel Frequency Select (Strap)000: 2.5 Mbps (default for DS90UB913A-Q1 / DS90UB933-Q1 compatibility)001: Reserved010: 10 Mbps011: Reserved100: Reserved101: Reserved110: 50 Mbps (default for DS90UB953-Q1 compatibility)111: ReservedNote that changing this setting will result in some errors on the back channel for a short period of time. If set over the control channel, the Deserializer will first be programmed to Auto-Ack operation to avoid a control channel timeout due to lack of response from the Serializer. DATAPATH_CTL1 Register (Address = 0x59) [Reset = 0x00] DATAPATH_CTL1 is shown in #GUID-20230614-SS0T-4RL9-H3GZ-MGHKVB6PT1NH/MAIN_MAIN_MAIN_DATAPATH_CTL1_TABLE_TABLE. Return to the Summary Table. RX port-specific register. The FPD-Link III Port Select register 0x4C configures which unique Rx port registers can be accessed by I2C read and write commands. DATAPATH_CTL1 Register Field Descriptions Bit Field Type Reset Description 7 OVERRIDE_FC_CONFIG R/W 0x0 1: Disable loading of the DATAPATH_CTL registers from the forward channel, keeping locally written values intact0: Allow forward channel loading of DATAPATH_CTL registers 6:2 RESERVED R 0x0 Reserved 1:0 FC_GPIO_EN R/W 0x0 Forward Channel GPIO EnableConfigures the number of enabled forward channel GPIOs 00: GPIOs disabled01: One GPIO10: Two GPIOs11: Four GPIOs This field is normally loaded from the remote serializer. It can be overwritten if the OVERRIDE_FC_CONFIG bit in this register is 1. SER_ID Register (Address = 0x5B) [Reset = 0x00] SER_ID is shown in #GUID-20230614-SS0T-4RL9-H3GZ-MGHKVB6PT1NH/MAIN_MAIN_MAIN_SER_ID_TABLE_TABLE. Return to the Summary Table. RX port-specific register. The FPD-Link III Port Select register 0x4C configures which unique Rx port registers can be accessed by I2C read and write commands. SER_ID Register Field Descriptions Bit Field Type Reset Description 7:1 SER_ID R/W 0x0 Remote Serializer IDThis field is normally loaded automatically from the remote Serializer. 0 FREEZE_DEVICE_ID R/W 0x0 Freeze Serializer Device IDPrevent auto-loading of the Serializer Device ID from the Forward Channel. The ID is frozen at the value written. SER_ALIAS_ID Register (Address = 0x5C) [Reset = 0x00] SER_ALIAS_ID is shown in #GUID-20230614-SS0T-4RL9-H3GZ-MGHKVB6PT1NH/MAIN_MAIN_MAIN_SER_ALIAS_ID_TABLE_TABLE. Return to the Summary Table. RX port-specific register. The FPD-Link III Port Select register 0x4C configures which unique Rx port registers can be accessed by I2C read and write commands. SER_ALIAS_ID Register Field Descriptions Bit Field Type Reset Description 7:1 SER_ALIAS_ID R/W 0x0 7-bit Remote Serializer Alias IDConfigures the decoder for detecting transactions designated for an I2C Target device attached to the remote Deserializer. The transaction is remapped to the address specified in the Target ID register. A value of 0 in this field disables access to the remote I2C Target. 0 SER_AUTO_ACK R/W 0x0 Automatically Acknowledge all I2C writes to the remote Serializer independent of the forward channel lock state or status of the remote Serializer Acknowledge1: Enable0: Disable TARGET_ID_0 Register (Address = 0x5D) [Reset = 0x00] TARGET_ID_0 is shown in #GUID-20230614-SS0T-4RL9-H3GZ-MGHKVB6PT1NH/MAIN_MAIN_MAIN_TARGET_ID_0_TABLE_TABLE. Return to the Summary Table. RX port-specific register. The FPD-Link III Port Select register 0x4C configures which unique Rx port registers can be accessed by I2C read and write commands. TARGET_ID_0 Register Field Descriptions Bit Field Type Reset Description 7:1 TARGET_ID0 R/W 0x0 7-bit Remote Target Device ID 0Configures the physical I2C address of the remote I2C Target device attached to the remote Serializer. If an I2C transaction is addressed to the Target Alias ID0, the transaction is remapped to this address before passing the transaction across the Bidirectional Control Channel to the Serializer. 0 RESERVED R 0x0 Reserved TARGET_ID_1 Register (Address = 0x5E) [Reset = 0x00] TARGET_ID_1 is shown in #GUID-20230614-SS0T-4RL9-H3GZ-MGHKVB6PT1NH/MAIN_MAIN_MAIN_TARGET_ID_1_TABLE_TABLE. Return to the Summary Table. RX port-specific register. The FPD-Link III Port Select register 0x4C configures which unique Rx port registers can be accessed by I2C read and write commands. TARGET_ID_1 Register Field Descriptions Bit Field Type Reset Description 7:1 TARGET_ID1 R/W 0x0 7-bit Remote Target Device ID 1Configures the physical I2C address of the remote I2C Target device attached to the remote Serializer. If an I2C transaction is addressed to the Target Alias ID1, the transaction is remapped to this address before passing the transaction across the Bidirectional Control Channel to the Serializer. 0 RESERVED R 0x0 Reserved TARGET_ID_2 Register (Address = 0x5F) [Reset = 0x00] TARGET_ID_2 is shown in #GUID-20230614-SS0T-4RL9-H3GZ-MGHKVB6PT1NH/MAIN_MAIN_MAIN_TARGET_ID_2_TABLE_TABLE. Return to the Summary Table. RX port-specific register. The FPD-Link III Port Select register 0x4C configures which unique Rx port registers can be accessed by I2C read and write commands. TARGET_ID_2 Register Field Descriptions Bit Field Type Reset Description 7:1 TARGET_ID2 R/W 0x0 7-bit Remote Target Device ID 2Configures the physical I2C address of the remote I2C Target device attached to the remote Serializer. If an I2C transaction is addressed to the Target Alias ID2, the transaction is remapped to this address before passing the transaction across the Bidirectional Control Channel to the Serializer. 0 RESERVED R 0x0 Reserved TARGET_ID_3 Register (Address = 0x60) [Reset = 0x00] TARGET_ID_3 is shown in #GUID-20230614-SS0T-4RL9-H3GZ-MGHKVB6PT1NH/MAIN_MAIN_MAIN_TARGET_ID_3_TABLE_TABLE. Return to the Summary Table. RX port-specific register. The FPD-Link III Port Select register 0x4C configures which unique Rx port registers can be accessed by I2C read and write commands. TARGET_ID_3 Register Field Descriptions Bit Field Type Reset Description 7:1 TARGET_ID3 R/W 0x0 7-bit Remote Target Device ID 3Configures the physical I2C address of the remote I2C Target device attached to the remote Serializer. If an I2C transaction is addressed to the Target Alias ID3, the transaction is remapped to this address before passing the transaction across the Bidirectional Control Channel to the Serializer. 0 RESERVED R 0x0 Reserved TARGET_ID_4 Register (Address = 0x61) [Reset = 0x00] TARGET_ID_4 is shown in #GUID-20230614-SS0T-4RL9-H3GZ-MGHKVB6PT1NH/MAIN_MAIN_MAIN_TARGET_ID_4_TABLE_TABLE. Return to the Summary Table. RX port-specific register. The FPD-Link III Port Select register 0x4C configures which unique Rx port registers can be accessed by I2C read and write commands. TARGET_ID_4 Register Field Descriptions Bit Field Type Reset Description 7:1 TARGET_ID4 R/W 0x0 7-bit Remote Target Device ID 4Configures the physical I2C address of the remote I2C Target device attached to the remote Serializer. If an I2C transaction is addressed to the Target Alias ID4, the transaction is remapped to this address before passing the transaction across the Bidirectional Control Channel to the Serializer. 0 RESERVED R 0x0 Reserved TARGET_ID_5 Register (Address = 0x62) [Reset = 0x00] TARGET_ID_5 is shown in #GUID-20230614-SS0T-4RL9-H3GZ-MGHKVB6PT1NH/MAIN_MAIN_MAIN_TARGET_ID_5_TABLE_TABLE. Return to the Summary Table. RX port-specific register. The FPD-Link III Port Select register 0x4C configures which unique Rx port registers can be accessed by I2C read and write commands. TARGET_ID_5 Register Field Descriptions Bit Field Type Reset Description 7:1 TARGET_ID5 R/W 0x0 7-bit Remote Target Device ID 5Configures the physical I2C address of the remote I2C Target device attached to the remote Serializer. If an I2C transaction is addressed to the Target Alias ID5, the transaction is remapped to this address before passing the transaction across the Bidirectional Control Channel to the Serializer. 0 RESERVED R 0x0 Reserved TARGET_ID_6 Register (Address = 0x63) [Reset = 0x00] TARGET_ID_6 is shown in #GUID-20230614-SS0T-4RL9-H3GZ-MGHKVB6PT1NH/MAIN_MAIN_MAIN_TARGET_ID_6_TABLE_TABLE. Return to the Summary Table. RX port-specific register. The FPD-Link III Port Select register 0x4C configures which unique Rx port registers can be accessed by I2C read and write commands. TARGET_ID_6 Register Field Descriptions Bit Field Type Reset Description 7:1 TARGET_ID6 R/W 0x0 7-bit Remote Target Device ID 6Configures the physical I2C address of the remote I2C Target device attached to the remote Serializer. If an I2C transaction is addressed to the Target Alias ID6, the transaction is remapped to this address before passing the transaction across the Bidirectional Control Channel to the Serializer. 0 RESERVED R 0x0 Reserved TARGET_ID_7 Register (Address = 0x64) [Reset = 0x00] TARGET_ID_7 is shown in #GUID-20230614-SS0T-4RL9-H3GZ-MGHKVB6PT1NH/MAIN_MAIN_MAIN_TARGET_ID_7_TABLE_TABLE. Return to the Summary Table. RX port-specific register. The FPD-Link III Port Select register 0x4C configures which unique Rx port registers can be accessed by I2C read and write commands. TARGET_ID_7 Register Field Descriptions Bit Field Type Reset Description 7:1 TARGET_ID7 R/W 0x0 7-bit Remote Target Device ID 7Configures the physical I2C address of the remote I2C Target device attached to the remote Serializer. If an I2C transaction is addressed to the Target Alias ID7, the transaction is remapped to this address before passing the transaction across the Bidirectional Control Channel to the Serializer. 0 RESERVED R 0x0 Reserved TARGET_ALIAS_0 Register (Address = 0x65) [Reset = 0x00] TARGET_ALIAS_0 is shown in #GUID-20230614-SS0T-4RL9-H3GZ-MGHKVB6PT1NH/MAIN_MAIN_MAIN_TARGET_ALIAS_0_TABLE_TABLE. Return to the Summary Table. RX port-specific register. The FPD-Link III Port Select register 0x4C configures which unique Rx port registers can be accessed by I2C read and write commands. TARGET_ALIAS_0 Register Field Descriptions Bit Field Type Reset Description 7:1 TARGET_ALIAS_ID0 R/W 0x0 7-bit Remote Target Device Alias ID 0Configures the decoder for detecting transactions designated for an I2C Target device attached to the remote Serializer. The transaction is remapped to the address specified in the Target ID0 register. A value of 0 in this field disables access to the remote I2C Target. 0 TARGET_AUTO_ACK_0 R/W 0x0 Automatically Acknowledge all I2C writes to the remote Target 0 independent of the forward channel lock state or status of the remote Serializer Acknowledge1: Enable0: Disable TARGET_ALIAS_1 Register (Address = 0x66) [Reset = 0x00] TARGET_ALIAS_1 is shown in #GUID-20230614-SS0T-4RL9-H3GZ-MGHKVB6PT1NH/MAIN_MAIN_MAIN_TARGET_ALIAS_1_TABLE_TABLE. Return to the Summary Table. RX port-specific register. The FPD-Link III Port Select register 0x4C configures which unique Rx port registers can be accessed by I2C read and write commands. TARGET_ALIAS_1 Register Field Descriptions Bit Field Type Reset Description 7:1 TARGET_ALIAS_ID1 R/W 0x0 7-bit Remote Target Device Alias ID 1Configures the decoder for detecting transactions designated for an I2C Target device attached to the remote Serializer. The transaction is remapped to the address specified in the Target ID1 register. A value of 0 in this field disables access to the remote I2C Target. 0 TARGET_AUTO_ACK_1 R/W 0x0 Automatically Acknowledge all I2C writes to the remote Target 1 independent of the forward channel lock state or status of the remote Serializer Acknowledge1: Enable0: Disable TARGET_ALIAS_2 Register (Address = 0x67) [Reset = 0x00] TARGET_ALIAS_2 is shown in #GUID-20230614-SS0T-4RL9-H3GZ-MGHKVB6PT1NH/MAIN_MAIN_MAIN_TARGET_ALIAS_2_TABLE_TABLE. Return to the Summary Table. RX port-specific register. The FPD-Link III Port Select register 0x4C configures which unique Rx port registers can be accessed by I2C read and write commands. TARGET_ALIAS_2 Register Field Descriptions Bit Field Type Reset Description 7:1 TARGET_ALIAS_ID2 R/W 0x0 7-bit Remote Target Device Alias ID 2Configures the decoder for detecting transactions designated for an I2C Target device attached to the remote Serializer. The transaction is remapped to the address specified in the Target ID2 register. A value of 0 in this field disables access to the remote I2C Target. 0 TARGET_AUTO_ACK_2 R/W 0x0 Automatically Acknowledge all I2C writes to the remote Target 2 independent of the forward channel lock state or status of the remote Serializer Acknowledge1: Enable0: Disable TARGET_ALIAS_3 Register (Address = 0x68) [Reset = 0x00] TARGET_ALIAS_3 is shown in #GUID-20230614-SS0T-4RL9-H3GZ-MGHKVB6PT1NH/MAIN_MAIN_MAIN_TARGET_ALIAS_3_TABLE_TABLE. Return to the Summary Table. RX port-specific register. The FPD-Link III Port Select register 0x4C configures which unique Rx port registers can be accessed by I2C read and write commands. TARGET_ALIAS_3 Register Field Descriptions Bit Field Type Reset Description 7:1 TARGET_ALIAS_ID3 R/W 0x0 7-bit Remote Target Device Alias ID 3Configures the decoder for detecting transactions designated for an I2C Target device attached to the remote Serializer. The transaction is remapped to the address specified in the Target ID3 register. A value of 0 in this field disables access to the remote I2C Target. 0 TARGET_AUTO_ACK_3 R/W 0x0 Automatically Acknowledge all I2C writes to the remote Target 3 independent of the forward channel lock state or status of the remote Serializer Acknowledge1: Enable0: Disable TARGET_ALIAS_4 Register (Address = 0x69) [Reset = 0x00] TARGET_ALIAS_4 is shown in #GUID-20230614-SS0T-4RL9-H3GZ-MGHKVB6PT1NH/MAIN_MAIN_MAIN_TARGET_ALIAS_4_TABLE_TABLE. Return to the Summary Table. RX port-specific register. The FPD-Link III Port Select register 0x4C configures which unique Rx port registers can be accessed by I2C read and write commands. TARGET_ALIAS_4 Register Field Descriptions Bit Field Type Reset Description 7:1 TARGET_ALIAS_ID4 R/W 0x0 7-bit Remote Target Device Alias ID 4Configures the decoder for detecting transactions designated for an I2C Target device attached to the remote Serializer. The transaction is remapped to the address specified in the Target ID4 register. A value of 0 in this field disables access to the remote I2C Target. 0 TARGET_AUTO_ACK_4 R/W 0x0 Automatically Acknowledge all I2C writes to the remote Target 4 independent of the forward channel lock state or status of the remote Serializer Acknowledge1: Enable0: Disable TARGET_ALIAS_5 Register (Address = 0x6A) [Reset = 0x00] TARGET_ALIAS_5 is shown in #GUID-20230614-SS0T-4RL9-H3GZ-MGHKVB6PT1NH/MAIN_MAIN_MAIN_TARGET_ALIAS_5_TABLE_TABLE. Return to the Summary Table. RX port-specific register. The FPD-Link III Port Select register 0x4C configures which unique Rx port registers can be accessed by I2C read and write commands. TARGET_ALIAS_5 Register Field Descriptions Bit Field Type Reset Description 7:1 TARGET_ALIAS_ID5 R/W 0x0 7-bit Remote Target Device Alias ID 5Configures the decoder for detecting transactions designated for an I2C Target device attached to the remote Serializer. The transaction is remapped to the address specified in the Target ID5 register. A value of 0 in this field disables access to the remote I2C Target. 0 TARGET_AUTO_ACK_5 R/W 0x0 Automatically Acknowledge all I2C writes to the remote Target 5 independent of the forward channel lock state or status of the remote Serializer Acknowledge1: Enable0: Disable TARGET_ALIAS_6 Register (Address = 0x6B) [Reset = 0x00] TARGET_ALIAS_6 is shown in #GUID-20230614-SS0T-4RL9-H3GZ-MGHKVB6PT1NH/MAIN_MAIN_MAIN_TARGET_ALIAS_6_TABLE_TABLE. Return to the Summary Table. RX port-specific register. The FPD-Link III Port Select register 0x4C configures which unique Rx port registers can be accessed by I2C read and write commands. TARGET_ALIAS_6 Register Field Descriptions Bit Field Type Reset Description 7:1 TARGET_ALIAS_ID6 R/W 0x0 7-bit Remote Target Device Alias ID 6Configures the decoder for detecting transactions designated for an I2C Target device attached to the remote Serializer. The transaction is remapped to the address specified in the Target ID6 register. A value of 0 in this field disables access to the remote I2C Target. 0 TARGET_AUTO_ACK_6 R/W 0x0 Automatically Acknowledge all I2C writes to the remote Target 6 independent of the forward channel lock state or status of the remote Serializer Acknowledge1: Enable0: Disable TARGET_ALIAS_7 Register (Address = 0x6C) [Reset = 0x00] TARGET_ALIAS_7 is shown in #GUID-20230614-SS0T-4RL9-H3GZ-MGHKVB6PT1NH/MAIN_MAIN_MAIN_TARGET_ALIAS_7_TABLE_TABLE. Return to the Summary Table. RX port-specific register. The FPD-Link III Port Select register 0x4C configures which unique Rx port registers can be accessed by I2C read and write commands. TARGET_ALIAS_7 Register Field Descriptions Bit Field Type Reset Description 7:1 TARGET_ALIAS_ID7 R/W 0x0 7-bit Remote Target Device Alias ID 7Configures the decoder for detecting transactions designated for an I2C Target device attached to the remote Serializer. The transaction is remapped to the address specified in the Target ID7 register. A value of 0 in this field disables access to the remote I2C Target. 0 TARGET_AUTO_ACK_7 R/W 0x0 Automatically Acknowledge all I2C writes to the remote Target 7 independent of the forward channel lock state or status of the remote Serializer Acknowledge1: Enable0: Disable PORT_CONFIG Register (Address = 0x6D) [Reset = 0x7X] PORT_CONFIG is shown in #GUID-20230614-SS0T-4RL9-H3GZ-MGHKVB6PT1NH/MAIN_MAIN_MAIN_PORT_CONFIG_TABLE_TABLE. Return to the Summary Table. RX port-specific register. The FPD-Link III Port Select register 0x4C configures which unique Rx port registers can be accessed by I2C read and write commands. PORT_CONFIG Register Field Descriptions Bit Field Type Reset Description 7 CSI_WAIT_FS1 R/W 0x0 CSI-2 Wait for FrameStart packet with count 1The CSI-2 Receiver will wait for a Frame Start packet with count of 1 before accepting other packetsThis bit has no effect in RAW FPD3 input modes. 6 CSI_WAIT_FS R/W 0x1 CSI-2 Wait for FrameStart packetCSI2 Receiver will wait for a Frame Start packet before accepting other packetsThis bit has no effect in RAW FPD3 input modes. 5 CSI_FWD_CKSUM R/W 0x1 Forward CSI-2 packets with checksum errors0: Do not forward errored packets1: Forward errored packetsThis bit has no effect in RAW FPD3 input modes. 4 CSI_FWD_ECC R/W 0x1 Forward CSI-2 packets with ECC errors0: Do not forward errored packets1: Forward errored packets 3 DISCARD_1ST_LINE_ON_ERR/CSI_FWD_LEN R/W 0x1 In RAW Mode, Discard first video line if FV to LV setup time is not met.0: Forward truncated 1st video line1: Discard truncated 1st video lineIn FPD3 CSI-2 Mode, Forward CSI-2 packets with length errors0: Do not forward errored packets1: Forward errored packets 2 RESERVED R 0x0 Reserved 1:0 FPD3_MODE R/WStrap X FPD3 Input Mode (Strap)00: CSI-2 Mode (DS90UB953-Q1 compatible)01: RAW12 Low Frequency Mode (DS90UB913A-Q1 / DS90UB933-Q1 compatible)10: RAW12 High Frequency Mode (DS90UB913A-Q1 / DS90UB933-Q1 compatible)11: RAW10 Mode (DS90UB913A-Q1 / DS90UB933-Q1 compatible) BC_GPIO_CTL0 Register (Address = 0x6E) [Reset = 0x88] BC_GPIO_CTL0 is shown in #GUID-20230614-SS0T-4RL9-H3GZ-MGHKVB6PT1NH/MAIN_MAIN_MAIN_BC_GPIO_CTL0_TABLE_TABLE. Return to the Summary Table. RX port-specific register. The FPD-Link III Port Select register 0x4C configures which unique Rx port registers can be accessed by I2C read and write commands. BC_GPIO_CTL0 Register Field Descriptions Bit Field Type Reset Description 7:4 BC_GPIO1_SEL R/W 0x8 Back channel GPIO1 Select:Determines the data sent on GPIO1 for the port back channel. 0xxx: Pin GPIOx where x is BC_GPIO1_SEL[2:0]1000: Constant value of 01001: Constant value of 11010: FrameSync signal1011 - 1111: Reserved 3:0 BC_GPIO0_SEL R/W 0x8 Back channel GPIO0 Select:Determines the data sent on GPIO0 for the port back channel. 0xxx: Pin GPIOx where x is BC_GPIO0_SEL[2:0]1000: Constant value of 01001: Constant value of 11010: FrameSync signal1011 - 1111: Reserved BC_GPIO_CTL1 Register (Address = 0x6F) [Reset = 0x88] BC_GPIO_CTL1 is shown in #GUID-20230614-SS0T-4RL9-H3GZ-MGHKVB6PT1NH/MAIN_MAIN_MAIN_BC_GPIO_CTL1_TABLE_TABLE. Return to the Summary Table. RX port-specific register. The FPD-Link III Port Select register 0x4C configures which unique Rx port registers can be accessed by I2C read and write commands. BC_GPIO_CTL1 Register Field Descriptions Bit Field Type Reset Description 7:4 BC_GPIO3_SEL R/W 0x8 Back channel GPIO3 Select:Determines the data sent on GPIO3 for the port back channel. 0xxx: Pin GPIOx where x is BC_GPIO3_SEL[2:0]1000: Constant value of 01001: Constant value of 11010: FrameSync signal1011 - 1111: Reserved 3:0 BC_GPIO2_SEL R/W 0x8 Back channel GPIO2 Select:Determines the data sent on GPIO2 for the port back channel. 0xxx: Pin GPIOx where x is BC_GPIO2_SEL[2:0]1000: Constant value of 01001: Constant value of 11010: FrameSync signal1011 - 1111: Reserved RAW10_ID Register (Address = 0x70) [Reset = 0x2B] RAW10_ID is shown in #GUID-20230614-SS0T-4RL9-H3GZ-MGHKVB6PT1NH/MAIN_MAIN_MAIN_RAW10_ID_TABLE_TABLE. Return to the Summary Table. RX port-specific register. The FPD-Link III Port Select register 0x4C configures which unique Rx port registers can be accessed by I2C read and write commands. RAW10 virtual channel mapping only applies when FPD-Link III is operating in RAW10 input mode. See register 0x71 for RAW12 and register 0x72 for CSI-2 mode operation. RAW10_ID Register Field Descriptions Bit Field Type Reset Description 7:6 RAW10_VC R/W 0x0 RAW10 Mode Virtual ChannelThis field configures the CSI-2 Virtual Channel assigned to the port when receiving RAW10 data.The field value defaults to the FPD-Link III receive port number (0, 1, 2, or 3) 5:0 RAW10_DT R/W 0x2B RAW10 DTThis field configures the CSI-2 data type used in RAW10 mode. The default of 0x2B matches the CSI-2 specification. RAW12_ID Register (Address = 0x71) [Reset = 0x2C] RAW12_ID is shown in #GUID-20230614-SS0T-4RL9-H3GZ-MGHKVB6PT1NH/MAIN_MAIN_MAIN_RAW12_ID_TABLE_TABLE. Return to the Summary Table. RX port-specific register. The FPD-Link III Port Select register 0x4C configures which unique Rx port registers can be accessed by I2C read and write commands. RAW12 virtual channel mapping only applies when FPD-Link III is operating in RAW12 input mode. See register 0x70 for RAW10 and register 0x72 for CSI-2 mode operation. RAW12_ID Register Field Descriptions Bit Field Type Reset Description 7:6 RAW12_VC R/W 0x0 RAW12 Mode Virtual ChannelThis field configures the CSI-2 Virtual Channel assigned to the port when receiving RAW12 data.The field value defaults to the FPD-Link III receive port number (0, 1, 2, or 3) 5:0 RAW12_DT R/W 0x2C RAW12 DTThis field configures the CSI-2 data type used in RAW12 mode. The default of 0x2C matches the CSI-2 specification. CSI_VC_MAP Register (Address = 0x72) [Reset = 0xE4] CSI_VC_MAP is shown in #GUID-20230614-SS0T-4RL9-H3GZ-MGHKVB6PT1NH/MAIN_MAIN_MAIN_CSI_VC_MAP_TABLE_TABLE. Return to the Summary Table. RX port-specific register. The FPD-Link III Port Select register 0x4C configures which unique Rx port registers can be accessed by I2C read and write commands. CSI-2 virtual channel mapping only applies when FPD-Link III operating in CSI-2 input mode. See registers 0x70 and 0x71 for RAW mode operation. CSI_VC_MAP Register Field Descriptions Bit Field Type Reset Description 7:0 CSI_VC_MAP R/W 0xE4 CSI-2 Virtual Channel Mapping RegisterThis register provides a method for replacing the Virtual Channel Identifier (VC-ID) of incoming CSI-2 packets.[7:6]: Map value for VC-ID of 3[5:4]: Map value for VC-ID of 2[3:2]: Map value for VC-ID of 1[1:0]: Map value for VC-ID of 0 LINE_COUNT_1 Register (Address = 0x73) [Reset = 0x00] LINE_COUNT_1 is shown in #GUID-20230614-SS0T-4RL9-H3GZ-MGHKVB6PT1NH/MAIN_MAIN_MAIN_LINE_COUNT_1_TABLE_TABLE. Return to the Summary Table. RX port-specific register. The FPD-Link III Port Select register 0x4C configures which unique Rx port registers can be accessed by I2C read and write commands. LINE_COUNT_1 Register Field Descriptions Bit Field Type Reset Description 7:0 LINE_COUNT_HI R 0x0 High byte of Line CountThe Line Count reports the line count for the most recent video frame. When interrupts are enabled for the Line Count (via the IE_LINE_CNT_CHG register bit), the Line Count value is frozen until read. LINE_COUNT_0 Register (Address = 0x74) [Reset = 0x00] LINE_COUNT_0 is shown in #GUID-20230614-SS0T-4RL9-H3GZ-MGHKVB6PT1NH/MAIN_MAIN_MAIN_LINE_COUNT_0_TABLE_TABLE. Return to the Summary Table. RX port-specific register. The FPD-Link III Port Select register 0x4C configures which unique Rx port registers can be accessed by I2C read and write commands. LINE_COUNT_0 Register Field Descriptions Bit Field Type Reset Description 7:0 LINE_COUNT_LO R 0x0 Low byte of Line CountThe Line Count reports the line count for the most recent video frame. When interrupts are enabled for the Line Count (via the IE_LINE_CNT_CHG register bit), the Line Count value is frozen until read. In addition, when reading the LINE_COUNT registers, the LINE_COUNT_LO is latched upon reading LINE_COUNT_HI to ensure consistency between the two portions of the Line Count. LINE_LEN_1 Register (Address = 0x75) [Reset = 0x00] LINE_LEN_1 is shown in #GUID-20230614-SS0T-4RL9-H3GZ-MGHKVB6PT1NH/MAIN_MAIN_MAIN_LINE_LEN_1_TABLE_TABLE. Return to the Summary Table. RX port-specific register. The FPD-Link III Port Select register 0x4C configures which unique Rx port registers can be accessed by I2C read and write commands. LINE_LEN_1 Register Field Descriptions Bit Field Type Reset Description 7:0 LINE_LEN_HI R 0x0 High byte of Line LengthThe Line Length reports the line length recorded during the most recent video frame. If line length is not stable during the frame, this register will report the length of the last line in the video frame. When interrupts are enabled for the Line Length (via the IE_LINE_LEN_CHG register bit), the Line Length value is frozen until read. LINE_LEN_0 Register (Address = 0x76) [Reset = 0x00] LINE_LEN_0 is shown in #GUID-20230614-SS0T-4RL9-H3GZ-MGHKVB6PT1NH/MAIN_MAIN_MAIN_LINE_LEN_0_TABLE_TABLE. Return to the Summary Table. RX port-specific register. The FPD-Link III Port Select register 0x4C configures which unique Rx port registers can be accessed by I2C read and write commands. LINE_LEN_0 Register Field Descriptions Bit Field Type Reset Description 7:0 LINE_LEN_LO R 0x0 Low byte of Line LengthThe Line Length reports the length of the most recent video line. When interrupts are enabled for the Line Length (via the IE_LINE_LEN_CHG register bit), the Line Length value is frozen until read. In addition, when reading the LINE_LEN registers, the LINE_LEN_LO is latched upon reading LINE_LEN_HI to ensure consistency between the two portions of the Line Length. FREQ_DET_CTL Register (Address = 0x77) [Reset = 0xC5] FREQ_DET_CTL is shown in #GUID-20230614-SS0T-4RL9-H3GZ-MGHKVB6PT1NH/MAIN_MAIN_MAIN_FREQ_DET_CTL_TABLE_TABLE. Return to the Summary Table. RX port-specific register. The FPD-Link III Port Select register 0x4C configures which unique Rx port registers can be accessed by I2C read and write commands. FREQ_DET_CTL Register Field Descriptions Bit Field Type Reset Description 7:6 FREQ_HYST R/W 0x3 Frequency Detect HysteresisThe Frequency detect hysteresis setting allows ignoring minor fluctuations in frequency. A new frequency measurement will be captured only if the measured frequency differs from the current measured frequency by more than the FREQ_HYST setting. The FREQ_HYST setting is in MHz. 5:4 FREQ_STABLE_THR R/W 0x0 Frequency Stable ThresholdThe Frequency detect circuit can be used to detect a stable clock frequency. The Stability Threshold determines the amount of time required for the clock frequency to stay within the FREQ_HYST range to be considered stable:00: 40us01: 80us10: 320us11: 1.28ms 3:0 FREQ_LO_THR R/W 0x5 Frequency Low ThresholdSets the low threshold for the Clock frequency detect circuit in MHz. If the input clock is below this threshold, the NO_FPD3_CLK status will be set to 1. MAILBOX_0 Register (Address = 0x78) [Reset = 0x00] MAILBOX_0 is shown in #GUID-20230614-SS0T-4RL9-H3GZ-MGHKVB6PT1NH/MAIN_MAIN_MAIN_MAILBOX_0_TABLE_TABLE. Return to the Summary Table. RX port-specific register. The FPD-Link III Port Select register 0x4C configures which unique Rx port registers can be accessed by I2C read and write commands. MAILBOX_0 Register Field Descriptions Bit Field Type Reset Description 7:0 MAILBOX_0 R/W 0x0 Mailbox RegisterThis register is an unused read/write register that can be used for any purpose such as passing messages between I2C controllers on opposite ends of the link. MAILBOX_1 Register (Address = 0x79) [Reset = 0x01] MAILBOX_1 is shown in #GUID-20230614-SS0T-4RL9-H3GZ-MGHKVB6PT1NH/MAIN_MAIN_MAIN_MAILBOX_1_TABLE_TABLE. Return to the Summary Table. RX port-specific register. The FPD-Link III Port Select register 0x4C configures which unique Rx port registers can be accessed by I2C read and write commands. MAILBOX_1 Register Field Descriptions Bit Field Type Reset Description 7:0 MAILBOX_1 R/W 0x1 Mailbox RegisterThis register is an unused read/write register that can be used for any purpose such as passing messages between I2C controllers on opposite ends of the link. CSI_RX_STS Register (Address = 0x7A) [Reset = 0x00] CSI_RX_STS is shown in #GUID-20230614-SS0T-4RL9-H3GZ-MGHKVB6PT1NH/MAIN_MAIN_MAIN_CSI_RX_STS_TABLE_TABLE. Return to the Summary Table. RX port-specific register. The FPD-Link III Port Select register 0x4C configures which unique Rx port registers can be accessed by I2C read and write commands. CSI_RX_STS Register Field Descriptions Bit Field Type Reset Description 7:4 RESERVED R 0x0 Reserved 3 LENGTH_ERR RC 0x0 Packet Length Error detected for received CSI-2 packetIf set, this bit indicates a packet length error was detected on at least one CSI-2 packet received from the camera. Packet length errors occur if the data length field in the packet header does not match the actual data length for the packet.1: One or more Packet Length errors have been detected0: No Packet Length errors have been detectedThis bit is cleared on read. 2 CKSUM_ERR RC 0x0 Data Checksum Error detected for received CSI-2 packetIf set, this bit indicates a data checksum error was detected on at least one CSI-2 packet received from the camera. Data checksum errors indicate an error was detected in the packet data portion of the CSI-2 packet.1: One or more Data Checksum errors have been detected0: No Data Checksum errors have been detectedThis bit is cleared on read. 1 ECC2_ERR RC 0x0 2-bit ECC Error detected for received CSI-2 packetIf set, this bit indicates a multi-bit ECC error was detected on at least one CSI-2 packet received from the camera. Multi-bit errors are not corrected by the device.1: One or more multi-bit ECC errors have been detected0: No multi-bit ECC errors have been detectedThis bit is cleared on read. 0 ECC1_ERR RC 0x0 1-bit ECC Error detected for received CSI-2 packetIf set, this bit indicates a single-bit ECC error was detected on at least one CSI-2 packet received from the camera. Single-bit errors are corrected by the device.1: One or more 1-bit ECC errors have been detected0: No 1-bit ECC errors have been detectedThis bit is cleared on read. CSI_ERR_COUNTER Register (Address = 0x7B) [Reset = 0x00] CSI_ERR_COUNTER is shown in #GUID-20230614-SS0T-4RL9-H3GZ-MGHKVB6PT1NH/MAIN_MAIN_MAIN_CSI_ERR_COUNTER_TABLE_TABLE. Return to the Summary Table. RX port-specific register. The FPD-Link III Port Select register 0x4C configures which unique Rx port registers can be accessed by I2C read and write commands. CSI_ERR_COUNTER Register Field Descriptions Bit Field Type Reset Description 7:0 CSI_ERR_CNT RC 0x0 CSI-2 Error Counter RegisterThis register counts the number of CSI-2 packets received with errors since the last read of the counter. PORT_CONFIG2 Register (Address = 0x7C) [Reset = 0x20] PORT_CONFIG2 is shown in #GUID-20230614-SS0T-4RL9-H3GZ-MGHKVB6PT1NH/MAIN_MAIN_MAIN_PORT_CONFIG2_TABLE_TABLE. Return to the Summary Table. RX port-specific register. The FPD-Link III Port Select register 0x4C configures which unique Rx port registers can be accessed by I2C read and write commands. PORT_CONFIG2 Register Field Descriptions Bit Field Type Reset Description 7:6 RAW10_8BIT_CTL R/W 0x0 Raw10 8-bit modeWhen Raw10 Mode is enabled for the port, the input data is processed as 8-bit data and packed accordingly for transmission over CSI.00: Normal Raw10 Mode01: Reserved10: 8-bit processing using upper 8 bits11: 8-bit processing using lower 8 bits 5 DISCARD_ON_PAR_ERR R/W 0x1 Discard frames on Parity Error0: Forward packets with parity errors1: Truncate Frames if a parity error is detected 4 DISCARD_ON_LINE R/W 0x0 Discard frames on Line Size0: Allow changes in Line Size within packets1: Truncate Frames if a change in line size is detected 3 DISCARD_ON_FRAME R/W 0x0 Discard frames on change in Frame SizeWhen enabled, a change in the number of lines in a frame will result in truncation of the packet. The device will resume forwarding video frames based on the PASS_THRESHOLD setting in the PORT_PASS_CTL register.0: Allow changes in Frame Size1: Truncate Frames if a change in frame size is detected 2 AUTO_POLARITY R/W 0x0 Automatic Polarity DetectionThis register enables automatic polarity detection. When this bit is set, polarity of LineValid and FrameValid will be automatically detected from the incoming data. In this mode, at least one initial frame will be discarded to allow for proper detection of the incoming video.1: Automatically detect LV and FV polarity0: Use LV_POLARITY and FV_POLARITY register settings to determine polarity 1 LV_POLARITY R/W 0x0 LineValid PolarityThis register indicates the expected polarity for the LineValid indication received in Raw mode.1: LineValid is low for the duration of the video frame0: LineValid is high for the duration of the video frame 0 FV_POLARITY R/W 0x0 FrameValid PolarityThis register indicates the expected polarity for the FrameValid indication received in Raw mode.1: FrameValid is low for the duration of the video frame0: FrameValid is high for the duration of the video frame PORT_PASS_CTL Register (Address = 0x7D) [Reset = 0x00] PORT_PASS_CTL is shown in #GUID-20230614-SS0T-4RL9-H3GZ-MGHKVB6PT1NH/MAIN_MAIN_MAIN_PORT_PASS_CTL_TABLE_TABLE. Return to the Summary Table. RX port-specific register. The FPD-Link III Port Select register 0x4C configures which unique Rx port registers can be accessed by I2C read and write commands. PORT_PASS_CTL Register Field Descriptions Bit Field Type Reset Description 7 PASS_DISCARD_EN R/W 0x0 Pass Discard EnableDiscard packets if PASS is not indicated.0: Ignore PASS for forwarding packets1: Discard packets when PASS is not true 6 PASS_CLEAR_CNT R/W 0x0 Pass Clear Count ControlThis bit controls the values read back from the LINE_COUNT_1, LINE_COUNT_0, LINE_LEN_1, and LINE_LEN_0 registers.0: Registers read back the counter vaues regardless of the state of the PASS flag1: Registers read back zero when the PASS flag is de-asserted and the count values when PASS is asserted 5 PASS_LINE_CNT R/W 0x0 Pass Line Count ControlThis register controls whether the device will include line count in qualification of the Pass indication:0: Don't check line count1: Check line countWhen checking line count, Pass is deasserted upon detection of a change in the number of video lines per frame. Pass will not be reasserted until the PASS_THRESHOLD setting is met. 4 PASS_LINE_SIZE R/W 0x0 Pass Line Size ControlThis register controls whether the device will include line size in qualification of the Pass indication:0: Don't check line size1: Check line sizeWhen checking line size, Pass is deasserted upon detection of a change in video line size. Pass will not be reasserted until the PASS_THRESHOLD setting is met. 3 PASS_PARITY_ERR R/W 0x0 Parity Error ModeIf this bit is set to 0, the port Pass indication is deasserted for every parity error detected on the FPD3 Receive interface. If this bit is set to a 1, the port Pass indication is cleared on a parity error and remain clear until the PASS_THRESHOLD is met. 2 PASS_WDOG_DIS R/W 0x0 RX Port Pass Watchdog disableWhen enabled, if the FPD Receiver does not detect a valid frame end condition within two video frame periods, the Pass indication is deasserted. The watchdog timer will not have any effect if the PASS_THRESHOLD is set to 0.0: Enable watchdog timer for RX Pass1: Disable watchdog timer for RX Pass 1:0 PASS_THRESHOLD R/W 0x0 Pass Threshold RegisterThis register controls the number of valid frames before asserting the port Pass indication. If set to 0, PASS is asserted after Receiver Lock detect. If non-zero, PASS is asserted following reception of the programmed number of valid frames. SEN_INT_RISE_CTL Register (Address = 0x7E) [Reset = 0x00] SEN_INT_RISE_CTL is shown in #GUID-20230614-SS0T-4RL9-H3GZ-MGHKVB6PT1NH/MAIN_MAIN_MAIN_SEN_INT_RISE_CTL_TABLE_TABLE. Return to the Summary Table. RX port-specific register. The FPD-Link III Port Select register 0x4C configures which unique Rx port registers can be accessed by I2C read and write commands. SEN_INT_RISE_CTL Register Field Descriptions Bit Field Type Reset Description 7:0 SEN_INT_RISE_MASK R/W 0x0 Sensor Interrupt Rise MaskThis register provides the interrupt mask for detecting rising edge transitions on the bits in SENSOR_STS_0. If a mask bit is set in this register, a rising edge transition on the corresponding SENSOR_STS_0 bit will generate an interrupt that will be latched in the SEN_INT_RISE_STS register. SEN_INT_FALL_CTL Register (Address = 0x7F) [Reset = 0x00] SEN_INT_FALL_CTL is shown in #GUID-20230614-SS0T-4RL9-H3GZ-MGHKVB6PT1NH/MAIN_MAIN_MAIN_SEN_INT_FALL_CTL_TABLE_TABLE. Return to the Summary Table. RX port-specific register. The FPD-Link III Port Select register 0x4C configures which unique Rx port registers can be accessed by I2C read and write commands. SEN_INT_FALL_CTL Register Field Descriptions Bit Field Type Reset Description 7:0 SEN_INT_FALL_MASK R/W 0x0 Sensor Interrupt Fall MaskThis register provides the interrupt mask for detecting falling edge transitions on the bits in SENSOR_STS_0. If a mask bit is set in this register, a falling edge transition on the corresponding SENSOR_STS_0 bit will generate an interrupt that will be latched in the SEN_INT_FALL_STS register. CSI0_FRAME_COUNT_HI Register (Address = 0x90) [Reset = 0x00] CSI0_FRAME_COUNT_HI is shown in #GUID-20230614-SS0T-4RL9-H3GZ-MGHKVB6PT1NH/MAIN_MAIN_MAIN_CSI0_FRAME_COUNT_HI_TABLE_TABLE. Return to the Summary Table. CSI0_FRAME_COUNT_HI Register Field Descriptions Bit Field Type Reset Description 7:0 CSI0_FRAME_COUNT_HI RC 0x0 CSI-2 Port 0, Frame Counter MSBsWhen read, this register returns the value of bits [15:8] of the 16-bit counter CSI0_FRAME_COUNT. The LSBs of the counter are sampled into the CSI0_FRAME_COUNT_LO register and the counter is cleared. CSI0_FRAME_COUNT_LO Register (Address = 0x91) [Reset = 0x00] CSI0_FRAME_COUNT_LO is shown in #GUID-20230614-SS0T-4RL9-H3GZ-MGHKVB6PT1NH/MAIN_MAIN_MAIN_CSI0_FRAME_COUNT_LO_TABLE_TABLE. Return to the Summary Table. CSI0_FRAME_COUNT_LO Register Field Descriptions Bit Field Type Reset Description 7:0 CSI0_FRAME_COUNT_LO R 0x0 CSI-2 Port 0, Frame Counter LSBsWhen read, this register returns the value of bits [7:0] of the 16-bit counter CSI0_FRAME_COUNT. The CSI0_FRAME_COUNT_HI register must be read first to snapshot the LSBs of the counter into this register. CSI0_FRAME_ERR_COUNT_HI Register (Address = 0x92) [Reset = 0x00] CSI0_FRAME_ERR_COUNT_HI is shown in #GUID-20230614-SS0T-4RL9-H3GZ-MGHKVB6PT1NH/MAIN_MAIN_MAIN_CSI0_FRAME_ERR_COUNT_HI_TABLE_TABLE. Return to the Summary Table. CSI0_FRAME_ERR_COUNT_HI Register Field Descriptions Bit Field Type Reset Description 7:0 CSI0_FRAME_ERR_COUNT_HI RC 0x0 CSI-2 Port 0, Frame Counter with Errors MSBsWhen read, this register returns the value of bits [15:8] of the 16-bit counter CSI0_FRAME_ERR_COUNT. The LSBs of the counter are sampled into the CSI0_FRAME_ERR_COUNT_LO register and the counter is cleared. CSI0_FRAME_ERR_COUNT_LO Register (Address = 0x93) [Reset = 0x00] CSI0_FRAME_ERR_COUNT_LO is shown in #GUID-20230614-SS0T-4RL9-H3GZ-MGHKVB6PT1NH/MAIN_MAIN_MAIN_CSI0_FRAME_ERR_COUNT_LO_TABLE_TABLE. Return to the Summary Table. CSI0_FRAME_ERR_COUNT_LO Register Field Descriptions Bit Field Type Reset Description 7:0 CSI0_FRAME_ERR_COUNT_LO R 0x0 CSI-2 Port 0, Frame Counter with Errors LSBsWhen read, this register returns the value of bits [7:0] of the 16-bit counter CSI0_FRAME_ERR_COUNT. The CSI0_FRAME_ERR_COUNT_HI register must be read first to snapshot the LSBs of the counter into this register. CSI0_LINE_COUNT_HI Register (Address = 0x94) [Reset = 0x00] CSI0_LINE_COUNT_HI is shown in #GUID-20230614-SS0T-4RL9-H3GZ-MGHKVB6PT1NH/MAIN_MAIN_MAIN_CSI0_LINE_COUNT_HI_TABLE_TABLE. Return to the Summary Table. CSI0_LINE_COUNT_HI Register Field Descriptions Bit Field Type Reset Description 7:0 CSI0_LINE_COUNT_HI RC 0x0 CSI-2 Port 0, Line Counter MSBsWhen read, this register returns the value of bits [15:8] of the 16-bit counter CSI0_LINE_COUNT. The LSBs of the counter are sampled into the CSI0_LINE_COUNT_LO register and the counter is cleared. CSI0_LINE_COUNT_LO Register (Address = 0x95) [Reset = 0x00] CSI0_LINE_COUNT_LO is shown in #GUID-20230614-SS0T-4RL9-H3GZ-MGHKVB6PT1NH/MAIN_MAIN_MAIN_CSI0_LINE_COUNT_LO_TABLE_TABLE. Return to the Summary Table. CSI0_LINE_COUNT_LO Register Field Descriptions Bit Field Type Reset Description 7:0 CSI0_LINE_COUNT_LO R 0x0 CSI-2 Port 0, Line Counter LSBsWhen read, this register returns the value of bits [7:0] of the 16-bit counter CSI0_LINE_COUNT. The CSI0_LINE_COUNT_HI register must be read first to snapshot the LSBs of the counter into this register. CSI0_LINE_ERR_COUNT_HI Register (Address = 0x96) [Reset = 0x00] CSI0_LINE_ERR_COUNT_HI is shown in #GUID-20230614-SS0T-4RL9-H3GZ-MGHKVB6PT1NH/MAIN_MAIN_MAIN_CSI0_LINE_ERR_COUNT_HI_TABLE_TABLE. Return to the Summary Table. CSI0_LINE_ERR_COUNT_HI Register Field Descriptions Bit Field Type Reset Description 7:0 CSI0_LINE_ERR_COUNT_HI RC 0x0 CSI-2 Port 0, Line Counter with Errors MSBsWhen read, this register returns the value of bits [15:8] of the 16-bit counter CSI0_LINE_ERR_COUNT. The LSBs of the counter are sampled into the CSI0_LINE_ERR_COUNT_LO register and the counter is cleared. CSI0_LINE_ERR_COUNT_LO Register (Address = 0x97) [Reset = 0x00] CSI0_LINE_ERR_COUNT_LO is shown in #GUID-20230614-SS0T-4RL9-H3GZ-MGHKVB6PT1NH/MAIN_MAIN_MAIN_CSI0_LINE_ERR_COUNT_LO_TABLE_TABLE. Return to the Summary Table. CSI0_LINE_ERR_COUNT_LO Register Field Descriptions Bit Field Type Reset Description 7:0 CSI0_LINE_ERR_COUNT_LO R 0x0 CSI-2 Port 0, Line Counter with Errors LSBsWhen read, this register returns the value of bits [7:0] of the 16-bit counter CSI0_LINE_ERR_COUNT. The CSI0_LINE_ERR_COUNT_HI register must be read first to snapshot the LSBs of the counter into this register. CSI1_FRAME_COUNT_HI Register (Address = 0x98) [Reset = 0x00] CSI1_FRAME_COUNT_HI is shown in #GUID-20230614-SS0T-4RL9-H3GZ-MGHKVB6PT1NH/MAIN_MAIN_MAIN_CSI1_FRAME_COUNT_HI_TABLE_TABLE. Return to the Summary Table. CSI1_FRAME_COUNT_HI Register Field Descriptions Bit Field Type Reset Description 7:0 CSI1_FRAME_COUNT_HI RC 0x0 CSI-2 Port 1, Frame Counter MSBsWhen read, this register returns the value of bits [15:8] of the 16-bit counter CSI1_FRAME_COUNT. The LSBs of the counter are sampled into the CSI1_FRAME_COUNT_LO register and the counter is cleared. CSI1_FRAME_COUNT_LO Register (Address = 0x99) [Reset = 0x00] CSI1_FRAME_COUNT_LO is shown in #GUID-20230614-SS0T-4RL9-H3GZ-MGHKVB6PT1NH/MAIN_MAIN_MAIN_CSI1_FRAME_COUNT_LO_TABLE_TABLE. Return to the Summary Table. CSI1_FRAME_COUNT_LO Register Field Descriptions Bit Field Type Reset Description 7:0 CSI1_FRAME_COUNT_LO R 0x0 CSI-2 Port 1, Frame Counter LSBsWhen read, this register returns the value of bits [7:0] of the 16-bit counter CSI1_FRAME_COUNT. The CSI1_FRAME_COUNT_HI register must be read first to snapshot the LSBs of the counter into this register. CSI1_FRAME_ERR_COUNT_HI Register (Address = 0x9A) [Reset = 0x00] CSI1_FRAME_ERR_COUNT_HI is shown in #GUID-20230614-SS0T-4RL9-H3GZ-MGHKVB6PT1NH/MAIN_MAIN_MAIN_CSI1_FRAME_ERR_COUNT_HI_TABLE_TABLE. Return to the Summary Table. CSI1_FRAME_ERR_COUNT_HI Register Field Descriptions Bit Field Type Reset Description 7:0 CSI1_FRAME_ERR_COUNT_HI RC 0x0 CSI-2 Port 1, Frame Counter with Errors MSBsWhen read, this register returns the value of bits [15:8] of the 16-bit counter CSI1_FRAME_ERR_COUNT. The LSBs of the counter are sampled into the CSI1_FRAME_ERR_COUNT_LO register and the counter is cleared. CSI1_FRAME_ERR_COUNT_LO Register (Address = 0x9B) [Reset = 0x00] CSI1_FRAME_ERR_COUNT_LO is shown in #GUID-20230614-SS0T-4RL9-H3GZ-MGHKVB6PT1NH/MAIN_MAIN_MAIN_CSI1_FRAME_ERR_COUNT_LO_TABLE_TABLE. Return to the Summary Table. CSI1_FRAME_ERR_COUNT_LO Register Field Descriptions Bit Field Type Reset Description 7:0 CSI1_FRAME_ERR_COUNT_LO R 0x0 CSI-2 Port 1, Frame Counter with Errors LSBsWhen read, this register returns the value of bits [7:0] of the 16-bit counter CSI1_FRAME_ERR_COUNT. The CSI1_FRAME_ERR_COUNT_HI register must be read first to snapshot the LSBs of the counter into this register. CSI1_LINE_COUNT_HI Register (Address = 0x9C) [Reset = 0x00] CSI1_LINE_COUNT_HI is shown in #GUID-20230614-SS0T-4RL9-H3GZ-MGHKVB6PT1NH/MAIN_MAIN_MAIN_CSI1_LINE_COUNT_HI_TABLE_TABLE. Return to the Summary Table. CSI1_LINE_COUNT_HI Register Field Descriptions Bit Field Type Reset Description 7:0 CSI1_LINE_COUNT_HI RC 0x0 CSI-2 Port 1, Line Counter MSBsWhen read, this register returns the value of bits [15:8] of the 16-bit counter CSI1_LINE_COUNT. The LSBs of the counter are sampled into the CSI1_LINE_COUNT_LO register and the counter is cleared. CSI1_LINE_COUNT_LO Register (Address = 0x9D) [Reset = 0x00] CSI1_LINE_COUNT_LO is shown in #GUID-20230614-SS0T-4RL9-H3GZ-MGHKVB6PT1NH/MAIN_MAIN_MAIN_CSI1_LINE_COUNT_LO_TABLE_TABLE. Return to the Summary Table. CSI1_LINE_COUNT_LO Register Field Descriptions Bit Field Type Reset Description 7:0 CSI1_LINE_COUNT_LO R 0x0 CSI-2 Port 1, Line Counter LSBsWhen read, this register returns the value of bits [7:0] of the 16-bit counter CSI1_LINE_COUNT. The CSI1_LINE_COUNT_HI register must be read first to snapshot the LSBs of the counter into this register. CSI1_LINE_ERR_COUNT_HI Register (Address = 0x9E) [Reset = 0x00] CSI1_LINE_ERR_COUNT_HI is shown in #GUID-20230614-SS0T-4RL9-H3GZ-MGHKVB6PT1NH/MAIN_MAIN_MAIN_CSI1_LINE_ERR_COUNT_HI_TABLE_TABLE. Return to the Summary Table. CSI1_LINE_ERR_COUNT_HI Register Field Descriptions Bit Field Type Reset Description 7:0 CSI1_LINE_ERR_COUNT_HI RC 0x0 CSI-2 Port 1, Line Counter with Errors MSBsWhen read, this register returns the value of bits [15:8] of the 16-bit counter CSI1_LINE_ERR_COUNT. The LSBs of the counter are sampled into the CSI1_LINE_ERR_COUNT_LO register and the counter is cleared. CSI1_LINE_ERR_COUNT_LO Register (Address = 0x9F) [Reset = 0x00] CSI1_LINE_ERR_COUNT_LO is shown in #GUID-20230614-SS0T-4RL9-H3GZ-MGHKVB6PT1NH/MAIN_MAIN_MAIN_CSI1_LINE_ERR_COUNT_LO_TABLE_TABLE. Return to the Summary Table. CSI1_LINE_ERR_COUNT_LO Register Field Descriptions Bit Field Type Reset Description 7:0 CSI1_LINE_ERR_COUNT_LO R 0x0 CSI-2 Port 1, Line Counter with Errors LSBsWhen read, this register returns the value of bits [7:0] of the 16-bit counter CSI1_LINE_ERR_COUNT. The CSI1_LINE_ERR_COUNT_HI register must be read first to snapshot the LSBs of the counter into this register. REFCLK_FREQ Register (Address = 0xA5) [Reset = 0x00] REFCLK_FREQ is shown in #GUID-20230614-SS0T-4RL9-H3GZ-MGHKVB6PT1NH/MAIN_MAIN_MAIN_REFCLK_FREQ_TABLE_TABLE. Return to the Summary Table. REFCLK_FREQ Register Field Descriptions Bit Field Type Reset Description 7:0 REFCLK_FREQ R 0x0 REFCLK frequency measurement in MHz. IND_ACC_CTL Register (Address = 0xB0) [Reset = 0x1C] IND_ACC_CTL is shown in #GUID-20230614-SS0T-4RL9-H3GZ-MGHKVB6PT1NH/MAIN_MAIN_MAIN_IND_ACC_CTL_TABLE_TABLE. Return to the Summary Table. IND_ACC_CTL Register Field Descriptions Bit Field Type Reset Description 7:6 RESERVED R 0x0 Reserved 5:2 IA_SEL R/W 0x7 Indirect Access Register Select:Selects target for register access0000: Pattern Generator and CSI-2 Timing (PATGEN_AND_CSI-2) Registersxxxx: RESERVED 1 IA_AUTO_INC R/W 0x0 Indirect Access Auto Increment:Enables auto-increment mode. Upon completion of a read or write, the register address will automatically be incremented by 1 0 IA_READ R/W 0x0 Indirect Access Read:Setting this allows generation of a read strobe to the selected register block upon setting of the IND_ACC_ADDR register. In auto-increment mode, read strobes will also be asserted following a read of the IND_ACC_DATA register. This function is only required for blocks that need to pre-fetch register data. IND_ACC_ADDR Register (Address = 0xB1) [Reset = 0x3A] IND_ACC_ADDR is shown in #GUID-20230614-SS0T-4RL9-H3GZ-MGHKVB6PT1NH/MAIN_MAIN_MAIN_IND_ACC_ADDR_TABLE_TABLE. Return to the Summary Table. IND_ACC_ADDR Register Field Descriptions Bit Field Type Reset Description 7:0 IA_ADDR R/W 0x3A Indirect Access Register Offset:This register contains the 8-bit register offset for the indirect access. IND_ACC_DATA Register (Address = 0xB2) [Reset = 0x14] IND_ACC_DATA is shown in #GUID-20230614-SS0T-4RL9-H3GZ-MGHKVB6PT1NH/MAIN_MAIN_MAIN_IND_ACC_DATA_TABLE_TABLE. Return to the Summary Table. IND_ACC_DATA Register Field Descriptions Bit Field Type Reset Description 7:0 IA_DATA R/W 0x14 Indirect Access Data:Writing this register will cause an indirect write of the IND_ACC_DATA value to the selected analog block register. Reading this register will return the value of the selected block register. The default value may be different from a device to a device. BIST_CTL Register (Address = 0xB3) [Reset = 0x08] BIST_CTL is shown in #GUID-20230614-SS0T-4RL9-H3GZ-MGHKVB6PT1NH/MAIN_MAIN_MAIN_BIST_CTL_TABLE_TABLE. Return to the Summary Table. BIST_CTL Register Field Descriptions Bit Field Type Reset Description 7:6 BIST_OUT_MODE R/W 0x0 BIST Output Mode00: No toggling01: Alternating 1/0 toggling1x: Toggle based on BIST data 5:4 RESERVED R 0x0 Reserved 3 RESERVED R 0x0 Bist Configuration1: Reserved0: Bist configured through bits 2:0 in this register 2:1 BIST_CLOCK_SOURCE R/W 0x0 BIST Clock SourceThis register field selects the BIST Clock Source at the Serializer. These register bits are automatically written to the CLOCK SOURCE bits (register offset 0x14) in the Serializer after BIST is enabled. See the appropriate Serializer register descriptions for details. 0 BIST_EN R/W 0x0 BIST Control1: Enabled0: Disabled PAR_ERR_CTRL Register (Address = 0xB6) [Reset = 0x18] PAR_ERR_CTRL is shown in #GUID-20230614-SS0T-4RL9-H3GZ-MGHKVB6PT1NH/MAIN_MAIN_MAIN_PAR_ERR_CTRL_TABLE_TABLE. Return to the Summary Table. PAR_ERR_CTRL Register Field Descriptions Bit Field Type Reset Description 7 RESERVED R 0x0 Reserved 6 RESERVED R 0x0 Reserved 5 PAR_ERR_CNTR_MODE R/W 0x0 Parity Error Counter Mode0: Clear Parity Error counter if receiver is not locked1: Maintain Parity Error count value through loss of lock 4 DIS_LINK_PAR R/W 0x1 Disable checking of Parity Errors when checking for FPD-Link Lock0: Parity errors will prevent assertion of forward channel lock detect (RX Lock).1: Parity errors will NOT prevent assertion of forward channel lock detect (RX Lock). This is the default mode of the device. 3 DIS_LINKLOSS_PAR R/W 0x1 Disable checking of Parity Errors when checking for loss of link0: Parity errors will result in loss of forward channel lock detect (RX Lock).1: Parity errors will NOT result in loss of forward channel lock detect (RX Lock). This is the default mode of the device. 2 RESERVED R 0x0 Reserved 1 RESERVED R 0x0 Reserved 0 RESERVED R 0x0 Reserved MODE_IDX_STS Register (Address = 0xB8) [Reset = 0xXX] MODE_IDX_STS is shown in #GUID-20230614-SS0T-4RL9-H3GZ-MGHKVB6PT1NH/MAIN_MAIN_MAIN_MODE_IDX_STS_TABLE_TABLE. Return to the Summary Table. MODE_IDX_STS Register Field Descriptions Bit Field Type Reset Description 7 IDX_DONE R 0x1 IDX DoneIf set, indicates the IDX decode has completed and latched into the IDX status bits. 6:4 IDX R X IDX Decode (Strap)3-bit decode from IDX pin 3 MODE_DONE R 0x1 MODE Done:If set, indicates the MODE decode has completed and latched into the MODE status bits. 2:0 MODE R X MODE Decode (Strap)3-bit decode from MODE pin LINK_ERROR_COUNT Register (Address = 0xB9) [Reset = 0x33] LINK_ERROR_COUNT is shown in #GUID-20230614-SS0T-4RL9-H3GZ-MGHKVB6PT1NH/MAIN_MAIN_MAIN_LINK_ERROR_COUNT_TABLE_TABLE. Return to the Summary Table. LINK_ERROR_COUNT Register Field Descriptions Bit Field Type Reset Description 7:6 RESERVED R 0x0 Reserved 5 LINK_SFIL_WAIT R/W 0x1 During SFILTER adaption, setting this bit will cause the Lock detect circuit to ignore errors during the SFILTER wait period after the SFILTER control is updated.1: Errors during SFILTER Wait period will be ignored0: Errors during SFILTER Wait period will not be ignored and may cause loss of Lock 4 LINK_ERR_COUNT_EN R/W 0x1 Enable serial link data integrity error count1: Enable error count0: DISABLE 3:0 LINK_ERR_THRESH R/W 0x3 Link error count threshold. The Link Error Counter monitors the forward channel link and determines when lock will be dropped. If the error counter is enabled, the deserializer will lose lock once the error counter reaches the LINK_ERR_THRESH value. If the link error counter is disabled, the deserializer will lose lock after one error.The control bits in the PAR_ERR_CTRL register can be used to enable error conditions individually. FPD3_ENC_CTL Register (Address = 0xBA) [Reset = 0x83] FPD3_ENC_CTL is shown in #GUID-20230614-SS0T-4RL9-H3GZ-MGHKVB6PT1NH/MAIN_MAIN_MAIN_FPD3_ENC_CTL_TABLE_TABLE. Return to the Summary Table. Recommended to set bit seven in the FPD-Link III encoder control register to 0 in order to prevent any updates of link information values from encoded packets that do not pass CRC check. The FPD-Link III Encoder CRC flag must also be in place by setting FPD3_ENC_CRC_DIS (register 0x4A[4]) to 1. FPD3_ENC_CTL Register Field Descriptions Bit Field Type Reset Description 7 FPD3_ENC_CRC_DIS R/W 0x1 0: Enable FPD-Link III encoder CRC (recommended)1: Disable FPD-Link III encoder CRC 6:0 RESERVED R 0x0 Reserved FV_MIN_TIME Register (Address = 0xBC) [Reset = 0x80] FV_MIN_TIME is shown in #GUID-20230614-SS0T-4RL9-H3GZ-MGHKVB6PT1NH/MAIN_MAIN_MAIN_FV_MIN_TIME_TABLE_TABLE. Return to the Summary Table. FV_MIN_TIME Register Field Descriptions Bit Field Type Reset Description 7:0 FRAME_VALID_MIN R/W 0x80 Frame Valid Minimum TimeThis register controls the minimum time the FrameValid (FV) should be active before the Raw mode FPD3 receiver generates a FrameStart packet. Duration is in FPD3 clock periods. GPIO_PD_CTL Register (Address = 0xBE) [Reset = 0x00] GPIO_PD_CTL is shown in #GUID-20230614-SS0T-4RL9-H3GZ-MGHKVB6PT1NH/MAIN_MAIN_MAIN_GPIO_PD_CTL_TABLE_TABLE. Return to the Summary Table. GPIO_PD_CTL Register Field Descriptions Bit Field Type Reset Description 7 GPIO7_PD_DIS R/W 0x0 GPIO7 Pull-down Resistor Disable:The GPIO pins by default include a pulldown resistor (25-kΩ typ) that is automatically enabled when the GPIO is not in an output mode. When this bit is set, the pulldown resistor will also be disabled when the GPIO pin is in an input only mode.1: Disable GPIO pull-down resistor0: Enable GPIO pull-down resistor 6 GPIO6_PD_DIS R/W 0x0 GPIO6 Pull-down Resistor Disable:The GPIO pins by default include a pulldown resistor (25-kΩ typ) that is automatically enabled when the GPIO is not in an output mode. When this bit is set, the pulldown resistor will also be disabled when the GPIO pin is in an input only mode.1: Disable GPIO pull-down resistor0: Enable GPIO pull-down resistor 5 GPIO5_PD_DIS R/W 0x0 GPIO5 Pull-down Resistor Disable:The GPIO pins by default include a pulldown resistor (25-kΩ typ) that is automatically enabled when the GPIO is not in an output mode. When this bit is set, the pulldown resistor will also be disabled when the GPIO pin is in an input only mode.1: Disable GPIO pull-down resistor0: Enable GPIO pull-down resistor 4 GPIO4_PD_DIS R/W 0x0 GPIO4 Pull-down Resistor Disable:The GPIO pins by default include a pulldown resistor (25-kΩ typ) that is automatically enabled when the GPIO is not in an output mode. When this bit is set, the pulldown resistor will also be disabled when the GPIO pin is in an input only mode.1: Disable GPIO pull-down resistor0: Enable GPIO pull-down resistor 3 GPIO3_PD_DIS R/W 0x0 GPIO3 Pull-down Resistor Disable:The GPIO pins by default include a pulldown resistor (25-kΩ typ) that is automatically enabled when the GPIO is not in an output mode. When this bit is set, the pulldown resistor will also be disabled when the GPIO pin is in an input only mode.1: Disable GPIO pull-down resistor0: Enable GPIO pull-down resistor 2 GPIO2_PD_DIS R/W 0x0 GPIO2 Pull-down Resistor Disable:The GPIO pins by default include a pulldown resistor (25-kΩ typ) that is automatically enabled when the GPIO is not in an output mode. When this bit is set, the pulldown resistor will also be disabled when the GPIO pin is in an input only mode.1: Disable GPIO pull-down resistor0: Enable GPIO pull-down resistor 1 GPIO1_PD_DIS R/W 0x0 GPIO1 Pull-down Resistor Disable:The GPIO pins by default include a pulldown resistor (25-kΩ typ) that is automatically enabled when the GPIO is not in an output mode. When this bit is set, the pulldown resistor will also be disabled when the GPIO pin is in an input only mode.1: Disable GPIO pull-down resistor0: Enable GPIO pull-down resistor 0 GPIO0_PD_DIS R/W 0x0 GPIO0 Pull-down Resistor Disable:The GPIO pins by default include a pulldown resistor (25-kΩ typ) that is automatically enabled when the GPIO is not in an output mode. When this bit is set, the pulldown resistor will also be disabled when the GPIO pin is in an input only mode.1: Disable GPIO pull-down resistor0: Enable GPIO pull-down resistor PORT_DEBUG Register (Address = 0xD0) [Reset = 0x00] PORT_DEBUG is shown in #GUID-20230614-SS0T-4RL9-H3GZ-MGHKVB6PT1NH/MAIN_MAIN_MAIN_PORT_DEBUG_TABLE_TABLE. Return to the Summary Table. RX port-specific register. The FPD-Link III Port Select register 0x4C configures which unique Rx port registers can be accessed by I2C read and write commands. PORT_DEBUG Register Field Descriptions Bit Field Type Reset Description 7 RESERVED R 0x0 Reserved 6 RESERVED R 0x0 Reserved 5 SER_BIST_ACT R 0x0 Serializer BIST activeThis register indicates the Serializer is in BIST mode. If the Deserializer is not in BIST mode, this could indicate an error condition. 4:2 RESERVED R 0x0 Reserved 1 FORCE_BC_ERRORS R/W 0x0 This bit indroduces continuous errors into Back channel frame. 0 FORCE_1_BC_ERROR RH/W1S 0x0 This bit indroduces one error into Back channel frame.Self clearing bit. AEQ_CTL2 Register (Address = 0xD2) [Reset = 0x94] AEQ_CTL2 is shown in #GUID-20230614-SS0T-4RL9-H3GZ-MGHKVB6PT1NH/MAIN_MAIN_MAIN_AEQ_CTL2_TABLE_TABLE. Return to the Summary Table. RX port-specific register. The FPD-Link III Port Select register 0x4C configures which unique Rx port registers can be accessed by I2C read and write commands. AEQ_CTL2 Register Field Descriptions Bit Field Type Reset Description 7:5 ADAPTIVE_EQ_RELOCK_TIME R/W 0x4 Time to wait for lock before incrementing the EQ to next setting000: 164 us001: 328 us010: 655 us011: 1.31 ms100: 2.62 ms101: 5.24 ms110: 10.5ms111: 21.0 ms 4 AEQ_1ST_LOCK_MODE R/W 0x1 AEQ First Lock ModeThis register bit controls the Adaptive Equalizer algorithm operation at initial Receiver Lock.0: Initial AEQ lock may occur at any value1: Initial Receiver lock will restart AEQ at 0, providing a more deterministic initial AEQ value 3 AEQ_RESTART RH/W1S 0x0 Set high to restart AEQ adaptation from initial value. This bit is self clearing. Adaption is restarted. 2 SET_AEQ_FLOOR R/W 0x1 AEQ adaptation starts from a pre-set floor value rather than from zero - good in long cable situations 1:0 RESERVED R 0x0 Reserved AEQ_STATUS Register (Address = 0xD3) [Reset = 0x00] AEQ_STATUS is shown in #GUID-20230614-SS0T-4RL9-H3GZ-MGHKVB6PT1NH/MAIN_MAIN_MAIN_AEQ_STATUS_TABLE_TABLE. Return to the Summary Table. RX port-specific register. The FPD-Link III Port Select register 0x4C configures which unique Rx port registers can be accessed by I2C read and write commands. AEQ_STATUS Register Field Descriptions Bit Field Type Reset Description 7:6 RESERVED R 0x0 Reserved 5:3 EQ_STATUS_2 R 0x0 Adaptive EQ Status 2 2:0 EQ_STATUS_1 R 0x0 Adaptive EQ Status 1 ADAPTIVE_EQ_BYPASS Register (Address = 0xD4) [Reset = 0x60] ADAPTIVE_EQ_BYPASS is shown in #GUID-20230614-SS0T-4RL9-H3GZ-MGHKVB6PT1NH/MAIN_MAIN_MAIN_ADAPTIVE_EQ_BYPASS_TABLE_TABLE. Return to the Summary Table. RX port-specific register. The FPD-Link III Port Select register 0x4C configures which unique Rx port registers can be accessed by I2C read and write commands. ADAPTIVE_EQ_BYPASS Register Field Descriptions Bit Field Type Reset Description 7:5 EQ_STAGE_1_SELECT_VALUE R/W 0x3 EQ select value[5:3] - Used if adaptive EQ is bypassed. 4 AEQ_LOCK_MODE R/W 0x0 Adaptive Equalizer lock modeWhen set to a 1, Receiver Lock status requires the Adaptive Equalizer to complete adaption.When set to a 0, Receiver Lock is based only on the Lock circuit itself. AEQ may not have stabilized. 3:1 EQ_STAGE_2_SELECT_VALUE R/W 0x0 EQ select value [2:0] - Used if adaptive EQ is bypassed. 0 ADAPTIVE_EQ_BYPASS R/W 0x0 1: Disable adaptive EQ0: Enable adaptive EQ AEQ_MIN_MAX Register (Address = 0xD5) [Reset = 0xF2] AEQ_MIN_MAX is shown in #GUID-20230614-SS0T-4RL9-H3GZ-MGHKVB6PT1NH/MAIN_MAIN_MAIN_AEQ_MIN_MAX_TABLE_TABLE. Return to the Summary Table. RX port-specific register. The FPD-Link III Port Select register 0x4C configures which unique Rx port registers can be accessed by I2C read and write commands. AEQ_MIN_MAX Register Field Descriptions Bit Field Type Reset Description 7:4 AEQ_MAX R/W 0xF Adaptive Equalizer Maximum valueThis register sets the maximum value for the Adaptive EQ algorithm. 3:0 ADAPTIVE_EQ_FLOOR_VALUE R/W 0x2 When AEQ floor is enabled by register 0xD2[2] the starting setting is given by this register. SFILTER_STS_0 Register (Address = 0xD6) [Reset = 0x00] SFILTER_STS_0 is shown in #GUID-20230614-SS0T-4RL9-H3GZ-MGHKVB6PT1NH/MAIN_MAIN_MAIN_SFILTER_STS_0_TABLE_TABLE. Return to the Summary Table. RX port-specific register. The FPD-Link III Port Select register 0x4C configures which unique Rx port registers can be accessed by I2C read and write commands. SFILTER_STS_0 Register Field Descriptions Bit Field Type Reset Description 7 SFILTER_MAXED RC 0x0 SFILTER has reached limitWhen set, the adaptive control of the SFILTER has reached the maximum limit and the algorithm is unable to further adapt. This register is cleared on read. 6 SFILTER_STABLE R 0x0 Indicates SFILTER setting is stableThis register bit value is latched low. Read to clear for current status. 5:0 SFILTER_CDLY R 0x0 SFITLER Clock DelayCurrent value of clock delay control to SFILTER circuit SFILTER_STS_1 Register (Address = 0xD7) [Reset = 0x00] SFILTER_STS_1 is shown in #GUID-20230614-SS0T-4RL9-H3GZ-MGHKVB6PT1NH/MAIN_MAIN_MAIN_SFILTER_STS_1_TABLE_TABLE. Return to the Summary Table. RX port-specific register. The FPD-Link III Port Select register 0x4C configures which unique Rx port registers can be accessed by I2C read and write commands. SFILTER_STS_1 Register Field Descriptions Bit Field Type Reset Description 7 RESERVED R 0x0 Reserved 6 SFILTER_ERROR RC 0x0 SFILTER measurement error detectIf this bit is set, one or more measurements since the last read reported invalid results. This register is cleared on read. 5:0 SFILTER_DDLY R 0x0 SFITLER Data DelayCurrent value of data delay control to SFILTER circuit (The readoutmay vary depending on device status). PORT_ICR_HI Register (Address = 0xD8) [Reset = 0x00] PORT_ICR_HI is shown in #GUID-20230614-SS0T-4RL9-H3GZ-MGHKVB6PT1NH/MAIN_MAIN_MAIN_PORT_ICR_HI_TABLE_TABLE. Return to the Summary Table. RX port-specific register. The FPD-Link III Port Select register 0x4C configures which unique Rx port registers can be accessed by I2C read and write commands. PORT_ICR_HI Register Field Descriptions Bit Field Type Reset Description 7:3 RESERVED R 0x0 Reserved 2 IE_FPD3_ENC_ERR R/W 0x0 Interrupt on FPD-Link III Receiver Encoding ErrorWhen enabled, an interrupt is generated on detection of an encoding error on the FPD-Link III interface for the receive port as reported in the FPD3_ENC_ERROR bit in the RX_PORT_STS2 register 1 IE_BCC_SEQ_ERR R/W 0x0 Interrupt on BCC SEQ Sequence Error When enabled, an interrupt is generated if a Sequence Error is detected for the Bi-directional Control Channel forward channel receiver as reported in the BCC_SEQ_ERROR bit in the RX_PORT_STS1 register. 0 IE_BCC_CRC_ERR R/W 0x0 Interrupt on BCC CRC error detectWhen enabled, an interrupt is generated if a CRC error is detected on a Bi-directional Control Channel frame received over the FPD-Link III forward channel as reported in the BCC_CRC_ERROR bit in the RX_PORT_STS1 register. PORT_ICR_LO Register (Address = 0xD9) [Reset = 0x00] PORT_ICR_LO is shown in #GUID-20230614-SS0T-4RL9-H3GZ-MGHKVB6PT1NH/MAIN_MAIN_MAIN_PORT_ICR_LO_TABLE_TABLE. Return to the Summary Table. RX port-specific register. The FPD-Link III Port Select register 0x4C configures which unique Rx port registers can be accessed by I2C read and write commands. PORT_ICR_LO Register Field Descriptions Bit Field Type Reset Description 7 RESERVED R 0x0 Reserved 6 IE_LINE_LEN_CHG R/W 0x0 Interrupt on Video Line lengthWhen enabled, an interrupt is generated if the length of the video line changes. Status is reported in the LINE_LEN_CHG bit in the RX_PORT_STS2 register. 5 IE_LINE_CNT_CHG R/W 0x0 Interrupt on Video Line countWhen enabled, an interrupt is generated if the number of video lines per frame changes. Status is reported in the LINE_CNT_CHG bit in the RX_PORT_STS2 register. 4 IE_BUFFER_ERR R/W 0x0 Interrupt on Receiver Buffer ErrorWhen enabled, an interrupt is generated if the Receive Buffer overflow is detected as reported in the BUFFER_ERROR bit in the RX_PORT_STS2 register. 3 RESERVED R 0x0 Reserved 2 IE_FPD3_PAR_ERR R/W 0x0 Interrupt on FPD-Link III Receiver Parity ErrorWhen enabled, an interrupt is generated on detection of parity errors on the FPD-Link III interface for the receive port. Parity error status is reported in the PARITY_ERROR bit in the RX_PORT_STS1 register. 1 IE_PORT_PASS R/W 0x0 Interrupt on change in Port PASS statusWhen enabled, an interrupt is generated on a change in receiver port valid status as reported in the PORT_PASS bit in the PORT_STS1 register. 0 IE_LOCK_STS R/W 0x0 Interrupt on change in Lock StatusWhen enabled, an interrupt is generated on a change in lock status.Status is reported in the LOCK_STS_CHG bit in the RX_PORT_STS1 register. PORT_ISR_HI Register (Address = 0xDA) [Reset = 0x00] PORT_ISR_HI is shown in #GUID-20230614-SS0T-4RL9-H3GZ-MGHKVB6PT1NH/MAIN_MAIN_MAIN_PORT_ISR_HI_TABLE_TABLE. Return to the Summary Table. RX port-specific register. The FPD-Link III Port Select register 0x4C configures which unique Rx port registers can be accessed by I2C read and write commands. PORT_ISR_HI Register Field Descriptions Bit Field Type Reset Description 7:3 RESERVED R 0x0 Reserved 2 IS_FPD3_ENC_ERR R 0x0 FPD-Link III Receiver Encode Error Interrupt StatusAn encoding error on the FPD-Link III interface for the receive port has been detected. Status is reported in the FPD3_ENC_ERROR bit in the RX_PORT_STS2 register.This interrupt condition is cleared by reading the RX_PORT_STS2 register. 1 IS_BCC_SEQ_ERR R 0x0 BCC CRC Sequence Error Interrupt StatusA Sequence Error has been detected for the Bi-directional Control Channel forward channel receiver. Status is reported in the BCC_SEQ_ERROR bit in the RX_PORT_STS1 register. This interrupt condition is cleared by reading the RX_PORT_STS1 register. 0 IS_BCC_CRC_ERR R 0x0 BCC CRC error detect Interrupt StatusA CRC error has been detected on a Bi-directional Control Channel frame received over the FPD-Link III forward channel. Status is reported in the BCC_CRC_ERROR bit in the RX_PORT_STS1 register.This interrupt condition is cleared by reading the RX_PORT_STS1 register. PORT_ISR_LO Register (Address = 0xDB) [Reset = 0x00] PORT_ISR_LO is shown in #GUID-20230614-SS0T-4RL9-H3GZ-MGHKVB6PT1NH/MAIN_MAIN_MAIN_PORT_ISR_LO_TABLE_TABLE. Return to the Summary Table. RX port-specific register. The FPD-Link III Port Select register 0x4C configures which unique Rx port registers can be accessed by I2C read and write commands. PORT_ISR_LO Register Field Descriptions Bit Field Type Reset Description 7 RESERVED R 0x0 Reserved 6 IS_LINE_LEN_CHG R 0x0 Video Line Length Interrupt StatusA change in video line length has been detected. Status is reported in the LINE_LEN_CHG bit in the RX_PORT_STS2 register.This interrupt condition is cleared by reading the RX_PORT_STS2 register. 5 IS_LINE_CNT_CHG R 0x0 Video Line Count Interrupt StatusA change in number of video lines per frame has been detected. Status is reported in the LINE_CNT_CHG bit in the RX_PORT_STS2 register.This interrupt condition is cleared by reading the RX_PORT_STS2 register. 4 IS_BUFFER_ERR R 0x0 Receiver Buffer Error Interrupt StatusA Receive Buffer overflow has been detected as reported in the BUFFER_ERROR bit in the RX_PORT_STS2 register. This interrupt condition is cleared by reading the RX_PORT_STS2 register. 3 RESERVED R 0x0 Reserved 2 IS_FPD3_PAR_ERR R 0x0 FPD-Link III Receiver Parity Error Interrupt StatusA parity error on the FPD-Link III interface for the receive port has been detected. Parity error status is reported in the PARITY_ERROR bit in the RX_PORT_STS1 register.This interrupt condition is cleared by reading the RX_PORT_STS1 register. 1 IS_PORT_PASS R 0x0 Port Valid Interrupt StatusA change in receiver port valid status as reported in the PORT_PASS bit in the PORT_STS1 register. This interrupt condition is cleared by reading the RX_PORT_STS1 register. 0 IS_LOCK_STS R 0x0 Lock Interrupt StatusA change in lock status has been detected. Status is reported in the LOCK_STS_CHG bit in the RX_PORT_STS1 register.This interrupt condition is cleared by reading the RX_PORT_STS1 register. FC_GPIO_STS Register (Address = 0xDC) [Reset = 0x00] FC_GPIO_STS is shown in #GUID-20230614-SS0T-4RL9-H3GZ-MGHKVB6PT1NH/MAIN_MAIN_MAIN_FC_GPIO_STS_TABLE_TABLE. Return to the Summary Table. RX port-specific register. The FPD-Link III Port Select register 0x4C configures which unique Rx port registers can be accessed by I2C read and write commands. FC_GPIO_STS Register Field Descriptions Bit Field Type Reset Description 7 GPIO3_INT_STS RC 0x0 GPIO3 Interrupt StatusThis bit indicates an interrupt condition has been met for GPIO3. This bit is cleared on read. 6 GPIO2_INT_STS RC 0x0 GPIO2 Interrupt StatusThis bit indicates an interrupt condition has been met for GPIO2. This bit is cleared on read. 5 GPIO1_INT_STS RC 0x0 GPIO1 Interrupt StatusThis bit indicates an interrupt condition has been met for GPIO1. This bit is cleared on read. 4 GPIO0_INT_STS RC 0x0 GPIO0 Interrupt StatusThis bit indicates an interrupt condition has been met for GPIO0. This bit is cleared on read. 3 FC_GPIO3_STS R 0x0 Forward Channel GPIO3 StatusThis bit indicates the current value for forward channel GPIO3. 2 FC_GPIO2_STS R 0x0 Forward Channel GPIO2 StatusThis bit indicates the current value for forward channel GPIO2. 1 FC_GPIO1_STS R 0x0 Forward Channel GPIO1 StatusThis bit indicates the current value for forward channel GPIO1. 0 FC_GPIO0_STS R 0x0 Forward Channel GPIO0 StatusThis bit indicates the current value for forward channel GPIO0. FC_GPIO_ICR Register (Address = 0xDD) [Reset = 0x00] FC_GPIO_ICR is shown in #GUID-20230614-SS0T-4RL9-H3GZ-MGHKVB6PT1NH/MAIN_MAIN_MAIN_FC_GPIO_ICR_TABLE_TABLE. Return to the Summary Table. RX port-specific register. The FPD-Link III Port Select register 0x4C configures which unique Rx port registers can be accessed by I2C read and write commands. FC_GPIO_ICR Register Field Descriptions Bit Field Type Reset Description 7 GPIO3_FALL_IE W 0x0 GPIO3 Fall Interrupt EnableIf this bit is set, an interrupt will be generated based on detection of a falling edge on GPIO3. 6 GPIO3_RISE_IE W 0x0 GPIO3 Rise Interrupt EnableIf this bit is set, an interrupt will be generated based on detection of a rising edge on GPIO3. 5 GPIO2_FALL_IE W 0x0 GPIO2 Fall Interrupt EnableIf this bit is set, an interrupt will be generated based on detection of a falling edge on GPIO2. 4 GPIO2_RISE_IE W 0x0 GPIO2 Rise Interrupt EnableIf this bit is set, an interrupt will be generated based on detection of a rising edge on GPIO2. 3 GPIO1_FALL_IE W 0x0 GPIO1 Fall Interrupt EnableIf this bit is set, an interrupt will be generated based on detection of a falling edge on GPIO1. 2 GPIO1_RISE_IE W 0x0 GPIO1 Rise Interrupt EnableIf this bit is set, an interrupt will be generated based on detection of a rising edge on GPIO1. 1 GPIO0_FALL_IE W 0x0 GPIO0 Fall Interrupt EnableIf this bit is set, an interrupt will be generated based on detection of a falling edge on GPIO0. 0 GPIO0_RISE_IE W 0x0 GPIO0 Rise Interrupt EnableIf this bit is set, an interrupt will be generated based on detection of a rising edge on GPIO0. SEN_INT_RISE_STS Register (Address = 0xDE) [Reset = 0x00] SEN_INT_RISE_STS is shown in #GUID-20230614-SS0T-4RL9-H3GZ-MGHKVB6PT1NH/MAIN_MAIN_MAIN_SEN_INT_RISE_STS_TABLE_TABLE. Return to the Summary Table. RX port-specific register. The FPD-Link III Port Select register 0x4C configures which unique Rx port registers can be accessed by I2C read and write commands. SEN_INT_RISE_STS Register Field Descriptions Bit Field Type Reset Description 7:0 SEN_INT_RISE RC 0x0 Sensor Interrupt Rise StatusThis register provides the interrupt status for rising edge transitions on the bits in SENSOR_STS_0. If a mask bit is set in the SEN_INT_RISE_MASK register, a rising edge transition on the corresponding SENSOR_STS_0 bit will generate an interrupt that will be latched in this register. SEN_INT_FALL_STS Register (Address = 0xDF) [Reset = 0x00] SEN_INT_FALL_STS is shown in #GUID-20230614-SS0T-4RL9-H3GZ-MGHKVB6PT1NH/MAIN_MAIN_MAIN_SEN_INT_FALL_STS_TABLE_TABLE. Return to the Summary Table. RX port-specific register. The FPD-Link III Port Select register 0x4C configures which unique Rx port registers can be accessed by I2C read and write commands. SEN_INT_FALL_STS Register Field Descriptions Bit Field Type Reset Description 7:0 SEN_INT_FALL RC 0x0 Sensor Interrupt Fall StatusThis register provides the interrupt status for falling edge transitions on the bits in SENSOR_STS_0. If a mask bit is set in the SEN_INT_FALL_MASK register, a falling edge transition on the corresponding SENSOR_STS_0 bit will generate an interrupt that will be latched in this register. FPD3_RX_ID0 Register (Address = 0xF0) [Reset = 0x5F] FPD3_RX_ID0 is shown in #GUID-20230614-SS0T-4RL9-H3GZ-MGHKVB6PT1NH/MAIN_MAIN_MAIN_FPD3_RX_ID0_TABLE_TABLE. Return to the Summary Table. FPD3_RX_ID0 Register Field Descriptions Bit Field Type Reset Description 7:0 FPD3_RX_ID0 R 0x5F FPD3_RX_ID0: First byte ID code: '_ ' FPD3_RX_ID1 Register (Address = 0xF1) [Reset = 0x55] FPD3_RX_ID1 is shown in #GUID-20230614-SS0T-4RL9-H3GZ-MGHKVB6PT1NH/MAIN_MAIN_MAIN_FPD3_RX_ID1_TABLE_TABLE. Return to the Summary Table. FPD3_RX_ID1 Register Field Descriptions Bit Field Type Reset Description 7:0 FPD3_RX_ID1 R 0x55 FPD3_RX_ID1: 2nd byte of ID code: 'U ' FPD3_RX_ID2 Register (Address = 0xF2) [Reset = 0x42] FPD3_RX_ID2 is shown in #GUID-20230614-SS0T-4RL9-H3GZ-MGHKVB6PT1NH/MAIN_MAIN_MAIN_FPD3_RX_ID2_TABLE_TABLE. Return to the Summary Table. FPD3_RX_ID2 Register Field Descriptions Bit Field Type Reset Description 7:0 FPD3_RX_ID2 R 0x42 FPD3_RX_ID2: 3rd byte of ID code: 'B ' FPD3_RX_ID3 Register (Address = 0xF3) [Reset = 0x39] FPD3_RX_ID3 is shown in #GUID-20230614-SS0T-4RL9-H3GZ-MGHKVB6PT1NH/MAIN_MAIN_MAIN_FPD3_RX_ID3_TABLE_TABLE. Return to the Summary Table. FPD3_RX_ID3 Register Field Descriptions Bit Field Type Reset Description 7:0 FPD3_RX_ID3 R 0x39 FPD3_RX_ID3: 4th byte of ID code: '9 ' FPD3_RX_ID4 Register (Address = 0xF4) [Reset = 0x36] FPD3_RX_ID4 is shown in #GUID-20230614-SS0T-4RL9-H3GZ-MGHKVB6PT1NH/MAIN_MAIN_MAIN_FPD3_RX_ID4_TABLE_TABLE. Return to the Summary Table. FPD3_RX_ID4 Register Field Descriptions Bit Field Type Reset Description 7:0 FPD3_RX_ID4 R 0x36 FPD3_RX_ID4: 5th byte of ID code: '6' FPD3_RX_ID5 Register (Address = 0xF5) [Reset = 0x30] FPD3_RX_ID5 is shown in #GUID-20230614-SS0T-4RL9-H3GZ-MGHKVB6PT1NH/MAIN_MAIN_MAIN_FPD3_RX_ID5_TABLE_TABLE. Return to the Summary Table. FPD3_RX_ID5 Register Field Descriptions Bit Field Type Reset Description 7:0 FPD3_RX_ID5 R 0x30 FPD3_RX_ID5: 6th byte of ID code: '0' I2C_RX0_ID Register (Address = 0xF8) [Reset = 0x00] I2C_RX0_ID is shown in #GUID-20230614-SS0T-4RL9-H3GZ-MGHKVB6PT1NH/MAIN_MAIN_MAIN_I2C_RX0_ID_TABLE_TABLE. Return to the Summary Table. As an alternative to paging to access FPD-Link III receive port 0 registers, a separate I2C address may be enabled to allow direct access to the port 0 specific registers. The I2C_RX_0_ID register provides a simpler method of accessing device registers specifically for port 0 without having to use the paging function to select the register page. Using this address also allows access to all shared registers. I2C_RX0_ID Register Field Descriptions Bit Field Type Reset Description 7:1 RX_PORT0_ID R/W 0x0 7-bit Receive Port 0 I2C IDConfigures the decoder for detecting transactions designated for Receiver port 0 registers. This provides a simpler method of accessing device registers specifically for port 0 without having to use the paging function to select the register page. A value of 0 in this field disables the Port0 decoder. 0 RESERVED R 0x0 Reserved I2C_RX1_ID Register (Address = 0xF9) [Reset = 0x00] I2C_RX1_ID is shown in #GUID-20230614-SS0T-4RL9-H3GZ-MGHKVB6PT1NH/MAIN_MAIN_MAIN_I2C_RX1_ID_TABLE_TABLE. Return to the Summary Table. As an alternative to paging to access FPD-Link III receive port 1 registers, a separate I2C address may be enabled to allow direct access to the port 1 specific registers. The I2C_RX_1_ID register provides a simpler method of accessing device registers specifically for port 1 without having to use the paging function to select the register page. Using this address also allows access to all shared registers. I2C_RX1_ID Register Field Descriptions Bit Field Type Reset Description 7:1 RX_PORT1_ID R/W 0x0 7-bit Receive Port 1 I2C IDConfigures the decoder for detecting transactions designated for Receiver port 1 registers. This provides a simpler method of accessing device registers specifically for port 1 without having to use the paging function to select the register page. A value of 0 in this field disables the Port1 decoder. 0 RESERVED R 0x0 Reserved I2C_RX2_ID Register (Address = 0xFA) [Reset = 0x00] I2C_RX2_ID is shown in #GUID-20230614-SS0T-4RL9-H3GZ-MGHKVB6PT1NH/MAIN_MAIN_MAIN_I2C_RX2_ID_TABLE_TABLE. Return to the Summary Table. As an alternative to paging to access FPD-Link III receive port 2 registers, a separate I2C address may be enabled to allow direct access to the port 2 specific registers. The I2C_RX_2_ID register provides a simpler method of accessing device registers specifically for port 2 without having to use the paging function to select the register page. Using this address also allows access to all shared registers. I2C_RX2_ID Register Field Descriptions Bit Field Type Reset Description 7:1 RX_PORT2_ID R/W 0x0 7-bit Receive Port 2 I2C IDConfigures the decoder for detecting transactions designated for Receiver port 2 registers. This provides a simpler method of accessing device registers specifically for port 2 without having to use the paging function to select the register page. A value of 0 in this field disables the Port2 decoder. 0 RESERVED R 0x0 Reserved I2C_RX3_ID Register (Address = 0xFB) [Reset = 0x00] I2C_RX3_ID is shown in #GUID-20230614-SS0T-4RL9-H3GZ-MGHKVB6PT1NH/MAIN_MAIN_MAIN_I2C_RX3_ID_TABLE_TABLE. Return to the Summary Table. As an alternative to paging to access FPD-Link III receive port 3 registers, a separate I2C address may be enabled to allow direct access to the port 3 specific registers. The I2C_RX_3_ID register provides a simpler method of accessing device registers specifically for port 3 without having to use the paging function to select the register page. Using this address also allows access to all shared registers. I2C_RX3_ID Register Field Descriptions Bit Field Type Reset Description 7:1 RX_PORT3_ID R/W 0x0 7-bit Receive Port 3 I2C IDConfigures the decoder for detecting transactions designated for Receiver port 3 registers. This provides a simpler method of accessing device registers specifically for port 3 without having to use the paging function to select the register page. A value of 0 in this field disables the Port3 decoder. 0 RESERVED R 0x0 Reserved Indirect Access Registers Several functional blocks include register sets contained in the Indirect Access map (Indirect Register Map Description); i.e. Pattern Generator, CSI-2 timing, and Analog controls. Register access is provided via an indirect access mechanism through the Indirect Access registers (IND_ACC_CTL, IND_ACC_ADDR, and IND_ACC_DATA). These registers are located at offsets 0xB0-0xB2 in the main register space. The indirect address mechanism involves setting the control register to select the desired block, setting the register offset address, and reading or writing the data register. In addition, an auto-increment function is provided in the control register to automatically increment the offset address following each read or write of the data register. For writes, the process is as follows: Write to the IND_ACC_CTL register to select the desired register block Write to the IND_ACC_ADDR register to set the register offset Write the data value to the IND_ACC_DATA register If auto-increment is set in the IND_ACC_CTL register, repeating step 3 will write additional data bytes to subsequent register offset locations For reads, the process is as follows: Write to the IND_ACC_CTL register to select the desired register block Write to the IND_ACC_ADDR register to set the register offset Read from the IND_ACC_DATA register If auto-increment is set in the IND_ACC_CTL register, repeating step 3 will read additional data bytes from subsequent register offset locations. PATGEN_And_CSI-2 Registers #GUID-20230816-SS0T-ZHW7-QLC0-M9TWGQD9HKQD/PATGEN_AND_CSI-2_PATGEN_AND_CSI-2_TABLE_1_TABLE lists the memory-mapped registers for the PATGEN_And_CSI-2 registers. All register offset addresses not listed in #GUID-20230816-SS0T-ZHW7-QLC0-M9TWGQD9HKQD/PATGEN_AND_CSI-2_PATGEN_AND_CSI-2_TABLE_1_TABLE should be considered as reserved locations and the register contents should not be modified. PATGEN_AND_CSI-2 Registers Address Acronym Register Name Section 0x1 PGEN_CTL PGEN_CTL Go 0x2 PGEN_CFG PGEN_CFG Go 0x3 PGEN_CSI_DI PGEN_CSI_DI Go 0x4 PGEN_LINE_SIZE1 PGEN_LINE_SIZE1 Go 0x5 PGEN_LINE_SIZE0 PGEN_LINE_SIZE0 Go 0x6 PGEN_BAR_SIZE1 PGEN_BAR_SIZE1 Go 0x7 PGEN_BAR_SIZE0 PGEN_BAR_SIZE0 Go 0x8 PGEN_ACT_LPF1 PGEN_ACT_LPF1 Go 0x9 PGEN_ACT_LPF0 PGEN_ACT_LPF0 Go 0xA PGEN_TOT_LPF1 PGEN_TOT_LPF1 Go 0xB PGEN_TOT_LPF0 PGEN_TOT_LPF0 Go 0xC PGEN_LINE_PD1 PGEN_LINE_PD1 Go 0xD PGEN_LINE_PD0 PGEN_LINE_PD0 Go 0xE PGEN_VBP PGEN_VBP Go 0xF PGEN_VFP PGEN_VFP Go 0x10 PGEN_COLOR0 PGEN_COLOR0 Go 0x11 PGEN_COLOR1 PGEN_COLOR1 Go 0x12 PGEN_COLOR2 PGEN_COLOR2 Go 0x13 PGEN_COLOR3 PGEN_COLOR3 Go 0x14 PGEN_COLOR4 PGEN_COLOR4 Go 0x15 PGEN_COLOR5 PGEN_COLOR5 Go 0x16 PGEN_COLOR6 PGEN_COLOR6 Go 0x17 PGEN_COLOR7 PGEN_COLOR7 Go 0x18 PGEN_COLOR8 PGEN_COLOR8 Go 0x19 PGEN_COLOR9 PGEN_COLOR9 Go 0x1A PGEN_COLOR10 PGEN_COLOR10 Go 0x1B PGEN_COLOR11 PGEN_COLOR11 Go 0x1C PGEN_COLOR12 PGEN_COLOR12 Go 0x1D PGEN_COLOR13 PGEN_COLOR13 Go 0x1E PGEN_COLOR14 PGEN_COLOR14 Go 0x40 CSI0_TCK_PREP CSI0_TCK_PREP Go 0x41 CSI0_TCK_ZERO CSI0_TCK_ZERO Go 0x42 CSI0_TCK_TRAIL CSI0_TCK_TRAIL Go 0x43 CSI0_TCK_POST CSI0_TCK_POST Go 0x44 CSI0_THS_PREP CSI0_THS_PREP Go 0x45 CSI0_THS_ZERO CSI0_THS_ZERO Go 0x46 CSI0_THS_TRAIL CSI0_THS_TRAIL Go 0x47 CSI0_THS_EXIT CSI0_THS_EXIT Go 0x48 CSI0_TPLX CSI0_TPLX Go 0x60 CSI1_TCK_PREP CSI1_TCK_PREP Go 0x61 CSI1_TCK_ZERO CSI1_TCK_ZERO Go 0x62 CSI1_TCK_TRAIL CSI1_TCK_TRAIL Go 0x63 CSI1_TCK_POST CSI1_TCK_POST Go 0x64 CSI1_THS_PREP CSI1_THS_PREP Go 0x65 CSI1_THS_ZERO CSI1_THS_ZERO Go 0x66 CSI1_THS_TRAIL CSI1_THS_TRAIL Go 0x67 CSI1_THS_EXIT CSI1_THS_EXIT Go 0x68 CSI1_TPLX CSI1_TPLX Go Complex bit access types are encoded to fit into small table cells. #GUID-20230816-SS0T-ZHW7-QLC0-M9TWGQD9HKQD/PATGEN_AND_CSI-2_PATGEN_AND_CSI-2_LEGEND_TABLE shows the codes that are used for access types in this section. PATGEN_And_CSI-2 Access Type Codes Access Type Code Description Read Type R R Read Write Type W W Write Reset or Default Value -n Value after reset or the default value PGEN_CTL Register (Address = 0x1) [Reset = 0x00] PGEN_CTL is shown in #GUID-20230816-SS0T-ZHW7-QLC0-M9TWGQD9HKQD/PATGEN_AND_CSI-2_PATGEN_AND_CSI-2_PATGEN_AND_CSI-2_PGEN_CTL_TABLE_TABLE. Return to the Summary Table. PGEN_CTL Register Field Descriptions Bit Field Type Reset Description 7:1 RESERVED R 0x0 Reserved 0 PGEN_ENABLE R/W 0x0 Pattern Generator Enable1: Enable Pattern Generator0: Disable Pattern Generator PGEN_CFG Register (Address = 0x2) [Reset = 0x33] PGEN_CFG is shown in #GUID-20230816-SS0T-ZHW7-QLC0-M9TWGQD9HKQD/PATGEN_AND_CSI-2_PATGEN_AND_CSI-2_PATGEN_AND_CSI-2_PGEN_CFG_TABLE_TABLE. Return to the Summary Table. PGEN_CFG Register Field Descriptions Bit Field Type Reset Description 7 PGEN_FIXED_EN R/W 0x0 Fixed Pattern EnableSetting this bit enables Fixed Color Patterns.0: Send Color Bar Pattern1: Send Fixed Color Pattern 6 RESERVED R 0x0 Reserved 5:4 NUM_CBARS R/W 0x3 Number of Color Bars00: 1 Color Bar01: 2 Color Bars10: 4 Color Bars11: 8 Color Bars 3:0 BLOCK_SIZE R/W 0x3 Block Size.For Fixed Color Patterns, this field controls the size of the fixed color field in bytes. Allowed values are 1 to 15. PGEN_CSI_DI Register (Address = 0x3) [Reset = 0x24] PGEN_CSI_DI is shown in #GUID-20230816-SS0T-ZHW7-QLC0-M9TWGQD9HKQD/PATGEN_AND_CSI-2_PATGEN_AND_CSI-2_PATGEN_AND_CSI-2_PGEN_CSI_DI_TABLE_TABLE. Return to the Summary Table. PGEN_CSI_DI Register Field Descriptions Bit Field Type Reset Description 7:6 PGEN_CSI_VC R/W 0x0 CSI-2 Virtual Channel IdentifierThis field controls the value sent in the CSI-2 packet for the Virtual Channel Identifier 5:0 PGEN_CSI_DT R/W 0x24 CSI-2 Data TypeThis field controls the value sent in the CSI-2 packet for the Data Type. The default value (0x24) indicates RGB888. PGEN_LINE_SIZE1 Register (Address = 0x4) [Reset = 0x07] PGEN_LINE_SIZE1 is shown in #GUID-20230816-SS0T-ZHW7-QLC0-M9TWGQD9HKQD/PATGEN_AND_CSI-2_PATGEN_AND_CSI-2_PATGEN_AND_CSI-2_PGEN_LINE_SIZE1_TABLE_TABLE. Return to the Summary Table. PGEN_LINE_SIZE1 Register Field Descriptions Bit Field Type Reset Description 7:0 PGEN_LINE_SIZE[15:8] R/W 0x7 Most significant byte of the Pattern Generator line size. This is the active line length in bytes. Default setting is for 1920 bytes for a 640 pixel line width. PGEN_LINE_SIZE0 Register (Address = 0x5) [Reset = 0x80] PGEN_LINE_SIZE0 is shown in #GUID-20230816-SS0T-ZHW7-QLC0-M9TWGQD9HKQD/PATGEN_AND_CSI-2_PATGEN_AND_CSI-2_PATGEN_AND_CSI-2_PGEN_LINE_SIZE0_TABLE_TABLE. Return to the Summary Table. PGEN_LINE_SIZE0 Register Field Descriptions Bit Field Type Reset Description 7:0 PGEN_LINE_SIZE[7:0] R/W 0x80 Least significant byte of the Pattern Generator line size. This is the active line length in bytes. Default setting is for 1920 bytes for a 640 pixel line width. PGEN_BAR_SIZE1 Register (Address = 0x6) [Reset = 0x00] PGEN_BAR_SIZE1 is shown in #GUID-20230816-SS0T-ZHW7-QLC0-M9TWGQD9HKQD/PATGEN_AND_CSI-2_PATGEN_AND_CSI-2_PATGEN_AND_CSI-2_PGEN_BAR_SIZE1_TABLE_TABLE. Return to the Summary Table. PGEN_BAR_SIZE1 Register Field Descriptions Bit Field Type Reset Description 7:0 PGEN_BAR_SIZE[15:8] R/W 0x0 Most significant byte of the Pattern Generator color bar size. This is the active length in bytes for the color bars. This value is used for all except the last color bar. The last color bar is determined by the remaining bytes as defined by the PGEN_LINE_SIZE value. PGEN_BAR_SIZE0 Register (Address = 0x7) [Reset = 0xF0] PGEN_BAR_SIZE0 is shown in #GUID-20230816-SS0T-ZHW7-QLC0-M9TWGQD9HKQD/PATGEN_AND_CSI-2_PATGEN_AND_CSI-2_PATGEN_AND_CSI-2_PGEN_BAR_SIZE0_TABLE_TABLE. Return to the Summary Table. PGEN_BAR_SIZE0 Register Field Descriptions Bit Field Type Reset Description 7:0 PGEN_BAR_SIZE[7:0] R/W 0xF0 Least significant byte of the Pattern Generator color bar size. This is the active length in bytes for the color bars. This value is used for all except the last color bar. The last color bar is determined by the remaining bytes as defined by the PGEN_LINE_SIZE value. PGEN_ACT_LPF1 Register (Address = 0x8) [Reset = 0x01] PGEN_ACT_LPF1 is shown in #GUID-20230816-SS0T-ZHW7-QLC0-M9TWGQD9HKQD/PATGEN_AND_CSI-2_PATGEN_AND_CSI-2_PATGEN_AND_CSI-2_PGEN_ACT_LPF1_TABLE_TABLE. Return to the Summary Table. PGEN_ACT_LPF1 Register Field Descriptions Bit Field Type Reset Description 7:0 PGEN_ACT_LPF[15:8] R/W 0x1 Active Lines Per FrameMost significant byte of the number of active lines per frame. Default setting is for 480 active lines per frame. PGEN_ACT_LPF0 Register (Address = 0x9) [Reset = 0xE0] PGEN_ACT_LPF0 is shown in #GUID-20230816-SS0T-ZHW7-QLC0-M9TWGQD9HKQD/PATGEN_AND_CSI-2_PATGEN_AND_CSI-2_PATGEN_AND_CSI-2_PGEN_ACT_LPF0_TABLE_TABLE. Return to the Summary Table. PGEN_ACT_LPF0 Register Field Descriptions Bit Field Type Reset Description 7:0 PGEN_ACT_LPF[7:0] R/W 0xE0 Active Lines Per FrameLeast significant byte of the number of active lines per frame. Default setting is for 480 active lines per frame. PGEN_TOT_LPF1 Register (Address = 0xA) [Reset = 0x02] PGEN_TOT_LPF1 is shown in #GUID-20230816-SS0T-ZHW7-QLC0-M9TWGQD9HKQD/PATGEN_AND_CSI-2_PATGEN_AND_CSI-2_PATGEN_AND_CSI-2_PGEN_TOT_LPF1_TABLE_TABLE. Return to the Summary Table. PGEN_TOT_LPF1 Register Field Descriptions Bit Field Type Reset Description 7:0 PGEN_TOT_LPF[15:8] R/W 0x2 Total Lines Per FrameMost significant byte of the number of total lines per frame including vertical blanking PGEN_TOT_LPF0 Register (Address = 0xB) [Reset = 0x0D] PGEN_TOT_LPF0 is shown in #GUID-20230816-SS0T-ZHW7-QLC0-M9TWGQD9HKQD/PATGEN_AND_CSI-2_PATGEN_AND_CSI-2_PATGEN_AND_CSI-2_PGEN_TOT_LPF0_TABLE_TABLE. Return to the Summary Table. PGEN_TOT_LPF0 Register Field Descriptions Bit Field Type Reset Description 7:0 PGEN_TOT_LPF[7:0] R/W 0xD Total Lines Per FrameLeast significant byte of the number of total lines per frame including vertical blanking PGEN_LINE_PD1 Register (Address = 0xC) [Reset = 0x0C] PGEN_LINE_PD1 is shown in #GUID-20230816-SS0T-ZHW7-QLC0-M9TWGQD9HKQD/PATGEN_AND_CSI-2_PATGEN_AND_CSI-2_PATGEN_AND_CSI-2_PGEN_LINE_PD1_TABLE_TABLE. Return to the Summary Table. PGEN_LINE_PD1 Register Field Descriptions Bit Field Type Reset Description 7:0 PGEN_LINE_PD[15:8] R/W 0xC Line PeriodMost significant byte of the line period.In 800 Mbps and 1.6 Gbps CSI-2 modes, units are 10 ns and the default setting for the line period registers sets a line period of 31.75 microseconds.In 1.2 Gbps CSI-2 mode, units are 13.33 ns and the default setting for the line period registers sets a line period of 42.33 microseconds.In 400 Mbps CSI-2 mode, units are 20 ns and the default setting for the line period registers sets a line period of 63.5 microseconds. PGEN_LINE_PD0 Register (Address = 0xD) [Reset = 0x67] PGEN_LINE_PD0 is shown in #GUID-20230816-SS0T-ZHW7-QLC0-M9TWGQD9HKQD/PATGEN_AND_CSI-2_PATGEN_AND_CSI-2_PATGEN_AND_CSI-2_PGEN_LINE_PD0_TABLE_TABLE. Return to the Summary Table. PGEN_LINE_PD0 Register Field Descriptions Bit Field Type Reset Description 7:0 PGEN_LINE_PD[7:0] R/W 0x67 Line PeriodLeast significant byte of the line period.In 800 Mbps and 1.6 Gbps CSI-2 modes, units are 10 ns and the default setting for the line period registers sets a line period of 31.75 microseconds.In 1.2 Gbps CSI-2 mode, units are 13.33 ns and the default setting for the line period registers sets a line period of 42.33 microseconds.In 400 Mbps CSI-2 mode, units are 20 ns and the default setting for the line period registers sets a line period of 63.5 microseconds. PGEN_VBP Register (Address = 0xE) [Reset = 0x21] PGEN_VBP is shown in #GUID-20230816-SS0T-ZHW7-QLC0-M9TWGQD9HKQD/PATGEN_AND_CSI-2_PATGEN_AND_CSI-2_PATGEN_AND_CSI-2_PGEN_VBP_TABLE_TABLE. Return to the Summary Table. PGEN_VBP Register Field Descriptions Bit Field Type Reset Description 7:0 PGEN_VBP R/W 0x21 Vertical Back PorchThis value provides the vertical back porch portion of the vertical blanking interval. This value provides the number of blank lines between the FrameStart packet and the first video data packet. PGEN_VFP Register (Address = 0xF) [Reset = 0x0A] PGEN_VFP is shown in #GUID-20230816-SS0T-ZHW7-QLC0-M9TWGQD9HKQD/PATGEN_AND_CSI-2_PATGEN_AND_CSI-2_PATGEN_AND_CSI-2_PGEN_VFP_TABLE_TABLE. Return to the Summary Table. PGEN_VFP Register Field Descriptions Bit Field Type Reset Description 7:0 PGEN_VFP R/W 0xA Vertical Front PorchThis value provides the vertical front porch portion of the vertical blanking interval. This value provides the number of blank lines between the last video line and the FrameEnd packet. PGEN_COLOR0 Register (Address = 0x10) [Reset = 0xAA] PGEN_COLOR0 is shown in #GUID-20230816-SS0T-ZHW7-QLC0-M9TWGQD9HKQD/PATGEN_AND_CSI-2_PATGEN_AND_CSI-2_PATGEN_AND_CSI-2_PGEN_COLOR0_TABLE_TABLE. Return to the Summary Table. PGEN_COLOR0 Register Field Descriptions Bit Field Type Reset Description 7:0 PGEN_COLOR0 R/W 0xAA Pattern Generator Color 0For Reference Color Bar Patterns, this register controls the byte data value sent during color bar 0. For Fixed Color Patterns, this register controls the first byte of the fixed color pattern. PGEN_COLOR1 Register (Address = 0x11) [Reset = 0x33] PGEN_COLOR1 is shown in #GUID-20230816-SS0T-ZHW7-QLC0-M9TWGQD9HKQD/PATGEN_AND_CSI-2_PATGEN_AND_CSI-2_PATGEN_AND_CSI-2_PGEN_COLOR1_TABLE_TABLE. Return to the Summary Table. PGEN_COLOR1 Register Field Descriptions Bit Field Type Reset Description 7:0 PGEN_COLOR1 R/W 0x33 Pattern Generator Color 1For Reference Color Bar Patterns, this register controls the byte data value sent during color bar 1. For Fixed Color Patterns, this register controls the second byte of the fixed color pattern. PGEN_COLOR2 Register (Address = 0x12) [Reset = 0xF0] PGEN_COLOR2 is shown in #GUID-20230816-SS0T-ZHW7-QLC0-M9TWGQD9HKQD/PATGEN_AND_CSI-2_PATGEN_AND_CSI-2_PATGEN_AND_CSI-2_PGEN_COLOR2_TABLE_TABLE. Return to the Summary Table. PGEN_COLOR2 Register Field Descriptions Bit Field Type Reset Description 7:0 PGEN_COLOR2 R/W 0xF0 Pattern Generator Color 2For Reference Color Bar Patterns, this register controls the byte data value sent during color bar 2. For Fixed Color Patterns, this register controls the third byte of the fixed color pattern. PGEN_COLOR3 Register (Address = 0x13) [Reset = 0x7F] PGEN_COLOR3 is shown in #GUID-20230816-SS0T-ZHW7-QLC0-M9TWGQD9HKQD/PATGEN_AND_CSI-2_PATGEN_AND_CSI-2_PATGEN_AND_CSI-2_PGEN_COLOR3_TABLE_TABLE. Return to the Summary Table. PGEN_COLOR3 Register Field Descriptions Bit Field Type Reset Description 7:0 PGEN_COLOR3 R/W 0x7F Pattern Generator Color 3For Reference Color Bar Patterns, this register controls the byte data value sent during color bar 3. For Fixed Color Patterns, this register controls the fourth byte of the fixed color pattern. PGEN_COLOR4 Register (Address = 0x14) [Reset = 0x55] PGEN_COLOR4 is shown in #GUID-20230816-SS0T-ZHW7-QLC0-M9TWGQD9HKQD/PATGEN_AND_CSI-2_PATGEN_AND_CSI-2_PATGEN_AND_CSI-2_PGEN_COLOR4_TABLE_TABLE. Return to the Summary Table. PGEN_COLOR4 Register Field Descriptions Bit Field Type Reset Description 7:0 PGEN_COLOR4 R/W 0x55 Pattern Generator Color 4For Reference Color Bar Patterns, this register controls the byte data value sent during color bar 4. For Fixed Color Patterns, this register controls the fifth byte of the fixed color pattern. PGEN_COLOR5 Register (Address = 0x15) [Reset = 0xCC] PGEN_COLOR5 is shown in #GUID-20230816-SS0T-ZHW7-QLC0-M9TWGQD9HKQD/PATGEN_AND_CSI-2_PATGEN_AND_CSI-2_PATGEN_AND_CSI-2_PGEN_COLOR5_TABLE_TABLE. Return to the Summary Table. PGEN_COLOR5 Register Field Descriptions Bit Field Type Reset Description 7:0 PGEN_COLOR5 R/W 0xCC Pattern Generator Color 5For Reference Color Bar Patterns, this register controls the byte data value sent during color bar 5. For Fixed Color Patterns, this register controls the sixth byte of the fixed color pattern. PGEN_COLOR6 Register (Address = 0x16) [Reset = 0x0F] PGEN_COLOR6 is shown in #GUID-20230816-SS0T-ZHW7-QLC0-M9TWGQD9HKQD/PATGEN_AND_CSI-2_PATGEN_AND_CSI-2_PATGEN_AND_CSI-2_PGEN_COLOR6_TABLE_TABLE. Return to the Summary Table. PGEN_COLOR6 Register Field Descriptions Bit Field Type Reset Description 7:0 PGEN_COLOR6 R/W 0xF Pattern Generator Color 6For Reference Color Bar Patterns, this register controls the byte data value sent during color bar 6. For Fixed Color Patterns, this register controls the seventh byte of the fixed color pattern. PGEN_COLOR7 Register (Address = 0x17) [Reset = 0x80] PGEN_COLOR7 is shown in #GUID-20230816-SS0T-ZHW7-QLC0-M9TWGQD9HKQD/PATGEN_AND_CSI-2_PATGEN_AND_CSI-2_PATGEN_AND_CSI-2_PGEN_COLOR7_TABLE_TABLE. Return to the Summary Table. PGEN_COLOR7 Register Field Descriptions Bit Field Type Reset Description 7:0 PGEN_COLOR7 R/W 0x80 Pattern Generator Color 7For Reference Color Bar Patterns, this register controls the byte data value sent during color bar 7. For Fixed Color Patterns, this register controls the eighth byte of the fixed color pattern. PGEN_COLOR8 Register (Address = 0x18) [Reset = 0x00] PGEN_COLOR8 is shown in #GUID-20230816-SS0T-ZHW7-QLC0-M9TWGQD9HKQD/PATGEN_AND_CSI-2_PATGEN_AND_CSI-2_PATGEN_AND_CSI-2_PGEN_COLOR8_TABLE_TABLE. Return to the Summary Table. PGEN_COLOR8 Register Field Descriptions Bit Field Type Reset Description 7:0 PGEN_COLOR8 R/W 0x0 Pattern Generator Color 8For Fixed Color Patterns, this register controls the ninth byte of the fixed color pattern. PGEN_COLOR9 Register (Address = 0x19) [Reset = 0x00] PGEN_COLOR9 is shown in #GUID-20230816-SS0T-ZHW7-QLC0-M9TWGQD9HKQD/PATGEN_AND_CSI-2_PATGEN_AND_CSI-2_PATGEN_AND_CSI-2_PGEN_COLOR9_TABLE_TABLE. Return to the Summary Table. PGEN_COLOR9 Register Field Descriptions Bit Field Type Reset Description 7:0 PGEN_COLOR9 R/W 0x0 Pattern Generator Color 9For Fixed Color Patterns, this register controls the tenth byte of the fixed color pattern. PGEN_COLOR10 Register (Address = 0x1A) [Reset = 0x00] PGEN_COLOR10 is shown in #GUID-20230816-SS0T-ZHW7-QLC0-M9TWGQD9HKQD/PATGEN_AND_CSI-2_PATGEN_AND_CSI-2_PATGEN_AND_CSI-2_PGEN_COLOR10_TABLE_TABLE. Return to the Summary Table. PGEN_COLOR10 Register Field Descriptions Bit Field Type Reset Description 7:0 PGEN_COLOR10 R/W 0x0 Pattern Generator Color 10For Fixed Color Patterns, this register controls the eleventh byte of the fixed color pattern. PGEN_COLOR11 Register (Address = 0x1B) [Reset = 0x00] PGEN_COLOR11 is shown in #GUID-20230816-SS0T-ZHW7-QLC0-M9TWGQD9HKQD/PATGEN_AND_CSI-2_PATGEN_AND_CSI-2_PATGEN_AND_CSI-2_PGEN_COLOR11_TABLE_TABLE. Return to the Summary Table. PGEN_COLOR11 Register Field Descriptions Bit Field Type Reset Description 7:0 PGEN_COLOR11 R/W 0x0 Pattern Generator Color 11For Fixed Color Patterns, this register controls the twelfth byte of the fixed color pattern. PGEN_COLOR12 Register (Address = 0x1C) [Reset = 0x00] PGEN_COLOR12 is shown in #GUID-20230816-SS0T-ZHW7-QLC0-M9TWGQD9HKQD/PATGEN_AND_CSI-2_PATGEN_AND_CSI-2_PATGEN_AND_CSI-2_PGEN_COLOR12_TABLE_TABLE. Return to the Summary Table. PGEN_COLOR12 Register Field Descriptions Bit Field Type Reset Description 7:0 PGEN_COLOR12 R/W 0x0 Pattern Generator Color 12For Fixed Color Patterns, this register controls the thirteenth byte of the fixed color pattern. PGEN_COLOR13 Register (Address = 0x1D) [Reset = 0x00] PGEN_COLOR13 is shown in #GUID-20230816-SS0T-ZHW7-QLC0-M9TWGQD9HKQD/PATGEN_AND_CSI-2_PATGEN_AND_CSI-2_PATGEN_AND_CSI-2_PGEN_COLOR13_TABLE_TABLE. Return to the Summary Table. PGEN_COLOR13 Register Field Descriptions Bit Field Type Reset Description 7:0 PGEN_COLOR13 R/W 0x0 Pattern Generator Color 13For Fixed Color Patterns, this register controls the fourteenth byte of the fixed color pattern. PGEN_COLOR14 Register (Address = 0x1E) [Reset = 0x00] PGEN_COLOR14 is shown in #GUID-20230816-SS0T-ZHW7-QLC0-M9TWGQD9HKQD/PATGEN_AND_CSI-2_PATGEN_AND_CSI-2_PATGEN_AND_CSI-2_PGEN_COLOR14_TABLE_TABLE. Return to the Summary Table. PGEN_COLOR14 Register Field Descriptions Bit Field Type Reset Description 7:0 PGEN_COLOR14 R/W 0x0 Pattern Generator Color 14For Fixed Color Patterns, this register controls the fifteenth byte of the fixed color pattern. CSI0_TCK_PREP Register (Address = 0x40) [Reset = 0x05] CSI0_TCK_PREP is shown in #GUID-20230816-SS0T-ZHW7-QLC0-M9TWGQD9HKQD/PATGEN_AND_CSI-2_PATGEN_AND_CSI-2_PATGEN_AND_CSI-2_CSI0_TCK_PREP_TABLE_TABLE. Return to the Summary Table. CSI0_TCK_PREP Register Field Descriptions Bit Field Type Reset Description 7 MR_TCK_PREP_OV R/W 0x0 Override CSI-2 Tck-prep parameter0: Tck-prep is automatically determined1: Override Tck-prep with value in bits 6:0 of this register 6:0 MR_TCK_PREP R/W 0x5 Tck-prep valueIf bit 7 of this register is 0, this field is read-only, indicating current automatically determined value. The default value is based on the 800 Mbps CSI-2 rate and may change if different rate is selected.If bit 7 of this register is 1, this field is read/write. CSI0_TCK_ZERO Register (Address = 0x41) [Reset = 0x1B] CSI0_TCK_ZERO is shown in #GUID-20230816-SS0T-ZHW7-QLC0-M9TWGQD9HKQD/PATGEN_AND_CSI-2_PATGEN_AND_CSI-2_PATGEN_AND_CSI-2_CSI0_TCK_ZERO_TABLE_TABLE. Return to the Summary Table. CSI0_TCK_ZERO Register Field Descriptions Bit Field Type Reset Description 7 MR_TCK_ZERO_OV R/W 0x0 Override CSI-2 Tck-zero parameter0: Tck-zero is automatically determined1: Override Tck-zero with value in bits 6:0 of this register 6:0 MR_TCK_ZERO R/W 0x1B Tck-zero valueIf bit 7 of this register is 0, this field is read-only, indicating current automatically determined value. The default value is based on the 800 Mbps CSI-2 rate and may change if different rate is selected.If bit 7 of this register is 1, this field is read/write. CSI0_TCK_TRAIL Register (Address = 0x42) [Reset = 0x0B] CSI0_TCK_TRAIL is shown in #GUID-20230816-SS0T-ZHW7-QLC0-M9TWGQD9HKQD/PATGEN_AND_CSI-2_PATGEN_AND_CSI-2_PATGEN_AND_CSI-2_CSI0_TCK_TRAIL_TABLE_TABLE. Return to the Summary Table. CSI0_TCK_TRAIL Register Field Descriptions Bit Field Type Reset Description 7 MR_TCK_TRAIL_OV R/W 0x0 Override CSI-2 Tck-trail parameter0: Tck-trail is automatically determined1: Override Tck-trail with value in bits 6:0 of this register 6:0 MR_TCK_TRAIL R/W 0xB Tck-trail valueIf bit 7 of this register is 0, this field is read-only, indicating current automatically determined value. The default value is based on the 800 Mbps CSI-2 rate and may change if different rate is selected.If bit 7 of this register is 1, this field is read/write. CSI0_TCK_POST Register (Address = 0x43) [Reset = 0x0A] CSI0_TCK_POST is shown in #GUID-20230816-SS0T-ZHW7-QLC0-M9TWGQD9HKQD/PATGEN_AND_CSI-2_PATGEN_AND_CSI-2_PATGEN_AND_CSI-2_CSI0_TCK_POST_TABLE_TABLE. Return to the Summary Table. CSI0_TCK_POST Register Field Descriptions Bit Field Type Reset Description 7 MR_TCK_POST_OV R/W 0x0 Override CSI-2 Tck-post parameter0: Tck-post is automatically determined1: Override Tck-post with value in bits 6:0 of this register 6:0 MR_TCK_POST R/W 0xA Tck-post valueIf bit 7 of this register is 0, this field is read-only, indicating current automatically determined value. The default value is based on the 800 Mbps CSI-2 rate and may change if different rate is selected.If bit 7 of this register is 1, this field is read/write. CSI0_THS_PREP Register (Address = 0x44) [Reset = 0x06] CSI0_THS_PREP is shown in #GUID-20230816-SS0T-ZHW7-QLC0-M9TWGQD9HKQD/PATGEN_AND_CSI-2_PATGEN_AND_CSI-2_PATGEN_AND_CSI-2_CSI0_THS_PREP_TABLE_TABLE. Return to the Summary Table. CSI0_THS_PREP Register Field Descriptions Bit Field Type Reset Description 7 MR_THS_PREP_OV R/W 0x0 Override CSI-2 Ths-prep parameter0: Ths-prep is automatically determined1: Override Ths-prep with value in bits 6:0 of this register 6:0 MR_THS_PREP R/W 0x6 Ths-prep valueIf bit 7 of this register is 0, this field is read-only, indicating current automatically determined value. The default value is based on the 800 Mbps CSI-2 rate and may change if different rate is selected.If bit 7 of this register is 1, this field is read/write. CSI0_THS_ZERO Register (Address = 0x45) [Reset = 0x0C] CSI0_THS_ZERO is shown in #GUID-20230816-SS0T-ZHW7-QLC0-M9TWGQD9HKQD/PATGEN_AND_CSI-2_PATGEN_AND_CSI-2_PATGEN_AND_CSI-2_CSI0_THS_ZERO_TABLE_TABLE. Return to the Summary Table. CSI0_THS_ZERO Register Field Descriptions Bit Field Type Reset Description 7 MR_THS_ZERO_OV R/W 0x0 Override CSI-2 Ths-zero parameter0: Ths-zero is automatically determined1: Override Ths-zero with value in bits 6:0 of this register 6:0 MR_THS_ZERO R/W 0xC Ths-zero valueIf bit 7 of this register is 0, this field is read-only, indicating current automatically determined value. The default value is based on the 800 Mbps CSI-2 rate and may change if different rate is selected.If bit 7 of this register is 1, this field is read/write. CSI0_THS_TRAIL Register (Address = 0x46) [Reset = 0x08] CSI0_THS_TRAIL is shown in #GUID-20230816-SS0T-ZHW7-QLC0-M9TWGQD9HKQD/PATGEN_AND_CSI-2_PATGEN_AND_CSI-2_PATGEN_AND_CSI-2_CSI0_THS_TRAIL_TABLE_TABLE. Return to the Summary Table. CSI0_THS_TRAIL Register Field Descriptions Bit Field Type Reset Description 7 MR_THS_TRAIL_OV R/W 0x0 Override CSI-2 Ths-trail parameter0: Ths-trail is automatically determined1: Override Ths-trail with value in bits 6:0 of this register 6:0 MR_THS_TRAIL R/W 0x8 Ths-trail valueIf bit 7 of this register is 0, this field is read-only, indicating current automatically determined value. The default value is based on the 800 Mbps CSI-2 rate and may change if different rate is selected.If bit 7 of this register is 1, this field is read/write. CSI0_THS_EXIT Register (Address = 0x47) [Reset = 0x0B] CSI0_THS_EXIT is shown in #GUID-20230816-SS0T-ZHW7-QLC0-M9TWGQD9HKQD/PATGEN_AND_CSI-2_PATGEN_AND_CSI-2_PATGEN_AND_CSI-2_CSI0_THS_EXIT_TABLE_TABLE. Return to the Summary Table. CSI0_THS_EXIT Register Field Descriptions Bit Field Type Reset Description 7 MR_THS_EXIT_OV R/W 0x0 Override CSI-2 Ths-exit parameter0: Ths-exit is automatically determined1: Override Ths-exit with value in bits 6:0 of this register 6:0 MR_THS_EXIT R/W 0xB Ths-exit valueIf bit 7 of this register is 0, this field is read-only, indicating current automatically determined value. The default value is based on the 800 Mbps CSI-2 rate and may change if different rate is selected.If bit 7 of this register is 1, this field is read/write. CSI0_TPLX Register (Address = 0x48) [Reset = 0x06] CSI0_TPLX is shown in #GUID-20230816-SS0T-ZHW7-QLC0-M9TWGQD9HKQD/PATGEN_AND_CSI-2_PATGEN_AND_CSI-2_PATGEN_AND_CSI-2_CSI0_TPLX_TABLE_TABLE. Return to the Summary Table. CSI0_TPLX Register Field Descriptions Bit Field Type Reset Description 7 MR_TPLX_OV R/W 0x0 Override CSI-2 Tplx parameter0: Tplx is automatically determined1: Override Tplx with value in bits 6:0 of this register 6:0 MR_TPLX R/W 0x6 Tplx valueIf bit 7 of this register is 0, this field is read-only, indicating current automatically determined value. The default value is based on the 800 Mbps CSI-2 rate and may change if different rate is selected.If bit 7 of this register is 1, this field is read/write. CSI1_TCK_PREP Register (Address = 0x60) [Reset = 0x05] CSI1_TCK_PREP is shown in #GUID-20230816-SS0T-ZHW7-QLC0-M9TWGQD9HKQD/PATGEN_AND_CSI-2_PATGEN_AND_CSI-2_PATGEN_AND_CSI-2_CSI1_TCK_PREP_TABLE_TABLE. Return to the Summary Table. CSI1_TCK_PREP Register Field Descriptions Bit Field Type Reset Description 7 MR_TCK_PREP_OV R/W 0x0 Override CSI-2 Tck-prep parameter0: Tck-prep is automatically determined1: Override Tck-prep with value in bits 6:0 of this register 6:0 MR_TCK_PREP R/W 0x5 Tck-prep valueIf bit 7 of this register is 0, this field is read-only, indicating current automatically determined value. The default value is based on the 800 Mbps CSI-2 rate and may change if different rate is selected.If bit 7 of this register is 1, this field is read/write. CSI1_TCK_ZERO Register (Address = 0x61) [Reset = 0x1B] CSI1_TCK_ZERO is shown in #GUID-20230816-SS0T-ZHW7-QLC0-M9TWGQD9HKQD/PATGEN_AND_CSI-2_PATGEN_AND_CSI-2_PATGEN_AND_CSI-2_CSI1_TCK_ZERO_TABLE_TABLE. Return to the Summary Table. CSI1_TCK_ZERO Register Field Descriptions Bit Field Type Reset Description 7 MR_TCK_ZERO_OV R/W 0x0 Override CSI-2 Tck-zero parameter0: Tck-zero is automatically determined1: Override Tck-zero with value in bits 6:0 of this register 6:0 MR_TCK_ZERO R/W 0x1B Tck-zero valueIf bit 7 of this register is 0, this field is read-only, indicating current automatically determined value. The default value is based on the 800 Mbps CSI-2 rate and may change if different rate is selected.If bit 7 of this register is 1, this field is read/write. CSI1_TCK_TRAIL Register (Address = 0x62) [Reset = 0x0B] CSI1_TCK_TRAIL is shown in #GUID-20230816-SS0T-ZHW7-QLC0-M9TWGQD9HKQD/PATGEN_AND_CSI-2_PATGEN_AND_CSI-2_PATGEN_AND_CSI-2_CSI1_TCK_TRAIL_TABLE_TABLE. Return to the Summary Table. CSI1_TCK_TRAIL Register Field Descriptions Bit Field Type Reset Description 7 MR_TCK_TRAIL_OV R/W 0x0 Override CSI-2 Tck-trail parameter0: Tck-trail is automatically determined1: Override Tck-trail with value in bits 6:0 of this register 6:0 MR_TCK_TRAIL R/W 0xB Tck-trail valueIf bit 7 of this register is 0, this field is read-only, indicating current automatically determined value. The default value is based on the 800 Mbps CSI-2 rate and may change if different rate is selected.If bit 7 of this register is 1, this field is read/write. CSI1_TCK_POST Register (Address = 0x63) [Reset = 0x0A] CSI1_TCK_POST is shown in #GUID-20230816-SS0T-ZHW7-QLC0-M9TWGQD9HKQD/PATGEN_AND_CSI-2_PATGEN_AND_CSI-2_PATGEN_AND_CSI-2_CSI1_TCK_POST_TABLE_TABLE. Return to the Summary Table. CSI1_TCK_POST Register Field Descriptions Bit Field Type Reset Description 7 MR_TCK_POST_OV R/W 0x0 Override CSI-2 Tck-post parameter0: Tck-post is automatically determined1: Override Tck-post with value in bits 6:0 of this register 6:0 MR_TCK_POST R/W 0xA Tck-post valueIf bit 7 of this register is 0, this field is read-only, indicating current automatically determined value. The default value is based on the 800 Mbps CSI-2 rate and may change if different rate is selected.If bit 7 of this register is 1, this field is read/write. CSI1_THS_PREP Register (Address = 0x64) [Reset = 0x06] CSI1_THS_PREP is shown in #GUID-20230816-SS0T-ZHW7-QLC0-M9TWGQD9HKQD/PATGEN_AND_CSI-2_PATGEN_AND_CSI-2_PATGEN_AND_CSI-2_CSI1_THS_PREP_TABLE_TABLE. Return to the Summary Table. CSI1_THS_PREP Register Field Descriptions Bit Field Type Reset Description 7 MR_THS_PREP_OV R/W 0x0 Override CSI-2 Ths-prep parameter0: Ths-prep is automatically determined1: Override Ths-prep with value in bits 6:0 of this register 6:0 MR_THS_PREP R/W 0x6 Ths-prep valueIf bit 7 of this register is 0, this field is read-only, indicating current automatically determined value. The default value is based on the 800 Mbps CSI-2 rate and may change if different rate is selected.If bit 7 of this register is 1, this field is read/write. CSI1_THS_ZERO Register (Address = 0x65) [Reset = 0x0C] CSI1_THS_ZERO is shown in #GUID-20230816-SS0T-ZHW7-QLC0-M9TWGQD9HKQD/PATGEN_AND_CSI-2_PATGEN_AND_CSI-2_PATGEN_AND_CSI-2_CSI1_THS_ZERO_TABLE_TABLE. Return to the Summary Table. CSI1_THS_ZERO Register Field Descriptions Bit Field Type Reset Description 7 MR_THS_ZERO_OV R/W 0x0 Override CSI-2 Ths-zero parameter0: Ths-zero is automatically determined1: Override Ths-zero with value in bits 6:0 of this register 6:0 MR_THS_ZERO R/W 0xC Ths-zero valueIf bit 7 of this register is 0, this field is read-only, indicating current automatically determined value. The default value is based on the 800 Mbps CSI-2 rate and may change if different rate is selected.If bit 7 of this register is 1, this field is read/write. CSI1_THS_TRAIL Register (Address = 0x66) [Reset = 0x08] CSI1_THS_TRAIL is shown in #GUID-20230816-SS0T-ZHW7-QLC0-M9TWGQD9HKQD/PATGEN_AND_CSI-2_PATGEN_AND_CSI-2_PATGEN_AND_CSI-2_CSI1_THS_TRAIL_TABLE_TABLE. Return to the Summary Table. CSI1_THS_TRAIL Register Field Descriptions Bit Field Type Reset Description 7 MR_THS_TRAIL_OV R/W 0x0 Override CSI-2 Ths-trail parameter0: Ths-trail is automatically determined1: Override Ths-trail with value in bits 6:0 of this register 6:0 MR_THS_TRAIL R/W 0x8 Ths-trail valueIf bit 7 of this register is 0, this field is read-only, indicating current automatically determined value. The default value is based on the 800 Mbps CSI-2 rate and may change if different rate is selected.If bit 7 of this register is 1, this field is read/write. CSI1_THS_EXIT Register (Address = 0x67) [Reset = 0x0B] CSI1_THS_EXIT is shown in #GUID-20230816-SS0T-ZHW7-QLC0-M9TWGQD9HKQD/PATGEN_AND_CSI-2_PATGEN_AND_CSI-2_PATGEN_AND_CSI-2_CSI1_THS_EXIT_TABLE_TABLE. Return to the Summary Table. CSI1_THS_EXIT Register Field Descriptions Bit Field Type Reset Description 7 MR_THS_EXIT_OV R/W 0x0 Override CSI-2 Ths-exit parameter0: Ths-exit is automatically determined1: Override Ths-exit with value in bits 6:0 of this register 6:0 MR_THS_EXIT R/W 0xB Ths-exit valueIf bit 7 of this register is 0, this field is read-only, indicating current automatically determined value. The default value is based on the 800 Mbps CSI-2 rate and may change if different rate is selected.If bit 7 of this register is 1, this field is read/write. CSI1_TPLX Register (Address = 0x68) [Reset = 0x06] CSI1_TPLX is shown in #GUID-20230816-SS0T-ZHW7-QLC0-M9TWGQD9HKQD/PATGEN_AND_CSI-2_PATGEN_AND_CSI-2_PATGEN_AND_CSI-2_CSI1_TPLX_TABLE_TABLE. Return to the Summary Table. CSI1_TPLX Register Field Descriptions Bit Field Type Reset Description 7 MR_TPLX_OV R/W 0x0 Override CSI-2 Tplx parameter0: Tplx is automatically determined1: Override Tplx with value in bits 6:0 of this register 6:0 MR_TPLX R/W 0x6 Tplx valueIf bit 7 of this register is 0, this field is read-only, indicating current automatically determined value. The default value is based on the 800 Mbps CSI-2 rate and may change if different rate is selected.If bit 7 of this register is 1, this field is read/write. Detailed Description Overview The DS90UB960-Q1 is a sensor hub that accepts four sensor inputs from a FPD-Link III interface. When coupled with ADAS FPD-Link III serializers (DS90UB953-Q1, DS90UB935-Q1, DS90UB933-Q1 or DS90UB913A-Q1), the device combines data streams from multiple sensor sources onto one or two MIPI CSI-2 port(s) with up to four data lanes on each port. Serializer Compatibility SERIALIZER DS90UB953-Q1 DS90UB935-Q1 DS90UB933-Q1 DS90UB913A-Q1 Compatibility Yes Yes Yes Yes Functional Description The DS90UB960-Q1 is a sensor hub that aggregates up to four inputs acquired from a FPD-Link III stream and transmitted over a MIPI sensor serial interface (CSI-2). When coupled with the DS90UB953-Q1, DS90UB935-Q1, DS90UB933-Q1, or DS90UB913A-Q1 FPD-Link III serializers, the DS90UB960-Q1 receives data streams from multiple imagers that can be multiplexed on the same CSI-2 links. When paired with the DS90UB953-Q1 or DS90UB935-Q1, the DS90UB960-Q1 operates with the full feature set. When in the backward-compatible mode paired with a DS90UB933-Q1 or DS90UB913A-Q1, the device operates with basic functionality. The DS90UB960-Q1 supplies two MIPI CSI-2 ports, configured with four lanes per port with up to 1.664 Gbps per lane. The second MIPI CSI-2 output port is available to provide either more bandwidth or supply a second replicated output. The DS90UB960-Q1 can support multiple data formats (programmable as RAW, YUV, RGB) and different sensor resolutions. The CSI-2 Tx module accommodates both image data and non-image data (including synchronization or embedded data packets). The DS90UB960-Q1 CSI-2 interface combines each of the sensor data streams into packets designated for each virtual channel. The output generated is composed of virtual channels to separate different streams to be interleaved. Each virtual channel is identified by a unique channel identification number in the packet header. When the DS90UB960-Q1 is paired with a CSI-2 serializer, the received FPD-Link III forward channel is constructed in 40-bit long frames. Each encoded frame contains video payload data, I2C forward channel data, and additional information on framing, data integrity and link diagnostics. The high-speed, serial bit stream from the CSI-2 serializer contains an embedded clock and DC-balancing to allow sufficient data line transitions for enhanced signal quality. When paired with ADAS serializers in RAW input mode, the received FPD-Link III forward channel is similarly constructed at a lower line rate in 28-bit long frames. The DS90UB960-Q1 device recovers a high-speed, FPD-Link III forward channel signal and generates a bidirectional control channel control signal in the reverse channel direction. The DS90UB960-Q1 converts the FPD-Link III stream into a MIPI CSI-2 output interface designed to support automotive sensors, including 2MP/60fps and 4MP/30fps image sensors. The DS90UB960-Q1 device has four receive input ports to accept up to four sensor streams simultaneously. The control channel function of the serializer/deserializer pair supplies bidirectional communication between the image sensors and ECU. The integrated bidirectional control channel transfers data bidirectionally over the same differential pair used for video data interface. This interface has advantages over other chipsets because the interface eliminates the need for additional wires for programming and control. The bidirectional control channel bus is controlled through an I2C port. The bidirectional control channel supplies continuous low latency communication and is not dependent on video blanking intervals. The DS90UB953-Q1 / DS90UB960-Q1 chipset can operate entirely off of the back channel frequency clock generated by the DS90UB960-Q1 and recovered by the DS90UB953-Q1. The DS90UB953-Q1 provides the reference clock source for the sensor based on the recovered back channel clock. Synchronous clocking mode has distinct advantages in a multi-sensor system by locking all of the sensors and the receiver to a common reference in the same clock domain, which reduces or eliminates the need for data buffering and re-synchronization. This mode also eliminates the cost, space, and potential failure point of a reference oscillator within the sensor. The DS90UB953-Q1 / DS90UB960-Q1 chipset gives customers the choice to work with different clocking schemes. The DS90UB953-Q1 / DS90UB960-Q1 chipset can also use an external oscillator as the reference clock source for the PLL as the primary reference clock to the serializer (see the DS90UB953-Q1 data sheet). Overview The DS90UB960-Q1 is a sensor hub that accepts four sensor inputs from a FPD-Link III interface. When coupled with ADAS FPD-Link III serializers (DS90UB953-Q1, DS90UB935-Q1, DS90UB933-Q1 or DS90UB913A-Q1), the device combines data streams from multiple sensor sources onto one or two MIPI CSI-2 port(s) with up to four data lanes on each port. Serializer Compatibility SERIALIZER DS90UB953-Q1 DS90UB935-Q1 DS90UB933-Q1 DS90UB913A-Q1 Compatibility Yes Yes Yes Yes The DS90UB960-Q1 is a sensor hub that accepts four sensor inputs from a FPD-Link III interface. When coupled with ADAS FPD-Link III serializers (DS90UB953-Q1, DS90UB935-Q1, DS90UB933-Q1 or DS90UB913A-Q1), the device combines data streams from multiple sensor sources onto one or two MIPI CSI-2 port(s) with up to four data lanes on each port. Serializer Compatibility SERIALIZER DS90UB953-Q1 DS90UB935-Q1 DS90UB933-Q1 DS90UB913A-Q1 Compatibility Yes Yes Yes Yes The DS90UB960-Q1 is a sensor hub that accepts four sensor inputs from a FPD-Link III interface. When coupled with ADAS FPD-Link III serializers (DS90UB953-Q1, DS90UB935-Q1, DS90UB933-Q1 or DS90UB913A-Q1), the device combines data streams from multiple sensor sources onto one or two MIPI CSI-2 port(s) with up to four data lanes on each port.DS90UB960-Q1DS90UB953-Q1,,or DS90UB913A-Q1or two MIPI CSI-2(s)on each port Serializer Compatibility SERIALIZER DS90UB953-Q1 DS90UB935-Q1 DS90UB933-Q1 DS90UB913A-Q1 Compatibility Yes Yes Yes Yes Serializer Compatibility SERIALIZER DS90UB953-Q1 DS90UB935-Q1 DS90UB933-Q1 DS90UB913A-Q1 Compatibility Yes Yes Yes Yes SERIALIZER DS90UB953-Q1 DS90UB935-Q1 DS90UB933-Q1 DS90UB913A-Q1 SERIALIZER DS90UB953-Q1 DS90UB935-Q1 DS90UB933-Q1 DS90UB913A-Q1 SERIALIZERDS90UB953-Q1DS90UB935-Q1DS90UB933-Q1DS90UB913A-Q1 Compatibility Yes Yes Yes Yes Compatibility Yes Yes Yes Yes CompatibilityYesYesYesYes Functional Description The DS90UB960-Q1 is a sensor hub that aggregates up to four inputs acquired from a FPD-Link III stream and transmitted over a MIPI sensor serial interface (CSI-2). When coupled with the DS90UB953-Q1, DS90UB935-Q1, DS90UB933-Q1, or DS90UB913A-Q1 FPD-Link III serializers, the DS90UB960-Q1 receives data streams from multiple imagers that can be multiplexed on the same CSI-2 links. When paired with the DS90UB953-Q1 or DS90UB935-Q1, the DS90UB960-Q1 operates with the full feature set. When in the backward-compatible mode paired with a DS90UB933-Q1 or DS90UB913A-Q1, the device operates with basic functionality. The DS90UB960-Q1 supplies two MIPI CSI-2 ports, configured with four lanes per port with up to 1.664 Gbps per lane. The second MIPI CSI-2 output port is available to provide either more bandwidth or supply a second replicated output. The DS90UB960-Q1 can support multiple data formats (programmable as RAW, YUV, RGB) and different sensor resolutions. The CSI-2 Tx module accommodates both image data and non-image data (including synchronization or embedded data packets). The DS90UB960-Q1 CSI-2 interface combines each of the sensor data streams into packets designated for each virtual channel. The output generated is composed of virtual channels to separate different streams to be interleaved. Each virtual channel is identified by a unique channel identification number in the packet header. When the DS90UB960-Q1 is paired with a CSI-2 serializer, the received FPD-Link III forward channel is constructed in 40-bit long frames. Each encoded frame contains video payload data, I2C forward channel data, and additional information on framing, data integrity and link diagnostics. The high-speed, serial bit stream from the CSI-2 serializer contains an embedded clock and DC-balancing to allow sufficient data line transitions for enhanced signal quality. When paired with ADAS serializers in RAW input mode, the received FPD-Link III forward channel is similarly constructed at a lower line rate in 28-bit long frames. The DS90UB960-Q1 device recovers a high-speed, FPD-Link III forward channel signal and generates a bidirectional control channel control signal in the reverse channel direction. The DS90UB960-Q1 converts the FPD-Link III stream into a MIPI CSI-2 output interface designed to support automotive sensors, including 2MP/60fps and 4MP/30fps image sensors. The DS90UB960-Q1 device has four receive input ports to accept up to four sensor streams simultaneously. The control channel function of the serializer/deserializer pair supplies bidirectional communication between the image sensors and ECU. The integrated bidirectional control channel transfers data bidirectionally over the same differential pair used for video data interface. This interface has advantages over other chipsets because the interface eliminates the need for additional wires for programming and control. The bidirectional control channel bus is controlled through an I2C port. The bidirectional control channel supplies continuous low latency communication and is not dependent on video blanking intervals. The DS90UB953-Q1 / DS90UB960-Q1 chipset can operate entirely off of the back channel frequency clock generated by the DS90UB960-Q1 and recovered by the DS90UB953-Q1. The DS90UB953-Q1 provides the reference clock source for the sensor based on the recovered back channel clock. Synchronous clocking mode has distinct advantages in a multi-sensor system by locking all of the sensors and the receiver to a common reference in the same clock domain, which reduces or eliminates the need for data buffering and re-synchronization. This mode also eliminates the cost, space, and potential failure point of a reference oscillator within the sensor. The DS90UB953-Q1 / DS90UB960-Q1 chipset gives customers the choice to work with different clocking schemes. The DS90UB953-Q1 / DS90UB960-Q1 chipset can also use an external oscillator as the reference clock source for the PLL as the primary reference clock to the serializer (see the DS90UB953-Q1 data sheet). Functional Description The DS90UB960-Q1 is a sensor hub that aggregates up to four inputs acquired from a FPD-Link III stream and transmitted over a MIPI sensor serial interface (CSI-2). When coupled with the DS90UB953-Q1, DS90UB935-Q1, DS90UB933-Q1, or DS90UB913A-Q1 FPD-Link III serializers, the DS90UB960-Q1 receives data streams from multiple imagers that can be multiplexed on the same CSI-2 links. When paired with the DS90UB953-Q1 or DS90UB935-Q1, the DS90UB960-Q1 operates with the full feature set. When in the backward-compatible mode paired with a DS90UB933-Q1 or DS90UB913A-Q1, the device operates with basic functionality. The DS90UB960-Q1 supplies two MIPI CSI-2 ports, configured with four lanes per port with up to 1.664 Gbps per lane. The second MIPI CSI-2 output port is available to provide either more bandwidth or supply a second replicated output. The DS90UB960-Q1 can support multiple data formats (programmable as RAW, YUV, RGB) and different sensor resolutions. The CSI-2 Tx module accommodates both image data and non-image data (including synchronization or embedded data packets). The DS90UB960-Q1 CSI-2 interface combines each of the sensor data streams into packets designated for each virtual channel. The output generated is composed of virtual channels to separate different streams to be interleaved. Each virtual channel is identified by a unique channel identification number in the packet header. When the DS90UB960-Q1 is paired with a CSI-2 serializer, the received FPD-Link III forward channel is constructed in 40-bit long frames. Each encoded frame contains video payload data, I2C forward channel data, and additional information on framing, data integrity and link diagnostics. The high-speed, serial bit stream from the CSI-2 serializer contains an embedded clock and DC-balancing to allow sufficient data line transitions for enhanced signal quality. When paired with ADAS serializers in RAW input mode, the received FPD-Link III forward channel is similarly constructed at a lower line rate in 28-bit long frames. The DS90UB960-Q1 device recovers a high-speed, FPD-Link III forward channel signal and generates a bidirectional control channel control signal in the reverse channel direction. The DS90UB960-Q1 converts the FPD-Link III stream into a MIPI CSI-2 output interface designed to support automotive sensors, including 2MP/60fps and 4MP/30fps image sensors. The DS90UB960-Q1 device has four receive input ports to accept up to four sensor streams simultaneously. The control channel function of the serializer/deserializer pair supplies bidirectional communication between the image sensors and ECU. The integrated bidirectional control channel transfers data bidirectionally over the same differential pair used for video data interface. This interface has advantages over other chipsets because the interface eliminates the need for additional wires for programming and control. The bidirectional control channel bus is controlled through an I2C port. The bidirectional control channel supplies continuous low latency communication and is not dependent on video blanking intervals. The DS90UB953-Q1 / DS90UB960-Q1 chipset can operate entirely off of the back channel frequency clock generated by the DS90UB960-Q1 and recovered by the DS90UB953-Q1. The DS90UB953-Q1 provides the reference clock source for the sensor based on the recovered back channel clock. Synchronous clocking mode has distinct advantages in a multi-sensor system by locking all of the sensors and the receiver to a common reference in the same clock domain, which reduces or eliminates the need for data buffering and re-synchronization. This mode also eliminates the cost, space, and potential failure point of a reference oscillator within the sensor. The DS90UB953-Q1 / DS90UB960-Q1 chipset gives customers the choice to work with different clocking schemes. The DS90UB953-Q1 / DS90UB960-Q1 chipset can also use an external oscillator as the reference clock source for the PLL as the primary reference clock to the serializer (see the DS90UB953-Q1 data sheet). The DS90UB960-Q1 is a sensor hub that aggregates up to four inputs acquired from a FPD-Link III stream and transmitted over a MIPI sensor serial interface (CSI-2). When coupled with the DS90UB953-Q1, DS90UB935-Q1, DS90UB933-Q1, or DS90UB913A-Q1 FPD-Link III serializers, the DS90UB960-Q1 receives data streams from multiple imagers that can be multiplexed on the same CSI-2 links. When paired with the DS90UB953-Q1 or DS90UB935-Q1, the DS90UB960-Q1 operates with the full feature set. When in the backward-compatible mode paired with a DS90UB933-Q1 or DS90UB913A-Q1, the device operates with basic functionality. The DS90UB960-Q1 supplies two MIPI CSI-2 ports, configured with four lanes per port with up to 1.664 Gbps per lane. The second MIPI CSI-2 output port is available to provide either more bandwidth or supply a second replicated output. The DS90UB960-Q1 can support multiple data formats (programmable as RAW, YUV, RGB) and different sensor resolutions. The CSI-2 Tx module accommodates both image data and non-image data (including synchronization or embedded data packets). The DS90UB960-Q1 CSI-2 interface combines each of the sensor data streams into packets designated for each virtual channel. The output generated is composed of virtual channels to separate different streams to be interleaved. Each virtual channel is identified by a unique channel identification number in the packet header. When the DS90UB960-Q1 is paired with a CSI-2 serializer, the received FPD-Link III forward channel is constructed in 40-bit long frames. Each encoded frame contains video payload data, I2C forward channel data, and additional information on framing, data integrity and link diagnostics. The high-speed, serial bit stream from the CSI-2 serializer contains an embedded clock and DC-balancing to allow sufficient data line transitions for enhanced signal quality. When paired with ADAS serializers in RAW input mode, the received FPD-Link III forward channel is similarly constructed at a lower line rate in 28-bit long frames. The DS90UB960-Q1 device recovers a high-speed, FPD-Link III forward channel signal and generates a bidirectional control channel control signal in the reverse channel direction. The DS90UB960-Q1 converts the FPD-Link III stream into a MIPI CSI-2 output interface designed to support automotive sensors, including 2MP/60fps and 4MP/30fps image sensors. The DS90UB960-Q1 device has four receive input ports to accept up to four sensor streams simultaneously. The control channel function of the serializer/deserializer pair supplies bidirectional communication between the image sensors and ECU. The integrated bidirectional control channel transfers data bidirectionally over the same differential pair used for video data interface. This interface has advantages over other chipsets because the interface eliminates the need for additional wires for programming and control. The bidirectional control channel bus is controlled through an I2C port. The bidirectional control channel supplies continuous low latency communication and is not dependent on video blanking intervals. The DS90UB953-Q1 / DS90UB960-Q1 chipset can operate entirely off of the back channel frequency clock generated by the DS90UB960-Q1 and recovered by the DS90UB953-Q1. The DS90UB953-Q1 provides the reference clock source for the sensor based on the recovered back channel clock. Synchronous clocking mode has distinct advantages in a multi-sensor system by locking all of the sensors and the receiver to a common reference in the same clock domain, which reduces or eliminates the need for data buffering and re-synchronization. This mode also eliminates the cost, space, and potential failure point of a reference oscillator within the sensor. The DS90UB953-Q1 / DS90UB960-Q1 chipset gives customers the choice to work with different clocking schemes. The DS90UB953-Q1 / DS90UB960-Q1 chipset can also use an external oscillator as the reference clock source for the PLL as the primary reference clock to the serializer (see the DS90UB953-Q1 data sheet). The DS90UB960-Q1 is a sensor hub that aggregates up to four inputs acquired from a FPD-Link III stream and transmitted over a MIPI sensor serial interface (CSI-2). When coupled with the DS90UB953-Q1, DS90UB935-Q1, DS90UB933-Q1, or DS90UB913A-Q1 FPD-Link III serializers, the DS90UB960-Q1 receives data streams from multiple imagers that can be multiplexed on the same CSI-2 links. When paired with the DS90UB953-Q1 or DS90UB935-Q1, the DS90UB960-Q1 operates with the full feature set. When in the backward-compatible mode paired with a DS90UB933-Q1 or DS90UB913A-Q1, the device operates with basic functionality. The DS90UB960-Q1 supplies two MIPI CSI-2 ports, configured with four lanes per port with up to 1.664 Gbps per lane. The second MIPI CSI-2 output port is available to provide either more bandwidth or supply a second replicated output. The DS90UB960-Q1 can support multiple data formats (programmable as RAW, YUV, RGB) and different sensor resolutions. The CSI-2 Tx module accommodates both image data and non-image data (including synchronization or embedded data packets).DS90UB960-Q1DS90UB953-Q1,,, or DS90UB913A-Q1DS90UB960-Q1sWhen paired with the DS90UB953-Q1 or DS90UB935-Q1, the DS90UB960-Q1 operates with the full feature set. When in the backward-compatible mode paired with a DS90UB933-Q1 or DS90UB913A-Q1, the device operates with basic functionality.DS90UB960-Q1twosper port64The second MIPI CSI-2 output port is available to provide either more bandwidth or supply a second replicated output.DS90UB960-Q1The DS90UB960-Q1 CSI-2 interface combines each of the sensor data streams into packets designated for each virtual channel. The output generated is composed of virtual channels to separate different streams to be interleaved. Each virtual channel is identified by a unique channel identification number in the packet header.DS90UB960-Q1When the DS90UB960-Q1 is paired with a CSI-2 serializer, the received FPD-Link III forward channel is constructed in 40-bit long frames. Each encoded frame contains video payload data, I2C forward channel data, and additional information on framing, data integrity and link diagnostics. The high-speed, serial bit stream from the CSI-2 serializer contains an embedded clock and DC-balancing to allow sufficient data line transitions for enhanced signal quality. When paired with ADAS serializers in RAW input mode, the received FPD-Link III forward channel is similarly constructed at a lower line rate in 28-bit long frames. The DS90UB960-Q1 device recovers a high-speed, FPD-Link III forward channel signal and generates a bidirectional control channel control signal in the reverse channel direction. The DS90UB960-Q1 converts the FPD-Link III stream into a MIPI CSI-2 output interface designed to support automotive sensors, including 2MP/60fps and 4MP/30fps image sensors.DS90UB960-Q1DS90UB960-Q1DS90UB960-Q12MP/60fps and 4MP/30fpsThe DS90UB960-Q1 device has four receive input ports to accept up to four sensor streams simultaneously. The control channel function of the serializer/deserializer pair supplies bidirectional communication between the image sensors and ECU. The integrated bidirectional control channel transfers data bidirectionally over the same differential pair used for video data interface. This interface has advantages over other chipsets because the interface eliminates the need for additional wires for programming and control. The bidirectional control channel bus is controlled through an I2C port. The bidirectional control channel supplies continuous low latency communication and is not dependent on video blanking intervals. The DS90UB953-Q1 / DS90UB960-Q1 chipset can operate entirely off of the back channel frequency clock generated by the DS90UB960-Q1 and recovered by the DS90UB953-Q1. The DS90UB953-Q1 provides the reference clock source for the sensor based on the recovered back channel clock. Synchronous clocking mode has distinct advantages in a multi-sensor system by locking all of the sensors and the receiver to a common reference in the same clock domain, which reduces or eliminates the need for data buffering and re-synchronization. This mode also eliminates the cost, space, and potential failure point of a reference oscillator within the sensor. The DS90UB953-Q1 / DS90UB960-Q1 chipset gives customers the choice to work with different clocking schemes. The DS90UB953-Q1 / DS90UB960-Q1 chipset can also use an external oscillator as the reference clock source for the PLL as the primary reference clock to the serializer (see the DS90UB953-Q1 data sheet).DS90UB960-Q1DS90UB953-Q1 / DS90UB960-Q1DS90UB960-Q1DS90UB953-Q1DS90UB953-Q1DS90UB953-Q1 / DS90UB960-Q1DS90UB953-Q1 / DS90UB960-Q1 DS90UB953-Q1 DS90UB953-Q1 Functional Block Diagram Functional Block Diagram Functional Block Diagram Functional Block Diagram Functional Block Diagram Functional Block Diagram Functional Block Diagram Feature Description The DS90UB960-Q1 provides a 4:2 hub for sensor applications. The device includes four FPD-Link III inputs for sensor data streams from up to four DS90UB953-Q1 serializers. The interfaces are also backward-compatible to DS90UB933-Q1 or DS90UB913A-Q1 serializers. Data received from the four input ports is aggregated onto one or two 4-lane CSI-2 interfaces. Feature Description The DS90UB960-Q1 provides a 4:2 hub for sensor applications. The device includes four FPD-Link III inputs for sensor data streams from up to four DS90UB953-Q1 serializers. The interfaces are also backward-compatible to DS90UB933-Q1 or DS90UB913A-Q1 serializers. Data received from the four input ports is aggregated onto one or two 4-lane CSI-2 interfaces. The DS90UB960-Q1 provides a 4:2 hub for sensor applications. The device includes four FPD-Link III inputs for sensor data streams from up to four DS90UB953-Q1 serializers. The interfaces are also backward-compatible to DS90UB933-Q1 or DS90UB913A-Q1 serializers. Data received from the four input ports is aggregated onto one or two 4-lane CSI-2 interfaces. The DS90UB960-Q1 provides a 4:2 hub for sensor applications. The device includes four FPD-Link III inputs for sensor data streams from up to four DS90UB953-Q1 serializers. The interfaces are also backward-compatible to DS90UB933-Q1 or DS90UB913A-Q1 serializers. Data received from the four input ports is aggregated onto one or two 4-lane CSI-2 interfaces.DS90UB960-Q12DS90UB953-Q1or twos Device Functional Modes The DS90UB960-Q1 supports two main operating modes: CSI-2 Mode (DS90UB953-Q1 and DS90UB935-Q1 compatible) RAW Mode (DS90UB933-Q1 and DS90UB913A-Q1 compatible) The two modes mainly control the FPD-Link III receiver operation of the device. In both cases, the output format for the device is CSI-2 through one or two CSI-2 transmit ports. Each RX input port can be individually configured for CSI-2 or RAW modes of operation. The input mode of operation is controlled by the FPD3_MODE 0x6D[1:0] register bits in the PORT_CONFIG register. The input mode may also be controlled by the MODE strap pin. The DS90UB960-Q1 includes forwarding control to allow multiple video streams from any of the received ports to be mapped to either of the CSI-2 ports. CSI-2 Mode D Clarified the clock speed and the configuration settings of non-synchronous clock mode yes When operating in CSI-2 Mode, the receives CSI-2 formatted data on up to four FPD-Link III input ports and forwards the data to one or two CSI-2 transmit ports. The deserializer can operate in CSI-2 mode with synchronous back channel reference or non-synchronous mode. The forward channel line rate is independent of the CSI-2 rate in synchronous or non-synchronous with external clock mode. The mode supports the remapping of Virtual Channel IDs at the input of each receive port. This remapping allows the receivers to handle conflicting VC-IDs for input streams from multiple sensors and to send those streams to the same CSI-2 transmit port. In CSI-2 mode each deserializer Rx Port can support an FPD-Link III line rate up to 4.16 Gbps, where the line (or forward channel) and back channel rates are based on the reference frequency used for the serializer: In Synchronous mode based on REFCLK input frequency reference, the FPD-Link III forward channel rate is a fixed value of 160 × REFCLK. FPD3_PCLK = 4 × REFCLK and back channel rate = 2 × REFCLK. For example with REFCLK = 25 MHz, forward channel data rate = 4.0 Gbps, FPD3_PCLK = 100 MHz, back channel data rate = 50 Mbps. In Non-synchronous clocking mode when the DS90UB953-Q1 uses external reference clock (CLK_IN) the FPD-Link line rate is typically CLK_IN × 80, FPD3_PCLK = 2 × CLK_IN (CLK_IN = 25 - 52 MHz) or 1 x CLK_IN (CLK_IN = 50 - 104 MHz), based on serializer CLKIN_DIV selection. The back channel data rate must be set to 10 Mbps using Register 0x58. For example, with CLK_IN = 50 MHz, forward channel rate = 4 Gbps, FPD3_PCLK = 100 MHz, REFCLK = 25 MHz, and the back channel rate is 10 Mbps. The sensor CSI-2 rate is independent of the CLK_IN. RAW Mode D Added information about YUV support yes In RAW mode, the DS90UB960-Q1 receives RAW8, RAW10, or RAW12 data from a DS90UB933-Q1 or DS90UB913-Q1 serializer. The data is translated into a RAW8, RAW10, or RAW12 CSI-2 video stream for forwarding on one of the CSI-2 transmit ports. For each input port, the CSI-2 packet header VC-ID and Data Type are programmable. In RAW mode, each Rx Port can support up to: 12 bits of DATA + 2 SYNC bits for an input PCLK range of 37.5 MHz to 100 MHz (75 MHz for DS90UB913A-Q1) in the 12-bit, high-frequency mode. Line rate = PCLK × (2/3) × 28. For example, PCLK = 100 MHz, line rate = (100 MHz) × (2/3) × 28 = 1.87 Gbps. Note: No HS/VS restrictions (raw). NOTE: The back channel rate must be set to 2.5 Mbps in this mode. 12 bits of DATA + 2 bits SYNC for an input PCLK range of 25 MHz to 50 MHz in the 12-bit, low-frequency mode. Line rate = PCLK × 28. For example, PCLK = 50 MHz, line rate = 50 MHz × 28 = 1.40 Gbps. Note: No HS/VS restrictions (raw). The back channel rate must be set to 2.5 Mbps in this mode. 10 bits of DATA + 2 SYNC bits for an input PCLK range of 50 MHz to 100 MHz in the 10-bit mode. Line rate = (PCLK / 2) × 28. For example, PCLK = 100 MHz, line rate = (100 MHz / 2) × 28 = 1.40 Gbps. Note: HS/HV is restricted to no more than one transition per 10 PCLK cycles. The back channel rate must be set to 2.5 Mbps in this mode. When operating with a DVP serializer, the DS90UB960-Q1 deserializer also supports DVP formats such as YUV-422 which have the same pixel packing as RAW8, RAW10 or RAW12. For example; there are 3 YUV CSI-2 data types that have the same pixel packing as RAW10: YUV420 10 bit, YUV420 10 bit Chroma shifted or YUV422 10 bit. These formats can be used as well as 8 bit and 12 bit YUV formats which adhere to the same structure as RAW8 and RAW12 respectively. MODE Pin D 20230807 Added clarification that MODE pin option 0 straps the device to CSI-2 Non-Synchronous back channel and MODE pin option 4 straps the device to CSI-2 Synchronous back channel Configuration of the device may be done through the MODE input strap pin, or through the configuration register bits. A pullup resistor and a pulldown resistor of suggested values may be used to set the voltage ratio of the MODE input (VMODE) and VDD18 to select one of the four possible modes. Possible configurations are: CSI-2 Mode (DS90UB953-Q1 and DS90UB935-Q1 compatible) 40-bit forward channel frame 50-Mbps back channel rate for serializer operation in Synchronous mode (default) 10-Mbps back channel rate for serializer operation in Non-synchronous mode (must be programmed by setting BC_FREQ_SELECT register 0x58[2:0] = 010)) 12-bit LF / 12-bit HF / 10-bit RAW modes (DS90UB933-Q1 and DS90UB913A-Q1 compatible) 28-bit forward channel frame 2.5-Mbps back channel rate (default) Strap Pin Connection Diagram Strap Configuration Mode Select NO. VMODE VOLTAGE RANGE VIDX TARGET VOLTAGE SUGGESTED STRAP RESISTORS (1% TOL) RX MODE VMIN VTYP VMAX VDD18 = 1.80 V RHIGH ( kΩ ) RLOW ( kΩ ) 0 0 0 0.131 × V(VDD18) 0 OPEN 10.0 CSI-2 Non-Synchronous Mode 1 0.179 × V(VDD18) 0.213 × V(VDD18) 0.247 × V(VDD18) 0.374 88.7 23.2 RAW12 LF 2 0.296 × V(VDD18) 0.330 × V(VDD18) 0.362 × V(VDD18) 0.582 75.0 35.7 RAW12 HF 3 0.412 × V(VDD18) 0.443 × V(VDD18) 0.474 × V(VDD18) 0.792 71.5 56.2 RAW10 4 0.525 × V(VDD18) 0.559 × V(VDD18) 0.592 × V(VDD18) 0.995 78.7 97.6 CSI-2 Synchronous Mode 5 0.642 × V(VDD18) 0.673 × V(VDD18) 0.704 × V(VDD18) 1.202 39.2 78.7 RAW12 LF 6 0.761 × V(VDD18) 0.792 × V(VDD18) 0.823 × V(VDD18) 1.420 25.5 95.3 RAW12 HF 7 0.876 × V(VDD18) V(VDD18) V(VDD18) 1.8 10.0 OPEN RAW10 The strapped values can be viewed and/or modified in the following locations: RX Mode – Port Configuration FPD3_MODE Register 0x6D[1:0] bits REFCLK A valid 23-MHz to 26-MHz reference clock is required on the REFCLK pin 5 for precise frequency operation. The REFCLK frequency defines all internal clock timers, including the back channel rate, I2C timers, CSI-2 datarate, FrameSync signal parameters, and other timing critical internal circuitry. REFCLK input must be continuous. If the REFCLK input does not detect a transition more than 20 µs, this may cause a disruption in the CSI-2 output. REFCLK should be applied to the DS90UB960-Q1 only when the supply rails are above minimum levels (see ). At start-up, the DS90UB960-Q1 defaults to an internal oscillator to generate an backup internal reference clock at nominal frequency of 25 MHz ±10%. As an option for mitigating EMI / EMC, the DS90UB960-Q1 is capable of tolerating a REFCLK with spread-spectrum clocking (SSC) profile with up to ±0.5% amplitude deviations (center spread) or up to 1% amplitude deviations (down spread) and up to 33-kHz frequency modulation from a clock source. The REFCLK LVCMOS input oscillator specifications are listed in . REFCLK Oscillator Specifications PARAMETER TEST CONDITIONS MIN TYP MAX UNIT REFERENCE CLOCK Frequency tolerance with aging –40°C ≤ TA ≤ 105°C, aging, no spread-spectrum ±100 ppm Amplitude 800 1200 V(VDDIO) mVp-p Symmetry Duty Cycle 40% 50% 60% Rise and fall time 10% – 90% 6 ns Jitter 200 kHz – 10 MHz 50 200 ps p-p Frequency 23 25 26 MHz Spread-spectrum clock modulation percentage (Optional) Center spread -0.5% +0.5% Down spread -1% 0% Spread-spectrum clock modulation frequency (Optional) 33 kHz Receiver Port Control D Changed I2C terminology to "Controller" and "Target" yes The DS90UB960-Q1 can support up to four simultaneous inputs to Rx ports 0 - 4. The Receiver port control register RX_PORT_CTL 0x0C allows for disabling any Rx inputs when not in use. These bits can only be written by a local I2C controller at the deserializer side of the FPD-Link. Each FPD-Link III Receive port has a unique set of registers that provides control and status corresponding to Rx ports 0 - 4. Control of the FPD-Link III port registers is assigned by the FPD3_PORT_SEL register, which sets the page controls for reading or writing individual ports unique registers. For each of the FPD-Link III Receive Ports, the FPD3_PORT_SEL 0x4C register defaults to selecting that port’s registers as detailed in register description. As an alternative to paging to access FPD-Link III Receive unique port registers, separate I2C addresses may be enabled to allow direct access to the port-specific registers. The Port I2C address registers 0xF8 - 0xFB allow programming a separate 7-bit I2C address to allow access to unique, port-specific registers without paging. I2C commands to these assigned I2C addresses are also allowed access to all shared registers. Video Stream Forwarding Video stream forwarding is handled by the Rx Port forwarding control in register 0x20. Forwarding from input ports are disabled by default and must be enabled using per-port controls. Different options for forwarding CSI-2 packets can also be selected as described starting in . Input Jitter Tolerance Input jitter tolerance is the ability of the clock and data recovery (CDR) and phase-locked loop (PLL) of the receiver to track and recover the incoming serial data stream. Jitter tolerance at a specific frequency is the maximum jitter permissible before data errors occur. shows the allowable total jitter of the receiver inputs and must be less than the values in . Input Jitter Tolerance Plot Input Jitter Tolerance Limit INTERFACE JITTER AMPLITUDE (UI p-p) FREQUENCY (MHz) FPD3 A1 A2 ƒ1 ƒ2 1 0.4 FPD3_PCLK / 80 FPD3_PCLK / 15 FPD3_PCLK frequency is a function of the PCLK, CLK_IN,  or REFCLK  frequency and dependent on the serializer operating MODE: CSI-2 synchronous mode: FPD3_PCLK = 4 x REFCLK CSI-2 non-synchronous mode: FPD3_PCLK = 2 x CLK_IN RAW 10-bit mode: FPD3_PCLK = PCLK / 2 RAW 12-bit HF mode: FPD3_PCLK = 2 x PCLK / 3 RAW 12-bit LF mode: FPD3_PCLK = PCLK Adaptive Equalizer The receiver inputs provide an adaptive equalization filter to compensate for signal degradation from the interconnect components. To determine the maximum cable reach, factors that affect signal integrity such as jitter, skew, ISI, crosstalk, and so forth, must be considered. The equalization status and configuration are selected through AEQ registers 0xD2–0xD5. Each RX receiver incorporates an adaptive equalizer (AEQ), which continuously monitors cable characteristics for long-term cable aging and temperature changes. The AEQ attempts to optimize the equalization setting of the RX receiver. If the deserializer loses LOCK, the adaptive equalizer will reset and perform the LOCK algorithm again to reacquire the serial data stream being sent by the serializer. Transmission Distance The DS90UB960-Q1 AEQ can compensate for the transmission channel insertion loss of up to –19.2 dB at 2.1 GHz. When designing the transmission channel, consider the total insertion loss of all components in the signal path between a serializer and a deserializer. Typically, the transmission channel would consist of a serializer PCB, two or more connectors, one or more cables, and a deserializer PCB as shown in . Typical Transmission Channel Components With Coaxial Cables Assuming –1.2 dB at 2.1-GHz insertion loss (IL) budget for each serializer and deserializer PCB and 0.1 dB for each connector, it is easy to determine maximum cable reach given the insertion loss characteristic of the cable. For example, Dacar 462 has typical insertion loss of about –1.31 dB/m at 2.1 GHz. With the –19.2-dB total IL budget, the remaining IL budget for the cable is –16.6 dB (–19.2 dB – 2 × (–1.2 dB) – 2 × (–0.1 dB)) after insertion loss of the two PCBs and two connectors are deducted from the total channel IL budget. Given this IL cable budget, the maximum cable reach with a single Dacar 462 is greater than 12 m (–16.6 dB / –1.31 dB/m). Lower loss cables such as Dacar 302 (typical insertion loss of –0.78 dB/m at 2.1 GHz) may be used alone or in combination with Dacar 462 to achieve even longer transmission distances as exemplified in . shows typical Dacar 462 and Dacar 302 cable combinations that achieve a 15-m transmission distance and stay within the maximum insertion loss budget. Typical 15-m Cable Combinations with Dacar 462 and Dacar 302 Cables EXAMPLE PCB INSERTION LOSS AT 2.1 GHz CONNECTOR INSERTION LOSS AT 2.1 GHz DACAR 462 INSERTION LOSS AT 2.1 GHz DACAR 302 INSERTION LOSS AT 2.1 GHz TOTAL CHANNEL INSERTION LOSS AT 2.1 GHz A 2 × (–1.2) dB 4 × (–0.1) dB 2 × 2.5 m × (–1.31) dB/m 10 m × (–0.78) dB/m –14.75 dB B 2 × (–1.2) dB 4 × (–0.1) dB 2 × 3 m × (–1.31) dB/m 9 m × (–0.78) dB/m –15.28 dB C 2 × (–1.2) dB 4 × (–0.1) dB 2 × 4 m × (–1.31) dB/m 7 m × (–0.78) dB/m –16.87 dB Channel Requirements D Updated the transmission channel requirements for Coaxial and STP/STQ Cable Applications yes For optimal AEQ performance and error free operation, the end-to-end transmission channel (Including cables, connectors, and PCBs) needs to meet insertion loss, return loss (impedance control), and crosstalk requirements given in #GUID-4A57AA81-B139-4252-888A-36FF2F635688/SNLS4091017CC and #GUID-4A57AA81-B139-4252-888A-36FF2F635688/SNLS4091017CCDD. Poor impedance control or insertion loss of the transmission channel and poor channel to channel isolation (low IL / FEXT) may result in significant reductions in the maximum transmission distance. Transmission Channel Requirements for Coaxial Cable Applications PARAMETER MIN TYP MAX UNIT Ztrace Single-ended PCB trace characteristic impedance 45 50 55 Ω Zcable Coaxial cable characteristic impedance 45 50 55 Ω Zcon Connector (mounted) characteristic impedance 40 50 62.5 Ω RL Return Loss, S11 ½ fBC < f < 0.1 GHz –16 dB 0.1 GHz < f < 1 GHz (f in GHz) –9 + 7 × log(f) dB 1 GHz < f < fFC –9 dB IL Insertion Loss, S12 f = 1 MHz –1.4 dB f = 5 MHz –2.3 dB f = 10 MHz –2.5 dB f = 50 MHz –3.5 dB f = 100 MHz –4.5 dB f = 0.5 GHz –9.5 dB f = 1 GHz –14.0 dB f = 2.1 GHz –21.6 dB FEXT Maximum Far End Crosstalk f < 2.1 GHz –30 dB NEXT Maximum Near End Crosstalk f < 100 MHz –30 dB Transmission Channel Requirements for STP / STQ Cable Applications PARAMETER MIN TYP MAX UNIT Ztrace Differential PCB trace characteristic impedance 90 100 110 Ω Zcable STP / STQ cable characteristic impedance 85 100 115 Ω Zcon Differential connector (mounted) characteristic impedance 80 100 125 Ω RL Return Loss, SDD11 ½ fBC < f < 0.01 GHz –20 dB 0.01 GHz < f < 0.5 GHz (f in GHz) –20 + 20(f) dB 0.5 GHz < f < fFC –10 dB IL Insertion Loss, SDD12 f = 1 MHz –1.1 dB f = 5 MHz –1.4 dB f = 10 MHz –1.6 dB f = 50 MHz –2.7 dB f = 100 MHz –3.4 dB f = 0.5 GHz –7.8 dB f = 1 GHz –12.0 dB f = 2.1 GHz –19.6 dB IL/FEXT Insertion Loss to Far End Crosstalk Ratio f < 2.1 GHz -20 dB NEXT Maximum Near End Crosstalk f < 200 MHz -30 dB Adaptive Equalizer Algorithm The AEQ process steps through the allowed equalizer control values to find a value that allows the Clock Data Recovery (CDR) circuit to keep a valid lock condition. The circuit waits for a programmed re-lock time period for each EQ setting, then the circuit checks the results for a valid lock. If a valid lock is detected, the circuit will stop at the current EQ setting and maintain a constant value as long as the lock state persists. If the deserializer loses the lock, the adaptive equalizer will resume the LOCK algorithm and the EQ setting is incremented to the next valid state. When the lock is lost, the circuit will search the EQ settings to find another valid setting to reacquire the serial data stream sent by the serializer that remains locked. AEQ Settings AEQ Start-Up and Initialization The AEQ circuit can be restarted at any time by setting the AEQ_RESTART bit in the AEQ_CTL2 register 0xD2. When the deserializer is powered on, the AEQ is continually searching through the EQ settings and could be at any setting when the serializer supplies a signal. If the Rx Port CDR locks to the signal, it may be acceptable for low bit errors, but it may not optimized or overequalized. When connected to a compatible serializer (DS90UB953-Q1, DS90UB933-Q1 or DS90UB913A-Q1), the DS90UB960-Q1 will restart the AEQ adaption by default after the device achieves the first positive lock indication to supply a more consistent start-up from known conditions. With this feature disabled, the AEQ may lock at a relatively random EQ setting based on when the FPD-Link III input signal is initially present. Alternatively, AEQ_RESTART or DIGITAL_RESET0 can be applied once the compatible serializer input signal frequency is stable to restart adaption from the minimum EQ gain value. These techniques allow for a more consistent initial EQ setting following adaption. AEQ Range The AEQ circuit can be programmed with minimum and maximum settings used during the EQ adaption. Using the full AEQ range provides the most flexible solution, if the channel conditions are known however, an improved deserializer lock time can be achieved by narrowing the search window for allowable EQ gain settings. For example, in a system use case with a longer cable and multiple interconnects creating higher channel attenuation, the AEQ would not adapt to the minimum EQ gain settings. Likewise, in a system use case with a short cable and low channel attenuation, the AEQ would not generally adapt to the highest EQ gain settings. The AEQ range is determined by the AEQ_MIN_MAX register 0xD5 where AEQ_MAX sets the maximum value of EQ gain. The ADAPTIVE_EQ_FLOOR_VALUE determines the starting value for EQ gain adaption. To enable the minimum AEQ limit, the SET_AEQ_FLOOR bit in the AEQ_CTL2 register 0xD2[2] must also be set. An AEQ range (AEQ_MAX - AEQ_FLOOR) to allow a variation around the nominal setting of –2/+4 or ±3 around the nominal AEQ value specific to Rx port channel characteristics gives a good trade-off in lock time and adaptability. The setting for the AEQ after adaption can be read back from the AEQ_STATUS register 0xD3. The suggested AEQ_FLOOR settings are given in #GUID-644F22C4-F36A-494F-AB1F-9E2EFFCCCC33/X3483AA. Suggested ADAPTIVE_EQ_FLOOR_VALUE as a Function of Channel Insertion Loss CHANNEL INSERTION LOSS AT 2.1 GHz (dB) ADAPTIVE_EQ_FLOOR_VALUE Up to –9.4 0 –9.4 to –13.2 2 –13.2 to –15.4 4 –15.4 to –17.8 5 –17.8 to –19.2 6 AEQ Timing The dwell time for AEQ to wait for lock or error-free status is also programmable. When checking each EQ setting the AEQ will wait for a time interval, controlled by the ADAPTIVE_EQ_RELOCK_TIME field in the AEQ_CTL2 register before incrementing to the next allowable EQ gain setting. The default wait time is set to 2.62 ms based on REFCLK = 25 MHz. When the maximum setting is reached and there is no lock acquired during the programmed relock time, the AEQ will restart adaption at minimum setting or AEQ_FLOOR value. AEQ Threshold The DS90UB960-Q1 receiver will adapt by default based on the FPD-Link error checking during the Adaptive Equalization process. The specific errors linked to equalizer adaption, FPD-Link III clock recovery error, packet encoding error, and parity error can be individually selected in AEQ_CTL register 0x42. Errors are accumulated over 1/2 of the period of the timer set by the ADAPTIVE_EQ_RELOCK_TIME. If the number of errors is greater than the programmed threshold (AEQ_ERR_THOLD), the AEQ will attempt to increase the EQ setting. Channel Monitor Loop-Through Output Driver D Fixed spelling errors throughout the document no The DS90UB960-Q1 includes an internal Channel Monitor Loop-through output on the CMLOUTP/N pins. The CMLOUTP/N pins supply a buffered loop-through output driver to observe the jitter after equalization for each of the four RX receiver channels. The CMLOUT monitors the post EQ stage, thus providing the recovered input of the deserializer signal. The measured serial data width on the CMLOUT loop-through is the total jitter including the internal driver, AEQ, back channel echo, and so forth. Each channel also has its own CMLOUT monitor and can be used for debug purposes. This CMLOUT is useful in identifying gross signal conditioning issues. shows the minimum CMLOUT differential eye opening as a measure of acceptable forward channel signal integrity. A CMLOUT eye opening of at least 0.35 UI suggests that the forward channel signal integrity is likely acceptable. However, further testing such as BIST is recommended to verify error-free operation. An eye opening of less than 0.35 UI indicates possible issues with the forward channel signal integrity. CML Monitor Output Driver PARAMETER TEST CONDITIONS PIN MIN TYP MAX UNIT EW Differential Output Eye Opening RL = 100 Ω () CMLOUTP, CMLOUTN 0.35 UI Unit Interval (UI) is equivalent to one ideal serialized data bit width. The UI scales with serializer input PCLK frequency (RAW Modes), serializer CLK_IN frequency (CSI-2 Mode, Serializer Non-synchronous Mode) or REFCLK (CSI-2 Mode, Serializer Synchronous Mode). CSI-2 Mode, Serializer Synchronous Mode: 1 UI = 1 / ( 160 x REFCLK ) (typ) CSI-2 Mode, Serializer Non-synchronous Mode: 1 UI = 1 / ( 80 x CLK_IN) (typ) RAW 10-bit mode: 1 UI = 1 / ( 28 x PCLK / 2 ) RAW 12-bit HF mode: 1 UI = 1 / ( 28 x 2/3 x PCLK ) RAW 12-bit LF mode: 1 UI = 1 / ( 28 x PCLK ) CMLOUT Output Driver includes details on selecting the corresponding RX receiver of CMLOUTP/N configuration. Channel Monitor Loop-Through Output Configuration FPD3 RX Port 0 FPD3 RX Port 1 FPD3 RX Port 2 FPD3 RX Port 3 ENABLE MAIN LOOPTHRU DRIVER 0xB0 = 0x14 0xB1 = 0x00 0xB2 = 0x80 0xB0 = 0x14 0xB1 = 0x00 0xB2 = 0x80 0xB0 = 0x14 0xB1 = 0x00 0xB2 = 0x80 0xB0 = 0x14 0xB1 = 0x00 0xB2 = 0x80 SELECT CHANNEL MUX 0xB1 = 0x01 0xB2 = 0x01 0xB1 = 0x01 0xB2 = 0x02 0xB1 = 0x01 0xB2 = 0x04 0xB1 = 0x01 0xB2 = 0x08 SELECT RX PORT 0xB0 = 0x04 0xB1 = 0x0F 0xB2 = 0x01 0xB1 = 0x10 0xB2 = 0x02 0xB0 = 0x08 0xB1 = 0x0F 0xB2 = 0x01 0xB1 = 0x10 0xB2 = 0x02 0xB0 = 0x0C 0xB1 = 0x0F 0xB2 = 0x01 0xB1 = 0x10 0xB2 = 0x02 0xB0 = 0x10 0xB1 = 0x0F 0xB2 = 0x01 0xB1 = 0x10 0xB2 = 0x02 Code Example for CMLOUT FPD3 RX Port 0: WriteI2C(0xB0,0x14) # FPD3 RX Shared, page 0 WriteI2C(0xB1,0x00) # Offset 0 (reg_0_sh) WriteI2C(0xB2,0x80) # Enable loop throu driver WriteI2C(0xB1,0x01) # Select Drive Mux WriteI2C(0xB2,0x01) # WriteI2C(0xB0,0x04) # FPD3 RX Port 0, page 0 WriteI2C(0xB1,0x0F) # WriteI2C(0xB2,0x01) # Loop through select WriteI2C(0xB1,0x10) # WriteI2C(0xB2,0x02) # Enable CML data output RX Port Status The DS90UB960-Q1 is able to monitor and detect several other RX port specific conditions and interrupt states. This information is latched into the RX port status registers RX_PORT_STS1 0x4D and RX_PORT_STS2 0x4E. There are bits to flag any change in LOCK status (LOCK_STS_CHG) or detect any errors in the control channel over the forward link (BCC_CRC_ERROR, BCC_SEQ_ERROR) which are cleared upon read. The Rx Port status registers also allow monitoring of the presence stable input signal along with monitoring parity and CRC errors, line length, and lines per video frame. RX Parity Status The FPD-Link III receiver checks the decoded data parity to detect any errors in the received FPD-Link III frame. Parity errors are counted up and accessible through the RX_PAR_ERR_HI and RX_PAR_ERR_LO registers 0x55 and 0x56 to provide combined 16-bit error counter. In addition, a parity error flag can be set once a programmed number of parity errors have been detected. This condition is indicated by the PARITY_ERROR flag in the RX_PORT_STS1 register. Reading the counter value will clear the counter value and PARITY_ERROR flag. An interrupt may also be generated based on assertion of the parity error flag. By default, the parity error counter will be cleared and flag will be cleared on loss of Receiver lock. To ensure an exact read of the parity error counter, parity checking should be disabled in the GENERAL_CFG register 0x02 before reading the counter. FPD-Link Decoder Status The FPD-Link III receiver also checks the decoded data for encoding or sequence errors in the received FPD-Link III frame. If either of these error conditions are detected the FPD3_ENC_ERROR bit will be latched in the RX_PORT_STS2 register 0x4E[5]. An interrupt may also be generated based on assertion of the encoded error flag. To detect FPD-Link III Encoder errors, the LINK_ERROR_COUNT must be enabled with a LINK_ERR_THRESH value greater than 1. Otherwise, the loss of Receiver Lock will prevent detection of the Encoder error. The FPD3_ENC_ERROR flag is cleared on read. When partnered with a DS90UB953-Q1, the FPD3 Encoder may be configured to include a CRC check of the FPD3 encoder sequence. The CRC check provides an extra layer of error checking on the encoder sequence. This CRC checking adds protection to the encoder sequence used to send link information comprised of Datapath Control registers 0x59 and 0x5A, Sensor Status registers 0x51 - 0x54, and Serializer ID register 0x5B. TI recommends that designers enable CRC error checking on the FPD3 Encoder sequence to prevent any updates of link information values from encoded packets that do not pass CRC check. The FPD3 Encoder CRC is enabled by setting the FPD3_ENC_CRC_DIS register 0xBA[7] to 0. In addition, the FPD3_ENC_CRC_CAP flag should be set in register 0x4A[4]. RX Port Input Signal Detection The DS90UB960-Q1 can detect and measure the approximate input frequency and frequency stability of each RX input port and indicate status in bits [2:1] of RX_PORT_STS2. Frequency measurement stable FREQ_STABLE indicates the FPD-Link III input clock frequency is stable. When no FPD-Link III input clock is detected at the RX input port, the NO_FPD3_CLK bit indicates that condition has occurred. The setting of these error flags is dependent on the stability control settings in the FREQ_DET_CTL register 0x77. The NO_FPD3_CLK bit will be set if the input frequency is below the setting programmed in the FREQ_LO_THR setting in the FREQ_DET_CTL register. A change in frequency FREQ_STABLE = 0, is defined as any change in MHz greater than the value programmed in the FREQ_HYST value. The frequency is continually monitored and provided for readback through the I2C interface less than every 1 ms. A 16-bit value is used to provide the frequency in registers 0x4F and 0x50. An interrupt can also be generated for any of the ports to indicate if a change in frequency is detected on any port. Line Counter For each video frame received, the deserializer will count the number of video lines in the frame. In CSI-2 input mode, any long packet will be counted as a video line. In RAW mode, any assertion of the Line Valid (LV) signal will be interpreted as a video line. The LINE_COUNT_1 and LINE_COUNT_0 registers can be used to read the line count for the most recent video frame. Line Length may not be consistent when receiving multiple CSI-2 video streams differentiated by VC-ID. An interrupt may be enabled based on a change in the LINE_COUNT value. If interrupts are enabled, the LINE_COUNT registers will be latched at the interrupt and held until read back by the processor through the I2C. Line Length For each video line, the length (in bytes) will be determined. The LINE_LEN_1 and LINE_LEN_0 registers can be used to read the line count for the most recent video frame. If the line length is not stable throughout the frame, the length of the last line of the frame will be reported. Line Count may not be consistent when receiving multiple CSI-2 video streams differentiated by VC-ID. An interrupt may be enabled based on a change in the LINE_LEN value. If interrupts are enabled, the LINE_LEN registers will be latched at the interrupt and held until read by the processor through the I2C. Sensor Status When paired with the DS90UB953-Q1 serializer, the DS90UB960-Q1 is capable of receiving diagnostic indicators from the serializer. The sensor alarm and status diagnostic information are reported in the SENSOR_STS_X registers. The interrupt capability from detected status changes in sensor are described in . This interrupt condition will be cleared by reading the SEN_INT_RISE_STS and SEN_INT_FALL_STS registers. GPIO Support The DS90UB960-Q1 supports 8 pins which are programmable for use in multiple options through the GPIOx_PIN_CTL registers. GPIO Input Control and Status Upon initialization GPIO0 through GPIO7 are enabled as inputs by default. Each GPIO pin has an input disable and a pulldown disable control bit with exception of the open-drain GPIO3 pin. By default, the GPIO pin input paths are enabled and the internal pulldown circuit for the GPIO is enabled. The GPIO_INPUT_CTL and GPIO_PD_CTL registers allow control of the input enable and the pulldown, respectively. For example to disable GPIO1 and GPIO2 as inputs you would program in register 0x0F[2:1] = 11. For most applications, there is no need to modify the default register settings for the pull down resistors. The status HIGH or LOW of each GPIO pin 0 through 7 may be read through the GPIO_PIN_STS register 0x0E. This register read operation provides the status of the GPIO pin independent of whether the GPIO pin is configured as an input or output. GPIO Output Pin Control Individual GPIO output pin control is programmable through the GPIOx_PIN_CTL registers 0x10 to 0x17. To enable any of the GPIO as output, set bit 0 = 1 in the respective register 0x10 to 0x17 after clearing the corresponding input enable bit in register 0x0F. Forward Channel GPIO The DS90UB960-Q1 8 GPIO pins can output data received from the forward channel when paired with the DS90UB953-Q1 serializer. The remote Serializer GPIO are mapped to GPIO. Each GPIO pin can be programmed for output mode and mapped. Up to four GPIOs are supported in the forward direction on each FPD-Link III Receive port. Each forward channel GPIO (from any port) can be mapped to any GPIO output pin. The DS90UB933-Q1 and DS90UB913A-Q1 GPIO’s cannot be configured as inputs for remote communication over the forward channel to the DS90UB960-Q1. The timing for the forward channel GPIO is dependant on the number of GPIOs assigned at the serializer. When a single GPIO input from the DS90UB953-Q1 serializer is linked to a DS90UB960-Q1 deserializer GPIO output the value is sampled every forward channel transmit frame. Two linked GPIO are sampled every two forward channel frames and 3-linked or 4-linked GPIOs are sampled every 5 frames. The minimum latency for the GPIO remains consistent (approximately 225 ns), but as the information spreads over multiple frames, the jitter typically increases on the order of the sampling period (number of forward channel frames). TI recommends maintaining a 4x oversampling ratio for linked GPIO throughput. For example, when operating in 4-Gbps synchronous mode with REFCLK = 25 MHz, the maximum recommended GPIO input frequency based on the number of GPIO linked over the forward channel is shown in #GUID-4193E580-941A-404E-B09E-6B570974336C/X3483. Forward Channel GPIO Typical Timing NUMBER OF LINKED FORWARD CHANNEL GPIOs (FC_GPIO_EN) SAMPLING FREQUENCY (MHz) AT FPD-Link III LINE RATE = 4 Gbps MAXIMUM RECOMMENDED FORWARD CHANNEL GPIO FREQUENCY (MHz) TYPICAL JITTER (ns) 1 100 25 12 2 50 12.5 24 4 20 5 60 In addition to mapping remote serializer GPI, an internally generated FrameSync (see ) or other control signals may be output from any of the deserializer GPIOs for synchronization with a local processor or another deserializer. Back Channel GPIO Each DS90UB960-Q1 GPIO pin defaults to input mode at start-up. The deserializer can link GPIO pin input data on up to four available slots to send on the back channel per each remote serializer connection. Any of the 8 GPIO pin data can be mapped to send over the available back channel slots for each FPD-Link III Rx port. The same GPIO on the deserializer pin can be mapped to multiple back channel GPIO signals. For 50-Mbps back channel operation, the frame period is 600 ns (30 bits × 20 ns/bit). For 2.5-Mbps back channel operation, the frame period is 12 µs (30 bits × 400 ns/bit). As the back channel GPIOs are sampled and sent back by the DS90UB960-Q1 deserializer, the latency and jitter timing are on the order of one back channel frame. The back channel GPIO is effectively sampled at a rate of 1/30 of the back channel rate or 1.67 MHz at fBC = 50 Mbps. TI recommends that the input switching frequency for the back channel GPIO is < 1/4 of the sampling rate or 416 kHz at fBC = 50 Mbps. For example, when operating in 4-Gbps synchronous mode with REFCLK = 25 MHz, the maximum recommended GPIO input frequency based on the data rate when linked over the back channel is shown in #GUID-EBBC5DE1-AE5A-45FC-B4D9-637E1001511C/X5542. Back Channel GPIO Typical Timing BACK CHANNEL RATE (Mbps) SAMPLING FREQUENCY (kHz) MAXIMUM RECOMMENDED BACK CHANNEL GPIO FREQUENCY (kHz) TYPICAL LATENCY (µs) TYPICAL JITTER (µs) 50 1670 416 1.5 0.7 10 334 83.5 3.2 3 2.5 83.5 20 12.2 12 In addition to sending GPIO from pins, an internally generated FrameSync or external FrameSync input signal may be mapped to any of the back channel GPIOs for synchronization of multiple sensors with extremely low skew (see ). In addition to sending GPIO from pins, an internally generated FrameSync signal may be sent on any of the back channel GPIOs. For each port, the following GPIO control is available through the BC_GPIO_CTL0 register 0x6E and BC_GPIO_CTL1 register 0x6F. GPIO Pin Status GPIO pin status may be read through the GPIO_PIN_STS register 0x0E. This register provides the status of the GPIO pin independent of whether the GPIO pin is configured as an input or output. Other GPIO Pin Controls Each GPIO pin can has a input disable and a pulldown disable. By default, the GPIO pin input paths are enabled and the internal pulldown circuit in the GPIO is enabled. The GPIO_INPUT_CTL register 0x0F and GPIO_PD_CTL register 0xBE allow control of the input enable and the pulldown, respectively. For most applications, there is no need to modify the default register settings. RAW Mode LV / FV Controls The Raw modes provide FrameValid (FV) and LineValid (LV) controls for the video framing. The FV is equivalent to a Vertical Sync (VSYNC) while the LineValid is equivalent to a Horizontal Sync (HSYNC) input to the DS90UB913A-Q1 / DS90UB933-Q1 device. The DS90UB960-Q1 allows setting the polarity of these signals by register programming. The FV and LV polarity are controlled on a per-port basis and can be independently set in the PORT_CONFIG2 register 0x7C. To prevent false detection of FrameValid, FV must be asserted for a minimum number of clocks prior to first video line to be considered valid. The minimum FrameValid time is programmable in the FV_MIN_TIME register 0xBC. Because the measurement is in FPD3 clocks, the minimum FrameValid setup to LineValid timing at the Serializer will vary based on operating mode. A minimum FV to LV timing is required when processing video frames at the serializer input. If the FV to LV minimum setup is not met (by default), the first video line is discarded. Optionally, a register control (PORT_CONFIG:DISCARD_1ST_ON_ERR) forwards the first video line missing some number of pixels at the start of the line. There is no timing restrictions at the end of the frame. Minimum FV to LV Minimum FV to LV Setup Requirement (in Serializer PCLKs) MODE FV_MIN_TIME Conversion Factor Absolute Min (FV_MIN_TIME = 0) Default (FV_MIN_TIME = 128) RAW12 LF 1 2 130 RAW12 HF 1.5 3 195 RAW10 2 5 261 For other settings of FV_MIN_TIME, use #GUID-E1CCDF45-52BD-403A-8C33-CF87F25335F4/T4535070-16 to determine the required FV to LV setup in Serializer PCLKs. Absolute Min + (FV_MIN_TIME × Conversion factor) CSI-2 Protocol Layer The DS90UB960-Q1 implements High-Speed mode to forward CSI-2 Low Level Protocol data. This includes features as described in the Low Level Protocol section of the MIPI CSI-2 Specification. It supports short and long packet formats. The feature set of the protocol layer implemented by the CSI-2 TX is: Transport of arbitrary data (payload-independent) 8-bit word size Support for up to four interleaved virtual channels on the same link Special packets for frame start, frame end, line start, and line end information Descriptor for the type, pixel depth, and format of the Application Specific Payload data 16-bit Checksum Code for error detection shows the CSI-2 protocol layer with short and long packets. CSI-2 Protocol Layer With Short and Long Packets CSI-2 Short Packet The short packet provides frame or line synchronization. shows the structure of a short packet. A short packet is identified by data types 0x00 to 0x0F. CSI-2 Short Packet Structure CSI-2 Long Packet A long packet consists of three elements: a 32-bit packet header (PH), an application-specific data payload with a variable number of 8-bit data words, and a 16-bit packet footer (PF). The packet header is further composed of three elements: an 8-bit data identifier, a 16-bit word count field, and an 8-bit ECC. The packet footer has one element, a 16-bit checksum. shows the structure of a long packet. CSI-2 Long Packet Structure CSI-2 Long Packet Structure Description PACKET PART FIELD NAME SIZE (BIT) DESCRIPTION Header VC / Data ID 8 Contains the virtual channel identifier and the data-type information. Word Count 16 Number of data words in the packet data. A word is 8 bits. ECC 8 ECC for data ID and WC field. Allows 1-bit error recovery and 2-bit error detection. Data Data WC * 8 Application-specific payload (WC words of 8 bits). Footer Checksum 16 16-bit cyclic redundancy check (CRC) for packet data. CSI-2 Data Identifier D Fixed spelling errors throughout the document no D Added information about YUV support no The DS90UB960-Q1 MIPI CSI-2 protocol interface transmits the data identifier byte containing the values for the virtual channel ID (VC) and data type (DT) for the application specific payload data, as shown in . The virtual channel ID is contained in the 2 MSBs of the data identifier byte and identify the data as directed to one of four virtual channels. The value of the data type is contained in the 6 LSBs of the data identifier byte. When partnered with a DS90UB935-Q1 or DS90UB953-Q1 serializer, the Data Type is passed through from the received CSI-2 packets. When partnered with a DS90UB933-Q1 or DS90UB913A-Q1 the received RAW mode data is converted to CSI-2 Tx packets with assigned data type and virtual channel ID. DVP format serializer inputs must have discrete synchronization signals. When interfacing with DS90UB913A-Q1 or DS90UB933-Q1 serializers, the DS90UB960-Q1 utilizes the HSYNC and VSYNC inputs to construct the MIPI CSI-2 Tx data packets. When paired with a DVP serializer, the DS90UB960-Q1 deserializer supports RAW8, RAW10 or RAW12 as well as formats which have the same pixel packing as RAW8, RAW10 or RAW12 such as YUV-422. For each RX Port, register defines with which channel and data type the context is associated: For FPD Receiver port operating in RAW input mode connected to a DS90UB933-Q1 or DS90UB913A-Q1 serializer, register 0x70 describes RAW10 Mode and 0x71 RAW12 Mode. RAW1x_VC[7:6] field defines the associated virtual ID transported by the CSI-2 protocol from the camera sensor. RAW1x_ID[5:0] field defines the associated data type. The data type is a combination of the data type transported by the CSI-2 protocol. CSI-2 Data Identifier Structure Virtual Channel and Context The CSI-2 protocol layer transports virtual channels. The purpose of virtual channels is to separate different data flows interleaved in the same data stream. Each virtual channel is identified by a unique channel identification number in the packet header. Therefore, a CSI-2 TX context can be associated with a virtual channel and a data type. Virtual channels are defined by a 2-bit field. This channel identification number is encoded in the 2-bit code. The CSI-2 TX transmits the channel identifier number and multiplexes the interleaved data streams. The CSI-2 TX supports up to four concurrent virtual channels. CSI-2 Mode Virtual Channel Mapping The CSI-2 Mode provides per-port Virtual Channel ID mapping. For each FPD-Link III input port, separate mapping may be done for each input VC-ID to any of the four VC-ID values. The mapping is controlled by the VC_ID_MAP register. This function sends the output as a time-multiplexed CSI-2 stream, where the video sources are differentiated by the virtual channel. Example 1 The DS90UB960-Q1 is receiving data from sensors attached to each port. Each port is sending a video stream using VC-ID of 0. The DS90UB960-Q1 can be configured to re-map the incoming VC-IDs to ensure each video stream has a unique ID. The direct implementation would map incoming VC-ID of 0 for RX Port 0, VC-ID of 1 for RX Port 1, VC-ID of 2 for RX Port 2, and VC-ID of 3 for RX Port 3. VC-ID Mapping Example 1 Example 2: The DS90UB960-Q1 is receiving two video streams from sensors on each input port. Each sensor is sending video streams using VC-IDs 0 and 1. Receive Ports 0 and 2 map the VC-IDs directly without change. Receive Ports 1 and 3 map the VC-IDs 0 and 1 to VC-IDs 2 and 3. In addition, RX Ports 0 and 1 are assigned to CSI-2 Transmitter 0 which RX Ports 2 and 3 are assigned to CSI-2 Transmitter 1. This is required because each CSI-2 transmitter is limited to 4 VC-IDs per MIPI specification. VC-ID Mapping Example 2 Four Sensor Data onto CSI-2 With Virtual Channels (VC-ID) Four Sensor Data onto CSI-2 With Virtual Channels (VC-ID) With Different Frame Size Four Sensor Data onto 1xCSI-2 Replicated With Virtual Channels (VC-ID) With Different Frame Size CSI-2 Transmitter Frequency D 20230712 Removed mention of older silicon yes The CSI-2 Transmitters may operate at 400 Mbps, 800 Mbps, 1.2 Gbps or 1.6 Gbps per data lane. This operation is controlled through the CSI_PLL_CTL 0x1F register. CSI-2 Transmitter Data Rate vs CSI_PLL_CTL CSI_PLL_CTL[1:0] CSI-2 TX Data Rate REFCLK Frequency 00 1.664 Gbps 26 MHz 1.6 Gbps 25 MHz 1.472 Gbps 23 MHz 01 1.2 Gbps 25 MHz 10 800 Mbps 25 MHz 11 400 Mbps 25 MHz When configuring to 800 Mbps or 1.6 Gbps, the CSI-2 timing parameters are automatically set based on the CSI_PLL_CTL 0x1F register. In the case of 400 Mbps, the respective CSI-2 timing parameters registers must be programmed, and the appropriate override bit must be set. To enable CSI-2 400 Mbps mode, set the following registers: # Set CSI-2 Timing parameters WriteI2C(0xB0,0x2) # set auto-increment, page 0 WriteI2C(0xB1,0x40) # CSI-2 Port 0 WriteI2C(0xB2,0x83) # TCK Prep WriteI2C(0xB2,0x8D) # TCK Zero WriteI2C(0xB2,0x87) # TCK Trail WriteI2C(0xB2,0x87) # TCK Post WriteI2C(0xB2,0x83) # THS Prep WriteI2C(0xB2,0x86) # THS Zero WriteI2C(0xB2,0x84) # THS Trail WriteI2C(0xB2,0x86) # THS Exit WriteI2C(0xB2,0x84) # TLPX # Set CSI-2 Timing parameters WriteI2C(0xB0,0x2) # set auto-increment, page 0 WriteI2C(0xB1,0x60) # CSI-2 Port 1 WriteI2C(0xB2,0x83) # TCK Prep WriteI2C(0xB2,0x8D) # TCK Zero WriteI2C(0xB2,0x87) # TCK Trail WriteI2C(0xB2,0x87) # TCK Post WriteI2C(0xB2,0x83) # THS Prep WriteI2C(0xB2,0x86) # THS Zero WriteI2C(0xB2,0x84) # THS Trail WriteI2C(0xB2,0x86) # THS Exit WriteI2C(0xB2,0x84) # TLPX CSI-2 Output Bandwidth D 20230921 Added cross-links in the CSI-2 Output Bandwidth section to relevant figures in the Timing Diagrams section During normal operation, CSI-2 transmitter output bandwidth is reduced as it needs to transition between Low-Power and High-Speed modes. The minimum CSI-2 High-Speed data transmission overhead consists of TLPX, THS-PREPARE, THS-ZERO, THS-SYNC, THS-TRAIL, and THS-EXIT as shown in . The bandwidth is further reduced when operating in Discontinuous CSI-2 Clock mode as the CSI-2 clock requires additional overhead time to transition between Low-Power and Clock Transmission modes. The minimum CSI-2 Discontinuous Clock timing overhead consists of TCLK-POST, TCLK-TRAIL, TCLK-PREPARE, TCLK-ZERO, and TCLK-PRE as shown in . The typical CSI-2 timing overhead is given in . CSI-2 Transmitter Overhead vs Data Rate CSI-2 TX Data Rate CSI-2 TX Overhead, tCSI_Overhead [µs] Continuous CSI-2 Clock (0x33[1]=1) Discontinuous CSI-2 Clock (0x33[1]=0) 1.664 Gbps 0.73 1.68 1.6 Gbps 0.76 1.74 1.472 Gbps 0.83 1.89 1.2 Gbps 0.91 1.92 800 Mbps 0.93 2.06 400 Mbps 1.30 2.65 For Best-Effort Round Robin, Basic Synchronized or Line-Interleaved CSI-2 Forwarding, the maximum CSI-2 bandwidth for each CSI-2 port is defined in . For Line-Concatenated CSI-2 Forwarding, the maximum CSI-2 output bandwidth for each CSI-2 port is defined in . where Nsensor is the number of sensors attached to the DS90UB960-Q1 Hactive is the horizontal line length of the active video frame in pixels Nbits/pxl is the number of bits per pixel NCSI_Lanes is the number of CSI-2 Lanes fCSI is the CSI-2 TX data rate per lane in Hz tCSI_Overhead is the CSI-2 High-speed data and clock timing overhead as given in CSI-2 Output Bandwidth Calculation Example Assuming the following: Four identical sensors are attached to the DS90UB960-Q1 (Nsensor = 4) Each sensor outputs active video frame with the horizontal line length of 1080 pixels (Hactive = 1080 pixels) Video format is RAW12 (Nbits/pxl = 12 bits/pixel) DS90UB960-Q1 is configured to use a single CSI-2 port with all four CSI-2 lanes enabled (NCSI_Lanes = 4) DS90UB960-Q1 CSI-2 TX is configured to operate at 800 Mbps / lane (fCSI = 800 MHz ) For Best-Effort Round Robin, Basic Synchronized or Line-Interleaved CSI-2 Forwarding, gives the maximum bandwidth of about 2.60 Gbps (out of 3.2 Gbps for 4 lanes) with continuous CSI-2 clock and about 2.12 Gbps without continuous CSI-2 clock. For Line-Concatenated CSI-2 Forwarding, gives us the maximum bandwidth of about 3.03 Gbps (out of 3.2 Gbps for 4 lanes) with continuous CSI-2 clock and about 2.84 Gbps without continuous CSI-2 clock. CSI-2 Transmitter Status The status of the CSI-2 Transmitter may be monitored by readback of the CSI_STS register 0x35, or brought to one of the configurable GPIO pins as an output. The TX_PORT_PASS 0x35[0] indicates valid CSI-2 data being presented on CSI-2 port. If no data is being forwarded or if error conditions have been detected on the video data, the CSI-2 Pass signal will be cleared. The TX_PORT_SYNC 0x35[0] indicates the CSI-2 Tx port is able to properly synchronize input data streams from multiple sources. TX_PORT_SYNC will always return 0 if Synchronized Forwarding is disabled. Interrupts may also be generated based on changes in the CSI-2 port status. Video Buffers The DS90UB960-Q1 implements four video line buffer/FIFO, one for each RX channel. The video buffers provide storage of data payload and forward requirements for sending multiple video streams on the CSI-2 transmit ports. The total line buffer memory size is a 16-kB block for each RX port. The CSI-2 transmitter waits for an entire packet to be available before pulling data from the video buffers. CSI-2 Line Count and Line Length The DS90UB960-Q1 counts the number of lines (long packets) to determine line count on LINE_COUNT_1/0 registers 0x73–74. For line length, DS90UB960-Q1 generates the word count field in the CSI-2 header on LINE_LEN_1/0 registers 0x75 – 0x76. FrameSync Operation A frame synchronization signal (FrameSync) can be sent through the back channel using any of the back channel GPIOs. The signal can be generated in two different methods. The first option offers sending the external FrameSync using one of the available GPIO pins on the DS90UB960-Q1 and mapping that GPIO to a back channel GPIO on one or more of the FPD-Link III ports. The second option is to have the DS90UB960-Q1 internally generate a FrameSync signal to send through GPIO to one or more of the attached Serializers. FrameSync signaling on the four back channels is synchronous. Thus, the FrameSync signal arrives at each of the four serializers with limited skew. External FrameSync Control In External FrameSync mode, an external signal is input to the DS90UB960-Q1 through one of the GPIO pins on the device. The external FrameSync signal may be propagated to one or more of the attached FPD3 Serializers through a GPIO signal in the back channel. External FrameSync Enabling the external FrameSync mode is done by setting the FS_MODE control in the FS_CTL register to a value between 0x8 (GPIO0 pin) to 0xF (GPIO7 pin). Set FS_GEN_ENABLE to 0 for this mode. To send the FrameSync signal on the BC_GPIOx port signal, the BC_GPIO_CTL0 or BC_GPIO_CTL1 register should be programmed for that port to select the FrameSync signal. Internally Generated FrameSync In Internal FrameSync mode, an internally generated FrameSync signal is sent to one or more of the attached FPD3 Serializers through a GPIO signal in the back channel. FrameSync operation is controlled by the FS_CTL, FS_HIGH_TIME_x, and FS_LOW_TIME_x 0x18 – 0x1C registers. The resolution of the FrameSync generator clock (FS_CLK_PD) is derived from the back channel frame period (BC_FREQ_SELECT register). For 50-Mbps back-channel operation, the frame period is 600 ns (30 bits × 20 ns/bit). For 2.5-Mbps back channel operation, the frame period is 12 µs (30 bits × 400 ns/bit). Once enabled, the FrameSync signal is sent continuously based on the programmed conditions. Enabling the internal FrameSync mode is done by setting the FS_GEN_ENABLE control in the FS_CTL register to a value of 1. The FS_MODE field controls the clock source used for the FrameSync generation. The FS_GEN_MODE field configures whether the duty cycle of the FrameSync is 50/50 or whether the high and low periods are controlled separately. The FrameSync high and low periods are controlled by the FS_HIGH_TIME and FS_LOW_TIME registers. The accuracy of the internally generated FrameSync is directly dependent on the accuracy of the 25-MHz oscillator used as the reference clock. Internal FrameSync Internal FrameSync Signal The following example shows generation of a FrameSync signal at 60 pulses per second. Mode settings: Programmable High/Low periods: FS_GEN_MODE 0x18[1]=0 Use port 0 back channel frame period: FS_MODE 0x18[7:4]=0x0 Back channel rate of 50 Mbps: BC_FREQ_SELECT for port 0 0x58[2:0]=110b Initial FS state of 0: FS_INIT_STATE 0x18[2]=0 Based on mode settings, the FrameSync is generated based upon FS_CLK_PD of 12 us. The total period of the FrameSync is (1 sec / 60 hz) / 600 ns or approximately 27,778 counts. For a 10% duty cycle, set the high time to 2,776 (0x0AD7) cycles, and the low time to 24,992 (0x61A0) cycles: FS_HIGH_TIME_1: 0x19=0x0A FS_HIGH_TIME_0: 0x1A=0xD7 FS_LOW_TIME_1: 0x1B=0x61 FS_LOW_TIME_0: 0x1C=0xA0 Code Example for Internally Generated FrameSync WriteI2C(0x4C,0x01) # RX0 WriteI2C(0x6E,0xAA) # BC_GPIO_CTL0: FrameSync signal to GPIO0/1 WriteI2C(0x4C,0x12) # RX1 WriteI2C(0x6E,0xAA) # BC_GPIO_CTL0: FrameSync signal to GPIO0/1 WriteI2C(0x4C,0x24) # RX2 WriteI2C(0x6E,0xAA) # BC_GPIO_CTL0: FrameSync signal to GPIO0/1 WriteI2C(0x4C,0x38) # RX3 WriteI2C(0x6E,0xAA) # BC_GPIO_CTL0: FrameSync signal to GPIO0/1 WriteI2C(0x10,0x91) # FrameSync signal; Device Status; Enabled WriteI2C(0x58,0x5E) # BC FREQ SELECT: 50 Mbps WriteI2C(0x19,0x0A) # FS_HIGH_TIME_1 WriteI2C(0x1A,0xD7) # FS_HIGH_TIME_0 WriteI2C(0x1B,0x61) # FS_LOW_TIME_1 WriteI2C(0x1C,0xA0) # FS_LOW_TIME_0 WriteI2C(0x18,0x01) # Enable FrameSync CSI-2 Forwarding Video stream forwarding is handled by the forwarding control in the DS90UB960-Q1 on FWD_CTL1 register 0x20. The forwarding control pulls data from the video buffers for each FPD3 RX port and forwards the data to one of the CSI-2 output interfaces. It also handles generation of transitions between LP and HS modes as well as sending of Synchronization frames. The forwarding control monitors each of the video buffers for packet and data availability. Forwarding from input ports may be disabled using per-port controls. Each of the forwarding engines may be configured to pull data from any of the four video buffers, although a buffer may only be assigned to one CSI-2 Transmitter at a time. The two forwarding engines operate independently. Video buffers are assigned to the CSI-2 Transmitters using the mapping bits in the FWD_CTL1 register 0x20[7:4]. Best-Effort Round Robin CSI-2 Forwarding By default, the round-robin (RR) forwarding of packets use standard CSI-2 method of video stream determination. No special ordering of CSI-2 packets are specified, effectively relying on the Virtual Channel Identifier (VC) and Data Type (DT) fields to distinguish video streams. Each image sensor is assigned a VC-ID to identify the source. Different data types within a virtual channel is also supported in this mode. The forwarding engine forwards packets as they become available to the forwarding engine. In the case where multiple packets may be available to transmit, the forwarding engine typically operates in an RR fashion based on the input port from which the packets are received. Best-effort CSI-2 RR forwarding has the following characteristics and capabilities: Uses Virtual Channel ID to differentiate each video stream Separate Frame Synchronization packets for each VC No synchronization requirements This mode of operation allows input RX ports to have different video characteristics and there is no requirement that the video be synchronized between ports. The attached video processor would be required to properly decode the various video streams based on the VC and DT fields. Best-effort forwarding is enabled by setting the CSIx_RR_FWD bits in the FWD_CTL2 register 0x21. Synchronized CSI-2 Forwarding In cases with multiple input sources, synchronized forwarding offers synchronization of all incoming data stored within the buffer. If packets arrive within a certain window, the forwarding control may be programmed to attempt to synchronize the video buffer data. In this mode, it attempts to send each channel synchronization packets in order (VC0, VC1, VC2, VC3) as well as sending packet data in the same order. In the following sections, Sensor 0 (S0), Sensor 1 (S1), Sensor 2 (S2), and Sensor 3 (S3) refers to the sensors connected at FPD3 RX port 0, RX port 1, RX port 2, and RX port 3, respectively. The following describe only the 4-port operation, but other possible port combinations can be applied. The forwarding engine for each CSI-2 Transmitter can be configured independently and synchronize up to all four video sources. Requirements: Video arriving at input ports should be synchronized within approximately 1 video line period All enabled ports should have valid, synchronized video Each port must have identical video parameters, including number and size of video lines, presence of synchronization packets, and so forth. The forwarding engine attempts to send the video synchronized. If synchronization fails, the CSI-2 transmitter stops forwarding packets and attempt to restart sending synchronized video at the next FrameStart indication. Packets are discarded as long as the forwarding engine is unable to send the synchronized video. Status is provided to indicate when the forwarding engine is synchronized. In addition, a flag is used to indicate that synchronization has been lost (status is cleared on a read). Three options are available for Synchronized forwarding: Basic Synchronized forwarding Line-Interleave forwarding Line-Concatenated forwarding Synchronized forwarding modes are selected by setting the CSIx_SYNC_FWD controls in the FWD_CTL2 register. To enable synchronized forwarding the following order of operations is recommended: Disable Best-effort forwarding by clearing the CSIx_RR_FWD bits in the FWD_CTL2 register Enable forwarding per Receive port by clearing the FWD_PORTx_DIS bits in the FWD_CTL1 register Enable Synchronized forwarding in the FWD_CTL2 register Basic Synchronized CSI-2 Forwarding During Basic Synchronized Forwarding each forwarded frame is an independent CSI-2 video frame including FrameStart (FS), video lines, and FrameEnd (FE) packets. Each forwarded stream may have a unique VC-ID. If the forwarded streams do not have a unique VC-ID, the receiving process may use the frame order to differentiate the video stream packets. The forwarding engine attempts to send the video synchronized. If synchronization fails, the CSI-2 transmitter stops forwarding packets and attempts to restart sending synchronized video at the next FS indication. Packets are discarded as long as the forwarding engine is unable to send the synchronized video. Example Synchronized traffic to CSI-2 Transmit port at start of frame: FS0 – FS1 – FS2 – FS3 – S0L1 – S1L1 – S2L1 – S3L1 – S0L2 – S1L2 – S2L2 – S3L2 – S0L3 … Example Synchronized traffic to CSI-2 Transmit port at end of frame: ... S0LN – S1LN – S2LN – S3LN – FE0 – FE1 – FE2 – FE3 Notes: FSx FrameStart for Sensor X FEx FrameEnd for Sensor X SxLy Line Y for Sensor X video frame SxLN Last line for Sensor X video frame Each packet includes the virtual channel ID assigned to receive port for each sensor. Code Example for Basic Synchronized CSI-2 Forwarding # "*** RX0 VC=0 ***" WriteI2C(0x4C,0x01) # RX0 WriteI2C(0x70,0x1F) # RAW10_datatype_yuv422b10_VC0 # "*** RX1 VC=1 ***" WriteI2C(0x4C,0x12) # RX1 WriteI2C(0x70,0x5F) # RAW10_datatype_yuv422b10_VC1 # "*** RX2 VC=2 ***" WriteI2C(0x4C,0x24) # RX2 WriteI2C(0x70,0x9F) # RAW10_datatype_yuv422b10_VC2 # "*** RX3 VC=3 ***" WriteI2C(0x4C,0x38) # RX3 WriteI2C(0x70,0xDF) # RAW10_datatype_yuv422b10_VC3 # "CSI_PORT_SEL" WriteI2C(0x32,0x01) # CSI0 select # "CSI_EN" WriteI2C(0x33,0x01) # CSI_EN & CSI0 4L # "***Basic_FWD" WriteI2C(0x21,0x14) # Synchronized Basic_FWD # "***FWD_PORT all RX to CSI0" WriteI2C(0x20,0x00) # forwarding of all RX to CSI0 Basic Synchronized Format *Blanking intervals do not provide accurate synchronization timing Line-Interleaved CSI-2 Forwarding In synchronized forwarding, the forwarding engine may be programmed to send only one of each synchronization packet. For example, if forwarding from all four input ports, only one FS, FE packet is sent for each video frame. The synchronization packets for the other 3 ports are dropped. The video line packets for each video stream are sent as individual packets. This effectively merges the frames from N video sources into a single frame that has N times the number of video lines. In this mode, all video streams must also have the same VC, although this is not checked by the forwarding engine. This is useful when connected to a controller that does not support multiple VCs. The receiving processor must process the image based on order of video line reception. Example Synchronized traffic to CSI-2 Transmit port at start of frame: FS0 – S0L1 – S1L1 – S2L1 – S3L1 – S0L2 – S1L2 – S2L2 – S3L2 – S0L3 … Example Synchronized traffic to CSI-2 Transmit port at end of frame: ... S0LN – S1LN – S2LN – S3LN – FE0 Notes: FSx FrameStart for Sensor X FEx FrameEnd for Sensor X SxLy Line Y for Sensor X video frame SxLN Last line for Sensor X video frame All packets would have the same VC-ID. Code Example for Line-Interleaved CSI-2 Forwarding # "*** RX0 VC=0 ***" WriteI2C(0x4c,0x01) # RX0 WriteI2C(0x70,0x1f) # RAW10_datatype_yuv422b10_VC0 # "*** RX1 VC=0 ***" WriteI2C(0x4c,0x12) # RX1 WriteI2C(0x70,0x1f) # RAW10_datatype_yuv422b10_VC0 # "*** RX2 VC=0 ***" WriteI2C(0x4c,0x24) # RX2 WriteI2C(0x70,0x1f) # RAW10_datatype_yuv422b10_VC0 # "*** RX3 VC=0 ***" WriteI2C(0x4c,0x38) # RX3 WriteI2C(0x70,0x1f) # RAW10_datatype_yuv422b10_VC0 # "CSI_PORT_SEL" WriteI2C(0x32,0x01) # CSI0 select # "CSI_EN" WriteI2C(0x33,0x01) # CSI_EN & CSI0 4L # "*** CSI0_SYNC_FWD synchronous forwarding with line interleaving ***" WriteI2C(0x21,0x28) # synchronous forwarding with line interleaving # "*** FWD_PORT all RX to CSI0" WriteI2C(0x20,0x00) # forwarding of all RX to CSI0 Line-Interleave Format *Blanking intervals do not provide accurate synchronization timing Line-Concatenated CSI-2 Forwarding D Fixed spelling errors throughout the document no In synchronized forwarding, the forwarding engine may be programmed to merge video frames from multiple sources into a single video frame by concatenating video lines. Each of the sensors for each RX carry different data streams that get concatenated into one CSI-2 stream. For example, if forwarding from all four input ports, only one FS and one FE packet is sent for each video frame. The synchronization packets for the other 3 ports are dropped. In addition, the video lines from each sensor are combined into a single line. The controller must separate the single video line into the separate components based on position within the concatenated video line. Example Synchronized traffic to CSI-2 Transmit port at start of frame: FS0 – S0L1,S1L1,S2L1,S3L1 – S0L2,S1L2,S2L2,S3L2 – S0L3,S1L3,S2L3,S3L3 … Example Synchronized traffic to CSI-2 Transmit port at end of frame: ... S0LN,S1LN,S2LN,S3LN – FE0 Notes: FSx FrameStart for Sensor X FEx FrameEnd for Sensor X SxLy Line Y for Sensor X video frame SxLN Last line for Sensor X video frame S0L1,S1L1,S2L1,S3L1 indicates concatenation of the first video line from each sensor into a single video line. This packet has a modified header and footer that matches the concatenated line data. Packets would have the same VC-ID, based on the VC-ID for the lowest number sensor port being forwarded. Lines are concatenated on a byte basis without padding between video line data. Code Example for Line-Concatenated CSI-2 Forwarding # "*** RX0 VC=0 ***" WriteI2C(0x4c,0x01) # RX0 WriteI2C(0x70,0x1f) # RAW10_datatype_yuv422b10_VC0 # "*** RX1 VC=0 ***" WriteI2C(0x4c,0x12) # RX1 WriteI2C(0x70,0x1f) # RAW10_datatype_yuv422b10_VC0 # "*** RX2 VC=0 ***" WriteI2C(0x4c,0x24) # RX2 WriteI2C(0x70,0x1f) # RAW10_datatype_yuv422b10_VC0 # "*** RX3 VC=0 ***" WriteI2C(0x4c,0x38) # RX3 WriteI2C(0x70,0x1f) # RAW10_datatype_yuv422b10_VC0 # "CSI_PORT_SEL" WriteI2C(0x32,0x01) # CSI0 select # "CSI_EN" WriteI2C(0x33,0x01) # CSI_EN & CSI0 4L # "*** CSI0_SYNC_FWD synchronous forwarding with line concatenation ***" WriteI2C(0x21,0x3c) # synchronous forwarding with line concatenation # "***FWD_PORT all RX to CSI0" WriteI2C(0x20,0x00) # forwarding of all RX to CSI0 Line-Concatenated Format *Blanking intervals do not provide accurate synchronization timing CSI-2 Replicate Mode D Clarified that CSI-2 forwarding should be disabled before CSI-2 replicate mode is enabled yes In CSI-2 Replicate mode, both ports can be programmed to output the same data. The output from CSI-2 port 0 is also presented on CSI-2 port 1. To configure this mode of operation, set the CSI_REPLICATE bit in the FWD_CTL2 register. This bit should only be set before forwarding is enabled. If this bit is set after forwarding is enabled, unexpected errors can occur. CSI-2 Transmitter Output Control Two register controls allow control of CSI-2 Transmitter outputs to disable the CSI-2 Transmitter outputs. If the OUTPUT_SLEEP_STATE_SELECT (OSS_SEL) control is set to 0 in the GENERAL_CFG 0x02 register, the CSI-2 Transmitter outputs are forced to the HS-0 state. If the OUTPUT_ENABLE (OEN) register bit is set to 0 in the GENERAL_CFG register, the CSI-2 pins are set to the high-impedance state. For normal operation (OSS_SEL and OEN both set to 1), the detection of activity on FPD3 inputs determines the state of the CSI-2 outputs. The FPD3 inputs are considered active if the Receiver indicates valid lock to the incoming signal. For a CSI-2 TX port, lock is considered valid if any Received port mapped to the TX port is indicating Lock. CSI-2 Output Control Options PDB pin OSS_SEL OEN FPD3 INPUT CSI-2 PIN STATE 0 X X X Hi-Z 1 0 X X HS-0 1 1 0 X Hi-Z 1 1 1 Inactive Hi-Z 1 1 1 Active Valid Enabling and Disabling CSI-2 Transmitters Once enabled, it is typically best to leave the CSI-2 Transmitter enabled, and only change the forwarding controls if changes are required to the system. When enabling and disabling the CSI-2 Transmitter, forwarding should be disabled to ensure proper start and stop of the CSI-2 Transmitter. When enabling and disabling the CSI-2 Transmitter, use the following sequence: To Disable: Disable Forwarding for assigned ports in the FWD_CTL1 register Disable CSI-2 Periodic Calibration (if enabled) in the CSI_ CTL2 register Disable Continuous Clock operation (if enabled) in the CSI_ CTL register Clear CSI-2 Transmit enable in CSI_ CTL register To Enable: Set CSI-2 Transmit enable (and Continuous clock if desired) in CSI_ CTL register Enable CSI-2 Periodic Calibration (if desired) in the CSI_CTL2 register Enable Forwarding for assigned ports in the FWD_CTL1 register Device Functional Modes The DS90UB960-Q1 supports two main operating modes: CSI-2 Mode (DS90UB953-Q1 and DS90UB935-Q1 compatible) RAW Mode (DS90UB933-Q1 and DS90UB913A-Q1 compatible) The two modes mainly control the FPD-Link III receiver operation of the device. In both cases, the output format for the device is CSI-2 through one or two CSI-2 transmit ports. Each RX input port can be individually configured for CSI-2 or RAW modes of operation. The input mode of operation is controlled by the FPD3_MODE 0x6D[1:0] register bits in the PORT_CONFIG register. The input mode may also be controlled by the MODE strap pin. The DS90UB960-Q1 includes forwarding control to allow multiple video streams from any of the received ports to be mapped to either of the CSI-2 ports. The DS90UB960-Q1 supports two main operating modes: CSI-2 Mode (DS90UB953-Q1 and DS90UB935-Q1 compatible) RAW Mode (DS90UB933-Q1 and DS90UB913A-Q1 compatible) The two modes mainly control the FPD-Link III receiver operation of the device. In both cases, the output format for the device is CSI-2 through one or two CSI-2 transmit ports. Each RX input port can be individually configured for CSI-2 or RAW modes of operation. The input mode of operation is controlled by the FPD3_MODE 0x6D[1:0] register bits in the PORT_CONFIG register. The input mode may also be controlled by the MODE strap pin. The DS90UB960-Q1 includes forwarding control to allow multiple video streams from any of the received ports to be mapped to either of the CSI-2 ports. The DS90UB960-Q1 supports two main operating modes: CSI-2 Mode (DS90UB953-Q1 and DS90UB935-Q1 compatible) RAW Mode (DS90UB933-Q1 and DS90UB913A-Q1 compatible) DS90UB960-Q1 supports two main operating modes: DS90UB960-Q1 CSI-2 Mode (DS90UB953-Q1 and DS90UB935-Q1 compatible) RAW Mode (DS90UB933-Q1 and DS90UB913A-Q1 compatible) CSI-2 Mode (DS90UB953-Q1 and DS90UB935-Q1 compatible)RAW Mode (DS90UB933-Q1 and DS90UB913A-Q1 compatible)The two modes mainly control the FPD-Link III receiver operation of the device. In both cases, the output format for the device is CSI-2 through one or two CSI-2 transmit ports.or twosEach RX input port can be individually configured for CSI-2 or RAW modes of operation. The input mode of operation is controlled by the FPD3_MODE 0x6D[1:0] register bits in the PORT_CONFIG register. The input mode may also be controlled by the MODE strap pin.CSI-2 orThe DS90UB960-Q1 includes forwarding control to allow multiple video streams from any of the received ports to be mapped to either of the CSI-2 ports.DS90UB960-Q1either ofs CSI-2 Mode D Clarified the clock speed and the configuration settings of non-synchronous clock mode yes When operating in CSI-2 Mode, the receives CSI-2 formatted data on up to four FPD-Link III input ports and forwards the data to one or two CSI-2 transmit ports. The deserializer can operate in CSI-2 mode with synchronous back channel reference or non-synchronous mode. The forward channel line rate is independent of the CSI-2 rate in synchronous or non-synchronous with external clock mode. The mode supports the remapping of Virtual Channel IDs at the input of each receive port. This remapping allows the receivers to handle conflicting VC-IDs for input streams from multiple sensors and to send those streams to the same CSI-2 transmit port. In CSI-2 mode each deserializer Rx Port can support an FPD-Link III line rate up to 4.16 Gbps, where the line (or forward channel) and back channel rates are based on the reference frequency used for the serializer: In Synchronous mode based on REFCLK input frequency reference, the FPD-Link III forward channel rate is a fixed value of 160 × REFCLK. FPD3_PCLK = 4 × REFCLK and back channel rate = 2 × REFCLK. For example with REFCLK = 25 MHz, forward channel data rate = 4.0 Gbps, FPD3_PCLK = 100 MHz, back channel data rate = 50 Mbps. In Non-synchronous clocking mode when the DS90UB953-Q1 uses external reference clock (CLK_IN) the FPD-Link line rate is typically CLK_IN × 80, FPD3_PCLK = 2 × CLK_IN (CLK_IN = 25 - 52 MHz) or 1 x CLK_IN (CLK_IN = 50 - 104 MHz), based on serializer CLKIN_DIV selection. The back channel data rate must be set to 10 Mbps using Register 0x58. For example, with CLK_IN = 50 MHz, forward channel rate = 4 Gbps, FPD3_PCLK = 100 MHz, REFCLK = 25 MHz, and the back channel rate is 10 Mbps. The sensor CSI-2 rate is independent of the CLK_IN. CSI-2 Mode D Clarified the clock speed and the configuration settings of non-synchronous clock mode yes D Clarified the clock speed and the configuration settings of non-synchronous clock mode yes D Clarified the clock speed and the configuration settings of non-synchronous clock mode yes DClarified the clock speed and the configuration settings of non-synchronous clock modeyes When operating in CSI-2 Mode, the receives CSI-2 formatted data on up to four FPD-Link III input ports and forwards the data to one or two CSI-2 transmit ports. The deserializer can operate in CSI-2 mode with synchronous back channel reference or non-synchronous mode. The forward channel line rate is independent of the CSI-2 rate in synchronous or non-synchronous with external clock mode. The mode supports the remapping of Virtual Channel IDs at the input of each receive port. This remapping allows the receivers to handle conflicting VC-IDs for input streams from multiple sensors and to send those streams to the same CSI-2 transmit port. In CSI-2 mode each deserializer Rx Port can support an FPD-Link III line rate up to 4.16 Gbps, where the line (or forward channel) and back channel rates are based on the reference frequency used for the serializer: In Synchronous mode based on REFCLK input frequency reference, the FPD-Link III forward channel rate is a fixed value of 160 × REFCLK. FPD3_PCLK = 4 × REFCLK and back channel rate = 2 × REFCLK. For example with REFCLK = 25 MHz, forward channel data rate = 4.0 Gbps, FPD3_PCLK = 100 MHz, back channel data rate = 50 Mbps. In Non-synchronous clocking mode when the DS90UB953-Q1 uses external reference clock (CLK_IN) the FPD-Link line rate is typically CLK_IN × 80, FPD3_PCLK = 2 × CLK_IN (CLK_IN = 25 - 52 MHz) or 1 x CLK_IN (CLK_IN = 50 - 104 MHz), based on serializer CLKIN_DIV selection. The back channel data rate must be set to 10 Mbps using Register 0x58. For example, with CLK_IN = 50 MHz, forward channel rate = 4 Gbps, FPD3_PCLK = 100 MHz, REFCLK = 25 MHz, and the back channel rate is 10 Mbps. The sensor CSI-2 rate is independent of the CLK_IN. When operating in CSI-2 Mode, the receives CSI-2 formatted data on up to four FPD-Link III input ports and forwards the data to one or two CSI-2 transmit ports. The deserializer can operate in CSI-2 mode with synchronous back channel reference or non-synchronous mode. The forward channel line rate is independent of the CSI-2 rate in synchronous or non-synchronous with external clock mode. The mode supports the remapping of Virtual Channel IDs at the input of each receive port. This remapping allows the receivers to handle conflicting VC-IDs for input streams from multiple sensors and to send those streams to the same CSI-2 transmit port. In CSI-2 mode each deserializer Rx Port can support an FPD-Link III line rate up to 4.16 Gbps, where the line (or forward channel) and back channel rates are based on the reference frequency used for the serializer: In Synchronous mode based on REFCLK input frequency reference, the FPD-Link III forward channel rate is a fixed value of 160 × REFCLK. FPD3_PCLK = 4 × REFCLK and back channel rate = 2 × REFCLK. For example with REFCLK = 25 MHz, forward channel data rate = 4.0 Gbps, FPD3_PCLK = 100 MHz, back channel data rate = 50 Mbps. In Non-synchronous clocking mode when the DS90UB953-Q1 uses external reference clock (CLK_IN) the FPD-Link line rate is typically CLK_IN × 80, FPD3_PCLK = 2 × CLK_IN (CLK_IN = 25 - 52 MHz) or 1 x CLK_IN (CLK_IN = 50 - 104 MHz), based on serializer CLKIN_DIV selection. The back channel data rate must be set to 10 Mbps using Register 0x58. For example, with CLK_IN = 50 MHz, forward channel rate = 4 Gbps, FPD3_PCLK = 100 MHz, REFCLK = 25 MHz, and the back channel rate is 10 Mbps. The sensor CSI-2 rate is independent of the CLK_IN. When operating in CSI-2 Mode, the receives CSI-2 formatted data on up to four FPD-Link III input ports and forwards the data to one or two CSI-2 transmit ports. The deserializer can operate in CSI-2 mode with synchronous back channel reference or non-synchronous mode. The forward channel line rate is independent of the CSI-2 rate in synchronous or non-synchronous with external clock mode. The mode supports the remapping of Virtual Channel IDs at the input of each receive port. This remapping allows the receivers to handle conflicting VC-IDs for input streams from multiple sensors and to send those streams to the same CSI-2 transmit port.or two CSI-2 transmitsIn CSI-2 mode each deserializer Rx Port can support an FPD-Link III line rate up to 4.16 Gbps, where the line (or forward channel) and back channel rates are based on the reference frequency used for the serializer: In Synchronous mode based on REFCLK input frequency reference, the FPD-Link III forward channel rate is a fixed value of 160 × REFCLK. FPD3_PCLK = 4 × REFCLK and back channel rate = 2 × REFCLK. For example with REFCLK = 25 MHz, forward channel data rate = 4.0 Gbps, FPD3_PCLK = 100 MHz, back channel data rate = 50 Mbps. In Non-synchronous clocking mode when the DS90UB953-Q1 uses external reference clock (CLK_IN) the FPD-Link line rate is typically CLK_IN × 80, FPD3_PCLK = 2 × CLK_IN (CLK_IN = 25 - 52 MHz) or 1 x CLK_IN (CLK_IN = 50 - 104 MHz), based on serializer CLKIN_DIV selection. The back channel data rate must be set to 10 Mbps using Register 0x58. For example, with CLK_IN = 50 MHz, forward channel rate = 4 Gbps, FPD3_PCLK = 100 MHz, REFCLK = 25 MHz, and the back channel rate is 10 Mbps. The sensor CSI-2 rate is independent of the CLK_IN. In Synchronous mode based on REFCLK input frequency reference, the FPD-Link III forward channel rate is a fixed value of 160 × REFCLK. FPD3_PCLK = 4 × REFCLK and back channel rate = 2 × REFCLK. For example with REFCLK = 25 MHz, forward channel data rate = 4.0 Gbps, FPD3_PCLK = 100 MHz, back channel data rate = 50 Mbps. In Non-synchronous clocking mode when the DS90UB953-Q1 uses external reference clock (CLK_IN) the FPD-Link line rate is typically CLK_IN × 80, FPD3_PCLK = 2 × CLK_IN (CLK_IN = 25 - 52 MHz) or 1 x CLK_IN (CLK_IN = 50 - 104 MHz), based on serializer CLKIN_DIV selection. The back channel data rate must be set to 10 Mbps using Register 0x58. For example, with CLK_IN = 50 MHz, forward channel rate = 4 Gbps, FPD3_PCLK = 100 MHz, REFCLK = 25 MHz, and the back channel rate is 10 Mbps. The sensor CSI-2 rate is independent of the CLK_IN. In Synchronous mode based on REFCLK input frequency reference, the FPD-Link III forward channel rate is a fixed value of 160 × REFCLK. FPD3_PCLK = 4 × REFCLK and back channel rate = 2 × REFCLK. For example with REFCLK = 25 MHz, forward channel data rate = 4.0 Gbps, FPD3_PCLK = 100 MHz, back channel data rate = 50 Mbps.In Non-synchronous clocking mode when the DS90UB953-Q1 uses external reference clock (CLK_IN) the FPD-Link line rate is typically CLK_IN × 80, FPD3_PCLK = 2 × CLK_IN (CLK_IN = 25 - 52 MHz) or 1 x CLK_IN (CLK_IN = 50 - 104 MHz), based on serializer CLKIN_DIV selection. The back channel data rate must be set to 10 Mbps using Register 0x58. For example, with CLK_IN = 50 MHz, forward channel rate = 4 Gbps, FPD3_PCLK = 100 MHz, REFCLK = 25 MHz, and the back channel rate is 10 Mbps. The sensor CSI-2 rate is independent of the CLK_IN.DS90UB953-Q1 RAW Mode D Added information about YUV support yes In RAW mode, the DS90UB960-Q1 receives RAW8, RAW10, or RAW12 data from a DS90UB933-Q1 or DS90UB913-Q1 serializer. The data is translated into a RAW8, RAW10, or RAW12 CSI-2 video stream for forwarding on one of the CSI-2 transmit ports. For each input port, the CSI-2 packet header VC-ID and Data Type are programmable. In RAW mode, each Rx Port can support up to: 12 bits of DATA + 2 SYNC bits for an input PCLK range of 37.5 MHz to 100 MHz (75 MHz for DS90UB913A-Q1) in the 12-bit, high-frequency mode. Line rate = PCLK × (2/3) × 28. For example, PCLK = 100 MHz, line rate = (100 MHz) × (2/3) × 28 = 1.87 Gbps. Note: No HS/VS restrictions (raw). NOTE: The back channel rate must be set to 2.5 Mbps in this mode. 12 bits of DATA + 2 bits SYNC for an input PCLK range of 25 MHz to 50 MHz in the 12-bit, low-frequency mode. Line rate = PCLK × 28. For example, PCLK = 50 MHz, line rate = 50 MHz × 28 = 1.40 Gbps. Note: No HS/VS restrictions (raw). The back channel rate must be set to 2.5 Mbps in this mode. 10 bits of DATA + 2 SYNC bits for an input PCLK range of 50 MHz to 100 MHz in the 10-bit mode. Line rate = (PCLK / 2) × 28. For example, PCLK = 100 MHz, line rate = (100 MHz / 2) × 28 = 1.40 Gbps. Note: HS/HV is restricted to no more than one transition per 10 PCLK cycles. The back channel rate must be set to 2.5 Mbps in this mode. When operating with a DVP serializer, the DS90UB960-Q1 deserializer also supports DVP formats such as YUV-422 which have the same pixel packing as RAW8, RAW10 or RAW12. For example; there are 3 YUV CSI-2 data types that have the same pixel packing as RAW10: YUV420 10 bit, YUV420 10 bit Chroma shifted or YUV422 10 bit. These formats can be used as well as 8 bit and 12 bit YUV formats which adhere to the same structure as RAW8 and RAW12 respectively. RAW Mode D Added information about YUV support yes D Added information about YUV support yes D Added information about YUV support yes DAdded information about YUV supportyes In RAW mode, the DS90UB960-Q1 receives RAW8, RAW10, or RAW12 data from a DS90UB933-Q1 or DS90UB913-Q1 serializer. The data is translated into a RAW8, RAW10, or RAW12 CSI-2 video stream for forwarding on one of the CSI-2 transmit ports. For each input port, the CSI-2 packet header VC-ID and Data Type are programmable. In RAW mode, each Rx Port can support up to: 12 bits of DATA + 2 SYNC bits for an input PCLK range of 37.5 MHz to 100 MHz (75 MHz for DS90UB913A-Q1) in the 12-bit, high-frequency mode. Line rate = PCLK × (2/3) × 28. For example, PCLK = 100 MHz, line rate = (100 MHz) × (2/3) × 28 = 1.87 Gbps. Note: No HS/VS restrictions (raw). NOTE: The back channel rate must be set to 2.5 Mbps in this mode. 12 bits of DATA + 2 bits SYNC for an input PCLK range of 25 MHz to 50 MHz in the 12-bit, low-frequency mode. Line rate = PCLK × 28. For example, PCLK = 50 MHz, line rate = 50 MHz × 28 = 1.40 Gbps. Note: No HS/VS restrictions (raw). The back channel rate must be set to 2.5 Mbps in this mode. 10 bits of DATA + 2 SYNC bits for an input PCLK range of 50 MHz to 100 MHz in the 10-bit mode. Line rate = (PCLK / 2) × 28. For example, PCLK = 100 MHz, line rate = (100 MHz / 2) × 28 = 1.40 Gbps. Note: HS/HV is restricted to no more than one transition per 10 PCLK cycles. The back channel rate must be set to 2.5 Mbps in this mode. When operating with a DVP serializer, the DS90UB960-Q1 deserializer also supports DVP formats such as YUV-422 which have the same pixel packing as RAW8, RAW10 or RAW12. For example; there are 3 YUV CSI-2 data types that have the same pixel packing as RAW10: YUV420 10 bit, YUV420 10 bit Chroma shifted or YUV422 10 bit. These formats can be used as well as 8 bit and 12 bit YUV formats which adhere to the same structure as RAW8 and RAW12 respectively. In RAW mode, the DS90UB960-Q1 receives RAW8, RAW10, or RAW12 data from a DS90UB933-Q1 or DS90UB913-Q1 serializer. The data is translated into a RAW8, RAW10, or RAW12 CSI-2 video stream for forwarding on one of the CSI-2 transmit ports. For each input port, the CSI-2 packet header VC-ID and Data Type are programmable. In RAW mode, each Rx Port can support up to: 12 bits of DATA + 2 SYNC bits for an input PCLK range of 37.5 MHz to 100 MHz (75 MHz for DS90UB913A-Q1) in the 12-bit, high-frequency mode. Line rate = PCLK × (2/3) × 28. For example, PCLK = 100 MHz, line rate = (100 MHz) × (2/3) × 28 = 1.87 Gbps. Note: No HS/VS restrictions (raw). NOTE: The back channel rate must be set to 2.5 Mbps in this mode. 12 bits of DATA + 2 bits SYNC for an input PCLK range of 25 MHz to 50 MHz in the 12-bit, low-frequency mode. Line rate = PCLK × 28. For example, PCLK = 50 MHz, line rate = 50 MHz × 28 = 1.40 Gbps. Note: No HS/VS restrictions (raw). The back channel rate must be set to 2.5 Mbps in this mode. 10 bits of DATA + 2 SYNC bits for an input PCLK range of 50 MHz to 100 MHz in the 10-bit mode. Line rate = (PCLK / 2) × 28. For example, PCLK = 100 MHz, line rate = (100 MHz / 2) × 28 = 1.40 Gbps. Note: HS/HV is restricted to no more than one transition per 10 PCLK cycles. The back channel rate must be set to 2.5 Mbps in this mode. When operating with a DVP serializer, the DS90UB960-Q1 deserializer also supports DVP formats such as YUV-422 which have the same pixel packing as RAW8, RAW10 or RAW12. For example; there are 3 YUV CSI-2 data types that have the same pixel packing as RAW10: YUV420 10 bit, YUV420 10 bit Chroma shifted or YUV422 10 bit. These formats can be used as well as 8 bit and 12 bit YUV formats which adhere to the same structure as RAW8 and RAW12 respectively. In RAW mode, the DS90UB960-Q1 receives RAW8, RAW10, or RAW12 data from a DS90UB933-Q1 or DS90UB913-Q1 serializer. The data is translated into a RAW8, RAW10, or RAW12 CSI-2 video stream for forwarding on one of the CSI-2 transmit ports. For each input port, the CSI-2 packet header VC-ID and Data Type are programmable.DS90UB960-Q1one ofsIn RAW mode, each Rx Port can support up to: 12 bits of DATA + 2 SYNC bits for an input PCLK range of 37.5 MHz to 100 MHz (75 MHz for DS90UB913A-Q1) in the 12-bit, high-frequency mode. Line rate = PCLK × (2/3) × 28. For example, PCLK = 100 MHz, line rate = (100 MHz) × (2/3) × 28 = 1.87 Gbps. Note: No HS/VS restrictions (raw). NOTE: The back channel rate must be set to 2.5 Mbps in this mode. 12 bits of DATA + 2 bits SYNC for an input PCLK range of 25 MHz to 50 MHz in the 12-bit, low-frequency mode. Line rate = PCLK × 28. For example, PCLK = 50 MHz, line rate = 50 MHz × 28 = 1.40 Gbps. Note: No HS/VS restrictions (raw). The back channel rate must be set to 2.5 Mbps in this mode. 10 bits of DATA + 2 SYNC bits for an input PCLK range of 50 MHz to 100 MHz in the 10-bit mode. Line rate = (PCLK / 2) × 28. For example, PCLK = 100 MHz, line rate = (100 MHz / 2) × 28 = 1.40 Gbps. Note: HS/HV is restricted to no more than one transition per 10 PCLK cycles. The back channel rate must be set to 2.5 Mbps in this mode. 12 bits of DATA + 2 SYNC bits for an input PCLK range of 37.5 MHz to 100 MHz (75 MHz for DS90UB913A-Q1) in the 12-bit, high-frequency mode. Line rate = PCLK × (2/3) × 28. For example, PCLK = 100 MHz, line rate = (100 MHz) × (2/3) × 28 = 1.87 Gbps. Note: No HS/VS restrictions (raw). NOTE: The back channel rate must be set to 2.5 Mbps in this mode. 12 bits of DATA + 2 bits SYNC for an input PCLK range of 25 MHz to 50 MHz in the 12-bit, low-frequency mode. Line rate = PCLK × 28. For example, PCLK = 50 MHz, line rate = 50 MHz × 28 = 1.40 Gbps. Note: No HS/VS restrictions (raw). The back channel rate must be set to 2.5 Mbps in this mode. 10 bits of DATA + 2 SYNC bits for an input PCLK range of 50 MHz to 100 MHz in the 10-bit mode. Line rate = (PCLK / 2) × 28. For example, PCLK = 100 MHz, line rate = (100 MHz / 2) × 28 = 1.40 Gbps. Note: HS/HV is restricted to no more than one transition per 10 PCLK cycles. The back channel rate must be set to 2.5 Mbps in this mode. 12 bits of DATA + 2 SYNC bits for an input PCLK range of 37.5 MHz to 100 MHz (75 MHz for DS90UB913A-Q1) in the 12-bit, high-frequency mode. Line rate = PCLK × (2/3) × 28. For example, PCLK = 100 MHz, line rate = (100 MHz) × (2/3) × 28 = 1.87 Gbps. Note: No HS/VS restrictions (raw). NOTE: The back channel rate must be set to 2.5 Mbps in this mode.12 bits of DATA + 2 bits SYNC for an input PCLK range of 25 MHz to 50 MHz in the 12-bit, low-frequency mode. Line rate = PCLK × 28. For example, PCLK = 50 MHz, line rate = 50 MHz × 28 = 1.40 Gbps. Note: No HS/VS restrictions (raw). The back channel rate must be set to 2.5 Mbps in this mode.10 bits of DATA + 2 SYNC bits for an input PCLK range of 50 MHz to 100 MHz in the 10-bit mode. Line rate = (PCLK / 2) × 28. For example, PCLK = 100 MHz, line rate = (100 MHz / 2) × 28 = 1.40 Gbps. Note: HS/HV is restricted to no more than one transition per 10 PCLK cycles. The back channel rate must be set to 2.5 Mbps in this mode.When operating with a DVP serializer, the DS90UB960-Q1 deserializer also supports DVP formats such as YUV-422 which have the same pixel packing as RAW8, RAW10 or RAW12. For example; there are 3 YUV CSI-2 data types that have the same pixel packing as RAW10: YUV420 10 bit, YUV420 10 bit Chroma shifted or YUV422 10 bit. These formats can be used as well as 8 bit and 12 bit YUV formats which adhere to the same structure as RAW8 and RAW12 respectively.DS90UB960-Q1 MODE Pin D 20230807 Added clarification that MODE pin option 0 straps the device to CSI-2 Non-Synchronous back channel and MODE pin option 4 straps the device to CSI-2 Synchronous back channel Configuration of the device may be done through the MODE input strap pin, or through the configuration register bits. A pullup resistor and a pulldown resistor of suggested values may be used to set the voltage ratio of the MODE input (VMODE) and VDD18 to select one of the four possible modes. Possible configurations are: CSI-2 Mode (DS90UB953-Q1 and DS90UB935-Q1 compatible) 40-bit forward channel frame 50-Mbps back channel rate for serializer operation in Synchronous mode (default) 10-Mbps back channel rate for serializer operation in Non-synchronous mode (must be programmed by setting BC_FREQ_SELECT register 0x58[2:0] = 010)) 12-bit LF / 12-bit HF / 10-bit RAW modes (DS90UB933-Q1 and DS90UB913A-Q1 compatible) 28-bit forward channel frame 2.5-Mbps back channel rate (default) Strap Pin Connection Diagram Strap Configuration Mode Select NO. VMODE VOLTAGE RANGE VIDX TARGET VOLTAGE SUGGESTED STRAP RESISTORS (1% TOL) RX MODE VMIN VTYP VMAX VDD18 = 1.80 V RHIGH ( kΩ ) RLOW ( kΩ ) 0 0 0 0.131 × V(VDD18) 0 OPEN 10.0 CSI-2 Non-Synchronous Mode 1 0.179 × V(VDD18) 0.213 × V(VDD18) 0.247 × V(VDD18) 0.374 88.7 23.2 RAW12 LF 2 0.296 × V(VDD18) 0.330 × V(VDD18) 0.362 × V(VDD18) 0.582 75.0 35.7 RAW12 HF 3 0.412 × V(VDD18) 0.443 × V(VDD18) 0.474 × V(VDD18) 0.792 71.5 56.2 RAW10 4 0.525 × V(VDD18) 0.559 × V(VDD18) 0.592 × V(VDD18) 0.995 78.7 97.6 CSI-2 Synchronous Mode 5 0.642 × V(VDD18) 0.673 × V(VDD18) 0.704 × V(VDD18) 1.202 39.2 78.7 RAW12 LF 6 0.761 × V(VDD18) 0.792 × V(VDD18) 0.823 × V(VDD18) 1.420 25.5 95.3 RAW12 HF 7 0.876 × V(VDD18) V(VDD18) V(VDD18) 1.8 10.0 OPEN RAW10 The strapped values can be viewed and/or modified in the following locations: RX Mode – Port Configuration FPD3_MODE Register 0x6D[1:0] bits MODE Pin D 20230807 Added clarification that MODE pin option 0 straps the device to CSI-2 Non-Synchronous back channel and MODE pin option 4 straps the device to CSI-2 Synchronous back channel D 20230807 Added clarification that MODE pin option 0 straps the device to CSI-2 Non-Synchronous back channel and MODE pin option 4 straps the device to CSI-2 Synchronous back channel D 20230807 Added clarification that MODE pin option 0 straps the device to CSI-2 Non-Synchronous back channel and MODE pin option 4 straps the device to CSI-2 Synchronous back channel D20230807Added clarification that MODE pin option 0 straps the device to CSI-2 Non-Synchronous back channel and MODE pin option 4 straps the device to CSI-2 Synchronous back channel Configuration of the device may be done through the MODE input strap pin, or through the configuration register bits. A pullup resistor and a pulldown resistor of suggested values may be used to set the voltage ratio of the MODE input (VMODE) and VDD18 to select one of the four possible modes. Possible configurations are: CSI-2 Mode (DS90UB953-Q1 and DS90UB935-Q1 compatible) 40-bit forward channel frame 50-Mbps back channel rate for serializer operation in Synchronous mode (default) 10-Mbps back channel rate for serializer operation in Non-synchronous mode (must be programmed by setting BC_FREQ_SELECT register 0x58[2:0] = 010)) 12-bit LF / 12-bit HF / 10-bit RAW modes (DS90UB933-Q1 and DS90UB913A-Q1 compatible) 28-bit forward channel frame 2.5-Mbps back channel rate (default) Strap Pin Connection Diagram Strap Configuration Mode Select NO. VMODE VOLTAGE RANGE VIDX TARGET VOLTAGE SUGGESTED STRAP RESISTORS (1% TOL) RX MODE VMIN VTYP VMAX VDD18 = 1.80 V RHIGH ( kΩ ) RLOW ( kΩ ) 0 0 0 0.131 × V(VDD18) 0 OPEN 10.0 CSI-2 Non-Synchronous Mode 1 0.179 × V(VDD18) 0.213 × V(VDD18) 0.247 × V(VDD18) 0.374 88.7 23.2 RAW12 LF 2 0.296 × V(VDD18) 0.330 × V(VDD18) 0.362 × V(VDD18) 0.582 75.0 35.7 RAW12 HF 3 0.412 × V(VDD18) 0.443 × V(VDD18) 0.474 × V(VDD18) 0.792 71.5 56.2 RAW10 4 0.525 × V(VDD18) 0.559 × V(VDD18) 0.592 × V(VDD18) 0.995 78.7 97.6 CSI-2 Synchronous Mode 5 0.642 × V(VDD18) 0.673 × V(VDD18) 0.704 × V(VDD18) 1.202 39.2 78.7 RAW12 LF 6 0.761 × V(VDD18) 0.792 × V(VDD18) 0.823 × V(VDD18) 1.420 25.5 95.3 RAW12 HF 7 0.876 × V(VDD18) V(VDD18) V(VDD18) 1.8 10.0 OPEN RAW10 The strapped values can be viewed and/or modified in the following locations: RX Mode – Port Configuration FPD3_MODE Register 0x6D[1:0] bits Configuration of the device may be done through the MODE input strap pin, or through the configuration register bits. A pullup resistor and a pulldown resistor of suggested values may be used to set the voltage ratio of the MODE input (VMODE) and VDD18 to select one of the four possible modes. Possible configurations are: CSI-2 Mode (DS90UB953-Q1 and DS90UB935-Q1 compatible) 40-bit forward channel frame 50-Mbps back channel rate for serializer operation in Synchronous mode (default) 10-Mbps back channel rate for serializer operation in Non-synchronous mode (must be programmed by setting BC_FREQ_SELECT register 0x58[2:0] = 010)) 12-bit LF / 12-bit HF / 10-bit RAW modes (DS90UB933-Q1 and DS90UB913A-Q1 compatible) 28-bit forward channel frame 2.5-Mbps back channel rate (default) Strap Pin Connection Diagram Strap Configuration Mode Select NO. VMODE VOLTAGE RANGE VIDX TARGET VOLTAGE SUGGESTED STRAP RESISTORS (1% TOL) RX MODE VMIN VTYP VMAX VDD18 = 1.80 V RHIGH ( kΩ ) RLOW ( kΩ ) 0 0 0 0.131 × V(VDD18) 0 OPEN 10.0 CSI-2 Non-Synchronous Mode 1 0.179 × V(VDD18) 0.213 × V(VDD18) 0.247 × V(VDD18) 0.374 88.7 23.2 RAW12 LF 2 0.296 × V(VDD18) 0.330 × V(VDD18) 0.362 × V(VDD18) 0.582 75.0 35.7 RAW12 HF 3 0.412 × V(VDD18) 0.443 × V(VDD18) 0.474 × V(VDD18) 0.792 71.5 56.2 RAW10 4 0.525 × V(VDD18) 0.559 × V(VDD18) 0.592 × V(VDD18) 0.995 78.7 97.6 CSI-2 Synchronous Mode 5 0.642 × V(VDD18) 0.673 × V(VDD18) 0.704 × V(VDD18) 1.202 39.2 78.7 RAW12 LF 6 0.761 × V(VDD18) 0.792 × V(VDD18) 0.823 × V(VDD18) 1.420 25.5 95.3 RAW12 HF 7 0.876 × V(VDD18) V(VDD18) V(VDD18) 1.8 10.0 OPEN RAW10 The strapped values can be viewed and/or modified in the following locations: RX Mode – Port Configuration FPD3_MODE Register 0x6D[1:0] bits Configuration of the device may be done through the MODE input strap pin, or through the configuration register bits. A pullup resistor and a pulldown resistor of suggested values may be used to set the voltage ratio of the MODE input (VMODE) and VDD18 to select one of the four possible modes. Possible configurations are: CSI-2 Mode (DS90UB953-Q1 and DS90UB935-Q1 compatible) 40-bit forward channel frame 50-Mbps back channel rate for serializer operation in Synchronous mode (default) 10-Mbps back channel rate for serializer operation in Non-synchronous mode (must be programmed by setting BC_FREQ_SELECT register 0x58[2:0] = 010)) 12-bit LF / 12-bit HF / 10-bit RAW modes (DS90UB933-Q1 and DS90UB913A-Q1 compatible) 28-bit forward channel frame 2.5-Mbps back channel rate (default) MODEDD18four CSI-2 Mode (DS90UB953-Q1 and DS90UB935-Q1 compatible) 40-bit forward channel frame 50-Mbps back channel rate for serializer operation in Synchronous mode (default) 10-Mbps back channel rate for serializer operation in Non-synchronous mode (must be programmed by setting BC_FREQ_SELECT register 0x58[2:0] = 010)) 12-bit LF / 12-bit HF / 10-bit RAW modes (DS90UB933-Q1 and DS90UB913A-Q1 compatible) 28-bit forward channel frame 2.5-Mbps back channel rate (default) CSI-2 Mode (DS90UB953-Q1 and DS90UB935-Q1 compatible) 40-bit forward channel frame 50-Mbps back channel rate for serializer operation in Synchronous mode (default) 10-Mbps back channel rate for serializer operation in Non-synchronous mode (must be programmed by setting BC_FREQ_SELECT register 0x58[2:0] = 010)) DS90UB953-Q1 and 40-bit forward channel frame 50-Mbps back channel rate for serializer operation in Synchronous mode (default) 10-Mbps back channel rate for serializer operation in Non-synchronous mode (must be programmed by setting BC_FREQ_SELECT register 0x58[2:0] = 010)) 40-bit forward channel frame50-Mbps back channel rate for serializer operation in Synchronous mode (default)10-Mbps back channel rate for serializer operation in Non-synchronous mode (must be programmed by setting BC_FREQ_SELECT register 0x58[2:0] = 010))12-bit LF / 12-bit HF / 10-bit RAW modes (DS90UB933-Q1 and DS90UB913A-Q1 compatible) 28-bit forward channel frame 2.5-Mbps back channel rate (default) (DS90UB933-Q1 and DS90UB913A-Q1 compatible) 28-bit forward channel frame 2.5-Mbps back channel rate (default) 28-bit forward channel frame2.5-Mbps back channel rate (default) Strap Pin Connection Diagram Strap Pin Connection Diagram Strap Configuration Mode Select NO. VMODE VOLTAGE RANGE VIDX TARGET VOLTAGE SUGGESTED STRAP RESISTORS (1% TOL) RX MODE VMIN VTYP VMAX VDD18 = 1.80 V RHIGH ( kΩ ) RLOW ( kΩ ) 0 0 0 0.131 × V(VDD18) 0 OPEN 10.0 CSI-2 Non-Synchronous Mode 1 0.179 × V(VDD18) 0.213 × V(VDD18) 0.247 × V(VDD18) 0.374 88.7 23.2 RAW12 LF 2 0.296 × V(VDD18) 0.330 × V(VDD18) 0.362 × V(VDD18) 0.582 75.0 35.7 RAW12 HF 3 0.412 × V(VDD18) 0.443 × V(VDD18) 0.474 × V(VDD18) 0.792 71.5 56.2 RAW10 4 0.525 × V(VDD18) 0.559 × V(VDD18) 0.592 × V(VDD18) 0.995 78.7 97.6 CSI-2 Synchronous Mode 5 0.642 × V(VDD18) 0.673 × V(VDD18) 0.704 × V(VDD18) 1.202 39.2 78.7 RAW12 LF 6 0.761 × V(VDD18) 0.792 × V(VDD18) 0.823 × V(VDD18) 1.420 25.5 95.3 RAW12 HF 7 0.876 × V(VDD18) V(VDD18) V(VDD18) 1.8 10.0 OPEN RAW10 Strap Configuration Mode Select NO. VMODE VOLTAGE RANGE VIDX TARGET VOLTAGE SUGGESTED STRAP RESISTORS (1% TOL) RX MODE VMIN VTYP VMAX VDD18 = 1.80 V RHIGH ( kΩ ) RLOW ( kΩ ) 0 0 0 0.131 × V(VDD18) 0 OPEN 10.0 CSI-2 Non-Synchronous Mode 1 0.179 × V(VDD18) 0.213 × V(VDD18) 0.247 × V(VDD18) 0.374 88.7 23.2 RAW12 LF 2 0.296 × V(VDD18) 0.330 × V(VDD18) 0.362 × V(VDD18) 0.582 75.0 35.7 RAW12 HF 3 0.412 × V(VDD18) 0.443 × V(VDD18) 0.474 × V(VDD18) 0.792 71.5 56.2 RAW10 4 0.525 × V(VDD18) 0.559 × V(VDD18) 0.592 × V(VDD18) 0.995 78.7 97.6 CSI-2 Synchronous Mode 5 0.642 × V(VDD18) 0.673 × V(VDD18) 0.704 × V(VDD18) 1.202 39.2 78.7 RAW12 LF 6 0.761 × V(VDD18) 0.792 × V(VDD18) 0.823 × V(VDD18) 1.420 25.5 95.3 RAW12 HF 7 0.876 × V(VDD18) V(VDD18) V(VDD18) 1.8 10.0 OPEN RAW10 NO. VMODE VOLTAGE RANGE VIDX TARGET VOLTAGE SUGGESTED STRAP RESISTORS (1% TOL) RX MODE VMIN VTYP VMAX VDD18 = 1.80 V RHIGH ( kΩ ) RLOW ( kΩ ) NO. VMODE VOLTAGE RANGE VIDX TARGET VOLTAGE SUGGESTED STRAP RESISTORS (1% TOL) RX MODE NO.VMODE VOLTAGE RANGEMODEVIDX TARGET VOLTAGEIDXSUGGESTED STRAP RESISTORS (1% TOL)RX MODE VMIN VTYP VMAX VDD18 = 1.80 V RHIGH ( kΩ ) RLOW ( kΩ ) VMIN MINVTYP TYPVMAX MAXVDD18 = 1.80 VRHIGH ( kΩ )HIGHRLOW ( kΩ )LOW 0 0 0 0.131 × V(VDD18) 0 OPEN 10.0 CSI-2 Non-Synchronous Mode 1 0.179 × V(VDD18) 0.213 × V(VDD18) 0.247 × V(VDD18) 0.374 88.7 23.2 RAW12 LF 2 0.296 × V(VDD18) 0.330 × V(VDD18) 0.362 × V(VDD18) 0.582 75.0 35.7 RAW12 HF 3 0.412 × V(VDD18) 0.443 × V(VDD18) 0.474 × V(VDD18) 0.792 71.5 56.2 RAW10 4 0.525 × V(VDD18) 0.559 × V(VDD18) 0.592 × V(VDD18) 0.995 78.7 97.6 CSI-2 Synchronous Mode 5 0.642 × V(VDD18) 0.673 × V(VDD18) 0.704 × V(VDD18) 1.202 39.2 78.7 RAW12 LF 6 0.761 × V(VDD18) 0.792 × V(VDD18) 0.823 × V(VDD18) 1.420 25.5 95.3 RAW12 HF 7 0.876 × V(VDD18) V(VDD18) V(VDD18) 1.8 10.0 OPEN RAW10 0 0 0 0.131 × V(VDD18) 0 OPEN 10.0 CSI-2 Non-Synchronous Mode 0000.131 × V(VDD18) (VDD18)0OPEN10.0 CSI-2 Non-Synchronous Mode CSI-2 Non-Synchronous Mode 1 0.179 × V(VDD18) 0.213 × V(VDD18) 0.247 × V(VDD18) 0.374 88.7 23.2 RAW12 LF 10.179 × V(VDD18) (VDD18)0.213 × V(VDD18) (VDD18)0.247 × V(VDD18) (VDD18)0.37488.723.2RAW12 LF 2 0.296 × V(VDD18) 0.330 × V(VDD18) 0.362 × V(VDD18) 0.582 75.0 35.7 RAW12 HF 20.296 × V(VDD18) (VDD18)0.330 × V(VDD18) (VDD18)0.362 × V(VDD18) (VDD18)0.58275.035.7RAW12 HF 3 0.412 × V(VDD18) 0.443 × V(VDD18) 0.474 × V(VDD18) 0.792 71.5 56.2 RAW10 30.412 × V(VDD18) (VDD18)0.443 × V(VDD18) (VDD18)0.474 × V(VDD18) (VDD18)0.79271.556.2RAW10 4 0.525 × V(VDD18) 0.559 × V(VDD18) 0.592 × V(VDD18) 0.995 78.7 97.6 CSI-2 Synchronous Mode 40.525 × V(VDD18) (VDD18)0.559 × V(VDD18) (VDD18)0.592 × V(VDD18) (VDD18)0.99578.797.6 CSI-2 Synchronous Mode CSI-2 Synchronous Mode 5 0.642 × V(VDD18) 0.673 × V(VDD18) 0.704 × V(VDD18) 1.202 39.2 78.7 RAW12 LF 50.642 × V(VDD18) (VDD18)0.673 × V(VDD18) (VDD18)0.704 × V(VDD18) (VDD18)1.20239.278.7RAW12 LF 6 0.761 × V(VDD18) 0.792 × V(VDD18) 0.823 × V(VDD18) 1.420 25.5 95.3 RAW12 HF 60.761 × V(VDD18) (VDD18)0.792 × V(VDD18) (VDD18)0.823 × V(VDD18) (VDD18)1.42025.595.3RAW12 HF 7 0.876 × V(VDD18) V(VDD18) V(VDD18) 1.8 10.0 OPEN RAW10 70.876 × V(VDD18) (VDD18)V(VDD18) (VDD18)V(VDD18) (VDD18)1.810.0OPENRAW10The strapped values can be viewed and/or modified in the following locations: RX Mode – Port Configuration FPD3_MODE Register 0x6D[1:0] bits RX Mode – Port Configuration FPD3_MODE Register 0x6D[1:0] bits REFCLK A valid 23-MHz to 26-MHz reference clock is required on the REFCLK pin 5 for precise frequency operation. The REFCLK frequency defines all internal clock timers, including the back channel rate, I2C timers, CSI-2 datarate, FrameSync signal parameters, and other timing critical internal circuitry. REFCLK input must be continuous. If the REFCLK input does not detect a transition more than 20 µs, this may cause a disruption in the CSI-2 output. REFCLK should be applied to the DS90UB960-Q1 only when the supply rails are above minimum levels (see ). At start-up, the DS90UB960-Q1 defaults to an internal oscillator to generate an backup internal reference clock at nominal frequency of 25 MHz ±10%. As an option for mitigating EMI / EMC, the DS90UB960-Q1 is capable of tolerating a REFCLK with spread-spectrum clocking (SSC) profile with up to ±0.5% amplitude deviations (center spread) or up to 1% amplitude deviations (down spread) and up to 33-kHz frequency modulation from a clock source. The REFCLK LVCMOS input oscillator specifications are listed in . REFCLK Oscillator Specifications PARAMETER TEST CONDITIONS MIN TYP MAX UNIT REFERENCE CLOCK Frequency tolerance with aging –40°C ≤ TA ≤ 105°C, aging, no spread-spectrum ±100 ppm Amplitude 800 1200 V(VDDIO) mVp-p Symmetry Duty Cycle 40% 50% 60% Rise and fall time 10% – 90% 6 ns Jitter 200 kHz – 10 MHz 50 200 ps p-p Frequency 23 25 26 MHz Spread-spectrum clock modulation percentage (Optional) Center spread -0.5% +0.5% Down spread -1% 0% Spread-spectrum clock modulation frequency (Optional) 33 kHz REFCLK A valid 23-MHz to 26-MHz reference clock is required on the REFCLK pin 5 for precise frequency operation. The REFCLK frequency defines all internal clock timers, including the back channel rate, I2C timers, CSI-2 datarate, FrameSync signal parameters, and other timing critical internal circuitry. REFCLK input must be continuous. If the REFCLK input does not detect a transition more than 20 µs, this may cause a disruption in the CSI-2 output. REFCLK should be applied to the DS90UB960-Q1 only when the supply rails are above minimum levels (see ). At start-up, the DS90UB960-Q1 defaults to an internal oscillator to generate an backup internal reference clock at nominal frequency of 25 MHz ±10%. As an option for mitigating EMI / EMC, the DS90UB960-Q1 is capable of tolerating a REFCLK with spread-spectrum clocking (SSC) profile with up to ±0.5% amplitude deviations (center spread) or up to 1% amplitude deviations (down spread) and up to 33-kHz frequency modulation from a clock source. The REFCLK LVCMOS input oscillator specifications are listed in . REFCLK Oscillator Specifications PARAMETER TEST CONDITIONS MIN TYP MAX UNIT REFERENCE CLOCK Frequency tolerance with aging –40°C ≤ TA ≤ 105°C, aging, no spread-spectrum ±100 ppm Amplitude 800 1200 V(VDDIO) mVp-p Symmetry Duty Cycle 40% 50% 60% Rise and fall time 10% – 90% 6 ns Jitter 200 kHz – 10 MHz 50 200 ps p-p Frequency 23 25 26 MHz Spread-spectrum clock modulation percentage (Optional) Center spread -0.5% +0.5% Down spread -1% 0% Spread-spectrum clock modulation frequency (Optional) 33 kHz A valid 23-MHz to 26-MHz reference clock is required on the REFCLK pin 5 for precise frequency operation. The REFCLK frequency defines all internal clock timers, including the back channel rate, I2C timers, CSI-2 datarate, FrameSync signal parameters, and other timing critical internal circuitry. REFCLK input must be continuous. If the REFCLK input does not detect a transition more than 20 µs, this may cause a disruption in the CSI-2 output. REFCLK should be applied to the DS90UB960-Q1 only when the supply rails are above minimum levels (see ). At start-up, the DS90UB960-Q1 defaults to an internal oscillator to generate an backup internal reference clock at nominal frequency of 25 MHz ±10%. As an option for mitigating EMI / EMC, the DS90UB960-Q1 is capable of tolerating a REFCLK with spread-spectrum clocking (SSC) profile with up to ±0.5% amplitude deviations (center spread) or up to 1% amplitude deviations (down spread) and up to 33-kHz frequency modulation from a clock source. The REFCLK LVCMOS input oscillator specifications are listed in . REFCLK Oscillator Specifications PARAMETER TEST CONDITIONS MIN TYP MAX UNIT REFERENCE CLOCK Frequency tolerance with aging –40°C ≤ TA ≤ 105°C, aging, no spread-spectrum ±100 ppm Amplitude 800 1200 V(VDDIO) mVp-p Symmetry Duty Cycle 40% 50% 60% Rise and fall time 10% – 90% 6 ns Jitter 200 kHz – 10 MHz 50 200 ps p-p Frequency 23 25 26 MHz Spread-spectrum clock modulation percentage (Optional) Center spread -0.5% +0.5% Down spread -1% 0% Spread-spectrum clock modulation frequency (Optional) 33 kHz A valid 23-MHz to 26-MHz reference clock is required on the REFCLK pin 5 for precise frequency operation. The REFCLK frequency defines all internal clock timers, including the back channel rate, I2C timers, CSI-2 datarate, FrameSync signal parameters, and other timing critical internal circuitry. REFCLK input must be continuous. If the REFCLK input does not detect a transition more than 20 µs, this may cause a disruption in the CSI-2 output. REFCLK should be applied to the DS90UB960-Q1 only when the supply rails are above minimum levels (see ). At start-up, the DS90UB960-Q1 defaults to an internal oscillator to generate an backup internal reference clock at nominal frequency of 25 MHz ±10%.DS90UB960-Q1DS90UB960-Q1As an option for mitigating EMI / EMC, the DS90UB960-Q1 is capable of tolerating a REFCLK with spread-spectrum clocking (SSC) profile with up to ±0.5% amplitude deviations (center spread) or up to 1% amplitude deviations (down spread) and up to 33-kHz frequency modulation from a clock source.DS90UB960-Q1The REFCLK LVCMOS input oscillator specifications are listed in . REFCLK Oscillator Specifications PARAMETER TEST CONDITIONS MIN TYP MAX UNIT REFERENCE CLOCK Frequency tolerance with aging –40°C ≤ TA ≤ 105°C, aging, no spread-spectrum ±100 ppm Amplitude 800 1200 V(VDDIO) mVp-p Symmetry Duty Cycle 40% 50% 60% Rise and fall time 10% – 90% 6 ns Jitter 200 kHz – 10 MHz 50 200 ps p-p Frequency 23 25 26 MHz Spread-spectrum clock modulation percentage (Optional) Center spread -0.5% +0.5% Down spread -1% 0% Spread-spectrum clock modulation frequency (Optional) 33 kHz REFCLK Oscillator Specifications PARAMETER TEST CONDITIONS MIN TYP MAX UNIT REFERENCE CLOCK Frequency tolerance with aging –40°C ≤ TA ≤ 105°C, aging, no spread-spectrum ±100 ppm Amplitude 800 1200 V(VDDIO) mVp-p Symmetry Duty Cycle 40% 50% 60% Rise and fall time 10% – 90% 6 ns Jitter 200 kHz – 10 MHz 50 200 ps p-p Frequency 23 25 26 MHz Spread-spectrum clock modulation percentage (Optional) Center spread -0.5% +0.5% Down spread -1% 0% Spread-spectrum clock modulation frequency (Optional) 33 kHz PARAMETER TEST CONDITIONS MIN TYP MAX UNIT PARAMETER TEST CONDITIONS MIN TYP MAX UNIT PARAMETERTEST CONDITIONSMINTYPMAXUNIT REFERENCE CLOCK Frequency tolerance with aging –40°C ≤ TA ≤ 105°C, aging, no spread-spectrum ±100 ppm Amplitude 800 1200 V(VDDIO) mVp-p Symmetry Duty Cycle 40% 50% 60% Rise and fall time 10% – 90% 6 ns Jitter 200 kHz – 10 MHz 50 200 ps p-p Frequency 23 25 26 MHz Spread-spectrum clock modulation percentage (Optional) Center spread -0.5% +0.5% Down spread -1% 0% Spread-spectrum clock modulation frequency (Optional) 33 kHz REFERENCE CLOCK REFERENCE CLOCK REFERENCE CLOCK Frequency tolerance with aging –40°C ≤ TA ≤ 105°C, aging, no spread-spectrum ±100 ppm Frequency tolerance with aging–40°C ≤ TA ≤ 105°C, aging, no spread-spectrumA±100ppm Amplitude 800 1200 V(VDDIO) mVp-p Amplitude8001200V(VDDIO) (VDDIO)mVp-p Symmetry Duty Cycle 40% 50% 60% SymmetryDuty Cycle40%50%60% Rise and fall time 10% – 90% 6 ns Rise and fall time10% – 90%6ns Jitter 200 kHz – 10 MHz 50 200 ps p-p Jitter200 kHz – 10 MHz50200ps p-p Frequency 23 25 26 MHz Frequency232526MHz Spread-spectrum clock modulation percentage (Optional) Center spread -0.5% +0.5% Spread-spectrum clock modulation percentage (Optional)Center spread-0.5%+0.5% Down spread -1% 0% Down spread-1%0% Spread-spectrum clock modulation frequency (Optional) 33 kHz Spread-spectrum clock modulation frequency (Optional)33kHz Receiver Port Control D Changed I2C terminology to "Controller" and "Target" yes The DS90UB960-Q1 can support up to four simultaneous inputs to Rx ports 0 - 4. The Receiver port control register RX_PORT_CTL 0x0C allows for disabling any Rx inputs when not in use. These bits can only be written by a local I2C controller at the deserializer side of the FPD-Link. Each FPD-Link III Receive port has a unique set of registers that provides control and status corresponding to Rx ports 0 - 4. Control of the FPD-Link III port registers is assigned by the FPD3_PORT_SEL register, which sets the page controls for reading or writing individual ports unique registers. For each of the FPD-Link III Receive Ports, the FPD3_PORT_SEL 0x4C register defaults to selecting that port’s registers as detailed in register description. As an alternative to paging to access FPD-Link III Receive unique port registers, separate I2C addresses may be enabled to allow direct access to the port-specific registers. The Port I2C address registers 0xF8 - 0xFB allow programming a separate 7-bit I2C address to allow access to unique, port-specific registers without paging. I2C commands to these assigned I2C addresses are also allowed access to all shared registers. Video Stream Forwarding Video stream forwarding is handled by the Rx Port forwarding control in register 0x20. Forwarding from input ports are disabled by default and must be enabled using per-port controls. Different options for forwarding CSI-2 packets can also be selected as described starting in . Receiver Port Control D Changed I2C terminology to "Controller" and "Target" yes D Changed I2C terminology to "Controller" and "Target" yes D Changed I2C terminology to "Controller" and "Target" yes DChanged I2C terminology to "Controller" and "Target"yes The DS90UB960-Q1 can support up to four simultaneous inputs to Rx ports 0 - 4. The Receiver port control register RX_PORT_CTL 0x0C allows for disabling any Rx inputs when not in use. These bits can only be written by a local I2C controller at the deserializer side of the FPD-Link. Each FPD-Link III Receive port has a unique set of registers that provides control and status corresponding to Rx ports 0 - 4. Control of the FPD-Link III port registers is assigned by the FPD3_PORT_SEL register, which sets the page controls for reading or writing individual ports unique registers. For each of the FPD-Link III Receive Ports, the FPD3_PORT_SEL 0x4C register defaults to selecting that port’s registers as detailed in register description. As an alternative to paging to access FPD-Link III Receive unique port registers, separate I2C addresses may be enabled to allow direct access to the port-specific registers. The Port I2C address registers 0xF8 - 0xFB allow programming a separate 7-bit I2C address to allow access to unique, port-specific registers without paging. I2C commands to these assigned I2C addresses are also allowed access to all shared registers. The DS90UB960-Q1 can support up to four simultaneous inputs to Rx ports 0 - 4. The Receiver port control register RX_PORT_CTL 0x0C allows for disabling any Rx inputs when not in use. These bits can only be written by a local I2C controller at the deserializer side of the FPD-Link. Each FPD-Link III Receive port has a unique set of registers that provides control and status corresponding to Rx ports 0 - 4. Control of the FPD-Link III port registers is assigned by the FPD3_PORT_SEL register, which sets the page controls for reading or writing individual ports unique registers. For each of the FPD-Link III Receive Ports, the FPD3_PORT_SEL 0x4C register defaults to selecting that port’s registers as detailed in register description. As an alternative to paging to access FPD-Link III Receive unique port registers, separate I2C addresses may be enabled to allow direct access to the port-specific registers. The Port I2C address registers 0xF8 - 0xFB allow programming a separate 7-bit I2C address to allow access to unique, port-specific registers without paging. I2C commands to these assigned I2C addresses are also allowed access to all shared registers. The DS90UB960-Q1 can support up to four simultaneous inputs to Rx ports 0 - 4. The Receiver port control register RX_PORT_CTL 0x0C allows for disabling any Rx inputs when not in use. These bits can only be written by a local I2C controller at the deserializer side of the FPD-Link.DS90UB960-Q1Each FPD-Link III Receive port has a unique set of registers that provides control and status corresponding to Rx ports 0 - 4. Control of the FPD-Link III port registers is assigned by the FPD3_PORT_SEL register, which sets the page controls for reading or writing individual ports unique registers. For each of the FPD-Link III Receive Ports, the FPD3_PORT_SEL 0x4C register defaults to selecting that port’s registers as detailed in register description.As an alternative to paging to access FPD-Link III Receive unique port registers, separate I2C addresses may be enabled to allow direct access to the port-specific registers. The Port I2C address registers 0xF8 - 0xFB allow programming a separate 7-bit I2C address to allow access to unique, port-specific registers without paging. I2C commands to these assigned I2C addresses are also allowed access to all shared registers. Video Stream Forwarding Video stream forwarding is handled by the Rx Port forwarding control in register 0x20. Forwarding from input ports are disabled by default and must be enabled using per-port controls. Different options for forwarding CSI-2 packets can also be selected as described starting in . Video Stream Forwarding Video stream forwarding is handled by the Rx Port forwarding control in register 0x20. Forwarding from input ports are disabled by default and must be enabled using per-port controls. Different options for forwarding CSI-2 packets can also be selected as described starting in . Video stream forwarding is handled by the Rx Port forwarding control in register 0x20. Forwarding from input ports are disabled by default and must be enabled using per-port controls. Different options for forwarding CSI-2 packets can also be selected as described starting in . Video stream forwarding is handled by the Rx Port forwarding control in register 0x20. Forwarding from input ports are disabled by default and must be enabled using per-port controls. Different options for forwarding CSI-2 packets can also be selected as described starting in . Input Jitter Tolerance Input jitter tolerance is the ability of the clock and data recovery (CDR) and phase-locked loop (PLL) of the receiver to track and recover the incoming serial data stream. Jitter tolerance at a specific frequency is the maximum jitter permissible before data errors occur. shows the allowable total jitter of the receiver inputs and must be less than the values in . Input Jitter Tolerance Plot Input Jitter Tolerance Limit INTERFACE JITTER AMPLITUDE (UI p-p) FREQUENCY (MHz) FPD3 A1 A2 ƒ1 ƒ2 1 0.4 FPD3_PCLK / 80 FPD3_PCLK / 15 FPD3_PCLK frequency is a function of the PCLK, CLK_IN,  or REFCLK  frequency and dependent on the serializer operating MODE: CSI-2 synchronous mode: FPD3_PCLK = 4 x REFCLK CSI-2 non-synchronous mode: FPD3_PCLK = 2 x CLK_IN RAW 10-bit mode: FPD3_PCLK = PCLK / 2 RAW 12-bit HF mode: FPD3_PCLK = 2 x PCLK / 3 RAW 12-bit LF mode: FPD3_PCLK = PCLK Input Jitter Tolerance Input jitter tolerance is the ability of the clock and data recovery (CDR) and phase-locked loop (PLL) of the receiver to track and recover the incoming serial data stream. Jitter tolerance at a specific frequency is the maximum jitter permissible before data errors occur. shows the allowable total jitter of the receiver inputs and must be less than the values in . Input Jitter Tolerance Plot Input Jitter Tolerance Limit INTERFACE JITTER AMPLITUDE (UI p-p) FREQUENCY (MHz) FPD3 A1 A2 ƒ1 ƒ2 1 0.4 FPD3_PCLK / 80 FPD3_PCLK / 15 FPD3_PCLK frequency is a function of the PCLK, CLK_IN,  or REFCLK  frequency and dependent on the serializer operating MODE: CSI-2 synchronous mode: FPD3_PCLK = 4 x REFCLK CSI-2 non-synchronous mode: FPD3_PCLK = 2 x CLK_IN RAW 10-bit mode: FPD3_PCLK = PCLK / 2 RAW 12-bit HF mode: FPD3_PCLK = 2 x PCLK / 3 RAW 12-bit LF mode: FPD3_PCLK = PCLK Input jitter tolerance is the ability of the clock and data recovery (CDR) and phase-locked loop (PLL) of the receiver to track and recover the incoming serial data stream. Jitter tolerance at a specific frequency is the maximum jitter permissible before data errors occur. shows the allowable total jitter of the receiver inputs and must be less than the values in . Input Jitter Tolerance Plot Input Jitter Tolerance Limit INTERFACE JITTER AMPLITUDE (UI p-p) FREQUENCY (MHz) FPD3 A1 A2 ƒ1 ƒ2 1 0.4 FPD3_PCLK / 80 FPD3_PCLK / 15 FPD3_PCLK frequency is a function of the PCLK, CLK_IN,  or REFCLK  frequency and dependent on the serializer operating MODE: CSI-2 synchronous mode: FPD3_PCLK = 4 x REFCLK CSI-2 non-synchronous mode: FPD3_PCLK = 2 x CLK_IN RAW 10-bit mode: FPD3_PCLK = PCLK / 2 RAW 12-bit HF mode: FPD3_PCLK = 2 x PCLK / 3 RAW 12-bit LF mode: FPD3_PCLK = PCLK Input jitter tolerance is the ability of the clock and data recovery (CDR) and phase-locked loop (PLL) of the receiver to track and recover the incoming serial data stream. Jitter tolerance at a specific frequency is the maximum jitter permissible before data errors occur. shows the allowable total jitter of the receiver inputs and must be less than the values in . Input Jitter Tolerance Plot Input Jitter Tolerance Plot Input Jitter Tolerance Limit INTERFACE JITTER AMPLITUDE (UI p-p) FREQUENCY (MHz) FPD3 A1 A2 ƒ1 ƒ2 1 0.4 FPD3_PCLK / 80 FPD3_PCLK / 15 Input Jitter Tolerance Limit INTERFACE JITTER AMPLITUDE (UI p-p) FREQUENCY (MHz) FPD3 A1 A2 ƒ1 ƒ2 1 0.4 FPD3_PCLK / 80 FPD3_PCLK / 15 INTERFACE JITTER AMPLITUDE (UI p-p) FREQUENCY (MHz) INTERFACE JITTER AMPLITUDE (UI p-p) FREQUENCY (MHz) INTERFACEJITTER AMPLITUDE (UI p-p)FREQUENCY (MHz) FPD3 A1 A2 ƒ1 ƒ2 1 0.4 FPD3_PCLK / 80 FPD3_PCLK / 15 FPD3 A1 A2 ƒ1 ƒ2 FPD3A1A2ƒ1ƒ2 1 0.4 FPD3_PCLK / 80 FPD3_PCLK / 15 10.4FPD3_PCLK / 80FPD3_PCLK / 15 FPD3_PCLK frequency is a function of the PCLK, CLK_IN,  or REFCLK  frequency and dependent on the serializer operating MODE: CSI-2 synchronous mode: FPD3_PCLK = 4 x REFCLK CSI-2 non-synchronous mode: FPD3_PCLK = 2 x CLK_IN RAW 10-bit mode: FPD3_PCLK = PCLK / 2 RAW 12-bit HF mode: FPD3_PCLK = 2 x PCLK / 3 RAW 12-bit LF mode: FPD3_PCLK = PCLK FPD3_PCLK frequency is a function of the PCLK, CLK_IN,  or REFCLK  frequency and dependent on the serializer operating MODE: CSI-2 synchronous mode: FPD3_PCLK = 4 x REFCLK CSI-2 non-synchronous mode: FPD3_PCLK = 2 x CLK_IN RAW 10-bit mode: FPD3_PCLK = PCLK / 2 RAW 12-bit HF mode: FPD3_PCLK = 2 x PCLK / 3 RAW 12-bit LF mode: FPD3_PCLK = PCLK Adaptive Equalizer The receiver inputs provide an adaptive equalization filter to compensate for signal degradation from the interconnect components. To determine the maximum cable reach, factors that affect signal integrity such as jitter, skew, ISI, crosstalk, and so forth, must be considered. The equalization status and configuration are selected through AEQ registers 0xD2–0xD5. Each RX receiver incorporates an adaptive equalizer (AEQ), which continuously monitors cable characteristics for long-term cable aging and temperature changes. The AEQ attempts to optimize the equalization setting of the RX receiver. If the deserializer loses LOCK, the adaptive equalizer will reset and perform the LOCK algorithm again to reacquire the serial data stream being sent by the serializer. Transmission Distance The DS90UB960-Q1 AEQ can compensate for the transmission channel insertion loss of up to –19.2 dB at 2.1 GHz. When designing the transmission channel, consider the total insertion loss of all components in the signal path between a serializer and a deserializer. Typically, the transmission channel would consist of a serializer PCB, two or more connectors, one or more cables, and a deserializer PCB as shown in . Typical Transmission Channel Components With Coaxial Cables Assuming –1.2 dB at 2.1-GHz insertion loss (IL) budget for each serializer and deserializer PCB and 0.1 dB for each connector, it is easy to determine maximum cable reach given the insertion loss characteristic of the cable. For example, Dacar 462 has typical insertion loss of about –1.31 dB/m at 2.1 GHz. With the –19.2-dB total IL budget, the remaining IL budget for the cable is –16.6 dB (–19.2 dB – 2 × (–1.2 dB) – 2 × (–0.1 dB)) after insertion loss of the two PCBs and two connectors are deducted from the total channel IL budget. Given this IL cable budget, the maximum cable reach with a single Dacar 462 is greater than 12 m (–16.6 dB / –1.31 dB/m). Lower loss cables such as Dacar 302 (typical insertion loss of –0.78 dB/m at 2.1 GHz) may be used alone or in combination with Dacar 462 to achieve even longer transmission distances as exemplified in . shows typical Dacar 462 and Dacar 302 cable combinations that achieve a 15-m transmission distance and stay within the maximum insertion loss budget. Typical 15-m Cable Combinations with Dacar 462 and Dacar 302 Cables EXAMPLE PCB INSERTION LOSS AT 2.1 GHz CONNECTOR INSERTION LOSS AT 2.1 GHz DACAR 462 INSERTION LOSS AT 2.1 GHz DACAR 302 INSERTION LOSS AT 2.1 GHz TOTAL CHANNEL INSERTION LOSS AT 2.1 GHz A 2 × (–1.2) dB 4 × (–0.1) dB 2 × 2.5 m × (–1.31) dB/m 10 m × (–0.78) dB/m –14.75 dB B 2 × (–1.2) dB 4 × (–0.1) dB 2 × 3 m × (–1.31) dB/m 9 m × (–0.78) dB/m –15.28 dB C 2 × (–1.2) dB 4 × (–0.1) dB 2 × 4 m × (–1.31) dB/m 7 m × (–0.78) dB/m –16.87 dB Channel Requirements D Updated the transmission channel requirements for Coaxial and STP/STQ Cable Applications yes For optimal AEQ performance and error free operation, the end-to-end transmission channel (Including cables, connectors, and PCBs) needs to meet insertion loss, return loss (impedance control), and crosstalk requirements given in #GUID-4A57AA81-B139-4252-888A-36FF2F635688/SNLS4091017CC and #GUID-4A57AA81-B139-4252-888A-36FF2F635688/SNLS4091017CCDD. Poor impedance control or insertion loss of the transmission channel and poor channel to channel isolation (low IL / FEXT) may result in significant reductions in the maximum transmission distance. Transmission Channel Requirements for Coaxial Cable Applications PARAMETER MIN TYP MAX UNIT Ztrace Single-ended PCB trace characteristic impedance 45 50 55 Ω Zcable Coaxial cable characteristic impedance 45 50 55 Ω Zcon Connector (mounted) characteristic impedance 40 50 62.5 Ω RL Return Loss, S11 ½ fBC < f < 0.1 GHz –16 dB 0.1 GHz < f < 1 GHz (f in GHz) –9 + 7 × log(f) dB 1 GHz < f < fFC –9 dB IL Insertion Loss, S12 f = 1 MHz –1.4 dB f = 5 MHz –2.3 dB f = 10 MHz –2.5 dB f = 50 MHz –3.5 dB f = 100 MHz –4.5 dB f = 0.5 GHz –9.5 dB f = 1 GHz –14.0 dB f = 2.1 GHz –21.6 dB FEXT Maximum Far End Crosstalk f < 2.1 GHz –30 dB NEXT Maximum Near End Crosstalk f < 100 MHz –30 dB Transmission Channel Requirements for STP / STQ Cable Applications PARAMETER MIN TYP MAX UNIT Ztrace Differential PCB trace characteristic impedance 90 100 110 Ω Zcable STP / STQ cable characteristic impedance 85 100 115 Ω Zcon Differential connector (mounted) characteristic impedance 80 100 125 Ω RL Return Loss, SDD11 ½ fBC < f < 0.01 GHz –20 dB 0.01 GHz < f < 0.5 GHz (f in GHz) –20 + 20(f) dB 0.5 GHz < f < fFC –10 dB IL Insertion Loss, SDD12 f = 1 MHz –1.1 dB f = 5 MHz –1.4 dB f = 10 MHz –1.6 dB f = 50 MHz –2.7 dB f = 100 MHz –3.4 dB f = 0.5 GHz –7.8 dB f = 1 GHz –12.0 dB f = 2.1 GHz –19.6 dB IL/FEXT Insertion Loss to Far End Crosstalk Ratio f < 2.1 GHz -20 dB NEXT Maximum Near End Crosstalk f < 200 MHz -30 dB Adaptive Equalizer Algorithm The AEQ process steps through the allowed equalizer control values to find a value that allows the Clock Data Recovery (CDR) circuit to keep a valid lock condition. The circuit waits for a programmed re-lock time period for each EQ setting, then the circuit checks the results for a valid lock. If a valid lock is detected, the circuit will stop at the current EQ setting and maintain a constant value as long as the lock state persists. If the deserializer loses the lock, the adaptive equalizer will resume the LOCK algorithm and the EQ setting is incremented to the next valid state. When the lock is lost, the circuit will search the EQ settings to find another valid setting to reacquire the serial data stream sent by the serializer that remains locked. AEQ Settings AEQ Start-Up and Initialization The AEQ circuit can be restarted at any time by setting the AEQ_RESTART bit in the AEQ_CTL2 register 0xD2. When the deserializer is powered on, the AEQ is continually searching through the EQ settings and could be at any setting when the serializer supplies a signal. If the Rx Port CDR locks to the signal, it may be acceptable for low bit errors, but it may not optimized or overequalized. When connected to a compatible serializer (DS90UB953-Q1, DS90UB933-Q1 or DS90UB913A-Q1), the DS90UB960-Q1 will restart the AEQ adaption by default after the device achieves the first positive lock indication to supply a more consistent start-up from known conditions. With this feature disabled, the AEQ may lock at a relatively random EQ setting based on when the FPD-Link III input signal is initially present. Alternatively, AEQ_RESTART or DIGITAL_RESET0 can be applied once the compatible serializer input signal frequency is stable to restart adaption from the minimum EQ gain value. These techniques allow for a more consistent initial EQ setting following adaption. AEQ Range The AEQ circuit can be programmed with minimum and maximum settings used during the EQ adaption. Using the full AEQ range provides the most flexible solution, if the channel conditions are known however, an improved deserializer lock time can be achieved by narrowing the search window for allowable EQ gain settings. For example, in a system use case with a longer cable and multiple interconnects creating higher channel attenuation, the AEQ would not adapt to the minimum EQ gain settings. Likewise, in a system use case with a short cable and low channel attenuation, the AEQ would not generally adapt to the highest EQ gain settings. The AEQ range is determined by the AEQ_MIN_MAX register 0xD5 where AEQ_MAX sets the maximum value of EQ gain. The ADAPTIVE_EQ_FLOOR_VALUE determines the starting value for EQ gain adaption. To enable the minimum AEQ limit, the SET_AEQ_FLOOR bit in the AEQ_CTL2 register 0xD2[2] must also be set. An AEQ range (AEQ_MAX - AEQ_FLOOR) to allow a variation around the nominal setting of –2/+4 or ±3 around the nominal AEQ value specific to Rx port channel characteristics gives a good trade-off in lock time and adaptability. The setting for the AEQ after adaption can be read back from the AEQ_STATUS register 0xD3. The suggested AEQ_FLOOR settings are given in #GUID-644F22C4-F36A-494F-AB1F-9E2EFFCCCC33/X3483AA. Suggested ADAPTIVE_EQ_FLOOR_VALUE as a Function of Channel Insertion Loss CHANNEL INSERTION LOSS AT 2.1 GHz (dB) ADAPTIVE_EQ_FLOOR_VALUE Up to –9.4 0 –9.4 to –13.2 2 –13.2 to –15.4 4 –15.4 to –17.8 5 –17.8 to –19.2 6 AEQ Timing The dwell time for AEQ to wait for lock or error-free status is also programmable. When checking each EQ setting the AEQ will wait for a time interval, controlled by the ADAPTIVE_EQ_RELOCK_TIME field in the AEQ_CTL2 register before incrementing to the next allowable EQ gain setting. The default wait time is set to 2.62 ms based on REFCLK = 25 MHz. When the maximum setting is reached and there is no lock acquired during the programmed relock time, the AEQ will restart adaption at minimum setting or AEQ_FLOOR value. AEQ Threshold The DS90UB960-Q1 receiver will adapt by default based on the FPD-Link error checking during the Adaptive Equalization process. The specific errors linked to equalizer adaption, FPD-Link III clock recovery error, packet encoding error, and parity error can be individually selected in AEQ_CTL register 0x42. Errors are accumulated over 1/2 of the period of the timer set by the ADAPTIVE_EQ_RELOCK_TIME. If the number of errors is greater than the programmed threshold (AEQ_ERR_THOLD), the AEQ will attempt to increase the EQ setting. Adaptive Equalizer The receiver inputs provide an adaptive equalization filter to compensate for signal degradation from the interconnect components. To determine the maximum cable reach, factors that affect signal integrity such as jitter, skew, ISI, crosstalk, and so forth, must be considered. The equalization status and configuration are selected through AEQ registers 0xD2–0xD5. Each RX receiver incorporates an adaptive equalizer (AEQ), which continuously monitors cable characteristics for long-term cable aging and temperature changes. The AEQ attempts to optimize the equalization setting of the RX receiver. If the deserializer loses LOCK, the adaptive equalizer will reset and perform the LOCK algorithm again to reacquire the serial data stream being sent by the serializer. The receiver inputs provide an adaptive equalization filter to compensate for signal degradation from the interconnect components. To determine the maximum cable reach, factors that affect signal integrity such as jitter, skew, ISI, crosstalk, and so forth, must be considered. The equalization status and configuration are selected through AEQ registers 0xD2–0xD5. Each RX receiver incorporates an adaptive equalizer (AEQ), which continuously monitors cable characteristics for long-term cable aging and temperature changes. The AEQ attempts to optimize the equalization setting of the RX receiver. If the deserializer loses LOCK, the adaptive equalizer will reset and perform the LOCK algorithm again to reacquire the serial data stream being sent by the serializer. The receiver inputs provide an adaptive equalization filter to compensate for signal degradation from the interconnect components. To determine the maximum cable reach, factors that affect signal integrity such as jitter, skew, ISI, crosstalk, and so forth, must be considered. The equalization status and configuration are selected through AEQ registers 0xD2–0xD5.Each RX receiver incorporates an adaptive equalizer (AEQ), which continuously monitors cable characteristics for long-term cable aging and temperature changes. The AEQ attempts to optimize the equalization setting of the RX receiver.If the deserializer loses LOCK, the adaptive equalizer will reset and perform the LOCK algorithm again to reacquire the serial data stream being sent by the serializer. Transmission Distance The DS90UB960-Q1 AEQ can compensate for the transmission channel insertion loss of up to –19.2 dB at 2.1 GHz. When designing the transmission channel, consider the total insertion loss of all components in the signal path between a serializer and a deserializer. Typically, the transmission channel would consist of a serializer PCB, two or more connectors, one or more cables, and a deserializer PCB as shown in . Typical Transmission Channel Components With Coaxial Cables Assuming –1.2 dB at 2.1-GHz insertion loss (IL) budget for each serializer and deserializer PCB and 0.1 dB for each connector, it is easy to determine maximum cable reach given the insertion loss characteristic of the cable. For example, Dacar 462 has typical insertion loss of about –1.31 dB/m at 2.1 GHz. With the –19.2-dB total IL budget, the remaining IL budget for the cable is –16.6 dB (–19.2 dB – 2 × (–1.2 dB) – 2 × (–0.1 dB)) after insertion loss of the two PCBs and two connectors are deducted from the total channel IL budget. Given this IL cable budget, the maximum cable reach with a single Dacar 462 is greater than 12 m (–16.6 dB / –1.31 dB/m). Lower loss cables such as Dacar 302 (typical insertion loss of –0.78 dB/m at 2.1 GHz) may be used alone or in combination with Dacar 462 to achieve even longer transmission distances as exemplified in . shows typical Dacar 462 and Dacar 302 cable combinations that achieve a 15-m transmission distance and stay within the maximum insertion loss budget. Typical 15-m Cable Combinations with Dacar 462 and Dacar 302 Cables EXAMPLE PCB INSERTION LOSS AT 2.1 GHz CONNECTOR INSERTION LOSS AT 2.1 GHz DACAR 462 INSERTION LOSS AT 2.1 GHz DACAR 302 INSERTION LOSS AT 2.1 GHz TOTAL CHANNEL INSERTION LOSS AT 2.1 GHz A 2 × (–1.2) dB 4 × (–0.1) dB 2 × 2.5 m × (–1.31) dB/m 10 m × (–0.78) dB/m –14.75 dB B 2 × (–1.2) dB 4 × (–0.1) dB 2 × 3 m × (–1.31) dB/m 9 m × (–0.78) dB/m –15.28 dB C 2 × (–1.2) dB 4 × (–0.1) dB 2 × 4 m × (–1.31) dB/m 7 m × (–0.78) dB/m –16.87 dB Transmission Distance The DS90UB960-Q1 AEQ can compensate for the transmission channel insertion loss of up to –19.2 dB at 2.1 GHz. When designing the transmission channel, consider the total insertion loss of all components in the signal path between a serializer and a deserializer. Typically, the transmission channel would consist of a serializer PCB, two or more connectors, one or more cables, and a deserializer PCB as shown in . Typical Transmission Channel Components With Coaxial Cables Assuming –1.2 dB at 2.1-GHz insertion loss (IL) budget for each serializer and deserializer PCB and 0.1 dB for each connector, it is easy to determine maximum cable reach given the insertion loss characteristic of the cable. For example, Dacar 462 has typical insertion loss of about –1.31 dB/m at 2.1 GHz. With the –19.2-dB total IL budget, the remaining IL budget for the cable is –16.6 dB (–19.2 dB – 2 × (–1.2 dB) – 2 × (–0.1 dB)) after insertion loss of the two PCBs and two connectors are deducted from the total channel IL budget. Given this IL cable budget, the maximum cable reach with a single Dacar 462 is greater than 12 m (–16.6 dB / –1.31 dB/m). Lower loss cables such as Dacar 302 (typical insertion loss of –0.78 dB/m at 2.1 GHz) may be used alone or in combination with Dacar 462 to achieve even longer transmission distances as exemplified in . shows typical Dacar 462 and Dacar 302 cable combinations that achieve a 15-m transmission distance and stay within the maximum insertion loss budget. Typical 15-m Cable Combinations with Dacar 462 and Dacar 302 Cables EXAMPLE PCB INSERTION LOSS AT 2.1 GHz CONNECTOR INSERTION LOSS AT 2.1 GHz DACAR 462 INSERTION LOSS AT 2.1 GHz DACAR 302 INSERTION LOSS AT 2.1 GHz TOTAL CHANNEL INSERTION LOSS AT 2.1 GHz A 2 × (–1.2) dB 4 × (–0.1) dB 2 × 2.5 m × (–1.31) dB/m 10 m × (–0.78) dB/m –14.75 dB B 2 × (–1.2) dB 4 × (–0.1) dB 2 × 3 m × (–1.31) dB/m 9 m × (–0.78) dB/m –15.28 dB C 2 × (–1.2) dB 4 × (–0.1) dB 2 × 4 m × (–1.31) dB/m 7 m × (–0.78) dB/m –16.87 dB The DS90UB960-Q1 AEQ can compensate for the transmission channel insertion loss of up to –19.2 dB at 2.1 GHz. When designing the transmission channel, consider the total insertion loss of all components in the signal path between a serializer and a deserializer. Typically, the transmission channel would consist of a serializer PCB, two or more connectors, one or more cables, and a deserializer PCB as shown in . Typical Transmission Channel Components With Coaxial Cables Assuming –1.2 dB at 2.1-GHz insertion loss (IL) budget for each serializer and deserializer PCB and 0.1 dB for each connector, it is easy to determine maximum cable reach given the insertion loss characteristic of the cable. For example, Dacar 462 has typical insertion loss of about –1.31 dB/m at 2.1 GHz. With the –19.2-dB total IL budget, the remaining IL budget for the cable is –16.6 dB (–19.2 dB – 2 × (–1.2 dB) – 2 × (–0.1 dB)) after insertion loss of the two PCBs and two connectors are deducted from the total channel IL budget. Given this IL cable budget, the maximum cable reach with a single Dacar 462 is greater than 12 m (–16.6 dB / –1.31 dB/m). Lower loss cables such as Dacar 302 (typical insertion loss of –0.78 dB/m at 2.1 GHz) may be used alone or in combination with Dacar 462 to achieve even longer transmission distances as exemplified in . shows typical Dacar 462 and Dacar 302 cable combinations that achieve a 15-m transmission distance and stay within the maximum insertion loss budget. Typical 15-m Cable Combinations with Dacar 462 and Dacar 302 Cables EXAMPLE PCB INSERTION LOSS AT 2.1 GHz CONNECTOR INSERTION LOSS AT 2.1 GHz DACAR 462 INSERTION LOSS AT 2.1 GHz DACAR 302 INSERTION LOSS AT 2.1 GHz TOTAL CHANNEL INSERTION LOSS AT 2.1 GHz A 2 × (–1.2) dB 4 × (–0.1) dB 2 × 2.5 m × (–1.31) dB/m 10 m × (–0.78) dB/m –14.75 dB B 2 × (–1.2) dB 4 × (–0.1) dB 2 × 3 m × (–1.31) dB/m 9 m × (–0.78) dB/m –15.28 dB C 2 × (–1.2) dB 4 × (–0.1) dB 2 × 4 m × (–1.31) dB/m 7 m × (–0.78) dB/m –16.87 dB The DS90UB960-Q1 AEQ can compensate for the transmission channel insertion loss of up to –19.2 dB at 2.1 GHz. When designing the transmission channel, consider the total insertion loss of all components in the signal path between a serializer and a deserializer. Typically, the transmission channel would consist of a serializer PCB, two or more connectors, one or more cables, and a deserializer PCB as shown in .DS90UB960-Q1 Typical Transmission Channel Components With Coaxial Cables Typical Transmission Channel Components With Coaxial CablesAssuming –1.2 dB at 2.1-GHz insertion loss (IL) budget for each serializer and deserializer PCB and 0.1 dB for each connector, it is easy to determine maximum cable reach given the insertion loss characteristic of the cable. For example, Dacar 462 has typical insertion loss of about –1.31 dB/m at 2.1 GHz. With the –19.2-dB total IL budget, the remaining IL budget for the cable is –16.6 dB (–19.2 dB – 2 × (–1.2 dB) – 2 × (–0.1 dB)) after insertion loss of the two PCBs and two connectors are deducted from the total channel IL budget. Given this IL cable budget, the maximum cable reach with a single Dacar 462 is greater than 12 m (–16.6 dB / –1.31 dB/m).Lower loss cables such as Dacar 302 (typical insertion loss of –0.78 dB/m at 2.1 GHz) may be used alone or in combination with Dacar 462 to achieve even longer transmission distances as exemplified in . shows typical Dacar 462 and Dacar 302 cable combinations that achieve a 15-m transmission distance and stay within the maximum insertion loss budget. Typical 15-m Cable Combinations with Dacar 462 and Dacar 302 Cables EXAMPLE PCB INSERTION LOSS AT 2.1 GHz CONNECTOR INSERTION LOSS AT 2.1 GHz DACAR 462 INSERTION LOSS AT 2.1 GHz DACAR 302 INSERTION LOSS AT 2.1 GHz TOTAL CHANNEL INSERTION LOSS AT 2.1 GHz A 2 × (–1.2) dB 4 × (–0.1) dB 2 × 2.5 m × (–1.31) dB/m 10 m × (–0.78) dB/m –14.75 dB B 2 × (–1.2) dB 4 × (–0.1) dB 2 × 3 m × (–1.31) dB/m 9 m × (–0.78) dB/m –15.28 dB C 2 × (–1.2) dB 4 × (–0.1) dB 2 × 4 m × (–1.31) dB/m 7 m × (–0.78) dB/m –16.87 dB Typical 15-m Cable Combinations with Dacar 462 and Dacar 302 Cables EXAMPLE PCB INSERTION LOSS AT 2.1 GHz CONNECTOR INSERTION LOSS AT 2.1 GHz DACAR 462 INSERTION LOSS AT 2.1 GHz DACAR 302 INSERTION LOSS AT 2.1 GHz TOTAL CHANNEL INSERTION LOSS AT 2.1 GHz A 2 × (–1.2) dB 4 × (–0.1) dB 2 × 2.5 m × (–1.31) dB/m 10 m × (–0.78) dB/m –14.75 dB B 2 × (–1.2) dB 4 × (–0.1) dB 2 × 3 m × (–1.31) dB/m 9 m × (–0.78) dB/m –15.28 dB C 2 × (–1.2) dB 4 × (–0.1) dB 2 × 4 m × (–1.31) dB/m 7 m × (–0.78) dB/m –16.87 dB EXAMPLE PCB INSERTION LOSS AT 2.1 GHz CONNECTOR INSERTION LOSS AT 2.1 GHz DACAR 462 INSERTION LOSS AT 2.1 GHz DACAR 302 INSERTION LOSS AT 2.1 GHz TOTAL CHANNEL INSERTION LOSS AT 2.1 GHz EXAMPLE PCB INSERTION LOSS AT 2.1 GHz CONNECTOR INSERTION LOSS AT 2.1 GHz DACAR 462 INSERTION LOSS AT 2.1 GHz DACAR 302 INSERTION LOSS AT 2.1 GHz TOTAL CHANNEL INSERTION LOSS AT 2.1 GHz EXAMPLEPCB INSERTION LOSS AT 2.1 GHzCONNECTOR INSERTION LOSS AT 2.1 GHzDACAR 462 INSERTION LOSS AT 2.1 GHzDACAR 302 INSERTION LOSS AT 2.1 GHzTOTAL CHANNEL INSERTION LOSS AT 2.1 GHz A 2 × (–1.2) dB 4 × (–0.1) dB 2 × 2.5 m × (–1.31) dB/m 10 m × (–0.78) dB/m –14.75 dB B 2 × (–1.2) dB 4 × (–0.1) dB 2 × 3 m × (–1.31) dB/m 9 m × (–0.78) dB/m –15.28 dB C 2 × (–1.2) dB 4 × (–0.1) dB 2 × 4 m × (–1.31) dB/m 7 m × (–0.78) dB/m –16.87 dB A 2 × (–1.2) dB 4 × (–0.1) dB 2 × 2.5 m × (–1.31) dB/m 10 m × (–0.78) dB/m –14.75 dB A2 × (–1.2) dB4 × (–0.1) dB2 × 2.5 m × (–1.31) dB/m10 m × (–0.78) dB/m–14.75 dB B 2 × (–1.2) dB 4 × (–0.1) dB 2 × 3 m × (–1.31) dB/m 9 m × (–0.78) dB/m –15.28 dB B2 × (–1.2) dB4 × (–0.1) dB2 × 3 m × (–1.31) dB/m9 m × (–0.78) dB/m–15.28 dB C 2 × (–1.2) dB 4 × (–0.1) dB 2 × 4 m × (–1.31) dB/m 7 m × (–0.78) dB/m –16.87 dB C2 × (–1.2) dB4 × (–0.1) dB2 × 4 m × (–1.31) dB/m7 m × (–0.78) dB/m–16.87 dB Channel Requirements D Updated the transmission channel requirements for Coaxial and STP/STQ Cable Applications yes For optimal AEQ performance and error free operation, the end-to-end transmission channel (Including cables, connectors, and PCBs) needs to meet insertion loss, return loss (impedance control), and crosstalk requirements given in #GUID-4A57AA81-B139-4252-888A-36FF2F635688/SNLS4091017CC and #GUID-4A57AA81-B139-4252-888A-36FF2F635688/SNLS4091017CCDD. Poor impedance control or insertion loss of the transmission channel and poor channel to channel isolation (low IL / FEXT) may result in significant reductions in the maximum transmission distance. Transmission Channel Requirements for Coaxial Cable Applications PARAMETER MIN TYP MAX UNIT Ztrace Single-ended PCB trace characteristic impedance 45 50 55 Ω Zcable Coaxial cable characteristic impedance 45 50 55 Ω Zcon Connector (mounted) characteristic impedance 40 50 62.5 Ω RL Return Loss, S11 ½ fBC < f < 0.1 GHz –16 dB 0.1 GHz < f < 1 GHz (f in GHz) –9 + 7 × log(f) dB 1 GHz < f < fFC –9 dB IL Insertion Loss, S12 f = 1 MHz –1.4 dB f = 5 MHz –2.3 dB f = 10 MHz –2.5 dB f = 50 MHz –3.5 dB f = 100 MHz –4.5 dB f = 0.5 GHz –9.5 dB f = 1 GHz –14.0 dB f = 2.1 GHz –21.6 dB FEXT Maximum Far End Crosstalk f < 2.1 GHz –30 dB NEXT Maximum Near End Crosstalk f < 100 MHz –30 dB Transmission Channel Requirements for STP / STQ Cable Applications PARAMETER MIN TYP MAX UNIT Ztrace Differential PCB trace characteristic impedance 90 100 110 Ω Zcable STP / STQ cable characteristic impedance 85 100 115 Ω Zcon Differential connector (mounted) characteristic impedance 80 100 125 Ω RL Return Loss, SDD11 ½ fBC < f < 0.01 GHz –20 dB 0.01 GHz < f < 0.5 GHz (f in GHz) –20 + 20(f) dB 0.5 GHz < f < fFC –10 dB IL Insertion Loss, SDD12 f = 1 MHz –1.1 dB f = 5 MHz –1.4 dB f = 10 MHz –1.6 dB f = 50 MHz –2.7 dB f = 100 MHz –3.4 dB f = 0.5 GHz –7.8 dB f = 1 GHz –12.0 dB f = 2.1 GHz –19.6 dB IL/FEXT Insertion Loss to Far End Crosstalk Ratio f < 2.1 GHz -20 dB NEXT Maximum Near End Crosstalk f < 200 MHz -30 dB Channel Requirements D Updated the transmission channel requirements for Coaxial and STP/STQ Cable Applications yes D Updated the transmission channel requirements for Coaxial and STP/STQ Cable Applications yes D Updated the transmission channel requirements for Coaxial and STP/STQ Cable Applications yes DUpdated the transmission channel requirements for Coaxial and STP/STQ Cable Applicationsyes For optimal AEQ performance and error free operation, the end-to-end transmission channel (Including cables, connectors, and PCBs) needs to meet insertion loss, return loss (impedance control), and crosstalk requirements given in #GUID-4A57AA81-B139-4252-888A-36FF2F635688/SNLS4091017CC and #GUID-4A57AA81-B139-4252-888A-36FF2F635688/SNLS4091017CCDD. Poor impedance control or insertion loss of the transmission channel and poor channel to channel isolation (low IL / FEXT) may result in significant reductions in the maximum transmission distance. Transmission Channel Requirements for Coaxial Cable Applications PARAMETER MIN TYP MAX UNIT Ztrace Single-ended PCB trace characteristic impedance 45 50 55 Ω Zcable Coaxial cable characteristic impedance 45 50 55 Ω Zcon Connector (mounted) characteristic impedance 40 50 62.5 Ω RL Return Loss, S11 ½ fBC < f < 0.1 GHz –16 dB 0.1 GHz < f < 1 GHz (f in GHz) –9 + 7 × log(f) dB 1 GHz < f < fFC –9 dB IL Insertion Loss, S12 f = 1 MHz –1.4 dB f = 5 MHz –2.3 dB f = 10 MHz –2.5 dB f = 50 MHz –3.5 dB f = 100 MHz –4.5 dB f = 0.5 GHz –9.5 dB f = 1 GHz –14.0 dB f = 2.1 GHz –21.6 dB FEXT Maximum Far End Crosstalk f < 2.1 GHz –30 dB NEXT Maximum Near End Crosstalk f < 100 MHz –30 dB Transmission Channel Requirements for STP / STQ Cable Applications PARAMETER MIN TYP MAX UNIT Ztrace Differential PCB trace characteristic impedance 90 100 110 Ω Zcable STP / STQ cable characteristic impedance 85 100 115 Ω Zcon Differential connector (mounted) characteristic impedance 80 100 125 Ω RL Return Loss, SDD11 ½ fBC < f < 0.01 GHz –20 dB 0.01 GHz < f < 0.5 GHz (f in GHz) –20 + 20(f) dB 0.5 GHz < f < fFC –10 dB IL Insertion Loss, SDD12 f = 1 MHz –1.1 dB f = 5 MHz –1.4 dB f = 10 MHz –1.6 dB f = 50 MHz –2.7 dB f = 100 MHz –3.4 dB f = 0.5 GHz –7.8 dB f = 1 GHz –12.0 dB f = 2.1 GHz –19.6 dB IL/FEXT Insertion Loss to Far End Crosstalk Ratio f < 2.1 GHz -20 dB NEXT Maximum Near End Crosstalk f < 200 MHz -30 dB For optimal AEQ performance and error free operation, the end-to-end transmission channel (Including cables, connectors, and PCBs) needs to meet insertion loss, return loss (impedance control), and crosstalk requirements given in #GUID-4A57AA81-B139-4252-888A-36FF2F635688/SNLS4091017CC and #GUID-4A57AA81-B139-4252-888A-36FF2F635688/SNLS4091017CCDD. Poor impedance control or insertion loss of the transmission channel and poor channel to channel isolation (low IL / FEXT) may result in significant reductions in the maximum transmission distance. Transmission Channel Requirements for Coaxial Cable Applications PARAMETER MIN TYP MAX UNIT Ztrace Single-ended PCB trace characteristic impedance 45 50 55 Ω Zcable Coaxial cable characteristic impedance 45 50 55 Ω Zcon Connector (mounted) characteristic impedance 40 50 62.5 Ω RL Return Loss, S11 ½ fBC < f < 0.1 GHz –16 dB 0.1 GHz < f < 1 GHz (f in GHz) –9 + 7 × log(f) dB 1 GHz < f < fFC –9 dB IL Insertion Loss, S12 f = 1 MHz –1.4 dB f = 5 MHz –2.3 dB f = 10 MHz –2.5 dB f = 50 MHz –3.5 dB f = 100 MHz –4.5 dB f = 0.5 GHz –9.5 dB f = 1 GHz –14.0 dB f = 2.1 GHz –21.6 dB FEXT Maximum Far End Crosstalk f < 2.1 GHz –30 dB NEXT Maximum Near End Crosstalk f < 100 MHz –30 dB Transmission Channel Requirements for STP / STQ Cable Applications PARAMETER MIN TYP MAX UNIT Ztrace Differential PCB trace characteristic impedance 90 100 110 Ω Zcable STP / STQ cable characteristic impedance 85 100 115 Ω Zcon Differential connector (mounted) characteristic impedance 80 100 125 Ω RL Return Loss, SDD11 ½ fBC < f < 0.01 GHz –20 dB 0.01 GHz < f < 0.5 GHz (f in GHz) –20 + 20(f) dB 0.5 GHz < f < fFC –10 dB IL Insertion Loss, SDD12 f = 1 MHz –1.1 dB f = 5 MHz –1.4 dB f = 10 MHz –1.6 dB f = 50 MHz –2.7 dB f = 100 MHz –3.4 dB f = 0.5 GHz –7.8 dB f = 1 GHz –12.0 dB f = 2.1 GHz –19.6 dB IL/FEXT Insertion Loss to Far End Crosstalk Ratio f < 2.1 GHz -20 dB NEXT Maximum Near End Crosstalk f < 200 MHz -30 dB For optimal AEQ performance and error free operation, the end-to-end transmission channel (Including cables, connectors, and PCBs) needs to meet insertion loss, return loss (impedance control), and crosstalk requirements given in #GUID-4A57AA81-B139-4252-888A-36FF2F635688/SNLS4091017CC and #GUID-4A57AA81-B139-4252-888A-36FF2F635688/SNLS4091017CCDD. Poor impedance control or insertion loss of the transmission channel and poor channel to channel isolation (low IL / FEXT) may result in significant reductions in the maximum transmission distance.#GUID-4A57AA81-B139-4252-888A-36FF2F635688/SNLS4091017CC#GUID-4A57AA81-B139-4252-888A-36FF2F635688/SNLS4091017CCDD Transmission Channel Requirements for Coaxial Cable Applications PARAMETER MIN TYP MAX UNIT Ztrace Single-ended PCB trace characteristic impedance 45 50 55 Ω Zcable Coaxial cable characteristic impedance 45 50 55 Ω Zcon Connector (mounted) characteristic impedance 40 50 62.5 Ω RL Return Loss, S11 ½ fBC < f < 0.1 GHz –16 dB 0.1 GHz < f < 1 GHz (f in GHz) –9 + 7 × log(f) dB 1 GHz < f < fFC –9 dB IL Insertion Loss, S12 f = 1 MHz –1.4 dB f = 5 MHz –2.3 dB f = 10 MHz –2.5 dB f = 50 MHz –3.5 dB f = 100 MHz –4.5 dB f = 0.5 GHz –9.5 dB f = 1 GHz –14.0 dB f = 2.1 GHz –21.6 dB FEXT Maximum Far End Crosstalk f < 2.1 GHz –30 dB NEXT Maximum Near End Crosstalk f < 100 MHz –30 dB Transmission Channel Requirements for Coaxial Cable Applications PARAMETER MIN TYP MAX UNIT Ztrace Single-ended PCB trace characteristic impedance 45 50 55 Ω Zcable Coaxial cable characteristic impedance 45 50 55 Ω Zcon Connector (mounted) characteristic impedance 40 50 62.5 Ω RL Return Loss, S11 ½ fBC < f < 0.1 GHz –16 dB 0.1 GHz < f < 1 GHz (f in GHz) –9 + 7 × log(f) dB 1 GHz < f < fFC –9 dB IL Insertion Loss, S12 f = 1 MHz –1.4 dB f = 5 MHz –2.3 dB f = 10 MHz –2.5 dB f = 50 MHz –3.5 dB f = 100 MHz –4.5 dB f = 0.5 GHz –9.5 dB f = 1 GHz –14.0 dB f = 2.1 GHz –21.6 dB FEXT Maximum Far End Crosstalk f < 2.1 GHz –30 dB NEXT Maximum Near End Crosstalk f < 100 MHz –30 dB PARAMETER MIN TYP MAX UNIT PARAMETER MIN TYP MAX UNIT PARAMETERMINTYPMAXUNIT Ztrace Single-ended PCB trace characteristic impedance 45 50 55 Ω Zcable Coaxial cable characteristic impedance 45 50 55 Ω Zcon Connector (mounted) characteristic impedance 40 50 62.5 Ω RL Return Loss, S11 ½ fBC < f < 0.1 GHz –16 dB 0.1 GHz < f < 1 GHz (f in GHz) –9 + 7 × log(f) dB 1 GHz < f < fFC –9 dB IL Insertion Loss, S12 f = 1 MHz –1.4 dB f = 5 MHz –2.3 dB f = 10 MHz –2.5 dB f = 50 MHz –3.5 dB f = 100 MHz –4.5 dB f = 0.5 GHz –9.5 dB f = 1 GHz –14.0 dB f = 2.1 GHz –21.6 dB FEXT Maximum Far End Crosstalk f < 2.1 GHz –30 dB NEXT Maximum Near End Crosstalk f < 100 MHz –30 dB Ztrace Single-ended PCB trace characteristic impedance 45 50 55 Ω Ztrace traceSingle-ended PCB trace characteristic impedance455055Ω Zcable Coaxial cable characteristic impedance 45 50 55 Ω Zcable cableCoaxial cable characteristic impedance455055Ω Zcon Connector (mounted) characteristic impedance 40 50 62.5 Ω Zcon conConnector (mounted) characteristic impedance405062.5Ω RL Return Loss, S11 ½ fBC < f < 0.1 GHz –16 dB RLReturn Loss, S11½ fBC < f < 0.1 GHzBC–16dB 0.1 GHz < f < 1 GHz (f in GHz) –9 + 7 × log(f) dB 0.1 GHz < f < 1 GHz (f in GHz)–9 + 7 × log(f)dB 1 GHz < f < fFC –9 dB 1 GHz < f < fFC FC–9dB IL Insertion Loss, S12 f = 1 MHz –1.4 dB ILInsertion Loss, S12f = 1 MHz–1.4dB f = 5 MHz –2.3 dB f = 5 MHz–2.3dB f = 10 MHz –2.5 dB f = 10 MHz–2.5dB f = 50 MHz –3.5 dB f = 50 MHz–3.5dB f = 100 MHz –4.5 dB f = 100 MHz–4.5dB f = 0.5 GHz –9.5 dB f = 0.5 GHz–9.5dB f = 1 GHz –14.0 dB f = 1 GHz–14.0dB f = 2.1 GHz –21.6 dB f = 2.1 GHz–21.6dB FEXT Maximum Far End Crosstalk f < 2.1 GHz –30 dB FEXTMaximum Far End Crosstalkf < 2.1 GHz–30dB NEXT Maximum Near End Crosstalk f < 100 MHz –30 dB NEXTMaximum Near End Crosstalkf < 100 MHz–30dB Transmission Channel Requirements for STP / STQ Cable Applications PARAMETER MIN TYP MAX UNIT Ztrace Differential PCB trace characteristic impedance 90 100 110 Ω Zcable STP / STQ cable characteristic impedance 85 100 115 Ω Zcon Differential connector (mounted) characteristic impedance 80 100 125 Ω RL Return Loss, SDD11 ½ fBC < f < 0.01 GHz –20 dB 0.01 GHz < f < 0.5 GHz (f in GHz) –20 + 20(f) dB 0.5 GHz < f < fFC –10 dB IL Insertion Loss, SDD12 f = 1 MHz –1.1 dB f = 5 MHz –1.4 dB f = 10 MHz –1.6 dB f = 50 MHz –2.7 dB f = 100 MHz –3.4 dB f = 0.5 GHz –7.8 dB f = 1 GHz –12.0 dB f = 2.1 GHz –19.6 dB IL/FEXT Insertion Loss to Far End Crosstalk Ratio f < 2.1 GHz -20 dB NEXT Maximum Near End Crosstalk f < 200 MHz -30 dB Transmission Channel Requirements for STP / STQ Cable Applications PARAMETER MIN TYP MAX UNIT Ztrace Differential PCB trace characteristic impedance 90 100 110 Ω Zcable STP / STQ cable characteristic impedance 85 100 115 Ω Zcon Differential connector (mounted) characteristic impedance 80 100 125 Ω RL Return Loss, SDD11 ½ fBC < f < 0.01 GHz –20 dB 0.01 GHz < f < 0.5 GHz (f in GHz) –20 + 20(f) dB 0.5 GHz < f < fFC –10 dB IL Insertion Loss, SDD12 f = 1 MHz –1.1 dB f = 5 MHz –1.4 dB f = 10 MHz –1.6 dB f = 50 MHz –2.7 dB f = 100 MHz –3.4 dB f = 0.5 GHz –7.8 dB f = 1 GHz –12.0 dB f = 2.1 GHz –19.6 dB IL/FEXT Insertion Loss to Far End Crosstalk Ratio f < 2.1 GHz -20 dB NEXT Maximum Near End Crosstalk f < 200 MHz -30 dB PARAMETER MIN TYP MAX UNIT PARAMETER MIN TYP MAX UNIT PARAMETERMINTYPMAXUNIT Ztrace Differential PCB trace characteristic impedance 90 100 110 Ω Zcable STP / STQ cable characteristic impedance 85 100 115 Ω Zcon Differential connector (mounted) characteristic impedance 80 100 125 Ω RL Return Loss, SDD11 ½ fBC < f < 0.01 GHz –20 dB 0.01 GHz < f < 0.5 GHz (f in GHz) –20 + 20(f) dB 0.5 GHz < f < fFC –10 dB IL Insertion Loss, SDD12 f = 1 MHz –1.1 dB f = 5 MHz –1.4 dB f = 10 MHz –1.6 dB f = 50 MHz –2.7 dB f = 100 MHz –3.4 dB f = 0.5 GHz –7.8 dB f = 1 GHz –12.0 dB f = 2.1 GHz –19.6 dB IL/FEXT Insertion Loss to Far End Crosstalk Ratio f < 2.1 GHz -20 dB NEXT Maximum Near End Crosstalk f < 200 MHz -30 dB Ztrace Differential PCB trace characteristic impedance 90 100 110 Ω Ztrace traceDifferential PCB trace characteristic impedance90100110Ω Zcable STP / STQ cable characteristic impedance 85 100 115 Ω Zcable cableSTP / STQ cable characteristic impedance85100115Ω Zcon Differential connector (mounted) characteristic impedance 80 100 125 Ω Zcon conDifferential connector (mounted) characteristic impedance80100125Ω RL Return Loss, SDD11 ½ fBC < f < 0.01 GHz –20 dB RLReturn Loss, SDD11½ fBC < f < 0.01 GHzBC–20dB 0.01 GHz < f < 0.5 GHz (f in GHz) –20 + 20(f) dB 0.01 GHz < f < 0.5 GHz (f in GHz)–20 + 20(f)dB 0.5 GHz < f < fFC –10 dB 0.5 GHz < f < fFC FC–10dB IL Insertion Loss, SDD12 f = 1 MHz –1.1 dB ILInsertion Loss, SDD12f = 1 MHz–1.1dB f = 5 MHz –1.4 dB f = 5 MHz–1.4dB f = 10 MHz –1.6 dB f = 10 MHz–1.6dB f = 50 MHz –2.7 dB f = 50 MHz–2.7dB f = 100 MHz –3.4 dB f = 100 MHz–3.4dB f = 0.5 GHz –7.8 dB f = 0.5 GHz–7.8dB f = 1 GHz –12.0 dB f = 1 GHz–12.0dB f = 2.1 GHz –19.6 dB f = 2.1 GHz–19.6dB IL/FEXT Insertion Loss to Far End Crosstalk Ratio f < 2.1 GHz -20 dB IL/FEXTInsertion Loss to Far End Crosstalk Ratiof < 2.1 GHz-20dB NEXT Maximum Near End Crosstalk f < 200 MHz -30 dB NEXTMaximum Near End Crosstalkf < 200 MHz-30dB Adaptive Equalizer Algorithm The AEQ process steps through the allowed equalizer control values to find a value that allows the Clock Data Recovery (CDR) circuit to keep a valid lock condition. The circuit waits for a programmed re-lock time period for each EQ setting, then the circuit checks the results for a valid lock. If a valid lock is detected, the circuit will stop at the current EQ setting and maintain a constant value as long as the lock state persists. If the deserializer loses the lock, the adaptive equalizer will resume the LOCK algorithm and the EQ setting is incremented to the next valid state. When the lock is lost, the circuit will search the EQ settings to find another valid setting to reacquire the serial data stream sent by the serializer that remains locked. Adaptive Equalizer Algorithm The AEQ process steps through the allowed equalizer control values to find a value that allows the Clock Data Recovery (CDR) circuit to keep a valid lock condition. The circuit waits for a programmed re-lock time period for each EQ setting, then the circuit checks the results for a valid lock. If a valid lock is detected, the circuit will stop at the current EQ setting and maintain a constant value as long as the lock state persists. If the deserializer loses the lock, the adaptive equalizer will resume the LOCK algorithm and the EQ setting is incremented to the next valid state. When the lock is lost, the circuit will search the EQ settings to find another valid setting to reacquire the serial data stream sent by the serializer that remains locked. The AEQ process steps through the allowed equalizer control values to find a value that allows the Clock Data Recovery (CDR) circuit to keep a valid lock condition. The circuit waits for a programmed re-lock time period for each EQ setting, then the circuit checks the results for a valid lock. If a valid lock is detected, the circuit will stop at the current EQ setting and maintain a constant value as long as the lock state persists. If the deserializer loses the lock, the adaptive equalizer will resume the LOCK algorithm and the EQ setting is incremented to the next valid state. When the lock is lost, the circuit will search the EQ settings to find another valid setting to reacquire the serial data stream sent by the serializer that remains locked. The AEQ process steps through the allowed equalizer control values to find a value that allows the Clock Data Recovery (CDR) circuit to keep a valid lock condition. The circuit waits for a programmed re-lock time period for each EQ setting, then the circuit checks the results for a valid lock. If a valid lock is detected, the circuit will stop at the current EQ setting and maintain a constant value as long as the lock state persists. If the deserializer loses the lock, the adaptive equalizer will resume the LOCK algorithm and the EQ setting is incremented to the next valid state. When the lock is lost, the circuit will search the EQ settings to find another valid setting to reacquire the serial data stream sent by the serializer that remains locked. AEQ Settings AEQ Start-Up and Initialization The AEQ circuit can be restarted at any time by setting the AEQ_RESTART bit in the AEQ_CTL2 register 0xD2. When the deserializer is powered on, the AEQ is continually searching through the EQ settings and could be at any setting when the serializer supplies a signal. If the Rx Port CDR locks to the signal, it may be acceptable for low bit errors, but it may not optimized or overequalized. When connected to a compatible serializer (DS90UB953-Q1, DS90UB933-Q1 or DS90UB913A-Q1), the DS90UB960-Q1 will restart the AEQ adaption by default after the device achieves the first positive lock indication to supply a more consistent start-up from known conditions. With this feature disabled, the AEQ may lock at a relatively random EQ setting based on when the FPD-Link III input signal is initially present. Alternatively, AEQ_RESTART or DIGITAL_RESET0 can be applied once the compatible serializer input signal frequency is stable to restart adaption from the minimum EQ gain value. These techniques allow for a more consistent initial EQ setting following adaption. AEQ Range The AEQ circuit can be programmed with minimum and maximum settings used during the EQ adaption. Using the full AEQ range provides the most flexible solution, if the channel conditions are known however, an improved deserializer lock time can be achieved by narrowing the search window for allowable EQ gain settings. For example, in a system use case with a longer cable and multiple interconnects creating higher channel attenuation, the AEQ would not adapt to the minimum EQ gain settings. Likewise, in a system use case with a short cable and low channel attenuation, the AEQ would not generally adapt to the highest EQ gain settings. The AEQ range is determined by the AEQ_MIN_MAX register 0xD5 where AEQ_MAX sets the maximum value of EQ gain. The ADAPTIVE_EQ_FLOOR_VALUE determines the starting value for EQ gain adaption. To enable the minimum AEQ limit, the SET_AEQ_FLOOR bit in the AEQ_CTL2 register 0xD2[2] must also be set. An AEQ range (AEQ_MAX - AEQ_FLOOR) to allow a variation around the nominal setting of –2/+4 or ±3 around the nominal AEQ value specific to Rx port channel characteristics gives a good trade-off in lock time and adaptability. The setting for the AEQ after adaption can be read back from the AEQ_STATUS register 0xD3. The suggested AEQ_FLOOR settings are given in #GUID-644F22C4-F36A-494F-AB1F-9E2EFFCCCC33/X3483AA. Suggested ADAPTIVE_EQ_FLOOR_VALUE as a Function of Channel Insertion Loss CHANNEL INSERTION LOSS AT 2.1 GHz (dB) ADAPTIVE_EQ_FLOOR_VALUE Up to –9.4 0 –9.4 to –13.2 2 –13.2 to –15.4 4 –15.4 to –17.8 5 –17.8 to –19.2 6 AEQ Timing The dwell time for AEQ to wait for lock or error-free status is also programmable. When checking each EQ setting the AEQ will wait for a time interval, controlled by the ADAPTIVE_EQ_RELOCK_TIME field in the AEQ_CTL2 register before incrementing to the next allowable EQ gain setting. The default wait time is set to 2.62 ms based on REFCLK = 25 MHz. When the maximum setting is reached and there is no lock acquired during the programmed relock time, the AEQ will restart adaption at minimum setting or AEQ_FLOOR value. AEQ Threshold The DS90UB960-Q1 receiver will adapt by default based on the FPD-Link error checking during the Adaptive Equalization process. The specific errors linked to equalizer adaption, FPD-Link III clock recovery error, packet encoding error, and parity error can be individually selected in AEQ_CTL register 0x42. Errors are accumulated over 1/2 of the period of the timer set by the ADAPTIVE_EQ_RELOCK_TIME. If the number of errors is greater than the programmed threshold (AEQ_ERR_THOLD), the AEQ will attempt to increase the EQ setting. AEQ Settings AEQ Start-Up and Initialization The AEQ circuit can be restarted at any time by setting the AEQ_RESTART bit in the AEQ_CTL2 register 0xD2. When the deserializer is powered on, the AEQ is continually searching through the EQ settings and could be at any setting when the serializer supplies a signal. If the Rx Port CDR locks to the signal, it may be acceptable for low bit errors, but it may not optimized or overequalized. When connected to a compatible serializer (DS90UB953-Q1, DS90UB933-Q1 or DS90UB913A-Q1), the DS90UB960-Q1 will restart the AEQ adaption by default after the device achieves the first positive lock indication to supply a more consistent start-up from known conditions. With this feature disabled, the AEQ may lock at a relatively random EQ setting based on when the FPD-Link III input signal is initially present. Alternatively, AEQ_RESTART or DIGITAL_RESET0 can be applied once the compatible serializer input signal frequency is stable to restart adaption from the minimum EQ gain value. These techniques allow for a more consistent initial EQ setting following adaption. AEQ Start-Up and Initialization The AEQ circuit can be restarted at any time by setting the AEQ_RESTART bit in the AEQ_CTL2 register 0xD2. When the deserializer is powered on, the AEQ is continually searching through the EQ settings and could be at any setting when the serializer supplies a signal. If the Rx Port CDR locks to the signal, it may be acceptable for low bit errors, but it may not optimized or overequalized. When connected to a compatible serializer (DS90UB953-Q1, DS90UB933-Q1 or DS90UB913A-Q1), the DS90UB960-Q1 will restart the AEQ adaption by default after the device achieves the first positive lock indication to supply a more consistent start-up from known conditions. With this feature disabled, the AEQ may lock at a relatively random EQ setting based on when the FPD-Link III input signal is initially present. Alternatively, AEQ_RESTART or DIGITAL_RESET0 can be applied once the compatible serializer input signal frequency is stable to restart adaption from the minimum EQ gain value. These techniques allow for a more consistent initial EQ setting following adaption. The AEQ circuit can be restarted at any time by setting the AEQ_RESTART bit in the AEQ_CTL2 register 0xD2. When the deserializer is powered on, the AEQ is continually searching through the EQ settings and could be at any setting when the serializer supplies a signal. If the Rx Port CDR locks to the signal, it may be acceptable for low bit errors, but it may not optimized or overequalized. When connected to a compatible serializer (DS90UB953-Q1, DS90UB933-Q1 or DS90UB913A-Q1), the DS90UB960-Q1 will restart the AEQ adaption by default after the device achieves the first positive lock indication to supply a more consistent start-up from known conditions. With this feature disabled, the AEQ may lock at a relatively random EQ setting based on when the FPD-Link III input signal is initially present. Alternatively, AEQ_RESTART or DIGITAL_RESET0 can be applied once the compatible serializer input signal frequency is stable to restart adaption from the minimum EQ gain value. These techniques allow for a more consistent initial EQ setting following adaption. The AEQ circuit can be restarted at any time by setting the AEQ_RESTART bit in the AEQ_CTL2 register 0xD2. When the deserializer is powered on, the AEQ is continually searching through the EQ settings and could be at any setting when the serializer supplies a signal. If the Rx Port CDR locks to the signal, it may be acceptable for low bit errors, but it may not optimized or overequalized. When connected to a compatible serializer (DS90UB953-Q1, DS90UB933-Q1 or DS90UB913A-Q1), the DS90UB960-Q1 will restart the AEQ adaption by default after the device achieves the first positive lock indication to supply a more consistent start-up from known conditions. When connected to a compatible serializer (DS90UB953-Q1, DS90UB933-Q1 or DS90UB913A-Q1), the DS90UB960-Q1 will restart the AEQ adaption by default after the device achieves the first positive lock indication to supply a more consistent start-up from known conditions.DS90UB953-Q1,With this feature disabled, the AEQ may lock at a relatively random EQ setting based on when the FPD-Link III input signal is initially present. Alternatively, AEQ_RESTART or DIGITAL_RESET0 can be applied once the compatible serializer input signal frequency is stable to restart adaption from the minimum EQ gain value. These techniques allow for a more consistent initial EQ setting following adaption. AEQ Range The AEQ circuit can be programmed with minimum and maximum settings used during the EQ adaption. Using the full AEQ range provides the most flexible solution, if the channel conditions are known however, an improved deserializer lock time can be achieved by narrowing the search window for allowable EQ gain settings. For example, in a system use case with a longer cable and multiple interconnects creating higher channel attenuation, the AEQ would not adapt to the minimum EQ gain settings. Likewise, in a system use case with a short cable and low channel attenuation, the AEQ would not generally adapt to the highest EQ gain settings. The AEQ range is determined by the AEQ_MIN_MAX register 0xD5 where AEQ_MAX sets the maximum value of EQ gain. The ADAPTIVE_EQ_FLOOR_VALUE determines the starting value for EQ gain adaption. To enable the minimum AEQ limit, the SET_AEQ_FLOOR bit in the AEQ_CTL2 register 0xD2[2] must also be set. An AEQ range (AEQ_MAX - AEQ_FLOOR) to allow a variation around the nominal setting of –2/+4 or ±3 around the nominal AEQ value specific to Rx port channel characteristics gives a good trade-off in lock time and adaptability. The setting for the AEQ after adaption can be read back from the AEQ_STATUS register 0xD3. The suggested AEQ_FLOOR settings are given in #GUID-644F22C4-F36A-494F-AB1F-9E2EFFCCCC33/X3483AA. Suggested ADAPTIVE_EQ_FLOOR_VALUE as a Function of Channel Insertion Loss CHANNEL INSERTION LOSS AT 2.1 GHz (dB) ADAPTIVE_EQ_FLOOR_VALUE Up to –9.4 0 –9.4 to –13.2 2 –13.2 to –15.4 4 –15.4 to –17.8 5 –17.8 to –19.2 6 AEQ Range The AEQ circuit can be programmed with minimum and maximum settings used during the EQ adaption. Using the full AEQ range provides the most flexible solution, if the channel conditions are known however, an improved deserializer lock time can be achieved by narrowing the search window for allowable EQ gain settings. For example, in a system use case with a longer cable and multiple interconnects creating higher channel attenuation, the AEQ would not adapt to the minimum EQ gain settings. Likewise, in a system use case with a short cable and low channel attenuation, the AEQ would not generally adapt to the highest EQ gain settings. The AEQ range is determined by the AEQ_MIN_MAX register 0xD5 where AEQ_MAX sets the maximum value of EQ gain. The ADAPTIVE_EQ_FLOOR_VALUE determines the starting value for EQ gain adaption. To enable the minimum AEQ limit, the SET_AEQ_FLOOR bit in the AEQ_CTL2 register 0xD2[2] must also be set. An AEQ range (AEQ_MAX - AEQ_FLOOR) to allow a variation around the nominal setting of –2/+4 or ±3 around the nominal AEQ value specific to Rx port channel characteristics gives a good trade-off in lock time and adaptability. The setting for the AEQ after adaption can be read back from the AEQ_STATUS register 0xD3. The suggested AEQ_FLOOR settings are given in #GUID-644F22C4-F36A-494F-AB1F-9E2EFFCCCC33/X3483AA. Suggested ADAPTIVE_EQ_FLOOR_VALUE as a Function of Channel Insertion Loss CHANNEL INSERTION LOSS AT 2.1 GHz (dB) ADAPTIVE_EQ_FLOOR_VALUE Up to –9.4 0 –9.4 to –13.2 2 –13.2 to –15.4 4 –15.4 to –17.8 5 –17.8 to –19.2 6 The AEQ circuit can be programmed with minimum and maximum settings used during the EQ adaption. Using the full AEQ range provides the most flexible solution, if the channel conditions are known however, an improved deserializer lock time can be achieved by narrowing the search window for allowable EQ gain settings. For example, in a system use case with a longer cable and multiple interconnects creating higher channel attenuation, the AEQ would not adapt to the minimum EQ gain settings. Likewise, in a system use case with a short cable and low channel attenuation, the AEQ would not generally adapt to the highest EQ gain settings. The AEQ range is determined by the AEQ_MIN_MAX register 0xD5 where AEQ_MAX sets the maximum value of EQ gain. The ADAPTIVE_EQ_FLOOR_VALUE determines the starting value for EQ gain adaption. To enable the minimum AEQ limit, the SET_AEQ_FLOOR bit in the AEQ_CTL2 register 0xD2[2] must also be set. An AEQ range (AEQ_MAX - AEQ_FLOOR) to allow a variation around the nominal setting of –2/+4 or ±3 around the nominal AEQ value specific to Rx port channel characteristics gives a good trade-off in lock time and adaptability. The setting for the AEQ after adaption can be read back from the AEQ_STATUS register 0xD3. The suggested AEQ_FLOOR settings are given in #GUID-644F22C4-F36A-494F-AB1F-9E2EFFCCCC33/X3483AA. Suggested ADAPTIVE_EQ_FLOOR_VALUE as a Function of Channel Insertion Loss CHANNEL INSERTION LOSS AT 2.1 GHz (dB) ADAPTIVE_EQ_FLOOR_VALUE Up to –9.4 0 –9.4 to –13.2 2 –13.2 to –15.4 4 –15.4 to –17.8 5 –17.8 to –19.2 6 The AEQ circuit can be programmed with minimum and maximum settings used during the EQ adaption. Using the full AEQ range provides the most flexible solution, if the channel conditions are known however, an improved deserializer lock time can be achieved by narrowing the search window for allowable EQ gain settings. For example, in a system use case with a longer cable and multiple interconnects creating higher channel attenuation, the AEQ would not adapt to the minimum EQ gain settings. Likewise, in a system use case with a short cable and low channel attenuation, the AEQ would not generally adapt to the highest EQ gain settings. The AEQ range is determined by the AEQ_MIN_MAX register 0xD5 where AEQ_MAX sets the maximum value of EQ gain. The ADAPTIVE_EQ_FLOOR_VALUE determines the starting value for EQ gain adaption. To enable the minimum AEQ limit, the SET_AEQ_FLOOR bit in the AEQ_CTL2 register 0xD2[2] must also be set. An AEQ range (AEQ_MAX - AEQ_FLOOR) to allow a variation around the nominal setting of –2/+4 or ±3 around the nominal AEQ value specific to Rx port channel characteristics gives a good trade-off in lock time and adaptability. The setting for the AEQ after adaption can be read back from the AEQ_STATUS register 0xD3. The suggested AEQ_FLOOR settings are given in #GUID-644F22C4-F36A-494F-AB1F-9E2EFFCCCC33/X3483AA.#GUID-644F22C4-F36A-494F-AB1F-9E2EFFCCCC33/X3483AA Suggested ADAPTIVE_EQ_FLOOR_VALUE as a Function of Channel Insertion Loss CHANNEL INSERTION LOSS AT 2.1 GHz (dB) ADAPTIVE_EQ_FLOOR_VALUE Up to –9.4 0 –9.4 to –13.2 2 –13.2 to –15.4 4 –15.4 to –17.8 5 –17.8 to –19.2 6 Suggested ADAPTIVE_EQ_FLOOR_VALUE as a Function of Channel Insertion Loss CHANNEL INSERTION LOSS AT 2.1 GHz (dB) ADAPTIVE_EQ_FLOOR_VALUE Up to –9.4 0 –9.4 to –13.2 2 –13.2 to –15.4 4 –15.4 to –17.8 5 –17.8 to –19.2 6 CHANNEL INSERTION LOSS AT 2.1 GHz (dB) ADAPTIVE_EQ_FLOOR_VALUE CHANNEL INSERTION LOSS AT 2.1 GHz (dB) ADAPTIVE_EQ_FLOOR_VALUE CHANNEL INSERTION LOSS AT 2.1 GHz (dB) ADAPTIVE_EQ_FLOOR_VALUE Up to –9.4 0 –9.4 to –13.2 2 –13.2 to –15.4 4 –15.4 to –17.8 5 –17.8 to –19.2 6 Up to –9.4 0 Up to –9.40 –9.4 to –13.2 2 –9.4 to –13.22 –13.2 to –15.4 4 –13.2 to –15.44 –15.4 to –17.8 5 –15.4 to –17.85 –17.8 to –19.2 6 –17.8 to –19.26 AEQ Timing The dwell time for AEQ to wait for lock or error-free status is also programmable. When checking each EQ setting the AEQ will wait for a time interval, controlled by the ADAPTIVE_EQ_RELOCK_TIME field in the AEQ_CTL2 register before incrementing to the next allowable EQ gain setting. The default wait time is set to 2.62 ms based on REFCLK = 25 MHz. When the maximum setting is reached and there is no lock acquired during the programmed relock time, the AEQ will restart adaption at minimum setting or AEQ_FLOOR value. AEQ Timing The dwell time for AEQ to wait for lock or error-free status is also programmable. When checking each EQ setting the AEQ will wait for a time interval, controlled by the ADAPTIVE_EQ_RELOCK_TIME field in the AEQ_CTL2 register before incrementing to the next allowable EQ gain setting. The default wait time is set to 2.62 ms based on REFCLK = 25 MHz. When the maximum setting is reached and there is no lock acquired during the programmed relock time, the AEQ will restart adaption at minimum setting or AEQ_FLOOR value. The dwell time for AEQ to wait for lock or error-free status is also programmable. When checking each EQ setting the AEQ will wait for a time interval, controlled by the ADAPTIVE_EQ_RELOCK_TIME field in the AEQ_CTL2 register before incrementing to the next allowable EQ gain setting. The default wait time is set to 2.62 ms based on REFCLK = 25 MHz. When the maximum setting is reached and there is no lock acquired during the programmed relock time, the AEQ will restart adaption at minimum setting or AEQ_FLOOR value. The dwell time for AEQ to wait for lock or error-free status is also programmable. When checking each EQ setting the AEQ will wait for a time interval, controlled by the ADAPTIVE_EQ_RELOCK_TIME field in the AEQ_CTL2 register before incrementing to the next allowable EQ gain setting. The default wait time is set to 2.62 ms based on REFCLK = 25 MHz. When the maximum setting is reached and there is no lock acquired during the programmed relock time, the AEQ will restart adaption at minimum setting or AEQ_FLOOR value. AEQ Threshold The DS90UB960-Q1 receiver will adapt by default based on the FPD-Link error checking during the Adaptive Equalization process. The specific errors linked to equalizer adaption, FPD-Link III clock recovery error, packet encoding error, and parity error can be individually selected in AEQ_CTL register 0x42. Errors are accumulated over 1/2 of the period of the timer set by the ADAPTIVE_EQ_RELOCK_TIME. If the number of errors is greater than the programmed threshold (AEQ_ERR_THOLD), the AEQ will attempt to increase the EQ setting. AEQ Threshold The DS90UB960-Q1 receiver will adapt by default based on the FPD-Link error checking during the Adaptive Equalization process. The specific errors linked to equalizer adaption, FPD-Link III clock recovery error, packet encoding error, and parity error can be individually selected in AEQ_CTL register 0x42. Errors are accumulated over 1/2 of the period of the timer set by the ADAPTIVE_EQ_RELOCK_TIME. If the number of errors is greater than the programmed threshold (AEQ_ERR_THOLD), the AEQ will attempt to increase the EQ setting. The DS90UB960-Q1 receiver will adapt by default based on the FPD-Link error checking during the Adaptive Equalization process. The specific errors linked to equalizer adaption, FPD-Link III clock recovery error, packet encoding error, and parity error can be individually selected in AEQ_CTL register 0x42. Errors are accumulated over 1/2 of the period of the timer set by the ADAPTIVE_EQ_RELOCK_TIME. If the number of errors is greater than the programmed threshold (AEQ_ERR_THOLD), the AEQ will attempt to increase the EQ setting. The DS90UB960-Q1 receiver will adapt by default based on the FPD-Link error checking during the Adaptive Equalization process. The specific errors linked to equalizer adaption, FPD-Link III clock recovery error, packet encoding error, and parity error can be individually selected in AEQ_CTL register 0x42. Errors are accumulated over 1/2 of the period of the timer set by the ADAPTIVE_EQ_RELOCK_TIME. If the number of errors is greater than the programmed threshold (AEQ_ERR_THOLD), the AEQ will attempt to increase the EQ setting.DS90UB960-Q1 Channel Monitor Loop-Through Output Driver D Fixed spelling errors throughout the document no The DS90UB960-Q1 includes an internal Channel Monitor Loop-through output on the CMLOUTP/N pins. The CMLOUTP/N pins supply a buffered loop-through output driver to observe the jitter after equalization for each of the four RX receiver channels. The CMLOUT monitors the post EQ stage, thus providing the recovered input of the deserializer signal. The measured serial data width on the CMLOUT loop-through is the total jitter including the internal driver, AEQ, back channel echo, and so forth. Each channel also has its own CMLOUT monitor and can be used for debug purposes. This CMLOUT is useful in identifying gross signal conditioning issues. shows the minimum CMLOUT differential eye opening as a measure of acceptable forward channel signal integrity. A CMLOUT eye opening of at least 0.35 UI suggests that the forward channel signal integrity is likely acceptable. However, further testing such as BIST is recommended to verify error-free operation. An eye opening of less than 0.35 UI indicates possible issues with the forward channel signal integrity. CML Monitor Output Driver PARAMETER TEST CONDITIONS PIN MIN TYP MAX UNIT EW Differential Output Eye Opening RL = 100 Ω () CMLOUTP, CMLOUTN 0.35 UI Unit Interval (UI) is equivalent to one ideal serialized data bit width. The UI scales with serializer input PCLK frequency (RAW Modes), serializer CLK_IN frequency (CSI-2 Mode, Serializer Non-synchronous Mode) or REFCLK (CSI-2 Mode, Serializer Synchronous Mode). CSI-2 Mode, Serializer Synchronous Mode: 1 UI = 1 / ( 160 x REFCLK ) (typ) CSI-2 Mode, Serializer Non-synchronous Mode: 1 UI = 1 / ( 80 x CLK_IN) (typ) RAW 10-bit mode: 1 UI = 1 / ( 28 x PCLK / 2 ) RAW 12-bit HF mode: 1 UI = 1 / ( 28 x 2/3 x PCLK ) RAW 12-bit LF mode: 1 UI = 1 / ( 28 x PCLK ) CMLOUT Output Driver includes details on selecting the corresponding RX receiver of CMLOUTP/N configuration. Channel Monitor Loop-Through Output Configuration FPD3 RX Port 0 FPD3 RX Port 1 FPD3 RX Port 2 FPD3 RX Port 3 ENABLE MAIN LOOPTHRU DRIVER 0xB0 = 0x14 0xB1 = 0x00 0xB2 = 0x80 0xB0 = 0x14 0xB1 = 0x00 0xB2 = 0x80 0xB0 = 0x14 0xB1 = 0x00 0xB2 = 0x80 0xB0 = 0x14 0xB1 = 0x00 0xB2 = 0x80 SELECT CHANNEL MUX 0xB1 = 0x01 0xB2 = 0x01 0xB1 = 0x01 0xB2 = 0x02 0xB1 = 0x01 0xB2 = 0x04 0xB1 = 0x01 0xB2 = 0x08 SELECT RX PORT 0xB0 = 0x04 0xB1 = 0x0F 0xB2 = 0x01 0xB1 = 0x10 0xB2 = 0x02 0xB0 = 0x08 0xB1 = 0x0F 0xB2 = 0x01 0xB1 = 0x10 0xB2 = 0x02 0xB0 = 0x0C 0xB1 = 0x0F 0xB2 = 0x01 0xB1 = 0x10 0xB2 = 0x02 0xB0 = 0x10 0xB1 = 0x0F 0xB2 = 0x01 0xB1 = 0x10 0xB2 = 0x02 Code Example for CMLOUT FPD3 RX Port 0: WriteI2C(0xB0,0x14) # FPD3 RX Shared, page 0 WriteI2C(0xB1,0x00) # Offset 0 (reg_0_sh) WriteI2C(0xB2,0x80) # Enable loop throu driver WriteI2C(0xB1,0x01) # Select Drive Mux WriteI2C(0xB2,0x01) # WriteI2C(0xB0,0x04) # FPD3 RX Port 0, page 0 WriteI2C(0xB1,0x0F) # WriteI2C(0xB2,0x01) # Loop through select WriteI2C(0xB1,0x10) # WriteI2C(0xB2,0x02) # Enable CML data output Channel Monitor Loop-Through Output Driver D Fixed spelling errors throughout the document no D Fixed spelling errors throughout the document no D Fixed spelling errors throughout the document no DFixed spelling errors throughout the documentno The DS90UB960-Q1 includes an internal Channel Monitor Loop-through output on the CMLOUTP/N pins. The CMLOUTP/N pins supply a buffered loop-through output driver to observe the jitter after equalization for each of the four RX receiver channels. The CMLOUT monitors the post EQ stage, thus providing the recovered input of the deserializer signal. The measured serial data width on the CMLOUT loop-through is the total jitter including the internal driver, AEQ, back channel echo, and so forth. Each channel also has its own CMLOUT monitor and can be used for debug purposes. This CMLOUT is useful in identifying gross signal conditioning issues. shows the minimum CMLOUT differential eye opening as a measure of acceptable forward channel signal integrity. A CMLOUT eye opening of at least 0.35 UI suggests that the forward channel signal integrity is likely acceptable. However, further testing such as BIST is recommended to verify error-free operation. An eye opening of less than 0.35 UI indicates possible issues with the forward channel signal integrity. CML Monitor Output Driver PARAMETER TEST CONDITIONS PIN MIN TYP MAX UNIT EW Differential Output Eye Opening RL = 100 Ω () CMLOUTP, CMLOUTN 0.35 UI Unit Interval (UI) is equivalent to one ideal serialized data bit width. The UI scales with serializer input PCLK frequency (RAW Modes), serializer CLK_IN frequency (CSI-2 Mode, Serializer Non-synchronous Mode) or REFCLK (CSI-2 Mode, Serializer Synchronous Mode). CSI-2 Mode, Serializer Synchronous Mode: 1 UI = 1 / ( 160 x REFCLK ) (typ) CSI-2 Mode, Serializer Non-synchronous Mode: 1 UI = 1 / ( 80 x CLK_IN) (typ) RAW 10-bit mode: 1 UI = 1 / ( 28 x PCLK / 2 ) RAW 12-bit HF mode: 1 UI = 1 / ( 28 x 2/3 x PCLK ) RAW 12-bit LF mode: 1 UI = 1 / ( 28 x PCLK ) CMLOUT Output Driver includes details on selecting the corresponding RX receiver of CMLOUTP/N configuration. Channel Monitor Loop-Through Output Configuration FPD3 RX Port 0 FPD3 RX Port 1 FPD3 RX Port 2 FPD3 RX Port 3 ENABLE MAIN LOOPTHRU DRIVER 0xB0 = 0x14 0xB1 = 0x00 0xB2 = 0x80 0xB0 = 0x14 0xB1 = 0x00 0xB2 = 0x80 0xB0 = 0x14 0xB1 = 0x00 0xB2 = 0x80 0xB0 = 0x14 0xB1 = 0x00 0xB2 = 0x80 SELECT CHANNEL MUX 0xB1 = 0x01 0xB2 = 0x01 0xB1 = 0x01 0xB2 = 0x02 0xB1 = 0x01 0xB2 = 0x04 0xB1 = 0x01 0xB2 = 0x08 SELECT RX PORT 0xB0 = 0x04 0xB1 = 0x0F 0xB2 = 0x01 0xB1 = 0x10 0xB2 = 0x02 0xB0 = 0x08 0xB1 = 0x0F 0xB2 = 0x01 0xB1 = 0x10 0xB2 = 0x02 0xB0 = 0x0C 0xB1 = 0x0F 0xB2 = 0x01 0xB1 = 0x10 0xB2 = 0x02 0xB0 = 0x10 0xB1 = 0x0F 0xB2 = 0x01 0xB1 = 0x10 0xB2 = 0x02 The DS90UB960-Q1 includes an internal Channel Monitor Loop-through output on the CMLOUTP/N pins. The CMLOUTP/N pins supply a buffered loop-through output driver to observe the jitter after equalization for each of the four RX receiver channels. The CMLOUT monitors the post EQ stage, thus providing the recovered input of the deserializer signal. The measured serial data width on the CMLOUT loop-through is the total jitter including the internal driver, AEQ, back channel echo, and so forth. Each channel also has its own CMLOUT monitor and can be used for debug purposes. This CMLOUT is useful in identifying gross signal conditioning issues. shows the minimum CMLOUT differential eye opening as a measure of acceptable forward channel signal integrity. A CMLOUT eye opening of at least 0.35 UI suggests that the forward channel signal integrity is likely acceptable. However, further testing such as BIST is recommended to verify error-free operation. An eye opening of less than 0.35 UI indicates possible issues with the forward channel signal integrity. CML Monitor Output Driver PARAMETER TEST CONDITIONS PIN MIN TYP MAX UNIT EW Differential Output Eye Opening RL = 100 Ω () CMLOUTP, CMLOUTN 0.35 UI Unit Interval (UI) is equivalent to one ideal serialized data bit width. The UI scales with serializer input PCLK frequency (RAW Modes), serializer CLK_IN frequency (CSI-2 Mode, Serializer Non-synchronous Mode) or REFCLK (CSI-2 Mode, Serializer Synchronous Mode). CSI-2 Mode, Serializer Synchronous Mode: 1 UI = 1 / ( 160 x REFCLK ) (typ) CSI-2 Mode, Serializer Non-synchronous Mode: 1 UI = 1 / ( 80 x CLK_IN) (typ) RAW 10-bit mode: 1 UI = 1 / ( 28 x PCLK / 2 ) RAW 12-bit HF mode: 1 UI = 1 / ( 28 x 2/3 x PCLK ) RAW 12-bit LF mode: 1 UI = 1 / ( 28 x PCLK ) CMLOUT Output Driver includes details on selecting the corresponding RX receiver of CMLOUTP/N configuration. Channel Monitor Loop-Through Output Configuration FPD3 RX Port 0 FPD3 RX Port 1 FPD3 RX Port 2 FPD3 RX Port 3 ENABLE MAIN LOOPTHRU DRIVER 0xB0 = 0x14 0xB1 = 0x00 0xB2 = 0x80 0xB0 = 0x14 0xB1 = 0x00 0xB2 = 0x80 0xB0 = 0x14 0xB1 = 0x00 0xB2 = 0x80 0xB0 = 0x14 0xB1 = 0x00 0xB2 = 0x80 SELECT CHANNEL MUX 0xB1 = 0x01 0xB2 = 0x01 0xB1 = 0x01 0xB2 = 0x02 0xB1 = 0x01 0xB2 = 0x04 0xB1 = 0x01 0xB2 = 0x08 SELECT RX PORT 0xB0 = 0x04 0xB1 = 0x0F 0xB2 = 0x01 0xB1 = 0x10 0xB2 = 0x02 0xB0 = 0x08 0xB1 = 0x0F 0xB2 = 0x01 0xB1 = 0x10 0xB2 = 0x02 0xB0 = 0x0C 0xB1 = 0x0F 0xB2 = 0x01 0xB1 = 0x10 0xB2 = 0x02 0xB0 = 0x10 0xB1 = 0x0F 0xB2 = 0x01 0xB1 = 0x10 0xB2 = 0x02 The DS90UB960-Q1 includes an internal Channel Monitor Loop-through output on the CMLOUTP/N pins. The CMLOUTP/N pins supply a buffered loop-through output driver to observe the jitter after equalization for each of the four RX receiver channels. The CMLOUT monitors the post EQ stage, thus providing the recovered input of the deserializer signal. The measured serial data width on the CMLOUT loop-through is the total jitter including the internal driver, AEQ, back channel echo, and so forth. Each channel also has its own CMLOUT monitor and can be used for debug purposes. This CMLOUT is useful in identifying gross signal conditioning issues.DS90UB960-Q1CML shows the minimum CMLOUT differential eye opening as a measure of acceptable forward channel signal integrity. A CMLOUT eye opening of at least 0.35 UI suggests that the forward channel signal integrity is likely acceptable. However, further testing such as BIST is recommended to verify error-free operation. An eye opening of less than 0.35 UI indicates possible issues with the forward channel signal integrity. CML Monitor Output Driver PARAMETER TEST CONDITIONS PIN MIN TYP MAX UNIT EW Differential Output Eye Opening RL = 100 Ω () CMLOUTP, CMLOUTN 0.35 UI CML Monitor Output Driver PARAMETER TEST CONDITIONS PIN MIN TYP MAX UNIT EW Differential Output Eye Opening RL = 100 Ω () CMLOUTP, CMLOUTN 0.35 UI PARAMETER TEST CONDITIONS PIN MIN TYP MAX UNIT PARAMETER TEST CONDITIONS PIN MIN TYP MAX UNIT PARAMETERTEST CONDITIONSPINMINTYPMAXUNIT EW Differential Output Eye Opening RL = 100 Ω () CMLOUTP, CMLOUTN 0.35 UI EW Differential Output Eye Opening RL = 100 Ω () CMLOUTP, CMLOUTN 0.35 UI EW WDifferential Output Eye OpeningRL = 100 Ω ()LCMLOUTP, CMLOUTN0.35UI Unit Interval (UI) is equivalent to one ideal serialized data bit width. The UI scales with serializer input PCLK frequency (RAW Modes), serializer CLK_IN frequency (CSI-2 Mode, Serializer Non-synchronous Mode) or REFCLK (CSI-2 Mode, Serializer Synchronous Mode). CSI-2 Mode, Serializer Synchronous Mode: 1 UI = 1 / ( 160 x REFCLK ) (typ) CSI-2 Mode, Serializer Non-synchronous Mode: 1 UI = 1 / ( 80 x CLK_IN) (typ) RAW 10-bit mode: 1 UI = 1 / ( 28 x PCLK / 2 ) RAW 12-bit HF mode: 1 UI = 1 / ( 28 x 2/3 x PCLK ) RAW 12-bit LF mode: 1 UI = 1 / ( 28 x PCLK ) Unit Interval (UI) is equivalent to one ideal serialized data bit width. The UI scales with serializer input PCLK frequency (RAW Modes), serializer CLK_IN frequency (CSI-2 Mode, Serializer Non-synchronous Mode) or REFCLK (CSI-2 Mode, Serializer Synchronous Mode). CSI-2 Mode, Serializer Synchronous Mode: 1 UI = 1 / ( 160 x REFCLK ) (typ) CSI-2 Mode, Serializer Non-synchronous Mode: 1 UI = 1 / ( 80 x CLK_IN) (typ) RAW 10-bit mode: 1 UI = 1 / ( 28 x PCLK / 2 ) RAW 12-bit HF mode: 1 UI = 1 / ( 28 x 2/3 x PCLK ) RAW 12-bit LF mode: 1 UI = 1 / ( 28 x PCLK ) CMLOUT Output Driver CMLOUT Output Driver includes details on selecting the corresponding RX receiver of CMLOUTP/N configuration. Channel Monitor Loop-Through Output Configuration FPD3 RX Port 0 FPD3 RX Port 1 FPD3 RX Port 2 FPD3 RX Port 3 ENABLE MAIN LOOPTHRU DRIVER 0xB0 = 0x14 0xB1 = 0x00 0xB2 = 0x80 0xB0 = 0x14 0xB1 = 0x00 0xB2 = 0x80 0xB0 = 0x14 0xB1 = 0x00 0xB2 = 0x80 0xB0 = 0x14 0xB1 = 0x00 0xB2 = 0x80 SELECT CHANNEL MUX 0xB1 = 0x01 0xB2 = 0x01 0xB1 = 0x01 0xB2 = 0x02 0xB1 = 0x01 0xB2 = 0x04 0xB1 = 0x01 0xB2 = 0x08 SELECT RX PORT 0xB0 = 0x04 0xB1 = 0x0F 0xB2 = 0x01 0xB1 = 0x10 0xB2 = 0x02 0xB0 = 0x08 0xB1 = 0x0F 0xB2 = 0x01 0xB1 = 0x10 0xB2 = 0x02 0xB0 = 0x0C 0xB1 = 0x0F 0xB2 = 0x01 0xB1 = 0x10 0xB2 = 0x02 0xB0 = 0x10 0xB1 = 0x0F 0xB2 = 0x01 0xB1 = 0x10 0xB2 = 0x02 Channel Monitor Loop-Through Output Configuration FPD3 RX Port 0 FPD3 RX Port 1 FPD3 RX Port 2 FPD3 RX Port 3 ENABLE MAIN LOOPTHRU DRIVER 0xB0 = 0x14 0xB1 = 0x00 0xB2 = 0x80 0xB0 = 0x14 0xB1 = 0x00 0xB2 = 0x80 0xB0 = 0x14 0xB1 = 0x00 0xB2 = 0x80 0xB0 = 0x14 0xB1 = 0x00 0xB2 = 0x80 SELECT CHANNEL MUX 0xB1 = 0x01 0xB2 = 0x01 0xB1 = 0x01 0xB2 = 0x02 0xB1 = 0x01 0xB2 = 0x04 0xB1 = 0x01 0xB2 = 0x08 SELECT RX PORT 0xB0 = 0x04 0xB1 = 0x0F 0xB2 = 0x01 0xB1 = 0x10 0xB2 = 0x02 0xB0 = 0x08 0xB1 = 0x0F 0xB2 = 0x01 0xB1 = 0x10 0xB2 = 0x02 0xB0 = 0x0C 0xB1 = 0x0F 0xB2 = 0x01 0xB1 = 0x10 0xB2 = 0x02 0xB0 = 0x10 0xB1 = 0x0F 0xB2 = 0x01 0xB1 = 0x10 0xB2 = 0x02 FPD3 RX Port 0 FPD3 RX Port 1 FPD3 RX Port 2 FPD3 RX Port 3 FPD3 RX Port 0 FPD3 RX Port 1 FPD3 RX Port 2 FPD3 RX Port 3 FPD3 RX Port 0FPD3 RX Port 1FPD3 RX Port 2FPD3 RX Port 3 ENABLE MAIN LOOPTHRU DRIVER 0xB0 = 0x14 0xB1 = 0x00 0xB2 = 0x80 0xB0 = 0x14 0xB1 = 0x00 0xB2 = 0x80 0xB0 = 0x14 0xB1 = 0x00 0xB2 = 0x80 0xB0 = 0x14 0xB1 = 0x00 0xB2 = 0x80 SELECT CHANNEL MUX 0xB1 = 0x01 0xB2 = 0x01 0xB1 = 0x01 0xB2 = 0x02 0xB1 = 0x01 0xB2 = 0x04 0xB1 = 0x01 0xB2 = 0x08 SELECT RX PORT 0xB0 = 0x04 0xB1 = 0x0F 0xB2 = 0x01 0xB1 = 0x10 0xB2 = 0x02 0xB0 = 0x08 0xB1 = 0x0F 0xB2 = 0x01 0xB1 = 0x10 0xB2 = 0x02 0xB0 = 0x0C 0xB1 = 0x0F 0xB2 = 0x01 0xB1 = 0x10 0xB2 = 0x02 0xB0 = 0x10 0xB1 = 0x0F 0xB2 = 0x01 0xB1 = 0x10 0xB2 = 0x02 ENABLE MAIN LOOPTHRU DRIVER 0xB0 = 0x14 0xB1 = 0x00 0xB2 = 0x80 0xB0 = 0x14 0xB1 = 0x00 0xB2 = 0x80 0xB0 = 0x14 0xB1 = 0x00 0xB2 = 0x80 0xB0 = 0x14 0xB1 = 0x00 0xB2 = 0x80 ENABLE MAIN LOOPTHRU DRIVER ENABLE MAIN LOOPTHRU DRIVER0xB0 = 0x14 0xB1 = 0x00 0xB2 = 0x800xB0 = 0x14 0xB1 = 0x00 0xB2 = 0x800xB0 = 0x14 0xB1 = 0x00 0xB2 = 0x800xB0 = 0x14 0xB1 = 0x00 0xB2 = 0x80 SELECT CHANNEL MUX 0xB1 = 0x01 0xB2 = 0x01 0xB1 = 0x01 0xB2 = 0x02 0xB1 = 0x01 0xB2 = 0x04 0xB1 = 0x01 0xB2 = 0x08 SELECT CHANNEL MUX SELECT CHANNEL MUX0xB1 = 0x01 0xB2 = 0x010xB1 = 0x01 0xB2 = 0x020xB1 = 0x01 0xB2 = 0x040xB1 = 0x01 0xB2 = 0x08 SELECT RX PORT 0xB0 = 0x04 0xB1 = 0x0F 0xB2 = 0x01 0xB1 = 0x10 0xB2 = 0x02 0xB0 = 0x08 0xB1 = 0x0F 0xB2 = 0x01 0xB1 = 0x10 0xB2 = 0x02 0xB0 = 0x0C 0xB1 = 0x0F 0xB2 = 0x01 0xB1 = 0x10 0xB2 = 0x02 0xB0 = 0x10 0xB1 = 0x0F 0xB2 = 0x01 0xB1 = 0x10 0xB2 = 0x02 SELECT RX PORT SELECT RX PORT0xB0 = 0x04 0xB1 = 0x0F 0xB2 = 0x01 0xB1 = 0x10 0xB2 = 0x020xB0 = 0x08 0xB1 = 0x0F 0xB2 = 0x01 0xB1 = 0x10 0xB2 = 0x020xB0 = 0x0C 0xB1 = 0x0F 0xB2 = 0x01 0xB1 = 0x10 0xB2 = 0x020xB0 = 0x10 0xB1 = 0x0F 0xB2 = 0x01 0xB1 = 0x10 0xB2 = 0x02 Code Example for CMLOUT FPD3 RX Port 0: WriteI2C(0xB0,0x14) # FPD3 RX Shared, page 0 WriteI2C(0xB1,0x00) # Offset 0 (reg_0_sh) WriteI2C(0xB2,0x80) # Enable loop throu driver WriteI2C(0xB1,0x01) # Select Drive Mux WriteI2C(0xB2,0x01) # WriteI2C(0xB0,0x04) # FPD3 RX Port 0, page 0 WriteI2C(0xB1,0x0F) # WriteI2C(0xB2,0x01) # Loop through select WriteI2C(0xB1,0x10) # WriteI2C(0xB2,0x02) # Enable CML data output Code Example for CMLOUT FPD3 RX Port 0: WriteI2C(0xB0,0x14) # FPD3 RX Shared, page 0 WriteI2C(0xB1,0x00) # Offset 0 (reg_0_sh) WriteI2C(0xB2,0x80) # Enable loop throu driver WriteI2C(0xB1,0x01) # Select Drive Mux WriteI2C(0xB2,0x01) # WriteI2C(0xB0,0x04) # FPD3 RX Port 0, page 0 WriteI2C(0xB1,0x0F) # WriteI2C(0xB2,0x01) # Loop through select WriteI2C(0xB1,0x10) # WriteI2C(0xB2,0x02) # Enable CML data output WriteI2C(0xB0,0x14) # FPD3 RX Shared, page 0 WriteI2C(0xB1,0x00) # Offset 0 (reg_0_sh) WriteI2C(0xB2,0x80) # Enable loop throu driver WriteI2C(0xB1,0x01) # Select Drive Mux WriteI2C(0xB2,0x01) # WriteI2C(0xB0,0x04) # FPD3 RX Port 0, page 0 WriteI2C(0xB1,0x0F) # WriteI2C(0xB2,0x01) # Loop through select WriteI2C(0xB1,0x10) # WriteI2C(0xB2,0x02) # Enable CML data output WriteI2C(0xB0,0x14) # FPD3 RX Shared, page 0 WriteI2C(0xB1,0x00) # Offset 0 (reg_0_sh) WriteI2C(0xB2,0x80) # Enable loop throu driver WriteI2C(0xB1,0x01) # Select Drive Mux WriteI2C(0xB2,0x01) # WriteI2C(0xB0,0x04) # FPD3 RX Port 0, page 0 WriteI2C(0xB1,0x0F) # WriteI2C(0xB2,0x01) # Loop through select WriteI2C(0xB1,0x10) # WriteI2C(0xB2,0x02) # Enable CML data output RX Port Status The DS90UB960-Q1 is able to monitor and detect several other RX port specific conditions and interrupt states. This information is latched into the RX port status registers RX_PORT_STS1 0x4D and RX_PORT_STS2 0x4E. There are bits to flag any change in LOCK status (LOCK_STS_CHG) or detect any errors in the control channel over the forward link (BCC_CRC_ERROR, BCC_SEQ_ERROR) which are cleared upon read. The Rx Port status registers also allow monitoring of the presence stable input signal along with monitoring parity and CRC errors, line length, and lines per video frame. RX Parity Status The FPD-Link III receiver checks the decoded data parity to detect any errors in the received FPD-Link III frame. Parity errors are counted up and accessible through the RX_PAR_ERR_HI and RX_PAR_ERR_LO registers 0x55 and 0x56 to provide combined 16-bit error counter. In addition, a parity error flag can be set once a programmed number of parity errors have been detected. This condition is indicated by the PARITY_ERROR flag in the RX_PORT_STS1 register. Reading the counter value will clear the counter value and PARITY_ERROR flag. An interrupt may also be generated based on assertion of the parity error flag. By default, the parity error counter will be cleared and flag will be cleared on loss of Receiver lock. To ensure an exact read of the parity error counter, parity checking should be disabled in the GENERAL_CFG register 0x02 before reading the counter. FPD-Link Decoder Status The FPD-Link III receiver also checks the decoded data for encoding or sequence errors in the received FPD-Link III frame. If either of these error conditions are detected the FPD3_ENC_ERROR bit will be latched in the RX_PORT_STS2 register 0x4E[5]. An interrupt may also be generated based on assertion of the encoded error flag. To detect FPD-Link III Encoder errors, the LINK_ERROR_COUNT must be enabled with a LINK_ERR_THRESH value greater than 1. Otherwise, the loss of Receiver Lock will prevent detection of the Encoder error. The FPD3_ENC_ERROR flag is cleared on read. When partnered with a DS90UB953-Q1, the FPD3 Encoder may be configured to include a CRC check of the FPD3 encoder sequence. The CRC check provides an extra layer of error checking on the encoder sequence. This CRC checking adds protection to the encoder sequence used to send link information comprised of Datapath Control registers 0x59 and 0x5A, Sensor Status registers 0x51 - 0x54, and Serializer ID register 0x5B. TI recommends that designers enable CRC error checking on the FPD3 Encoder sequence to prevent any updates of link information values from encoded packets that do not pass CRC check. The FPD3 Encoder CRC is enabled by setting the FPD3_ENC_CRC_DIS register 0xBA[7] to 0. In addition, the FPD3_ENC_CRC_CAP flag should be set in register 0x4A[4]. RX Port Input Signal Detection The DS90UB960-Q1 can detect and measure the approximate input frequency and frequency stability of each RX input port and indicate status in bits [2:1] of RX_PORT_STS2. Frequency measurement stable FREQ_STABLE indicates the FPD-Link III input clock frequency is stable. When no FPD-Link III input clock is detected at the RX input port, the NO_FPD3_CLK bit indicates that condition has occurred. The setting of these error flags is dependent on the stability control settings in the FREQ_DET_CTL register 0x77. The NO_FPD3_CLK bit will be set if the input frequency is below the setting programmed in the FREQ_LO_THR setting in the FREQ_DET_CTL register. A change in frequency FREQ_STABLE = 0, is defined as any change in MHz greater than the value programmed in the FREQ_HYST value. The frequency is continually monitored and provided for readback through the I2C interface less than every 1 ms. A 16-bit value is used to provide the frequency in registers 0x4F and 0x50. An interrupt can also be generated for any of the ports to indicate if a change in frequency is detected on any port. Line Counter For each video frame received, the deserializer will count the number of video lines in the frame. In CSI-2 input mode, any long packet will be counted as a video line. In RAW mode, any assertion of the Line Valid (LV) signal will be interpreted as a video line. The LINE_COUNT_1 and LINE_COUNT_0 registers can be used to read the line count for the most recent video frame. Line Length may not be consistent when receiving multiple CSI-2 video streams differentiated by VC-ID. An interrupt may be enabled based on a change in the LINE_COUNT value. If interrupts are enabled, the LINE_COUNT registers will be latched at the interrupt and held until read back by the processor through the I2C. Line Length For each video line, the length (in bytes) will be determined. The LINE_LEN_1 and LINE_LEN_0 registers can be used to read the line count for the most recent video frame. If the line length is not stable throughout the frame, the length of the last line of the frame will be reported. Line Count may not be consistent when receiving multiple CSI-2 video streams differentiated by VC-ID. An interrupt may be enabled based on a change in the LINE_LEN value. If interrupts are enabled, the LINE_LEN registers will be latched at the interrupt and held until read by the processor through the I2C. RX Port Status The DS90UB960-Q1 is able to monitor and detect several other RX port specific conditions and interrupt states. This information is latched into the RX port status registers RX_PORT_STS1 0x4D and RX_PORT_STS2 0x4E. There are bits to flag any change in LOCK status (LOCK_STS_CHG) or detect any errors in the control channel over the forward link (BCC_CRC_ERROR, BCC_SEQ_ERROR) which are cleared upon read. The Rx Port status registers also allow monitoring of the presence stable input signal along with monitoring parity and CRC errors, line length, and lines per video frame. The DS90UB960-Q1 is able to monitor and detect several other RX port specific conditions and interrupt states. This information is latched into the RX port status registers RX_PORT_STS1 0x4D and RX_PORT_STS2 0x4E. There are bits to flag any change in LOCK status (LOCK_STS_CHG) or detect any errors in the control channel over the forward link (BCC_CRC_ERROR, BCC_SEQ_ERROR) which are cleared upon read. The Rx Port status registers also allow monitoring of the presence stable input signal along with monitoring parity and CRC errors, line length, and lines per video frame. The DS90UB960-Q1 is able to monitor and detect several other RX port specific conditions and interrupt states. This information is latched into the RX port status registers RX_PORT_STS1 0x4D and RX_PORT_STS2 0x4E. There are bits to flag any change in LOCK status (LOCK_STS_CHG) or detect any errors in the control channel over the forward link (BCC_CRC_ERROR, BCC_SEQ_ERROR) which are cleared upon read. The Rx Port status registers also allow monitoring of the presence stable input signal along with monitoring parity and CRC errors, line length, and lines per video frame.DS90UB960-Q1 RX Parity Status The FPD-Link III receiver checks the decoded data parity to detect any errors in the received FPD-Link III frame. Parity errors are counted up and accessible through the RX_PAR_ERR_HI and RX_PAR_ERR_LO registers 0x55 and 0x56 to provide combined 16-bit error counter. In addition, a parity error flag can be set once a programmed number of parity errors have been detected. This condition is indicated by the PARITY_ERROR flag in the RX_PORT_STS1 register. Reading the counter value will clear the counter value and PARITY_ERROR flag. An interrupt may also be generated based on assertion of the parity error flag. By default, the parity error counter will be cleared and flag will be cleared on loss of Receiver lock. To ensure an exact read of the parity error counter, parity checking should be disabled in the GENERAL_CFG register 0x02 before reading the counter. RX Parity Status The FPD-Link III receiver checks the decoded data parity to detect any errors in the received FPD-Link III frame. Parity errors are counted up and accessible through the RX_PAR_ERR_HI and RX_PAR_ERR_LO registers 0x55 and 0x56 to provide combined 16-bit error counter. In addition, a parity error flag can be set once a programmed number of parity errors have been detected. This condition is indicated by the PARITY_ERROR flag in the RX_PORT_STS1 register. Reading the counter value will clear the counter value and PARITY_ERROR flag. An interrupt may also be generated based on assertion of the parity error flag. By default, the parity error counter will be cleared and flag will be cleared on loss of Receiver lock. To ensure an exact read of the parity error counter, parity checking should be disabled in the GENERAL_CFG register 0x02 before reading the counter. The FPD-Link III receiver checks the decoded data parity to detect any errors in the received FPD-Link III frame. Parity errors are counted up and accessible through the RX_PAR_ERR_HI and RX_PAR_ERR_LO registers 0x55 and 0x56 to provide combined 16-bit error counter. In addition, a parity error flag can be set once a programmed number of parity errors have been detected. This condition is indicated by the PARITY_ERROR flag in the RX_PORT_STS1 register. Reading the counter value will clear the counter value and PARITY_ERROR flag. An interrupt may also be generated based on assertion of the parity error flag. By default, the parity error counter will be cleared and flag will be cleared on loss of Receiver lock. To ensure an exact read of the parity error counter, parity checking should be disabled in the GENERAL_CFG register 0x02 before reading the counter. The FPD-Link III receiver checks the decoded data parity to detect any errors in the received FPD-Link III frame. Parity errors are counted up and accessible through the RX_PAR_ERR_HI and RX_PAR_ERR_LO registers 0x55 and 0x56 to provide combined 16-bit error counter. In addition, a parity error flag can be set once a programmed number of parity errors have been detected. This condition is indicated by the PARITY_ERROR flag in the RX_PORT_STS1 register. Reading the counter value will clear the counter value and PARITY_ERROR flag. An interrupt may also be generated based on assertion of the parity error flag. By default, the parity error counter will be cleared and flag will be cleared on loss of Receiver lock. To ensure an exact read of the parity error counter, parity checking should be disabled in the GENERAL_CFG register 0x02 before reading the counter. FPD-Link Decoder Status The FPD-Link III receiver also checks the decoded data for encoding or sequence errors in the received FPD-Link III frame. If either of these error conditions are detected the FPD3_ENC_ERROR bit will be latched in the RX_PORT_STS2 register 0x4E[5]. An interrupt may also be generated based on assertion of the encoded error flag. To detect FPD-Link III Encoder errors, the LINK_ERROR_COUNT must be enabled with a LINK_ERR_THRESH value greater than 1. Otherwise, the loss of Receiver Lock will prevent detection of the Encoder error. The FPD3_ENC_ERROR flag is cleared on read. When partnered with a DS90UB953-Q1, the FPD3 Encoder may be configured to include a CRC check of the FPD3 encoder sequence. The CRC check provides an extra layer of error checking on the encoder sequence. This CRC checking adds protection to the encoder sequence used to send link information comprised of Datapath Control registers 0x59 and 0x5A, Sensor Status registers 0x51 - 0x54, and Serializer ID register 0x5B. TI recommends that designers enable CRC error checking on the FPD3 Encoder sequence to prevent any updates of link information values from encoded packets that do not pass CRC check. The FPD3 Encoder CRC is enabled by setting the FPD3_ENC_CRC_DIS register 0xBA[7] to 0. In addition, the FPD3_ENC_CRC_CAP flag should be set in register 0x4A[4]. FPD-Link Decoder Status The FPD-Link III receiver also checks the decoded data for encoding or sequence errors in the received FPD-Link III frame. If either of these error conditions are detected the FPD3_ENC_ERROR bit will be latched in the RX_PORT_STS2 register 0x4E[5]. An interrupt may also be generated based on assertion of the encoded error flag. To detect FPD-Link III Encoder errors, the LINK_ERROR_COUNT must be enabled with a LINK_ERR_THRESH value greater than 1. Otherwise, the loss of Receiver Lock will prevent detection of the Encoder error. The FPD3_ENC_ERROR flag is cleared on read. When partnered with a DS90UB953-Q1, the FPD3 Encoder may be configured to include a CRC check of the FPD3 encoder sequence. The CRC check provides an extra layer of error checking on the encoder sequence. This CRC checking adds protection to the encoder sequence used to send link information comprised of Datapath Control registers 0x59 and 0x5A, Sensor Status registers 0x51 - 0x54, and Serializer ID register 0x5B. TI recommends that designers enable CRC error checking on the FPD3 Encoder sequence to prevent any updates of link information values from encoded packets that do not pass CRC check. The FPD3 Encoder CRC is enabled by setting the FPD3_ENC_CRC_DIS register 0xBA[7] to 0. In addition, the FPD3_ENC_CRC_CAP flag should be set in register 0x4A[4]. The FPD-Link III receiver also checks the decoded data for encoding or sequence errors in the received FPD-Link III frame. If either of these error conditions are detected the FPD3_ENC_ERROR bit will be latched in the RX_PORT_STS2 register 0x4E[5]. An interrupt may also be generated based on assertion of the encoded error flag. To detect FPD-Link III Encoder errors, the LINK_ERROR_COUNT must be enabled with a LINK_ERR_THRESH value greater than 1. Otherwise, the loss of Receiver Lock will prevent detection of the Encoder error. The FPD3_ENC_ERROR flag is cleared on read. When partnered with a DS90UB953-Q1, the FPD3 Encoder may be configured to include a CRC check of the FPD3 encoder sequence. The CRC check provides an extra layer of error checking on the encoder sequence. This CRC checking adds protection to the encoder sequence used to send link information comprised of Datapath Control registers 0x59 and 0x5A, Sensor Status registers 0x51 - 0x54, and Serializer ID register 0x5B. TI recommends that designers enable CRC error checking on the FPD3 Encoder sequence to prevent any updates of link information values from encoded packets that do not pass CRC check. The FPD3 Encoder CRC is enabled by setting the FPD3_ENC_CRC_DIS register 0xBA[7] to 0. In addition, the FPD3_ENC_CRC_CAP flag should be set in register 0x4A[4]. The FPD-Link III receiver also checks the decoded data for encoding or sequence errors in the received FPD-Link III frame. If either of these error conditions are detected the FPD3_ENC_ERROR bit will be latched in the RX_PORT_STS2 register 0x4E[5]. An interrupt may also be generated based on assertion of the encoded error flag. To detect FPD-Link III Encoder errors, the LINK_ERROR_COUNT must be enabled with a LINK_ERR_THRESH value greater than 1. Otherwise, the loss of Receiver Lock will prevent detection of the Encoder error. The FPD3_ENC_ERROR flag is cleared on read.When partnered with a DS90UB953-Q1, the FPD3 Encoder may be configured to include a CRC check of the FPD3 encoder sequence. The CRC check provides an extra layer of error checking on the encoder sequence. This CRC checking adds protection to the encoder sequence used to send link information comprised of Datapath Control registers 0x59 and 0x5A, Sensor Status registers 0x51 - 0x54, and Serializer ID register 0x5B. TI recommends that designers enable CRC error checking on the FPD3 Encoder sequence to prevent any updates of link information values from encoded packets that do not pass CRC check. The FPD3 Encoder CRC is enabled by setting the FPD3_ENC_CRC_DIS register 0xBA[7] to 0. In addition, the FPD3_ENC_CRC_CAP flag should be set in register 0x4A[4].DS90UB953-Q1 RX Port Input Signal Detection The DS90UB960-Q1 can detect and measure the approximate input frequency and frequency stability of each RX input port and indicate status in bits [2:1] of RX_PORT_STS2. Frequency measurement stable FREQ_STABLE indicates the FPD-Link III input clock frequency is stable. When no FPD-Link III input clock is detected at the RX input port, the NO_FPD3_CLK bit indicates that condition has occurred. The setting of these error flags is dependent on the stability control settings in the FREQ_DET_CTL register 0x77. The NO_FPD3_CLK bit will be set if the input frequency is below the setting programmed in the FREQ_LO_THR setting in the FREQ_DET_CTL register. A change in frequency FREQ_STABLE = 0, is defined as any change in MHz greater than the value programmed in the FREQ_HYST value. The frequency is continually monitored and provided for readback through the I2C interface less than every 1 ms. A 16-bit value is used to provide the frequency in registers 0x4F and 0x50. An interrupt can also be generated for any of the ports to indicate if a change in frequency is detected on any port. RX Port Input Signal Detection The DS90UB960-Q1 can detect and measure the approximate input frequency and frequency stability of each RX input port and indicate status in bits [2:1] of RX_PORT_STS2. Frequency measurement stable FREQ_STABLE indicates the FPD-Link III input clock frequency is stable. When no FPD-Link III input clock is detected at the RX input port, the NO_FPD3_CLK bit indicates that condition has occurred. The setting of these error flags is dependent on the stability control settings in the FREQ_DET_CTL register 0x77. The NO_FPD3_CLK bit will be set if the input frequency is below the setting programmed in the FREQ_LO_THR setting in the FREQ_DET_CTL register. A change in frequency FREQ_STABLE = 0, is defined as any change in MHz greater than the value programmed in the FREQ_HYST value. The frequency is continually monitored and provided for readback through the I2C interface less than every 1 ms. A 16-bit value is used to provide the frequency in registers 0x4F and 0x50. An interrupt can also be generated for any of the ports to indicate if a change in frequency is detected on any port. The DS90UB960-Q1 can detect and measure the approximate input frequency and frequency stability of each RX input port and indicate status in bits [2:1] of RX_PORT_STS2. Frequency measurement stable FREQ_STABLE indicates the FPD-Link III input clock frequency is stable. When no FPD-Link III input clock is detected at the RX input port, the NO_FPD3_CLK bit indicates that condition has occurred. The setting of these error flags is dependent on the stability control settings in the FREQ_DET_CTL register 0x77. The NO_FPD3_CLK bit will be set if the input frequency is below the setting programmed in the FREQ_LO_THR setting in the FREQ_DET_CTL register. A change in frequency FREQ_STABLE = 0, is defined as any change in MHz greater than the value programmed in the FREQ_HYST value. The frequency is continually monitored and provided for readback through the I2C interface less than every 1 ms. A 16-bit value is used to provide the frequency in registers 0x4F and 0x50. An interrupt can also be generated for any of the ports to indicate if a change in frequency is detected on any port. The DS90UB960-Q1 can detect and measure the approximate input frequency and frequency stability of each RX input port and indicate status in bits [2:1] of RX_PORT_STS2. Frequency measurement stable FREQ_STABLE indicates the FPD-Link III input clock frequency is stable. When no FPD-Link III input clock is detected at the RX input port, the NO_FPD3_CLK bit indicates that condition has occurred. The setting of these error flags is dependent on the stability control settings in the FREQ_DET_CTL register 0x77. The NO_FPD3_CLK bit will be set if the input frequency is below the setting programmed in the FREQ_LO_THR setting in the FREQ_DET_CTL register. A change in frequency FREQ_STABLE = 0, is defined as any change in MHz greater than the value programmed in the FREQ_HYST value. The frequency is continually monitored and provided for readback through the I2C interface less than every 1 ms. A 16-bit value is used to provide the frequency in registers 0x4F and 0x50. An interrupt can also be generated for any of the ports to indicate if a change in frequency is detected on any port.DS90UB960-Q1 Line Counter For each video frame received, the deserializer will count the number of video lines in the frame. In CSI-2 input mode, any long packet will be counted as a video line. In RAW mode, any assertion of the Line Valid (LV) signal will be interpreted as a video line. The LINE_COUNT_1 and LINE_COUNT_0 registers can be used to read the line count for the most recent video frame. Line Length may not be consistent when receiving multiple CSI-2 video streams differentiated by VC-ID. An interrupt may be enabled based on a change in the LINE_COUNT value. If interrupts are enabled, the LINE_COUNT registers will be latched at the interrupt and held until read back by the processor through the I2C. Line Counter For each video frame received, the deserializer will count the number of video lines in the frame. In CSI-2 input mode, any long packet will be counted as a video line. In RAW mode, any assertion of the Line Valid (LV) signal will be interpreted as a video line. The LINE_COUNT_1 and LINE_COUNT_0 registers can be used to read the line count for the most recent video frame. Line Length may not be consistent when receiving multiple CSI-2 video streams differentiated by VC-ID. An interrupt may be enabled based on a change in the LINE_COUNT value. If interrupts are enabled, the LINE_COUNT registers will be latched at the interrupt and held until read back by the processor through the I2C. For each video frame received, the deserializer will count the number of video lines in the frame. In CSI-2 input mode, any long packet will be counted as a video line. In RAW mode, any assertion of the Line Valid (LV) signal will be interpreted as a video line. The LINE_COUNT_1 and LINE_COUNT_0 registers can be used to read the line count for the most recent video frame. Line Length may not be consistent when receiving multiple CSI-2 video streams differentiated by VC-ID. An interrupt may be enabled based on a change in the LINE_COUNT value. If interrupts are enabled, the LINE_COUNT registers will be latched at the interrupt and held until read back by the processor through the I2C. For each video frame received, the deserializer will count the number of video lines in the frame. In CSI-2 input mode, any long packet will be counted as a video line. In RAW mode, any assertion of the Line Valid (LV) signal will be interpreted as a video line. The LINE_COUNT_1 and LINE_COUNT_0 registers can be used to read the line count for the most recent video frame. Line Length may not be consistent when receiving multiple CSI-2 video streams differentiated by VC-ID. An interrupt may be enabled based on a change in the LINE_COUNT value. If interrupts are enabled, the LINE_COUNT registers will be latched at the interrupt and held until read back by the processor through the I2C. Line Length For each video line, the length (in bytes) will be determined. The LINE_LEN_1 and LINE_LEN_0 registers can be used to read the line count for the most recent video frame. If the line length is not stable throughout the frame, the length of the last line of the frame will be reported. Line Count may not be consistent when receiving multiple CSI-2 video streams differentiated by VC-ID. An interrupt may be enabled based on a change in the LINE_LEN value. If interrupts are enabled, the LINE_LEN registers will be latched at the interrupt and held until read by the processor through the I2C. Line Length For each video line, the length (in bytes) will be determined. The LINE_LEN_1 and LINE_LEN_0 registers can be used to read the line count for the most recent video frame. If the line length is not stable throughout the frame, the length of the last line of the frame will be reported. Line Count may not be consistent when receiving multiple CSI-2 video streams differentiated by VC-ID. An interrupt may be enabled based on a change in the LINE_LEN value. If interrupts are enabled, the LINE_LEN registers will be latched at the interrupt and held until read by the processor through the I2C. For each video line, the length (in bytes) will be determined. The LINE_LEN_1 and LINE_LEN_0 registers can be used to read the line count for the most recent video frame. If the line length is not stable throughout the frame, the length of the last line of the frame will be reported. Line Count may not be consistent when receiving multiple CSI-2 video streams differentiated by VC-ID. An interrupt may be enabled based on a change in the LINE_LEN value. If interrupts are enabled, the LINE_LEN registers will be latched at the interrupt and held until read by the processor through the I2C. For each video line, the length (in bytes) will be determined. The LINE_LEN_1 and LINE_LEN_0 registers can be used to read the line count for the most recent video frame. If the line length is not stable throughout the frame, the length of the last line of the frame will be reported. Line Count may not be consistent when receiving multiple CSI-2 video streams differentiated by VC-ID. An interrupt may be enabled based on a change in the LINE_LEN value. If interrupts are enabled, the LINE_LEN registers will be latched at the interrupt and held until read by the processor through the I2C. Sensor Status When paired with the DS90UB953-Q1 serializer, the DS90UB960-Q1 is capable of receiving diagnostic indicators from the serializer. The sensor alarm and status diagnostic information are reported in the SENSOR_STS_X registers. The interrupt capability from detected status changes in sensor are described in . This interrupt condition will be cleared by reading the SEN_INT_RISE_STS and SEN_INT_FALL_STS registers. Sensor Status When paired with the DS90UB953-Q1 serializer, the DS90UB960-Q1 is capable of receiving diagnostic indicators from the serializer. The sensor alarm and status diagnostic information are reported in the SENSOR_STS_X registers. The interrupt capability from detected status changes in sensor are described in . This interrupt condition will be cleared by reading the SEN_INT_RISE_STS and SEN_INT_FALL_STS registers. When paired with the DS90UB953-Q1 serializer, the DS90UB960-Q1 is capable of receiving diagnostic indicators from the serializer. The sensor alarm and status diagnostic information are reported in the SENSOR_STS_X registers. The interrupt capability from detected status changes in sensor are described in . This interrupt condition will be cleared by reading the SEN_INT_RISE_STS and SEN_INT_FALL_STS registers. When paired with the DS90UB953-Q1 serializer, the DS90UB960-Q1 is capable of receiving diagnostic indicators from the serializer. The sensor alarm and status diagnostic information are reported in the SENSOR_STS_X registers. The interrupt capability from detected status changes in sensor are described in . This interrupt condition will be cleared by reading the SEN_INT_RISE_STS and SEN_INT_FALL_STS registers.DS90UB953-Q1DS90UB960-Q1 GPIO Support The DS90UB960-Q1 supports 8 pins which are programmable for use in multiple options through the GPIOx_PIN_CTL registers. GPIO Input Control and Status Upon initialization GPIO0 through GPIO7 are enabled as inputs by default. Each GPIO pin has an input disable and a pulldown disable control bit with exception of the open-drain GPIO3 pin. By default, the GPIO pin input paths are enabled and the internal pulldown circuit for the GPIO is enabled. The GPIO_INPUT_CTL and GPIO_PD_CTL registers allow control of the input enable and the pulldown, respectively. For example to disable GPIO1 and GPIO2 as inputs you would program in register 0x0F[2:1] = 11. For most applications, there is no need to modify the default register settings for the pull down resistors. The status HIGH or LOW of each GPIO pin 0 through 7 may be read through the GPIO_PIN_STS register 0x0E. This register read operation provides the status of the GPIO pin independent of whether the GPIO pin is configured as an input or output. GPIO Output Pin Control Individual GPIO output pin control is programmable through the GPIOx_PIN_CTL registers 0x10 to 0x17. To enable any of the GPIO as output, set bit 0 = 1 in the respective register 0x10 to 0x17 after clearing the corresponding input enable bit in register 0x0F. Forward Channel GPIO The DS90UB960-Q1 8 GPIO pins can output data received from the forward channel when paired with the DS90UB953-Q1 serializer. The remote Serializer GPIO are mapped to GPIO. Each GPIO pin can be programmed for output mode and mapped. Up to four GPIOs are supported in the forward direction on each FPD-Link III Receive port. Each forward channel GPIO (from any port) can be mapped to any GPIO output pin. The DS90UB933-Q1 and DS90UB913A-Q1 GPIO’s cannot be configured as inputs for remote communication over the forward channel to the DS90UB960-Q1. The timing for the forward channel GPIO is dependant on the number of GPIOs assigned at the serializer. When a single GPIO input from the DS90UB953-Q1 serializer is linked to a DS90UB960-Q1 deserializer GPIO output the value is sampled every forward channel transmit frame. Two linked GPIO are sampled every two forward channel frames and 3-linked or 4-linked GPIOs are sampled every 5 frames. The minimum latency for the GPIO remains consistent (approximately 225 ns), but as the information spreads over multiple frames, the jitter typically increases on the order of the sampling period (number of forward channel frames). TI recommends maintaining a 4x oversampling ratio for linked GPIO throughput. For example, when operating in 4-Gbps synchronous mode with REFCLK = 25 MHz, the maximum recommended GPIO input frequency based on the number of GPIO linked over the forward channel is shown in #GUID-4193E580-941A-404E-B09E-6B570974336C/X3483. Forward Channel GPIO Typical Timing NUMBER OF LINKED FORWARD CHANNEL GPIOs (FC_GPIO_EN) SAMPLING FREQUENCY (MHz) AT FPD-Link III LINE RATE = 4 Gbps MAXIMUM RECOMMENDED FORWARD CHANNEL GPIO FREQUENCY (MHz) TYPICAL JITTER (ns) 1 100 25 12 2 50 12.5 24 4 20 5 60 In addition to mapping remote serializer GPI, an internally generated FrameSync (see ) or other control signals may be output from any of the deserializer GPIOs for synchronization with a local processor or another deserializer. Back Channel GPIO Each DS90UB960-Q1 GPIO pin defaults to input mode at start-up. The deserializer can link GPIO pin input data on up to four available slots to send on the back channel per each remote serializer connection. Any of the 8 GPIO pin data can be mapped to send over the available back channel slots for each FPD-Link III Rx port. The same GPIO on the deserializer pin can be mapped to multiple back channel GPIO signals. For 50-Mbps back channel operation, the frame period is 600 ns (30 bits × 20 ns/bit). For 2.5-Mbps back channel operation, the frame period is 12 µs (30 bits × 400 ns/bit). As the back channel GPIOs are sampled and sent back by the DS90UB960-Q1 deserializer, the latency and jitter timing are on the order of one back channel frame. The back channel GPIO is effectively sampled at a rate of 1/30 of the back channel rate or 1.67 MHz at fBC = 50 Mbps. TI recommends that the input switching frequency for the back channel GPIO is < 1/4 of the sampling rate or 416 kHz at fBC = 50 Mbps. For example, when operating in 4-Gbps synchronous mode with REFCLK = 25 MHz, the maximum recommended GPIO input frequency based on the data rate when linked over the back channel is shown in #GUID-EBBC5DE1-AE5A-45FC-B4D9-637E1001511C/X5542. Back Channel GPIO Typical Timing BACK CHANNEL RATE (Mbps) SAMPLING FREQUENCY (kHz) MAXIMUM RECOMMENDED BACK CHANNEL GPIO FREQUENCY (kHz) TYPICAL LATENCY (µs) TYPICAL JITTER (µs) 50 1670 416 1.5 0.7 10 334 83.5 3.2 3 2.5 83.5 20 12.2 12 In addition to sending GPIO from pins, an internally generated FrameSync or external FrameSync input signal may be mapped to any of the back channel GPIOs for synchronization of multiple sensors with extremely low skew (see ). In addition to sending GPIO from pins, an internally generated FrameSync signal may be sent on any of the back channel GPIOs. For each port, the following GPIO control is available through the BC_GPIO_CTL0 register 0x6E and BC_GPIO_CTL1 register 0x6F. GPIO Pin Status GPIO pin status may be read through the GPIO_PIN_STS register 0x0E. This register provides the status of the GPIO pin independent of whether the GPIO pin is configured as an input or output. Other GPIO Pin Controls Each GPIO pin can has a input disable and a pulldown disable. By default, the GPIO pin input paths are enabled and the internal pulldown circuit in the GPIO is enabled. The GPIO_INPUT_CTL register 0x0F and GPIO_PD_CTL register 0xBE allow control of the input enable and the pulldown, respectively. For most applications, there is no need to modify the default register settings. GPIO Support The DS90UB960-Q1 supports 8 pins which are programmable for use in multiple options through the GPIOx_PIN_CTL registers. The DS90UB960-Q1 supports 8 pins which are programmable for use in multiple options through the GPIOx_PIN_CTL registers. The DS90UB960-Q1 supports 8 pins which are programmable for use in multiple options through the GPIOx_PIN_CTL registers.DS90UB960-Q1 GPIO Input Control and Status Upon initialization GPIO0 through GPIO7 are enabled as inputs by default. Each GPIO pin has an input disable and a pulldown disable control bit with exception of the open-drain GPIO3 pin. By default, the GPIO pin input paths are enabled and the internal pulldown circuit for the GPIO is enabled. The GPIO_INPUT_CTL and GPIO_PD_CTL registers allow control of the input enable and the pulldown, respectively. For example to disable GPIO1 and GPIO2 as inputs you would program in register 0x0F[2:1] = 11. For most applications, there is no need to modify the default register settings for the pull down resistors. The status HIGH or LOW of each GPIO pin 0 through 7 may be read through the GPIO_PIN_STS register 0x0E. This register read operation provides the status of the GPIO pin independent of whether the GPIO pin is configured as an input or output. GPIO Input Control and Status Upon initialization GPIO0 through GPIO7 are enabled as inputs by default. Each GPIO pin has an input disable and a pulldown disable control bit with exception of the open-drain GPIO3 pin. By default, the GPIO pin input paths are enabled and the internal pulldown circuit for the GPIO is enabled. The GPIO_INPUT_CTL and GPIO_PD_CTL registers allow control of the input enable and the pulldown, respectively. For example to disable GPIO1 and GPIO2 as inputs you would program in register 0x0F[2:1] = 11. For most applications, there is no need to modify the default register settings for the pull down resistors. The status HIGH or LOW of each GPIO pin 0 through 7 may be read through the GPIO_PIN_STS register 0x0E. This register read operation provides the status of the GPIO pin independent of whether the GPIO pin is configured as an input or output. Upon initialization GPIO0 through GPIO7 are enabled as inputs by default. Each GPIO pin has an input disable and a pulldown disable control bit with exception of the open-drain GPIO3 pin. By default, the GPIO pin input paths are enabled and the internal pulldown circuit for the GPIO is enabled. The GPIO_INPUT_CTL and GPIO_PD_CTL registers allow control of the input enable and the pulldown, respectively. For example to disable GPIO1 and GPIO2 as inputs you would program in register 0x0F[2:1] = 11. For most applications, there is no need to modify the default register settings for the pull down resistors. The status HIGH or LOW of each GPIO pin 0 through 7 may be read through the GPIO_PIN_STS register 0x0E. This register read operation provides the status of the GPIO pin independent of whether the GPIO pin is configured as an input or output. Upon initialization GPIO0 through GPIO7 are enabled as inputs by default. Each GPIO pin has an input disable and a pulldown disable control bit with exception of the open-drain GPIO3 pin. By default, the GPIO pin input paths are enabled and the internal pulldown circuit for the GPIO is enabled. The GPIO_INPUT_CTL and GPIO_PD_CTL registers allow control of the input enable and the pulldown, respectively. For example to disable GPIO1 and GPIO2 as inputs you would program in register 0x0F[2:1] = 11. For most applications, there is no need to modify the default register settings for the pull down resistors. The status HIGH or LOW of each GPIO pin 0 through 7 may be read through the GPIO_PIN_STS register 0x0E. This register read operation provides the status of the GPIO pin independent of whether the GPIO pin is configured as an input or output. GPIO Output Pin Control Individual GPIO output pin control is programmable through the GPIOx_PIN_CTL registers 0x10 to 0x17. To enable any of the GPIO as output, set bit 0 = 1 in the respective register 0x10 to 0x17 after clearing the corresponding input enable bit in register 0x0F. GPIO Output Pin Control Individual GPIO output pin control is programmable through the GPIOx_PIN_CTL registers 0x10 to 0x17. To enable any of the GPIO as output, set bit 0 = 1 in the respective register 0x10 to 0x17 after clearing the corresponding input enable bit in register 0x0F. Individual GPIO output pin control is programmable through the GPIOx_PIN_CTL registers 0x10 to 0x17. To enable any of the GPIO as output, set bit 0 = 1 in the respective register 0x10 to 0x17 after clearing the corresponding input enable bit in register 0x0F. Individual GPIO output pin control is programmable through the GPIOx_PIN_CTL registers 0x10 to 0x17. To enable any of the GPIO as output, set bit 0 = 1 in the respective register 0x10 to 0x17 after clearing the corresponding input enable bit in register 0x0F. Forward Channel GPIO The DS90UB960-Q1 8 GPIO pins can output data received from the forward channel when paired with the DS90UB953-Q1 serializer. The remote Serializer GPIO are mapped to GPIO. Each GPIO pin can be programmed for output mode and mapped. Up to four GPIOs are supported in the forward direction on each FPD-Link III Receive port. Each forward channel GPIO (from any port) can be mapped to any GPIO output pin. The DS90UB933-Q1 and DS90UB913A-Q1 GPIO’s cannot be configured as inputs for remote communication over the forward channel to the DS90UB960-Q1. The timing for the forward channel GPIO is dependant on the number of GPIOs assigned at the serializer. When a single GPIO input from the DS90UB953-Q1 serializer is linked to a DS90UB960-Q1 deserializer GPIO output the value is sampled every forward channel transmit frame. Two linked GPIO are sampled every two forward channel frames and 3-linked or 4-linked GPIOs are sampled every 5 frames. The minimum latency for the GPIO remains consistent (approximately 225 ns), but as the information spreads over multiple frames, the jitter typically increases on the order of the sampling period (number of forward channel frames). TI recommends maintaining a 4x oversampling ratio for linked GPIO throughput. For example, when operating in 4-Gbps synchronous mode with REFCLK = 25 MHz, the maximum recommended GPIO input frequency based on the number of GPIO linked over the forward channel is shown in #GUID-4193E580-941A-404E-B09E-6B570974336C/X3483. Forward Channel GPIO Typical Timing NUMBER OF LINKED FORWARD CHANNEL GPIOs (FC_GPIO_EN) SAMPLING FREQUENCY (MHz) AT FPD-Link III LINE RATE = 4 Gbps MAXIMUM RECOMMENDED FORWARD CHANNEL GPIO FREQUENCY (MHz) TYPICAL JITTER (ns) 1 100 25 12 2 50 12.5 24 4 20 5 60 In addition to mapping remote serializer GPI, an internally generated FrameSync (see ) or other control signals may be output from any of the deserializer GPIOs for synchronization with a local processor or another deserializer. Forward Channel GPIO The DS90UB960-Q1 8 GPIO pins can output data received from the forward channel when paired with the DS90UB953-Q1 serializer. The remote Serializer GPIO are mapped to GPIO. Each GPIO pin can be programmed for output mode and mapped. Up to four GPIOs are supported in the forward direction on each FPD-Link III Receive port. Each forward channel GPIO (from any port) can be mapped to any GPIO output pin. The DS90UB933-Q1 and DS90UB913A-Q1 GPIO’s cannot be configured as inputs for remote communication over the forward channel to the DS90UB960-Q1. The timing for the forward channel GPIO is dependant on the number of GPIOs assigned at the serializer. When a single GPIO input from the DS90UB953-Q1 serializer is linked to a DS90UB960-Q1 deserializer GPIO output the value is sampled every forward channel transmit frame. Two linked GPIO are sampled every two forward channel frames and 3-linked or 4-linked GPIOs are sampled every 5 frames. The minimum latency for the GPIO remains consistent (approximately 225 ns), but as the information spreads over multiple frames, the jitter typically increases on the order of the sampling period (number of forward channel frames). TI recommends maintaining a 4x oversampling ratio for linked GPIO throughput. For example, when operating in 4-Gbps synchronous mode with REFCLK = 25 MHz, the maximum recommended GPIO input frequency based on the number of GPIO linked over the forward channel is shown in #GUID-4193E580-941A-404E-B09E-6B570974336C/X3483. Forward Channel GPIO Typical Timing NUMBER OF LINKED FORWARD CHANNEL GPIOs (FC_GPIO_EN) SAMPLING FREQUENCY (MHz) AT FPD-Link III LINE RATE = 4 Gbps MAXIMUM RECOMMENDED FORWARD CHANNEL GPIO FREQUENCY (MHz) TYPICAL JITTER (ns) 1 100 25 12 2 50 12.5 24 4 20 5 60 In addition to mapping remote serializer GPI, an internally generated FrameSync (see ) or other control signals may be output from any of the deserializer GPIOs for synchronization with a local processor or another deserializer. The DS90UB960-Q1 8 GPIO pins can output data received from the forward channel when paired with the DS90UB953-Q1 serializer. The remote Serializer GPIO are mapped to GPIO. Each GPIO pin can be programmed for output mode and mapped. Up to four GPIOs are supported in the forward direction on each FPD-Link III Receive port. Each forward channel GPIO (from any port) can be mapped to any GPIO output pin. The DS90UB933-Q1 and DS90UB913A-Q1 GPIO’s cannot be configured as inputs for remote communication over the forward channel to the DS90UB960-Q1. The timing for the forward channel GPIO is dependant on the number of GPIOs assigned at the serializer. When a single GPIO input from the DS90UB953-Q1 serializer is linked to a DS90UB960-Q1 deserializer GPIO output the value is sampled every forward channel transmit frame. Two linked GPIO are sampled every two forward channel frames and 3-linked or 4-linked GPIOs are sampled every 5 frames. The minimum latency for the GPIO remains consistent (approximately 225 ns), but as the information spreads over multiple frames, the jitter typically increases on the order of the sampling period (number of forward channel frames). TI recommends maintaining a 4x oversampling ratio for linked GPIO throughput. For example, when operating in 4-Gbps synchronous mode with REFCLK = 25 MHz, the maximum recommended GPIO input frequency based on the number of GPIO linked over the forward channel is shown in #GUID-4193E580-941A-404E-B09E-6B570974336C/X3483. Forward Channel GPIO Typical Timing NUMBER OF LINKED FORWARD CHANNEL GPIOs (FC_GPIO_EN) SAMPLING FREQUENCY (MHz) AT FPD-Link III LINE RATE = 4 Gbps MAXIMUM RECOMMENDED FORWARD CHANNEL GPIO FREQUENCY (MHz) TYPICAL JITTER (ns) 1 100 25 12 2 50 12.5 24 4 20 5 60 In addition to mapping remote serializer GPI, an internally generated FrameSync (see ) or other control signals may be output from any of the deserializer GPIOs for synchronization with a local processor or another deserializer. The DS90UB960-Q1 8 GPIO pins can output data received from the forward channel when paired with the DS90UB953-Q1 serializer. The remote Serializer GPIO are mapped to GPIO. Each GPIO pin can be programmed for output mode and mapped. Up to four GPIOs are supported in the forward direction on each FPD-Link III Receive port. Each forward channel GPIO (from any port) can be mapped to any GPIO output pin. The DS90UB933-Q1 and DS90UB913A-Q1 GPIO’s cannot be configured as inputs for remote communication over the forward channel to the DS90UB960-Q1.DS90UB960-Q1DS90UB953-Q1DS90UB960-Q1The timing for the forward channel GPIO is dependant on the number of GPIOs assigned at the serializer. When a single GPIO input from the DS90UB953-Q1 serializer is linked to a DS90UB960-Q1 deserializer GPIO output the value is sampled every forward channel transmit frame. Two linked GPIO are sampled every two forward channel frames and 3-linked or 4-linked GPIOs are sampled every 5 frames. The minimum latency for the GPIO remains consistent (approximately 225 ns), but as the information spreads over multiple frames, the jitter typically increases on the order of the sampling period (number of forward channel frames). TI recommends maintaining a 4x oversampling ratio for linked GPIO throughput. For example, when operating in 4-Gbps synchronous mode with REFCLK = 25 MHz, the maximum recommended GPIO input frequency based on the number of GPIO linked over the forward channel is shown in #GUID-4193E580-941A-404E-B09E-6B570974336C/X3483. DS90UB953-Q1DS90UB960-Q1#GUID-4193E580-941A-404E-B09E-6B570974336C/X3483 Forward Channel GPIO Typical Timing NUMBER OF LINKED FORWARD CHANNEL GPIOs (FC_GPIO_EN) SAMPLING FREQUENCY (MHz) AT FPD-Link III LINE RATE = 4 Gbps MAXIMUM RECOMMENDED FORWARD CHANNEL GPIO FREQUENCY (MHz) TYPICAL JITTER (ns) 1 100 25 12 2 50 12.5 24 4 20 5 60 Forward Channel GPIO Typical Timing NUMBER OF LINKED FORWARD CHANNEL GPIOs (FC_GPIO_EN) SAMPLING FREQUENCY (MHz) AT FPD-Link III LINE RATE = 4 Gbps MAXIMUM RECOMMENDED FORWARD CHANNEL GPIO FREQUENCY (MHz) TYPICAL JITTER (ns) 1 100 25 12 2 50 12.5 24 4 20 5 60 NUMBER OF LINKED FORWARD CHANNEL GPIOs (FC_GPIO_EN) SAMPLING FREQUENCY (MHz) AT FPD-Link III LINE RATE = 4 Gbps MAXIMUM RECOMMENDED FORWARD CHANNEL GPIO FREQUENCY (MHz) TYPICAL JITTER (ns) NUMBER OF LINKED FORWARD CHANNEL GPIOs (FC_GPIO_EN) SAMPLING FREQUENCY (MHz) AT FPD-Link III LINE RATE = 4 Gbps MAXIMUM RECOMMENDED FORWARD CHANNEL GPIO FREQUENCY (MHz) TYPICAL JITTER (ns) NUMBER OF LINKED FORWARD CHANNEL GPIOs (FC_GPIO_EN)SAMPLING FREQUENCY (MHz) AT FPD-Link III LINE RATE = 4 GbpsMAXIMUM RECOMMENDED FORWARD CHANNEL GPIO FREQUENCY (MHz)TYPICAL JITTER (ns) 1 100 25 12 2 50 12.5 24 4 20 5 60 1 100 25 12 11002512 2 50 12.5 24 25012.524 4 20 5 60 420560In addition to mapping remote serializer GPI, an internally generated FrameSync (see ) or other control signals may be output from any of the deserializer GPIOs for synchronization with a local processor or another deserializer. Back Channel GPIO Each DS90UB960-Q1 GPIO pin defaults to input mode at start-up. The deserializer can link GPIO pin input data on up to four available slots to send on the back channel per each remote serializer connection. Any of the 8 GPIO pin data can be mapped to send over the available back channel slots for each FPD-Link III Rx port. The same GPIO on the deserializer pin can be mapped to multiple back channel GPIO signals. For 50-Mbps back channel operation, the frame period is 600 ns (30 bits × 20 ns/bit). For 2.5-Mbps back channel operation, the frame period is 12 µs (30 bits × 400 ns/bit). As the back channel GPIOs are sampled and sent back by the DS90UB960-Q1 deserializer, the latency and jitter timing are on the order of one back channel frame. The back channel GPIO is effectively sampled at a rate of 1/30 of the back channel rate or 1.67 MHz at fBC = 50 Mbps. TI recommends that the input switching frequency for the back channel GPIO is < 1/4 of the sampling rate or 416 kHz at fBC = 50 Mbps. For example, when operating in 4-Gbps synchronous mode with REFCLK = 25 MHz, the maximum recommended GPIO input frequency based on the data rate when linked over the back channel is shown in #GUID-EBBC5DE1-AE5A-45FC-B4D9-637E1001511C/X5542. Back Channel GPIO Typical Timing BACK CHANNEL RATE (Mbps) SAMPLING FREQUENCY (kHz) MAXIMUM RECOMMENDED BACK CHANNEL GPIO FREQUENCY (kHz) TYPICAL LATENCY (µs) TYPICAL JITTER (µs) 50 1670 416 1.5 0.7 10 334 83.5 3.2 3 2.5 83.5 20 12.2 12 In addition to sending GPIO from pins, an internally generated FrameSync or external FrameSync input signal may be mapped to any of the back channel GPIOs for synchronization of multiple sensors with extremely low skew (see ). In addition to sending GPIO from pins, an internally generated FrameSync signal may be sent on any of the back channel GPIOs. For each port, the following GPIO control is available through the BC_GPIO_CTL0 register 0x6E and BC_GPIO_CTL1 register 0x6F. Back Channel GPIO Each DS90UB960-Q1 GPIO pin defaults to input mode at start-up. The deserializer can link GPIO pin input data on up to four available slots to send on the back channel per each remote serializer connection. Any of the 8 GPIO pin data can be mapped to send over the available back channel slots for each FPD-Link III Rx port. The same GPIO on the deserializer pin can be mapped to multiple back channel GPIO signals. For 50-Mbps back channel operation, the frame period is 600 ns (30 bits × 20 ns/bit). For 2.5-Mbps back channel operation, the frame period is 12 µs (30 bits × 400 ns/bit). As the back channel GPIOs are sampled and sent back by the DS90UB960-Q1 deserializer, the latency and jitter timing are on the order of one back channel frame. The back channel GPIO is effectively sampled at a rate of 1/30 of the back channel rate or 1.67 MHz at fBC = 50 Mbps. TI recommends that the input switching frequency for the back channel GPIO is < 1/4 of the sampling rate or 416 kHz at fBC = 50 Mbps. For example, when operating in 4-Gbps synchronous mode with REFCLK = 25 MHz, the maximum recommended GPIO input frequency based on the data rate when linked over the back channel is shown in #GUID-EBBC5DE1-AE5A-45FC-B4D9-637E1001511C/X5542. Back Channel GPIO Typical Timing BACK CHANNEL RATE (Mbps) SAMPLING FREQUENCY (kHz) MAXIMUM RECOMMENDED BACK CHANNEL GPIO FREQUENCY (kHz) TYPICAL LATENCY (µs) TYPICAL JITTER (µs) 50 1670 416 1.5 0.7 10 334 83.5 3.2 3 2.5 83.5 20 12.2 12 In addition to sending GPIO from pins, an internally generated FrameSync or external FrameSync input signal may be mapped to any of the back channel GPIOs for synchronization of multiple sensors with extremely low skew (see ). In addition to sending GPIO from pins, an internally generated FrameSync signal may be sent on any of the back channel GPIOs. For each port, the following GPIO control is available through the BC_GPIO_CTL0 register 0x6E and BC_GPIO_CTL1 register 0x6F. Each DS90UB960-Q1 GPIO pin defaults to input mode at start-up. The deserializer can link GPIO pin input data on up to four available slots to send on the back channel per each remote serializer connection. Any of the 8 GPIO pin data can be mapped to send over the available back channel slots for each FPD-Link III Rx port. The same GPIO on the deserializer pin can be mapped to multiple back channel GPIO signals. For 50-Mbps back channel operation, the frame period is 600 ns (30 bits × 20 ns/bit). For 2.5-Mbps back channel operation, the frame period is 12 µs (30 bits × 400 ns/bit). As the back channel GPIOs are sampled and sent back by the DS90UB960-Q1 deserializer, the latency and jitter timing are on the order of one back channel frame. The back channel GPIO is effectively sampled at a rate of 1/30 of the back channel rate or 1.67 MHz at fBC = 50 Mbps. TI recommends that the input switching frequency for the back channel GPIO is < 1/4 of the sampling rate or 416 kHz at fBC = 50 Mbps. For example, when operating in 4-Gbps synchronous mode with REFCLK = 25 MHz, the maximum recommended GPIO input frequency based on the data rate when linked over the back channel is shown in #GUID-EBBC5DE1-AE5A-45FC-B4D9-637E1001511C/X5542. Back Channel GPIO Typical Timing BACK CHANNEL RATE (Mbps) SAMPLING FREQUENCY (kHz) MAXIMUM RECOMMENDED BACK CHANNEL GPIO FREQUENCY (kHz) TYPICAL LATENCY (µs) TYPICAL JITTER (µs) 50 1670 416 1.5 0.7 10 334 83.5 3.2 3 2.5 83.5 20 12.2 12 In addition to sending GPIO from pins, an internally generated FrameSync or external FrameSync input signal may be mapped to any of the back channel GPIOs for synchronization of multiple sensors with extremely low skew (see ). In addition to sending GPIO from pins, an internally generated FrameSync signal may be sent on any of the back channel GPIOs. For each port, the following GPIO control is available through the BC_GPIO_CTL0 register 0x6E and BC_GPIO_CTL1 register 0x6F. Each DS90UB960-Q1 GPIO pin defaults to input mode at start-up. The deserializer can link GPIO pin input data on up to four available slots to send on the back channel per each remote serializer connection. Any of the 8 GPIO pin data can be mapped to send over the available back channel slots for each FPD-Link III Rx port. The same GPIO on the deserializer pin can be mapped to multiple back channel GPIO signals. For 50-Mbps back channel operation, the frame period is 600 ns (30 bits × 20 ns/bit). For 2.5-Mbps back channel operation, the frame period is 12 µs (30 bits × 400 ns/bit). As the back channel GPIOs are sampled and sent back by the DS90UB960-Q1 deserializer, the latency and jitter timing are on the order of one back channel frame. The back channel GPIO is effectively sampled at a rate of 1/30 of the back channel rate or 1.67 MHz at fBC = 50 Mbps. TI recommends that the input switching frequency for the back channel GPIO is < 1/4 of the sampling rate or 416 kHz at fBC = 50 Mbps. For example, when operating in 4-Gbps synchronous mode with REFCLK = 25 MHz, the maximum recommended GPIO input frequency based on the data rate when linked over the back channel is shown in #GUID-EBBC5DE1-AE5A-45FC-B4D9-637E1001511C/X5542.DS90UB960-Q1DS90UB960-Q1BCBC#GUID-EBBC5DE1-AE5A-45FC-B4D9-637E1001511C/X5542 Back Channel GPIO Typical Timing BACK CHANNEL RATE (Mbps) SAMPLING FREQUENCY (kHz) MAXIMUM RECOMMENDED BACK CHANNEL GPIO FREQUENCY (kHz) TYPICAL LATENCY (µs) TYPICAL JITTER (µs) 50 1670 416 1.5 0.7 10 334 83.5 3.2 3 2.5 83.5 20 12.2 12 Back Channel GPIO Typical Timing BACK CHANNEL RATE (Mbps) SAMPLING FREQUENCY (kHz) MAXIMUM RECOMMENDED BACK CHANNEL GPIO FREQUENCY (kHz) TYPICAL LATENCY (µs) TYPICAL JITTER (µs) 50 1670 416 1.5 0.7 10 334 83.5 3.2 3 2.5 83.5 20 12.2 12 BACK CHANNEL RATE (Mbps) SAMPLING FREQUENCY (kHz) MAXIMUM RECOMMENDED BACK CHANNEL GPIO FREQUENCY (kHz) TYPICAL LATENCY (µs) TYPICAL JITTER (µs) BACK CHANNEL RATE (Mbps) SAMPLING FREQUENCY (kHz) MAXIMUM RECOMMENDED BACK CHANNEL GPIO FREQUENCY (kHz) TYPICAL LATENCY (µs) TYPICAL JITTER (µs) BACK CHANNEL RATE (Mbps)SAMPLING FREQUENCY (kHz)MAXIMUM RECOMMENDED BACK CHANNEL GPIO FREQUENCY (kHz)TYPICAL LATENCY (µs)TYPICAL JITTER (µs) 50 1670 416 1.5 0.7 10 334 83.5 3.2 3 2.5 83.5 20 12.2 12 50 1670 416 1.5 0.7 5016704161.50.7 10 334 83.5 3.2 3 1033483.53.23 2.5 83.5 20 12.2 12 2.583.52012.212In addition to sending GPIO from pins, an internally generated FrameSync or external FrameSync input signal may be mapped to any of the back channel GPIOs for synchronization of multiple sensors with extremely low skew (see ). In addition to sending GPIO from pins, an internally generated FrameSync signal may be sent on any of the back channel GPIOs.For each port, the following GPIO control is available through the BC_GPIO_CTL0 register 0x6E and BC_GPIO_CTL1 register 0x6F. GPIO Pin Status GPIO pin status may be read through the GPIO_PIN_STS register 0x0E. This register provides the status of the GPIO pin independent of whether the GPIO pin is configured as an input or output. GPIO Pin Status GPIO pin status may be read through the GPIO_PIN_STS register 0x0E. This register provides the status of the GPIO pin independent of whether the GPIO pin is configured as an input or output. GPIO pin status may be read through the GPIO_PIN_STS register 0x0E. This register provides the status of the GPIO pin independent of whether the GPIO pin is configured as an input or output. GPIO pin status may be read through the GPIO_PIN_STS register 0x0E. This register provides the status of the GPIO pin independent of whether the GPIO pin is configured as an input or output. Other GPIO Pin Controls Each GPIO pin can has a input disable and a pulldown disable. By default, the GPIO pin input paths are enabled and the internal pulldown circuit in the GPIO is enabled. The GPIO_INPUT_CTL register 0x0F and GPIO_PD_CTL register 0xBE allow control of the input enable and the pulldown, respectively. For most applications, there is no need to modify the default register settings. Other GPIO Pin Controls Each GPIO pin can has a input disable and a pulldown disable. By default, the GPIO pin input paths are enabled and the internal pulldown circuit in the GPIO is enabled. The GPIO_INPUT_CTL register 0x0F and GPIO_PD_CTL register 0xBE allow control of the input enable and the pulldown, respectively. For most applications, there is no need to modify the default register settings. Each GPIO pin can has a input disable and a pulldown disable. By default, the GPIO pin input paths are enabled and the internal pulldown circuit in the GPIO is enabled. The GPIO_INPUT_CTL register 0x0F and GPIO_PD_CTL register 0xBE allow control of the input enable and the pulldown, respectively. For most applications, there is no need to modify the default register settings. Each GPIO pin can has a input disable and a pulldown disable. By default, the GPIO pin input paths are enabled and the internal pulldown circuit in the GPIO is enabled. The GPIO_INPUT_CTL register 0x0F and GPIO_PD_CTL register 0xBE allow control of the input enable and the pulldown, respectively. For most applications, there is no need to modify the default register settings. RAW Mode LV / FV Controls The Raw modes provide FrameValid (FV) and LineValid (LV) controls for the video framing. The FV is equivalent to a Vertical Sync (VSYNC) while the LineValid is equivalent to a Horizontal Sync (HSYNC) input to the DS90UB913A-Q1 / DS90UB933-Q1 device. The DS90UB960-Q1 allows setting the polarity of these signals by register programming. The FV and LV polarity are controlled on a per-port basis and can be independently set in the PORT_CONFIG2 register 0x7C. To prevent false detection of FrameValid, FV must be asserted for a minimum number of clocks prior to first video line to be considered valid. The minimum FrameValid time is programmable in the FV_MIN_TIME register 0xBC. Because the measurement is in FPD3 clocks, the minimum FrameValid setup to LineValid timing at the Serializer will vary based on operating mode. A minimum FV to LV timing is required when processing video frames at the serializer input. If the FV to LV minimum setup is not met (by default), the first video line is discarded. Optionally, a register control (PORT_CONFIG:DISCARD_1ST_ON_ERR) forwards the first video line missing some number of pixels at the start of the line. There is no timing restrictions at the end of the frame. Minimum FV to LV Minimum FV to LV Setup Requirement (in Serializer PCLKs) MODE FV_MIN_TIME Conversion Factor Absolute Min (FV_MIN_TIME = 0) Default (FV_MIN_TIME = 128) RAW12 LF 1 2 130 RAW12 HF 1.5 3 195 RAW10 2 5 261 For other settings of FV_MIN_TIME, use #GUID-E1CCDF45-52BD-403A-8C33-CF87F25335F4/T4535070-16 to determine the required FV to LV setup in Serializer PCLKs. Absolute Min + (FV_MIN_TIME × Conversion factor) RAW Mode LV / FV Controls The Raw modes provide FrameValid (FV) and LineValid (LV) controls for the video framing. The FV is equivalent to a Vertical Sync (VSYNC) while the LineValid is equivalent to a Horizontal Sync (HSYNC) input to the DS90UB913A-Q1 / DS90UB933-Q1 device. The DS90UB960-Q1 allows setting the polarity of these signals by register programming. The FV and LV polarity are controlled on a per-port basis and can be independently set in the PORT_CONFIG2 register 0x7C. To prevent false detection of FrameValid, FV must be asserted for a minimum number of clocks prior to first video line to be considered valid. The minimum FrameValid time is programmable in the FV_MIN_TIME register 0xBC. Because the measurement is in FPD3 clocks, the minimum FrameValid setup to LineValid timing at the Serializer will vary based on operating mode. A minimum FV to LV timing is required when processing video frames at the serializer input. If the FV to LV minimum setup is not met (by default), the first video line is discarded. Optionally, a register control (PORT_CONFIG:DISCARD_1ST_ON_ERR) forwards the first video line missing some number of pixels at the start of the line. There is no timing restrictions at the end of the frame. Minimum FV to LV Minimum FV to LV Setup Requirement (in Serializer PCLKs) MODE FV_MIN_TIME Conversion Factor Absolute Min (FV_MIN_TIME = 0) Default (FV_MIN_TIME = 128) RAW12 LF 1 2 130 RAW12 HF 1.5 3 195 RAW10 2 5 261 For other settings of FV_MIN_TIME, use #GUID-E1CCDF45-52BD-403A-8C33-CF87F25335F4/T4535070-16 to determine the required FV to LV setup in Serializer PCLKs. Absolute Min + (FV_MIN_TIME × Conversion factor) The Raw modes provide FrameValid (FV) and LineValid (LV) controls for the video framing. The FV is equivalent to a Vertical Sync (VSYNC) while the LineValid is equivalent to a Horizontal Sync (HSYNC) input to the DS90UB913A-Q1 / DS90UB933-Q1 device. The DS90UB960-Q1 allows setting the polarity of these signals by register programming. The FV and LV polarity are controlled on a per-port basis and can be independently set in the PORT_CONFIG2 register 0x7C. To prevent false detection of FrameValid, FV must be asserted for a minimum number of clocks prior to first video line to be considered valid. The minimum FrameValid time is programmable in the FV_MIN_TIME register 0xBC. Because the measurement is in FPD3 clocks, the minimum FrameValid setup to LineValid timing at the Serializer will vary based on operating mode. A minimum FV to LV timing is required when processing video frames at the serializer input. If the FV to LV minimum setup is not met (by default), the first video line is discarded. Optionally, a register control (PORT_CONFIG:DISCARD_1ST_ON_ERR) forwards the first video line missing some number of pixels at the start of the line. There is no timing restrictions at the end of the frame. Minimum FV to LV Minimum FV to LV Setup Requirement (in Serializer PCLKs) MODE FV_MIN_TIME Conversion Factor Absolute Min (FV_MIN_TIME = 0) Default (FV_MIN_TIME = 128) RAW12 LF 1 2 130 RAW12 HF 1.5 3 195 RAW10 2 5 261 For other settings of FV_MIN_TIME, use #GUID-E1CCDF45-52BD-403A-8C33-CF87F25335F4/T4535070-16 to determine the required FV to LV setup in Serializer PCLKs. Absolute Min + (FV_MIN_TIME × Conversion factor) The Raw modes provide FrameValid (FV) and LineValid (LV) controls for the video framing. The FV is equivalent to a Vertical Sync (VSYNC) while the LineValid is equivalent to a Horizontal Sync (HSYNC) input to the DS90UB913A-Q1 / DS90UB933-Q1 device.The DS90UB960-Q1 allows setting the polarity of these signals by register programming. The FV and LV polarity are controlled on a per-port basis and can be independently set in the PORT_CONFIG2 register 0x7C.DS90UB960-Q1To prevent false detection of FrameValid, FV must be asserted for a minimum number of clocks prior to first video line to be considered valid. The minimum FrameValid time is programmable in the FV_MIN_TIME register 0xBC. Because the measurement is in FPD3 clocks, the minimum FrameValid setup to LineValid timing at the Serializer will vary based on operating mode.A minimum FV to LV timing is required when processing video frames at the serializer input. If the FV to LV minimum setup is not met (by default), the first video line is discarded. Optionally, a register control (PORT_CONFIG:DISCARD_1ST_ON_ERR) forwards the first video line missing some number of pixels at the start of the line. There is no timing restrictions at the end of the frame. Minimum FV to LV Minimum FV to LV Minimum FV to LV Setup Requirement (in Serializer PCLKs) MODE FV_MIN_TIME Conversion Factor Absolute Min (FV_MIN_TIME = 0) Default (FV_MIN_TIME = 128) RAW12 LF 1 2 130 RAW12 HF 1.5 3 195 RAW10 2 5 261 Minimum FV to LV Setup Requirement (in Serializer PCLKs) MODE FV_MIN_TIME Conversion Factor Absolute Min (FV_MIN_TIME = 0) Default (FV_MIN_TIME = 128) RAW12 LF 1 2 130 RAW12 HF 1.5 3 195 RAW10 2 5 261 MODE FV_MIN_TIME Conversion Factor Absolute Min (FV_MIN_TIME = 0) Default (FV_MIN_TIME = 128) MODE FV_MIN_TIME Conversion Factor Absolute Min (FV_MIN_TIME = 0) Default (FV_MIN_TIME = 128) MODEFV_MIN_TIME Conversion FactorAbsolute Min (FV_MIN_TIME = 0)Default (FV_MIN_TIME = 128) RAW12 LF 1 2 130 RAW12 HF 1.5 3 195 RAW10 2 5 261 RAW12 LF 1 2 130 RAW12 LF12130 RAW12 HF 1.5 3 195 RAW12 HF1.53195 RAW10 2 5 261 RAW1025261For other settings of FV_MIN_TIME, use #GUID-E1CCDF45-52BD-403A-8C33-CF87F25335F4/T4535070-16 to determine the required FV to LV setup in Serializer PCLKs.#GUID-E1CCDF45-52BD-403A-8C33-CF87F25335F4/T4535070-16Absolute Min + (FV_MIN_TIME × Conversion factor) CSI-2 Protocol Layer The DS90UB960-Q1 implements High-Speed mode to forward CSI-2 Low Level Protocol data. This includes features as described in the Low Level Protocol section of the MIPI CSI-2 Specification. It supports short and long packet formats. The feature set of the protocol layer implemented by the CSI-2 TX is: Transport of arbitrary data (payload-independent) 8-bit word size Support for up to four interleaved virtual channels on the same link Special packets for frame start, frame end, line start, and line end information Descriptor for the type, pixel depth, and format of the Application Specific Payload data 16-bit Checksum Code for error detection shows the CSI-2 protocol layer with short and long packets. CSI-2 Protocol Layer With Short and Long Packets CSI-2 Protocol Layer The DS90UB960-Q1 implements High-Speed mode to forward CSI-2 Low Level Protocol data. This includes features as described in the Low Level Protocol section of the MIPI CSI-2 Specification. It supports short and long packet formats. The feature set of the protocol layer implemented by the CSI-2 TX is: Transport of arbitrary data (payload-independent) 8-bit word size Support for up to four interleaved virtual channels on the same link Special packets for frame start, frame end, line start, and line end information Descriptor for the type, pixel depth, and format of the Application Specific Payload data 16-bit Checksum Code for error detection shows the CSI-2 protocol layer with short and long packets. CSI-2 Protocol Layer With Short and Long Packets The DS90UB960-Q1 implements High-Speed mode to forward CSI-2 Low Level Protocol data. This includes features as described in the Low Level Protocol section of the MIPI CSI-2 Specification. It supports short and long packet formats. The feature set of the protocol layer implemented by the CSI-2 TX is: Transport of arbitrary data (payload-independent) 8-bit word size Support for up to four interleaved virtual channels on the same link Special packets for frame start, frame end, line start, and line end information Descriptor for the type, pixel depth, and format of the Application Specific Payload data 16-bit Checksum Code for error detection shows the CSI-2 protocol layer with short and long packets. CSI-2 Protocol Layer With Short and Long Packets The DS90UB960-Q1 implements High-Speed mode to forward CSI-2 Low Level Protocol data. This includes features as described in the Low Level Protocol section of the MIPI CSI-2 Specification. It supports short and long packet formats.DS90UB960-Q1The feature set of the protocol layer implemented by the CSI-2 TX is: Transport of arbitrary data (payload-independent) 8-bit word size Support for up to four interleaved virtual channels on the same link Special packets for frame start, frame end, line start, and line end information Descriptor for the type, pixel depth, and format of the Application Specific Payload data 16-bit Checksum Code for error detection Transport of arbitrary data (payload-independent) 8-bit word size Support for up to four interleaved virtual channels on the same link Special packets for frame start, frame end, line start, and line end information Descriptor for the type, pixel depth, and format of the Application Specific Payload data 16-bit Checksum Code for error detection Transport of arbitrary data (payload-independent)8-bit word sizeSupport for up to four interleaved virtual channels on the same linkSpecial packets for frame start, frame end, line start, and line end informationDescriptor for the type, pixel depth, and format of the Application Specific Payload data16-bit Checksum Code for error detection shows the CSI-2 protocol layer with short and long packets. CSI-2 Protocol Layer With Short and Long Packets CSI-2 Protocol Layer With Short and Long Packets CSI-2 Short Packet The short packet provides frame or line synchronization. shows the structure of a short packet. A short packet is identified by data types 0x00 to 0x0F. CSI-2 Short Packet Structure CSI-2 Short Packet The short packet provides frame or line synchronization. shows the structure of a short packet. A short packet is identified by data types 0x00 to 0x0F. CSI-2 Short Packet Structure The short packet provides frame or line synchronization. shows the structure of a short packet. A short packet is identified by data types 0x00 to 0x0F. CSI-2 Short Packet Structure The short packet provides frame or line synchronization. shows the structure of a short packet. A short packet is identified by data types 0x00 to 0x0F. CSI-2 Short Packet Structure CSI-2 Short Packet Structure CSI-2 Long Packet A long packet consists of three elements: a 32-bit packet header (PH), an application-specific data payload with a variable number of 8-bit data words, and a 16-bit packet footer (PF). The packet header is further composed of three elements: an 8-bit data identifier, a 16-bit word count field, and an 8-bit ECC. The packet footer has one element, a 16-bit checksum. shows the structure of a long packet. CSI-2 Long Packet Structure CSI-2 Long Packet Structure Description PACKET PART FIELD NAME SIZE (BIT) DESCRIPTION Header VC / Data ID 8 Contains the virtual channel identifier and the data-type information. Word Count 16 Number of data words in the packet data. A word is 8 bits. ECC 8 ECC for data ID and WC field. Allows 1-bit error recovery and 2-bit error detection. Data Data WC * 8 Application-specific payload (WC words of 8 bits). Footer Checksum 16 16-bit cyclic redundancy check (CRC) for packet data. CSI-2 Long Packet A long packet consists of three elements: a 32-bit packet header (PH), an application-specific data payload with a variable number of 8-bit data words, and a 16-bit packet footer (PF). The packet header is further composed of three elements: an 8-bit data identifier, a 16-bit word count field, and an 8-bit ECC. The packet footer has one element, a 16-bit checksum. shows the structure of a long packet. CSI-2 Long Packet Structure CSI-2 Long Packet Structure Description PACKET PART FIELD NAME SIZE (BIT) DESCRIPTION Header VC / Data ID 8 Contains the virtual channel identifier and the data-type information. Word Count 16 Number of data words in the packet data. A word is 8 bits. ECC 8 ECC for data ID and WC field. Allows 1-bit error recovery and 2-bit error detection. Data Data WC * 8 Application-specific payload (WC words of 8 bits). Footer Checksum 16 16-bit cyclic redundancy check (CRC) for packet data. A long packet consists of three elements: a 32-bit packet header (PH), an application-specific data payload with a variable number of 8-bit data words, and a 16-bit packet footer (PF). The packet header is further composed of three elements: an 8-bit data identifier, a 16-bit word count field, and an 8-bit ECC. The packet footer has one element, a 16-bit checksum. shows the structure of a long packet. CSI-2 Long Packet Structure CSI-2 Long Packet Structure Description PACKET PART FIELD NAME SIZE (BIT) DESCRIPTION Header VC / Data ID 8 Contains the virtual channel identifier and the data-type information. Word Count 16 Number of data words in the packet data. A word is 8 bits. ECC 8 ECC for data ID and WC field. Allows 1-bit error recovery and 2-bit error detection. Data Data WC * 8 Application-specific payload (WC words of 8 bits). Footer Checksum 16 16-bit cyclic redundancy check (CRC) for packet data. A long packet consists of three elements: a 32-bit packet header (PH), an application-specific data payload with a variable number of 8-bit data words, and a 16-bit packet footer (PF). The packet header is further composed of three elements: an 8-bit data identifier, a 16-bit word count field, and an 8-bit ECC. The packet footer has one element, a 16-bit checksum. shows the structure of a long packet. CSI-2 Long Packet Structure CSI-2 Long Packet Structure CSI-2 Long Packet Structure Description PACKET PART FIELD NAME SIZE (BIT) DESCRIPTION Header VC / Data ID 8 Contains the virtual channel identifier and the data-type information. Word Count 16 Number of data words in the packet data. A word is 8 bits. ECC 8 ECC for data ID and WC field. Allows 1-bit error recovery and 2-bit error detection. Data Data WC * 8 Application-specific payload (WC words of 8 bits). Footer Checksum 16 16-bit cyclic redundancy check (CRC) for packet data. CSI-2 Long Packet Structure Description PACKET PART FIELD NAME SIZE (BIT) DESCRIPTION Header VC / Data ID 8 Contains the virtual channel identifier and the data-type information. Word Count 16 Number of data words in the packet data. A word is 8 bits. ECC 8 ECC for data ID and WC field. Allows 1-bit error recovery and 2-bit error detection. Data Data WC * 8 Application-specific payload (WC words of 8 bits). Footer Checksum 16 16-bit cyclic redundancy check (CRC) for packet data. PACKET PART FIELD NAME SIZE (BIT) DESCRIPTION PACKET PART FIELD NAME SIZE (BIT) DESCRIPTION PACKET PARTFIELD NAMESIZE (BIT)DESCRIPTION Header VC / Data ID 8 Contains the virtual channel identifier and the data-type information. Word Count 16 Number of data words in the packet data. A word is 8 bits. ECC 8 ECC for data ID and WC field. Allows 1-bit error recovery and 2-bit error detection. Data Data WC * 8 Application-specific payload (WC words of 8 bits). Footer Checksum 16 16-bit cyclic redundancy check (CRC) for packet data. Header VC / Data ID 8 Contains the virtual channel identifier and the data-type information. HeaderVC / Data ID8Contains the virtual channel identifier and the data-type information. Word Count 16 Number of data words in the packet data. A word is 8 bits. Word Count16Number of data words in the packet data. A word is 8 bits. ECC 8 ECC for data ID and WC field. Allows 1-bit error recovery and 2-bit error detection. ECC8ECC for data ID and WC field. Allows 1-bit error recovery and 2-bit error detection. Data Data WC * 8 Application-specific payload (WC words of 8 bits). DataDataWC * 8Application-specific payload (WC words of 8 bits). Footer Checksum 16 16-bit cyclic redundancy check (CRC) for packet data. FooterChecksum1616-bit cyclic redundancy check (CRC) for packet data. CSI-2 Data Identifier D Fixed spelling errors throughout the document no D Added information about YUV support no The DS90UB960-Q1 MIPI CSI-2 protocol interface transmits the data identifier byte containing the values for the virtual channel ID (VC) and data type (DT) for the application specific payload data, as shown in . The virtual channel ID is contained in the 2 MSBs of the data identifier byte and identify the data as directed to one of four virtual channels. The value of the data type is contained in the 6 LSBs of the data identifier byte. When partnered with a DS90UB935-Q1 or DS90UB953-Q1 serializer, the Data Type is passed through from the received CSI-2 packets. When partnered with a DS90UB933-Q1 or DS90UB913A-Q1 the received RAW mode data is converted to CSI-2 Tx packets with assigned data type and virtual channel ID. DVP format serializer inputs must have discrete synchronization signals. When interfacing with DS90UB913A-Q1 or DS90UB933-Q1 serializers, the DS90UB960-Q1 utilizes the HSYNC and VSYNC inputs to construct the MIPI CSI-2 Tx data packets. When paired with a DVP serializer, the DS90UB960-Q1 deserializer supports RAW8, RAW10 or RAW12 as well as formats which have the same pixel packing as RAW8, RAW10 or RAW12 such as YUV-422. For each RX Port, register defines with which channel and data type the context is associated: For FPD Receiver port operating in RAW input mode connected to a DS90UB933-Q1 or DS90UB913A-Q1 serializer, register 0x70 describes RAW10 Mode and 0x71 RAW12 Mode. RAW1x_VC[7:6] field defines the associated virtual ID transported by the CSI-2 protocol from the camera sensor. RAW1x_ID[5:0] field defines the associated data type. The data type is a combination of the data type transported by the CSI-2 protocol. CSI-2 Data Identifier Structure CSI-2 Data Identifier D Fixed spelling errors throughout the document no D Added information about YUV support no D Fixed spelling errors throughout the document no D Added information about YUV support no D Fixed spelling errors throughout the document no DFixed spelling errors throughout the documentno D Added information about YUV support no DAdded information about YUV supportno The DS90UB960-Q1 MIPI CSI-2 protocol interface transmits the data identifier byte containing the values for the virtual channel ID (VC) and data type (DT) for the application specific payload data, as shown in . The virtual channel ID is contained in the 2 MSBs of the data identifier byte and identify the data as directed to one of four virtual channels. The value of the data type is contained in the 6 LSBs of the data identifier byte. When partnered with a DS90UB935-Q1 or DS90UB953-Q1 serializer, the Data Type is passed through from the received CSI-2 packets. When partnered with a DS90UB933-Q1 or DS90UB913A-Q1 the received RAW mode data is converted to CSI-2 Tx packets with assigned data type and virtual channel ID. DVP format serializer inputs must have discrete synchronization signals. When interfacing with DS90UB913A-Q1 or DS90UB933-Q1 serializers, the DS90UB960-Q1 utilizes the HSYNC and VSYNC inputs to construct the MIPI CSI-2 Tx data packets. When paired with a DVP serializer, the DS90UB960-Q1 deserializer supports RAW8, RAW10 or RAW12 as well as formats which have the same pixel packing as RAW8, RAW10 or RAW12 such as YUV-422. For each RX Port, register defines with which channel and data type the context is associated: For FPD Receiver port operating in RAW input mode connected to a DS90UB933-Q1 or DS90UB913A-Q1 serializer, register 0x70 describes RAW10 Mode and 0x71 RAW12 Mode. RAW1x_VC[7:6] field defines the associated virtual ID transported by the CSI-2 protocol from the camera sensor. RAW1x_ID[5:0] field defines the associated data type. The data type is a combination of the data type transported by the CSI-2 protocol. CSI-2 Data Identifier Structure The DS90UB960-Q1 MIPI CSI-2 protocol interface transmits the data identifier byte containing the values for the virtual channel ID (VC) and data type (DT) for the application specific payload data, as shown in . The virtual channel ID is contained in the 2 MSBs of the data identifier byte and identify the data as directed to one of four virtual channels. The value of the data type is contained in the 6 LSBs of the data identifier byte. When partnered with a DS90UB935-Q1 or DS90UB953-Q1 serializer, the Data Type is passed through from the received CSI-2 packets. When partnered with a DS90UB933-Q1 or DS90UB913A-Q1 the received RAW mode data is converted to CSI-2 Tx packets with assigned data type and virtual channel ID. DVP format serializer inputs must have discrete synchronization signals. When interfacing with DS90UB913A-Q1 or DS90UB933-Q1 serializers, the DS90UB960-Q1 utilizes the HSYNC and VSYNC inputs to construct the MIPI CSI-2 Tx data packets. When paired with a DVP serializer, the DS90UB960-Q1 deserializer supports RAW8, RAW10 or RAW12 as well as formats which have the same pixel packing as RAW8, RAW10 or RAW12 such as YUV-422. For each RX Port, register defines with which channel and data type the context is associated: For FPD Receiver port operating in RAW input mode connected to a DS90UB933-Q1 or DS90UB913A-Q1 serializer, register 0x70 describes RAW10 Mode and 0x71 RAW12 Mode. RAW1x_VC[7:6] field defines the associated virtual ID transported by the CSI-2 protocol from the camera sensor. RAW1x_ID[5:0] field defines the associated data type. The data type is a combination of the data type transported by the CSI-2 protocol. CSI-2 Data Identifier Structure The DS90UB960-Q1 MIPI CSI-2 protocol interface transmits the data identifier byte containing the values for the virtual channel ID (VC) and data type (DT) for the application specific payload data, as shown in . The virtual channel ID is contained in the 2 MSBs of the data identifier byte and identify the data as directed to one of four virtual channels. The value of the data type is contained in the 6 LSBs of the data identifier byte. When partnered with a DS90UB935-Q1 or DS90UB953-Q1 serializer, the Data Type is passed through from the received CSI-2 packets. When partnered with a DS90UB933-Q1 or DS90UB913A-Q1 the received RAW mode data is converted to CSI-2 Tx packets with assigned data type and virtual channel ID.DS90UB960-Q1a DS90UB935-Q1or DS90UB953-Q1DVP format serializer inputs must have discrete synchronization signals. When interfacing with DS90UB913A-Q1 or DS90UB933-Q1 serializers, the DS90UB960-Q1 utilizes the HSYNC and VSYNC inputs to construct the MIPI CSI-2 Tx data packets. When paired with a DVP serializer, the DS90UB960-Q1 deserializer supports RAW8, RAW10 or RAW12 as well as formats which have the same pixel packing as RAW8, RAW10 or RAW12 such as YUV-422.DS90UB960-Q1DS90UB960-Q1For each RX Port, register defines with which channel and data type the context is associated: For FPD Receiver port operating in RAW input mode connected to a DS90UB933-Q1 or DS90UB913A-Q1 serializer, register 0x70 describes RAW10 Mode and 0x71 RAW12 Mode. RAW1x_VC[7:6] field defines the associated virtual ID transported by the CSI-2 protocol from the camera sensor. RAW1x_ID[5:0] field defines the associated data type. The data type is a combination of the data type transported by the CSI-2 protocol. For FPD Receiver port operating in RAW input mode connected to a DS90UB933-Q1 or DS90UB913A-Q1 serializer, register 0x70 describes RAW10 Mode and 0x71 RAW12 Mode.RAW1x_VC[7:6] field defines the associated virtual ID transported by the CSI-2 protocol from the camera sensor.RAW1x_ID[5:0] field defines the associated data type. The data type is a combination of the data type transported by the CSI-2 protocol. CSI-2 Data Identifier Structure CSI-2 Data Identifier Structure Virtual Channel and Context The CSI-2 protocol layer transports virtual channels. The purpose of virtual channels is to separate different data flows interleaved in the same data stream. Each virtual channel is identified by a unique channel identification number in the packet header. Therefore, a CSI-2 TX context can be associated with a virtual channel and a data type. Virtual channels are defined by a 2-bit field. This channel identification number is encoded in the 2-bit code. The CSI-2 TX transmits the channel identifier number and multiplexes the interleaved data streams. The CSI-2 TX supports up to four concurrent virtual channels. Virtual Channel and Context The CSI-2 protocol layer transports virtual channels. The purpose of virtual channels is to separate different data flows interleaved in the same data stream. Each virtual channel is identified by a unique channel identification number in the packet header. Therefore, a CSI-2 TX context can be associated with a virtual channel and a data type. Virtual channels are defined by a 2-bit field. This channel identification number is encoded in the 2-bit code. The CSI-2 TX transmits the channel identifier number and multiplexes the interleaved data streams. The CSI-2 TX supports up to four concurrent virtual channels. The CSI-2 protocol layer transports virtual channels. The purpose of virtual channels is to separate different data flows interleaved in the same data stream. Each virtual channel is identified by a unique channel identification number in the packet header. Therefore, a CSI-2 TX context can be associated with a virtual channel and a data type. Virtual channels are defined by a 2-bit field. This channel identification number is encoded in the 2-bit code. The CSI-2 TX transmits the channel identifier number and multiplexes the interleaved data streams. The CSI-2 TX supports up to four concurrent virtual channels. The CSI-2 protocol layer transports virtual channels. The purpose of virtual channels is to separate different data flows interleaved in the same data stream. Each virtual channel is identified by a unique channel identification number in the packet header. Therefore, a CSI-2 TX context can be associated with a virtual channel and a data type. Virtual channels are defined by a 2-bit field. This channel identification number is encoded in the 2-bit code.The CSI-2 TX transmits the channel identifier number and multiplexes the interleaved data streams. The CSI-2 TX supports up to four concurrent virtual channels. CSI-2 Mode Virtual Channel Mapping The CSI-2 Mode provides per-port Virtual Channel ID mapping. For each FPD-Link III input port, separate mapping may be done for each input VC-ID to any of the four VC-ID values. The mapping is controlled by the VC_ID_MAP register. This function sends the output as a time-multiplexed CSI-2 stream, where the video sources are differentiated by the virtual channel. Example 1 The DS90UB960-Q1 is receiving data from sensors attached to each port. Each port is sending a video stream using VC-ID of 0. The DS90UB960-Q1 can be configured to re-map the incoming VC-IDs to ensure each video stream has a unique ID. The direct implementation would map incoming VC-ID of 0 for RX Port 0, VC-ID of 1 for RX Port 1, VC-ID of 2 for RX Port 2, and VC-ID of 3 for RX Port 3. VC-ID Mapping Example 1 Example 2: The DS90UB960-Q1 is receiving two video streams from sensors on each input port. Each sensor is sending video streams using VC-IDs 0 and 1. Receive Ports 0 and 2 map the VC-IDs directly without change. Receive Ports 1 and 3 map the VC-IDs 0 and 1 to VC-IDs 2 and 3. In addition, RX Ports 0 and 1 are assigned to CSI-2 Transmitter 0 which RX Ports 2 and 3 are assigned to CSI-2 Transmitter 1. This is required because each CSI-2 transmitter is limited to 4 VC-IDs per MIPI specification. VC-ID Mapping Example 2 Four Sensor Data onto CSI-2 With Virtual Channels (VC-ID) Four Sensor Data onto CSI-2 With Virtual Channels (VC-ID) With Different Frame Size Four Sensor Data onto 1xCSI-2 Replicated With Virtual Channels (VC-ID) With Different Frame Size CSI-2 Mode Virtual Channel Mapping The CSI-2 Mode provides per-port Virtual Channel ID mapping. For each FPD-Link III input port, separate mapping may be done for each input VC-ID to any of the four VC-ID values. The mapping is controlled by the VC_ID_MAP register. This function sends the output as a time-multiplexed CSI-2 stream, where the video sources are differentiated by the virtual channel. The CSI-2 Mode provides per-port Virtual Channel ID mapping. For each FPD-Link III input port, separate mapping may be done for each input VC-ID to any of the four VC-ID values. The mapping is controlled by the VC_ID_MAP register. This function sends the output as a time-multiplexed CSI-2 stream, where the video sources are differentiated by the virtual channel. The CSI-2 Mode provides per-port Virtual Channel ID mapping. For each FPD-Link III input port, separate mapping may be done for each input VC-ID to any of the four VC-ID values. The mapping is controlled by the VC_ID_MAP register. This function sends the output as a time-multiplexed CSI-2 stream, where the video sources are differentiated by the virtual channel. Example 1 The DS90UB960-Q1 is receiving data from sensors attached to each port. Each port is sending a video stream using VC-ID of 0. The DS90UB960-Q1 can be configured to re-map the incoming VC-IDs to ensure each video stream has a unique ID. The direct implementation would map incoming VC-ID of 0 for RX Port 0, VC-ID of 1 for RX Port 1, VC-ID of 2 for RX Port 2, and VC-ID of 3 for RX Port 3. VC-ID Mapping Example 1 Example 1 1 The DS90UB960-Q1 is receiving data from sensors attached to each port. Each port is sending a video stream using VC-ID of 0. The DS90UB960-Q1 can be configured to re-map the incoming VC-IDs to ensure each video stream has a unique ID. The direct implementation would map incoming VC-ID of 0 for RX Port 0, VC-ID of 1 for RX Port 1, VC-ID of 2 for RX Port 2, and VC-ID of 3 for RX Port 3. VC-ID Mapping Example 1 The DS90UB960-Q1 is receiving data from sensors attached to each port. Each port is sending a video stream using VC-ID of 0. The DS90UB960-Q1 can be configured to re-map the incoming VC-IDs to ensure each video stream has a unique ID. The direct implementation would map incoming VC-ID of 0 for RX Port 0, VC-ID of 1 for RX Port 1, VC-ID of 2 for RX Port 2, and VC-ID of 3 for RX Port 3. VC-ID Mapping Example 1 The DS90UB960-Q1 is receiving data from sensors attached to each port. Each port is sending a video stream using VC-ID of 0. The DS90UB960-Q1 can be configured to re-map the incoming VC-IDs to ensure each video stream has a unique ID. The direct implementation would map incoming VC-ID of 0 for RX Port 0, VC-ID of 1 for RX Port 1, VC-ID of 2 for RX Port 2, and VC-ID of 3 for RX Port 3.DS90UB960-Q1DS90UB960-Q1 VC-ID Mapping Example 1 VC-ID Mapping Example 1 Example 2: The DS90UB960-Q1 is receiving two video streams from sensors on each input port. Each sensor is sending video streams using VC-IDs 0 and 1. Receive Ports 0 and 2 map the VC-IDs directly without change. Receive Ports 1 and 3 map the VC-IDs 0 and 1 to VC-IDs 2 and 3. In addition, RX Ports 0 and 1 are assigned to CSI-2 Transmitter 0 which RX Ports 2 and 3 are assigned to CSI-2 Transmitter 1. This is required because each CSI-2 transmitter is limited to 4 VC-IDs per MIPI specification. VC-ID Mapping Example 2 Four Sensor Data onto CSI-2 With Virtual Channels (VC-ID) Four Sensor Data onto CSI-2 With Virtual Channels (VC-ID) With Different Frame Size Four Sensor Data onto 1xCSI-2 Replicated With Virtual Channels (VC-ID) With Different Frame Size Example 2: The DS90UB960-Q1 is receiving two video streams from sensors on each input port. Each sensor is sending video streams using VC-IDs 0 and 1. Receive Ports 0 and 2 map the VC-IDs directly without change. Receive Ports 1 and 3 map the VC-IDs 0 and 1 to VC-IDs 2 and 3. In addition, RX Ports 0 and 1 are assigned to CSI-2 Transmitter 0 which RX Ports 2 and 3 are assigned to CSI-2 Transmitter 1. This is required because each CSI-2 transmitter is limited to 4 VC-IDs per MIPI specification. VC-ID Mapping Example 2 Four Sensor Data onto CSI-2 With Virtual Channels (VC-ID) Four Sensor Data onto CSI-2 With Virtual Channels (VC-ID) With Different Frame Size Four Sensor Data onto 1xCSI-2 Replicated With Virtual Channels (VC-ID) With Different Frame Size The DS90UB960-Q1 is receiving two video streams from sensors on each input port. Each sensor is sending video streams using VC-IDs 0 and 1. Receive Ports 0 and 2 map the VC-IDs directly without change. Receive Ports 1 and 3 map the VC-IDs 0 and 1 to VC-IDs 2 and 3. In addition, RX Ports 0 and 1 are assigned to CSI-2 Transmitter 0 which RX Ports 2 and 3 are assigned to CSI-2 Transmitter 1. This is required because each CSI-2 transmitter is limited to 4 VC-IDs per MIPI specification. VC-ID Mapping Example 2 Four Sensor Data onto CSI-2 With Virtual Channels (VC-ID) Four Sensor Data onto CSI-2 With Virtual Channels (VC-ID) With Different Frame Size Four Sensor Data onto 1xCSI-2 Replicated With Virtual Channels (VC-ID) With Different Frame Size The DS90UB960-Q1 is receiving two video streams from sensors on each input port. Each sensor is sending video streams using VC-IDs 0 and 1. Receive Ports 0 and 2 map the VC-IDs directly without change. Receive Ports 1 and 3 map the VC-IDs 0 and 1 to VC-IDs 2 and 3. In addition, RX Ports 0 and 1 are assigned to CSI-2 Transmitter 0 which RX Ports 2 and 3 are assigned to CSI-2 Transmitter 1. This is required because each CSI-2 transmitter is limited to 4 VC-IDs per MIPI specification. The DS90UB960-Q1 is receiving two video streams from sensors on each input port. Each sensor is sending video streams using VC-IDs 0 and 1. Receive Ports 0 and 2 map the VC-IDs directly without change. Receive Ports 1 and 3 map the VC-IDs 0 and 1 to VC-IDs 2 and 3. In addition, RX Ports 0 and 1 are assigned to CSI-2 Transmitter 0 which RX Ports 2 and 3 are assigned to CSI-2 Transmitter 1. This is required because each CSI-2 transmitter is limited to 4 VC-IDs per MIPI specification. VC-ID Mapping Example 2 VC-ID Mapping Example 2 Four Sensor Data onto CSI-2 With Virtual Channels (VC-ID) Four Sensor Data onto CSI-2 With Virtual Channels (VC-ID) Four Sensor Data onto CSI-2 With Virtual Channels (VC-ID) With Different Frame Size Four Sensor Data onto CSI-2 With Virtual Channels (VC-ID) With Different Frame Size Four Sensor Data onto 1xCSI-2 Replicated With Virtual Channels (VC-ID) With Different Frame Size Four Sensor Data onto 1xCSI-2 Replicated With Virtual Channels (VC-ID) With Different Frame Size CSI-2 Transmitter Frequency D 20230712 Removed mention of older silicon yes The CSI-2 Transmitters may operate at 400 Mbps, 800 Mbps, 1.2 Gbps or 1.6 Gbps per data lane. This operation is controlled through the CSI_PLL_CTL 0x1F register. CSI-2 Transmitter Data Rate vs CSI_PLL_CTL CSI_PLL_CTL[1:0] CSI-2 TX Data Rate REFCLK Frequency 00 1.664 Gbps 26 MHz 1.6 Gbps 25 MHz 1.472 Gbps 23 MHz 01 1.2 Gbps 25 MHz 10 800 Mbps 25 MHz 11 400 Mbps 25 MHz When configuring to 800 Mbps or 1.6 Gbps, the CSI-2 timing parameters are automatically set based on the CSI_PLL_CTL 0x1F register. In the case of 400 Mbps, the respective CSI-2 timing parameters registers must be programmed, and the appropriate override bit must be set. To enable CSI-2 400 Mbps mode, set the following registers: # Set CSI-2 Timing parameters WriteI2C(0xB0,0x2) # set auto-increment, page 0 WriteI2C(0xB1,0x40) # CSI-2 Port 0 WriteI2C(0xB2,0x83) # TCK Prep WriteI2C(0xB2,0x8D) # TCK Zero WriteI2C(0xB2,0x87) # TCK Trail WriteI2C(0xB2,0x87) # TCK Post WriteI2C(0xB2,0x83) # THS Prep WriteI2C(0xB2,0x86) # THS Zero WriteI2C(0xB2,0x84) # THS Trail WriteI2C(0xB2,0x86) # THS Exit WriteI2C(0xB2,0x84) # TLPX # Set CSI-2 Timing parameters WriteI2C(0xB0,0x2) # set auto-increment, page 0 WriteI2C(0xB1,0x60) # CSI-2 Port 1 WriteI2C(0xB2,0x83) # TCK Prep WriteI2C(0xB2,0x8D) # TCK Zero WriteI2C(0xB2,0x87) # TCK Trail WriteI2C(0xB2,0x87) # TCK Post WriteI2C(0xB2,0x83) # THS Prep WriteI2C(0xB2,0x86) # THS Zero WriteI2C(0xB2,0x84) # THS Trail WriteI2C(0xB2,0x86) # THS Exit WriteI2C(0xB2,0x84) # TLPX CSI-2 Transmitter Frequency D 20230712 Removed mention of older silicon yes D 20230712 Removed mention of older silicon yes D 20230712 Removed mention of older silicon yes D20230712Removed mention of older siliconyes The CSI-2 Transmitters may operate at 400 Mbps, 800 Mbps, 1.2 Gbps or 1.6 Gbps per data lane. This operation is controlled through the CSI_PLL_CTL 0x1F register. CSI-2 Transmitter Data Rate vs CSI_PLL_CTL CSI_PLL_CTL[1:0] CSI-2 TX Data Rate REFCLK Frequency 00 1.664 Gbps 26 MHz 1.6 Gbps 25 MHz 1.472 Gbps 23 MHz 01 1.2 Gbps 25 MHz 10 800 Mbps 25 MHz 11 400 Mbps 25 MHz When configuring to 800 Mbps or 1.6 Gbps, the CSI-2 timing parameters are automatically set based on the CSI_PLL_CTL 0x1F register. In the case of 400 Mbps, the respective CSI-2 timing parameters registers must be programmed, and the appropriate override bit must be set. To enable CSI-2 400 Mbps mode, set the following registers: # Set CSI-2 Timing parameters WriteI2C(0xB0,0x2) # set auto-increment, page 0 WriteI2C(0xB1,0x40) # CSI-2 Port 0 WriteI2C(0xB2,0x83) # TCK Prep WriteI2C(0xB2,0x8D) # TCK Zero WriteI2C(0xB2,0x87) # TCK Trail WriteI2C(0xB2,0x87) # TCK Post WriteI2C(0xB2,0x83) # THS Prep WriteI2C(0xB2,0x86) # THS Zero WriteI2C(0xB2,0x84) # THS Trail WriteI2C(0xB2,0x86) # THS Exit WriteI2C(0xB2,0x84) # TLPX # Set CSI-2 Timing parameters WriteI2C(0xB0,0x2) # set auto-increment, page 0 WriteI2C(0xB1,0x60) # CSI-2 Port 1 WriteI2C(0xB2,0x83) # TCK Prep WriteI2C(0xB2,0x8D) # TCK Zero WriteI2C(0xB2,0x87) # TCK Trail WriteI2C(0xB2,0x87) # TCK Post WriteI2C(0xB2,0x83) # THS Prep WriteI2C(0xB2,0x86) # THS Zero WriteI2C(0xB2,0x84) # THS Trail WriteI2C(0xB2,0x86) # THS Exit WriteI2C(0xB2,0x84) # TLPX The CSI-2 Transmitters may operate at 400 Mbps, 800 Mbps, 1.2 Gbps or 1.6 Gbps per data lane. This operation is controlled through the CSI_PLL_CTL 0x1F register. CSI-2 Transmitter Data Rate vs CSI_PLL_CTL CSI_PLL_CTL[1:0] CSI-2 TX Data Rate REFCLK Frequency 00 1.664 Gbps 26 MHz 1.6 Gbps 25 MHz 1.472 Gbps 23 MHz 01 1.2 Gbps 25 MHz 10 800 Mbps 25 MHz 11 400 Mbps 25 MHz When configuring to 800 Mbps or 1.6 Gbps, the CSI-2 timing parameters are automatically set based on the CSI_PLL_CTL 0x1F register. In the case of 400 Mbps, the respective CSI-2 timing parameters registers must be programmed, and the appropriate override bit must be set. To enable CSI-2 400 Mbps mode, set the following registers: # Set CSI-2 Timing parameters WriteI2C(0xB0,0x2) # set auto-increment, page 0 WriteI2C(0xB1,0x40) # CSI-2 Port 0 WriteI2C(0xB2,0x83) # TCK Prep WriteI2C(0xB2,0x8D) # TCK Zero WriteI2C(0xB2,0x87) # TCK Trail WriteI2C(0xB2,0x87) # TCK Post WriteI2C(0xB2,0x83) # THS Prep WriteI2C(0xB2,0x86) # THS Zero WriteI2C(0xB2,0x84) # THS Trail WriteI2C(0xB2,0x86) # THS Exit WriteI2C(0xB2,0x84) # TLPX # Set CSI-2 Timing parameters WriteI2C(0xB0,0x2) # set auto-increment, page 0 WriteI2C(0xB1,0x60) # CSI-2 Port 1 WriteI2C(0xB2,0x83) # TCK Prep WriteI2C(0xB2,0x8D) # TCK Zero WriteI2C(0xB2,0x87) # TCK Trail WriteI2C(0xB2,0x87) # TCK Post WriteI2C(0xB2,0x83) # THS Prep WriteI2C(0xB2,0x86) # THS Zero WriteI2C(0xB2,0x84) # THS Trail WriteI2C(0xB2,0x86) # THS Exit WriteI2C(0xB2,0x84) # TLPX The CSI-2 Transmitters may operate at 400 Mbps, 800 Mbps, 1.2 Gbps or 1.6 Gbps per data lane. This operation is controlled through the CSI_PLL_CTL 0x1F register. CSI-2 Transmitter Data Rate vs CSI_PLL_CTL CSI_PLL_CTL[1:0] CSI-2 TX Data Rate REFCLK Frequency 00 1.664 Gbps 26 MHz 1.6 Gbps 25 MHz 1.472 Gbps 23 MHz 01 1.2 Gbps 25 MHz 10 800 Mbps 25 MHz 11 400 Mbps 25 MHz CSI-2 Transmitter Data Rate vs CSI_PLL_CTL CSI_PLL_CTL[1:0] CSI-2 TX Data Rate REFCLK Frequency 00 1.664 Gbps 26 MHz 1.6 Gbps 25 MHz 1.472 Gbps 23 MHz 01 1.2 Gbps 25 MHz 10 800 Mbps 25 MHz 11 400 Mbps 25 MHz CSI_PLL_CTL[1:0] CSI-2 TX Data Rate REFCLK Frequency CSI_PLL_CTL[1:0] CSI-2 TX Data Rate REFCLK Frequency CSI_PLL_CTL[1:0]CSI-2 TX Data RateREFCLK Frequency 00 1.664 Gbps 26 MHz 1.6 Gbps 25 MHz 1.472 Gbps 23 MHz 01 1.2 Gbps 25 MHz 10 800 Mbps 25 MHz 11 400 Mbps 25 MHz 00 1.664 Gbps 26 MHz 001.664 Gbps26 MHz 1.6 Gbps 25 MHz 1.6 Gbps25 MHz 1.472 Gbps 23 MHz 1.472 Gbps23 MHz 01 1.2 Gbps 25 MHz 011.2 Gbps25 MHz 10 800 Mbps 25 MHz 10800 Mbps25 MHz 11 400 Mbps 25 MHz 11400 Mbps25 MHzWhen configuring to 800 Mbps or 1.6 Gbps, the CSI-2 timing parameters are automatically set based on the CSI_PLL_CTL 0x1F register. In the case of 400 Mbps, the respective CSI-2 timing parameters registers must be programmed, and the appropriate override bit must be set. To enable CSI-2 400 Mbps mode, set the following registers:# Set CSI-2 Timing parameters WriteI2C(0xB0,0x2) # set auto-increment, page 0 WriteI2C(0xB1,0x40) # CSI-2 Port 0 WriteI2C(0xB2,0x83) # TCK Prep WriteI2C(0xB2,0x8D) # TCK Zero WriteI2C(0xB2,0x87) # TCK Trail WriteI2C(0xB2,0x87) # TCK Post WriteI2C(0xB2,0x83) # THS Prep WriteI2C(0xB2,0x86) # THS Zero WriteI2C(0xB2,0x84) # THS Trail WriteI2C(0xB2,0x86) # THS Exit WriteI2C(0xB2,0x84) # TLPX# Set CSI-2 Timing parameters WriteI2C(0xB0,0x2) # set auto-increment, page 0 WriteI2C(0xB1,0x60) # CSI-2 Port 1 WriteI2C(0xB2,0x83) # TCK Prep WriteI2C(0xB2,0x8D) # TCK Zero WriteI2C(0xB2,0x87) # TCK Trail WriteI2C(0xB2,0x87) # TCK Post WriteI2C(0xB2,0x83) # THS Prep WriteI2C(0xB2,0x86) # THS Zero WriteI2C(0xB2,0x84) # THS Trail WriteI2C(0xB2,0x86) # THS Exit WriteI2C(0xB2,0x84) # TLPX CSI-2 Output Bandwidth D 20230921 Added cross-links in the CSI-2 Output Bandwidth section to relevant figures in the Timing Diagrams section During normal operation, CSI-2 transmitter output bandwidth is reduced as it needs to transition between Low-Power and High-Speed modes. The minimum CSI-2 High-Speed data transmission overhead consists of TLPX, THS-PREPARE, THS-ZERO, THS-SYNC, THS-TRAIL, and THS-EXIT as shown in . The bandwidth is further reduced when operating in Discontinuous CSI-2 Clock mode as the CSI-2 clock requires additional overhead time to transition between Low-Power and Clock Transmission modes. The minimum CSI-2 Discontinuous Clock timing overhead consists of TCLK-POST, TCLK-TRAIL, TCLK-PREPARE, TCLK-ZERO, and TCLK-PRE as shown in . The typical CSI-2 timing overhead is given in . CSI-2 Transmitter Overhead vs Data Rate CSI-2 TX Data Rate CSI-2 TX Overhead, tCSI_Overhead [µs] Continuous CSI-2 Clock (0x33[1]=1) Discontinuous CSI-2 Clock (0x33[1]=0) 1.664 Gbps 0.73 1.68 1.6 Gbps 0.76 1.74 1.472 Gbps 0.83 1.89 1.2 Gbps 0.91 1.92 800 Mbps 0.93 2.06 400 Mbps 1.30 2.65 For Best-Effort Round Robin, Basic Synchronized or Line-Interleaved CSI-2 Forwarding, the maximum CSI-2 bandwidth for each CSI-2 port is defined in . For Line-Concatenated CSI-2 Forwarding, the maximum CSI-2 output bandwidth for each CSI-2 port is defined in . where Nsensor is the number of sensors attached to the DS90UB960-Q1 Hactive is the horizontal line length of the active video frame in pixels Nbits/pxl is the number of bits per pixel NCSI_Lanes is the number of CSI-2 Lanes fCSI is the CSI-2 TX data rate per lane in Hz tCSI_Overhead is the CSI-2 High-speed data and clock timing overhead as given in CSI-2 Output Bandwidth Calculation Example Assuming the following: Four identical sensors are attached to the DS90UB960-Q1 (Nsensor = 4) Each sensor outputs active video frame with the horizontal line length of 1080 pixels (Hactive = 1080 pixels) Video format is RAW12 (Nbits/pxl = 12 bits/pixel) DS90UB960-Q1 is configured to use a single CSI-2 port with all four CSI-2 lanes enabled (NCSI_Lanes = 4) DS90UB960-Q1 CSI-2 TX is configured to operate at 800 Mbps / lane (fCSI = 800 MHz ) For Best-Effort Round Robin, Basic Synchronized or Line-Interleaved CSI-2 Forwarding, gives the maximum bandwidth of about 2.60 Gbps (out of 3.2 Gbps for 4 lanes) with continuous CSI-2 clock and about 2.12 Gbps without continuous CSI-2 clock. For Line-Concatenated CSI-2 Forwarding, gives us the maximum bandwidth of about 3.03 Gbps (out of 3.2 Gbps for 4 lanes) with continuous CSI-2 clock and about 2.84 Gbps without continuous CSI-2 clock. CSI-2 Output Bandwidth D 20230921 Added cross-links in the CSI-2 Output Bandwidth section to relevant figures in the Timing Diagrams section D 20230921 Added cross-links in the CSI-2 Output Bandwidth section to relevant figures in the Timing Diagrams section D 20230921 Added cross-links in the CSI-2 Output Bandwidth section to relevant figures in the Timing Diagrams section D20230921Added cross-links in the CSI-2 Output Bandwidth section to relevant figures in the Timing Diagrams section During normal operation, CSI-2 transmitter output bandwidth is reduced as it needs to transition between Low-Power and High-Speed modes. The minimum CSI-2 High-Speed data transmission overhead consists of TLPX, THS-PREPARE, THS-ZERO, THS-SYNC, THS-TRAIL, and THS-EXIT as shown in . The bandwidth is further reduced when operating in Discontinuous CSI-2 Clock mode as the CSI-2 clock requires additional overhead time to transition between Low-Power and Clock Transmission modes. The minimum CSI-2 Discontinuous Clock timing overhead consists of TCLK-POST, TCLK-TRAIL, TCLK-PREPARE, TCLK-ZERO, and TCLK-PRE as shown in . The typical CSI-2 timing overhead is given in . CSI-2 Transmitter Overhead vs Data Rate CSI-2 TX Data Rate CSI-2 TX Overhead, tCSI_Overhead [µs] Continuous CSI-2 Clock (0x33[1]=1) Discontinuous CSI-2 Clock (0x33[1]=0) 1.664 Gbps 0.73 1.68 1.6 Gbps 0.76 1.74 1.472 Gbps 0.83 1.89 1.2 Gbps 0.91 1.92 800 Mbps 0.93 2.06 400 Mbps 1.30 2.65 For Best-Effort Round Robin, Basic Synchronized or Line-Interleaved CSI-2 Forwarding, the maximum CSI-2 bandwidth for each CSI-2 port is defined in . For Line-Concatenated CSI-2 Forwarding, the maximum CSI-2 output bandwidth for each CSI-2 port is defined in . where Nsensor is the number of sensors attached to the DS90UB960-Q1 Hactive is the horizontal line length of the active video frame in pixels Nbits/pxl is the number of bits per pixel NCSI_Lanes is the number of CSI-2 Lanes fCSI is the CSI-2 TX data rate per lane in Hz tCSI_Overhead is the CSI-2 High-speed data and clock timing overhead as given in During normal operation, CSI-2 transmitter output bandwidth is reduced as it needs to transition between Low-Power and High-Speed modes. The minimum CSI-2 High-Speed data transmission overhead consists of TLPX, THS-PREPARE, THS-ZERO, THS-SYNC, THS-TRAIL, and THS-EXIT as shown in . The bandwidth is further reduced when operating in Discontinuous CSI-2 Clock mode as the CSI-2 clock requires additional overhead time to transition between Low-Power and Clock Transmission modes. The minimum CSI-2 Discontinuous Clock timing overhead consists of TCLK-POST, TCLK-TRAIL, TCLK-PREPARE, TCLK-ZERO, and TCLK-PRE as shown in . The typical CSI-2 timing overhead is given in . CSI-2 Transmitter Overhead vs Data Rate CSI-2 TX Data Rate CSI-2 TX Overhead, tCSI_Overhead [µs] Continuous CSI-2 Clock (0x33[1]=1) Discontinuous CSI-2 Clock (0x33[1]=0) 1.664 Gbps 0.73 1.68 1.6 Gbps 0.76 1.74 1.472 Gbps 0.83 1.89 1.2 Gbps 0.91 1.92 800 Mbps 0.93 2.06 400 Mbps 1.30 2.65 For Best-Effort Round Robin, Basic Synchronized or Line-Interleaved CSI-2 Forwarding, the maximum CSI-2 bandwidth for each CSI-2 port is defined in . For Line-Concatenated CSI-2 Forwarding, the maximum CSI-2 output bandwidth for each CSI-2 port is defined in . where Nsensor is the number of sensors attached to the DS90UB960-Q1 Hactive is the horizontal line length of the active video frame in pixels Nbits/pxl is the number of bits per pixel NCSI_Lanes is the number of CSI-2 Lanes fCSI is the CSI-2 TX data rate per lane in Hz tCSI_Overhead is the CSI-2 High-speed data and clock timing overhead as given in During normal operation, CSI-2 transmitter output bandwidth is reduced as it needs to transition between Low-Power and High-Speed modes. The minimum CSI-2 High-Speed data transmission overhead consists of TLPX, THS-PREPARE, THS-ZERO, THS-SYNC, THS-TRAIL, and THS-EXIT as shown in . The bandwidth is further reduced when operating in Discontinuous CSI-2 Clock mode as the CSI-2 clock requires additional overhead time to transition between Low-Power and Clock Transmission modes. The minimum CSI-2 Discontinuous Clock timing overhead consists of TCLK-POST, TCLK-TRAIL, TCLK-PREPARE, TCLK-ZERO, and TCLK-PRE as shown in . The typical CSI-2 timing overhead is given in .LPXHS-PREPAREHS-ZEROHS-SYNCHS-TRAILHS-EXITCLK-POSTCLK-TRAILCLK-PREPARECLK-ZEROCLK-PRE CSI-2 Transmitter Overhead vs Data Rate CSI-2 TX Data Rate CSI-2 TX Overhead, tCSI_Overhead [µs] Continuous CSI-2 Clock (0x33[1]=1) Discontinuous CSI-2 Clock (0x33[1]=0) 1.664 Gbps 0.73 1.68 1.6 Gbps 0.76 1.74 1.472 Gbps 0.83 1.89 1.2 Gbps 0.91 1.92 800 Mbps 0.93 2.06 400 Mbps 1.30 2.65 CSI-2 Transmitter Overhead vs Data Rate CSI-2 TX Data Rate CSI-2 TX Overhead, tCSI_Overhead [µs] Continuous CSI-2 Clock (0x33[1]=1) Discontinuous CSI-2 Clock (0x33[1]=0) 1.664 Gbps 0.73 1.68 1.6 Gbps 0.76 1.74 1.472 Gbps 0.83 1.89 1.2 Gbps 0.91 1.92 800 Mbps 0.93 2.06 400 Mbps 1.30 2.65 CSI-2 TX Data Rate CSI-2 TX Overhead, tCSI_Overhead [µs] Continuous CSI-2 Clock (0x33[1]=1) Discontinuous CSI-2 Clock (0x33[1]=0) CSI-2 TX Data Rate CSI-2 TX Overhead, tCSI_Overhead [µs] CSI-2 TX Data RateCSI-2 TX Overhead, tCSI_Overhead [µs]CSI_Overhead Continuous CSI-2 Clock (0x33[1]=1) Discontinuous CSI-2 Clock (0x33[1]=0) Continuous CSI-2 Clock (0x33[1]=1)Discontinuous CSI-2 Clock (0x33[1]=0) 1.664 Gbps 0.73 1.68 1.6 Gbps 0.76 1.74 1.472 Gbps 0.83 1.89 1.2 Gbps 0.91 1.92 800 Mbps 0.93 2.06 400 Mbps 1.30 2.65 1.664 Gbps 0.73 1.68 1.664 Gbps0.731.68 1.6 Gbps 0.76 1.74 1.6 Gbps0.761.74 1.472 Gbps 0.83 1.89 1.472 Gbps0.831.89 1.2 Gbps 0.91 1.92 1.2 Gbps0.911.92 800 Mbps 0.93 2.06 800 Mbps0.932.06 400 Mbps 1.30 2.65 400 Mbps1.302.65For Best-Effort Round Robin, Basic Synchronized or Line-Interleaved CSI-2 Forwarding, the maximum CSI-2 bandwidth for each CSI-2 port is defined in . For Line-Concatenated CSI-2 Forwarding, the maximum CSI-2 output bandwidth for each CSI-2 port is defined in . where Nsensor is the number of sensors attached to the DS90UB960-Q1 Hactive is the horizontal line length of the active video frame in pixels Nbits/pxl is the number of bits per pixel NCSI_Lanes is the number of CSI-2 Lanes fCSI is the CSI-2 TX data rate per lane in Hz tCSI_Overhead is the CSI-2 High-speed data and clock timing overhead as given in Nsensor is the number of sensors attached to the DS90UB960-Q1 sensorDS90UB960-Q1Hactive is the horizontal line length of the active video frame in pixelsactiveNbits/pxl is the number of bits per pixelbits/pxlNCSI_Lanes is the number of CSI-2 LanesCSI_LanesfCSI is the CSI-2 TX data rate per lane in HzCSItCSI_Overhead is the CSI-2 High-speed data and clock timing overhead as given in CSI_Overhead CSI-2 Output Bandwidth Calculation Example Assuming the following: Four identical sensors are attached to the DS90UB960-Q1 (Nsensor = 4) Each sensor outputs active video frame with the horizontal line length of 1080 pixels (Hactive = 1080 pixels) Video format is RAW12 (Nbits/pxl = 12 bits/pixel) DS90UB960-Q1 is configured to use a single CSI-2 port with all four CSI-2 lanes enabled (NCSI_Lanes = 4) DS90UB960-Q1 CSI-2 TX is configured to operate at 800 Mbps / lane (fCSI = 800 MHz ) For Best-Effort Round Robin, Basic Synchronized or Line-Interleaved CSI-2 Forwarding, gives the maximum bandwidth of about 2.60 Gbps (out of 3.2 Gbps for 4 lanes) with continuous CSI-2 clock and about 2.12 Gbps without continuous CSI-2 clock. For Line-Concatenated CSI-2 Forwarding, gives us the maximum bandwidth of about 3.03 Gbps (out of 3.2 Gbps for 4 lanes) with continuous CSI-2 clock and about 2.84 Gbps without continuous CSI-2 clock. CSI-2 Output Bandwidth Calculation Example Assuming the following: Four identical sensors are attached to the DS90UB960-Q1 (Nsensor = 4) Each sensor outputs active video frame with the horizontal line length of 1080 pixels (Hactive = 1080 pixels) Video format is RAW12 (Nbits/pxl = 12 bits/pixel) DS90UB960-Q1 is configured to use a single CSI-2 port with all four CSI-2 lanes enabled (NCSI_Lanes = 4) DS90UB960-Q1 CSI-2 TX is configured to operate at 800 Mbps / lane (fCSI = 800 MHz ) For Best-Effort Round Robin, Basic Synchronized or Line-Interleaved CSI-2 Forwarding, gives the maximum bandwidth of about 2.60 Gbps (out of 3.2 Gbps for 4 lanes) with continuous CSI-2 clock and about 2.12 Gbps without continuous CSI-2 clock. For Line-Concatenated CSI-2 Forwarding, gives us the maximum bandwidth of about 3.03 Gbps (out of 3.2 Gbps for 4 lanes) with continuous CSI-2 clock and about 2.84 Gbps without continuous CSI-2 clock. Assuming the following: Four identical sensors are attached to the DS90UB960-Q1 (Nsensor = 4) Each sensor outputs active video frame with the horizontal line length of 1080 pixels (Hactive = 1080 pixels) Video format is RAW12 (Nbits/pxl = 12 bits/pixel) DS90UB960-Q1 is configured to use a single CSI-2 port with all four CSI-2 lanes enabled (NCSI_Lanes = 4) DS90UB960-Q1 CSI-2 TX is configured to operate at 800 Mbps / lane (fCSI = 800 MHz ) For Best-Effort Round Robin, Basic Synchronized or Line-Interleaved CSI-2 Forwarding, gives the maximum bandwidth of about 2.60 Gbps (out of 3.2 Gbps for 4 lanes) with continuous CSI-2 clock and about 2.12 Gbps without continuous CSI-2 clock. For Line-Concatenated CSI-2 Forwarding, gives us the maximum bandwidth of about 3.03 Gbps (out of 3.2 Gbps for 4 lanes) with continuous CSI-2 clock and about 2.84 Gbps without continuous CSI-2 clock. Assuming the following: Four identical sensors are attached to the DS90UB960-Q1 (Nsensor = 4) Each sensor outputs active video frame with the horizontal line length of 1080 pixels (Hactive = 1080 pixels) Video format is RAW12 (Nbits/pxl = 12 bits/pixel) DS90UB960-Q1 is configured to use a single CSI-2 port with all four CSI-2 lanes enabled (NCSI_Lanes = 4) DS90UB960-Q1 CSI-2 TX is configured to operate at 800 Mbps / lane (fCSI = 800 MHz ) Four identical sensors are attached to the DS90UB960-Q1 (Nsensor = 4) Each sensor outputs active video frame with the horizontal line length of 1080 pixels (Hactive = 1080 pixels) Video format is RAW12 (Nbits/pxl = 12 bits/pixel) DS90UB960-Q1 is configured to use a single CSI-2 port with all four CSI-2 lanes enabled (NCSI_Lanes = 4) DS90UB960-Q1 CSI-2 TX is configured to operate at 800 Mbps / lane (fCSI = 800 MHz ) Four identical sensors are attached to the DS90UB960-Q1 (Nsensor = 4)DS90UB960-Q1sensorEach sensor outputs active video frame with the horizontal line length of 1080 pixels (Hactive = 1080 pixels)activeVideo format is RAW12 (Nbits/pxl = 12 bits/pixel)bits/pxl DS90UB960-Q1 is configured to use a single CSI-2 port with all four CSI-2 lanes enabled (NCSI_Lanes = 4)DS90UB960-Q1CSI_Lanes DS90UB960-Q1 CSI-2 TX is configured to operate at 800 Mbps / lane (fCSI = 800 MHz )DS90UB960-Q1CSIFor Best-Effort Round Robin, Basic Synchronized or Line-Interleaved CSI-2 Forwarding, gives the maximum bandwidth of about 2.60 Gbps (out of 3.2 Gbps for 4 lanes) with continuous CSI-2 clock and about 2.12 Gbps without continuous CSI-2 clock.For Line-Concatenated CSI-2 Forwarding, gives us the maximum bandwidth of about 3.03 Gbps (out of 3.2 Gbps for 4 lanes) with continuous CSI-2 clock and about 2.84 Gbps without continuous CSI-2 clock. CSI-2 Transmitter Status The status of the CSI-2 Transmitter may be monitored by readback of the CSI_STS register 0x35, or brought to one of the configurable GPIO pins as an output. The TX_PORT_PASS 0x35[0] indicates valid CSI-2 data being presented on CSI-2 port. If no data is being forwarded or if error conditions have been detected on the video data, the CSI-2 Pass signal will be cleared. The TX_PORT_SYNC 0x35[0] indicates the CSI-2 Tx port is able to properly synchronize input data streams from multiple sources. TX_PORT_SYNC will always return 0 if Synchronized Forwarding is disabled. Interrupts may also be generated based on changes in the CSI-2 port status. CSI-2 Transmitter Status The status of the CSI-2 Transmitter may be monitored by readback of the CSI_STS register 0x35, or brought to one of the configurable GPIO pins as an output. The TX_PORT_PASS 0x35[0] indicates valid CSI-2 data being presented on CSI-2 port. If no data is being forwarded or if error conditions have been detected on the video data, the CSI-2 Pass signal will be cleared. The TX_PORT_SYNC 0x35[0] indicates the CSI-2 Tx port is able to properly synchronize input data streams from multiple sources. TX_PORT_SYNC will always return 0 if Synchronized Forwarding is disabled. Interrupts may also be generated based on changes in the CSI-2 port status. The status of the CSI-2 Transmitter may be monitored by readback of the CSI_STS register 0x35, or brought to one of the configurable GPIO pins as an output. The TX_PORT_PASS 0x35[0] indicates valid CSI-2 data being presented on CSI-2 port. If no data is being forwarded or if error conditions have been detected on the video data, the CSI-2 Pass signal will be cleared. The TX_PORT_SYNC 0x35[0] indicates the CSI-2 Tx port is able to properly synchronize input data streams from multiple sources. TX_PORT_SYNC will always return 0 if Synchronized Forwarding is disabled. Interrupts may also be generated based on changes in the CSI-2 port status. The status of the CSI-2 Transmitter may be monitored by readback of the CSI_STS register 0x35, or brought to one of the configurable GPIO pins as an output. The TX_PORT_PASS 0x35[0] indicates valid CSI-2 data being presented on CSI-2 port. If no data is being forwarded or if error conditions have been detected on the video data, the CSI-2 Pass signal will be cleared. The TX_PORT_SYNC 0x35[0] indicates the CSI-2 Tx port is able to properly synchronize input data streams from multiple sources. TX_PORT_SYNC will always return 0 if Synchronized Forwarding is disabled. Interrupts may also be generated based on changes in the CSI-2 port status. Video Buffers The DS90UB960-Q1 implements four video line buffer/FIFO, one for each RX channel. The video buffers provide storage of data payload and forward requirements for sending multiple video streams on the CSI-2 transmit ports. The total line buffer memory size is a 16-kB block for each RX port. The CSI-2 transmitter waits for an entire packet to be available before pulling data from the video buffers. Video Buffers The DS90UB960-Q1 implements four video line buffer/FIFO, one for each RX channel. The video buffers provide storage of data payload and forward requirements for sending multiple video streams on the CSI-2 transmit ports. The total line buffer memory size is a 16-kB block for each RX port. The CSI-2 transmitter waits for an entire packet to be available before pulling data from the video buffers. The DS90UB960-Q1 implements four video line buffer/FIFO, one for each RX channel. The video buffers provide storage of data payload and forward requirements for sending multiple video streams on the CSI-2 transmit ports. The total line buffer memory size is a 16-kB block for each RX port. The CSI-2 transmitter waits for an entire packet to be available before pulling data from the video buffers. The DS90UB960-Q1 implements four video line buffer/FIFO, one for each RX channel. The video buffers provide storage of data payload and forward requirements for sending multiple video streams on the CSI-2 transmit ports. The total line buffer memory size is a 16-kB block for each RX port.DS90UB960-Q1The CSI-2 transmitter waits for an entire packet to be available before pulling data from the video buffers. CSI-2 Line Count and Line Length The DS90UB960-Q1 counts the number of lines (long packets) to determine line count on LINE_COUNT_1/0 registers 0x73–74. For line length, DS90UB960-Q1 generates the word count field in the CSI-2 header on LINE_LEN_1/0 registers 0x75 – 0x76. CSI-2 Line Count and Line Length The DS90UB960-Q1 counts the number of lines (long packets) to determine line count on LINE_COUNT_1/0 registers 0x73–74. For line length, DS90UB960-Q1 generates the word count field in the CSI-2 header on LINE_LEN_1/0 registers 0x75 – 0x76. The DS90UB960-Q1 counts the number of lines (long packets) to determine line count on LINE_COUNT_1/0 registers 0x73–74. For line length, DS90UB960-Q1 generates the word count field in the CSI-2 header on LINE_LEN_1/0 registers 0x75 – 0x76. The DS90UB960-Q1 counts the number of lines (long packets) to determine line count on LINE_COUNT_1/0 registers 0x73–74. For line length, DS90UB960-Q1 generates the word count field in the CSI-2 header on LINE_LEN_1/0 registers 0x75 – 0x76.DS90UB960-Q1DS90UB960-Q1 FrameSync Operation A frame synchronization signal (FrameSync) can be sent through the back channel using any of the back channel GPIOs. The signal can be generated in two different methods. The first option offers sending the external FrameSync using one of the available GPIO pins on the DS90UB960-Q1 and mapping that GPIO to a back channel GPIO on one or more of the FPD-Link III ports. The second option is to have the DS90UB960-Q1 internally generate a FrameSync signal to send through GPIO to one or more of the attached Serializers. FrameSync signaling on the four back channels is synchronous. Thus, the FrameSync signal arrives at each of the four serializers with limited skew. External FrameSync Control In External FrameSync mode, an external signal is input to the DS90UB960-Q1 through one of the GPIO pins on the device. The external FrameSync signal may be propagated to one or more of the attached FPD3 Serializers through a GPIO signal in the back channel. External FrameSync Enabling the external FrameSync mode is done by setting the FS_MODE control in the FS_CTL register to a value between 0x8 (GPIO0 pin) to 0xF (GPIO7 pin). Set FS_GEN_ENABLE to 0 for this mode. To send the FrameSync signal on the BC_GPIOx port signal, the BC_GPIO_CTL0 or BC_GPIO_CTL1 register should be programmed for that port to select the FrameSync signal. Internally Generated FrameSync In Internal FrameSync mode, an internally generated FrameSync signal is sent to one or more of the attached FPD3 Serializers through a GPIO signal in the back channel. FrameSync operation is controlled by the FS_CTL, FS_HIGH_TIME_x, and FS_LOW_TIME_x 0x18 – 0x1C registers. The resolution of the FrameSync generator clock (FS_CLK_PD) is derived from the back channel frame period (BC_FREQ_SELECT register). For 50-Mbps back-channel operation, the frame period is 600 ns (30 bits × 20 ns/bit). For 2.5-Mbps back channel operation, the frame period is 12 µs (30 bits × 400 ns/bit). Once enabled, the FrameSync signal is sent continuously based on the programmed conditions. Enabling the internal FrameSync mode is done by setting the FS_GEN_ENABLE control in the FS_CTL register to a value of 1. The FS_MODE field controls the clock source used for the FrameSync generation. The FS_GEN_MODE field configures whether the duty cycle of the FrameSync is 50/50 or whether the high and low periods are controlled separately. The FrameSync high and low periods are controlled by the FS_HIGH_TIME and FS_LOW_TIME registers. The accuracy of the internally generated FrameSync is directly dependent on the accuracy of the 25-MHz oscillator used as the reference clock. Internal FrameSync Internal FrameSync Signal The following example shows generation of a FrameSync signal at 60 pulses per second. Mode settings: Programmable High/Low periods: FS_GEN_MODE 0x18[1]=0 Use port 0 back channel frame period: FS_MODE 0x18[7:4]=0x0 Back channel rate of 50 Mbps: BC_FREQ_SELECT for port 0 0x58[2:0]=110b Initial FS state of 0: FS_INIT_STATE 0x18[2]=0 Based on mode settings, the FrameSync is generated based upon FS_CLK_PD of 12 us. The total period of the FrameSync is (1 sec / 60 hz) / 600 ns or approximately 27,778 counts. For a 10% duty cycle, set the high time to 2,776 (0x0AD7) cycles, and the low time to 24,992 (0x61A0) cycles: FS_HIGH_TIME_1: 0x19=0x0A FS_HIGH_TIME_0: 0x1A=0xD7 FS_LOW_TIME_1: 0x1B=0x61 FS_LOW_TIME_0: 0x1C=0xA0 Code Example for Internally Generated FrameSync WriteI2C(0x4C,0x01) # RX0 WriteI2C(0x6E,0xAA) # BC_GPIO_CTL0: FrameSync signal to GPIO0/1 WriteI2C(0x4C,0x12) # RX1 WriteI2C(0x6E,0xAA) # BC_GPIO_CTL0: FrameSync signal to GPIO0/1 WriteI2C(0x4C,0x24) # RX2 WriteI2C(0x6E,0xAA) # BC_GPIO_CTL0: FrameSync signal to GPIO0/1 WriteI2C(0x4C,0x38) # RX3 WriteI2C(0x6E,0xAA) # BC_GPIO_CTL0: FrameSync signal to GPIO0/1 WriteI2C(0x10,0x91) # FrameSync signal; Device Status; Enabled WriteI2C(0x58,0x5E) # BC FREQ SELECT: 50 Mbps WriteI2C(0x19,0x0A) # FS_HIGH_TIME_1 WriteI2C(0x1A,0xD7) # FS_HIGH_TIME_0 WriteI2C(0x1B,0x61) # FS_LOW_TIME_1 WriteI2C(0x1C,0xA0) # FS_LOW_TIME_0 WriteI2C(0x18,0x01) # Enable FrameSync FrameSync Operation A frame synchronization signal (FrameSync) can be sent through the back channel using any of the back channel GPIOs. The signal can be generated in two different methods. The first option offers sending the external FrameSync using one of the available GPIO pins on the DS90UB960-Q1 and mapping that GPIO to a back channel GPIO on one or more of the FPD-Link III ports. The second option is to have the DS90UB960-Q1 internally generate a FrameSync signal to send through GPIO to one or more of the attached Serializers. FrameSync signaling on the four back channels is synchronous. Thus, the FrameSync signal arrives at each of the four serializers with limited skew. A frame synchronization signal (FrameSync) can be sent through the back channel using any of the back channel GPIOs. The signal can be generated in two different methods. The first option offers sending the external FrameSync using one of the available GPIO pins on the DS90UB960-Q1 and mapping that GPIO to a back channel GPIO on one or more of the FPD-Link III ports. The second option is to have the DS90UB960-Q1 internally generate a FrameSync signal to send through GPIO to one or more of the attached Serializers. FrameSync signaling on the four back channels is synchronous. Thus, the FrameSync signal arrives at each of the four serializers with limited skew. A frame synchronization signal (FrameSync) can be sent through the back channel using any of the back channel GPIOs. The signal can be generated in two different methods. The first option offers sending the external FrameSync using one of the available GPIO pins on the DS90UB960-Q1 and mapping that GPIO to a back channel GPIO on one or more of the FPD-Link III ports.DS90UB960-Q1The second option is to have the DS90UB960-Q1 internally generate a FrameSync signal to send through GPIO to one or more of the attached Serializers.DS90UB960-Q1FrameSync signaling on the four back channels is synchronous. Thus, the FrameSync signal arrives at each of the four serializers with limited skew. External FrameSync Control In External FrameSync mode, an external signal is input to the DS90UB960-Q1 through one of the GPIO pins on the device. The external FrameSync signal may be propagated to one or more of the attached FPD3 Serializers through a GPIO signal in the back channel. External FrameSync Enabling the external FrameSync mode is done by setting the FS_MODE control in the FS_CTL register to a value between 0x8 (GPIO0 pin) to 0xF (GPIO7 pin). Set FS_GEN_ENABLE to 0 for this mode. To send the FrameSync signal on the BC_GPIOx port signal, the BC_GPIO_CTL0 or BC_GPIO_CTL1 register should be programmed for that port to select the FrameSync signal. External FrameSync Control In External FrameSync mode, an external signal is input to the DS90UB960-Q1 through one of the GPIO pins on the device. The external FrameSync signal may be propagated to one or more of the attached FPD3 Serializers through a GPIO signal in the back channel. External FrameSync Enabling the external FrameSync mode is done by setting the FS_MODE control in the FS_CTL register to a value between 0x8 (GPIO0 pin) to 0xF (GPIO7 pin). Set FS_GEN_ENABLE to 0 for this mode. To send the FrameSync signal on the BC_GPIOx port signal, the BC_GPIO_CTL0 or BC_GPIO_CTL1 register should be programmed for that port to select the FrameSync signal. In External FrameSync mode, an external signal is input to the DS90UB960-Q1 through one of the GPIO pins on the device. The external FrameSync signal may be propagated to one or more of the attached FPD3 Serializers through a GPIO signal in the back channel. External FrameSync Enabling the external FrameSync mode is done by setting the FS_MODE control in the FS_CTL register to a value between 0x8 (GPIO0 pin) to 0xF (GPIO7 pin). Set FS_GEN_ENABLE to 0 for this mode. To send the FrameSync signal on the BC_GPIOx port signal, the BC_GPIO_CTL0 or BC_GPIO_CTL1 register should be programmed for that port to select the FrameSync signal. In External FrameSync mode, an external signal is input to the DS90UB960-Q1 through one of the GPIO pins on the device. The external FrameSync signal may be propagated to one or more of the attached FPD3 Serializers through a GPIO signal in the back channel.DS90UB960-Q1 External FrameSync External FrameSyncEnabling the external FrameSync mode is done by setting the FS_MODE control in the FS_CTL register to a value between 0x8 (GPIO0 pin) to 0xF (GPIO7 pin). Set FS_GEN_ENABLE to 0 for this mode.To send the FrameSync signal on the BC_GPIOx port signal, the BC_GPIO_CTL0 or BC_GPIO_CTL1 register should be programmed for that port to select the FrameSync signal. Internally Generated FrameSync In Internal FrameSync mode, an internally generated FrameSync signal is sent to one or more of the attached FPD3 Serializers through a GPIO signal in the back channel. FrameSync operation is controlled by the FS_CTL, FS_HIGH_TIME_x, and FS_LOW_TIME_x 0x18 – 0x1C registers. The resolution of the FrameSync generator clock (FS_CLK_PD) is derived from the back channel frame period (BC_FREQ_SELECT register). For 50-Mbps back-channel operation, the frame period is 600 ns (30 bits × 20 ns/bit). For 2.5-Mbps back channel operation, the frame period is 12 µs (30 bits × 400 ns/bit). Once enabled, the FrameSync signal is sent continuously based on the programmed conditions. Enabling the internal FrameSync mode is done by setting the FS_GEN_ENABLE control in the FS_CTL register to a value of 1. The FS_MODE field controls the clock source used for the FrameSync generation. The FS_GEN_MODE field configures whether the duty cycle of the FrameSync is 50/50 or whether the high and low periods are controlled separately. The FrameSync high and low periods are controlled by the FS_HIGH_TIME and FS_LOW_TIME registers. The accuracy of the internally generated FrameSync is directly dependent on the accuracy of the 25-MHz oscillator used as the reference clock. Internal FrameSync Internal FrameSync Signal The following example shows generation of a FrameSync signal at 60 pulses per second. Mode settings: Programmable High/Low periods: FS_GEN_MODE 0x18[1]=0 Use port 0 back channel frame period: FS_MODE 0x18[7:4]=0x0 Back channel rate of 50 Mbps: BC_FREQ_SELECT for port 0 0x58[2:0]=110b Initial FS state of 0: FS_INIT_STATE 0x18[2]=0 Based on mode settings, the FrameSync is generated based upon FS_CLK_PD of 12 us. The total period of the FrameSync is (1 sec / 60 hz) / 600 ns or approximately 27,778 counts. For a 10% duty cycle, set the high time to 2,776 (0x0AD7) cycles, and the low time to 24,992 (0x61A0) cycles: FS_HIGH_TIME_1: 0x19=0x0A FS_HIGH_TIME_0: 0x1A=0xD7 FS_LOW_TIME_1: 0x1B=0x61 FS_LOW_TIME_0: 0x1C=0xA0 Code Example for Internally Generated FrameSync WriteI2C(0x4C,0x01) # RX0 WriteI2C(0x6E,0xAA) # BC_GPIO_CTL0: FrameSync signal to GPIO0/1 WriteI2C(0x4C,0x12) # RX1 WriteI2C(0x6E,0xAA) # BC_GPIO_CTL0: FrameSync signal to GPIO0/1 WriteI2C(0x4C,0x24) # RX2 WriteI2C(0x6E,0xAA) # BC_GPIO_CTL0: FrameSync signal to GPIO0/1 WriteI2C(0x4C,0x38) # RX3 WriteI2C(0x6E,0xAA) # BC_GPIO_CTL0: FrameSync signal to GPIO0/1 WriteI2C(0x10,0x91) # FrameSync signal; Device Status; Enabled WriteI2C(0x58,0x5E) # BC FREQ SELECT: 50 Mbps WriteI2C(0x19,0x0A) # FS_HIGH_TIME_1 WriteI2C(0x1A,0xD7) # FS_HIGH_TIME_0 WriteI2C(0x1B,0x61) # FS_LOW_TIME_1 WriteI2C(0x1C,0xA0) # FS_LOW_TIME_0 WriteI2C(0x18,0x01) # Enable FrameSync Internally Generated FrameSync In Internal FrameSync mode, an internally generated FrameSync signal is sent to one or more of the attached FPD3 Serializers through a GPIO signal in the back channel. FrameSync operation is controlled by the FS_CTL, FS_HIGH_TIME_x, and FS_LOW_TIME_x 0x18 – 0x1C registers. The resolution of the FrameSync generator clock (FS_CLK_PD) is derived from the back channel frame period (BC_FREQ_SELECT register). For 50-Mbps back-channel operation, the frame period is 600 ns (30 bits × 20 ns/bit). For 2.5-Mbps back channel operation, the frame period is 12 µs (30 bits × 400 ns/bit). Once enabled, the FrameSync signal is sent continuously based on the programmed conditions. Enabling the internal FrameSync mode is done by setting the FS_GEN_ENABLE control in the FS_CTL register to a value of 1. The FS_MODE field controls the clock source used for the FrameSync generation. The FS_GEN_MODE field configures whether the duty cycle of the FrameSync is 50/50 or whether the high and low periods are controlled separately. The FrameSync high and low periods are controlled by the FS_HIGH_TIME and FS_LOW_TIME registers. The accuracy of the internally generated FrameSync is directly dependent on the accuracy of the 25-MHz oscillator used as the reference clock. Internal FrameSync Internal FrameSync Signal The following example shows generation of a FrameSync signal at 60 pulses per second. Mode settings: Programmable High/Low periods: FS_GEN_MODE 0x18[1]=0 Use port 0 back channel frame period: FS_MODE 0x18[7:4]=0x0 Back channel rate of 50 Mbps: BC_FREQ_SELECT for port 0 0x58[2:0]=110b Initial FS state of 0: FS_INIT_STATE 0x18[2]=0 Based on mode settings, the FrameSync is generated based upon FS_CLK_PD of 12 us. The total period of the FrameSync is (1 sec / 60 hz) / 600 ns or approximately 27,778 counts. For a 10% duty cycle, set the high time to 2,776 (0x0AD7) cycles, and the low time to 24,992 (0x61A0) cycles: FS_HIGH_TIME_1: 0x19=0x0A FS_HIGH_TIME_0: 0x1A=0xD7 FS_LOW_TIME_1: 0x1B=0x61 FS_LOW_TIME_0: 0x1C=0xA0 In Internal FrameSync mode, an internally generated FrameSync signal is sent to one or more of the attached FPD3 Serializers through a GPIO signal in the back channel. FrameSync operation is controlled by the FS_CTL, FS_HIGH_TIME_x, and FS_LOW_TIME_x 0x18 – 0x1C registers. The resolution of the FrameSync generator clock (FS_CLK_PD) is derived from the back channel frame period (BC_FREQ_SELECT register). For 50-Mbps back-channel operation, the frame period is 600 ns (30 bits × 20 ns/bit). For 2.5-Mbps back channel operation, the frame period is 12 µs (30 bits × 400 ns/bit). Once enabled, the FrameSync signal is sent continuously based on the programmed conditions. Enabling the internal FrameSync mode is done by setting the FS_GEN_ENABLE control in the FS_CTL register to a value of 1. The FS_MODE field controls the clock source used for the FrameSync generation. The FS_GEN_MODE field configures whether the duty cycle of the FrameSync is 50/50 or whether the high and low periods are controlled separately. The FrameSync high and low periods are controlled by the FS_HIGH_TIME and FS_LOW_TIME registers. The accuracy of the internally generated FrameSync is directly dependent on the accuracy of the 25-MHz oscillator used as the reference clock. Internal FrameSync Internal FrameSync Signal The following example shows generation of a FrameSync signal at 60 pulses per second. Mode settings: Programmable High/Low periods: FS_GEN_MODE 0x18[1]=0 Use port 0 back channel frame period: FS_MODE 0x18[7:4]=0x0 Back channel rate of 50 Mbps: BC_FREQ_SELECT for port 0 0x58[2:0]=110b Initial FS state of 0: FS_INIT_STATE 0x18[2]=0 Based on mode settings, the FrameSync is generated based upon FS_CLK_PD of 12 us. The total period of the FrameSync is (1 sec / 60 hz) / 600 ns or approximately 27,778 counts. For a 10% duty cycle, set the high time to 2,776 (0x0AD7) cycles, and the low time to 24,992 (0x61A0) cycles: FS_HIGH_TIME_1: 0x19=0x0A FS_HIGH_TIME_0: 0x1A=0xD7 FS_LOW_TIME_1: 0x1B=0x61 FS_LOW_TIME_0: 0x1C=0xA0 In Internal FrameSync mode, an internally generated FrameSync signal is sent to one or more of the attached FPD3 Serializers through a GPIO signal in the back channel.FrameSync operation is controlled by the FS_CTL, FS_HIGH_TIME_x, and FS_LOW_TIME_x 0x18 – 0x1C registers. The resolution of the FrameSync generator clock (FS_CLK_PD) is derived from the back channel frame period (BC_FREQ_SELECT register). For 50-Mbps back-channel operation, the frame period is 600 ns (30 bits × 20 ns/bit). For 2.5-Mbps back channel operation, the frame period is 12 µs (30 bits × 400 ns/bit).For 50-Mbps back-channel operation, the frame period is 600 ns (30 bits × 20 ns/bit).Once enabled, the FrameSync signal is sent continuously based on the programmed conditions.Enabling the internal FrameSync mode is done by setting the FS_GEN_ENABLE control in the FS_CTL register to a value of 1. The FS_MODE field controls the clock source used for the FrameSync generation. The FS_GEN_MODE field configures whether the duty cycle of the FrameSync is 50/50 or whether the high and low periods are controlled separately. The FrameSync high and low periods are controlled by the FS_HIGH_TIME and FS_LOW_TIME registers.The accuracy of the internally generated FrameSync is directly dependent on the accuracy of the 25-MHz oscillator used as the reference clock. Internal FrameSync Internal FrameSync Internal FrameSync Signal Internal FrameSync SignalThe following example shows generation of a FrameSync signal at 60 pulses per second. Mode settings: Programmable High/Low periods: FS_GEN_MODE 0x18[1]=0 Use port 0 back channel frame period: FS_MODE 0x18[7:4]=0x0 Back channel rate of 50 Mbps: BC_FREQ_SELECT for port 0 0x58[2:0]=110b Initial FS state of 0: FS_INIT_STATE 0x18[2]=0 Programmable High/Low periods: FS_GEN_MODE 0x18[1]=0 Use port 0 back channel frame period: FS_MODE 0x18[7:4]=0x0 Back channel rate of 50 Mbps: BC_FREQ_SELECT for port 0 0x58[2:0]=110b Initial FS state of 0: FS_INIT_STATE 0x18[2]=0 Programmable High/Low periods: FS_GEN_MODE 0x18[1]=0Use port 0 back channel frame period: FS_MODE 0x18[7:4]=0x0Back channel rate of 50 Mbps: BC_FREQ_SELECT for port 0 0x58[2:0]=110bInitial FS state of 0: FS_INIT_STATE 0x18[2]=0Based on mode settings, the FrameSync is generated based upon FS_CLK_PD of 12 us.The total period of the FrameSync is (1 sec / 60 hz) / 600 ns or approximately 27,778 counts.For a 10% duty cycle, set the high time to 2,776 (0x0AD7) cycles, and the low time to 24,992 (0x61A0) cycles: FS_HIGH_TIME_1: 0x19=0x0A FS_HIGH_TIME_0: 0x1A=0xD7 FS_LOW_TIME_1: 0x1B=0x61 FS_LOW_TIME_0: 0x1C=0xA0 FS_HIGH_TIME_1: 0x19=0x0A FS_HIGH_TIME_0: 0x1A=0xD7 FS_LOW_TIME_1: 0x1B=0x61 FS_LOW_TIME_0: 0x1C=0xA0 FS_HIGH_TIME_1: 0x19=0x0AFS_HIGH_TIME_0: 0x1A=0xD7FS_LOW_TIME_1: 0x1B=0x61FS_LOW_TIME_0: 0x1C=0xA0 Code Example for Internally Generated FrameSync WriteI2C(0x4C,0x01) # RX0 WriteI2C(0x6E,0xAA) # BC_GPIO_CTL0: FrameSync signal to GPIO0/1 WriteI2C(0x4C,0x12) # RX1 WriteI2C(0x6E,0xAA) # BC_GPIO_CTL0: FrameSync signal to GPIO0/1 WriteI2C(0x4C,0x24) # RX2 WriteI2C(0x6E,0xAA) # BC_GPIO_CTL0: FrameSync signal to GPIO0/1 WriteI2C(0x4C,0x38) # RX3 WriteI2C(0x6E,0xAA) # BC_GPIO_CTL0: FrameSync signal to GPIO0/1 WriteI2C(0x10,0x91) # FrameSync signal; Device Status; Enabled WriteI2C(0x58,0x5E) # BC FREQ SELECT: 50 Mbps WriteI2C(0x19,0x0A) # FS_HIGH_TIME_1 WriteI2C(0x1A,0xD7) # FS_HIGH_TIME_0 WriteI2C(0x1B,0x61) # FS_LOW_TIME_1 WriteI2C(0x1C,0xA0) # FS_LOW_TIME_0 WriteI2C(0x18,0x01) # Enable FrameSync Code Example for Internally Generated FrameSync WriteI2C(0x4C,0x01) # RX0 WriteI2C(0x6E,0xAA) # BC_GPIO_CTL0: FrameSync signal to GPIO0/1 WriteI2C(0x4C,0x12) # RX1 WriteI2C(0x6E,0xAA) # BC_GPIO_CTL0: FrameSync signal to GPIO0/1 WriteI2C(0x4C,0x24) # RX2 WriteI2C(0x6E,0xAA) # BC_GPIO_CTL0: FrameSync signal to GPIO0/1 WriteI2C(0x4C,0x38) # RX3 WriteI2C(0x6E,0xAA) # BC_GPIO_CTL0: FrameSync signal to GPIO0/1 WriteI2C(0x10,0x91) # FrameSync signal; Device Status; Enabled WriteI2C(0x58,0x5E) # BC FREQ SELECT: 50 Mbps WriteI2C(0x19,0x0A) # FS_HIGH_TIME_1 WriteI2C(0x1A,0xD7) # FS_HIGH_TIME_0 WriteI2C(0x1B,0x61) # FS_LOW_TIME_1 WriteI2C(0x1C,0xA0) # FS_LOW_TIME_0 WriteI2C(0x18,0x01) # Enable FrameSync WriteI2C(0x4C,0x01) # RX0 WriteI2C(0x6E,0xAA) # BC_GPIO_CTL0: FrameSync signal to GPIO0/1 WriteI2C(0x4C,0x12) # RX1 WriteI2C(0x6E,0xAA) # BC_GPIO_CTL0: FrameSync signal to GPIO0/1 WriteI2C(0x4C,0x24) # RX2 WriteI2C(0x6E,0xAA) # BC_GPIO_CTL0: FrameSync signal to GPIO0/1 WriteI2C(0x4C,0x38) # RX3 WriteI2C(0x6E,0xAA) # BC_GPIO_CTL0: FrameSync signal to GPIO0/1 WriteI2C(0x10,0x91) # FrameSync signal; Device Status; Enabled WriteI2C(0x58,0x5E) # BC FREQ SELECT: 50 Mbps WriteI2C(0x19,0x0A) # FS_HIGH_TIME_1 WriteI2C(0x1A,0xD7) # FS_HIGH_TIME_0 WriteI2C(0x1B,0x61) # FS_LOW_TIME_1 WriteI2C(0x1C,0xA0) # FS_LOW_TIME_0 WriteI2C(0x18,0x01) # Enable FrameSync WriteI2C(0x4C,0x01) # RX0 WriteI2C(0x6E,0xAA) # BC_GPIO_CTL0: FrameSync signal to GPIO0/1 WriteI2C(0x4C,0x12) # RX1 WriteI2C(0x6E,0xAA) # BC_GPIO_CTL0: FrameSync signal to GPIO0/1 WriteI2C(0x4C,0x24) # RX2 WriteI2C(0x6E,0xAA) # BC_GPIO_CTL0: FrameSync signal to GPIO0/1 WriteI2C(0x4C,0x38) # RX3 WriteI2C(0x6E,0xAA) # BC_GPIO_CTL0: FrameSync signal to GPIO0/1 WriteI2C(0x10,0x91) # FrameSync signal; Device Status; Enabled WriteI2C(0x58,0x5E) # BC FREQ SELECT: 50 Mbps WriteI2C(0x19,0x0A) # FS_HIGH_TIME_1 WriteI2C(0x1A,0xD7) # FS_HIGH_TIME_0 WriteI2C(0x1B,0x61) # FS_LOW_TIME_1 WriteI2C(0x1C,0xA0) # FS_LOW_TIME_0 WriteI2C(0x18,0x01) # Enable FrameSync CSI-2 Forwarding Video stream forwarding is handled by the forwarding control in the DS90UB960-Q1 on FWD_CTL1 register 0x20. The forwarding control pulls data from the video buffers for each FPD3 RX port and forwards the data to one of the CSI-2 output interfaces. It also handles generation of transitions between LP and HS modes as well as sending of Synchronization frames. The forwarding control monitors each of the video buffers for packet and data availability. Forwarding from input ports may be disabled using per-port controls. Each of the forwarding engines may be configured to pull data from any of the four video buffers, although a buffer may only be assigned to one CSI-2 Transmitter at a time. The two forwarding engines operate independently. Video buffers are assigned to the CSI-2 Transmitters using the mapping bits in the FWD_CTL1 register 0x20[7:4]. Best-Effort Round Robin CSI-2 Forwarding By default, the round-robin (RR) forwarding of packets use standard CSI-2 method of video stream determination. No special ordering of CSI-2 packets are specified, effectively relying on the Virtual Channel Identifier (VC) and Data Type (DT) fields to distinguish video streams. Each image sensor is assigned a VC-ID to identify the source. Different data types within a virtual channel is also supported in this mode. The forwarding engine forwards packets as they become available to the forwarding engine. In the case where multiple packets may be available to transmit, the forwarding engine typically operates in an RR fashion based on the input port from which the packets are received. Best-effort CSI-2 RR forwarding has the following characteristics and capabilities: Uses Virtual Channel ID to differentiate each video stream Separate Frame Synchronization packets for each VC No synchronization requirements This mode of operation allows input RX ports to have different video characteristics and there is no requirement that the video be synchronized between ports. The attached video processor would be required to properly decode the various video streams based on the VC and DT fields. Best-effort forwarding is enabled by setting the CSIx_RR_FWD bits in the FWD_CTL2 register 0x21. Synchronized CSI-2 Forwarding In cases with multiple input sources, synchronized forwarding offers synchronization of all incoming data stored within the buffer. If packets arrive within a certain window, the forwarding control may be programmed to attempt to synchronize the video buffer data. In this mode, it attempts to send each channel synchronization packets in order (VC0, VC1, VC2, VC3) as well as sending packet data in the same order. In the following sections, Sensor 0 (S0), Sensor 1 (S1), Sensor 2 (S2), and Sensor 3 (S3) refers to the sensors connected at FPD3 RX port 0, RX port 1, RX port 2, and RX port 3, respectively. The following describe only the 4-port operation, but other possible port combinations can be applied. The forwarding engine for each CSI-2 Transmitter can be configured independently and synchronize up to all four video sources. Requirements: Video arriving at input ports should be synchronized within approximately 1 video line period All enabled ports should have valid, synchronized video Each port must have identical video parameters, including number and size of video lines, presence of synchronization packets, and so forth. The forwarding engine attempts to send the video synchronized. If synchronization fails, the CSI-2 transmitter stops forwarding packets and attempt to restart sending synchronized video at the next FrameStart indication. Packets are discarded as long as the forwarding engine is unable to send the synchronized video. Status is provided to indicate when the forwarding engine is synchronized. In addition, a flag is used to indicate that synchronization has been lost (status is cleared on a read). Three options are available for Synchronized forwarding: Basic Synchronized forwarding Line-Interleave forwarding Line-Concatenated forwarding Synchronized forwarding modes are selected by setting the CSIx_SYNC_FWD controls in the FWD_CTL2 register. To enable synchronized forwarding the following order of operations is recommended: Disable Best-effort forwarding by clearing the CSIx_RR_FWD bits in the FWD_CTL2 register Enable forwarding per Receive port by clearing the FWD_PORTx_DIS bits in the FWD_CTL1 register Enable Synchronized forwarding in the FWD_CTL2 register Basic Synchronized CSI-2 Forwarding During Basic Synchronized Forwarding each forwarded frame is an independent CSI-2 video frame including FrameStart (FS), video lines, and FrameEnd (FE) packets. Each forwarded stream may have a unique VC-ID. If the forwarded streams do not have a unique VC-ID, the receiving process may use the frame order to differentiate the video stream packets. The forwarding engine attempts to send the video synchronized. If synchronization fails, the CSI-2 transmitter stops forwarding packets and attempts to restart sending synchronized video at the next FS indication. Packets are discarded as long as the forwarding engine is unable to send the synchronized video. Example Synchronized traffic to CSI-2 Transmit port at start of frame: FS0 – FS1 – FS2 – FS3 – S0L1 – S1L1 – S2L1 – S3L1 – S0L2 – S1L2 – S2L2 – S3L2 – S0L3 … Example Synchronized traffic to CSI-2 Transmit port at end of frame: ... S0LN – S1LN – S2LN – S3LN – FE0 – FE1 – FE2 – FE3 Notes: FSx FrameStart for Sensor X FEx FrameEnd for Sensor X SxLy Line Y for Sensor X video frame SxLN Last line for Sensor X video frame Each packet includes the virtual channel ID assigned to receive port for each sensor. Code Example for Basic Synchronized CSI-2 Forwarding # "*** RX0 VC=0 ***" WriteI2C(0x4C,0x01) # RX0 WriteI2C(0x70,0x1F) # RAW10_datatype_yuv422b10_VC0 # "*** RX1 VC=1 ***" WriteI2C(0x4C,0x12) # RX1 WriteI2C(0x70,0x5F) # RAW10_datatype_yuv422b10_VC1 # "*** RX2 VC=2 ***" WriteI2C(0x4C,0x24) # RX2 WriteI2C(0x70,0x9F) # RAW10_datatype_yuv422b10_VC2 # "*** RX3 VC=3 ***" WriteI2C(0x4C,0x38) # RX3 WriteI2C(0x70,0xDF) # RAW10_datatype_yuv422b10_VC3 # "CSI_PORT_SEL" WriteI2C(0x32,0x01) # CSI0 select # "CSI_EN" WriteI2C(0x33,0x01) # CSI_EN & CSI0 4L # "***Basic_FWD" WriteI2C(0x21,0x14) # Synchronized Basic_FWD # "***FWD_PORT all RX to CSI0" WriteI2C(0x20,0x00) # forwarding of all RX to CSI0 Basic Synchronized Format *Blanking intervals do not provide accurate synchronization timing Line-Interleaved CSI-2 Forwarding In synchronized forwarding, the forwarding engine may be programmed to send only one of each synchronization packet. For example, if forwarding from all four input ports, only one FS, FE packet is sent for each video frame. The synchronization packets for the other 3 ports are dropped. The video line packets for each video stream are sent as individual packets. This effectively merges the frames from N video sources into a single frame that has N times the number of video lines. In this mode, all video streams must also have the same VC, although this is not checked by the forwarding engine. This is useful when connected to a controller that does not support multiple VCs. The receiving processor must process the image based on order of video line reception. Example Synchronized traffic to CSI-2 Transmit port at start of frame: FS0 – S0L1 – S1L1 – S2L1 – S3L1 – S0L2 – S1L2 – S2L2 – S3L2 – S0L3 … Example Synchronized traffic to CSI-2 Transmit port at end of frame: ... S0LN – S1LN – S2LN – S3LN – FE0 Notes: FSx FrameStart for Sensor X FEx FrameEnd for Sensor X SxLy Line Y for Sensor X video frame SxLN Last line for Sensor X video frame All packets would have the same VC-ID. Code Example for Line-Interleaved CSI-2 Forwarding # "*** RX0 VC=0 ***" WriteI2C(0x4c,0x01) # RX0 WriteI2C(0x70,0x1f) # RAW10_datatype_yuv422b10_VC0 # "*** RX1 VC=0 ***" WriteI2C(0x4c,0x12) # RX1 WriteI2C(0x70,0x1f) # RAW10_datatype_yuv422b10_VC0 # "*** RX2 VC=0 ***" WriteI2C(0x4c,0x24) # RX2 WriteI2C(0x70,0x1f) # RAW10_datatype_yuv422b10_VC0 # "*** RX3 VC=0 ***" WriteI2C(0x4c,0x38) # RX3 WriteI2C(0x70,0x1f) # RAW10_datatype_yuv422b10_VC0 # "CSI_PORT_SEL" WriteI2C(0x32,0x01) # CSI0 select # "CSI_EN" WriteI2C(0x33,0x01) # CSI_EN & CSI0 4L # "*** CSI0_SYNC_FWD synchronous forwarding with line interleaving ***" WriteI2C(0x21,0x28) # synchronous forwarding with line interleaving # "*** FWD_PORT all RX to CSI0" WriteI2C(0x20,0x00) # forwarding of all RX to CSI0 Line-Interleave Format *Blanking intervals do not provide accurate synchronization timing Line-Concatenated CSI-2 Forwarding D Fixed spelling errors throughout the document no In synchronized forwarding, the forwarding engine may be programmed to merge video frames from multiple sources into a single video frame by concatenating video lines. Each of the sensors for each RX carry different data streams that get concatenated into one CSI-2 stream. For example, if forwarding from all four input ports, only one FS and one FE packet is sent for each video frame. The synchronization packets for the other 3 ports are dropped. In addition, the video lines from each sensor are combined into a single line. The controller must separate the single video line into the separate components based on position within the concatenated video line. Example Synchronized traffic to CSI-2 Transmit port at start of frame: FS0 – S0L1,S1L1,S2L1,S3L1 – S0L2,S1L2,S2L2,S3L2 – S0L3,S1L3,S2L3,S3L3 … Example Synchronized traffic to CSI-2 Transmit port at end of frame: ... S0LN,S1LN,S2LN,S3LN – FE0 Notes: FSx FrameStart for Sensor X FEx FrameEnd for Sensor X SxLy Line Y for Sensor X video frame SxLN Last line for Sensor X video frame S0L1,S1L1,S2L1,S3L1 indicates concatenation of the first video line from each sensor into a single video line. This packet has a modified header and footer that matches the concatenated line data. Packets would have the same VC-ID, based on the VC-ID for the lowest number sensor port being forwarded. Lines are concatenated on a byte basis without padding between video line data. Code Example for Line-Concatenated CSI-2 Forwarding # "*** RX0 VC=0 ***" WriteI2C(0x4c,0x01) # RX0 WriteI2C(0x70,0x1f) # RAW10_datatype_yuv422b10_VC0 # "*** RX1 VC=0 ***" WriteI2C(0x4c,0x12) # RX1 WriteI2C(0x70,0x1f) # RAW10_datatype_yuv422b10_VC0 # "*** RX2 VC=0 ***" WriteI2C(0x4c,0x24) # RX2 WriteI2C(0x70,0x1f) # RAW10_datatype_yuv422b10_VC0 # "*** RX3 VC=0 ***" WriteI2C(0x4c,0x38) # RX3 WriteI2C(0x70,0x1f) # RAW10_datatype_yuv422b10_VC0 # "CSI_PORT_SEL" WriteI2C(0x32,0x01) # CSI0 select # "CSI_EN" WriteI2C(0x33,0x01) # CSI_EN & CSI0 4L # "*** CSI0_SYNC_FWD synchronous forwarding with line concatenation ***" WriteI2C(0x21,0x3c) # synchronous forwarding with line concatenation # "***FWD_PORT all RX to CSI0" WriteI2C(0x20,0x00) # forwarding of all RX to CSI0 Line-Concatenated Format *Blanking intervals do not provide accurate synchronization timing CSI-2 Replicate Mode D Clarified that CSI-2 forwarding should be disabled before CSI-2 replicate mode is enabled yes In CSI-2 Replicate mode, both ports can be programmed to output the same data. The output from CSI-2 port 0 is also presented on CSI-2 port 1. To configure this mode of operation, set the CSI_REPLICATE bit in the FWD_CTL2 register. This bit should only be set before forwarding is enabled. If this bit is set after forwarding is enabled, unexpected errors can occur. CSI-2 Transmitter Output Control Two register controls allow control of CSI-2 Transmitter outputs to disable the CSI-2 Transmitter outputs. If the OUTPUT_SLEEP_STATE_SELECT (OSS_SEL) control is set to 0 in the GENERAL_CFG 0x02 register, the CSI-2 Transmitter outputs are forced to the HS-0 state. If the OUTPUT_ENABLE (OEN) register bit is set to 0 in the GENERAL_CFG register, the CSI-2 pins are set to the high-impedance state. For normal operation (OSS_SEL and OEN both set to 1), the detection of activity on FPD3 inputs determines the state of the CSI-2 outputs. The FPD3 inputs are considered active if the Receiver indicates valid lock to the incoming signal. For a CSI-2 TX port, lock is considered valid if any Received port mapped to the TX port is indicating Lock. CSI-2 Output Control Options PDB pin OSS_SEL OEN FPD3 INPUT CSI-2 PIN STATE 0 X X X Hi-Z 1 0 X X HS-0 1 1 0 X Hi-Z 1 1 1 Inactive Hi-Z 1 1 1 Active Valid Enabling and Disabling CSI-2 Transmitters Once enabled, it is typically best to leave the CSI-2 Transmitter enabled, and only change the forwarding controls if changes are required to the system. When enabling and disabling the CSI-2 Transmitter, forwarding should be disabled to ensure proper start and stop of the CSI-2 Transmitter. When enabling and disabling the CSI-2 Transmitter, use the following sequence: To Disable: Disable Forwarding for assigned ports in the FWD_CTL1 register Disable CSI-2 Periodic Calibration (if enabled) in the CSI_ CTL2 register Disable Continuous Clock operation (if enabled) in the CSI_ CTL register Clear CSI-2 Transmit enable in CSI_ CTL register To Enable: Set CSI-2 Transmit enable (and Continuous clock if desired) in CSI_ CTL register Enable CSI-2 Periodic Calibration (if desired) in the CSI_CTL2 register Enable Forwarding for assigned ports in the FWD_CTL1 register CSI-2 Forwarding Video stream forwarding is handled by the forwarding control in the DS90UB960-Q1 on FWD_CTL1 register 0x20. The forwarding control pulls data from the video buffers for each FPD3 RX port and forwards the data to one of the CSI-2 output interfaces. It also handles generation of transitions between LP and HS modes as well as sending of Synchronization frames. The forwarding control monitors each of the video buffers for packet and data availability. Forwarding from input ports may be disabled using per-port controls. Each of the forwarding engines may be configured to pull data from any of the four video buffers, although a buffer may only be assigned to one CSI-2 Transmitter at a time. The two forwarding engines operate independently. Video buffers are assigned to the CSI-2 Transmitters using the mapping bits in the FWD_CTL1 register 0x20[7:4]. Video stream forwarding is handled by the forwarding control in the DS90UB960-Q1 on FWD_CTL1 register 0x20. The forwarding control pulls data from the video buffers for each FPD3 RX port and forwards the data to one of the CSI-2 output interfaces. It also handles generation of transitions between LP and HS modes as well as sending of Synchronization frames. The forwarding control monitors each of the video buffers for packet and data availability. Forwarding from input ports may be disabled using per-port controls. Each of the forwarding engines may be configured to pull data from any of the four video buffers, although a buffer may only be assigned to one CSI-2 Transmitter at a time. The two forwarding engines operate independently. Video buffers are assigned to the CSI-2 Transmitters using the mapping bits in the FWD_CTL1 register 0x20[7:4]. Video stream forwarding is handled by the forwarding control in the DS90UB960-Q1 on FWD_CTL1 register 0x20. The forwarding control pulls data from the video buffers for each FPD3 RX port and forwards the data to one of the CSI-2 output interfaces. It also handles generation of transitions between LP and HS modes as well as sending of Synchronization frames. The forwarding control monitors each of the video buffers for packet and data availability.DS90UB960-Q1one of the CSI-2 output interfacesForwarding from input ports may be disabled using per-port controls. Each of the forwarding engines may be configured to pull data from any of the four video buffers, although a buffer may only be assigned to one CSI-2 Transmitter at a time. The two forwarding engines operate independently. Video buffers are assigned to the CSI-2 Transmitters using the mapping bits in the FWD_CTL1 register 0x20[7:4]. Best-Effort Round Robin CSI-2 Forwarding By default, the round-robin (RR) forwarding of packets use standard CSI-2 method of video stream determination. No special ordering of CSI-2 packets are specified, effectively relying on the Virtual Channel Identifier (VC) and Data Type (DT) fields to distinguish video streams. Each image sensor is assigned a VC-ID to identify the source. Different data types within a virtual channel is also supported in this mode. The forwarding engine forwards packets as they become available to the forwarding engine. In the case where multiple packets may be available to transmit, the forwarding engine typically operates in an RR fashion based on the input port from which the packets are received. Best-effort CSI-2 RR forwarding has the following characteristics and capabilities: Uses Virtual Channel ID to differentiate each video stream Separate Frame Synchronization packets for each VC No synchronization requirements This mode of operation allows input RX ports to have different video characteristics and there is no requirement that the video be synchronized between ports. The attached video processor would be required to properly decode the various video streams based on the VC and DT fields. Best-effort forwarding is enabled by setting the CSIx_RR_FWD bits in the FWD_CTL2 register 0x21. Best-Effort Round Robin CSI-2 Forwarding By default, the round-robin (RR) forwarding of packets use standard CSI-2 method of video stream determination. No special ordering of CSI-2 packets are specified, effectively relying on the Virtual Channel Identifier (VC) and Data Type (DT) fields to distinguish video streams. Each image sensor is assigned a VC-ID to identify the source. Different data types within a virtual channel is also supported in this mode. The forwarding engine forwards packets as they become available to the forwarding engine. In the case where multiple packets may be available to transmit, the forwarding engine typically operates in an RR fashion based on the input port from which the packets are received. Best-effort CSI-2 RR forwarding has the following characteristics and capabilities: Uses Virtual Channel ID to differentiate each video stream Separate Frame Synchronization packets for each VC No synchronization requirements This mode of operation allows input RX ports to have different video characteristics and there is no requirement that the video be synchronized between ports. The attached video processor would be required to properly decode the various video streams based on the VC and DT fields. Best-effort forwarding is enabled by setting the CSIx_RR_FWD bits in the FWD_CTL2 register 0x21. By default, the round-robin (RR) forwarding of packets use standard CSI-2 method of video stream determination. No special ordering of CSI-2 packets are specified, effectively relying on the Virtual Channel Identifier (VC) and Data Type (DT) fields to distinguish video streams. Each image sensor is assigned a VC-ID to identify the source. Different data types within a virtual channel is also supported in this mode. The forwarding engine forwards packets as they become available to the forwarding engine. In the case where multiple packets may be available to transmit, the forwarding engine typically operates in an RR fashion based on the input port from which the packets are received. Best-effort CSI-2 RR forwarding has the following characteristics and capabilities: Uses Virtual Channel ID to differentiate each video stream Separate Frame Synchronization packets for each VC No synchronization requirements This mode of operation allows input RX ports to have different video characteristics and there is no requirement that the video be synchronized between ports. The attached video processor would be required to properly decode the various video streams based on the VC and DT fields. Best-effort forwarding is enabled by setting the CSIx_RR_FWD bits in the FWD_CTL2 register 0x21. By default, the round-robin (RR) forwarding of packets use standard CSI-2 method of video stream determination. No special ordering of CSI-2 packets are specified, effectively relying on the Virtual Channel Identifier (VC) and Data Type (DT) fields to distinguish video streams. Each image sensor is assigned a VC-ID to identify the source. Different data types within a virtual channel is also supported in this mode.The forwarding engine forwards packets as they become available to the forwarding engine. In the case where multiple packets may be available to transmit, the forwarding engine typically operates in an RR fashion based on the input port from which the packets are received.Best-effort CSI-2 RR forwarding has the following characteristics and capabilities: Uses Virtual Channel ID to differentiate each video stream Separate Frame Synchronization packets for each VC No synchronization requirements Uses Virtual Channel ID to differentiate each video stream Separate Frame Synchronization packets for each VC No synchronization requirements Uses Virtual Channel ID to differentiate each video streamSeparate Frame Synchronization packets for each VCNo synchronization requirementsThis mode of operation allows input RX ports to have different video characteristics and there is no requirement that the video be synchronized between ports. The attached video processor would be required to properly decode the various video streams based on the VC and DT fields.Best-effort forwarding is enabled by setting the CSIx_RR_FWD bits in the FWD_CTL2 register 0x21.x Synchronized CSI-2 Forwarding In cases with multiple input sources, synchronized forwarding offers synchronization of all incoming data stored within the buffer. If packets arrive within a certain window, the forwarding control may be programmed to attempt to synchronize the video buffer data. In this mode, it attempts to send each channel synchronization packets in order (VC0, VC1, VC2, VC3) as well as sending packet data in the same order. In the following sections, Sensor 0 (S0), Sensor 1 (S1), Sensor 2 (S2), and Sensor 3 (S3) refers to the sensors connected at FPD3 RX port 0, RX port 1, RX port 2, and RX port 3, respectively. The following describe only the 4-port operation, but other possible port combinations can be applied. The forwarding engine for each CSI-2 Transmitter can be configured independently and synchronize up to all four video sources. Requirements: Video arriving at input ports should be synchronized within approximately 1 video line period All enabled ports should have valid, synchronized video Each port must have identical video parameters, including number and size of video lines, presence of synchronization packets, and so forth. The forwarding engine attempts to send the video synchronized. If synchronization fails, the CSI-2 transmitter stops forwarding packets and attempt to restart sending synchronized video at the next FrameStart indication. Packets are discarded as long as the forwarding engine is unable to send the synchronized video. Status is provided to indicate when the forwarding engine is synchronized. In addition, a flag is used to indicate that synchronization has been lost (status is cleared on a read). Three options are available for Synchronized forwarding: Basic Synchronized forwarding Line-Interleave forwarding Line-Concatenated forwarding Synchronized forwarding modes are selected by setting the CSIx_SYNC_FWD controls in the FWD_CTL2 register. To enable synchronized forwarding the following order of operations is recommended: Disable Best-effort forwarding by clearing the CSIx_RR_FWD bits in the FWD_CTL2 register Enable forwarding per Receive port by clearing the FWD_PORTx_DIS bits in the FWD_CTL1 register Enable Synchronized forwarding in the FWD_CTL2 register Synchronized CSI-2 Forwarding In cases with multiple input sources, synchronized forwarding offers synchronization of all incoming data stored within the buffer. If packets arrive within a certain window, the forwarding control may be programmed to attempt to synchronize the video buffer data. In this mode, it attempts to send each channel synchronization packets in order (VC0, VC1, VC2, VC3) as well as sending packet data in the same order. In the following sections, Sensor 0 (S0), Sensor 1 (S1), Sensor 2 (S2), and Sensor 3 (S3) refers to the sensors connected at FPD3 RX port 0, RX port 1, RX port 2, and RX port 3, respectively. The following describe only the 4-port operation, but other possible port combinations can be applied. The forwarding engine for each CSI-2 Transmitter can be configured independently and synchronize up to all four video sources. Requirements: Video arriving at input ports should be synchronized within approximately 1 video line period All enabled ports should have valid, synchronized video Each port must have identical video parameters, including number and size of video lines, presence of synchronization packets, and so forth. The forwarding engine attempts to send the video synchronized. If synchronization fails, the CSI-2 transmitter stops forwarding packets and attempt to restart sending synchronized video at the next FrameStart indication. Packets are discarded as long as the forwarding engine is unable to send the synchronized video. Status is provided to indicate when the forwarding engine is synchronized. In addition, a flag is used to indicate that synchronization has been lost (status is cleared on a read). Three options are available for Synchronized forwarding: Basic Synchronized forwarding Line-Interleave forwarding Line-Concatenated forwarding Synchronized forwarding modes are selected by setting the CSIx_SYNC_FWD controls in the FWD_CTL2 register. To enable synchronized forwarding the following order of operations is recommended: Disable Best-effort forwarding by clearing the CSIx_RR_FWD bits in the FWD_CTL2 register Enable forwarding per Receive port by clearing the FWD_PORTx_DIS bits in the FWD_CTL1 register Enable Synchronized forwarding in the FWD_CTL2 register In cases with multiple input sources, synchronized forwarding offers synchronization of all incoming data stored within the buffer. If packets arrive within a certain window, the forwarding control may be programmed to attempt to synchronize the video buffer data. In this mode, it attempts to send each channel synchronization packets in order (VC0, VC1, VC2, VC3) as well as sending packet data in the same order. In the following sections, Sensor 0 (S0), Sensor 1 (S1), Sensor 2 (S2), and Sensor 3 (S3) refers to the sensors connected at FPD3 RX port 0, RX port 1, RX port 2, and RX port 3, respectively. The following describe only the 4-port operation, but other possible port combinations can be applied. The forwarding engine for each CSI-2 Transmitter can be configured independently and synchronize up to all four video sources. Requirements: Video arriving at input ports should be synchronized within approximately 1 video line period All enabled ports should have valid, synchronized video Each port must have identical video parameters, including number and size of video lines, presence of synchronization packets, and so forth. The forwarding engine attempts to send the video synchronized. If synchronization fails, the CSI-2 transmitter stops forwarding packets and attempt to restart sending synchronized video at the next FrameStart indication. Packets are discarded as long as the forwarding engine is unable to send the synchronized video. Status is provided to indicate when the forwarding engine is synchronized. In addition, a flag is used to indicate that synchronization has been lost (status is cleared on a read). Three options are available for Synchronized forwarding: Basic Synchronized forwarding Line-Interleave forwarding Line-Concatenated forwarding Synchronized forwarding modes are selected by setting the CSIx_SYNC_FWD controls in the FWD_CTL2 register. To enable synchronized forwarding the following order of operations is recommended: Disable Best-effort forwarding by clearing the CSIx_RR_FWD bits in the FWD_CTL2 register Enable forwarding per Receive port by clearing the FWD_PORTx_DIS bits in the FWD_CTL1 register Enable Synchronized forwarding in the FWD_CTL2 register In cases with multiple input sources, synchronized forwarding offers synchronization of all incoming data stored within the buffer. If packets arrive within a certain window, the forwarding control may be programmed to attempt to synchronize the video buffer data. In this mode, it attempts to send each channel synchronization packets in order (VC0, VC1, VC2, VC3) as well as sending packet data in the same order. In the following sections, Sensor 0 (S0), Sensor 1 (S1), Sensor 2 (S2), and Sensor 3 (S3) refers to the sensors connected at FPD3 RX port 0, RX port 1, RX port 2, and RX port 3, respectively. The following describe only the 4-port operation, but other possible port combinations can be applied.The forwarding engine for each CSI-2 Transmitter can be configured independently and synchronize up to all four video sources.Requirements: Video arriving at input ports should be synchronized within approximately 1 video line period All enabled ports should have valid, synchronized video Each port must have identical video parameters, including number and size of video lines, presence of synchronization packets, and so forth. Video arriving at input ports should be synchronized within approximately 1 video line period All enabled ports should have valid, synchronized video Each port must have identical video parameters, including number and size of video lines, presence of synchronization packets, and so forth. Video arriving at input ports should be synchronized within approximately 1 video line periodAll enabled ports should have valid, synchronized videoEach port must have identical video parameters, including number and size of video lines, presence of synchronization packets, and so forth.The forwarding engine attempts to send the video synchronized. If synchronization fails, the CSI-2 transmitter stops forwarding packets and attempt to restart sending synchronized video at the next FrameStart indication. Packets are discarded as long as the forwarding engine is unable to send the synchronized video.Status is provided to indicate when the forwarding engine is synchronized. In addition, a flag is used to indicate that synchronization has been lost (status is cleared on a read).Three options are available for Synchronized forwarding: Basic Synchronized forwarding Line-Interleave forwarding Line-Concatenated forwarding Basic Synchronized forwarding Line-Interleave forwarding Line-Concatenated forwarding Basic Synchronized forwardingLine-Interleave forwardingLine-Concatenated forwardingSynchronized forwarding modes are selected by setting the CSIx_SYNC_FWD controls in the FWD_CTL2 register. To enable synchronized forwarding the following order of operations is recommended: Disable Best-effort forwarding by clearing the CSIx_RR_FWD bits in the FWD_CTL2 register Enable forwarding per Receive port by clearing the FWD_PORTx_DIS bits in the FWD_CTL1 register Enable Synchronized forwarding in the FWD_CTL2 register x Disable Best-effort forwarding by clearing the CSIx_RR_FWD bits in the FWD_CTL2 register Enable forwarding per Receive port by clearing the FWD_PORTx_DIS bits in the FWD_CTL1 register Enable Synchronized forwarding in the FWD_CTL2 register Disable Best-effort forwarding by clearing the CSIx_RR_FWD bits in the FWD_CTL2 registerxEnable forwarding per Receive port by clearing the FWD_PORTx_DIS bits in the FWD_CTL1 registerEnable Synchronized forwarding in the FWD_CTL2 register Basic Synchronized CSI-2 Forwarding During Basic Synchronized Forwarding each forwarded frame is an independent CSI-2 video frame including FrameStart (FS), video lines, and FrameEnd (FE) packets. Each forwarded stream may have a unique VC-ID. If the forwarded streams do not have a unique VC-ID, the receiving process may use the frame order to differentiate the video stream packets. The forwarding engine attempts to send the video synchronized. If synchronization fails, the CSI-2 transmitter stops forwarding packets and attempts to restart sending synchronized video at the next FS indication. Packets are discarded as long as the forwarding engine is unable to send the synchronized video. Example Synchronized traffic to CSI-2 Transmit port at start of frame: FS0 – FS1 – FS2 – FS3 – S0L1 – S1L1 – S2L1 – S3L1 – S0L2 – S1L2 – S2L2 – S3L2 – S0L3 … Example Synchronized traffic to CSI-2 Transmit port at end of frame: ... S0LN – S1LN – S2LN – S3LN – FE0 – FE1 – FE2 – FE3 Notes: FSx FrameStart for Sensor X FEx FrameEnd for Sensor X SxLy Line Y for Sensor X video frame SxLN Last line for Sensor X video frame Each packet includes the virtual channel ID assigned to receive port for each sensor. Code Example for Basic Synchronized CSI-2 Forwarding # "*** RX0 VC=0 ***" WriteI2C(0x4C,0x01) # RX0 WriteI2C(0x70,0x1F) # RAW10_datatype_yuv422b10_VC0 # "*** RX1 VC=1 ***" WriteI2C(0x4C,0x12) # RX1 WriteI2C(0x70,0x5F) # RAW10_datatype_yuv422b10_VC1 # "*** RX2 VC=2 ***" WriteI2C(0x4C,0x24) # RX2 WriteI2C(0x70,0x9F) # RAW10_datatype_yuv422b10_VC2 # "*** RX3 VC=3 ***" WriteI2C(0x4C,0x38) # RX3 WriteI2C(0x70,0xDF) # RAW10_datatype_yuv422b10_VC3 # "CSI_PORT_SEL" WriteI2C(0x32,0x01) # CSI0 select # "CSI_EN" WriteI2C(0x33,0x01) # CSI_EN & CSI0 4L # "***Basic_FWD" WriteI2C(0x21,0x14) # Synchronized Basic_FWD # "***FWD_PORT all RX to CSI0" WriteI2C(0x20,0x00) # forwarding of all RX to CSI0 Basic Synchronized Format *Blanking intervals do not provide accurate synchronization timing Basic Synchronized CSI-2 Forwarding During Basic Synchronized Forwarding each forwarded frame is an independent CSI-2 video frame including FrameStart (FS), video lines, and FrameEnd (FE) packets. Each forwarded stream may have a unique VC-ID. If the forwarded streams do not have a unique VC-ID, the receiving process may use the frame order to differentiate the video stream packets. The forwarding engine attempts to send the video synchronized. If synchronization fails, the CSI-2 transmitter stops forwarding packets and attempts to restart sending synchronized video at the next FS indication. Packets are discarded as long as the forwarding engine is unable to send the synchronized video. Example Synchronized traffic to CSI-2 Transmit port at start of frame: FS0 – FS1 – FS2 – FS3 – S0L1 – S1L1 – S2L1 – S3L1 – S0L2 – S1L2 – S2L2 – S3L2 – S0L3 … Example Synchronized traffic to CSI-2 Transmit port at end of frame: ... S0LN – S1LN – S2LN – S3LN – FE0 – FE1 – FE2 – FE3 Notes: FSx FrameStart for Sensor X FEx FrameEnd for Sensor X SxLy Line Y for Sensor X video frame SxLN Last line for Sensor X video frame Each packet includes the virtual channel ID assigned to receive port for each sensor. During Basic Synchronized Forwarding each forwarded frame is an independent CSI-2 video frame including FrameStart (FS), video lines, and FrameEnd (FE) packets. Each forwarded stream may have a unique VC-ID. If the forwarded streams do not have a unique VC-ID, the receiving process may use the frame order to differentiate the video stream packets. The forwarding engine attempts to send the video synchronized. If synchronization fails, the CSI-2 transmitter stops forwarding packets and attempts to restart sending synchronized video at the next FS indication. Packets are discarded as long as the forwarding engine is unable to send the synchronized video. Example Synchronized traffic to CSI-2 Transmit port at start of frame: FS0 – FS1 – FS2 – FS3 – S0L1 – S1L1 – S2L1 – S3L1 – S0L2 – S1L2 – S2L2 – S3L2 – S0L3 … Example Synchronized traffic to CSI-2 Transmit port at end of frame: ... S0LN – S1LN – S2LN – S3LN – FE0 – FE1 – FE2 – FE3 Notes: FSx FrameStart for Sensor X FEx FrameEnd for Sensor X SxLy Line Y for Sensor X video frame SxLN Last line for Sensor X video frame Each packet includes the virtual channel ID assigned to receive port for each sensor. During Basic Synchronized Forwarding each forwarded frame is an independent CSI-2 video frame including FrameStart (FS), video lines, and FrameEnd (FE) packets. Each forwarded stream may have a unique VC-ID. If the forwarded streams do not have a unique VC-ID, the receiving process may use the frame order to differentiate the video stream packets.The forwarding engine attempts to send the video synchronized. If synchronization fails, the CSI-2 transmitter stops forwarding packets and attempts to restart sending synchronized video at the next FS indication. Packets are discarded as long as the forwarding engine is unable to send the synchronized video.Example Synchronized traffic to CSI-2 Transmit port at start of frame: FS0 – FS1 – FS2 – FS3 – S0L1 – S1L1 – S2L1 – S3L1 – S0L2 – S1L2 – S2L2 – S3L2 – S0L3 … FS0 – FS1 – FS2 – FS3 – S0L1 – S1L1 – S2L1 – S3L1 – S0L2 – S1L2 – S2L2 – S3L2 – S0L3 …Example Synchronized traffic to CSI-2 Transmit port at end of frame: ... S0LN – S1LN – S2LN – S3LN – FE0 – FE1 – FE2 – FE3 ... S0LN – S1LN – S2LN – S3LN – FE0 – FE1 – FE2 – FE3Notes: FSx FrameStart for Sensor X FEx FrameEnd for Sensor X SxLy Line Y for Sensor X video frame SxLN Last line for Sensor X video frame FSx FrameStart for Sensor X FEx FrameEnd for Sensor X SxLy Line Y for Sensor X video frame SxLN Last line for Sensor X video frame FSx FrameStart for Sensor X FEx FrameEnd for Sensor X SxLy Line Y for Sensor X video frame SxLN Last line for Sensor X video frame FSx FrameStart for Sensor X FSxFrameStart for Sensor X FEx FrameEnd for Sensor X FExFrameEnd for Sensor X SxLy Line Y for Sensor X video frame SxLyLine Y for Sensor X video frame SxLN Last line for Sensor X video frame SxLNLast line for Sensor X video frameEach packet includes the virtual channel ID assigned to receive port for each sensor. Code Example for Basic Synchronized CSI-2 Forwarding # "*** RX0 VC=0 ***" WriteI2C(0x4C,0x01) # RX0 WriteI2C(0x70,0x1F) # RAW10_datatype_yuv422b10_VC0 # "*** RX1 VC=1 ***" WriteI2C(0x4C,0x12) # RX1 WriteI2C(0x70,0x5F) # RAW10_datatype_yuv422b10_VC1 # "*** RX2 VC=2 ***" WriteI2C(0x4C,0x24) # RX2 WriteI2C(0x70,0x9F) # RAW10_datatype_yuv422b10_VC2 # "*** RX3 VC=3 ***" WriteI2C(0x4C,0x38) # RX3 WriteI2C(0x70,0xDF) # RAW10_datatype_yuv422b10_VC3 # "CSI_PORT_SEL" WriteI2C(0x32,0x01) # CSI0 select # "CSI_EN" WriteI2C(0x33,0x01) # CSI_EN & CSI0 4L # "***Basic_FWD" WriteI2C(0x21,0x14) # Synchronized Basic_FWD # "***FWD_PORT all RX to CSI0" WriteI2C(0x20,0x00) # forwarding of all RX to CSI0 Basic Synchronized Format *Blanking intervals do not provide accurate synchronization timing Code Example for Basic Synchronized CSI-2 Forwarding # "*** RX0 VC=0 ***" WriteI2C(0x4C,0x01) # RX0 WriteI2C(0x70,0x1F) # RAW10_datatype_yuv422b10_VC0 # "*** RX1 VC=1 ***" WriteI2C(0x4C,0x12) # RX1 WriteI2C(0x70,0x5F) # RAW10_datatype_yuv422b10_VC1 # "*** RX2 VC=2 ***" WriteI2C(0x4C,0x24) # RX2 WriteI2C(0x70,0x9F) # RAW10_datatype_yuv422b10_VC2 # "*** RX3 VC=3 ***" WriteI2C(0x4C,0x38) # RX3 WriteI2C(0x70,0xDF) # RAW10_datatype_yuv422b10_VC3 # "CSI_PORT_SEL" WriteI2C(0x32,0x01) # CSI0 select # "CSI_EN" WriteI2C(0x33,0x01) # CSI_EN & CSI0 4L # "***Basic_FWD" WriteI2C(0x21,0x14) # Synchronized Basic_FWD # "***FWD_PORT all RX to CSI0" WriteI2C(0x20,0x00) # forwarding of all RX to CSI0 Basic Synchronized Format *Blanking intervals do not provide accurate synchronization timing # "*** RX0 VC=0 ***" WriteI2C(0x4C,0x01) # RX0 WriteI2C(0x70,0x1F) # RAW10_datatype_yuv422b10_VC0 # "*** RX1 VC=1 ***" WriteI2C(0x4C,0x12) # RX1 WriteI2C(0x70,0x5F) # RAW10_datatype_yuv422b10_VC1 # "*** RX2 VC=2 ***" WriteI2C(0x4C,0x24) # RX2 WriteI2C(0x70,0x9F) # RAW10_datatype_yuv422b10_VC2 # "*** RX3 VC=3 ***" WriteI2C(0x4C,0x38) # RX3 WriteI2C(0x70,0xDF) # RAW10_datatype_yuv422b10_VC3 # "CSI_PORT_SEL" WriteI2C(0x32,0x01) # CSI0 select # "CSI_EN" WriteI2C(0x33,0x01) # CSI_EN & CSI0 4L # "***Basic_FWD" WriteI2C(0x21,0x14) # Synchronized Basic_FWD # "***FWD_PORT all RX to CSI0" WriteI2C(0x20,0x00) # forwarding of all RX to CSI0 Basic Synchronized Format *Blanking intervals do not provide accurate synchronization timing # "*** RX0 VC=0 ***" WriteI2C(0x4C,0x01) # RX0 WriteI2C(0x70,0x1F) # RAW10_datatype_yuv422b10_VC0 # "*** RX1 VC=1 ***" WriteI2C(0x4C,0x12) # RX1 WriteI2C(0x70,0x5F) # RAW10_datatype_yuv422b10_VC1 # "*** RX2 VC=2 ***" WriteI2C(0x4C,0x24) # RX2 WriteI2C(0x70,0x9F) # RAW10_datatype_yuv422b10_VC2 # "*** RX3 VC=3 ***" WriteI2C(0x4C,0x38) # RX3 WriteI2C(0x70,0xDF) # RAW10_datatype_yuv422b10_VC3 # "CSI_PORT_SEL" WriteI2C(0x32,0x01) # CSI0 select # "CSI_EN" WriteI2C(0x33,0x01) # CSI_EN & CSI0 4L # "***Basic_FWD" WriteI2C(0x21,0x14) # Synchronized Basic_FWD # "***FWD_PORT all RX to CSI0" WriteI2C(0x20,0x00) # forwarding of all RX to CSI0 Basic Synchronized Format *Blanking intervals do not provide accurate synchronization timing Basic Synchronized Format *Blanking intervals do not provide accurate synchronization timing *Blanking intervals do not provide accurate synchronization timing Line-Interleaved CSI-2 Forwarding In synchronized forwarding, the forwarding engine may be programmed to send only one of each synchronization packet. For example, if forwarding from all four input ports, only one FS, FE packet is sent for each video frame. The synchronization packets for the other 3 ports are dropped. The video line packets for each video stream are sent as individual packets. This effectively merges the frames from N video sources into a single frame that has N times the number of video lines. In this mode, all video streams must also have the same VC, although this is not checked by the forwarding engine. This is useful when connected to a controller that does not support multiple VCs. The receiving processor must process the image based on order of video line reception. Example Synchronized traffic to CSI-2 Transmit port at start of frame: FS0 – S0L1 – S1L1 – S2L1 – S3L1 – S0L2 – S1L2 – S2L2 – S3L2 – S0L3 … Example Synchronized traffic to CSI-2 Transmit port at end of frame: ... S0LN – S1LN – S2LN – S3LN – FE0 Notes: FSx FrameStart for Sensor X FEx FrameEnd for Sensor X SxLy Line Y for Sensor X video frame SxLN Last line for Sensor X video frame All packets would have the same VC-ID. Code Example for Line-Interleaved CSI-2 Forwarding # "*** RX0 VC=0 ***" WriteI2C(0x4c,0x01) # RX0 WriteI2C(0x70,0x1f) # RAW10_datatype_yuv422b10_VC0 # "*** RX1 VC=0 ***" WriteI2C(0x4c,0x12) # RX1 WriteI2C(0x70,0x1f) # RAW10_datatype_yuv422b10_VC0 # "*** RX2 VC=0 ***" WriteI2C(0x4c,0x24) # RX2 WriteI2C(0x70,0x1f) # RAW10_datatype_yuv422b10_VC0 # "*** RX3 VC=0 ***" WriteI2C(0x4c,0x38) # RX3 WriteI2C(0x70,0x1f) # RAW10_datatype_yuv422b10_VC0 # "CSI_PORT_SEL" WriteI2C(0x32,0x01) # CSI0 select # "CSI_EN" WriteI2C(0x33,0x01) # CSI_EN & CSI0 4L # "*** CSI0_SYNC_FWD synchronous forwarding with line interleaving ***" WriteI2C(0x21,0x28) # synchronous forwarding with line interleaving # "*** FWD_PORT all RX to CSI0" WriteI2C(0x20,0x00) # forwarding of all RX to CSI0 Line-Interleave Format *Blanking intervals do not provide accurate synchronization timing Line-Interleaved CSI-2 Forwarding In synchronized forwarding, the forwarding engine may be programmed to send only one of each synchronization packet. For example, if forwarding from all four input ports, only one FS, FE packet is sent for each video frame. The synchronization packets for the other 3 ports are dropped. The video line packets for each video stream are sent as individual packets. This effectively merges the frames from N video sources into a single frame that has N times the number of video lines. In this mode, all video streams must also have the same VC, although this is not checked by the forwarding engine. This is useful when connected to a controller that does not support multiple VCs. The receiving processor must process the image based on order of video line reception. Example Synchronized traffic to CSI-2 Transmit port at start of frame: FS0 – S0L1 – S1L1 – S2L1 – S3L1 – S0L2 – S1L2 – S2L2 – S3L2 – S0L3 … Example Synchronized traffic to CSI-2 Transmit port at end of frame: ... S0LN – S1LN – S2LN – S3LN – FE0 Notes: FSx FrameStart for Sensor X FEx FrameEnd for Sensor X SxLy Line Y for Sensor X video frame SxLN Last line for Sensor X video frame All packets would have the same VC-ID. In synchronized forwarding, the forwarding engine may be programmed to send only one of each synchronization packet. For example, if forwarding from all four input ports, only one FS, FE packet is sent for each video frame. The synchronization packets for the other 3 ports are dropped. The video line packets for each video stream are sent as individual packets. This effectively merges the frames from N video sources into a single frame that has N times the number of video lines. In this mode, all video streams must also have the same VC, although this is not checked by the forwarding engine. This is useful when connected to a controller that does not support multiple VCs. The receiving processor must process the image based on order of video line reception. Example Synchronized traffic to CSI-2 Transmit port at start of frame: FS0 – S0L1 – S1L1 – S2L1 – S3L1 – S0L2 – S1L2 – S2L2 – S3L2 – S0L3 … Example Synchronized traffic to CSI-2 Transmit port at end of frame: ... S0LN – S1LN – S2LN – S3LN – FE0 Notes: FSx FrameStart for Sensor X FEx FrameEnd for Sensor X SxLy Line Y for Sensor X video frame SxLN Last line for Sensor X video frame All packets would have the same VC-ID. In synchronized forwarding, the forwarding engine may be programmed to send only one of each synchronization packet. For example, if forwarding from all four input ports, only one FS, FE packet is sent for each video frame. The synchronization packets for the other 3 ports are dropped. The video line packets for each video stream are sent as individual packets. This effectively merges the frames from N video sources into a single frame that has N times the number of video lines.In this mode, all video streams must also have the same VC, although this is not checked by the forwarding engine. This is useful when connected to a controller that does not support multiple VCs. The receiving processor must process the image based on order of video line reception.Example Synchronized traffic to CSI-2 Transmit port at start of frame: FS0 – S0L1 – S1L1 – S2L1 – S3L1 – S0L2 – S1L2 – S2L2 – S3L2 – S0L3 … FS0 – S0L1 – S1L1 – S2L1 – S3L1 – S0L2 – S1L2 – S2L2 – S3L2 – S0L3 …Example Synchronized traffic to CSI-2 Transmit port at end of frame: ... S0LN – S1LN – S2LN – S3LN – FE0 ... S0LN – S1LN – S2LN – S3LN – FE0Notes: FSx FrameStart for Sensor X FEx FrameEnd for Sensor X SxLy Line Y for Sensor X video frame SxLN Last line for Sensor X video frame FSx FrameStart for Sensor X FEx FrameEnd for Sensor X SxLy Line Y for Sensor X video frame SxLN Last line for Sensor X video frame FSx FrameStart for Sensor X FEx FrameEnd for Sensor X SxLy Line Y for Sensor X video frame SxLN Last line for Sensor X video frame FSx FrameStart for Sensor X FSxFrameStart for Sensor X FEx FrameEnd for Sensor X FExFrameEnd for Sensor X SxLy Line Y for Sensor X video frame SxLyLine Y for Sensor X video frame SxLN Last line for Sensor X video frame SxLNLast line for Sensor X video frameAll packets would have the same VC-ID. Code Example for Line-Interleaved CSI-2 Forwarding # "*** RX0 VC=0 ***" WriteI2C(0x4c,0x01) # RX0 WriteI2C(0x70,0x1f) # RAW10_datatype_yuv422b10_VC0 # "*** RX1 VC=0 ***" WriteI2C(0x4c,0x12) # RX1 WriteI2C(0x70,0x1f) # RAW10_datatype_yuv422b10_VC0 # "*** RX2 VC=0 ***" WriteI2C(0x4c,0x24) # RX2 WriteI2C(0x70,0x1f) # RAW10_datatype_yuv422b10_VC0 # "*** RX3 VC=0 ***" WriteI2C(0x4c,0x38) # RX3 WriteI2C(0x70,0x1f) # RAW10_datatype_yuv422b10_VC0 # "CSI_PORT_SEL" WriteI2C(0x32,0x01) # CSI0 select # "CSI_EN" WriteI2C(0x33,0x01) # CSI_EN & CSI0 4L # "*** CSI0_SYNC_FWD synchronous forwarding with line interleaving ***" WriteI2C(0x21,0x28) # synchronous forwarding with line interleaving # "*** FWD_PORT all RX to CSI0" WriteI2C(0x20,0x00) # forwarding of all RX to CSI0 Line-Interleave Format *Blanking intervals do not provide accurate synchronization timing Code Example for Line-Interleaved CSI-2 Forwarding # "*** RX0 VC=0 ***" WriteI2C(0x4c,0x01) # RX0 WriteI2C(0x70,0x1f) # RAW10_datatype_yuv422b10_VC0 # "*** RX1 VC=0 ***" WriteI2C(0x4c,0x12) # RX1 WriteI2C(0x70,0x1f) # RAW10_datatype_yuv422b10_VC0 # "*** RX2 VC=0 ***" WriteI2C(0x4c,0x24) # RX2 WriteI2C(0x70,0x1f) # RAW10_datatype_yuv422b10_VC0 # "*** RX3 VC=0 ***" WriteI2C(0x4c,0x38) # RX3 WriteI2C(0x70,0x1f) # RAW10_datatype_yuv422b10_VC0 # "CSI_PORT_SEL" WriteI2C(0x32,0x01) # CSI0 select # "CSI_EN" WriteI2C(0x33,0x01) # CSI_EN & CSI0 4L # "*** CSI0_SYNC_FWD synchronous forwarding with line interleaving ***" WriteI2C(0x21,0x28) # synchronous forwarding with line interleaving # "*** FWD_PORT all RX to CSI0" WriteI2C(0x20,0x00) # forwarding of all RX to CSI0 Line-Interleave Format *Blanking intervals do not provide accurate synchronization timing # "*** RX0 VC=0 ***" WriteI2C(0x4c,0x01) # RX0 WriteI2C(0x70,0x1f) # RAW10_datatype_yuv422b10_VC0 # "*** RX1 VC=0 ***" WriteI2C(0x4c,0x12) # RX1 WriteI2C(0x70,0x1f) # RAW10_datatype_yuv422b10_VC0 # "*** RX2 VC=0 ***" WriteI2C(0x4c,0x24) # RX2 WriteI2C(0x70,0x1f) # RAW10_datatype_yuv422b10_VC0 # "*** RX3 VC=0 ***" WriteI2C(0x4c,0x38) # RX3 WriteI2C(0x70,0x1f) # RAW10_datatype_yuv422b10_VC0 # "CSI_PORT_SEL" WriteI2C(0x32,0x01) # CSI0 select # "CSI_EN" WriteI2C(0x33,0x01) # CSI_EN & CSI0 4L # "*** CSI0_SYNC_FWD synchronous forwarding with line interleaving ***" WriteI2C(0x21,0x28) # synchronous forwarding with line interleaving # "*** FWD_PORT all RX to CSI0" WriteI2C(0x20,0x00) # forwarding of all RX to CSI0 Line-Interleave Format *Blanking intervals do not provide accurate synchronization timing # "*** RX0 VC=0 ***" WriteI2C(0x4c,0x01) # RX0 WriteI2C(0x70,0x1f) # RAW10_datatype_yuv422b10_VC0 # "*** RX1 VC=0 ***" WriteI2C(0x4c,0x12) # RX1 WriteI2C(0x70,0x1f) # RAW10_datatype_yuv422b10_VC0 # "*** RX2 VC=0 ***" WriteI2C(0x4c,0x24) # RX2 WriteI2C(0x70,0x1f) # RAW10_datatype_yuv422b10_VC0 # "*** RX3 VC=0 ***" WriteI2C(0x4c,0x38) # RX3 WriteI2C(0x70,0x1f) # RAW10_datatype_yuv422b10_VC0 # "CSI_PORT_SEL" WriteI2C(0x32,0x01) # CSI0 select # "CSI_EN" WriteI2C(0x33,0x01) # CSI_EN & CSI0 4L # "*** CSI0_SYNC_FWD synchronous forwarding with line interleaving ***" WriteI2C(0x21,0x28) # synchronous forwarding with line interleaving # "*** FWD_PORT all RX to CSI0" WriteI2C(0x20,0x00) # forwarding of all RX to CSI0 Line-Interleave Format *Blanking intervals do not provide accurate synchronization timing Line-Interleave Format *Blanking intervals do not provide accurate synchronization timing *Blanking intervals do not provide accurate synchronization timing Line-Concatenated CSI-2 Forwarding D Fixed spelling errors throughout the document no In synchronized forwarding, the forwarding engine may be programmed to merge video frames from multiple sources into a single video frame by concatenating video lines. Each of the sensors for each RX carry different data streams that get concatenated into one CSI-2 stream. For example, if forwarding from all four input ports, only one FS and one FE packet is sent for each video frame. The synchronization packets for the other 3 ports are dropped. In addition, the video lines from each sensor are combined into a single line. The controller must separate the single video line into the separate components based on position within the concatenated video line. Example Synchronized traffic to CSI-2 Transmit port at start of frame: FS0 – S0L1,S1L1,S2L1,S3L1 – S0L2,S1L2,S2L2,S3L2 – S0L3,S1L3,S2L3,S3L3 … Example Synchronized traffic to CSI-2 Transmit port at end of frame: ... S0LN,S1LN,S2LN,S3LN – FE0 Notes: FSx FrameStart for Sensor X FEx FrameEnd for Sensor X SxLy Line Y for Sensor X video frame SxLN Last line for Sensor X video frame S0L1,S1L1,S2L1,S3L1 indicates concatenation of the first video line from each sensor into a single video line. This packet has a modified header and footer that matches the concatenated line data. Packets would have the same VC-ID, based on the VC-ID for the lowest number sensor port being forwarded. Lines are concatenated on a byte basis without padding between video line data. Code Example for Line-Concatenated CSI-2 Forwarding # "*** RX0 VC=0 ***" WriteI2C(0x4c,0x01) # RX0 WriteI2C(0x70,0x1f) # RAW10_datatype_yuv422b10_VC0 # "*** RX1 VC=0 ***" WriteI2C(0x4c,0x12) # RX1 WriteI2C(0x70,0x1f) # RAW10_datatype_yuv422b10_VC0 # "*** RX2 VC=0 ***" WriteI2C(0x4c,0x24) # RX2 WriteI2C(0x70,0x1f) # RAW10_datatype_yuv422b10_VC0 # "*** RX3 VC=0 ***" WriteI2C(0x4c,0x38) # RX3 WriteI2C(0x70,0x1f) # RAW10_datatype_yuv422b10_VC0 # "CSI_PORT_SEL" WriteI2C(0x32,0x01) # CSI0 select # "CSI_EN" WriteI2C(0x33,0x01) # CSI_EN & CSI0 4L # "*** CSI0_SYNC_FWD synchronous forwarding with line concatenation ***" WriteI2C(0x21,0x3c) # synchronous forwarding with line concatenation # "***FWD_PORT all RX to CSI0" WriteI2C(0x20,0x00) # forwarding of all RX to CSI0 Line-Concatenated Format *Blanking intervals do not provide accurate synchronization timing Line-Concatenated CSI-2 Forwarding D Fixed spelling errors throughout the document no D Fixed spelling errors throughout the document no D Fixed spelling errors throughout the document no DFixed spelling errors throughout the documentno In synchronized forwarding, the forwarding engine may be programmed to merge video frames from multiple sources into a single video frame by concatenating video lines. Each of the sensors for each RX carry different data streams that get concatenated into one CSI-2 stream. For example, if forwarding from all four input ports, only one FS and one FE packet is sent for each video frame. The synchronization packets for the other 3 ports are dropped. In addition, the video lines from each sensor are combined into a single line. The controller must separate the single video line into the separate components based on position within the concatenated video line. Example Synchronized traffic to CSI-2 Transmit port at start of frame: FS0 – S0L1,S1L1,S2L1,S3L1 – S0L2,S1L2,S2L2,S3L2 – S0L3,S1L3,S2L3,S3L3 … Example Synchronized traffic to CSI-2 Transmit port at end of frame: ... S0LN,S1LN,S2LN,S3LN – FE0 Notes: FSx FrameStart for Sensor X FEx FrameEnd for Sensor X SxLy Line Y for Sensor X video frame SxLN Last line for Sensor X video frame S0L1,S1L1,S2L1,S3L1 indicates concatenation of the first video line from each sensor into a single video line. This packet has a modified header and footer that matches the concatenated line data. Packets would have the same VC-ID, based on the VC-ID for the lowest number sensor port being forwarded. Lines are concatenated on a byte basis without padding between video line data. In synchronized forwarding, the forwarding engine may be programmed to merge video frames from multiple sources into a single video frame by concatenating video lines. Each of the sensors for each RX carry different data streams that get concatenated into one CSI-2 stream. For example, if forwarding from all four input ports, only one FS and one FE packet is sent for each video frame. The synchronization packets for the other 3 ports are dropped. In addition, the video lines from each sensor are combined into a single line. The controller must separate the single video line into the separate components based on position within the concatenated video line. Example Synchronized traffic to CSI-2 Transmit port at start of frame: FS0 – S0L1,S1L1,S2L1,S3L1 – S0L2,S1L2,S2L2,S3L2 – S0L3,S1L3,S2L3,S3L3 … Example Synchronized traffic to CSI-2 Transmit port at end of frame: ... S0LN,S1LN,S2LN,S3LN – FE0 Notes: FSx FrameStart for Sensor X FEx FrameEnd for Sensor X SxLy Line Y for Sensor X video frame SxLN Last line for Sensor X video frame S0L1,S1L1,S2L1,S3L1 indicates concatenation of the first video line from each sensor into a single video line. This packet has a modified header and footer that matches the concatenated line data. Packets would have the same VC-ID, based on the VC-ID for the lowest number sensor port being forwarded. Lines are concatenated on a byte basis without padding between video line data. In synchronized forwarding, the forwarding engine may be programmed to merge video frames from multiple sources into a single video frame by concatenating video lines. Each of the sensors for each RX carry different data streams that get concatenated into one CSI-2 stream. For example, if forwarding from all four input ports, only one FS and one FE packet is sent for each video frame. The synchronization packets for the other 3 ports are dropped. In addition, the video lines from each sensor are combined into a single line. The controller must separate the single video line into the separate components based on position within the concatenated video line.Example Synchronized traffic to CSI-2 Transmit port at start of frame: FS0 – S0L1,S1L1,S2L1,S3L1 – S0L2,S1L2,S2L2,S3L2 – S0L3,S1L3,S2L3,S3L3 … FS0 – S0L1,S1L1,S2L1,S3L1 – S0L2,S1L2,S2L2,S3L2 – S0L3,S1L3,S2L3,S3L3 …Example Synchronized traffic to CSI-2 Transmit port at end of frame: ... S0LN,S1LN,S2LN,S3LN – FE0 ... S0LN,S1LN,S2LN,S3LN – FE0Notes: FSx FrameStart for Sensor X FEx FrameEnd for Sensor X SxLy Line Y for Sensor X video frame SxLN Last line for Sensor X video frame FSx FrameStart for Sensor X FEx FrameEnd for Sensor X SxLy Line Y for Sensor X video frame SxLN Last line for Sensor X video frame FSx FrameStart for Sensor X FEx FrameEnd for Sensor X SxLy Line Y for Sensor X video frame SxLN Last line for Sensor X video frame FSx FrameStart for Sensor X FSxFrameStart for Sensor X FEx FrameEnd for Sensor X FExFrameEnd for Sensor X SxLy Line Y for Sensor X video frame SxLyLine Y for Sensor X video frame SxLN Last line for Sensor X video frame SxLNLast line for Sensor X video frameS0L1,S1L1,S2L1,S3L1 indicates concatenation of the first video line from each sensor into a single video line. This packet has a modified header and footer that matches the concatenated line data.Packets would have the same VC-ID, based on the VC-ID for the lowest number sensor port being forwarded.Lines are concatenated on a byte basis without padding between video line data. Code Example for Line-Concatenated CSI-2 Forwarding # "*** RX0 VC=0 ***" WriteI2C(0x4c,0x01) # RX0 WriteI2C(0x70,0x1f) # RAW10_datatype_yuv422b10_VC0 # "*** RX1 VC=0 ***" WriteI2C(0x4c,0x12) # RX1 WriteI2C(0x70,0x1f) # RAW10_datatype_yuv422b10_VC0 # "*** RX2 VC=0 ***" WriteI2C(0x4c,0x24) # RX2 WriteI2C(0x70,0x1f) # RAW10_datatype_yuv422b10_VC0 # "*** RX3 VC=0 ***" WriteI2C(0x4c,0x38) # RX3 WriteI2C(0x70,0x1f) # RAW10_datatype_yuv422b10_VC0 # "CSI_PORT_SEL" WriteI2C(0x32,0x01) # CSI0 select # "CSI_EN" WriteI2C(0x33,0x01) # CSI_EN & CSI0 4L # "*** CSI0_SYNC_FWD synchronous forwarding with line concatenation ***" WriteI2C(0x21,0x3c) # synchronous forwarding with line concatenation # "***FWD_PORT all RX to CSI0" WriteI2C(0x20,0x00) # forwarding of all RX to CSI0 Line-Concatenated Format *Blanking intervals do not provide accurate synchronization timing Code Example for Line-Concatenated CSI-2 Forwarding # "*** RX0 VC=0 ***" WriteI2C(0x4c,0x01) # RX0 WriteI2C(0x70,0x1f) # RAW10_datatype_yuv422b10_VC0 # "*** RX1 VC=0 ***" WriteI2C(0x4c,0x12) # RX1 WriteI2C(0x70,0x1f) # RAW10_datatype_yuv422b10_VC0 # "*** RX2 VC=0 ***" WriteI2C(0x4c,0x24) # RX2 WriteI2C(0x70,0x1f) # RAW10_datatype_yuv422b10_VC0 # "*** RX3 VC=0 ***" WriteI2C(0x4c,0x38) # RX3 WriteI2C(0x70,0x1f) # RAW10_datatype_yuv422b10_VC0 # "CSI_PORT_SEL" WriteI2C(0x32,0x01) # CSI0 select # "CSI_EN" WriteI2C(0x33,0x01) # CSI_EN & CSI0 4L # "*** CSI0_SYNC_FWD synchronous forwarding with line concatenation ***" WriteI2C(0x21,0x3c) # synchronous forwarding with line concatenation # "***FWD_PORT all RX to CSI0" WriteI2C(0x20,0x00) # forwarding of all RX to CSI0 Line-Concatenated Format *Blanking intervals do not provide accurate synchronization timing # "*** RX0 VC=0 ***" WriteI2C(0x4c,0x01) # RX0 WriteI2C(0x70,0x1f) # RAW10_datatype_yuv422b10_VC0 # "*** RX1 VC=0 ***" WriteI2C(0x4c,0x12) # RX1 WriteI2C(0x70,0x1f) # RAW10_datatype_yuv422b10_VC0 # "*** RX2 VC=0 ***" WriteI2C(0x4c,0x24) # RX2 WriteI2C(0x70,0x1f) # RAW10_datatype_yuv422b10_VC0 # "*** RX3 VC=0 ***" WriteI2C(0x4c,0x38) # RX3 WriteI2C(0x70,0x1f) # RAW10_datatype_yuv422b10_VC0 # "CSI_PORT_SEL" WriteI2C(0x32,0x01) # CSI0 select # "CSI_EN" WriteI2C(0x33,0x01) # CSI_EN & CSI0 4L # "*** CSI0_SYNC_FWD synchronous forwarding with line concatenation ***" WriteI2C(0x21,0x3c) # synchronous forwarding with line concatenation # "***FWD_PORT all RX to CSI0" WriteI2C(0x20,0x00) # forwarding of all RX to CSI0 Line-Concatenated Format *Blanking intervals do not provide accurate synchronization timing # "*** RX0 VC=0 ***" WriteI2C(0x4c,0x01) # RX0 WriteI2C(0x70,0x1f) # RAW10_datatype_yuv422b10_VC0 # "*** RX1 VC=0 ***" WriteI2C(0x4c,0x12) # RX1 WriteI2C(0x70,0x1f) # RAW10_datatype_yuv422b10_VC0 # "*** RX2 VC=0 ***" WriteI2C(0x4c,0x24) # RX2 WriteI2C(0x70,0x1f) # RAW10_datatype_yuv422b10_VC0 # "*** RX3 VC=0 ***" WriteI2C(0x4c,0x38) # RX3 WriteI2C(0x70,0x1f) # RAW10_datatype_yuv422b10_VC0 # "CSI_PORT_SEL" WriteI2C(0x32,0x01) # CSI0 select # "CSI_EN" WriteI2C(0x33,0x01) # CSI_EN & CSI0 4L # "*** CSI0_SYNC_FWD synchronous forwarding with line concatenation ***" WriteI2C(0x21,0x3c) # synchronous forwarding with line concatenation # "***FWD_PORT all RX to CSI0" WriteI2C(0x20,0x00) # forwarding of all RX to CSI0 Line-Concatenated Format *Blanking intervals do not provide accurate synchronization timing Line-Concatenated Format *Blanking intervals do not provide accurate synchronization timing *Blanking intervals do not provide accurate synchronization timing CSI-2 Replicate Mode D Clarified that CSI-2 forwarding should be disabled before CSI-2 replicate mode is enabled yes In CSI-2 Replicate mode, both ports can be programmed to output the same data. The output from CSI-2 port 0 is also presented on CSI-2 port 1. To configure this mode of operation, set the CSI_REPLICATE bit in the FWD_CTL2 register. This bit should only be set before forwarding is enabled. If this bit is set after forwarding is enabled, unexpected errors can occur. CSI-2 Replicate Mode D Clarified that CSI-2 forwarding should be disabled before CSI-2 replicate mode is enabled yes D Clarified that CSI-2 forwarding should be disabled before CSI-2 replicate mode is enabled yes D Clarified that CSI-2 forwarding should be disabled before CSI-2 replicate mode is enabled yes DClarified that CSI-2 forwarding should be disabled before CSI-2 replicate mode is enabledyes In CSI-2 Replicate mode, both ports can be programmed to output the same data. The output from CSI-2 port 0 is also presented on CSI-2 port 1. To configure this mode of operation, set the CSI_REPLICATE bit in the FWD_CTL2 register. This bit should only be set before forwarding is enabled. If this bit is set after forwarding is enabled, unexpected errors can occur. In CSI-2 Replicate mode, both ports can be programmed to output the same data. The output from CSI-2 port 0 is also presented on CSI-2 port 1. To configure this mode of operation, set the CSI_REPLICATE bit in the FWD_CTL2 register. This bit should only be set before forwarding is enabled. If this bit is set after forwarding is enabled, unexpected errors can occur. In CSI-2 Replicate mode, both ports can be programmed to output the same data. The output from CSI-2 port 0 is also presented on CSI-2 port 1.To configure this mode of operation, set the CSI_REPLICATE bit in the FWD_CTL2 register. This bit should only be set before forwarding is enabled. If this bit is set after forwarding is enabled, unexpected errors can occur. CSI-2 Transmitter Output Control Two register controls allow control of CSI-2 Transmitter outputs to disable the CSI-2 Transmitter outputs. If the OUTPUT_SLEEP_STATE_SELECT (OSS_SEL) control is set to 0 in the GENERAL_CFG 0x02 register, the CSI-2 Transmitter outputs are forced to the HS-0 state. If the OUTPUT_ENABLE (OEN) register bit is set to 0 in the GENERAL_CFG register, the CSI-2 pins are set to the high-impedance state. For normal operation (OSS_SEL and OEN both set to 1), the detection of activity on FPD3 inputs determines the state of the CSI-2 outputs. The FPD3 inputs are considered active if the Receiver indicates valid lock to the incoming signal. For a CSI-2 TX port, lock is considered valid if any Received port mapped to the TX port is indicating Lock. CSI-2 Output Control Options PDB pin OSS_SEL OEN FPD3 INPUT CSI-2 PIN STATE 0 X X X Hi-Z 1 0 X X HS-0 1 1 0 X Hi-Z 1 1 1 Inactive Hi-Z 1 1 1 Active Valid CSI-2 Transmitter Output Control Two register controls allow control of CSI-2 Transmitter outputs to disable the CSI-2 Transmitter outputs. If the OUTPUT_SLEEP_STATE_SELECT (OSS_SEL) control is set to 0 in the GENERAL_CFG 0x02 register, the CSI-2 Transmitter outputs are forced to the HS-0 state. If the OUTPUT_ENABLE (OEN) register bit is set to 0 in the GENERAL_CFG register, the CSI-2 pins are set to the high-impedance state. For normal operation (OSS_SEL and OEN both set to 1), the detection of activity on FPD3 inputs determines the state of the CSI-2 outputs. The FPD3 inputs are considered active if the Receiver indicates valid lock to the incoming signal. For a CSI-2 TX port, lock is considered valid if any Received port mapped to the TX port is indicating Lock. CSI-2 Output Control Options PDB pin OSS_SEL OEN FPD3 INPUT CSI-2 PIN STATE 0 X X X Hi-Z 1 0 X X HS-0 1 1 0 X Hi-Z 1 1 1 Inactive Hi-Z 1 1 1 Active Valid Two register controls allow control of CSI-2 Transmitter outputs to disable the CSI-2 Transmitter outputs. If the OUTPUT_SLEEP_STATE_SELECT (OSS_SEL) control is set to 0 in the GENERAL_CFG 0x02 register, the CSI-2 Transmitter outputs are forced to the HS-0 state. If the OUTPUT_ENABLE (OEN) register bit is set to 0 in the GENERAL_CFG register, the CSI-2 pins are set to the high-impedance state. For normal operation (OSS_SEL and OEN both set to 1), the detection of activity on FPD3 inputs determines the state of the CSI-2 outputs. The FPD3 inputs are considered active if the Receiver indicates valid lock to the incoming signal. For a CSI-2 TX port, lock is considered valid if any Received port mapped to the TX port is indicating Lock. CSI-2 Output Control Options PDB pin OSS_SEL OEN FPD3 INPUT CSI-2 PIN STATE 0 X X X Hi-Z 1 0 X X HS-0 1 1 0 X Hi-Z 1 1 1 Inactive Hi-Z 1 1 1 Active Valid Two register controls allow control of CSI-2 Transmitter outputs to disable the CSI-2 Transmitter outputs. If the OUTPUT_SLEEP_STATE_SELECT (OSS_SEL) control is set to 0 in the GENERAL_CFG 0x02 register, the CSI-2 Transmitter outputs are forced to the HS-0 state. If the OUTPUT_ENABLE (OEN) register bit is set to 0 in the GENERAL_CFG register, the CSI-2 pins are set to the high-impedance state.For normal operation (OSS_SEL and OEN both set to 1), the detection of activity on FPD3 inputs determines the state of the CSI-2 outputs. The FPD3 inputs are considered active if the Receiver indicates valid lock to the incoming signal. For a CSI-2 TX port, lock is considered valid if any Received port mapped to the TX port is indicating Lock. CSI-2 Output Control Options PDB pin OSS_SEL OEN FPD3 INPUT CSI-2 PIN STATE 0 X X X Hi-Z 1 0 X X HS-0 1 1 0 X Hi-Z 1 1 1 Inactive Hi-Z 1 1 1 Active Valid CSI-2 Output Control Options PDB pin OSS_SEL OEN FPD3 INPUT CSI-2 PIN STATE 0 X X X Hi-Z 1 0 X X HS-0 1 1 0 X Hi-Z 1 1 1 Inactive Hi-Z 1 1 1 Active Valid PDB pin OSS_SEL OEN FPD3 INPUT CSI-2 PIN STATE PDB pin OSS_SEL OEN FPD3 INPUT CSI-2 PIN STATE PDB pinOSS_SELOENFPD3 INPUTCSI-2 PIN STATE 0 X X X Hi-Z 1 0 X X HS-0 1 1 0 X Hi-Z 1 1 1 Inactive Hi-Z 1 1 1 Active Valid 0 X X X Hi-Z 0XXXHi-Z 1 0 X X HS-0 10XXHS-0 1 1 0 X Hi-Z 110XHi-Z 1 1 1 Inactive Hi-Z 111InactiveHi-Z 1 1 1 Active Valid 111ActiveValid Enabling and Disabling CSI-2 Transmitters Once enabled, it is typically best to leave the CSI-2 Transmitter enabled, and only change the forwarding controls if changes are required to the system. When enabling and disabling the CSI-2 Transmitter, forwarding should be disabled to ensure proper start and stop of the CSI-2 Transmitter. When enabling and disabling the CSI-2 Transmitter, use the following sequence: To Disable: Disable Forwarding for assigned ports in the FWD_CTL1 register Disable CSI-2 Periodic Calibration (if enabled) in the CSI_ CTL2 register Disable Continuous Clock operation (if enabled) in the CSI_ CTL register Clear CSI-2 Transmit enable in CSI_ CTL register To Enable: Set CSI-2 Transmit enable (and Continuous clock if desired) in CSI_ CTL register Enable CSI-2 Periodic Calibration (if desired) in the CSI_CTL2 register Enable Forwarding for assigned ports in the FWD_CTL1 register Enabling and Disabling CSI-2 Transmitters Once enabled, it is typically best to leave the CSI-2 Transmitter enabled, and only change the forwarding controls if changes are required to the system. When enabling and disabling the CSI-2 Transmitter, forwarding should be disabled to ensure proper start and stop of the CSI-2 Transmitter. When enabling and disabling the CSI-2 Transmitter, use the following sequence: To Disable: Disable Forwarding for assigned ports in the FWD_CTL1 register Disable CSI-2 Periodic Calibration (if enabled) in the CSI_ CTL2 register Disable Continuous Clock operation (if enabled) in the CSI_ CTL register Clear CSI-2 Transmit enable in CSI_ CTL register To Enable: Set CSI-2 Transmit enable (and Continuous clock if desired) in CSI_ CTL register Enable CSI-2 Periodic Calibration (if desired) in the CSI_CTL2 register Enable Forwarding for assigned ports in the FWD_CTL1 register Once enabled, it is typically best to leave the CSI-2 Transmitter enabled, and only change the forwarding controls if changes are required to the system. When enabling and disabling the CSI-2 Transmitter, forwarding should be disabled to ensure proper start and stop of the CSI-2 Transmitter. When enabling and disabling the CSI-2 Transmitter, use the following sequence: To Disable: Disable Forwarding for assigned ports in the FWD_CTL1 register Disable CSI-2 Periodic Calibration (if enabled) in the CSI_ CTL2 register Disable Continuous Clock operation (if enabled) in the CSI_ CTL register Clear CSI-2 Transmit enable in CSI_ CTL register To Enable: Set CSI-2 Transmit enable (and Continuous clock if desired) in CSI_ CTL register Enable CSI-2 Periodic Calibration (if desired) in the CSI_CTL2 register Enable Forwarding for assigned ports in the FWD_CTL1 register Once enabled, it is typically best to leave the CSI-2 Transmitter enabled, and only change the forwarding controls if changes are required to the system. When enabling and disabling the CSI-2 Transmitter, forwarding should be disabled to ensure proper start and stop of the CSI-2 Transmitter.When enabling and disabling the CSI-2 Transmitter, use the following sequence:To Disable: Disable Forwarding for assigned ports in the FWD_CTL1 register Disable CSI-2 Periodic Calibration (if enabled) in the CSI_ CTL2 register Disable Continuous Clock operation (if enabled) in the CSI_ CTL register Clear CSI-2 Transmit enable in CSI_ CTL register Disable Forwarding for assigned ports in the FWD_CTL1 register Disable CSI-2 Periodic Calibration (if enabled) in the CSI_ CTL2 register Disable Continuous Clock operation (if enabled) in the CSI_ CTL register Clear CSI-2 Transmit enable in CSI_ CTL register Disable Forwarding for assigned ports in the FWD_CTL1 registerDisable CSI-2 Periodic Calibration (if enabled) in the CSI_ CTL2 registerDisable Continuous Clock operation (if enabled) in the CSI_ CTL registerClear CSI-2 Transmit enable in CSI_ CTL registerTo Enable: Set CSI-2 Transmit enable (and Continuous clock if desired) in CSI_ CTL register Enable CSI-2 Periodic Calibration (if desired) in the CSI_CTL2 register Enable Forwarding for assigned ports in the FWD_CTL1 register Set CSI-2 Transmit enable (and Continuous clock if desired) in CSI_ CTL register Enable CSI-2 Periodic Calibration (if desired) in the CSI_CTL2 register Enable Forwarding for assigned ports in the FWD_CTL1 register Set CSI-2 Transmit enable (and Continuous clock if desired) in CSI_ CTL registerEnable CSI-2 Periodic Calibration (if desired) in the CSI_CTL2 registerEnable Forwarding for assigned ports in the FWD_CTL1 register Programming Serial Control Bus D Added a sentence to clarify that VI2C must match the voltage applied to VDDIO yes D Reworded the Serial Control Bus section to reference VI2C instead of VDDIO yes The DS90UB960-Q1 implements two I2C-compatible serial control buses. Both I2C ports support local device configuration and incorporate a bidirectional control channel (BCC) that allows communication with a remote serializers as well as remote I2C target devices. The device address is set through a resistor divider connected to the IDx pin (R1 and R2 – see ). Serial Control Bus Connection The serial control bus consists of two signals, SCL and SDA. SCL is a Serial Bus Clock Input. SDA is the Serial Bus Data Input / Output signal. Both SCL and SDA signals require an external pullup resistor to VI2C, where VI2C is a voltage rail that matches the voltage applied to VDDIO. The pull-up resistor value may be adjusted to account for capacitive loading and data rate requirements. Refer to "I2C Bus Pullup Resistor Calculation" (SLVA689) to determine the pull-up resistor value to VI2C. The signals are either pulled High, or driven Low. The IDX pin configures the control interface to one of eight possible device addresses. A pullup resistor and a pulldown resistor may be used to set the appropriate voltage ratio between the IDX input pin (VIDX) and V(VDD18), each ratio corresponding to a specific device address. See , Serial Control Bus Addresses for IDX. Serial Control Bus Addresses for IDX NO. VIDX VOLTAGE RANGE VIDX TARGET VOLTAGE SUGGESTED STRAP RESISTORS (1% TOL) PRIMARY ASSIGNED I2C ADDRESS VMIN VTYP VMAX VDD18 = 1.80 V RHIGH ( kΩ ) RLOW ( kΩ ) 7-BIT 8-BIT 0 0 0 0.131 × V(VDD18) 0 OPEN 10.0 0x30 0x60 1 0.179 × V(VDD18) 0.213 × V(VDD18) 0.247 × V(VDD18) 0.374 88.7 23.2 0x32 0x64 2 0.296 × V(VDD18) 0.330 × V(VDD18) 0.362 × V(VDD18) 0.582 75.0 35.7 0x34 0x68 3 0.412 × V(VDD18) 0.443 × V(VDD18) 0.474 × V(VDD18) 0.792 71.5 56.2 0x36 0x6C 4 0.525 × V(VDD18) 0.559 × V(VDD18) 0.592 × V(VDD18) 0.995 78.7 97.6 0x38 0x70 5 0.642 × V(VDD18) 0.673 × V(VDD18) 0.704 × V(VDD18) 1.202 39.2 78.7 0x3A 0x74 6 0.761 × V(VDD18) 0.792 × V(VDD18) 0.823 × V(VDD18) 1.420 25.5 95.3 0x3C 0x78 7 0.876 × V(VDD18) V(VDD18) V(VDD18) 1.8 10.0 OPEN 0x3D 0x7A The Serial Bus protocol is controlled by START, START-Repeated, and STOP phases. A START occurs when SDA transitions Low while SCL is High. A STOP occurs when SDA transitions High while SCL is also HIGH. See . START and STOP Conditions To communicate with a remote device, the host controller sends the target address and listens for a response from the target. This response is referred to as an acknowledge bit (ACK). If a target on the bus is addressed correctly, it acknowledges (ACKs) the controller by driving the SDA bus low. If the address does not match one of the target addresses of the device, it not-acknowledges (NACKs) the controller by letting SDA be pulled High. ACKs can also occur on the bus when data transmissions are in process. When the controller is writing data, the target ACKs after every data byte is successfully received. When the controller is reading data, the controller ACKs after every data byte is received to let the target know it wants to receive another data byte. When the controller wants to stop reading, it NACKs after the last data byte and creates a stop condition on the bus. All communication on the bus begins with either a Start condition or a Repeated Start condition. All communication on the bus ends with a Stop condition. A READ is shown in and a WRITE is shown in . Serial Control Bus — READ Serial Control Bus — WRITE Basic Operation The I2C Controller located at the Deserializer must support I2C clock stretching. For more information on I2C interface requirements and throughput considerations, refer to I2C Communication Over FPD-Link III With Bidirectional Control Channel (SNLA131) and I2C over DS90UB913/4 FPD-Link III With Bidirectional Control Channel (SNLA222). Second I2C Port The DS90UB960-Q1 includes a second I2C port that allows bidirectional control channel access to both local registers and remote devices. Remote device access is configured on BCCx_MAP register 0x0C[7:4]. The second I2C port uses the same I2C address as the primary I2C port. In addition, RX Port I2C IDs are also available for the second I2C port. In general, TI recommends that the second I2C port be used in cases where the CSI-2 TX ports are connected to separate processors. The second I2C port allows independent control of the DS90UB960-Q1 as well as remote devices by the second processor. However, Register 0x01 (RESET_CTL) can only be written by the primary I2C port. I2C Target Operation D Added register addresses for the RX Port ID registers yes The DS90UB960-Q1 implements an I2C target capable of operation supporting the Standard, Fast, and Fast-plus modes of operation allowing I2C operation at up to 1-MHz clock frequencies. Local I2C transactions to access DS90UB960-Q1 registers can be conducted 2 ms after power supplies are stable and PDB is brought high. For accesses to local registers, the I2C Target operates without stretching the clock. The primary I2C target address is set through the IDx pin. The primary I2C target address is stored in the I2C Device ID register at address 0x0. In addition to the primary I2C target address, the DS90UB960-Q1 may be programmed to respond to up to four other I2C addresses (reg 0xF8-0xFB). The four RX Port ID addresses provide direct access to the Receive Port registers without the need to set the paging controls normally required to access the port registers. Remote Target Operation D Removed information suggesting that the Rx Port intended for messaging must always be selected with Register 0x4C when communicating with a remote target device yes The bidirectional control channel provides a mechanism to read or write I2C registers in remote devices over the FPD-Link III interface. The I2C Controller located at the Deserializer must support I2C clock stretching. Accesses to serializer or remote target devices over the bidirectional control channel will result in clock stretching to allow for response time across the link. The DS90UB960-Q1 acts as an I2C target on the local bus, forwards read and write requests to the remote device, and returns the response from the remote device to the local I2C bus. To allow for the propagation and regeneration of the I2C transaction at the remote device, the DS90UB960-Q1 will stretch the I2C clock while waiting for the remote response. The I2C address of the currently selected RX Port serializer will be populated in register 0x5B of the DS90UB960-Q1. The BCC_CONFIG register 0x58 also must have bit 6, I2C_PASS_THROUGH set to one. If enabled, local I2C transactions with valid address decode will then be forwarded through the bidirectional control channel to the remote I2C bus. When I2C_PASS_THROUGH is set, the deserializer will only propagate messages that it recognizes, such as the registered serializer alias address (SER_ALIAS_ID), or any registered remote target alias attached to the serializer I2C bus (TARGET_ALIAS) assigned to the specific Rx Port. Setting I2C_PASS_THROUGH_ALL and AUTO_ACK_ALL are less common use cases and primarily used for debugging I2C messaging as they will respectively pass all addresses regardless of valid I2C address (I2C_PASS_THROUGH_ALL) and acknowledge all I2C commands without waiting for a response from serializer (AUTO_ACK_ALL). Remote Target Addressing D Corrected the total number of TargetID and TargetAlias pairs of registers for the device yes D Clarified that the write enable bit in register 0x4C needs to be set before configuring remote target addresses yes Various system use cases require multiple sensor devices with the same fixed I2C target address to be remotely accessible from the same I2C bus at the deserializer. The DS90UB960-Q1 provides TargetID virtual addressing to differentiate target addresses when connecting two or more remote devices. Eight pairs of TargetAlias and TargetID registers are allocated for each FPD-Link III Receive port in registers 0x5D through 0x6C. The TargetAlias register allows programming a virtual address which the host controller uses to access the remote device. The TargetID register provides the actual target address for the device on the remote I2C bus. The write enable bit in register 0x4C must be set before configuring the TargetAlias and TargetID for each selected RX Port. Eight pairs of registers are available for each port (total of 32 pairs), so multiple devices may be directly accessible remotely without the need for reprogramming. Multiple TargetAlias can be assigned to the same TargetID as well. Broadcast Write to Remote Devices D Added additional information about how to configure a broadcast write to remote devices yes The DS90UB960-Q1 provides a mechanism to broadcast I2C writes to remote devices (either remote targets or serializers). For each Receive port, the TargetID/Alias register pairs would be programmed with the same TargetAlias value so they would each respond to the same local I2C command. The TargetID value would match the intended remote device address. The SER_ALIAS_ID at each receive port can also be set with the same Alias value, in order to send a broadcast write to each connected remote serializer. Before setting the register values for the TargetID/Alias or SER_ID/SER_ALIAS_ID, RX_WRITE_PORT_x in register 0x4C must be set in order to select the receive ports(s) that will be configured for the ID/Alias values. When performing broadcast writes, the ACK and other return data from the I2C transaction will come from only one of the Target devices included in the broadcast write. The receive port selected in RX_READ_PORT in register 0x4C will determine the source of the return I2C transaction on the local bus. Code Example for Broadcast Write D 20230807 Removed unnecessary register writes in the Code Example for Broadcast Write # "FPD3_PORT_SEL Broadcast RX0/1/2/3" WriteI2C(0x4c,0x0f) # RX_PORT0 read; RX0/1/2/3 write # "Enable I2C Pass Through" WriteI2C(0x58,0x58) # enable I2C pass through WriteI2C(0x5c,0x18) # "SER_ALIAS_ID" WriteI2C(0x5d,0x60) # "TargetID[0]" WriteI2C(0x65,0x60) # "TargetAlias[0]" I2C Controller Proxy D Updated the I2C Controller Proxy description yes The DS90UB960-Q1 implements an I2C controller that acts as a proxy controller to regenerate I2C accesses originating from a remote serializer. By default, the I2C Controller Enable bit (I2C_CONTROLLER_EN) is set to 0 in register 0x02[5] to block Controller access to local deserializer I2C from remote serializers. Set I2C_CONTROLLER_EN = 1 if there is a remote controller device located on the I2C bus of any of the connected serializers that will send remote I2C commands to the deserializer. The proxy controller is an I2C-compatible controller capable of operating with Standard-mode, Fast-mode, or Fast-mode Plus I2C timing. It is also capable of arbitration with other controllers, allowing multiple controllers and targets to exist on the I2C bus. A separate I2C proxy controller is implemented for each Receive port. This allows independent operation for all sources to the I2C interface. Arbitration between multiple sources is handled automatically using I2C multi-controller arbitration. I2C Controller Proxy Timing D Fixed register address errors in the Typical I2C Timing Register Settings table yes D Removed details about the internal reference clock yes The proxy controller timing parameters are based on the REFCLK timing. Timing accuracy for the I2C proxy controller based on the REFCLK clock source attached to the DS90UB960-Q1 deserializer. The I2C Controller regenerates the I2C read or write access using timing controls in the registers 0xA and 0xB to regenerate the clock and data signals to meet the desired I2C timing in Standard, Fast, or Fast-mode Plus modes of operation. I2C Controller SCL High Time is set in register 0xA[7:0]. This field configures the high pulse width of the SCL output when the Serializer is the Controller on the local deserializer I2C bus. The default value is set to provide a minimum 5-µs SCL high time with the reference clock at 25 MHz + 100 ppm including four additional oscillator clock periods or synchronization and response time. Units are 40 ns for the nominal oscillator clock frequency, giving Min_delay = 40 ns × (SCL_HIGH_TIME + 4). I2C Controller SCL Low Time is set in register 0xB[7:0]. This field configures the low pulse width of the SCL output when the Serializer is the Controller on the local deserializer I2C bus. This value is also used as the SDA setup time by the I2C Target for providing data prior to releasing SCL during accesses over the Bidirectional Control Channel. The default value is set to provide a minimum 5-µs SCL high time with the reference clock at 25 MHz + 100ppm including four additional oscillator clock periods or synchronization and response time. Units are 40 ns for the nominal oscillator clock frequency, giving Min_delay = 40 ns × (SCL_HIGH_TIME + 4). See #GUID-41CAA2D3-D1EF-425A-A585-602298B8FA95/T4585536-29 example settings for Standard mode, Fast mode and Fast-mode Plus timing. Typical I2C Timing Register Settings I2C MODE SCL HIGH TIME SCL LOW TIME 0xA[7:0] NOMINAL DELAY AT REFCLK = 25 MHz 0xB[7:0] NOMINAL DELAY AT REFCLK = 25 MHz Standard 0x7A 5.04 µs 0x7A 5.04 µs Fast 0x13 0.920 µs 0x25 1.64 µs Fast - Plus 0x06 0.400 µs 0x0C 0.640 µs Code Example for Configuring Fast-Mode Plus I2C Operation # "RX0 I2C Controller Fast Plus Configuration" WriteI2C(0x02,0x3E) # Enable Proxy WriteI2C(0x4c,0x01) # Select RX_PORT0 # Set SCL High and Low Time delays WriteI2C(0x0a,0x06) # SCL High WriteI2C(0x0b,0x0C) # SCL Low Interrupt Support Interrupts can be brought out on the INTB pin as controlled by the INTERRUPT_CTL 0x23 and INTERRUPT_STS 0x24 registers. The main interrupt control registers provide control and status for interrupts from the individual sources. Sources include each of the four FPD3 Receive ports as well as each of the two CSI-2 Transmit ports. Clearing interrupt conditions requires reading the associated status register for the source. The setting of the individual interrupt status bits is not dependent on the related interrupt enable controls. The interrupt enable controls whether an interrupt is generated based on the condition, but does not prevent the interrupt status assertion. For an interrupt to be generated based on one of the interrupt status assertions, both the individual interrupt enable and the INT_EN control must be set in the INTERRUPT_CTL 0x23 register. For example, to generate an interrupt if IS_RX0 is set, both the IE_RX0 and INT_EN bits must be set. If IE_RX0 is set but INT_EN is not, the INT status is indicated in the INTERRUPT_STS register, and the INTB pin does not indicate the interrupt condition. See the INTERRUPT_CTL and INTERRUPT_STS register for details. Code Example to Enable Interrupts # "RX01/2/3/4 INTERRUPT_CTL enable" WriteI2C(0x23,0xBF) # RX all & INTB PIN EN # Individual RX01/2/3/4 INTERRUPT_CTL enable # "RX0 INTERRUPT_CTL enable" WriteI2C(0x4C,0x01) # RX0 WriteI2C(0x23,0x81) # RX0 & INTB PIN EN # "RX1 INTERRUPT_CTL enable" WriteI2C(0x4C,0x12) # RX1 WriteI2C(0x23,0x82) # RX1 & INTB PIN EN # "RX2 INTERRUPT_CTL enable" WriteI2C(0x4C,0x24) # RX2 WriteI2C(0x23,0x84) # RX2 & INTB PIN EN # "RX3 INTERRUPT_CTL enable" WriteI2C(0x4C,0x38) # RX3 WriteI2C(0x23,0x88) # RX3 & INTB PIN EN FPD-Link III Receive Port Interrupts For each FPD-Link III Receive port, multiple options are available for generating interrupts. Interrupt generation is controlled through the PORT_ICR_HI 0xD8 and PORT_ICR_LO 0xD9 registers. In addition, the PORT_ISR_HI 0xDA and PORT_ISR_LO 0xDB registers provide read-only status for the interrupts. Clearing of interrupt conditions is handled by reading the RX_PORT_STS1, RX_PORT_STS2, and CSI_RX_STS registers. The status bits in the PORT_ISR_HI/LO registers are copies of the associated bits in the main status registers. To enable interrupts from one of the Receive port interrupt sources: Enable the interrupt source by setting the appropriate interrupt enable bit in the PORT_ICR_HI or PORT_ICR_LO register Set the RX Port X Interrupt control bit (IE_RXx) in the INTERRUPT_CTL register Set the INT_EN bit in the INTERRUPT_CTL register to allow the interrupt to assert the INTB pin low To clear interrupts from one of the Receive port interrupt sources: (optional) Read the INTERRUPT_STS register to determine which RX Port caused the interrupt (optional) Read the PORT_ISR_HI and PORT_ISR_LO registers to determine source of interrupt Read the appropriate RX_PORT_STS1, RX_PORT_STS2, or CSI_RX_STS register to clear the interrupt. The first two steps are optional. The interrupt could be determined and cleared by just reading the status registers. Interrupts on Forward Channel GPIO When connected to the DS90UB953-Q1 serializer, interrupts can be generated on changes in any of the four forward channel GPIOs per port. Interrupts are enabled by setting bits in the FC_GPIO_ICR register. Interrupts may be generated on rising and/or falling transitions on the GPIO signal. The GPIO interrupt status is cleared by reading the FC_GPIO_STS register. Interrupts should only be used for GPIO signals operating at less than 10 MHz. High or low pulses that are less than 100 ns might not be detected at the DS90UB960-Q1. To avoid false interrupt indications, the interrupts should not be enabled until after the Forward Channel GPIOs are enabled at the serializer. Interrupts on Change in Sensor Status The FPD-Link III Receiver recovers 32-bits of Sensor status from the attached DS90UB953-Q1 serializer. Interrupts may be generated based on changes in the Sensor Status values received from the forward channel. The Sensor Status consists of 4 bytes of data, which may be read from the SENSOR_STS_x registers for each Receive port. Interrupts may be generated based on a change in any of the bits in the first byte (SENSOR_STS_0). Each bit can be individually masked for Rising and/or Falling interrupts. Two registers control the interrupt masks for the SENSOR_STS bits: SEN_INT_RISE_CTL and SEN_INT_FALL_CTL. Two registers provide interrupt status: SEN_INT_RISE_STS, SEN_INT_FALL_STS. If a mask bit is set, a change in the associated SENSOR_STS_0 bit will be detected and latched in the SEN_INT_RISE_STS or SEN_INT_FALL_STS registers. If the mask bit is not set, the associated interrupt status bit will always be 0. If any of the SEN_INT_RISE_STS or SEN_INT_FALL_STS bits is set, the IS_FC_SEN_STS bit will be set in the PORT_ISR_HI register. Code Example to Readback Interrupts D 20230807 Replaced CABLE_FAULT with NO_FPD3_CLK in the interrupt readback example script to match the register bit name INTERRUPT_STS = ReadI2C(0x24) # 0x24 INTERRUPT_STS if ((INTERRUPT_STS & 0x80) >> 7): print "# GLOBAL INTERRUPT DETECTED " if ((INTERRUPT_STS & 0x40) >> 6): print "# RESERVED " if ((INTERRUPT_STS & 0x20) >> 5): print "# IS_CSI_TX1 DETECTED " if ((INTERRUPT_STS & 0x10) >> 4): print "# IS_CSI_TX0 DETECTED " if ((INTERRUPT_STS & 0x08) >> 3): print "# IS_RX3 DETECTED " if ((INTERRUPT_STS & 0x04) >> 2): print "# IS_RX2 DETECTED " if ((INTERRUPT_STS & 0x02) >> 1): print "# IS_RX1 DETECTED " if ((INTERRUPT_STS & 0x01) ): print "# IS_RX0 DETECTED " # "################################################" # "RX0 status" # "################################################" WriteReg(0x4C,0x01) # RX0 PORT_ISR_LO = ReadI2C(0xDB) print "0xDB PORT_ISR_LO : ", hex(PORT_ISR_LO) # readout; cleared by RX_PORT_STS2 if ((PORT_ISR_LO & 0x40) >> 6): print "# IS_LINE_LEN_CHG INTERRUPT DETECTED " if ((PORT_ISR_LO & 0x20) >> 5): print "# IS_LINE_CNT_CHG DETECTED " if ((PORT_ISR_LO & 0x10) >> 4): print "# IS_BUFFER_ERR DETECTED " if ((PORT_ISR_LO & 0x08) >> 3): print "# IS_CSI_RX_ERR DETECTED " if ((PORT_ISR_LO & 0x04) >> 2): print "# IS_FPD3_PAR_ERR DETECTED " # Forward Channel parity errors exceed set threshold if ((PORT_ISR_LO & 0x02) >> 1): print "# IS_PORT_PASS DETECTED " # RX Port PASS status has changed since last read if ((PORT_ISR_LO & 0x01) ) : print "# IS_LOCK_STS DETECTED " # RX Port LOCK status has changed since last read ################################################ PORT_ISR_HI = ReadI2C(0xDA) print "0xDA PORT_ISR_HI : ", hex(PORT_ISR_HI) # readout; cleared by RX_PORT_STS2 if ((PORT_ISR_HI & 0x04) >> 2): print "# IS_FPD3_ENC_ERR DETECTED " if ((PORT_ISR_HI & 0x02) >> 1): print "# IS_BCC_SEQ_ERR DETECTED " if ((PORT_ISR_HI & 0x01) ) : print "# IS_BCC_CRC_ERR DETECTED " ################################################ RX_PORT_STS1 = ReadI2C(0x4D) # R/COR if ( (RX_PORT_STS1 & 0xc0) >> 6) == 3: print "# RX_PORT_NUM = RX3" elif ((RX_PORT_STS1 & 0xc0) >> 6) == 2: print "# RX_PORT_NUM = RX2" elif ((RX_PORT_STS1 & 0xc0) >> 6) == 1: print "# RX_PORT_NUM = RX1" elif ((RX_PORT_STS1 & 0xc0) >> 6) == 0: print "# RX_PORT_NUM = RX0" if ((RX_PORT_STS1 & 0x20) >> 5): print "# BCC_CRC_ERR DETECTED " if ((RX_PORT_STS1 & 0x10) >> 4): print "# LOCK_STS_CHG DETECTED " if ((RX_PORT_STS1 & 0x08) >> 3): print "# BCC_SEQ_ERROR DETECTED " if ((RX_PORT_STS1 & 0x04) >> 2): print "# PARITY_ERROR DETECTED " # Cleared when RX_PAR_ERR_HI/LO registers are cleared if ((RX_PORT_STS1 & 0x02) >> 1): print "# PORT_PASS=1 " # Shows current PASS status at RX Port if ((RX_PORT_STS1 & 0x01) ): print "# LOCK_STS=1 " # Shows current LOCK status at RX Port ################################################ RX_PORT_STS2 = ReadI2C(0x4E) if ((RX_PORT_STS2 & 0x80) >> 7): print "# LINE_LEN_UNSTABLE DETECTED " if ((RX_PORT_STS2 & 0x40) >> 6): print "# LINE_LEN_CHG " if ((RX_PORT_STS2 & 0x20) >> 5): print "# FPD3_ENCODE_ERROR DETECTED " if ((RX_PORT_STS2 & 0x10) >> 4): print "# BUFFER_ERROR DETECTED " if ((RX_PORT_STS2 & 0x08) >> 3): print "# CSI_ERR DETECTED " # Clears when CSI_RX_STS register is cleared if ((RX_PORT_STS2 & 0x04) >> 2): print "# FREQ_STABLE DETECTED " if ((RX_PORT_STS2 & 0x02) >> 1): print "# NO_FPD3_CLK DETECTED " if ((RX_PORT_STS2 & 0x01) ): print "# LINE_CNT_CHG DETECTED " ################################################ # "################################################" # "RX1 status" # "################################################" WriteReg(0x4C,0x12) # RX1 PORT_ISR_LO = ReadI2C(0xDB) # PORT_ISR_LO readout; cleared by RX_PORT_STS2 if ((PORT_ISR_LO & 0x40) >> 6): print "# IS_LINE_LEN_CHG INTERRUPT DETECTED " if ((PORT_ISR_LO & 0x20) >> 5): print "# IS_LINE_CNT_CHG DETECTED " if ((PORT_ISR_LO & 0x10) >> 4): print "# IS_BUFFER_ERR DETECTED " if ((PORT_ISR_LO & 0x08) >> 3): print "# IS_CSI_RX_ERR DETECTED " if ((PORT_ISR_LO & 0x04) >> 2): print "# IS_FPD3_PAR_ERR DETECTED " # Forward Channel parity errors exceed set threshold if ((PORT_ISR_LO & 0x02) >> 1): print "# IS_PORT_PASS DETECTED " # RX Port PASS status has changed since last read if ((PORT_ISR_LO & 0x01) ) : print "# IS_LOCK_STS DETECTED " # RX Port LOCK status has changed since last read ################################################ PORT_ISR_HI = ReadI2C(0xDA) # readout; cleared by RX_PORT_STS2 if ((PORT_ISR_HI & 0x04) >> 2): print "# IS_FPD3_ENC_ERR DETECTED " if ((PORT_ISR_HI & 0x02) >> 1): print "# IS_BCC_SEQ_ERR DETECTED " if ((PORT_ISR_HI & 0x01) ) : print "# IS_BCC_CRC_ERR DETECTED " ################################################ RX_PORT_STS1 = ReadI2C(0x4D) # R/COR if ( (RX_PORT_STS1 & 0xc0) >> 6) == 3: print "# RX_PORT_NUM = RX3" elif ((RX_PORT_STS1 & 0xc0) >> 6) == 2: print "# RX_PORT_NUM = RX2" elif ((RX_PORT_STS1 & 0xc0) >> 6) == 1: print "# RX_PORT_NUM = RX1" elif ((RX_PORT_STS1 & 0xc0) >> 6) == 0: print "# RX_PORT_NUM = RX0" if ((RX_PORT_STS1 & 0x20) >> 5): print "# BCC_CRC_ERR DETECTED " if ((RX_PORT_STS1 & 0x10) >> 4): print "# LOCK_STS_CHG DETECTED " if ((RX_PORT_STS1 & 0x08) >> 3): print "# BCC_SEQ_ERROR DETECTED " if ((RX_PORT_STS1 & 0x04) >> 2): print "# PARITY_ERROR DETECTED " # Cleared when RX_PAR_ERR_HI/LO registers are cleared if ((RX_PORT_STS1 & 0x02) >> 1): print "# PORT_PASS=1 " # Shows current PASS status at RX Port if ((RX_PORT_STS1 & 0x01) ): print "# LOCK_STS=1 " # Shows current LOCK status at RX Port ################################################ RX_PORT_STS2 = ReadI2C(0x4E) if ((RX_PORT_STS2 & 0x80) >> 7): print "# LINE_LEN_UNSTABLE DETECTED " if ((RX_PORT_STS2 & 0x40) >> 6): print "# LINE_LEN_CHG " if ((RX_PORT_STS2 & 0x20) >> 5): print "# FPD3_ENCODE_ERROR DETECTED " if ((RX_PORT_STS2 & 0x10) >> 4): print "# BUFFER_ERROR DETECTED " if ((RX_PORT_STS2 & 0x08) >> 3): print "# CSI_ERR DETECTED " # Clears when CSI_RX_STS register is cleared if ((RX_PORT_STS2 & 0x04) >> 2): print "# FREQ_STABLE DETECTED " if ((RX_PORT_STS2 & 0x02) >> 1): print "# NO_FPD3_CLK DETECTED " if ((RX_PORT_STS2 & 0x01) ): print "# LINE_CNT_CHG DETECTED " ################################################ # "################################################" # "RX2 status" # "################################################" WriteReg(0x4C,0x24) # RX2 PORT_ISR_LO = ReadI2C(0xDB) # readout; cleared by RX_PORT_STS2 if ((PORT_ISR_LO & 0x40) >> 6): print "# IS_LINE_LEN_CHG INTERRUPT DETECTED " if ((PORT_ISR_LO & 0x20) >> 5): print "# IS_LINE_CNT_CHG DETECTED " if ((PORT_ISR_LO & 0x10) >> 4): print "# IS_BUFFER_ERR DETECTED " if ((PORT_ISR_LO & 0x08) >> 3): print "# IS_CSI_RX_ERR DETECTED " if ((PORT_ISR_LO & 0x04) >> 2): print "# IS_FPD3_PAR_ERR DETECTED " # Forward Channel parity errors exceed set threshold if ((PORT_ISR_LO & 0x02) >> 1): print "# IS_PORT_PASS DETECTED " # RX Port PASS status has changed since last read if ((PORT_ISR_LO & 0x01) ) : print "# IS_LOCK_STS DETECTED " # RX Port LOCK status has changed since last read ################################################ PORT_ISR_HI = ReadI2C(0xDA) # readout; cleared by RX_PORT_STS2 if ((PORT_ISR_HI & 0x04) >> 2): print "# IS_FPD3_ENC_ERR DETECTED " if ((PORT_ISR_HI & 0x02) >> 1): print "# IS_BCC_SEQ_ERR DETECTED " if ((PORT_ISR_HI & 0x01) ) : print "# IS_BCC_CRC_ERR DETECTED " ################################################ RX_PORT_STS1 = ReadI2C(0x4D) # R/COR if ( (RX_PORT_STS1 & 0xc0) >> 6) == 3: print "# RX_PORT_NUM = RX3" elif ((RX_PORT_STS1 & 0xc0) >> 6) == 2: print "# RX_PORT_NUM = RX2" elif ((RX_PORT_STS1 & 0xc0) >> 6) == 1: print "# RX_PORT_NUM = RX1" elif ((RX_PORT_STS1 & 0xc0) >> 6) == 0: print "# RX_PORT_NUM = RX0" if ((RX_PORT_STS1 & 0x20) >> 5): print "# BCC_CRC_ERR DETECTED " if ((RX_PORT_STS1 & 0x10) >> 4): print "# LOCK_STS_CHG DETECTED " if ((RX_PORT_STS1 & 0x08) >> 3): print "# BCC_SEQ_ERROR DETECTED " if ((RX_PORT_STS1 & 0x04) >> 2): print "# PARITY_ERROR DETECTED " # Cleared when RX_PAR_ERR_HI/LO registers are cleared if ((RX_PORT_STS1 & 0x02) >> 1): print "# PORT_PASS=1 " # Shows current PASS status at RX Port if ((RX_PORT_STS1 & 0x01) ): print "# LOCK_STS=1 " # Shows current LOCK status at RX Port ################################################ RX_PORT_STS2 = ReadI2C(0x4E) if ((RX_PORT_STS2 & 0x80) >> 7): print "# LINE_LEN_UNSTABLE DETECTED " if ((RX_PORT_STS2 & 0x40) >> 6): print "# LINE_LEN_CHG " if ((RX_PORT_STS2 & 0x20) >> 5): print "# FPD3_ENCODE_ERROR DETECTED " if ((RX_PORT_STS2 & 0x10) >> 4): print "# BUFFER_ERROR DETECTED " if ((RX_PORT_STS2 & 0x08) >> 3): print "# CSI_ERR DETECTED " # Clears when CSI_RX_STS register is cleared if ((RX_PORT_STS2 & 0x04) >> 2): print "# FREQ_STABLE DETECTED " if ((RX_PORT_STS2 & 0x02) >> 1): print "# NO_FPD3_CLK DETECTED " if ((RX_PORT_STS2 & 0x01) ): print "# LINE_CNT_CHG DETECTED " ################################################ # "################################################" # "RX3 status" # "################################################" WriteReg(0x4C,0x38) # RX3 PORT_ISR_LO = ReadI2C(0xDB) # readout; cleared by RX_PORT_STS2 if ((PORT_ISR_LO & 0x40) >> 6): print "# IS_LINE_LEN_CHG INTERRUPT DETECTED " if ((PORT_ISR_LO & 0x20) >> 5): print "# IS_LINE_CNT_CHG DETECTED " if ((PORT_ISR_LO & 0x10) >> 4): print "# IS_BUFFER_ERR DETECTED " if ((PORT_ISR_LO & 0x08) >> 3): print "# IS_CSI_RX_ERR DETECTED " if ((PORT_ISR_LO & 0x04) >> 2): print "# IS_FPD3_PAR_ERR DETECTED " # Forward Channel parity errors exceed set threshold if ((PORT_ISR_LO & 0x02) >> 1): print "# IS_PORT_PASS DETECTED " # RX Port PASS status has changed since last read if ((PORT_ISR_LO & 0x01) ) : print "# IS_LOCK_STS DETECTED " # RX Port LOCK status has changed since last read ################################################ PORT_ISR_HI = ReadI2C(0xDA) # readout; cleared by RX_PORT_STS2 if ((PORT_ISR_HI & 0x04) >> 2): print "# IS_FPD3_ENC_ERR DETECTED " if ((PORT_ISR_HI & 0x02) >> 1): print "# IS_BCC_SEQ_ERR DETECTED " if ((PORT_ISR_HI & 0x01) ) : print "# IS_BCC_CRC_ERR DETECTED " ################################################ RX_PORT_STS1 = ReadI2C(0x4D) # R/COR if ( (RX_PORT_STS1 & 0xc0) >> 6) == 3: print "# RX_PORT_NUM = RX3" elif ((RX_PORT_STS1 & 0xc0) >> 6) == 2: print "# RX_PORT_NUM = RX2" elif ((RX_PORT_STS1 & 0xc0) >> 6) == 1: print "# RX_PORT_NUM = RX1" elif ((RX_PORT_STS1 & 0xc0) >> 6) == 0: print "# RX_PORT_NUM = RX0" if ((RX_PORT_STS1 & 0x20) >> 5): print "# BCC_CRC_ERR DETECTED " if ((RX_PORT_STS1 & 0x10) >> 4): print "# LOCK_STS_CHG DETECTED " if ((RX_PORT_STS1 & 0x08) >> 3): print "# BCC_SEQ_ERROR DETECTED " if ((RX_PORT_STS1 & 0x04) >> 2): print "# PARITY_ERROR DETECTED " # Cleared when RX_PAR_ERR_HI/LO registers are cleared if ((RX_PORT_STS1 & 0x02) >> 1): print "# PORT_PASS=1 " # Shows current PASS status at RX Port if ((RX_PORT_STS1 & 0x01) ): print "# LOCK_STS=1 " # Shows current LOCK status at RX Port ################################################ RX_PORT_STS2 = ReadI2C(0x4E) if ((RX_PORT_STS2 & 0x80) >> 7): print "# LINE_LEN_UNSTABLE DETECTED " if ((RX_PORT_STS2 & 0x40) >> 6): print "# LINE_LEN_CHG " if ((RX_PORT_STS2 & 0x20) >> 5): print "# FPD3_ENCODE_ERROR DETECTED " if ((RX_PORT_STS2 & 0x10) >> 4): print "# BUFFER_ERROR DETECTED " if ((RX_PORT_STS2 & 0x08) >> 3): print "# CSI_ERR DETECTED " # Clears when CSI_RX_STS register is cleared if ((RX_PORT_STS2 & 0x04) >> 2): print "# FREQ_STABLE DETECTED " if ((RX_PORT_STS2 & 0x02) >> 1): print "# NO_FPD3_CLK DETECTED " if ((RX_PORT_STS2 & 0x01) ): print "# LINE_CNT_CHG DETECTED " ################################################ CSI-2 Transmit Port Interrupts The following interrupts are available for each CSI-2 Transmit Port: Pass indication Synchronized status Deassertion of Pass indication for an input port assigned to the CSI-2 TX Port Loss of Synchronization between input video streams RX Port Interrupt – interrupts from RX Ports mapped to this CSI-2 Transmit port See the CSI_TX_ICR address 0x36 and CSI_TX_ISR address 0x37 registers for details. The setting of the individual interrupt status bits is not dependent on the related interrupt enable controls. The interrupt enable controls whether an interrupt is generated based on the condition, but the enable does not prevent the interrupt status assertion. Error Handling In the DS90UB960-Q1, the FPD-Link III receiver transfers incoming video frames to internal video buffers for forwarding to the CSI-2 Transmit ports. When the DS90UB960-Q1 detects an error condition the standard operation would be to flag this error condition, and stop sending the CSI-2 frame to avoid sending corrupted data downstream. When the DS90UB960-Q1 recovers from an error condition, it will provide a Start of Frame and resume sending valid data. Consequently, when the downstream CSI-2 input receives a repeated Start of Frame condition, this will indicate that the data received in between the prior start of frame is suspect and the signal processor can then discard the suspected data. The settings in registers PORT_CONFIG2 and PORT_PASS_CTL can be used to change how the DS90UB960-Q1 handles errors when passing video frames. The receive ports may be configured to qualify the incoming video and provide a status indication and prevent the forwarding of video frames until certain error-free conditions are met. The Pass indication may be used to prevent forwarding packets to the internal video buffers by setting the PASS_DISCARD_EN bit in the PORT_PASS_CTL register. When this bit is set, video input will be discarded until the Pass signal indicates valid receive data. The Receive port will indicate Pass status once specific conditions are met, including a number of valid frames received. Valid frames may include requiring no FPD-Link III Parity errors and consistent frame size, including video line length and/or number of video lines. In addition, the Receive port may be programmed to cut off video frames containing errors and/or prevent forwarding of video until the Pass conditions are met. Register settings in PORT_CONFIG2 register can be used to cut off frames on different line/frame sizes or a CSI-2 parity error is detected. When the deserializer cuts off frames in cases of different line/frame sizes different line/frame sizes, the video frame will stop immediately with no frame end packet. Often the condition will not be cleared until the next valid frame is received. The Rx Port PASS indication may be used to prevent forwarding packets to the internal video buffers by setting the PASS_DISCARD_EN bit in the PORT_PASS_CTL register. When this bit is set, video input will be discarded until the Pass signal indicates valid receive data. The incoming video frames may be cut off based on error conditions or change in video line size or number of lines. These functions are controlled by bits in the PORT_CONFIG2 register. When cutting off video frames, the video frame may be cut off after sending any number of video lines. A cut off frame will not send a Frame End packet to the CSI-2 Transmit port. Receive Frame Threshold The FPD-Link III Receiver may be programmed to require a specified number of valid video frames prior to indicating a Pass condition and forwarding video frames. The number of required valid video frames is programmable through the PASS_THRESH field in the PORT_PASS_CTL register. The threshold can be programmed from 0 to 3 video frames. If set to 0, Pass will typically be indicated as soon as the FPD-Link III Receiver reports Lock to the incoming signal. If set greater than 0, the Receiver will require that number of valid frames before indicating Pass. Determination of valid frames will be dependent on the control bits in the PORT_PASS_CTL register. In the case of a Parity Error, when PASS_PARITY_ERR is set to 1 forwarding will be enabled one frame early. To ensure at least one good frame occurs following a parity error the counter should be set to 2 or higher when PASS_PARITY_ERR = 1. Port PASS Control When the PASS_LINE_SIZE control is set in the PORT_PASS_CTL register, the Receiver will qualify received frames based on having a consistent video line size. For PASS_LINE_SIZE to be clear, the deserializer checks that the received line length remains consistent during the frame and between frames. For each video line, the length (in bytes) will be determined. If it varies then we will flag this condition. Each video line in the packet must be the same size, and the line size must be consistent across video frames. A change in video line size will restart the valid frame counter. When the PASS_LINE_CNT control is set in the PORT_PASS_CTL register, the Receiver will qualify received frames based on having a consistent frame size in number of lines. A change in number of video lines will restart the valid frame counter. When the PASS_PARITY_ERR control is set in the PORT_PASS_CTL register, the Receiver will clear the Pass indication on receipt of a parity error on the FPD-Link III interface. The valid frame counter will also be cleared on the parity error event. When PASS_PARITY_ERR is set to 1, TI also recommends that the designer set the PASS_THRESHOLD to 2 or higher to ensure at least one good frame occurs following a parity error. Timestamp – Video Skew Detection The DS90UB960-Q1 implements logic to detect skew between video signaling from attached sensors. For each input port, the DS90UB960-Q1 provides the ability to capture a time-stamp for both a start-of-frame and start-of-line event. Comparison of timestamps can provide information on the relative skew between the ports. Start-of-frame timestamps are generated at the active edge of the Vertical Sync signal in Raw mode. Start-of-line timestamps are generated at the start of reception of the Nth line of video data after the Start of Frame for either mode of operation. The function does not use the Line Start (LS) packet or Horizontal Sync controls to determine the start of lines. The skew detection can run in either a FrameSync mode or free-run mode. Skew detection can be individually enabled for each RX port. For start-of-line timestamps, a line number must be programmed. The same line number is used for all 4 channels. Prior to reading timestamps, the TS_FREEZE bit for each port that will be read should be set. This will prevent overwrite of the timestamps by the detection circuit until all timestamps have been read. The freeze condition will be released automatically once all frozen timestamps have been read. The freeze bits can also be cleared if it does not read all the timestamp values. The TS_STATUS register includes the following: Flags to indicate multiple start-of-frame per FrameSync period Flag to indicate Timestamps Ready Flags to indicate Timestamps valid (per port) – if ports are not synchronized, all ports may not indicate valid timestamps The Timestamp Ready flag will be cleared when the TS_FREEZE bit is cleared. Pattern Generation D 20230825 Clarified instructions for how to configure Pattern Generation on the CSI-2 Ports The deserializer supports internal pattern generation feature to provide a simple way to generate video test patterns for the CSI-2 transmitter outputs. CSI-2 port 0 and port 1 each have their own pattern generator. Two types of patterns are supported: Reference Color Bar pattern and Fixed Color patterns and accessed by the Pattern Generator page 0 in the indirect register set. Prior to enabling the Packet Generator, the following should be done: Set the TX_WRITE_PORT bit in CSI_PORT_SEL (reg 0x32). Disable video forwarding by configuring bits [7:4] of the FWD_CTL1 register. Configure CSI-2 Transmitter operating speed using the CSI_PLL_CTL register. Enable the CSI-2 Transmitter using the CSI_CTL register. Reference Color Bar Pattern The Reference Color Bar Patterns are based on the pattern defined in Appendix D of the mipi_CTS_for_D-PHY_v1-1_r03 specification. The pattern is an eight color bar pattern designed to provide high, low, and medium frequency outputs on the CSI-2 transmit data lanes. The CSI-2 Reference pattern provides eight color bars by default with the following byte data for the color bars: X bytes of 0xAA (high-frequency pattern, inverted) X bytes of 0x33 (mid-frequency pattern) X bytes of 0xF0 (low-frequency pattern, inverted) X bytes of 0x7F (lone 0 pattern) X bytes of 0x55 (high-frequency pattern) X bytes of 0xCC (mid-frequency pattern, inverted) X bytes of 0x0F (low-frequency pattern) Y bytes of 0x80 (lone 1 pattern) In most cases, Y will be the same as X. For certain data types, the last color bar may need to be larger than the others to properly fill the video line dimensions. The Pattern Generator is programmable with the following options: Number of color bars (1, 2, 4, or 8) Number of bytes per line Number of bytes per color bar CSI-2 DataType field and VC-ID Number of active video lines per frame Number of total lines per frame (active plus blanking) Line period (possibly program in units of 10 ns) Vertical front porch – number of blank lines prior to FrameEnd packet Vertical back porch – number of blank lines following FrameStart packet The pattern generator relies on proper programming by software to ensure the color bar widths are set to multiples of the block (or word) size required for the specified DataType. For example, for RGB888, the block size is 3 bytes which also matches the pixel size. In this case, the number of bytes per color bar must be a multiple of 3. The Pattern Generator is implemented in the CSI-2 Transmit clock domain, providing the pattern directly to the CSI-2 Transmitter. The circuit generates the CSI-2 formatted data. Fixed Color Patterns When programmed for Fixed Color Pattern mode, Pattern Generator can generate a video image with a programmable fixed data pattern. The basic programming fields for image dimensions are the same as used with the Color Bar Patterns. When sending Fixed Color Patterns, the color bar controls allow alternating between the fixed pattern data and the bit-wise inverse of the fixed pattern data. The Fixed Color patterns assume a fixed block size for the byte pattern to be sent. The block size is programmable through the register and is designed to support most 8-bit, 10-bit, and 12-bit pixel formats. The block size should be set based on the pixel size converted to blocks that are an integer multiple of bytes. For example, an RGB888 pattern would consist of 3-byte pixels and therefore require a 3-byte block size. A 2x12-bit pixel image would also require 3-byte block size, while a 3x12-bit pixel image would require nine bytes (two pixels) to send an integer number of bytes. Sending a RAW10 pattern typically requires a 5-byte block size for four pixels, so 1x10-bit and 2x10-bit could both be sent with a 5-byte block size. For 3x10-bit, a 15-byte block size would be required. The Fixed Color patterns support block sizes up to 16 bytes in length, allowing additional options for patterns in some conditions. For example, an RGB888 image could alternate between four different pixels by using a 12-byte block size. An alternating black and white RGB888 image could be sent with a block size of 6-bytes and setting first three bytes to 0xFF and next three bytes to 0x00. To support up to 16-byte block sizes, a set of sixteen registers are implemented to allow programming the value for each data byte. The line period is calculated in units of 10 ns, unless the CSI-2 mode is set to 400-Mbps operation in which case the unit time dependancy is 20 ns. Pattern Generator Programming The information in this section provides details on how to program the Pattern Generator to provide a specific color bar pattern, based on data type, frame size, and line size. Most basic configuration information is determined directly from the expected video frame parameters. The requirements should include the data type, frame rate (frames per second), number of active lines per frame, number of total lines per frame (active plus blanking), and number of pixels per line. PGEN_ACT_LPF – Number of active lines per frame PGEN_TOT_LPF – Number of total lines per frame PGEN_LSIZE – Video line length size in bytes. Compute based on pixels per line multiplied by pixel size in bytes CSI-2 DataType field and VC-ID Optional: PGEN_VBP – Vertical back porch. This is the number of lines of vertical blanking following Frame Valid Optional: PGEN_VFP – Vertical front porch. This is the number of lines of vertical blanking preceding Frame Valid PGEN_LINE_PD – Line period in 10-ns units. Compute based on Frame Rate and total lines per frame PGEN_BAR_SIZE – Color bar size in bytes. Compute based on datatype and line length in bytes (see details below) Determining Color Bar Size The color bar pattern should be programmed in units of a block or word size dependent on the datatype of the video being sent. The sizes are defined in the MIPI CSI-2 specification. For example, RGB888 requires a 3-byte block size which is the same as the pixel size. RAW10 requires a 5-byte block size which is equal to 4 pixels. RAW12 requires a 3-byte block size which is equal to 2 pixels. When programming the Pattern Generator, software should compute the required bar size in bytes based on the line size and the number of bars. For the standard eight color bar pattern, that would require the following algorithm: Select the desired data type, and a valid length for that data type (in pixels). Convert pixels/line to blocks/line (by dividing by the number of pixels/block, as defined in the data type specification). Divide the blocks/line result by the number of color bars (8), giving blocks/bar Round result down to the nearest integer Convert blocks/bar to bytes/bar and program that value into the PGEN_BAR_SIZE register As an alternative, the blocks/line can be computed by converting pixels/line to bytes/line and divide by bytes/block. Code Example for Pattern Generator Follow the example here to configure a 1280x720 pattern with 30 fps rate and fixed color bar. The user can also use the Analog LaunchPad GUI to configure the PatGen register settings based on their desired parameters. #Patgen Fixed Colorbar 1280x720p30 WriteI2C(0x33,0x01) # CSI0 enable WriteI2C(0xB0,0x00) # Indirect Pattern Gen Registers WriteI2C(0xB1,0x01) # PGEN_CTL WriteI2C(0xB2,0x01) WriteI2C(0xB1,0x02) # PGEN_CFG WriteI2C(0xB2,0x33) WriteI2C(0xB1,0x03) # PGEN_CSI_DI WriteI2C(0xB2,0x24) WriteI2C(0xB1,0x04) # PGEN_LINE_SIZE1 WriteI2C(0xB2,0x0F) WriteI2C(0xB1,0x05) # PGEN_LINE_SIZE0 WriteI2C(0xB2,0x00) WriteI2C(0xB1,0x06) # PGEN_BAR_SIZE1 WriteI2C(0xB2,0x01) WriteI2C(0xB1,0x07) # PGEN_BAR_SIZE0 WriteI2C(0xB2,0xE0) WriteI2C(0xB1,0x08) # PGEN_ACT_LPF1 WriteI2C(0xB2,0x02) WriteI2C(0xB1,0x09) # PGEN_ACT_LPF0 WriteI2C(0xB2,0xD0) WriteI2C(0xB1,0x0A) # PGEN_TOT_LPF1 WriteI2C(0xB2,0x04) WriteI2C(0xB1,0x0B) # PGEN_TOT_LPF0 WriteI2C(0xB2,0x1A) WriteI2C(0xB1,0x0C) # PGEN_LINE_PD1 WriteI2C(0xB2,0x0C) WriteI2C(0xB1,0x0D) # PGEN_LINE_PD0 WriteI2C(0xB2,0x67) WriteI2C(0xB1,0x0E) # PGEN_VBP WriteI2C(0xB2,0x21) WriteI2C(0xB1,0x0F) # PGEN_VFP WriteI2C(0xB2,0x0A) FPD-Link BIST Mode An optional At-Speed Built-In Self Test (BIST) feature supports testing of the high-speed serial link and the back channel without external data connections. The BIST mode is enabled by programming the BIST configuration register. This is useful in the prototype stage, equipment production, in-system test, and system diagnostics. When BIST is activated, the DS90UB960Q1 sends register writes to the Serializer through the Back Channel. The control channel register writes configure the Serializer for BIST mode operation. The serializer outputs a continuous stream of a pseudo-random sequence and drives the link at speed. The deserializer detects the test pattern and monitors the pattern for errors. The serializer also tracks errors indicated by the CRC fields in each back channel frame. The CMLOUT output function is also available during BIST mode. While the lock indications are required to identify the beginning of proper data reception, for any link failures or data corruption, the best indication is the contents of the error counter in the BIST_ERR_COUNT register 0x57 for each RX port. The test may select whether the Serializer uses an external or internal clock as reference for the BIST pattern frequency. BIST Operation The FPD-Link III BIST is configured and enabled by programming the BIST Control register. Set 0xB3 = 0x01 to enable BIST and set 0xB3 = 00 to disable BIST. BIST pass or fail status may be brought to GPIO pins by selecting the Pass indication for each receive port using the GPIOx_PIN_CTL registers. The Pass/Fail status will be de-asserted low for each data error detected on the selected port input data. In addition, it is advisable to bring the Receiver Lock status for selected ports to the GPIO pins as well. After completion of BIST, the BIST Error Counter may be read to determine if errors occurred during the test. If the DS90UB960-Q1 failed to lock to the input signal or lost lock to the input signal, the BIST Error Counter will indicate 0xFF. The maximum normal count value will be 0xFE. The SER_BIST_ACT register bit 0xD0[5] can be monitored during testing to ensure BIST is activated in the serializer. During BIST, DS90UB960-Q1 output activity are gated by BIST_Control[7:6] (BIST_OUT_MODE[1:0]) as follows: 00 : Outputs disabled during BIST 10 : Outputs enabled during BIST When enabling the outputs by setting BIST_OUT_MODE = 10, the CSI-2 will be inactive by default (LP11 state). To exercise the CSI-2 interface during BIST mode, it is possible to Enable Pattern Generator to send a video data pattern on the CSI-2 outputs. The BIST clock frequency is controlled by the BIST_CLOCK_SOURCE field in the BIST Control register. This 2-bit value will be written to the Serializer register 0x14[2:1]. A value of 00 will select an external clock. A non-zero value will enable an internal clock of the frequency defined in the Serializer register 0x14. Note that when the DS90UB960-Q1 is paired with DS90UB933-Q1 or DS90UB913A-Q1, a setting of 11 may result in a frequency that is too slow for the DS90UB960-Q1 to recover. The BIST_CLOCK_SOURCE field is sampled at the start of BIST. Changing this value after BIST is enabled will not change operation. Programming Serial Control Bus D Added a sentence to clarify that VI2C must match the voltage applied to VDDIO yes D Reworded the Serial Control Bus section to reference VI2C instead of VDDIO yes The DS90UB960-Q1 implements two I2C-compatible serial control buses. Both I2C ports support local device configuration and incorporate a bidirectional control channel (BCC) that allows communication with a remote serializers as well as remote I2C target devices. The device address is set through a resistor divider connected to the IDx pin (R1 and R2 – see ). Serial Control Bus Connection The serial control bus consists of two signals, SCL and SDA. SCL is a Serial Bus Clock Input. SDA is the Serial Bus Data Input / Output signal. Both SCL and SDA signals require an external pullup resistor to VI2C, where VI2C is a voltage rail that matches the voltage applied to VDDIO. The pull-up resistor value may be adjusted to account for capacitive loading and data rate requirements. Refer to "I2C Bus Pullup Resistor Calculation" (SLVA689) to determine the pull-up resistor value to VI2C. The signals are either pulled High, or driven Low. The IDX pin configures the control interface to one of eight possible device addresses. A pullup resistor and a pulldown resistor may be used to set the appropriate voltage ratio between the IDX input pin (VIDX) and V(VDD18), each ratio corresponding to a specific device address. See , Serial Control Bus Addresses for IDX. Serial Control Bus Addresses for IDX NO. VIDX VOLTAGE RANGE VIDX TARGET VOLTAGE SUGGESTED STRAP RESISTORS (1% TOL) PRIMARY ASSIGNED I2C ADDRESS VMIN VTYP VMAX VDD18 = 1.80 V RHIGH ( kΩ ) RLOW ( kΩ ) 7-BIT 8-BIT 0 0 0 0.131 × V(VDD18) 0 OPEN 10.0 0x30 0x60 1 0.179 × V(VDD18) 0.213 × V(VDD18) 0.247 × V(VDD18) 0.374 88.7 23.2 0x32 0x64 2 0.296 × V(VDD18) 0.330 × V(VDD18) 0.362 × V(VDD18) 0.582 75.0 35.7 0x34 0x68 3 0.412 × V(VDD18) 0.443 × V(VDD18) 0.474 × V(VDD18) 0.792 71.5 56.2 0x36 0x6C 4 0.525 × V(VDD18) 0.559 × V(VDD18) 0.592 × V(VDD18) 0.995 78.7 97.6 0x38 0x70 5 0.642 × V(VDD18) 0.673 × V(VDD18) 0.704 × V(VDD18) 1.202 39.2 78.7 0x3A 0x74 6 0.761 × V(VDD18) 0.792 × V(VDD18) 0.823 × V(VDD18) 1.420 25.5 95.3 0x3C 0x78 7 0.876 × V(VDD18) V(VDD18) V(VDD18) 1.8 10.0 OPEN 0x3D 0x7A The Serial Bus protocol is controlled by START, START-Repeated, and STOP phases. A START occurs when SDA transitions Low while SCL is High. A STOP occurs when SDA transitions High while SCL is also HIGH. See . START and STOP Conditions To communicate with a remote device, the host controller sends the target address and listens for a response from the target. This response is referred to as an acknowledge bit (ACK). If a target on the bus is addressed correctly, it acknowledges (ACKs) the controller by driving the SDA bus low. If the address does not match one of the target addresses of the device, it not-acknowledges (NACKs) the controller by letting SDA be pulled High. ACKs can also occur on the bus when data transmissions are in process. When the controller is writing data, the target ACKs after every data byte is successfully received. When the controller is reading data, the controller ACKs after every data byte is received to let the target know it wants to receive another data byte. When the controller wants to stop reading, it NACKs after the last data byte and creates a stop condition on the bus. All communication on the bus begins with either a Start condition or a Repeated Start condition. All communication on the bus ends with a Stop condition. A READ is shown in and a WRITE is shown in . Serial Control Bus — READ Serial Control Bus — WRITE Basic Operation The I2C Controller located at the Deserializer must support I2C clock stretching. For more information on I2C interface requirements and throughput considerations, refer to I2C Communication Over FPD-Link III With Bidirectional Control Channel (SNLA131) and I2C over DS90UB913/4 FPD-Link III With Bidirectional Control Channel (SNLA222). Serial Control Bus D Added a sentence to clarify that VI2C must match the voltage applied to VDDIO yes D Reworded the Serial Control Bus section to reference VI2C instead of VDDIO yes D Added a sentence to clarify that VI2C must match the voltage applied to VDDIO yes D Reworded the Serial Control Bus section to reference VI2C instead of VDDIO yes D Added a sentence to clarify that VI2C must match the voltage applied to VDDIO yes DAdded a sentence to clarify that VI2C must match the voltage applied to VDDIOI2Cyes D Reworded the Serial Control Bus section to reference VI2C instead of VDDIO yes DReworded the Serial Control Bus section to reference VI2C instead of VDDIOI2Cyes The DS90UB960-Q1 implements two I2C-compatible serial control buses. Both I2C ports support local device configuration and incorporate a bidirectional control channel (BCC) that allows communication with a remote serializers as well as remote I2C target devices. The device address is set through a resistor divider connected to the IDx pin (R1 and R2 – see ). Serial Control Bus Connection The serial control bus consists of two signals, SCL and SDA. SCL is a Serial Bus Clock Input. SDA is the Serial Bus Data Input / Output signal. Both SCL and SDA signals require an external pullup resistor to VI2C, where VI2C is a voltage rail that matches the voltage applied to VDDIO. The pull-up resistor value may be adjusted to account for capacitive loading and data rate requirements. Refer to "I2C Bus Pullup Resistor Calculation" (SLVA689) to determine the pull-up resistor value to VI2C. The signals are either pulled High, or driven Low. The IDX pin configures the control interface to one of eight possible device addresses. A pullup resistor and a pulldown resistor may be used to set the appropriate voltage ratio between the IDX input pin (VIDX) and V(VDD18), each ratio corresponding to a specific device address. See , Serial Control Bus Addresses for IDX. Serial Control Bus Addresses for IDX NO. VIDX VOLTAGE RANGE VIDX TARGET VOLTAGE SUGGESTED STRAP RESISTORS (1% TOL) PRIMARY ASSIGNED I2C ADDRESS VMIN VTYP VMAX VDD18 = 1.80 V RHIGH ( kΩ ) RLOW ( kΩ ) 7-BIT 8-BIT 0 0 0 0.131 × V(VDD18) 0 OPEN 10.0 0x30 0x60 1 0.179 × V(VDD18) 0.213 × V(VDD18) 0.247 × V(VDD18) 0.374 88.7 23.2 0x32 0x64 2 0.296 × V(VDD18) 0.330 × V(VDD18) 0.362 × V(VDD18) 0.582 75.0 35.7 0x34 0x68 3 0.412 × V(VDD18) 0.443 × V(VDD18) 0.474 × V(VDD18) 0.792 71.5 56.2 0x36 0x6C 4 0.525 × V(VDD18) 0.559 × V(VDD18) 0.592 × V(VDD18) 0.995 78.7 97.6 0x38 0x70 5 0.642 × V(VDD18) 0.673 × V(VDD18) 0.704 × V(VDD18) 1.202 39.2 78.7 0x3A 0x74 6 0.761 × V(VDD18) 0.792 × V(VDD18) 0.823 × V(VDD18) 1.420 25.5 95.3 0x3C 0x78 7 0.876 × V(VDD18) V(VDD18) V(VDD18) 1.8 10.0 OPEN 0x3D 0x7A The Serial Bus protocol is controlled by START, START-Repeated, and STOP phases. A START occurs when SDA transitions Low while SCL is High. A STOP occurs when SDA transitions High while SCL is also HIGH. See . START and STOP Conditions To communicate with a remote device, the host controller sends the target address and listens for a response from the target. This response is referred to as an acknowledge bit (ACK). If a target on the bus is addressed correctly, it acknowledges (ACKs) the controller by driving the SDA bus low. If the address does not match one of the target addresses of the device, it not-acknowledges (NACKs) the controller by letting SDA be pulled High. ACKs can also occur on the bus when data transmissions are in process. When the controller is writing data, the target ACKs after every data byte is successfully received. When the controller is reading data, the controller ACKs after every data byte is received to let the target know it wants to receive another data byte. When the controller wants to stop reading, it NACKs after the last data byte and creates a stop condition on the bus. All communication on the bus begins with either a Start condition or a Repeated Start condition. All communication on the bus ends with a Stop condition. A READ is shown in and a WRITE is shown in . Serial Control Bus — READ Serial Control Bus — WRITE Basic Operation The I2C Controller located at the Deserializer must support I2C clock stretching. For more information on I2C interface requirements and throughput considerations, refer to I2C Communication Over FPD-Link III With Bidirectional Control Channel (SNLA131) and I2C over DS90UB913/4 FPD-Link III With Bidirectional Control Channel (SNLA222). The DS90UB960-Q1 implements two I2C-compatible serial control buses. Both I2C ports support local device configuration and incorporate a bidirectional control channel (BCC) that allows communication with a remote serializers as well as remote I2C target devices. The device address is set through a resistor divider connected to the IDx pin (R1 and R2 – see ). Serial Control Bus Connection The serial control bus consists of two signals, SCL and SDA. SCL is a Serial Bus Clock Input. SDA is the Serial Bus Data Input / Output signal. Both SCL and SDA signals require an external pullup resistor to VI2C, where VI2C is a voltage rail that matches the voltage applied to VDDIO. The pull-up resistor value may be adjusted to account for capacitive loading and data rate requirements. Refer to "I2C Bus Pullup Resistor Calculation" (SLVA689) to determine the pull-up resistor value to VI2C. The signals are either pulled High, or driven Low. The IDX pin configures the control interface to one of eight possible device addresses. A pullup resistor and a pulldown resistor may be used to set the appropriate voltage ratio between the IDX input pin (VIDX) and V(VDD18), each ratio corresponding to a specific device address. See , Serial Control Bus Addresses for IDX. Serial Control Bus Addresses for IDX NO. VIDX VOLTAGE RANGE VIDX TARGET VOLTAGE SUGGESTED STRAP RESISTORS (1% TOL) PRIMARY ASSIGNED I2C ADDRESS VMIN VTYP VMAX VDD18 = 1.80 V RHIGH ( kΩ ) RLOW ( kΩ ) 7-BIT 8-BIT 0 0 0 0.131 × V(VDD18) 0 OPEN 10.0 0x30 0x60 1 0.179 × V(VDD18) 0.213 × V(VDD18) 0.247 × V(VDD18) 0.374 88.7 23.2 0x32 0x64 2 0.296 × V(VDD18) 0.330 × V(VDD18) 0.362 × V(VDD18) 0.582 75.0 35.7 0x34 0x68 3 0.412 × V(VDD18) 0.443 × V(VDD18) 0.474 × V(VDD18) 0.792 71.5 56.2 0x36 0x6C 4 0.525 × V(VDD18) 0.559 × V(VDD18) 0.592 × V(VDD18) 0.995 78.7 97.6 0x38 0x70 5 0.642 × V(VDD18) 0.673 × V(VDD18) 0.704 × V(VDD18) 1.202 39.2 78.7 0x3A 0x74 6 0.761 × V(VDD18) 0.792 × V(VDD18) 0.823 × V(VDD18) 1.420 25.5 95.3 0x3C 0x78 7 0.876 × V(VDD18) V(VDD18) V(VDD18) 1.8 10.0 OPEN 0x3D 0x7A The Serial Bus protocol is controlled by START, START-Repeated, and STOP phases. A START occurs when SDA transitions Low while SCL is High. A STOP occurs when SDA transitions High while SCL is also HIGH. See . START and STOP Conditions To communicate with a remote device, the host controller sends the target address and listens for a response from the target. This response is referred to as an acknowledge bit (ACK). If a target on the bus is addressed correctly, it acknowledges (ACKs) the controller by driving the SDA bus low. If the address does not match one of the target addresses of the device, it not-acknowledges (NACKs) the controller by letting SDA be pulled High. ACKs can also occur on the bus when data transmissions are in process. When the controller is writing data, the target ACKs after every data byte is successfully received. When the controller is reading data, the controller ACKs after every data byte is received to let the target know it wants to receive another data byte. When the controller wants to stop reading, it NACKs after the last data byte and creates a stop condition on the bus. All communication on the bus begins with either a Start condition or a Repeated Start condition. All communication on the bus ends with a Stop condition. A READ is shown in and a WRITE is shown in . Serial Control Bus — READ Serial Control Bus — WRITE Basic Operation The I2C Controller located at the Deserializer must support I2C clock stretching. For more information on I2C interface requirements and throughput considerations, refer to I2C Communication Over FPD-Link III With Bidirectional Control Channel (SNLA131) and I2C over DS90UB913/4 FPD-Link III With Bidirectional Control Channel (SNLA222). The DS90UB960-Q1 implements two I2C-compatible serial control buses. Both I2C ports support local device configuration and incorporate a bidirectional control channel (BCC) that allows communication with a remote serializers as well as remote I2C target devices.DS90UB960-Q1The device address is set through a resistor divider connected to the IDx pin (R1 and R2 – see ). Serial Control Bus Connection Serial Control Bus ConnectionThe serial control bus consists of two signals, SCL and SDA. SCL is a Serial Bus Clock Input. SDA is the Serial Bus Data Input / Output signal. Both SCL and SDA signals require an external pullup resistor to VI2C, where VI2C is a voltage rail that matches the voltage applied to VDDIO. The pull-up resistor value may be adjusted to account for capacitive loading and data rate requirements. Refer to "I2C Bus Pullup Resistor Calculation" (SLVA689) to determine the pull-up resistor value to VI2C. The signals are either pulled High, or driven Low.I2Cwhere VI2C is a voltage rail that matches the voltage applied to VDDIOI2C(SLVA689)I2CThe IDX pin configures the control interface to one of eight possible device addresses. A pullup resistor and a pulldown resistor may be used to set the appropriate voltage ratio between the IDX input pin (VIDX) and V(VDD18), each ratio corresponding to a specific device address. See , Serial Control Bus Addresses for IDX.IDX(VDD18) Serial Control Bus Addresses for IDX NO. VIDX VOLTAGE RANGE VIDX TARGET VOLTAGE SUGGESTED STRAP RESISTORS (1% TOL) PRIMARY ASSIGNED I2C ADDRESS VMIN VTYP VMAX VDD18 = 1.80 V RHIGH ( kΩ ) RLOW ( kΩ ) 7-BIT 8-BIT 0 0 0 0.131 × V(VDD18) 0 OPEN 10.0 0x30 0x60 1 0.179 × V(VDD18) 0.213 × V(VDD18) 0.247 × V(VDD18) 0.374 88.7 23.2 0x32 0x64 2 0.296 × V(VDD18) 0.330 × V(VDD18) 0.362 × V(VDD18) 0.582 75.0 35.7 0x34 0x68 3 0.412 × V(VDD18) 0.443 × V(VDD18) 0.474 × V(VDD18) 0.792 71.5 56.2 0x36 0x6C 4 0.525 × V(VDD18) 0.559 × V(VDD18) 0.592 × V(VDD18) 0.995 78.7 97.6 0x38 0x70 5 0.642 × V(VDD18) 0.673 × V(VDD18) 0.704 × V(VDD18) 1.202 39.2 78.7 0x3A 0x74 6 0.761 × V(VDD18) 0.792 × V(VDD18) 0.823 × V(VDD18) 1.420 25.5 95.3 0x3C 0x78 7 0.876 × V(VDD18) V(VDD18) V(VDD18) 1.8 10.0 OPEN 0x3D 0x7A Serial Control Bus Addresses for IDX NO. VIDX VOLTAGE RANGE VIDX TARGET VOLTAGE SUGGESTED STRAP RESISTORS (1% TOL) PRIMARY ASSIGNED I2C ADDRESS VMIN VTYP VMAX VDD18 = 1.80 V RHIGH ( kΩ ) RLOW ( kΩ ) 7-BIT 8-BIT 0 0 0 0.131 × V(VDD18) 0 OPEN 10.0 0x30 0x60 1 0.179 × V(VDD18) 0.213 × V(VDD18) 0.247 × V(VDD18) 0.374 88.7 23.2 0x32 0x64 2 0.296 × V(VDD18) 0.330 × V(VDD18) 0.362 × V(VDD18) 0.582 75.0 35.7 0x34 0x68 3 0.412 × V(VDD18) 0.443 × V(VDD18) 0.474 × V(VDD18) 0.792 71.5 56.2 0x36 0x6C 4 0.525 × V(VDD18) 0.559 × V(VDD18) 0.592 × V(VDD18) 0.995 78.7 97.6 0x38 0x70 5 0.642 × V(VDD18) 0.673 × V(VDD18) 0.704 × V(VDD18) 1.202 39.2 78.7 0x3A 0x74 6 0.761 × V(VDD18) 0.792 × V(VDD18) 0.823 × V(VDD18) 1.420 25.5 95.3 0x3C 0x78 7 0.876 × V(VDD18) V(VDD18) V(VDD18) 1.8 10.0 OPEN 0x3D 0x7A NO. VIDX VOLTAGE RANGE VIDX TARGET VOLTAGE SUGGESTED STRAP RESISTORS (1% TOL) PRIMARY ASSIGNED I2C ADDRESS VMIN VTYP VMAX VDD18 = 1.80 V RHIGH ( kΩ ) RLOW ( kΩ ) 7-BIT 8-BIT NO. VIDX VOLTAGE RANGE VIDX TARGET VOLTAGE SUGGESTED STRAP RESISTORS (1% TOL) PRIMARY ASSIGNED I2C ADDRESS NO.VIDX VOLTAGE RANGEIDXVIDX TARGET VOLTAGEIDXSUGGESTED STRAP RESISTORS (1% TOL)PRIMARY ASSIGNED I2C ADDRESS VMIN VTYP VMAX VDD18 = 1.80 V RHIGH ( kΩ ) RLOW ( kΩ ) 7-BIT 8-BIT VMIN MINVTYP TYPVMAX MAXVDD18 = 1.80 VRHIGH ( kΩ )HIGHRLOW ( kΩ )LOW7-BIT8-BIT 0 0 0 0.131 × V(VDD18) 0 OPEN 10.0 0x30 0x60 1 0.179 × V(VDD18) 0.213 × V(VDD18) 0.247 × V(VDD18) 0.374 88.7 23.2 0x32 0x64 2 0.296 × V(VDD18) 0.330 × V(VDD18) 0.362 × V(VDD18) 0.582 75.0 35.7 0x34 0x68 3 0.412 × V(VDD18) 0.443 × V(VDD18) 0.474 × V(VDD18) 0.792 71.5 56.2 0x36 0x6C 4 0.525 × V(VDD18) 0.559 × V(VDD18) 0.592 × V(VDD18) 0.995 78.7 97.6 0x38 0x70 5 0.642 × V(VDD18) 0.673 × V(VDD18) 0.704 × V(VDD18) 1.202 39.2 78.7 0x3A 0x74 6 0.761 × V(VDD18) 0.792 × V(VDD18) 0.823 × V(VDD18) 1.420 25.5 95.3 0x3C 0x78 7 0.876 × V(VDD18) V(VDD18) V(VDD18) 1.8 10.0 OPEN 0x3D 0x7A 0 0 0 0.131 × V(VDD18) 0 OPEN 10.0 0x30 0x60 0000.131 × V(VDD18) (VDD18)0OPEN10.00x300x60 1 0.179 × V(VDD18) 0.213 × V(VDD18) 0.247 × V(VDD18) 0.374 88.7 23.2 0x32 0x64 10.179 × V(VDD18) (VDD18)0.213 × V(VDD18) (VDD18)0.247 × V(VDD18) (VDD18)0.37488.723.20x320x64 2 0.296 × V(VDD18) 0.330 × V(VDD18) 0.362 × V(VDD18) 0.582 75.0 35.7 0x34 0x68 20.296 × V(VDD18) (VDD18)0.330 × V(VDD18) (VDD18)0.362 × V(VDD18) (VDD18)0.58275.035.70x340x68 3 0.412 × V(VDD18) 0.443 × V(VDD18) 0.474 × V(VDD18) 0.792 71.5 56.2 0x36 0x6C 30.412 × V(VDD18) (VDD18)0.443 × V(VDD18) (VDD18)0.474 × V(VDD18) (VDD18)0.79271.556.20x360x6C 4 0.525 × V(VDD18) 0.559 × V(VDD18) 0.592 × V(VDD18) 0.995 78.7 97.6 0x38 0x70 40.525 × V(VDD18) (VDD18)0.559 × V(VDD18) (VDD18)0.592 × V(VDD18) (VDD18)0.99578.797.60x380x70 5 0.642 × V(VDD18) 0.673 × V(VDD18) 0.704 × V(VDD18) 1.202 39.2 78.7 0x3A 0x74 50.642 × V(VDD18) (VDD18)0.673 × V(VDD18) (VDD18)0.704 × V(VDD18) (VDD18)1.20239.278.70x3A0x74 6 0.761 × V(VDD18) 0.792 × V(VDD18) 0.823 × V(VDD18) 1.420 25.5 95.3 0x3C 0x78 60.761 × V(VDD18) (VDD18)0.792 × V(VDD18) (VDD18)0.823 × V(VDD18) (VDD18)1.42025.595.30x3C0x78 7 0.876 × V(VDD18) V(VDD18) V(VDD18) 1.8 10.0 OPEN 0x3D 0x7A 70.876 × V(VDD18) (VDD18)V(VDD18) (VDD18)V(VDD18) (VDD18)1.810.0OPEN0x3D0x7AThe Serial Bus protocol is controlled by START, START-Repeated, and STOP phases. A START occurs when SDA transitions Low while SCL is High. A STOP occurs when SDA transitions High while SCL is also HIGH. See . START and STOP Conditions START and STOP ConditionsTo communicate with a remote device, the host controller sends the target address and listens for a response from the target. This response is referred to as an acknowledge bit (ACK). If a target on the bus is addressed correctly, it acknowledges (ACKs) the controller by driving the SDA bus low. If the address does not match one of the target addresses of the device, it not-acknowledges (NACKs) the controller by letting SDA be pulled High. ACKs can also occur on the bus when data transmissions are in process. When the controller is writing data, the target ACKs after every data byte is successfully received. When the controller is reading data, the controller ACKs after every data byte is received to let the target know it wants to receive another data byte. When the controller wants to stop reading, it NACKs after the last data byte and creates a stop condition on the bus. All communication on the bus begins with either a Start condition or a Repeated Start condition. All communication on the bus ends with a Stop condition. A READ is shown in and a WRITE is shown in . Serial Control Bus — READ Serial Control Bus — READ Serial Control Bus — WRITE Serial Control Bus — WRITE Basic Operation Basic OperationThe I2C Controller located at the Deserializer must support I2C clock stretching. For more information on I2C interface requirements and throughput considerations, refer to I2C Communication Over FPD-Link III With Bidirectional Control Channel (SNLA131) and I2C over DS90UB913/4 FPD-Link III With Bidirectional Control Channel (SNLA222). I2C Communication Over FPD-Link III With Bidirectional Control Channel I2C Communication Over FPD-Link III With Bidirectional Control Channel I2C over DS90UB913/4 FPD-Link III With Bidirectional Control Channel I2C over DS90UB913/4 FPD-Link III With Bidirectional Control Channel Second I2C Port The DS90UB960-Q1 includes a second I2C port that allows bidirectional control channel access to both local registers and remote devices. Remote device access is configured on BCCx_MAP register 0x0C[7:4]. The second I2C port uses the same I2C address as the primary I2C port. In addition, RX Port I2C IDs are also available for the second I2C port. In general, TI recommends that the second I2C port be used in cases where the CSI-2 TX ports are connected to separate processors. The second I2C port allows independent control of the DS90UB960-Q1 as well as remote devices by the second processor. However, Register 0x01 (RESET_CTL) can only be written by the primary I2C port. Second I2C Port The DS90UB960-Q1 includes a second I2C port that allows bidirectional control channel access to both local registers and remote devices. Remote device access is configured on BCCx_MAP register 0x0C[7:4]. The second I2C port uses the same I2C address as the primary I2C port. In addition, RX Port I2C IDs are also available for the second I2C port. In general, TI recommends that the second I2C port be used in cases where the CSI-2 TX ports are connected to separate processors. The second I2C port allows independent control of the DS90UB960-Q1 as well as remote devices by the second processor. However, Register 0x01 (RESET_CTL) can only be written by the primary I2C port. The DS90UB960-Q1 includes a second I2C port that allows bidirectional control channel access to both local registers and remote devices. Remote device access is configured on BCCx_MAP register 0x0C[7:4]. The second I2C port uses the same I2C address as the primary I2C port. In addition, RX Port I2C IDs are also available for the second I2C port. In general, TI recommends that the second I2C port be used in cases where the CSI-2 TX ports are connected to separate processors. The second I2C port allows independent control of the DS90UB960-Q1 as well as remote devices by the second processor. However, Register 0x01 (RESET_CTL) can only be written by the primary I2C port. The DS90UB960-Q1 includes a second I2C port that allows bidirectional control channel access to both local registers and remote devices. Remote device access is configured on BCCx_MAP register 0x0C[7:4].DS90UB960-Q1The second I2C port uses the same I2C address as the primary I2C port. In addition, RX Port I2C IDs are also available for the second I2C port. In general, TI recommends that the second I2C port be used in cases where the CSI-2 TX ports are connected to separate processors. The second I2C port allows independent control of the DS90UB960-Q1 as well as remote devices by the second processor. However, Register 0x01 (RESET_CTL) can only be written by the primary I2C port. In general, TI recommends that the second I2C port be used in cases where the CSI-2 TX ports are connected to separate processors. The second I2C port allows independent control of the DS90UB960-Q1 as well as remote devices by the second processor. However, Register 0x01 (RESET_CTL) can only be written by the primary I2C port.DS90UB960-Q1 I2C Target Operation D Added register addresses for the RX Port ID registers yes The DS90UB960-Q1 implements an I2C target capable of operation supporting the Standard, Fast, and Fast-plus modes of operation allowing I2C operation at up to 1-MHz clock frequencies. Local I2C transactions to access DS90UB960-Q1 registers can be conducted 2 ms after power supplies are stable and PDB is brought high. For accesses to local registers, the I2C Target operates without stretching the clock. The primary I2C target address is set through the IDx pin. The primary I2C target address is stored in the I2C Device ID register at address 0x0. In addition to the primary I2C target address, the DS90UB960-Q1 may be programmed to respond to up to four other I2C addresses (reg 0xF8-0xFB). The four RX Port ID addresses provide direct access to the Receive Port registers without the need to set the paging controls normally required to access the port registers. I2C Target Operation D Added register addresses for the RX Port ID registers yes D Added register addresses for the RX Port ID registers yes D Added register addresses for the RX Port ID registers yes DAdded register addresses for the RX Port ID registersyes The DS90UB960-Q1 implements an I2C target capable of operation supporting the Standard, Fast, and Fast-plus modes of operation allowing I2C operation at up to 1-MHz clock frequencies. Local I2C transactions to access DS90UB960-Q1 registers can be conducted 2 ms after power supplies are stable and PDB is brought high. For accesses to local registers, the I2C Target operates without stretching the clock. The primary I2C target address is set through the IDx pin. The primary I2C target address is stored in the I2C Device ID register at address 0x0. In addition to the primary I2C target address, the DS90UB960-Q1 may be programmed to respond to up to four other I2C addresses (reg 0xF8-0xFB). The four RX Port ID addresses provide direct access to the Receive Port registers without the need to set the paging controls normally required to access the port registers. The DS90UB960-Q1 implements an I2C target capable of operation supporting the Standard, Fast, and Fast-plus modes of operation allowing I2C operation at up to 1-MHz clock frequencies. Local I2C transactions to access DS90UB960-Q1 registers can be conducted 2 ms after power supplies are stable and PDB is brought high. For accesses to local registers, the I2C Target operates without stretching the clock. The primary I2C target address is set through the IDx pin. The primary I2C target address is stored in the I2C Device ID register at address 0x0. In addition to the primary I2C target address, the DS90UB960-Q1 may be programmed to respond to up to four other I2C addresses (reg 0xF8-0xFB). The four RX Port ID addresses provide direct access to the Receive Port registers without the need to set the paging controls normally required to access the port registers. The DS90UB960-Q1 implements an I2C target capable of operation supporting the Standard, Fast, and Fast-plus modes of operation allowing I2C operation at up to 1-MHz clock frequencies. Local I2C transactions to access DS90UB960-Q1 registers can be conducted 2 ms after power supplies are stable and PDB is brought high. For accesses to local registers, the I2C Target operates without stretching the clock. The primary I2C target address is set through the IDx pin. The primary I2C target address is stored in the I2C Device ID register at address 0x0. In addition to the primary I2C target address, the DS90UB960-Q1 may be programmed to respond to up to four other I2C addresses (reg 0xF8-0xFB). The four RX Port ID addresses provide direct access to the Receive Port registers without the need to set the paging controls normally required to access the port registers.DS90UB960-Q1DS90UB960-Q1DS90UB960-Q1 Remote Target Operation D Removed information suggesting that the Rx Port intended for messaging must always be selected with Register 0x4C when communicating with a remote target device yes The bidirectional control channel provides a mechanism to read or write I2C registers in remote devices over the FPD-Link III interface. The I2C Controller located at the Deserializer must support I2C clock stretching. Accesses to serializer or remote target devices over the bidirectional control channel will result in clock stretching to allow for response time across the link. The DS90UB960-Q1 acts as an I2C target on the local bus, forwards read and write requests to the remote device, and returns the response from the remote device to the local I2C bus. To allow for the propagation and regeneration of the I2C transaction at the remote device, the DS90UB960-Q1 will stretch the I2C clock while waiting for the remote response. The I2C address of the currently selected RX Port serializer will be populated in register 0x5B of the DS90UB960-Q1. The BCC_CONFIG register 0x58 also must have bit 6, I2C_PASS_THROUGH set to one. If enabled, local I2C transactions with valid address decode will then be forwarded through the bidirectional control channel to the remote I2C bus. When I2C_PASS_THROUGH is set, the deserializer will only propagate messages that it recognizes, such as the registered serializer alias address (SER_ALIAS_ID), or any registered remote target alias attached to the serializer I2C bus (TARGET_ALIAS) assigned to the specific Rx Port. Setting I2C_PASS_THROUGH_ALL and AUTO_ACK_ALL are less common use cases and primarily used for debugging I2C messaging as they will respectively pass all addresses regardless of valid I2C address (I2C_PASS_THROUGH_ALL) and acknowledge all I2C commands without waiting for a response from serializer (AUTO_ACK_ALL). Remote Target Operation D Removed information suggesting that the Rx Port intended for messaging must always be selected with Register 0x4C when communicating with a remote target device yes D Removed information suggesting that the Rx Port intended for messaging must always be selected with Register 0x4C when communicating with a remote target device yes D Removed information suggesting that the Rx Port intended for messaging must always be selected with Register 0x4C when communicating with a remote target device yes DRemoved information suggesting that the Rx Port intended for messaging must always be selected with Register 0x4C when communicating with a remote target deviceyes The bidirectional control channel provides a mechanism to read or write I2C registers in remote devices over the FPD-Link III interface. The I2C Controller located at the Deserializer must support I2C clock stretching. Accesses to serializer or remote target devices over the bidirectional control channel will result in clock stretching to allow for response time across the link. The DS90UB960-Q1 acts as an I2C target on the local bus, forwards read and write requests to the remote device, and returns the response from the remote device to the local I2C bus. To allow for the propagation and regeneration of the I2C transaction at the remote device, the DS90UB960-Q1 will stretch the I2C clock while waiting for the remote response. The I2C address of the currently selected RX Port serializer will be populated in register 0x5B of the DS90UB960-Q1. The BCC_CONFIG register 0x58 also must have bit 6, I2C_PASS_THROUGH set to one. If enabled, local I2C transactions with valid address decode will then be forwarded through the bidirectional control channel to the remote I2C bus. When I2C_PASS_THROUGH is set, the deserializer will only propagate messages that it recognizes, such as the registered serializer alias address (SER_ALIAS_ID), or any registered remote target alias attached to the serializer I2C bus (TARGET_ALIAS) assigned to the specific Rx Port. Setting I2C_PASS_THROUGH_ALL and AUTO_ACK_ALL are less common use cases and primarily used for debugging I2C messaging as they will respectively pass all addresses regardless of valid I2C address (I2C_PASS_THROUGH_ALL) and acknowledge all I2C commands without waiting for a response from serializer (AUTO_ACK_ALL). The bidirectional control channel provides a mechanism to read or write I2C registers in remote devices over the FPD-Link III interface. The I2C Controller located at the Deserializer must support I2C clock stretching. Accesses to serializer or remote target devices over the bidirectional control channel will result in clock stretching to allow for response time across the link. The DS90UB960-Q1 acts as an I2C target on the local bus, forwards read and write requests to the remote device, and returns the response from the remote device to the local I2C bus. To allow for the propagation and regeneration of the I2C transaction at the remote device, the DS90UB960-Q1 will stretch the I2C clock while waiting for the remote response. The I2C address of the currently selected RX Port serializer will be populated in register 0x5B of the DS90UB960-Q1. The BCC_CONFIG register 0x58 also must have bit 6, I2C_PASS_THROUGH set to one. If enabled, local I2C transactions with valid address decode will then be forwarded through the bidirectional control channel to the remote I2C bus. When I2C_PASS_THROUGH is set, the deserializer will only propagate messages that it recognizes, such as the registered serializer alias address (SER_ALIAS_ID), or any registered remote target alias attached to the serializer I2C bus (TARGET_ALIAS) assigned to the specific Rx Port. Setting I2C_PASS_THROUGH_ALL and AUTO_ACK_ALL are less common use cases and primarily used for debugging I2C messaging as they will respectively pass all addresses regardless of valid I2C address (I2C_PASS_THROUGH_ALL) and acknowledge all I2C commands without waiting for a response from serializer (AUTO_ACK_ALL). The bidirectional control channel provides a mechanism to read or write I2C registers in remote devices over the FPD-Link III interface. The I2C Controller located at the Deserializer must support I2C clock stretching. Accesses to serializer or remote target devices over the bidirectional control channel will result in clock stretching to allow for response time across the link. The DS90UB960-Q1 acts as an I2C target on the local bus, forwards read and write requests to the remote device, and returns the response from the remote device to the local I2C bus. To allow for the propagation and regeneration of the I2C transaction at the remote device, the DS90UB960-Q1 will stretch the I2C clock while waiting for the remote response. The I2C address of the currently selected RX Port serializer will be populated in register 0x5B of the DS90UB960-Q1. The BCC_CONFIG register 0x58 also must have bit 6, I2C_PASS_THROUGH set to one. If enabled, local I2C transactions with valid address decode will then be forwarded through the bidirectional control channel to the remote I2C bus. When I2C_PASS_THROUGH is set, the deserializer will only propagate messages that it recognizes, such as the registered serializer alias address (SER_ALIAS_ID), or any registered remote target alias attached to the serializer I2C bus (TARGET_ALIAS) assigned to the specific Rx Port. Setting I2C_PASS_THROUGH_ALL and AUTO_ACK_ALL are less common use cases and primarily used for debugging I2C messaging as they will respectively pass all addresses regardless of valid I2C address (I2C_PASS_THROUGH_ALL) and acknowledge all I2C commands without waiting for a response from serializer (AUTO_ACK_ALL).DS90UB960-Q1DS90UB960-Q1DS90UB960-Q1 Remote Target Addressing D Corrected the total number of TargetID and TargetAlias pairs of registers for the device yes D Clarified that the write enable bit in register 0x4C needs to be set before configuring remote target addresses yes Various system use cases require multiple sensor devices with the same fixed I2C target address to be remotely accessible from the same I2C bus at the deserializer. The DS90UB960-Q1 provides TargetID virtual addressing to differentiate target addresses when connecting two or more remote devices. Eight pairs of TargetAlias and TargetID registers are allocated for each FPD-Link III Receive port in registers 0x5D through 0x6C. The TargetAlias register allows programming a virtual address which the host controller uses to access the remote device. The TargetID register provides the actual target address for the device on the remote I2C bus. The write enable bit in register 0x4C must be set before configuring the TargetAlias and TargetID for each selected RX Port. Eight pairs of registers are available for each port (total of 32 pairs), so multiple devices may be directly accessible remotely without the need for reprogramming. Multiple TargetAlias can be assigned to the same TargetID as well. Remote Target Addressing D Corrected the total number of TargetID and TargetAlias pairs of registers for the device yes D Clarified that the write enable bit in register 0x4C needs to be set before configuring remote target addresses yes D Corrected the total number of TargetID and TargetAlias pairs of registers for the device yes D Clarified that the write enable bit in register 0x4C needs to be set before configuring remote target addresses yes D Corrected the total number of TargetID and TargetAlias pairs of registers for the device yes DCorrected the total number of TargetID and TargetAlias pairs of registers for the deviceyes D Clarified that the write enable bit in register 0x4C needs to be set before configuring remote target addresses yes DClarified that the write enable bit in register 0x4C needs to be set before configuring remote target addressesyes Various system use cases require multiple sensor devices with the same fixed I2C target address to be remotely accessible from the same I2C bus at the deserializer. The DS90UB960-Q1 provides TargetID virtual addressing to differentiate target addresses when connecting two or more remote devices. Eight pairs of TargetAlias and TargetID registers are allocated for each FPD-Link III Receive port in registers 0x5D through 0x6C. The TargetAlias register allows programming a virtual address which the host controller uses to access the remote device. The TargetID register provides the actual target address for the device on the remote I2C bus. The write enable bit in register 0x4C must be set before configuring the TargetAlias and TargetID for each selected RX Port. Eight pairs of registers are available for each port (total of 32 pairs), so multiple devices may be directly accessible remotely without the need for reprogramming. Multiple TargetAlias can be assigned to the same TargetID as well. Various system use cases require multiple sensor devices with the same fixed I2C target address to be remotely accessible from the same I2C bus at the deserializer. The DS90UB960-Q1 provides TargetID virtual addressing to differentiate target addresses when connecting two or more remote devices. Eight pairs of TargetAlias and TargetID registers are allocated for each FPD-Link III Receive port in registers 0x5D through 0x6C. The TargetAlias register allows programming a virtual address which the host controller uses to access the remote device. The TargetID register provides the actual target address for the device on the remote I2C bus. The write enable bit in register 0x4C must be set before configuring the TargetAlias and TargetID for each selected RX Port. Eight pairs of registers are available for each port (total of 32 pairs), so multiple devices may be directly accessible remotely without the need for reprogramming. Multiple TargetAlias can be assigned to the same TargetID as well. Various system use cases require multiple sensor devices with the same fixed I2C target address to be remotely accessible from the same I2C bus at the deserializer. The DS90UB960-Q1 provides TargetID virtual addressing to differentiate target addresses when connecting two or more remote devices. Eight pairs of TargetAlias and TargetID registers are allocated for each FPD-Link III Receive port in registers 0x5D through 0x6C. The TargetAlias register allows programming a virtual address which the host controller uses to access the remote device. The TargetID register provides the actual target address for the device on the remote I2C bus. The write enable bit in register 0x4C must be set before configuring the TargetAlias and TargetID for each selected RX Port. Eight pairs of registers are available for each port (total of 32 pairs), so multiple devices may be directly accessible remotely without the need for reprogramming. Multiple TargetAlias can be assigned to the same TargetID as well.DS90UB960-Q1 Broadcast Write to Remote Devices D Added additional information about how to configure a broadcast write to remote devices yes The DS90UB960-Q1 provides a mechanism to broadcast I2C writes to remote devices (either remote targets or serializers). For each Receive port, the TargetID/Alias register pairs would be programmed with the same TargetAlias value so they would each respond to the same local I2C command. The TargetID value would match the intended remote device address. The SER_ALIAS_ID at each receive port can also be set with the same Alias value, in order to send a broadcast write to each connected remote serializer. Before setting the register values for the TargetID/Alias or SER_ID/SER_ALIAS_ID, RX_WRITE_PORT_x in register 0x4C must be set in order to select the receive ports(s) that will be configured for the ID/Alias values. When performing broadcast writes, the ACK and other return data from the I2C transaction will come from only one of the Target devices included in the broadcast write. The receive port selected in RX_READ_PORT in register 0x4C will determine the source of the return I2C transaction on the local bus. Code Example for Broadcast Write D 20230807 Removed unnecessary register writes in the Code Example for Broadcast Write # "FPD3_PORT_SEL Broadcast RX0/1/2/3" WriteI2C(0x4c,0x0f) # RX_PORT0 read; RX0/1/2/3 write # "Enable I2C Pass Through" WriteI2C(0x58,0x58) # enable I2C pass through WriteI2C(0x5c,0x18) # "SER_ALIAS_ID" WriteI2C(0x5d,0x60) # "TargetID[0]" WriteI2C(0x65,0x60) # "TargetAlias[0]" Broadcast Write to Remote Devices D Added additional information about how to configure a broadcast write to remote devices yes D Added additional information about how to configure a broadcast write to remote devices yes D Added additional information about how to configure a broadcast write to remote devices yes DAdded additional information about how to configure a broadcast write to remote devicesyes The DS90UB960-Q1 provides a mechanism to broadcast I2C writes to remote devices (either remote targets or serializers). For each Receive port, the TargetID/Alias register pairs would be programmed with the same TargetAlias value so they would each respond to the same local I2C command. The TargetID value would match the intended remote device address. The SER_ALIAS_ID at each receive port can also be set with the same Alias value, in order to send a broadcast write to each connected remote serializer. Before setting the register values for the TargetID/Alias or SER_ID/SER_ALIAS_ID, RX_WRITE_PORT_x in register 0x4C must be set in order to select the receive ports(s) that will be configured for the ID/Alias values. When performing broadcast writes, the ACK and other return data from the I2C transaction will come from only one of the Target devices included in the broadcast write. The receive port selected in RX_READ_PORT in register 0x4C will determine the source of the return I2C transaction on the local bus. The DS90UB960-Q1 provides a mechanism to broadcast I2C writes to remote devices (either remote targets or serializers). For each Receive port, the TargetID/Alias register pairs would be programmed with the same TargetAlias value so they would each respond to the same local I2C command. The TargetID value would match the intended remote device address. The SER_ALIAS_ID at each receive port can also be set with the same Alias value, in order to send a broadcast write to each connected remote serializer. Before setting the register values for the TargetID/Alias or SER_ID/SER_ALIAS_ID, RX_WRITE_PORT_x in register 0x4C must be set in order to select the receive ports(s) that will be configured for the ID/Alias values. When performing broadcast writes, the ACK and other return data from the I2C transaction will come from only one of the Target devices included in the broadcast write. The receive port selected in RX_READ_PORT in register 0x4C will determine the source of the return I2C transaction on the local bus. The DS90UB960-Q1 provides a mechanism to broadcast I2C writes to remote devices (either remote targets or serializers). For each Receive port, the TargetID/Alias register pairs would be programmed with the same TargetAlias value so they would each respond to the same local I2C command. The TargetID value would match the intended remote device address. The SER_ALIAS_ID at each receive port can also be set with the same Alias value, in order to send a broadcast write to each connected remote serializer. Before setting the register values for the TargetID/Alias or SER_ID/SER_ALIAS_ID, RX_WRITE_PORT_x in register 0x4C must be set in order to select the receive ports(s) that will be configured for the ID/Alias values. When performing broadcast writes, the ACK and other return data from the I2C transaction will come from only one of the Target devices included in the broadcast write. The receive port selected in RX_READ_PORT in register 0x4C will determine the source of the return I2C transaction on the local bus.DS90UB960-Q1 Code Example for Broadcast Write D 20230807 Removed unnecessary register writes in the Code Example for Broadcast Write # "FPD3_PORT_SEL Broadcast RX0/1/2/3" WriteI2C(0x4c,0x0f) # RX_PORT0 read; RX0/1/2/3 write # "Enable I2C Pass Through" WriteI2C(0x58,0x58) # enable I2C pass through WriteI2C(0x5c,0x18) # "SER_ALIAS_ID" WriteI2C(0x5d,0x60) # "TargetID[0]" WriteI2C(0x65,0x60) # "TargetAlias[0]" Code Example for Broadcast Write D 20230807 Removed unnecessary register writes in the Code Example for Broadcast Write D 20230807 Removed unnecessary register writes in the Code Example for Broadcast Write D 20230807 Removed unnecessary register writes in the Code Example for Broadcast Write D20230807Removed unnecessary register writes in the Code Example for Broadcast Write # "FPD3_PORT_SEL Broadcast RX0/1/2/3" WriteI2C(0x4c,0x0f) # RX_PORT0 read; RX0/1/2/3 write # "Enable I2C Pass Through" WriteI2C(0x58,0x58) # enable I2C pass through WriteI2C(0x5c,0x18) # "SER_ALIAS_ID" WriteI2C(0x5d,0x60) # "TargetID[0]" WriteI2C(0x65,0x60) # "TargetAlias[0]" # "FPD3_PORT_SEL Broadcast RX0/1/2/3" WriteI2C(0x4c,0x0f) # RX_PORT0 read; RX0/1/2/3 write # "Enable I2C Pass Through" WriteI2C(0x58,0x58) # enable I2C pass through WriteI2C(0x5c,0x18) # "SER_ALIAS_ID" WriteI2C(0x5d,0x60) # "TargetID[0]" WriteI2C(0x65,0x60) # "TargetAlias[0]" # "FPD3_PORT_SEL Broadcast RX0/1/2/3" WriteI2C(0x4c,0x0f) # RX_PORT0 read; RX0/1/2/3 write # "Enable I2C Pass Through" WriteI2C(0x58,0x58) # enable I2C pass through WriteI2C(0x5c,0x18) # "SER_ALIAS_ID" WriteI2C(0x5d,0x60) # "TargetID[0]" WriteI2C(0x65,0x60) # "TargetAlias[0]" I2C Controller Proxy D Updated the I2C Controller Proxy description yes The DS90UB960-Q1 implements an I2C controller that acts as a proxy controller to regenerate I2C accesses originating from a remote serializer. By default, the I2C Controller Enable bit (I2C_CONTROLLER_EN) is set to 0 in register 0x02[5] to block Controller access to local deserializer I2C from remote serializers. Set I2C_CONTROLLER_EN = 1 if there is a remote controller device located on the I2C bus of any of the connected serializers that will send remote I2C commands to the deserializer. The proxy controller is an I2C-compatible controller capable of operating with Standard-mode, Fast-mode, or Fast-mode Plus I2C timing. It is also capable of arbitration with other controllers, allowing multiple controllers and targets to exist on the I2C bus. A separate I2C proxy controller is implemented for each Receive port. This allows independent operation for all sources to the I2C interface. Arbitration between multiple sources is handled automatically using I2C multi-controller arbitration. I2C Controller Proxy D Updated the I2C Controller Proxy description yes D Updated the I2C Controller Proxy description yes D Updated the I2C Controller Proxy description yes DUpdated the I2C Controller Proxy descriptionyes The DS90UB960-Q1 implements an I2C controller that acts as a proxy controller to regenerate I2C accesses originating from a remote serializer. By default, the I2C Controller Enable bit (I2C_CONTROLLER_EN) is set to 0 in register 0x02[5] to block Controller access to local deserializer I2C from remote serializers. Set I2C_CONTROLLER_EN = 1 if there is a remote controller device located on the I2C bus of any of the connected serializers that will send remote I2C commands to the deserializer. The proxy controller is an I2C-compatible controller capable of operating with Standard-mode, Fast-mode, or Fast-mode Plus I2C timing. It is also capable of arbitration with other controllers, allowing multiple controllers and targets to exist on the I2C bus. A separate I2C proxy controller is implemented for each Receive port. This allows independent operation for all sources to the I2C interface. Arbitration between multiple sources is handled automatically using I2C multi-controller arbitration. The DS90UB960-Q1 implements an I2C controller that acts as a proxy controller to regenerate I2C accesses originating from a remote serializer. By default, the I2C Controller Enable bit (I2C_CONTROLLER_EN) is set to 0 in register 0x02[5] to block Controller access to local deserializer I2C from remote serializers. Set I2C_CONTROLLER_EN = 1 if there is a remote controller device located on the I2C bus of any of the connected serializers that will send remote I2C commands to the deserializer. The proxy controller is an I2C-compatible controller capable of operating with Standard-mode, Fast-mode, or Fast-mode Plus I2C timing. It is also capable of arbitration with other controllers, allowing multiple controllers and targets to exist on the I2C bus. A separate I2C proxy controller is implemented for each Receive port. This allows independent operation for all sources to the I2C interface. Arbitration between multiple sources is handled automatically using I2C multi-controller arbitration. The DS90UB960-Q1 implements an I2C controller that acts as a proxy controller to regenerate I2C accesses originating from a remote serializer. By default, the I2C Controller Enable bit (I2C_CONTROLLER_EN) is set to 0 in register 0x02[5] to block Controller access to local deserializer I2C from remote serializers. Set I2C_CONTROLLER_EN = 1 if there is a remote controller device located on the I2C bus of any of the connected serializers that will send remote I2C commands to the deserializer. The proxy controller is an I2C-compatible controller capable of operating with Standard-mode, Fast-mode, or Fast-mode Plus I2C timing. It is also capable of arbitration with other controllers, allowing multiple controllers and targets to exist on the I2C bus. A separate I2C proxy controller is implemented for each Receive port. This allows independent operation for all sources to the I2C interface. Arbitration between multiple sources is handled automatically using I2C multi-controller arbitration.DS90UB960-Q1 I2C Controller Proxy Timing D Fixed register address errors in the Typical I2C Timing Register Settings table yes D Removed details about the internal reference clock yes The proxy controller timing parameters are based on the REFCLK timing. Timing accuracy for the I2C proxy controller based on the REFCLK clock source attached to the DS90UB960-Q1 deserializer. The I2C Controller regenerates the I2C read or write access using timing controls in the registers 0xA and 0xB to regenerate the clock and data signals to meet the desired I2C timing in Standard, Fast, or Fast-mode Plus modes of operation. I2C Controller SCL High Time is set in register 0xA[7:0]. This field configures the high pulse width of the SCL output when the Serializer is the Controller on the local deserializer I2C bus. The default value is set to provide a minimum 5-µs SCL high time with the reference clock at 25 MHz + 100 ppm including four additional oscillator clock periods or synchronization and response time. Units are 40 ns for the nominal oscillator clock frequency, giving Min_delay = 40 ns × (SCL_HIGH_TIME + 4). I2C Controller SCL Low Time is set in register 0xB[7:0]. This field configures the low pulse width of the SCL output when the Serializer is the Controller on the local deserializer I2C bus. This value is also used as the SDA setup time by the I2C Target for providing data prior to releasing SCL during accesses over the Bidirectional Control Channel. The default value is set to provide a minimum 5-µs SCL high time with the reference clock at 25 MHz + 100ppm including four additional oscillator clock periods or synchronization and response time. Units are 40 ns for the nominal oscillator clock frequency, giving Min_delay = 40 ns × (SCL_HIGH_TIME + 4). See #GUID-41CAA2D3-D1EF-425A-A585-602298B8FA95/T4585536-29 example settings for Standard mode, Fast mode and Fast-mode Plus timing. Typical I2C Timing Register Settings I2C MODE SCL HIGH TIME SCL LOW TIME 0xA[7:0] NOMINAL DELAY AT REFCLK = 25 MHz 0xB[7:0] NOMINAL DELAY AT REFCLK = 25 MHz Standard 0x7A 5.04 µs 0x7A 5.04 µs Fast 0x13 0.920 µs 0x25 1.64 µs Fast - Plus 0x06 0.400 µs 0x0C 0.640 µs Code Example for Configuring Fast-Mode Plus I2C Operation # "RX0 I2C Controller Fast Plus Configuration" WriteI2C(0x02,0x3E) # Enable Proxy WriteI2C(0x4c,0x01) # Select RX_PORT0 # Set SCL High and Low Time delays WriteI2C(0x0a,0x06) # SCL High WriteI2C(0x0b,0x0C) # SCL Low I2C Controller Proxy Timing D Fixed register address errors in the Typical I2C Timing Register Settings table yes D Removed details about the internal reference clock yes D Fixed register address errors in the Typical I2C Timing Register Settings table yes D Removed details about the internal reference clock yes D Fixed register address errors in the Typical I2C Timing Register Settings table yes DFixed register address errors in the Typical I2C Timing Register Settings tableyes D Removed details about the internal reference clock yes DRemoved details about the internal reference clockyes The proxy controller timing parameters are based on the REFCLK timing. Timing accuracy for the I2C proxy controller based on the REFCLK clock source attached to the DS90UB960-Q1 deserializer. The I2C Controller regenerates the I2C read or write access using timing controls in the registers 0xA and 0xB to regenerate the clock and data signals to meet the desired I2C timing in Standard, Fast, or Fast-mode Plus modes of operation. I2C Controller SCL High Time is set in register 0xA[7:0]. This field configures the high pulse width of the SCL output when the Serializer is the Controller on the local deserializer I2C bus. The default value is set to provide a minimum 5-µs SCL high time with the reference clock at 25 MHz + 100 ppm including four additional oscillator clock periods or synchronization and response time. Units are 40 ns for the nominal oscillator clock frequency, giving Min_delay = 40 ns × (SCL_HIGH_TIME + 4). I2C Controller SCL Low Time is set in register 0xB[7:0]. This field configures the low pulse width of the SCL output when the Serializer is the Controller on the local deserializer I2C bus. This value is also used as the SDA setup time by the I2C Target for providing data prior to releasing SCL during accesses over the Bidirectional Control Channel. The default value is set to provide a minimum 5-µs SCL high time with the reference clock at 25 MHz + 100ppm including four additional oscillator clock periods or synchronization and response time. Units are 40 ns for the nominal oscillator clock frequency, giving Min_delay = 40 ns × (SCL_HIGH_TIME + 4). See #GUID-41CAA2D3-D1EF-425A-A585-602298B8FA95/T4585536-29 example settings for Standard mode, Fast mode and Fast-mode Plus timing. Typical I2C Timing Register Settings I2C MODE SCL HIGH TIME SCL LOW TIME 0xA[7:0] NOMINAL DELAY AT REFCLK = 25 MHz 0xB[7:0] NOMINAL DELAY AT REFCLK = 25 MHz Standard 0x7A 5.04 µs 0x7A 5.04 µs Fast 0x13 0.920 µs 0x25 1.64 µs Fast - Plus 0x06 0.400 µs 0x0C 0.640 µs The proxy controller timing parameters are based on the REFCLK timing. Timing accuracy for the I2C proxy controller based on the REFCLK clock source attached to the DS90UB960-Q1 deserializer. The I2C Controller regenerates the I2C read or write access using timing controls in the registers 0xA and 0xB to regenerate the clock and data signals to meet the desired I2C timing in Standard, Fast, or Fast-mode Plus modes of operation. I2C Controller SCL High Time is set in register 0xA[7:0]. This field configures the high pulse width of the SCL output when the Serializer is the Controller on the local deserializer I2C bus. The default value is set to provide a minimum 5-µs SCL high time with the reference clock at 25 MHz + 100 ppm including four additional oscillator clock periods or synchronization and response time. Units are 40 ns for the nominal oscillator clock frequency, giving Min_delay = 40 ns × (SCL_HIGH_TIME + 4). I2C Controller SCL Low Time is set in register 0xB[7:0]. This field configures the low pulse width of the SCL output when the Serializer is the Controller on the local deserializer I2C bus. This value is also used as the SDA setup time by the I2C Target for providing data prior to releasing SCL during accesses over the Bidirectional Control Channel. The default value is set to provide a minimum 5-µs SCL high time with the reference clock at 25 MHz + 100ppm including four additional oscillator clock periods or synchronization and response time. Units are 40 ns for the nominal oscillator clock frequency, giving Min_delay = 40 ns × (SCL_HIGH_TIME + 4). See #GUID-41CAA2D3-D1EF-425A-A585-602298B8FA95/T4585536-29 example settings for Standard mode, Fast mode and Fast-mode Plus timing. Typical I2C Timing Register Settings I2C MODE SCL HIGH TIME SCL LOW TIME 0xA[7:0] NOMINAL DELAY AT REFCLK = 25 MHz 0xB[7:0] NOMINAL DELAY AT REFCLK = 25 MHz Standard 0x7A 5.04 µs 0x7A 5.04 µs Fast 0x13 0.920 µs 0x25 1.64 µs Fast - Plus 0x06 0.400 µs 0x0C 0.640 µs The proxy controller timing parameters are based on the REFCLK timing. Timing accuracy for the I2C proxy controller based on the REFCLK clock source attached to the DS90UB960-Q1 deserializer. The I2C Controller regenerates the I2C read or write access using timing controls in the registers 0xA and 0xB to regenerate the clock and data signals to meet the desired I2C timing in Standard, Fast, or Fast-mode Plus modes of operation.DS90UB960-Q1I2C Controller SCL High Time is set in register 0xA[7:0]. This field configures the high pulse width of the SCL output when the Serializer is the Controller on the local deserializer I2C bus. The default value is set to provide a minimum 5-µs SCL high time with the reference clock at 25 MHz + 100 ppm including four additional oscillator clock periods or synchronization and response time. Units are 40 ns for the nominal oscillator clock frequency, giving Min_delay = 40 ns × (SCL_HIGH_TIME + 4).I2C Controller SCL Low Time is set in register 0xB[7:0]. This field configures the low pulse width of the SCL output when the Serializer is the Controller on the local deserializer I2C bus. This value is also used as the SDA setup time by the I2C Target for providing data prior to releasing SCL during accesses over the Bidirectional Control Channel. The default value is set to provide a minimum 5-µs SCL high time with the reference clock at 25 MHz + 100ppm including four additional oscillator clock periods or synchronization and response time. Units are 40 ns for the nominal oscillator clock frequency, giving Min_delay = 40 ns × (SCL_HIGH_TIME + 4). See #GUID-41CAA2D3-D1EF-425A-A585-602298B8FA95/T4585536-29 example settings for Standard mode, Fast mode and Fast-mode Plus timing.#GUID-41CAA2D3-D1EF-425A-A585-602298B8FA95/T4585536-29 Typical I2C Timing Register Settings I2C MODE SCL HIGH TIME SCL LOW TIME 0xA[7:0] NOMINAL DELAY AT REFCLK = 25 MHz 0xB[7:0] NOMINAL DELAY AT REFCLK = 25 MHz Standard 0x7A 5.04 µs 0x7A 5.04 µs Fast 0x13 0.920 µs 0x25 1.64 µs Fast - Plus 0x06 0.400 µs 0x0C 0.640 µs Typical I2C Timing Register Settings I2C MODE SCL HIGH TIME SCL LOW TIME 0xA[7:0] NOMINAL DELAY AT REFCLK = 25 MHz 0xB[7:0] NOMINAL DELAY AT REFCLK = 25 MHz Standard 0x7A 5.04 µs 0x7A 5.04 µs Fast 0x13 0.920 µs 0x25 1.64 µs Fast - Plus 0x06 0.400 µs 0x0C 0.640 µs I2C MODE SCL HIGH TIME SCL LOW TIME 0xA[7:0] NOMINAL DELAY AT REFCLK = 25 MHz 0xB[7:0] NOMINAL DELAY AT REFCLK = 25 MHz I2C MODE SCL HIGH TIME SCL LOW TIME I2C MODESCL HIGH TIMESCL LOW TIME 0xA[7:0] NOMINAL DELAY AT REFCLK = 25 MHz 0xB[7:0] NOMINAL DELAY AT REFCLK = 25 MHz 0xA[7:0]NOMINAL DELAY AT REFCLK = 25 MHz0xB[7:0]NOMINAL DELAY AT REFCLK = 25 MHz Standard 0x7A 5.04 µs 0x7A 5.04 µs Fast 0x13 0.920 µs 0x25 1.64 µs Fast - Plus 0x06 0.400 µs 0x0C 0.640 µs Standard 0x7A 5.04 µs 0x7A 5.04 µs Standard0x7A5.04 µs0x7A5.04 µs Fast 0x13 0.920 µs 0x25 1.64 µs Fast0x130.920 µs0x251.64 µs Fast - Plus 0x06 0.400 µs 0x0C 0.640 µs Fast - Plus0x060.400 µs0x0C0.640 µs Code Example for Configuring Fast-Mode Plus I2C Operation # "RX0 I2C Controller Fast Plus Configuration" WriteI2C(0x02,0x3E) # Enable Proxy WriteI2C(0x4c,0x01) # Select RX_PORT0 # Set SCL High and Low Time delays WriteI2C(0x0a,0x06) # SCL High WriteI2C(0x0b,0x0C) # SCL Low Code Example for Configuring Fast-Mode Plus I2C Operation # "RX0 I2C Controller Fast Plus Configuration" WriteI2C(0x02,0x3E) # Enable Proxy WriteI2C(0x4c,0x01) # Select RX_PORT0 # Set SCL High and Low Time delays WriteI2C(0x0a,0x06) # SCL High WriteI2C(0x0b,0x0C) # SCL Low # "RX0 I2C Controller Fast Plus Configuration" WriteI2C(0x02,0x3E) # Enable Proxy WriteI2C(0x4c,0x01) # Select RX_PORT0 # Set SCL High and Low Time delays WriteI2C(0x0a,0x06) # SCL High WriteI2C(0x0b,0x0C) # SCL Low # "RX0 I2C Controller Fast Plus Configuration" WriteI2C(0x02,0x3E) # Enable Proxy WriteI2C(0x4c,0x01) # Select RX_PORT0 # Set SCL High and Low Time delays WriteI2C(0x0a,0x06) # SCL High WriteI2C(0x0b,0x0C) # SCL Low Interrupt Support Interrupts can be brought out on the INTB pin as controlled by the INTERRUPT_CTL 0x23 and INTERRUPT_STS 0x24 registers. The main interrupt control registers provide control and status for interrupts from the individual sources. Sources include each of the four FPD3 Receive ports as well as each of the two CSI-2 Transmit ports. Clearing interrupt conditions requires reading the associated status register for the source. The setting of the individual interrupt status bits is not dependent on the related interrupt enable controls. The interrupt enable controls whether an interrupt is generated based on the condition, but does not prevent the interrupt status assertion. For an interrupt to be generated based on one of the interrupt status assertions, both the individual interrupt enable and the INT_EN control must be set in the INTERRUPT_CTL 0x23 register. For example, to generate an interrupt if IS_RX0 is set, both the IE_RX0 and INT_EN bits must be set. If IE_RX0 is set but INT_EN is not, the INT status is indicated in the INTERRUPT_STS register, and the INTB pin does not indicate the interrupt condition. See the INTERRUPT_CTL and INTERRUPT_STS register for details. Code Example to Enable Interrupts # "RX01/2/3/4 INTERRUPT_CTL enable" WriteI2C(0x23,0xBF) # RX all & INTB PIN EN # Individual RX01/2/3/4 INTERRUPT_CTL enable # "RX0 INTERRUPT_CTL enable" WriteI2C(0x4C,0x01) # RX0 WriteI2C(0x23,0x81) # RX0 & INTB PIN EN # "RX1 INTERRUPT_CTL enable" WriteI2C(0x4C,0x12) # RX1 WriteI2C(0x23,0x82) # RX1 & INTB PIN EN # "RX2 INTERRUPT_CTL enable" WriteI2C(0x4C,0x24) # RX2 WriteI2C(0x23,0x84) # RX2 & INTB PIN EN # "RX3 INTERRUPT_CTL enable" WriteI2C(0x4C,0x38) # RX3 WriteI2C(0x23,0x88) # RX3 & INTB PIN EN FPD-Link III Receive Port Interrupts For each FPD-Link III Receive port, multiple options are available for generating interrupts. Interrupt generation is controlled through the PORT_ICR_HI 0xD8 and PORT_ICR_LO 0xD9 registers. In addition, the PORT_ISR_HI 0xDA and PORT_ISR_LO 0xDB registers provide read-only status for the interrupts. Clearing of interrupt conditions is handled by reading the RX_PORT_STS1, RX_PORT_STS2, and CSI_RX_STS registers. The status bits in the PORT_ISR_HI/LO registers are copies of the associated bits in the main status registers. To enable interrupts from one of the Receive port interrupt sources: Enable the interrupt source by setting the appropriate interrupt enable bit in the PORT_ICR_HI or PORT_ICR_LO register Set the RX Port X Interrupt control bit (IE_RXx) in the INTERRUPT_CTL register Set the INT_EN bit in the INTERRUPT_CTL register to allow the interrupt to assert the INTB pin low To clear interrupts from one of the Receive port interrupt sources: (optional) Read the INTERRUPT_STS register to determine which RX Port caused the interrupt (optional) Read the PORT_ISR_HI and PORT_ISR_LO registers to determine source of interrupt Read the appropriate RX_PORT_STS1, RX_PORT_STS2, or CSI_RX_STS register to clear the interrupt. The first two steps are optional. The interrupt could be determined and cleared by just reading the status registers. Interrupts on Forward Channel GPIO When connected to the DS90UB953-Q1 serializer, interrupts can be generated on changes in any of the four forward channel GPIOs per port. Interrupts are enabled by setting bits in the FC_GPIO_ICR register. Interrupts may be generated on rising and/or falling transitions on the GPIO signal. The GPIO interrupt status is cleared by reading the FC_GPIO_STS register. Interrupts should only be used for GPIO signals operating at less than 10 MHz. High or low pulses that are less than 100 ns might not be detected at the DS90UB960-Q1. To avoid false interrupt indications, the interrupts should not be enabled until after the Forward Channel GPIOs are enabled at the serializer. Interrupts on Change in Sensor Status The FPD-Link III Receiver recovers 32-bits of Sensor status from the attached DS90UB953-Q1 serializer. Interrupts may be generated based on changes in the Sensor Status values received from the forward channel. The Sensor Status consists of 4 bytes of data, which may be read from the SENSOR_STS_x registers for each Receive port. Interrupts may be generated based on a change in any of the bits in the first byte (SENSOR_STS_0). Each bit can be individually masked for Rising and/or Falling interrupts. Two registers control the interrupt masks for the SENSOR_STS bits: SEN_INT_RISE_CTL and SEN_INT_FALL_CTL. Two registers provide interrupt status: SEN_INT_RISE_STS, SEN_INT_FALL_STS. If a mask bit is set, a change in the associated SENSOR_STS_0 bit will be detected and latched in the SEN_INT_RISE_STS or SEN_INT_FALL_STS registers. If the mask bit is not set, the associated interrupt status bit will always be 0. If any of the SEN_INT_RISE_STS or SEN_INT_FALL_STS bits is set, the IS_FC_SEN_STS bit will be set in the PORT_ISR_HI register. Code Example to Readback Interrupts D 20230807 Replaced CABLE_FAULT with NO_FPD3_CLK in the interrupt readback example script to match the register bit name INTERRUPT_STS = ReadI2C(0x24) # 0x24 INTERRUPT_STS if ((INTERRUPT_STS & 0x80) >> 7): print "# GLOBAL INTERRUPT DETECTED " if ((INTERRUPT_STS & 0x40) >> 6): print "# RESERVED " if ((INTERRUPT_STS & 0x20) >> 5): print "# IS_CSI_TX1 DETECTED " if ((INTERRUPT_STS & 0x10) >> 4): print "# IS_CSI_TX0 DETECTED " if ((INTERRUPT_STS & 0x08) >> 3): print "# IS_RX3 DETECTED " if ((INTERRUPT_STS & 0x04) >> 2): print "# IS_RX2 DETECTED " if ((INTERRUPT_STS & 0x02) >> 1): print "# IS_RX1 DETECTED " if ((INTERRUPT_STS & 0x01) ): print "# IS_RX0 DETECTED " # "################################################" # "RX0 status" # "################################################" WriteReg(0x4C,0x01) # RX0 PORT_ISR_LO = ReadI2C(0xDB) print "0xDB PORT_ISR_LO : ", hex(PORT_ISR_LO) # readout; cleared by RX_PORT_STS2 if ((PORT_ISR_LO & 0x40) >> 6): print "# IS_LINE_LEN_CHG INTERRUPT DETECTED " if ((PORT_ISR_LO & 0x20) >> 5): print "# IS_LINE_CNT_CHG DETECTED " if ((PORT_ISR_LO & 0x10) >> 4): print "# IS_BUFFER_ERR DETECTED " if ((PORT_ISR_LO & 0x08) >> 3): print "# IS_CSI_RX_ERR DETECTED " if ((PORT_ISR_LO & 0x04) >> 2): print "# IS_FPD3_PAR_ERR DETECTED " # Forward Channel parity errors exceed set threshold if ((PORT_ISR_LO & 0x02) >> 1): print "# IS_PORT_PASS DETECTED " # RX Port PASS status has changed since last read if ((PORT_ISR_LO & 0x01) ) : print "# IS_LOCK_STS DETECTED " # RX Port LOCK status has changed since last read ################################################ PORT_ISR_HI = ReadI2C(0xDA) print "0xDA PORT_ISR_HI : ", hex(PORT_ISR_HI) # readout; cleared by RX_PORT_STS2 if ((PORT_ISR_HI & 0x04) >> 2): print "# IS_FPD3_ENC_ERR DETECTED " if ((PORT_ISR_HI & 0x02) >> 1): print "# IS_BCC_SEQ_ERR DETECTED " if ((PORT_ISR_HI & 0x01) ) : print "# IS_BCC_CRC_ERR DETECTED " ################################################ RX_PORT_STS1 = ReadI2C(0x4D) # R/COR if ( (RX_PORT_STS1 & 0xc0) >> 6) == 3: print "# RX_PORT_NUM = RX3" elif ((RX_PORT_STS1 & 0xc0) >> 6) == 2: print "# RX_PORT_NUM = RX2" elif ((RX_PORT_STS1 & 0xc0) >> 6) == 1: print "# RX_PORT_NUM = RX1" elif ((RX_PORT_STS1 & 0xc0) >> 6) == 0: print "# RX_PORT_NUM = RX0" if ((RX_PORT_STS1 & 0x20) >> 5): print "# BCC_CRC_ERR DETECTED " if ((RX_PORT_STS1 & 0x10) >> 4): print "# LOCK_STS_CHG DETECTED " if ((RX_PORT_STS1 & 0x08) >> 3): print "# BCC_SEQ_ERROR DETECTED " if ((RX_PORT_STS1 & 0x04) >> 2): print "# PARITY_ERROR DETECTED " # Cleared when RX_PAR_ERR_HI/LO registers are cleared if ((RX_PORT_STS1 & 0x02) >> 1): print "# PORT_PASS=1 " # Shows current PASS status at RX Port if ((RX_PORT_STS1 & 0x01) ): print "# LOCK_STS=1 " # Shows current LOCK status at RX Port ################################################ RX_PORT_STS2 = ReadI2C(0x4E) if ((RX_PORT_STS2 & 0x80) >> 7): print "# LINE_LEN_UNSTABLE DETECTED " if ((RX_PORT_STS2 & 0x40) >> 6): print "# LINE_LEN_CHG " if ((RX_PORT_STS2 & 0x20) >> 5): print "# FPD3_ENCODE_ERROR DETECTED " if ((RX_PORT_STS2 & 0x10) >> 4): print "# BUFFER_ERROR DETECTED " if ((RX_PORT_STS2 & 0x08) >> 3): print "# CSI_ERR DETECTED " # Clears when CSI_RX_STS register is cleared if ((RX_PORT_STS2 & 0x04) >> 2): print "# FREQ_STABLE DETECTED " if ((RX_PORT_STS2 & 0x02) >> 1): print "# NO_FPD3_CLK DETECTED " if ((RX_PORT_STS2 & 0x01) ): print "# LINE_CNT_CHG DETECTED " ################################################ # "################################################" # "RX1 status" # "################################################" WriteReg(0x4C,0x12) # RX1 PORT_ISR_LO = ReadI2C(0xDB) # PORT_ISR_LO readout; cleared by RX_PORT_STS2 if ((PORT_ISR_LO & 0x40) >> 6): print "# IS_LINE_LEN_CHG INTERRUPT DETECTED " if ((PORT_ISR_LO & 0x20) >> 5): print "# IS_LINE_CNT_CHG DETECTED " if ((PORT_ISR_LO & 0x10) >> 4): print "# IS_BUFFER_ERR DETECTED " if ((PORT_ISR_LO & 0x08) >> 3): print "# IS_CSI_RX_ERR DETECTED " if ((PORT_ISR_LO & 0x04) >> 2): print "# IS_FPD3_PAR_ERR DETECTED " # Forward Channel parity errors exceed set threshold if ((PORT_ISR_LO & 0x02) >> 1): print "# IS_PORT_PASS DETECTED " # RX Port PASS status has changed since last read if ((PORT_ISR_LO & 0x01) ) : print "# IS_LOCK_STS DETECTED " # RX Port LOCK status has changed since last read ################################################ PORT_ISR_HI = ReadI2C(0xDA) # readout; cleared by RX_PORT_STS2 if ((PORT_ISR_HI & 0x04) >> 2): print "# IS_FPD3_ENC_ERR DETECTED " if ((PORT_ISR_HI & 0x02) >> 1): print "# IS_BCC_SEQ_ERR DETECTED " if ((PORT_ISR_HI & 0x01) ) : print "# IS_BCC_CRC_ERR DETECTED " ################################################ RX_PORT_STS1 = ReadI2C(0x4D) # R/COR if ( (RX_PORT_STS1 & 0xc0) >> 6) == 3: print "# RX_PORT_NUM = RX3" elif ((RX_PORT_STS1 & 0xc0) >> 6) == 2: print "# RX_PORT_NUM = RX2" elif ((RX_PORT_STS1 & 0xc0) >> 6) == 1: print "# RX_PORT_NUM = RX1" elif ((RX_PORT_STS1 & 0xc0) >> 6) == 0: print "# RX_PORT_NUM = RX0" if ((RX_PORT_STS1 & 0x20) >> 5): print "# BCC_CRC_ERR DETECTED " if ((RX_PORT_STS1 & 0x10) >> 4): print "# LOCK_STS_CHG DETECTED " if ((RX_PORT_STS1 & 0x08) >> 3): print "# BCC_SEQ_ERROR DETECTED " if ((RX_PORT_STS1 & 0x04) >> 2): print "# PARITY_ERROR DETECTED " # Cleared when RX_PAR_ERR_HI/LO registers are cleared if ((RX_PORT_STS1 & 0x02) >> 1): print "# PORT_PASS=1 " # Shows current PASS status at RX Port if ((RX_PORT_STS1 & 0x01) ): print "# LOCK_STS=1 " # Shows current LOCK status at RX Port ################################################ RX_PORT_STS2 = ReadI2C(0x4E) if ((RX_PORT_STS2 & 0x80) >> 7): print "# LINE_LEN_UNSTABLE DETECTED " if ((RX_PORT_STS2 & 0x40) >> 6): print "# LINE_LEN_CHG " if ((RX_PORT_STS2 & 0x20) >> 5): print "# FPD3_ENCODE_ERROR DETECTED " if ((RX_PORT_STS2 & 0x10) >> 4): print "# BUFFER_ERROR DETECTED " if ((RX_PORT_STS2 & 0x08) >> 3): print "# CSI_ERR DETECTED " # Clears when CSI_RX_STS register is cleared if ((RX_PORT_STS2 & 0x04) >> 2): print "# FREQ_STABLE DETECTED " if ((RX_PORT_STS2 & 0x02) >> 1): print "# NO_FPD3_CLK DETECTED " if ((RX_PORT_STS2 & 0x01) ): print "# LINE_CNT_CHG DETECTED " ################################################ # "################################################" # "RX2 status" # "################################################" WriteReg(0x4C,0x24) # RX2 PORT_ISR_LO = ReadI2C(0xDB) # readout; cleared by RX_PORT_STS2 if ((PORT_ISR_LO & 0x40) >> 6): print "# IS_LINE_LEN_CHG INTERRUPT DETECTED " if ((PORT_ISR_LO & 0x20) >> 5): print "# IS_LINE_CNT_CHG DETECTED " if ((PORT_ISR_LO & 0x10) >> 4): print "# IS_BUFFER_ERR DETECTED " if ((PORT_ISR_LO & 0x08) >> 3): print "# IS_CSI_RX_ERR DETECTED " if ((PORT_ISR_LO & 0x04) >> 2): print "# IS_FPD3_PAR_ERR DETECTED " # Forward Channel parity errors exceed set threshold if ((PORT_ISR_LO & 0x02) >> 1): print "# IS_PORT_PASS DETECTED " # RX Port PASS status has changed since last read if ((PORT_ISR_LO & 0x01) ) : print "# IS_LOCK_STS DETECTED " # RX Port LOCK status has changed since last read ################################################ PORT_ISR_HI = ReadI2C(0xDA) # readout; cleared by RX_PORT_STS2 if ((PORT_ISR_HI & 0x04) >> 2): print "# IS_FPD3_ENC_ERR DETECTED " if ((PORT_ISR_HI & 0x02) >> 1): print "# IS_BCC_SEQ_ERR DETECTED " if ((PORT_ISR_HI & 0x01) ) : print "# IS_BCC_CRC_ERR DETECTED " ################################################ RX_PORT_STS1 = ReadI2C(0x4D) # R/COR if ( (RX_PORT_STS1 & 0xc0) >> 6) == 3: print "# RX_PORT_NUM = RX3" elif ((RX_PORT_STS1 & 0xc0) >> 6) == 2: print "# RX_PORT_NUM = RX2" elif ((RX_PORT_STS1 & 0xc0) >> 6) == 1: print "# RX_PORT_NUM = RX1" elif ((RX_PORT_STS1 & 0xc0) >> 6) == 0: print "# RX_PORT_NUM = RX0" if ((RX_PORT_STS1 & 0x20) >> 5): print "# BCC_CRC_ERR DETECTED " if ((RX_PORT_STS1 & 0x10) >> 4): print "# LOCK_STS_CHG DETECTED " if ((RX_PORT_STS1 & 0x08) >> 3): print "# BCC_SEQ_ERROR DETECTED " if ((RX_PORT_STS1 & 0x04) >> 2): print "# PARITY_ERROR DETECTED " # Cleared when RX_PAR_ERR_HI/LO registers are cleared if ((RX_PORT_STS1 & 0x02) >> 1): print "# PORT_PASS=1 " # Shows current PASS status at RX Port if ((RX_PORT_STS1 & 0x01) ): print "# LOCK_STS=1 " # Shows current LOCK status at RX Port ################################################ RX_PORT_STS2 = ReadI2C(0x4E) if ((RX_PORT_STS2 & 0x80) >> 7): print "# LINE_LEN_UNSTABLE DETECTED " if ((RX_PORT_STS2 & 0x40) >> 6): print "# LINE_LEN_CHG " if ((RX_PORT_STS2 & 0x20) >> 5): print "# FPD3_ENCODE_ERROR DETECTED " if ((RX_PORT_STS2 & 0x10) >> 4): print "# BUFFER_ERROR DETECTED " if ((RX_PORT_STS2 & 0x08) >> 3): print "# CSI_ERR DETECTED " # Clears when CSI_RX_STS register is cleared if ((RX_PORT_STS2 & 0x04) >> 2): print "# FREQ_STABLE DETECTED " if ((RX_PORT_STS2 & 0x02) >> 1): print "# NO_FPD3_CLK DETECTED " if ((RX_PORT_STS2 & 0x01) ): print "# LINE_CNT_CHG DETECTED " ################################################ # "################################################" # "RX3 status" # "################################################" WriteReg(0x4C,0x38) # RX3 PORT_ISR_LO = ReadI2C(0xDB) # readout; cleared by RX_PORT_STS2 if ((PORT_ISR_LO & 0x40) >> 6): print "# IS_LINE_LEN_CHG INTERRUPT DETECTED " if ((PORT_ISR_LO & 0x20) >> 5): print "# IS_LINE_CNT_CHG DETECTED " if ((PORT_ISR_LO & 0x10) >> 4): print "# IS_BUFFER_ERR DETECTED " if ((PORT_ISR_LO & 0x08) >> 3): print "# IS_CSI_RX_ERR DETECTED " if ((PORT_ISR_LO & 0x04) >> 2): print "# IS_FPD3_PAR_ERR DETECTED " # Forward Channel parity errors exceed set threshold if ((PORT_ISR_LO & 0x02) >> 1): print "# IS_PORT_PASS DETECTED " # RX Port PASS status has changed since last read if ((PORT_ISR_LO & 0x01) ) : print "# IS_LOCK_STS DETECTED " # RX Port LOCK status has changed since last read ################################################ PORT_ISR_HI = ReadI2C(0xDA) # readout; cleared by RX_PORT_STS2 if ((PORT_ISR_HI & 0x04) >> 2): print "# IS_FPD3_ENC_ERR DETECTED " if ((PORT_ISR_HI & 0x02) >> 1): print "# IS_BCC_SEQ_ERR DETECTED " if ((PORT_ISR_HI & 0x01) ) : print "# IS_BCC_CRC_ERR DETECTED " ################################################ RX_PORT_STS1 = ReadI2C(0x4D) # R/COR if ( (RX_PORT_STS1 & 0xc0) >> 6) == 3: print "# RX_PORT_NUM = RX3" elif ((RX_PORT_STS1 & 0xc0) >> 6) == 2: print "# RX_PORT_NUM = RX2" elif ((RX_PORT_STS1 & 0xc0) >> 6) == 1: print "# RX_PORT_NUM = RX1" elif ((RX_PORT_STS1 & 0xc0) >> 6) == 0: print "# RX_PORT_NUM = RX0" if ((RX_PORT_STS1 & 0x20) >> 5): print "# BCC_CRC_ERR DETECTED " if ((RX_PORT_STS1 & 0x10) >> 4): print "# LOCK_STS_CHG DETECTED " if ((RX_PORT_STS1 & 0x08) >> 3): print "# BCC_SEQ_ERROR DETECTED " if ((RX_PORT_STS1 & 0x04) >> 2): print "# PARITY_ERROR DETECTED " # Cleared when RX_PAR_ERR_HI/LO registers are cleared if ((RX_PORT_STS1 & 0x02) >> 1): print "# PORT_PASS=1 " # Shows current PASS status at RX Port if ((RX_PORT_STS1 & 0x01) ): print "# LOCK_STS=1 " # Shows current LOCK status at RX Port ################################################ RX_PORT_STS2 = ReadI2C(0x4E) if ((RX_PORT_STS2 & 0x80) >> 7): print "# LINE_LEN_UNSTABLE DETECTED " if ((RX_PORT_STS2 & 0x40) >> 6): print "# LINE_LEN_CHG " if ((RX_PORT_STS2 & 0x20) >> 5): print "# FPD3_ENCODE_ERROR DETECTED " if ((RX_PORT_STS2 & 0x10) >> 4): print "# BUFFER_ERROR DETECTED " if ((RX_PORT_STS2 & 0x08) >> 3): print "# CSI_ERR DETECTED " # Clears when CSI_RX_STS register is cleared if ((RX_PORT_STS2 & 0x04) >> 2): print "# FREQ_STABLE DETECTED " if ((RX_PORT_STS2 & 0x02) >> 1): print "# NO_FPD3_CLK DETECTED " if ((RX_PORT_STS2 & 0x01) ): print "# LINE_CNT_CHG DETECTED " ################################################ CSI-2 Transmit Port Interrupts The following interrupts are available for each CSI-2 Transmit Port: Pass indication Synchronized status Deassertion of Pass indication for an input port assigned to the CSI-2 TX Port Loss of Synchronization between input video streams RX Port Interrupt – interrupts from RX Ports mapped to this CSI-2 Transmit port See the CSI_TX_ICR address 0x36 and CSI_TX_ISR address 0x37 registers for details. The setting of the individual interrupt status bits is not dependent on the related interrupt enable controls. The interrupt enable controls whether an interrupt is generated based on the condition, but the enable does not prevent the interrupt status assertion. Interrupt Support Interrupts can be brought out on the INTB pin as controlled by the INTERRUPT_CTL 0x23 and INTERRUPT_STS 0x24 registers. The main interrupt control registers provide control and status for interrupts from the individual sources. Sources include each of the four FPD3 Receive ports as well as each of the two CSI-2 Transmit ports. Clearing interrupt conditions requires reading the associated status register for the source. The setting of the individual interrupt status bits is not dependent on the related interrupt enable controls. The interrupt enable controls whether an interrupt is generated based on the condition, but does not prevent the interrupt status assertion. For an interrupt to be generated based on one of the interrupt status assertions, both the individual interrupt enable and the INT_EN control must be set in the INTERRUPT_CTL 0x23 register. For example, to generate an interrupt if IS_RX0 is set, both the IE_RX0 and INT_EN bits must be set. If IE_RX0 is set but INT_EN is not, the INT status is indicated in the INTERRUPT_STS register, and the INTB pin does not indicate the interrupt condition. See the INTERRUPT_CTL and INTERRUPT_STS register for details. Interrupts can be brought out on the INTB pin as controlled by the INTERRUPT_CTL 0x23 and INTERRUPT_STS 0x24 registers. The main interrupt control registers provide control and status for interrupts from the individual sources. Sources include each of the four FPD3 Receive ports as well as each of the two CSI-2 Transmit ports. Clearing interrupt conditions requires reading the associated status register for the source. The setting of the individual interrupt status bits is not dependent on the related interrupt enable controls. The interrupt enable controls whether an interrupt is generated based on the condition, but does not prevent the interrupt status assertion. For an interrupt to be generated based on one of the interrupt status assertions, both the individual interrupt enable and the INT_EN control must be set in the INTERRUPT_CTL 0x23 register. For example, to generate an interrupt if IS_RX0 is set, both the IE_RX0 and INT_EN bits must be set. If IE_RX0 is set but INT_EN is not, the INT status is indicated in the INTERRUPT_STS register, and the INTB pin does not indicate the interrupt condition. See the INTERRUPT_CTL and INTERRUPT_STS register for details. Interrupts can be brought out on the INTB pin as controlled by the INTERRUPT_CTL 0x23 and INTERRUPT_STS 0x24 registers. The main interrupt control registers provide control and status for interrupts from the individual sources. Sources include each of the four FPD3 Receive ports as well as each of the two CSI-2 Transmit ports. Clearing interrupt conditions requires reading the associated status register for the source. The setting of the individual interrupt status bits is not dependent on the related interrupt enable controls. The interrupt enable controls whether an interrupt is generated based on the condition, but does not prevent the interrupt status assertion.each of the twosFor an interrupt to be generated based on one of the interrupt status assertions, both the individual interrupt enable and the INT_EN control must be set in the INTERRUPT_CTL 0x23 register. For example, to generate an interrupt if IS_RX0 is set, both the IE_RX0 and INT_EN bits must be set. If IE_RX0 is set but INT_EN is not, the INT status is indicated in the INTERRUPT_STS register, and the INTB pin does not indicate the interrupt condition.See the INTERRUPT_CTL and INTERRUPT_STS register for details. Code Example to Enable Interrupts # "RX01/2/3/4 INTERRUPT_CTL enable" WriteI2C(0x23,0xBF) # RX all & INTB PIN EN # Individual RX01/2/3/4 INTERRUPT_CTL enable # "RX0 INTERRUPT_CTL enable" WriteI2C(0x4C,0x01) # RX0 WriteI2C(0x23,0x81) # RX0 & INTB PIN EN # "RX1 INTERRUPT_CTL enable" WriteI2C(0x4C,0x12) # RX1 WriteI2C(0x23,0x82) # RX1 & INTB PIN EN # "RX2 INTERRUPT_CTL enable" WriteI2C(0x4C,0x24) # RX2 WriteI2C(0x23,0x84) # RX2 & INTB PIN EN # "RX3 INTERRUPT_CTL enable" WriteI2C(0x4C,0x38) # RX3 WriteI2C(0x23,0x88) # RX3 & INTB PIN EN Code Example to Enable Interrupts # "RX01/2/3/4 INTERRUPT_CTL enable" WriteI2C(0x23,0xBF) # RX all & INTB PIN EN # Individual RX01/2/3/4 INTERRUPT_CTL enable # "RX0 INTERRUPT_CTL enable" WriteI2C(0x4C,0x01) # RX0 WriteI2C(0x23,0x81) # RX0 & INTB PIN EN # "RX1 INTERRUPT_CTL enable" WriteI2C(0x4C,0x12) # RX1 WriteI2C(0x23,0x82) # RX1 & INTB PIN EN # "RX2 INTERRUPT_CTL enable" WriteI2C(0x4C,0x24) # RX2 WriteI2C(0x23,0x84) # RX2 & INTB PIN EN # "RX3 INTERRUPT_CTL enable" WriteI2C(0x4C,0x38) # RX3 WriteI2C(0x23,0x88) # RX3 & INTB PIN EN # "RX01/2/3/4 INTERRUPT_CTL enable" WriteI2C(0x23,0xBF) # RX all & INTB PIN EN # Individual RX01/2/3/4 INTERRUPT_CTL enable # "RX0 INTERRUPT_CTL enable" WriteI2C(0x4C,0x01) # RX0 WriteI2C(0x23,0x81) # RX0 & INTB PIN EN # "RX1 INTERRUPT_CTL enable" WriteI2C(0x4C,0x12) # RX1 WriteI2C(0x23,0x82) # RX1 & INTB PIN EN # "RX2 INTERRUPT_CTL enable" WriteI2C(0x4C,0x24) # RX2 WriteI2C(0x23,0x84) # RX2 & INTB PIN EN # "RX3 INTERRUPT_CTL enable" WriteI2C(0x4C,0x38) # RX3 WriteI2C(0x23,0x88) # RX3 & INTB PIN EN # "RX01/2/3/4 INTERRUPT_CTL enable" WriteI2C(0x23,0xBF) # RX all & INTB PIN EN # Individual RX01/2/3/4 INTERRUPT_CTL enable # "RX0 INTERRUPT_CTL enable" WriteI2C(0x4C,0x01) # RX0 WriteI2C(0x23,0x81) # RX0 & INTB PIN EN # "RX1 INTERRUPT_CTL enable" WriteI2C(0x4C,0x12) # RX1 WriteI2C(0x23,0x82) # RX1 & INTB PIN EN # "RX2 INTERRUPT_CTL enable" WriteI2C(0x4C,0x24) # RX2 WriteI2C(0x23,0x84) # RX2 & INTB PIN EN # "RX3 INTERRUPT_CTL enable" WriteI2C(0x4C,0x38) # RX3 WriteI2C(0x23,0x88) # RX3 & INTB PIN EN FPD-Link III Receive Port Interrupts For each FPD-Link III Receive port, multiple options are available for generating interrupts. Interrupt generation is controlled through the PORT_ICR_HI 0xD8 and PORT_ICR_LO 0xD9 registers. In addition, the PORT_ISR_HI 0xDA and PORT_ISR_LO 0xDB registers provide read-only status for the interrupts. Clearing of interrupt conditions is handled by reading the RX_PORT_STS1, RX_PORT_STS2, and CSI_RX_STS registers. The status bits in the PORT_ISR_HI/LO registers are copies of the associated bits in the main status registers. To enable interrupts from one of the Receive port interrupt sources: Enable the interrupt source by setting the appropriate interrupt enable bit in the PORT_ICR_HI or PORT_ICR_LO register Set the RX Port X Interrupt control bit (IE_RXx) in the INTERRUPT_CTL register Set the INT_EN bit in the INTERRUPT_CTL register to allow the interrupt to assert the INTB pin low To clear interrupts from one of the Receive port interrupt sources: (optional) Read the INTERRUPT_STS register to determine which RX Port caused the interrupt (optional) Read the PORT_ISR_HI and PORT_ISR_LO registers to determine source of interrupt Read the appropriate RX_PORT_STS1, RX_PORT_STS2, or CSI_RX_STS register to clear the interrupt. The first two steps are optional. The interrupt could be determined and cleared by just reading the status registers. FPD-Link III Receive Port Interrupts For each FPD-Link III Receive port, multiple options are available for generating interrupts. Interrupt generation is controlled through the PORT_ICR_HI 0xD8 and PORT_ICR_LO 0xD9 registers. In addition, the PORT_ISR_HI 0xDA and PORT_ISR_LO 0xDB registers provide read-only status for the interrupts. Clearing of interrupt conditions is handled by reading the RX_PORT_STS1, RX_PORT_STS2, and CSI_RX_STS registers. The status bits in the PORT_ISR_HI/LO registers are copies of the associated bits in the main status registers. To enable interrupts from one of the Receive port interrupt sources: Enable the interrupt source by setting the appropriate interrupt enable bit in the PORT_ICR_HI or PORT_ICR_LO register Set the RX Port X Interrupt control bit (IE_RXx) in the INTERRUPT_CTL register Set the INT_EN bit in the INTERRUPT_CTL register to allow the interrupt to assert the INTB pin low To clear interrupts from one of the Receive port interrupt sources: (optional) Read the INTERRUPT_STS register to determine which RX Port caused the interrupt (optional) Read the PORT_ISR_HI and PORT_ISR_LO registers to determine source of interrupt Read the appropriate RX_PORT_STS1, RX_PORT_STS2, or CSI_RX_STS register to clear the interrupt. The first two steps are optional. The interrupt could be determined and cleared by just reading the status registers. For each FPD-Link III Receive port, multiple options are available for generating interrupts. Interrupt generation is controlled through the PORT_ICR_HI 0xD8 and PORT_ICR_LO 0xD9 registers. In addition, the PORT_ISR_HI 0xDA and PORT_ISR_LO 0xDB registers provide read-only status for the interrupts. Clearing of interrupt conditions is handled by reading the RX_PORT_STS1, RX_PORT_STS2, and CSI_RX_STS registers. The status bits in the PORT_ISR_HI/LO registers are copies of the associated bits in the main status registers. To enable interrupts from one of the Receive port interrupt sources: Enable the interrupt source by setting the appropriate interrupt enable bit in the PORT_ICR_HI or PORT_ICR_LO register Set the RX Port X Interrupt control bit (IE_RXx) in the INTERRUPT_CTL register Set the INT_EN bit in the INTERRUPT_CTL register to allow the interrupt to assert the INTB pin low To clear interrupts from one of the Receive port interrupt sources: (optional) Read the INTERRUPT_STS register to determine which RX Port caused the interrupt (optional) Read the PORT_ISR_HI and PORT_ISR_LO registers to determine source of interrupt Read the appropriate RX_PORT_STS1, RX_PORT_STS2, or CSI_RX_STS register to clear the interrupt. The first two steps are optional. The interrupt could be determined and cleared by just reading the status registers. For each FPD-Link III Receive port, multiple options are available for generating interrupts. Interrupt generation is controlled through the PORT_ICR_HI 0xD8 and PORT_ICR_LO 0xD9 registers. In addition, the PORT_ISR_HI 0xDA and PORT_ISR_LO 0xDB registers provide read-only status for the interrupts. Clearing of interrupt conditions is handled by reading the RX_PORT_STS1, RX_PORT_STS2, and CSI_RX_STS registers. The status bits in the PORT_ISR_HI/LO registers are copies of the associated bits in the main status registers.To enable interrupts from one of the Receive port interrupt sources: Enable the interrupt source by setting the appropriate interrupt enable bit in the PORT_ICR_HI or PORT_ICR_LO register Set the RX Port X Interrupt control bit (IE_RXx) in the INTERRUPT_CTL register Set the INT_EN bit in the INTERRUPT_CTL register to allow the interrupt to assert the INTB pin low Enable the interrupt source by setting the appropriate interrupt enable bit in the PORT_ICR_HI or PORT_ICR_LO register Set the RX Port X Interrupt control bit (IE_RXx) in the INTERRUPT_CTL register Set the INT_EN bit in the INTERRUPT_CTL register to allow the interrupt to assert the INTB pin low Enable the interrupt source by setting the appropriate interrupt enable bit in the PORT_ICR_HI or PORT_ICR_LO registerSet the RX Port X Interrupt control bit (IE_RXx) in the INTERRUPT_CTL registerSet the INT_EN bit in the INTERRUPT_CTL register to allow the interrupt to assert the INTB pin lowTo clear interrupts from one of the Receive port interrupt sources: (optional) Read the INTERRUPT_STS register to determine which RX Port caused the interrupt (optional) Read the PORT_ISR_HI and PORT_ISR_LO registers to determine source of interrupt Read the appropriate RX_PORT_STS1, RX_PORT_STS2, or CSI_RX_STS register to clear the interrupt. (optional) Read the INTERRUPT_STS register to determine which RX Port caused the interrupt (optional) Read the PORT_ISR_HI and PORT_ISR_LO registers to determine source of interrupt Read the appropriate RX_PORT_STS1, RX_PORT_STS2, or CSI_RX_STS register to clear the interrupt. (optional) Read the INTERRUPT_STS register to determine which RX Port caused the interrupt(optional) Read the PORT_ISR_HI and PORT_ISR_LO registers to determine source of interruptRead the appropriate RX_PORT_STS1, RX_PORT_STS2, or CSI_RX_STS register to clear the interrupt.The first two steps are optional. The interrupt could be determined and cleared by just reading the status registers. Interrupts on Forward Channel GPIO When connected to the DS90UB953-Q1 serializer, interrupts can be generated on changes in any of the four forward channel GPIOs per port. Interrupts are enabled by setting bits in the FC_GPIO_ICR register. Interrupts may be generated on rising and/or falling transitions on the GPIO signal. The GPIO interrupt status is cleared by reading the FC_GPIO_STS register. Interrupts should only be used for GPIO signals operating at less than 10 MHz. High or low pulses that are less than 100 ns might not be detected at the DS90UB960-Q1. To avoid false interrupt indications, the interrupts should not be enabled until after the Forward Channel GPIOs are enabled at the serializer. Interrupts on Forward Channel GPIO When connected to the DS90UB953-Q1 serializer, interrupts can be generated on changes in any of the four forward channel GPIOs per port. Interrupts are enabled by setting bits in the FC_GPIO_ICR register. Interrupts may be generated on rising and/or falling transitions on the GPIO signal. The GPIO interrupt status is cleared by reading the FC_GPIO_STS register. Interrupts should only be used for GPIO signals operating at less than 10 MHz. High or low pulses that are less than 100 ns might not be detected at the DS90UB960-Q1. To avoid false interrupt indications, the interrupts should not be enabled until after the Forward Channel GPIOs are enabled at the serializer. When connected to the DS90UB953-Q1 serializer, interrupts can be generated on changes in any of the four forward channel GPIOs per port. Interrupts are enabled by setting bits in the FC_GPIO_ICR register. Interrupts may be generated on rising and/or falling transitions on the GPIO signal. The GPIO interrupt status is cleared by reading the FC_GPIO_STS register. Interrupts should only be used for GPIO signals operating at less than 10 MHz. High or low pulses that are less than 100 ns might not be detected at the DS90UB960-Q1. To avoid false interrupt indications, the interrupts should not be enabled until after the Forward Channel GPIOs are enabled at the serializer. When connected to the DS90UB953-Q1 serializer, interrupts can be generated on changes in any of the four forward channel GPIOs per port. Interrupts are enabled by setting bits in the FC_GPIO_ICR register. Interrupts may be generated on rising and/or falling transitions on the GPIO signal. The GPIO interrupt status is cleared by reading the FC_GPIO_STS register.DS90UB953-Q1Interrupts should only be used for GPIO signals operating at less than 10 MHz. High or low pulses that are less than 100 ns might not be detected at the DS90UB960-Q1. To avoid false interrupt indications, the interrupts should not be enabled until after the Forward Channel GPIOs are enabled at the serializer.DS90UB960-Q1 Interrupts on Change in Sensor Status The FPD-Link III Receiver recovers 32-bits of Sensor status from the attached DS90UB953-Q1 serializer. Interrupts may be generated based on changes in the Sensor Status values received from the forward channel. The Sensor Status consists of 4 bytes of data, which may be read from the SENSOR_STS_x registers for each Receive port. Interrupts may be generated based on a change in any of the bits in the first byte (SENSOR_STS_0). Each bit can be individually masked for Rising and/or Falling interrupts. Two registers control the interrupt masks for the SENSOR_STS bits: SEN_INT_RISE_CTL and SEN_INT_FALL_CTL. Two registers provide interrupt status: SEN_INT_RISE_STS, SEN_INT_FALL_STS. If a mask bit is set, a change in the associated SENSOR_STS_0 bit will be detected and latched in the SEN_INT_RISE_STS or SEN_INT_FALL_STS registers. If the mask bit is not set, the associated interrupt status bit will always be 0. If any of the SEN_INT_RISE_STS or SEN_INT_FALL_STS bits is set, the IS_FC_SEN_STS bit will be set in the PORT_ISR_HI register. Interrupts on Change in Sensor Status The FPD-Link III Receiver recovers 32-bits of Sensor status from the attached DS90UB953-Q1 serializer. Interrupts may be generated based on changes in the Sensor Status values received from the forward channel. The Sensor Status consists of 4 bytes of data, which may be read from the SENSOR_STS_x registers for each Receive port. Interrupts may be generated based on a change in any of the bits in the first byte (SENSOR_STS_0). Each bit can be individually masked for Rising and/or Falling interrupts. Two registers control the interrupt masks for the SENSOR_STS bits: SEN_INT_RISE_CTL and SEN_INT_FALL_CTL. Two registers provide interrupt status: SEN_INT_RISE_STS, SEN_INT_FALL_STS. If a mask bit is set, a change in the associated SENSOR_STS_0 bit will be detected and latched in the SEN_INT_RISE_STS or SEN_INT_FALL_STS registers. If the mask bit is not set, the associated interrupt status bit will always be 0. If any of the SEN_INT_RISE_STS or SEN_INT_FALL_STS bits is set, the IS_FC_SEN_STS bit will be set in the PORT_ISR_HI register. The FPD-Link III Receiver recovers 32-bits of Sensor status from the attached DS90UB953-Q1 serializer. Interrupts may be generated based on changes in the Sensor Status values received from the forward channel. The Sensor Status consists of 4 bytes of data, which may be read from the SENSOR_STS_x registers for each Receive port. Interrupts may be generated based on a change in any of the bits in the first byte (SENSOR_STS_0). Each bit can be individually masked for Rising and/or Falling interrupts. Two registers control the interrupt masks for the SENSOR_STS bits: SEN_INT_RISE_CTL and SEN_INT_FALL_CTL. Two registers provide interrupt status: SEN_INT_RISE_STS, SEN_INT_FALL_STS. If a mask bit is set, a change in the associated SENSOR_STS_0 bit will be detected and latched in the SEN_INT_RISE_STS or SEN_INT_FALL_STS registers. If the mask bit is not set, the associated interrupt status bit will always be 0. If any of the SEN_INT_RISE_STS or SEN_INT_FALL_STS bits is set, the IS_FC_SEN_STS bit will be set in the PORT_ISR_HI register. The FPD-Link III Receiver recovers 32-bits of Sensor status from the attached DS90UB953-Q1 serializer. Interrupts may be generated based on changes in the Sensor Status values received from the forward channel. The Sensor Status consists of 4 bytes of data, which may be read from the SENSOR_STS_x registers for each Receive port. Interrupts may be generated based on a change in any of the bits in the first byte (SENSOR_STS_0). Each bit can be individually masked for Rising and/or Falling interrupts.DS90UB953-Q1Two registers control the interrupt masks for the SENSOR_STS bits: SEN_INT_RISE_CTL and SEN_INT_FALL_CTL.Two registers provide interrupt status: SEN_INT_RISE_STS, SEN_INT_FALL_STS.If a mask bit is set, a change in the associated SENSOR_STS_0 bit will be detected and latched in the SEN_INT_RISE_STS or SEN_INT_FALL_STS registers. If the mask bit is not set, the associated interrupt status bit will always be 0. If any of the SEN_INT_RISE_STS or SEN_INT_FALL_STS bits is set, the IS_FC_SEN_STS bit will be set in the PORT_ISR_HI register. Code Example to Readback Interrupts D 20230807 Replaced CABLE_FAULT with NO_FPD3_CLK in the interrupt readback example script to match the register bit name INTERRUPT_STS = ReadI2C(0x24) # 0x24 INTERRUPT_STS if ((INTERRUPT_STS & 0x80) >> 7): print "# GLOBAL INTERRUPT DETECTED " if ((INTERRUPT_STS & 0x40) >> 6): print "# RESERVED " if ((INTERRUPT_STS & 0x20) >> 5): print "# IS_CSI_TX1 DETECTED " if ((INTERRUPT_STS & 0x10) >> 4): print "# IS_CSI_TX0 DETECTED " if ((INTERRUPT_STS & 0x08) >> 3): print "# IS_RX3 DETECTED " if ((INTERRUPT_STS & 0x04) >> 2): print "# IS_RX2 DETECTED " if ((INTERRUPT_STS & 0x02) >> 1): print "# IS_RX1 DETECTED " if ((INTERRUPT_STS & 0x01) ): print "# IS_RX0 DETECTED " # "################################################" # "RX0 status" # "################################################" WriteReg(0x4C,0x01) # RX0 PORT_ISR_LO = ReadI2C(0xDB) print "0xDB PORT_ISR_LO : ", hex(PORT_ISR_LO) # readout; cleared by RX_PORT_STS2 if ((PORT_ISR_LO & 0x40) >> 6): print "# IS_LINE_LEN_CHG INTERRUPT DETECTED " if ((PORT_ISR_LO & 0x20) >> 5): print "# IS_LINE_CNT_CHG DETECTED " if ((PORT_ISR_LO & 0x10) >> 4): print "# IS_BUFFER_ERR DETECTED " if ((PORT_ISR_LO & 0x08) >> 3): print "# IS_CSI_RX_ERR DETECTED " if ((PORT_ISR_LO & 0x04) >> 2): print "# IS_FPD3_PAR_ERR DETECTED " # Forward Channel parity errors exceed set threshold if ((PORT_ISR_LO & 0x02) >> 1): print "# IS_PORT_PASS DETECTED " # RX Port PASS status has changed since last read if ((PORT_ISR_LO & 0x01) ) : print "# IS_LOCK_STS DETECTED " # RX Port LOCK status has changed since last read ################################################ PORT_ISR_HI = ReadI2C(0xDA) print "0xDA PORT_ISR_HI : ", hex(PORT_ISR_HI) # readout; cleared by RX_PORT_STS2 if ((PORT_ISR_HI & 0x04) >> 2): print "# IS_FPD3_ENC_ERR DETECTED " if ((PORT_ISR_HI & 0x02) >> 1): print "# IS_BCC_SEQ_ERR DETECTED " if ((PORT_ISR_HI & 0x01) ) : print "# IS_BCC_CRC_ERR DETECTED " ################################################ RX_PORT_STS1 = ReadI2C(0x4D) # R/COR if ( (RX_PORT_STS1 & 0xc0) >> 6) == 3: print "# RX_PORT_NUM = RX3" elif ((RX_PORT_STS1 & 0xc0) >> 6) == 2: print "# RX_PORT_NUM = RX2" elif ((RX_PORT_STS1 & 0xc0) >> 6) == 1: print "# RX_PORT_NUM = RX1" elif ((RX_PORT_STS1 & 0xc0) >> 6) == 0: print "# RX_PORT_NUM = RX0" if ((RX_PORT_STS1 & 0x20) >> 5): print "# BCC_CRC_ERR DETECTED " if ((RX_PORT_STS1 & 0x10) >> 4): print "# LOCK_STS_CHG DETECTED " if ((RX_PORT_STS1 & 0x08) >> 3): print "# BCC_SEQ_ERROR DETECTED " if ((RX_PORT_STS1 & 0x04) >> 2): print "# PARITY_ERROR DETECTED " # Cleared when RX_PAR_ERR_HI/LO registers are cleared if ((RX_PORT_STS1 & 0x02) >> 1): print "# PORT_PASS=1 " # Shows current PASS status at RX Port if ((RX_PORT_STS1 & 0x01) ): print "# LOCK_STS=1 " # Shows current LOCK status at RX Port ################################################ RX_PORT_STS2 = ReadI2C(0x4E) if ((RX_PORT_STS2 & 0x80) >> 7): print "# LINE_LEN_UNSTABLE DETECTED " if ((RX_PORT_STS2 & 0x40) >> 6): print "# LINE_LEN_CHG " if ((RX_PORT_STS2 & 0x20) >> 5): print "# FPD3_ENCODE_ERROR DETECTED " if ((RX_PORT_STS2 & 0x10) >> 4): print "# BUFFER_ERROR DETECTED " if ((RX_PORT_STS2 & 0x08) >> 3): print "# CSI_ERR DETECTED " # Clears when CSI_RX_STS register is cleared if ((RX_PORT_STS2 & 0x04) >> 2): print "# FREQ_STABLE DETECTED " if ((RX_PORT_STS2 & 0x02) >> 1): print "# NO_FPD3_CLK DETECTED " if ((RX_PORT_STS2 & 0x01) ): print "# LINE_CNT_CHG DETECTED " ################################################ # "################################################" # "RX1 status" # "################################################" WriteReg(0x4C,0x12) # RX1 PORT_ISR_LO = ReadI2C(0xDB) # PORT_ISR_LO readout; cleared by RX_PORT_STS2 if ((PORT_ISR_LO & 0x40) >> 6): print "# IS_LINE_LEN_CHG INTERRUPT DETECTED " if ((PORT_ISR_LO & 0x20) >> 5): print "# IS_LINE_CNT_CHG DETECTED " if ((PORT_ISR_LO & 0x10) >> 4): print "# IS_BUFFER_ERR DETECTED " if ((PORT_ISR_LO & 0x08) >> 3): print "# IS_CSI_RX_ERR DETECTED " if ((PORT_ISR_LO & 0x04) >> 2): print "# IS_FPD3_PAR_ERR DETECTED " # Forward Channel parity errors exceed set threshold if ((PORT_ISR_LO & 0x02) >> 1): print "# IS_PORT_PASS DETECTED " # RX Port PASS status has changed since last read if ((PORT_ISR_LO & 0x01) ) : print "# IS_LOCK_STS DETECTED " # RX Port LOCK status has changed since last read ################################################ PORT_ISR_HI = ReadI2C(0xDA) # readout; cleared by RX_PORT_STS2 if ((PORT_ISR_HI & 0x04) >> 2): print "# IS_FPD3_ENC_ERR DETECTED " if ((PORT_ISR_HI & 0x02) >> 1): print "# IS_BCC_SEQ_ERR DETECTED " if ((PORT_ISR_HI & 0x01) ) : print "# IS_BCC_CRC_ERR DETECTED " ################################################ RX_PORT_STS1 = ReadI2C(0x4D) # R/COR if ( (RX_PORT_STS1 & 0xc0) >> 6) == 3: print "# RX_PORT_NUM = RX3" elif ((RX_PORT_STS1 & 0xc0) >> 6) == 2: print "# RX_PORT_NUM = RX2" elif ((RX_PORT_STS1 & 0xc0) >> 6) == 1: print "# RX_PORT_NUM = RX1" elif ((RX_PORT_STS1 & 0xc0) >> 6) == 0: print "# RX_PORT_NUM = RX0" if ((RX_PORT_STS1 & 0x20) >> 5): print "# BCC_CRC_ERR DETECTED " if ((RX_PORT_STS1 & 0x10) >> 4): print "# LOCK_STS_CHG DETECTED " if ((RX_PORT_STS1 & 0x08) >> 3): print "# BCC_SEQ_ERROR DETECTED " if ((RX_PORT_STS1 & 0x04) >> 2): print "# PARITY_ERROR DETECTED " # Cleared when RX_PAR_ERR_HI/LO registers are cleared if ((RX_PORT_STS1 & 0x02) >> 1): print "# PORT_PASS=1 " # Shows current PASS status at RX Port if ((RX_PORT_STS1 & 0x01) ): print "# LOCK_STS=1 " # Shows current LOCK status at RX Port ################################################ RX_PORT_STS2 = ReadI2C(0x4E) if ((RX_PORT_STS2 & 0x80) >> 7): print "# LINE_LEN_UNSTABLE DETECTED " if ((RX_PORT_STS2 & 0x40) >> 6): print "# LINE_LEN_CHG " if ((RX_PORT_STS2 & 0x20) >> 5): print "# FPD3_ENCODE_ERROR DETECTED " if ((RX_PORT_STS2 & 0x10) >> 4): print "# BUFFER_ERROR DETECTED " if ((RX_PORT_STS2 & 0x08) >> 3): print "# CSI_ERR DETECTED " # Clears when CSI_RX_STS register is cleared if ((RX_PORT_STS2 & 0x04) >> 2): print "# FREQ_STABLE DETECTED " if ((RX_PORT_STS2 & 0x02) >> 1): print "# NO_FPD3_CLK DETECTED " if ((RX_PORT_STS2 & 0x01) ): print "# LINE_CNT_CHG DETECTED " ################################################ # "################################################" # "RX2 status" # "################################################" WriteReg(0x4C,0x24) # RX2 PORT_ISR_LO = ReadI2C(0xDB) # readout; cleared by RX_PORT_STS2 if ((PORT_ISR_LO & 0x40) >> 6): print "# IS_LINE_LEN_CHG INTERRUPT DETECTED " if ((PORT_ISR_LO & 0x20) >> 5): print "# IS_LINE_CNT_CHG DETECTED " if ((PORT_ISR_LO & 0x10) >> 4): print "# IS_BUFFER_ERR DETECTED " if ((PORT_ISR_LO & 0x08) >> 3): print "# IS_CSI_RX_ERR DETECTED " if ((PORT_ISR_LO & 0x04) >> 2): print "# IS_FPD3_PAR_ERR DETECTED " # Forward Channel parity errors exceed set threshold if ((PORT_ISR_LO & 0x02) >> 1): print "# IS_PORT_PASS DETECTED " # RX Port PASS status has changed since last read if ((PORT_ISR_LO & 0x01) ) : print "# IS_LOCK_STS DETECTED " # RX Port LOCK status has changed since last read ################################################ PORT_ISR_HI = ReadI2C(0xDA) # readout; cleared by RX_PORT_STS2 if ((PORT_ISR_HI & 0x04) >> 2): print "# IS_FPD3_ENC_ERR DETECTED " if ((PORT_ISR_HI & 0x02) >> 1): print "# IS_BCC_SEQ_ERR DETECTED " if ((PORT_ISR_HI & 0x01) ) : print "# IS_BCC_CRC_ERR DETECTED " ################################################ RX_PORT_STS1 = ReadI2C(0x4D) # R/COR if ( (RX_PORT_STS1 & 0xc0) >> 6) == 3: print "# RX_PORT_NUM = RX3" elif ((RX_PORT_STS1 & 0xc0) >> 6) == 2: print "# RX_PORT_NUM = RX2" elif ((RX_PORT_STS1 & 0xc0) >> 6) == 1: print "# RX_PORT_NUM = RX1" elif ((RX_PORT_STS1 & 0xc0) >> 6) == 0: print "# RX_PORT_NUM = RX0" if ((RX_PORT_STS1 & 0x20) >> 5): print "# BCC_CRC_ERR DETECTED " if ((RX_PORT_STS1 & 0x10) >> 4): print "# LOCK_STS_CHG DETECTED " if ((RX_PORT_STS1 & 0x08) >> 3): print "# BCC_SEQ_ERROR DETECTED " if ((RX_PORT_STS1 & 0x04) >> 2): print "# PARITY_ERROR DETECTED " # Cleared when RX_PAR_ERR_HI/LO registers are cleared if ((RX_PORT_STS1 & 0x02) >> 1): print "# PORT_PASS=1 " # Shows current PASS status at RX Port if ((RX_PORT_STS1 & 0x01) ): print "# LOCK_STS=1 " # Shows current LOCK status at RX Port ################################################ RX_PORT_STS2 = ReadI2C(0x4E) if ((RX_PORT_STS2 & 0x80) >> 7): print "# LINE_LEN_UNSTABLE DETECTED " if ((RX_PORT_STS2 & 0x40) >> 6): print "# LINE_LEN_CHG " if ((RX_PORT_STS2 & 0x20) >> 5): print "# FPD3_ENCODE_ERROR DETECTED " if ((RX_PORT_STS2 & 0x10) >> 4): print "# BUFFER_ERROR DETECTED " if ((RX_PORT_STS2 & 0x08) >> 3): print "# CSI_ERR DETECTED " # Clears when CSI_RX_STS register is cleared if ((RX_PORT_STS2 & 0x04) >> 2): print "# FREQ_STABLE DETECTED " if ((RX_PORT_STS2 & 0x02) >> 1): print "# NO_FPD3_CLK DETECTED " if ((RX_PORT_STS2 & 0x01) ): print "# LINE_CNT_CHG DETECTED " ################################################ # "################################################" # "RX3 status" # "################################################" WriteReg(0x4C,0x38) # RX3 PORT_ISR_LO = ReadI2C(0xDB) # readout; cleared by RX_PORT_STS2 if ((PORT_ISR_LO & 0x40) >> 6): print "# IS_LINE_LEN_CHG INTERRUPT DETECTED " if ((PORT_ISR_LO & 0x20) >> 5): print "# IS_LINE_CNT_CHG DETECTED " if ((PORT_ISR_LO & 0x10) >> 4): print "# IS_BUFFER_ERR DETECTED " if ((PORT_ISR_LO & 0x08) >> 3): print "# IS_CSI_RX_ERR DETECTED " if ((PORT_ISR_LO & 0x04) >> 2): print "# IS_FPD3_PAR_ERR DETECTED " # Forward Channel parity errors exceed set threshold if ((PORT_ISR_LO & 0x02) >> 1): print "# IS_PORT_PASS DETECTED " # RX Port PASS status has changed since last read if ((PORT_ISR_LO & 0x01) ) : print "# IS_LOCK_STS DETECTED " # RX Port LOCK status has changed since last read ################################################ PORT_ISR_HI = ReadI2C(0xDA) # readout; cleared by RX_PORT_STS2 if ((PORT_ISR_HI & 0x04) >> 2): print "# IS_FPD3_ENC_ERR DETECTED " if ((PORT_ISR_HI & 0x02) >> 1): print "# IS_BCC_SEQ_ERR DETECTED " if ((PORT_ISR_HI & 0x01) ) : print "# IS_BCC_CRC_ERR DETECTED " ################################################ RX_PORT_STS1 = ReadI2C(0x4D) # R/COR if ( (RX_PORT_STS1 & 0xc0) >> 6) == 3: print "# RX_PORT_NUM = RX3" elif ((RX_PORT_STS1 & 0xc0) >> 6) == 2: print "# RX_PORT_NUM = RX2" elif ((RX_PORT_STS1 & 0xc0) >> 6) == 1: print "# RX_PORT_NUM = RX1" elif ((RX_PORT_STS1 & 0xc0) >> 6) == 0: print "# RX_PORT_NUM = RX0" if ((RX_PORT_STS1 & 0x20) >> 5): print "# BCC_CRC_ERR DETECTED " if ((RX_PORT_STS1 & 0x10) >> 4): print "# LOCK_STS_CHG DETECTED " if ((RX_PORT_STS1 & 0x08) >> 3): print "# BCC_SEQ_ERROR DETECTED " if ((RX_PORT_STS1 & 0x04) >> 2): print "# PARITY_ERROR DETECTED " # Cleared when RX_PAR_ERR_HI/LO registers are cleared if ((RX_PORT_STS1 & 0x02) >> 1): print "# PORT_PASS=1 " # Shows current PASS status at RX Port if ((RX_PORT_STS1 & 0x01) ): print "# LOCK_STS=1 " # Shows current LOCK status at RX Port ################################################ RX_PORT_STS2 = ReadI2C(0x4E) if ((RX_PORT_STS2 & 0x80) >> 7): print "# LINE_LEN_UNSTABLE DETECTED " if ((RX_PORT_STS2 & 0x40) >> 6): print "# LINE_LEN_CHG " if ((RX_PORT_STS2 & 0x20) >> 5): print "# FPD3_ENCODE_ERROR DETECTED " if ((RX_PORT_STS2 & 0x10) >> 4): print "# BUFFER_ERROR DETECTED " if ((RX_PORT_STS2 & 0x08) >> 3): print "# CSI_ERR DETECTED " # Clears when CSI_RX_STS register is cleared if ((RX_PORT_STS2 & 0x04) >> 2): print "# FREQ_STABLE DETECTED " if ((RX_PORT_STS2 & 0x02) >> 1): print "# NO_FPD3_CLK DETECTED " if ((RX_PORT_STS2 & 0x01) ): print "# LINE_CNT_CHG DETECTED " ################################################ Code Example to Readback Interrupts D 20230807 Replaced CABLE_FAULT with NO_FPD3_CLK in the interrupt readback example script to match the register bit name D 20230807 Replaced CABLE_FAULT with NO_FPD3_CLK in the interrupt readback example script to match the register bit name D 20230807 Replaced CABLE_FAULT with NO_FPD3_CLK in the interrupt readback example script to match the register bit name D20230807Replaced CABLE_FAULT with NO_FPD3_CLK in the interrupt readback example script to match the register bit name INTERRUPT_STS = ReadI2C(0x24) # 0x24 INTERRUPT_STS if ((INTERRUPT_STS & 0x80) >> 7): print "# GLOBAL INTERRUPT DETECTED " if ((INTERRUPT_STS & 0x40) >> 6): print "# RESERVED " if ((INTERRUPT_STS & 0x20) >> 5): print "# IS_CSI_TX1 DETECTED " if ((INTERRUPT_STS & 0x10) >> 4): print "# IS_CSI_TX0 DETECTED " if ((INTERRUPT_STS & 0x08) >> 3): print "# IS_RX3 DETECTED " if ((INTERRUPT_STS & 0x04) >> 2): print "# IS_RX2 DETECTED " if ((INTERRUPT_STS & 0x02) >> 1): print "# IS_RX1 DETECTED " if ((INTERRUPT_STS & 0x01) ): print "# IS_RX0 DETECTED " # "################################################" # "RX0 status" # "################################################" WriteReg(0x4C,0x01) # RX0 PORT_ISR_LO = ReadI2C(0xDB) print "0xDB PORT_ISR_LO : ", hex(PORT_ISR_LO) # readout; cleared by RX_PORT_STS2 if ((PORT_ISR_LO & 0x40) >> 6): print "# IS_LINE_LEN_CHG INTERRUPT DETECTED " if ((PORT_ISR_LO & 0x20) >> 5): print "# IS_LINE_CNT_CHG DETECTED " if ((PORT_ISR_LO & 0x10) >> 4): print "# IS_BUFFER_ERR DETECTED " if ((PORT_ISR_LO & 0x08) >> 3): print "# IS_CSI_RX_ERR DETECTED " if ((PORT_ISR_LO & 0x04) >> 2): print "# IS_FPD3_PAR_ERR DETECTED " # Forward Channel parity errors exceed set threshold if ((PORT_ISR_LO & 0x02) >> 1): print "# IS_PORT_PASS DETECTED " # RX Port PASS status has changed since last read if ((PORT_ISR_LO & 0x01) ) : print "# IS_LOCK_STS DETECTED " # RX Port LOCK status has changed since last read ################################################ PORT_ISR_HI = ReadI2C(0xDA) print "0xDA PORT_ISR_HI : ", hex(PORT_ISR_HI) # readout; cleared by RX_PORT_STS2 if ((PORT_ISR_HI & 0x04) >> 2): print "# IS_FPD3_ENC_ERR DETECTED " if ((PORT_ISR_HI & 0x02) >> 1): print "# IS_BCC_SEQ_ERR DETECTED " if ((PORT_ISR_HI & 0x01) ) : print "# IS_BCC_CRC_ERR DETECTED " ################################################ RX_PORT_STS1 = ReadI2C(0x4D) # R/COR if ( (RX_PORT_STS1 & 0xc0) >> 6) == 3: print "# RX_PORT_NUM = RX3" elif ((RX_PORT_STS1 & 0xc0) >> 6) == 2: print "# RX_PORT_NUM = RX2" elif ((RX_PORT_STS1 & 0xc0) >> 6) == 1: print "# RX_PORT_NUM = RX1" elif ((RX_PORT_STS1 & 0xc0) >> 6) == 0: print "# RX_PORT_NUM = RX0" if ((RX_PORT_STS1 & 0x20) >> 5): print "# BCC_CRC_ERR DETECTED " if ((RX_PORT_STS1 & 0x10) >> 4): print "# LOCK_STS_CHG DETECTED " if ((RX_PORT_STS1 & 0x08) >> 3): print "# BCC_SEQ_ERROR DETECTED " if ((RX_PORT_STS1 & 0x04) >> 2): print "# PARITY_ERROR DETECTED " # Cleared when RX_PAR_ERR_HI/LO registers are cleared if ((RX_PORT_STS1 & 0x02) >> 1): print "# PORT_PASS=1 " # Shows current PASS status at RX Port if ((RX_PORT_STS1 & 0x01) ): print "# LOCK_STS=1 " # Shows current LOCK status at RX Port ################################################ RX_PORT_STS2 = ReadI2C(0x4E) if ((RX_PORT_STS2 & 0x80) >> 7): print "# LINE_LEN_UNSTABLE DETECTED " if ((RX_PORT_STS2 & 0x40) >> 6): print "# LINE_LEN_CHG " if ((RX_PORT_STS2 & 0x20) >> 5): print "# FPD3_ENCODE_ERROR DETECTED " if ((RX_PORT_STS2 & 0x10) >> 4): print "# BUFFER_ERROR DETECTED " if ((RX_PORT_STS2 & 0x08) >> 3): print "# CSI_ERR DETECTED " # Clears when CSI_RX_STS register is cleared if ((RX_PORT_STS2 & 0x04) >> 2): print "# FREQ_STABLE DETECTED " if ((RX_PORT_STS2 & 0x02) >> 1): print "# NO_FPD3_CLK DETECTED " if ((RX_PORT_STS2 & 0x01) ): print "# LINE_CNT_CHG DETECTED " ################################################ # "################################################" # "RX1 status" # "################################################" WriteReg(0x4C,0x12) # RX1 PORT_ISR_LO = ReadI2C(0xDB) # PORT_ISR_LO readout; cleared by RX_PORT_STS2 if ((PORT_ISR_LO & 0x40) >> 6): print "# IS_LINE_LEN_CHG INTERRUPT DETECTED " if ((PORT_ISR_LO & 0x20) >> 5): print "# IS_LINE_CNT_CHG DETECTED " if ((PORT_ISR_LO & 0x10) >> 4): print "# IS_BUFFER_ERR DETECTED " if ((PORT_ISR_LO & 0x08) >> 3): print "# IS_CSI_RX_ERR DETECTED " if ((PORT_ISR_LO & 0x04) >> 2): print "# IS_FPD3_PAR_ERR DETECTED " # Forward Channel parity errors exceed set threshold if ((PORT_ISR_LO & 0x02) >> 1): print "# IS_PORT_PASS DETECTED " # RX Port PASS status has changed since last read if ((PORT_ISR_LO & 0x01) ) : print "# IS_LOCK_STS DETECTED " # RX Port LOCK status has changed since last read ################################################ PORT_ISR_HI = ReadI2C(0xDA) # readout; cleared by RX_PORT_STS2 if ((PORT_ISR_HI & 0x04) >> 2): print "# IS_FPD3_ENC_ERR DETECTED " if ((PORT_ISR_HI & 0x02) >> 1): print "# IS_BCC_SEQ_ERR DETECTED " if ((PORT_ISR_HI & 0x01) ) : print "# IS_BCC_CRC_ERR DETECTED " ################################################ RX_PORT_STS1 = ReadI2C(0x4D) # R/COR if ( (RX_PORT_STS1 & 0xc0) >> 6) == 3: print "# RX_PORT_NUM = RX3" elif ((RX_PORT_STS1 & 0xc0) >> 6) == 2: print "# RX_PORT_NUM = RX2" elif ((RX_PORT_STS1 & 0xc0) >> 6) == 1: print "# RX_PORT_NUM = RX1" elif ((RX_PORT_STS1 & 0xc0) >> 6) == 0: print "# RX_PORT_NUM = RX0" if ((RX_PORT_STS1 & 0x20) >> 5): print "# BCC_CRC_ERR DETECTED " if ((RX_PORT_STS1 & 0x10) >> 4): print "# LOCK_STS_CHG DETECTED " if ((RX_PORT_STS1 & 0x08) >> 3): print "# BCC_SEQ_ERROR DETECTED " if ((RX_PORT_STS1 & 0x04) >> 2): print "# PARITY_ERROR DETECTED " # Cleared when RX_PAR_ERR_HI/LO registers are cleared if ((RX_PORT_STS1 & 0x02) >> 1): print "# PORT_PASS=1 " # Shows current PASS status at RX Port if ((RX_PORT_STS1 & 0x01) ): print "# LOCK_STS=1 " # Shows current LOCK status at RX Port ################################################ RX_PORT_STS2 = ReadI2C(0x4E) if ((RX_PORT_STS2 & 0x80) >> 7): print "# LINE_LEN_UNSTABLE DETECTED " if ((RX_PORT_STS2 & 0x40) >> 6): print "# LINE_LEN_CHG " if ((RX_PORT_STS2 & 0x20) >> 5): print "# FPD3_ENCODE_ERROR DETECTED " if ((RX_PORT_STS2 & 0x10) >> 4): print "# BUFFER_ERROR DETECTED " if ((RX_PORT_STS2 & 0x08) >> 3): print "# CSI_ERR DETECTED " # Clears when CSI_RX_STS register is cleared if ((RX_PORT_STS2 & 0x04) >> 2): print "# FREQ_STABLE DETECTED " if ((RX_PORT_STS2 & 0x02) >> 1): print "# NO_FPD3_CLK DETECTED " if ((RX_PORT_STS2 & 0x01) ): print "# LINE_CNT_CHG DETECTED " ################################################ # "################################################" # "RX2 status" # "################################################" WriteReg(0x4C,0x24) # RX2 PORT_ISR_LO = ReadI2C(0xDB) # readout; cleared by RX_PORT_STS2 if ((PORT_ISR_LO & 0x40) >> 6): print "# IS_LINE_LEN_CHG INTERRUPT DETECTED " if ((PORT_ISR_LO & 0x20) >> 5): print "# IS_LINE_CNT_CHG DETECTED " if ((PORT_ISR_LO & 0x10) >> 4): print "# IS_BUFFER_ERR DETECTED " if ((PORT_ISR_LO & 0x08) >> 3): print "# IS_CSI_RX_ERR DETECTED " if ((PORT_ISR_LO & 0x04) >> 2): print "# IS_FPD3_PAR_ERR DETECTED " # Forward Channel parity errors exceed set threshold if ((PORT_ISR_LO & 0x02) >> 1): print "# IS_PORT_PASS DETECTED " # RX Port PASS status has changed since last read if ((PORT_ISR_LO & 0x01) ) : print "# IS_LOCK_STS DETECTED " # RX Port LOCK status has changed since last read ################################################ PORT_ISR_HI = ReadI2C(0xDA) # readout; cleared by RX_PORT_STS2 if ((PORT_ISR_HI & 0x04) >> 2): print "# IS_FPD3_ENC_ERR DETECTED " if ((PORT_ISR_HI & 0x02) >> 1): print "# IS_BCC_SEQ_ERR DETECTED " if ((PORT_ISR_HI & 0x01) ) : print "# IS_BCC_CRC_ERR DETECTED " ################################################ RX_PORT_STS1 = ReadI2C(0x4D) # R/COR if ( (RX_PORT_STS1 & 0xc0) >> 6) == 3: print "# RX_PORT_NUM = RX3" elif ((RX_PORT_STS1 & 0xc0) >> 6) == 2: print "# RX_PORT_NUM = RX2" elif ((RX_PORT_STS1 & 0xc0) >> 6) == 1: print "# RX_PORT_NUM = RX1" elif ((RX_PORT_STS1 & 0xc0) >> 6) == 0: print "# RX_PORT_NUM = RX0" if ((RX_PORT_STS1 & 0x20) >> 5): print "# BCC_CRC_ERR DETECTED " if ((RX_PORT_STS1 & 0x10) >> 4): print "# LOCK_STS_CHG DETECTED " if ((RX_PORT_STS1 & 0x08) >> 3): print "# BCC_SEQ_ERROR DETECTED " if ((RX_PORT_STS1 & 0x04) >> 2): print "# PARITY_ERROR DETECTED " # Cleared when RX_PAR_ERR_HI/LO registers are cleared if ((RX_PORT_STS1 & 0x02) >> 1): print "# PORT_PASS=1 " # Shows current PASS status at RX Port if ((RX_PORT_STS1 & 0x01) ): print "# LOCK_STS=1 " # Shows current LOCK status at RX Port ################################################ RX_PORT_STS2 = ReadI2C(0x4E) if ((RX_PORT_STS2 & 0x80) >> 7): print "# LINE_LEN_UNSTABLE DETECTED " if ((RX_PORT_STS2 & 0x40) >> 6): print "# LINE_LEN_CHG " if ((RX_PORT_STS2 & 0x20) >> 5): print "# FPD3_ENCODE_ERROR DETECTED " if ((RX_PORT_STS2 & 0x10) >> 4): print "# BUFFER_ERROR DETECTED " if ((RX_PORT_STS2 & 0x08) >> 3): print "# CSI_ERR DETECTED " # Clears when CSI_RX_STS register is cleared if ((RX_PORT_STS2 & 0x04) >> 2): print "# FREQ_STABLE DETECTED " if ((RX_PORT_STS2 & 0x02) >> 1): print "# NO_FPD3_CLK DETECTED " if ((RX_PORT_STS2 & 0x01) ): print "# LINE_CNT_CHG DETECTED " ################################################ # "################################################" # "RX3 status" # "################################################" WriteReg(0x4C,0x38) # RX3 PORT_ISR_LO = ReadI2C(0xDB) # readout; cleared by RX_PORT_STS2 if ((PORT_ISR_LO & 0x40) >> 6): print "# IS_LINE_LEN_CHG INTERRUPT DETECTED " if ((PORT_ISR_LO & 0x20) >> 5): print "# IS_LINE_CNT_CHG DETECTED " if ((PORT_ISR_LO & 0x10) >> 4): print "# IS_BUFFER_ERR DETECTED " if ((PORT_ISR_LO & 0x08) >> 3): print "# IS_CSI_RX_ERR DETECTED " if ((PORT_ISR_LO & 0x04) >> 2): print "# IS_FPD3_PAR_ERR DETECTED " # Forward Channel parity errors exceed set threshold if ((PORT_ISR_LO & 0x02) >> 1): print "# IS_PORT_PASS DETECTED " # RX Port PASS status has changed since last read if ((PORT_ISR_LO & 0x01) ) : print "# IS_LOCK_STS DETECTED " # RX Port LOCK status has changed since last read ################################################ PORT_ISR_HI = ReadI2C(0xDA) # readout; cleared by RX_PORT_STS2 if ((PORT_ISR_HI & 0x04) >> 2): print "# IS_FPD3_ENC_ERR DETECTED " if ((PORT_ISR_HI & 0x02) >> 1): print "# IS_BCC_SEQ_ERR DETECTED " if ((PORT_ISR_HI & 0x01) ) : print "# IS_BCC_CRC_ERR DETECTED " ################################################ RX_PORT_STS1 = ReadI2C(0x4D) # R/COR if ( (RX_PORT_STS1 & 0xc0) >> 6) == 3: print "# RX_PORT_NUM = RX3" elif ((RX_PORT_STS1 & 0xc0) >> 6) == 2: print "# RX_PORT_NUM = RX2" elif ((RX_PORT_STS1 & 0xc0) >> 6) == 1: print "# RX_PORT_NUM = RX1" elif ((RX_PORT_STS1 & 0xc0) >> 6) == 0: print "# RX_PORT_NUM = RX0" if ((RX_PORT_STS1 & 0x20) >> 5): print "# BCC_CRC_ERR DETECTED " if ((RX_PORT_STS1 & 0x10) >> 4): print "# LOCK_STS_CHG DETECTED " if ((RX_PORT_STS1 & 0x08) >> 3): print "# BCC_SEQ_ERROR DETECTED " if ((RX_PORT_STS1 & 0x04) >> 2): print "# PARITY_ERROR DETECTED " # Cleared when RX_PAR_ERR_HI/LO registers are cleared if ((RX_PORT_STS1 & 0x02) >> 1): print "# PORT_PASS=1 " # Shows current PASS status at RX Port if ((RX_PORT_STS1 & 0x01) ): print "# LOCK_STS=1 " # Shows current LOCK status at RX Port ################################################ RX_PORT_STS2 = ReadI2C(0x4E) if ((RX_PORT_STS2 & 0x80) >> 7): print "# LINE_LEN_UNSTABLE DETECTED " if ((RX_PORT_STS2 & 0x40) >> 6): print "# LINE_LEN_CHG " if ((RX_PORT_STS2 & 0x20) >> 5): print "# FPD3_ENCODE_ERROR DETECTED " if ((RX_PORT_STS2 & 0x10) >> 4): print "# BUFFER_ERROR DETECTED " if ((RX_PORT_STS2 & 0x08) >> 3): print "# CSI_ERR DETECTED " # Clears when CSI_RX_STS register is cleared if ((RX_PORT_STS2 & 0x04) >> 2): print "# FREQ_STABLE DETECTED " if ((RX_PORT_STS2 & 0x02) >> 1): print "# NO_FPD3_CLK DETECTED " if ((RX_PORT_STS2 & 0x01) ): print "# LINE_CNT_CHG DETECTED " ################################################ INTERRUPT_STS = ReadI2C(0x24) # 0x24 INTERRUPT_STS if ((INTERRUPT_STS & 0x80) >> 7): print "# GLOBAL INTERRUPT DETECTED " if ((INTERRUPT_STS & 0x40) >> 6): print "# RESERVED " if ((INTERRUPT_STS & 0x20) >> 5): print "# IS_CSI_TX1 DETECTED " if ((INTERRUPT_STS & 0x10) >> 4): print "# IS_CSI_TX0 DETECTED " if ((INTERRUPT_STS & 0x08) >> 3): print "# IS_RX3 DETECTED " if ((INTERRUPT_STS & 0x04) >> 2): print "# IS_RX2 DETECTED " if ((INTERRUPT_STS & 0x02) >> 1): print "# IS_RX1 DETECTED " if ((INTERRUPT_STS & 0x01) ): print "# IS_RX0 DETECTED " # "################################################" # "RX0 status" # "################################################" WriteReg(0x4C,0x01) # RX0 PORT_ISR_LO = ReadI2C(0xDB) print "0xDB PORT_ISR_LO : ", hex(PORT_ISR_LO) # readout; cleared by RX_PORT_STS2 if ((PORT_ISR_LO & 0x40) >> 6): print "# IS_LINE_LEN_CHG INTERRUPT DETECTED " if ((PORT_ISR_LO & 0x20) >> 5): print "# IS_LINE_CNT_CHG DETECTED " if ((PORT_ISR_LO & 0x10) >> 4): print "# IS_BUFFER_ERR DETECTED " if ((PORT_ISR_LO & 0x08) >> 3): print "# IS_CSI_RX_ERR DETECTED " if ((PORT_ISR_LO & 0x04) >> 2): print "# IS_FPD3_PAR_ERR DETECTED " # Forward Channel parity errors exceed set threshold if ((PORT_ISR_LO & 0x02) >> 1): print "# IS_PORT_PASS DETECTED " # RX Port PASS status has changed since last read if ((PORT_ISR_LO & 0x01) ) : print "# IS_LOCK_STS DETECTED " # RX Port LOCK status has changed since last read ################################################ PORT_ISR_HI = ReadI2C(0xDA) print "0xDA PORT_ISR_HI : ", hex(PORT_ISR_HI) # readout; cleared by RX_PORT_STS2 if ((PORT_ISR_HI & 0x04) >> 2): print "# IS_FPD3_ENC_ERR DETECTED " if ((PORT_ISR_HI & 0x02) >> 1): print "# IS_BCC_SEQ_ERR DETECTED " if ((PORT_ISR_HI & 0x01) ) : print "# IS_BCC_CRC_ERR DETECTED " ################################################ RX_PORT_STS1 = ReadI2C(0x4D) # R/COR if ( (RX_PORT_STS1 & 0xc0) >> 6) == 3: print "# RX_PORT_NUM = RX3" elif ((RX_PORT_STS1 & 0xc0) >> 6) == 2: print "# RX_PORT_NUM = RX2" elif ((RX_PORT_STS1 & 0xc0) >> 6) == 1: print "# RX_PORT_NUM = RX1" elif ((RX_PORT_STS1 & 0xc0) >> 6) == 0: print "# RX_PORT_NUM = RX0" if ((RX_PORT_STS1 & 0x20) >> 5): print "# BCC_CRC_ERR DETECTED " if ((RX_PORT_STS1 & 0x10) >> 4): print "# LOCK_STS_CHG DETECTED " if ((RX_PORT_STS1 & 0x08) >> 3): print "# BCC_SEQ_ERROR DETECTED " if ((RX_PORT_STS1 & 0x04) >> 2): print "# PARITY_ERROR DETECTED " # Cleared when RX_PAR_ERR_HI/LO registers are cleared if ((RX_PORT_STS1 & 0x02) >> 1): print "# PORT_PASS=1 " # Shows current PASS status at RX Port if ((RX_PORT_STS1 & 0x01) ): print "# LOCK_STS=1 " # Shows current LOCK status at RX Port ################################################ RX_PORT_STS2 = ReadI2C(0x4E) if ((RX_PORT_STS2 & 0x80) >> 7): print "# LINE_LEN_UNSTABLE DETECTED " if ((RX_PORT_STS2 & 0x40) >> 6): print "# LINE_LEN_CHG " if ((RX_PORT_STS2 & 0x20) >> 5): print "# FPD3_ENCODE_ERROR DETECTED " if ((RX_PORT_STS2 & 0x10) >> 4): print "# BUFFER_ERROR DETECTED " if ((RX_PORT_STS2 & 0x08) >> 3): print "# CSI_ERR DETECTED " # Clears when CSI_RX_STS register is cleared if ((RX_PORT_STS2 & 0x04) >> 2): print "# FREQ_STABLE DETECTED " if ((RX_PORT_STS2 & 0x02) >> 1): print "# NO_FPD3_CLK DETECTED " if ((RX_PORT_STS2 & 0x01) ): print "# LINE_CNT_CHG DETECTED " ################################################ # "################################################" # "RX1 status" # "################################################" WriteReg(0x4C,0x12) # RX1 PORT_ISR_LO = ReadI2C(0xDB) # PORT_ISR_LO readout; cleared by RX_PORT_STS2 if ((PORT_ISR_LO & 0x40) >> 6): print "# IS_LINE_LEN_CHG INTERRUPT DETECTED " if ((PORT_ISR_LO & 0x20) >> 5): print "# IS_LINE_CNT_CHG DETECTED " if ((PORT_ISR_LO & 0x10) >> 4): print "# IS_BUFFER_ERR DETECTED " if ((PORT_ISR_LO & 0x08) >> 3): print "# IS_CSI_RX_ERR DETECTED " if ((PORT_ISR_LO & 0x04) >> 2): print "# IS_FPD3_PAR_ERR DETECTED " # Forward Channel parity errors exceed set threshold if ((PORT_ISR_LO & 0x02) >> 1): print "# IS_PORT_PASS DETECTED " # RX Port PASS status has changed since last read if ((PORT_ISR_LO & 0x01) ) : print "# IS_LOCK_STS DETECTED " # RX Port LOCK status has changed since last read ################################################ PORT_ISR_HI = ReadI2C(0xDA) # readout; cleared by RX_PORT_STS2 if ((PORT_ISR_HI & 0x04) >> 2): print "# IS_FPD3_ENC_ERR DETECTED " if ((PORT_ISR_HI & 0x02) >> 1): print "# IS_BCC_SEQ_ERR DETECTED " if ((PORT_ISR_HI & 0x01) ) : print "# IS_BCC_CRC_ERR DETECTED " ################################################ RX_PORT_STS1 = ReadI2C(0x4D) # R/COR if ( (RX_PORT_STS1 & 0xc0) >> 6) == 3: print "# RX_PORT_NUM = RX3" elif ((RX_PORT_STS1 & 0xc0) >> 6) == 2: print "# RX_PORT_NUM = RX2" elif ((RX_PORT_STS1 & 0xc0) >> 6) == 1: print "# RX_PORT_NUM = RX1" elif ((RX_PORT_STS1 & 0xc0) >> 6) == 0: print "# RX_PORT_NUM = RX0" if ((RX_PORT_STS1 & 0x20) >> 5): print "# BCC_CRC_ERR DETECTED " if ((RX_PORT_STS1 & 0x10) >> 4): print "# LOCK_STS_CHG DETECTED " if ((RX_PORT_STS1 & 0x08) >> 3): print "# BCC_SEQ_ERROR DETECTED " if ((RX_PORT_STS1 & 0x04) >> 2): print "# PARITY_ERROR DETECTED " # Cleared when RX_PAR_ERR_HI/LO registers are cleared if ((RX_PORT_STS1 & 0x02) >> 1): print "# PORT_PASS=1 " # Shows current PASS status at RX Port if ((RX_PORT_STS1 & 0x01) ): print "# LOCK_STS=1 " # Shows current LOCK status at RX Port ################################################ RX_PORT_STS2 = ReadI2C(0x4E) if ((RX_PORT_STS2 & 0x80) >> 7): print "# LINE_LEN_UNSTABLE DETECTED " if ((RX_PORT_STS2 & 0x40) >> 6): print "# LINE_LEN_CHG " if ((RX_PORT_STS2 & 0x20) >> 5): print "# FPD3_ENCODE_ERROR DETECTED " if ((RX_PORT_STS2 & 0x10) >> 4): print "# BUFFER_ERROR DETECTED " if ((RX_PORT_STS2 & 0x08) >> 3): print "# CSI_ERR DETECTED " # Clears when CSI_RX_STS register is cleared if ((RX_PORT_STS2 & 0x04) >> 2): print "# FREQ_STABLE DETECTED " if ((RX_PORT_STS2 & 0x02) >> 1): print "# NO_FPD3_CLK DETECTED " if ((RX_PORT_STS2 & 0x01) ): print "# LINE_CNT_CHG DETECTED " ################################################ # "################################################" # "RX2 status" # "################################################" WriteReg(0x4C,0x24) # RX2 PORT_ISR_LO = ReadI2C(0xDB) # readout; cleared by RX_PORT_STS2 if ((PORT_ISR_LO & 0x40) >> 6): print "# IS_LINE_LEN_CHG INTERRUPT DETECTED " if ((PORT_ISR_LO & 0x20) >> 5): print "# IS_LINE_CNT_CHG DETECTED " if ((PORT_ISR_LO & 0x10) >> 4): print "# IS_BUFFER_ERR DETECTED " if ((PORT_ISR_LO & 0x08) >> 3): print "# IS_CSI_RX_ERR DETECTED " if ((PORT_ISR_LO & 0x04) >> 2): print "# IS_FPD3_PAR_ERR DETECTED " # Forward Channel parity errors exceed set threshold if ((PORT_ISR_LO & 0x02) >> 1): print "# IS_PORT_PASS DETECTED " # RX Port PASS status has changed since last read if ((PORT_ISR_LO & 0x01) ) : print "# IS_LOCK_STS DETECTED " # RX Port LOCK status has changed since last read ################################################ PORT_ISR_HI = ReadI2C(0xDA) # readout; cleared by RX_PORT_STS2 if ((PORT_ISR_HI & 0x04) >> 2): print "# IS_FPD3_ENC_ERR DETECTED " if ((PORT_ISR_HI & 0x02) >> 1): print "# IS_BCC_SEQ_ERR DETECTED " if ((PORT_ISR_HI & 0x01) ) : print "# IS_BCC_CRC_ERR DETECTED " ################################################ RX_PORT_STS1 = ReadI2C(0x4D) # R/COR if ( (RX_PORT_STS1 & 0xc0) >> 6) == 3: print "# RX_PORT_NUM = RX3" elif ((RX_PORT_STS1 & 0xc0) >> 6) == 2: print "# RX_PORT_NUM = RX2" elif ((RX_PORT_STS1 & 0xc0) >> 6) == 1: print "# RX_PORT_NUM = RX1" elif ((RX_PORT_STS1 & 0xc0) >> 6) == 0: print "# RX_PORT_NUM = RX0" if ((RX_PORT_STS1 & 0x20) >> 5): print "# BCC_CRC_ERR DETECTED " if ((RX_PORT_STS1 & 0x10) >> 4): print "# LOCK_STS_CHG DETECTED " if ((RX_PORT_STS1 & 0x08) >> 3): print "# BCC_SEQ_ERROR DETECTED " if ((RX_PORT_STS1 & 0x04) >> 2): print "# PARITY_ERROR DETECTED " # Cleared when RX_PAR_ERR_HI/LO registers are cleared if ((RX_PORT_STS1 & 0x02) >> 1): print "# PORT_PASS=1 " # Shows current PASS status at RX Port if ((RX_PORT_STS1 & 0x01) ): print "# LOCK_STS=1 " # Shows current LOCK status at RX Port ################################################ RX_PORT_STS2 = ReadI2C(0x4E) if ((RX_PORT_STS2 & 0x80) >> 7): print "# LINE_LEN_UNSTABLE DETECTED " if ((RX_PORT_STS2 & 0x40) >> 6): print "# LINE_LEN_CHG " if ((RX_PORT_STS2 & 0x20) >> 5): print "# FPD3_ENCODE_ERROR DETECTED " if ((RX_PORT_STS2 & 0x10) >> 4): print "# BUFFER_ERROR DETECTED " if ((RX_PORT_STS2 & 0x08) >> 3): print "# CSI_ERR DETECTED " # Clears when CSI_RX_STS register is cleared if ((RX_PORT_STS2 & 0x04) >> 2): print "# FREQ_STABLE DETECTED " if ((RX_PORT_STS2 & 0x02) >> 1): print "# NO_FPD3_CLK DETECTED " if ((RX_PORT_STS2 & 0x01) ): print "# LINE_CNT_CHG DETECTED " ################################################ # "################################################" # "RX3 status" # "################################################" WriteReg(0x4C,0x38) # RX3 PORT_ISR_LO = ReadI2C(0xDB) # readout; cleared by RX_PORT_STS2 if ((PORT_ISR_LO & 0x40) >> 6): print "# IS_LINE_LEN_CHG INTERRUPT DETECTED " if ((PORT_ISR_LO & 0x20) >> 5): print "# IS_LINE_CNT_CHG DETECTED " if ((PORT_ISR_LO & 0x10) >> 4): print "# IS_BUFFER_ERR DETECTED " if ((PORT_ISR_LO & 0x08) >> 3): print "# IS_CSI_RX_ERR DETECTED " if ((PORT_ISR_LO & 0x04) >> 2): print "# IS_FPD3_PAR_ERR DETECTED " # Forward Channel parity errors exceed set threshold if ((PORT_ISR_LO & 0x02) >> 1): print "# IS_PORT_PASS DETECTED " # RX Port PASS status has changed since last read if ((PORT_ISR_LO & 0x01) ) : print "# IS_LOCK_STS DETECTED " # RX Port LOCK status has changed since last read ################################################ PORT_ISR_HI = ReadI2C(0xDA) # readout; cleared by RX_PORT_STS2 if ((PORT_ISR_HI & 0x04) >> 2): print "# IS_FPD3_ENC_ERR DETECTED " if ((PORT_ISR_HI & 0x02) >> 1): print "# IS_BCC_SEQ_ERR DETECTED " if ((PORT_ISR_HI & 0x01) ) : print "# IS_BCC_CRC_ERR DETECTED " ################################################ RX_PORT_STS1 = ReadI2C(0x4D) # R/COR if ( (RX_PORT_STS1 & 0xc0) >> 6) == 3: print "# RX_PORT_NUM = RX3" elif ((RX_PORT_STS1 & 0xc0) >> 6) == 2: print "# RX_PORT_NUM = RX2" elif ((RX_PORT_STS1 & 0xc0) >> 6) == 1: print "# RX_PORT_NUM = RX1" elif ((RX_PORT_STS1 & 0xc0) >> 6) == 0: print "# RX_PORT_NUM = RX0" if ((RX_PORT_STS1 & 0x20) >> 5): print "# BCC_CRC_ERR DETECTED " if ((RX_PORT_STS1 & 0x10) >> 4): print "# LOCK_STS_CHG DETECTED " if ((RX_PORT_STS1 & 0x08) >> 3): print "# BCC_SEQ_ERROR DETECTED " if ((RX_PORT_STS1 & 0x04) >> 2): print "# PARITY_ERROR DETECTED " # Cleared when RX_PAR_ERR_HI/LO registers are cleared if ((RX_PORT_STS1 & 0x02) >> 1): print "# PORT_PASS=1 " # Shows current PASS status at RX Port if ((RX_PORT_STS1 & 0x01) ): print "# LOCK_STS=1 " # Shows current LOCK status at RX Port ################################################ RX_PORT_STS2 = ReadI2C(0x4E) if ((RX_PORT_STS2 & 0x80) >> 7): print "# LINE_LEN_UNSTABLE DETECTED " if ((RX_PORT_STS2 & 0x40) >> 6): print "# LINE_LEN_CHG " if ((RX_PORT_STS2 & 0x20) >> 5): print "# FPD3_ENCODE_ERROR DETECTED " if ((RX_PORT_STS2 & 0x10) >> 4): print "# BUFFER_ERROR DETECTED " if ((RX_PORT_STS2 & 0x08) >> 3): print "# CSI_ERR DETECTED " # Clears when CSI_RX_STS register is cleared if ((RX_PORT_STS2 & 0x04) >> 2): print "# FREQ_STABLE DETECTED " if ((RX_PORT_STS2 & 0x02) >> 1): print "# NO_FPD3_CLK DETECTED " if ((RX_PORT_STS2 & 0x01) ): print "# LINE_CNT_CHG DETECTED " ################################################ INTERRUPT_STS = ReadI2C(0x24) # 0x24 INTERRUPT_STS if ((INTERRUPT_STS & 0x80) >> 7): print "# GLOBAL INTERRUPT DETECTED " if ((INTERRUPT_STS & 0x40) >> 6): print "# RESERVED " if ((INTERRUPT_STS & 0x20) >> 5): print "# IS_CSI_TX1 DETECTED " if ((INTERRUPT_STS & 0x10) >> 4): print "# IS_CSI_TX0 DETECTED " if ((INTERRUPT_STS & 0x08) >> 3): print "# IS_RX3 DETECTED " if ((INTERRUPT_STS & 0x04) >> 2): print "# IS_RX2 DETECTED " if ((INTERRUPT_STS & 0x02) >> 1): print "# IS_RX1 DETECTED " if ((INTERRUPT_STS & 0x01) ): print "# IS_RX0 DETECTED " # "################################################" # "RX0 status" # "################################################" WriteReg(0x4C,0x01) # RX0 PORT_ISR_LO = ReadI2C(0xDB) print "0xDB PORT_ISR_LO : ", hex(PORT_ISR_LO) # readout; cleared by RX_PORT_STS2 if ((PORT_ISR_LO & 0x40) >> 6): print "# IS_LINE_LEN_CHG INTERRUPT DETECTED " if ((PORT_ISR_LO & 0x20) >> 5): print "# IS_LINE_CNT_CHG DETECTED " if ((PORT_ISR_LO & 0x10) >> 4): print "# IS_BUFFER_ERR DETECTED " if ((PORT_ISR_LO & 0x08) >> 3): print "# IS_CSI_RX_ERR DETECTED " if ((PORT_ISR_LO & 0x04) >> 2): print "# IS_FPD3_PAR_ERR DETECTED " # Forward Channel parity errors exceed set threshold if ((PORT_ISR_LO & 0x02) >> 1): print "# IS_PORT_PASS DETECTED " # RX Port PASS status has changed since last read if ((PORT_ISR_LO & 0x01) ) : print "# IS_LOCK_STS DETECTED " # RX Port LOCK status has changed since last read ################################################ PORT_ISR_HI = ReadI2C(0xDA) print "0xDA PORT_ISR_HI : ", hex(PORT_ISR_HI) # readout; cleared by RX_PORT_STS2 if ((PORT_ISR_HI & 0x04) >> 2): print "# IS_FPD3_ENC_ERR DETECTED " if ((PORT_ISR_HI & 0x02) >> 1): print "# IS_BCC_SEQ_ERR DETECTED " if ((PORT_ISR_HI & 0x01) ) : print "# IS_BCC_CRC_ERR DETECTED " ################################################ RX_PORT_STS1 = ReadI2C(0x4D) # R/COR if ( (RX_PORT_STS1 & 0xc0) >> 6) == 3: print "# RX_PORT_NUM = RX3" elif ((RX_PORT_STS1 & 0xc0) >> 6) == 2: print "# RX_PORT_NUM = RX2" elif ((RX_PORT_STS1 & 0xc0) >> 6) == 1: print "# RX_PORT_NUM = RX1" elif ((RX_PORT_STS1 & 0xc0) >> 6) == 0: print "# RX_PORT_NUM = RX0" if ((RX_PORT_STS1 & 0x20) >> 5): print "# BCC_CRC_ERR DETECTED " if ((RX_PORT_STS1 & 0x10) >> 4): print "# LOCK_STS_CHG DETECTED " if ((RX_PORT_STS1 & 0x08) >> 3): print "# BCC_SEQ_ERROR DETECTED " if ((RX_PORT_STS1 & 0x04) >> 2): print "# PARITY_ERROR DETECTED " # Cleared when RX_PAR_ERR_HI/LO registers are cleared if ((RX_PORT_STS1 & 0x02) >> 1): print "# PORT_PASS=1 " # Shows current PASS status at RX Port if ((RX_PORT_STS1 & 0x01) ): print "# LOCK_STS=1 " # Shows current LOCK status at RX Port ################################################ RX_PORT_STS2 = ReadI2C(0x4E) if ((RX_PORT_STS2 & 0x80) >> 7): print "# LINE_LEN_UNSTABLE DETECTED " if ((RX_PORT_STS2 & 0x40) >> 6): print "# LINE_LEN_CHG " if ((RX_PORT_STS2 & 0x20) >> 5): print "# FPD3_ENCODE_ERROR DETECTED " if ((RX_PORT_STS2 & 0x10) >> 4): print "# BUFFER_ERROR DETECTED " if ((RX_PORT_STS2 & 0x08) >> 3): print "# CSI_ERR DETECTED " # Clears when CSI_RX_STS register is cleared if ((RX_PORT_STS2 & 0x04) >> 2): print "# FREQ_STABLE DETECTED " if ((RX_PORT_STS2 & 0x02) >> 1): print "# NO_FPD3_CLK DETECTED " if ((RX_PORT_STS2 & 0x01) ): print "# LINE_CNT_CHG DETECTED " ################################################ # "################################################" # "RX1 status" # "################################################" WriteReg(0x4C,0x12) # RX1 PORT_ISR_LO = ReadI2C(0xDB) # PORT_ISR_LO readout; cleared by RX_PORT_STS2 if ((PORT_ISR_LO & 0x40) >> 6): print "# IS_LINE_LEN_CHG INTERRUPT DETECTED " if ((PORT_ISR_LO & 0x20) >> 5): print "# IS_LINE_CNT_CHG DETECTED " if ((PORT_ISR_LO & 0x10) >> 4): print "# IS_BUFFER_ERR DETECTED " if ((PORT_ISR_LO & 0x08) >> 3): print "# IS_CSI_RX_ERR DETECTED " if ((PORT_ISR_LO & 0x04) >> 2): print "# IS_FPD3_PAR_ERR DETECTED " # Forward Channel parity errors exceed set threshold if ((PORT_ISR_LO & 0x02) >> 1): print "# IS_PORT_PASS DETECTED " # RX Port PASS status has changed since last read if ((PORT_ISR_LO & 0x01) ) : print "# IS_LOCK_STS DETECTED " # RX Port LOCK status has changed since last read ################################################ PORT_ISR_HI = ReadI2C(0xDA) # readout; cleared by RX_PORT_STS2 if ((PORT_ISR_HI & 0x04) >> 2): print "# IS_FPD3_ENC_ERR DETECTED " if ((PORT_ISR_HI & 0x02) >> 1): print "# IS_BCC_SEQ_ERR DETECTED " if ((PORT_ISR_HI & 0x01) ) : print "# IS_BCC_CRC_ERR DETECTED " ################################################ RX_PORT_STS1 = ReadI2C(0x4D) # R/COR if ( (RX_PORT_STS1 & 0xc0) >> 6) == 3: print "# RX_PORT_NUM = RX3" elif ((RX_PORT_STS1 & 0xc0) >> 6) == 2: print "# RX_PORT_NUM = RX2" elif ((RX_PORT_STS1 & 0xc0) >> 6) == 1: print "# RX_PORT_NUM = RX1" elif ((RX_PORT_STS1 & 0xc0) >> 6) == 0: print "# RX_PORT_NUM = RX0" if ((RX_PORT_STS1 & 0x20) >> 5): print "# BCC_CRC_ERR DETECTED " if ((RX_PORT_STS1 & 0x10) >> 4): print "# LOCK_STS_CHG DETECTED " if ((RX_PORT_STS1 & 0x08) >> 3): print "# BCC_SEQ_ERROR DETECTED " if ((RX_PORT_STS1 & 0x04) >> 2): print "# PARITY_ERROR DETECTED " # Cleared when RX_PAR_ERR_HI/LO registers are cleared if ((RX_PORT_STS1 & 0x02) >> 1): print "# PORT_PASS=1 " # Shows current PASS status at RX Port if ((RX_PORT_STS1 & 0x01) ): print "# LOCK_STS=1 " # Shows current LOCK status at RX Port ################################################ RX_PORT_STS2 = ReadI2C(0x4E) if ((RX_PORT_STS2 & 0x80) >> 7): print "# LINE_LEN_UNSTABLE DETECTED " if ((RX_PORT_STS2 & 0x40) >> 6): print "# LINE_LEN_CHG " if ((RX_PORT_STS2 & 0x20) >> 5): print "# FPD3_ENCODE_ERROR DETECTED " if ((RX_PORT_STS2 & 0x10) >> 4): print "# BUFFER_ERROR DETECTED " if ((RX_PORT_STS2 & 0x08) >> 3): print "# CSI_ERR DETECTED " # Clears when CSI_RX_STS register is cleared if ((RX_PORT_STS2 & 0x04) >> 2): print "# FREQ_STABLE DETECTED " if ((RX_PORT_STS2 & 0x02) >> 1): print "# NO_FPD3_CLK DETECTED " if ((RX_PORT_STS2 & 0x01) ): print "# LINE_CNT_CHG DETECTED " ################################################ # "################################################" # "RX2 status" # "################################################" WriteReg(0x4C,0x24) # RX2 PORT_ISR_LO = ReadI2C(0xDB) # readout; cleared by RX_PORT_STS2 if ((PORT_ISR_LO & 0x40) >> 6): print "# IS_LINE_LEN_CHG INTERRUPT DETECTED " if ((PORT_ISR_LO & 0x20) >> 5): print "# IS_LINE_CNT_CHG DETECTED " if ((PORT_ISR_LO & 0x10) >> 4): print "# IS_BUFFER_ERR DETECTED " if ((PORT_ISR_LO & 0x08) >> 3): print "# IS_CSI_RX_ERR DETECTED " if ((PORT_ISR_LO & 0x04) >> 2): print "# IS_FPD3_PAR_ERR DETECTED " # Forward Channel parity errors exceed set threshold if ((PORT_ISR_LO & 0x02) >> 1): print "# IS_PORT_PASS DETECTED " # RX Port PASS status has changed since last read if ((PORT_ISR_LO & 0x01) ) : print "# IS_LOCK_STS DETECTED " # RX Port LOCK status has changed since last read ################################################ PORT_ISR_HI = ReadI2C(0xDA) # readout; cleared by RX_PORT_STS2 if ((PORT_ISR_HI & 0x04) >> 2): print "# IS_FPD3_ENC_ERR DETECTED " if ((PORT_ISR_HI & 0x02) >> 1): print "# IS_BCC_SEQ_ERR DETECTED " if ((PORT_ISR_HI & 0x01) ) : print "# IS_BCC_CRC_ERR DETECTED " ################################################ RX_PORT_STS1 = ReadI2C(0x4D) # R/COR if ( (RX_PORT_STS1 & 0xc0) >> 6) == 3: print "# RX_PORT_NUM = RX3" elif ((RX_PORT_STS1 & 0xc0) >> 6) == 2: print "# RX_PORT_NUM = RX2" elif ((RX_PORT_STS1 & 0xc0) >> 6) == 1: print "# RX_PORT_NUM = RX1" elif ((RX_PORT_STS1 & 0xc0) >> 6) == 0: print "# RX_PORT_NUM = RX0" if ((RX_PORT_STS1 & 0x20) >> 5): print "# BCC_CRC_ERR DETECTED " if ((RX_PORT_STS1 & 0x10) >> 4): print "# LOCK_STS_CHG DETECTED " if ((RX_PORT_STS1 & 0x08) >> 3): print "# BCC_SEQ_ERROR DETECTED " if ((RX_PORT_STS1 & 0x04) >> 2): print "# PARITY_ERROR DETECTED " # Cleared when RX_PAR_ERR_HI/LO registers are cleared if ((RX_PORT_STS1 & 0x02) >> 1): print "# PORT_PASS=1 " # Shows current PASS status at RX Port if ((RX_PORT_STS1 & 0x01) ): print "# LOCK_STS=1 " # Shows current LOCK status at RX Port ################################################ RX_PORT_STS2 = ReadI2C(0x4E) if ((RX_PORT_STS2 & 0x80) >> 7): print "# LINE_LEN_UNSTABLE DETECTED " if ((RX_PORT_STS2 & 0x40) >> 6): print "# LINE_LEN_CHG " if ((RX_PORT_STS2 & 0x20) >> 5): print "# FPD3_ENCODE_ERROR DETECTED " if ((RX_PORT_STS2 & 0x10) >> 4): print "# BUFFER_ERROR DETECTED " if ((RX_PORT_STS2 & 0x08) >> 3): print "# CSI_ERR DETECTED " # Clears when CSI_RX_STS register is cleared if ((RX_PORT_STS2 & 0x04) >> 2): print "# FREQ_STABLE DETECTED " if ((RX_PORT_STS2 & 0x02) >> 1): print "# NO_FPD3_CLK DETECTED " if ((RX_PORT_STS2 & 0x01) ): print "# LINE_CNT_CHG DETECTED " ################################################ # "################################################" # "RX3 status" # "################################################" WriteReg(0x4C,0x38) # RX3 PORT_ISR_LO = ReadI2C(0xDB) # readout; cleared by RX_PORT_STS2 if ((PORT_ISR_LO & 0x40) >> 6): print "# IS_LINE_LEN_CHG INTERRUPT DETECTED " if ((PORT_ISR_LO & 0x20) >> 5): print "# IS_LINE_CNT_CHG DETECTED " if ((PORT_ISR_LO & 0x10) >> 4): print "# IS_BUFFER_ERR DETECTED " if ((PORT_ISR_LO & 0x08) >> 3): print "# IS_CSI_RX_ERR DETECTED " if ((PORT_ISR_LO & 0x04) >> 2): print "# IS_FPD3_PAR_ERR DETECTED " # Forward Channel parity errors exceed set threshold if ((PORT_ISR_LO & 0x02) >> 1): print "# IS_PORT_PASS DETECTED " # RX Port PASS status has changed since last read if ((PORT_ISR_LO & 0x01) ) : print "# IS_LOCK_STS DETECTED " # RX Port LOCK status has changed since last read ################################################ PORT_ISR_HI = ReadI2C(0xDA) # readout; cleared by RX_PORT_STS2 if ((PORT_ISR_HI & 0x04) >> 2): print "# IS_FPD3_ENC_ERR DETECTED " if ((PORT_ISR_HI & 0x02) >> 1): print "# IS_BCC_SEQ_ERR DETECTED " if ((PORT_ISR_HI & 0x01) ) : print "# IS_BCC_CRC_ERR DETECTED " ################################################ RX_PORT_STS1 = ReadI2C(0x4D) # R/COR if ( (RX_PORT_STS1 & 0xc0) >> 6) == 3: print "# RX_PORT_NUM = RX3" elif ((RX_PORT_STS1 & 0xc0) >> 6) == 2: print "# RX_PORT_NUM = RX2" elif ((RX_PORT_STS1 & 0xc0) >> 6) == 1: print "# RX_PORT_NUM = RX1" elif ((RX_PORT_STS1 & 0xc0) >> 6) == 0: print "# RX_PORT_NUM = RX0" if ((RX_PORT_STS1 & 0x20) >> 5): print "# BCC_CRC_ERR DETECTED " if ((RX_PORT_STS1 & 0x10) >> 4): print "# LOCK_STS_CHG DETECTED " if ((RX_PORT_STS1 & 0x08) >> 3): print "# BCC_SEQ_ERROR DETECTED " if ((RX_PORT_STS1 & 0x04) >> 2): print "# PARITY_ERROR DETECTED " # Cleared when RX_PAR_ERR_HI/LO registers are cleared if ((RX_PORT_STS1 & 0x02) >> 1): print "# PORT_PASS=1 " # Shows current PASS status at RX Port if ((RX_PORT_STS1 & 0x01) ): print "# LOCK_STS=1 " # Shows current LOCK status at RX Port ################################################ RX_PORT_STS2 = ReadI2C(0x4E) if ((RX_PORT_STS2 & 0x80) >> 7): print "# LINE_LEN_UNSTABLE DETECTED " if ((RX_PORT_STS2 & 0x40) >> 6): print "# LINE_LEN_CHG " if ((RX_PORT_STS2 & 0x20) >> 5): print "# FPD3_ENCODE_ERROR DETECTED " if ((RX_PORT_STS2 & 0x10) >> 4): print "# BUFFER_ERROR DETECTED " if ((RX_PORT_STS2 & 0x08) >> 3): print "# CSI_ERR DETECTED " # Clears when CSI_RX_STS register is cleared if ((RX_PORT_STS2 & 0x04) >> 2): print "# FREQ_STABLE DETECTED " if ((RX_PORT_STS2 & 0x02) >> 1): print "# NO_FPD3_CLK DETECTED " if ((RX_PORT_STS2 & 0x01) ): print "# LINE_CNT_CHG DETECTED " ################################################ CSI-2 Transmit Port Interrupts The following interrupts are available for each CSI-2 Transmit Port: Pass indication Synchronized status Deassertion of Pass indication for an input port assigned to the CSI-2 TX Port Loss of Synchronization between input video streams RX Port Interrupt – interrupts from RX Ports mapped to this CSI-2 Transmit port See the CSI_TX_ICR address 0x36 and CSI_TX_ISR address 0x37 registers for details. The setting of the individual interrupt status bits is not dependent on the related interrupt enable controls. The interrupt enable controls whether an interrupt is generated based on the condition, but the enable does not prevent the interrupt status assertion. CSI-2 Transmit Port Interrupts The following interrupts are available for each CSI-2 Transmit Port: Pass indication Synchronized status Deassertion of Pass indication for an input port assigned to the CSI-2 TX Port Loss of Synchronization between input video streams RX Port Interrupt – interrupts from RX Ports mapped to this CSI-2 Transmit port See the CSI_TX_ICR address 0x36 and CSI_TX_ISR address 0x37 registers for details. The setting of the individual interrupt status bits is not dependent on the related interrupt enable controls. The interrupt enable controls whether an interrupt is generated based on the condition, but the enable does not prevent the interrupt status assertion. The following interrupts are available for each CSI-2 Transmit Port: Pass indication Synchronized status Deassertion of Pass indication for an input port assigned to the CSI-2 TX Port Loss of Synchronization between input video streams RX Port Interrupt – interrupts from RX Ports mapped to this CSI-2 Transmit port See the CSI_TX_ICR address 0x36 and CSI_TX_ISR address 0x37 registers for details. The setting of the individual interrupt status bits is not dependent on the related interrupt enable controls. The interrupt enable controls whether an interrupt is generated based on the condition, but the enable does not prevent the interrupt status assertion. The following interrupts are available for each CSI-2 Transmit Port: Pass indication Synchronized status Deassertion of Pass indication for an input port assigned to the CSI-2 TX Port Loss of Synchronization between input video streams RX Port Interrupt – interrupts from RX Ports mapped to this CSI-2 Transmit port Pass indication Synchronized status Deassertion of Pass indication for an input port assigned to the CSI-2 TX Port Loss of Synchronization between input video streams RX Port Interrupt – interrupts from RX Ports mapped to this CSI-2 Transmit port Pass indicationSynchronized statusDeassertion of Pass indication for an input port assigned to the CSI-2 TX PortLoss of Synchronization between input video streamsRX Port Interrupt – interrupts from RX Ports mapped to this CSI-2 Transmit portSee the CSI_TX_ICR address 0x36 and CSI_TX_ISR address 0x37 registers for details.The setting of the individual interrupt status bits is not dependent on the related interrupt enable controls. The interrupt enable controls whether an interrupt is generated based on the condition, but the enable does not prevent the interrupt status assertion. Error Handling In the DS90UB960-Q1, the FPD-Link III receiver transfers incoming video frames to internal video buffers for forwarding to the CSI-2 Transmit ports. When the DS90UB960-Q1 detects an error condition the standard operation would be to flag this error condition, and stop sending the CSI-2 frame to avoid sending corrupted data downstream. When the DS90UB960-Q1 recovers from an error condition, it will provide a Start of Frame and resume sending valid data. Consequently, when the downstream CSI-2 input receives a repeated Start of Frame condition, this will indicate that the data received in between the prior start of frame is suspect and the signal processor can then discard the suspected data. The settings in registers PORT_CONFIG2 and PORT_PASS_CTL can be used to change how the DS90UB960-Q1 handles errors when passing video frames. The receive ports may be configured to qualify the incoming video and provide a status indication and prevent the forwarding of video frames until certain error-free conditions are met. The Pass indication may be used to prevent forwarding packets to the internal video buffers by setting the PASS_DISCARD_EN bit in the PORT_PASS_CTL register. When this bit is set, video input will be discarded until the Pass signal indicates valid receive data. The Receive port will indicate Pass status once specific conditions are met, including a number of valid frames received. Valid frames may include requiring no FPD-Link III Parity errors and consistent frame size, including video line length and/or number of video lines. In addition, the Receive port may be programmed to cut off video frames containing errors and/or prevent forwarding of video until the Pass conditions are met. Register settings in PORT_CONFIG2 register can be used to cut off frames on different line/frame sizes or a CSI-2 parity error is detected. When the deserializer cuts off frames in cases of different line/frame sizes different line/frame sizes, the video frame will stop immediately with no frame end packet. Often the condition will not be cleared until the next valid frame is received. The Rx Port PASS indication may be used to prevent forwarding packets to the internal video buffers by setting the PASS_DISCARD_EN bit in the PORT_PASS_CTL register. When this bit is set, video input will be discarded until the Pass signal indicates valid receive data. The incoming video frames may be cut off based on error conditions or change in video line size or number of lines. These functions are controlled by bits in the PORT_CONFIG2 register. When cutting off video frames, the video frame may be cut off after sending any number of video lines. A cut off frame will not send a Frame End packet to the CSI-2 Transmit port. Receive Frame Threshold The FPD-Link III Receiver may be programmed to require a specified number of valid video frames prior to indicating a Pass condition and forwarding video frames. The number of required valid video frames is programmable through the PASS_THRESH field in the PORT_PASS_CTL register. The threshold can be programmed from 0 to 3 video frames. If set to 0, Pass will typically be indicated as soon as the FPD-Link III Receiver reports Lock to the incoming signal. If set greater than 0, the Receiver will require that number of valid frames before indicating Pass. Determination of valid frames will be dependent on the control bits in the PORT_PASS_CTL register. In the case of a Parity Error, when PASS_PARITY_ERR is set to 1 forwarding will be enabled one frame early. To ensure at least one good frame occurs following a parity error the counter should be set to 2 or higher when PASS_PARITY_ERR = 1. Port PASS Control When the PASS_LINE_SIZE control is set in the PORT_PASS_CTL register, the Receiver will qualify received frames based on having a consistent video line size. For PASS_LINE_SIZE to be clear, the deserializer checks that the received line length remains consistent during the frame and between frames. For each video line, the length (in bytes) will be determined. If it varies then we will flag this condition. Each video line in the packet must be the same size, and the line size must be consistent across video frames. A change in video line size will restart the valid frame counter. When the PASS_LINE_CNT control is set in the PORT_PASS_CTL register, the Receiver will qualify received frames based on having a consistent frame size in number of lines. A change in number of video lines will restart the valid frame counter. When the PASS_PARITY_ERR control is set in the PORT_PASS_CTL register, the Receiver will clear the Pass indication on receipt of a parity error on the FPD-Link III interface. The valid frame counter will also be cleared on the parity error event. When PASS_PARITY_ERR is set to 1, TI also recommends that the designer set the PASS_THRESHOLD to 2 or higher to ensure at least one good frame occurs following a parity error. Error Handling In the DS90UB960-Q1, the FPD-Link III receiver transfers incoming video frames to internal video buffers for forwarding to the CSI-2 Transmit ports. When the DS90UB960-Q1 detects an error condition the standard operation would be to flag this error condition, and stop sending the CSI-2 frame to avoid sending corrupted data downstream. When the DS90UB960-Q1 recovers from an error condition, it will provide a Start of Frame and resume sending valid data. Consequently, when the downstream CSI-2 input receives a repeated Start of Frame condition, this will indicate that the data received in between the prior start of frame is suspect and the signal processor can then discard the suspected data. The settings in registers PORT_CONFIG2 and PORT_PASS_CTL can be used to change how the DS90UB960-Q1 handles errors when passing video frames. The receive ports may be configured to qualify the incoming video and provide a status indication and prevent the forwarding of video frames until certain error-free conditions are met. The Pass indication may be used to prevent forwarding packets to the internal video buffers by setting the PASS_DISCARD_EN bit in the PORT_PASS_CTL register. When this bit is set, video input will be discarded until the Pass signal indicates valid receive data. The Receive port will indicate Pass status once specific conditions are met, including a number of valid frames received. Valid frames may include requiring no FPD-Link III Parity errors and consistent frame size, including video line length and/or number of video lines. In addition, the Receive port may be programmed to cut off video frames containing errors and/or prevent forwarding of video until the Pass conditions are met. Register settings in PORT_CONFIG2 register can be used to cut off frames on different line/frame sizes or a CSI-2 parity error is detected. When the deserializer cuts off frames in cases of different line/frame sizes different line/frame sizes, the video frame will stop immediately with no frame end packet. Often the condition will not be cleared until the next valid frame is received. The Rx Port PASS indication may be used to prevent forwarding packets to the internal video buffers by setting the PASS_DISCARD_EN bit in the PORT_PASS_CTL register. When this bit is set, video input will be discarded until the Pass signal indicates valid receive data. The incoming video frames may be cut off based on error conditions or change in video line size or number of lines. These functions are controlled by bits in the PORT_CONFIG2 register. When cutting off video frames, the video frame may be cut off after sending any number of video lines. A cut off frame will not send a Frame End packet to the CSI-2 Transmit port. In the DS90UB960-Q1, the FPD-Link III receiver transfers incoming video frames to internal video buffers for forwarding to the CSI-2 Transmit ports. When the DS90UB960-Q1 detects an error condition the standard operation would be to flag this error condition, and stop sending the CSI-2 frame to avoid sending corrupted data downstream. When the DS90UB960-Q1 recovers from an error condition, it will provide a Start of Frame and resume sending valid data. Consequently, when the downstream CSI-2 input receives a repeated Start of Frame condition, this will indicate that the data received in between the prior start of frame is suspect and the signal processor can then discard the suspected data. The settings in registers PORT_CONFIG2 and PORT_PASS_CTL can be used to change how the DS90UB960-Q1 handles errors when passing video frames. The receive ports may be configured to qualify the incoming video and provide a status indication and prevent the forwarding of video frames until certain error-free conditions are met. The Pass indication may be used to prevent forwarding packets to the internal video buffers by setting the PASS_DISCARD_EN bit in the PORT_PASS_CTL register. When this bit is set, video input will be discarded until the Pass signal indicates valid receive data. The Receive port will indicate Pass status once specific conditions are met, including a number of valid frames received. Valid frames may include requiring no FPD-Link III Parity errors and consistent frame size, including video line length and/or number of video lines. In addition, the Receive port may be programmed to cut off video frames containing errors and/or prevent forwarding of video until the Pass conditions are met. Register settings in PORT_CONFIG2 register can be used to cut off frames on different line/frame sizes or a CSI-2 parity error is detected. When the deserializer cuts off frames in cases of different line/frame sizes different line/frame sizes, the video frame will stop immediately with no frame end packet. Often the condition will not be cleared until the next valid frame is received. The Rx Port PASS indication may be used to prevent forwarding packets to the internal video buffers by setting the PASS_DISCARD_EN bit in the PORT_PASS_CTL register. When this bit is set, video input will be discarded until the Pass signal indicates valid receive data. The incoming video frames may be cut off based on error conditions or change in video line size or number of lines. These functions are controlled by bits in the PORT_CONFIG2 register. When cutting off video frames, the video frame may be cut off after sending any number of video lines. A cut off frame will not send a Frame End packet to the CSI-2 Transmit port. In the DS90UB960-Q1, the FPD-Link III receiver transfers incoming video frames to internal video buffers for forwarding to the CSI-2 Transmit ports. When the DS90UB960-Q1 detects an error condition the standard operation would be to flag this error condition, and stop sending the CSI-2 frame to avoid sending corrupted data downstream. When the DS90UB960-Q1 recovers from an error condition, it will provide a Start of Frame and resume sending valid data. Consequently, when the downstream CSI-2 input receives a repeated Start of Frame condition, this will indicate that the data received in between the prior start of frame is suspect and the signal processor can then discard the suspected data. The settings in registers PORT_CONFIG2 and PORT_PASS_CTL can be used to change how the DS90UB960-Q1 handles errors when passing video frames. The receive ports may be configured to qualify the incoming video and provide a status indication and prevent the forwarding of video frames until certain error-free conditions are met. The Pass indication may be used to prevent forwarding packets to the internal video buffers by setting the PASS_DISCARD_EN bit in the PORT_PASS_CTL register. When this bit is set, video input will be discarded until the Pass signal indicates valid receive data. The Receive port will indicate Pass status once specific conditions are met, including a number of valid frames received. Valid frames may include requiring no FPD-Link III Parity errors and consistent frame size, including video line length and/or number of video lines.DS90UB960-Q1sDS90UB960-Q1DS90UB960-Q1DS90UB960-Q1In addition, the Receive port may be programmed to cut off video frames containing errors and/or prevent forwarding of video until the Pass conditions are met. Register settings in PORT_CONFIG2 register can be used to cut off frames on different line/frame sizes or a CSI-2 parity error is detected. When the deserializer cuts off frames in cases of different line/frame sizes different line/frame sizes, the video frame will stop immediately with no frame end packet. Often the condition will not be cleared until the next valid frame is received.The Rx Port PASS indication may be used to prevent forwarding packets to the internal video buffers by setting the PASS_DISCARD_EN bit in the PORT_PASS_CTL register. When this bit is set, video input will be discarded until the Pass signal indicates valid receive data. The incoming video frames may be cut off based on error conditions or change in video line size or number of lines. These functions are controlled by bits in the PORT_CONFIG2 register. When cutting off video frames, the video frame may be cut off after sending any number of video lines. A cut off frame will not send a Frame End packet to the CSI-2 Transmit port. Receive Frame Threshold The FPD-Link III Receiver may be programmed to require a specified number of valid video frames prior to indicating a Pass condition and forwarding video frames. The number of required valid video frames is programmable through the PASS_THRESH field in the PORT_PASS_CTL register. The threshold can be programmed from 0 to 3 video frames. If set to 0, Pass will typically be indicated as soon as the FPD-Link III Receiver reports Lock to the incoming signal. If set greater than 0, the Receiver will require that number of valid frames before indicating Pass. Determination of valid frames will be dependent on the control bits in the PORT_PASS_CTL register. In the case of a Parity Error, when PASS_PARITY_ERR is set to 1 forwarding will be enabled one frame early. To ensure at least one good frame occurs following a parity error the counter should be set to 2 or higher when PASS_PARITY_ERR = 1. Receive Frame Threshold The FPD-Link III Receiver may be programmed to require a specified number of valid video frames prior to indicating a Pass condition and forwarding video frames. The number of required valid video frames is programmable through the PASS_THRESH field in the PORT_PASS_CTL register. The threshold can be programmed from 0 to 3 video frames. If set to 0, Pass will typically be indicated as soon as the FPD-Link III Receiver reports Lock to the incoming signal. If set greater than 0, the Receiver will require that number of valid frames before indicating Pass. Determination of valid frames will be dependent on the control bits in the PORT_PASS_CTL register. In the case of a Parity Error, when PASS_PARITY_ERR is set to 1 forwarding will be enabled one frame early. To ensure at least one good frame occurs following a parity error the counter should be set to 2 or higher when PASS_PARITY_ERR = 1. The FPD-Link III Receiver may be programmed to require a specified number of valid video frames prior to indicating a Pass condition and forwarding video frames. The number of required valid video frames is programmable through the PASS_THRESH field in the PORT_PASS_CTL register. The threshold can be programmed from 0 to 3 video frames. If set to 0, Pass will typically be indicated as soon as the FPD-Link III Receiver reports Lock to the incoming signal. If set greater than 0, the Receiver will require that number of valid frames before indicating Pass. Determination of valid frames will be dependent on the control bits in the PORT_PASS_CTL register. In the case of a Parity Error, when PASS_PARITY_ERR is set to 1 forwarding will be enabled one frame early. To ensure at least one good frame occurs following a parity error the counter should be set to 2 or higher when PASS_PARITY_ERR = 1. The FPD-Link III Receiver may be programmed to require a specified number of valid video frames prior to indicating a Pass condition and forwarding video frames. The number of required valid video frames is programmable through the PASS_THRESH field in the PORT_PASS_CTL register. The threshold can be programmed from 0 to 3 video frames. If set to 0, Pass will typically be indicated as soon as the FPD-Link III Receiver reports Lock to the incoming signal. If set greater than 0, the Receiver will require that number of valid frames before indicating Pass. Determination of valid frames will be dependent on the control bits in the PORT_PASS_CTL register. In the case of a Parity Error, when PASS_PARITY_ERR is set to 1 forwarding will be enabled one frame early. To ensure at least one good frame occurs following a parity error the counter should be set to 2 or higher when PASS_PARITY_ERR = 1. Port PASS Control When the PASS_LINE_SIZE control is set in the PORT_PASS_CTL register, the Receiver will qualify received frames based on having a consistent video line size. For PASS_LINE_SIZE to be clear, the deserializer checks that the received line length remains consistent during the frame and between frames. For each video line, the length (in bytes) will be determined. If it varies then we will flag this condition. Each video line in the packet must be the same size, and the line size must be consistent across video frames. A change in video line size will restart the valid frame counter. When the PASS_LINE_CNT control is set in the PORT_PASS_CTL register, the Receiver will qualify received frames based on having a consistent frame size in number of lines. A change in number of video lines will restart the valid frame counter. When the PASS_PARITY_ERR control is set in the PORT_PASS_CTL register, the Receiver will clear the Pass indication on receipt of a parity error on the FPD-Link III interface. The valid frame counter will also be cleared on the parity error event. When PASS_PARITY_ERR is set to 1, TI also recommends that the designer set the PASS_THRESHOLD to 2 or higher to ensure at least one good frame occurs following a parity error. Port PASS Control When the PASS_LINE_SIZE control is set in the PORT_PASS_CTL register, the Receiver will qualify received frames based on having a consistent video line size. For PASS_LINE_SIZE to be clear, the deserializer checks that the received line length remains consistent during the frame and between frames. For each video line, the length (in bytes) will be determined. If it varies then we will flag this condition. Each video line in the packet must be the same size, and the line size must be consistent across video frames. A change in video line size will restart the valid frame counter. When the PASS_LINE_CNT control is set in the PORT_PASS_CTL register, the Receiver will qualify received frames based on having a consistent frame size in number of lines. A change in number of video lines will restart the valid frame counter. When the PASS_PARITY_ERR control is set in the PORT_PASS_CTL register, the Receiver will clear the Pass indication on receipt of a parity error on the FPD-Link III interface. The valid frame counter will also be cleared on the parity error event. When PASS_PARITY_ERR is set to 1, TI also recommends that the designer set the PASS_THRESHOLD to 2 or higher to ensure at least one good frame occurs following a parity error. When the PASS_LINE_SIZE control is set in the PORT_PASS_CTL register, the Receiver will qualify received frames based on having a consistent video line size. For PASS_LINE_SIZE to be clear, the deserializer checks that the received line length remains consistent during the frame and between frames. For each video line, the length (in bytes) will be determined. If it varies then we will flag this condition. Each video line in the packet must be the same size, and the line size must be consistent across video frames. A change in video line size will restart the valid frame counter. When the PASS_LINE_CNT control is set in the PORT_PASS_CTL register, the Receiver will qualify received frames based on having a consistent frame size in number of lines. A change in number of video lines will restart the valid frame counter. When the PASS_PARITY_ERR control is set in the PORT_PASS_CTL register, the Receiver will clear the Pass indication on receipt of a parity error on the FPD-Link III interface. The valid frame counter will also be cleared on the parity error event. When PASS_PARITY_ERR is set to 1, TI also recommends that the designer set the PASS_THRESHOLD to 2 or higher to ensure at least one good frame occurs following a parity error. When the PASS_LINE_SIZE control is set in the PORT_PASS_CTL register, the Receiver will qualify received frames based on having a consistent video line size. For PASS_LINE_SIZE to be clear, the deserializer checks that the received line length remains consistent during the frame and between frames. For each video line, the length (in bytes) will be determined. If it varies then we will flag this condition. Each video line in the packet must be the same size, and the line size must be consistent across video frames. A change in video line size will restart the valid frame counter.When the PASS_LINE_CNT control is set in the PORT_PASS_CTL register, the Receiver will qualify received frames based on having a consistent frame size in number of lines. A change in number of video lines will restart the valid frame counter.When the PASS_PARITY_ERR control is set in the PORT_PASS_CTL register, the Receiver will clear the Pass indication on receipt of a parity error on the FPD-Link III interface. The valid frame counter will also be cleared on the parity error event. When PASS_PARITY_ERR is set to 1, TI also recommends that the designer set the PASS_THRESHOLD to 2 or higher to ensure at least one good frame occurs following a parity error. Timestamp – Video Skew Detection The DS90UB960-Q1 implements logic to detect skew between video signaling from attached sensors. For each input port, the DS90UB960-Q1 provides the ability to capture a time-stamp for both a start-of-frame and start-of-line event. Comparison of timestamps can provide information on the relative skew between the ports. Start-of-frame timestamps are generated at the active edge of the Vertical Sync signal in Raw mode. Start-of-line timestamps are generated at the start of reception of the Nth line of video data after the Start of Frame for either mode of operation. The function does not use the Line Start (LS) packet or Horizontal Sync controls to determine the start of lines. The skew detection can run in either a FrameSync mode or free-run mode. Skew detection can be individually enabled for each RX port. For start-of-line timestamps, a line number must be programmed. The same line number is used for all 4 channels. Prior to reading timestamps, the TS_FREEZE bit for each port that will be read should be set. This will prevent overwrite of the timestamps by the detection circuit until all timestamps have been read. The freeze condition will be released automatically once all frozen timestamps have been read. The freeze bits can also be cleared if it does not read all the timestamp values. The TS_STATUS register includes the following: Flags to indicate multiple start-of-frame per FrameSync period Flag to indicate Timestamps Ready Flags to indicate Timestamps valid (per port) – if ports are not synchronized, all ports may not indicate valid timestamps The Timestamp Ready flag will be cleared when the TS_FREEZE bit is cleared. Timestamp – Video Skew Detection The DS90UB960-Q1 implements logic to detect skew between video signaling from attached sensors. For each input port, the DS90UB960-Q1 provides the ability to capture a time-stamp for both a start-of-frame and start-of-line event. Comparison of timestamps can provide information on the relative skew between the ports. Start-of-frame timestamps are generated at the active edge of the Vertical Sync signal in Raw mode. Start-of-line timestamps are generated at the start of reception of the Nth line of video data after the Start of Frame for either mode of operation. The function does not use the Line Start (LS) packet or Horizontal Sync controls to determine the start of lines. The skew detection can run in either a FrameSync mode or free-run mode. Skew detection can be individually enabled for each RX port. For start-of-line timestamps, a line number must be programmed. The same line number is used for all 4 channels. Prior to reading timestamps, the TS_FREEZE bit for each port that will be read should be set. This will prevent overwrite of the timestamps by the detection circuit until all timestamps have been read. The freeze condition will be released automatically once all frozen timestamps have been read. The freeze bits can also be cleared if it does not read all the timestamp values. The TS_STATUS register includes the following: Flags to indicate multiple start-of-frame per FrameSync period Flag to indicate Timestamps Ready Flags to indicate Timestamps valid (per port) – if ports are not synchronized, all ports may not indicate valid timestamps The Timestamp Ready flag will be cleared when the TS_FREEZE bit is cleared. The DS90UB960-Q1 implements logic to detect skew between video signaling from attached sensors. For each input port, the DS90UB960-Q1 provides the ability to capture a time-stamp for both a start-of-frame and start-of-line event. Comparison of timestamps can provide information on the relative skew between the ports. Start-of-frame timestamps are generated at the active edge of the Vertical Sync signal in Raw mode. Start-of-line timestamps are generated at the start of reception of the Nth line of video data after the Start of Frame for either mode of operation. The function does not use the Line Start (LS) packet or Horizontal Sync controls to determine the start of lines. The skew detection can run in either a FrameSync mode or free-run mode. Skew detection can be individually enabled for each RX port. For start-of-line timestamps, a line number must be programmed. The same line number is used for all 4 channels. Prior to reading timestamps, the TS_FREEZE bit for each port that will be read should be set. This will prevent overwrite of the timestamps by the detection circuit until all timestamps have been read. The freeze condition will be released automatically once all frozen timestamps have been read. The freeze bits can also be cleared if it does not read all the timestamp values. The TS_STATUS register includes the following: Flags to indicate multiple start-of-frame per FrameSync period Flag to indicate Timestamps Ready Flags to indicate Timestamps valid (per port) – if ports are not synchronized, all ports may not indicate valid timestamps The Timestamp Ready flag will be cleared when the TS_FREEZE bit is cleared. The DS90UB960-Q1 implements logic to detect skew between video signaling from attached sensors. For each input port, the DS90UB960-Q1 provides the ability to capture a time-stamp for both a start-of-frame and start-of-line event. Comparison of timestamps can provide information on the relative skew between the ports. Start-of-frame timestamps are generated at the active edge of the Vertical Sync signal in Raw mode. Start-of-line timestamps are generated at the start of reception of the Nth line of video data after the Start of Frame for either mode of operation. The function does not use the Line Start (LS) packet or Horizontal Sync controls to determine the start of lines.DS90UB960-Q1DS90UB960-Q1The skew detection can run in either a FrameSync mode or free-run mode.Skew detection can be individually enabled for each RX port.For start-of-line timestamps, a line number must be programmed. The same line number is used for all 4 channels. Prior to reading timestamps, the TS_FREEZE bit for each port that will be read should be set. This will prevent overwrite of the timestamps by the detection circuit until all timestamps have been read. The freeze condition will be released automatically once all frozen timestamps have been read. The freeze bits can also be cleared if it does not read all the timestamp values.The TS_STATUS register includes the following: Flags to indicate multiple start-of-frame per FrameSync period Flag to indicate Timestamps Ready Flags to indicate Timestamps valid (per port) – if ports are not synchronized, all ports may not indicate valid timestamps Flags to indicate multiple start-of-frame per FrameSync period Flag to indicate Timestamps Ready Flags to indicate multiple start-of-frame per FrameSync periodFlag to indicate Timestamps Ready Flags to indicate Timestamps valid (per port) – if ports are not synchronized, all ports may not indicate valid timestamps Flags to indicate Timestamps valid (per port) – if ports are not synchronized, all ports may not indicate valid timestampsThe Timestamp Ready flag will be cleared when the TS_FREEZE bit is cleared. Pattern Generation D 20230825 Clarified instructions for how to configure Pattern Generation on the CSI-2 Ports The deserializer supports internal pattern generation feature to provide a simple way to generate video test patterns for the CSI-2 transmitter outputs. CSI-2 port 0 and port 1 each have their own pattern generator. Two types of patterns are supported: Reference Color Bar pattern and Fixed Color patterns and accessed by the Pattern Generator page 0 in the indirect register set. Prior to enabling the Packet Generator, the following should be done: Set the TX_WRITE_PORT bit in CSI_PORT_SEL (reg 0x32). Disable video forwarding by configuring bits [7:4] of the FWD_CTL1 register. Configure CSI-2 Transmitter operating speed using the CSI_PLL_CTL register. Enable the CSI-2 Transmitter using the CSI_CTL register. Reference Color Bar Pattern The Reference Color Bar Patterns are based on the pattern defined in Appendix D of the mipi_CTS_for_D-PHY_v1-1_r03 specification. The pattern is an eight color bar pattern designed to provide high, low, and medium frequency outputs on the CSI-2 transmit data lanes. The CSI-2 Reference pattern provides eight color bars by default with the following byte data for the color bars: X bytes of 0xAA (high-frequency pattern, inverted) X bytes of 0x33 (mid-frequency pattern) X bytes of 0xF0 (low-frequency pattern, inverted) X bytes of 0x7F (lone 0 pattern) X bytes of 0x55 (high-frequency pattern) X bytes of 0xCC (mid-frequency pattern, inverted) X bytes of 0x0F (low-frequency pattern) Y bytes of 0x80 (lone 1 pattern) In most cases, Y will be the same as X. For certain data types, the last color bar may need to be larger than the others to properly fill the video line dimensions. The Pattern Generator is programmable with the following options: Number of color bars (1, 2, 4, or 8) Number of bytes per line Number of bytes per color bar CSI-2 DataType field and VC-ID Number of active video lines per frame Number of total lines per frame (active plus blanking) Line period (possibly program in units of 10 ns) Vertical front porch – number of blank lines prior to FrameEnd packet Vertical back porch – number of blank lines following FrameStart packet The pattern generator relies on proper programming by software to ensure the color bar widths are set to multiples of the block (or word) size required for the specified DataType. For example, for RGB888, the block size is 3 bytes which also matches the pixel size. In this case, the number of bytes per color bar must be a multiple of 3. The Pattern Generator is implemented in the CSI-2 Transmit clock domain, providing the pattern directly to the CSI-2 Transmitter. The circuit generates the CSI-2 formatted data. Fixed Color Patterns When programmed for Fixed Color Pattern mode, Pattern Generator can generate a video image with a programmable fixed data pattern. The basic programming fields for image dimensions are the same as used with the Color Bar Patterns. When sending Fixed Color Patterns, the color bar controls allow alternating between the fixed pattern data and the bit-wise inverse of the fixed pattern data. The Fixed Color patterns assume a fixed block size for the byte pattern to be sent. The block size is programmable through the register and is designed to support most 8-bit, 10-bit, and 12-bit pixel formats. The block size should be set based on the pixel size converted to blocks that are an integer multiple of bytes. For example, an RGB888 pattern would consist of 3-byte pixels and therefore require a 3-byte block size. A 2x12-bit pixel image would also require 3-byte block size, while a 3x12-bit pixel image would require nine bytes (two pixels) to send an integer number of bytes. Sending a RAW10 pattern typically requires a 5-byte block size for four pixels, so 1x10-bit and 2x10-bit could both be sent with a 5-byte block size. For 3x10-bit, a 15-byte block size would be required. The Fixed Color patterns support block sizes up to 16 bytes in length, allowing additional options for patterns in some conditions. For example, an RGB888 image could alternate between four different pixels by using a 12-byte block size. An alternating black and white RGB888 image could be sent with a block size of 6-bytes and setting first three bytes to 0xFF and next three bytes to 0x00. To support up to 16-byte block sizes, a set of sixteen registers are implemented to allow programming the value for each data byte. The line period is calculated in units of 10 ns, unless the CSI-2 mode is set to 400-Mbps operation in which case the unit time dependancy is 20 ns. Pattern Generator Programming The information in this section provides details on how to program the Pattern Generator to provide a specific color bar pattern, based on data type, frame size, and line size. Most basic configuration information is determined directly from the expected video frame parameters. The requirements should include the data type, frame rate (frames per second), number of active lines per frame, number of total lines per frame (active plus blanking), and number of pixels per line. PGEN_ACT_LPF – Number of active lines per frame PGEN_TOT_LPF – Number of total lines per frame PGEN_LSIZE – Video line length size in bytes. Compute based on pixels per line multiplied by pixel size in bytes CSI-2 DataType field and VC-ID Optional: PGEN_VBP – Vertical back porch. This is the number of lines of vertical blanking following Frame Valid Optional: PGEN_VFP – Vertical front porch. This is the number of lines of vertical blanking preceding Frame Valid PGEN_LINE_PD – Line period in 10-ns units. Compute based on Frame Rate and total lines per frame PGEN_BAR_SIZE – Color bar size in bytes. Compute based on datatype and line length in bytes (see details below) Determining Color Bar Size The color bar pattern should be programmed in units of a block or word size dependent on the datatype of the video being sent. The sizes are defined in the MIPI CSI-2 specification. For example, RGB888 requires a 3-byte block size which is the same as the pixel size. RAW10 requires a 5-byte block size which is equal to 4 pixels. RAW12 requires a 3-byte block size which is equal to 2 pixels. When programming the Pattern Generator, software should compute the required bar size in bytes based on the line size and the number of bars. For the standard eight color bar pattern, that would require the following algorithm: Select the desired data type, and a valid length for that data type (in pixels). Convert pixels/line to blocks/line (by dividing by the number of pixels/block, as defined in the data type specification). Divide the blocks/line result by the number of color bars (8), giving blocks/bar Round result down to the nearest integer Convert blocks/bar to bytes/bar and program that value into the PGEN_BAR_SIZE register As an alternative, the blocks/line can be computed by converting pixels/line to bytes/line and divide by bytes/block. Code Example for Pattern Generator Follow the example here to configure a 1280x720 pattern with 30 fps rate and fixed color bar. The user can also use the Analog LaunchPad GUI to configure the PatGen register settings based on their desired parameters. #Patgen Fixed Colorbar 1280x720p30 WriteI2C(0x33,0x01) # CSI0 enable WriteI2C(0xB0,0x00) # Indirect Pattern Gen Registers WriteI2C(0xB1,0x01) # PGEN_CTL WriteI2C(0xB2,0x01) WriteI2C(0xB1,0x02) # PGEN_CFG WriteI2C(0xB2,0x33) WriteI2C(0xB1,0x03) # PGEN_CSI_DI WriteI2C(0xB2,0x24) WriteI2C(0xB1,0x04) # PGEN_LINE_SIZE1 WriteI2C(0xB2,0x0F) WriteI2C(0xB1,0x05) # PGEN_LINE_SIZE0 WriteI2C(0xB2,0x00) WriteI2C(0xB1,0x06) # PGEN_BAR_SIZE1 WriteI2C(0xB2,0x01) WriteI2C(0xB1,0x07) # PGEN_BAR_SIZE0 WriteI2C(0xB2,0xE0) WriteI2C(0xB1,0x08) # PGEN_ACT_LPF1 WriteI2C(0xB2,0x02) WriteI2C(0xB1,0x09) # PGEN_ACT_LPF0 WriteI2C(0xB2,0xD0) WriteI2C(0xB1,0x0A) # PGEN_TOT_LPF1 WriteI2C(0xB2,0x04) WriteI2C(0xB1,0x0B) # PGEN_TOT_LPF0 WriteI2C(0xB2,0x1A) WriteI2C(0xB1,0x0C) # PGEN_LINE_PD1 WriteI2C(0xB2,0x0C) WriteI2C(0xB1,0x0D) # PGEN_LINE_PD0 WriteI2C(0xB2,0x67) WriteI2C(0xB1,0x0E) # PGEN_VBP WriteI2C(0xB2,0x21) WriteI2C(0xB1,0x0F) # PGEN_VFP WriteI2C(0xB2,0x0A) Pattern Generation D 20230825 Clarified instructions for how to configure Pattern Generation on the CSI-2 Ports D 20230825 Clarified instructions for how to configure Pattern Generation on the CSI-2 Ports D 20230825 Clarified instructions for how to configure Pattern Generation on the CSI-2 Ports D20230825Clarified instructions for how to configure Pattern Generation on the CSI-2 Ports The deserializer supports internal pattern generation feature to provide a simple way to generate video test patterns for the CSI-2 transmitter outputs. CSI-2 port 0 and port 1 each have their own pattern generator. Two types of patterns are supported: Reference Color Bar pattern and Fixed Color patterns and accessed by the Pattern Generator page 0 in the indirect register set. Prior to enabling the Packet Generator, the following should be done: Set the TX_WRITE_PORT bit in CSI_PORT_SEL (reg 0x32). Disable video forwarding by configuring bits [7:4] of the FWD_CTL1 register. Configure CSI-2 Transmitter operating speed using the CSI_PLL_CTL register. Enable the CSI-2 Transmitter using the CSI_CTL register. The deserializer supports internal pattern generation feature to provide a simple way to generate video test patterns for the CSI-2 transmitter outputs. CSI-2 port 0 and port 1 each have their own pattern generator. Two types of patterns are supported: Reference Color Bar pattern and Fixed Color patterns and accessed by the Pattern Generator page 0 in the indirect register set. Prior to enabling the Packet Generator, the following should be done: Set the TX_WRITE_PORT bit in CSI_PORT_SEL (reg 0x32). Disable video forwarding by configuring bits [7:4] of the FWD_CTL1 register. Configure CSI-2 Transmitter operating speed using the CSI_PLL_CTL register. Enable the CSI-2 Transmitter using the CSI_CTL register. The deserializer supports internal pattern generation feature to provide a simple way to generate video test patterns for the CSI-2 transmitter outputs. CSI-2 port 0 and port 1 each have their own pattern generator. Two types of patterns are supported: Reference Color Bar pattern and Fixed Color patterns and accessed by the Pattern Generator page 0 in the indirect register set.sand port 1 each have theirPrior to enabling the Packet Generator, the following should be done: Set the TX_WRITE_PORT bit in CSI_PORT_SEL (reg 0x32). Disable video forwarding by configuring bits [7:4] of the FWD_CTL1 register. Configure CSI-2 Transmitter operating speed using the CSI_PLL_CTL register. Enable the CSI-2 Transmitter using the CSI_CTL register. Set the TX_WRITE_PORT bit in CSI_PORT_SEL (reg 0x32). Disable video forwarding by configuring bits [7:4] of the FWD_CTL1 register. Configure CSI-2 Transmitter operating speed using the CSI_PLL_CTL register. Enable the CSI-2 Transmitter using the CSI_CTL register. Set the TX_WRITE_PORT bit in CSI_PORT_SEL (reg 0x32).Disable video forwarding by configuring bits [7:4] of the FWD_CTL1 register.Configure CSI-2 Transmitter operating speed using the CSI_PLL_CTL register.Enable the CSI-2 Transmitter using the CSI_CTL register. Reference Color Bar Pattern The Reference Color Bar Patterns are based on the pattern defined in Appendix D of the mipi_CTS_for_D-PHY_v1-1_r03 specification. The pattern is an eight color bar pattern designed to provide high, low, and medium frequency outputs on the CSI-2 transmit data lanes. The CSI-2 Reference pattern provides eight color bars by default with the following byte data for the color bars: X bytes of 0xAA (high-frequency pattern, inverted) X bytes of 0x33 (mid-frequency pattern) X bytes of 0xF0 (low-frequency pattern, inverted) X bytes of 0x7F (lone 0 pattern) X bytes of 0x55 (high-frequency pattern) X bytes of 0xCC (mid-frequency pattern, inverted) X bytes of 0x0F (low-frequency pattern) Y bytes of 0x80 (lone 1 pattern) In most cases, Y will be the same as X. For certain data types, the last color bar may need to be larger than the others to properly fill the video line dimensions. The Pattern Generator is programmable with the following options: Number of color bars (1, 2, 4, or 8) Number of bytes per line Number of bytes per color bar CSI-2 DataType field and VC-ID Number of active video lines per frame Number of total lines per frame (active plus blanking) Line period (possibly program in units of 10 ns) Vertical front porch – number of blank lines prior to FrameEnd packet Vertical back porch – number of blank lines following FrameStart packet The pattern generator relies on proper programming by software to ensure the color bar widths are set to multiples of the block (or word) size required for the specified DataType. For example, for RGB888, the block size is 3 bytes which also matches the pixel size. In this case, the number of bytes per color bar must be a multiple of 3. The Pattern Generator is implemented in the CSI-2 Transmit clock domain, providing the pattern directly to the CSI-2 Transmitter. The circuit generates the CSI-2 formatted data. Reference Color Bar Pattern The Reference Color Bar Patterns are based on the pattern defined in Appendix D of the mipi_CTS_for_D-PHY_v1-1_r03 specification. The pattern is an eight color bar pattern designed to provide high, low, and medium frequency outputs on the CSI-2 transmit data lanes. The CSI-2 Reference pattern provides eight color bars by default with the following byte data for the color bars: X bytes of 0xAA (high-frequency pattern, inverted) X bytes of 0x33 (mid-frequency pattern) X bytes of 0xF0 (low-frequency pattern, inverted) X bytes of 0x7F (lone 0 pattern) X bytes of 0x55 (high-frequency pattern) X bytes of 0xCC (mid-frequency pattern, inverted) X bytes of 0x0F (low-frequency pattern) Y bytes of 0x80 (lone 1 pattern) In most cases, Y will be the same as X. For certain data types, the last color bar may need to be larger than the others to properly fill the video line dimensions. The Pattern Generator is programmable with the following options: Number of color bars (1, 2, 4, or 8) Number of bytes per line Number of bytes per color bar CSI-2 DataType field and VC-ID Number of active video lines per frame Number of total lines per frame (active plus blanking) Line period (possibly program in units of 10 ns) Vertical front porch – number of blank lines prior to FrameEnd packet Vertical back porch – number of blank lines following FrameStart packet The pattern generator relies on proper programming by software to ensure the color bar widths are set to multiples of the block (or word) size required for the specified DataType. For example, for RGB888, the block size is 3 bytes which also matches the pixel size. In this case, the number of bytes per color bar must be a multiple of 3. The Pattern Generator is implemented in the CSI-2 Transmit clock domain, providing the pattern directly to the CSI-2 Transmitter. The circuit generates the CSI-2 formatted data. The Reference Color Bar Patterns are based on the pattern defined in Appendix D of the mipi_CTS_for_D-PHY_v1-1_r03 specification. The pattern is an eight color bar pattern designed to provide high, low, and medium frequency outputs on the CSI-2 transmit data lanes. The CSI-2 Reference pattern provides eight color bars by default with the following byte data for the color bars: X bytes of 0xAA (high-frequency pattern, inverted) X bytes of 0x33 (mid-frequency pattern) X bytes of 0xF0 (low-frequency pattern, inverted) X bytes of 0x7F (lone 0 pattern) X bytes of 0x55 (high-frequency pattern) X bytes of 0xCC (mid-frequency pattern, inverted) X bytes of 0x0F (low-frequency pattern) Y bytes of 0x80 (lone 1 pattern) In most cases, Y will be the same as X. For certain data types, the last color bar may need to be larger than the others to properly fill the video line dimensions. The Pattern Generator is programmable with the following options: Number of color bars (1, 2, 4, or 8) Number of bytes per line Number of bytes per color bar CSI-2 DataType field and VC-ID Number of active video lines per frame Number of total lines per frame (active plus blanking) Line period (possibly program in units of 10 ns) Vertical front porch – number of blank lines prior to FrameEnd packet Vertical back porch – number of blank lines following FrameStart packet The pattern generator relies on proper programming by software to ensure the color bar widths are set to multiples of the block (or word) size required for the specified DataType. For example, for RGB888, the block size is 3 bytes which also matches the pixel size. In this case, the number of bytes per color bar must be a multiple of 3. The Pattern Generator is implemented in the CSI-2 Transmit clock domain, providing the pattern directly to the CSI-2 Transmitter. The circuit generates the CSI-2 formatted data. The Reference Color Bar Patterns are based on the pattern defined in Appendix D of the mipi_CTS_for_D-PHY_v1-1_r03 specification. The pattern is an eight color bar pattern designed to provide high, low, and medium frequency outputs on the CSI-2 transmit data lanes.The CSI-2 Reference pattern provides eight color bars by default with the following byte data for the color bars: X bytes of 0xAA (high-frequency pattern, inverted) X bytes of 0x33 (mid-frequency pattern) X bytes of 0xF0 (low-frequency pattern, inverted) X bytes of 0x7F (lone 0 pattern) X bytes of 0x55 (high-frequency pattern) X bytes of 0xCC (mid-frequency pattern, inverted) X bytes of 0x0F (low-frequency pattern) Y bytes of 0x80 (lone 1 pattern) In most cases, Y will be the same as X. For certain data types, the last color bar may need to be larger than the others to properly fill the video line dimensions.The Pattern Generator is programmable with the following options: Number of color bars (1, 2, 4, or 8) Number of bytes per line Number of bytes per color bar CSI-2 DataType field and VC-ID Number of active video lines per frame Number of total lines per frame (active plus blanking) Line period (possibly program in units of 10 ns) Vertical front porch – number of blank lines prior to FrameEnd packet Vertical back porch – number of blank lines following FrameStart packet Number of color bars (1, 2, 4, or 8) Number of bytes per line Number of bytes per color bar CSI-2 DataType field and VC-ID Number of active video lines per frame Number of total lines per frame (active plus blanking) Line period (possibly program in units of 10 ns) Vertical front porch – number of blank lines prior to FrameEnd packet Vertical back porch – number of blank lines following FrameStart packet Number of color bars (1, 2, 4, or 8)Number of bytes per lineNumber of bytes per color barCSI-2 DataType field and VC-IDNumber of active video lines per frameNumber of total lines per frame (active plus blanking)Line period (possibly program in units of 10 ns)Vertical front porch – number of blank lines prior to FrameEnd packetVertical back porch – number of blank lines following FrameStart packetThe pattern generator relies on proper programming by software to ensure the color bar widths are set to multiples of the block (or word) size required for the specified DataType. For example, for RGB888, the block size is 3 bytes which also matches the pixel size. In this case, the number of bytes per color bar must be a multiple of 3. The Pattern Generator is implemented in the CSI-2 Transmit clock domain, providing the pattern directly to the CSI-2 Transmitter. The circuit generates the CSI-2 formatted data. Fixed Color Patterns When programmed for Fixed Color Pattern mode, Pattern Generator can generate a video image with a programmable fixed data pattern. The basic programming fields for image dimensions are the same as used with the Color Bar Patterns. When sending Fixed Color Patterns, the color bar controls allow alternating between the fixed pattern data and the bit-wise inverse of the fixed pattern data. The Fixed Color patterns assume a fixed block size for the byte pattern to be sent. The block size is programmable through the register and is designed to support most 8-bit, 10-bit, and 12-bit pixel formats. The block size should be set based on the pixel size converted to blocks that are an integer multiple of bytes. For example, an RGB888 pattern would consist of 3-byte pixels and therefore require a 3-byte block size. A 2x12-bit pixel image would also require 3-byte block size, while a 3x12-bit pixel image would require nine bytes (two pixels) to send an integer number of bytes. Sending a RAW10 pattern typically requires a 5-byte block size for four pixels, so 1x10-bit and 2x10-bit could both be sent with a 5-byte block size. For 3x10-bit, a 15-byte block size would be required. The Fixed Color patterns support block sizes up to 16 bytes in length, allowing additional options for patterns in some conditions. For example, an RGB888 image could alternate between four different pixels by using a 12-byte block size. An alternating black and white RGB888 image could be sent with a block size of 6-bytes and setting first three bytes to 0xFF and next three bytes to 0x00. To support up to 16-byte block sizes, a set of sixteen registers are implemented to allow programming the value for each data byte. The line period is calculated in units of 10 ns, unless the CSI-2 mode is set to 400-Mbps operation in which case the unit time dependancy is 20 ns. Fixed Color Patterns When programmed for Fixed Color Pattern mode, Pattern Generator can generate a video image with a programmable fixed data pattern. The basic programming fields for image dimensions are the same as used with the Color Bar Patterns. When sending Fixed Color Patterns, the color bar controls allow alternating between the fixed pattern data and the bit-wise inverse of the fixed pattern data. The Fixed Color patterns assume a fixed block size for the byte pattern to be sent. The block size is programmable through the register and is designed to support most 8-bit, 10-bit, and 12-bit pixel formats. The block size should be set based on the pixel size converted to blocks that are an integer multiple of bytes. For example, an RGB888 pattern would consist of 3-byte pixels and therefore require a 3-byte block size. A 2x12-bit pixel image would also require 3-byte block size, while a 3x12-bit pixel image would require nine bytes (two pixels) to send an integer number of bytes. Sending a RAW10 pattern typically requires a 5-byte block size for four pixels, so 1x10-bit and 2x10-bit could both be sent with a 5-byte block size. For 3x10-bit, a 15-byte block size would be required. The Fixed Color patterns support block sizes up to 16 bytes in length, allowing additional options for patterns in some conditions. For example, an RGB888 image could alternate between four different pixels by using a 12-byte block size. An alternating black and white RGB888 image could be sent with a block size of 6-bytes and setting first three bytes to 0xFF and next three bytes to 0x00. To support up to 16-byte block sizes, a set of sixteen registers are implemented to allow programming the value for each data byte. The line period is calculated in units of 10 ns, unless the CSI-2 mode is set to 400-Mbps operation in which case the unit time dependancy is 20 ns. When programmed for Fixed Color Pattern mode, Pattern Generator can generate a video image with a programmable fixed data pattern. The basic programming fields for image dimensions are the same as used with the Color Bar Patterns. When sending Fixed Color Patterns, the color bar controls allow alternating between the fixed pattern data and the bit-wise inverse of the fixed pattern data. The Fixed Color patterns assume a fixed block size for the byte pattern to be sent. The block size is programmable through the register and is designed to support most 8-bit, 10-bit, and 12-bit pixel formats. The block size should be set based on the pixel size converted to blocks that are an integer multiple of bytes. For example, an RGB888 pattern would consist of 3-byte pixels and therefore require a 3-byte block size. A 2x12-bit pixel image would also require 3-byte block size, while a 3x12-bit pixel image would require nine bytes (two pixels) to send an integer number of bytes. Sending a RAW10 pattern typically requires a 5-byte block size for four pixels, so 1x10-bit and 2x10-bit could both be sent with a 5-byte block size. For 3x10-bit, a 15-byte block size would be required. The Fixed Color patterns support block sizes up to 16 bytes in length, allowing additional options for patterns in some conditions. For example, an RGB888 image could alternate between four different pixels by using a 12-byte block size. An alternating black and white RGB888 image could be sent with a block size of 6-bytes and setting first three bytes to 0xFF and next three bytes to 0x00. To support up to 16-byte block sizes, a set of sixteen registers are implemented to allow programming the value for each data byte. The line period is calculated in units of 10 ns, unless the CSI-2 mode is set to 400-Mbps operation in which case the unit time dependancy is 20 ns. When programmed for Fixed Color Pattern mode, Pattern Generator can generate a video image with a programmable fixed data pattern. The basic programming fields for image dimensions are the same as used with the Color Bar Patterns. When sending Fixed Color Patterns, the color bar controls allow alternating between the fixed pattern data and the bit-wise inverse of the fixed pattern data.The Fixed Color patterns assume a fixed block size for the byte pattern to be sent. The block size is programmable through the register and is designed to support most 8-bit, 10-bit, and 12-bit pixel formats. The block size should be set based on the pixel size converted to blocks that are an integer multiple of bytes. For example, an RGB888 pattern would consist of 3-byte pixels and therefore require a 3-byte block size. A 2x12-bit pixel image would also require 3-byte block size, while a 3x12-bit pixel image would require nine bytes (two pixels) to send an integer number of bytes. Sending a RAW10 pattern typically requires a 5-byte block size for four pixels, so 1x10-bit and 2x10-bit could both be sent with a 5-byte block size. For 3x10-bit, a 15-byte block size would be required.The Fixed Color patterns support block sizes up to 16 bytes in length, allowing additional options for patterns in some conditions. For example, an RGB888 image could alternate between four different pixels by using a 12-byte block size. An alternating black and white RGB888 image could be sent with a block size of 6-bytes and setting first three bytes to 0xFF and next three bytes to 0x00.To support up to 16-byte block sizes, a set of sixteen registers are implemented to allow programming the value for each data byte. The line period is calculated in units of 10 ns, unless the CSI-2 mode is set to 400-Mbps operation in which case the unit time dependancy is 20 ns. Pattern Generator Programming The information in this section provides details on how to program the Pattern Generator to provide a specific color bar pattern, based on data type, frame size, and line size. Most basic configuration information is determined directly from the expected video frame parameters. The requirements should include the data type, frame rate (frames per second), number of active lines per frame, number of total lines per frame (active plus blanking), and number of pixels per line. PGEN_ACT_LPF – Number of active lines per frame PGEN_TOT_LPF – Number of total lines per frame PGEN_LSIZE – Video line length size in bytes. Compute based on pixels per line multiplied by pixel size in bytes CSI-2 DataType field and VC-ID Optional: PGEN_VBP – Vertical back porch. This is the number of lines of vertical blanking following Frame Valid Optional: PGEN_VFP – Vertical front porch. This is the number of lines of vertical blanking preceding Frame Valid PGEN_LINE_PD – Line period in 10-ns units. Compute based on Frame Rate and total lines per frame PGEN_BAR_SIZE – Color bar size in bytes. Compute based on datatype and line length in bytes (see details below) Determining Color Bar Size The color bar pattern should be programmed in units of a block or word size dependent on the datatype of the video being sent. The sizes are defined in the MIPI CSI-2 specification. For example, RGB888 requires a 3-byte block size which is the same as the pixel size. RAW10 requires a 5-byte block size which is equal to 4 pixels. RAW12 requires a 3-byte block size which is equal to 2 pixels. When programming the Pattern Generator, software should compute the required bar size in bytes based on the line size and the number of bars. For the standard eight color bar pattern, that would require the following algorithm: Select the desired data type, and a valid length for that data type (in pixels). Convert pixels/line to blocks/line (by dividing by the number of pixels/block, as defined in the data type specification). Divide the blocks/line result by the number of color bars (8), giving blocks/bar Round result down to the nearest integer Convert blocks/bar to bytes/bar and program that value into the PGEN_BAR_SIZE register As an alternative, the blocks/line can be computed by converting pixels/line to bytes/line and divide by bytes/block. Pattern Generator Programming The information in this section provides details on how to program the Pattern Generator to provide a specific color bar pattern, based on data type, frame size, and line size. Most basic configuration information is determined directly from the expected video frame parameters. The requirements should include the data type, frame rate (frames per second), number of active lines per frame, number of total lines per frame (active plus blanking), and number of pixels per line. PGEN_ACT_LPF – Number of active lines per frame PGEN_TOT_LPF – Number of total lines per frame PGEN_LSIZE – Video line length size in bytes. Compute based on pixels per line multiplied by pixel size in bytes CSI-2 DataType field and VC-ID Optional: PGEN_VBP – Vertical back porch. This is the number of lines of vertical blanking following Frame Valid Optional: PGEN_VFP – Vertical front porch. This is the number of lines of vertical blanking preceding Frame Valid PGEN_LINE_PD – Line period in 10-ns units. Compute based on Frame Rate and total lines per frame PGEN_BAR_SIZE – Color bar size in bytes. Compute based on datatype and line length in bytes (see details below) The information in this section provides details on how to program the Pattern Generator to provide a specific color bar pattern, based on data type, frame size, and line size. Most basic configuration information is determined directly from the expected video frame parameters. The requirements should include the data type, frame rate (frames per second), number of active lines per frame, number of total lines per frame (active plus blanking), and number of pixels per line. PGEN_ACT_LPF – Number of active lines per frame PGEN_TOT_LPF – Number of total lines per frame PGEN_LSIZE – Video line length size in bytes. Compute based on pixels per line multiplied by pixel size in bytes CSI-2 DataType field and VC-ID Optional: PGEN_VBP – Vertical back porch. This is the number of lines of vertical blanking following Frame Valid Optional: PGEN_VFP – Vertical front porch. This is the number of lines of vertical blanking preceding Frame Valid PGEN_LINE_PD – Line period in 10-ns units. Compute based on Frame Rate and total lines per frame PGEN_BAR_SIZE – Color bar size in bytes. Compute based on datatype and line length in bytes (see details below) The information in this section provides details on how to program the Pattern Generator to provide a specific color bar pattern, based on data type, frame size, and line size.Most basic configuration information is determined directly from the expected video frame parameters. The requirements should include the data type, frame rate (frames per second), number of active lines per frame, number of total lines per frame (active plus blanking), and number of pixels per line. PGEN_ACT_LPF – Number of active lines per frame PGEN_TOT_LPF – Number of total lines per frame PGEN_LSIZE – Video line length size in bytes. Compute based on pixels per line multiplied by pixel size in bytes CSI-2 DataType field and VC-ID Optional: PGEN_VBP – Vertical back porch. This is the number of lines of vertical blanking following Frame Valid Optional: PGEN_VFP – Vertical front porch. This is the number of lines of vertical blanking preceding Frame Valid PGEN_LINE_PD – Line period in 10-ns units. Compute based on Frame Rate and total lines per frame PGEN_BAR_SIZE – Color bar size in bytes. Compute based on datatype and line length in bytes (see details below) PGEN_ACT_LPF – Number of active lines per framePGEN_TOT_LPF – Number of total lines per framePGEN_LSIZE – Video line length size in bytes. Compute based on pixels per line multiplied by pixel size in bytesCSI-2 DataType field and VC-IDOptional: PGEN_VBP – Vertical back porch. This is the number of lines of vertical blanking following Frame ValidOptional: PGEN_VFP – Vertical front porch. This is the number of lines of vertical blanking preceding Frame ValidPGEN_LINE_PD – Line period in 10-ns units. Compute based on Frame Rate and total lines per framePGEN_BAR_SIZE – Color bar size in bytes. Compute based on datatype and line length in bytes (see details below) Determining Color Bar Size The color bar pattern should be programmed in units of a block or word size dependent on the datatype of the video being sent. The sizes are defined in the MIPI CSI-2 specification. For example, RGB888 requires a 3-byte block size which is the same as the pixel size. RAW10 requires a 5-byte block size which is equal to 4 pixels. RAW12 requires a 3-byte block size which is equal to 2 pixels. When programming the Pattern Generator, software should compute the required bar size in bytes based on the line size and the number of bars. For the standard eight color bar pattern, that would require the following algorithm: Select the desired data type, and a valid length for that data type (in pixels). Convert pixels/line to blocks/line (by dividing by the number of pixels/block, as defined in the data type specification). Divide the blocks/line result by the number of color bars (8), giving blocks/bar Round result down to the nearest integer Convert blocks/bar to bytes/bar and program that value into the PGEN_BAR_SIZE register As an alternative, the blocks/line can be computed by converting pixels/line to bytes/line and divide by bytes/block. Determining Color Bar Size The color bar pattern should be programmed in units of a block or word size dependent on the datatype of the video being sent. The sizes are defined in the MIPI CSI-2 specification. For example, RGB888 requires a 3-byte block size which is the same as the pixel size. RAW10 requires a 5-byte block size which is equal to 4 pixels. RAW12 requires a 3-byte block size which is equal to 2 pixels. When programming the Pattern Generator, software should compute the required bar size in bytes based on the line size and the number of bars. For the standard eight color bar pattern, that would require the following algorithm: Select the desired data type, and a valid length for that data type (in pixels). Convert pixels/line to blocks/line (by dividing by the number of pixels/block, as defined in the data type specification). Divide the blocks/line result by the number of color bars (8), giving blocks/bar Round result down to the nearest integer Convert blocks/bar to bytes/bar and program that value into the PGEN_BAR_SIZE register As an alternative, the blocks/line can be computed by converting pixels/line to bytes/line and divide by bytes/block. The color bar pattern should be programmed in units of a block or word size dependent on the datatype of the video being sent. The sizes are defined in the MIPI CSI-2 specification. For example, RGB888 requires a 3-byte block size which is the same as the pixel size. RAW10 requires a 5-byte block size which is equal to 4 pixels. RAW12 requires a 3-byte block size which is equal to 2 pixels. When programming the Pattern Generator, software should compute the required bar size in bytes based on the line size and the number of bars. For the standard eight color bar pattern, that would require the following algorithm: Select the desired data type, and a valid length for that data type (in pixels). Convert pixels/line to blocks/line (by dividing by the number of pixels/block, as defined in the data type specification). Divide the blocks/line result by the number of color bars (8), giving blocks/bar Round result down to the nearest integer Convert blocks/bar to bytes/bar and program that value into the PGEN_BAR_SIZE register As an alternative, the blocks/line can be computed by converting pixels/line to bytes/line and divide by bytes/block. The color bar pattern should be programmed in units of a block or word size dependent on the datatype of the video being sent. The sizes are defined in the MIPI CSI-2 specification. For example, RGB888 requires a 3-byte block size which is the same as the pixel size. RAW10 requires a 5-byte block size which is equal to 4 pixels. RAW12 requires a 3-byte block size which is equal to 2 pixels.When programming the Pattern Generator, software should compute the required bar size in bytes based on the line size and the number of bars. For the standard eight color bar pattern, that would require the following algorithm: Select the desired data type, and a valid length for that data type (in pixels). Convert pixels/line to blocks/line (by dividing by the number of pixels/block, as defined in the data type specification). Divide the blocks/line result by the number of color bars (8), giving blocks/bar Round result down to the nearest integer Convert blocks/bar to bytes/bar and program that value into the PGEN_BAR_SIZE register Select the desired data type, and a valid length for that data type (in pixels).Convert pixels/line to blocks/line (by dividing by the number of pixels/block, as defined in the data type specification).Divide the blocks/line result by the number of color bars (8), giving blocks/barRound result down to the nearest integerConvert blocks/bar to bytes/bar and program that value into the PGEN_BAR_SIZE registerAs an alternative, the blocks/line can be computed by converting pixels/line to bytes/line and divide by bytes/block. Code Example for Pattern Generator Follow the example here to configure a 1280x720 pattern with 30 fps rate and fixed color bar. The user can also use the Analog LaunchPad GUI to configure the PatGen register settings based on their desired parameters. #Patgen Fixed Colorbar 1280x720p30 WriteI2C(0x33,0x01) # CSI0 enable WriteI2C(0xB0,0x00) # Indirect Pattern Gen Registers WriteI2C(0xB1,0x01) # PGEN_CTL WriteI2C(0xB2,0x01) WriteI2C(0xB1,0x02) # PGEN_CFG WriteI2C(0xB2,0x33) WriteI2C(0xB1,0x03) # PGEN_CSI_DI WriteI2C(0xB2,0x24) WriteI2C(0xB1,0x04) # PGEN_LINE_SIZE1 WriteI2C(0xB2,0x0F) WriteI2C(0xB1,0x05) # PGEN_LINE_SIZE0 WriteI2C(0xB2,0x00) WriteI2C(0xB1,0x06) # PGEN_BAR_SIZE1 WriteI2C(0xB2,0x01) WriteI2C(0xB1,0x07) # PGEN_BAR_SIZE0 WriteI2C(0xB2,0xE0) WriteI2C(0xB1,0x08) # PGEN_ACT_LPF1 WriteI2C(0xB2,0x02) WriteI2C(0xB1,0x09) # PGEN_ACT_LPF0 WriteI2C(0xB2,0xD0) WriteI2C(0xB1,0x0A) # PGEN_TOT_LPF1 WriteI2C(0xB2,0x04) WriteI2C(0xB1,0x0B) # PGEN_TOT_LPF0 WriteI2C(0xB2,0x1A) WriteI2C(0xB1,0x0C) # PGEN_LINE_PD1 WriteI2C(0xB2,0x0C) WriteI2C(0xB1,0x0D) # PGEN_LINE_PD0 WriteI2C(0xB2,0x67) WriteI2C(0xB1,0x0E) # PGEN_VBP WriteI2C(0xB2,0x21) WriteI2C(0xB1,0x0F) # PGEN_VFP WriteI2C(0xB2,0x0A) Code Example for Pattern Generator Follow the example here to configure a 1280x720 pattern with 30 fps rate and fixed color bar. The user can also use the Analog LaunchPad GUI to configure the PatGen register settings based on their desired parameters. #Patgen Fixed Colorbar 1280x720p30 WriteI2C(0x33,0x01) # CSI0 enable WriteI2C(0xB0,0x00) # Indirect Pattern Gen Registers WriteI2C(0xB1,0x01) # PGEN_CTL WriteI2C(0xB2,0x01) WriteI2C(0xB1,0x02) # PGEN_CFG WriteI2C(0xB2,0x33) WriteI2C(0xB1,0x03) # PGEN_CSI_DI WriteI2C(0xB2,0x24) WriteI2C(0xB1,0x04) # PGEN_LINE_SIZE1 WriteI2C(0xB2,0x0F) WriteI2C(0xB1,0x05) # PGEN_LINE_SIZE0 WriteI2C(0xB2,0x00) WriteI2C(0xB1,0x06) # PGEN_BAR_SIZE1 WriteI2C(0xB2,0x01) WriteI2C(0xB1,0x07) # PGEN_BAR_SIZE0 WriteI2C(0xB2,0xE0) WriteI2C(0xB1,0x08) # PGEN_ACT_LPF1 WriteI2C(0xB2,0x02) WriteI2C(0xB1,0x09) # PGEN_ACT_LPF0 WriteI2C(0xB2,0xD0) WriteI2C(0xB1,0x0A) # PGEN_TOT_LPF1 WriteI2C(0xB2,0x04) WriteI2C(0xB1,0x0B) # PGEN_TOT_LPF0 WriteI2C(0xB2,0x1A) WriteI2C(0xB1,0x0C) # PGEN_LINE_PD1 WriteI2C(0xB2,0x0C) WriteI2C(0xB1,0x0D) # PGEN_LINE_PD0 WriteI2C(0xB2,0x67) WriteI2C(0xB1,0x0E) # PGEN_VBP WriteI2C(0xB2,0x21) WriteI2C(0xB1,0x0F) # PGEN_VFP WriteI2C(0xB2,0x0A) Follow the example here to configure a 1280x720 pattern with 30 fps rate and fixed color bar. The user can also use the Analog LaunchPad GUI to configure the PatGen register settings based on their desired parameters. #Patgen Fixed Colorbar 1280x720p30 WriteI2C(0x33,0x01) # CSI0 enable WriteI2C(0xB0,0x00) # Indirect Pattern Gen Registers WriteI2C(0xB1,0x01) # PGEN_CTL WriteI2C(0xB2,0x01) WriteI2C(0xB1,0x02) # PGEN_CFG WriteI2C(0xB2,0x33) WriteI2C(0xB1,0x03) # PGEN_CSI_DI WriteI2C(0xB2,0x24) WriteI2C(0xB1,0x04) # PGEN_LINE_SIZE1 WriteI2C(0xB2,0x0F) WriteI2C(0xB1,0x05) # PGEN_LINE_SIZE0 WriteI2C(0xB2,0x00) WriteI2C(0xB1,0x06) # PGEN_BAR_SIZE1 WriteI2C(0xB2,0x01) WriteI2C(0xB1,0x07) # PGEN_BAR_SIZE0 WriteI2C(0xB2,0xE0) WriteI2C(0xB1,0x08) # PGEN_ACT_LPF1 WriteI2C(0xB2,0x02) WriteI2C(0xB1,0x09) # PGEN_ACT_LPF0 WriteI2C(0xB2,0xD0) WriteI2C(0xB1,0x0A) # PGEN_TOT_LPF1 WriteI2C(0xB2,0x04) WriteI2C(0xB1,0x0B) # PGEN_TOT_LPF0 WriteI2C(0xB2,0x1A) WriteI2C(0xB1,0x0C) # PGEN_LINE_PD1 WriteI2C(0xB2,0x0C) WriteI2C(0xB1,0x0D) # PGEN_LINE_PD0 WriteI2C(0xB2,0x67) WriteI2C(0xB1,0x0E) # PGEN_VBP WriteI2C(0xB2,0x21) WriteI2C(0xB1,0x0F) # PGEN_VFP WriteI2C(0xB2,0x0A) Follow the example here to configure a 1280x720 pattern with 30 fps rate and fixed color bar. The user can also use the Analog LaunchPad GUI to configure the PatGen register settings based on their desired parameters.#Patgen Fixed Colorbar 1280x720p30 WriteI2C(0x33,0x01) # CSI0 enable WriteI2C(0xB0,0x00) # Indirect Pattern Gen Registers WriteI2C(0xB1,0x01) # PGEN_CTL WriteI2C(0xB2,0x01) WriteI2C(0xB1,0x02) # PGEN_CFG WriteI2C(0xB2,0x33) WriteI2C(0xB1,0x03) # PGEN_CSI_DI WriteI2C(0xB2,0x24) WriteI2C(0xB1,0x04) # PGEN_LINE_SIZE1 WriteI2C(0xB2,0x0F) WriteI2C(0xB1,0x05) # PGEN_LINE_SIZE0 WriteI2C(0xB2,0x00) WriteI2C(0xB1,0x06) # PGEN_BAR_SIZE1 WriteI2C(0xB2,0x01) WriteI2C(0xB1,0x07) # PGEN_BAR_SIZE0 WriteI2C(0xB2,0xE0) WriteI2C(0xB1,0x08) # PGEN_ACT_LPF1 WriteI2C(0xB2,0x02) WriteI2C(0xB1,0x09) # PGEN_ACT_LPF0 WriteI2C(0xB2,0xD0) WriteI2C(0xB1,0x0A) # PGEN_TOT_LPF1 WriteI2C(0xB2,0x04) WriteI2C(0xB1,0x0B) # PGEN_TOT_LPF0 WriteI2C(0xB2,0x1A) WriteI2C(0xB1,0x0C) # PGEN_LINE_PD1 WriteI2C(0xB2,0x0C) WriteI2C(0xB1,0x0D) # PGEN_LINE_PD0 WriteI2C(0xB2,0x67) WriteI2C(0xB1,0x0E) # PGEN_VBP WriteI2C(0xB2,0x21) WriteI2C(0xB1,0x0F) # PGEN_VFP WriteI2C(0xB2,0x0A) FPD-Link BIST Mode An optional At-Speed Built-In Self Test (BIST) feature supports testing of the high-speed serial link and the back channel without external data connections. The BIST mode is enabled by programming the BIST configuration register. This is useful in the prototype stage, equipment production, in-system test, and system diagnostics. When BIST is activated, the DS90UB960Q1 sends register writes to the Serializer through the Back Channel. The control channel register writes configure the Serializer for BIST mode operation. The serializer outputs a continuous stream of a pseudo-random sequence and drives the link at speed. The deserializer detects the test pattern and monitors the pattern for errors. The serializer also tracks errors indicated by the CRC fields in each back channel frame. The CMLOUT output function is also available during BIST mode. While the lock indications are required to identify the beginning of proper data reception, for any link failures or data corruption, the best indication is the contents of the error counter in the BIST_ERR_COUNT register 0x57 for each RX port. The test may select whether the Serializer uses an external or internal clock as reference for the BIST pattern frequency. BIST Operation The FPD-Link III BIST is configured and enabled by programming the BIST Control register. Set 0xB3 = 0x01 to enable BIST and set 0xB3 = 00 to disable BIST. BIST pass or fail status may be brought to GPIO pins by selecting the Pass indication for each receive port using the GPIOx_PIN_CTL registers. The Pass/Fail status will be de-asserted low for each data error detected on the selected port input data. In addition, it is advisable to bring the Receiver Lock status for selected ports to the GPIO pins as well. After completion of BIST, the BIST Error Counter may be read to determine if errors occurred during the test. If the DS90UB960-Q1 failed to lock to the input signal or lost lock to the input signal, the BIST Error Counter will indicate 0xFF. The maximum normal count value will be 0xFE. The SER_BIST_ACT register bit 0xD0[5] can be monitored during testing to ensure BIST is activated in the serializer. During BIST, DS90UB960-Q1 output activity are gated by BIST_Control[7:6] (BIST_OUT_MODE[1:0]) as follows: 00 : Outputs disabled during BIST 10 : Outputs enabled during BIST When enabling the outputs by setting BIST_OUT_MODE = 10, the CSI-2 will be inactive by default (LP11 state). To exercise the CSI-2 interface during BIST mode, it is possible to Enable Pattern Generator to send a video data pattern on the CSI-2 outputs. The BIST clock frequency is controlled by the BIST_CLOCK_SOURCE field in the BIST Control register. This 2-bit value will be written to the Serializer register 0x14[2:1]. A value of 00 will select an external clock. A non-zero value will enable an internal clock of the frequency defined in the Serializer register 0x14. Note that when the DS90UB960-Q1 is paired with DS90UB933-Q1 or DS90UB913A-Q1, a setting of 11 may result in a frequency that is too slow for the DS90UB960-Q1 to recover. The BIST_CLOCK_SOURCE field is sampled at the start of BIST. Changing this value after BIST is enabled will not change operation. FPD-Link BIST Mode An optional At-Speed Built-In Self Test (BIST) feature supports testing of the high-speed serial link and the back channel without external data connections. The BIST mode is enabled by programming the BIST configuration register. This is useful in the prototype stage, equipment production, in-system test, and system diagnostics. When BIST is activated, the DS90UB960Q1 sends register writes to the Serializer through the Back Channel. The control channel register writes configure the Serializer for BIST mode operation. The serializer outputs a continuous stream of a pseudo-random sequence and drives the link at speed. The deserializer detects the test pattern and monitors the pattern for errors. The serializer also tracks errors indicated by the CRC fields in each back channel frame. The CMLOUT output function is also available during BIST mode. While the lock indications are required to identify the beginning of proper data reception, for any link failures or data corruption, the best indication is the contents of the error counter in the BIST_ERR_COUNT register 0x57 for each RX port. The test may select whether the Serializer uses an external or internal clock as reference for the BIST pattern frequency. An optional At-Speed Built-In Self Test (BIST) feature supports testing of the high-speed serial link and the back channel without external data connections. The BIST mode is enabled by programming the BIST configuration register. This is useful in the prototype stage, equipment production, in-system test, and system diagnostics. When BIST is activated, the DS90UB960Q1 sends register writes to the Serializer through the Back Channel. The control channel register writes configure the Serializer for BIST mode operation. The serializer outputs a continuous stream of a pseudo-random sequence and drives the link at speed. The deserializer detects the test pattern and monitors the pattern for errors. The serializer also tracks errors indicated by the CRC fields in each back channel frame. The CMLOUT output function is also available during BIST mode. While the lock indications are required to identify the beginning of proper data reception, for any link failures or data corruption, the best indication is the contents of the error counter in the BIST_ERR_COUNT register 0x57 for each RX port. The test may select whether the Serializer uses an external or internal clock as reference for the BIST pattern frequency. An optional At-Speed Built-In Self Test (BIST) feature supports testing of the high-speed serial link and the back channel without external data connections. The BIST mode is enabled by programming the BIST configuration register. This is useful in the prototype stage, equipment production, in-system test, and system diagnostics.When BIST is activated, the DS90UB960Q1 sends register writes to the Serializer through the Back Channel. The control channel register writes configure the Serializer for BIST mode operation. The serializer outputs a continuous stream of a pseudo-random sequence and drives the link at speed. The deserializer detects the test pattern and monitors the pattern for errors. The serializer also tracks errors indicated by the CRC fields in each back channel frame.DS90UB960Q1The CMLOUT output function is also available during BIST mode. While the lock indications are required to identify the beginning of proper data reception, for any link failures or data corruption, the best indication is the contents of the error counter in the BIST_ERR_COUNT register 0x57 for each RX port. The test may select whether the Serializer uses an external or internal clock as reference for the BIST pattern frequency. BIST Operation The FPD-Link III BIST is configured and enabled by programming the BIST Control register. Set 0xB3 = 0x01 to enable BIST and set 0xB3 = 00 to disable BIST. BIST pass or fail status may be brought to GPIO pins by selecting the Pass indication for each receive port using the GPIOx_PIN_CTL registers. The Pass/Fail status will be de-asserted low for each data error detected on the selected port input data. In addition, it is advisable to bring the Receiver Lock status for selected ports to the GPIO pins as well. After completion of BIST, the BIST Error Counter may be read to determine if errors occurred during the test. If the DS90UB960-Q1 failed to lock to the input signal or lost lock to the input signal, the BIST Error Counter will indicate 0xFF. The maximum normal count value will be 0xFE. The SER_BIST_ACT register bit 0xD0[5] can be monitored during testing to ensure BIST is activated in the serializer. During BIST, DS90UB960-Q1 output activity are gated by BIST_Control[7:6] (BIST_OUT_MODE[1:0]) as follows: 00 : Outputs disabled during BIST 10 : Outputs enabled during BIST When enabling the outputs by setting BIST_OUT_MODE = 10, the CSI-2 will be inactive by default (LP11 state). To exercise the CSI-2 interface during BIST mode, it is possible to Enable Pattern Generator to send a video data pattern on the CSI-2 outputs. The BIST clock frequency is controlled by the BIST_CLOCK_SOURCE field in the BIST Control register. This 2-bit value will be written to the Serializer register 0x14[2:1]. A value of 00 will select an external clock. A non-zero value will enable an internal clock of the frequency defined in the Serializer register 0x14. Note that when the DS90UB960-Q1 is paired with DS90UB933-Q1 or DS90UB913A-Q1, a setting of 11 may result in a frequency that is too slow for the DS90UB960-Q1 to recover. The BIST_CLOCK_SOURCE field is sampled at the start of BIST. Changing this value after BIST is enabled will not change operation. BIST Operation The FPD-Link III BIST is configured and enabled by programming the BIST Control register. Set 0xB3 = 0x01 to enable BIST and set 0xB3 = 00 to disable BIST. BIST pass or fail status may be brought to GPIO pins by selecting the Pass indication for each receive port using the GPIOx_PIN_CTL registers. The Pass/Fail status will be de-asserted low for each data error detected on the selected port input data. In addition, it is advisable to bring the Receiver Lock status for selected ports to the GPIO pins as well. After completion of BIST, the BIST Error Counter may be read to determine if errors occurred during the test. If the DS90UB960-Q1 failed to lock to the input signal or lost lock to the input signal, the BIST Error Counter will indicate 0xFF. The maximum normal count value will be 0xFE. The SER_BIST_ACT register bit 0xD0[5] can be monitored during testing to ensure BIST is activated in the serializer. During BIST, DS90UB960-Q1 output activity are gated by BIST_Control[7:6] (BIST_OUT_MODE[1:0]) as follows: 00 : Outputs disabled during BIST 10 : Outputs enabled during BIST When enabling the outputs by setting BIST_OUT_MODE = 10, the CSI-2 will be inactive by default (LP11 state). To exercise the CSI-2 interface during BIST mode, it is possible to Enable Pattern Generator to send a video data pattern on the CSI-2 outputs. The BIST clock frequency is controlled by the BIST_CLOCK_SOURCE field in the BIST Control register. This 2-bit value will be written to the Serializer register 0x14[2:1]. A value of 00 will select an external clock. A non-zero value will enable an internal clock of the frequency defined in the Serializer register 0x14. Note that when the DS90UB960-Q1 is paired with DS90UB933-Q1 or DS90UB913A-Q1, a setting of 11 may result in a frequency that is too slow for the DS90UB960-Q1 to recover. The BIST_CLOCK_SOURCE field is sampled at the start of BIST. Changing this value after BIST is enabled will not change operation. The FPD-Link III BIST is configured and enabled by programming the BIST Control register. Set 0xB3 = 0x01 to enable BIST and set 0xB3 = 00 to disable BIST. BIST pass or fail status may be brought to GPIO pins by selecting the Pass indication for each receive port using the GPIOx_PIN_CTL registers. The Pass/Fail status will be de-asserted low for each data error detected on the selected port input data. In addition, it is advisable to bring the Receiver Lock status for selected ports to the GPIO pins as well. After completion of BIST, the BIST Error Counter may be read to determine if errors occurred during the test. If the DS90UB960-Q1 failed to lock to the input signal or lost lock to the input signal, the BIST Error Counter will indicate 0xFF. The maximum normal count value will be 0xFE. The SER_BIST_ACT register bit 0xD0[5] can be monitored during testing to ensure BIST is activated in the serializer. During BIST, DS90UB960-Q1 output activity are gated by BIST_Control[7:6] (BIST_OUT_MODE[1:0]) as follows: 00 : Outputs disabled during BIST 10 : Outputs enabled during BIST When enabling the outputs by setting BIST_OUT_MODE = 10, the CSI-2 will be inactive by default (LP11 state). To exercise the CSI-2 interface during BIST mode, it is possible to Enable Pattern Generator to send a video data pattern on the CSI-2 outputs. The BIST clock frequency is controlled by the BIST_CLOCK_SOURCE field in the BIST Control register. This 2-bit value will be written to the Serializer register 0x14[2:1]. A value of 00 will select an external clock. A non-zero value will enable an internal clock of the frequency defined in the Serializer register 0x14. Note that when the DS90UB960-Q1 is paired with DS90UB933-Q1 or DS90UB913A-Q1, a setting of 11 may result in a frequency that is too slow for the DS90UB960-Q1 to recover. The BIST_CLOCK_SOURCE field is sampled at the start of BIST. Changing this value after BIST is enabled will not change operation. The FPD-Link III BIST is configured and enabled by programming the BIST Control register. Set 0xB3 = 0x01 to enable BIST and set 0xB3 = 00 to disable BIST. BIST pass or fail status may be brought to GPIO pins by selecting the Pass indication for each receive port using the GPIOx_PIN_CTL registers. The Pass/Fail status will be de-asserted low for each data error detected on the selected port input data. In addition, it is advisable to bring the Receiver Lock status for selected ports to the GPIO pins as well. After completion of BIST, the BIST Error Counter may be read to determine if errors occurred during the test. If the DS90UB960-Q1 failed to lock to the input signal or lost lock to the input signal, the BIST Error Counter will indicate 0xFF. The maximum normal count value will be 0xFE. The SER_BIST_ACT register bit 0xD0[5] can be monitored during testing to ensure BIST is activated in the serializer.DS90UB960-Q1During BIST, DS90UB960-Q1 output activity are gated by BIST_Control[7:6] (BIST_OUT_MODE[1:0]) as follows:DS90UB960-Q100 : Outputs disabled during BIST10 : Outputs enabled during BISTWhen enabling the outputs by setting BIST_OUT_MODE = 10, the CSI-2 will be inactive by default (LP11 state). To exercise the CSI-2 interface during BIST mode, it is possible to Enable Pattern Generator to send a video data pattern on the CSI-2 outputs.The BIST clock frequency is controlled by the BIST_CLOCK_SOURCE field in the BIST Control register. This 2-bit value will be written to the Serializer register 0x14[2:1]. A value of 00 will select an external clock. A non-zero value will enable an internal clock of the frequency defined in the Serializer register 0x14. Note that when the DS90UB960-Q1 is paired with DS90UB933-Q1 or DS90UB913A-Q1, a setting of 11 may result in a frequency that is too slow for the DS90UB960-Q1 to recover. The BIST_CLOCK_SOURCE field is sampled at the start of BIST. Changing this value after BIST is enabled will not change operation.DS90UB960-Q1DS90UB960-Q1 Register Maps D Removed all RESERVED registers from the datasheet yes D 20230712 Made register bits 0x34[5:4] public and updated the description of register bit 0x34[1] yes D Corrected a bit description typo for bit 4 of register 0x4A yes D Updated the description of register bit 0x4E[1] to clarify functionality yes D Updated the description sections of registers 0x51-0x54 yes D Fixed typos in the description for registers 0x90-0x9F yes D Removed RESERVED indirect register pages in the description of register bits 0xB0[5:2] yes D Made register 0xB6 public yes D Updated the bit description of 0xB9[3:0] yes D Updated the name of Indirect Register Page 0 to PATGEN_AND_CSI-2 yes The DS90UB960-Q1 implements the following register blocks, accessible through I2C as well as the bidirectional control channel: Main Registers FPD3 RX Port Registers (separate register block for each of the four RX ports) CSI-2 Port Registers (separate register block for each of the CSI-2 ports) Main Register Map Descriptions ADDRESS RANGE DESCRIPTION ADDRESS MAP 0x00-0x32 Digital Registers Shared 0x33-0x3A Digital CSI-2 Registers (paged, broadcast write allowed) CSI-2 TX Port 0 R: 0x32[4]=0 W: 0x32[0]=1 CSI-2 TX Port 1 R: 0x32[4]=1 W: 0x32[1]=1 0x3B-0x3F Reserved Registers Reserved 0x40-0x45 AEQ Registers Shared 0x46-0x7F Digital RX Port Registers (paged, broadcast write allowed) FPD3 RX Port 0 R: 0x4C[5:4]=00 W: 0x4C[0]=1 FPD3 RX Port 1 R: 0x4C[5:4]=01 W: 0x4C[1]=1 FPD3 RX Port 2 R: 0x4C[5:4]=10 W: 0x4C[2]=1 FPD3 RX Port 3 R: 0x4C[5:4]=11 W: 0x4C[3]=1 0x80-0x8F Reserved Registers Reserved 0x90-0x9F Digital CSI-2 Debug Registers Shared 0xA0-0xAF Reserved Registers Reserved 0xB0-0xB2 Indirect Access Registers Shared 0xB3-0xBF Digital Registers Shared 0xC0-0xCF Reserved Registers Reserved 0xD0-0xDF Digital RX Port Debug Registers FPD3 RX Port 0 R: 0x4C[5:4]=00 W: 0x4C[0]=1 FPD3 RX Port 1 R: 0x4C[5:4]=01 W: 0x4C[1]=1 FPD3 RX Port 2 R: 0x4C[5:4]=10 W: 0x4C[2]=1 FPD3 RX Port 3 R: 0x4C[5:4]=11 W: 0x4C[3]=1 0xE0-0xEF Reserved Registers Reserved 0xF0-0xF5 FPD3 RX ID Registers Shared 0xF6-0xF7 Reserved Registers Reserved 0xF8-0xFB Port I2C Addressing Shared 0xFC-0xFF Reserved Registers Reserved Main Registers #GUID-20230614-SS0T-4RL9-H3GZ-MGHKVB6PT1NH/MAIN_MAIN_TABLE_1_TABLE lists the memory-mapped registers for the Main registers. All register offset addresses not listed in #GUID-20230614-SS0T-4RL9-H3GZ-MGHKVB6PT1NH/MAIN_MAIN_TABLE_1_TABLE should be considered as reserved locations and the register contents should not be modified. MAIN Registers Address Acronym Register Name Section 0x0 I2C_DEVICE_ID I2C_DEVICE_ID Go 0x1 RESET_CTL RESET_CTL Go 0x2 GENERAL_CFG GENERAL_CFG Go 0x3 REV_MASK_ID REV_MASK_ID Go 0x4 DEVICE_STS DEVICE_STS Go 0x5 PAR_ERR_THOLD_HI PAR_ERR_THOLD_HI Go 0x6 PAR_ERR_THOLD_LO PAR_ERR_THOLD_LO Go 0x7 BCC_WATCHDOG_CONTROL BCC_WATCHDOG_CONTROL Go 0x8 I2C_CONTROL_1 I2C_CONTROL_1 Go 0x9 I2C_CONTROL_2 I2C_CONTROL_2 Go 0xA SCL_HIGH_TIME SCL_HIGH_TIME Go 0xB SCL_LOW_TIME SCL_LOW_TIME Go 0xC RX_PORT_CTL RX_PORT_CTL Go 0xD IO_CTL IO_CTL Go 0xE GPIO_PIN_STS GPIO_PIN_STS Go 0xF GPIO_INPUT_CTL GPIO_INPUT_CTL Go 0x10 GPIO0_PIN_CTL GPIO0_PIN_CTL Go 0x11 GPIO1_PIN_CTL GPIO1_PIN_CTL Go 0x12 GPIO2_PIN_CTL GPIO2_PIN_CTL Go 0x13 GPIO3_PIN_CTL GPIO3_PIN_CTL Go 0x14 GPIO4_PIN_CTL GPIO4_PIN_CTL Go 0x15 GPIO5_PIN_CTL GPIO5_PIN_CTL Go 0x16 GPIO6_PIN_CTL GPIO6_PIN_CTL Go 0x17 GPIO7_PIN_CTL GPIO7_PIN_CTL Go 0x18 FS_CTL FS_CTL Go 0x19 FS_HIGH_TIME_1 FS_HIGH_TIME_1 Go 0x1A FS_HIGH_TIME_0 FS_HIGH_TIME_0 Go 0x1B FS_LOW_TIME_1 FS_LOW_TIME_1 Go 0x1C FS_LOW_TIME_0 FS_LOW_TIME_0 Go 0x1D MAX_FRM_HI MAX_FRM_HI Go 0x1E MAX_FRM_LO MAX_FRM_LO Go 0x1F CSI_PLL_CTL CSI_PLL_CTL Go 0x20 FWD_CTL1 FWD_CTL1 Go 0x21 FWD_CTL2 FWD_CTL2 Go 0x22 FWD_STS FWD_STS Go 0x23 INTERRUPT_CTL INTERRUPT_CTL Go 0x24 INTERRUPT_STS INTERRUPT_STS Go 0x25 TS_CONFIG TS_CONFIG Go 0x26 TS_CONTROL TS_CONTROL Go 0x27 TS_LINE_HI TS_LINE_HI Go 0x28 TS_LINE_LO TS_LINE_LO Go 0x29 TS_STATUS TS_STATUS Go 0x2A TIMESTAMP_P0_HI TIMESTAMP_P0_HI Go 0x2B TIMESTAMP_P0_LO TIMESTAMP_P0_LO Go 0x2C TIMESTAMP_P1_HI TIMESTAMP_P1_HI Go 0x2D TIMESTAMP_P1_LO TIMESTAMP_P1_LO Go 0x2E TIMESTAMP_P2_HI TIMESTAMP_P2_HI Go 0x2F TIMESTAMP_P2_LO TIMESTAMP_P2_LO Go 0x30 TIMESTAMP_P3_HI TIMESTAMP_P3_HI Go 0x31 TIMESTAMP_P3_LO TIMESTAMP_P3_LO Go 0x32 CSI_PORT_SEL CSI_PORT_SEL Go 0x33 CSI_CTL CSI_CTL Go 0x34 CSI_CTL2 CSI_CTL2 Go 0x35 CSI_STS CSI_STS Go 0x36 CSI_TX_ICR CSI_TX_ICR Go 0x37 CSI_TX_ISR CSI_TX_ISR Go 0x41 SFILTER_CFG SFILTER_CFG Go 0x42 AEQ_CTL AEQ_CTL Go 0x43 AEQ_ERR_THOLD AEQ_ERR_THOLD Go 0x46 BCC_ERR_CTL BCC_ERR_CTL Go 0x47 BCC_STATUS BCC_STATUS Go 0x4A FPD3_CAP FPD3_CAP Go 0x4B RAW_EMBED_DTYPE RAW_EMBED_DTYPE Go 0x4C FPD3_PORT_SEL FPD3_PORT_SEL Go 0x4D RX_PORT_STS1 RX_PORT_STS1 Go 0x4E RX_PORT_STS2 RX_PORT_STS2 Go 0x4F RX_FREQ_HIGH RX_FREQ_HIGH Go 0x50 RX_FREQ_LOW RX_FREQ_LOW Go 0x51 SENSOR_STS_0 SENSOR_STS_0 Go 0x52 SENSOR_STS_1 SENSOR_STS_1 Go 0x53 SENSOR_STS_2 SENSOR_STS_2 Go 0x54 SENSOR_STS_3 SENSOR_STS_3 Go 0x55 RX_PAR_ERR_HI RX_PAR_ERR_HI Go 0x56 RX_PAR_ERR_LO RX_PAR_ERR_LO Go 0x57 BIST_ERR_COUNT BIST_ERR_COUNT Go 0x58 BCC_CONFIG BCC_CONFIG Go 0x59 DATAPATH_CTL1 DATAPATH_CTL1 Go 0x5B SER_ID SER_ID Go 0x5C SER_ALIAS_ID SER_ALIAS_ID Go 0x5D TARGET_ID_0 TARGET_ID_0 Go 0x5E TARGET_ID_1 TARGET_ID_1 Go 0x5F TARGET_ID_2 TARGET_ID_2 Go 0x60 TARGET_ID_3 TARGET_ID_3 Go 0x61 TARGET_ID_4 TARGET_ID_4 Go 0x62 TARGET_ID_5 TARGET_ID_5 Go 0x63 TARGET_ID_6 TARGET_ID_6 Go 0x64 TARGET_ID_7 TARGET_ID_7 Go 0x65 TARGET_ALIAS_0 TARGET_ALIAS_0 Go 0x66 TARGET_ALIAS_1 TARGET_ALIAS_1 Go 0x67 TARGET_ALIAS_2 TARGET_ALIAS_2 Go 0x68 TARGET_ALIAS_3 TARGET_ALIAS_3 Go 0x69 TARGET_ALIAS_4 TARGET_ALIAS_4 Go 0x6A TARGET_ALIAS_5 TARGET_ALIAS_5 Go 0x6B TARGET_ALIAS_6 TARGET_ALIAS_6 Go 0x6C TARGET_ALIAS_7 TARGET_ALIAS_7 Go 0x6D PORT_CONFIG PORT_CONFIG Go 0x6E BC_GPIO_CTL0 BC_GPIO_CTL0 Go 0x6F BC_GPIO_CTL1 BC_GPIO_CTL1 Go 0x70 RAW10_ID RAW10_ID Go 0x71 RAW12_ID RAW12_ID Go 0x72 CSI_VC_MAP CSI_VC_MAP Go 0x73 LINE_COUNT_1 LINE_COUNT_1 Go 0x74 LINE_COUNT_0 LINE_COUNT_0 Go 0x75 LINE_LEN_1 LINE_LEN_1 Go 0x76 LINE_LEN_0 LINE_LEN_0 Go 0x77 FREQ_DET_CTL FREQ_DET_CTL Go 0x78 MAILBOX_0 MAILBOX_0 Go 0x79 MAILBOX_1 MAILBOX_1 Go 0x7A CSI_RX_STS CSI_RX_STS Go 0x7B CSI_ERR_COUNTER CSI_ERR_COUNTER Go 0x7C PORT_CONFIG2 PORT_CONFIG2 Go 0x7D PORT_PASS_CTL PORT_PASS_CTL Go 0x7E SEN_INT_RISE_CTL SEN_INT_RISE_CTL Go 0x7F SEN_INT_FALL_CTL SEN_INT_FALL_CTL Go 0x90 CSI0_FRAME_COUNT_HI CSI0_FRAME_COUNT_HI Go 0x91 CSI0_FRAME_COUNT_LO CSI0_FRAME_COUNT_LO Go 0x92 CSI0_FRAME_ERR_COUNT_HI CSI0_FRAME_ERR_COUNT_HI Go 0x93 CSI0_FRAME_ERR_COUNT_LO CSI0_FRAME_ERR_COUNT_LO Go 0x94 CSI0_LINE_COUNT_HI CSI0_LINE_COUNT_HI Go 0x95 CSI0_LINE_COUNT_LO CSI0_LINE_COUNT_LO Go 0x96 CSI0_LINE_ERR_COUNT_HI CSI0_LINE_ERR_COUNT_HI Go 0x97 CSI0_LINE_ERR_COUNT_LO CSI0_LINE_ERR_COUNT_LO Go 0x98 CSI1_FRAME_COUNT_HI CSI1_FRAME_COUNT_HI Go 0x99 CSI1_FRAME_COUNT_LO CSI1_FRAME_COUNT_LO Go 0x9A CSI1_FRAME_ERR_COUNT_HI CSI1_FRAME_ERR_COUNT_HI Go 0x9B CSI1_FRAME_ERR_COUNT_LO CSI1_FRAME_ERR_COUNT_LO Go 0x9C CSI1_LINE_COUNT_HI CSI1_LINE_COUNT_HI Go 0x9D CSI1_LINE_COUNT_LO CSI1_LINE_COUNT_LO Go 0x9E CSI1_LINE_ERR_COUNT_HI CSI1_LINE_ERR_COUNT_HI Go 0x9F CSI1_LINE_ERR_COUNT_LO CSI1_LINE_ERR_COUNT_LO Go 0xA5 REFCLK_FREQ REFCLK_FREQ Go 0xB0 IND_ACC_CTL IND_ACC_CTL Go 0xB1 IND_ACC_ADDR IND_ACC_ADDR Go 0xB2 IND_ACC_DATA IND_ACC_DATA Go 0xB3 BIST_CTL BIST_CTL Go 0xB6 PAR_ERR_CTRL PAR_ERR_CTRL Go 0xB8 MODE_IDX_STS MODE_IDX_STS Go 0xB9 LINK_ERROR_COUNT LINK_ERROR_COUNT Go 0xBA FPD3_ENC_CTL FPD3_ENC_CTL Go 0xBC FV_MIN_TIME FV_MIN_TIME Go 0xBE GPIO_PD_CTL GPIO_PD_CTL Go 0xD0 PORT_DEBUG PORT_DEBUG Go 0xD2 AEQ_CTL2 AEQ_CTL2 Go 0xD3 AEQ_STATUS AEQ_STATUS Go 0xD4 ADAPTIVE_EQ_BYPASS ADAPTIVE_EQ_BYPASS Go 0xD5 AEQ_MIN_MAX AEQ_MIN_MAX Go 0xD6 SFILTER_STS_0 SFILTER_STS_0 Go 0xD7 SFILTER_STS_1 SFILTER_STS_1 Go 0xD8 PORT_ICR_HI PORT_ICR_HI Go 0xD9 PORT_ICR_LO PORT_ICR_LO Go 0xDA PORT_ISR_HI PORT_ISR_HI Go 0xDB PORT_ISR_LO PORT_ISR_LO Go 0xDC FC_GPIO_STS FC_GPIO_STS Go 0xDD FC_GPIO_ICR FC_GPIO_ICR Go 0xDE SEN_INT_RISE_STS SEN_INT_RISE_STS Go 0xDF SEN_INT_FALL_STS SEN_INT_FALL_STS Go 0xF0 FPD3_RX_ID0 FPD3_RX_ID0 Go 0xF1 FPD3_RX_ID1 FPD3_RX_ID1 Go 0xF2 FPD3_RX_ID2 FPD3_RX_ID2 Go 0xF3 FPD3_RX_ID3 FPD3_RX_ID3 Go 0xF4 FPD3_RX_ID4 FPD3_RX_ID4 Go 0xF5 FPD3_RX_ID5 FPD3_RX_ID5 Go 0xF8 I2C_RX0_ID I2C_RX0_ID Go 0xF9 I2C_RX1_ID I2C_RX1_ID Go 0xFA I2C_RX2_ID I2C_RX2_ID Go 0xFB I2C_RX3_ID I2C_RX3_ID Go Complex bit access types are encoded to fit into small table cells. #GUID-20230614-SS0T-4RL9-H3GZ-MGHKVB6PT1NH/MAIN_MAIN_LEGEND_TABLE shows the codes that are used for access types in this section. Main Access Type Codes Access Type Code Description Read Type R R Read RC RC Readto Clear RH RH ReadSet or cleared by hardware Write Type W W Write W1S W1S Write1 to set WStrap WStrap WriteDefault value loaded from bootstrap pin after reset. Reset or Default Value -n Value after reset or the default value I2C_DEVICE_ID Register (Address = 0x0) [Reset = 0x00] I2C_DEVICE_ID is shown in #GUID-20230614-SS0T-4RL9-H3GZ-MGHKVB6PT1NH/MAIN_MAIN_MAIN_I2C_DEVICE_ID_TABLE_TABLE. Return to the Summary Table. The I2C Device ID Register field always indicates the current value of the I2C ID. When bit 0 of this register is 0, this field is read-only and shows the strapped ID from device initialization after power on. When bit 0 of this register is 1, this field is read/write and can be used to assign any valid I2C ID address to the deserializer. I2C_DEVICE_ID Register Field Descriptions Bit Field Type Reset Description 7:1 DEVICE_ID R/WStrap 0x0 7-bit I2C ID of Deserializer (Strap)This field always indicates the current value of the I2C ID. When bit 0 of this register is 0, this field is read-only and show the strapped ID. When bit 1 of this register is 1, this field is read/write and can be used to assign any valid I2C ID. 0 DES_ID R/W 0x0 0: Device ID is from strap1: Register I2C Device ID overrides strapped value RESET_CTL Register (Address = 0x1) [Reset = 0x00] RESET_CTL is shown in #GUID-20230614-SS0T-4RL9-H3GZ-MGHKVB6PT1NH/MAIN_MAIN_MAIN_RESET_CTL_TABLE_TABLE. Return to the Summary Table. The Reset Control register allows for soft digital reset of the DS90UB960-Q1 device internal circuitry without using PDB hardware analog reset. Digital Reset 0 is recommended if desired to reset without overwriting configuration registers to default values. RESET_CTL Register Field Descriptions Bit Field Type Reset Description 7:6 RESERVED R 0x0 Reserved 5 RESERVED R 0x0 Reserved 4:3 RESERVED R 0x0 Reserved 2 RESTART_AUTOLOAD RH/W1S 0x0 Restart ROM Auto-loadSetting this bit to 1 causes a re-load of the ROM. This bit is self-clearing. Software may check for Auto-load complete by checking the CFG_INIT_DONE bit in the DEVICE_STS register. 1 DIGITAL_RESET1 RH/W1S 0x0 Digital ResetResets the entire digital block including registers. This bit is self-clearing.1: Reset0: Normal operation 0 DIGITAL_RESET0 RH/W1S 0x0 Digital ResetResets the entire digital block except registers. This bit is self-clearing.1: Reset0: Normal operation GENERAL_CFG Register (Address = 0x2) [Reset = 0x1E] GENERAL_CFG is shown in #GUID-20230614-SS0T-4RL9-H3GZ-MGHKVB6PT1NH/MAIN_MAIN_MAIN_GENERAL_CFG_TABLE_TABLE. Return to the Summary Table. The general configuration register enables and disables high level block functionality. GENERAL_CFG Register Field Descriptions Bit Field Type Reset Description 7:6 RESERVED R 0x0 Reserved 5 I2C_CONTROLLER_EN R/W 0x0 I2C Controller EnableWhen this bit is 0, the local I2C controller is disabled, when it is 1, the controller is enabled 4 OUTPUT_EN_MODE R/W 0x1 Output Enable ModeIf set to 0, the CSI-2 TX output port is forced to the high-impedance state if no assigned RX ports have an active Receiver lock. If set to 1, the CSI-2 TX output port will continue in normal operation if no assigned RX ports have an active Receiver lock. CSI-2 TX operation will remain under register control via the CSI_CTL register for each port. If no assigned RX ports have an active Receiver lock, this will result in the CSI-2 Transmitter entering the LP-11 state. 3 OUTPUT_ENABLE R/W 0x1 Output Enable Control (in conjunction with Output Sleep State Select)If OUTPUT_SLEEP_STATE_SEL is set to 1 and this bit is set to 0, the CSI TX outputs is forced into a high impedance state. 2 OUTPUT_SLEEP_STATE_SEL R/W 0x1 OSS Select to control output state when LOCK is low (used in conjunction with Output Enable)When this bit is set to 0, the CSI TX outputs is forced into a HS-0 state. 1 RX_PARITY_CHECK_EN R/W 0x1 FPD3 Receiver Parity Checker EnableWhen enabled, the parity check function is enabled for the FPD3 receiver. This allows detection of errors on the FPD3 receiver data bits.0: Disable1: Enable 0 FORCE_REFCLK_DET R/W 0x0 Force indication of external reference clock0: Normal operation, reference clock detect circuit indicates the presence of an external reference clock1: Force reference clock to be indicated present REV_MASK_ID Register (Address = 0x3) [Reset = 0x40] REV_MASK_ID is shown in #GUID-20230614-SS0T-4RL9-H3GZ-MGHKVB6PT1NH/MAIN_MAIN_MAIN_REV_MASK_ID_TABLE_TABLE. Return to the Summary Table. Revision ID field for production silicon version can be read back from this register. REV_MASK_ID Register Field Descriptions Bit Field Type Reset Description 7:4 REVISION_ID R 0x4 Revision ID0100: DS90UB960-Q1 3:0 MASK_ID R 0x0 Mask ID DEVICE_STS Register (Address = 0x4) [Reset = 0xC0] DEVICE_STS is shown in #GUID-20230614-SS0T-4RL9-H3GZ-MGHKVB6PT1NH/MAIN_MAIN_MAIN_DEVICE_STS_TABLE_TABLE. Return to the Summary Table. Device status register provides read back access to high level link diagnostics. DEVICE_STS Register Field Descriptions Bit Field Type Reset Description 7 CFG_CKSUM_STS R 0x1 Config Checksum PassedThis bit is set following initialization if the Configuration data in the eFuse ROM had a valid checksum 6 CFG_INIT_DONE R 0x1 Power-up initialization completeThis bit is set after Initialization is complete. Configuration from eFuse ROM has completed. 5 RESERVED R 0x0 Reserved 4 REFCLK_VALID R 0x0 REFCLK valid frequencyThis bit indicates when a valid frequency has been detected on the REFCLK pin.0: invalid frequency detected1: REFCLK frequency between 12MHz and 64MHz 3:0 RESERVED R 0x0 Reserved PAR_ERR_THOLD_HI Register (Address = 0x5) [Reset = 0x01] PAR_ERR_THOLD_HI is shown in #GUID-20230614-SS0T-4RL9-H3GZ-MGHKVB6PT1NH/MAIN_MAIN_MAIN_PAR_ERR_THOLD_HI_TABLE_TABLE. Return to the Summary Table. For each port, if the FPD-Link III receiver detects a number of parity errors greater than or equal to total value in PAR_ERR_THOLD[15:0], the PARITY_ERROR flag is set in the RX_PORT_STS1 register. PAR_ERR_THOLD_HI contains bits [15:8] of the 16 bit parity error threshold PAR_ERR_THOLD[15:0]. PAR_ERR_THOLD_HI Register Field Descriptions Bit Field Type Reset Description 7:0 PAR_ERR_THOLD_HI R/W 0x1 FPD3 Parity Error Threshold High byteThis register provides the 8 most significant bits of the Parity Error Threshold value. For each port, if the FPD-Link III receiver detects a number of parity errors greater than or equal to this value, the PARITY_ERROR flag is set in the RX_PORT_STS1 register. PAR_ERR_THOLD_LO Register (Address = 0x6) [Reset = 0x00] PAR_ERR_THOLD_LO is shown in #GUID-20230614-SS0T-4RL9-H3GZ-MGHKVB6PT1NH/MAIN_MAIN_MAIN_PAR_ERR_THOLD_LO_TABLE_TABLE. Return to the Summary Table. For each port, if the FPD-Link III receiver detects a number of parity errors greater than or equal to total value in PAR_ERR_THOLD[15:0], the PARITY_ERROR flag is set in the RX_PORT_STS1 register. PAR_ERR_THOLD_LO contains bits [7:0] of the 16-bit parity error threshold PAR_ERR_THOLD[15:0]. PAR_ERR_THOLD_LO Register Field Descriptions Bit Field Type Reset Description 7:0 PAR_ERR_THOLD_LO R/W 0x0 FPD3 Parity Error Threshold Low byteThis register provides the 8 least significant bits of the Parity Error Threshold value. For each port, if the FPD-Link III receiver detects a number of parity errors greater than or equal to this value, the PARITY_ERROR flag is set in the RX_PORT_STS1 register. BCC_WATCHDOG_CONTROL Register (Address = 0x7) [Reset = 0xFE] BCC_WATCHDOG_CONTROL is shown in #GUID-20230614-SS0T-4RL9-H3GZ-MGHKVB6PT1NH/MAIN_MAIN_MAIN_BCC_WATCHDOG_CONTROL_TABLE_TABLE. Return to the Summary Table. The BCC watchdog timer allows termination of a control channel transaction if it fails to complete within a programmed amount of time. BCC_WATCHDOG_CONTROL Register Field Descriptions Bit Field Type Reset Description 7:1 BCC_WATCHDOG_TIMER R/W 0x7F The watchdog timer allows termination of a control channel transaction if it fails to complete within a programmed amount of time. This field sets the Bidirectional Control Channel Watchdog Timeout value in units of 2 milliseconds. This field should not be set to 0. 0 BCC_WATCHDOG_TIMER_DISABLE R/W 0x0 Disable Bidirectional Control Channel Watchdog Timer1: Disables BCC Watchdog Timer operation0: Enables BCC Watchdog Timer operation I2C_CONTROL_1 Register (Address = 0x8) [Reset = 0x1C] I2C_CONTROL_1 is shown in #GUID-20230614-SS0T-4RL9-H3GZ-MGHKVB6PT1NH/MAIN_MAIN_MAIN_I2C_CONTROL_1_TABLE_TABLE. Return to the Summary Table. I2C_CONTROL_1 Register Field Descriptions Bit Field Type Reset Description 7 LOCAL_WRITE_DISABLE R/W 0x0 Disable Remote Writes to Local RegistersSetting this bit to a 1 will prevent remote writes to local device registers from across the control channel. This prevents writes to the Deserializer registers from an I2C controller attached to the Serializer. Setting this bit does not affect remote access to I2C targets at the Deserializer. 6:4 I2C_SDA_HOLD R/W 0x1 Internal SDA Hold TimeThis field configures the amount of internal hold time provided for the SDA input relative to the SCL input. Units are 50 nanoseconds. 3:0 I2C_FILTER_DEPTH R/W 0xC I2C Glitch Filter DepthThis field configures the maximum width of glitch pulses on the SCL and SDA inputs that is rejected. Units are 5 nanoseconds. I2C_CONTROL_2 Register (Address = 0x9) [Reset = 0x12] I2C_CONTROL_2 is shown in #GUID-20230614-SS0T-4RL9-H3GZ-MGHKVB6PT1NH/MAIN_MAIN_MAIN_I2C_CONTROL_2_TABLE_TABLE. Return to the Summary Table. I2C_CONTROL_2 Register Field Descriptions Bit Field Type Reset Description 7:4 SDA_OUTPUT_SETUP R/W 0x1 Remote Ack SDA Output SetupWhen a Control Channel (remote) access is active, this field configures setup time from the SDA output relative to the rising edge of SCL during ACK cycles. Setting this value will increase setup time in units of 640ns. The nominal output setup time value for SDA to SCL when this field is 0 is 80ns. 3:2 SDA_OUTPUT_DELAY R/W 0x0 SDA Output DelayThis field configures additional delay on the SDA output relative to the falling edge of SCL. Setting this value will increase output delay in units of 40ns. Nominal output delay values for SCL to SDA are:00: 240ns01: 280ns10: 320ns11: 360ns 1 I2C_BUS_TIMER_SPEEDUP R/W 0x1 Speed up I2C Bus Watchdog Timer1: Watchdog Timer expires after approximately 50 microseconds0: Watchdog Timer expires after approximately 1 second. 0 I2C_BUS_TIMER_DISABLE R/W 0x0 Disable I2C Bus Watchdog TimerWhen the I2C Watchdog Timer may be used to detect when the I2C bus is free or hung up following an invalid termination of a transaction. If SDA is high and no signaling occurs for approximately 1 second, the I2C bus will assumed to be free. If SDA is low and no signaling occurs, the device will attempt to clear the bus by driving 9 clocks on SCL SCL_HIGH_TIME Register (Address = 0xA) [Reset = 0x7A] SCL_HIGH_TIME is shown in #GUID-20230614-SS0T-4RL9-H3GZ-MGHKVB6PT1NH/MAIN_MAIN_MAIN_SCL_HIGH_TIME_TABLE_TABLE. Return to the Summary Table. The SCL High Time register field configures the high pulse width of the I2C SCL output when the Serializer is the Controller on the local I2C bus. Units are 40 ns for the nominal oscillator clock frequency. The default value is set to approximately 100 kHz with the internal oscillator clock running at nominal 25 MHz. Delay includes 4 additional oscillator clock periods. The internal oscillator has ±10% variation when REFCLK is not applied, which must be taken into account when setting the SCL High and Low Time registers. SCL_HIGH_TIME Register Field Descriptions Bit Field Type Reset Description 7:0 SCL_HIGH_TIME R/W 0x7A I2C Controller SCL High TimeThis field configures the high pulse width of the SCL output when the Serializer is the Controller on the local I2C bus. Units are 40 ns for the nominal oscillator clock frequency. The default value is set to provide a minimum 5us SCL high time with the reference clock at 25 MHz + 100ppm. The delay includes 5 additional oscillator clock periods.Min_delay= 39.996ns * (SCL_HIGH_TIME + 5) SCL_LOW_TIME Register (Address = 0xB) [Reset = 0x7A] SCL_LOW_TIME is shown in #GUID-20230614-SS0T-4RL9-H3GZ-MGHKVB6PT1NH/MAIN_MAIN_MAIN_SCL_LOW_TIME_TABLE_TABLE. Return to the Summary Table. The SCL Low Time register field configures the low pulse width of the SCL output when the serializer is the controller on the local I2C bus. This value is also used as the SDA setup time by the I2C Target for providing data prior to releasing SCL during accesses over the Bidirectional control channel. Units are 40 ns for the nominal oscillator clock frequency. The default value is set to approximately 100 kHz with the internal oscillator clock running at nominal 25 MHz. Delay includes 4 additional oscillator clock periods. The internal oscillator has ±10% variation when REFCLK is not applied, which must be taken into account when setting the SCL High and Low Time registers SCL_LOW_TIME Register Field Descriptions Bit Field Type Reset Description 7:0 SCL_LOW_TIME R/W 0x7A I2C SCL Low TimeThis field configures the low pulse width of the SCL output when the Serializer is the Controller on the local I2C bus. This value is also used as the SDA setup time by the I2C Target for providing data prior to releasing SCL during accesses over the Bi-directional Control Channel. Units are 40 ns for the nominal oscillator clock frequency. The default value is set to provide a minimum 5us SCL low time with the reference clock at 25 MHz + 100ppm. The delay includes 5 additional clock periods.Min_delay= 39.996ns * (SCL_LOW_TIME+ 5) RX_PORT_CTL Register (Address = 0xC) [Reset = 0x0F] RX_PORT_CTL is shown in #GUID-20230614-SS0T-4RL9-H3GZ-MGHKVB6PT1NH/MAIN_MAIN_MAIN_RX_PORT_CTL_TABLE_TABLE. Return to the Summary Table. Receiver port control register assigns rules for lock and pass in the general status register and allows for enabling and disabling each Rx port. RX_PORT_CTL Register Field Descriptions Bit Field Type Reset Description 7 BCC3_MAP R/W 0x0 Map Control Channel 3 to I2C Target Port0: I2C Target Port 01: I2C Target Port 1 6 BCC2_MAP R/W 0x0 Map Control Channel 2 to I2C Target Port0: I2C Target Port 01: I2C Target Port 1 5 BCC1_MAP R/W 0x0 Map Control Channel 1 to I2C Target Port0: I2C Target Port 01: I2C Target Port 1 4 BCC0_MAP R/W 0x0 Map Control Channel 0 to I2C Target Port0: I2C Target Port 01: I2C Target Port 1 3 PORT3_EN R/W 0x1 Port 3 Receiver Enable0: Disable Port 3 Receiver1: Enable Port 3 Receiver 2 PORT2_EN R/W 0x1 Port 2 Receiver Enable0: Disable Port 2 Receiver1: Enable Port 2 Receiver 1 PORT1_EN R/W 0x1 Port 1 Receiver Enable0: Disable Port 1 Receiver1: Enable Port 1 Receiver 0 PORT0_EN R/W 0x1 Port 0 Receiver Enable0: Disable Port 0 Receiver1: Enable Port 0 Receiver IO_CTL Register (Address = 0xD) [Reset = 0x09] IO_CTL is shown in #GUID-20230614-SS0T-4RL9-H3GZ-MGHKVB6PT1NH/MAIN_MAIN_MAIN_IO_CTL_TABLE_TABLE. Return to the Summary Table. IO_CTL Register Field Descriptions Bit Field Type Reset Description 7 SEL3P3V R/W 0x0 3.3V I/O Select on pins INTB, I2C, GPIO 0: 1.8V I/O Supply1: 3.3V I/O SupplyIf IO_SUPPLY_MODE_OV is 0, a read of this register will return the detected I/O voltage level. 6 IO_SUPPLY_MODE_OV R/W 0x0 Override I/O Supply Mode bitIf set to 0, the detected voltage level is used for both SEL3P3V and IO_SUPPLY_MODE controls.If set to 1, the values written to the SEL3P3V and IO_SUPPLY_MODE fields is used. 5:4 IO_SUPPLY_MODE R/W 0x0 I/O Supply Mode00: 1.8V11: 3.3VIf IO_SUPPLY_MODE_OV is 0, a read of this register will return the detected I/O voltage level. 3:0 RESERVED R 0x0 Reserved GPIO_PIN_STS Register (Address = 0xE) [Reset = 0x00] GPIO_PIN_STS is shown in #GUID-20230614-SS0T-4RL9-H3GZ-MGHKVB6PT1NH/MAIN_MAIN_MAIN_GPIO_PIN_STS_TABLE_TABLE. Return to the Summary Table. This register reads the current values on each of the 8 GPIO pins. GPIO_PIN_STS Register Field Descriptions Bit Field Type Reset Description 7:0 GPIO_STS R 0x0 GPIO Pin StatusThis register reads the current values on each of the 8 GPIO pins. Bit 7 reads GPIO7 and bit 0 reads GPIO0. GPIO_INPUT_CTL Register (Address = 0xF) [Reset = 0xFF] GPIO_INPUT_CTL is shown in #GUID-20230614-SS0T-4RL9-H3GZ-MGHKVB6PT1NH/MAIN_MAIN_MAIN_GPIO_INPUT_CTL_TABLE_TABLE. Return to the Summary Table. GPIO_INPUT_CTL Register Field Descriptions Bit Field Type Reset Description 7 GPIO7_INPUT_EN R/W 0x1 GPIO7 Input Enable0: Disabled1: Enabled 6 GPIO6_INPUT_EN R/W 0x1 GPIO6 Input Enable0: Disabled1: Enabled 5 GPIO5_INPUT_EN R/W 0x1 GPIO5 Input Enable0: Disabled1: Enabled 4 GPIO4_INPUT_EN R/W 0x1 GPIO4 Input Enable0: Disabled1: Enabled 3 GPIO3_INPUT_EN R/W 0x1 GPIO3 Input Enable0: Disabled1: Enabled 2 GPIO2_INPUT_EN R/W 0x1 GPIO2 Input Enable0: Disabled1: Enabled 1 GPIO1_INPUT_EN R/W 0x1 GPIO1 Input Enable0: Disabled1: Enabled 0 GPIO0_INPUT_EN R/W 0x1 GPIO0 Input Enable0: Disabled1: Enabled GPIO0_PIN_CTL Register (Address = 0x10) [Reset = 0x00] GPIO0_PIN_CTL is shown in #GUID-20230614-SS0T-4RL9-H3GZ-MGHKVB6PT1NH/MAIN_MAIN_MAIN_GPIO0_PIN_CTL_TABLE_TABLE. Return to the Summary Table. GPIO0_PIN_CTL Register Field Descriptions Bit Field Type Reset Description 7:5 GPIO0_OUT_SEL R/W 0x0 GPIO0 Output SelectDetermines the output data for the selected source.If GPIO0_OUT_SRC is set to 0xx (one of the RX Ports), the following selections apply:000: Received GPIO0001: Received GPIO1010: Received GPIO2011: Received GPIO3100: RX Port Lock indication101: RX Port Pass indication110: Frame Valid signal111: Line Valid signal If GPIO0_OUT_SRC is set to 100 (Device Status), the following selections apply:000: Value in GPIO0_OUT_VAL001: Logical OR of Lock indication from enabled RX ports010: Logical AND of Lock indication from enabled RX ports011: Logical AND of Pass indication from enabled RX ports100: FrameSync signal101 - 111: Reserved If GPIO0_OUT_SRC is set to 11x (one of the CSI-2 Transmit ports), the following selections apply: 000: Pass (AND of selected RX port status)001: Pass (OR of selected RX port status)010: Frame Valid (sending video frame)011: Line Valid (sending video line)100: Synchronized - multi-port data is synchronized101: CSI-2 TX Port Interrupt111: Reserved 4:2 GPIO0_OUT_SRC R/W 0x0 GPIO0 Output Source SelectSelects output source for GPIO0 data:000: RX Port 0001: RX Port 1010: RX Port 2011: RX Port 3100: Device Status101: Reserved110: CSI-2 TX Port 0111: CSI-2 TX Port 1 1 GPIO0_OUT_VAL R/W 0x0 GPIO0 Output ValueThis register provides the output data value when the GPIO pin is enabled to output the local register controlled value. 0 GPIO0_OUT_EN R/W 0x0 GPIO0 Output Enable0: Disabled1: Enabled GPIO1_PIN_CTL Register (Address = 0x11) [Reset = 0x00] GPIO1_PIN_CTL is shown in #GUID-20230614-SS0T-4RL9-H3GZ-MGHKVB6PT1NH/MAIN_MAIN_MAIN_GPIO1_PIN_CTL_TABLE_TABLE. Return to the Summary Table. GPIO1_PIN_CTL Register Field Descriptions Bit Field Type Reset Description 7:5 GPIO1_OUT_SEL R/W 0x0 GPIO1 Output SelectDetermines the output data for the selected source. If GPIO1_OUT_SRC is set to 0xx (one of the RX Ports), the following selections apply:000: Received GPIO0001: Received GPIO1010: Received GPIO2011: Received GPIO3100: RX Port Lock indication101: RX Port Pass indication110: Frame Valid signal111: Line Valid signal If GPIO1_OUT_SRC is set to 100 (Device Status), the following selections apply:000: Value in GPIO1_OUT_VAL001: Logical OR of Lock indication from enabled RX ports010: Logical AND of Lock indication from enabled RX ports011: Logical AND of Pass indication from enabled RX ports100: FrameSync signal101 - 111: Reserved If GPIO1_OUT_SRC is set to 11x (one of the CSI-2 Transmit ports), the following selections apply:000: Pass (AND of selected RX port status)001: Pass (OR of selected RX port status)010: Frame Valid (sending video frame)011: Line Valid (sending video line)100: Synchronized - multi-port data is synchronized101: CSI-2 TX Port Interrupt111: Reserved 4:2 GPIO1_OUT_SRC R/W 0x0 GPIO1 Output Source SelectSelects output source for GPIO1 data:000: RX Port 0001: RX Port 1010: RX Port 2011: RX Port 3100: Device Status101: Reserved110: CSI-2 TX Port 0111: CSI-2 TX Port 1 1 GPIO1_OUT_VAL R/W 0x0 GPIO1 Output ValueThis register provides the output data value when the GPIO pin is enabled to output the local register controlled value. 0 GPIO1_OUT_EN R/W 0x0 GPIO1 Output Enable0: Disabled1: Enabled GPIO2_PIN_CTL Register (Address = 0x12) [Reset = 0x00] GPIO2_PIN_CTL is shown in #GUID-20230614-SS0T-4RL9-H3GZ-MGHKVB6PT1NH/MAIN_MAIN_MAIN_GPIO2_PIN_CTL_TABLE_TABLE. Return to the Summary Table. GPIO2_PIN_CTL Register Field Descriptions Bit Field Type Reset Description 7:5 GPIO2_OUT_SEL R/W 0x0 GPIO2 Output SelectDetermines the output data for the selected source. If GPIO2_OUT_SRC is set to 0xx (one of the RX Ports), the following selections apply:000: Received GPIO0001: Received GPIO1010: Received GPIO2011: Received GPIO3100: RX Port Lock indication101: RX Port Pass indication110: Frame Valid signal111: Line Valid signal If GPIO2_OUT_SRC is set to 100 (Device Status), the following selections apply:000: Value in GPIO2_OUT_VAL001: Logical OR of Lock indication from enabled RX ports010: Logical AND of Lock indication from enabled RX ports011: Logical AND of Pass indication from enabled RX ports100: FrameSync signal101 - 111: Reserved If GPIO2_OUT_SRC is set to 11x (one of the CSI-2 Transmit ports), the following selections apply:000: Pass (AND of selected RX port status)001: Pass (OR of selected RX port status)010: Frame Valid (sending video frame)011: Line Valid (sending video line)100: Synchronized - multi-port data is synchronized101: CSI-2 TX Port Interrupt111: Reserved 4:2 GPIO2_OUT_SRC R/W 0x0 GPIO2 Output Source SelectSelects output source for GPIO2 data:000: RX Port 0001: RX Port 1010: RX Port 2011: RX Port 3100: Device Status101: Reserved110: CSI-2 TX Port 0111: CSI-2 TX Port 1 1 GPIO2_OUT_VAL R/W 0x0 GPIO2 Output ValueThis register provides the output data value when the GPIO pin is enabled to output the local register controlled value. 0 GPIO2_OUT_EN R/W 0x0 GPIO2 Output Enable0: Disabled1: Enabled GPIO3_PIN_CTL Register (Address = 0x13) [Reset = 0x00] GPIO3_PIN_CTL is shown in #GUID-20230614-SS0T-4RL9-H3GZ-MGHKVB6PT1NH/MAIN_MAIN_MAIN_GPIO3_PIN_CTL_TABLE_TABLE. Return to the Summary Table. GPIO3_PIN_CTL Register Field Descriptions Bit Field Type Reset Description 7:5 GPIO3_OUT_SEL R/W 0x0 GPIO3 Output SelectDetermines the output data for the selected source. If GPIO3_OUT_SRC is set to 0xx (one of the RX Ports), the following selections apply:000: Received GPIO0001: Received GPIO1010: Received GPIO2011: Received GPIO3100: RX Port Lock indication101: RX Port Pass indication110: Frame Valid signal 111: Line Valid signal If GPIO3_OUT_SRC is set to 100 (Device Status), the following selections apply:000: Value in GPIO3_OUT_VAL001: Logical OR of Lock indication from enabled RX ports010: Logical AND of Lock indication from enabled RX ports011: Logical AND of Pass indication from enabled RX ports100: FrameSync signal101 - 111: Reserved If GPIO3_OUT_SRC is set to 11x (one of the CSI-2 Transmit ports), the following selections apply:000: Pass (AND of selected RX port status)001: Pass (OR of selected RX port status)010: Frame Valid (sending video frame)011: Line Valid (sending video line)100: Synchronized - multi-port data is synchronized101: CSI-2 TX Port Interrupt111: Reserved 4:2 GPIO3_OUT_SRC R/W 0x0 GPIO3 Output Source SelectSelects output source for GPIO3 data:000: RX Port 0001: RX Port 1010: RX Port 2011: RX Port 3100: Device Status101: Reserved110: CSI-2 TX Port 0111: CSI-2 TX Port 1 1 GPIO3_OUT_VAL R/W 0x0 GPIO3 Output ValueThis register provides the output data value when the GPIO pin is enabled to output the local register controlled value. 0 GPIO3_OUT_EN R/W 0x0 GPIO3 Output Enable0: Disabled1: Enabled GPIO4_PIN_CTL Register (Address = 0x14) [Reset = 0x00] GPIO4_PIN_CTL is shown in #GUID-20230614-SS0T-4RL9-H3GZ-MGHKVB6PT1NH/MAIN_MAIN_MAIN_GPIO4_PIN_CTL_TABLE_TABLE. Return to the Summary Table. GPIO4_PIN_CTL Register Field Descriptions Bit Field Type Reset Description 7:5 GPIO4_OUT_SEL R/W 0x0 GPIO4 Output SelectDetermines the output data for the selected source. If GPIO4_OUT_SRC is set to 0xx (one of the RX Ports), the following selections apply:000: Received GPIO0001: Received GPIO1010: Received GPIO2011: Received GPIO3100: RX Port Lock indication101: RX Port Pass indication110: Frame Valid signal 111: Line Valid signal If GPIO4_OUT_SRC is set to 100 (Device Status), the following selections apply:000: Value in GPIO4_OUT_VAL001: Logical OR of Lock indication from enabled RX ports010: Logical AND of Lock indication from enabled RX ports011: Logical AND of Pass indication from enabled RX ports100: FrameSync signal101 - 111: Reserved If GPIO4_OUT_SRC is set to 11x (one of the CSI-2 Transmit ports), the following selections apply:000: Pass (AND of selected RX port status)001: Pass (OR of selected RX port status)010: Frame Valid (sending video frame)011: Line Valid (sending video line)100: Synchronized - multi-port data is synchronized101: CSI-2 TX Port Interrupt111: Reserved 4:2 GPIO4_OUT_SRC R/W 0x0 GPIO4 Output Source SelectSelects output source for GPIO4 data:000: RX Port 0001: RX Port 1010: RX Port 2011: RX Port 3100: Device Status101: Reserved110: CSI-2 TX Port 0111: CSI-2 TX Port 1 1 GPIO4_OUT_VAL R/W 0x0 GPIO4 Output ValueThis register provides the output data value when the GPIO pin is enabled to output the local register controlled value. 0 GPIO4_OUT_EN R/W 0x0 GPIO4 Output Enable0: Disabled1: Enabled GPIO5_PIN_CTL Register (Address = 0x15) [Reset = 0x00] GPIO5_PIN_CTL is shown in #GUID-20230614-SS0T-4RL9-H3GZ-MGHKVB6PT1NH/MAIN_MAIN_MAIN_GPIO5_PIN_CTL_TABLE_TABLE. Return to the Summary Table. GPIO5_PIN_CTL Register Field Descriptions Bit Field Type Reset Description 7:5 GPIO5_OUT_SEL R/W 0x0 GPIO5 Output SelectDetermines the output data for the selected source. If GPIO5_OUT_SRC is set to 0xx (one of the RX Ports), the following selections apply:000: Received GPIO0001: Received GPIO1010: Received GPIO2011: Received GPIO3100: RX Port Lock indication101: RX Port Pass indication110: Frame Valid signal111: Line Valid signal If GPIO5_OUT_SRC is set to 100 (Device Status), the following selections apply:000: Value in GPIO5_OUT_VAL001: Logical OR of Lock indication from enabled RX ports010: Logical AND of Lock indication from enabled RX ports011: Logical AND of Pass indication from enabled RX ports100: FrameSync signal101 - 111: Reserved If GPIO5_OUT_SRC is set to 11x (one of the CSI-2 Transmit ports), the following selections apply:000: Pass (AND of selected RX port status)001: Pass (OR of selected RX port status)010: Frame Valid (sending video frame)011: Line Valid (sending video line)100: Synchronized - multi-port data is synchronized101: CSI-2 TX Port Interrupt111: Reserved 4:2 GPIO5_OUT_SRC R/W 0x0 GPIO5 Output Source SelectSelects output source for GPIO5 data:000: RX Port 0001: RX Port 1010: RX Port 2011: RX Port 3100: Device Status101: Reserved110: CSI-2 TX Port 0111: CSI-2 TX Port 1 1 GPIO5_OUT_VAL R/W 0x0 GPIO5 Output ValueThis register provides the output data value when the GPIO pin is enabled to output the local register controlled value. 0 GPIO5_OUT_EN R/W 0x0 GPIO5 Output Enable0: Disabled1: Enabled GPIO6_PIN_CTL Register (Address = 0x16) [Reset = 0x00] GPIO6_PIN_CTL is shown in #GUID-20230614-SS0T-4RL9-H3GZ-MGHKVB6PT1NH/MAIN_MAIN_MAIN_GPIO6_PIN_CTL_TABLE_TABLE. Return to the Summary Table. GPIO6_PIN_CTL Register Field Descriptions Bit Field Type Reset Description 7:5 GPIO6_OUT_SEL R/W 0x0 GPIO6 Output SelectDetermines the output data for the selected source. If GPIO6_OUT_SRC is set to 0xx (one of the RX Ports), the following selections apply:000: Received GPIO0001: Received GPIO1010: Received GPIO2011: Received GPIO3100: RX Port Lock indication101: RX Port Pass indication110: Frame Valid signal111: Line Valid signal If GPIO6_OUT_SRC is set to 100 (Device Status), the following selections apply:000: Value in GPIO6_OUT_VAL001: Logical OR of Lock indication from enabled RX ports010: Logical AND of Lock indication from enabled RX ports011: Logical AND of Pass indication from enabled RX ports100: FrameSync signal101 - 111: Reserved If GPIO6_OUT_SRC is set to 11x (one of the CSI-2 Transmit ports), the following selections appy:000: Pass (AND of selected RX port status)001: Pass (OR of selected RX port status)010: Frame Valid (sending video frame)011: Line Valid (sending video line)100: Synchronized - multi-port data is synchronized101: CSI-2 TX Port Interrupt111: Reserved 4:2 GPIO6_OUT_SRC R/W 0x0 GPIO6 Output Source SelectSelects output source for GPIO6 data:000: RX Port 0001: RX Port 1010: RX Port 2011: RX Port 3100: Device Status101: Reserved110: CSI-2 TX Port 0111: CSI-2 TX Port 1 1 GPIO6_OUT_VAL R/W 0x0 GPIO6 Output ValueThis register provides the output data value when the GPIO pin is enabled to output the local register controlled value. 0 GPIO6_OUT_EN R/W 0x0 GPIO6 Output Enable0: Disabled1: Enabled GPIO7_PIN_CTL Register (Address = 0x17) [Reset = 0x00] GPIO7_PIN_CTL is shown in #GUID-20230614-SS0T-4RL9-H3GZ-MGHKVB6PT1NH/MAIN_MAIN_MAIN_GPIO7_PIN_CTL_TABLE_TABLE. Return to the Summary Table. GPIO7_PIN_CTL Register Field Descriptions Bit Field Type Reset Description 7:5 GPIO7_OUT_SEL R/W 0x0 GPIO7 Output SelectDetermines the output data for the selected source. If GPIO7_OUT_SRC is set to 0xx (one of the RX Ports), the following selections apply:000: Received GPIO0001: Received GPIO1010: Received GPIO2011: Received GPIO3100: RX Port Lock indication101: RX Port Pass indication110: Frame Valid signal111: Line Valid signal If GPIO7_OUT_SRC is set to 100 (Device Status), the following selections apply:000: Value in GPIO7_OUT_VAL001: Logical OR of Lock indication from enabled RX ports010: Logical AND of Lock indication from enabled RX ports011: Logical AND of Pass indication from enabled RX ports100: FrameSync signal101 - 111: Reserved If GPIO7_OUT_SRC is set to 11x (one of the CSI-2 Transmit ports), the following selections apply:000: Pass (AND of selected RX port status)001: Pass (OR of selected RX port status)010: Frame Valid (sending video frame)011: Line Valid (sending video line)100: Synchronized - multi-port data is synchronized101: CSI-2 TX Port Interrupt111: Reserved 4:2 GPIO7_OUT_SRC R/W 0x0 GPIO7 Output Source SelectSelects output source for GPIO7 data:000: RX Port 0001: RX Port 1010: RX Port 2011: RX Port 3100: Device Status101: Reserved110: CSI-2 TX Port 0111: CSI-2 TX Port 1 1 GPIO7_OUT_VAL R/W 0x0 GPIO7 Output ValueThis register provides the output data value when the GPIO pin is enabled to output the local register controlled value. 0 GPIO7_OUT_EN R/W 0x0 GPIO7 Output Enable0: Disabled1: Enabled FS_CTL Register (Address = 0x18) [Reset = 0x00] FS_CTL is shown in #GUID-20230614-SS0T-4RL9-H3GZ-MGHKVB6PT1NH/MAIN_MAIN_MAIN_FS_CTL_TABLE_TABLE. Return to the Summary Table. FS_CTL Register Field Descriptions Bit Field Type Reset Description 7:4 FS_MODE R/W 0x0 FrameSync Mode0000: Internal Generated FrameSync, use Back-channel frame clock from port 00001: Internal Generated FrameSync, use Back-channel frame clock from port 10010: Internal Generated FrameSync, use Back-channel frame clock from port 20011: Internal Generated FrameSync, use Back-channel frame clock from port 301xx: Internal Generated FrameSync, use 25MHz clock1000: External FrameSync from GPIO01001: External FrameSync from GPIO11010: External FrameSync from GPIO21011: External FrameSync from GPIO31100: External FrameSync from GPIO41101: External FrameSync from GPIO51110: External FrameSync from GPIO61111: External FrameSync from GPIO7 3 FS_SINGLE RH/W1S 0x0 Generate Single FrameSync pulseWhen this bit is set, a single FrameSync pulse is generated. The system should wait for the full duration of the desired pulse before generating another pulse. When using this feature, the FS_GEN_ENABLE bit should remain set to 0. This bit is self-clearing and will always return 0. 2 FS_INIT_STATE R/W 0x0 Initial StateThis register controls the initial state of the FrameSync signal.0: FrameSync initial state is 01: FrameSync initial state is 1 1 FS_GEN_MODE R/W 0x0 FrameSync Generation ModeThis control selects between Hi/Lo and 50/50 modes. In Hi/Lo mode, the FrameSync generator will use the FS_HIGH_TIME[15:0] and FS_LOW_TIME[15:0] register values to separately control the High and Low periods for the generated FrameSync signal. In 50/50 mode, the FrameSync generator will use the values in the FS_HIGH_TIME_0, FS_LOW_TIME_1 and FS_LOW_TIME_0 registers as a 24-bit value for both the High and Low periods of the generated FrameSync signal.0: Hi/Lo1: 50/50 0 FS_GEN_ENABLE R/W 0x0 FrameSync Generation Enable0: Disabled1: Enabled FS_HIGH_TIME_1 Register (Address = 0x19) [Reset = 0x00] FS_HIGH_TIME_1 is shown in #GUID-20230614-SS0T-4RL9-H3GZ-MGHKVB6PT1NH/MAIN_MAIN_MAIN_FS_HIGH_TIME_1_TABLE_TABLE. Return to the Summary Table. FS_HIGH_TIME_1 Register Field Descriptions Bit Field Type Reset Description 7:0 FRAMESYNC_HIGH_TIME_1 R/W 0x0 FrameSync High Time bits 15:8The value programmed to the FS_HIGH_TIME register should be reduced by 1 from the desired delay. For example, a value of 0 in the FRAMESYNC_HIGH_TIME field will result in a 1 cycle high pulse on the FrameSync signal. FS_HIGH_TIME_0 Register (Address = 0x1A) [Reset = 0x00] FS_HIGH_TIME_0 is shown in #GUID-20230614-SS0T-4RL9-H3GZ-MGHKVB6PT1NH/MAIN_MAIN_MAIN_FS_HIGH_TIME_0_TABLE_TABLE. Return to the Summary Table. FS_HIGH_TIME_0 Register Field Descriptions Bit Field Type Reset Description 7:0 FRAMESYNC_HIGH_TIME_0 R/W 0x0 FrameSync High Time bits 7:0The value programmed to the FS_HIGH_TIME register should be reduced by 1 from the desired delay. For example, a value of 0 in the FRAMESYNC_HIGH_TIME field will result in a 1 cycle high pulse on the FrameSync signal. FS_LOW_TIME_1 Register (Address = 0x1B) [Reset = 0x00] FS_LOW_TIME_1 is shown in #GUID-20230614-SS0T-4RL9-H3GZ-MGHKVB6PT1NH/MAIN_MAIN_MAIN_FS_LOW_TIME_1_TABLE_TABLE. Return to the Summary Table. FS_LOW_TIME_1 Register Field Descriptions Bit Field Type Reset Description 7:0 FRAMESYNC_LOW_TIME_1 R/W 0x0 FrameSync Low Time bits 15:8The value programmed to the FS_LOW_TIME register should be reduced by 1 from the desired delay. For example, a value of 0 in the FRAMESYNC_LOW_TIME field will result in a 1 cycle high pulse on the FrameSync signal. FS_LOW_TIME_0 Register (Address = 0x1C) [Reset = 0x00] FS_LOW_TIME_0 is shown in #GUID-20230614-SS0T-4RL9-H3GZ-MGHKVB6PT1NH/MAIN_MAIN_MAIN_FS_LOW_TIME_0_TABLE_TABLE. Return to the Summary Table. FS_LOW_TIME_0 Register Field Descriptions Bit Field Type Reset Description 7:0 FRAMESYNC_LOW_TIME_0 R/W 0x0 FrameSync Low Time bits 7:0The value programmed to the FS_LOW_TIME register should be reduced by 1 from the desired delay. For example, a value of 0 in the FRAMESYNC_LOW_TIME field will result in a 1 cycle high pulse on the FrameSync signal. MAX_FRM_HI Register (Address = 0x1D) [Reset = 0x00] MAX_FRM_HI is shown in #GUID-20230614-SS0T-4RL9-H3GZ-MGHKVB6PT1NH/MAIN_MAIN_MAIN_MAX_FRM_HI_TABLE_TABLE. Return to the Summary Table. MAX_FRM_HI Register Field Descriptions Bit Field Type Reset Description 7:0 MAX_FRAME_HI R/W 0x0 CSI-2 Maximum Frame Count bits 15:8In RAW mode operation, the FPD3 Receiver will create CSI-2 video frames. For the Frame Start and Frame End packets of each video frame, a 16-bit frame number field is generated. If the Maximum Frame Count value is set to 0, the frame number is disabled and will always be 0. If Maximum Frame Count value is non-zero, the frame number will increment for each from 1 up to the Maximum Frame Count value before resetting to 1. MAX_FRM_LO Register (Address = 0x1E) [Reset = 0x04] MAX_FRM_LO is shown in #GUID-20230614-SS0T-4RL9-H3GZ-MGHKVB6PT1NH/MAIN_MAIN_MAIN_MAX_FRM_LO_TABLE_TABLE. Return to the Summary Table. MAX_FRM_LO Register Field Descriptions Bit Field Type Reset Description 7:0 MAX_FRAME_LO R/W 0x4 CSI-2 Maximum Frame Count bits 7:0In RAW mode operation, the FPD3 Receiver will create CSI-2 video frames. For the Frame Start and Frame End packets of each video frame, a 16-bit frame number field is generated. If the Maximum Frame Count value is set to 0, the frame number is disabled and will always be 0. If Maximum Frame Count value is non-zero, the frame number will increment for each from 1 up to the Maximum Frame Count value before resetting to 1. CSI_PLL_CTL Register (Address = 0x1F) [Reset = 0x02] CSI_PLL_CTL is shown in #GUID-20230614-SS0T-4RL9-H3GZ-MGHKVB6PT1NH/MAIN_MAIN_MAIN_CSI_PLL_CTL_TABLE_TABLE. Return to the Summary Table. CSI_PLL_CTL Register Field Descriptions Bit Field Type Reset Description 7:4 RESERVED R 0x0 Reserved 3 SEL_OSC_200M R/W 0x0 Select 200MHz Oscillator ClockThe external reference clock is normally used to generate the digital and CSI-2 PLL reference clocks. This bit allows the use of the internal 200 MHz always-on oscillator clock instead.0: Select external reference clock1: Select internal always-on clock 2 REF_CLK_MODE R/W 0x0 Reference Clock modeThe digital logic requires a 200 MHz reference clock generated from the CSI-2 PLL. If this bit is set to 1, the reference clock will be 100 MHz.0: clock is 200 MHz1: clock is 100 MHzThis bit should not be set to 1 if CSI_TX_SPEED is set for 400Mbps operation. 1:0 CSI_TX_SPEED R/W 0x2 CSI-2 Transmitter Speed select:Controls the CSI-2 Transmitter frequency.00: 1.472 - 1.664 Gbps serial rate01: 1.2 Gbps serial rate10: 800 Mbps serial rate11: 400 Mbps serial rate FWD_CTL1 Register (Address = 0x20) [Reset = 0xF0] FWD_CTL1 is shown in #GUID-20230614-SS0T-4RL9-H3GZ-MGHKVB6PT1NH/MAIN_MAIN_MAIN_FWD_CTL1_TABLE_TABLE. Return to the Summary Table. FWD_CTL1 Register Field Descriptions Bit Field Type Reset Description 7 FWD_PORT3_DIS R/W 0x1 Disable forwarding of RX Port 30: Forwarding enabled1: Forwarding disabled 6 FWD_PORT2_DIS R/W 0x1 Disable forwarding of RX Port 20: Forwarding enabled1: Forwarding disabled 5 FWD_PORT1_DIS R/W 0x1 Disable forwarding of RX Port 10: Forwarding enabled1: Forwarding disabled 4 FWD_PORT0_DIS R/W 0x1 Disable forwarding of RX Port 00: Forwarding enabled1: Forwarding disabled 3 RX3_MAP R/W 0x0 Map RX Port 3 to CSI-2 Port0: CSI-2 Port 01: CSI-2 Port 1It is recommended to disable forwarding for a port before changing the port mapping. 2 RX2_MAP R/W 0x0 Map RX Port 2 to CSI-2 Port0: CSI-2 Port 01: CSI-2 Port 1It is recommended to disable forwarding for a port before changing the port mapping. 1 RX1_MAP R/W 0x0 Map RX Port 1 to CSI-2 Port0: CSI-2 Port 01: CSI-2 Port 1It is recommended to disable forwarding for a port before changing the port mapping. 0 RX0_MAP R/W 0x0 Map RX Port 0 to CSI-2 Port0: CSI-2 Port 01: CSI-2 Port 1It is recommended to disable forwarding for a port before changing the port mapping. FWD_CTL2 Register (Address = 0x21) [Reset = 0x03] FWD_CTL2 is shown in #GUID-20230614-SS0T-4RL9-H3GZ-MGHKVB6PT1NH/MAIN_MAIN_MAIN_FWD_CTL2_TABLE_TABLE. Return to the Summary Table. FWD_CTL2 Register Field Descriptions Bit Field Type Reset Description 7 CSI_REPLICATE R/W 0x0 CSI-2 Replicate ModeWhen set to a 1, the CSI-2 output from port 0 will also be generated on CSI-2 port 1. The same output data is presented on both ports. 6 FWD_SYNC_AS_AVAIL R/W 0x0 Synchronized Forwarding As AvailableDuring Synchronized Forwarding, each forwarding engine will wait for video data to be available from each enabled port, prior to sending the video line. Setting this bit to a 1 will allow sending the next video line as it becomes available. For example if RX Ports 0 and 1 are being forwarded, port 0 video line is forwarded when it becomes available, rather than waiting until both ports 0 and ports 1 have video data available. This operation may reduce the likelihood of buffer overflow errors in some conditions. This bit will have no affect in video line concatenation mode and only affects video lines (long packets) rather than synchronization packets.This bit applies to both CSI-2 output ports 5:4 CSI1_SYNC_FWD R/W 0x0 Enable synchronized forwarding for CSI-2 output port 100: Synchronized forwarding disabled01: Basic Synchronized forwarding enabled10: Synchronous forwarding with line interleaving11: Synchronous forwarding with line concatenationOnly one of CSI1_RR_FWD and CSI1_SYNC_FWD must be enabled at a time. 3:2 CSI0_SYNC_FWD R/W 0x0 Enable synchronized forwarding for CSI-2 output port 000: Synchronized forwarding disabled01: Basic Synchronized forwarding enabled10: Synchronous forwarding with line interleaving11: Synchronous forwarding with line concatenationOnly one of CSI0_RR_FWD and CSI0_SYNC_FWD must be enabled at a time. 1 CSI1_RR_FWD R/W 0x1 Enable best-effort forwarding for CSI-2 output port 1.When this mode is enabled, no attempt is made to synchronize the video traffic. When multiple sources have data available to forward, the data will tend to be forwarded in a round-robin fashion.0: Round robin forwarding disabled1: Round robin forwarding enabledOnly one of CSI1_RR_FWD and CSI1_SYNC_FWD must be enabled at a time. 0 CSI0_RR_FWD R/W 0x1 Enable best-effort forwarding for CSI-2 output port 0.When this mode is enabled, no attempt is made to synchronize the video traffic. When multiple sources have data available to forward, the data will tend to be forwarded in a round-robin fashion.0: Round robin forwarding disabled1: Round robin forwarding enabledOnly one of CSI0_RR_FWD and CSI0_SYNC_FWD must be enabled at a time. FWD_STS Register (Address = 0x22) [Reset = 0x00] FWD_STS is shown in #GUID-20230614-SS0T-4RL9-H3GZ-MGHKVB6PT1NH/MAIN_MAIN_MAIN_FWD_STS_TABLE_TABLE. Return to the Summary Table. FWD_STS Register Field Descriptions Bit Field Type Reset Description 7:4 RESERVED R 0x0 Reserved 3 FWD_SYNC_FAIL1 RC 0x0 Forwarding synchronization failed for CSI-2 output port 1During Synchronized forwarding, this flag indicates a failure of synchronized video has been detected. For this bit to be set, the forwarding process must have previously been successful at sending at least one synchronized video frame.0: No failure1: Synchronization failureThis bit is cleared on read. 2 FWD_SYNC_FAIL0 RC 0x0 Forwarding synchronization failed for CSI-2 output port 0During Synchronized forwarding, this flag indicates a failure of synchronized video has been detected. For this bit to be set, the forwarding process must have previously been successful at sending at least one synchronized video frame.0: No failure1: Synchronization failureThis bit is cleared on read. 1 FWD_SYNC1 R 0x0 Forwarding synchronized for CSI-2 output port 1During Synchronized forwarding, this bit indicates that the forwarding engine is currently able to provide synchronized video from enabled Receive ports. This bit will always be 0 if Synchronized forwarding is disabled.0: Video is not synchronized1: Video is synchronized 0 FWD_SYNC0 R 0x0 Forwarding synchronized for CSI-2 output port 0During Synchronized forwarding, this bit indicates that the forwarding engine is currently able to provide synchronized video from enabled Receive ports. This bit will always be 0 if Synchronized forwarding is disabled.0: Video is not synchronized1: Video is synchronized INTERRUPT_CTL Register (Address = 0x23) [Reset = 0x00] INTERRUPT_CTL is shown in #GUID-20230614-SS0T-4RL9-H3GZ-MGHKVB6PT1NH/MAIN_MAIN_MAIN_INTERRUPT_CTL_TABLE_TABLE. Return to the Summary Table. INTERRUPT_CTL Register Field Descriptions Bit Field Type Reset Description 7 INT_EN R/W 0x0 Global Interrupt Enable: Enables interrupt on the interrupt signal to the controller. 6 RESERVED R 0x0 Reserved 5 IE_CSI_TX1 R/W 0x0 CSI-2 Transmit Port 1 Interrupt:Enable interrupt from CSI-2 Transmitter Port 1. 4 IE_CSI_TX0 R/W 0x0 CSI-2 Transmit Port 0 Interrupt:Enable interrupt from CSI-2 Transmitter Port 0. 3 IE_RX3 R/W 0x0 RX Port 3 Interrupt:Enable interrupt from Receiver Port 3. 2 IE_RX2 R/W 0x0 RX Port 2 Interrupt:Enable interrupt from Receiver Port 2. 1 IE_RX1 R/W 0x0 RX Port 1 Interrupt:Enable interrupt from Receiver Port 1. 0 IE_RX0 R/W 0x0 RX Port 0 Interrupt:Enable interrupt from Receiver Port 0. INTERRUPT_STS Register (Address = 0x24) [Reset = 0x00] INTERRUPT_STS is shown in #GUID-20230614-SS0T-4RL9-H3GZ-MGHKVB6PT1NH/MAIN_MAIN_MAIN_INTERRUPT_STS_TABLE_TABLE. Return to the Summary Table. INTERRUPT_STS Register Field Descriptions Bit Field Type Reset Description 7 INT R 0x0 Global Interrupt: Set if any enabled interrupt is indicated in the individual status bits in this register. The setting of this bit is not dependent on the INT_EN bit in the INTERRUPT_CTL register but does depend on the IE_xxx bits. For example, if IE_RX0 and IS_RX0 are both asserted, the INT bit is set to 1. 6 RESERVED R 0x0 Reserved 5 IS_CSI_TX1 R 0x0 CSI-2 Transmit Port 1 Interrupt:An interrupt has occurred for CSI-2 Transmitter Port 1. This interrupt is cleared upon reading the CSI_TX_ISR register for CSI-2 Transmit Port 1. 4 IS_CSI_TX0 R 0x0 CSI-2 Transmit Port 0 Interrupt:An interrupt has occurred for CSI-2 Transmitter Port 0. This interrupt is cleared upon reading the CSI_TX_ISR register for CSI-2 Transmit Port 0. 3 IS_RX3 R 0x0 RX Port 3 Interrupt:This interrupt is cleared by reading the associated status register(s) for the event(s) that caused the interrupt. The status registers are RX_PORT_STS1, RX_PORT_STS2, and CSI_RX_STS. 2 IS_RX2 R 0x0 RX Port 2 Interrupt:An interrupt has occurred for Receive Port 2. This interrupt is cleared by reading the associated status register(s) for the event(s) that caused the interrupt. The status registers are RX_PORT_STS1, RX_PORT_STS2, and CSI_RX_STS. 1 IS_RX1 R 0x0 RX Port 1 Interrupt:An interrupt has occurred for Receive Port 1. This interrupt is cleared by reading the associated status register(s) for the event(s) that caused the interrupt. The status registers are RX_PORT_STS1, RX_PORT_STS2, and CSI_RX_STS. 0 IS_RX0 R 0x0 RX Port 0 Interrupt:An interrupt has occurred for Receive Port 0. This interrupt is cleared by reading the associated status register(s) for the event(s) that caused the interrupt. The status registers are RX_PORT_STS1, RX_PORT_STS2, and CSI_RX_STS. TS_CONFIG Register (Address = 0x25) [Reset = 0x00] TS_CONFIG is shown in #GUID-20230614-SS0T-4RL9-H3GZ-MGHKVB6PT1NH/MAIN_MAIN_MAIN_TS_CONFIG_TABLE_TABLE. Return to the Summary Table. TS_CONFIG Register Field Descriptions Bit Field Type Reset Description 7 RESERVED R 0x0 Reserved 6 FS_POLARITY R/W 0x0 Framesync PolarityIndicates active edge of FrameSync signal0: Rising edge1: Falling edge 5:4 TS_RES_CTL R/W 0x0 Timestamp Resolution Control00: 40 ns01: 80 ns10: 160 ns11: 1.0 us 3 TS_AS_AVAIL R/W 0x0 Timestamp Ready Control0: Normal operation1: Indicate timestamps ready as soon as all port timestamps are available 2 RESERVED R 0x0 Reserved 1 TS_FREERUN R/W 0x0 FreeRun Mode0: FrameSync mode1: FreeRun mode 0 TS_MODE R/W 0x0 Timestamp Mode0: Line start1: Frame start TS_CONTROL Register (Address = 0x26) [Reset = 0x00] TS_CONTROL is shown in #GUID-20230614-SS0T-4RL9-H3GZ-MGHKVB6PT1NH/MAIN_MAIN_MAIN_TS_CONTROL_TABLE_TABLE. Return to the Summary Table. TS_CONTROL Register Field Descriptions Bit Field Type Reset Description 7:5 RESERVED R 0x0 Reserved 4 TS_FREEZE R/W 0x0 Freeze Timestamps0: Normal operation1: Freeze timestampsSetting this bit will freeze timestamps and clear the TS_READY flag. The TS_FREEZE bit should be cleared after reading timestamps to resume operation. 3 TS_ENABLE3 R/W 0x0 Timestamp Enable RX Port 30: Disabled1: Enabled 2 TS_ENABLE2 R/W 0x0 Timestamp Enable RX Port 20: Disabled1: Enabled 1 TS_ENABLE1 R/W 0x0 Timestamp Enable RX Port 10: Disabled1: Enabled 0 TS_ENABLE0 R/W 0x0 Timestamp Enable RX Port 00: Disabled1: Enabled TS_LINE_HI Register (Address = 0x27) [Reset = 0x00] TS_LINE_HI is shown in #GUID-20230614-SS0T-4RL9-H3GZ-MGHKVB6PT1NH/MAIN_MAIN_MAIN_TS_LINE_HI_TABLE_TABLE. Return to the Summary Table. TS_LINE_HI Register Field Descriptions Bit Field Type Reset Description 7:0 TS_LINE_HI R/W 0x0 Timestamp Line, upper 8 bitsThis field is the line number at which to capture the timestamp when Line Start mode is enabled. For proper operation, the line number should be set to a value greater than 1.During Frame Start mode, if TS_FREERUN is set, the TS_LINE value is used to determine when to begin checking for Frame Start TS_LINE_LO Register (Address = 0x28) [Reset = 0x00] TS_LINE_LO is shown in #GUID-20230614-SS0T-4RL9-H3GZ-MGHKVB6PT1NH/MAIN_MAIN_MAIN_TS_LINE_LO_TABLE_TABLE. Return to the Summary Table. TS_LINE_LO Register Field Descriptions Bit Field Type Reset Description 7:0 TS_LINE_LO R/W 0x0 Timestamp Line, lower 8 bitsThis field is the line number at which to capture the timestamp when Line Start mode is enabled. For proper operation, the line number should be set to a value greater than 1.During Frame Start mode, if TS_FREERUN is set, the TS_LINE value is used to determine when to begin checking for Frame Start TS_STATUS Register (Address = 0x29) [Reset = 0x00] TS_STATUS is shown in #GUID-20230614-SS0T-4RL9-H3GZ-MGHKVB6PT1NH/MAIN_MAIN_MAIN_TS_STATUS_TABLE_TABLE. Return to the Summary Table. TS_STATUS Register Field Descriptions Bit Field Type Reset Description 7:5 RESERVED R 0x0 Reserved 4 TS_READY R 0x0 Timestamp ReadyThis flag indicates when timestamps are ready to be read. This flag is cleared when the TS_FREEZE bit is set. 3 TS_VALID3 R 0x0 Timestamp Valid, RX Port 3 2 TS_VALID2 R 0x0 Timestamp Valid, RX Port 2 1 TS_VALID1 R 0x0 Timestamp Valid, RX Port 1 0 TS_VALID0 R 0x0 Timestamp Valid, RX Port 0 TIMESTAMP_P0_HI Register (Address = 0x2A) [Reset = 0x00] TIMESTAMP_P0_HI is shown in #GUID-20230614-SS0T-4RL9-H3GZ-MGHKVB6PT1NH/MAIN_MAIN_MAIN_TIMESTAMP_P0_HI_TABLE_TABLE. Return to the Summary Table. TIMESTAMP_P0_HI Register Field Descriptions Bit Field Type Reset Description 7:0 TIMESTAMP_P0_HI R 0x0 Timestamp, upper 8 bits, RX Port 0 TIMESTAMP_P0_LO Register (Address = 0x2B) [Reset = 0x00] TIMESTAMP_P0_LO is shown in #GUID-20230614-SS0T-4RL9-H3GZ-MGHKVB6PT1NH/MAIN_MAIN_MAIN_TIMESTAMP_P0_LO_TABLE_TABLE. Return to the Summary Table. TIMESTAMP_P0_LO Register Field Descriptions Bit Field Type Reset Description 7:0 TIMESTAMP_P0_LO R 0x0 Timestamp, lower 8 bits, RX Port 0 TIMESTAMP_P1_HI Register (Address = 0x2C) [Reset = 0x00] TIMESTAMP_P1_HI is shown in #GUID-20230614-SS0T-4RL9-H3GZ-MGHKVB6PT1NH/MAIN_MAIN_MAIN_TIMESTAMP_P1_HI_TABLE_TABLE. Return to the Summary Table. TIMESTAMP_P1_HI Register Field Descriptions Bit Field Type Reset Description 7:0 TIMESTAMP_P1_HI R 0x0 Timestamp, upper 8 bits, RX Port 1 TIMESTAMP_P1_LO Register (Address = 0x2D) [Reset = 0x00] TIMESTAMP_P1_LO is shown in #GUID-20230614-SS0T-4RL9-H3GZ-MGHKVB6PT1NH/MAIN_MAIN_MAIN_TIMESTAMP_P1_LO_TABLE_TABLE. Return to the Summary Table. TIMESTAMP_P1_LO Register Field Descriptions Bit Field Type Reset Description 7:0 TIMESTAMP_P1_LO R 0x0 Timestamp, lower 8 bits, RX Port 1 TIMESTAMP_P2_HI Register (Address = 0x2E) [Reset = 0x00] TIMESTAMP_P2_HI is shown in #GUID-20230614-SS0T-4RL9-H3GZ-MGHKVB6PT1NH/MAIN_MAIN_MAIN_TIMESTAMP_P2_HI_TABLE_TABLE. Return to the Summary Table. TIMESTAMP_P2_HI Register Field Descriptions Bit Field Type Reset Description 7:0 TIMESTAMP_P2_HI R 0x0 Timestamp, upper 8 bits, RX Port 2 TIMESTAMP_P2_LO Register (Address = 0x2F) [Reset = 0x00] TIMESTAMP_P2_LO is shown in #GUID-20230614-SS0T-4RL9-H3GZ-MGHKVB6PT1NH/MAIN_MAIN_MAIN_TIMESTAMP_P2_LO_TABLE_TABLE. Return to the Summary Table. TIMESTAMP_P2_LO Register Field Descriptions Bit Field Type Reset Description 7:0 TIMESTAMP_P2_LO R 0x0 Timestamp, lower 8 bits, RX Port 2 TIMESTAMP_P3_HI Register (Address = 0x30) [Reset = 0x00] TIMESTAMP_P3_HI is shown in #GUID-20230614-SS0T-4RL9-H3GZ-MGHKVB6PT1NH/MAIN_MAIN_MAIN_TIMESTAMP_P3_HI_TABLE_TABLE. Return to the Summary Table. TIMESTAMP_P3_HI Register Field Descriptions Bit Field Type Reset Description 7:0 TIMESTAMP_P3_HI R 0x0 Timestamp, upper 8 bits, RX Port 3 TIMESTAMP_P3_LO Register (Address = 0x31) [Reset = 0x00] TIMESTAMP_P3_LO is shown in #GUID-20230614-SS0T-4RL9-H3GZ-MGHKVB6PT1NH/MAIN_MAIN_MAIN_TIMESTAMP_P3_LO_TABLE_TABLE. Return to the Summary Table. TIMESTAMP_P3_LO Register Field Descriptions Bit Field Type Reset Description 7:0 TIMESTAMP_P3_LO R 0x0 Timestamp, lower 8 bits, RX Port 3 CSI_PORT_SEL Register (Address = 0x32) [Reset = 0x00] CSI_PORT_SEL is shown in #GUID-20230614-SS0T-4RL9-H3GZ-MGHKVB6PT1NH/MAIN_MAIN_MAIN_CSI_PORT_SEL_TABLE_TABLE. Return to the Summary Table. This register selects access to Digital CSI-2 registers. CSI_PORT_SEL Register Field Descriptions Bit Field Type Reset Description 7:5 RESERVED R 0x0 Reserved 4 TX_READ_PORT R/W 0x0 Select TX port for register readThis field selects one of the two TX port register blocks for readback. This applies to the subsequent registers prefixed CSI.0: Port 0 registers1: Port 1 registers 3:2 RESERVED R 0x0 Reserved 1 TX_WRITE_PORT_1 R/W 0x0 Write Enable for TX port 1 registersThis bit enables writes to TX port 1 registers. Any combination of TX port registers can be written simultaneously. This applies to the subsequent registers prefixed CSI-2.0: Writes disabled1: Writes enabled 0 TX_WRITE_PORT_0 R/W 0x0 Write Enable for TX port 0 registersThis bit enables writes to TX port 0 registers. Any combination of TX port registers can be written simultaneously. This applies to the subsequent registers prefixed CSI-2.0: Writes disabled1: Writes enabled CSI_CTL Register (Address = 0x33) [Reset = 0x00] CSI_CTL is shown in #GUID-20230614-SS0T-4RL9-H3GZ-MGHKVB6PT1NH/MAIN_MAIN_MAIN_CSI_CTL_TABLE_TABLE. Return to the Summary Table. CSI-2 TX port-specific register. The CSI-2 Port Select register 0x32 configures which unique CSI-2 TX port registers can be accessed by I2C read and write commands. CSI_CTL Register Field Descriptions Bit Field Type Reset Description 7 RESERVED R 0x0 Reserved 6 CSI_CAL_EN R/W 0x0 Enable initial CSI-2 Skew-Calibration sequenceWhen the initial skew-calibration sequence is enabled, the CSI-2 Transmitter will send the sequence at initialization, prior to sending any HS data. This bit must be set when operating at 1.6 Gbps CSI-2 speed (as configured in the CSI_PLL register).0: Disabled1: Enabled 5:4 CSI_LANE_COUNT R/W 0x0 CSI-2 lane count00: 4 lanes01: 3 lanes10: 2 lanes11: 1 lane 3:2 CSI_ULP R/W 0x0 Force LP00 state on data/clock lanes00: Normal operation01: LP00 state forced only on data lanes10: Reserved11: LP00 state forced on data and clock lanes 1 CSI_CONTS_CLOCK R/W 0x0 Enable CSI-2 continuous clock mode0: Disabled1: EnabledNOTE: When enabled, the CSI-2 Transmitter will enter continuous clock mode upon transmission of the first packet. 0 CSI_ENABLE R/W 0x0 Enable CSI-2 output0: Disabled1: EnabledNOTE: Forwarding should be disabled (via the FWD_CTL1 register) prior to enabling or disabling the CSI-2 output. CSI_CTL2 Register (Address = 0x34) [Reset = 0x00] CSI_CTL2 is shown in #GUID-20230614-SS0T-4RL9-H3GZ-MGHKVB6PT1NH/MAIN_MAIN_MAIN_CSI_CTL2_TABLE_TABLE. Return to the Summary Table. CSI-2 TX port-specific register. The CSI-2 Port Select register 0x32 configures which unique CSI-2 TX port registers can be accessed by I2C read and write commands. CSI_CTL2 Register Field Descriptions Bit Field Type Reset Description 7:6 RESERVED R 0x0 Reserved 5:4 CSI_CAL_LEN R/W 0x0 These bits control the length of the periodic calibration sequence00: 210 bits01: 212 bits10: 214 bits11: 215 bits 3 CSI_PASS_MODE R/W 0x0 CSI-2 PASS indication modeDetermines whether the CSI-2 Pass indication is for a single port or all enabled ports.0: Assert PASS if at least one enabled Receive port is providing valid video data1: Assert PASS only if ALL enabled Receive ports are providing valid video data 2 CSI_CAL_INV R/W 0x0 CSI-2 Calibration Inverted Data patternDuring the CSI-2 skew-calibration pattern, the CSI-2 Transmitter will send a sequence of 01010101 data (first bit 0). Setting this bit to a 1 will invert the sequence to 10101010 data. 1 CSI_CAL_SINGLE R/W 0x0 Enable single periodic CSI-2 Skew-Calibration sequenceSetting this bit will send a single skew-calibration sequence from the CSI-2 Transmitter. The skew-calibration sequence length matches the length set for periodic calibration in CSI_CAL_LEN. The calibration sequence is sent at the next idle period on the CSI-2 interface. This bit is self-clearing and will reset to 0 after the calibration sequence is sent. 0 CSI_CAL_PERIODIC R/W 0x0 Enable periodic CSI-2 Skew-Calibration sequenceWhen the periodic skew-calibration sequence is enabled, the CSI-2 Transmitter will send the periodic skew-calibration sequence following the sending of Frame End packets.0: Disabled1: Enabled CSI_STS Register (Address = 0x35) [Reset = 0x00] CSI_STS is shown in #GUID-20230614-SS0T-4RL9-H3GZ-MGHKVB6PT1NH/MAIN_MAIN_MAIN_CSI_STS_TABLE_TABLE. Return to the Summary Table. CSI-2 TX port-specific register. The CSI-2 Port Select register 0x32 configures which unique CSI-2 TX port registers can be accessed by I2C read and write commands. CSI_STS Register Field Descriptions Bit Field Type Reset Description 7:5 RESERVED R 0x0 Reserved 4 TX_PORT_NUM R 0x0 TX Port NumberThis read-only field indicates the number of the currently selected TX read port. 3:2 RESERVED R 0x0 Reserved 1 TX_PORT_SYNC R 0x0 TX Port SynchronizedThis bit indicates the CSI-2 Transmit Port is able to properly synchronize input data streams from multiple sources. This bit is 0 if synchronization is disabled via the FWD_CTL2 register.0: Input streams are not synchronized1: Input streams are synchronized 0 TX_PORT_PASS R 0x0 TX Port PassIndicates valid data is available on at least one port, or on all ports if configured for all port status via the CSI_PASS_MODE bit in the CSI_CTL2 register. The function differs based on mode of operation. In asynchronous operation, the TX_PORT_PASS indicates the CSI-2 port is actively delivering valid video data. The status is cleared based on detection of an error condition that interrupts transmission. During Synchronized forwarding, the TX_PORT_PASS indicates valid data is available for delivery on the CSI-2 TX output. Data may not be delivered if ports are not synchronized. The TX_PORT_SYNC status is a better indicator that valid data is being delivered to the CSI-2 transmit port. CSI_TX_ICR Register (Address = 0x36) [Reset = 0x00] CSI_TX_ICR is shown in #GUID-20230614-SS0T-4RL9-H3GZ-MGHKVB6PT1NH/MAIN_MAIN_MAIN_CSI_TX_ICR_TABLE_TABLE. Return to the Summary Table. CSI-2 TX port-specific register. The CSI-2 Port Select register 0x32 configures which unique CSI-2 TX port registers can be accessed by I2C read and write commands. CSI_TX_ICR Register Field Descriptions Bit Field Type Reset Description 7:5 RESERVED R 0x0 Reserved 4 IE_RX_PORT_INT R/W 0x0 RX Port Interrupt EnableEnable interrupt based on receiver port interrupt for the RX Ports being forwarded to the CSI-2 Transmit Port. 3 IE_CSI_SYNC_ERROR R/W 0x0 CSI-2 Sync Error interrupt EnableEnable interrupt on CSI-2 Synchronization enable. 2 IE_CSI_SYNC R/W 0x0 CSI-2 Synchronized interrupt EnableEnable interrupts on CSI-2 Transmit Port assertion of CSI-2 Synchronized Status. 1 IE_CSI_PASS_ERROR R/W 0x0 CSI-2 RX Pass Error interrupt EnableEnable interrupt on CSI-2 Pass Error 0 IE_CSI_PASS R/W 0x0 CSI-2 Pass interrupt EnableEnable interrupt on CSI-2 Transmit Port assertion of CSI-2 Pass. CSI_TX_ISR Register (Address = 0x37) [Reset = 0x00] CSI_TX_ISR is shown in #GUID-20230614-SS0T-4RL9-H3GZ-MGHKVB6PT1NH/MAIN_MAIN_MAIN_CSI_TX_ISR_TABLE_TABLE. Return to the Summary Table. CSI-2 TX port-specific register. The CSI-2 Port Select register 0x32 configures which unique CSI-2 TX port registers can be accessed by I2C read and write commands. CSI_TX_ISR Register Field Descriptions Bit Field Type Reset Description 7:5 RESERVED R 0x0 Reserved 4 IS_RX_PORT_INT R 0x0 RX Port InterruptA Receiver port interrupt has been generated for one of the RX Ports being forwarded to the CSI-2 Transmit Port. A read of the associated port receive status registers will clear this interrupt. See the PORT_ISR_HI and PORT_ISR_LO registers for details. 3 IS_CSI_SYNC_ERROR RC 0x0 CSI-2 Sync Error interruptA synchronization error has been detected for multiple video stream inputs to the CSI-2 Transmitter. 2 IS_CSI_SYNC RC 0x0 CSI-2 Synchronized interruptCSI-2 Transmit Port assertion of CSI-2 Synchronized Status. Current status for CSI-2 Sync can be read from the TX_PORT_SYNC flag in the CSI_STS register. 1 IS_CSI_PASS_ERROR RC 0x0 CSI-2 RX Pass Error interruptA deassertion of CSI-2 Pass has been detected on one of the RX Ports being forwarded to the CSI-2 Transmit Port 0 IS_CSI_PASS RC 0x0 CSI-2 Pass interruptCSI-2 Transmit Port assertion of CSI-2 Pass detected. Current status for the CSI-2 Pass indication can be read from the TX_PORT_PASS flag in the CSI_STS register SFILTER_CFG Register (Address = 0x41) [Reset = 0xA9] SFILTER_CFG is shown in #GUID-20230614-SS0T-4RL9-H3GZ-MGHKVB6PT1NH/MAIN_MAIN_MAIN_SFILTER_CFG_TABLE_TABLE. Return to the Summary Table. SFILTER_CFG Register Field Descriptions Bit Field Type Reset Description 7:4 SFILTER_MAX R/W 0xA SFILTER Maximum settingThis field controls the maximum SFILTER setting. Allowed values are 0-14 with 7 being the mid point. These values are used for both AEQ adaption and dynamic SFILTER control. The maximum setting must be greater than of equal to the SFILTER_MIN. 3:0 SFILTER_MIN R/W 0x9 SFILTER Minimum settingThis field controls the minimum SFILTER setting. Allowed values are 0-14, where 7 is the mid point. These values are used for both AEQ adaption and dynamic SFILTER control. The minimum setting must be less than or equal to the SFILTER_MAX. AEQ_CTL Register (Address = 0x42) [Reset = 0x71] AEQ_CTL is shown in #GUID-20230614-SS0T-4RL9-H3GZ-MGHKVB6PT1NH/MAIN_MAIN_MAIN_AEQ_CTL_TABLE_TABLE. Return to the Summary Table. AEQ_CTL Register Field Descriptions Bit Field Type Reset Description 7 RESERVED R 0x0 Reserved 6:4 AEQ_ERR_CTL R/W 0x7 AEQ Error ControlSetting any of these bits will enable FPD3 error checking during the Adaptive Equalization process. Errors are accumulated over 1/2 of the period of the timer set by the ADAPTIVE_EQ_RELOCK_TIME filed in the AEQ_TEST register. If the number of errors is greater than the programmed threshold (AEQ_ERR_THOLD), the AEQ will attempt to increase the EQ setting. The errors may also be checked as part of EQ setting validation if AEQ_2STEP_EN is set. The following errors are checked based on this three bit field:[2] FPD3 clk1/clk0 errors[1] DCA sequence errors[0] Parity errors 3 AEQ_SFIL_ORDER R/W 0x0 AEQ SFILTER Adapt orderThis bit controls the order of adaption for SFILTER values during Adaptive Equalization.0: Default order, start at largest clock delay1: Start at midpoint, no additional clock or data delay 2 AEQ_2STEP_EN R/W 0x0 AEQ 2-step enableThis bit enables a two-step operation as part of the Adaptive EQ algorithm. If disabled, the state machine will wait for a programmed period of time, then check status to determine if setting is valid. If enabled, the state machine will wait for 1/2 the programmed period, then check for errors over an additional 1/2 the programmed period. If errors occur during the 2nd step, the state machine will immediately move to the next setting.0: Wait for full programmed delay, then check instantaneous lock value1: Wait for 1/2 programmed time, then check for errors over 1/2 programmed time. The programmed time is controlled by the ADAPTIVE_EQ_RELOCK_TIME field in the AEQ_TEST register 1 AEQ_OUTER_LOOP R/W 0x0 AEQ outer loop controlThis bit controls whether the Equalizer or SFILTER adaption is the outer loop when the AEQ adaption includes SFILTER adaption.0: AEQ is inner loop, SFILTER is outer loop1: AEQ is outer loop, SFILTER is inner loop 0 AEQ_SFILTER_EN R/W 0x1 Enable SFILTER Adaption with AEQSetting this bit allows SFILTER adaption as part of the Adaptive Equalizer algorithm. AEQ_ERR_THOLD Register (Address = 0x43) [Reset = 0x01] AEQ_ERR_THOLD is shown in #GUID-20230614-SS0T-4RL9-H3GZ-MGHKVB6PT1NH/MAIN_MAIN_MAIN_AEQ_ERR_THOLD_TABLE_TABLE. Return to the Summary Table. AEQ_ERR_THOLD Register Field Descriptions Bit Field Type Reset Description 7:0 AEQ_ERR_THRESHOLD R/W 0x1 AEQ Error TrhesholdThis register controls the error threshold to determine when to re-adapt the EQ settings. This register must not be programmed to a value of 0. BCC_ERR_CTL Register (Address = 0x46) [Reset = 0x20] BCC_ERR_CTL is shown in #GUID-20230614-SS0T-4RL9-H3GZ-MGHKVB6PT1NH/MAIN_MAIN_MAIN_BCC_ERR_CTL_TABLE_TABLE. Return to the Summary Table. RX port-specific register. The FPD-Link III Select register 0x4C configures which unique Rx port registers can be accessed by I2C read and write commands. BCC_ERR_CTL Register Field Descriptions Bit Field Type Reset Description 7 BCC_ACK_REMOTE_READ R/W 0x0 Enable Control Channel to acknowledge start of remote read.When operating with a link partner that supports Enhanced Error Checking for the Bidirectional Control Channel, setting this bit allows the Deserializer to generate an internal acknowlege to the beginning of a remote I2C target read. This allows additional error detection at the Serializer. This bit should not be set when operating with Serializers that do not support Enhanced Error Checking.0: Disable1: Enable 6 BCC_EN_DATA_CHK R/W 0x0 Enable checking of returned dataEnhanced Error checking can check for errors on returned data during an acknowledge cycle for data sent to remote devices over the Bidirectional Control Channel. In addition, If an error is detected, this register control will allow changing a remote Ack to a Nack to indicate the data error on the local I2C interface. This bit should not be set when operating with Serializers that do not support Enhanced Error checking as they will not always return the correct data during an Ack.0: Disable returned data error detection1: Enable returned data error detection 5 BCC_EN_ENH_ERROR R/W 0x1 Enable Enhanced Error checking in Bidirection Control ChannelThe Bidirectional Control Channel can detect certain error conditions and terminate transactions if an error is detected. This capability can be disabled by setting this bit to 0.0: Disable Enhanced Error checking1: Enable Enhanced Error checking 4:3 FORCE_BCC_ERROR R/W 0x0 BCC Force ErrorThe BCC Force Error control causes an error to be forced on the BCC over the back channel.00: No error01: Force CRC Error on BCC frame= BCC_FRAME_SEL10: Force CRC Error on normal frame following BCC frame= BCC_FRAME_SEL11: FORCE Data Error on BCC frame= BCC_FRAME_SELSetting this control generates a single error on the back channel signaling. 2:0 BCC_FRAME_SEL R/W 0x0 BCC Frame SelectThe BCC Frame Select allows selection of the forward channel BCC frame which will include the error condition selected in the force control bits of this register. BCC transfers are sent in bytes for each block transferred. This value may be set in range of 0 to 7 to force an error on any of the first 8 bytes sent on the BCC forward channel. BCC_STATUS Register (Address = 0x47) [Reset = 0x00] BCC_STATUS is shown in #GUID-20230614-SS0T-4RL9-H3GZ-MGHKVB6PT1NH/MAIN_MAIN_MAIN_BCC_STATUS_TABLE_TABLE. Return to the Summary Table. RX port-specific register. The FPD-Link III Port Select register 0x4C configures which unique Rx port registers can be accessed by I2C read and write commands. BCC_STATUS Register Field Descriptions Bit Field Type Reset Description 7:6 RESERVED R 0x0 Reserved 5 BCC_SEQ_ERROR RC 0x0 Bidirectional Control Channel Sequence Error DetectedThis bit indicates a sequence error has been detected in the forward control channel. If this bit is set, an error may have occurred in the control channel operation. If BCC_EN_ENH_ERR is 0 (disabled), this register is read-only copy of the BCC_SEQ_ERROR bit in the RX_PORT_STS1 register.If BCC_EN_ENH_ERR is 1 (enabled), this register is cleared on read of this register. 4 BCC_CONTROLLER_ERR RC 0x0 BCC Controller ErrorThis flag indicates a Forward Channel BCC Sequence, BCC CRC, or Lock error occurred while waiting for a response from the Serializer while the BCC I2C Controller is active. This flag is cleared on read of this register. This indication is available only if BCC_EN_ENH_ERR is set to 1. 3 BCC_CONTROLLER_TO RC 0x0 BCC Controller Timeout ErrorThis bit will be set if the BCC Watchdog Timer expires will waiting for a response from the Serializer while the BCC I2C Controller is active. This flag is cleared on read of this register. This indication is available only if BCC_EN_ENH_ERR is set to 1. 2 BCC_TARGET_ERR RC 0x0 BCC Target ErrorThis flag indicates a Forward Channel BCC Sequence, BCC CRC, or Lock error occurred while waiting for a response from the Serializer while the BCC I2C Target is active. This flag is cleared on read of this register. This indication is available only if BCC_EN_ENH_ERR is set to 1. 1 BCC_TARGET_TO RC 0x0 BCC Target Timeout ErrorThis bit will be set if the BCC Watchdog Timer expires will waiting for a response from the Serializer while the BCC I2C Target is active. This flag is cleared on read of this register. 0 BCC_RESP_ERR RC 0x0 BCC Response ErrorThis flag indicates an error has been detected in response to a command on the Bidirectional Control Channel. When the I2C Target is active, the Serializer should return data written (I2C address, offset, or data). When the I2C Target is active, the Serializer will return data read. The BCC function checks the returned data for errors, and will set this flag if an error is detected. This flag is cleared on read of this register. This indication is available only if BCC_EN_ENH_ERR is set to 1. FPD3_CAP Register (Address = 0x4A) [Reset = 0x00] FPD3_CAP is shown in #GUID-20230614-SS0T-4RL9-H3GZ-MGHKVB6PT1NH/MAIN_MAIN_MAIN_FPD3_CAP_TABLE_TABLE. Return to the Summary Table. RX port-specific register. The FPD-Link III Port Select register 0x4C configures which unique Rx port registers can be accessed by I2C read and write commands. Recommend to set bit four in the FPD-Link III capabilities register to one in order to flag errors detected from enhanced CRC on encoded link control information. The FPD-Link III Encoder CRC must also be enabled by setting the FPD3_ENC_CRC_DIS (register 0xBA[7]) to 0. FPD3_CAP Register Field Descriptions Bit Field Type Reset Description 7:5 RESERVED R 0x0 Reserved 4 FPD3_ENC_CRC_CAP R/W 0x0 0: Disable CRC error flag from FPD-Link III encoder1: Enable CRC error flag from FPD-Link III encoder (recommended) 3 RESERVED R 0x0 Reserved 2 RESERVED R 0x0 Reserved 1:0 RESERVED R 0x0 Reserved RAW_EMBED_DTYPE Register (Address = 0x4B) [Reset = 0x12] RAW_EMBED_DTYPE is shown in #GUID-20230614-SS0T-4RL9-H3GZ-MGHKVB6PT1NH/MAIN_MAIN_MAIN_RAW_EMBED_DTYPE_TABLE_TABLE. Return to the Summary Table. RX port-specific register. The FPD-Link III Port Select register 0x4C configures which unique Rx port registers can be accessed by I2C read and write commands. When the receiver is programmed for Raw mode data, this register field allows setting the Data Type field for the first N lines to indicated embedded non-image data. RAW_EMBED_DTYPE has no effect on CSI-2 receiver modes. RAW_EMBED_DTYPE Register Field Descriptions Bit Field Type Reset Description 7:6 EMBED_DTYPE_EN R/W 0x0 Embeded Data Type Enable0: All long packets will be forwarded as RAW10 or RAW12 video data01, 10, or 11: Send first N long packets (1, 2, or 3) as Embedded data using the data type in the EMBED_DTYPE_ID field of this register. This control has no effect if the Receiver is programmed to receive CSI-2 formatted data. 5:0 EMBED_DTYPE_ID R/W 0x12 Embedded Data TypeIf sending embedded data is enabled via the EMBED_DTYPE_EN control in this register, the Data Type field for the first N lines of each frame will use this value rather than the value programmed in the RAW12_ID or RAW10_ID registers. The default setting matches the CSI-2 specification for Embedded 8-bit non Image Data. FPD3_PORT_SEL Register (Address = 0x4C) [Reset = 0x00] FPD3_PORT_SEL is shown in #GUID-20230614-SS0T-4RL9-H3GZ-MGHKVB6PT1NH/MAIN_MAIN_MAIN_FPD3_PORT_SEL_TABLE_TABLE. Return to the Summary Table. The FPD-Link III Port Select register configures which port is accessed in I2C commands to unique Rx Port registers 0x4D - 0x7F and 0xD0 - 0xDF. A 2-bit RX_READ_PORT field provides for reading values from a single port. The RX_WRITE_PORT fields provide individual enables for each port, allowing simultaneous writes broadcast to all of the FPD-Link III Receive port register blocks in unison. The DS90UB960-Q1 maintains separate page control, preventing conflict between sources. FPD3_PORT_SEL Register Field Descriptions Bit Field Type Reset Description 7:6 PHYS_PORT_NUM R 0x0 Physical port numberThis field porvides the physical port connection when reading from a remote device via the Bi-directional Control Channel.When accessed via local I2C interfaces, the value returned is always 0. When accessed via Bi-directional Control Channel, the value returned is the port number of the Receive port connection. 5:4 RX_READ_PORT R/W 0x0 Select RX port for register readThis field selects one of the four RX port register blocks for readback. This applies to all paged FPD3 Receiver port registers.00: Port 0 registers01: Port 1 registers10: Port 2 registers11: Port 3 registersWhen accessed via local I2C interfaces, the default setting is 0. When accessed via Bi-directional Control Channel, the default value is the port number of the Receive port connection. 3 RX_WRITE_PORT_3 R/W 0x0 Write Enable for RX port 3 registersThis bit enables writes to RX port 3 registers. Any combination of RX port registers can be written simultaneously. This applies to all paged FPD3 Receiver port registers.0: Writes disabled1: Writes enabledWhen accessed via Bi-directional Control Channel, the default value is 1 if accessed over RX port 3. 2 RX_WRITE_PORT_2 R/W 0x0 Write Enable for RX port 2 registersThis bit enables writes to RX port 2 registers. Any combination of RX port registers can be written simultaneously. This applies to all paged FPD3 Receiver port registers.0: Writes disabled1: Writes enabledWhen accessed via Bi-directional Control Channel, the default value is 1 if accessed over RX port 2. 1 RX_WRITE_PORT_1 R/W 0x0 Write Enable for RX port 1 registersThis bit enables writes to RX port 1 registers. Any combination of RX port registers can be written simultaneously. This applies to all paged FPD3 Receiver port registers.0: Writes disabled1: Writes enabledWhen accessed via Bi-directional Control Channel, the default value is 1 if accessed over RX port 1. 0 RX_WRITE_PORT_0 R/W 0x0 Write Enable for RX port 0 registersThis bit enables writes to RX port 0 registers. Any combination of RX port registers can be written simultaneously. This applies to all paged FPD3 Receiver port registers.0: Writes disabled1: Writes enabledWhen accessed via Bi-directional Control Channel, the default value is 1 if accessed over RX port 0. RX_PORT_STS1 Register (Address = 0x4D) [Reset = 0x00] RX_PORT_STS1 is shown in #GUID-20230614-SS0T-4RL9-H3GZ-MGHKVB6PT1NH/MAIN_MAIN_MAIN_RX_PORT_STS1_TABLE_TABLE. Return to the Summary Table. RX port-specific register. The FPD-Link III Port Select register 0x4C configures which unique Rx port registers can be accessed by I2C read and write commands. RX_PORT_STS1 Register Field Descriptions Bit Field Type Reset Description 7:6 RX_PORT_NUM R 0x0 RX Port NumberThis read-only field indicates the number of the currently selected RX read port. 5 BCC_CRC_ERROR RC 0x0 Bi-directional Control Channel CRC Error DetectedThis bit indicates a CRC error has been detected in the forward control channel. If this bit is set, an error may have occurred in the control channel operation. This bit is cleared on read. 4 LOCK_STS_CHG RC 0x0 Lock Status ChangedThis bit is set if a change in receiver lock status has been detected since the last read of this register. Current lock status is available in the LOCK_STS bit of this registerThis bit is cleared on read. 3 BCC_SEQ_ERROR/BCC_ERROR RC 0x0 The function of this bit depends on the setting of the BCC_EN_ENH_ERR control in the BCC_ERR_CTL register. If BCC_EN_ENH_ERR is 0 (disabled), this register is defined as follows: Bidirectional Control Channel Sequence Error DetectedThis bit indicates a sequence error has been detected in the forward control channel. If this bit is set, an error may have occurred in the control channel operation. This bit is cleared on read. If BCC_EN_ENH_ERR is 1 (enabled), this register is defined as follows: Bidirectional Control Channel Error FlagThis flag indicates one or more errors have been detected during Bidirectional Control Channel communication with the Deserializer. The BCC_STATUS register contains further information on the type of error detected. This bit will be cleared upon read of the BCC_STATUS register. 2 PARITY_ERROR R 0x0 FPD3 parity errors detectedThis flag is set when the number of parity errors detected is greater than the threshold programmed in the PAR_ERR_THOLD registers.1: Number of FPD3 parity errors detected is greater than the threshold0: Number of FPD3 parity errors is below the thresholdThis bit is cleared when the RX_PAR_ERR_HI/LO registers are cleared. 1 PORT_PASS R 0x0 Receiver PASS indicationThis bit indicates the current status of the Receiver PASS indication. The requirements for setting the Receiver PASS indication are controlled by the PORT_PASS_CTL register.1: Receive input has met PASS criteria0: Receive input does not meet PASS criteria 0 LOCK_STS R 0x0 FPD-Link III receiver is locked to incoming data1: Receiver is locked to incoming data0: Receiver is not locked RX_PORT_STS2 Register (Address = 0x4E) [Reset = 0x00] RX_PORT_STS2 is shown in #GUID-20230614-SS0T-4RL9-H3GZ-MGHKVB6PT1NH/MAIN_MAIN_MAIN_RX_PORT_STS2_TABLE_TABLE. Return to the Summary Table. RX port-specific register. The FPD-Link III Port Select register 0x4C configures which unique Rx port registers can be accessed by I2C read and write commands. RX_PORT_STS2 Register Field Descriptions Bit Field Type Reset Description 7 LINE_LEN_UNSTABLE RC 0x0 Line Length UnstableIf set, this bit indicates the line length was detected as unstable during a previous video frame. The line length is considered to be stable if all the lines in the video frame have the same length. This flag will remain set until read. 6 LINE_LEN_CHG RC 0x0 Line Length Changed1: Change of line length detected0: Change of line length not detectedThis bit is cleared on read. 5 FPD3_ENCODE_ERROR RC 0x0 FPD3 Encoder error detectedIf set, this flag indicates an error in the FPD-Link III encoding has been detected by the FPD-Link III receiver.Tihs bit is cleared on read.Note, to detect FPD3 Encoder errors, the LINK_ERROR_COUNT must be enabled with a LINK_ERR_THRESH value greater than 1. Otherwise, the loss of Receiver Lock will prevent detection of the Encoder error. 4 BUFFER_ERROR RC 0x0 Packet buffer error detected. If this bit is set, an overflow condition has occurred on the packet buffer FIFO.1: Packet Buffer error detected0: No Packet Buffer errors detectedThis bit is cleared on read. 3 CSI_ERROR R 0x0 CSI-2 Receive error detectedSee the CSI_RX_STS register for details. 2 FREQ_STABLE R 0x0 Frequency measurement stable 1 NO_FPD3_CLK R 0x0 No FPD-Link input clock detectedWhen set, this bit indicates that no FPD Clock has been detected. This bit will be set if the input frequency is below the setting programmed in the FREQ_LO_THR setting in the FREQ_DET_CTL register. 0 LINE_CNT_CHG RC 0x0 Line Count Changed1: Change of line count detected0: Change of line count not detectedThis bit is cleared on read. RX_FREQ_HIGH Register (Address = 0x4F) [Reset = 0x00] RX_FREQ_HIGH is shown in #GUID-20230614-SS0T-4RL9-H3GZ-MGHKVB6PT1NH/MAIN_MAIN_MAIN_RX_FREQ_HIGH_TABLE_TABLE. Return to the Summary Table. RX port-specific register. The FPD-Link III Port Select register 0x4C configures which unique Rx port registers can be accessed by I2C read and write commands. RX_FREQ_HIGH Register Field Descriptions Bit Field Type Reset Description 7:0 FREQ_CNT_HIGH R 0x0 Frequency Counter High Byte (MHz)The Frequency counter reports the measured frequency for the FPD3 Receiver. This portion of the field is the integer value in MHz. RX_FREQ_LOW Register (Address = 0x50) [Reset = 0x00] RX_FREQ_LOW is shown in #GUID-20230614-SS0T-4RL9-H3GZ-MGHKVB6PT1NH/MAIN_MAIN_MAIN_RX_FREQ_LOW_TABLE_TABLE. Return to the Summary Table. RX port-specific register. The FPD-Link III Port Select register 0x4C configures which unique Rx port registers can be accessed by I2C read and write commands. RX_FREQ_LOW Register Field Descriptions Bit Field Type Reset Description 7:0 FREQ_CNT_LOW R 0x0 Frequency Counter Low Byte (1/256 MHz)The Frequency counter reports the measured frequency for the FPD3 Receiver. This portion of the field is the fractional value in 1/256 MHz. SENSOR_STS_0 Register (Address = 0x51) [Reset = 0x00] SENSOR_STS_0 is shown in #GUID-20230614-SS0T-4RL9-H3GZ-MGHKVB6PT1NH/MAIN_MAIN_MAIN_SENSOR_STS_0_TABLE_TABLE. Return to the Summary Table. RX port-specific register. The FPD-Link III Port Select register 0x4C configures which unique Rx port registers can be accessed by I2C read and write commands. Sensor Status Register 0 field provides additional status information when paired with a DS90UB953-Q1 Serializer. This field is automatically loaded from the forward channel. SENSOR_STS_0 Register Field Descriptions Bit Field Type Reset Description 7:0 SENSOR_STS_0 R 0x0 Sensor Status Register 0This field provides status from the Serializer. It is automatically loaded from the forward channel. Refer to the Serializer Datasheet SENSOR_STS_1 Register (Address = 0x52) [Reset = 0x00] SENSOR_STS_1 is shown in #GUID-20230614-SS0T-4RL9-H3GZ-MGHKVB6PT1NH/MAIN_MAIN_MAIN_SENSOR_STS_1_TABLE_TABLE. Return to the Summary Table. RX port-specific register. The FPD-Link III Port Select register 0x4C configures which unique Rx port registers can be accessed by I2C read and write commands. Sensor Status Register 1 field provides additional status information when paired with a DS90UB953-Q1 Serializer. This field is automatically loaded from the forward channel. SENSOR_STS_1 Register Field Descriptions Bit Field Type Reset Description 7:0 SENSOR_STS_1 R 0x0 Sensor Status Register 1This field provides status from the Serializer. It is automatically loaded from the forward channel. Refer to the Serializer Datasheet SENSOR_STS_2 Register (Address = 0x53) [Reset = 0x00] SENSOR_STS_2 is shown in #GUID-20230614-SS0T-4RL9-H3GZ-MGHKVB6PT1NH/MAIN_MAIN_MAIN_SENSOR_STS_2_TABLE_TABLE. Return to the Summary Table. RX port-specific register. The FPD-Link III Port Select register 0x4C configures which unique Rx port registers can be accessed by I2C read and write commands. Sensor Status Register 2 field provides additional status information when paired with a DS90UB953-Q1 Serializer. This field is automatically loaded from the forward channel. SENSOR_STS_2 Register Field Descriptions Bit Field Type Reset Description 7:0 SENSOR_STS_2 R 0x0 Sensor Status Register 2This field provides status from the Serializer. It is automatically loaded from the forward channel. Refer to the Serializer Datasheet SENSOR_STS_3 Register (Address = 0x54) [Reset = 0x00] SENSOR_STS_3 is shown in #GUID-20230614-SS0T-4RL9-H3GZ-MGHKVB6PT1NH/MAIN_MAIN_MAIN_SENSOR_STS_3_TABLE_TABLE. Return to the Summary Table. RX port-specific register. The FPD-Link III Port Select register 0x4C configures which unique Rx port registers can be accessed by I2C read and write commands. Sensor Status Register 3 field provides additional status information on the CSI-2 input when paired with a DS90UB953-Q1 Serializer. This field is automatically loaded from the forward channel. SENSOR_STS_3 Register Field Descriptions Bit Field Type Reset Description 7:0 SENSOR_STS_3 R 0x0 Sensor Status Register 3This field provides status from the Serializer. It is automatically loaded from the forward channel. Refer to the Serializer Datasheet RX_PAR_ERR_HI Register (Address = 0x55) [Reset = 0x00] RX_PAR_ERR_HI is shown in #GUID-20230614-SS0T-4RL9-H3GZ-MGHKVB6PT1NH/MAIN_MAIN_MAIN_RX_PAR_ERR_HI_TABLE_TABLE. Return to the Summary Table. RX port-specific register. The FPD-Link III Port Select register 0x4C configures which unique Rx port registers can be accessed by I2C read and write commands. RX_PAR_ERR_HI Register Field Descriptions Bit Field Type Reset Description 7:0 PAR_ERROR_BYTE_1 R 0x0 Number of FPD3 parity errors – 8 most significant bitsThe parity error counter registers return the number of data parity errors that have been detected on the FPD3 Receiver data since the last detection of valid lock or last read of the RX_PAR_ERR_LO register. For accurate reading of the parity error count, disable the RX PARITY CHECKER ENABLE bit in register 0x2 prior to reading the parity error count registers. This register is cleared upon reading the RX_PAR_ERR_LO register. RX_PAR_ERR_LO Register (Address = 0x56) [Reset = 0x00] RX_PAR_ERR_LO is shown in #GUID-20230614-SS0T-4RL9-H3GZ-MGHKVB6PT1NH/MAIN_MAIN_MAIN_RX_PAR_ERR_LO_TABLE_TABLE. Return to the Summary Table. RX port-specific register. The FPD-Link III Port Select register 0x4C configures which unique Rx port registers can be accessed by I2C read and write commands. RX_PAR_ERR_LO Register Field Descriptions Bit Field Type Reset Description 7:0 PAR_ERROR_BYTE_0 RC 0x0 Number of FPD3 parity errors – 8 least significant bitsThe parity error counter registers return the number of data parity errors that have been detected on the FPD3 Receiver data since the last detection of valid lock or last read of the RX_PAR_ERR_LO register. For accurate reading of the parity error count, disable the RX PARITY CHECKER ENABLE bit in register 0x2 prior to reading the parity error count registers. This register is cleared on read. BIST_ERR_COUNT Register (Address = 0x57) [Reset = 0x00] BIST_ERR_COUNT is shown in #GUID-20230614-SS0T-4RL9-H3GZ-MGHKVB6PT1NH/MAIN_MAIN_MAIN_BIST_ERR_COUNT_TABLE_TABLE. Return to the Summary Table. RX port-specific register. The FPD-Link III Port Select register 0x4C configures which unique Rx port registers can be accessed by I2C read and write commands. BIST_ERR_COUNT Register Field Descriptions Bit Field Type Reset Description 7:0 BIST_ERROR_COUNT R 0x0 Bist Error CountReturns BIST error count BCC_CONFIG Register (Address = 0x58) [Reset = 0x1X] BCC_CONFIG is shown in #GUID-20230614-SS0T-4RL9-H3GZ-MGHKVB6PT1NH/MAIN_MAIN_MAIN_BCC_CONFIG_TABLE_TABLE. Return to the Summary Table. RX port-specific register. The FPD-Link III Port Select register 0x4C configures which unique Rx port registers can be accessed by I2C read and write commands. BCC_CONFIG Register Field Descriptions Bit Field Type Reset Description 7 I2C_PASS_THROUGH_ALL R/W 0x0 I2C Pass-Through All Transactions0: Disabled1: Enabled 6 I2C_PASS_THROUGH R/W 0x0 I2C Pass-Through to Serializer if decode matches0: Pass-Through Disabled1: Pass-Through Enabled 5 AUTO_ACK_ALL R/W 0x0 Automatically Acknowledge all I2C writes independent of the forward channel lock state or status of the remote Acknowledge1: Enable0: Disable 4 BC_ALWAYS_ON R/W 0x1 Back channel enable1: Back channel is always enabled independent of I2C_PASS_THROUGH and I2C_PASS_THROUGH_ALL0: Back channel enable requires setting of either I2C_PASS_THROUGH and I2C_PASS_THROUGH_ALLThis bit may only be written via a local I2C controller. 3 BC_CRC_GENERATOR_ENABLE R/W 0x1 Back Channel CRC Generator Enable0: Disable1: Enable 2:0 BC_FREQ_SELECT R/WStrap X Back Channel Frequency Select (Strap)000: 2.5 Mbps (default for DS90UB913A-Q1 / DS90UB933-Q1 compatibility)001: Reserved010: 10 Mbps011: Reserved100: Reserved101: Reserved110: 50 Mbps (default for DS90UB953-Q1 compatibility)111: ReservedNote that changing this setting will result in some errors on the back channel for a short period of time. If set over the control channel, the Deserializer will first be programmed to Auto-Ack operation to avoid a control channel timeout due to lack of response from the Serializer. DATAPATH_CTL1 Register (Address = 0x59) [Reset = 0x00] DATAPATH_CTL1 is shown in #GUID-20230614-SS0T-4RL9-H3GZ-MGHKVB6PT1NH/MAIN_MAIN_MAIN_DATAPATH_CTL1_TABLE_TABLE. Return to the Summary Table. RX port-specific register. The FPD-Link III Port Select register 0x4C configures which unique Rx port registers can be accessed by I2C read and write commands. DATAPATH_CTL1 Register Field Descriptions Bit Field Type Reset Description 7 OVERRIDE_FC_CONFIG R/W 0x0 1: Disable loading of the DATAPATH_CTL registers from the forward channel, keeping locally written values intact0: Allow forward channel loading of DATAPATH_CTL registers 6:2 RESERVED R 0x0 Reserved 1:0 FC_GPIO_EN R/W 0x0 Forward Channel GPIO EnableConfigures the number of enabled forward channel GPIOs 00: GPIOs disabled01: One GPIO10: Two GPIOs11: Four GPIOs This field is normally loaded from the remote serializer. It can be overwritten if the OVERRIDE_FC_CONFIG bit in this register is 1. SER_ID Register (Address = 0x5B) [Reset = 0x00] SER_ID is shown in #GUID-20230614-SS0T-4RL9-H3GZ-MGHKVB6PT1NH/MAIN_MAIN_MAIN_SER_ID_TABLE_TABLE. Return to the Summary Table. RX port-specific register. The FPD-Link III Port Select register 0x4C configures which unique Rx port registers can be accessed by I2C read and write commands. SER_ID Register Field Descriptions Bit Field Type Reset Description 7:1 SER_ID R/W 0x0 Remote Serializer IDThis field is normally loaded automatically from the remote Serializer. 0 FREEZE_DEVICE_ID R/W 0x0 Freeze Serializer Device IDPrevent auto-loading of the Serializer Device ID from the Forward Channel. The ID is frozen at the value written. SER_ALIAS_ID Register (Address = 0x5C) [Reset = 0x00] SER_ALIAS_ID is shown in #GUID-20230614-SS0T-4RL9-H3GZ-MGHKVB6PT1NH/MAIN_MAIN_MAIN_SER_ALIAS_ID_TABLE_TABLE. Return to the Summary Table. RX port-specific register. The FPD-Link III Port Select register 0x4C configures which unique Rx port registers can be accessed by I2C read and write commands. SER_ALIAS_ID Register Field Descriptions Bit Field Type Reset Description 7:1 SER_ALIAS_ID R/W 0x0 7-bit Remote Serializer Alias IDConfigures the decoder for detecting transactions designated for an I2C Target device attached to the remote Deserializer. The transaction is remapped to the address specified in the Target ID register. A value of 0 in this field disables access to the remote I2C Target. 0 SER_AUTO_ACK R/W 0x0 Automatically Acknowledge all I2C writes to the remote Serializer independent of the forward channel lock state or status of the remote Serializer Acknowledge1: Enable0: Disable TARGET_ID_0 Register (Address = 0x5D) [Reset = 0x00] TARGET_ID_0 is shown in #GUID-20230614-SS0T-4RL9-H3GZ-MGHKVB6PT1NH/MAIN_MAIN_MAIN_TARGET_ID_0_TABLE_TABLE. Return to the Summary Table. RX port-specific register. The FPD-Link III Port Select register 0x4C configures which unique Rx port registers can be accessed by I2C read and write commands. TARGET_ID_0 Register Field Descriptions Bit Field Type Reset Description 7:1 TARGET_ID0 R/W 0x0 7-bit Remote Target Device ID 0Configures the physical I2C address of the remote I2C Target device attached to the remote Serializer. If an I2C transaction is addressed to the Target Alias ID0, the transaction is remapped to this address before passing the transaction across the Bidirectional Control Channel to the Serializer. 0 RESERVED R 0x0 Reserved TARGET_ID_1 Register (Address = 0x5E) [Reset = 0x00] TARGET_ID_1 is shown in #GUID-20230614-SS0T-4RL9-H3GZ-MGHKVB6PT1NH/MAIN_MAIN_MAIN_TARGET_ID_1_TABLE_TABLE. Return to the Summary Table. RX port-specific register. The FPD-Link III Port Select register 0x4C configures which unique Rx port registers can be accessed by I2C read and write commands. TARGET_ID_1 Register Field Descriptions Bit Field Type Reset Description 7:1 TARGET_ID1 R/W 0x0 7-bit Remote Target Device ID 1Configures the physical I2C address of the remote I2C Target device attached to the remote Serializer. If an I2C transaction is addressed to the Target Alias ID1, the transaction is remapped to this address before passing the transaction across the Bidirectional Control Channel to the Serializer. 0 RESERVED R 0x0 Reserved TARGET_ID_2 Register (Address = 0x5F) [Reset = 0x00] TARGET_ID_2 is shown in #GUID-20230614-SS0T-4RL9-H3GZ-MGHKVB6PT1NH/MAIN_MAIN_MAIN_TARGET_ID_2_TABLE_TABLE. Return to the Summary Table. RX port-specific register. The FPD-Link III Port Select register 0x4C configures which unique Rx port registers can be accessed by I2C read and write commands. TARGET_ID_2 Register Field Descriptions Bit Field Type Reset Description 7:1 TARGET_ID2 R/W 0x0 7-bit Remote Target Device ID 2Configures the physical I2C address of the remote I2C Target device attached to the remote Serializer. If an I2C transaction is addressed to the Target Alias ID2, the transaction is remapped to this address before passing the transaction across the Bidirectional Control Channel to the Serializer. 0 RESERVED R 0x0 Reserved TARGET_ID_3 Register (Address = 0x60) [Reset = 0x00] TARGET_ID_3 is shown in #GUID-20230614-SS0T-4RL9-H3GZ-MGHKVB6PT1NH/MAIN_MAIN_MAIN_TARGET_ID_3_TABLE_TABLE. Return to the Summary Table. RX port-specific register. The FPD-Link III Port Select register 0x4C configures which unique Rx port registers can be accessed by I2C read and write commands. TARGET_ID_3 Register Field Descriptions Bit Field Type Reset Description 7:1 TARGET_ID3 R/W 0x0 7-bit Remote Target Device ID 3Configures the physical I2C address of the remote I2C Target device attached to the remote Serializer. If an I2C transaction is addressed to the Target Alias ID3, the transaction is remapped to this address before passing the transaction across the Bidirectional Control Channel to the Serializer. 0 RESERVED R 0x0 Reserved TARGET_ID_4 Register (Address = 0x61) [Reset = 0x00] TARGET_ID_4 is shown in #GUID-20230614-SS0T-4RL9-H3GZ-MGHKVB6PT1NH/MAIN_MAIN_MAIN_TARGET_ID_4_TABLE_TABLE. Return to the Summary Table. RX port-specific register. The FPD-Link III Port Select register 0x4C configures which unique Rx port registers can be accessed by I2C read and write commands. TARGET_ID_4 Register Field Descriptions Bit Field Type Reset Description 7:1 TARGET_ID4 R/W 0x0 7-bit Remote Target Device ID 4Configures the physical I2C address of the remote I2C Target device attached to the remote Serializer. If an I2C transaction is addressed to the Target Alias ID4, the transaction is remapped to this address before passing the transaction across the Bidirectional Control Channel to the Serializer. 0 RESERVED R 0x0 Reserved TARGET_ID_5 Register (Address = 0x62) [Reset = 0x00] TARGET_ID_5 is shown in #GUID-20230614-SS0T-4RL9-H3GZ-MGHKVB6PT1NH/MAIN_MAIN_MAIN_TARGET_ID_5_TABLE_TABLE. Return to the Summary Table. RX port-specific register. The FPD-Link III Port Select register 0x4C configures which unique Rx port registers can be accessed by I2C read and write commands. TARGET_ID_5 Register Field Descriptions Bit Field Type Reset Description 7:1 TARGET_ID5 R/W 0x0 7-bit Remote Target Device ID 5Configures the physical I2C address of the remote I2C Target device attached to the remote Serializer. If an I2C transaction is addressed to the Target Alias ID5, the transaction is remapped to this address before passing the transaction across the Bidirectional Control Channel to the Serializer. 0 RESERVED R 0x0 Reserved TARGET_ID_6 Register (Address = 0x63) [Reset = 0x00] TARGET_ID_6 is shown in #GUID-20230614-SS0T-4RL9-H3GZ-MGHKVB6PT1NH/MAIN_MAIN_MAIN_TARGET_ID_6_TABLE_TABLE. Return to the Summary Table. RX port-specific register. The FPD-Link III Port Select register 0x4C configures which unique Rx port registers can be accessed by I2C read and write commands. TARGET_ID_6 Register Field Descriptions Bit Field Type Reset Description 7:1 TARGET_ID6 R/W 0x0 7-bit Remote Target Device ID 6Configures the physical I2C address of the remote I2C Target device attached to the remote Serializer. If an I2C transaction is addressed to the Target Alias ID6, the transaction is remapped to this address before passing the transaction across the Bidirectional Control Channel to the Serializer. 0 RESERVED R 0x0 Reserved TARGET_ID_7 Register (Address = 0x64) [Reset = 0x00] TARGET_ID_7 is shown in #GUID-20230614-SS0T-4RL9-H3GZ-MGHKVB6PT1NH/MAIN_MAIN_MAIN_TARGET_ID_7_TABLE_TABLE. Return to the Summary Table. RX port-specific register. The FPD-Link III Port Select register 0x4C configures which unique Rx port registers can be accessed by I2C read and write commands. TARGET_ID_7 Register Field Descriptions Bit Field Type Reset Description 7:1 TARGET_ID7 R/W 0x0 7-bit Remote Target Device ID 7Configures the physical I2C address of the remote I2C Target device attached to the remote Serializer. If an I2C transaction is addressed to the Target Alias ID7, the transaction is remapped to this address before passing the transaction across the Bidirectional Control Channel to the Serializer. 0 RESERVED R 0x0 Reserved TARGET_ALIAS_0 Register (Address = 0x65) [Reset = 0x00] TARGET_ALIAS_0 is shown in #GUID-20230614-SS0T-4RL9-H3GZ-MGHKVB6PT1NH/MAIN_MAIN_MAIN_TARGET_ALIAS_0_TABLE_TABLE. Return to the Summary Table. RX port-specific register. The FPD-Link III Port Select register 0x4C configures which unique Rx port registers can be accessed by I2C read and write commands. TARGET_ALIAS_0 Register Field Descriptions Bit Field Type Reset Description 7:1 TARGET_ALIAS_ID0 R/W 0x0 7-bit Remote Target Device Alias ID 0Configures the decoder for detecting transactions designated for an I2C Target device attached to the remote Serializer. The transaction is remapped to the address specified in the Target ID0 register. A value of 0 in this field disables access to the remote I2C Target. 0 TARGET_AUTO_ACK_0 R/W 0x0 Automatically Acknowledge all I2C writes to the remote Target 0 independent of the forward channel lock state or status of the remote Serializer Acknowledge1: Enable0: Disable TARGET_ALIAS_1 Register (Address = 0x66) [Reset = 0x00] TARGET_ALIAS_1 is shown in #GUID-20230614-SS0T-4RL9-H3GZ-MGHKVB6PT1NH/MAIN_MAIN_MAIN_TARGET_ALIAS_1_TABLE_TABLE. Return to the Summary Table. RX port-specific register. The FPD-Link III Port Select register 0x4C configures which unique Rx port registers can be accessed by I2C read and write commands. TARGET_ALIAS_1 Register Field Descriptions Bit Field Type Reset Description 7:1 TARGET_ALIAS_ID1 R/W 0x0 7-bit Remote Target Device Alias ID 1Configures the decoder for detecting transactions designated for an I2C Target device attached to the remote Serializer. The transaction is remapped to the address specified in the Target ID1 register. A value of 0 in this field disables access to the remote I2C Target. 0 TARGET_AUTO_ACK_1 R/W 0x0 Automatically Acknowledge all I2C writes to the remote Target 1 independent of the forward channel lock state or status of the remote Serializer Acknowledge1: Enable0: Disable TARGET_ALIAS_2 Register (Address = 0x67) [Reset = 0x00] TARGET_ALIAS_2 is shown in #GUID-20230614-SS0T-4RL9-H3GZ-MGHKVB6PT1NH/MAIN_MAIN_MAIN_TARGET_ALIAS_2_TABLE_TABLE. Return to the Summary Table. RX port-specific register. The FPD-Link III Port Select register 0x4C configures which unique Rx port registers can be accessed by I2C read and write commands. TARGET_ALIAS_2 Register Field Descriptions Bit Field Type Reset Description 7:1 TARGET_ALIAS_ID2 R/W 0x0 7-bit Remote Target Device Alias ID 2Configures the decoder for detecting transactions designated for an I2C Target device attached to the remote Serializer. The transaction is remapped to the address specified in the Target ID2 register. A value of 0 in this field disables access to the remote I2C Target. 0 TARGET_AUTO_ACK_2 R/W 0x0 Automatically Acknowledge all I2C writes to the remote Target 2 independent of the forward channel lock state or status of the remote Serializer Acknowledge1: Enable0: Disable TARGET_ALIAS_3 Register (Address = 0x68) [Reset = 0x00] TARGET_ALIAS_3 is shown in #GUID-20230614-SS0T-4RL9-H3GZ-MGHKVB6PT1NH/MAIN_MAIN_MAIN_TARGET_ALIAS_3_TABLE_TABLE. Return to the Summary Table. RX port-specific register. The FPD-Link III Port Select register 0x4C configures which unique Rx port registers can be accessed by I2C read and write commands. TARGET_ALIAS_3 Register Field Descriptions Bit Field Type Reset Description 7:1 TARGET_ALIAS_ID3 R/W 0x0 7-bit Remote Target Device Alias ID 3Configures the decoder for detecting transactions designated for an I2C Target device attached to the remote Serializer. The transaction is remapped to the address specified in the Target ID3 register. A value of 0 in this field disables access to the remote I2C Target. 0 TARGET_AUTO_ACK_3 R/W 0x0 Automatically Acknowledge all I2C writes to the remote Target 3 independent of the forward channel lock state or status of the remote Serializer Acknowledge1: Enable0: Disable TARGET_ALIAS_4 Register (Address = 0x69) [Reset = 0x00] TARGET_ALIAS_4 is shown in #GUID-20230614-SS0T-4RL9-H3GZ-MGHKVB6PT1NH/MAIN_MAIN_MAIN_TARGET_ALIAS_4_TABLE_TABLE. Return to the Summary Table. RX port-specific register. The FPD-Link III Port Select register 0x4C configures which unique Rx port registers can be accessed by I2C read and write commands. TARGET_ALIAS_4 Register Field Descriptions Bit Field Type Reset Description 7:1 TARGET_ALIAS_ID4 R/W 0x0 7-bit Remote Target Device Alias ID 4Configures the decoder for detecting transactions designated for an I2C Target device attached to the remote Serializer. The transaction is remapped to the address specified in the Target ID4 register. A value of 0 in this field disables access to the remote I2C Target. 0 TARGET_AUTO_ACK_4 R/W 0x0 Automatically Acknowledge all I2C writes to the remote Target 4 independent of the forward channel lock state or status of the remote Serializer Acknowledge1: Enable0: Disable TARGET_ALIAS_5 Register (Address = 0x6A) [Reset = 0x00] TARGET_ALIAS_5 is shown in #GUID-20230614-SS0T-4RL9-H3GZ-MGHKVB6PT1NH/MAIN_MAIN_MAIN_TARGET_ALIAS_5_TABLE_TABLE. Return to the Summary Table. RX port-specific register. The FPD-Link III Port Select register 0x4C configures which unique Rx port registers can be accessed by I2C read and write commands. TARGET_ALIAS_5 Register Field Descriptions Bit Field Type Reset Description 7:1 TARGET_ALIAS_ID5 R/W 0x0 7-bit Remote Target Device Alias ID 5Configures the decoder for detecting transactions designated for an I2C Target device attached to the remote Serializer. The transaction is remapped to the address specified in the Target ID5 register. A value of 0 in this field disables access to the remote I2C Target. 0 TARGET_AUTO_ACK_5 R/W 0x0 Automatically Acknowledge all I2C writes to the remote Target 5 independent of the forward channel lock state or status of the remote Serializer Acknowledge1: Enable0: Disable TARGET_ALIAS_6 Register (Address = 0x6B) [Reset = 0x00] TARGET_ALIAS_6 is shown in #GUID-20230614-SS0T-4RL9-H3GZ-MGHKVB6PT1NH/MAIN_MAIN_MAIN_TARGET_ALIAS_6_TABLE_TABLE. Return to the Summary Table. RX port-specific register. The FPD-Link III Port Select register 0x4C configures which unique Rx port registers can be accessed by I2C read and write commands. TARGET_ALIAS_6 Register Field Descriptions Bit Field Type Reset Description 7:1 TARGET_ALIAS_ID6 R/W 0x0 7-bit Remote Target Device Alias ID 6Configures the decoder for detecting transactions designated for an I2C Target device attached to the remote Serializer. The transaction is remapped to the address specified in the Target ID6 register. A value of 0 in this field disables access to the remote I2C Target. 0 TARGET_AUTO_ACK_6 R/W 0x0 Automatically Acknowledge all I2C writes to the remote Target 6 independent of the forward channel lock state or status of the remote Serializer Acknowledge1: Enable0: Disable TARGET_ALIAS_7 Register (Address = 0x6C) [Reset = 0x00] TARGET_ALIAS_7 is shown in #GUID-20230614-SS0T-4RL9-H3GZ-MGHKVB6PT1NH/MAIN_MAIN_MAIN_TARGET_ALIAS_7_TABLE_TABLE. Return to the Summary Table. RX port-specific register. The FPD-Link III Port Select register 0x4C configures which unique Rx port registers can be accessed by I2C read and write commands. TARGET_ALIAS_7 Register Field Descriptions Bit Field Type Reset Description 7:1 TARGET_ALIAS_ID7 R/W 0x0 7-bit Remote Target Device Alias ID 7Configures the decoder for detecting transactions designated for an I2C Target device attached to the remote Serializer. The transaction is remapped to the address specified in the Target ID7 register. A value of 0 in this field disables access to the remote I2C Target. 0 TARGET_AUTO_ACK_7 R/W 0x0 Automatically Acknowledge all I2C writes to the remote Target 7 independent of the forward channel lock state or status of the remote Serializer Acknowledge1: Enable0: Disable PORT_CONFIG Register (Address = 0x6D) [Reset = 0x7X] PORT_CONFIG is shown in #GUID-20230614-SS0T-4RL9-H3GZ-MGHKVB6PT1NH/MAIN_MAIN_MAIN_PORT_CONFIG_TABLE_TABLE. Return to the Summary Table. RX port-specific register. The FPD-Link III Port Select register 0x4C configures which unique Rx port registers can be accessed by I2C read and write commands. PORT_CONFIG Register Field Descriptions Bit Field Type Reset Description 7 CSI_WAIT_FS1 R/W 0x0 CSI-2 Wait for FrameStart packet with count 1The CSI-2 Receiver will wait for a Frame Start packet with count of 1 before accepting other packetsThis bit has no effect in RAW FPD3 input modes. 6 CSI_WAIT_FS R/W 0x1 CSI-2 Wait for FrameStart packetCSI2 Receiver will wait for a Frame Start packet before accepting other packetsThis bit has no effect in RAW FPD3 input modes. 5 CSI_FWD_CKSUM R/W 0x1 Forward CSI-2 packets with checksum errors0: Do not forward errored packets1: Forward errored packetsThis bit has no effect in RAW FPD3 input modes. 4 CSI_FWD_ECC R/W 0x1 Forward CSI-2 packets with ECC errors0: Do not forward errored packets1: Forward errored packets 3 DISCARD_1ST_LINE_ON_ERR/CSI_FWD_LEN R/W 0x1 In RAW Mode, Discard first video line if FV to LV setup time is not met.0: Forward truncated 1st video line1: Discard truncated 1st video lineIn FPD3 CSI-2 Mode, Forward CSI-2 packets with length errors0: Do not forward errored packets1: Forward errored packets 2 RESERVED R 0x0 Reserved 1:0 FPD3_MODE R/WStrap X FPD3 Input Mode (Strap)00: CSI-2 Mode (DS90UB953-Q1 compatible)01: RAW12 Low Frequency Mode (DS90UB913A-Q1 / DS90UB933-Q1 compatible)10: RAW12 High Frequency Mode (DS90UB913A-Q1 / DS90UB933-Q1 compatible)11: RAW10 Mode (DS90UB913A-Q1 / DS90UB933-Q1 compatible) BC_GPIO_CTL0 Register (Address = 0x6E) [Reset = 0x88] BC_GPIO_CTL0 is shown in #GUID-20230614-SS0T-4RL9-H3GZ-MGHKVB6PT1NH/MAIN_MAIN_MAIN_BC_GPIO_CTL0_TABLE_TABLE. Return to the Summary Table. RX port-specific register. The FPD-Link III Port Select register 0x4C configures which unique Rx port registers can be accessed by I2C read and write commands. BC_GPIO_CTL0 Register Field Descriptions Bit Field Type Reset Description 7:4 BC_GPIO1_SEL R/W 0x8 Back channel GPIO1 Select:Determines the data sent on GPIO1 for the port back channel. 0xxx: Pin GPIOx where x is BC_GPIO1_SEL[2:0]1000: Constant value of 01001: Constant value of 11010: FrameSync signal1011 - 1111: Reserved 3:0 BC_GPIO0_SEL R/W 0x8 Back channel GPIO0 Select:Determines the data sent on GPIO0 for the port back channel. 0xxx: Pin GPIOx where x is BC_GPIO0_SEL[2:0]1000: Constant value of 01001: Constant value of 11010: FrameSync signal1011 - 1111: Reserved BC_GPIO_CTL1 Register (Address = 0x6F) [Reset = 0x88] BC_GPIO_CTL1 is shown in #GUID-20230614-SS0T-4RL9-H3GZ-MGHKVB6PT1NH/MAIN_MAIN_MAIN_BC_GPIO_CTL1_TABLE_TABLE. Return to the Summary Table. RX port-specific register. The FPD-Link III Port Select register 0x4C configures which unique Rx port registers can be accessed by I2C read and write commands. BC_GPIO_CTL1 Register Field Descriptions Bit Field Type Reset Description 7:4 BC_GPIO3_SEL R/W 0x8 Back channel GPIO3 Select:Determines the data sent on GPIO3 for the port back channel. 0xxx: Pin GPIOx where x is BC_GPIO3_SEL[2:0]1000: Constant value of 01001: Constant value of 11010: FrameSync signal1011 - 1111: Reserved 3:0 BC_GPIO2_SEL R/W 0x8 Back channel GPIO2 Select:Determines the data sent on GPIO2 for the port back channel. 0xxx: Pin GPIOx where x is BC_GPIO2_SEL[2:0]1000: Constant value of 01001: Constant value of 11010: FrameSync signal1011 - 1111: Reserved RAW10_ID Register (Address = 0x70) [Reset = 0x2B] RAW10_ID is shown in #GUID-20230614-SS0T-4RL9-H3GZ-MGHKVB6PT1NH/MAIN_MAIN_MAIN_RAW10_ID_TABLE_TABLE. Return to the Summary Table. RX port-specific register. The FPD-Link III Port Select register 0x4C configures which unique Rx port registers can be accessed by I2C read and write commands. RAW10 virtual channel mapping only applies when FPD-Link III is operating in RAW10 input mode. See register 0x71 for RAW12 and register 0x72 for CSI-2 mode operation. RAW10_ID Register Field Descriptions Bit Field Type Reset Description 7:6 RAW10_VC R/W 0x0 RAW10 Mode Virtual ChannelThis field configures the CSI-2 Virtual Channel assigned to the port when receiving RAW10 data.The field value defaults to the FPD-Link III receive port number (0, 1, 2, or 3) 5:0 RAW10_DT R/W 0x2B RAW10 DTThis field configures the CSI-2 data type used in RAW10 mode. The default of 0x2B matches the CSI-2 specification. RAW12_ID Register (Address = 0x71) [Reset = 0x2C] RAW12_ID is shown in #GUID-20230614-SS0T-4RL9-H3GZ-MGHKVB6PT1NH/MAIN_MAIN_MAIN_RAW12_ID_TABLE_TABLE. Return to the Summary Table. RX port-specific register. The FPD-Link III Port Select register 0x4C configures which unique Rx port registers can be accessed by I2C read and write commands. RAW12 virtual channel mapping only applies when FPD-Link III is operating in RAW12 input mode. See register 0x70 for RAW10 and register 0x72 for CSI-2 mode operation. RAW12_ID Register Field Descriptions Bit Field Type Reset Description 7:6 RAW12_VC R/W 0x0 RAW12 Mode Virtual ChannelThis field configures the CSI-2 Virtual Channel assigned to the port when receiving RAW12 data.The field value defaults to the FPD-Link III receive port number (0, 1, 2, or 3) 5:0 RAW12_DT R/W 0x2C RAW12 DTThis field configures the CSI-2 data type used in RAW12 mode. The default of 0x2C matches the CSI-2 specification. CSI_VC_MAP Register (Address = 0x72) [Reset = 0xE4] CSI_VC_MAP is shown in #GUID-20230614-SS0T-4RL9-H3GZ-MGHKVB6PT1NH/MAIN_MAIN_MAIN_CSI_VC_MAP_TABLE_TABLE. Return to the Summary Table. RX port-specific register. The FPD-Link III Port Select register 0x4C configures which unique Rx port registers can be accessed by I2C read and write commands. CSI-2 virtual channel mapping only applies when FPD-Link III operating in CSI-2 input mode. See registers 0x70 and 0x71 for RAW mode operation. CSI_VC_MAP Register Field Descriptions Bit Field Type Reset Description 7:0 CSI_VC_MAP R/W 0xE4 CSI-2 Virtual Channel Mapping RegisterThis register provides a method for replacing the Virtual Channel Identifier (VC-ID) of incoming CSI-2 packets.[7:6]: Map value for VC-ID of 3[5:4]: Map value for VC-ID of 2[3:2]: Map value for VC-ID of 1[1:0]: Map value for VC-ID of 0 LINE_COUNT_1 Register (Address = 0x73) [Reset = 0x00] LINE_COUNT_1 is shown in #GUID-20230614-SS0T-4RL9-H3GZ-MGHKVB6PT1NH/MAIN_MAIN_MAIN_LINE_COUNT_1_TABLE_TABLE. Return to the Summary Table. RX port-specific register. The FPD-Link III Port Select register 0x4C configures which unique Rx port registers can be accessed by I2C read and write commands. LINE_COUNT_1 Register Field Descriptions Bit Field Type Reset Description 7:0 LINE_COUNT_HI R 0x0 High byte of Line CountThe Line Count reports the line count for the most recent video frame. When interrupts are enabled for the Line Count (via the IE_LINE_CNT_CHG register bit), the Line Count value is frozen until read. LINE_COUNT_0 Register (Address = 0x74) [Reset = 0x00] LINE_COUNT_0 is shown in #GUID-20230614-SS0T-4RL9-H3GZ-MGHKVB6PT1NH/MAIN_MAIN_MAIN_LINE_COUNT_0_TABLE_TABLE. Return to the Summary Table. RX port-specific register. The FPD-Link III Port Select register 0x4C configures which unique Rx port registers can be accessed by I2C read and write commands. LINE_COUNT_0 Register Field Descriptions Bit Field Type Reset Description 7:0 LINE_COUNT_LO R 0x0 Low byte of Line CountThe Line Count reports the line count for the most recent video frame. When interrupts are enabled for the Line Count (via the IE_LINE_CNT_CHG register bit), the Line Count value is frozen until read. In addition, when reading the LINE_COUNT registers, the LINE_COUNT_LO is latched upon reading LINE_COUNT_HI to ensure consistency between the two portions of the Line Count. LINE_LEN_1 Register (Address = 0x75) [Reset = 0x00] LINE_LEN_1 is shown in #GUID-20230614-SS0T-4RL9-H3GZ-MGHKVB6PT1NH/MAIN_MAIN_MAIN_LINE_LEN_1_TABLE_TABLE. Return to the Summary Table. RX port-specific register. The FPD-Link III Port Select register 0x4C configures which unique Rx port registers can be accessed by I2C read and write commands. LINE_LEN_1 Register Field Descriptions Bit Field Type Reset Description 7:0 LINE_LEN_HI R 0x0 High byte of Line LengthThe Line Length reports the line length recorded during the most recent video frame. If line length is not stable during the frame, this register will report the length of the last line in the video frame. When interrupts are enabled for the Line Length (via the IE_LINE_LEN_CHG register bit), the Line Length value is frozen until read. LINE_LEN_0 Register (Address = 0x76) [Reset = 0x00] LINE_LEN_0 is shown in #GUID-20230614-SS0T-4RL9-H3GZ-MGHKVB6PT1NH/MAIN_MAIN_MAIN_LINE_LEN_0_TABLE_TABLE. Return to the Summary Table. RX port-specific register. The FPD-Link III Port Select register 0x4C configures which unique Rx port registers can be accessed by I2C read and write commands. LINE_LEN_0 Register Field Descriptions Bit Field Type Reset Description 7:0 LINE_LEN_LO R 0x0 Low byte of Line LengthThe Line Length reports the length of the most recent video line. When interrupts are enabled for the Line Length (via the IE_LINE_LEN_CHG register bit), the Line Length value is frozen until read. In addition, when reading the LINE_LEN registers, the LINE_LEN_LO is latched upon reading LINE_LEN_HI to ensure consistency between the two portions of the Line Length. FREQ_DET_CTL Register (Address = 0x77) [Reset = 0xC5] FREQ_DET_CTL is shown in #GUID-20230614-SS0T-4RL9-H3GZ-MGHKVB6PT1NH/MAIN_MAIN_MAIN_FREQ_DET_CTL_TABLE_TABLE. Return to the Summary Table. RX port-specific register. The FPD-Link III Port Select register 0x4C configures which unique Rx port registers can be accessed by I2C read and write commands. FREQ_DET_CTL Register Field Descriptions Bit Field Type Reset Description 7:6 FREQ_HYST R/W 0x3 Frequency Detect HysteresisThe Frequency detect hysteresis setting allows ignoring minor fluctuations in frequency. A new frequency measurement will be captured only if the measured frequency differs from the current measured frequency by more than the FREQ_HYST setting. The FREQ_HYST setting is in MHz. 5:4 FREQ_STABLE_THR R/W 0x0 Frequency Stable ThresholdThe Frequency detect circuit can be used to detect a stable clock frequency. The Stability Threshold determines the amount of time required for the clock frequency to stay within the FREQ_HYST range to be considered stable:00: 40us01: 80us10: 320us11: 1.28ms 3:0 FREQ_LO_THR R/W 0x5 Frequency Low ThresholdSets the low threshold for the Clock frequency detect circuit in MHz. If the input clock is below this threshold, the NO_FPD3_CLK status will be set to 1. MAILBOX_0 Register (Address = 0x78) [Reset = 0x00] MAILBOX_0 is shown in #GUID-20230614-SS0T-4RL9-H3GZ-MGHKVB6PT1NH/MAIN_MAIN_MAIN_MAILBOX_0_TABLE_TABLE. Return to the Summary Table. RX port-specific register. The FPD-Link III Port Select register 0x4C configures which unique Rx port registers can be accessed by I2C read and write commands. MAILBOX_0 Register Field Descriptions Bit Field Type Reset Description 7:0 MAILBOX_0 R/W 0x0 Mailbox RegisterThis register is an unused read/write register that can be used for any purpose such as passing messages between I2C controllers on opposite ends of the link. MAILBOX_1 Register (Address = 0x79) [Reset = 0x01] MAILBOX_1 is shown in #GUID-20230614-SS0T-4RL9-H3GZ-MGHKVB6PT1NH/MAIN_MAIN_MAIN_MAILBOX_1_TABLE_TABLE. Return to the Summary Table. RX port-specific register. The FPD-Link III Port Select register 0x4C configures which unique Rx port registers can be accessed by I2C read and write commands. MAILBOX_1 Register Field Descriptions Bit Field Type Reset Description 7:0 MAILBOX_1 R/W 0x1 Mailbox RegisterThis register is an unused read/write register that can be used for any purpose such as passing messages between I2C controllers on opposite ends of the link. CSI_RX_STS Register (Address = 0x7A) [Reset = 0x00] CSI_RX_STS is shown in #GUID-20230614-SS0T-4RL9-H3GZ-MGHKVB6PT1NH/MAIN_MAIN_MAIN_CSI_RX_STS_TABLE_TABLE. Return to the Summary Table. RX port-specific register. The FPD-Link III Port Select register 0x4C configures which unique Rx port registers can be accessed by I2C read and write commands. CSI_RX_STS Register Field Descriptions Bit Field Type Reset Description 7:4 RESERVED R 0x0 Reserved 3 LENGTH_ERR RC 0x0 Packet Length Error detected for received CSI-2 packetIf set, this bit indicates a packet length error was detected on at least one CSI-2 packet received from the camera. Packet length errors occur if the data length field in the packet header does not match the actual data length for the packet.1: One or more Packet Length errors have been detected0: No Packet Length errors have been detectedThis bit is cleared on read. 2 CKSUM_ERR RC 0x0 Data Checksum Error detected for received CSI-2 packetIf set, this bit indicates a data checksum error was detected on at least one CSI-2 packet received from the camera. Data checksum errors indicate an error was detected in the packet data portion of the CSI-2 packet.1: One or more Data Checksum errors have been detected0: No Data Checksum errors have been detectedThis bit is cleared on read. 1 ECC2_ERR RC 0x0 2-bit ECC Error detected for received CSI-2 packetIf set, this bit indicates a multi-bit ECC error was detected on at least one CSI-2 packet received from the camera. Multi-bit errors are not corrected by the device.1: One or more multi-bit ECC errors have been detected0: No multi-bit ECC errors have been detectedThis bit is cleared on read. 0 ECC1_ERR RC 0x0 1-bit ECC Error detected for received CSI-2 packetIf set, this bit indicates a single-bit ECC error was detected on at least one CSI-2 packet received from the camera. Single-bit errors are corrected by the device.1: One or more 1-bit ECC errors have been detected0: No 1-bit ECC errors have been detectedThis bit is cleared on read. CSI_ERR_COUNTER Register (Address = 0x7B) [Reset = 0x00] CSI_ERR_COUNTER is shown in #GUID-20230614-SS0T-4RL9-H3GZ-MGHKVB6PT1NH/MAIN_MAIN_MAIN_CSI_ERR_COUNTER_TABLE_TABLE. Return to the Summary Table. RX port-specific register. The FPD-Link III Port Select register 0x4C configures which unique Rx port registers can be accessed by I2C read and write commands. CSI_ERR_COUNTER Register Field Descriptions Bit Field Type Reset Description 7:0 CSI_ERR_CNT RC 0x0 CSI-2 Error Counter RegisterThis register counts the number of CSI-2 packets received with errors since the last read of the counter. PORT_CONFIG2 Register (Address = 0x7C) [Reset = 0x20] PORT_CONFIG2 is shown in #GUID-20230614-SS0T-4RL9-H3GZ-MGHKVB6PT1NH/MAIN_MAIN_MAIN_PORT_CONFIG2_TABLE_TABLE. Return to the Summary Table. RX port-specific register. The FPD-Link III Port Select register 0x4C configures which unique Rx port registers can be accessed by I2C read and write commands. PORT_CONFIG2 Register Field Descriptions Bit Field Type Reset Description 7:6 RAW10_8BIT_CTL R/W 0x0 Raw10 8-bit modeWhen Raw10 Mode is enabled for the port, the input data is processed as 8-bit data and packed accordingly for transmission over CSI.00: Normal Raw10 Mode01: Reserved10: 8-bit processing using upper 8 bits11: 8-bit processing using lower 8 bits 5 DISCARD_ON_PAR_ERR R/W 0x1 Discard frames on Parity Error0: Forward packets with parity errors1: Truncate Frames if a parity error is detected 4 DISCARD_ON_LINE R/W 0x0 Discard frames on Line Size0: Allow changes in Line Size within packets1: Truncate Frames if a change in line size is detected 3 DISCARD_ON_FRAME R/W 0x0 Discard frames on change in Frame SizeWhen enabled, a change in the number of lines in a frame will result in truncation of the packet. The device will resume forwarding video frames based on the PASS_THRESHOLD setting in the PORT_PASS_CTL register.0: Allow changes in Frame Size1: Truncate Frames if a change in frame size is detected 2 AUTO_POLARITY R/W 0x0 Automatic Polarity DetectionThis register enables automatic polarity detection. When this bit is set, polarity of LineValid and FrameValid will be automatically detected from the incoming data. In this mode, at least one initial frame will be discarded to allow for proper detection of the incoming video.1: Automatically detect LV and FV polarity0: Use LV_POLARITY and FV_POLARITY register settings to determine polarity 1 LV_POLARITY R/W 0x0 LineValid PolarityThis register indicates the expected polarity for the LineValid indication received in Raw mode.1: LineValid is low for the duration of the video frame0: LineValid is high for the duration of the video frame 0 FV_POLARITY R/W 0x0 FrameValid PolarityThis register indicates the expected polarity for the FrameValid indication received in Raw mode.1: FrameValid is low for the duration of the video frame0: FrameValid is high for the duration of the video frame PORT_PASS_CTL Register (Address = 0x7D) [Reset = 0x00] PORT_PASS_CTL is shown in #GUID-20230614-SS0T-4RL9-H3GZ-MGHKVB6PT1NH/MAIN_MAIN_MAIN_PORT_PASS_CTL_TABLE_TABLE. Return to the Summary Table. RX port-specific register. The FPD-Link III Port Select register 0x4C configures which unique Rx port registers can be accessed by I2C read and write commands. PORT_PASS_CTL Register Field Descriptions Bit Field Type Reset Description 7 PASS_DISCARD_EN R/W 0x0 Pass Discard EnableDiscard packets if PASS is not indicated.0: Ignore PASS for forwarding packets1: Discard packets when PASS is not true 6 PASS_CLEAR_CNT R/W 0x0 Pass Clear Count ControlThis bit controls the values read back from the LINE_COUNT_1, LINE_COUNT_0, LINE_LEN_1, and LINE_LEN_0 registers.0: Registers read back the counter vaues regardless of the state of the PASS flag1: Registers read back zero when the PASS flag is de-asserted and the count values when PASS is asserted 5 PASS_LINE_CNT R/W 0x0 Pass Line Count ControlThis register controls whether the device will include line count in qualification of the Pass indication:0: Don't check line count1: Check line countWhen checking line count, Pass is deasserted upon detection of a change in the number of video lines per frame. Pass will not be reasserted until the PASS_THRESHOLD setting is met. 4 PASS_LINE_SIZE R/W 0x0 Pass Line Size ControlThis register controls whether the device will include line size in qualification of the Pass indication:0: Don't check line size1: Check line sizeWhen checking line size, Pass is deasserted upon detection of a change in video line size. Pass will not be reasserted until the PASS_THRESHOLD setting is met. 3 PASS_PARITY_ERR R/W 0x0 Parity Error ModeIf this bit is set to 0, the port Pass indication is deasserted for every parity error detected on the FPD3 Receive interface. If this bit is set to a 1, the port Pass indication is cleared on a parity error and remain clear until the PASS_THRESHOLD is met. 2 PASS_WDOG_DIS R/W 0x0 RX Port Pass Watchdog disableWhen enabled, if the FPD Receiver does not detect a valid frame end condition within two video frame periods, the Pass indication is deasserted. The watchdog timer will not have any effect if the PASS_THRESHOLD is set to 0.0: Enable watchdog timer for RX Pass1: Disable watchdog timer for RX Pass 1:0 PASS_THRESHOLD R/W 0x0 Pass Threshold RegisterThis register controls the number of valid frames before asserting the port Pass indication. If set to 0, PASS is asserted after Receiver Lock detect. If non-zero, PASS is asserted following reception of the programmed number of valid frames. SEN_INT_RISE_CTL Register (Address = 0x7E) [Reset = 0x00] SEN_INT_RISE_CTL is shown in #GUID-20230614-SS0T-4RL9-H3GZ-MGHKVB6PT1NH/MAIN_MAIN_MAIN_SEN_INT_RISE_CTL_TABLE_TABLE. Return to the Summary Table. RX port-specific register. The FPD-Link III Port Select register 0x4C configures which unique Rx port registers can be accessed by I2C read and write commands. SEN_INT_RISE_CTL Register Field Descriptions Bit Field Type Reset Description 7:0 SEN_INT_RISE_MASK R/W 0x0 Sensor Interrupt Rise MaskThis register provides the interrupt mask for detecting rising edge transitions on the bits in SENSOR_STS_0. If a mask bit is set in this register, a rising edge transition on the corresponding SENSOR_STS_0 bit will generate an interrupt that will be latched in the SEN_INT_RISE_STS register. SEN_INT_FALL_CTL Register (Address = 0x7F) [Reset = 0x00] SEN_INT_FALL_CTL is shown in #GUID-20230614-SS0T-4RL9-H3GZ-MGHKVB6PT1NH/MAIN_MAIN_MAIN_SEN_INT_FALL_CTL_TABLE_TABLE. Return to the Summary Table. RX port-specific register. The FPD-Link III Port Select register 0x4C configures which unique Rx port registers can be accessed by I2C read and write commands. SEN_INT_FALL_CTL Register Field Descriptions Bit Field Type Reset Description 7:0 SEN_INT_FALL_MASK R/W 0x0 Sensor Interrupt Fall MaskThis register provides the interrupt mask for detecting falling edge transitions on the bits in SENSOR_STS_0. If a mask bit is set in this register, a falling edge transition on the corresponding SENSOR_STS_0 bit will generate an interrupt that will be latched in the SEN_INT_FALL_STS register. CSI0_FRAME_COUNT_HI Register (Address = 0x90) [Reset = 0x00] CSI0_FRAME_COUNT_HI is shown in #GUID-20230614-SS0T-4RL9-H3GZ-MGHKVB6PT1NH/MAIN_MAIN_MAIN_CSI0_FRAME_COUNT_HI_TABLE_TABLE. Return to the Summary Table. CSI0_FRAME_COUNT_HI Register Field Descriptions Bit Field Type Reset Description 7:0 CSI0_FRAME_COUNT_HI RC 0x0 CSI-2 Port 0, Frame Counter MSBsWhen read, this register returns the value of bits [15:8] of the 16-bit counter CSI0_FRAME_COUNT. The LSBs of the counter are sampled into the CSI0_FRAME_COUNT_LO register and the counter is cleared. CSI0_FRAME_COUNT_LO Register (Address = 0x91) [Reset = 0x00] CSI0_FRAME_COUNT_LO is shown in #GUID-20230614-SS0T-4RL9-H3GZ-MGHKVB6PT1NH/MAIN_MAIN_MAIN_CSI0_FRAME_COUNT_LO_TABLE_TABLE. Return to the Summary Table. CSI0_FRAME_COUNT_LO Register Field Descriptions Bit Field Type Reset Description 7:0 CSI0_FRAME_COUNT_LO R 0x0 CSI-2 Port 0, Frame Counter LSBsWhen read, this register returns the value of bits [7:0] of the 16-bit counter CSI0_FRAME_COUNT. The CSI0_FRAME_COUNT_HI register must be read first to snapshot the LSBs of the counter into this register. CSI0_FRAME_ERR_COUNT_HI Register (Address = 0x92) [Reset = 0x00] CSI0_FRAME_ERR_COUNT_HI is shown in #GUID-20230614-SS0T-4RL9-H3GZ-MGHKVB6PT1NH/MAIN_MAIN_MAIN_CSI0_FRAME_ERR_COUNT_HI_TABLE_TABLE. Return to the Summary Table. CSI0_FRAME_ERR_COUNT_HI Register Field Descriptions Bit Field Type Reset Description 7:0 CSI0_FRAME_ERR_COUNT_HI RC 0x0 CSI-2 Port 0, Frame Counter with Errors MSBsWhen read, this register returns the value of bits [15:8] of the 16-bit counter CSI0_FRAME_ERR_COUNT. The LSBs of the counter are sampled into the CSI0_FRAME_ERR_COUNT_LO register and the counter is cleared. CSI0_FRAME_ERR_COUNT_LO Register (Address = 0x93) [Reset = 0x00] CSI0_FRAME_ERR_COUNT_LO is shown in #GUID-20230614-SS0T-4RL9-H3GZ-MGHKVB6PT1NH/MAIN_MAIN_MAIN_CSI0_FRAME_ERR_COUNT_LO_TABLE_TABLE. Return to the Summary Table. CSI0_FRAME_ERR_COUNT_LO Register Field Descriptions Bit Field Type Reset Description 7:0 CSI0_FRAME_ERR_COUNT_LO R 0x0 CSI-2 Port 0, Frame Counter with Errors LSBsWhen read, this register returns the value of bits [7:0] of the 16-bit counter CSI0_FRAME_ERR_COUNT. The CSI0_FRAME_ERR_COUNT_HI register must be read first to snapshot the LSBs of the counter into this register. CSI0_LINE_COUNT_HI Register (Address = 0x94) [Reset = 0x00] CSI0_LINE_COUNT_HI is shown in #GUID-20230614-SS0T-4RL9-H3GZ-MGHKVB6PT1NH/MAIN_MAIN_MAIN_CSI0_LINE_COUNT_HI_TABLE_TABLE. Return to the Summary Table. CSI0_LINE_COUNT_HI Register Field Descriptions Bit Field Type Reset Description 7:0 CSI0_LINE_COUNT_HI RC 0x0 CSI-2 Port 0, Line Counter MSBsWhen read, this register returns the value of bits [15:8] of the 16-bit counter CSI0_LINE_COUNT. The LSBs of the counter are sampled into the CSI0_LINE_COUNT_LO register and the counter is cleared. CSI0_LINE_COUNT_LO Register (Address = 0x95) [Reset = 0x00] CSI0_LINE_COUNT_LO is shown in #GUID-20230614-SS0T-4RL9-H3GZ-MGHKVB6PT1NH/MAIN_MAIN_MAIN_CSI0_LINE_COUNT_LO_TABLE_TABLE. Return to the Summary Table. CSI0_LINE_COUNT_LO Register Field Descriptions Bit Field Type Reset Description 7:0 CSI0_LINE_COUNT_LO R 0x0 CSI-2 Port 0, Line Counter LSBsWhen read, this register returns the value of bits [7:0] of the 16-bit counter CSI0_LINE_COUNT. The CSI0_LINE_COUNT_HI register must be read first to snapshot the LSBs of the counter into this register. CSI0_LINE_ERR_COUNT_HI Register (Address = 0x96) [Reset = 0x00] CSI0_LINE_ERR_COUNT_HI is shown in #GUID-20230614-SS0T-4RL9-H3GZ-MGHKVB6PT1NH/MAIN_MAIN_MAIN_CSI0_LINE_ERR_COUNT_HI_TABLE_TABLE. Return to the Summary Table. CSI0_LINE_ERR_COUNT_HI Register Field Descriptions Bit Field Type Reset Description 7:0 CSI0_LINE_ERR_COUNT_HI RC 0x0 CSI-2 Port 0, Line Counter with Errors MSBsWhen read, this register returns the value of bits [15:8] of the 16-bit counter CSI0_LINE_ERR_COUNT. The LSBs of the counter are sampled into the CSI0_LINE_ERR_COUNT_LO register and the counter is cleared. CSI0_LINE_ERR_COUNT_LO Register (Address = 0x97) [Reset = 0x00] CSI0_LINE_ERR_COUNT_LO is shown in #GUID-20230614-SS0T-4RL9-H3GZ-MGHKVB6PT1NH/MAIN_MAIN_MAIN_CSI0_LINE_ERR_COUNT_LO_TABLE_TABLE. Return to the Summary Table. CSI0_LINE_ERR_COUNT_LO Register Field Descriptions Bit Field Type Reset Description 7:0 CSI0_LINE_ERR_COUNT_LO R 0x0 CSI-2 Port 0, Line Counter with Errors LSBsWhen read, this register returns the value of bits [7:0] of the 16-bit counter CSI0_LINE_ERR_COUNT. The CSI0_LINE_ERR_COUNT_HI register must be read first to snapshot the LSBs of the counter into this register. CSI1_FRAME_COUNT_HI Register (Address = 0x98) [Reset = 0x00] CSI1_FRAME_COUNT_HI is shown in #GUID-20230614-SS0T-4RL9-H3GZ-MGHKVB6PT1NH/MAIN_MAIN_MAIN_CSI1_FRAME_COUNT_HI_TABLE_TABLE. Return to the Summary Table. CSI1_FRAME_COUNT_HI Register Field Descriptions Bit Field Type Reset Description 7:0 CSI1_FRAME_COUNT_HI RC 0x0 CSI-2 Port 1, Frame Counter MSBsWhen read, this register returns the value of bits [15:8] of the 16-bit counter CSI1_FRAME_COUNT. The LSBs of the counter are sampled into the CSI1_FRAME_COUNT_LO register and the counter is cleared. CSI1_FRAME_COUNT_LO Register (Address = 0x99) [Reset = 0x00] CSI1_FRAME_COUNT_LO is shown in #GUID-20230614-SS0T-4RL9-H3GZ-MGHKVB6PT1NH/MAIN_MAIN_MAIN_CSI1_FRAME_COUNT_LO_TABLE_TABLE. Return to the Summary Table. CSI1_FRAME_COUNT_LO Register Field Descriptions Bit Field Type Reset Description 7:0 CSI1_FRAME_COUNT_LO R 0x0 CSI-2 Port 1, Frame Counter LSBsWhen read, this register returns the value of bits [7:0] of the 16-bit counter CSI1_FRAME_COUNT. The CSI1_FRAME_COUNT_HI register must be read first to snapshot the LSBs of the counter into this register. CSI1_FRAME_ERR_COUNT_HI Register (Address = 0x9A) [Reset = 0x00] CSI1_FRAME_ERR_COUNT_HI is shown in #GUID-20230614-SS0T-4RL9-H3GZ-MGHKVB6PT1NH/MAIN_MAIN_MAIN_CSI1_FRAME_ERR_COUNT_HI_TABLE_TABLE. Return to the Summary Table. CSI1_FRAME_ERR_COUNT_HI Register Field Descriptions Bit Field Type Reset Description 7:0 CSI1_FRAME_ERR_COUNT_HI RC 0x0 CSI-2 Port 1, Frame Counter with Errors MSBsWhen read, this register returns the value of bits [15:8] of the 16-bit counter CSI1_FRAME_ERR_COUNT. The LSBs of the counter are sampled into the CSI1_FRAME_ERR_COUNT_LO register and the counter is cleared. CSI1_FRAME_ERR_COUNT_LO Register (Address = 0x9B) [Reset = 0x00] CSI1_FRAME_ERR_COUNT_LO is shown in #GUID-20230614-SS0T-4RL9-H3GZ-MGHKVB6PT1NH/MAIN_MAIN_MAIN_CSI1_FRAME_ERR_COUNT_LO_TABLE_TABLE. Return to the Summary Table. CSI1_FRAME_ERR_COUNT_LO Register Field Descriptions Bit Field Type Reset Description 7:0 CSI1_FRAME_ERR_COUNT_LO R 0x0 CSI-2 Port 1, Frame Counter with Errors LSBsWhen read, this register returns the value of bits [7:0] of the 16-bit counter CSI1_FRAME_ERR_COUNT. The CSI1_FRAME_ERR_COUNT_HI register must be read first to snapshot the LSBs of the counter into this register. CSI1_LINE_COUNT_HI Register (Address = 0x9C) [Reset = 0x00] CSI1_LINE_COUNT_HI is shown in #GUID-20230614-SS0T-4RL9-H3GZ-MGHKVB6PT1NH/MAIN_MAIN_MAIN_CSI1_LINE_COUNT_HI_TABLE_TABLE. Return to the Summary Table. CSI1_LINE_COUNT_HI Register Field Descriptions Bit Field Type Reset Description 7:0 CSI1_LINE_COUNT_HI RC 0x0 CSI-2 Port 1, Line Counter MSBsWhen read, this register returns the value of bits [15:8] of the 16-bit counter CSI1_LINE_COUNT. The LSBs of the counter are sampled into the CSI1_LINE_COUNT_LO register and the counter is cleared. CSI1_LINE_COUNT_LO Register (Address = 0x9D) [Reset = 0x00] CSI1_LINE_COUNT_LO is shown in #GUID-20230614-SS0T-4RL9-H3GZ-MGHKVB6PT1NH/MAIN_MAIN_MAIN_CSI1_LINE_COUNT_LO_TABLE_TABLE. Return to the Summary Table. CSI1_LINE_COUNT_LO Register Field Descriptions Bit Field Type Reset Description 7:0 CSI1_LINE_COUNT_LO R 0x0 CSI-2 Port 1, Line Counter LSBsWhen read, this register returns the value of bits [7:0] of the 16-bit counter CSI1_LINE_COUNT. The CSI1_LINE_COUNT_HI register must be read first to snapshot the LSBs of the counter into this register. CSI1_LINE_ERR_COUNT_HI Register (Address = 0x9E) [Reset = 0x00] CSI1_LINE_ERR_COUNT_HI is shown in #GUID-20230614-SS0T-4RL9-H3GZ-MGHKVB6PT1NH/MAIN_MAIN_MAIN_CSI1_LINE_ERR_COUNT_HI_TABLE_TABLE. Return to the Summary Table. CSI1_LINE_ERR_COUNT_HI Register Field Descriptions Bit Field Type Reset Description 7:0 CSI1_LINE_ERR_COUNT_HI RC 0x0 CSI-2 Port 1, Line Counter with Errors MSBsWhen read, this register returns the value of bits [15:8] of the 16-bit counter CSI1_LINE_ERR_COUNT. The LSBs of the counter are sampled into the CSI1_LINE_ERR_COUNT_LO register and the counter is cleared. CSI1_LINE_ERR_COUNT_LO Register (Address = 0x9F) [Reset = 0x00] CSI1_LINE_ERR_COUNT_LO is shown in #GUID-20230614-SS0T-4RL9-H3GZ-MGHKVB6PT1NH/MAIN_MAIN_MAIN_CSI1_LINE_ERR_COUNT_LO_TABLE_TABLE. Return to the Summary Table. CSI1_LINE_ERR_COUNT_LO Register Field Descriptions Bit Field Type Reset Description 7:0 CSI1_LINE_ERR_COUNT_LO R 0x0 CSI-2 Port 1, Line Counter with Errors LSBsWhen read, this register returns the value of bits [7:0] of the 16-bit counter CSI1_LINE_ERR_COUNT. The CSI1_LINE_ERR_COUNT_HI register must be read first to snapshot the LSBs of the counter into this register. REFCLK_FREQ Register (Address = 0xA5) [Reset = 0x00] REFCLK_FREQ is shown in #GUID-20230614-SS0T-4RL9-H3GZ-MGHKVB6PT1NH/MAIN_MAIN_MAIN_REFCLK_FREQ_TABLE_TABLE. Return to the Summary Table. REFCLK_FREQ Register Field Descriptions Bit Field Type Reset Description 7:0 REFCLK_FREQ R 0x0 REFCLK frequency measurement in MHz. IND_ACC_CTL Register (Address = 0xB0) [Reset = 0x1C] IND_ACC_CTL is shown in #GUID-20230614-SS0T-4RL9-H3GZ-MGHKVB6PT1NH/MAIN_MAIN_MAIN_IND_ACC_CTL_TABLE_TABLE. Return to the Summary Table. IND_ACC_CTL Register Field Descriptions Bit Field Type Reset Description 7:6 RESERVED R 0x0 Reserved 5:2 IA_SEL R/W 0x7 Indirect Access Register Select:Selects target for register access0000: Pattern Generator and CSI-2 Timing (PATGEN_AND_CSI-2) Registersxxxx: RESERVED 1 IA_AUTO_INC R/W 0x0 Indirect Access Auto Increment:Enables auto-increment mode. Upon completion of a read or write, the register address will automatically be incremented by 1 0 IA_READ R/W 0x0 Indirect Access Read:Setting this allows generation of a read strobe to the selected register block upon setting of the IND_ACC_ADDR register. In auto-increment mode, read strobes will also be asserted following a read of the IND_ACC_DATA register. This function is only required for blocks that need to pre-fetch register data. IND_ACC_ADDR Register (Address = 0xB1) [Reset = 0x3A] IND_ACC_ADDR is shown in #GUID-20230614-SS0T-4RL9-H3GZ-MGHKVB6PT1NH/MAIN_MAIN_MAIN_IND_ACC_ADDR_TABLE_TABLE. Return to the Summary Table. IND_ACC_ADDR Register Field Descriptions Bit Field Type Reset Description 7:0 IA_ADDR R/W 0x3A Indirect Access Register Offset:This register contains the 8-bit register offset for the indirect access. IND_ACC_DATA Register (Address = 0xB2) [Reset = 0x14] IND_ACC_DATA is shown in #GUID-20230614-SS0T-4RL9-H3GZ-MGHKVB6PT1NH/MAIN_MAIN_MAIN_IND_ACC_DATA_TABLE_TABLE. Return to the Summary Table. IND_ACC_DATA Register Field Descriptions Bit Field Type Reset Description 7:0 IA_DATA R/W 0x14 Indirect Access Data:Writing this register will cause an indirect write of the IND_ACC_DATA value to the selected analog block register. Reading this register will return the value of the selected block register. The default value may be different from a device to a device. BIST_CTL Register (Address = 0xB3) [Reset = 0x08] BIST_CTL is shown in #GUID-20230614-SS0T-4RL9-H3GZ-MGHKVB6PT1NH/MAIN_MAIN_MAIN_BIST_CTL_TABLE_TABLE. Return to the Summary Table. BIST_CTL Register Field Descriptions Bit Field Type Reset Description 7:6 BIST_OUT_MODE R/W 0x0 BIST Output Mode00: No toggling01: Alternating 1/0 toggling1x: Toggle based on BIST data 5:4 RESERVED R 0x0 Reserved 3 RESERVED R 0x0 Bist Configuration1: Reserved0: Bist configured through bits 2:0 in this register 2:1 BIST_CLOCK_SOURCE R/W 0x0 BIST Clock SourceThis register field selects the BIST Clock Source at the Serializer. These register bits are automatically written to the CLOCK SOURCE bits (register offset 0x14) in the Serializer after BIST is enabled. See the appropriate Serializer register descriptions for details. 0 BIST_EN R/W 0x0 BIST Control1: Enabled0: Disabled PAR_ERR_CTRL Register (Address = 0xB6) [Reset = 0x18] PAR_ERR_CTRL is shown in #GUID-20230614-SS0T-4RL9-H3GZ-MGHKVB6PT1NH/MAIN_MAIN_MAIN_PAR_ERR_CTRL_TABLE_TABLE. Return to the Summary Table. PAR_ERR_CTRL Register Field Descriptions Bit Field Type Reset Description 7 RESERVED R 0x0 Reserved 6 RESERVED R 0x0 Reserved 5 PAR_ERR_CNTR_MODE R/W 0x0 Parity Error Counter Mode0: Clear Parity Error counter if receiver is not locked1: Maintain Parity Error count value through loss of lock 4 DIS_LINK_PAR R/W 0x1 Disable checking of Parity Errors when checking for FPD-Link Lock0: Parity errors will prevent assertion of forward channel lock detect (RX Lock).1: Parity errors will NOT prevent assertion of forward channel lock detect (RX Lock). This is the default mode of the device. 3 DIS_LINKLOSS_PAR R/W 0x1 Disable checking of Parity Errors when checking for loss of link0: Parity errors will result in loss of forward channel lock detect (RX Lock).1: Parity errors will NOT result in loss of forward channel lock detect (RX Lock). This is the default mode of the device. 2 RESERVED R 0x0 Reserved 1 RESERVED R 0x0 Reserved 0 RESERVED R 0x0 Reserved MODE_IDX_STS Register (Address = 0xB8) [Reset = 0xXX] MODE_IDX_STS is shown in #GUID-20230614-SS0T-4RL9-H3GZ-MGHKVB6PT1NH/MAIN_MAIN_MAIN_MODE_IDX_STS_TABLE_TABLE. Return to the Summary Table. MODE_IDX_STS Register Field Descriptions Bit Field Type Reset Description 7 IDX_DONE R 0x1 IDX DoneIf set, indicates the IDX decode has completed and latched into the IDX status bits. 6:4 IDX R X IDX Decode (Strap)3-bit decode from IDX pin 3 MODE_DONE R 0x1 MODE Done:If set, indicates the MODE decode has completed and latched into the MODE status bits. 2:0 MODE R X MODE Decode (Strap)3-bit decode from MODE pin LINK_ERROR_COUNT Register (Address = 0xB9) [Reset = 0x33] LINK_ERROR_COUNT is shown in #GUID-20230614-SS0T-4RL9-H3GZ-MGHKVB6PT1NH/MAIN_MAIN_MAIN_LINK_ERROR_COUNT_TABLE_TABLE. Return to the Summary Table. LINK_ERROR_COUNT Register Field Descriptions Bit Field Type Reset Description 7:6 RESERVED R 0x0 Reserved 5 LINK_SFIL_WAIT R/W 0x1 During SFILTER adaption, setting this bit will cause the Lock detect circuit to ignore errors during the SFILTER wait period after the SFILTER control is updated.1: Errors during SFILTER Wait period will be ignored0: Errors during SFILTER Wait period will not be ignored and may cause loss of Lock 4 LINK_ERR_COUNT_EN R/W 0x1 Enable serial link data integrity error count1: Enable error count0: DISABLE 3:0 LINK_ERR_THRESH R/W 0x3 Link error count threshold. The Link Error Counter monitors the forward channel link and determines when lock will be dropped. If the error counter is enabled, the deserializer will lose lock once the error counter reaches the LINK_ERR_THRESH value. If the link error counter is disabled, the deserializer will lose lock after one error.The control bits in the PAR_ERR_CTRL register can be used to enable error conditions individually. FPD3_ENC_CTL Register (Address = 0xBA) [Reset = 0x83] FPD3_ENC_CTL is shown in #GUID-20230614-SS0T-4RL9-H3GZ-MGHKVB6PT1NH/MAIN_MAIN_MAIN_FPD3_ENC_CTL_TABLE_TABLE. Return to the Summary Table. Recommended to set bit seven in the FPD-Link III encoder control register to 0 in order to prevent any updates of link information values from encoded packets that do not pass CRC check. The FPD-Link III Encoder CRC flag must also be in place by setting FPD3_ENC_CRC_DIS (register 0x4A[4]) to 1. FPD3_ENC_CTL Register Field Descriptions Bit Field Type Reset Description 7 FPD3_ENC_CRC_DIS R/W 0x1 0: Enable FPD-Link III encoder CRC (recommended)1: Disable FPD-Link III encoder CRC 6:0 RESERVED R 0x0 Reserved FV_MIN_TIME Register (Address = 0xBC) [Reset = 0x80] FV_MIN_TIME is shown in #GUID-20230614-SS0T-4RL9-H3GZ-MGHKVB6PT1NH/MAIN_MAIN_MAIN_FV_MIN_TIME_TABLE_TABLE. Return to the Summary Table. FV_MIN_TIME Register Field Descriptions Bit Field Type Reset Description 7:0 FRAME_VALID_MIN R/W 0x80 Frame Valid Minimum TimeThis register controls the minimum time the FrameValid (FV) should be active before the Raw mode FPD3 receiver generates a FrameStart packet. Duration is in FPD3 clock periods. GPIO_PD_CTL Register (Address = 0xBE) [Reset = 0x00] GPIO_PD_CTL is shown in #GUID-20230614-SS0T-4RL9-H3GZ-MGHKVB6PT1NH/MAIN_MAIN_MAIN_GPIO_PD_CTL_TABLE_TABLE. Return to the Summary Table. GPIO_PD_CTL Register Field Descriptions Bit Field Type Reset Description 7 GPIO7_PD_DIS R/W 0x0 GPIO7 Pull-down Resistor Disable:The GPIO pins by default include a pulldown resistor (25-kΩ typ) that is automatically enabled when the GPIO is not in an output mode. When this bit is set, the pulldown resistor will also be disabled when the GPIO pin is in an input only mode.1: Disable GPIO pull-down resistor0: Enable GPIO pull-down resistor 6 GPIO6_PD_DIS R/W 0x0 GPIO6 Pull-down Resistor Disable:The GPIO pins by default include a pulldown resistor (25-kΩ typ) that is automatically enabled when the GPIO is not in an output mode. When this bit is set, the pulldown resistor will also be disabled when the GPIO pin is in an input only mode.1: Disable GPIO pull-down resistor0: Enable GPIO pull-down resistor 5 GPIO5_PD_DIS R/W 0x0 GPIO5 Pull-down Resistor Disable:The GPIO pins by default include a pulldown resistor (25-kΩ typ) that is automatically enabled when the GPIO is not in an output mode. When this bit is set, the pulldown resistor will also be disabled when the GPIO pin is in an input only mode.1: Disable GPIO pull-down resistor0: Enable GPIO pull-down resistor 4 GPIO4_PD_DIS R/W 0x0 GPIO4 Pull-down Resistor Disable:The GPIO pins by default include a pulldown resistor (25-kΩ typ) that is automatically enabled when the GPIO is not in an output mode. When this bit is set, the pulldown resistor will also be disabled when the GPIO pin is in an input only mode.1: Disable GPIO pull-down resistor0: Enable GPIO pull-down resistor 3 GPIO3_PD_DIS R/W 0x0 GPIO3 Pull-down Resistor Disable:The GPIO pins by default include a pulldown resistor (25-kΩ typ) that is automatically enabled when the GPIO is not in an output mode. When this bit is set, the pulldown resistor will also be disabled when the GPIO pin is in an input only mode.1: Disable GPIO pull-down resistor0: Enable GPIO pull-down resistor 2 GPIO2_PD_DIS R/W 0x0 GPIO2 Pull-down Resistor Disable:The GPIO pins by default include a pulldown resistor (25-kΩ typ) that is automatically enabled when the GPIO is not in an output mode. When this bit is set, the pulldown resistor will also be disabled when the GPIO pin is in an input only mode.1: Disable GPIO pull-down resistor0: Enable GPIO pull-down resistor 1 GPIO1_PD_DIS R/W 0x0 GPIO1 Pull-down Resistor Disable:The GPIO pins by default include a pulldown resistor (25-kΩ typ) that is automatically enabled when the GPIO is not in an output mode. When this bit is set, the pulldown resistor will also be disabled when the GPIO pin is in an input only mode.1: Disable GPIO pull-down resistor0: Enable GPIO pull-down resistor 0 GPIO0_PD_DIS R/W 0x0 GPIO0 Pull-down Resistor Disable:The GPIO pins by default include a pulldown resistor (25-kΩ typ) that is automatically enabled when the GPIO is not in an output mode. When this bit is set, the pulldown resistor will also be disabled when the GPIO pin is in an input only mode.1: Disable GPIO pull-down resistor0: Enable GPIO pull-down resistor PORT_DEBUG Register (Address = 0xD0) [Reset = 0x00] PORT_DEBUG is shown in #GUID-20230614-SS0T-4RL9-H3GZ-MGHKVB6PT1NH/MAIN_MAIN_MAIN_PORT_DEBUG_TABLE_TABLE. Return to the Summary Table. RX port-specific register. The FPD-Link III Port Select register 0x4C configures which unique Rx port registers can be accessed by I2C read and write commands. PORT_DEBUG Register Field Descriptions Bit Field Type Reset Description 7 RESERVED R 0x0 Reserved 6 RESERVED R 0x0 Reserved 5 SER_BIST_ACT R 0x0 Serializer BIST activeThis register indicates the Serializer is in BIST mode. If the Deserializer is not in BIST mode, this could indicate an error condition. 4:2 RESERVED R 0x0 Reserved 1 FORCE_BC_ERRORS R/W 0x0 This bit indroduces continuous errors into Back channel frame. 0 FORCE_1_BC_ERROR RH/W1S 0x0 This bit indroduces one error into Back channel frame.Self clearing bit. AEQ_CTL2 Register (Address = 0xD2) [Reset = 0x94] AEQ_CTL2 is shown in #GUID-20230614-SS0T-4RL9-H3GZ-MGHKVB6PT1NH/MAIN_MAIN_MAIN_AEQ_CTL2_TABLE_TABLE. Return to the Summary Table. RX port-specific register. The FPD-Link III Port Select register 0x4C configures which unique Rx port registers can be accessed by I2C read and write commands. AEQ_CTL2 Register Field Descriptions Bit Field Type Reset Description 7:5 ADAPTIVE_EQ_RELOCK_TIME R/W 0x4 Time to wait for lock before incrementing the EQ to next setting000: 164 us001: 328 us010: 655 us011: 1.31 ms100: 2.62 ms101: 5.24 ms110: 10.5ms111: 21.0 ms 4 AEQ_1ST_LOCK_MODE R/W 0x1 AEQ First Lock ModeThis register bit controls the Adaptive Equalizer algorithm operation at initial Receiver Lock.0: Initial AEQ lock may occur at any value1: Initial Receiver lock will restart AEQ at 0, providing a more deterministic initial AEQ value 3 AEQ_RESTART RH/W1S 0x0 Set high to restart AEQ adaptation from initial value. This bit is self clearing. Adaption is restarted. 2 SET_AEQ_FLOOR R/W 0x1 AEQ adaptation starts from a pre-set floor value rather than from zero - good in long cable situations 1:0 RESERVED R 0x0 Reserved AEQ_STATUS Register (Address = 0xD3) [Reset = 0x00] AEQ_STATUS is shown in #GUID-20230614-SS0T-4RL9-H3GZ-MGHKVB6PT1NH/MAIN_MAIN_MAIN_AEQ_STATUS_TABLE_TABLE. Return to the Summary Table. RX port-specific register. The FPD-Link III Port Select register 0x4C configures which unique Rx port registers can be accessed by I2C read and write commands. AEQ_STATUS Register Field Descriptions Bit Field Type Reset Description 7:6 RESERVED R 0x0 Reserved 5:3 EQ_STATUS_2 R 0x0 Adaptive EQ Status 2 2:0 EQ_STATUS_1 R 0x0 Adaptive EQ Status 1 ADAPTIVE_EQ_BYPASS Register (Address = 0xD4) [Reset = 0x60] ADAPTIVE_EQ_BYPASS is shown in #GUID-20230614-SS0T-4RL9-H3GZ-MGHKVB6PT1NH/MAIN_MAIN_MAIN_ADAPTIVE_EQ_BYPASS_TABLE_TABLE. Return to the Summary Table. RX port-specific register. The FPD-Link III Port Select register 0x4C configures which unique Rx port registers can be accessed by I2C read and write commands. ADAPTIVE_EQ_BYPASS Register Field Descriptions Bit Field Type Reset Description 7:5 EQ_STAGE_1_SELECT_VALUE R/W 0x3 EQ select value[5:3] - Used if adaptive EQ is bypassed. 4 AEQ_LOCK_MODE R/W 0x0 Adaptive Equalizer lock modeWhen set to a 1, Receiver Lock status requires the Adaptive Equalizer to complete adaption.When set to a 0, Receiver Lock is based only on the Lock circuit itself. AEQ may not have stabilized. 3:1 EQ_STAGE_2_SELECT_VALUE R/W 0x0 EQ select value [2:0] - Used if adaptive EQ is bypassed. 0 ADAPTIVE_EQ_BYPASS R/W 0x0 1: Disable adaptive EQ0: Enable adaptive EQ AEQ_MIN_MAX Register (Address = 0xD5) [Reset = 0xF2] AEQ_MIN_MAX is shown in #GUID-20230614-SS0T-4RL9-H3GZ-MGHKVB6PT1NH/MAIN_MAIN_MAIN_AEQ_MIN_MAX_TABLE_TABLE. Return to the Summary Table. RX port-specific register. The FPD-Link III Port Select register 0x4C configures which unique Rx port registers can be accessed by I2C read and write commands. AEQ_MIN_MAX Register Field Descriptions Bit Field Type Reset Description 7:4 AEQ_MAX R/W 0xF Adaptive Equalizer Maximum valueThis register sets the maximum value for the Adaptive EQ algorithm. 3:0 ADAPTIVE_EQ_FLOOR_VALUE R/W 0x2 When AEQ floor is enabled by register 0xD2[2] the starting setting is given by this register. SFILTER_STS_0 Register (Address = 0xD6) [Reset = 0x00] SFILTER_STS_0 is shown in #GUID-20230614-SS0T-4RL9-H3GZ-MGHKVB6PT1NH/MAIN_MAIN_MAIN_SFILTER_STS_0_TABLE_TABLE. Return to the Summary Table. RX port-specific register. The FPD-Link III Port Select register 0x4C configures which unique Rx port registers can be accessed by I2C read and write commands. SFILTER_STS_0 Register Field Descriptions Bit Field Type Reset Description 7 SFILTER_MAXED RC 0x0 SFILTER has reached limitWhen set, the adaptive control of the SFILTER has reached the maximum limit and the algorithm is unable to further adapt. This register is cleared on read. 6 SFILTER_STABLE R 0x0 Indicates SFILTER setting is stableThis register bit value is latched low. Read to clear for current status. 5:0 SFILTER_CDLY R 0x0 SFITLER Clock DelayCurrent value of clock delay control to SFILTER circuit SFILTER_STS_1 Register (Address = 0xD7) [Reset = 0x00] SFILTER_STS_1 is shown in #GUID-20230614-SS0T-4RL9-H3GZ-MGHKVB6PT1NH/MAIN_MAIN_MAIN_SFILTER_STS_1_TABLE_TABLE. Return to the Summary Table. RX port-specific register. The FPD-Link III Port Select register 0x4C configures which unique Rx port registers can be accessed by I2C read and write commands. SFILTER_STS_1 Register Field Descriptions Bit Field Type Reset Description 7 RESERVED R 0x0 Reserved 6 SFILTER_ERROR RC 0x0 SFILTER measurement error detectIf this bit is set, one or more measurements since the last read reported invalid results. This register is cleared on read. 5:0 SFILTER_DDLY R 0x0 SFITLER Data DelayCurrent value of data delay control to SFILTER circuit (The readoutmay vary depending on device status). PORT_ICR_HI Register (Address = 0xD8) [Reset = 0x00] PORT_ICR_HI is shown in #GUID-20230614-SS0T-4RL9-H3GZ-MGHKVB6PT1NH/MAIN_MAIN_MAIN_PORT_ICR_HI_TABLE_TABLE. Return to the Summary Table. RX port-specific register. The FPD-Link III Port Select register 0x4C configures which unique Rx port registers can be accessed by I2C read and write commands. PORT_ICR_HI Register Field Descriptions Bit Field Type Reset Description 7:3 RESERVED R 0x0 Reserved 2 IE_FPD3_ENC_ERR R/W 0x0 Interrupt on FPD-Link III Receiver Encoding ErrorWhen enabled, an interrupt is generated on detection of an encoding error on the FPD-Link III interface for the receive port as reported in the FPD3_ENC_ERROR bit in the RX_PORT_STS2 register 1 IE_BCC_SEQ_ERR R/W 0x0 Interrupt on BCC SEQ Sequence Error When enabled, an interrupt is generated if a Sequence Error is detected for the Bi-directional Control Channel forward channel receiver as reported in the BCC_SEQ_ERROR bit in the RX_PORT_STS1 register. 0 IE_BCC_CRC_ERR R/W 0x0 Interrupt on BCC CRC error detectWhen enabled, an interrupt is generated if a CRC error is detected on a Bi-directional Control Channel frame received over the FPD-Link III forward channel as reported in the BCC_CRC_ERROR bit in the RX_PORT_STS1 register. PORT_ICR_LO Register (Address = 0xD9) [Reset = 0x00] PORT_ICR_LO is shown in #GUID-20230614-SS0T-4RL9-H3GZ-MGHKVB6PT1NH/MAIN_MAIN_MAIN_PORT_ICR_LO_TABLE_TABLE. Return to the Summary Table. RX port-specific register. The FPD-Link III Port Select register 0x4C configures which unique Rx port registers can be accessed by I2C read and write commands. PORT_ICR_LO Register Field Descriptions Bit Field Type Reset Description 7 RESERVED R 0x0 Reserved 6 IE_LINE_LEN_CHG R/W 0x0 Interrupt on Video Line lengthWhen enabled, an interrupt is generated if the length of the video line changes. Status is reported in the LINE_LEN_CHG bit in the RX_PORT_STS2 register. 5 IE_LINE_CNT_CHG R/W 0x0 Interrupt on Video Line countWhen enabled, an interrupt is generated if the number of video lines per frame changes. Status is reported in the LINE_CNT_CHG bit in the RX_PORT_STS2 register. 4 IE_BUFFER_ERR R/W 0x0 Interrupt on Receiver Buffer ErrorWhen enabled, an interrupt is generated if the Receive Buffer overflow is detected as reported in the BUFFER_ERROR bit in the RX_PORT_STS2 register. 3 RESERVED R 0x0 Reserved 2 IE_FPD3_PAR_ERR R/W 0x0 Interrupt on FPD-Link III Receiver Parity ErrorWhen enabled, an interrupt is generated on detection of parity errors on the FPD-Link III interface for the receive port. Parity error status is reported in the PARITY_ERROR bit in the RX_PORT_STS1 register. 1 IE_PORT_PASS R/W 0x0 Interrupt on change in Port PASS statusWhen enabled, an interrupt is generated on a change in receiver port valid status as reported in the PORT_PASS bit in the PORT_STS1 register. 0 IE_LOCK_STS R/W 0x0 Interrupt on change in Lock StatusWhen enabled, an interrupt is generated on a change in lock status.Status is reported in the LOCK_STS_CHG bit in the RX_PORT_STS1 register. PORT_ISR_HI Register (Address = 0xDA) [Reset = 0x00] PORT_ISR_HI is shown in #GUID-20230614-SS0T-4RL9-H3GZ-MGHKVB6PT1NH/MAIN_MAIN_MAIN_PORT_ISR_HI_TABLE_TABLE. Return to the Summary Table. RX port-specific register. The FPD-Link III Port Select register 0x4C configures which unique Rx port registers can be accessed by I2C read and write commands. PORT_ISR_HI Register Field Descriptions Bit Field Type Reset Description 7:3 RESERVED R 0x0 Reserved 2 IS_FPD3_ENC_ERR R 0x0 FPD-Link III Receiver Encode Error Interrupt StatusAn encoding error on the FPD-Link III interface for the receive port has been detected. Status is reported in the FPD3_ENC_ERROR bit in the RX_PORT_STS2 register.This interrupt condition is cleared by reading the RX_PORT_STS2 register. 1 IS_BCC_SEQ_ERR R 0x0 BCC CRC Sequence Error Interrupt StatusA Sequence Error has been detected for the Bi-directional Control Channel forward channel receiver. Status is reported in the BCC_SEQ_ERROR bit in the RX_PORT_STS1 register. This interrupt condition is cleared by reading the RX_PORT_STS1 register. 0 IS_BCC_CRC_ERR R 0x0 BCC CRC error detect Interrupt StatusA CRC error has been detected on a Bi-directional Control Channel frame received over the FPD-Link III forward channel. Status is reported in the BCC_CRC_ERROR bit in the RX_PORT_STS1 register.This interrupt condition is cleared by reading the RX_PORT_STS1 register. PORT_ISR_LO Register (Address = 0xDB) [Reset = 0x00] PORT_ISR_LO is shown in #GUID-20230614-SS0T-4RL9-H3GZ-MGHKVB6PT1NH/MAIN_MAIN_MAIN_PORT_ISR_LO_TABLE_TABLE. Return to the Summary Table. RX port-specific register. The FPD-Link III Port Select register 0x4C configures which unique Rx port registers can be accessed by I2C read and write commands. PORT_ISR_LO Register Field Descriptions Bit Field Type Reset Description 7 RESERVED R 0x0 Reserved 6 IS_LINE_LEN_CHG R 0x0 Video Line Length Interrupt StatusA change in video line length has been detected. Status is reported in the LINE_LEN_CHG bit in the RX_PORT_STS2 register.This interrupt condition is cleared by reading the RX_PORT_STS2 register. 5 IS_LINE_CNT_CHG R 0x0 Video Line Count Interrupt StatusA change in number of video lines per frame has been detected. Status is reported in the LINE_CNT_CHG bit in the RX_PORT_STS2 register.This interrupt condition is cleared by reading the RX_PORT_STS2 register. 4 IS_BUFFER_ERR R 0x0 Receiver Buffer Error Interrupt StatusA Receive Buffer overflow has been detected as reported in the BUFFER_ERROR bit in the RX_PORT_STS2 register. This interrupt condition is cleared by reading the RX_PORT_STS2 register. 3 RESERVED R 0x0 Reserved 2 IS_FPD3_PAR_ERR R 0x0 FPD-Link III Receiver Parity Error Interrupt StatusA parity error on the FPD-Link III interface for the receive port has been detected. Parity error status is reported in the PARITY_ERROR bit in the RX_PORT_STS1 register.This interrupt condition is cleared by reading the RX_PORT_STS1 register. 1 IS_PORT_PASS R 0x0 Port Valid Interrupt StatusA change in receiver port valid status as reported in the PORT_PASS bit in the PORT_STS1 register. This interrupt condition is cleared by reading the RX_PORT_STS1 register. 0 IS_LOCK_STS R 0x0 Lock Interrupt StatusA change in lock status has been detected. Status is reported in the LOCK_STS_CHG bit in the RX_PORT_STS1 register.This interrupt condition is cleared by reading the RX_PORT_STS1 register. FC_GPIO_STS Register (Address = 0xDC) [Reset = 0x00] FC_GPIO_STS is shown in #GUID-20230614-SS0T-4RL9-H3GZ-MGHKVB6PT1NH/MAIN_MAIN_MAIN_FC_GPIO_STS_TABLE_TABLE. Return to the Summary Table. RX port-specific register. The FPD-Link III Port Select register 0x4C configures which unique Rx port registers can be accessed by I2C read and write commands. FC_GPIO_STS Register Field Descriptions Bit Field Type Reset Description 7 GPIO3_INT_STS RC 0x0 GPIO3 Interrupt StatusThis bit indicates an interrupt condition has been met for GPIO3. This bit is cleared on read. 6 GPIO2_INT_STS RC 0x0 GPIO2 Interrupt StatusThis bit indicates an interrupt condition has been met for GPIO2. This bit is cleared on read. 5 GPIO1_INT_STS RC 0x0 GPIO1 Interrupt StatusThis bit indicates an interrupt condition has been met for GPIO1. This bit is cleared on read. 4 GPIO0_INT_STS RC 0x0 GPIO0 Interrupt StatusThis bit indicates an interrupt condition has been met for GPIO0. This bit is cleared on read. 3 FC_GPIO3_STS R 0x0 Forward Channel GPIO3 StatusThis bit indicates the current value for forward channel GPIO3. 2 FC_GPIO2_STS R 0x0 Forward Channel GPIO2 StatusThis bit indicates the current value for forward channel GPIO2. 1 FC_GPIO1_STS R 0x0 Forward Channel GPIO1 StatusThis bit indicates the current value for forward channel GPIO1. 0 FC_GPIO0_STS R 0x0 Forward Channel GPIO0 StatusThis bit indicates the current value for forward channel GPIO0. FC_GPIO_ICR Register (Address = 0xDD) [Reset = 0x00] FC_GPIO_ICR is shown in #GUID-20230614-SS0T-4RL9-H3GZ-MGHKVB6PT1NH/MAIN_MAIN_MAIN_FC_GPIO_ICR_TABLE_TABLE. Return to the Summary Table. RX port-specific register. The FPD-Link III Port Select register 0x4C configures which unique Rx port registers can be accessed by I2C read and write commands. FC_GPIO_ICR Register Field Descriptions Bit Field Type Reset Description 7 GPIO3_FALL_IE W 0x0 GPIO3 Fall Interrupt EnableIf this bit is set, an interrupt will be generated based on detection of a falling edge on GPIO3. 6 GPIO3_RISE_IE W 0x0 GPIO3 Rise Interrupt EnableIf this bit is set, an interrupt will be generated based on detection of a rising edge on GPIO3. 5 GPIO2_FALL_IE W 0x0 GPIO2 Fall Interrupt EnableIf this bit is set, an interrupt will be generated based on detection of a falling edge on GPIO2. 4 GPIO2_RISE_IE W 0x0 GPIO2 Rise Interrupt EnableIf this bit is set, an interrupt will be generated based on detection of a rising edge on GPIO2. 3 GPIO1_FALL_IE W 0x0 GPIO1 Fall Interrupt EnableIf this bit is set, an interrupt will be generated based on detection of a falling edge on GPIO1. 2 GPIO1_RISE_IE W 0x0 GPIO1 Rise Interrupt EnableIf this bit is set, an interrupt will be generated based on detection of a rising edge on GPIO1. 1 GPIO0_FALL_IE W 0x0 GPIO0 Fall Interrupt EnableIf this bit is set, an interrupt will be generated based on detection of a falling edge on GPIO0. 0 GPIO0_RISE_IE W 0x0 GPIO0 Rise Interrupt EnableIf this bit is set, an interrupt will be generated based on detection of a rising edge on GPIO0. SEN_INT_RISE_STS Register (Address = 0xDE) [Reset = 0x00] SEN_INT_RISE_STS is shown in #GUID-20230614-SS0T-4RL9-H3GZ-MGHKVB6PT1NH/MAIN_MAIN_MAIN_SEN_INT_RISE_STS_TABLE_TABLE. Return to the Summary Table. RX port-specific register. The FPD-Link III Port Select register 0x4C configures which unique Rx port registers can be accessed by I2C read and write commands. SEN_INT_RISE_STS Register Field Descriptions Bit Field Type Reset Description 7:0 SEN_INT_RISE RC 0x0 Sensor Interrupt Rise StatusThis register provides the interrupt status for rising edge transitions on the bits in SENSOR_STS_0. If a mask bit is set in the SEN_INT_RISE_MASK register, a rising edge transition on the corresponding SENSOR_STS_0 bit will generate an interrupt that will be latched in this register. SEN_INT_FALL_STS Register (Address = 0xDF) [Reset = 0x00] SEN_INT_FALL_STS is shown in #GUID-20230614-SS0T-4RL9-H3GZ-MGHKVB6PT1NH/MAIN_MAIN_MAIN_SEN_INT_FALL_STS_TABLE_TABLE. Return to the Summary Table. RX port-specific register. The FPD-Link III Port Select register 0x4C configures which unique Rx port registers can be accessed by I2C read and write commands. SEN_INT_FALL_STS Register Field Descriptions Bit Field Type Reset Description 7:0 SEN_INT_FALL RC 0x0 Sensor Interrupt Fall StatusThis register provides the interrupt status for falling edge transitions on the bits in SENSOR_STS_0. If a mask bit is set in the SEN_INT_FALL_MASK register, a falling edge transition on the corresponding SENSOR_STS_0 bit will generate an interrupt that will be latched in this register. FPD3_RX_ID0 Register (Address = 0xF0) [Reset = 0x5F] FPD3_RX_ID0 is shown in #GUID-20230614-SS0T-4RL9-H3GZ-MGHKVB6PT1NH/MAIN_MAIN_MAIN_FPD3_RX_ID0_TABLE_TABLE. Return to the Summary Table. FPD3_RX_ID0 Register Field Descriptions Bit Field Type Reset Description 7:0 FPD3_RX_ID0 R 0x5F FPD3_RX_ID0: First byte ID code: '_ ' FPD3_RX_ID1 Register (Address = 0xF1) [Reset = 0x55] FPD3_RX_ID1 is shown in #GUID-20230614-SS0T-4RL9-H3GZ-MGHKVB6PT1NH/MAIN_MAIN_MAIN_FPD3_RX_ID1_TABLE_TABLE. Return to the Summary Table. FPD3_RX_ID1 Register Field Descriptions Bit Field Type Reset Description 7:0 FPD3_RX_ID1 R 0x55 FPD3_RX_ID1: 2nd byte of ID code: 'U ' FPD3_RX_ID2 Register (Address = 0xF2) [Reset = 0x42] FPD3_RX_ID2 is shown in #GUID-20230614-SS0T-4RL9-H3GZ-MGHKVB6PT1NH/MAIN_MAIN_MAIN_FPD3_RX_ID2_TABLE_TABLE. Return to the Summary Table. FPD3_RX_ID2 Register Field Descriptions Bit Field Type Reset Description 7:0 FPD3_RX_ID2 R 0x42 FPD3_RX_ID2: 3rd byte of ID code: 'B ' FPD3_RX_ID3 Register (Address = 0xF3) [Reset = 0x39] FPD3_RX_ID3 is shown in #GUID-20230614-SS0T-4RL9-H3GZ-MGHKVB6PT1NH/MAIN_MAIN_MAIN_FPD3_RX_ID3_TABLE_TABLE. Return to the Summary Table. FPD3_RX_ID3 Register Field Descriptions Bit Field Type Reset Description 7:0 FPD3_RX_ID3 R 0x39 FPD3_RX_ID3: 4th byte of ID code: '9 ' FPD3_RX_ID4 Register (Address = 0xF4) [Reset = 0x36] FPD3_RX_ID4 is shown in #GUID-20230614-SS0T-4RL9-H3GZ-MGHKVB6PT1NH/MAIN_MAIN_MAIN_FPD3_RX_ID4_TABLE_TABLE. Return to the Summary Table. FPD3_RX_ID4 Register Field Descriptions Bit Field Type Reset Description 7:0 FPD3_RX_ID4 R 0x36 FPD3_RX_ID4: 5th byte of ID code: '6' FPD3_RX_ID5 Register (Address = 0xF5) [Reset = 0x30] FPD3_RX_ID5 is shown in #GUID-20230614-SS0T-4RL9-H3GZ-MGHKVB6PT1NH/MAIN_MAIN_MAIN_FPD3_RX_ID5_TABLE_TABLE. Return to the Summary Table. FPD3_RX_ID5 Register Field Descriptions Bit Field Type Reset Description 7:0 FPD3_RX_ID5 R 0x30 FPD3_RX_ID5: 6th byte of ID code: '0' I2C_RX0_ID Register (Address = 0xF8) [Reset = 0x00] I2C_RX0_ID is shown in #GUID-20230614-SS0T-4RL9-H3GZ-MGHKVB6PT1NH/MAIN_MAIN_MAIN_I2C_RX0_ID_TABLE_TABLE. Return to the Summary Table. As an alternative to paging to access FPD-Link III receive port 0 registers, a separate I2C address may be enabled to allow direct access to the port 0 specific registers. The I2C_RX_0_ID register provides a simpler method of accessing device registers specifically for port 0 without having to use the paging function to select the register page. Using this address also allows access to all shared registers. I2C_RX0_ID Register Field Descriptions Bit Field Type Reset Description 7:1 RX_PORT0_ID R/W 0x0 7-bit Receive Port 0 I2C IDConfigures the decoder for detecting transactions designated for Receiver port 0 registers. This provides a simpler method of accessing device registers specifically for port 0 without having to use the paging function to select the register page. A value of 0 in this field disables the Port0 decoder. 0 RESERVED R 0x0 Reserved I2C_RX1_ID Register (Address = 0xF9) [Reset = 0x00] I2C_RX1_ID is shown in #GUID-20230614-SS0T-4RL9-H3GZ-MGHKVB6PT1NH/MAIN_MAIN_MAIN_I2C_RX1_ID_TABLE_TABLE. Return to the Summary Table. As an alternative to paging to access FPD-Link III receive port 1 registers, a separate I2C address may be enabled to allow direct access to the port 1 specific registers. The I2C_RX_1_ID register provides a simpler method of accessing device registers specifically for port 1 without having to use the paging function to select the register page. Using this address also allows access to all shared registers. I2C_RX1_ID Register Field Descriptions Bit Field Type Reset Description 7:1 RX_PORT1_ID R/W 0x0 7-bit Receive Port 1 I2C IDConfigures the decoder for detecting transactions designated for Receiver port 1 registers. This provides a simpler method of accessing device registers specifically for port 1 without having to use the paging function to select the register page. A value of 0 in this field disables the Port1 decoder. 0 RESERVED R 0x0 Reserved I2C_RX2_ID Register (Address = 0xFA) [Reset = 0x00] I2C_RX2_ID is shown in #GUID-20230614-SS0T-4RL9-H3GZ-MGHKVB6PT1NH/MAIN_MAIN_MAIN_I2C_RX2_ID_TABLE_TABLE. Return to the Summary Table. As an alternative to paging to access FPD-Link III receive port 2 registers, a separate I2C address may be enabled to allow direct access to the port 2 specific registers. The I2C_RX_2_ID register provides a simpler method of accessing device registers specifically for port 2 without having to use the paging function to select the register page. Using this address also allows access to all shared registers. I2C_RX2_ID Register Field Descriptions Bit Field Type Reset Description 7:1 RX_PORT2_ID R/W 0x0 7-bit Receive Port 2 I2C IDConfigures the decoder for detecting transactions designated for Receiver port 2 registers. This provides a simpler method of accessing device registers specifically for port 2 without having to use the paging function to select the register page. A value of 0 in this field disables the Port2 decoder. 0 RESERVED R 0x0 Reserved I2C_RX3_ID Register (Address = 0xFB) [Reset = 0x00] I2C_RX3_ID is shown in #GUID-20230614-SS0T-4RL9-H3GZ-MGHKVB6PT1NH/MAIN_MAIN_MAIN_I2C_RX3_ID_TABLE_TABLE. Return to the Summary Table. As an alternative to paging to access FPD-Link III receive port 3 registers, a separate I2C address may be enabled to allow direct access to the port 3 specific registers. The I2C_RX_3_ID register provides a simpler method of accessing device registers specifically for port 3 without having to use the paging function to select the register page. Using this address also allows access to all shared registers. I2C_RX3_ID Register Field Descriptions Bit Field Type Reset Description 7:1 RX_PORT3_ID R/W 0x0 7-bit Receive Port 3 I2C IDConfigures the decoder for detecting transactions designated for Receiver port 3 registers. This provides a simpler method of accessing device registers specifically for port 3 without having to use the paging function to select the register page. A value of 0 in this field disables the Port3 decoder. 0 RESERVED R 0x0 Reserved Indirect Access Registers Several functional blocks include register sets contained in the Indirect Access map (Indirect Register Map Description); i.e. Pattern Generator, CSI-2 timing, and Analog controls. Register access is provided via an indirect access mechanism through the Indirect Access registers (IND_ACC_CTL, IND_ACC_ADDR, and IND_ACC_DATA). These registers are located at offsets 0xB0-0xB2 in the main register space. The indirect address mechanism involves setting the control register to select the desired block, setting the register offset address, and reading or writing the data register. In addition, an auto-increment function is provided in the control register to automatically increment the offset address following each read or write of the data register. For writes, the process is as follows: Write to the IND_ACC_CTL register to select the desired register block Write to the IND_ACC_ADDR register to set the register offset Write the data value to the IND_ACC_DATA register If auto-increment is set in the IND_ACC_CTL register, repeating step 3 will write additional data bytes to subsequent register offset locations For reads, the process is as follows: Write to the IND_ACC_CTL register to select the desired register block Write to the IND_ACC_ADDR register to set the register offset Read from the IND_ACC_DATA register If auto-increment is set in the IND_ACC_CTL register, repeating step 3 will read additional data bytes from subsequent register offset locations. PATGEN_And_CSI-2 Registers #GUID-20230816-SS0T-ZHW7-QLC0-M9TWGQD9HKQD/PATGEN_AND_CSI-2_PATGEN_AND_CSI-2_TABLE_1_TABLE lists the memory-mapped registers for the PATGEN_And_CSI-2 registers. All register offset addresses not listed in #GUID-20230816-SS0T-ZHW7-QLC0-M9TWGQD9HKQD/PATGEN_AND_CSI-2_PATGEN_AND_CSI-2_TABLE_1_TABLE should be considered as reserved locations and the register contents should not be modified. PATGEN_AND_CSI-2 Registers Address Acronym Register Name Section 0x1 PGEN_CTL PGEN_CTL Go 0x2 PGEN_CFG PGEN_CFG Go 0x3 PGEN_CSI_DI PGEN_CSI_DI Go 0x4 PGEN_LINE_SIZE1 PGEN_LINE_SIZE1 Go 0x5 PGEN_LINE_SIZE0 PGEN_LINE_SIZE0 Go 0x6 PGEN_BAR_SIZE1 PGEN_BAR_SIZE1 Go 0x7 PGEN_BAR_SIZE0 PGEN_BAR_SIZE0 Go 0x8 PGEN_ACT_LPF1 PGEN_ACT_LPF1 Go 0x9 PGEN_ACT_LPF0 PGEN_ACT_LPF0 Go 0xA PGEN_TOT_LPF1 PGEN_TOT_LPF1 Go 0xB PGEN_TOT_LPF0 PGEN_TOT_LPF0 Go 0xC PGEN_LINE_PD1 PGEN_LINE_PD1 Go 0xD PGEN_LINE_PD0 PGEN_LINE_PD0 Go 0xE PGEN_VBP PGEN_VBP Go 0xF PGEN_VFP PGEN_VFP Go 0x10 PGEN_COLOR0 PGEN_COLOR0 Go 0x11 PGEN_COLOR1 PGEN_COLOR1 Go 0x12 PGEN_COLOR2 PGEN_COLOR2 Go 0x13 PGEN_COLOR3 PGEN_COLOR3 Go 0x14 PGEN_COLOR4 PGEN_COLOR4 Go 0x15 PGEN_COLOR5 PGEN_COLOR5 Go 0x16 PGEN_COLOR6 PGEN_COLOR6 Go 0x17 PGEN_COLOR7 PGEN_COLOR7 Go 0x18 PGEN_COLOR8 PGEN_COLOR8 Go 0x19 PGEN_COLOR9 PGEN_COLOR9 Go 0x1A PGEN_COLOR10 PGEN_COLOR10 Go 0x1B PGEN_COLOR11 PGEN_COLOR11 Go 0x1C PGEN_COLOR12 PGEN_COLOR12 Go 0x1D PGEN_COLOR13 PGEN_COLOR13 Go 0x1E PGEN_COLOR14 PGEN_COLOR14 Go 0x40 CSI0_TCK_PREP CSI0_TCK_PREP Go 0x41 CSI0_TCK_ZERO CSI0_TCK_ZERO Go 0x42 CSI0_TCK_TRAIL CSI0_TCK_TRAIL Go 0x43 CSI0_TCK_POST CSI0_TCK_POST Go 0x44 CSI0_THS_PREP CSI0_THS_PREP Go 0x45 CSI0_THS_ZERO CSI0_THS_ZERO Go 0x46 CSI0_THS_TRAIL CSI0_THS_TRAIL Go 0x47 CSI0_THS_EXIT CSI0_THS_EXIT Go 0x48 CSI0_TPLX CSI0_TPLX Go 0x60 CSI1_TCK_PREP CSI1_TCK_PREP Go 0x61 CSI1_TCK_ZERO CSI1_TCK_ZERO Go 0x62 CSI1_TCK_TRAIL CSI1_TCK_TRAIL Go 0x63 CSI1_TCK_POST CSI1_TCK_POST Go 0x64 CSI1_THS_PREP CSI1_THS_PREP Go 0x65 CSI1_THS_ZERO CSI1_THS_ZERO Go 0x66 CSI1_THS_TRAIL CSI1_THS_TRAIL Go 0x67 CSI1_THS_EXIT CSI1_THS_EXIT Go 0x68 CSI1_TPLX CSI1_TPLX Go Complex bit access types are encoded to fit into small table cells. #GUID-20230816-SS0T-ZHW7-QLC0-M9TWGQD9HKQD/PATGEN_AND_CSI-2_PATGEN_AND_CSI-2_LEGEND_TABLE shows the codes that are used for access types in this section. PATGEN_And_CSI-2 Access Type Codes Access Type Code Description Read Type R R Read Write Type W W Write Reset or Default Value -n Value after reset or the default value PGEN_CTL Register (Address = 0x1) [Reset = 0x00] PGEN_CTL is shown in #GUID-20230816-SS0T-ZHW7-QLC0-M9TWGQD9HKQD/PATGEN_AND_CSI-2_PATGEN_AND_CSI-2_PATGEN_AND_CSI-2_PGEN_CTL_TABLE_TABLE. Return to the Summary Table. PGEN_CTL Register Field Descriptions Bit Field Type Reset Description 7:1 RESERVED R 0x0 Reserved 0 PGEN_ENABLE R/W 0x0 Pattern Generator Enable1: Enable Pattern Generator0: Disable Pattern Generator PGEN_CFG Register (Address = 0x2) [Reset = 0x33] PGEN_CFG is shown in #GUID-20230816-SS0T-ZHW7-QLC0-M9TWGQD9HKQD/PATGEN_AND_CSI-2_PATGEN_AND_CSI-2_PATGEN_AND_CSI-2_PGEN_CFG_TABLE_TABLE. Return to the Summary Table. PGEN_CFG Register Field Descriptions Bit Field Type Reset Description 7 PGEN_FIXED_EN R/W 0x0 Fixed Pattern EnableSetting this bit enables Fixed Color Patterns.0: Send Color Bar Pattern1: Send Fixed Color Pattern 6 RESERVED R 0x0 Reserved 5:4 NUM_CBARS R/W 0x3 Number of Color Bars00: 1 Color Bar01: 2 Color Bars10: 4 Color Bars11: 8 Color Bars 3:0 BLOCK_SIZE R/W 0x3 Block Size.For Fixed Color Patterns, this field controls the size of the fixed color field in bytes. Allowed values are 1 to 15. PGEN_CSI_DI Register (Address = 0x3) [Reset = 0x24] PGEN_CSI_DI is shown in #GUID-20230816-SS0T-ZHW7-QLC0-M9TWGQD9HKQD/PATGEN_AND_CSI-2_PATGEN_AND_CSI-2_PATGEN_AND_CSI-2_PGEN_CSI_DI_TABLE_TABLE. Return to the Summary Table. PGEN_CSI_DI Register Field Descriptions Bit Field Type Reset Description 7:6 PGEN_CSI_VC R/W 0x0 CSI-2 Virtual Channel IdentifierThis field controls the value sent in the CSI-2 packet for the Virtual Channel Identifier 5:0 PGEN_CSI_DT R/W 0x24 CSI-2 Data TypeThis field controls the value sent in the CSI-2 packet for the Data Type. The default value (0x24) indicates RGB888. PGEN_LINE_SIZE1 Register (Address = 0x4) [Reset = 0x07] PGEN_LINE_SIZE1 is shown in #GUID-20230816-SS0T-ZHW7-QLC0-M9TWGQD9HKQD/PATGEN_AND_CSI-2_PATGEN_AND_CSI-2_PATGEN_AND_CSI-2_PGEN_LINE_SIZE1_TABLE_TABLE. Return to the Summary Table. PGEN_LINE_SIZE1 Register Field Descriptions Bit Field Type Reset Description 7:0 PGEN_LINE_SIZE[15:8] R/W 0x7 Most significant byte of the Pattern Generator line size. This is the active line length in bytes. Default setting is for 1920 bytes for a 640 pixel line width. PGEN_LINE_SIZE0 Register (Address = 0x5) [Reset = 0x80] PGEN_LINE_SIZE0 is shown in #GUID-20230816-SS0T-ZHW7-QLC0-M9TWGQD9HKQD/PATGEN_AND_CSI-2_PATGEN_AND_CSI-2_PATGEN_AND_CSI-2_PGEN_LINE_SIZE0_TABLE_TABLE. Return to the Summary Table. PGEN_LINE_SIZE0 Register Field Descriptions Bit Field Type Reset Description 7:0 PGEN_LINE_SIZE[7:0] R/W 0x80 Least significant byte of the Pattern Generator line size. This is the active line length in bytes. Default setting is for 1920 bytes for a 640 pixel line width. PGEN_BAR_SIZE1 Register (Address = 0x6) [Reset = 0x00] PGEN_BAR_SIZE1 is shown in #GUID-20230816-SS0T-ZHW7-QLC0-M9TWGQD9HKQD/PATGEN_AND_CSI-2_PATGEN_AND_CSI-2_PATGEN_AND_CSI-2_PGEN_BAR_SIZE1_TABLE_TABLE. Return to the Summary Table. PGEN_BAR_SIZE1 Register Field Descriptions Bit Field Type Reset Description 7:0 PGEN_BAR_SIZE[15:8] R/W 0x0 Most significant byte of the Pattern Generator color bar size. This is the active length in bytes for the color bars. This value is used for all except the last color bar. The last color bar is determined by the remaining bytes as defined by the PGEN_LINE_SIZE value. PGEN_BAR_SIZE0 Register (Address = 0x7) [Reset = 0xF0] PGEN_BAR_SIZE0 is shown in #GUID-20230816-SS0T-ZHW7-QLC0-M9TWGQD9HKQD/PATGEN_AND_CSI-2_PATGEN_AND_CSI-2_PATGEN_AND_CSI-2_PGEN_BAR_SIZE0_TABLE_TABLE. Return to the Summary Table. PGEN_BAR_SIZE0 Register Field Descriptions Bit Field Type Reset Description 7:0 PGEN_BAR_SIZE[7:0] R/W 0xF0 Least significant byte of the Pattern Generator color bar size. This is the active length in bytes for the color bars. This value is used for all except the last color bar. The last color bar is determined by the remaining bytes as defined by the PGEN_LINE_SIZE value. PGEN_ACT_LPF1 Register (Address = 0x8) [Reset = 0x01] PGEN_ACT_LPF1 is shown in #GUID-20230816-SS0T-ZHW7-QLC0-M9TWGQD9HKQD/PATGEN_AND_CSI-2_PATGEN_AND_CSI-2_PATGEN_AND_CSI-2_PGEN_ACT_LPF1_TABLE_TABLE. Return to the Summary Table. PGEN_ACT_LPF1 Register Field Descriptions Bit Field Type Reset Description 7:0 PGEN_ACT_LPF[15:8] R/W 0x1 Active Lines Per FrameMost significant byte of the number of active lines per frame. Default setting is for 480 active lines per frame. PGEN_ACT_LPF0 Register (Address = 0x9) [Reset = 0xE0] PGEN_ACT_LPF0 is shown in #GUID-20230816-SS0T-ZHW7-QLC0-M9TWGQD9HKQD/PATGEN_AND_CSI-2_PATGEN_AND_CSI-2_PATGEN_AND_CSI-2_PGEN_ACT_LPF0_TABLE_TABLE. Return to the Summary Table. PGEN_ACT_LPF0 Register Field Descriptions Bit Field Type Reset Description 7:0 PGEN_ACT_LPF[7:0] R/W 0xE0 Active Lines Per FrameLeast significant byte of the number of active lines per frame. Default setting is for 480 active lines per frame. PGEN_TOT_LPF1 Register (Address = 0xA) [Reset = 0x02] PGEN_TOT_LPF1 is shown in #GUID-20230816-SS0T-ZHW7-QLC0-M9TWGQD9HKQD/PATGEN_AND_CSI-2_PATGEN_AND_CSI-2_PATGEN_AND_CSI-2_PGEN_TOT_LPF1_TABLE_TABLE. Return to the Summary Table. PGEN_TOT_LPF1 Register Field Descriptions Bit Field Type Reset Description 7:0 PGEN_TOT_LPF[15:8] R/W 0x2 Total Lines Per FrameMost significant byte of the number of total lines per frame including vertical blanking PGEN_TOT_LPF0 Register (Address = 0xB) [Reset = 0x0D] PGEN_TOT_LPF0 is shown in #GUID-20230816-SS0T-ZHW7-QLC0-M9TWGQD9HKQD/PATGEN_AND_CSI-2_PATGEN_AND_CSI-2_PATGEN_AND_CSI-2_PGEN_TOT_LPF0_TABLE_TABLE. Return to the Summary Table. PGEN_TOT_LPF0 Register Field Descriptions Bit Field Type Reset Description 7:0 PGEN_TOT_LPF[7:0] R/W 0xD Total Lines Per FrameLeast significant byte of the number of total lines per frame including vertical blanking PGEN_LINE_PD1 Register (Address = 0xC) [Reset = 0x0C] PGEN_LINE_PD1 is shown in #GUID-20230816-SS0T-ZHW7-QLC0-M9TWGQD9HKQD/PATGEN_AND_CSI-2_PATGEN_AND_CSI-2_PATGEN_AND_CSI-2_PGEN_LINE_PD1_TABLE_TABLE. Return to the Summary Table. PGEN_LINE_PD1 Register Field Descriptions Bit Field Type Reset Description 7:0 PGEN_LINE_PD[15:8] R/W 0xC Line PeriodMost significant byte of the line period.In 800 Mbps and 1.6 Gbps CSI-2 modes, units are 10 ns and the default setting for the line period registers sets a line period of 31.75 microseconds.In 1.2 Gbps CSI-2 mode, units are 13.33 ns and the default setting for the line period registers sets a line period of 42.33 microseconds.In 400 Mbps CSI-2 mode, units are 20 ns and the default setting for the line period registers sets a line period of 63.5 microseconds. PGEN_LINE_PD0 Register (Address = 0xD) [Reset = 0x67] PGEN_LINE_PD0 is shown in #GUID-20230816-SS0T-ZHW7-QLC0-M9TWGQD9HKQD/PATGEN_AND_CSI-2_PATGEN_AND_CSI-2_PATGEN_AND_CSI-2_PGEN_LINE_PD0_TABLE_TABLE. Return to the Summary Table. PGEN_LINE_PD0 Register Field Descriptions Bit Field Type Reset Description 7:0 PGEN_LINE_PD[7:0] R/W 0x67 Line PeriodLeast significant byte of the line period.In 800 Mbps and 1.6 Gbps CSI-2 modes, units are 10 ns and the default setting for the line period registers sets a line period of 31.75 microseconds.In 1.2 Gbps CSI-2 mode, units are 13.33 ns and the default setting for the line period registers sets a line period of 42.33 microseconds.In 400 Mbps CSI-2 mode, units are 20 ns and the default setting for the line period registers sets a line period of 63.5 microseconds. PGEN_VBP Register (Address = 0xE) [Reset = 0x21] PGEN_VBP is shown in #GUID-20230816-SS0T-ZHW7-QLC0-M9TWGQD9HKQD/PATGEN_AND_CSI-2_PATGEN_AND_CSI-2_PATGEN_AND_CSI-2_PGEN_VBP_TABLE_TABLE. Return to the Summary Table. PGEN_VBP Register Field Descriptions Bit Field Type Reset Description 7:0 PGEN_VBP R/W 0x21 Vertical Back PorchThis value provides the vertical back porch portion of the vertical blanking interval. This value provides the number of blank lines between the FrameStart packet and the first video data packet. PGEN_VFP Register (Address = 0xF) [Reset = 0x0A] PGEN_VFP is shown in #GUID-20230816-SS0T-ZHW7-QLC0-M9TWGQD9HKQD/PATGEN_AND_CSI-2_PATGEN_AND_CSI-2_PATGEN_AND_CSI-2_PGEN_VFP_TABLE_TABLE. Return to the Summary Table. PGEN_VFP Register Field Descriptions Bit Field Type Reset Description 7:0 PGEN_VFP R/W 0xA Vertical Front PorchThis value provides the vertical front porch portion of the vertical blanking interval. This value provides the number of blank lines between the last video line and the FrameEnd packet. PGEN_COLOR0 Register (Address = 0x10) [Reset = 0xAA] PGEN_COLOR0 is shown in #GUID-20230816-SS0T-ZHW7-QLC0-M9TWGQD9HKQD/PATGEN_AND_CSI-2_PATGEN_AND_CSI-2_PATGEN_AND_CSI-2_PGEN_COLOR0_TABLE_TABLE. Return to the Summary Table. PGEN_COLOR0 Register Field Descriptions Bit Field Type Reset Description 7:0 PGEN_COLOR0 R/W 0xAA Pattern Generator Color 0For Reference Color Bar Patterns, this register controls the byte data value sent during color bar 0. For Fixed Color Patterns, this register controls the first byte of the fixed color pattern. PGEN_COLOR1 Register (Address = 0x11) [Reset = 0x33] PGEN_COLOR1 is shown in #GUID-20230816-SS0T-ZHW7-QLC0-M9TWGQD9HKQD/PATGEN_AND_CSI-2_PATGEN_AND_CSI-2_PATGEN_AND_CSI-2_PGEN_COLOR1_TABLE_TABLE. Return to the Summary Table. PGEN_COLOR1 Register Field Descriptions Bit Field Type Reset Description 7:0 PGEN_COLOR1 R/W 0x33 Pattern Generator Color 1For Reference Color Bar Patterns, this register controls the byte data value sent during color bar 1. For Fixed Color Patterns, this register controls the second byte of the fixed color pattern. PGEN_COLOR2 Register (Address = 0x12) [Reset = 0xF0] PGEN_COLOR2 is shown in #GUID-20230816-SS0T-ZHW7-QLC0-M9TWGQD9HKQD/PATGEN_AND_CSI-2_PATGEN_AND_CSI-2_PATGEN_AND_CSI-2_PGEN_COLOR2_TABLE_TABLE. Return to the Summary Table. PGEN_COLOR2 Register Field Descriptions Bit Field Type Reset Description 7:0 PGEN_COLOR2 R/W 0xF0 Pattern Generator Color 2For Reference Color Bar Patterns, this register controls the byte data value sent during color bar 2. For Fixed Color Patterns, this register controls the third byte of the fixed color pattern. PGEN_COLOR3 Register (Address = 0x13) [Reset = 0x7F] PGEN_COLOR3 is shown in #GUID-20230816-SS0T-ZHW7-QLC0-M9TWGQD9HKQD/PATGEN_AND_CSI-2_PATGEN_AND_CSI-2_PATGEN_AND_CSI-2_PGEN_COLOR3_TABLE_TABLE. Return to the Summary Table. PGEN_COLOR3 Register Field Descriptions Bit Field Type Reset Description 7:0 PGEN_COLOR3 R/W 0x7F Pattern Generator Color 3For Reference Color Bar Patterns, this register controls the byte data value sent during color bar 3. For Fixed Color Patterns, this register controls the fourth byte of the fixed color pattern. PGEN_COLOR4 Register (Address = 0x14) [Reset = 0x55] PGEN_COLOR4 is shown in #GUID-20230816-SS0T-ZHW7-QLC0-M9TWGQD9HKQD/PATGEN_AND_CSI-2_PATGEN_AND_CSI-2_PATGEN_AND_CSI-2_PGEN_COLOR4_TABLE_TABLE. Return to the Summary Table. PGEN_COLOR4 Register Field Descriptions Bit Field Type Reset Description 7:0 PGEN_COLOR4 R/W 0x55 Pattern Generator Color 4For Reference Color Bar Patterns, this register controls the byte data value sent during color bar 4. For Fixed Color Patterns, this register controls the fifth byte of the fixed color pattern. PGEN_COLOR5 Register (Address = 0x15) [Reset = 0xCC] PGEN_COLOR5 is shown in #GUID-20230816-SS0T-ZHW7-QLC0-M9TWGQD9HKQD/PATGEN_AND_CSI-2_PATGEN_AND_CSI-2_PATGEN_AND_CSI-2_PGEN_COLOR5_TABLE_TABLE. Return to the Summary Table. PGEN_COLOR5 Register Field Descriptions Bit Field Type Reset Description 7:0 PGEN_COLOR5 R/W 0xCC Pattern Generator Color 5For Reference Color Bar Patterns, this register controls the byte data value sent during color bar 5. For Fixed Color Patterns, this register controls the sixth byte of the fixed color pattern. PGEN_COLOR6 Register (Address = 0x16) [Reset = 0x0F] PGEN_COLOR6 is shown in #GUID-20230816-SS0T-ZHW7-QLC0-M9TWGQD9HKQD/PATGEN_AND_CSI-2_PATGEN_AND_CSI-2_PATGEN_AND_CSI-2_PGEN_COLOR6_TABLE_TABLE. Return to the Summary Table. PGEN_COLOR6 Register Field Descriptions Bit Field Type Reset Description 7:0 PGEN_COLOR6 R/W 0xF Pattern Generator Color 6For Reference Color Bar Patterns, this register controls the byte data value sent during color bar 6. For Fixed Color Patterns, this register controls the seventh byte of the fixed color pattern. PGEN_COLOR7 Register (Address = 0x17) [Reset = 0x80] PGEN_COLOR7 is shown in #GUID-20230816-SS0T-ZHW7-QLC0-M9TWGQD9HKQD/PATGEN_AND_CSI-2_PATGEN_AND_CSI-2_PATGEN_AND_CSI-2_PGEN_COLOR7_TABLE_TABLE. Return to the Summary Table. PGEN_COLOR7 Register Field Descriptions Bit Field Type Reset Description 7:0 PGEN_COLOR7 R/W 0x80 Pattern Generator Color 7For Reference Color Bar Patterns, this register controls the byte data value sent during color bar 7. For Fixed Color Patterns, this register controls the eighth byte of the fixed color pattern. PGEN_COLOR8 Register (Address = 0x18) [Reset = 0x00] PGEN_COLOR8 is shown in #GUID-20230816-SS0T-ZHW7-QLC0-M9TWGQD9HKQD/PATGEN_AND_CSI-2_PATGEN_AND_CSI-2_PATGEN_AND_CSI-2_PGEN_COLOR8_TABLE_TABLE. Return to the Summary Table. PGEN_COLOR8 Register Field Descriptions Bit Field Type Reset Description 7:0 PGEN_COLOR8 R/W 0x0 Pattern Generator Color 8For Fixed Color Patterns, this register controls the ninth byte of the fixed color pattern. PGEN_COLOR9 Register (Address = 0x19) [Reset = 0x00] PGEN_COLOR9 is shown in #GUID-20230816-SS0T-ZHW7-QLC0-M9TWGQD9HKQD/PATGEN_AND_CSI-2_PATGEN_AND_CSI-2_PATGEN_AND_CSI-2_PGEN_COLOR9_TABLE_TABLE. Return to the Summary Table. PGEN_COLOR9 Register Field Descriptions Bit Field Type Reset Description 7:0 PGEN_COLOR9 R/W 0x0 Pattern Generator Color 9For Fixed Color Patterns, this register controls the tenth byte of the fixed color pattern. PGEN_COLOR10 Register (Address = 0x1A) [Reset = 0x00] PGEN_COLOR10 is shown in #GUID-20230816-SS0T-ZHW7-QLC0-M9TWGQD9HKQD/PATGEN_AND_CSI-2_PATGEN_AND_CSI-2_PATGEN_AND_CSI-2_PGEN_COLOR10_TABLE_TABLE. Return to the Summary Table. PGEN_COLOR10 Register Field Descriptions Bit Field Type Reset Description 7:0 PGEN_COLOR10 R/W 0x0 Pattern Generator Color 10For Fixed Color Patterns, this register controls the eleventh byte of the fixed color pattern. PGEN_COLOR11 Register (Address = 0x1B) [Reset = 0x00] PGEN_COLOR11 is shown in #GUID-20230816-SS0T-ZHW7-QLC0-M9TWGQD9HKQD/PATGEN_AND_CSI-2_PATGEN_AND_CSI-2_PATGEN_AND_CSI-2_PGEN_COLOR11_TABLE_TABLE. Return to the Summary Table. PGEN_COLOR11 Register Field Descriptions Bit Field Type Reset Description 7:0 PGEN_COLOR11 R/W 0x0 Pattern Generator Color 11For Fixed Color Patterns, this register controls the twelfth byte of the fixed color pattern. PGEN_COLOR12 Register (Address = 0x1C) [Reset = 0x00] PGEN_COLOR12 is shown in #GUID-20230816-SS0T-ZHW7-QLC0-M9TWGQD9HKQD/PATGEN_AND_CSI-2_PATGEN_AND_CSI-2_PATGEN_AND_CSI-2_PGEN_COLOR12_TABLE_TABLE. Return to the Summary Table. PGEN_COLOR12 Register Field Descriptions Bit Field Type Reset Description 7:0 PGEN_COLOR12 R/W 0x0 Pattern Generator Color 12For Fixed Color Patterns, this register controls the thirteenth byte of the fixed color pattern. PGEN_COLOR13 Register (Address = 0x1D) [Reset = 0x00] PGEN_COLOR13 is shown in #GUID-20230816-SS0T-ZHW7-QLC0-M9TWGQD9HKQD/PATGEN_AND_CSI-2_PATGEN_AND_CSI-2_PATGEN_AND_CSI-2_PGEN_COLOR13_TABLE_TABLE. Return to the Summary Table. PGEN_COLOR13 Register Field Descriptions Bit Field Type Reset Description 7:0 PGEN_COLOR13 R/W 0x0 Pattern Generator Color 13For Fixed Color Patterns, this register controls the fourteenth byte of the fixed color pattern. PGEN_COLOR14 Register (Address = 0x1E) [Reset = 0x00] PGEN_COLOR14 is shown in #GUID-20230816-SS0T-ZHW7-QLC0-M9TWGQD9HKQD/PATGEN_AND_CSI-2_PATGEN_AND_CSI-2_PATGEN_AND_CSI-2_PGEN_COLOR14_TABLE_TABLE. Return to the Summary Table. PGEN_COLOR14 Register Field Descriptions Bit Field Type Reset Description 7:0 PGEN_COLOR14 R/W 0x0 Pattern Generator Color 14For Fixed Color Patterns, this register controls the fifteenth byte of the fixed color pattern. CSI0_TCK_PREP Register (Address = 0x40) [Reset = 0x05] CSI0_TCK_PREP is shown in #GUID-20230816-SS0T-ZHW7-QLC0-M9TWGQD9HKQD/PATGEN_AND_CSI-2_PATGEN_AND_CSI-2_PATGEN_AND_CSI-2_CSI0_TCK_PREP_TABLE_TABLE. Return to the Summary Table. CSI0_TCK_PREP Register Field Descriptions Bit Field Type Reset Description 7 MR_TCK_PREP_OV R/W 0x0 Override CSI-2 Tck-prep parameter0: Tck-prep is automatically determined1: Override Tck-prep with value in bits 6:0 of this register 6:0 MR_TCK_PREP R/W 0x5 Tck-prep valueIf bit 7 of this register is 0, this field is read-only, indicating current automatically determined value. The default value is based on the 800 Mbps CSI-2 rate and may change if different rate is selected.If bit 7 of this register is 1, this field is read/write. CSI0_TCK_ZERO Register (Address = 0x41) [Reset = 0x1B] CSI0_TCK_ZERO is shown in #GUID-20230816-SS0T-ZHW7-QLC0-M9TWGQD9HKQD/PATGEN_AND_CSI-2_PATGEN_AND_CSI-2_PATGEN_AND_CSI-2_CSI0_TCK_ZERO_TABLE_TABLE. Return to the Summary Table. CSI0_TCK_ZERO Register Field Descriptions Bit Field Type Reset Description 7 MR_TCK_ZERO_OV R/W 0x0 Override CSI-2 Tck-zero parameter0: Tck-zero is automatically determined1: Override Tck-zero with value in bits 6:0 of this register 6:0 MR_TCK_ZERO R/W 0x1B Tck-zero valueIf bit 7 of this register is 0, this field is read-only, indicating current automatically determined value. The default value is based on the 800 Mbps CSI-2 rate and may change if different rate is selected.If bit 7 of this register is 1, this field is read/write. CSI0_TCK_TRAIL Register (Address = 0x42) [Reset = 0x0B] CSI0_TCK_TRAIL is shown in #GUID-20230816-SS0T-ZHW7-QLC0-M9TWGQD9HKQD/PATGEN_AND_CSI-2_PATGEN_AND_CSI-2_PATGEN_AND_CSI-2_CSI0_TCK_TRAIL_TABLE_TABLE. Return to the Summary Table. CSI0_TCK_TRAIL Register Field Descriptions Bit Field Type Reset Description 7 MR_TCK_TRAIL_OV R/W 0x0 Override CSI-2 Tck-trail parameter0: Tck-trail is automatically determined1: Override Tck-trail with value in bits 6:0 of this register 6:0 MR_TCK_TRAIL R/W 0xB Tck-trail valueIf bit 7 of this register is 0, this field is read-only, indicating current automatically determined value. The default value is based on the 800 Mbps CSI-2 rate and may change if different rate is selected.If bit 7 of this register is 1, this field is read/write. CSI0_TCK_POST Register (Address = 0x43) [Reset = 0x0A] CSI0_TCK_POST is shown in #GUID-20230816-SS0T-ZHW7-QLC0-M9TWGQD9HKQD/PATGEN_AND_CSI-2_PATGEN_AND_CSI-2_PATGEN_AND_CSI-2_CSI0_TCK_POST_TABLE_TABLE. Return to the Summary Table. CSI0_TCK_POST Register Field Descriptions Bit Field Type Reset Description 7 MR_TCK_POST_OV R/W 0x0 Override CSI-2 Tck-post parameter0: Tck-post is automatically determined1: Override Tck-post with value in bits 6:0 of this register 6:0 MR_TCK_POST R/W 0xA Tck-post valueIf bit 7 of this register is 0, this field is read-only, indicating current automatically determined value. The default value is based on the 800 Mbps CSI-2 rate and may change if different rate is selected.If bit 7 of this register is 1, this field is read/write. CSI0_THS_PREP Register (Address = 0x44) [Reset = 0x06] CSI0_THS_PREP is shown in #GUID-20230816-SS0T-ZHW7-QLC0-M9TWGQD9HKQD/PATGEN_AND_CSI-2_PATGEN_AND_CSI-2_PATGEN_AND_CSI-2_CSI0_THS_PREP_TABLE_TABLE. Return to the Summary Table. CSI0_THS_PREP Register Field Descriptions Bit Field Type Reset Description 7 MR_THS_PREP_OV R/W 0x0 Override CSI-2 Ths-prep parameter0: Ths-prep is automatically determined1: Override Ths-prep with value in bits 6:0 of this register 6:0 MR_THS_PREP R/W 0x6 Ths-prep valueIf bit 7 of this register is 0, this field is read-only, indicating current automatically determined value. The default value is based on the 800 Mbps CSI-2 rate and may change if different rate is selected.If bit 7 of this register is 1, this field is read/write. CSI0_THS_ZERO Register (Address = 0x45) [Reset = 0x0C] CSI0_THS_ZERO is shown in #GUID-20230816-SS0T-ZHW7-QLC0-M9TWGQD9HKQD/PATGEN_AND_CSI-2_PATGEN_AND_CSI-2_PATGEN_AND_CSI-2_CSI0_THS_ZERO_TABLE_TABLE. Return to the Summary Table. CSI0_THS_ZERO Register Field Descriptions Bit Field Type Reset Description 7 MR_THS_ZERO_OV R/W 0x0 Override CSI-2 Ths-zero parameter0: Ths-zero is automatically determined1: Override Ths-zero with value in bits 6:0 of this register 6:0 MR_THS_ZERO R/W 0xC Ths-zero valueIf bit 7 of this register is 0, this field is read-only, indicating current automatically determined value. The default value is based on the 800 Mbps CSI-2 rate and may change if different rate is selected.If bit 7 of this register is 1, this field is read/write. CSI0_THS_TRAIL Register (Address = 0x46) [Reset = 0x08] CSI0_THS_TRAIL is shown in #GUID-20230816-SS0T-ZHW7-QLC0-M9TWGQD9HKQD/PATGEN_AND_CSI-2_PATGEN_AND_CSI-2_PATGEN_AND_CSI-2_CSI0_THS_TRAIL_TABLE_TABLE. Return to the Summary Table. CSI0_THS_TRAIL Register Field Descriptions Bit Field Type Reset Description 7 MR_THS_TRAIL_OV R/W 0x0 Override CSI-2 Ths-trail parameter0: Ths-trail is automatically determined1: Override Ths-trail with value in bits 6:0 of this register 6:0 MR_THS_TRAIL R/W 0x8 Ths-trail valueIf bit 7 of this register is 0, this field is read-only, indicating current automatically determined value. The default value is based on the 800 Mbps CSI-2 rate and may change if different rate is selected.If bit 7 of this register is 1, this field is read/write. CSI0_THS_EXIT Register (Address = 0x47) [Reset = 0x0B] CSI0_THS_EXIT is shown in #GUID-20230816-SS0T-ZHW7-QLC0-M9TWGQD9HKQD/PATGEN_AND_CSI-2_PATGEN_AND_CSI-2_PATGEN_AND_CSI-2_CSI0_THS_EXIT_TABLE_TABLE. Return to the Summary Table. CSI0_THS_EXIT Register Field Descriptions Bit Field Type Reset Description 7 MR_THS_EXIT_OV R/W 0x0 Override CSI-2 Ths-exit parameter0: Ths-exit is automatically determined1: Override Ths-exit with value in bits 6:0 of this register 6:0 MR_THS_EXIT R/W 0xB Ths-exit valueIf bit 7 of this register is 0, this field is read-only, indicating current automatically determined value. The default value is based on the 800 Mbps CSI-2 rate and may change if different rate is selected.If bit 7 of this register is 1, this field is read/write. CSI0_TPLX Register (Address = 0x48) [Reset = 0x06] CSI0_TPLX is shown in #GUID-20230816-SS0T-ZHW7-QLC0-M9TWGQD9HKQD/PATGEN_AND_CSI-2_PATGEN_AND_CSI-2_PATGEN_AND_CSI-2_CSI0_TPLX_TABLE_TABLE. Return to the Summary Table. CSI0_TPLX Register Field Descriptions Bit Field Type Reset Description 7 MR_TPLX_OV R/W 0x0 Override CSI-2 Tplx parameter0: Tplx is automatically determined1: Override Tplx with value in bits 6:0 of this register 6:0 MR_TPLX R/W 0x6 Tplx valueIf bit 7 of this register is 0, this field is read-only, indicating current automatically determined value. The default value is based on the 800 Mbps CSI-2 rate and may change if different rate is selected.If bit 7 of this register is 1, this field is read/write. CSI1_TCK_PREP Register (Address = 0x60) [Reset = 0x05] CSI1_TCK_PREP is shown in #GUID-20230816-SS0T-ZHW7-QLC0-M9TWGQD9HKQD/PATGEN_AND_CSI-2_PATGEN_AND_CSI-2_PATGEN_AND_CSI-2_CSI1_TCK_PREP_TABLE_TABLE. Return to the Summary Table. CSI1_TCK_PREP Register Field Descriptions Bit Field Type Reset Description 7 MR_TCK_PREP_OV R/W 0x0 Override CSI-2 Tck-prep parameter0: Tck-prep is automatically determined1: Override Tck-prep with value in bits 6:0 of this register 6:0 MR_TCK_PREP R/W 0x5 Tck-prep valueIf bit 7 of this register is 0, this field is read-only, indicating current automatically determined value. The default value is based on the 800 Mbps CSI-2 rate and may change if different rate is selected.If bit 7 of this register is 1, this field is read/write. CSI1_TCK_ZERO Register (Address = 0x61) [Reset = 0x1B] CSI1_TCK_ZERO is shown in #GUID-20230816-SS0T-ZHW7-QLC0-M9TWGQD9HKQD/PATGEN_AND_CSI-2_PATGEN_AND_CSI-2_PATGEN_AND_CSI-2_CSI1_TCK_ZERO_TABLE_TABLE. Return to the Summary Table. CSI1_TCK_ZERO Register Field Descriptions Bit Field Type Reset Description 7 MR_TCK_ZERO_OV R/W 0x0 Override CSI-2 Tck-zero parameter0: Tck-zero is automatically determined1: Override Tck-zero with value in bits 6:0 of this register 6:0 MR_TCK_ZERO R/W 0x1B Tck-zero valueIf bit 7 of this register is 0, this field is read-only, indicating current automatically determined value. The default value is based on the 800 Mbps CSI-2 rate and may change if different rate is selected.If bit 7 of this register is 1, this field is read/write. CSI1_TCK_TRAIL Register (Address = 0x62) [Reset = 0x0B] CSI1_TCK_TRAIL is shown in #GUID-20230816-SS0T-ZHW7-QLC0-M9TWGQD9HKQD/PATGEN_AND_CSI-2_PATGEN_AND_CSI-2_PATGEN_AND_CSI-2_CSI1_TCK_TRAIL_TABLE_TABLE. Return to the Summary Table. CSI1_TCK_TRAIL Register Field Descriptions Bit Field Type Reset Description 7 MR_TCK_TRAIL_OV R/W 0x0 Override CSI-2 Tck-trail parameter0: Tck-trail is automatically determined1: Override Tck-trail with value in bits 6:0 of this register 6:0 MR_TCK_TRAIL R/W 0xB Tck-trail valueIf bit 7 of this register is 0, this field is read-only, indicating current automatically determined value. The default value is based on the 800 Mbps CSI-2 rate and may change if different rate is selected.If bit 7 of this register is 1, this field is read/write. CSI1_TCK_POST Register (Address = 0x63) [Reset = 0x0A] CSI1_TCK_POST is shown in #GUID-20230816-SS0T-ZHW7-QLC0-M9TWGQD9HKQD/PATGEN_AND_CSI-2_PATGEN_AND_CSI-2_PATGEN_AND_CSI-2_CSI1_TCK_POST_TABLE_TABLE. Return to the Summary Table. CSI1_TCK_POST Register Field Descriptions Bit Field Type Reset Description 7 MR_TCK_POST_OV R/W 0x0 Override CSI-2 Tck-post parameter0: Tck-post is automatically determined1: Override Tck-post with value in bits 6:0 of this register 6:0 MR_TCK_POST R/W 0xA Tck-post valueIf bit 7 of this register is 0, this field is read-only, indicating current automatically determined value. The default value is based on the 800 Mbps CSI-2 rate and may change if different rate is selected.If bit 7 of this register is 1, this field is read/write. CSI1_THS_PREP Register (Address = 0x64) [Reset = 0x06] CSI1_THS_PREP is shown in #GUID-20230816-SS0T-ZHW7-QLC0-M9TWGQD9HKQD/PATGEN_AND_CSI-2_PATGEN_AND_CSI-2_PATGEN_AND_CSI-2_CSI1_THS_PREP_TABLE_TABLE. Return to the Summary Table. CSI1_THS_PREP Register Field Descriptions Bit Field Type Reset Description 7 MR_THS_PREP_OV R/W 0x0 Override CSI-2 Ths-prep parameter0: Ths-prep is automatically determined1: Override Ths-prep with value in bits 6:0 of this register 6:0 MR_THS_PREP R/W 0x6 Ths-prep valueIf bit 7 of this register is 0, this field is read-only, indicating current automatically determined value. The default value is based on the 800 Mbps CSI-2 rate and may change if different rate is selected.If bit 7 of this register is 1, this field is read/write. CSI1_THS_ZERO Register (Address = 0x65) [Reset = 0x0C] CSI1_THS_ZERO is shown in #GUID-20230816-SS0T-ZHW7-QLC0-M9TWGQD9HKQD/PATGEN_AND_CSI-2_PATGEN_AND_CSI-2_PATGEN_AND_CSI-2_CSI1_THS_ZERO_TABLE_TABLE. Return to the Summary Table. CSI1_THS_ZERO Register Field Descriptions Bit Field Type Reset Description 7 MR_THS_ZERO_OV R/W 0x0 Override CSI-2 Ths-zero parameter0: Ths-zero is automatically determined1: Override Ths-zero with value in bits 6:0 of this register 6:0 MR_THS_ZERO R/W 0xC Ths-zero valueIf bit 7 of this register is 0, this field is read-only, indicating current automatically determined value. The default value is based on the 800 Mbps CSI-2 rate and may change if different rate is selected.If bit 7 of this register is 1, this field is read/write. CSI1_THS_TRAIL Register (Address = 0x66) [Reset = 0x08] CSI1_THS_TRAIL is shown in #GUID-20230816-SS0T-ZHW7-QLC0-M9TWGQD9HKQD/PATGEN_AND_CSI-2_PATGEN_AND_CSI-2_PATGEN_AND_CSI-2_CSI1_THS_TRAIL_TABLE_TABLE. Return to the Summary Table. CSI1_THS_TRAIL Register Field Descriptions Bit Field Type Reset Description 7 MR_THS_TRAIL_OV R/W 0x0 Override CSI-2 Ths-trail parameter0: Ths-trail is automatically determined1: Override Ths-trail with value in bits 6:0 of this register 6:0 MR_THS_TRAIL R/W 0x8 Ths-trail valueIf bit 7 of this register is 0, this field is read-only, indicating current automatically determined value. The default value is based on the 800 Mbps CSI-2 rate and may change if different rate is selected.If bit 7 of this register is 1, this field is read/write. CSI1_THS_EXIT Register (Address = 0x67) [Reset = 0x0B] CSI1_THS_EXIT is shown in #GUID-20230816-SS0T-ZHW7-QLC0-M9TWGQD9HKQD/PATGEN_AND_CSI-2_PATGEN_AND_CSI-2_PATGEN_AND_CSI-2_CSI1_THS_EXIT_TABLE_TABLE. Return to the Summary Table. CSI1_THS_EXIT Register Field Descriptions Bit Field Type Reset Description 7 MR_THS_EXIT_OV R/W 0x0 Override CSI-2 Ths-exit parameter0: Ths-exit is automatically determined1: Override Ths-exit with value in bits 6:0 of this register 6:0 MR_THS_EXIT R/W 0xB Ths-exit valueIf bit 7 of this register is 0, this field is read-only, indicating current automatically determined value. The default value is based on the 800 Mbps CSI-2 rate and may change if different rate is selected.If bit 7 of this register is 1, this field is read/write. CSI1_TPLX Register (Address = 0x68) [Reset = 0x06] CSI1_TPLX is shown in #GUID-20230816-SS0T-ZHW7-QLC0-M9TWGQD9HKQD/PATGEN_AND_CSI-2_PATGEN_AND_CSI-2_PATGEN_AND_CSI-2_CSI1_TPLX_TABLE_TABLE. Return to the Summary Table. CSI1_TPLX Register Field Descriptions Bit Field Type Reset Description 7 MR_TPLX_OV R/W 0x0 Override CSI-2 Tplx parameter0: Tplx is automatically determined1: Override Tplx with value in bits 6:0 of this register 6:0 MR_TPLX R/W 0x6 Tplx valueIf bit 7 of this register is 0, this field is read-only, indicating current automatically determined value. The default value is based on the 800 Mbps CSI-2 rate and may change if different rate is selected.If bit 7 of this register is 1, this field is read/write. Register Maps D Removed all RESERVED registers from the datasheet yes D 20230712 Made register bits 0x34[5:4] public and updated the description of register bit 0x34[1] yes D Corrected a bit description typo for bit 4 of register 0x4A yes D Updated the description of register bit 0x4E[1] to clarify functionality yes D Updated the description sections of registers 0x51-0x54 yes D Fixed typos in the description for registers 0x90-0x9F yes D Removed RESERVED indirect register pages in the description of register bits 0xB0[5:2] yes D Made register 0xB6 public yes D Updated the bit description of 0xB9[3:0] yes D Updated the name of Indirect Register Page 0 to PATGEN_AND_CSI-2 yes D Removed all RESERVED registers from the datasheet yes D 20230712 Made register bits 0x34[5:4] public and updated the description of register bit 0x34[1] yes D Corrected a bit description typo for bit 4 of register 0x4A yes D Updated the description of register bit 0x4E[1] to clarify functionality yes D Updated the description sections of registers 0x51-0x54 yes D Fixed typos in the description for registers 0x90-0x9F yes D Removed RESERVED indirect register pages in the description of register bits 0xB0[5:2] yes D Made register 0xB6 public yes D Updated the bit description of 0xB9[3:0] yes D Updated the name of Indirect Register Page 0 to PATGEN_AND_CSI-2 yes D Removed all RESERVED registers from the datasheet yes DRemoved all RESERVED registers from the datasheetyes D 20230712 Made register bits 0x34[5:4] public and updated the description of register bit 0x34[1] yes D20230712Made register bits 0x34[5:4] public and updated the description of register bit 0x34[1]yes D Corrected a bit description typo for bit 4 of register 0x4A yes DCorrected a bit description typo for bit 4 of register 0x4Ayes D Updated the description of register bit 0x4E[1] to clarify functionality yes DUpdated the description of register bit 0x4E[1] to clarify functionalityyes D Updated the description sections of registers 0x51-0x54 yes DUpdated the description sections of registers 0x51-0x54yes D Fixed typos in the description for registers 0x90-0x9F yes DFixed typos in the description for registers 0x90-0x9Fyes D Removed RESERVED indirect register pages in the description of register bits 0xB0[5:2] yes DRemoved RESERVED indirect register pages in the description of register bits 0xB0[5:2]yes D Made register 0xB6 public yes DMade register 0xB6 publicyes D Updated the bit description of 0xB9[3:0] yes DUpdated the bit description of 0xB9[3:0]yes D Updated the name of Indirect Register Page 0 to PATGEN_AND_CSI-2 yes DUpdated the name of Indirect Register Page 0 to PATGEN_AND_CSI-2yes The DS90UB960-Q1 implements the following register blocks, accessible through I2C as well as the bidirectional control channel: Main Registers FPD3 RX Port Registers (separate register block for each of the four RX ports) CSI-2 Port Registers (separate register block for each of the CSI-2 ports) Main Register Map Descriptions ADDRESS RANGE DESCRIPTION ADDRESS MAP 0x00-0x32 Digital Registers Shared 0x33-0x3A Digital CSI-2 Registers (paged, broadcast write allowed) CSI-2 TX Port 0 R: 0x32[4]=0 W: 0x32[0]=1 CSI-2 TX Port 1 R: 0x32[4]=1 W: 0x32[1]=1 0x3B-0x3F Reserved Registers Reserved 0x40-0x45 AEQ Registers Shared 0x46-0x7F Digital RX Port Registers (paged, broadcast write allowed) FPD3 RX Port 0 R: 0x4C[5:4]=00 W: 0x4C[0]=1 FPD3 RX Port 1 R: 0x4C[5:4]=01 W: 0x4C[1]=1 FPD3 RX Port 2 R: 0x4C[5:4]=10 W: 0x4C[2]=1 FPD3 RX Port 3 R: 0x4C[5:4]=11 W: 0x4C[3]=1 0x80-0x8F Reserved Registers Reserved 0x90-0x9F Digital CSI-2 Debug Registers Shared 0xA0-0xAF Reserved Registers Reserved 0xB0-0xB2 Indirect Access Registers Shared 0xB3-0xBF Digital Registers Shared 0xC0-0xCF Reserved Registers Reserved 0xD0-0xDF Digital RX Port Debug Registers FPD3 RX Port 0 R: 0x4C[5:4]=00 W: 0x4C[0]=1 FPD3 RX Port 1 R: 0x4C[5:4]=01 W: 0x4C[1]=1 FPD3 RX Port 2 R: 0x4C[5:4]=10 W: 0x4C[2]=1 FPD3 RX Port 3 R: 0x4C[5:4]=11 W: 0x4C[3]=1 0xE0-0xEF Reserved Registers Reserved 0xF0-0xF5 FPD3 RX ID Registers Shared 0xF6-0xF7 Reserved Registers Reserved 0xF8-0xFB Port I2C Addressing Shared 0xFC-0xFF Reserved Registers Reserved The DS90UB960-Q1 implements the following register blocks, accessible through I2C as well as the bidirectional control channel: Main Registers FPD3 RX Port Registers (separate register block for each of the four RX ports) CSI-2 Port Registers (separate register block for each of the CSI-2 ports) Main Register Map Descriptions ADDRESS RANGE DESCRIPTION ADDRESS MAP 0x00-0x32 Digital Registers Shared 0x33-0x3A Digital CSI-2 Registers (paged, broadcast write allowed) CSI-2 TX Port 0 R: 0x32[4]=0 W: 0x32[0]=1 CSI-2 TX Port 1 R: 0x32[4]=1 W: 0x32[1]=1 0x3B-0x3F Reserved Registers Reserved 0x40-0x45 AEQ Registers Shared 0x46-0x7F Digital RX Port Registers (paged, broadcast write allowed) FPD3 RX Port 0 R: 0x4C[5:4]=00 W: 0x4C[0]=1 FPD3 RX Port 1 R: 0x4C[5:4]=01 W: 0x4C[1]=1 FPD3 RX Port 2 R: 0x4C[5:4]=10 W: 0x4C[2]=1 FPD3 RX Port 3 R: 0x4C[5:4]=11 W: 0x4C[3]=1 0x80-0x8F Reserved Registers Reserved 0x90-0x9F Digital CSI-2 Debug Registers Shared 0xA0-0xAF Reserved Registers Reserved 0xB0-0xB2 Indirect Access Registers Shared 0xB3-0xBF Digital Registers Shared 0xC0-0xCF Reserved Registers Reserved 0xD0-0xDF Digital RX Port Debug Registers FPD3 RX Port 0 R: 0x4C[5:4]=00 W: 0x4C[0]=1 FPD3 RX Port 1 R: 0x4C[5:4]=01 W: 0x4C[1]=1 FPD3 RX Port 2 R: 0x4C[5:4]=10 W: 0x4C[2]=1 FPD3 RX Port 3 R: 0x4C[5:4]=11 W: 0x4C[3]=1 0xE0-0xEF Reserved Registers Reserved 0xF0-0xF5 FPD3 RX ID Registers Shared 0xF6-0xF7 Reserved Registers Reserved 0xF8-0xFB Port I2C Addressing Shared 0xFC-0xFF Reserved Registers Reserved The DS90UB960-Q1 implements the following register blocks, accessible through I2C as well as the bidirectional control channel:DS90UB960-Q1 Main Registers FPD3 RX Port Registers (separate register block for each of the four RX ports) CSI-2 Port Registers (separate register block for each of the CSI-2 ports) Main RegistersFPD3 RX Port Registers (separate register block for each of the four RX ports)CSI-2 Port Registers (separate register block for each of the CSI-2 ports) (separate register block for each of the CSI-2 ports) Main Register Map Descriptions ADDRESS RANGE DESCRIPTION ADDRESS MAP 0x00-0x32 Digital Registers Shared 0x33-0x3A Digital CSI-2 Registers (paged, broadcast write allowed) CSI-2 TX Port 0 R: 0x32[4]=0 W: 0x32[0]=1 CSI-2 TX Port 1 R: 0x32[4]=1 W: 0x32[1]=1 0x3B-0x3F Reserved Registers Reserved 0x40-0x45 AEQ Registers Shared 0x46-0x7F Digital RX Port Registers (paged, broadcast write allowed) FPD3 RX Port 0 R: 0x4C[5:4]=00 W: 0x4C[0]=1 FPD3 RX Port 1 R: 0x4C[5:4]=01 W: 0x4C[1]=1 FPD3 RX Port 2 R: 0x4C[5:4]=10 W: 0x4C[2]=1 FPD3 RX Port 3 R: 0x4C[5:4]=11 W: 0x4C[3]=1 0x80-0x8F Reserved Registers Reserved 0x90-0x9F Digital CSI-2 Debug Registers Shared 0xA0-0xAF Reserved Registers Reserved 0xB0-0xB2 Indirect Access Registers Shared 0xB3-0xBF Digital Registers Shared 0xC0-0xCF Reserved Registers Reserved 0xD0-0xDF Digital RX Port Debug Registers FPD3 RX Port 0 R: 0x4C[5:4]=00 W: 0x4C[0]=1 FPD3 RX Port 1 R: 0x4C[5:4]=01 W: 0x4C[1]=1 FPD3 RX Port 2 R: 0x4C[5:4]=10 W: 0x4C[2]=1 FPD3 RX Port 3 R: 0x4C[5:4]=11 W: 0x4C[3]=1 0xE0-0xEF Reserved Registers Reserved 0xF0-0xF5 FPD3 RX ID Registers Shared 0xF6-0xF7 Reserved Registers Reserved 0xF8-0xFB Port I2C Addressing Shared 0xFC-0xFF Reserved Registers Reserved Main Register Map Descriptions ADDRESS RANGE DESCRIPTION ADDRESS MAP 0x00-0x32 Digital Registers Shared 0x33-0x3A Digital CSI-2 Registers (paged, broadcast write allowed) CSI-2 TX Port 0 R: 0x32[4]=0 W: 0x32[0]=1 CSI-2 TX Port 1 R: 0x32[4]=1 W: 0x32[1]=1 0x3B-0x3F Reserved Registers Reserved 0x40-0x45 AEQ Registers Shared 0x46-0x7F Digital RX Port Registers (paged, broadcast write allowed) FPD3 RX Port 0 R: 0x4C[5:4]=00 W: 0x4C[0]=1 FPD3 RX Port 1 R: 0x4C[5:4]=01 W: 0x4C[1]=1 FPD3 RX Port 2 R: 0x4C[5:4]=10 W: 0x4C[2]=1 FPD3 RX Port 3 R: 0x4C[5:4]=11 W: 0x4C[3]=1 0x80-0x8F Reserved Registers Reserved 0x90-0x9F Digital CSI-2 Debug Registers Shared 0xA0-0xAF Reserved Registers Reserved 0xB0-0xB2 Indirect Access Registers Shared 0xB3-0xBF Digital Registers Shared 0xC0-0xCF Reserved Registers Reserved 0xD0-0xDF Digital RX Port Debug Registers FPD3 RX Port 0 R: 0x4C[5:4]=00 W: 0x4C[0]=1 FPD3 RX Port 1 R: 0x4C[5:4]=01 W: 0x4C[1]=1 FPD3 RX Port 2 R: 0x4C[5:4]=10 W: 0x4C[2]=1 FPD3 RX Port 3 R: 0x4C[5:4]=11 W: 0x4C[3]=1 0xE0-0xEF Reserved Registers Reserved 0xF0-0xF5 FPD3 RX ID Registers Shared 0xF6-0xF7 Reserved Registers Reserved 0xF8-0xFB Port I2C Addressing Shared 0xFC-0xFF Reserved Registers Reserved ADDRESS RANGE DESCRIPTION ADDRESS MAP ADDRESS RANGE DESCRIPTION ADDRESS MAP ADDRESS RANGEDESCRIPTIONADDRESS MAP 0x00-0x32 Digital Registers Shared 0x33-0x3A Digital CSI-2 Registers (paged, broadcast write allowed) CSI-2 TX Port 0 R: 0x32[4]=0 W: 0x32[0]=1 CSI-2 TX Port 1 R: 0x32[4]=1 W: 0x32[1]=1 0x3B-0x3F Reserved Registers Reserved 0x40-0x45 AEQ Registers Shared 0x46-0x7F Digital RX Port Registers (paged, broadcast write allowed) FPD3 RX Port 0 R: 0x4C[5:4]=00 W: 0x4C[0]=1 FPD3 RX Port 1 R: 0x4C[5:4]=01 W: 0x4C[1]=1 FPD3 RX Port 2 R: 0x4C[5:4]=10 W: 0x4C[2]=1 FPD3 RX Port 3 R: 0x4C[5:4]=11 W: 0x4C[3]=1 0x80-0x8F Reserved Registers Reserved 0x90-0x9F Digital CSI-2 Debug Registers Shared 0xA0-0xAF Reserved Registers Reserved 0xB0-0xB2 Indirect Access Registers Shared 0xB3-0xBF Digital Registers Shared 0xC0-0xCF Reserved Registers Reserved 0xD0-0xDF Digital RX Port Debug Registers FPD3 RX Port 0 R: 0x4C[5:4]=00 W: 0x4C[0]=1 FPD3 RX Port 1 R: 0x4C[5:4]=01 W: 0x4C[1]=1 FPD3 RX Port 2 R: 0x4C[5:4]=10 W: 0x4C[2]=1 FPD3 RX Port 3 R: 0x4C[5:4]=11 W: 0x4C[3]=1 0xE0-0xEF Reserved Registers Reserved 0xF0-0xF5 FPD3 RX ID Registers Shared 0xF6-0xF7 Reserved Registers Reserved 0xF8-0xFB Port I2C Addressing Shared 0xFC-0xFF Reserved Registers Reserved 0x00-0x32 Digital Registers Shared 0x00-0x32Digital RegistersShared 0x33-0x3A Digital CSI-2 Registers (paged, broadcast write allowed) CSI-2 TX Port 0 R: 0x32[4]=0 W: 0x32[0]=1 CSI-2 TX Port 1 R: 0x32[4]=1 W: 0x32[1]=1 0x33-0x3ADigital CSI-2 Registers (paged, broadcast write allowed)CSI-2 TX Port 0 R: 0x32[4]=0 W: 0x32[0]=1 R: 0x32[4]=0W: 0x32[0]=1 CSI-2 TX Port 1 R: 0x32[4]=1 W: 0x32[1]=1 CSI-2 TX Port 1 R: 0x32[4]=1 W: 0x32[1]=1 R: 0x32[4]=1W: 0x32[1]=1 0x3B-0x3F Reserved Registers Reserved 0x3B-0x3FReserved RegistersReserved 0x40-0x45 AEQ Registers Shared 0x40-0x45AEQ RegistersShared 0x46-0x7F Digital RX Port Registers (paged, broadcast write allowed) FPD3 RX Port 0 R: 0x4C[5:4]=00 W: 0x4C[0]=1 FPD3 RX Port 1 R: 0x4C[5:4]=01 W: 0x4C[1]=1 FPD3 RX Port 2 R: 0x4C[5:4]=10 W: 0x4C[2]=1 FPD3 RX Port 3 R: 0x4C[5:4]=11 W: 0x4C[3]=1 0x46-0x7FDigital RX Port Registers (paged, broadcast write allowed) FPD3 RX Port 0 R: 0x4C[5:4]=00 W: 0x4C[0]=1 FPD3 RX Port 0R: 0x4C[5:4]=00W: 0x4C[0]=1 FPD3 RX Port 1 R: 0x4C[5:4]=01 W: 0x4C[1]=1 FPD3 RX Port 1R: 0x4C[5:4]=01 W: 0x4C[1]=1 FPD3 RX Port 2 R: 0x4C[5:4]=10 W: 0x4C[2]=1 FPD3 RX Port 2 R: 0x4C[5:4]=10 W: 0x4C[2]=1 FPD3 RX Port 3 R: 0x4C[5:4]=11 W: 0x4C[3]=1 FPD3 RX Port 3R: 0x4C[5:4]=11 W: 0x4C[3]=1 0x80-0x8F Reserved Registers Reserved 0x80-0x8FReserved RegistersReserved 0x90-0x9F Digital CSI-2 Debug Registers Shared 0x90-0x9FDigital CSI-2 Debug RegistersShared 0xA0-0xAF Reserved Registers Reserved 0xA0-0xAFReserved RegistersReserved 0xB0-0xB2 Indirect Access Registers Shared 0xB0-0xB2Indirect Access RegistersShared 0xB3-0xBF Digital Registers Shared 0xB3-0xBFDigital RegistersShared 0xC0-0xCF Reserved Registers Reserved 0xC0-0xCFReserved RegistersReserved 0xD0-0xDF Digital RX Port Debug Registers FPD3 RX Port 0 R: 0x4C[5:4]=00 W: 0x4C[0]=1 FPD3 RX Port 1 R: 0x4C[5:4]=01 W: 0x4C[1]=1 FPD3 RX Port 2 R: 0x4C[5:4]=10 W: 0x4C[2]=1 FPD3 RX Port 3 R: 0x4C[5:4]=11 W: 0x4C[3]=1 0xD0-0xDFDigital RX Port Debug Registers FPD3 RX Port 0 R: 0x4C[5:4]=00 W: 0x4C[0]=1 FPD3 RX Port 0R: 0x4C[5:4]=00W: 0x4C[0]=1 FPD3 RX Port 1 R: 0x4C[5:4]=01 W: 0x4C[1]=1 FPD3 RX Port 1R: 0x4C[5:4]=01 W: 0x4C[1]=1 FPD3 RX Port 2 R: 0x4C[5:4]=10 W: 0x4C[2]=1 FPD3 RX Port 2 R: 0x4C[5:4]=10 W: 0x4C[2]=1 FPD3 RX Port 3 R: 0x4C[5:4]=11 W: 0x4C[3]=1 FPD3 RX Port 3R: 0x4C[5:4]=11 W: 0x4C[3]=1 0xE0-0xEF Reserved Registers Reserved 0xE0-0xEFReserved RegistersReserved 0xF0-0xF5 FPD3 RX ID Registers Shared 0xF0-0xF5FPD3 RX ID RegistersShared 0xF6-0xF7 Reserved Registers Reserved 0xF6-0xF7Reserved RegistersReserved 0xF8-0xFB Port I2C Addressing Shared 0xF8-0xFBPort I2C AddressingShared 0xFC-0xFF Reserved Registers Reserved 0xFC-0xFFReserved RegistersReserved Main Registers #GUID-20230614-SS0T-4RL9-H3GZ-MGHKVB6PT1NH/MAIN_MAIN_TABLE_1_TABLE lists the memory-mapped registers for the Main registers. All register offset addresses not listed in #GUID-20230614-SS0T-4RL9-H3GZ-MGHKVB6PT1NH/MAIN_MAIN_TABLE_1_TABLE should be considered as reserved locations and the register contents should not be modified. MAIN Registers Address Acronym Register Name Section 0x0 I2C_DEVICE_ID I2C_DEVICE_ID Go 0x1 RESET_CTL RESET_CTL Go 0x2 GENERAL_CFG GENERAL_CFG Go 0x3 REV_MASK_ID REV_MASK_ID Go 0x4 DEVICE_STS DEVICE_STS Go 0x5 PAR_ERR_THOLD_HI PAR_ERR_THOLD_HI Go 0x6 PAR_ERR_THOLD_LO PAR_ERR_THOLD_LO Go 0x7 BCC_WATCHDOG_CONTROL BCC_WATCHDOG_CONTROL Go 0x8 I2C_CONTROL_1 I2C_CONTROL_1 Go 0x9 I2C_CONTROL_2 I2C_CONTROL_2 Go 0xA SCL_HIGH_TIME SCL_HIGH_TIME Go 0xB SCL_LOW_TIME SCL_LOW_TIME Go 0xC RX_PORT_CTL RX_PORT_CTL Go 0xD IO_CTL IO_CTL Go 0xE GPIO_PIN_STS GPIO_PIN_STS Go 0xF GPIO_INPUT_CTL GPIO_INPUT_CTL Go 0x10 GPIO0_PIN_CTL GPIO0_PIN_CTL Go 0x11 GPIO1_PIN_CTL GPIO1_PIN_CTL Go 0x12 GPIO2_PIN_CTL GPIO2_PIN_CTL Go 0x13 GPIO3_PIN_CTL GPIO3_PIN_CTL Go 0x14 GPIO4_PIN_CTL GPIO4_PIN_CTL Go 0x15 GPIO5_PIN_CTL GPIO5_PIN_CTL Go 0x16 GPIO6_PIN_CTL GPIO6_PIN_CTL Go 0x17 GPIO7_PIN_CTL GPIO7_PIN_CTL Go 0x18 FS_CTL FS_CTL Go 0x19 FS_HIGH_TIME_1 FS_HIGH_TIME_1 Go 0x1A FS_HIGH_TIME_0 FS_HIGH_TIME_0 Go 0x1B FS_LOW_TIME_1 FS_LOW_TIME_1 Go 0x1C FS_LOW_TIME_0 FS_LOW_TIME_0 Go 0x1D MAX_FRM_HI MAX_FRM_HI Go 0x1E MAX_FRM_LO MAX_FRM_LO Go 0x1F CSI_PLL_CTL CSI_PLL_CTL Go 0x20 FWD_CTL1 FWD_CTL1 Go 0x21 FWD_CTL2 FWD_CTL2 Go 0x22 FWD_STS FWD_STS Go 0x23 INTERRUPT_CTL INTERRUPT_CTL Go 0x24 INTERRUPT_STS INTERRUPT_STS Go 0x25 TS_CONFIG TS_CONFIG Go 0x26 TS_CONTROL TS_CONTROL Go 0x27 TS_LINE_HI TS_LINE_HI Go 0x28 TS_LINE_LO TS_LINE_LO Go 0x29 TS_STATUS TS_STATUS Go 0x2A TIMESTAMP_P0_HI TIMESTAMP_P0_HI Go 0x2B TIMESTAMP_P0_LO TIMESTAMP_P0_LO Go 0x2C TIMESTAMP_P1_HI TIMESTAMP_P1_HI Go 0x2D TIMESTAMP_P1_LO TIMESTAMP_P1_LO Go 0x2E TIMESTAMP_P2_HI TIMESTAMP_P2_HI Go 0x2F TIMESTAMP_P2_LO TIMESTAMP_P2_LO Go 0x30 TIMESTAMP_P3_HI TIMESTAMP_P3_HI Go 0x31 TIMESTAMP_P3_LO TIMESTAMP_P3_LO Go 0x32 CSI_PORT_SEL CSI_PORT_SEL Go 0x33 CSI_CTL CSI_CTL Go 0x34 CSI_CTL2 CSI_CTL2 Go 0x35 CSI_STS CSI_STS Go 0x36 CSI_TX_ICR CSI_TX_ICR Go 0x37 CSI_TX_ISR CSI_TX_ISR Go 0x41 SFILTER_CFG SFILTER_CFG Go 0x42 AEQ_CTL AEQ_CTL Go 0x43 AEQ_ERR_THOLD AEQ_ERR_THOLD Go 0x46 BCC_ERR_CTL BCC_ERR_CTL Go 0x47 BCC_STATUS BCC_STATUS Go 0x4A FPD3_CAP FPD3_CAP Go 0x4B RAW_EMBED_DTYPE RAW_EMBED_DTYPE Go 0x4C FPD3_PORT_SEL FPD3_PORT_SEL Go 0x4D RX_PORT_STS1 RX_PORT_STS1 Go 0x4E RX_PORT_STS2 RX_PORT_STS2 Go 0x4F RX_FREQ_HIGH RX_FREQ_HIGH Go 0x50 RX_FREQ_LOW RX_FREQ_LOW Go 0x51 SENSOR_STS_0 SENSOR_STS_0 Go 0x52 SENSOR_STS_1 SENSOR_STS_1 Go 0x53 SENSOR_STS_2 SENSOR_STS_2 Go 0x54 SENSOR_STS_3 SENSOR_STS_3 Go 0x55 RX_PAR_ERR_HI RX_PAR_ERR_HI Go 0x56 RX_PAR_ERR_LO RX_PAR_ERR_LO Go 0x57 BIST_ERR_COUNT BIST_ERR_COUNT Go 0x58 BCC_CONFIG BCC_CONFIG Go 0x59 DATAPATH_CTL1 DATAPATH_CTL1 Go 0x5B SER_ID SER_ID Go 0x5C SER_ALIAS_ID SER_ALIAS_ID Go 0x5D TARGET_ID_0 TARGET_ID_0 Go 0x5E TARGET_ID_1 TARGET_ID_1 Go 0x5F TARGET_ID_2 TARGET_ID_2 Go 0x60 TARGET_ID_3 TARGET_ID_3 Go 0x61 TARGET_ID_4 TARGET_ID_4 Go 0x62 TARGET_ID_5 TARGET_ID_5 Go 0x63 TARGET_ID_6 TARGET_ID_6 Go 0x64 TARGET_ID_7 TARGET_ID_7 Go 0x65 TARGET_ALIAS_0 TARGET_ALIAS_0 Go 0x66 TARGET_ALIAS_1 TARGET_ALIAS_1 Go 0x67 TARGET_ALIAS_2 TARGET_ALIAS_2 Go 0x68 TARGET_ALIAS_3 TARGET_ALIAS_3 Go 0x69 TARGET_ALIAS_4 TARGET_ALIAS_4 Go 0x6A TARGET_ALIAS_5 TARGET_ALIAS_5 Go 0x6B TARGET_ALIAS_6 TARGET_ALIAS_6 Go 0x6C TARGET_ALIAS_7 TARGET_ALIAS_7 Go 0x6D PORT_CONFIG PORT_CONFIG Go 0x6E BC_GPIO_CTL0 BC_GPIO_CTL0 Go 0x6F BC_GPIO_CTL1 BC_GPIO_CTL1 Go 0x70 RAW10_ID RAW10_ID Go 0x71 RAW12_ID RAW12_ID Go 0x72 CSI_VC_MAP CSI_VC_MAP Go 0x73 LINE_COUNT_1 LINE_COUNT_1 Go 0x74 LINE_COUNT_0 LINE_COUNT_0 Go 0x75 LINE_LEN_1 LINE_LEN_1 Go 0x76 LINE_LEN_0 LINE_LEN_0 Go 0x77 FREQ_DET_CTL FREQ_DET_CTL Go 0x78 MAILBOX_0 MAILBOX_0 Go 0x79 MAILBOX_1 MAILBOX_1 Go 0x7A CSI_RX_STS CSI_RX_STS Go 0x7B CSI_ERR_COUNTER CSI_ERR_COUNTER Go 0x7C PORT_CONFIG2 PORT_CONFIG2 Go 0x7D PORT_PASS_CTL PORT_PASS_CTL Go 0x7E SEN_INT_RISE_CTL SEN_INT_RISE_CTL Go 0x7F SEN_INT_FALL_CTL SEN_INT_FALL_CTL Go 0x90 CSI0_FRAME_COUNT_HI CSI0_FRAME_COUNT_HI Go 0x91 CSI0_FRAME_COUNT_LO CSI0_FRAME_COUNT_LO Go 0x92 CSI0_FRAME_ERR_COUNT_HI CSI0_FRAME_ERR_COUNT_HI Go 0x93 CSI0_FRAME_ERR_COUNT_LO CSI0_FRAME_ERR_COUNT_LO Go 0x94 CSI0_LINE_COUNT_HI CSI0_LINE_COUNT_HI Go 0x95 CSI0_LINE_COUNT_LO CSI0_LINE_COUNT_LO Go 0x96 CSI0_LINE_ERR_COUNT_HI CSI0_LINE_ERR_COUNT_HI Go 0x97 CSI0_LINE_ERR_COUNT_LO CSI0_LINE_ERR_COUNT_LO Go 0x98 CSI1_FRAME_COUNT_HI CSI1_FRAME_COUNT_HI Go 0x99 CSI1_FRAME_COUNT_LO CSI1_FRAME_COUNT_LO Go 0x9A CSI1_FRAME_ERR_COUNT_HI CSI1_FRAME_ERR_COUNT_HI Go 0x9B CSI1_FRAME_ERR_COUNT_LO CSI1_FRAME_ERR_COUNT_LO Go 0x9C CSI1_LINE_COUNT_HI CSI1_LINE_COUNT_HI Go 0x9D CSI1_LINE_COUNT_LO CSI1_LINE_COUNT_LO Go 0x9E CSI1_LINE_ERR_COUNT_HI CSI1_LINE_ERR_COUNT_HI Go 0x9F CSI1_LINE_ERR_COUNT_LO CSI1_LINE_ERR_COUNT_LO Go 0xA5 REFCLK_FREQ REFCLK_FREQ Go 0xB0 IND_ACC_CTL IND_ACC_CTL Go 0xB1 IND_ACC_ADDR IND_ACC_ADDR Go 0xB2 IND_ACC_DATA IND_ACC_DATA Go 0xB3 BIST_CTL BIST_CTL Go 0xB6 PAR_ERR_CTRL PAR_ERR_CTRL Go 0xB8 MODE_IDX_STS MODE_IDX_STS Go 0xB9 LINK_ERROR_COUNT LINK_ERROR_COUNT Go 0xBA FPD3_ENC_CTL FPD3_ENC_CTL Go 0xBC FV_MIN_TIME FV_MIN_TIME Go 0xBE GPIO_PD_CTL GPIO_PD_CTL Go 0xD0 PORT_DEBUG PORT_DEBUG Go 0xD2 AEQ_CTL2 AEQ_CTL2 Go 0xD3 AEQ_STATUS AEQ_STATUS Go 0xD4 ADAPTIVE_EQ_BYPASS ADAPTIVE_EQ_BYPASS Go 0xD5 AEQ_MIN_MAX AEQ_MIN_MAX Go 0xD6 SFILTER_STS_0 SFILTER_STS_0 Go 0xD7 SFILTER_STS_1 SFILTER_STS_1 Go 0xD8 PORT_ICR_HI PORT_ICR_HI Go 0xD9 PORT_ICR_LO PORT_ICR_LO Go 0xDA PORT_ISR_HI PORT_ISR_HI Go 0xDB PORT_ISR_LO PORT_ISR_LO Go 0xDC FC_GPIO_STS FC_GPIO_STS Go 0xDD FC_GPIO_ICR FC_GPIO_ICR Go 0xDE SEN_INT_RISE_STS SEN_INT_RISE_STS Go 0xDF SEN_INT_FALL_STS SEN_INT_FALL_STS Go 0xF0 FPD3_RX_ID0 FPD3_RX_ID0 Go 0xF1 FPD3_RX_ID1 FPD3_RX_ID1 Go 0xF2 FPD3_RX_ID2 FPD3_RX_ID2 Go 0xF3 FPD3_RX_ID3 FPD3_RX_ID3 Go 0xF4 FPD3_RX_ID4 FPD3_RX_ID4 Go 0xF5 FPD3_RX_ID5 FPD3_RX_ID5 Go 0xF8 I2C_RX0_ID I2C_RX0_ID Go 0xF9 I2C_RX1_ID I2C_RX1_ID Go 0xFA I2C_RX2_ID I2C_RX2_ID Go 0xFB I2C_RX3_ID I2C_RX3_ID Go Complex bit access types are encoded to fit into small table cells. #GUID-20230614-SS0T-4RL9-H3GZ-MGHKVB6PT1NH/MAIN_MAIN_LEGEND_TABLE shows the codes that are used for access types in this section. Main Access Type Codes Access Type Code Description Read Type R R Read RC RC Readto Clear RH RH ReadSet or cleared by hardware Write Type W W Write W1S W1S Write1 to set WStrap WStrap WriteDefault value loaded from bootstrap pin after reset. Reset or Default Value -n Value after reset or the default value I2C_DEVICE_ID Register (Address = 0x0) [Reset = 0x00] I2C_DEVICE_ID is shown in #GUID-20230614-SS0T-4RL9-H3GZ-MGHKVB6PT1NH/MAIN_MAIN_MAIN_I2C_DEVICE_ID_TABLE_TABLE. Return to the Summary Table. The I2C Device ID Register field always indicates the current value of the I2C ID. When bit 0 of this register is 0, this field is read-only and shows the strapped ID from device initialization after power on. When bit 0 of this register is 1, this field is read/write and can be used to assign any valid I2C ID address to the deserializer. I2C_DEVICE_ID Register Field Descriptions Bit Field Type Reset Description 7:1 DEVICE_ID R/WStrap 0x0 7-bit I2C ID of Deserializer (Strap)This field always indicates the current value of the I2C ID. When bit 0 of this register is 0, this field is read-only and show the strapped ID. When bit 1 of this register is 1, this field is read/write and can be used to assign any valid I2C ID. 0 DES_ID R/W 0x0 0: Device ID is from strap1: Register I2C Device ID overrides strapped value RESET_CTL Register (Address = 0x1) [Reset = 0x00] RESET_CTL is shown in #GUID-20230614-SS0T-4RL9-H3GZ-MGHKVB6PT1NH/MAIN_MAIN_MAIN_RESET_CTL_TABLE_TABLE. Return to the Summary Table. The Reset Control register allows for soft digital reset of the DS90UB960-Q1 device internal circuitry without using PDB hardware analog reset. Digital Reset 0 is recommended if desired to reset without overwriting configuration registers to default values. RESET_CTL Register Field Descriptions Bit Field Type Reset Description 7:6 RESERVED R 0x0 Reserved 5 RESERVED R 0x0 Reserved 4:3 RESERVED R 0x0 Reserved 2 RESTART_AUTOLOAD RH/W1S 0x0 Restart ROM Auto-loadSetting this bit to 1 causes a re-load of the ROM. This bit is self-clearing. Software may check for Auto-load complete by checking the CFG_INIT_DONE bit in the DEVICE_STS register. 1 DIGITAL_RESET1 RH/W1S 0x0 Digital ResetResets the entire digital block including registers. This bit is self-clearing.1: Reset0: Normal operation 0 DIGITAL_RESET0 RH/W1S 0x0 Digital ResetResets the entire digital block except registers. This bit is self-clearing.1: Reset0: Normal operation GENERAL_CFG Register (Address = 0x2) [Reset = 0x1E] GENERAL_CFG is shown in #GUID-20230614-SS0T-4RL9-H3GZ-MGHKVB6PT1NH/MAIN_MAIN_MAIN_GENERAL_CFG_TABLE_TABLE. Return to the Summary Table. The general configuration register enables and disables high level block functionality. GENERAL_CFG Register Field Descriptions Bit Field Type Reset Description 7:6 RESERVED R 0x0 Reserved 5 I2C_CONTROLLER_EN R/W 0x0 I2C Controller EnableWhen this bit is 0, the local I2C controller is disabled, when it is 1, the controller is enabled 4 OUTPUT_EN_MODE R/W 0x1 Output Enable ModeIf set to 0, the CSI-2 TX output port is forced to the high-impedance state if no assigned RX ports have an active Receiver lock. If set to 1, the CSI-2 TX output port will continue in normal operation if no assigned RX ports have an active Receiver lock. CSI-2 TX operation will remain under register control via the CSI_CTL register for each port. If no assigned RX ports have an active Receiver lock, this will result in the CSI-2 Transmitter entering the LP-11 state. 3 OUTPUT_ENABLE R/W 0x1 Output Enable Control (in conjunction with Output Sleep State Select)If OUTPUT_SLEEP_STATE_SEL is set to 1 and this bit is set to 0, the CSI TX outputs is forced into a high impedance state. 2 OUTPUT_SLEEP_STATE_SEL R/W 0x1 OSS Select to control output state when LOCK is low (used in conjunction with Output Enable)When this bit is set to 0, the CSI TX outputs is forced into a HS-0 state. 1 RX_PARITY_CHECK_EN R/W 0x1 FPD3 Receiver Parity Checker EnableWhen enabled, the parity check function is enabled for the FPD3 receiver. This allows detection of errors on the FPD3 receiver data bits.0: Disable1: Enable 0 FORCE_REFCLK_DET R/W 0x0 Force indication of external reference clock0: Normal operation, reference clock detect circuit indicates the presence of an external reference clock1: Force reference clock to be indicated present REV_MASK_ID Register (Address = 0x3) [Reset = 0x40] REV_MASK_ID is shown in #GUID-20230614-SS0T-4RL9-H3GZ-MGHKVB6PT1NH/MAIN_MAIN_MAIN_REV_MASK_ID_TABLE_TABLE. Return to the Summary Table. Revision ID field for production silicon version can be read back from this register. REV_MASK_ID Register Field Descriptions Bit Field Type Reset Description 7:4 REVISION_ID R 0x4 Revision ID0100: DS90UB960-Q1 3:0 MASK_ID R 0x0 Mask ID DEVICE_STS Register (Address = 0x4) [Reset = 0xC0] DEVICE_STS is shown in #GUID-20230614-SS0T-4RL9-H3GZ-MGHKVB6PT1NH/MAIN_MAIN_MAIN_DEVICE_STS_TABLE_TABLE. Return to the Summary Table. Device status register provides read back access to high level link diagnostics. DEVICE_STS Register Field Descriptions Bit Field Type Reset Description 7 CFG_CKSUM_STS R 0x1 Config Checksum PassedThis bit is set following initialization if the Configuration data in the eFuse ROM had a valid checksum 6 CFG_INIT_DONE R 0x1 Power-up initialization completeThis bit is set after Initialization is complete. Configuration from eFuse ROM has completed. 5 RESERVED R 0x0 Reserved 4 REFCLK_VALID R 0x0 REFCLK valid frequencyThis bit indicates when a valid frequency has been detected on the REFCLK pin.0: invalid frequency detected1: REFCLK frequency between 12MHz and 64MHz 3:0 RESERVED R 0x0 Reserved PAR_ERR_THOLD_HI Register (Address = 0x5) [Reset = 0x01] PAR_ERR_THOLD_HI is shown in #GUID-20230614-SS0T-4RL9-H3GZ-MGHKVB6PT1NH/MAIN_MAIN_MAIN_PAR_ERR_THOLD_HI_TABLE_TABLE. Return to the Summary Table. For each port, if the FPD-Link III receiver detects a number of parity errors greater than or equal to total value in PAR_ERR_THOLD[15:0], the PARITY_ERROR flag is set in the RX_PORT_STS1 register. PAR_ERR_THOLD_HI contains bits [15:8] of the 16 bit parity error threshold PAR_ERR_THOLD[15:0]. PAR_ERR_THOLD_HI Register Field Descriptions Bit Field Type Reset Description 7:0 PAR_ERR_THOLD_HI R/W 0x1 FPD3 Parity Error Threshold High byteThis register provides the 8 most significant bits of the Parity Error Threshold value. For each port, if the FPD-Link III receiver detects a number of parity errors greater than or equal to this value, the PARITY_ERROR flag is set in the RX_PORT_STS1 register. PAR_ERR_THOLD_LO Register (Address = 0x6) [Reset = 0x00] PAR_ERR_THOLD_LO is shown in #GUID-20230614-SS0T-4RL9-H3GZ-MGHKVB6PT1NH/MAIN_MAIN_MAIN_PAR_ERR_THOLD_LO_TABLE_TABLE. Return to the Summary Table. For each port, if the FPD-Link III receiver detects a number of parity errors greater than or equal to total value in PAR_ERR_THOLD[15:0], the PARITY_ERROR flag is set in the RX_PORT_STS1 register. PAR_ERR_THOLD_LO contains bits [7:0] of the 16-bit parity error threshold PAR_ERR_THOLD[15:0]. PAR_ERR_THOLD_LO Register Field Descriptions Bit Field Type Reset Description 7:0 PAR_ERR_THOLD_LO R/W 0x0 FPD3 Parity Error Threshold Low byteThis register provides the 8 least significant bits of the Parity Error Threshold value. For each port, if the FPD-Link III receiver detects a number of parity errors greater than or equal to this value, the PARITY_ERROR flag is set in the RX_PORT_STS1 register. BCC_WATCHDOG_CONTROL Register (Address = 0x7) [Reset = 0xFE] BCC_WATCHDOG_CONTROL is shown in #GUID-20230614-SS0T-4RL9-H3GZ-MGHKVB6PT1NH/MAIN_MAIN_MAIN_BCC_WATCHDOG_CONTROL_TABLE_TABLE. Return to the Summary Table. The BCC watchdog timer allows termination of a control channel transaction if it fails to complete within a programmed amount of time. BCC_WATCHDOG_CONTROL Register Field Descriptions Bit Field Type Reset Description 7:1 BCC_WATCHDOG_TIMER R/W 0x7F The watchdog timer allows termination of a control channel transaction if it fails to complete within a programmed amount of time. This field sets the Bidirectional Control Channel Watchdog Timeout value in units of 2 milliseconds. This field should not be set to 0. 0 BCC_WATCHDOG_TIMER_DISABLE R/W 0x0 Disable Bidirectional Control Channel Watchdog Timer1: Disables BCC Watchdog Timer operation0: Enables BCC Watchdog Timer operation I2C_CONTROL_1 Register (Address = 0x8) [Reset = 0x1C] I2C_CONTROL_1 is shown in #GUID-20230614-SS0T-4RL9-H3GZ-MGHKVB6PT1NH/MAIN_MAIN_MAIN_I2C_CONTROL_1_TABLE_TABLE. Return to the Summary Table. I2C_CONTROL_1 Register Field Descriptions Bit Field Type Reset Description 7 LOCAL_WRITE_DISABLE R/W 0x0 Disable Remote Writes to Local RegistersSetting this bit to a 1 will prevent remote writes to local device registers from across the control channel. This prevents writes to the Deserializer registers from an I2C controller attached to the Serializer. Setting this bit does not affect remote access to I2C targets at the Deserializer. 6:4 I2C_SDA_HOLD R/W 0x1 Internal SDA Hold TimeThis field configures the amount of internal hold time provided for the SDA input relative to the SCL input. Units are 50 nanoseconds. 3:0 I2C_FILTER_DEPTH R/W 0xC I2C Glitch Filter DepthThis field configures the maximum width of glitch pulses on the SCL and SDA inputs that is rejected. Units are 5 nanoseconds. I2C_CONTROL_2 Register (Address = 0x9) [Reset = 0x12] I2C_CONTROL_2 is shown in #GUID-20230614-SS0T-4RL9-H3GZ-MGHKVB6PT1NH/MAIN_MAIN_MAIN_I2C_CONTROL_2_TABLE_TABLE. Return to the Summary Table. I2C_CONTROL_2 Register Field Descriptions Bit Field Type Reset Description 7:4 SDA_OUTPUT_SETUP R/W 0x1 Remote Ack SDA Output SetupWhen a Control Channel (remote) access is active, this field configures setup time from the SDA output relative to the rising edge of SCL during ACK cycles. Setting this value will increase setup time in units of 640ns. The nominal output setup time value for SDA to SCL when this field is 0 is 80ns. 3:2 SDA_OUTPUT_DELAY R/W 0x0 SDA Output DelayThis field configures additional delay on the SDA output relative to the falling edge of SCL. Setting this value will increase output delay in units of 40ns. Nominal output delay values for SCL to SDA are:00: 240ns01: 280ns10: 320ns11: 360ns 1 I2C_BUS_TIMER_SPEEDUP R/W 0x1 Speed up I2C Bus Watchdog Timer1: Watchdog Timer expires after approximately 50 microseconds0: Watchdog Timer expires after approximately 1 second. 0 I2C_BUS_TIMER_DISABLE R/W 0x0 Disable I2C Bus Watchdog TimerWhen the I2C Watchdog Timer may be used to detect when the I2C bus is free or hung up following an invalid termination of a transaction. If SDA is high and no signaling occurs for approximately 1 second, the I2C bus will assumed to be free. If SDA is low and no signaling occurs, the device will attempt to clear the bus by driving 9 clocks on SCL SCL_HIGH_TIME Register (Address = 0xA) [Reset = 0x7A] SCL_HIGH_TIME is shown in #GUID-20230614-SS0T-4RL9-H3GZ-MGHKVB6PT1NH/MAIN_MAIN_MAIN_SCL_HIGH_TIME_TABLE_TABLE. Return to the Summary Table. The SCL High Time register field configures the high pulse width of the I2C SCL output when the Serializer is the Controller on the local I2C bus. Units are 40 ns for the nominal oscillator clock frequency. The default value is set to approximately 100 kHz with the internal oscillator clock running at nominal 25 MHz. Delay includes 4 additional oscillator clock periods. The internal oscillator has ±10% variation when REFCLK is not applied, which must be taken into account when setting the SCL High and Low Time registers. SCL_HIGH_TIME Register Field Descriptions Bit Field Type Reset Description 7:0 SCL_HIGH_TIME R/W 0x7A I2C Controller SCL High TimeThis field configures the high pulse width of the SCL output when the Serializer is the Controller on the local I2C bus. Units are 40 ns for the nominal oscillator clock frequency. The default value is set to provide a minimum 5us SCL high time with the reference clock at 25 MHz + 100ppm. The delay includes 5 additional oscillator clock periods.Min_delay= 39.996ns * (SCL_HIGH_TIME + 5) SCL_LOW_TIME Register (Address = 0xB) [Reset = 0x7A] SCL_LOW_TIME is shown in #GUID-20230614-SS0T-4RL9-H3GZ-MGHKVB6PT1NH/MAIN_MAIN_MAIN_SCL_LOW_TIME_TABLE_TABLE. Return to the Summary Table. The SCL Low Time register field configures the low pulse width of the SCL output when the serializer is the controller on the local I2C bus. This value is also used as the SDA setup time by the I2C Target for providing data prior to releasing SCL during accesses over the Bidirectional control channel. Units are 40 ns for the nominal oscillator clock frequency. The default value is set to approximately 100 kHz with the internal oscillator clock running at nominal 25 MHz. Delay includes 4 additional oscillator clock periods. The internal oscillator has ±10% variation when REFCLK is not applied, which must be taken into account when setting the SCL High and Low Time registers SCL_LOW_TIME Register Field Descriptions Bit Field Type Reset Description 7:0 SCL_LOW_TIME R/W 0x7A I2C SCL Low TimeThis field configures the low pulse width of the SCL output when the Serializer is the Controller on the local I2C bus. This value is also used as the SDA setup time by the I2C Target for providing data prior to releasing SCL during accesses over the Bi-directional Control Channel. Units are 40 ns for the nominal oscillator clock frequency. The default value is set to provide a minimum 5us SCL low time with the reference clock at 25 MHz + 100ppm. The delay includes 5 additional clock periods.Min_delay= 39.996ns * (SCL_LOW_TIME+ 5) RX_PORT_CTL Register (Address = 0xC) [Reset = 0x0F] RX_PORT_CTL is shown in #GUID-20230614-SS0T-4RL9-H3GZ-MGHKVB6PT1NH/MAIN_MAIN_MAIN_RX_PORT_CTL_TABLE_TABLE. Return to the Summary Table. Receiver port control register assigns rules for lock and pass in the general status register and allows for enabling and disabling each Rx port. RX_PORT_CTL Register Field Descriptions Bit Field Type Reset Description 7 BCC3_MAP R/W 0x0 Map Control Channel 3 to I2C Target Port0: I2C Target Port 01: I2C Target Port 1 6 BCC2_MAP R/W 0x0 Map Control Channel 2 to I2C Target Port0: I2C Target Port 01: I2C Target Port 1 5 BCC1_MAP R/W 0x0 Map Control Channel 1 to I2C Target Port0: I2C Target Port 01: I2C Target Port 1 4 BCC0_MAP R/W 0x0 Map Control Channel 0 to I2C Target Port0: I2C Target Port 01: I2C Target Port 1 3 PORT3_EN R/W 0x1 Port 3 Receiver Enable0: Disable Port 3 Receiver1: Enable Port 3 Receiver 2 PORT2_EN R/W 0x1 Port 2 Receiver Enable0: Disable Port 2 Receiver1: Enable Port 2 Receiver 1 PORT1_EN R/W 0x1 Port 1 Receiver Enable0: Disable Port 1 Receiver1: Enable Port 1 Receiver 0 PORT0_EN R/W 0x1 Port 0 Receiver Enable0: Disable Port 0 Receiver1: Enable Port 0 Receiver IO_CTL Register (Address = 0xD) [Reset = 0x09] IO_CTL is shown in #GUID-20230614-SS0T-4RL9-H3GZ-MGHKVB6PT1NH/MAIN_MAIN_MAIN_IO_CTL_TABLE_TABLE. Return to the Summary Table. IO_CTL Register Field Descriptions Bit Field Type Reset Description 7 SEL3P3V R/W 0x0 3.3V I/O Select on pins INTB, I2C, GPIO 0: 1.8V I/O Supply1: 3.3V I/O SupplyIf IO_SUPPLY_MODE_OV is 0, a read of this register will return the detected I/O voltage level. 6 IO_SUPPLY_MODE_OV R/W 0x0 Override I/O Supply Mode bitIf set to 0, the detected voltage level is used for both SEL3P3V and IO_SUPPLY_MODE controls.If set to 1, the values written to the SEL3P3V and IO_SUPPLY_MODE fields is used. 5:4 IO_SUPPLY_MODE R/W 0x0 I/O Supply Mode00: 1.8V11: 3.3VIf IO_SUPPLY_MODE_OV is 0, a read of this register will return the detected I/O voltage level. 3:0 RESERVED R 0x0 Reserved GPIO_PIN_STS Register (Address = 0xE) [Reset = 0x00] GPIO_PIN_STS is shown in #GUID-20230614-SS0T-4RL9-H3GZ-MGHKVB6PT1NH/MAIN_MAIN_MAIN_GPIO_PIN_STS_TABLE_TABLE. Return to the Summary Table. This register reads the current values on each of the 8 GPIO pins. GPIO_PIN_STS Register Field Descriptions Bit Field Type Reset Description 7:0 GPIO_STS R 0x0 GPIO Pin StatusThis register reads the current values on each of the 8 GPIO pins. Bit 7 reads GPIO7 and bit 0 reads GPIO0. GPIO_INPUT_CTL Register (Address = 0xF) [Reset = 0xFF] GPIO_INPUT_CTL is shown in #GUID-20230614-SS0T-4RL9-H3GZ-MGHKVB6PT1NH/MAIN_MAIN_MAIN_GPIO_INPUT_CTL_TABLE_TABLE. Return to the Summary Table. GPIO_INPUT_CTL Register Field Descriptions Bit Field Type Reset Description 7 GPIO7_INPUT_EN R/W 0x1 GPIO7 Input Enable0: Disabled1: Enabled 6 GPIO6_INPUT_EN R/W 0x1 GPIO6 Input Enable0: Disabled1: Enabled 5 GPIO5_INPUT_EN R/W 0x1 GPIO5 Input Enable0: Disabled1: Enabled 4 GPIO4_INPUT_EN R/W 0x1 GPIO4 Input Enable0: Disabled1: Enabled 3 GPIO3_INPUT_EN R/W 0x1 GPIO3 Input Enable0: Disabled1: Enabled 2 GPIO2_INPUT_EN R/W 0x1 GPIO2 Input Enable0: Disabled1: Enabled 1 GPIO1_INPUT_EN R/W 0x1 GPIO1 Input Enable0: Disabled1: Enabled 0 GPIO0_INPUT_EN R/W 0x1 GPIO0 Input Enable0: Disabled1: Enabled GPIO0_PIN_CTL Register (Address = 0x10) [Reset = 0x00] GPIO0_PIN_CTL is shown in #GUID-20230614-SS0T-4RL9-H3GZ-MGHKVB6PT1NH/MAIN_MAIN_MAIN_GPIO0_PIN_CTL_TABLE_TABLE. Return to the Summary Table. GPIO0_PIN_CTL Register Field Descriptions Bit Field Type Reset Description 7:5 GPIO0_OUT_SEL R/W 0x0 GPIO0 Output SelectDetermines the output data for the selected source.If GPIO0_OUT_SRC is set to 0xx (one of the RX Ports), the following selections apply:000: Received GPIO0001: Received GPIO1010: Received GPIO2011: Received GPIO3100: RX Port Lock indication101: RX Port Pass indication110: Frame Valid signal111: Line Valid signal If GPIO0_OUT_SRC is set to 100 (Device Status), the following selections apply:000: Value in GPIO0_OUT_VAL001: Logical OR of Lock indication from enabled RX ports010: Logical AND of Lock indication from enabled RX ports011: Logical AND of Pass indication from enabled RX ports100: FrameSync signal101 - 111: Reserved If GPIO0_OUT_SRC is set to 11x (one of the CSI-2 Transmit ports), the following selections apply: 000: Pass (AND of selected RX port status)001: Pass (OR of selected RX port status)010: Frame Valid (sending video frame)011: Line Valid (sending video line)100: Synchronized - multi-port data is synchronized101: CSI-2 TX Port Interrupt111: Reserved 4:2 GPIO0_OUT_SRC R/W 0x0 GPIO0 Output Source SelectSelects output source for GPIO0 data:000: RX Port 0001: RX Port 1010: RX Port 2011: RX Port 3100: Device Status101: Reserved110: CSI-2 TX Port 0111: CSI-2 TX Port 1 1 GPIO0_OUT_VAL R/W 0x0 GPIO0 Output ValueThis register provides the output data value when the GPIO pin is enabled to output the local register controlled value. 0 GPIO0_OUT_EN R/W 0x0 GPIO0 Output Enable0: Disabled1: Enabled GPIO1_PIN_CTL Register (Address = 0x11) [Reset = 0x00] GPIO1_PIN_CTL is shown in #GUID-20230614-SS0T-4RL9-H3GZ-MGHKVB6PT1NH/MAIN_MAIN_MAIN_GPIO1_PIN_CTL_TABLE_TABLE. Return to the Summary Table. GPIO1_PIN_CTL Register Field Descriptions Bit Field Type Reset Description 7:5 GPIO1_OUT_SEL R/W 0x0 GPIO1 Output SelectDetermines the output data for the selected source. If GPIO1_OUT_SRC is set to 0xx (one of the RX Ports), the following selections apply:000: Received GPIO0001: Received GPIO1010: Received GPIO2011: Received GPIO3100: RX Port Lock indication101: RX Port Pass indication110: Frame Valid signal111: Line Valid signal If GPIO1_OUT_SRC is set to 100 (Device Status), the following selections apply:000: Value in GPIO1_OUT_VAL001: Logical OR of Lock indication from enabled RX ports010: Logical AND of Lock indication from enabled RX ports011: Logical AND of Pass indication from enabled RX ports100: FrameSync signal101 - 111: Reserved If GPIO1_OUT_SRC is set to 11x (one of the CSI-2 Transmit ports), the following selections apply:000: Pass (AND of selected RX port status)001: Pass (OR of selected RX port status)010: Frame Valid (sending video frame)011: Line Valid (sending video line)100: Synchronized - multi-port data is synchronized101: CSI-2 TX Port Interrupt111: Reserved 4:2 GPIO1_OUT_SRC R/W 0x0 GPIO1 Output Source SelectSelects output source for GPIO1 data:000: RX Port 0001: RX Port 1010: RX Port 2011: RX Port 3100: Device Status101: Reserved110: CSI-2 TX Port 0111: CSI-2 TX Port 1 1 GPIO1_OUT_VAL R/W 0x0 GPIO1 Output ValueThis register provides the output data value when the GPIO pin is enabled to output the local register controlled value. 0 GPIO1_OUT_EN R/W 0x0 GPIO1 Output Enable0: Disabled1: Enabled GPIO2_PIN_CTL Register (Address = 0x12) [Reset = 0x00] GPIO2_PIN_CTL is shown in #GUID-20230614-SS0T-4RL9-H3GZ-MGHKVB6PT1NH/MAIN_MAIN_MAIN_GPIO2_PIN_CTL_TABLE_TABLE. Return to the Summary Table. GPIO2_PIN_CTL Register Field Descriptions Bit Field Type Reset Description 7:5 GPIO2_OUT_SEL R/W 0x0 GPIO2 Output SelectDetermines the output data for the selected source. If GPIO2_OUT_SRC is set to 0xx (one of the RX Ports), the following selections apply:000: Received GPIO0001: Received GPIO1010: Received GPIO2011: Received GPIO3100: RX Port Lock indication101: RX Port Pass indication110: Frame Valid signal111: Line Valid signal If GPIO2_OUT_SRC is set to 100 (Device Status), the following selections apply:000: Value in GPIO2_OUT_VAL001: Logical OR of Lock indication from enabled RX ports010: Logical AND of Lock indication from enabled RX ports011: Logical AND of Pass indication from enabled RX ports100: FrameSync signal101 - 111: Reserved If GPIO2_OUT_SRC is set to 11x (one of the CSI-2 Transmit ports), the following selections apply:000: Pass (AND of selected RX port status)001: Pass (OR of selected RX port status)010: Frame Valid (sending video frame)011: Line Valid (sending video line)100: Synchronized - multi-port data is synchronized101: CSI-2 TX Port Interrupt111: Reserved 4:2 GPIO2_OUT_SRC R/W 0x0 GPIO2 Output Source SelectSelects output source for GPIO2 data:000: RX Port 0001: RX Port 1010: RX Port 2011: RX Port 3100: Device Status101: Reserved110: CSI-2 TX Port 0111: CSI-2 TX Port 1 1 GPIO2_OUT_VAL R/W 0x0 GPIO2 Output ValueThis register provides the output data value when the GPIO pin is enabled to output the local register controlled value. 0 GPIO2_OUT_EN R/W 0x0 GPIO2 Output Enable0: Disabled1: Enabled GPIO3_PIN_CTL Register (Address = 0x13) [Reset = 0x00] GPIO3_PIN_CTL is shown in #GUID-20230614-SS0T-4RL9-H3GZ-MGHKVB6PT1NH/MAIN_MAIN_MAIN_GPIO3_PIN_CTL_TABLE_TABLE. Return to the Summary Table. GPIO3_PIN_CTL Register Field Descriptions Bit Field Type Reset Description 7:5 GPIO3_OUT_SEL R/W 0x0 GPIO3 Output SelectDetermines the output data for the selected source. If GPIO3_OUT_SRC is set to 0xx (one of the RX Ports), the following selections apply:000: Received GPIO0001: Received GPIO1010: Received GPIO2011: Received GPIO3100: RX Port Lock indication101: RX Port Pass indication110: Frame Valid signal 111: Line Valid signal If GPIO3_OUT_SRC is set to 100 (Device Status), the following selections apply:000: Value in GPIO3_OUT_VAL001: Logical OR of Lock indication from enabled RX ports010: Logical AND of Lock indication from enabled RX ports011: Logical AND of Pass indication from enabled RX ports100: FrameSync signal101 - 111: Reserved If GPIO3_OUT_SRC is set to 11x (one of the CSI-2 Transmit ports), the following selections apply:000: Pass (AND of selected RX port status)001: Pass (OR of selected RX port status)010: Frame Valid (sending video frame)011: Line Valid (sending video line)100: Synchronized - multi-port data is synchronized101: CSI-2 TX Port Interrupt111: Reserved 4:2 GPIO3_OUT_SRC R/W 0x0 GPIO3 Output Source SelectSelects output source for GPIO3 data:000: RX Port 0001: RX Port 1010: RX Port 2011: RX Port 3100: Device Status101: Reserved110: CSI-2 TX Port 0111: CSI-2 TX Port 1 1 GPIO3_OUT_VAL R/W 0x0 GPIO3 Output ValueThis register provides the output data value when the GPIO pin is enabled to output the local register controlled value. 0 GPIO3_OUT_EN R/W 0x0 GPIO3 Output Enable0: Disabled1: Enabled GPIO4_PIN_CTL Register (Address = 0x14) [Reset = 0x00] GPIO4_PIN_CTL is shown in #GUID-20230614-SS0T-4RL9-H3GZ-MGHKVB6PT1NH/MAIN_MAIN_MAIN_GPIO4_PIN_CTL_TABLE_TABLE. Return to the Summary Table. GPIO4_PIN_CTL Register Field Descriptions Bit Field Type Reset Description 7:5 GPIO4_OUT_SEL R/W 0x0 GPIO4 Output SelectDetermines the output data for the selected source. If GPIO4_OUT_SRC is set to 0xx (one of the RX Ports), the following selections apply:000: Received GPIO0001: Received GPIO1010: Received GPIO2011: Received GPIO3100: RX Port Lock indication101: RX Port Pass indication110: Frame Valid signal 111: Line Valid signal If GPIO4_OUT_SRC is set to 100 (Device Status), the following selections apply:000: Value in GPIO4_OUT_VAL001: Logical OR of Lock indication from enabled RX ports010: Logical AND of Lock indication from enabled RX ports011: Logical AND of Pass indication from enabled RX ports100: FrameSync signal101 - 111: Reserved If GPIO4_OUT_SRC is set to 11x (one of the CSI-2 Transmit ports), the following selections apply:000: Pass (AND of selected RX port status)001: Pass (OR of selected RX port status)010: Frame Valid (sending video frame)011: Line Valid (sending video line)100: Synchronized - multi-port data is synchronized101: CSI-2 TX Port Interrupt111: Reserved 4:2 GPIO4_OUT_SRC R/W 0x0 GPIO4 Output Source SelectSelects output source for GPIO4 data:000: RX Port 0001: RX Port 1010: RX Port 2011: RX Port 3100: Device Status101: Reserved110: CSI-2 TX Port 0111: CSI-2 TX Port 1 1 GPIO4_OUT_VAL R/W 0x0 GPIO4 Output ValueThis register provides the output data value when the GPIO pin is enabled to output the local register controlled value. 0 GPIO4_OUT_EN R/W 0x0 GPIO4 Output Enable0: Disabled1: Enabled GPIO5_PIN_CTL Register (Address = 0x15) [Reset = 0x00] GPIO5_PIN_CTL is shown in #GUID-20230614-SS0T-4RL9-H3GZ-MGHKVB6PT1NH/MAIN_MAIN_MAIN_GPIO5_PIN_CTL_TABLE_TABLE. Return to the Summary Table. GPIO5_PIN_CTL Register Field Descriptions Bit Field Type Reset Description 7:5 GPIO5_OUT_SEL R/W 0x0 GPIO5 Output SelectDetermines the output data for the selected source. If GPIO5_OUT_SRC is set to 0xx (one of the RX Ports), the following selections apply:000: Received GPIO0001: Received GPIO1010: Received GPIO2011: Received GPIO3100: RX Port Lock indication101: RX Port Pass indication110: Frame Valid signal111: Line Valid signal If GPIO5_OUT_SRC is set to 100 (Device Status), the following selections apply:000: Value in GPIO5_OUT_VAL001: Logical OR of Lock indication from enabled RX ports010: Logical AND of Lock indication from enabled RX ports011: Logical AND of Pass indication from enabled RX ports100: FrameSync signal101 - 111: Reserved If GPIO5_OUT_SRC is set to 11x (one of the CSI-2 Transmit ports), the following selections apply:000: Pass (AND of selected RX port status)001: Pass (OR of selected RX port status)010: Frame Valid (sending video frame)011: Line Valid (sending video line)100: Synchronized - multi-port data is synchronized101: CSI-2 TX Port Interrupt111: Reserved 4:2 GPIO5_OUT_SRC R/W 0x0 GPIO5 Output Source SelectSelects output source for GPIO5 data:000: RX Port 0001: RX Port 1010: RX Port 2011: RX Port 3100: Device Status101: Reserved110: CSI-2 TX Port 0111: CSI-2 TX Port 1 1 GPIO5_OUT_VAL R/W 0x0 GPIO5 Output ValueThis register provides the output data value when the GPIO pin is enabled to output the local register controlled value. 0 GPIO5_OUT_EN R/W 0x0 GPIO5 Output Enable0: Disabled1: Enabled GPIO6_PIN_CTL Register (Address = 0x16) [Reset = 0x00] GPIO6_PIN_CTL is shown in #GUID-20230614-SS0T-4RL9-H3GZ-MGHKVB6PT1NH/MAIN_MAIN_MAIN_GPIO6_PIN_CTL_TABLE_TABLE. Return to the Summary Table. GPIO6_PIN_CTL Register Field Descriptions Bit Field Type Reset Description 7:5 GPIO6_OUT_SEL R/W 0x0 GPIO6 Output SelectDetermines the output data for the selected source. If GPIO6_OUT_SRC is set to 0xx (one of the RX Ports), the following selections apply:000: Received GPIO0001: Received GPIO1010: Received GPIO2011: Received GPIO3100: RX Port Lock indication101: RX Port Pass indication110: Frame Valid signal111: Line Valid signal If GPIO6_OUT_SRC is set to 100 (Device Status), the following selections apply:000: Value in GPIO6_OUT_VAL001: Logical OR of Lock indication from enabled RX ports010: Logical AND of Lock indication from enabled RX ports011: Logical AND of Pass indication from enabled RX ports100: FrameSync signal101 - 111: Reserved If GPIO6_OUT_SRC is set to 11x (one of the CSI-2 Transmit ports), the following selections appy:000: Pass (AND of selected RX port status)001: Pass (OR of selected RX port status)010: Frame Valid (sending video frame)011: Line Valid (sending video line)100: Synchronized - multi-port data is synchronized101: CSI-2 TX Port Interrupt111: Reserved 4:2 GPIO6_OUT_SRC R/W 0x0 GPIO6 Output Source SelectSelects output source for GPIO6 data:000: RX Port 0001: RX Port 1010: RX Port 2011: RX Port 3100: Device Status101: Reserved110: CSI-2 TX Port 0111: CSI-2 TX Port 1 1 GPIO6_OUT_VAL R/W 0x0 GPIO6 Output ValueThis register provides the output data value when the GPIO pin is enabled to output the local register controlled value. 0 GPIO6_OUT_EN R/W 0x0 GPIO6 Output Enable0: Disabled1: Enabled GPIO7_PIN_CTL Register (Address = 0x17) [Reset = 0x00] GPIO7_PIN_CTL is shown in #GUID-20230614-SS0T-4RL9-H3GZ-MGHKVB6PT1NH/MAIN_MAIN_MAIN_GPIO7_PIN_CTL_TABLE_TABLE. Return to the Summary Table. GPIO7_PIN_CTL Register Field Descriptions Bit Field Type Reset Description 7:5 GPIO7_OUT_SEL R/W 0x0 GPIO7 Output SelectDetermines the output data for the selected source. If GPIO7_OUT_SRC is set to 0xx (one of the RX Ports), the following selections apply:000: Received GPIO0001: Received GPIO1010: Received GPIO2011: Received GPIO3100: RX Port Lock indication101: RX Port Pass indication110: Frame Valid signal111: Line Valid signal If GPIO7_OUT_SRC is set to 100 (Device Status), the following selections apply:000: Value in GPIO7_OUT_VAL001: Logical OR of Lock indication from enabled RX ports010: Logical AND of Lock indication from enabled RX ports011: Logical AND of Pass indication from enabled RX ports100: FrameSync signal101 - 111: Reserved If GPIO7_OUT_SRC is set to 11x (one of the CSI-2 Transmit ports), the following selections apply:000: Pass (AND of selected RX port status)001: Pass (OR of selected RX port status)010: Frame Valid (sending video frame)011: Line Valid (sending video line)100: Synchronized - multi-port data is synchronized101: CSI-2 TX Port Interrupt111: Reserved 4:2 GPIO7_OUT_SRC R/W 0x0 GPIO7 Output Source SelectSelects output source for GPIO7 data:000: RX Port 0001: RX Port 1010: RX Port 2011: RX Port 3100: Device Status101: Reserved110: CSI-2 TX Port 0111: CSI-2 TX Port 1 1 GPIO7_OUT_VAL R/W 0x0 GPIO7 Output ValueThis register provides the output data value when the GPIO pin is enabled to output the local register controlled value. 0 GPIO7_OUT_EN R/W 0x0 GPIO7 Output Enable0: Disabled1: Enabled FS_CTL Register (Address = 0x18) [Reset = 0x00] FS_CTL is shown in #GUID-20230614-SS0T-4RL9-H3GZ-MGHKVB6PT1NH/MAIN_MAIN_MAIN_FS_CTL_TABLE_TABLE. Return to the Summary Table. FS_CTL Register Field Descriptions Bit Field Type Reset Description 7:4 FS_MODE R/W 0x0 FrameSync Mode0000: Internal Generated FrameSync, use Back-channel frame clock from port 00001: Internal Generated FrameSync, use Back-channel frame clock from port 10010: Internal Generated FrameSync, use Back-channel frame clock from port 20011: Internal Generated FrameSync, use Back-channel frame clock from port 301xx: Internal Generated FrameSync, use 25MHz clock1000: External FrameSync from GPIO01001: External FrameSync from GPIO11010: External FrameSync from GPIO21011: External FrameSync from GPIO31100: External FrameSync from GPIO41101: External FrameSync from GPIO51110: External FrameSync from GPIO61111: External FrameSync from GPIO7 3 FS_SINGLE RH/W1S 0x0 Generate Single FrameSync pulseWhen this bit is set, a single FrameSync pulse is generated. The system should wait for the full duration of the desired pulse before generating another pulse. When using this feature, the FS_GEN_ENABLE bit should remain set to 0. This bit is self-clearing and will always return 0. 2 FS_INIT_STATE R/W 0x0 Initial StateThis register controls the initial state of the FrameSync signal.0: FrameSync initial state is 01: FrameSync initial state is 1 1 FS_GEN_MODE R/W 0x0 FrameSync Generation ModeThis control selects between Hi/Lo and 50/50 modes. In Hi/Lo mode, the FrameSync generator will use the FS_HIGH_TIME[15:0] and FS_LOW_TIME[15:0] register values to separately control the High and Low periods for the generated FrameSync signal. In 50/50 mode, the FrameSync generator will use the values in the FS_HIGH_TIME_0, FS_LOW_TIME_1 and FS_LOW_TIME_0 registers as a 24-bit value for both the High and Low periods of the generated FrameSync signal.0: Hi/Lo1: 50/50 0 FS_GEN_ENABLE R/W 0x0 FrameSync Generation Enable0: Disabled1: Enabled FS_HIGH_TIME_1 Register (Address = 0x19) [Reset = 0x00] FS_HIGH_TIME_1 is shown in #GUID-20230614-SS0T-4RL9-H3GZ-MGHKVB6PT1NH/MAIN_MAIN_MAIN_FS_HIGH_TIME_1_TABLE_TABLE. Return to the Summary Table. FS_HIGH_TIME_1 Register Field Descriptions Bit Field Type Reset Description 7:0 FRAMESYNC_HIGH_TIME_1 R/W 0x0 FrameSync High Time bits 15:8The value programmed to the FS_HIGH_TIME register should be reduced by 1 from the desired delay. For example, a value of 0 in the FRAMESYNC_HIGH_TIME field will result in a 1 cycle high pulse on the FrameSync signal. FS_HIGH_TIME_0 Register (Address = 0x1A) [Reset = 0x00] FS_HIGH_TIME_0 is shown in #GUID-20230614-SS0T-4RL9-H3GZ-MGHKVB6PT1NH/MAIN_MAIN_MAIN_FS_HIGH_TIME_0_TABLE_TABLE. Return to the Summary Table. FS_HIGH_TIME_0 Register Field Descriptions Bit Field Type Reset Description 7:0 FRAMESYNC_HIGH_TIME_0 R/W 0x0 FrameSync High Time bits 7:0The value programmed to the FS_HIGH_TIME register should be reduced by 1 from the desired delay. For example, a value of 0 in the FRAMESYNC_HIGH_TIME field will result in a 1 cycle high pulse on the FrameSync signal. FS_LOW_TIME_1 Register (Address = 0x1B) [Reset = 0x00] FS_LOW_TIME_1 is shown in #GUID-20230614-SS0T-4RL9-H3GZ-MGHKVB6PT1NH/MAIN_MAIN_MAIN_FS_LOW_TIME_1_TABLE_TABLE. Return to the Summary Table. FS_LOW_TIME_1 Register Field Descriptions Bit Field Type Reset Description 7:0 FRAMESYNC_LOW_TIME_1 R/W 0x0 FrameSync Low Time bits 15:8The value programmed to the FS_LOW_TIME register should be reduced by 1 from the desired delay. For example, a value of 0 in the FRAMESYNC_LOW_TIME field will result in a 1 cycle high pulse on the FrameSync signal. FS_LOW_TIME_0 Register (Address = 0x1C) [Reset = 0x00] FS_LOW_TIME_0 is shown in #GUID-20230614-SS0T-4RL9-H3GZ-MGHKVB6PT1NH/MAIN_MAIN_MAIN_FS_LOW_TIME_0_TABLE_TABLE. Return to the Summary Table. FS_LOW_TIME_0 Register Field Descriptions Bit Field Type Reset Description 7:0 FRAMESYNC_LOW_TIME_0 R/W 0x0 FrameSync Low Time bits 7:0The value programmed to the FS_LOW_TIME register should be reduced by 1 from the desired delay. For example, a value of 0 in the FRAMESYNC_LOW_TIME field will result in a 1 cycle high pulse on the FrameSync signal. MAX_FRM_HI Register (Address = 0x1D) [Reset = 0x00] MAX_FRM_HI is shown in #GUID-20230614-SS0T-4RL9-H3GZ-MGHKVB6PT1NH/MAIN_MAIN_MAIN_MAX_FRM_HI_TABLE_TABLE. Return to the Summary Table. MAX_FRM_HI Register Field Descriptions Bit Field Type Reset Description 7:0 MAX_FRAME_HI R/W 0x0 CSI-2 Maximum Frame Count bits 15:8In RAW mode operation, the FPD3 Receiver will create CSI-2 video frames. For the Frame Start and Frame End packets of each video frame, a 16-bit frame number field is generated. If the Maximum Frame Count value is set to 0, the frame number is disabled and will always be 0. If Maximum Frame Count value is non-zero, the frame number will increment for each from 1 up to the Maximum Frame Count value before resetting to 1. MAX_FRM_LO Register (Address = 0x1E) [Reset = 0x04] MAX_FRM_LO is shown in #GUID-20230614-SS0T-4RL9-H3GZ-MGHKVB6PT1NH/MAIN_MAIN_MAIN_MAX_FRM_LO_TABLE_TABLE. Return to the Summary Table. MAX_FRM_LO Register Field Descriptions Bit Field Type Reset Description 7:0 MAX_FRAME_LO R/W 0x4 CSI-2 Maximum Frame Count bits 7:0In RAW mode operation, the FPD3 Receiver will create CSI-2 video frames. For the Frame Start and Frame End packets of each video frame, a 16-bit frame number field is generated. If the Maximum Frame Count value is set to 0, the frame number is disabled and will always be 0. If Maximum Frame Count value is non-zero, the frame number will increment for each from 1 up to the Maximum Frame Count value before resetting to 1. CSI_PLL_CTL Register (Address = 0x1F) [Reset = 0x02] CSI_PLL_CTL is shown in #GUID-20230614-SS0T-4RL9-H3GZ-MGHKVB6PT1NH/MAIN_MAIN_MAIN_CSI_PLL_CTL_TABLE_TABLE. Return to the Summary Table. CSI_PLL_CTL Register Field Descriptions Bit Field Type Reset Description 7:4 RESERVED R 0x0 Reserved 3 SEL_OSC_200M R/W 0x0 Select 200MHz Oscillator ClockThe external reference clock is normally used to generate the digital and CSI-2 PLL reference clocks. This bit allows the use of the internal 200 MHz always-on oscillator clock instead.0: Select external reference clock1: Select internal always-on clock 2 REF_CLK_MODE R/W 0x0 Reference Clock modeThe digital logic requires a 200 MHz reference clock generated from the CSI-2 PLL. If this bit is set to 1, the reference clock will be 100 MHz.0: clock is 200 MHz1: clock is 100 MHzThis bit should not be set to 1 if CSI_TX_SPEED is set for 400Mbps operation. 1:0 CSI_TX_SPEED R/W 0x2 CSI-2 Transmitter Speed select:Controls the CSI-2 Transmitter frequency.00: 1.472 - 1.664 Gbps serial rate01: 1.2 Gbps serial rate10: 800 Mbps serial rate11: 400 Mbps serial rate FWD_CTL1 Register (Address = 0x20) [Reset = 0xF0] FWD_CTL1 is shown in #GUID-20230614-SS0T-4RL9-H3GZ-MGHKVB6PT1NH/MAIN_MAIN_MAIN_FWD_CTL1_TABLE_TABLE. Return to the Summary Table. FWD_CTL1 Register Field Descriptions Bit Field Type Reset Description 7 FWD_PORT3_DIS R/W 0x1 Disable forwarding of RX Port 30: Forwarding enabled1: Forwarding disabled 6 FWD_PORT2_DIS R/W 0x1 Disable forwarding of RX Port 20: Forwarding enabled1: Forwarding disabled 5 FWD_PORT1_DIS R/W 0x1 Disable forwarding of RX Port 10: Forwarding enabled1: Forwarding disabled 4 FWD_PORT0_DIS R/W 0x1 Disable forwarding of RX Port 00: Forwarding enabled1: Forwarding disabled 3 RX3_MAP R/W 0x0 Map RX Port 3 to CSI-2 Port0: CSI-2 Port 01: CSI-2 Port 1It is recommended to disable forwarding for a port before changing the port mapping. 2 RX2_MAP R/W 0x0 Map RX Port 2 to CSI-2 Port0: CSI-2 Port 01: CSI-2 Port 1It is recommended to disable forwarding for a port before changing the port mapping. 1 RX1_MAP R/W 0x0 Map RX Port 1 to CSI-2 Port0: CSI-2 Port 01: CSI-2 Port 1It is recommended to disable forwarding for a port before changing the port mapping. 0 RX0_MAP R/W 0x0 Map RX Port 0 to CSI-2 Port0: CSI-2 Port 01: CSI-2 Port 1It is recommended to disable forwarding for a port before changing the port mapping. FWD_CTL2 Register (Address = 0x21) [Reset = 0x03] FWD_CTL2 is shown in #GUID-20230614-SS0T-4RL9-H3GZ-MGHKVB6PT1NH/MAIN_MAIN_MAIN_FWD_CTL2_TABLE_TABLE. Return to the Summary Table. FWD_CTL2 Register Field Descriptions Bit Field Type Reset Description 7 CSI_REPLICATE R/W 0x0 CSI-2 Replicate ModeWhen set to a 1, the CSI-2 output from port 0 will also be generated on CSI-2 port 1. The same output data is presented on both ports. 6 FWD_SYNC_AS_AVAIL R/W 0x0 Synchronized Forwarding As AvailableDuring Synchronized Forwarding, each forwarding engine will wait for video data to be available from each enabled port, prior to sending the video line. Setting this bit to a 1 will allow sending the next video line as it becomes available. For example if RX Ports 0 and 1 are being forwarded, port 0 video line is forwarded when it becomes available, rather than waiting until both ports 0 and ports 1 have video data available. This operation may reduce the likelihood of buffer overflow errors in some conditions. This bit will have no affect in video line concatenation mode and only affects video lines (long packets) rather than synchronization packets.This bit applies to both CSI-2 output ports 5:4 CSI1_SYNC_FWD R/W 0x0 Enable synchronized forwarding for CSI-2 output port 100: Synchronized forwarding disabled01: Basic Synchronized forwarding enabled10: Synchronous forwarding with line interleaving11: Synchronous forwarding with line concatenationOnly one of CSI1_RR_FWD and CSI1_SYNC_FWD must be enabled at a time. 3:2 CSI0_SYNC_FWD R/W 0x0 Enable synchronized forwarding for CSI-2 output port 000: Synchronized forwarding disabled01: Basic Synchronized forwarding enabled10: Synchronous forwarding with line interleaving11: Synchronous forwarding with line concatenationOnly one of CSI0_RR_FWD and CSI0_SYNC_FWD must be enabled at a time. 1 CSI1_RR_FWD R/W 0x1 Enable best-effort forwarding for CSI-2 output port 1.When this mode is enabled, no attempt is made to synchronize the video traffic. When multiple sources have data available to forward, the data will tend to be forwarded in a round-robin fashion.0: Round robin forwarding disabled1: Round robin forwarding enabledOnly one of CSI1_RR_FWD and CSI1_SYNC_FWD must be enabled at a time. 0 CSI0_RR_FWD R/W 0x1 Enable best-effort forwarding for CSI-2 output port 0.When this mode is enabled, no attempt is made to synchronize the video traffic. When multiple sources have data available to forward, the data will tend to be forwarded in a round-robin fashion.0: Round robin forwarding disabled1: Round robin forwarding enabledOnly one of CSI0_RR_FWD and CSI0_SYNC_FWD must be enabled at a time. FWD_STS Register (Address = 0x22) [Reset = 0x00] FWD_STS is shown in #GUID-20230614-SS0T-4RL9-H3GZ-MGHKVB6PT1NH/MAIN_MAIN_MAIN_FWD_STS_TABLE_TABLE. Return to the Summary Table. FWD_STS Register Field Descriptions Bit Field Type Reset Description 7:4 RESERVED R 0x0 Reserved 3 FWD_SYNC_FAIL1 RC 0x0 Forwarding synchronization failed for CSI-2 output port 1During Synchronized forwarding, this flag indicates a failure of synchronized video has been detected. For this bit to be set, the forwarding process must have previously been successful at sending at least one synchronized video frame.0: No failure1: Synchronization failureThis bit is cleared on read. 2 FWD_SYNC_FAIL0 RC 0x0 Forwarding synchronization failed for CSI-2 output port 0During Synchronized forwarding, this flag indicates a failure of synchronized video has been detected. For this bit to be set, the forwarding process must have previously been successful at sending at least one synchronized video frame.0: No failure1: Synchronization failureThis bit is cleared on read. 1 FWD_SYNC1 R 0x0 Forwarding synchronized for CSI-2 output port 1During Synchronized forwarding, this bit indicates that the forwarding engine is currently able to provide synchronized video from enabled Receive ports. This bit will always be 0 if Synchronized forwarding is disabled.0: Video is not synchronized1: Video is synchronized 0 FWD_SYNC0 R 0x0 Forwarding synchronized for CSI-2 output port 0During Synchronized forwarding, this bit indicates that the forwarding engine is currently able to provide synchronized video from enabled Receive ports. This bit will always be 0 if Synchronized forwarding is disabled.0: Video is not synchronized1: Video is synchronized INTERRUPT_CTL Register (Address = 0x23) [Reset = 0x00] INTERRUPT_CTL is shown in #GUID-20230614-SS0T-4RL9-H3GZ-MGHKVB6PT1NH/MAIN_MAIN_MAIN_INTERRUPT_CTL_TABLE_TABLE. Return to the Summary Table. INTERRUPT_CTL Register Field Descriptions Bit Field Type Reset Description 7 INT_EN R/W 0x0 Global Interrupt Enable: Enables interrupt on the interrupt signal to the controller. 6 RESERVED R 0x0 Reserved 5 IE_CSI_TX1 R/W 0x0 CSI-2 Transmit Port 1 Interrupt:Enable interrupt from CSI-2 Transmitter Port 1. 4 IE_CSI_TX0 R/W 0x0 CSI-2 Transmit Port 0 Interrupt:Enable interrupt from CSI-2 Transmitter Port 0. 3 IE_RX3 R/W 0x0 RX Port 3 Interrupt:Enable interrupt from Receiver Port 3. 2 IE_RX2 R/W 0x0 RX Port 2 Interrupt:Enable interrupt from Receiver Port 2. 1 IE_RX1 R/W 0x0 RX Port 1 Interrupt:Enable interrupt from Receiver Port 1. 0 IE_RX0 R/W 0x0 RX Port 0 Interrupt:Enable interrupt from Receiver Port 0. INTERRUPT_STS Register (Address = 0x24) [Reset = 0x00] INTERRUPT_STS is shown in #GUID-20230614-SS0T-4RL9-H3GZ-MGHKVB6PT1NH/MAIN_MAIN_MAIN_INTERRUPT_STS_TABLE_TABLE. Return to the Summary Table. INTERRUPT_STS Register Field Descriptions Bit Field Type Reset Description 7 INT R 0x0 Global Interrupt: Set if any enabled interrupt is indicated in the individual status bits in this register. The setting of this bit is not dependent on the INT_EN bit in the INTERRUPT_CTL register but does depend on the IE_xxx bits. For example, if IE_RX0 and IS_RX0 are both asserted, the INT bit is set to 1. 6 RESERVED R 0x0 Reserved 5 IS_CSI_TX1 R 0x0 CSI-2 Transmit Port 1 Interrupt:An interrupt has occurred for CSI-2 Transmitter Port 1. This interrupt is cleared upon reading the CSI_TX_ISR register for CSI-2 Transmit Port 1. 4 IS_CSI_TX0 R 0x0 CSI-2 Transmit Port 0 Interrupt:An interrupt has occurred for CSI-2 Transmitter Port 0. This interrupt is cleared upon reading the CSI_TX_ISR register for CSI-2 Transmit Port 0. 3 IS_RX3 R 0x0 RX Port 3 Interrupt:This interrupt is cleared by reading the associated status register(s) for the event(s) that caused the interrupt. The status registers are RX_PORT_STS1, RX_PORT_STS2, and CSI_RX_STS. 2 IS_RX2 R 0x0 RX Port 2 Interrupt:An interrupt has occurred for Receive Port 2. This interrupt is cleared by reading the associated status register(s) for the event(s) that caused the interrupt. The status registers are RX_PORT_STS1, RX_PORT_STS2, and CSI_RX_STS. 1 IS_RX1 R 0x0 RX Port 1 Interrupt:An interrupt has occurred for Receive Port 1. This interrupt is cleared by reading the associated status register(s) for the event(s) that caused the interrupt. The status registers are RX_PORT_STS1, RX_PORT_STS2, and CSI_RX_STS. 0 IS_RX0 R 0x0 RX Port 0 Interrupt:An interrupt has occurred for Receive Port 0. This interrupt is cleared by reading the associated status register(s) for the event(s) that caused the interrupt. The status registers are RX_PORT_STS1, RX_PORT_STS2, and CSI_RX_STS. TS_CONFIG Register (Address = 0x25) [Reset = 0x00] TS_CONFIG is shown in #GUID-20230614-SS0T-4RL9-H3GZ-MGHKVB6PT1NH/MAIN_MAIN_MAIN_TS_CONFIG_TABLE_TABLE. Return to the Summary Table. TS_CONFIG Register Field Descriptions Bit Field Type Reset Description 7 RESERVED R 0x0 Reserved 6 FS_POLARITY R/W 0x0 Framesync PolarityIndicates active edge of FrameSync signal0: Rising edge1: Falling edge 5:4 TS_RES_CTL R/W 0x0 Timestamp Resolution Control00: 40 ns01: 80 ns10: 160 ns11: 1.0 us 3 TS_AS_AVAIL R/W 0x0 Timestamp Ready Control0: Normal operation1: Indicate timestamps ready as soon as all port timestamps are available 2 RESERVED R 0x0 Reserved 1 TS_FREERUN R/W 0x0 FreeRun Mode0: FrameSync mode1: FreeRun mode 0 TS_MODE R/W 0x0 Timestamp Mode0: Line start1: Frame start TS_CONTROL Register (Address = 0x26) [Reset = 0x00] TS_CONTROL is shown in #GUID-20230614-SS0T-4RL9-H3GZ-MGHKVB6PT1NH/MAIN_MAIN_MAIN_TS_CONTROL_TABLE_TABLE. Return to the Summary Table. TS_CONTROL Register Field Descriptions Bit Field Type Reset Description 7:5 RESERVED R 0x0 Reserved 4 TS_FREEZE R/W 0x0 Freeze Timestamps0: Normal operation1: Freeze timestampsSetting this bit will freeze timestamps and clear the TS_READY flag. The TS_FREEZE bit should be cleared after reading timestamps to resume operation. 3 TS_ENABLE3 R/W 0x0 Timestamp Enable RX Port 30: Disabled1: Enabled 2 TS_ENABLE2 R/W 0x0 Timestamp Enable RX Port 20: Disabled1: Enabled 1 TS_ENABLE1 R/W 0x0 Timestamp Enable RX Port 10: Disabled1: Enabled 0 TS_ENABLE0 R/W 0x0 Timestamp Enable RX Port 00: Disabled1: Enabled TS_LINE_HI Register (Address = 0x27) [Reset = 0x00] TS_LINE_HI is shown in #GUID-20230614-SS0T-4RL9-H3GZ-MGHKVB6PT1NH/MAIN_MAIN_MAIN_TS_LINE_HI_TABLE_TABLE. Return to the Summary Table. TS_LINE_HI Register Field Descriptions Bit Field Type Reset Description 7:0 TS_LINE_HI R/W 0x0 Timestamp Line, upper 8 bitsThis field is the line number at which to capture the timestamp when Line Start mode is enabled. For proper operation, the line number should be set to a value greater than 1.During Frame Start mode, if TS_FREERUN is set, the TS_LINE value is used to determine when to begin checking for Frame Start TS_LINE_LO Register (Address = 0x28) [Reset = 0x00] TS_LINE_LO is shown in #GUID-20230614-SS0T-4RL9-H3GZ-MGHKVB6PT1NH/MAIN_MAIN_MAIN_TS_LINE_LO_TABLE_TABLE. Return to the Summary Table. TS_LINE_LO Register Field Descriptions Bit Field Type Reset Description 7:0 TS_LINE_LO R/W 0x0 Timestamp Line, lower 8 bitsThis field is the line number at which to capture the timestamp when Line Start mode is enabled. For proper operation, the line number should be set to a value greater than 1.During Frame Start mode, if TS_FREERUN is set, the TS_LINE value is used to determine when to begin checking for Frame Start TS_STATUS Register (Address = 0x29) [Reset = 0x00] TS_STATUS is shown in #GUID-20230614-SS0T-4RL9-H3GZ-MGHKVB6PT1NH/MAIN_MAIN_MAIN_TS_STATUS_TABLE_TABLE. Return to the Summary Table. TS_STATUS Register Field Descriptions Bit Field Type Reset Description 7:5 RESERVED R 0x0 Reserved 4 TS_READY R 0x0 Timestamp ReadyThis flag indicates when timestamps are ready to be read. This flag is cleared when the TS_FREEZE bit is set. 3 TS_VALID3 R 0x0 Timestamp Valid, RX Port 3 2 TS_VALID2 R 0x0 Timestamp Valid, RX Port 2 1 TS_VALID1 R 0x0 Timestamp Valid, RX Port 1 0 TS_VALID0 R 0x0 Timestamp Valid, RX Port 0 TIMESTAMP_P0_HI Register (Address = 0x2A) [Reset = 0x00] TIMESTAMP_P0_HI is shown in #GUID-20230614-SS0T-4RL9-H3GZ-MGHKVB6PT1NH/MAIN_MAIN_MAIN_TIMESTAMP_P0_HI_TABLE_TABLE. Return to the Summary Table. TIMESTAMP_P0_HI Register Field Descriptions Bit Field Type Reset Description 7:0 TIMESTAMP_P0_HI R 0x0 Timestamp, upper 8 bits, RX Port 0 TIMESTAMP_P0_LO Register (Address = 0x2B) [Reset = 0x00] TIMESTAMP_P0_LO is shown in #GUID-20230614-SS0T-4RL9-H3GZ-MGHKVB6PT1NH/MAIN_MAIN_MAIN_TIMESTAMP_P0_LO_TABLE_TABLE. Return to the Summary Table. TIMESTAMP_P0_LO Register Field Descriptions Bit Field Type Reset Description 7:0 TIMESTAMP_P0_LO R 0x0 Timestamp, lower 8 bits, RX Port 0 TIMESTAMP_P1_HI Register (Address = 0x2C) [Reset = 0x00] TIMESTAMP_P1_HI is shown in #GUID-20230614-SS0T-4RL9-H3GZ-MGHKVB6PT1NH/MAIN_MAIN_MAIN_TIMESTAMP_P1_HI_TABLE_TABLE. Return to the Summary Table. TIMESTAMP_P1_HI Register Field Descriptions Bit Field Type Reset Description 7:0 TIMESTAMP_P1_HI R 0x0 Timestamp, upper 8 bits, RX Port 1 TIMESTAMP_P1_LO Register (Address = 0x2D) [Reset = 0x00] TIMESTAMP_P1_LO is shown in #GUID-20230614-SS0T-4RL9-H3GZ-MGHKVB6PT1NH/MAIN_MAIN_MAIN_TIMESTAMP_P1_LO_TABLE_TABLE. Return to the Summary Table. TIMESTAMP_P1_LO Register Field Descriptions Bit Field Type Reset Description 7:0 TIMESTAMP_P1_LO R 0x0 Timestamp, lower 8 bits, RX Port 1 TIMESTAMP_P2_HI Register (Address = 0x2E) [Reset = 0x00] TIMESTAMP_P2_HI is shown in #GUID-20230614-SS0T-4RL9-H3GZ-MGHKVB6PT1NH/MAIN_MAIN_MAIN_TIMESTAMP_P2_HI_TABLE_TABLE. Return to the Summary Table. TIMESTAMP_P2_HI Register Field Descriptions Bit Field Type Reset Description 7:0 TIMESTAMP_P2_HI R 0x0 Timestamp, upper 8 bits, RX Port 2 TIMESTAMP_P2_LO Register (Address = 0x2F) [Reset = 0x00] TIMESTAMP_P2_LO is shown in #GUID-20230614-SS0T-4RL9-H3GZ-MGHKVB6PT1NH/MAIN_MAIN_MAIN_TIMESTAMP_P2_LO_TABLE_TABLE. Return to the Summary Table. TIMESTAMP_P2_LO Register Field Descriptions Bit Field Type Reset Description 7:0 TIMESTAMP_P2_LO R 0x0 Timestamp, lower 8 bits, RX Port 2 TIMESTAMP_P3_HI Register (Address = 0x30) [Reset = 0x00] TIMESTAMP_P3_HI is shown in #GUID-20230614-SS0T-4RL9-H3GZ-MGHKVB6PT1NH/MAIN_MAIN_MAIN_TIMESTAMP_P3_HI_TABLE_TABLE. Return to the Summary Table. TIMESTAMP_P3_HI Register Field Descriptions Bit Field Type Reset Description 7:0 TIMESTAMP_P3_HI R 0x0 Timestamp, upper 8 bits, RX Port 3 TIMESTAMP_P3_LO Register (Address = 0x31) [Reset = 0x00] TIMESTAMP_P3_LO is shown in #GUID-20230614-SS0T-4RL9-H3GZ-MGHKVB6PT1NH/MAIN_MAIN_MAIN_TIMESTAMP_P3_LO_TABLE_TABLE. Return to the Summary Table. TIMESTAMP_P3_LO Register Field Descriptions Bit Field Type Reset Description 7:0 TIMESTAMP_P3_LO R 0x0 Timestamp, lower 8 bits, RX Port 3 CSI_PORT_SEL Register (Address = 0x32) [Reset = 0x00] CSI_PORT_SEL is shown in #GUID-20230614-SS0T-4RL9-H3GZ-MGHKVB6PT1NH/MAIN_MAIN_MAIN_CSI_PORT_SEL_TABLE_TABLE. Return to the Summary Table. This register selects access to Digital CSI-2 registers. CSI_PORT_SEL Register Field Descriptions Bit Field Type Reset Description 7:5 RESERVED R 0x0 Reserved 4 TX_READ_PORT R/W 0x0 Select TX port for register readThis field selects one of the two TX port register blocks for readback. This applies to the subsequent registers prefixed CSI.0: Port 0 registers1: Port 1 registers 3:2 RESERVED R 0x0 Reserved 1 TX_WRITE_PORT_1 R/W 0x0 Write Enable for TX port 1 registersThis bit enables writes to TX port 1 registers. Any combination of TX port registers can be written simultaneously. This applies to the subsequent registers prefixed CSI-2.0: Writes disabled1: Writes enabled 0 TX_WRITE_PORT_0 R/W 0x0 Write Enable for TX port 0 registersThis bit enables writes to TX port 0 registers. Any combination of TX port registers can be written simultaneously. This applies to the subsequent registers prefixed CSI-2.0: Writes disabled1: Writes enabled CSI_CTL Register (Address = 0x33) [Reset = 0x00] CSI_CTL is shown in #GUID-20230614-SS0T-4RL9-H3GZ-MGHKVB6PT1NH/MAIN_MAIN_MAIN_CSI_CTL_TABLE_TABLE. Return to the Summary Table. CSI-2 TX port-specific register. The CSI-2 Port Select register 0x32 configures which unique CSI-2 TX port registers can be accessed by I2C read and write commands. CSI_CTL Register Field Descriptions Bit Field Type Reset Description 7 RESERVED R 0x0 Reserved 6 CSI_CAL_EN R/W 0x0 Enable initial CSI-2 Skew-Calibration sequenceWhen the initial skew-calibration sequence is enabled, the CSI-2 Transmitter will send the sequence at initialization, prior to sending any HS data. This bit must be set when operating at 1.6 Gbps CSI-2 speed (as configured in the CSI_PLL register).0: Disabled1: Enabled 5:4 CSI_LANE_COUNT R/W 0x0 CSI-2 lane count00: 4 lanes01: 3 lanes10: 2 lanes11: 1 lane 3:2 CSI_ULP R/W 0x0 Force LP00 state on data/clock lanes00: Normal operation01: LP00 state forced only on data lanes10: Reserved11: LP00 state forced on data and clock lanes 1 CSI_CONTS_CLOCK R/W 0x0 Enable CSI-2 continuous clock mode0: Disabled1: EnabledNOTE: When enabled, the CSI-2 Transmitter will enter continuous clock mode upon transmission of the first packet. 0 CSI_ENABLE R/W 0x0 Enable CSI-2 output0: Disabled1: EnabledNOTE: Forwarding should be disabled (via the FWD_CTL1 register) prior to enabling or disabling the CSI-2 output. CSI_CTL2 Register (Address = 0x34) [Reset = 0x00] CSI_CTL2 is shown in #GUID-20230614-SS0T-4RL9-H3GZ-MGHKVB6PT1NH/MAIN_MAIN_MAIN_CSI_CTL2_TABLE_TABLE. Return to the Summary Table. CSI-2 TX port-specific register. The CSI-2 Port Select register 0x32 configures which unique CSI-2 TX port registers can be accessed by I2C read and write commands. CSI_CTL2 Register Field Descriptions Bit Field Type Reset Description 7:6 RESERVED R 0x0 Reserved 5:4 CSI_CAL_LEN R/W 0x0 These bits control the length of the periodic calibration sequence00: 210 bits01: 212 bits10: 214 bits11: 215 bits 3 CSI_PASS_MODE R/W 0x0 CSI-2 PASS indication modeDetermines whether the CSI-2 Pass indication is for a single port or all enabled ports.0: Assert PASS if at least one enabled Receive port is providing valid video data1: Assert PASS only if ALL enabled Receive ports are providing valid video data 2 CSI_CAL_INV R/W 0x0 CSI-2 Calibration Inverted Data patternDuring the CSI-2 skew-calibration pattern, the CSI-2 Transmitter will send a sequence of 01010101 data (first bit 0). Setting this bit to a 1 will invert the sequence to 10101010 data. 1 CSI_CAL_SINGLE R/W 0x0 Enable single periodic CSI-2 Skew-Calibration sequenceSetting this bit will send a single skew-calibration sequence from the CSI-2 Transmitter. The skew-calibration sequence length matches the length set for periodic calibration in CSI_CAL_LEN. The calibration sequence is sent at the next idle period on the CSI-2 interface. This bit is self-clearing and will reset to 0 after the calibration sequence is sent. 0 CSI_CAL_PERIODIC R/W 0x0 Enable periodic CSI-2 Skew-Calibration sequenceWhen the periodic skew-calibration sequence is enabled, the CSI-2 Transmitter will send the periodic skew-calibration sequence following the sending of Frame End packets.0: Disabled1: Enabled CSI_STS Register (Address = 0x35) [Reset = 0x00] CSI_STS is shown in #GUID-20230614-SS0T-4RL9-H3GZ-MGHKVB6PT1NH/MAIN_MAIN_MAIN_CSI_STS_TABLE_TABLE. Return to the Summary Table. CSI-2 TX port-specific register. The CSI-2 Port Select register 0x32 configures which unique CSI-2 TX port registers can be accessed by I2C read and write commands. CSI_STS Register Field Descriptions Bit Field Type Reset Description 7:5 RESERVED R 0x0 Reserved 4 TX_PORT_NUM R 0x0 TX Port NumberThis read-only field indicates the number of the currently selected TX read port. 3:2 RESERVED R 0x0 Reserved 1 TX_PORT_SYNC R 0x0 TX Port SynchronizedThis bit indicates the CSI-2 Transmit Port is able to properly synchronize input data streams from multiple sources. This bit is 0 if synchronization is disabled via the FWD_CTL2 register.0: Input streams are not synchronized1: Input streams are synchronized 0 TX_PORT_PASS R 0x0 TX Port PassIndicates valid data is available on at least one port, or on all ports if configured for all port status via the CSI_PASS_MODE bit in the CSI_CTL2 register. The function differs based on mode of operation. In asynchronous operation, the TX_PORT_PASS indicates the CSI-2 port is actively delivering valid video data. The status is cleared based on detection of an error condition that interrupts transmission. During Synchronized forwarding, the TX_PORT_PASS indicates valid data is available for delivery on the CSI-2 TX output. Data may not be delivered if ports are not synchronized. The TX_PORT_SYNC status is a better indicator that valid data is being delivered to the CSI-2 transmit port. CSI_TX_ICR Register (Address = 0x36) [Reset = 0x00] CSI_TX_ICR is shown in #GUID-20230614-SS0T-4RL9-H3GZ-MGHKVB6PT1NH/MAIN_MAIN_MAIN_CSI_TX_ICR_TABLE_TABLE. Return to the Summary Table. CSI-2 TX port-specific register. The CSI-2 Port Select register 0x32 configures which unique CSI-2 TX port registers can be accessed by I2C read and write commands. CSI_TX_ICR Register Field Descriptions Bit Field Type Reset Description 7:5 RESERVED R 0x0 Reserved 4 IE_RX_PORT_INT R/W 0x0 RX Port Interrupt EnableEnable interrupt based on receiver port interrupt for the RX Ports being forwarded to the CSI-2 Transmit Port. 3 IE_CSI_SYNC_ERROR R/W 0x0 CSI-2 Sync Error interrupt EnableEnable interrupt on CSI-2 Synchronization enable. 2 IE_CSI_SYNC R/W 0x0 CSI-2 Synchronized interrupt EnableEnable interrupts on CSI-2 Transmit Port assertion of CSI-2 Synchronized Status. 1 IE_CSI_PASS_ERROR R/W 0x0 CSI-2 RX Pass Error interrupt EnableEnable interrupt on CSI-2 Pass Error 0 IE_CSI_PASS R/W 0x0 CSI-2 Pass interrupt EnableEnable interrupt on CSI-2 Transmit Port assertion of CSI-2 Pass. CSI_TX_ISR Register (Address = 0x37) [Reset = 0x00] CSI_TX_ISR is shown in #GUID-20230614-SS0T-4RL9-H3GZ-MGHKVB6PT1NH/MAIN_MAIN_MAIN_CSI_TX_ISR_TABLE_TABLE. Return to the Summary Table. CSI-2 TX port-specific register. The CSI-2 Port Select register 0x32 configures which unique CSI-2 TX port registers can be accessed by I2C read and write commands. CSI_TX_ISR Register Field Descriptions Bit Field Type Reset Description 7:5 RESERVED R 0x0 Reserved 4 IS_RX_PORT_INT R 0x0 RX Port InterruptA Receiver port interrupt has been generated for one of the RX Ports being forwarded to the CSI-2 Transmit Port. A read of the associated port receive status registers will clear this interrupt. See the PORT_ISR_HI and PORT_ISR_LO registers for details. 3 IS_CSI_SYNC_ERROR RC 0x0 CSI-2 Sync Error interruptA synchronization error has been detected for multiple video stream inputs to the CSI-2 Transmitter. 2 IS_CSI_SYNC RC 0x0 CSI-2 Synchronized interruptCSI-2 Transmit Port assertion of CSI-2 Synchronized Status. Current status for CSI-2 Sync can be read from the TX_PORT_SYNC flag in the CSI_STS register. 1 IS_CSI_PASS_ERROR RC 0x0 CSI-2 RX Pass Error interruptA deassertion of CSI-2 Pass has been detected on one of the RX Ports being forwarded to the CSI-2 Transmit Port 0 IS_CSI_PASS RC 0x0 CSI-2 Pass interruptCSI-2 Transmit Port assertion of CSI-2 Pass detected. Current status for the CSI-2 Pass indication can be read from the TX_PORT_PASS flag in the CSI_STS register SFILTER_CFG Register (Address = 0x41) [Reset = 0xA9] SFILTER_CFG is shown in #GUID-20230614-SS0T-4RL9-H3GZ-MGHKVB6PT1NH/MAIN_MAIN_MAIN_SFILTER_CFG_TABLE_TABLE. Return to the Summary Table. SFILTER_CFG Register Field Descriptions Bit Field Type Reset Description 7:4 SFILTER_MAX R/W 0xA SFILTER Maximum settingThis field controls the maximum SFILTER setting. Allowed values are 0-14 with 7 being the mid point. These values are used for both AEQ adaption and dynamic SFILTER control. The maximum setting must be greater than of equal to the SFILTER_MIN. 3:0 SFILTER_MIN R/W 0x9 SFILTER Minimum settingThis field controls the minimum SFILTER setting. Allowed values are 0-14, where 7 is the mid point. These values are used for both AEQ adaption and dynamic SFILTER control. The minimum setting must be less than or equal to the SFILTER_MAX. AEQ_CTL Register (Address = 0x42) [Reset = 0x71] AEQ_CTL is shown in #GUID-20230614-SS0T-4RL9-H3GZ-MGHKVB6PT1NH/MAIN_MAIN_MAIN_AEQ_CTL_TABLE_TABLE. Return to the Summary Table. AEQ_CTL Register Field Descriptions Bit Field Type Reset Description 7 RESERVED R 0x0 Reserved 6:4 AEQ_ERR_CTL R/W 0x7 AEQ Error ControlSetting any of these bits will enable FPD3 error checking during the Adaptive Equalization process. Errors are accumulated over 1/2 of the period of the timer set by the ADAPTIVE_EQ_RELOCK_TIME filed in the AEQ_TEST register. If the number of errors is greater than the programmed threshold (AEQ_ERR_THOLD), the AEQ will attempt to increase the EQ setting. The errors may also be checked as part of EQ setting validation if AEQ_2STEP_EN is set. The following errors are checked based on this three bit field:[2] FPD3 clk1/clk0 errors[1] DCA sequence errors[0] Parity errors 3 AEQ_SFIL_ORDER R/W 0x0 AEQ SFILTER Adapt orderThis bit controls the order of adaption for SFILTER values during Adaptive Equalization.0: Default order, start at largest clock delay1: Start at midpoint, no additional clock or data delay 2 AEQ_2STEP_EN R/W 0x0 AEQ 2-step enableThis bit enables a two-step operation as part of the Adaptive EQ algorithm. If disabled, the state machine will wait for a programmed period of time, then check status to determine if setting is valid. If enabled, the state machine will wait for 1/2 the programmed period, then check for errors over an additional 1/2 the programmed period. If errors occur during the 2nd step, the state machine will immediately move to the next setting.0: Wait for full programmed delay, then check instantaneous lock value1: Wait for 1/2 programmed time, then check for errors over 1/2 programmed time. The programmed time is controlled by the ADAPTIVE_EQ_RELOCK_TIME field in the AEQ_TEST register 1 AEQ_OUTER_LOOP R/W 0x0 AEQ outer loop controlThis bit controls whether the Equalizer or SFILTER adaption is the outer loop when the AEQ adaption includes SFILTER adaption.0: AEQ is inner loop, SFILTER is outer loop1: AEQ is outer loop, SFILTER is inner loop 0 AEQ_SFILTER_EN R/W 0x1 Enable SFILTER Adaption with AEQSetting this bit allows SFILTER adaption as part of the Adaptive Equalizer algorithm. AEQ_ERR_THOLD Register (Address = 0x43) [Reset = 0x01] AEQ_ERR_THOLD is shown in #GUID-20230614-SS0T-4RL9-H3GZ-MGHKVB6PT1NH/MAIN_MAIN_MAIN_AEQ_ERR_THOLD_TABLE_TABLE. Return to the Summary Table. AEQ_ERR_THOLD Register Field Descriptions Bit Field Type Reset Description 7:0 AEQ_ERR_THRESHOLD R/W 0x1 AEQ Error TrhesholdThis register controls the error threshold to determine when to re-adapt the EQ settings. This register must not be programmed to a value of 0. BCC_ERR_CTL Register (Address = 0x46) [Reset = 0x20] BCC_ERR_CTL is shown in #GUID-20230614-SS0T-4RL9-H3GZ-MGHKVB6PT1NH/MAIN_MAIN_MAIN_BCC_ERR_CTL_TABLE_TABLE. Return to the Summary Table. RX port-specific register. The FPD-Link III Select register 0x4C configures which unique Rx port registers can be accessed by I2C read and write commands. BCC_ERR_CTL Register Field Descriptions Bit Field Type Reset Description 7 BCC_ACK_REMOTE_READ R/W 0x0 Enable Control Channel to acknowledge start of remote read.When operating with a link partner that supports Enhanced Error Checking for the Bidirectional Control Channel, setting this bit allows the Deserializer to generate an internal acknowlege to the beginning of a remote I2C target read. This allows additional error detection at the Serializer. This bit should not be set when operating with Serializers that do not support Enhanced Error Checking.0: Disable1: Enable 6 BCC_EN_DATA_CHK R/W 0x0 Enable checking of returned dataEnhanced Error checking can check for errors on returned data during an acknowledge cycle for data sent to remote devices over the Bidirectional Control Channel. In addition, If an error is detected, this register control will allow changing a remote Ack to a Nack to indicate the data error on the local I2C interface. This bit should not be set when operating with Serializers that do not support Enhanced Error checking as they will not always return the correct data during an Ack.0: Disable returned data error detection1: Enable returned data error detection 5 BCC_EN_ENH_ERROR R/W 0x1 Enable Enhanced Error checking in Bidirection Control ChannelThe Bidirectional Control Channel can detect certain error conditions and terminate transactions if an error is detected. This capability can be disabled by setting this bit to 0.0: Disable Enhanced Error checking1: Enable Enhanced Error checking 4:3 FORCE_BCC_ERROR R/W 0x0 BCC Force ErrorThe BCC Force Error control causes an error to be forced on the BCC over the back channel.00: No error01: Force CRC Error on BCC frame= BCC_FRAME_SEL10: Force CRC Error on normal frame following BCC frame= BCC_FRAME_SEL11: FORCE Data Error on BCC frame= BCC_FRAME_SELSetting this control generates a single error on the back channel signaling. 2:0 BCC_FRAME_SEL R/W 0x0 BCC Frame SelectThe BCC Frame Select allows selection of the forward channel BCC frame which will include the error condition selected in the force control bits of this register. BCC transfers are sent in bytes for each block transferred. This value may be set in range of 0 to 7 to force an error on any of the first 8 bytes sent on the BCC forward channel. BCC_STATUS Register (Address = 0x47) [Reset = 0x00] BCC_STATUS is shown in #GUID-20230614-SS0T-4RL9-H3GZ-MGHKVB6PT1NH/MAIN_MAIN_MAIN_BCC_STATUS_TABLE_TABLE. Return to the Summary Table. RX port-specific register. The FPD-Link III Port Select register 0x4C configures which unique Rx port registers can be accessed by I2C read and write commands. BCC_STATUS Register Field Descriptions Bit Field Type Reset Description 7:6 RESERVED R 0x0 Reserved 5 BCC_SEQ_ERROR RC 0x0 Bidirectional Control Channel Sequence Error DetectedThis bit indicates a sequence error has been detected in the forward control channel. If this bit is set, an error may have occurred in the control channel operation. If BCC_EN_ENH_ERR is 0 (disabled), this register is read-only copy of the BCC_SEQ_ERROR bit in the RX_PORT_STS1 register.If BCC_EN_ENH_ERR is 1 (enabled), this register is cleared on read of this register. 4 BCC_CONTROLLER_ERR RC 0x0 BCC Controller ErrorThis flag indicates a Forward Channel BCC Sequence, BCC CRC, or Lock error occurred while waiting for a response from the Serializer while the BCC I2C Controller is active. This flag is cleared on read of this register. This indication is available only if BCC_EN_ENH_ERR is set to 1. 3 BCC_CONTROLLER_TO RC 0x0 BCC Controller Timeout ErrorThis bit will be set if the BCC Watchdog Timer expires will waiting for a response from the Serializer while the BCC I2C Controller is active. This flag is cleared on read of this register. This indication is available only if BCC_EN_ENH_ERR is set to 1. 2 BCC_TARGET_ERR RC 0x0 BCC Target ErrorThis flag indicates a Forward Channel BCC Sequence, BCC CRC, or Lock error occurred while waiting for a response from the Serializer while the BCC I2C Target is active. This flag is cleared on read of this register. This indication is available only if BCC_EN_ENH_ERR is set to 1. 1 BCC_TARGET_TO RC 0x0 BCC Target Timeout ErrorThis bit will be set if the BCC Watchdog Timer expires will waiting for a response from the Serializer while the BCC I2C Target is active. This flag is cleared on read of this register. 0 BCC_RESP_ERR RC 0x0 BCC Response ErrorThis flag indicates an error has been detected in response to a command on the Bidirectional Control Channel. When the I2C Target is active, the Serializer should return data written (I2C address, offset, or data). When the I2C Target is active, the Serializer will return data read. The BCC function checks the returned data for errors, and will set this flag if an error is detected. This flag is cleared on read of this register. This indication is available only if BCC_EN_ENH_ERR is set to 1. FPD3_CAP Register (Address = 0x4A) [Reset = 0x00] FPD3_CAP is shown in #GUID-20230614-SS0T-4RL9-H3GZ-MGHKVB6PT1NH/MAIN_MAIN_MAIN_FPD3_CAP_TABLE_TABLE. Return to the Summary Table. RX port-specific register. The FPD-Link III Port Select register 0x4C configures which unique Rx port registers can be accessed by I2C read and write commands. Recommend to set bit four in the FPD-Link III capabilities register to one in order to flag errors detected from enhanced CRC on encoded link control information. The FPD-Link III Encoder CRC must also be enabled by setting the FPD3_ENC_CRC_DIS (register 0xBA[7]) to 0. FPD3_CAP Register Field Descriptions Bit Field Type Reset Description 7:5 RESERVED R 0x0 Reserved 4 FPD3_ENC_CRC_CAP R/W 0x0 0: Disable CRC error flag from FPD-Link III encoder1: Enable CRC error flag from FPD-Link III encoder (recommended) 3 RESERVED R 0x0 Reserved 2 RESERVED R 0x0 Reserved 1:0 RESERVED R 0x0 Reserved RAW_EMBED_DTYPE Register (Address = 0x4B) [Reset = 0x12] RAW_EMBED_DTYPE is shown in #GUID-20230614-SS0T-4RL9-H3GZ-MGHKVB6PT1NH/MAIN_MAIN_MAIN_RAW_EMBED_DTYPE_TABLE_TABLE. Return to the Summary Table. RX port-specific register. The FPD-Link III Port Select register 0x4C configures which unique Rx port registers can be accessed by I2C read and write commands. When the receiver is programmed for Raw mode data, this register field allows setting the Data Type field for the first N lines to indicated embedded non-image data. RAW_EMBED_DTYPE has no effect on CSI-2 receiver modes. RAW_EMBED_DTYPE Register Field Descriptions Bit Field Type Reset Description 7:6 EMBED_DTYPE_EN R/W 0x0 Embeded Data Type Enable0: All long packets will be forwarded as RAW10 or RAW12 video data01, 10, or 11: Send first N long packets (1, 2, or 3) as Embedded data using the data type in the EMBED_DTYPE_ID field of this register. This control has no effect if the Receiver is programmed to receive CSI-2 formatted data. 5:0 EMBED_DTYPE_ID R/W 0x12 Embedded Data TypeIf sending embedded data is enabled via the EMBED_DTYPE_EN control in this register, the Data Type field for the first N lines of each frame will use this value rather than the value programmed in the RAW12_ID or RAW10_ID registers. The default setting matches the CSI-2 specification for Embedded 8-bit non Image Data. FPD3_PORT_SEL Register (Address = 0x4C) [Reset = 0x00] FPD3_PORT_SEL is shown in #GUID-20230614-SS0T-4RL9-H3GZ-MGHKVB6PT1NH/MAIN_MAIN_MAIN_FPD3_PORT_SEL_TABLE_TABLE. Return to the Summary Table. The FPD-Link III Port Select register configures which port is accessed in I2C commands to unique Rx Port registers 0x4D - 0x7F and 0xD0 - 0xDF. A 2-bit RX_READ_PORT field provides for reading values from a single port. The RX_WRITE_PORT fields provide individual enables for each port, allowing simultaneous writes broadcast to all of the FPD-Link III Receive port register blocks in unison. The DS90UB960-Q1 maintains separate page control, preventing conflict between sources. FPD3_PORT_SEL Register Field Descriptions Bit Field Type Reset Description 7:6 PHYS_PORT_NUM R 0x0 Physical port numberThis field porvides the physical port connection when reading from a remote device via the Bi-directional Control Channel.When accessed via local I2C interfaces, the value returned is always 0. When accessed via Bi-directional Control Channel, the value returned is the port number of the Receive port connection. 5:4 RX_READ_PORT R/W 0x0 Select RX port for register readThis field selects one of the four RX port register blocks for readback. This applies to all paged FPD3 Receiver port registers.00: Port 0 registers01: Port 1 registers10: Port 2 registers11: Port 3 registersWhen accessed via local I2C interfaces, the default setting is 0. When accessed via Bi-directional Control Channel, the default value is the port number of the Receive port connection. 3 RX_WRITE_PORT_3 R/W 0x0 Write Enable for RX port 3 registersThis bit enables writes to RX port 3 registers. Any combination of RX port registers can be written simultaneously. This applies to all paged FPD3 Receiver port registers.0: Writes disabled1: Writes enabledWhen accessed via Bi-directional Control Channel, the default value is 1 if accessed over RX port 3. 2 RX_WRITE_PORT_2 R/W 0x0 Write Enable for RX port 2 registersThis bit enables writes to RX port 2 registers. Any combination of RX port registers can be written simultaneously. This applies to all paged FPD3 Receiver port registers.0: Writes disabled1: Writes enabledWhen accessed via Bi-directional Control Channel, the default value is 1 if accessed over RX port 2. 1 RX_WRITE_PORT_1 R/W 0x0 Write Enable for RX port 1 registersThis bit enables writes to RX port 1 registers. Any combination of RX port registers can be written simultaneously. This applies to all paged FPD3 Receiver port registers.0: Writes disabled1: Writes enabledWhen accessed via Bi-directional Control Channel, the default value is 1 if accessed over RX port 1. 0 RX_WRITE_PORT_0 R/W 0x0 Write Enable for RX port 0 registersThis bit enables writes to RX port 0 registers. Any combination of RX port registers can be written simultaneously. This applies to all paged FPD3 Receiver port registers.0: Writes disabled1: Writes enabledWhen accessed via Bi-directional Control Channel, the default value is 1 if accessed over RX port 0. RX_PORT_STS1 Register (Address = 0x4D) [Reset = 0x00] RX_PORT_STS1 is shown in #GUID-20230614-SS0T-4RL9-H3GZ-MGHKVB6PT1NH/MAIN_MAIN_MAIN_RX_PORT_STS1_TABLE_TABLE. Return to the Summary Table. RX port-specific register. The FPD-Link III Port Select register 0x4C configures which unique Rx port registers can be accessed by I2C read and write commands. RX_PORT_STS1 Register Field Descriptions Bit Field Type Reset Description 7:6 RX_PORT_NUM R 0x0 RX Port NumberThis read-only field indicates the number of the currently selected RX read port. 5 BCC_CRC_ERROR RC 0x0 Bi-directional Control Channel CRC Error DetectedThis bit indicates a CRC error has been detected in the forward control channel. If this bit is set, an error may have occurred in the control channel operation. This bit is cleared on read. 4 LOCK_STS_CHG RC 0x0 Lock Status ChangedThis bit is set if a change in receiver lock status has been detected since the last read of this register. Current lock status is available in the LOCK_STS bit of this registerThis bit is cleared on read. 3 BCC_SEQ_ERROR/BCC_ERROR RC 0x0 The function of this bit depends on the setting of the BCC_EN_ENH_ERR control in the BCC_ERR_CTL register. If BCC_EN_ENH_ERR is 0 (disabled), this register is defined as follows: Bidirectional Control Channel Sequence Error DetectedThis bit indicates a sequence error has been detected in the forward control channel. If this bit is set, an error may have occurred in the control channel operation. This bit is cleared on read. If BCC_EN_ENH_ERR is 1 (enabled), this register is defined as follows: Bidirectional Control Channel Error FlagThis flag indicates one or more errors have been detected during Bidirectional Control Channel communication with the Deserializer. The BCC_STATUS register contains further information on the type of error detected. This bit will be cleared upon read of the BCC_STATUS register. 2 PARITY_ERROR R 0x0 FPD3 parity errors detectedThis flag is set when the number of parity errors detected is greater than the threshold programmed in the PAR_ERR_THOLD registers.1: Number of FPD3 parity errors detected is greater than the threshold0: Number of FPD3 parity errors is below the thresholdThis bit is cleared when the RX_PAR_ERR_HI/LO registers are cleared. 1 PORT_PASS R 0x0 Receiver PASS indicationThis bit indicates the current status of the Receiver PASS indication. The requirements for setting the Receiver PASS indication are controlled by the PORT_PASS_CTL register.1: Receive input has met PASS criteria0: Receive input does not meet PASS criteria 0 LOCK_STS R 0x0 FPD-Link III receiver is locked to incoming data1: Receiver is locked to incoming data0: Receiver is not locked RX_PORT_STS2 Register (Address = 0x4E) [Reset = 0x00] RX_PORT_STS2 is shown in #GUID-20230614-SS0T-4RL9-H3GZ-MGHKVB6PT1NH/MAIN_MAIN_MAIN_RX_PORT_STS2_TABLE_TABLE. Return to the Summary Table. RX port-specific register. The FPD-Link III Port Select register 0x4C configures which unique Rx port registers can be accessed by I2C read and write commands. RX_PORT_STS2 Register Field Descriptions Bit Field Type Reset Description 7 LINE_LEN_UNSTABLE RC 0x0 Line Length UnstableIf set, this bit indicates the line length was detected as unstable during a previous video frame. The line length is considered to be stable if all the lines in the video frame have the same length. This flag will remain set until read. 6 LINE_LEN_CHG RC 0x0 Line Length Changed1: Change of line length detected0: Change of line length not detectedThis bit is cleared on read. 5 FPD3_ENCODE_ERROR RC 0x0 FPD3 Encoder error detectedIf set, this flag indicates an error in the FPD-Link III encoding has been detected by the FPD-Link III receiver.Tihs bit is cleared on read.Note, to detect FPD3 Encoder errors, the LINK_ERROR_COUNT must be enabled with a LINK_ERR_THRESH value greater than 1. Otherwise, the loss of Receiver Lock will prevent detection of the Encoder error. 4 BUFFER_ERROR RC 0x0 Packet buffer error detected. If this bit is set, an overflow condition has occurred on the packet buffer FIFO.1: Packet Buffer error detected0: No Packet Buffer errors detectedThis bit is cleared on read. 3 CSI_ERROR R 0x0 CSI-2 Receive error detectedSee the CSI_RX_STS register for details. 2 FREQ_STABLE R 0x0 Frequency measurement stable 1 NO_FPD3_CLK R 0x0 No FPD-Link input clock detectedWhen set, this bit indicates that no FPD Clock has been detected. This bit will be set if the input frequency is below the setting programmed in the FREQ_LO_THR setting in the FREQ_DET_CTL register. 0 LINE_CNT_CHG RC 0x0 Line Count Changed1: Change of line count detected0: Change of line count not detectedThis bit is cleared on read. RX_FREQ_HIGH Register (Address = 0x4F) [Reset = 0x00] RX_FREQ_HIGH is shown in #GUID-20230614-SS0T-4RL9-H3GZ-MGHKVB6PT1NH/MAIN_MAIN_MAIN_RX_FREQ_HIGH_TABLE_TABLE. Return to the Summary Table. RX port-specific register. The FPD-Link III Port Select register 0x4C configures which unique Rx port registers can be accessed by I2C read and write commands. RX_FREQ_HIGH Register Field Descriptions Bit Field Type Reset Description 7:0 FREQ_CNT_HIGH R 0x0 Frequency Counter High Byte (MHz)The Frequency counter reports the measured frequency for the FPD3 Receiver. This portion of the field is the integer value in MHz. RX_FREQ_LOW Register (Address = 0x50) [Reset = 0x00] RX_FREQ_LOW is shown in #GUID-20230614-SS0T-4RL9-H3GZ-MGHKVB6PT1NH/MAIN_MAIN_MAIN_RX_FREQ_LOW_TABLE_TABLE. Return to the Summary Table. RX port-specific register. The FPD-Link III Port Select register 0x4C configures which unique Rx port registers can be accessed by I2C read and write commands. RX_FREQ_LOW Register Field Descriptions Bit Field Type Reset Description 7:0 FREQ_CNT_LOW R 0x0 Frequency Counter Low Byte (1/256 MHz)The Frequency counter reports the measured frequency for the FPD3 Receiver. This portion of the field is the fractional value in 1/256 MHz. SENSOR_STS_0 Register (Address = 0x51) [Reset = 0x00] SENSOR_STS_0 is shown in #GUID-20230614-SS0T-4RL9-H3GZ-MGHKVB6PT1NH/MAIN_MAIN_MAIN_SENSOR_STS_0_TABLE_TABLE. Return to the Summary Table. RX port-specific register. The FPD-Link III Port Select register 0x4C configures which unique Rx port registers can be accessed by I2C read and write commands. Sensor Status Register 0 field provides additional status information when paired with a DS90UB953-Q1 Serializer. This field is automatically loaded from the forward channel. SENSOR_STS_0 Register Field Descriptions Bit Field Type Reset Description 7:0 SENSOR_STS_0 R 0x0 Sensor Status Register 0This field provides status from the Serializer. It is automatically loaded from the forward channel. Refer to the Serializer Datasheet SENSOR_STS_1 Register (Address = 0x52) [Reset = 0x00] SENSOR_STS_1 is shown in #GUID-20230614-SS0T-4RL9-H3GZ-MGHKVB6PT1NH/MAIN_MAIN_MAIN_SENSOR_STS_1_TABLE_TABLE. Return to the Summary Table. RX port-specific register. The FPD-Link III Port Select register 0x4C configures which unique Rx port registers can be accessed by I2C read and write commands. Sensor Status Register 1 field provides additional status information when paired with a DS90UB953-Q1 Serializer. This field is automatically loaded from the forward channel. SENSOR_STS_1 Register Field Descriptions Bit Field Type Reset Description 7:0 SENSOR_STS_1 R 0x0 Sensor Status Register 1This field provides status from the Serializer. It is automatically loaded from the forward channel. Refer to the Serializer Datasheet SENSOR_STS_2 Register (Address = 0x53) [Reset = 0x00] SENSOR_STS_2 is shown in #GUID-20230614-SS0T-4RL9-H3GZ-MGHKVB6PT1NH/MAIN_MAIN_MAIN_SENSOR_STS_2_TABLE_TABLE. Return to the Summary Table. RX port-specific register. The FPD-Link III Port Select register 0x4C configures which unique Rx port registers can be accessed by I2C read and write commands. Sensor Status Register 2 field provides additional status information when paired with a DS90UB953-Q1 Serializer. This field is automatically loaded from the forward channel. SENSOR_STS_2 Register Field Descriptions Bit Field Type Reset Description 7:0 SENSOR_STS_2 R 0x0 Sensor Status Register 2This field provides status from the Serializer. It is automatically loaded from the forward channel. Refer to the Serializer Datasheet SENSOR_STS_3 Register (Address = 0x54) [Reset = 0x00] SENSOR_STS_3 is shown in #GUID-20230614-SS0T-4RL9-H3GZ-MGHKVB6PT1NH/MAIN_MAIN_MAIN_SENSOR_STS_3_TABLE_TABLE. Return to the Summary Table. RX port-specific register. The FPD-Link III Port Select register 0x4C configures which unique Rx port registers can be accessed by I2C read and write commands. Sensor Status Register 3 field provides additional status information on the CSI-2 input when paired with a DS90UB953-Q1 Serializer. This field is automatically loaded from the forward channel. SENSOR_STS_3 Register Field Descriptions Bit Field Type Reset Description 7:0 SENSOR_STS_3 R 0x0 Sensor Status Register 3This field provides status from the Serializer. It is automatically loaded from the forward channel. Refer to the Serializer Datasheet RX_PAR_ERR_HI Register (Address = 0x55) [Reset = 0x00] RX_PAR_ERR_HI is shown in #GUID-20230614-SS0T-4RL9-H3GZ-MGHKVB6PT1NH/MAIN_MAIN_MAIN_RX_PAR_ERR_HI_TABLE_TABLE. Return to the Summary Table. RX port-specific register. The FPD-Link III Port Select register 0x4C configures which unique Rx port registers can be accessed by I2C read and write commands. RX_PAR_ERR_HI Register Field Descriptions Bit Field Type Reset Description 7:0 PAR_ERROR_BYTE_1 R 0x0 Number of FPD3 parity errors – 8 most significant bitsThe parity error counter registers return the number of data parity errors that have been detected on the FPD3 Receiver data since the last detection of valid lock or last read of the RX_PAR_ERR_LO register. For accurate reading of the parity error count, disable the RX PARITY CHECKER ENABLE bit in register 0x2 prior to reading the parity error count registers. This register is cleared upon reading the RX_PAR_ERR_LO register. RX_PAR_ERR_LO Register (Address = 0x56) [Reset = 0x00] RX_PAR_ERR_LO is shown in #GUID-20230614-SS0T-4RL9-H3GZ-MGHKVB6PT1NH/MAIN_MAIN_MAIN_RX_PAR_ERR_LO_TABLE_TABLE. Return to the Summary Table. RX port-specific register. The FPD-Link III Port Select register 0x4C configures which unique Rx port registers can be accessed by I2C read and write commands. RX_PAR_ERR_LO Register Field Descriptions Bit Field Type Reset Description 7:0 PAR_ERROR_BYTE_0 RC 0x0 Number of FPD3 parity errors – 8 least significant bitsThe parity error counter registers return the number of data parity errors that have been detected on the FPD3 Receiver data since the last detection of valid lock or last read of the RX_PAR_ERR_LO register. For accurate reading of the parity error count, disable the RX PARITY CHECKER ENABLE bit in register 0x2 prior to reading the parity error count registers. This register is cleared on read. BIST_ERR_COUNT Register (Address = 0x57) [Reset = 0x00] BIST_ERR_COUNT is shown in #GUID-20230614-SS0T-4RL9-H3GZ-MGHKVB6PT1NH/MAIN_MAIN_MAIN_BIST_ERR_COUNT_TABLE_TABLE. Return to the Summary Table. RX port-specific register. The FPD-Link III Port Select register 0x4C configures which unique Rx port registers can be accessed by I2C read and write commands. BIST_ERR_COUNT Register Field Descriptions Bit Field Type Reset Description 7:0 BIST_ERROR_COUNT R 0x0 Bist Error CountReturns BIST error count BCC_CONFIG Register (Address = 0x58) [Reset = 0x1X] BCC_CONFIG is shown in #GUID-20230614-SS0T-4RL9-H3GZ-MGHKVB6PT1NH/MAIN_MAIN_MAIN_BCC_CONFIG_TABLE_TABLE. Return to the Summary Table. RX port-specific register. The FPD-Link III Port Select register 0x4C configures which unique Rx port registers can be accessed by I2C read and write commands. BCC_CONFIG Register Field Descriptions Bit Field Type Reset Description 7 I2C_PASS_THROUGH_ALL R/W 0x0 I2C Pass-Through All Transactions0: Disabled1: Enabled 6 I2C_PASS_THROUGH R/W 0x0 I2C Pass-Through to Serializer if decode matches0: Pass-Through Disabled1: Pass-Through Enabled 5 AUTO_ACK_ALL R/W 0x0 Automatically Acknowledge all I2C writes independent of the forward channel lock state or status of the remote Acknowledge1: Enable0: Disable 4 BC_ALWAYS_ON R/W 0x1 Back channel enable1: Back channel is always enabled independent of I2C_PASS_THROUGH and I2C_PASS_THROUGH_ALL0: Back channel enable requires setting of either I2C_PASS_THROUGH and I2C_PASS_THROUGH_ALLThis bit may only be written via a local I2C controller. 3 BC_CRC_GENERATOR_ENABLE R/W 0x1 Back Channel CRC Generator Enable0: Disable1: Enable 2:0 BC_FREQ_SELECT R/WStrap X Back Channel Frequency Select (Strap)000: 2.5 Mbps (default for DS90UB913A-Q1 / DS90UB933-Q1 compatibility)001: Reserved010: 10 Mbps011: Reserved100: Reserved101: Reserved110: 50 Mbps (default for DS90UB953-Q1 compatibility)111: ReservedNote that changing this setting will result in some errors on the back channel for a short period of time. If set over the control channel, the Deserializer will first be programmed to Auto-Ack operation to avoid a control channel timeout due to lack of response from the Serializer. DATAPATH_CTL1 Register (Address = 0x59) [Reset = 0x00] DATAPATH_CTL1 is shown in #GUID-20230614-SS0T-4RL9-H3GZ-MGHKVB6PT1NH/MAIN_MAIN_MAIN_DATAPATH_CTL1_TABLE_TABLE. Return to the Summary Table. RX port-specific register. The FPD-Link III Port Select register 0x4C configures which unique Rx port registers can be accessed by I2C read and write commands. DATAPATH_CTL1 Register Field Descriptions Bit Field Type Reset Description 7 OVERRIDE_FC_CONFIG R/W 0x0 1: Disable loading of the DATAPATH_CTL registers from the forward channel, keeping locally written values intact0: Allow forward channel loading of DATAPATH_CTL registers 6:2 RESERVED R 0x0 Reserved 1:0 FC_GPIO_EN R/W 0x0 Forward Channel GPIO EnableConfigures the number of enabled forward channel GPIOs 00: GPIOs disabled01: One GPIO10: Two GPIOs11: Four GPIOs This field is normally loaded from the remote serializer. It can be overwritten if the OVERRIDE_FC_CONFIG bit in this register is 1. SER_ID Register (Address = 0x5B) [Reset = 0x00] SER_ID is shown in #GUID-20230614-SS0T-4RL9-H3GZ-MGHKVB6PT1NH/MAIN_MAIN_MAIN_SER_ID_TABLE_TABLE. Return to the Summary Table. RX port-specific register. The FPD-Link III Port Select register 0x4C configures which unique Rx port registers can be accessed by I2C read and write commands. SER_ID Register Field Descriptions Bit Field Type Reset Description 7:1 SER_ID R/W 0x0 Remote Serializer IDThis field is normally loaded automatically from the remote Serializer. 0 FREEZE_DEVICE_ID R/W 0x0 Freeze Serializer Device IDPrevent auto-loading of the Serializer Device ID from the Forward Channel. The ID is frozen at the value written. SER_ALIAS_ID Register (Address = 0x5C) [Reset = 0x00] SER_ALIAS_ID is shown in #GUID-20230614-SS0T-4RL9-H3GZ-MGHKVB6PT1NH/MAIN_MAIN_MAIN_SER_ALIAS_ID_TABLE_TABLE. Return to the Summary Table. RX port-specific register. The FPD-Link III Port Select register 0x4C configures which unique Rx port registers can be accessed by I2C read and write commands. SER_ALIAS_ID Register Field Descriptions Bit Field Type Reset Description 7:1 SER_ALIAS_ID R/W 0x0 7-bit Remote Serializer Alias IDConfigures the decoder for detecting transactions designated for an I2C Target device attached to the remote Deserializer. The transaction is remapped to the address specified in the Target ID register. A value of 0 in this field disables access to the remote I2C Target. 0 SER_AUTO_ACK R/W 0x0 Automatically Acknowledge all I2C writes to the remote Serializer independent of the forward channel lock state or status of the remote Serializer Acknowledge1: Enable0: Disable TARGET_ID_0 Register (Address = 0x5D) [Reset = 0x00] TARGET_ID_0 is shown in #GUID-20230614-SS0T-4RL9-H3GZ-MGHKVB6PT1NH/MAIN_MAIN_MAIN_TARGET_ID_0_TABLE_TABLE. Return to the Summary Table. RX port-specific register. The FPD-Link III Port Select register 0x4C configures which unique Rx port registers can be accessed by I2C read and write commands. TARGET_ID_0 Register Field Descriptions Bit Field Type Reset Description 7:1 TARGET_ID0 R/W 0x0 7-bit Remote Target Device ID 0Configures the physical I2C address of the remote I2C Target device attached to the remote Serializer. If an I2C transaction is addressed to the Target Alias ID0, the transaction is remapped to this address before passing the transaction across the Bidirectional Control Channel to the Serializer. 0 RESERVED R 0x0 Reserved TARGET_ID_1 Register (Address = 0x5E) [Reset = 0x00] TARGET_ID_1 is shown in #GUID-20230614-SS0T-4RL9-H3GZ-MGHKVB6PT1NH/MAIN_MAIN_MAIN_TARGET_ID_1_TABLE_TABLE. Return to the Summary Table. RX port-specific register. The FPD-Link III Port Select register 0x4C configures which unique Rx port registers can be accessed by I2C read and write commands. TARGET_ID_1 Register Field Descriptions Bit Field Type Reset Description 7:1 TARGET_ID1 R/W 0x0 7-bit Remote Target Device ID 1Configures the physical I2C address of the remote I2C Target device attached to the remote Serializer. If an I2C transaction is addressed to the Target Alias ID1, the transaction is remapped to this address before passing the transaction across the Bidirectional Control Channel to the Serializer. 0 RESERVED R 0x0 Reserved TARGET_ID_2 Register (Address = 0x5F) [Reset = 0x00] TARGET_ID_2 is shown in #GUID-20230614-SS0T-4RL9-H3GZ-MGHKVB6PT1NH/MAIN_MAIN_MAIN_TARGET_ID_2_TABLE_TABLE. Return to the Summary Table. RX port-specific register. The FPD-Link III Port Select register 0x4C configures which unique Rx port registers can be accessed by I2C read and write commands. TARGET_ID_2 Register Field Descriptions Bit Field Type Reset Description 7:1 TARGET_ID2 R/W 0x0 7-bit Remote Target Device ID 2Configures the physical I2C address of the remote I2C Target device attached to the remote Serializer. If an I2C transaction is addressed to the Target Alias ID2, the transaction is remapped to this address before passing the transaction across the Bidirectional Control Channel to the Serializer. 0 RESERVED R 0x0 Reserved TARGET_ID_3 Register (Address = 0x60) [Reset = 0x00] TARGET_ID_3 is shown in #GUID-20230614-SS0T-4RL9-H3GZ-MGHKVB6PT1NH/MAIN_MAIN_MAIN_TARGET_ID_3_TABLE_TABLE. Return to the Summary Table. RX port-specific register. The FPD-Link III Port Select register 0x4C configures which unique Rx port registers can be accessed by I2C read and write commands. TARGET_ID_3 Register Field Descriptions Bit Field Type Reset Description 7:1 TARGET_ID3 R/W 0x0 7-bit Remote Target Device ID 3Configures the physical I2C address of the remote I2C Target device attached to the remote Serializer. If an I2C transaction is addressed to the Target Alias ID3, the transaction is remapped to this address before passing the transaction across the Bidirectional Control Channel to the Serializer. 0 RESERVED R 0x0 Reserved TARGET_ID_4 Register (Address = 0x61) [Reset = 0x00] TARGET_ID_4 is shown in #GUID-20230614-SS0T-4RL9-H3GZ-MGHKVB6PT1NH/MAIN_MAIN_MAIN_TARGET_ID_4_TABLE_TABLE. Return to the Summary Table. RX port-specific register. The FPD-Link III Port Select register 0x4C configures which unique Rx port registers can be accessed by I2C read and write commands. TARGET_ID_4 Register Field Descriptions Bit Field Type Reset Description 7:1 TARGET_ID4 R/W 0x0 7-bit Remote Target Device ID 4Configures the physical I2C address of the remote I2C Target device attached to the remote Serializer. If an I2C transaction is addressed to the Target Alias ID4, the transaction is remapped to this address before passing the transaction across the Bidirectional Control Channel to the Serializer. 0 RESERVED R 0x0 Reserved TARGET_ID_5 Register (Address = 0x62) [Reset = 0x00] TARGET_ID_5 is shown in #GUID-20230614-SS0T-4RL9-H3GZ-MGHKVB6PT1NH/MAIN_MAIN_MAIN_TARGET_ID_5_TABLE_TABLE. Return to the Summary Table. RX port-specific register. The FPD-Link III Port Select register 0x4C configures which unique Rx port registers can be accessed by I2C read and write commands. TARGET_ID_5 Register Field Descriptions Bit Field Type Reset Description 7:1 TARGET_ID5 R/W 0x0 7-bit Remote Target Device ID 5Configures the physical I2C address of the remote I2C Target device attached to the remote Serializer. If an I2C transaction is addressed to the Target Alias ID5, the transaction is remapped to this address before passing the transaction across the Bidirectional Control Channel to the Serializer. 0 RESERVED R 0x0 Reserved TARGET_ID_6 Register (Address = 0x63) [Reset = 0x00] TARGET_ID_6 is shown in #GUID-20230614-SS0T-4RL9-H3GZ-MGHKVB6PT1NH/MAIN_MAIN_MAIN_TARGET_ID_6_TABLE_TABLE. Return to the Summary Table. RX port-specific register. The FPD-Link III Port Select register 0x4C configures which unique Rx port registers can be accessed by I2C read and write commands. TARGET_ID_6 Register Field Descriptions Bit Field Type Reset Description 7:1 TARGET_ID6 R/W 0x0 7-bit Remote Target Device ID 6Configures the physical I2C address of the remote I2C Target device attached to the remote Serializer. If an I2C transaction is addressed to the Target Alias ID6, the transaction is remapped to this address before passing the transaction across the Bidirectional Control Channel to the Serializer. 0 RESERVED R 0x0 Reserved TARGET_ID_7 Register (Address = 0x64) [Reset = 0x00] TARGET_ID_7 is shown in #GUID-20230614-SS0T-4RL9-H3GZ-MGHKVB6PT1NH/MAIN_MAIN_MAIN_TARGET_ID_7_TABLE_TABLE. Return to the Summary Table. RX port-specific register. The FPD-Link III Port Select register 0x4C configures which unique Rx port registers can be accessed by I2C read and write commands. TARGET_ID_7 Register Field Descriptions Bit Field Type Reset Description 7:1 TARGET_ID7 R/W 0x0 7-bit Remote Target Device ID 7Configures the physical I2C address of the remote I2C Target device attached to the remote Serializer. If an I2C transaction is addressed to the Target Alias ID7, the transaction is remapped to this address before passing the transaction across the Bidirectional Control Channel to the Serializer. 0 RESERVED R 0x0 Reserved TARGET_ALIAS_0 Register (Address = 0x65) [Reset = 0x00] TARGET_ALIAS_0 is shown in #GUID-20230614-SS0T-4RL9-H3GZ-MGHKVB6PT1NH/MAIN_MAIN_MAIN_TARGET_ALIAS_0_TABLE_TABLE. Return to the Summary Table. RX port-specific register. The FPD-Link III Port Select register 0x4C configures which unique Rx port registers can be accessed by I2C read and write commands. TARGET_ALIAS_0 Register Field Descriptions Bit Field Type Reset Description 7:1 TARGET_ALIAS_ID0 R/W 0x0 7-bit Remote Target Device Alias ID 0Configures the decoder for detecting transactions designated for an I2C Target device attached to the remote Serializer. The transaction is remapped to the address specified in the Target ID0 register. A value of 0 in this field disables access to the remote I2C Target. 0 TARGET_AUTO_ACK_0 R/W 0x0 Automatically Acknowledge all I2C writes to the remote Target 0 independent of the forward channel lock state or status of the remote Serializer Acknowledge1: Enable0: Disable TARGET_ALIAS_1 Register (Address = 0x66) [Reset = 0x00] TARGET_ALIAS_1 is shown in #GUID-20230614-SS0T-4RL9-H3GZ-MGHKVB6PT1NH/MAIN_MAIN_MAIN_TARGET_ALIAS_1_TABLE_TABLE. Return to the Summary Table. RX port-specific register. The FPD-Link III Port Select register 0x4C configures which unique Rx port registers can be accessed by I2C read and write commands. TARGET_ALIAS_1 Register Field Descriptions Bit Field Type Reset Description 7:1 TARGET_ALIAS_ID1 R/W 0x0 7-bit Remote Target Device Alias ID 1Configures the decoder for detecting transactions designated for an I2C Target device attached to the remote Serializer. The transaction is remapped to the address specified in the Target ID1 register. A value of 0 in this field disables access to the remote I2C Target. 0 TARGET_AUTO_ACK_1 R/W 0x0 Automatically Acknowledge all I2C writes to the remote Target 1 independent of the forward channel lock state or status of the remote Serializer Acknowledge1: Enable0: Disable TARGET_ALIAS_2 Register (Address = 0x67) [Reset = 0x00] TARGET_ALIAS_2 is shown in #GUID-20230614-SS0T-4RL9-H3GZ-MGHKVB6PT1NH/MAIN_MAIN_MAIN_TARGET_ALIAS_2_TABLE_TABLE. Return to the Summary Table. RX port-specific register. The FPD-Link III Port Select register 0x4C configures which unique Rx port registers can be accessed by I2C read and write commands. TARGET_ALIAS_2 Register Field Descriptions Bit Field Type Reset Description 7:1 TARGET_ALIAS_ID2 R/W 0x0 7-bit Remote Target Device Alias ID 2Configures the decoder for detecting transactions designated for an I2C Target device attached to the remote Serializer. The transaction is remapped to the address specified in the Target ID2 register. A value of 0 in this field disables access to the remote I2C Target. 0 TARGET_AUTO_ACK_2 R/W 0x0 Automatically Acknowledge all I2C writes to the remote Target 2 independent of the forward channel lock state or status of the remote Serializer Acknowledge1: Enable0: Disable TARGET_ALIAS_3 Register (Address = 0x68) [Reset = 0x00] TARGET_ALIAS_3 is shown in #GUID-20230614-SS0T-4RL9-H3GZ-MGHKVB6PT1NH/MAIN_MAIN_MAIN_TARGET_ALIAS_3_TABLE_TABLE. Return to the Summary Table. RX port-specific register. The FPD-Link III Port Select register 0x4C configures which unique Rx port registers can be accessed by I2C read and write commands. TARGET_ALIAS_3 Register Field Descriptions Bit Field Type Reset Description 7:1 TARGET_ALIAS_ID3 R/W 0x0 7-bit Remote Target Device Alias ID 3Configures the decoder for detecting transactions designated for an I2C Target device attached to the remote Serializer. The transaction is remapped to the address specified in the Target ID3 register. A value of 0 in this field disables access to the remote I2C Target. 0 TARGET_AUTO_ACK_3 R/W 0x0 Automatically Acknowledge all I2C writes to the remote Target 3 independent of the forward channel lock state or status of the remote Serializer Acknowledge1: Enable0: Disable TARGET_ALIAS_4 Register (Address = 0x69) [Reset = 0x00] TARGET_ALIAS_4 is shown in #GUID-20230614-SS0T-4RL9-H3GZ-MGHKVB6PT1NH/MAIN_MAIN_MAIN_TARGET_ALIAS_4_TABLE_TABLE. Return to the Summary Table. RX port-specific register. The FPD-Link III Port Select register 0x4C configures which unique Rx port registers can be accessed by I2C read and write commands. TARGET_ALIAS_4 Register Field Descriptions Bit Field Type Reset Description 7:1 TARGET_ALIAS_ID4 R/W 0x0 7-bit Remote Target Device Alias ID 4Configures the decoder for detecting transactions designated for an I2C Target device attached to the remote Serializer. The transaction is remapped to the address specified in the Target ID4 register. A value of 0 in this field disables access to the remote I2C Target. 0 TARGET_AUTO_ACK_4 R/W 0x0 Automatically Acknowledge all I2C writes to the remote Target 4 independent of the forward channel lock state or status of the remote Serializer Acknowledge1: Enable0: Disable TARGET_ALIAS_5 Register (Address = 0x6A) [Reset = 0x00] TARGET_ALIAS_5 is shown in #GUID-20230614-SS0T-4RL9-H3GZ-MGHKVB6PT1NH/MAIN_MAIN_MAIN_TARGET_ALIAS_5_TABLE_TABLE. Return to the Summary Table. RX port-specific register. The FPD-Link III Port Select register 0x4C configures which unique Rx port registers can be accessed by I2C read and write commands. TARGET_ALIAS_5 Register Field Descriptions Bit Field Type Reset Description 7:1 TARGET_ALIAS_ID5 R/W 0x0 7-bit Remote Target Device Alias ID 5Configures the decoder for detecting transactions designated for an I2C Target device attached to the remote Serializer. The transaction is remapped to the address specified in the Target ID5 register. A value of 0 in this field disables access to the remote I2C Target. 0 TARGET_AUTO_ACK_5 R/W 0x0 Automatically Acknowledge all I2C writes to the remote Target 5 independent of the forward channel lock state or status of the remote Serializer Acknowledge1: Enable0: Disable TARGET_ALIAS_6 Register (Address = 0x6B) [Reset = 0x00] TARGET_ALIAS_6 is shown in #GUID-20230614-SS0T-4RL9-H3GZ-MGHKVB6PT1NH/MAIN_MAIN_MAIN_TARGET_ALIAS_6_TABLE_TABLE. Return to the Summary Table. RX port-specific register. The FPD-Link III Port Select register 0x4C configures which unique Rx port registers can be accessed by I2C read and write commands. TARGET_ALIAS_6 Register Field Descriptions Bit Field Type Reset Description 7:1 TARGET_ALIAS_ID6 R/W 0x0 7-bit Remote Target Device Alias ID 6Configures the decoder for detecting transactions designated for an I2C Target device attached to the remote Serializer. The transaction is remapped to the address specified in the Target ID6 register. A value of 0 in this field disables access to the remote I2C Target. 0 TARGET_AUTO_ACK_6 R/W 0x0 Automatically Acknowledge all I2C writes to the remote Target 6 independent of the forward channel lock state or status of the remote Serializer Acknowledge1: Enable0: Disable TARGET_ALIAS_7 Register (Address = 0x6C) [Reset = 0x00] TARGET_ALIAS_7 is shown in #GUID-20230614-SS0T-4RL9-H3GZ-MGHKVB6PT1NH/MAIN_MAIN_MAIN_TARGET_ALIAS_7_TABLE_TABLE. Return to the Summary Table. RX port-specific register. The FPD-Link III Port Select register 0x4C configures which unique Rx port registers can be accessed by I2C read and write commands. TARGET_ALIAS_7 Register Field Descriptions Bit Field Type Reset Description 7:1 TARGET_ALIAS_ID7 R/W 0x0 7-bit Remote Target Device Alias ID 7Configures the decoder for detecting transactions designated for an I2C Target device attached to the remote Serializer. The transaction is remapped to the address specified in the Target ID7 register. A value of 0 in this field disables access to the remote I2C Target. 0 TARGET_AUTO_ACK_7 R/W 0x0 Automatically Acknowledge all I2C writes to the remote Target 7 independent of the forward channel lock state or status of the remote Serializer Acknowledge1: Enable0: Disable PORT_CONFIG Register (Address = 0x6D) [Reset = 0x7X] PORT_CONFIG is shown in #GUID-20230614-SS0T-4RL9-H3GZ-MGHKVB6PT1NH/MAIN_MAIN_MAIN_PORT_CONFIG_TABLE_TABLE. Return to the Summary Table. RX port-specific register. The FPD-Link III Port Select register 0x4C configures which unique Rx port registers can be accessed by I2C read and write commands. PORT_CONFIG Register Field Descriptions Bit Field Type Reset Description 7 CSI_WAIT_FS1 R/W 0x0 CSI-2 Wait for FrameStart packet with count 1The CSI-2 Receiver will wait for a Frame Start packet with count of 1 before accepting other packetsThis bit has no effect in RAW FPD3 input modes. 6 CSI_WAIT_FS R/W 0x1 CSI-2 Wait for FrameStart packetCSI2 Receiver will wait for a Frame Start packet before accepting other packetsThis bit has no effect in RAW FPD3 input modes. 5 CSI_FWD_CKSUM R/W 0x1 Forward CSI-2 packets with checksum errors0: Do not forward errored packets1: Forward errored packetsThis bit has no effect in RAW FPD3 input modes. 4 CSI_FWD_ECC R/W 0x1 Forward CSI-2 packets with ECC errors0: Do not forward errored packets1: Forward errored packets 3 DISCARD_1ST_LINE_ON_ERR/CSI_FWD_LEN R/W 0x1 In RAW Mode, Discard first video line if FV to LV setup time is not met.0: Forward truncated 1st video line1: Discard truncated 1st video lineIn FPD3 CSI-2 Mode, Forward CSI-2 packets with length errors0: Do not forward errored packets1: Forward errored packets 2 RESERVED R 0x0 Reserved 1:0 FPD3_MODE R/WStrap X FPD3 Input Mode (Strap)00: CSI-2 Mode (DS90UB953-Q1 compatible)01: RAW12 Low Frequency Mode (DS90UB913A-Q1 / DS90UB933-Q1 compatible)10: RAW12 High Frequency Mode (DS90UB913A-Q1 / DS90UB933-Q1 compatible)11: RAW10 Mode (DS90UB913A-Q1 / DS90UB933-Q1 compatible) BC_GPIO_CTL0 Register (Address = 0x6E) [Reset = 0x88] BC_GPIO_CTL0 is shown in #GUID-20230614-SS0T-4RL9-H3GZ-MGHKVB6PT1NH/MAIN_MAIN_MAIN_BC_GPIO_CTL0_TABLE_TABLE. Return to the Summary Table. RX port-specific register. The FPD-Link III Port Select register 0x4C configures which unique Rx port registers can be accessed by I2C read and write commands. BC_GPIO_CTL0 Register Field Descriptions Bit Field Type Reset Description 7:4 BC_GPIO1_SEL R/W 0x8 Back channel GPIO1 Select:Determines the data sent on GPIO1 for the port back channel. 0xxx: Pin GPIOx where x is BC_GPIO1_SEL[2:0]1000: Constant value of 01001: Constant value of 11010: FrameSync signal1011 - 1111: Reserved 3:0 BC_GPIO0_SEL R/W 0x8 Back channel GPIO0 Select:Determines the data sent on GPIO0 for the port back channel. 0xxx: Pin GPIOx where x is BC_GPIO0_SEL[2:0]1000: Constant value of 01001: Constant value of 11010: FrameSync signal1011 - 1111: Reserved BC_GPIO_CTL1 Register (Address = 0x6F) [Reset = 0x88] BC_GPIO_CTL1 is shown in #GUID-20230614-SS0T-4RL9-H3GZ-MGHKVB6PT1NH/MAIN_MAIN_MAIN_BC_GPIO_CTL1_TABLE_TABLE. Return to the Summary Table. RX port-specific register. The FPD-Link III Port Select register 0x4C configures which unique Rx port registers can be accessed by I2C read and write commands. BC_GPIO_CTL1 Register Field Descriptions Bit Field Type Reset Description 7:4 BC_GPIO3_SEL R/W 0x8 Back channel GPIO3 Select:Determines the data sent on GPIO3 for the port back channel. 0xxx: Pin GPIOx where x is BC_GPIO3_SEL[2:0]1000: Constant value of 01001: Constant value of 11010: FrameSync signal1011 - 1111: Reserved 3:0 BC_GPIO2_SEL R/W 0x8 Back channel GPIO2 Select:Determines the data sent on GPIO2 for the port back channel. 0xxx: Pin GPIOx where x is BC_GPIO2_SEL[2:0]1000: Constant value of 01001: Constant value of 11010: FrameSync signal1011 - 1111: Reserved RAW10_ID Register (Address = 0x70) [Reset = 0x2B] RAW10_ID is shown in #GUID-20230614-SS0T-4RL9-H3GZ-MGHKVB6PT1NH/MAIN_MAIN_MAIN_RAW10_ID_TABLE_TABLE. Return to the Summary Table. RX port-specific register. The FPD-Link III Port Select register 0x4C configures which unique Rx port registers can be accessed by I2C read and write commands. RAW10 virtual channel mapping only applies when FPD-Link III is operating in RAW10 input mode. See register 0x71 for RAW12 and register 0x72 for CSI-2 mode operation. RAW10_ID Register Field Descriptions Bit Field Type Reset Description 7:6 RAW10_VC R/W 0x0 RAW10 Mode Virtual ChannelThis field configures the CSI-2 Virtual Channel assigned to the port when receiving RAW10 data.The field value defaults to the FPD-Link III receive port number (0, 1, 2, or 3) 5:0 RAW10_DT R/W 0x2B RAW10 DTThis field configures the CSI-2 data type used in RAW10 mode. The default of 0x2B matches the CSI-2 specification. RAW12_ID Register (Address = 0x71) [Reset = 0x2C] RAW12_ID is shown in #GUID-20230614-SS0T-4RL9-H3GZ-MGHKVB6PT1NH/MAIN_MAIN_MAIN_RAW12_ID_TABLE_TABLE. Return to the Summary Table. RX port-specific register. The FPD-Link III Port Select register 0x4C configures which unique Rx port registers can be accessed by I2C read and write commands. RAW12 virtual channel mapping only applies when FPD-Link III is operating in RAW12 input mode. See register 0x70 for RAW10 and register 0x72 for CSI-2 mode operation. RAW12_ID Register Field Descriptions Bit Field Type Reset Description 7:6 RAW12_VC R/W 0x0 RAW12 Mode Virtual ChannelThis field configures the CSI-2 Virtual Channel assigned to the port when receiving RAW12 data.The field value defaults to the FPD-Link III receive port number (0, 1, 2, or 3) 5:0 RAW12_DT R/W 0x2C RAW12 DTThis field configures the CSI-2 data type used in RAW12 mode. The default of 0x2C matches the CSI-2 specification. CSI_VC_MAP Register (Address = 0x72) [Reset = 0xE4] CSI_VC_MAP is shown in #GUID-20230614-SS0T-4RL9-H3GZ-MGHKVB6PT1NH/MAIN_MAIN_MAIN_CSI_VC_MAP_TABLE_TABLE. Return to the Summary Table. RX port-specific register. The FPD-Link III Port Select register 0x4C configures which unique Rx port registers can be accessed by I2C read and write commands. CSI-2 virtual channel mapping only applies when FPD-Link III operating in CSI-2 input mode. See registers 0x70 and 0x71 for RAW mode operation. CSI_VC_MAP Register Field Descriptions Bit Field Type Reset Description 7:0 CSI_VC_MAP R/W 0xE4 CSI-2 Virtual Channel Mapping RegisterThis register provides a method for replacing the Virtual Channel Identifier (VC-ID) of incoming CSI-2 packets.[7:6]: Map value for VC-ID of 3[5:4]: Map value for VC-ID of 2[3:2]: Map value for VC-ID of 1[1:0]: Map value for VC-ID of 0 LINE_COUNT_1 Register (Address = 0x73) [Reset = 0x00] LINE_COUNT_1 is shown in #GUID-20230614-SS0T-4RL9-H3GZ-MGHKVB6PT1NH/MAIN_MAIN_MAIN_LINE_COUNT_1_TABLE_TABLE. Return to the Summary Table. RX port-specific register. The FPD-Link III Port Select register 0x4C configures which unique Rx port registers can be accessed by I2C read and write commands. LINE_COUNT_1 Register Field Descriptions Bit Field Type Reset Description 7:0 LINE_COUNT_HI R 0x0 High byte of Line CountThe Line Count reports the line count for the most recent video frame. When interrupts are enabled for the Line Count (via the IE_LINE_CNT_CHG register bit), the Line Count value is frozen until read. LINE_COUNT_0 Register (Address = 0x74) [Reset = 0x00] LINE_COUNT_0 is shown in #GUID-20230614-SS0T-4RL9-H3GZ-MGHKVB6PT1NH/MAIN_MAIN_MAIN_LINE_COUNT_0_TABLE_TABLE. Return to the Summary Table. RX port-specific register. The FPD-Link III Port Select register 0x4C configures which unique Rx port registers can be accessed by I2C read and write commands. LINE_COUNT_0 Register Field Descriptions Bit Field Type Reset Description 7:0 LINE_COUNT_LO R 0x0 Low byte of Line CountThe Line Count reports the line count for the most recent video frame. When interrupts are enabled for the Line Count (via the IE_LINE_CNT_CHG register bit), the Line Count value is frozen until read. In addition, when reading the LINE_COUNT registers, the LINE_COUNT_LO is latched upon reading LINE_COUNT_HI to ensure consistency between the two portions of the Line Count. LINE_LEN_1 Register (Address = 0x75) [Reset = 0x00] LINE_LEN_1 is shown in #GUID-20230614-SS0T-4RL9-H3GZ-MGHKVB6PT1NH/MAIN_MAIN_MAIN_LINE_LEN_1_TABLE_TABLE. Return to the Summary Table. RX port-specific register. The FPD-Link III Port Select register 0x4C configures which unique Rx port registers can be accessed by I2C read and write commands. LINE_LEN_1 Register Field Descriptions Bit Field Type Reset Description 7:0 LINE_LEN_HI R 0x0 High byte of Line LengthThe Line Length reports the line length recorded during the most recent video frame. If line length is not stable during the frame, this register will report the length of the last line in the video frame. When interrupts are enabled for the Line Length (via the IE_LINE_LEN_CHG register bit), the Line Length value is frozen until read. LINE_LEN_0 Register (Address = 0x76) [Reset = 0x00] LINE_LEN_0 is shown in #GUID-20230614-SS0T-4RL9-H3GZ-MGHKVB6PT1NH/MAIN_MAIN_MAIN_LINE_LEN_0_TABLE_TABLE. Return to the Summary Table. RX port-specific register. The FPD-Link III Port Select register 0x4C configures which unique Rx port registers can be accessed by I2C read and write commands. LINE_LEN_0 Register Field Descriptions Bit Field Type Reset Description 7:0 LINE_LEN_LO R 0x0 Low byte of Line LengthThe Line Length reports the length of the most recent video line. When interrupts are enabled for the Line Length (via the IE_LINE_LEN_CHG register bit), the Line Length value is frozen until read. In addition, when reading the LINE_LEN registers, the LINE_LEN_LO is latched upon reading LINE_LEN_HI to ensure consistency between the two portions of the Line Length. FREQ_DET_CTL Register (Address = 0x77) [Reset = 0xC5] FREQ_DET_CTL is shown in #GUID-20230614-SS0T-4RL9-H3GZ-MGHKVB6PT1NH/MAIN_MAIN_MAIN_FREQ_DET_CTL_TABLE_TABLE. Return to the Summary Table. RX port-specific register. The FPD-Link III Port Select register 0x4C configures which unique Rx port registers can be accessed by I2C read and write commands. FREQ_DET_CTL Register Field Descriptions Bit Field Type Reset Description 7:6 FREQ_HYST R/W 0x3 Frequency Detect HysteresisThe Frequency detect hysteresis setting allows ignoring minor fluctuations in frequency. A new frequency measurement will be captured only if the measured frequency differs from the current measured frequency by more than the FREQ_HYST setting. The FREQ_HYST setting is in MHz. 5:4 FREQ_STABLE_THR R/W 0x0 Frequency Stable ThresholdThe Frequency detect circuit can be used to detect a stable clock frequency. The Stability Threshold determines the amount of time required for the clock frequency to stay within the FREQ_HYST range to be considered stable:00: 40us01: 80us10: 320us11: 1.28ms 3:0 FREQ_LO_THR R/W 0x5 Frequency Low ThresholdSets the low threshold for the Clock frequency detect circuit in MHz. If the input clock is below this threshold, the NO_FPD3_CLK status will be set to 1. MAILBOX_0 Register (Address = 0x78) [Reset = 0x00] MAILBOX_0 is shown in #GUID-20230614-SS0T-4RL9-H3GZ-MGHKVB6PT1NH/MAIN_MAIN_MAIN_MAILBOX_0_TABLE_TABLE. Return to the Summary Table. RX port-specific register. The FPD-Link III Port Select register 0x4C configures which unique Rx port registers can be accessed by I2C read and write commands. MAILBOX_0 Register Field Descriptions Bit Field Type Reset Description 7:0 MAILBOX_0 R/W 0x0 Mailbox RegisterThis register is an unused read/write register that can be used for any purpose such as passing messages between I2C controllers on opposite ends of the link. MAILBOX_1 Register (Address = 0x79) [Reset = 0x01] MAILBOX_1 is shown in #GUID-20230614-SS0T-4RL9-H3GZ-MGHKVB6PT1NH/MAIN_MAIN_MAIN_MAILBOX_1_TABLE_TABLE. Return to the Summary Table. RX port-specific register. The FPD-Link III Port Select register 0x4C configures which unique Rx port registers can be accessed by I2C read and write commands. MAILBOX_1 Register Field Descriptions Bit Field Type Reset Description 7:0 MAILBOX_1 R/W 0x1 Mailbox RegisterThis register is an unused read/write register that can be used for any purpose such as passing messages between I2C controllers on opposite ends of the link. CSI_RX_STS Register (Address = 0x7A) [Reset = 0x00] CSI_RX_STS is shown in #GUID-20230614-SS0T-4RL9-H3GZ-MGHKVB6PT1NH/MAIN_MAIN_MAIN_CSI_RX_STS_TABLE_TABLE. Return to the Summary Table. RX port-specific register. The FPD-Link III Port Select register 0x4C configures which unique Rx port registers can be accessed by I2C read and write commands. CSI_RX_STS Register Field Descriptions Bit Field Type Reset Description 7:4 RESERVED R 0x0 Reserved 3 LENGTH_ERR RC 0x0 Packet Length Error detected for received CSI-2 packetIf set, this bit indicates a packet length error was detected on at least one CSI-2 packet received from the camera. Packet length errors occur if the data length field in the packet header does not match the actual data length for the packet.1: One or more Packet Length errors have been detected0: No Packet Length errors have been detectedThis bit is cleared on read. 2 CKSUM_ERR RC 0x0 Data Checksum Error detected for received CSI-2 packetIf set, this bit indicates a data checksum error was detected on at least one CSI-2 packet received from the camera. Data checksum errors indicate an error was detected in the packet data portion of the CSI-2 packet.1: One or more Data Checksum errors have been detected0: No Data Checksum errors have been detectedThis bit is cleared on read. 1 ECC2_ERR RC 0x0 2-bit ECC Error detected for received CSI-2 packetIf set, this bit indicates a multi-bit ECC error was detected on at least one CSI-2 packet received from the camera. Multi-bit errors are not corrected by the device.1: One or more multi-bit ECC errors have been detected0: No multi-bit ECC errors have been detectedThis bit is cleared on read. 0 ECC1_ERR RC 0x0 1-bit ECC Error detected for received CSI-2 packetIf set, this bit indicates a single-bit ECC error was detected on at least one CSI-2 packet received from the camera. Single-bit errors are corrected by the device.1: One or more 1-bit ECC errors have been detected0: No 1-bit ECC errors have been detectedThis bit is cleared on read. CSI_ERR_COUNTER Register (Address = 0x7B) [Reset = 0x00] CSI_ERR_COUNTER is shown in #GUID-20230614-SS0T-4RL9-H3GZ-MGHKVB6PT1NH/MAIN_MAIN_MAIN_CSI_ERR_COUNTER_TABLE_TABLE. Return to the Summary Table. RX port-specific register. The FPD-Link III Port Select register 0x4C configures which unique Rx port registers can be accessed by I2C read and write commands. CSI_ERR_COUNTER Register Field Descriptions Bit Field Type Reset Description 7:0 CSI_ERR_CNT RC 0x0 CSI-2 Error Counter RegisterThis register counts the number of CSI-2 packets received with errors since the last read of the counter. PORT_CONFIG2 Register (Address = 0x7C) [Reset = 0x20] PORT_CONFIG2 is shown in #GUID-20230614-SS0T-4RL9-H3GZ-MGHKVB6PT1NH/MAIN_MAIN_MAIN_PORT_CONFIG2_TABLE_TABLE. Return to the Summary Table. RX port-specific register. The FPD-Link III Port Select register 0x4C configures which unique Rx port registers can be accessed by I2C read and write commands. PORT_CONFIG2 Register Field Descriptions Bit Field Type Reset Description 7:6 RAW10_8BIT_CTL R/W 0x0 Raw10 8-bit modeWhen Raw10 Mode is enabled for the port, the input data is processed as 8-bit data and packed accordingly for transmission over CSI.00: Normal Raw10 Mode01: Reserved10: 8-bit processing using upper 8 bits11: 8-bit processing using lower 8 bits 5 DISCARD_ON_PAR_ERR R/W 0x1 Discard frames on Parity Error0: Forward packets with parity errors1: Truncate Frames if a parity error is detected 4 DISCARD_ON_LINE R/W 0x0 Discard frames on Line Size0: Allow changes in Line Size within packets1: Truncate Frames if a change in line size is detected 3 DISCARD_ON_FRAME R/W 0x0 Discard frames on change in Frame SizeWhen enabled, a change in the number of lines in a frame will result in truncation of the packet. The device will resume forwarding video frames based on the PASS_THRESHOLD setting in the PORT_PASS_CTL register.0: Allow changes in Frame Size1: Truncate Frames if a change in frame size is detected 2 AUTO_POLARITY R/W 0x0 Automatic Polarity DetectionThis register enables automatic polarity detection. When this bit is set, polarity of LineValid and FrameValid will be automatically detected from the incoming data. In this mode, at least one initial frame will be discarded to allow for proper detection of the incoming video.1: Automatically detect LV and FV polarity0: Use LV_POLARITY and FV_POLARITY register settings to determine polarity 1 LV_POLARITY R/W 0x0 LineValid PolarityThis register indicates the expected polarity for the LineValid indication received in Raw mode.1: LineValid is low for the duration of the video frame0: LineValid is high for the duration of the video frame 0 FV_POLARITY R/W 0x0 FrameValid PolarityThis register indicates the expected polarity for the FrameValid indication received in Raw mode.1: FrameValid is low for the duration of the video frame0: FrameValid is high for the duration of the video frame PORT_PASS_CTL Register (Address = 0x7D) [Reset = 0x00] PORT_PASS_CTL is shown in #GUID-20230614-SS0T-4RL9-H3GZ-MGHKVB6PT1NH/MAIN_MAIN_MAIN_PORT_PASS_CTL_TABLE_TABLE. Return to the Summary Table. RX port-specific register. The FPD-Link III Port Select register 0x4C configures which unique Rx port registers can be accessed by I2C read and write commands. PORT_PASS_CTL Register Field Descriptions Bit Field Type Reset Description 7 PASS_DISCARD_EN R/W 0x0 Pass Discard EnableDiscard packets if PASS is not indicated.0: Ignore PASS for forwarding packets1: Discard packets when PASS is not true 6 PASS_CLEAR_CNT R/W 0x0 Pass Clear Count ControlThis bit controls the values read back from the LINE_COUNT_1, LINE_COUNT_0, LINE_LEN_1, and LINE_LEN_0 registers.0: Registers read back the counter vaues regardless of the state of the PASS flag1: Registers read back zero when the PASS flag is de-asserted and the count values when PASS is asserted 5 PASS_LINE_CNT R/W 0x0 Pass Line Count ControlThis register controls whether the device will include line count in qualification of the Pass indication:0: Don't check line count1: Check line countWhen checking line count, Pass is deasserted upon detection of a change in the number of video lines per frame. Pass will not be reasserted until the PASS_THRESHOLD setting is met. 4 PASS_LINE_SIZE R/W 0x0 Pass Line Size ControlThis register controls whether the device will include line size in qualification of the Pass indication:0: Don't check line size1: Check line sizeWhen checking line size, Pass is deasserted upon detection of a change in video line size. Pass will not be reasserted until the PASS_THRESHOLD setting is met. 3 PASS_PARITY_ERR R/W 0x0 Parity Error ModeIf this bit is set to 0, the port Pass indication is deasserted for every parity error detected on the FPD3 Receive interface. If this bit is set to a 1, the port Pass indication is cleared on a parity error and remain clear until the PASS_THRESHOLD is met. 2 PASS_WDOG_DIS R/W 0x0 RX Port Pass Watchdog disableWhen enabled, if the FPD Receiver does not detect a valid frame end condition within two video frame periods, the Pass indication is deasserted. The watchdog timer will not have any effect if the PASS_THRESHOLD is set to 0.0: Enable watchdog timer for RX Pass1: Disable watchdog timer for RX Pass 1:0 PASS_THRESHOLD R/W 0x0 Pass Threshold RegisterThis register controls the number of valid frames before asserting the port Pass indication. If set to 0, PASS is asserted after Receiver Lock detect. If non-zero, PASS is asserted following reception of the programmed number of valid frames. SEN_INT_RISE_CTL Register (Address = 0x7E) [Reset = 0x00] SEN_INT_RISE_CTL is shown in #GUID-20230614-SS0T-4RL9-H3GZ-MGHKVB6PT1NH/MAIN_MAIN_MAIN_SEN_INT_RISE_CTL_TABLE_TABLE. Return to the Summary Table. RX port-specific register. The FPD-Link III Port Select register 0x4C configures which unique Rx port registers can be accessed by I2C read and write commands. SEN_INT_RISE_CTL Register Field Descriptions Bit Field Type Reset Description 7:0 SEN_INT_RISE_MASK R/W 0x0 Sensor Interrupt Rise MaskThis register provides the interrupt mask for detecting rising edge transitions on the bits in SENSOR_STS_0. If a mask bit is set in this register, a rising edge transition on the corresponding SENSOR_STS_0 bit will generate an interrupt that will be latched in the SEN_INT_RISE_STS register. SEN_INT_FALL_CTL Register (Address = 0x7F) [Reset = 0x00] SEN_INT_FALL_CTL is shown in #GUID-20230614-SS0T-4RL9-H3GZ-MGHKVB6PT1NH/MAIN_MAIN_MAIN_SEN_INT_FALL_CTL_TABLE_TABLE. Return to the Summary Table. RX port-specific register. The FPD-Link III Port Select register 0x4C configures which unique Rx port registers can be accessed by I2C read and write commands. SEN_INT_FALL_CTL Register Field Descriptions Bit Field Type Reset Description 7:0 SEN_INT_FALL_MASK R/W 0x0 Sensor Interrupt Fall MaskThis register provides the interrupt mask for detecting falling edge transitions on the bits in SENSOR_STS_0. If a mask bit is set in this register, a falling edge transition on the corresponding SENSOR_STS_0 bit will generate an interrupt that will be latched in the SEN_INT_FALL_STS register. CSI0_FRAME_COUNT_HI Register (Address = 0x90) [Reset = 0x00] CSI0_FRAME_COUNT_HI is shown in #GUID-20230614-SS0T-4RL9-H3GZ-MGHKVB6PT1NH/MAIN_MAIN_MAIN_CSI0_FRAME_COUNT_HI_TABLE_TABLE. Return to the Summary Table. CSI0_FRAME_COUNT_HI Register Field Descriptions Bit Field Type Reset Description 7:0 CSI0_FRAME_COUNT_HI RC 0x0 CSI-2 Port 0, Frame Counter MSBsWhen read, this register returns the value of bits [15:8] of the 16-bit counter CSI0_FRAME_COUNT. The LSBs of the counter are sampled into the CSI0_FRAME_COUNT_LO register and the counter is cleared. CSI0_FRAME_COUNT_LO Register (Address = 0x91) [Reset = 0x00] CSI0_FRAME_COUNT_LO is shown in #GUID-20230614-SS0T-4RL9-H3GZ-MGHKVB6PT1NH/MAIN_MAIN_MAIN_CSI0_FRAME_COUNT_LO_TABLE_TABLE. Return to the Summary Table. CSI0_FRAME_COUNT_LO Register Field Descriptions Bit Field Type Reset Description 7:0 CSI0_FRAME_COUNT_LO R 0x0 CSI-2 Port 0, Frame Counter LSBsWhen read, this register returns the value of bits [7:0] of the 16-bit counter CSI0_FRAME_COUNT. The CSI0_FRAME_COUNT_HI register must be read first to snapshot the LSBs of the counter into this register. CSI0_FRAME_ERR_COUNT_HI Register (Address = 0x92) [Reset = 0x00] CSI0_FRAME_ERR_COUNT_HI is shown in #GUID-20230614-SS0T-4RL9-H3GZ-MGHKVB6PT1NH/MAIN_MAIN_MAIN_CSI0_FRAME_ERR_COUNT_HI_TABLE_TABLE. Return to the Summary Table. CSI0_FRAME_ERR_COUNT_HI Register Field Descriptions Bit Field Type Reset Description 7:0 CSI0_FRAME_ERR_COUNT_HI RC 0x0 CSI-2 Port 0, Frame Counter with Errors MSBsWhen read, this register returns the value of bits [15:8] of the 16-bit counter CSI0_FRAME_ERR_COUNT. The LSBs of the counter are sampled into the CSI0_FRAME_ERR_COUNT_LO register and the counter is cleared. CSI0_FRAME_ERR_COUNT_LO Register (Address = 0x93) [Reset = 0x00] CSI0_FRAME_ERR_COUNT_LO is shown in #GUID-20230614-SS0T-4RL9-H3GZ-MGHKVB6PT1NH/MAIN_MAIN_MAIN_CSI0_FRAME_ERR_COUNT_LO_TABLE_TABLE. Return to the Summary Table. CSI0_FRAME_ERR_COUNT_LO Register Field Descriptions Bit Field Type Reset Description 7:0 CSI0_FRAME_ERR_COUNT_LO R 0x0 CSI-2 Port 0, Frame Counter with Errors LSBsWhen read, this register returns the value of bits [7:0] of the 16-bit counter CSI0_FRAME_ERR_COUNT. The CSI0_FRAME_ERR_COUNT_HI register must be read first to snapshot the LSBs of the counter into this register. CSI0_LINE_COUNT_HI Register (Address = 0x94) [Reset = 0x00] CSI0_LINE_COUNT_HI is shown in #GUID-20230614-SS0T-4RL9-H3GZ-MGHKVB6PT1NH/MAIN_MAIN_MAIN_CSI0_LINE_COUNT_HI_TABLE_TABLE. Return to the Summary Table. CSI0_LINE_COUNT_HI Register Field Descriptions Bit Field Type Reset Description 7:0 CSI0_LINE_COUNT_HI RC 0x0 CSI-2 Port 0, Line Counter MSBsWhen read, this register returns the value of bits [15:8] of the 16-bit counter CSI0_LINE_COUNT. The LSBs of the counter are sampled into the CSI0_LINE_COUNT_LO register and the counter is cleared. CSI0_LINE_COUNT_LO Register (Address = 0x95) [Reset = 0x00] CSI0_LINE_COUNT_LO is shown in #GUID-20230614-SS0T-4RL9-H3GZ-MGHKVB6PT1NH/MAIN_MAIN_MAIN_CSI0_LINE_COUNT_LO_TABLE_TABLE. Return to the Summary Table. CSI0_LINE_COUNT_LO Register Field Descriptions Bit Field Type Reset Description 7:0 CSI0_LINE_COUNT_LO R 0x0 CSI-2 Port 0, Line Counter LSBsWhen read, this register returns the value of bits [7:0] of the 16-bit counter CSI0_LINE_COUNT. The CSI0_LINE_COUNT_HI register must be read first to snapshot the LSBs of the counter into this register. CSI0_LINE_ERR_COUNT_HI Register (Address = 0x96) [Reset = 0x00] CSI0_LINE_ERR_COUNT_HI is shown in #GUID-20230614-SS0T-4RL9-H3GZ-MGHKVB6PT1NH/MAIN_MAIN_MAIN_CSI0_LINE_ERR_COUNT_HI_TABLE_TABLE. Return to the Summary Table. CSI0_LINE_ERR_COUNT_HI Register Field Descriptions Bit Field Type Reset Description 7:0 CSI0_LINE_ERR_COUNT_HI RC 0x0 CSI-2 Port 0, Line Counter with Errors MSBsWhen read, this register returns the value of bits [15:8] of the 16-bit counter CSI0_LINE_ERR_COUNT. The LSBs of the counter are sampled into the CSI0_LINE_ERR_COUNT_LO register and the counter is cleared. CSI0_LINE_ERR_COUNT_LO Register (Address = 0x97) [Reset = 0x00] CSI0_LINE_ERR_COUNT_LO is shown in #GUID-20230614-SS0T-4RL9-H3GZ-MGHKVB6PT1NH/MAIN_MAIN_MAIN_CSI0_LINE_ERR_COUNT_LO_TABLE_TABLE. Return to the Summary Table. CSI0_LINE_ERR_COUNT_LO Register Field Descriptions Bit Field Type Reset Description 7:0 CSI0_LINE_ERR_COUNT_LO R 0x0 CSI-2 Port 0, Line Counter with Errors LSBsWhen read, this register returns the value of bits [7:0] of the 16-bit counter CSI0_LINE_ERR_COUNT. The CSI0_LINE_ERR_COUNT_HI register must be read first to snapshot the LSBs of the counter into this register. CSI1_FRAME_COUNT_HI Register (Address = 0x98) [Reset = 0x00] CSI1_FRAME_COUNT_HI is shown in #GUID-20230614-SS0T-4RL9-H3GZ-MGHKVB6PT1NH/MAIN_MAIN_MAIN_CSI1_FRAME_COUNT_HI_TABLE_TABLE. Return to the Summary Table. CSI1_FRAME_COUNT_HI Register Field Descriptions Bit Field Type Reset Description 7:0 CSI1_FRAME_COUNT_HI RC 0x0 CSI-2 Port 1, Frame Counter MSBsWhen read, this register returns the value of bits [15:8] of the 16-bit counter CSI1_FRAME_COUNT. The LSBs of the counter are sampled into the CSI1_FRAME_COUNT_LO register and the counter is cleared. CSI1_FRAME_COUNT_LO Register (Address = 0x99) [Reset = 0x00] CSI1_FRAME_COUNT_LO is shown in #GUID-20230614-SS0T-4RL9-H3GZ-MGHKVB6PT1NH/MAIN_MAIN_MAIN_CSI1_FRAME_COUNT_LO_TABLE_TABLE. Return to the Summary Table. CSI1_FRAME_COUNT_LO Register Field Descriptions Bit Field Type Reset Description 7:0 CSI1_FRAME_COUNT_LO R 0x0 CSI-2 Port 1, Frame Counter LSBsWhen read, this register returns the value of bits [7:0] of the 16-bit counter CSI1_FRAME_COUNT. The CSI1_FRAME_COUNT_HI register must be read first to snapshot the LSBs of the counter into this register. CSI1_FRAME_ERR_COUNT_HI Register (Address = 0x9A) [Reset = 0x00] CSI1_FRAME_ERR_COUNT_HI is shown in #GUID-20230614-SS0T-4RL9-H3GZ-MGHKVB6PT1NH/MAIN_MAIN_MAIN_CSI1_FRAME_ERR_COUNT_HI_TABLE_TABLE. Return to the Summary Table. CSI1_FRAME_ERR_COUNT_HI Register Field Descriptions Bit Field Type Reset Description 7:0 CSI1_FRAME_ERR_COUNT_HI RC 0x0 CSI-2 Port 1, Frame Counter with Errors MSBsWhen read, this register returns the value of bits [15:8] of the 16-bit counter CSI1_FRAME_ERR_COUNT. The LSBs of the counter are sampled into the CSI1_FRAME_ERR_COUNT_LO register and the counter is cleared. CSI1_FRAME_ERR_COUNT_LO Register (Address = 0x9B) [Reset = 0x00] CSI1_FRAME_ERR_COUNT_LO is shown in #GUID-20230614-SS0T-4RL9-H3GZ-MGHKVB6PT1NH/MAIN_MAIN_MAIN_CSI1_FRAME_ERR_COUNT_LO_TABLE_TABLE. Return to the Summary Table. CSI1_FRAME_ERR_COUNT_LO Register Field Descriptions Bit Field Type Reset Description 7:0 CSI1_FRAME_ERR_COUNT_LO R 0x0 CSI-2 Port 1, Frame Counter with Errors LSBsWhen read, this register returns the value of bits [7:0] of the 16-bit counter CSI1_FRAME_ERR_COUNT. The CSI1_FRAME_ERR_COUNT_HI register must be read first to snapshot the LSBs of the counter into this register. CSI1_LINE_COUNT_HI Register (Address = 0x9C) [Reset = 0x00] CSI1_LINE_COUNT_HI is shown in #GUID-20230614-SS0T-4RL9-H3GZ-MGHKVB6PT1NH/MAIN_MAIN_MAIN_CSI1_LINE_COUNT_HI_TABLE_TABLE. Return to the Summary Table. CSI1_LINE_COUNT_HI Register Field Descriptions Bit Field Type Reset Description 7:0 CSI1_LINE_COUNT_HI RC 0x0 CSI-2 Port 1, Line Counter MSBsWhen read, this register returns the value of bits [15:8] of the 16-bit counter CSI1_LINE_COUNT. The LSBs of the counter are sampled into the CSI1_LINE_COUNT_LO register and the counter is cleared. CSI1_LINE_COUNT_LO Register (Address = 0x9D) [Reset = 0x00] CSI1_LINE_COUNT_LO is shown in #GUID-20230614-SS0T-4RL9-H3GZ-MGHKVB6PT1NH/MAIN_MAIN_MAIN_CSI1_LINE_COUNT_LO_TABLE_TABLE. Return to the Summary Table. CSI1_LINE_COUNT_LO Register Field Descriptions Bit Field Type Reset Description 7:0 CSI1_LINE_COUNT_LO R 0x0 CSI-2 Port 1, Line Counter LSBsWhen read, this register returns the value of bits [7:0] of the 16-bit counter CSI1_LINE_COUNT. The CSI1_LINE_COUNT_HI register must be read first to snapshot the LSBs of the counter into this register. CSI1_LINE_ERR_COUNT_HI Register (Address = 0x9E) [Reset = 0x00] CSI1_LINE_ERR_COUNT_HI is shown in #GUID-20230614-SS0T-4RL9-H3GZ-MGHKVB6PT1NH/MAIN_MAIN_MAIN_CSI1_LINE_ERR_COUNT_HI_TABLE_TABLE. Return to the Summary Table. CSI1_LINE_ERR_COUNT_HI Register Field Descriptions Bit Field Type Reset Description 7:0 CSI1_LINE_ERR_COUNT_HI RC 0x0 CSI-2 Port 1, Line Counter with Errors MSBsWhen read, this register returns the value of bits [15:8] of the 16-bit counter CSI1_LINE_ERR_COUNT. The LSBs of the counter are sampled into the CSI1_LINE_ERR_COUNT_LO register and the counter is cleared. CSI1_LINE_ERR_COUNT_LO Register (Address = 0x9F) [Reset = 0x00] CSI1_LINE_ERR_COUNT_LO is shown in #GUID-20230614-SS0T-4RL9-H3GZ-MGHKVB6PT1NH/MAIN_MAIN_MAIN_CSI1_LINE_ERR_COUNT_LO_TABLE_TABLE. Return to the Summary Table. CSI1_LINE_ERR_COUNT_LO Register Field Descriptions Bit Field Type Reset Description 7:0 CSI1_LINE_ERR_COUNT_LO R 0x0 CSI-2 Port 1, Line Counter with Errors LSBsWhen read, this register returns the value of bits [7:0] of the 16-bit counter CSI1_LINE_ERR_COUNT. The CSI1_LINE_ERR_COUNT_HI register must be read first to snapshot the LSBs of the counter into this register. REFCLK_FREQ Register (Address = 0xA5) [Reset = 0x00] REFCLK_FREQ is shown in #GUID-20230614-SS0T-4RL9-H3GZ-MGHKVB6PT1NH/MAIN_MAIN_MAIN_REFCLK_FREQ_TABLE_TABLE. Return to the Summary Table. REFCLK_FREQ Register Field Descriptions Bit Field Type Reset Description 7:0 REFCLK_FREQ R 0x0 REFCLK frequency measurement in MHz. IND_ACC_CTL Register (Address = 0xB0) [Reset = 0x1C] IND_ACC_CTL is shown in #GUID-20230614-SS0T-4RL9-H3GZ-MGHKVB6PT1NH/MAIN_MAIN_MAIN_IND_ACC_CTL_TABLE_TABLE. Return to the Summary Table. IND_ACC_CTL Register Field Descriptions Bit Field Type Reset Description 7:6 RESERVED R 0x0 Reserved 5:2 IA_SEL R/W 0x7 Indirect Access Register Select:Selects target for register access0000: Pattern Generator and CSI-2 Timing (PATGEN_AND_CSI-2) Registersxxxx: RESERVED 1 IA_AUTO_INC R/W 0x0 Indirect Access Auto Increment:Enables auto-increment mode. Upon completion of a read or write, the register address will automatically be incremented by 1 0 IA_READ R/W 0x0 Indirect Access Read:Setting this allows generation of a read strobe to the selected register block upon setting of the IND_ACC_ADDR register. In auto-increment mode, read strobes will also be asserted following a read of the IND_ACC_DATA register. This function is only required for blocks that need to pre-fetch register data. IND_ACC_ADDR Register (Address = 0xB1) [Reset = 0x3A] IND_ACC_ADDR is shown in #GUID-20230614-SS0T-4RL9-H3GZ-MGHKVB6PT1NH/MAIN_MAIN_MAIN_IND_ACC_ADDR_TABLE_TABLE. Return to the Summary Table. IND_ACC_ADDR Register Field Descriptions Bit Field Type Reset Description 7:0 IA_ADDR R/W 0x3A Indirect Access Register Offset:This register contains the 8-bit register offset for the indirect access. IND_ACC_DATA Register (Address = 0xB2) [Reset = 0x14] IND_ACC_DATA is shown in #GUID-20230614-SS0T-4RL9-H3GZ-MGHKVB6PT1NH/MAIN_MAIN_MAIN_IND_ACC_DATA_TABLE_TABLE. Return to the Summary Table. IND_ACC_DATA Register Field Descriptions Bit Field Type Reset Description 7:0 IA_DATA R/W 0x14 Indirect Access Data:Writing this register will cause an indirect write of the IND_ACC_DATA value to the selected analog block register. Reading this register will return the value of the selected block register. The default value may be different from a device to a device. BIST_CTL Register (Address = 0xB3) [Reset = 0x08] BIST_CTL is shown in #GUID-20230614-SS0T-4RL9-H3GZ-MGHKVB6PT1NH/MAIN_MAIN_MAIN_BIST_CTL_TABLE_TABLE. Return to the Summary Table. BIST_CTL Register Field Descriptions Bit Field Type Reset Description 7:6 BIST_OUT_MODE R/W 0x0 BIST Output Mode00: No toggling01: Alternating 1/0 toggling1x: Toggle based on BIST data 5:4 RESERVED R 0x0 Reserved 3 RESERVED R 0x0 Bist Configuration1: Reserved0: Bist configured through bits 2:0 in this register 2:1 BIST_CLOCK_SOURCE R/W 0x0 BIST Clock SourceThis register field selects the BIST Clock Source at the Serializer. These register bits are automatically written to the CLOCK SOURCE bits (register offset 0x14) in the Serializer after BIST is enabled. See the appropriate Serializer register descriptions for details. 0 BIST_EN R/W 0x0 BIST Control1: Enabled0: Disabled PAR_ERR_CTRL Register (Address = 0xB6) [Reset = 0x18] PAR_ERR_CTRL is shown in #GUID-20230614-SS0T-4RL9-H3GZ-MGHKVB6PT1NH/MAIN_MAIN_MAIN_PAR_ERR_CTRL_TABLE_TABLE. Return to the Summary Table. PAR_ERR_CTRL Register Field Descriptions Bit Field Type Reset Description 7 RESERVED R 0x0 Reserved 6 RESERVED R 0x0 Reserved 5 PAR_ERR_CNTR_MODE R/W 0x0 Parity Error Counter Mode0: Clear Parity Error counter if receiver is not locked1: Maintain Parity Error count value through loss of lock 4 DIS_LINK_PAR R/W 0x1 Disable checking of Parity Errors when checking for FPD-Link Lock0: Parity errors will prevent assertion of forward channel lock detect (RX Lock).1: Parity errors will NOT prevent assertion of forward channel lock detect (RX Lock). This is the default mode of the device. 3 DIS_LINKLOSS_PAR R/W 0x1 Disable checking of Parity Errors when checking for loss of link0: Parity errors will result in loss of forward channel lock detect (RX Lock).1: Parity errors will NOT result in loss of forward channel lock detect (RX Lock). This is the default mode of the device. 2 RESERVED R 0x0 Reserved 1 RESERVED R 0x0 Reserved 0 RESERVED R 0x0 Reserved MODE_IDX_STS Register (Address = 0xB8) [Reset = 0xXX] MODE_IDX_STS is shown in #GUID-20230614-SS0T-4RL9-H3GZ-MGHKVB6PT1NH/MAIN_MAIN_MAIN_MODE_IDX_STS_TABLE_TABLE. Return to the Summary Table. MODE_IDX_STS Register Field Descriptions Bit Field Type Reset Description 7 IDX_DONE R 0x1 IDX DoneIf set, indicates the IDX decode has completed and latched into the IDX status bits. 6:4 IDX R X IDX Decode (Strap)3-bit decode from IDX pin 3 MODE_DONE R 0x1 MODE Done:If set, indicates the MODE decode has completed and latched into the MODE status bits. 2:0 MODE R X MODE Decode (Strap)3-bit decode from MODE pin LINK_ERROR_COUNT Register (Address = 0xB9) [Reset = 0x33] LINK_ERROR_COUNT is shown in #GUID-20230614-SS0T-4RL9-H3GZ-MGHKVB6PT1NH/MAIN_MAIN_MAIN_LINK_ERROR_COUNT_TABLE_TABLE. Return to the Summary Table. LINK_ERROR_COUNT Register Field Descriptions Bit Field Type Reset Description 7:6 RESERVED R 0x0 Reserved 5 LINK_SFIL_WAIT R/W 0x1 During SFILTER adaption, setting this bit will cause the Lock detect circuit to ignore errors during the SFILTER wait period after the SFILTER control is updated.1: Errors during SFILTER Wait period will be ignored0: Errors during SFILTER Wait period will not be ignored and may cause loss of Lock 4 LINK_ERR_COUNT_EN R/W 0x1 Enable serial link data integrity error count1: Enable error count0: DISABLE 3:0 LINK_ERR_THRESH R/W 0x3 Link error count threshold. The Link Error Counter monitors the forward channel link and determines when lock will be dropped. If the error counter is enabled, the deserializer will lose lock once the error counter reaches the LINK_ERR_THRESH value. If the link error counter is disabled, the deserializer will lose lock after one error.The control bits in the PAR_ERR_CTRL register can be used to enable error conditions individually. FPD3_ENC_CTL Register (Address = 0xBA) [Reset = 0x83] FPD3_ENC_CTL is shown in #GUID-20230614-SS0T-4RL9-H3GZ-MGHKVB6PT1NH/MAIN_MAIN_MAIN_FPD3_ENC_CTL_TABLE_TABLE. Return to the Summary Table. Recommended to set bit seven in the FPD-Link III encoder control register to 0 in order to prevent any updates of link information values from encoded packets that do not pass CRC check. The FPD-Link III Encoder CRC flag must also be in place by setting FPD3_ENC_CRC_DIS (register 0x4A[4]) to 1. FPD3_ENC_CTL Register Field Descriptions Bit Field Type Reset Description 7 FPD3_ENC_CRC_DIS R/W 0x1 0: Enable FPD-Link III encoder CRC (recommended)1: Disable FPD-Link III encoder CRC 6:0 RESERVED R 0x0 Reserved FV_MIN_TIME Register (Address = 0xBC) [Reset = 0x80] FV_MIN_TIME is shown in #GUID-20230614-SS0T-4RL9-H3GZ-MGHKVB6PT1NH/MAIN_MAIN_MAIN_FV_MIN_TIME_TABLE_TABLE. Return to the Summary Table. FV_MIN_TIME Register Field Descriptions Bit Field Type Reset Description 7:0 FRAME_VALID_MIN R/W 0x80 Frame Valid Minimum TimeThis register controls the minimum time the FrameValid (FV) should be active before the Raw mode FPD3 receiver generates a FrameStart packet. Duration is in FPD3 clock periods. GPIO_PD_CTL Register (Address = 0xBE) [Reset = 0x00] GPIO_PD_CTL is shown in #GUID-20230614-SS0T-4RL9-H3GZ-MGHKVB6PT1NH/MAIN_MAIN_MAIN_GPIO_PD_CTL_TABLE_TABLE. Return to the Summary Table. GPIO_PD_CTL Register Field Descriptions Bit Field Type Reset Description 7 GPIO7_PD_DIS R/W 0x0 GPIO7 Pull-down Resistor Disable:The GPIO pins by default include a pulldown resistor (25-kΩ typ) that is automatically enabled when the GPIO is not in an output mode. When this bit is set, the pulldown resistor will also be disabled when the GPIO pin is in an input only mode.1: Disable GPIO pull-down resistor0: Enable GPIO pull-down resistor 6 GPIO6_PD_DIS R/W 0x0 GPIO6 Pull-down Resistor Disable:The GPIO pins by default include a pulldown resistor (25-kΩ typ) that is automatically enabled when the GPIO is not in an output mode. When this bit is set, the pulldown resistor will also be disabled when the GPIO pin is in an input only mode.1: Disable GPIO pull-down resistor0: Enable GPIO pull-down resistor 5 GPIO5_PD_DIS R/W 0x0 GPIO5 Pull-down Resistor Disable:The GPIO pins by default include a pulldown resistor (25-kΩ typ) that is automatically enabled when the GPIO is not in an output mode. When this bit is set, the pulldown resistor will also be disabled when the GPIO pin is in an input only mode.1: Disable GPIO pull-down resistor0: Enable GPIO pull-down resistor 4 GPIO4_PD_DIS R/W 0x0 GPIO4 Pull-down Resistor Disable:The GPIO pins by default include a pulldown resistor (25-kΩ typ) that is automatically enabled when the GPIO is not in an output mode. When this bit is set, the pulldown resistor will also be disabled when the GPIO pin is in an input only mode.1: Disable GPIO pull-down resistor0: Enable GPIO pull-down resistor 3 GPIO3_PD_DIS R/W 0x0 GPIO3 Pull-down Resistor Disable:The GPIO pins by default include a pulldown resistor (25-kΩ typ) that is automatically enabled when the GPIO is not in an output mode. When this bit is set, the pulldown resistor will also be disabled when the GPIO pin is in an input only mode.1: Disable GPIO pull-down resistor0: Enable GPIO pull-down resistor 2 GPIO2_PD_DIS R/W 0x0 GPIO2 Pull-down Resistor Disable:The GPIO pins by default include a pulldown resistor (25-kΩ typ) that is automatically enabled when the GPIO is not in an output mode. When this bit is set, the pulldown resistor will also be disabled when the GPIO pin is in an input only mode.1: Disable GPIO pull-down resistor0: Enable GPIO pull-down resistor 1 GPIO1_PD_DIS R/W 0x0 GPIO1 Pull-down Resistor Disable:The GPIO pins by default include a pulldown resistor (25-kΩ typ) that is automatically enabled when the GPIO is not in an output mode. When this bit is set, the pulldown resistor will also be disabled when the GPIO pin is in an input only mode.1: Disable GPIO pull-down resistor0: Enable GPIO pull-down resistor 0 GPIO0_PD_DIS R/W 0x0 GPIO0 Pull-down Resistor Disable:The GPIO pins by default include a pulldown resistor (25-kΩ typ) that is automatically enabled when the GPIO is not in an output mode. When this bit is set, the pulldown resistor will also be disabled when the GPIO pin is in an input only mode.1: Disable GPIO pull-down resistor0: Enable GPIO pull-down resistor PORT_DEBUG Register (Address = 0xD0) [Reset = 0x00] PORT_DEBUG is shown in #GUID-20230614-SS0T-4RL9-H3GZ-MGHKVB6PT1NH/MAIN_MAIN_MAIN_PORT_DEBUG_TABLE_TABLE. Return to the Summary Table. RX port-specific register. The FPD-Link III Port Select register 0x4C configures which unique Rx port registers can be accessed by I2C read and write commands. PORT_DEBUG Register Field Descriptions Bit Field Type Reset Description 7 RESERVED R 0x0 Reserved 6 RESERVED R 0x0 Reserved 5 SER_BIST_ACT R 0x0 Serializer BIST activeThis register indicates the Serializer is in BIST mode. If the Deserializer is not in BIST mode, this could indicate an error condition. 4:2 RESERVED R 0x0 Reserved 1 FORCE_BC_ERRORS R/W 0x0 This bit indroduces continuous errors into Back channel frame. 0 FORCE_1_BC_ERROR RH/W1S 0x0 This bit indroduces one error into Back channel frame.Self clearing bit. AEQ_CTL2 Register (Address = 0xD2) [Reset = 0x94] AEQ_CTL2 is shown in #GUID-20230614-SS0T-4RL9-H3GZ-MGHKVB6PT1NH/MAIN_MAIN_MAIN_AEQ_CTL2_TABLE_TABLE. Return to the Summary Table. RX port-specific register. The FPD-Link III Port Select register 0x4C configures which unique Rx port registers can be accessed by I2C read and write commands. AEQ_CTL2 Register Field Descriptions Bit Field Type Reset Description 7:5 ADAPTIVE_EQ_RELOCK_TIME R/W 0x4 Time to wait for lock before incrementing the EQ to next setting000: 164 us001: 328 us010: 655 us011: 1.31 ms100: 2.62 ms101: 5.24 ms110: 10.5ms111: 21.0 ms 4 AEQ_1ST_LOCK_MODE R/W 0x1 AEQ First Lock ModeThis register bit controls the Adaptive Equalizer algorithm operation at initial Receiver Lock.0: Initial AEQ lock may occur at any value1: Initial Receiver lock will restart AEQ at 0, providing a more deterministic initial AEQ value 3 AEQ_RESTART RH/W1S 0x0 Set high to restart AEQ adaptation from initial value. This bit is self clearing. Adaption is restarted. 2 SET_AEQ_FLOOR R/W 0x1 AEQ adaptation starts from a pre-set floor value rather than from zero - good in long cable situations 1:0 RESERVED R 0x0 Reserved AEQ_STATUS Register (Address = 0xD3) [Reset = 0x00] AEQ_STATUS is shown in #GUID-20230614-SS0T-4RL9-H3GZ-MGHKVB6PT1NH/MAIN_MAIN_MAIN_AEQ_STATUS_TABLE_TABLE. Return to the Summary Table. RX port-specific register. The FPD-Link III Port Select register 0x4C configures which unique Rx port registers can be accessed by I2C read and write commands. AEQ_STATUS Register Field Descriptions Bit Field Type Reset Description 7:6 RESERVED R 0x0 Reserved 5:3 EQ_STATUS_2 R 0x0 Adaptive EQ Status 2 2:0 EQ_STATUS_1 R 0x0 Adaptive EQ Status 1 ADAPTIVE_EQ_BYPASS Register (Address = 0xD4) [Reset = 0x60] ADAPTIVE_EQ_BYPASS is shown in #GUID-20230614-SS0T-4RL9-H3GZ-MGHKVB6PT1NH/MAIN_MAIN_MAIN_ADAPTIVE_EQ_BYPASS_TABLE_TABLE. Return to the Summary Table. RX port-specific register. The FPD-Link III Port Select register 0x4C configures which unique Rx port registers can be accessed by I2C read and write commands. ADAPTIVE_EQ_BYPASS Register Field Descriptions Bit Field Type Reset Description 7:5 EQ_STAGE_1_SELECT_VALUE R/W 0x3 EQ select value[5:3] - Used if adaptive EQ is bypassed. 4 AEQ_LOCK_MODE R/W 0x0 Adaptive Equalizer lock modeWhen set to a 1, Receiver Lock status requires the Adaptive Equalizer to complete adaption.When set to a 0, Receiver Lock is based only on the Lock circuit itself. AEQ may not have stabilized. 3:1 EQ_STAGE_2_SELECT_VALUE R/W 0x0 EQ select value [2:0] - Used if adaptive EQ is bypassed. 0 ADAPTIVE_EQ_BYPASS R/W 0x0 1: Disable adaptive EQ0: Enable adaptive EQ AEQ_MIN_MAX Register (Address = 0xD5) [Reset = 0xF2] AEQ_MIN_MAX is shown in #GUID-20230614-SS0T-4RL9-H3GZ-MGHKVB6PT1NH/MAIN_MAIN_MAIN_AEQ_MIN_MAX_TABLE_TABLE. Return to the Summary Table. RX port-specific register. The FPD-Link III Port Select register 0x4C configures which unique Rx port registers can be accessed by I2C read and write commands. AEQ_MIN_MAX Register Field Descriptions Bit Field Type Reset Description 7:4 AEQ_MAX R/W 0xF Adaptive Equalizer Maximum valueThis register sets the maximum value for the Adaptive EQ algorithm. 3:0 ADAPTIVE_EQ_FLOOR_VALUE R/W 0x2 When AEQ floor is enabled by register 0xD2[2] the starting setting is given by this register. SFILTER_STS_0 Register (Address = 0xD6) [Reset = 0x00] SFILTER_STS_0 is shown in #GUID-20230614-SS0T-4RL9-H3GZ-MGHKVB6PT1NH/MAIN_MAIN_MAIN_SFILTER_STS_0_TABLE_TABLE. Return to the Summary Table. RX port-specific register. The FPD-Link III Port Select register 0x4C configures which unique Rx port registers can be accessed by I2C read and write commands. SFILTER_STS_0 Register Field Descriptions Bit Field Type Reset Description 7 SFILTER_MAXED RC 0x0 SFILTER has reached limitWhen set, the adaptive control of the SFILTER has reached the maximum limit and the algorithm is unable to further adapt. This register is cleared on read. 6 SFILTER_STABLE R 0x0 Indicates SFILTER setting is stableThis register bit value is latched low. Read to clear for current status. 5:0 SFILTER_CDLY R 0x0 SFITLER Clock DelayCurrent value of clock delay control to SFILTER circuit SFILTER_STS_1 Register (Address = 0xD7) [Reset = 0x00] SFILTER_STS_1 is shown in #GUID-20230614-SS0T-4RL9-H3GZ-MGHKVB6PT1NH/MAIN_MAIN_MAIN_SFILTER_STS_1_TABLE_TABLE. Return to the Summary Table. RX port-specific register. The FPD-Link III Port Select register 0x4C configures which unique Rx port registers can be accessed by I2C read and write commands. SFILTER_STS_1 Register Field Descriptions Bit Field Type Reset Description 7 RESERVED R 0x0 Reserved 6 SFILTER_ERROR RC 0x0 SFILTER measurement error detectIf this bit is set, one or more measurements since the last read reported invalid results. This register is cleared on read. 5:0 SFILTER_DDLY R 0x0 SFITLER Data DelayCurrent value of data delay control to SFILTER circuit (The readoutmay vary depending on device status). PORT_ICR_HI Register (Address = 0xD8) [Reset = 0x00] PORT_ICR_HI is shown in #GUID-20230614-SS0T-4RL9-H3GZ-MGHKVB6PT1NH/MAIN_MAIN_MAIN_PORT_ICR_HI_TABLE_TABLE. Return to the Summary Table. RX port-specific register. The FPD-Link III Port Select register 0x4C configures which unique Rx port registers can be accessed by I2C read and write commands. PORT_ICR_HI Register Field Descriptions Bit Field Type Reset Description 7:3 RESERVED R 0x0 Reserved 2 IE_FPD3_ENC_ERR R/W 0x0 Interrupt on FPD-Link III Receiver Encoding ErrorWhen enabled, an interrupt is generated on detection of an encoding error on the FPD-Link III interface for the receive port as reported in the FPD3_ENC_ERROR bit in the RX_PORT_STS2 register 1 IE_BCC_SEQ_ERR R/W 0x0 Interrupt on BCC SEQ Sequence Error When enabled, an interrupt is generated if a Sequence Error is detected for the Bi-directional Control Channel forward channel receiver as reported in the BCC_SEQ_ERROR bit in the RX_PORT_STS1 register. 0 IE_BCC_CRC_ERR R/W 0x0 Interrupt on BCC CRC error detectWhen enabled, an interrupt is generated if a CRC error is detected on a Bi-directional Control Channel frame received over the FPD-Link III forward channel as reported in the BCC_CRC_ERROR bit in the RX_PORT_STS1 register. PORT_ICR_LO Register (Address = 0xD9) [Reset = 0x00] PORT_ICR_LO is shown in #GUID-20230614-SS0T-4RL9-H3GZ-MGHKVB6PT1NH/MAIN_MAIN_MAIN_PORT_ICR_LO_TABLE_TABLE. Return to the Summary Table. RX port-specific register. The FPD-Link III Port Select register 0x4C configures which unique Rx port registers can be accessed by I2C read and write commands. PORT_ICR_LO Register Field Descriptions Bit Field Type Reset Description 7 RESERVED R 0x0 Reserved 6 IE_LINE_LEN_CHG R/W 0x0 Interrupt on Video Line lengthWhen enabled, an interrupt is generated if the length of the video line changes. Status is reported in the LINE_LEN_CHG bit in the RX_PORT_STS2 register. 5 IE_LINE_CNT_CHG R/W 0x0 Interrupt on Video Line countWhen enabled, an interrupt is generated if the number of video lines per frame changes. Status is reported in the LINE_CNT_CHG bit in the RX_PORT_STS2 register. 4 IE_BUFFER_ERR R/W 0x0 Interrupt on Receiver Buffer ErrorWhen enabled, an interrupt is generated if the Receive Buffer overflow is detected as reported in the BUFFER_ERROR bit in the RX_PORT_STS2 register. 3 RESERVED R 0x0 Reserved 2 IE_FPD3_PAR_ERR R/W 0x0 Interrupt on FPD-Link III Receiver Parity ErrorWhen enabled, an interrupt is generated on detection of parity errors on the FPD-Link III interface for the receive port. Parity error status is reported in the PARITY_ERROR bit in the RX_PORT_STS1 register. 1 IE_PORT_PASS R/W 0x0 Interrupt on change in Port PASS statusWhen enabled, an interrupt is generated on a change in receiver port valid status as reported in the PORT_PASS bit in the PORT_STS1 register. 0 IE_LOCK_STS R/W 0x0 Interrupt on change in Lock StatusWhen enabled, an interrupt is generated on a change in lock status.Status is reported in the LOCK_STS_CHG bit in the RX_PORT_STS1 register. PORT_ISR_HI Register (Address = 0xDA) [Reset = 0x00] PORT_ISR_HI is shown in #GUID-20230614-SS0T-4RL9-H3GZ-MGHKVB6PT1NH/MAIN_MAIN_MAIN_PORT_ISR_HI_TABLE_TABLE. Return to the Summary Table. RX port-specific register. The FPD-Link III Port Select register 0x4C configures which unique Rx port registers can be accessed by I2C read and write commands. PORT_ISR_HI Register Field Descriptions Bit Field Type Reset Description 7:3 RESERVED R 0x0 Reserved 2 IS_FPD3_ENC_ERR R 0x0 FPD-Link III Receiver Encode Error Interrupt StatusAn encoding error on the FPD-Link III interface for the receive port has been detected. Status is reported in the FPD3_ENC_ERROR bit in the RX_PORT_STS2 register.This interrupt condition is cleared by reading the RX_PORT_STS2 register. 1 IS_BCC_SEQ_ERR R 0x0 BCC CRC Sequence Error Interrupt StatusA Sequence Error has been detected for the Bi-directional Control Channel forward channel receiver. Status is reported in the BCC_SEQ_ERROR bit in the RX_PORT_STS1 register. This interrupt condition is cleared by reading the RX_PORT_STS1 register. 0 IS_BCC_CRC_ERR R 0x0 BCC CRC error detect Interrupt StatusA CRC error has been detected on a Bi-directional Control Channel frame received over the FPD-Link III forward channel. Status is reported in the BCC_CRC_ERROR bit in the RX_PORT_STS1 register.This interrupt condition is cleared by reading the RX_PORT_STS1 register. PORT_ISR_LO Register (Address = 0xDB) [Reset = 0x00] PORT_ISR_LO is shown in #GUID-20230614-SS0T-4RL9-H3GZ-MGHKVB6PT1NH/MAIN_MAIN_MAIN_PORT_ISR_LO_TABLE_TABLE. Return to the Summary Table. RX port-specific register. The FPD-Link III Port Select register 0x4C configures which unique Rx port registers can be accessed by I2C read and write commands. PORT_ISR_LO Register Field Descriptions Bit Field Type Reset Description 7 RESERVED R 0x0 Reserved 6 IS_LINE_LEN_CHG R 0x0 Video Line Length Interrupt StatusA change in video line length has been detected. Status is reported in the LINE_LEN_CHG bit in the RX_PORT_STS2 register.This interrupt condition is cleared by reading the RX_PORT_STS2 register. 5 IS_LINE_CNT_CHG R 0x0 Video Line Count Interrupt StatusA change in number of video lines per frame has been detected. Status is reported in the LINE_CNT_CHG bit in the RX_PORT_STS2 register.This interrupt condition is cleared by reading the RX_PORT_STS2 register. 4 IS_BUFFER_ERR R 0x0 Receiver Buffer Error Interrupt StatusA Receive Buffer overflow has been detected as reported in the BUFFER_ERROR bit in the RX_PORT_STS2 register. This interrupt condition is cleared by reading the RX_PORT_STS2 register. 3 RESERVED R 0x0 Reserved 2 IS_FPD3_PAR_ERR R 0x0 FPD-Link III Receiver Parity Error Interrupt StatusA parity error on the FPD-Link III interface for the receive port has been detected. Parity error status is reported in the PARITY_ERROR bit in the RX_PORT_STS1 register.This interrupt condition is cleared by reading the RX_PORT_STS1 register. 1 IS_PORT_PASS R 0x0 Port Valid Interrupt StatusA change in receiver port valid status as reported in the PORT_PASS bit in the PORT_STS1 register. This interrupt condition is cleared by reading the RX_PORT_STS1 register. 0 IS_LOCK_STS R 0x0 Lock Interrupt StatusA change in lock status has been detected. Status is reported in the LOCK_STS_CHG bit in the RX_PORT_STS1 register.This interrupt condition is cleared by reading the RX_PORT_STS1 register. FC_GPIO_STS Register (Address = 0xDC) [Reset = 0x00] FC_GPIO_STS is shown in #GUID-20230614-SS0T-4RL9-H3GZ-MGHKVB6PT1NH/MAIN_MAIN_MAIN_FC_GPIO_STS_TABLE_TABLE. Return to the Summary Table. RX port-specific register. The FPD-Link III Port Select register 0x4C configures which unique Rx port registers can be accessed by I2C read and write commands. FC_GPIO_STS Register Field Descriptions Bit Field Type Reset Description 7 GPIO3_INT_STS RC 0x0 GPIO3 Interrupt StatusThis bit indicates an interrupt condition has been met for GPIO3. This bit is cleared on read. 6 GPIO2_INT_STS RC 0x0 GPIO2 Interrupt StatusThis bit indicates an interrupt condition has been met for GPIO2. This bit is cleared on read. 5 GPIO1_INT_STS RC 0x0 GPIO1 Interrupt StatusThis bit indicates an interrupt condition has been met for GPIO1. This bit is cleared on read. 4 GPIO0_INT_STS RC 0x0 GPIO0 Interrupt StatusThis bit indicates an interrupt condition has been met for GPIO0. This bit is cleared on read. 3 FC_GPIO3_STS R 0x0 Forward Channel GPIO3 StatusThis bit indicates the current value for forward channel GPIO3. 2 FC_GPIO2_STS R 0x0 Forward Channel GPIO2 StatusThis bit indicates the current value for forward channel GPIO2. 1 FC_GPIO1_STS R 0x0 Forward Channel GPIO1 StatusThis bit indicates the current value for forward channel GPIO1. 0 FC_GPIO0_STS R 0x0 Forward Channel GPIO0 StatusThis bit indicates the current value for forward channel GPIO0. FC_GPIO_ICR Register (Address = 0xDD) [Reset = 0x00] FC_GPIO_ICR is shown in #GUID-20230614-SS0T-4RL9-H3GZ-MGHKVB6PT1NH/MAIN_MAIN_MAIN_FC_GPIO_ICR_TABLE_TABLE. Return to the Summary Table. RX port-specific register. The FPD-Link III Port Select register 0x4C configures which unique Rx port registers can be accessed by I2C read and write commands. FC_GPIO_ICR Register Field Descriptions Bit Field Type Reset Description 7 GPIO3_FALL_IE W 0x0 GPIO3 Fall Interrupt EnableIf this bit is set, an interrupt will be generated based on detection of a falling edge on GPIO3. 6 GPIO3_RISE_IE W 0x0 GPIO3 Rise Interrupt EnableIf this bit is set, an interrupt will be generated based on detection of a rising edge on GPIO3. 5 GPIO2_FALL_IE W 0x0 GPIO2 Fall Interrupt EnableIf this bit is set, an interrupt will be generated based on detection of a falling edge on GPIO2. 4 GPIO2_RISE_IE W 0x0 GPIO2 Rise Interrupt EnableIf this bit is set, an interrupt will be generated based on detection of a rising edge on GPIO2. 3 GPIO1_FALL_IE W 0x0 GPIO1 Fall Interrupt EnableIf this bit is set, an interrupt will be generated based on detection of a falling edge on GPIO1. 2 GPIO1_RISE_IE W 0x0 GPIO1 Rise Interrupt EnableIf this bit is set, an interrupt will be generated based on detection of a rising edge on GPIO1. 1 GPIO0_FALL_IE W 0x0 GPIO0 Fall Interrupt EnableIf this bit is set, an interrupt will be generated based on detection of a falling edge on GPIO0. 0 GPIO0_RISE_IE W 0x0 GPIO0 Rise Interrupt EnableIf this bit is set, an interrupt will be generated based on detection of a rising edge on GPIO0. SEN_INT_RISE_STS Register (Address = 0xDE) [Reset = 0x00] SEN_INT_RISE_STS is shown in #GUID-20230614-SS0T-4RL9-H3GZ-MGHKVB6PT1NH/MAIN_MAIN_MAIN_SEN_INT_RISE_STS_TABLE_TABLE. Return to the Summary Table. RX port-specific register. The FPD-Link III Port Select register 0x4C configures which unique Rx port registers can be accessed by I2C read and write commands. SEN_INT_RISE_STS Register Field Descriptions Bit Field Type Reset Description 7:0 SEN_INT_RISE RC 0x0 Sensor Interrupt Rise StatusThis register provides the interrupt status for rising edge transitions on the bits in SENSOR_STS_0. If a mask bit is set in the SEN_INT_RISE_MASK register, a rising edge transition on the corresponding SENSOR_STS_0 bit will generate an interrupt that will be latched in this register. SEN_INT_FALL_STS Register (Address = 0xDF) [Reset = 0x00] SEN_INT_FALL_STS is shown in #GUID-20230614-SS0T-4RL9-H3GZ-MGHKVB6PT1NH/MAIN_MAIN_MAIN_SEN_INT_FALL_STS_TABLE_TABLE. Return to the Summary Table. RX port-specific register. The FPD-Link III Port Select register 0x4C configures which unique Rx port registers can be accessed by I2C read and write commands. SEN_INT_FALL_STS Register Field Descriptions Bit Field Type Reset Description 7:0 SEN_INT_FALL RC 0x0 Sensor Interrupt Fall StatusThis register provides the interrupt status for falling edge transitions on the bits in SENSOR_STS_0. If a mask bit is set in the SEN_INT_FALL_MASK register, a falling edge transition on the corresponding SENSOR_STS_0 bit will generate an interrupt that will be latched in this register. FPD3_RX_ID0 Register (Address = 0xF0) [Reset = 0x5F] FPD3_RX_ID0 is shown in #GUID-20230614-SS0T-4RL9-H3GZ-MGHKVB6PT1NH/MAIN_MAIN_MAIN_FPD3_RX_ID0_TABLE_TABLE. Return to the Summary Table. FPD3_RX_ID0 Register Field Descriptions Bit Field Type Reset Description 7:0 FPD3_RX_ID0 R 0x5F FPD3_RX_ID0: First byte ID code: '_ ' FPD3_RX_ID1 Register (Address = 0xF1) [Reset = 0x55] FPD3_RX_ID1 is shown in #GUID-20230614-SS0T-4RL9-H3GZ-MGHKVB6PT1NH/MAIN_MAIN_MAIN_FPD3_RX_ID1_TABLE_TABLE. Return to the Summary Table. FPD3_RX_ID1 Register Field Descriptions Bit Field Type Reset Description 7:0 FPD3_RX_ID1 R 0x55 FPD3_RX_ID1: 2nd byte of ID code: 'U ' FPD3_RX_ID2 Register (Address = 0xF2) [Reset = 0x42] FPD3_RX_ID2 is shown in #GUID-20230614-SS0T-4RL9-H3GZ-MGHKVB6PT1NH/MAIN_MAIN_MAIN_FPD3_RX_ID2_TABLE_TABLE. Return to the Summary Table. FPD3_RX_ID2 Register Field Descriptions Bit Field Type Reset Description 7:0 FPD3_RX_ID2 R 0x42 FPD3_RX_ID2: 3rd byte of ID code: 'B ' FPD3_RX_ID3 Register (Address = 0xF3) [Reset = 0x39] FPD3_RX_ID3 is shown in #GUID-20230614-SS0T-4RL9-H3GZ-MGHKVB6PT1NH/MAIN_MAIN_MAIN_FPD3_RX_ID3_TABLE_TABLE. Return to the Summary Table. FPD3_RX_ID3 Register Field Descriptions Bit Field Type Reset Description 7:0 FPD3_RX_ID3 R 0x39 FPD3_RX_ID3: 4th byte of ID code: '9 ' FPD3_RX_ID4 Register (Address = 0xF4) [Reset = 0x36] FPD3_RX_ID4 is shown in #GUID-20230614-SS0T-4RL9-H3GZ-MGHKVB6PT1NH/MAIN_MAIN_MAIN_FPD3_RX_ID4_TABLE_TABLE. Return to the Summary Table. FPD3_RX_ID4 Register Field Descriptions Bit Field Type Reset Description 7:0 FPD3_RX_ID4 R 0x36 FPD3_RX_ID4: 5th byte of ID code: '6' FPD3_RX_ID5 Register (Address = 0xF5) [Reset = 0x30] FPD3_RX_ID5 is shown in #GUID-20230614-SS0T-4RL9-H3GZ-MGHKVB6PT1NH/MAIN_MAIN_MAIN_FPD3_RX_ID5_TABLE_TABLE. Return to the Summary Table. FPD3_RX_ID5 Register Field Descriptions Bit Field Type Reset Description 7:0 FPD3_RX_ID5 R 0x30 FPD3_RX_ID5: 6th byte of ID code: '0' I2C_RX0_ID Register (Address = 0xF8) [Reset = 0x00] I2C_RX0_ID is shown in #GUID-20230614-SS0T-4RL9-H3GZ-MGHKVB6PT1NH/MAIN_MAIN_MAIN_I2C_RX0_ID_TABLE_TABLE. Return to the Summary Table. As an alternative to paging to access FPD-Link III receive port 0 registers, a separate I2C address may be enabled to allow direct access to the port 0 specific registers. The I2C_RX_0_ID register provides a simpler method of accessing device registers specifically for port 0 without having to use the paging function to select the register page. Using this address also allows access to all shared registers. I2C_RX0_ID Register Field Descriptions Bit Field Type Reset Description 7:1 RX_PORT0_ID R/W 0x0 7-bit Receive Port 0 I2C IDConfigures the decoder for detecting transactions designated for Receiver port 0 registers. This provides a simpler method of accessing device registers specifically for port 0 without having to use the paging function to select the register page. A value of 0 in this field disables the Port0 decoder. 0 RESERVED R 0x0 Reserved I2C_RX1_ID Register (Address = 0xF9) [Reset = 0x00] I2C_RX1_ID is shown in #GUID-20230614-SS0T-4RL9-H3GZ-MGHKVB6PT1NH/MAIN_MAIN_MAIN_I2C_RX1_ID_TABLE_TABLE. Return to the Summary Table. As an alternative to paging to access FPD-Link III receive port 1 registers, a separate I2C address may be enabled to allow direct access to the port 1 specific registers. The I2C_RX_1_ID register provides a simpler method of accessing device registers specifically for port 1 without having to use the paging function to select the register page. Using this address also allows access to all shared registers. I2C_RX1_ID Register Field Descriptions Bit Field Type Reset Description 7:1 RX_PORT1_ID R/W 0x0 7-bit Receive Port 1 I2C IDConfigures the decoder for detecting transactions designated for Receiver port 1 registers. This provides a simpler method of accessing device registers specifically for port 1 without having to use the paging function to select the register page. A value of 0 in this field disables the Port1 decoder. 0 RESERVED R 0x0 Reserved I2C_RX2_ID Register (Address = 0xFA) [Reset = 0x00] I2C_RX2_ID is shown in #GUID-20230614-SS0T-4RL9-H3GZ-MGHKVB6PT1NH/MAIN_MAIN_MAIN_I2C_RX2_ID_TABLE_TABLE. Return to the Summary Table. As an alternative to paging to access FPD-Link III receive port 2 registers, a separate I2C address may be enabled to allow direct access to the port 2 specific registers. The I2C_RX_2_ID register provides a simpler method of accessing device registers specifically for port 2 without having to use the paging function to select the register page. Using this address also allows access to all shared registers. I2C_RX2_ID Register Field Descriptions Bit Field Type Reset Description 7:1 RX_PORT2_ID R/W 0x0 7-bit Receive Port 2 I2C IDConfigures the decoder for detecting transactions designated for Receiver port 2 registers. This provides a simpler method of accessing device registers specifically for port 2 without having to use the paging function to select the register page. A value of 0 in this field disables the Port2 decoder. 0 RESERVED R 0x0 Reserved I2C_RX3_ID Register (Address = 0xFB) [Reset = 0x00] I2C_RX3_ID is shown in #GUID-20230614-SS0T-4RL9-H3GZ-MGHKVB6PT1NH/MAIN_MAIN_MAIN_I2C_RX3_ID_TABLE_TABLE. Return to the Summary Table. As an alternative to paging to access FPD-Link III receive port 3 registers, a separate I2C address may be enabled to allow direct access to the port 3 specific registers. The I2C_RX_3_ID register provides a simpler method of accessing device registers specifically for port 3 without having to use the paging function to select the register page. Using this address also allows access to all shared registers. I2C_RX3_ID Register Field Descriptions Bit Field Type Reset Description 7:1 RX_PORT3_ID R/W 0x0 7-bit Receive Port 3 I2C IDConfigures the decoder for detecting transactions designated for Receiver port 3 registers. This provides a simpler method of accessing device registers specifically for port 3 without having to use the paging function to select the register page. A value of 0 in this field disables the Port3 decoder. 0 RESERVED R 0x0 Reserved Main Registers #GUID-20230614-SS0T-4RL9-H3GZ-MGHKVB6PT1NH/MAIN_MAIN_TABLE_1_TABLE lists the memory-mapped registers for the Main registers. All register offset addresses not listed in #GUID-20230614-SS0T-4RL9-H3GZ-MGHKVB6PT1NH/MAIN_MAIN_TABLE_1_TABLE should be considered as reserved locations and the register contents should not be modified. MAIN Registers Address Acronym Register Name Section 0x0 I2C_DEVICE_ID I2C_DEVICE_ID Go 0x1 RESET_CTL RESET_CTL Go 0x2 GENERAL_CFG GENERAL_CFG Go 0x3 REV_MASK_ID REV_MASK_ID Go 0x4 DEVICE_STS DEVICE_STS Go 0x5 PAR_ERR_THOLD_HI PAR_ERR_THOLD_HI Go 0x6 PAR_ERR_THOLD_LO PAR_ERR_THOLD_LO Go 0x7 BCC_WATCHDOG_CONTROL BCC_WATCHDOG_CONTROL Go 0x8 I2C_CONTROL_1 I2C_CONTROL_1 Go 0x9 I2C_CONTROL_2 I2C_CONTROL_2 Go 0xA SCL_HIGH_TIME SCL_HIGH_TIME Go 0xB SCL_LOW_TIME SCL_LOW_TIME Go 0xC RX_PORT_CTL RX_PORT_CTL Go 0xD IO_CTL IO_CTL Go 0xE GPIO_PIN_STS GPIO_PIN_STS Go 0xF GPIO_INPUT_CTL GPIO_INPUT_CTL Go 0x10 GPIO0_PIN_CTL GPIO0_PIN_CTL Go 0x11 GPIO1_PIN_CTL GPIO1_PIN_CTL Go 0x12 GPIO2_PIN_CTL GPIO2_PIN_CTL Go 0x13 GPIO3_PIN_CTL GPIO3_PIN_CTL Go 0x14 GPIO4_PIN_CTL GPIO4_PIN_CTL Go 0x15 GPIO5_PIN_CTL GPIO5_PIN_CTL Go 0x16 GPIO6_PIN_CTL GPIO6_PIN_CTL Go 0x17 GPIO7_PIN_CTL GPIO7_PIN_CTL Go 0x18 FS_CTL FS_CTL Go 0x19 FS_HIGH_TIME_1 FS_HIGH_TIME_1 Go 0x1A FS_HIGH_TIME_0 FS_HIGH_TIME_0 Go 0x1B FS_LOW_TIME_1 FS_LOW_TIME_1 Go 0x1C FS_LOW_TIME_0 FS_LOW_TIME_0 Go 0x1D MAX_FRM_HI MAX_FRM_HI Go 0x1E MAX_FRM_LO MAX_FRM_LO Go 0x1F CSI_PLL_CTL CSI_PLL_CTL Go 0x20 FWD_CTL1 FWD_CTL1 Go 0x21 FWD_CTL2 FWD_CTL2 Go 0x22 FWD_STS FWD_STS Go 0x23 INTERRUPT_CTL INTERRUPT_CTL Go 0x24 INTERRUPT_STS INTERRUPT_STS Go 0x25 TS_CONFIG TS_CONFIG Go 0x26 TS_CONTROL TS_CONTROL Go 0x27 TS_LINE_HI TS_LINE_HI Go 0x28 TS_LINE_LO TS_LINE_LO Go 0x29 TS_STATUS TS_STATUS Go 0x2A TIMESTAMP_P0_HI TIMESTAMP_P0_HI Go 0x2B TIMESTAMP_P0_LO TIMESTAMP_P0_LO Go 0x2C TIMESTAMP_P1_HI TIMESTAMP_P1_HI Go 0x2D TIMESTAMP_P1_LO TIMESTAMP_P1_LO Go 0x2E TIMESTAMP_P2_HI TIMESTAMP_P2_HI Go 0x2F TIMESTAMP_P2_LO TIMESTAMP_P2_LO Go 0x30 TIMESTAMP_P3_HI TIMESTAMP_P3_HI Go 0x31 TIMESTAMP_P3_LO TIMESTAMP_P3_LO Go 0x32 CSI_PORT_SEL CSI_PORT_SEL Go 0x33 CSI_CTL CSI_CTL Go 0x34 CSI_CTL2 CSI_CTL2 Go 0x35 CSI_STS CSI_STS Go 0x36 CSI_TX_ICR CSI_TX_ICR Go 0x37 CSI_TX_ISR CSI_TX_ISR Go 0x41 SFILTER_CFG SFILTER_CFG Go 0x42 AEQ_CTL AEQ_CTL Go 0x43 AEQ_ERR_THOLD AEQ_ERR_THOLD Go 0x46 BCC_ERR_CTL BCC_ERR_CTL Go 0x47 BCC_STATUS BCC_STATUS Go 0x4A FPD3_CAP FPD3_CAP Go 0x4B RAW_EMBED_DTYPE RAW_EMBED_DTYPE Go 0x4C FPD3_PORT_SEL FPD3_PORT_SEL Go 0x4D RX_PORT_STS1 RX_PORT_STS1 Go 0x4E RX_PORT_STS2 RX_PORT_STS2 Go 0x4F RX_FREQ_HIGH RX_FREQ_HIGH Go 0x50 RX_FREQ_LOW RX_FREQ_LOW Go 0x51 SENSOR_STS_0 SENSOR_STS_0 Go 0x52 SENSOR_STS_1 SENSOR_STS_1 Go 0x53 SENSOR_STS_2 SENSOR_STS_2 Go 0x54 SENSOR_STS_3 SENSOR_STS_3 Go 0x55 RX_PAR_ERR_HI RX_PAR_ERR_HI Go 0x56 RX_PAR_ERR_LO RX_PAR_ERR_LO Go 0x57 BIST_ERR_COUNT BIST_ERR_COUNT Go 0x58 BCC_CONFIG BCC_CONFIG Go 0x59 DATAPATH_CTL1 DATAPATH_CTL1 Go 0x5B SER_ID SER_ID Go 0x5C SER_ALIAS_ID SER_ALIAS_ID Go 0x5D TARGET_ID_0 TARGET_ID_0 Go 0x5E TARGET_ID_1 TARGET_ID_1 Go 0x5F TARGET_ID_2 TARGET_ID_2 Go 0x60 TARGET_ID_3 TARGET_ID_3 Go 0x61 TARGET_ID_4 TARGET_ID_4 Go 0x62 TARGET_ID_5 TARGET_ID_5 Go 0x63 TARGET_ID_6 TARGET_ID_6 Go 0x64 TARGET_ID_7 TARGET_ID_7 Go 0x65 TARGET_ALIAS_0 TARGET_ALIAS_0 Go 0x66 TARGET_ALIAS_1 TARGET_ALIAS_1 Go 0x67 TARGET_ALIAS_2 TARGET_ALIAS_2 Go 0x68 TARGET_ALIAS_3 TARGET_ALIAS_3 Go 0x69 TARGET_ALIAS_4 TARGET_ALIAS_4 Go 0x6A TARGET_ALIAS_5 TARGET_ALIAS_5 Go 0x6B TARGET_ALIAS_6 TARGET_ALIAS_6 Go 0x6C TARGET_ALIAS_7 TARGET_ALIAS_7 Go 0x6D PORT_CONFIG PORT_CONFIG Go 0x6E BC_GPIO_CTL0 BC_GPIO_CTL0 Go 0x6F BC_GPIO_CTL1 BC_GPIO_CTL1 Go 0x70 RAW10_ID RAW10_ID Go 0x71 RAW12_ID RAW12_ID Go 0x72 CSI_VC_MAP CSI_VC_MAP Go 0x73 LINE_COUNT_1 LINE_COUNT_1 Go 0x74 LINE_COUNT_0 LINE_COUNT_0 Go 0x75 LINE_LEN_1 LINE_LEN_1 Go 0x76 LINE_LEN_0 LINE_LEN_0 Go 0x77 FREQ_DET_CTL FREQ_DET_CTL Go 0x78 MAILBOX_0 MAILBOX_0 Go 0x79 MAILBOX_1 MAILBOX_1 Go 0x7A CSI_RX_STS CSI_RX_STS Go 0x7B CSI_ERR_COUNTER CSI_ERR_COUNTER Go 0x7C PORT_CONFIG2 PORT_CONFIG2 Go 0x7D PORT_PASS_CTL PORT_PASS_CTL Go 0x7E SEN_INT_RISE_CTL SEN_INT_RISE_CTL Go 0x7F SEN_INT_FALL_CTL SEN_INT_FALL_CTL Go 0x90 CSI0_FRAME_COUNT_HI CSI0_FRAME_COUNT_HI Go 0x91 CSI0_FRAME_COUNT_LO CSI0_FRAME_COUNT_LO Go 0x92 CSI0_FRAME_ERR_COUNT_HI CSI0_FRAME_ERR_COUNT_HI Go 0x93 CSI0_FRAME_ERR_COUNT_LO CSI0_FRAME_ERR_COUNT_LO Go 0x94 CSI0_LINE_COUNT_HI CSI0_LINE_COUNT_HI Go 0x95 CSI0_LINE_COUNT_LO CSI0_LINE_COUNT_LO Go 0x96 CSI0_LINE_ERR_COUNT_HI CSI0_LINE_ERR_COUNT_HI Go 0x97 CSI0_LINE_ERR_COUNT_LO CSI0_LINE_ERR_COUNT_LO Go 0x98 CSI1_FRAME_COUNT_HI CSI1_FRAME_COUNT_HI Go 0x99 CSI1_FRAME_COUNT_LO CSI1_FRAME_COUNT_LO Go 0x9A CSI1_FRAME_ERR_COUNT_HI CSI1_FRAME_ERR_COUNT_HI Go 0x9B CSI1_FRAME_ERR_COUNT_LO CSI1_FRAME_ERR_COUNT_LO Go 0x9C CSI1_LINE_COUNT_HI CSI1_LINE_COUNT_HI Go 0x9D CSI1_LINE_COUNT_LO CSI1_LINE_COUNT_LO Go 0x9E CSI1_LINE_ERR_COUNT_HI CSI1_LINE_ERR_COUNT_HI Go 0x9F CSI1_LINE_ERR_COUNT_LO CSI1_LINE_ERR_COUNT_LO Go 0xA5 REFCLK_FREQ REFCLK_FREQ Go 0xB0 IND_ACC_CTL IND_ACC_CTL Go 0xB1 IND_ACC_ADDR IND_ACC_ADDR Go 0xB2 IND_ACC_DATA IND_ACC_DATA Go 0xB3 BIST_CTL BIST_CTL Go 0xB6 PAR_ERR_CTRL PAR_ERR_CTRL Go 0xB8 MODE_IDX_STS MODE_IDX_STS Go 0xB9 LINK_ERROR_COUNT LINK_ERROR_COUNT Go 0xBA FPD3_ENC_CTL FPD3_ENC_CTL Go 0xBC FV_MIN_TIME FV_MIN_TIME Go 0xBE GPIO_PD_CTL GPIO_PD_CTL Go 0xD0 PORT_DEBUG PORT_DEBUG Go 0xD2 AEQ_CTL2 AEQ_CTL2 Go 0xD3 AEQ_STATUS AEQ_STATUS Go 0xD4 ADAPTIVE_EQ_BYPASS ADAPTIVE_EQ_BYPASS Go 0xD5 AEQ_MIN_MAX AEQ_MIN_MAX Go 0xD6 SFILTER_STS_0 SFILTER_STS_0 Go 0xD7 SFILTER_STS_1 SFILTER_STS_1 Go 0xD8 PORT_ICR_HI PORT_ICR_HI Go 0xD9 PORT_ICR_LO PORT_ICR_LO Go 0xDA PORT_ISR_HI PORT_ISR_HI Go 0xDB PORT_ISR_LO PORT_ISR_LO Go 0xDC FC_GPIO_STS FC_GPIO_STS Go 0xDD FC_GPIO_ICR FC_GPIO_ICR Go 0xDE SEN_INT_RISE_STS SEN_INT_RISE_STS Go 0xDF SEN_INT_FALL_STS SEN_INT_FALL_STS Go 0xF0 FPD3_RX_ID0 FPD3_RX_ID0 Go 0xF1 FPD3_RX_ID1 FPD3_RX_ID1 Go 0xF2 FPD3_RX_ID2 FPD3_RX_ID2 Go 0xF3 FPD3_RX_ID3 FPD3_RX_ID3 Go 0xF4 FPD3_RX_ID4 FPD3_RX_ID4 Go 0xF5 FPD3_RX_ID5 FPD3_RX_ID5 Go 0xF8 I2C_RX0_ID I2C_RX0_ID Go 0xF9 I2C_RX1_ID I2C_RX1_ID Go 0xFA I2C_RX2_ID I2C_RX2_ID Go 0xFB I2C_RX3_ID I2C_RX3_ID Go Complex bit access types are encoded to fit into small table cells. #GUID-20230614-SS0T-4RL9-H3GZ-MGHKVB6PT1NH/MAIN_MAIN_LEGEND_TABLE shows the codes that are used for access types in this section. Main Access Type Codes Access Type Code Description Read Type R R Read RC RC Readto Clear RH RH ReadSet or cleared by hardware Write Type W W Write W1S W1S Write1 to set WStrap WStrap WriteDefault value loaded from bootstrap pin after reset. Reset or Default Value -n Value after reset or the default value I2C_DEVICE_ID Register (Address = 0x0) [Reset = 0x00] I2C_DEVICE_ID is shown in #GUID-20230614-SS0T-4RL9-H3GZ-MGHKVB6PT1NH/MAIN_MAIN_MAIN_I2C_DEVICE_ID_TABLE_TABLE. Return to the Summary Table. The I2C Device ID Register field always indicates the current value of the I2C ID. When bit 0 of this register is 0, this field is read-only and shows the strapped ID from device initialization after power on. When bit 0 of this register is 1, this field is read/write and can be used to assign any valid I2C ID address to the deserializer. I2C_DEVICE_ID Register Field Descriptions Bit Field Type Reset Description 7:1 DEVICE_ID R/WStrap 0x0 7-bit I2C ID of Deserializer (Strap)This field always indicates the current value of the I2C ID. When bit 0 of this register is 0, this field is read-only and show the strapped ID. When bit 1 of this register is 1, this field is read/write and can be used to assign any valid I2C ID. 0 DES_ID R/W 0x0 0: Device ID is from strap1: Register I2C Device ID overrides strapped value RESET_CTL Register (Address = 0x1) [Reset = 0x00] RESET_CTL is shown in #GUID-20230614-SS0T-4RL9-H3GZ-MGHKVB6PT1NH/MAIN_MAIN_MAIN_RESET_CTL_TABLE_TABLE. Return to the Summary Table. The Reset Control register allows for soft digital reset of the DS90UB960-Q1 device internal circuitry without using PDB hardware analog reset. Digital Reset 0 is recommended if desired to reset without overwriting configuration registers to default values. RESET_CTL Register Field Descriptions Bit Field Type Reset Description 7:6 RESERVED R 0x0 Reserved 5 RESERVED R 0x0 Reserved 4:3 RESERVED R 0x0 Reserved 2 RESTART_AUTOLOAD RH/W1S 0x0 Restart ROM Auto-loadSetting this bit to 1 causes a re-load of the ROM. This bit is self-clearing. Software may check for Auto-load complete by checking the CFG_INIT_DONE bit in the DEVICE_STS register. 1 DIGITAL_RESET1 RH/W1S 0x0 Digital ResetResets the entire digital block including registers. This bit is self-clearing.1: Reset0: Normal operation 0 DIGITAL_RESET0 RH/W1S 0x0 Digital ResetResets the entire digital block except registers. This bit is self-clearing.1: Reset0: Normal operation GENERAL_CFG Register (Address = 0x2) [Reset = 0x1E] GENERAL_CFG is shown in #GUID-20230614-SS0T-4RL9-H3GZ-MGHKVB6PT1NH/MAIN_MAIN_MAIN_GENERAL_CFG_TABLE_TABLE. Return to the Summary Table. The general configuration register enables and disables high level block functionality. GENERAL_CFG Register Field Descriptions Bit Field Type Reset Description 7:6 RESERVED R 0x0 Reserved 5 I2C_CONTROLLER_EN R/W 0x0 I2C Controller EnableWhen this bit is 0, the local I2C controller is disabled, when it is 1, the controller is enabled 4 OUTPUT_EN_MODE R/W 0x1 Output Enable ModeIf set to 0, the CSI-2 TX output port is forced to the high-impedance state if no assigned RX ports have an active Receiver lock. If set to 1, the CSI-2 TX output port will continue in normal operation if no assigned RX ports have an active Receiver lock. CSI-2 TX operation will remain under register control via the CSI_CTL register for each port. If no assigned RX ports have an active Receiver lock, this will result in the CSI-2 Transmitter entering the LP-11 state. 3 OUTPUT_ENABLE R/W 0x1 Output Enable Control (in conjunction with Output Sleep State Select)If OUTPUT_SLEEP_STATE_SEL is set to 1 and this bit is set to 0, the CSI TX outputs is forced into a high impedance state. 2 OUTPUT_SLEEP_STATE_SEL R/W 0x1 OSS Select to control output state when LOCK is low (used in conjunction with Output Enable)When this bit is set to 0, the CSI TX outputs is forced into a HS-0 state. 1 RX_PARITY_CHECK_EN R/W 0x1 FPD3 Receiver Parity Checker EnableWhen enabled, the parity check function is enabled for the FPD3 receiver. This allows detection of errors on the FPD3 receiver data bits.0: Disable1: Enable 0 FORCE_REFCLK_DET R/W 0x0 Force indication of external reference clock0: Normal operation, reference clock detect circuit indicates the presence of an external reference clock1: Force reference clock to be indicated present REV_MASK_ID Register (Address = 0x3) [Reset = 0x40] REV_MASK_ID is shown in #GUID-20230614-SS0T-4RL9-H3GZ-MGHKVB6PT1NH/MAIN_MAIN_MAIN_REV_MASK_ID_TABLE_TABLE. Return to the Summary Table. Revision ID field for production silicon version can be read back from this register. REV_MASK_ID Register Field Descriptions Bit Field Type Reset Description 7:4 REVISION_ID R 0x4 Revision ID0100: DS90UB960-Q1 3:0 MASK_ID R 0x0 Mask ID DEVICE_STS Register (Address = 0x4) [Reset = 0xC0] DEVICE_STS is shown in #GUID-20230614-SS0T-4RL9-H3GZ-MGHKVB6PT1NH/MAIN_MAIN_MAIN_DEVICE_STS_TABLE_TABLE. Return to the Summary Table. Device status register provides read back access to high level link diagnostics. DEVICE_STS Register Field Descriptions Bit Field Type Reset Description 7 CFG_CKSUM_STS R 0x1 Config Checksum PassedThis bit is set following initialization if the Configuration data in the eFuse ROM had a valid checksum 6 CFG_INIT_DONE R 0x1 Power-up initialization completeThis bit is set after Initialization is complete. Configuration from eFuse ROM has completed. 5 RESERVED R 0x0 Reserved 4 REFCLK_VALID R 0x0 REFCLK valid frequencyThis bit indicates when a valid frequency has been detected on the REFCLK pin.0: invalid frequency detected1: REFCLK frequency between 12MHz and 64MHz 3:0 RESERVED R 0x0 Reserved PAR_ERR_THOLD_HI Register (Address = 0x5) [Reset = 0x01] PAR_ERR_THOLD_HI is shown in #GUID-20230614-SS0T-4RL9-H3GZ-MGHKVB6PT1NH/MAIN_MAIN_MAIN_PAR_ERR_THOLD_HI_TABLE_TABLE. Return to the Summary Table. For each port, if the FPD-Link III receiver detects a number of parity errors greater than or equal to total value in PAR_ERR_THOLD[15:0], the PARITY_ERROR flag is set in the RX_PORT_STS1 register. PAR_ERR_THOLD_HI contains bits [15:8] of the 16 bit parity error threshold PAR_ERR_THOLD[15:0]. PAR_ERR_THOLD_HI Register Field Descriptions Bit Field Type Reset Description 7:0 PAR_ERR_THOLD_HI R/W 0x1 FPD3 Parity Error Threshold High byteThis register provides the 8 most significant bits of the Parity Error Threshold value. For each port, if the FPD-Link III receiver detects a number of parity errors greater than or equal to this value, the PARITY_ERROR flag is set in the RX_PORT_STS1 register. PAR_ERR_THOLD_LO Register (Address = 0x6) [Reset = 0x00] PAR_ERR_THOLD_LO is shown in #GUID-20230614-SS0T-4RL9-H3GZ-MGHKVB6PT1NH/MAIN_MAIN_MAIN_PAR_ERR_THOLD_LO_TABLE_TABLE. Return to the Summary Table. For each port, if the FPD-Link III receiver detects a number of parity errors greater than or equal to total value in PAR_ERR_THOLD[15:0], the PARITY_ERROR flag is set in the RX_PORT_STS1 register. PAR_ERR_THOLD_LO contains bits [7:0] of the 16-bit parity error threshold PAR_ERR_THOLD[15:0]. PAR_ERR_THOLD_LO Register Field Descriptions Bit Field Type Reset Description 7:0 PAR_ERR_THOLD_LO R/W 0x0 FPD3 Parity Error Threshold Low byteThis register provides the 8 least significant bits of the Parity Error Threshold value. For each port, if the FPD-Link III receiver detects a number of parity errors greater than or equal to this value, the PARITY_ERROR flag is set in the RX_PORT_STS1 register. BCC_WATCHDOG_CONTROL Register (Address = 0x7) [Reset = 0xFE] BCC_WATCHDOG_CONTROL is shown in #GUID-20230614-SS0T-4RL9-H3GZ-MGHKVB6PT1NH/MAIN_MAIN_MAIN_BCC_WATCHDOG_CONTROL_TABLE_TABLE. Return to the Summary Table. The BCC watchdog timer allows termination of a control channel transaction if it fails to complete within a programmed amount of time. BCC_WATCHDOG_CONTROL Register Field Descriptions Bit Field Type Reset Description 7:1 BCC_WATCHDOG_TIMER R/W 0x7F The watchdog timer allows termination of a control channel transaction if it fails to complete within a programmed amount of time. This field sets the Bidirectional Control Channel Watchdog Timeout value in units of 2 milliseconds. This field should not be set to 0. 0 BCC_WATCHDOG_TIMER_DISABLE R/W 0x0 Disable Bidirectional Control Channel Watchdog Timer1: Disables BCC Watchdog Timer operation0: Enables BCC Watchdog Timer operation I2C_CONTROL_1 Register (Address = 0x8) [Reset = 0x1C] I2C_CONTROL_1 is shown in #GUID-20230614-SS0T-4RL9-H3GZ-MGHKVB6PT1NH/MAIN_MAIN_MAIN_I2C_CONTROL_1_TABLE_TABLE. Return to the Summary Table. I2C_CONTROL_1 Register Field Descriptions Bit Field Type Reset Description 7 LOCAL_WRITE_DISABLE R/W 0x0 Disable Remote Writes to Local RegistersSetting this bit to a 1 will prevent remote writes to local device registers from across the control channel. This prevents writes to the Deserializer registers from an I2C controller attached to the Serializer. Setting this bit does not affect remote access to I2C targets at the Deserializer. 6:4 I2C_SDA_HOLD R/W 0x1 Internal SDA Hold TimeThis field configures the amount of internal hold time provided for the SDA input relative to the SCL input. Units are 50 nanoseconds. 3:0 I2C_FILTER_DEPTH R/W 0xC I2C Glitch Filter DepthThis field configures the maximum width of glitch pulses on the SCL and SDA inputs that is rejected. Units are 5 nanoseconds. I2C_CONTROL_2 Register (Address = 0x9) [Reset = 0x12] I2C_CONTROL_2 is shown in #GUID-20230614-SS0T-4RL9-H3GZ-MGHKVB6PT1NH/MAIN_MAIN_MAIN_I2C_CONTROL_2_TABLE_TABLE. Return to the Summary Table. I2C_CONTROL_2 Register Field Descriptions Bit Field Type Reset Description 7:4 SDA_OUTPUT_SETUP R/W 0x1 Remote Ack SDA Output SetupWhen a Control Channel (remote) access is active, this field configures setup time from the SDA output relative to the rising edge of SCL during ACK cycles. Setting this value will increase setup time in units of 640ns. The nominal output setup time value for SDA to SCL when this field is 0 is 80ns. 3:2 SDA_OUTPUT_DELAY R/W 0x0 SDA Output DelayThis field configures additional delay on the SDA output relative to the falling edge of SCL. Setting this value will increase output delay in units of 40ns. Nominal output delay values for SCL to SDA are:00: 240ns01: 280ns10: 320ns11: 360ns 1 I2C_BUS_TIMER_SPEEDUP R/W 0x1 Speed up I2C Bus Watchdog Timer1: Watchdog Timer expires after approximately 50 microseconds0: Watchdog Timer expires after approximately 1 second. 0 I2C_BUS_TIMER_DISABLE R/W 0x0 Disable I2C Bus Watchdog TimerWhen the I2C Watchdog Timer may be used to detect when the I2C bus is free or hung up following an invalid termination of a transaction. If SDA is high and no signaling occurs for approximately 1 second, the I2C bus will assumed to be free. If SDA is low and no signaling occurs, the device will attempt to clear the bus by driving 9 clocks on SCL SCL_HIGH_TIME Register (Address = 0xA) [Reset = 0x7A] SCL_HIGH_TIME is shown in #GUID-20230614-SS0T-4RL9-H3GZ-MGHKVB6PT1NH/MAIN_MAIN_MAIN_SCL_HIGH_TIME_TABLE_TABLE. Return to the Summary Table. The SCL High Time register field configures the high pulse width of the I2C SCL output when the Serializer is the Controller on the local I2C bus. Units are 40 ns for the nominal oscillator clock frequency. The default value is set to approximately 100 kHz with the internal oscillator clock running at nominal 25 MHz. Delay includes 4 additional oscillator clock periods. The internal oscillator has ±10% variation when REFCLK is not applied, which must be taken into account when setting the SCL High and Low Time registers. SCL_HIGH_TIME Register Field Descriptions Bit Field Type Reset Description 7:0 SCL_HIGH_TIME R/W 0x7A I2C Controller SCL High TimeThis field configures the high pulse width of the SCL output when the Serializer is the Controller on the local I2C bus. Units are 40 ns for the nominal oscillator clock frequency. The default value is set to provide a minimum 5us SCL high time with the reference clock at 25 MHz + 100ppm. The delay includes 5 additional oscillator clock periods.Min_delay= 39.996ns * (SCL_HIGH_TIME + 5) SCL_LOW_TIME Register (Address = 0xB) [Reset = 0x7A] SCL_LOW_TIME is shown in #GUID-20230614-SS0T-4RL9-H3GZ-MGHKVB6PT1NH/MAIN_MAIN_MAIN_SCL_LOW_TIME_TABLE_TABLE. Return to the Summary Table. The SCL Low Time register field configures the low pulse width of the SCL output when the serializer is the controller on the local I2C bus. This value is also used as the SDA setup time by the I2C Target for providing data prior to releasing SCL during accesses over the Bidirectional control channel. Units are 40 ns for the nominal oscillator clock frequency. The default value is set to approximately 100 kHz with the internal oscillator clock running at nominal 25 MHz. Delay includes 4 additional oscillator clock periods. The internal oscillator has ±10% variation when REFCLK is not applied, which must be taken into account when setting the SCL High and Low Time registers SCL_LOW_TIME Register Field Descriptions Bit Field Type Reset Description 7:0 SCL_LOW_TIME R/W 0x7A I2C SCL Low TimeThis field configures the low pulse width of the SCL output when the Serializer is the Controller on the local I2C bus. This value is also used as the SDA setup time by the I2C Target for providing data prior to releasing SCL during accesses over the Bi-directional Control Channel. Units are 40 ns for the nominal oscillator clock frequency. The default value is set to provide a minimum 5us SCL low time with the reference clock at 25 MHz + 100ppm. The delay includes 5 additional clock periods.Min_delay= 39.996ns * (SCL_LOW_TIME+ 5) RX_PORT_CTL Register (Address = 0xC) [Reset = 0x0F] RX_PORT_CTL is shown in #GUID-20230614-SS0T-4RL9-H3GZ-MGHKVB6PT1NH/MAIN_MAIN_MAIN_RX_PORT_CTL_TABLE_TABLE. Return to the Summary Table. Receiver port control register assigns rules for lock and pass in the general status register and allows for enabling and disabling each Rx port. RX_PORT_CTL Register Field Descriptions Bit Field Type Reset Description 7 BCC3_MAP R/W 0x0 Map Control Channel 3 to I2C Target Port0: I2C Target Port 01: I2C Target Port 1 6 BCC2_MAP R/W 0x0 Map Control Channel 2 to I2C Target Port0: I2C Target Port 01: I2C Target Port 1 5 BCC1_MAP R/W 0x0 Map Control Channel 1 to I2C Target Port0: I2C Target Port 01: I2C Target Port 1 4 BCC0_MAP R/W 0x0 Map Control Channel 0 to I2C Target Port0: I2C Target Port 01: I2C Target Port 1 3 PORT3_EN R/W 0x1 Port 3 Receiver Enable0: Disable Port 3 Receiver1: Enable Port 3 Receiver 2 PORT2_EN R/W 0x1 Port 2 Receiver Enable0: Disable Port 2 Receiver1: Enable Port 2 Receiver 1 PORT1_EN R/W 0x1 Port 1 Receiver Enable0: Disable Port 1 Receiver1: Enable Port 1 Receiver 0 PORT0_EN R/W 0x1 Port 0 Receiver Enable0: Disable Port 0 Receiver1: Enable Port 0 Receiver IO_CTL Register (Address = 0xD) [Reset = 0x09] IO_CTL is shown in #GUID-20230614-SS0T-4RL9-H3GZ-MGHKVB6PT1NH/MAIN_MAIN_MAIN_IO_CTL_TABLE_TABLE. Return to the Summary Table. IO_CTL Register Field Descriptions Bit Field Type Reset Description 7 SEL3P3V R/W 0x0 3.3V I/O Select on pins INTB, I2C, GPIO 0: 1.8V I/O Supply1: 3.3V I/O SupplyIf IO_SUPPLY_MODE_OV is 0, a read of this register will return the detected I/O voltage level. 6 IO_SUPPLY_MODE_OV R/W 0x0 Override I/O Supply Mode bitIf set to 0, the detected voltage level is used for both SEL3P3V and IO_SUPPLY_MODE controls.If set to 1, the values written to the SEL3P3V and IO_SUPPLY_MODE fields is used. 5:4 IO_SUPPLY_MODE R/W 0x0 I/O Supply Mode00: 1.8V11: 3.3VIf IO_SUPPLY_MODE_OV is 0, a read of this register will return the detected I/O voltage level. 3:0 RESERVED R 0x0 Reserved GPIO_PIN_STS Register (Address = 0xE) [Reset = 0x00] GPIO_PIN_STS is shown in #GUID-20230614-SS0T-4RL9-H3GZ-MGHKVB6PT1NH/MAIN_MAIN_MAIN_GPIO_PIN_STS_TABLE_TABLE. Return to the Summary Table. This register reads the current values on each of the 8 GPIO pins. GPIO_PIN_STS Register Field Descriptions Bit Field Type Reset Description 7:0 GPIO_STS R 0x0 GPIO Pin StatusThis register reads the current values on each of the 8 GPIO pins. Bit 7 reads GPIO7 and bit 0 reads GPIO0. GPIO_INPUT_CTL Register (Address = 0xF) [Reset = 0xFF] GPIO_INPUT_CTL is shown in #GUID-20230614-SS0T-4RL9-H3GZ-MGHKVB6PT1NH/MAIN_MAIN_MAIN_GPIO_INPUT_CTL_TABLE_TABLE. Return to the Summary Table. GPIO_INPUT_CTL Register Field Descriptions Bit Field Type Reset Description 7 GPIO7_INPUT_EN R/W 0x1 GPIO7 Input Enable0: Disabled1: Enabled 6 GPIO6_INPUT_EN R/W 0x1 GPIO6 Input Enable0: Disabled1: Enabled 5 GPIO5_INPUT_EN R/W 0x1 GPIO5 Input Enable0: Disabled1: Enabled 4 GPIO4_INPUT_EN R/W 0x1 GPIO4 Input Enable0: Disabled1: Enabled 3 GPIO3_INPUT_EN R/W 0x1 GPIO3 Input Enable0: Disabled1: Enabled 2 GPIO2_INPUT_EN R/W 0x1 GPIO2 Input Enable0: Disabled1: Enabled 1 GPIO1_INPUT_EN R/W 0x1 GPIO1 Input Enable0: Disabled1: Enabled 0 GPIO0_INPUT_EN R/W 0x1 GPIO0 Input Enable0: Disabled1: Enabled GPIO0_PIN_CTL Register (Address = 0x10) [Reset = 0x00] GPIO0_PIN_CTL is shown in #GUID-20230614-SS0T-4RL9-H3GZ-MGHKVB6PT1NH/MAIN_MAIN_MAIN_GPIO0_PIN_CTL_TABLE_TABLE. Return to the Summary Table. GPIO0_PIN_CTL Register Field Descriptions Bit Field Type Reset Description 7:5 GPIO0_OUT_SEL R/W 0x0 GPIO0 Output SelectDetermines the output data for the selected source.If GPIO0_OUT_SRC is set to 0xx (one of the RX Ports), the following selections apply:000: Received GPIO0001: Received GPIO1010: Received GPIO2011: Received GPIO3100: RX Port Lock indication101: RX Port Pass indication110: Frame Valid signal111: Line Valid signal If GPIO0_OUT_SRC is set to 100 (Device Status), the following selections apply:000: Value in GPIO0_OUT_VAL001: Logical OR of Lock indication from enabled RX ports010: Logical AND of Lock indication from enabled RX ports011: Logical AND of Pass indication from enabled RX ports100: FrameSync signal101 - 111: Reserved If GPIO0_OUT_SRC is set to 11x (one of the CSI-2 Transmit ports), the following selections apply: 000: Pass (AND of selected RX port status)001: Pass (OR of selected RX port status)010: Frame Valid (sending video frame)011: Line Valid (sending video line)100: Synchronized - multi-port data is synchronized101: CSI-2 TX Port Interrupt111: Reserved 4:2 GPIO0_OUT_SRC R/W 0x0 GPIO0 Output Source SelectSelects output source for GPIO0 data:000: RX Port 0001: RX Port 1010: RX Port 2011: RX Port 3100: Device Status101: Reserved110: CSI-2 TX Port 0111: CSI-2 TX Port 1 1 GPIO0_OUT_VAL R/W 0x0 GPIO0 Output ValueThis register provides the output data value when the GPIO pin is enabled to output the local register controlled value. 0 GPIO0_OUT_EN R/W 0x0 GPIO0 Output Enable0: Disabled1: Enabled GPIO1_PIN_CTL Register (Address = 0x11) [Reset = 0x00] GPIO1_PIN_CTL is shown in #GUID-20230614-SS0T-4RL9-H3GZ-MGHKVB6PT1NH/MAIN_MAIN_MAIN_GPIO1_PIN_CTL_TABLE_TABLE. Return to the Summary Table. GPIO1_PIN_CTL Register Field Descriptions Bit Field Type Reset Description 7:5 GPIO1_OUT_SEL R/W 0x0 GPIO1 Output SelectDetermines the output data for the selected source. If GPIO1_OUT_SRC is set to 0xx (one of the RX Ports), the following selections apply:000: Received GPIO0001: Received GPIO1010: Received GPIO2011: Received GPIO3100: RX Port Lock indication101: RX Port Pass indication110: Frame Valid signal111: Line Valid signal If GPIO1_OUT_SRC is set to 100 (Device Status), the following selections apply:000: Value in GPIO1_OUT_VAL001: Logical OR of Lock indication from enabled RX ports010: Logical AND of Lock indication from enabled RX ports011: Logical AND of Pass indication from enabled RX ports100: FrameSync signal101 - 111: Reserved If GPIO1_OUT_SRC is set to 11x (one of the CSI-2 Transmit ports), the following selections apply:000: Pass (AND of selected RX port status)001: Pass (OR of selected RX port status)010: Frame Valid (sending video frame)011: Line Valid (sending video line)100: Synchronized - multi-port data is synchronized101: CSI-2 TX Port Interrupt111: Reserved 4:2 GPIO1_OUT_SRC R/W 0x0 GPIO1 Output Source SelectSelects output source for GPIO1 data:000: RX Port 0001: RX Port 1010: RX Port 2011: RX Port 3100: Device Status101: Reserved110: CSI-2 TX Port 0111: CSI-2 TX Port 1 1 GPIO1_OUT_VAL R/W 0x0 GPIO1 Output ValueThis register provides the output data value when the GPIO pin is enabled to output the local register controlled value. 0 GPIO1_OUT_EN R/W 0x0 GPIO1 Output Enable0: Disabled1: Enabled GPIO2_PIN_CTL Register (Address = 0x12) [Reset = 0x00] GPIO2_PIN_CTL is shown in #GUID-20230614-SS0T-4RL9-H3GZ-MGHKVB6PT1NH/MAIN_MAIN_MAIN_GPIO2_PIN_CTL_TABLE_TABLE. Return to the Summary Table. GPIO2_PIN_CTL Register Field Descriptions Bit Field Type Reset Description 7:5 GPIO2_OUT_SEL R/W 0x0 GPIO2 Output SelectDetermines the output data for the selected source. If GPIO2_OUT_SRC is set to 0xx (one of the RX Ports), the following selections apply:000: Received GPIO0001: Received GPIO1010: Received GPIO2011: Received GPIO3100: RX Port Lock indication101: RX Port Pass indication110: Frame Valid signal111: Line Valid signal If GPIO2_OUT_SRC is set to 100 (Device Status), the following selections apply:000: Value in GPIO2_OUT_VAL001: Logical OR of Lock indication from enabled RX ports010: Logical AND of Lock indication from enabled RX ports011: Logical AND of Pass indication from enabled RX ports100: FrameSync signal101 - 111: Reserved If GPIO2_OUT_SRC is set to 11x (one of the CSI-2 Transmit ports), the following selections apply:000: Pass (AND of selected RX port status)001: Pass (OR of selected RX port status)010: Frame Valid (sending video frame)011: Line Valid (sending video line)100: Synchronized - multi-port data is synchronized101: CSI-2 TX Port Interrupt111: Reserved 4:2 GPIO2_OUT_SRC R/W 0x0 GPIO2 Output Source SelectSelects output source for GPIO2 data:000: RX Port 0001: RX Port 1010: RX Port 2011: RX Port 3100: Device Status101: Reserved110: CSI-2 TX Port 0111: CSI-2 TX Port 1 1 GPIO2_OUT_VAL R/W 0x0 GPIO2 Output ValueThis register provides the output data value when the GPIO pin is enabled to output the local register controlled value. 0 GPIO2_OUT_EN R/W 0x0 GPIO2 Output Enable0: Disabled1: Enabled GPIO3_PIN_CTL Register (Address = 0x13) [Reset = 0x00] GPIO3_PIN_CTL is shown in #GUID-20230614-SS0T-4RL9-H3GZ-MGHKVB6PT1NH/MAIN_MAIN_MAIN_GPIO3_PIN_CTL_TABLE_TABLE. Return to the Summary Table. GPIO3_PIN_CTL Register Field Descriptions Bit Field Type Reset Description 7:5 GPIO3_OUT_SEL R/W 0x0 GPIO3 Output SelectDetermines the output data for the selected source. If GPIO3_OUT_SRC is set to 0xx (one of the RX Ports), the following selections apply:000: Received GPIO0001: Received GPIO1010: Received GPIO2011: Received GPIO3100: RX Port Lock indication101: RX Port Pass indication110: Frame Valid signal 111: Line Valid signal If GPIO3_OUT_SRC is set to 100 (Device Status), the following selections apply:000: Value in GPIO3_OUT_VAL001: Logical OR of Lock indication from enabled RX ports010: Logical AND of Lock indication from enabled RX ports011: Logical AND of Pass indication from enabled RX ports100: FrameSync signal101 - 111: Reserved If GPIO3_OUT_SRC is set to 11x (one of the CSI-2 Transmit ports), the following selections apply:000: Pass (AND of selected RX port status)001: Pass (OR of selected RX port status)010: Frame Valid (sending video frame)011: Line Valid (sending video line)100: Synchronized - multi-port data is synchronized101: CSI-2 TX Port Interrupt111: Reserved 4:2 GPIO3_OUT_SRC R/W 0x0 GPIO3 Output Source SelectSelects output source for GPIO3 data:000: RX Port 0001: RX Port 1010: RX Port 2011: RX Port 3100: Device Status101: Reserved110: CSI-2 TX Port 0111: CSI-2 TX Port 1 1 GPIO3_OUT_VAL R/W 0x0 GPIO3 Output ValueThis register provides the output data value when the GPIO pin is enabled to output the local register controlled value. 0 GPIO3_OUT_EN R/W 0x0 GPIO3 Output Enable0: Disabled1: Enabled GPIO4_PIN_CTL Register (Address = 0x14) [Reset = 0x00] GPIO4_PIN_CTL is shown in #GUID-20230614-SS0T-4RL9-H3GZ-MGHKVB6PT1NH/MAIN_MAIN_MAIN_GPIO4_PIN_CTL_TABLE_TABLE. Return to the Summary Table. GPIO4_PIN_CTL Register Field Descriptions Bit Field Type Reset Description 7:5 GPIO4_OUT_SEL R/W 0x0 GPIO4 Output SelectDetermines the output data for the selected source. If GPIO4_OUT_SRC is set to 0xx (one of the RX Ports), the following selections apply:000: Received GPIO0001: Received GPIO1010: Received GPIO2011: Received GPIO3100: RX Port Lock indication101: RX Port Pass indication110: Frame Valid signal 111: Line Valid signal If GPIO4_OUT_SRC is set to 100 (Device Status), the following selections apply:000: Value in GPIO4_OUT_VAL001: Logical OR of Lock indication from enabled RX ports010: Logical AND of Lock indication from enabled RX ports011: Logical AND of Pass indication from enabled RX ports100: FrameSync signal101 - 111: Reserved If GPIO4_OUT_SRC is set to 11x (one of the CSI-2 Transmit ports), the following selections apply:000: Pass (AND of selected RX port status)001: Pass (OR of selected RX port status)010: Frame Valid (sending video frame)011: Line Valid (sending video line)100: Synchronized - multi-port data is synchronized101: CSI-2 TX Port Interrupt111: Reserved 4:2 GPIO4_OUT_SRC R/W 0x0 GPIO4 Output Source SelectSelects output source for GPIO4 data:000: RX Port 0001: RX Port 1010: RX Port 2011: RX Port 3100: Device Status101: Reserved110: CSI-2 TX Port 0111: CSI-2 TX Port 1 1 GPIO4_OUT_VAL R/W 0x0 GPIO4 Output ValueThis register provides the output data value when the GPIO pin is enabled to output the local register controlled value. 0 GPIO4_OUT_EN R/W 0x0 GPIO4 Output Enable0: Disabled1: Enabled GPIO5_PIN_CTL Register (Address = 0x15) [Reset = 0x00] GPIO5_PIN_CTL is shown in #GUID-20230614-SS0T-4RL9-H3GZ-MGHKVB6PT1NH/MAIN_MAIN_MAIN_GPIO5_PIN_CTL_TABLE_TABLE. Return to the Summary Table. GPIO5_PIN_CTL Register Field Descriptions Bit Field Type Reset Description 7:5 GPIO5_OUT_SEL R/W 0x0 GPIO5 Output SelectDetermines the output data for the selected source. If GPIO5_OUT_SRC is set to 0xx (one of the RX Ports), the following selections apply:000: Received GPIO0001: Received GPIO1010: Received GPIO2011: Received GPIO3100: RX Port Lock indication101: RX Port Pass indication110: Frame Valid signal111: Line Valid signal If GPIO5_OUT_SRC is set to 100 (Device Status), the following selections apply:000: Value in GPIO5_OUT_VAL001: Logical OR of Lock indication from enabled RX ports010: Logical AND of Lock indication from enabled RX ports011: Logical AND of Pass indication from enabled RX ports100: FrameSync signal101 - 111: Reserved If GPIO5_OUT_SRC is set to 11x (one of the CSI-2 Transmit ports), the following selections apply:000: Pass (AND of selected RX port status)001: Pass (OR of selected RX port status)010: Frame Valid (sending video frame)011: Line Valid (sending video line)100: Synchronized - multi-port data is synchronized101: CSI-2 TX Port Interrupt111: Reserved 4:2 GPIO5_OUT_SRC R/W 0x0 GPIO5 Output Source SelectSelects output source for GPIO5 data:000: RX Port 0001: RX Port 1010: RX Port 2011: RX Port 3100: Device Status101: Reserved110: CSI-2 TX Port 0111: CSI-2 TX Port 1 1 GPIO5_OUT_VAL R/W 0x0 GPIO5 Output ValueThis register provides the output data value when the GPIO pin is enabled to output the local register controlled value. 0 GPIO5_OUT_EN R/W 0x0 GPIO5 Output Enable0: Disabled1: Enabled GPIO6_PIN_CTL Register (Address = 0x16) [Reset = 0x00] GPIO6_PIN_CTL is shown in #GUID-20230614-SS0T-4RL9-H3GZ-MGHKVB6PT1NH/MAIN_MAIN_MAIN_GPIO6_PIN_CTL_TABLE_TABLE. Return to the Summary Table. GPIO6_PIN_CTL Register Field Descriptions Bit Field Type Reset Description 7:5 GPIO6_OUT_SEL R/W 0x0 GPIO6 Output SelectDetermines the output data for the selected source. If GPIO6_OUT_SRC is set to 0xx (one of the RX Ports), the following selections apply:000: Received GPIO0001: Received GPIO1010: Received GPIO2011: Received GPIO3100: RX Port Lock indication101: RX Port Pass indication110: Frame Valid signal111: Line Valid signal If GPIO6_OUT_SRC is set to 100 (Device Status), the following selections apply:000: Value in GPIO6_OUT_VAL001: Logical OR of Lock indication from enabled RX ports010: Logical AND of Lock indication from enabled RX ports011: Logical AND of Pass indication from enabled RX ports100: FrameSync signal101 - 111: Reserved If GPIO6_OUT_SRC is set to 11x (one of the CSI-2 Transmit ports), the following selections appy:000: Pass (AND of selected RX port status)001: Pass (OR of selected RX port status)010: Frame Valid (sending video frame)011: Line Valid (sending video line)100: Synchronized - multi-port data is synchronized101: CSI-2 TX Port Interrupt111: Reserved 4:2 GPIO6_OUT_SRC R/W 0x0 GPIO6 Output Source SelectSelects output source for GPIO6 data:000: RX Port 0001: RX Port 1010: RX Port 2011: RX Port 3100: Device Status101: Reserved110: CSI-2 TX Port 0111: CSI-2 TX Port 1 1 GPIO6_OUT_VAL R/W 0x0 GPIO6 Output ValueThis register provides the output data value when the GPIO pin is enabled to output the local register controlled value. 0 GPIO6_OUT_EN R/W 0x0 GPIO6 Output Enable0: Disabled1: Enabled GPIO7_PIN_CTL Register (Address = 0x17) [Reset = 0x00] GPIO7_PIN_CTL is shown in #GUID-20230614-SS0T-4RL9-H3GZ-MGHKVB6PT1NH/MAIN_MAIN_MAIN_GPIO7_PIN_CTL_TABLE_TABLE. Return to the Summary Table. GPIO7_PIN_CTL Register Field Descriptions Bit Field Type Reset Description 7:5 GPIO7_OUT_SEL R/W 0x0 GPIO7 Output SelectDetermines the output data for the selected source. If GPIO7_OUT_SRC is set to 0xx (one of the RX Ports), the following selections apply:000: Received GPIO0001: Received GPIO1010: Received GPIO2011: Received GPIO3100: RX Port Lock indication101: RX Port Pass indication110: Frame Valid signal111: Line Valid signal If GPIO7_OUT_SRC is set to 100 (Device Status), the following selections apply:000: Value in GPIO7_OUT_VAL001: Logical OR of Lock indication from enabled RX ports010: Logical AND of Lock indication from enabled RX ports011: Logical AND of Pass indication from enabled RX ports100: FrameSync signal101 - 111: Reserved If GPIO7_OUT_SRC is set to 11x (one of the CSI-2 Transmit ports), the following selections apply:000: Pass (AND of selected RX port status)001: Pass (OR of selected RX port status)010: Frame Valid (sending video frame)011: Line Valid (sending video line)100: Synchronized - multi-port data is synchronized101: CSI-2 TX Port Interrupt111: Reserved 4:2 GPIO7_OUT_SRC R/W 0x0 GPIO7 Output Source SelectSelects output source for GPIO7 data:000: RX Port 0001: RX Port 1010: RX Port 2011: RX Port 3100: Device Status101: Reserved110: CSI-2 TX Port 0111: CSI-2 TX Port 1 1 GPIO7_OUT_VAL R/W 0x0 GPIO7 Output ValueThis register provides the output data value when the GPIO pin is enabled to output the local register controlled value. 0 GPIO7_OUT_EN R/W 0x0 GPIO7 Output Enable0: Disabled1: Enabled FS_CTL Register (Address = 0x18) [Reset = 0x00] FS_CTL is shown in #GUID-20230614-SS0T-4RL9-H3GZ-MGHKVB6PT1NH/MAIN_MAIN_MAIN_FS_CTL_TABLE_TABLE. Return to the Summary Table. FS_CTL Register Field Descriptions Bit Field Type Reset Description 7:4 FS_MODE R/W 0x0 FrameSync Mode0000: Internal Generated FrameSync, use Back-channel frame clock from port 00001: Internal Generated FrameSync, use Back-channel frame clock from port 10010: Internal Generated FrameSync, use Back-channel frame clock from port 20011: Internal Generated FrameSync, use Back-channel frame clock from port 301xx: Internal Generated FrameSync, use 25MHz clock1000: External FrameSync from GPIO01001: External FrameSync from GPIO11010: External FrameSync from GPIO21011: External FrameSync from GPIO31100: External FrameSync from GPIO41101: External FrameSync from GPIO51110: External FrameSync from GPIO61111: External FrameSync from GPIO7 3 FS_SINGLE RH/W1S 0x0 Generate Single FrameSync pulseWhen this bit is set, a single FrameSync pulse is generated. The system should wait for the full duration of the desired pulse before generating another pulse. When using this feature, the FS_GEN_ENABLE bit should remain set to 0. This bit is self-clearing and will always return 0. 2 FS_INIT_STATE R/W 0x0 Initial StateThis register controls the initial state of the FrameSync signal.0: FrameSync initial state is 01: FrameSync initial state is 1 1 FS_GEN_MODE R/W 0x0 FrameSync Generation ModeThis control selects between Hi/Lo and 50/50 modes. In Hi/Lo mode, the FrameSync generator will use the FS_HIGH_TIME[15:0] and FS_LOW_TIME[15:0] register values to separately control the High and Low periods for the generated FrameSync signal. In 50/50 mode, the FrameSync generator will use the values in the FS_HIGH_TIME_0, FS_LOW_TIME_1 and FS_LOW_TIME_0 registers as a 24-bit value for both the High and Low periods of the generated FrameSync signal.0: Hi/Lo1: 50/50 0 FS_GEN_ENABLE R/W 0x0 FrameSync Generation Enable0: Disabled1: Enabled FS_HIGH_TIME_1 Register (Address = 0x19) [Reset = 0x00] FS_HIGH_TIME_1 is shown in #GUID-20230614-SS0T-4RL9-H3GZ-MGHKVB6PT1NH/MAIN_MAIN_MAIN_FS_HIGH_TIME_1_TABLE_TABLE. Return to the Summary Table. FS_HIGH_TIME_1 Register Field Descriptions Bit Field Type Reset Description 7:0 FRAMESYNC_HIGH_TIME_1 R/W 0x0 FrameSync High Time bits 15:8The value programmed to the FS_HIGH_TIME register should be reduced by 1 from the desired delay. For example, a value of 0 in the FRAMESYNC_HIGH_TIME field will result in a 1 cycle high pulse on the FrameSync signal. FS_HIGH_TIME_0 Register (Address = 0x1A) [Reset = 0x00] FS_HIGH_TIME_0 is shown in #GUID-20230614-SS0T-4RL9-H3GZ-MGHKVB6PT1NH/MAIN_MAIN_MAIN_FS_HIGH_TIME_0_TABLE_TABLE. Return to the Summary Table. FS_HIGH_TIME_0 Register Field Descriptions Bit Field Type Reset Description 7:0 FRAMESYNC_HIGH_TIME_0 R/W 0x0 FrameSync High Time bits 7:0The value programmed to the FS_HIGH_TIME register should be reduced by 1 from the desired delay. For example, a value of 0 in the FRAMESYNC_HIGH_TIME field will result in a 1 cycle high pulse on the FrameSync signal. FS_LOW_TIME_1 Register (Address = 0x1B) [Reset = 0x00] FS_LOW_TIME_1 is shown in #GUID-20230614-SS0T-4RL9-H3GZ-MGHKVB6PT1NH/MAIN_MAIN_MAIN_FS_LOW_TIME_1_TABLE_TABLE. Return to the Summary Table. FS_LOW_TIME_1 Register Field Descriptions Bit Field Type Reset Description 7:0 FRAMESYNC_LOW_TIME_1 R/W 0x0 FrameSync Low Time bits 15:8The value programmed to the FS_LOW_TIME register should be reduced by 1 from the desired delay. For example, a value of 0 in the FRAMESYNC_LOW_TIME field will result in a 1 cycle high pulse on the FrameSync signal. FS_LOW_TIME_0 Register (Address = 0x1C) [Reset = 0x00] FS_LOW_TIME_0 is shown in #GUID-20230614-SS0T-4RL9-H3GZ-MGHKVB6PT1NH/MAIN_MAIN_MAIN_FS_LOW_TIME_0_TABLE_TABLE. Return to the Summary Table. FS_LOW_TIME_0 Register Field Descriptions Bit Field Type Reset Description 7:0 FRAMESYNC_LOW_TIME_0 R/W 0x0 FrameSync Low Time bits 7:0The value programmed to the FS_LOW_TIME register should be reduced by 1 from the desired delay. For example, a value of 0 in the FRAMESYNC_LOW_TIME field will result in a 1 cycle high pulse on the FrameSync signal. MAX_FRM_HI Register (Address = 0x1D) [Reset = 0x00] MAX_FRM_HI is shown in #GUID-20230614-SS0T-4RL9-H3GZ-MGHKVB6PT1NH/MAIN_MAIN_MAIN_MAX_FRM_HI_TABLE_TABLE. Return to the Summary Table. MAX_FRM_HI Register Field Descriptions Bit Field Type Reset Description 7:0 MAX_FRAME_HI R/W 0x0 CSI-2 Maximum Frame Count bits 15:8In RAW mode operation, the FPD3 Receiver will create CSI-2 video frames. For the Frame Start and Frame End packets of each video frame, a 16-bit frame number field is generated. If the Maximum Frame Count value is set to 0, the frame number is disabled and will always be 0. If Maximum Frame Count value is non-zero, the frame number will increment for each from 1 up to the Maximum Frame Count value before resetting to 1. MAX_FRM_LO Register (Address = 0x1E) [Reset = 0x04] MAX_FRM_LO is shown in #GUID-20230614-SS0T-4RL9-H3GZ-MGHKVB6PT1NH/MAIN_MAIN_MAIN_MAX_FRM_LO_TABLE_TABLE. Return to the Summary Table. MAX_FRM_LO Register Field Descriptions Bit Field Type Reset Description 7:0 MAX_FRAME_LO R/W 0x4 CSI-2 Maximum Frame Count bits 7:0In RAW mode operation, the FPD3 Receiver will create CSI-2 video frames. For the Frame Start and Frame End packets of each video frame, a 16-bit frame number field is generated. If the Maximum Frame Count value is set to 0, the frame number is disabled and will always be 0. If Maximum Frame Count value is non-zero, the frame number will increment for each from 1 up to the Maximum Frame Count value before resetting to 1. CSI_PLL_CTL Register (Address = 0x1F) [Reset = 0x02] CSI_PLL_CTL is shown in #GUID-20230614-SS0T-4RL9-H3GZ-MGHKVB6PT1NH/MAIN_MAIN_MAIN_CSI_PLL_CTL_TABLE_TABLE. Return to the Summary Table. CSI_PLL_CTL Register Field Descriptions Bit Field Type Reset Description 7:4 RESERVED R 0x0 Reserved 3 SEL_OSC_200M R/W 0x0 Select 200MHz Oscillator ClockThe external reference clock is normally used to generate the digital and CSI-2 PLL reference clocks. This bit allows the use of the internal 200 MHz always-on oscillator clock instead.0: Select external reference clock1: Select internal always-on clock 2 REF_CLK_MODE R/W 0x0 Reference Clock modeThe digital logic requires a 200 MHz reference clock generated from the CSI-2 PLL. If this bit is set to 1, the reference clock will be 100 MHz.0: clock is 200 MHz1: clock is 100 MHzThis bit should not be set to 1 if CSI_TX_SPEED is set for 400Mbps operation. 1:0 CSI_TX_SPEED R/W 0x2 CSI-2 Transmitter Speed select:Controls the CSI-2 Transmitter frequency.00: 1.472 - 1.664 Gbps serial rate01: 1.2 Gbps serial rate10: 800 Mbps serial rate11: 400 Mbps serial rate FWD_CTL1 Register (Address = 0x20) [Reset = 0xF0] FWD_CTL1 is shown in #GUID-20230614-SS0T-4RL9-H3GZ-MGHKVB6PT1NH/MAIN_MAIN_MAIN_FWD_CTL1_TABLE_TABLE. Return to the Summary Table. FWD_CTL1 Register Field Descriptions Bit Field Type Reset Description 7 FWD_PORT3_DIS R/W 0x1 Disable forwarding of RX Port 30: Forwarding enabled1: Forwarding disabled 6 FWD_PORT2_DIS R/W 0x1 Disable forwarding of RX Port 20: Forwarding enabled1: Forwarding disabled 5 FWD_PORT1_DIS R/W 0x1 Disable forwarding of RX Port 10: Forwarding enabled1: Forwarding disabled 4 FWD_PORT0_DIS R/W 0x1 Disable forwarding of RX Port 00: Forwarding enabled1: Forwarding disabled 3 RX3_MAP R/W 0x0 Map RX Port 3 to CSI-2 Port0: CSI-2 Port 01: CSI-2 Port 1It is recommended to disable forwarding for a port before changing the port mapping. 2 RX2_MAP R/W 0x0 Map RX Port 2 to CSI-2 Port0: CSI-2 Port 01: CSI-2 Port 1It is recommended to disable forwarding for a port before changing the port mapping. 1 RX1_MAP R/W 0x0 Map RX Port 1 to CSI-2 Port0: CSI-2 Port 01: CSI-2 Port 1It is recommended to disable forwarding for a port before changing the port mapping. 0 RX0_MAP R/W 0x0 Map RX Port 0 to CSI-2 Port0: CSI-2 Port 01: CSI-2 Port 1It is recommended to disable forwarding for a port before changing the port mapping. FWD_CTL2 Register (Address = 0x21) [Reset = 0x03] FWD_CTL2 is shown in #GUID-20230614-SS0T-4RL9-H3GZ-MGHKVB6PT1NH/MAIN_MAIN_MAIN_FWD_CTL2_TABLE_TABLE. Return to the Summary Table. FWD_CTL2 Register Field Descriptions Bit Field Type Reset Description 7 CSI_REPLICATE R/W 0x0 CSI-2 Replicate ModeWhen set to a 1, the CSI-2 output from port 0 will also be generated on CSI-2 port 1. The same output data is presented on both ports. 6 FWD_SYNC_AS_AVAIL R/W 0x0 Synchronized Forwarding As AvailableDuring Synchronized Forwarding, each forwarding engine will wait for video data to be available from each enabled port, prior to sending the video line. Setting this bit to a 1 will allow sending the next video line as it becomes available. For example if RX Ports 0 and 1 are being forwarded, port 0 video line is forwarded when it becomes available, rather than waiting until both ports 0 and ports 1 have video data available. This operation may reduce the likelihood of buffer overflow errors in some conditions. This bit will have no affect in video line concatenation mode and only affects video lines (long packets) rather than synchronization packets.This bit applies to both CSI-2 output ports 5:4 CSI1_SYNC_FWD R/W 0x0 Enable synchronized forwarding for CSI-2 output port 100: Synchronized forwarding disabled01: Basic Synchronized forwarding enabled10: Synchronous forwarding with line interleaving11: Synchronous forwarding with line concatenationOnly one of CSI1_RR_FWD and CSI1_SYNC_FWD must be enabled at a time. 3:2 CSI0_SYNC_FWD R/W 0x0 Enable synchronized forwarding for CSI-2 output port 000: Synchronized forwarding disabled01: Basic Synchronized forwarding enabled10: Synchronous forwarding with line interleaving11: Synchronous forwarding with line concatenationOnly one of CSI0_RR_FWD and CSI0_SYNC_FWD must be enabled at a time. 1 CSI1_RR_FWD R/W 0x1 Enable best-effort forwarding for CSI-2 output port 1.When this mode is enabled, no attempt is made to synchronize the video traffic. When multiple sources have data available to forward, the data will tend to be forwarded in a round-robin fashion.0: Round robin forwarding disabled1: Round robin forwarding enabledOnly one of CSI1_RR_FWD and CSI1_SYNC_FWD must be enabled at a time. 0 CSI0_RR_FWD R/W 0x1 Enable best-effort forwarding for CSI-2 output port 0.When this mode is enabled, no attempt is made to synchronize the video traffic. When multiple sources have data available to forward, the data will tend to be forwarded in a round-robin fashion.0: Round robin forwarding disabled1: Round robin forwarding enabledOnly one of CSI0_RR_FWD and CSI0_SYNC_FWD must be enabled at a time. FWD_STS Register (Address = 0x22) [Reset = 0x00] FWD_STS is shown in #GUID-20230614-SS0T-4RL9-H3GZ-MGHKVB6PT1NH/MAIN_MAIN_MAIN_FWD_STS_TABLE_TABLE. Return to the Summary Table. FWD_STS Register Field Descriptions Bit Field Type Reset Description 7:4 RESERVED R 0x0 Reserved 3 FWD_SYNC_FAIL1 RC 0x0 Forwarding synchronization failed for CSI-2 output port 1During Synchronized forwarding, this flag indicates a failure of synchronized video has been detected. For this bit to be set, the forwarding process must have previously been successful at sending at least one synchronized video frame.0: No failure1: Synchronization failureThis bit is cleared on read. 2 FWD_SYNC_FAIL0 RC 0x0 Forwarding synchronization failed for CSI-2 output port 0During Synchronized forwarding, this flag indicates a failure of synchronized video has been detected. For this bit to be set, the forwarding process must have previously been successful at sending at least one synchronized video frame.0: No failure1: Synchronization failureThis bit is cleared on read. 1 FWD_SYNC1 R 0x0 Forwarding synchronized for CSI-2 output port 1During Synchronized forwarding, this bit indicates that the forwarding engine is currently able to provide synchronized video from enabled Receive ports. This bit will always be 0 if Synchronized forwarding is disabled.0: Video is not synchronized1: Video is synchronized 0 FWD_SYNC0 R 0x0 Forwarding synchronized for CSI-2 output port 0During Synchronized forwarding, this bit indicates that the forwarding engine is currently able to provide synchronized video from enabled Receive ports. This bit will always be 0 if Synchronized forwarding is disabled.0: Video is not synchronized1: Video is synchronized INTERRUPT_CTL Register (Address = 0x23) [Reset = 0x00] INTERRUPT_CTL is shown in #GUID-20230614-SS0T-4RL9-H3GZ-MGHKVB6PT1NH/MAIN_MAIN_MAIN_INTERRUPT_CTL_TABLE_TABLE. Return to the Summary Table. INTERRUPT_CTL Register Field Descriptions Bit Field Type Reset Description 7 INT_EN R/W 0x0 Global Interrupt Enable: Enables interrupt on the interrupt signal to the controller. 6 RESERVED R 0x0 Reserved 5 IE_CSI_TX1 R/W 0x0 CSI-2 Transmit Port 1 Interrupt:Enable interrupt from CSI-2 Transmitter Port 1. 4 IE_CSI_TX0 R/W 0x0 CSI-2 Transmit Port 0 Interrupt:Enable interrupt from CSI-2 Transmitter Port 0. 3 IE_RX3 R/W 0x0 RX Port 3 Interrupt:Enable interrupt from Receiver Port 3. 2 IE_RX2 R/W 0x0 RX Port 2 Interrupt:Enable interrupt from Receiver Port 2. 1 IE_RX1 R/W 0x0 RX Port 1 Interrupt:Enable interrupt from Receiver Port 1. 0 IE_RX0 R/W 0x0 RX Port 0 Interrupt:Enable interrupt from Receiver Port 0. INTERRUPT_STS Register (Address = 0x24) [Reset = 0x00] INTERRUPT_STS is shown in #GUID-20230614-SS0T-4RL9-H3GZ-MGHKVB6PT1NH/MAIN_MAIN_MAIN_INTERRUPT_STS_TABLE_TABLE. Return to the Summary Table. INTERRUPT_STS Register Field Descriptions Bit Field Type Reset Description 7 INT R 0x0 Global Interrupt: Set if any enabled interrupt is indicated in the individual status bits in this register. The setting of this bit is not dependent on the INT_EN bit in the INTERRUPT_CTL register but does depend on the IE_xxx bits. For example, if IE_RX0 and IS_RX0 are both asserted, the INT bit is set to 1. 6 RESERVED R 0x0 Reserved 5 IS_CSI_TX1 R 0x0 CSI-2 Transmit Port 1 Interrupt:An interrupt has occurred for CSI-2 Transmitter Port 1. This interrupt is cleared upon reading the CSI_TX_ISR register for CSI-2 Transmit Port 1. 4 IS_CSI_TX0 R 0x0 CSI-2 Transmit Port 0 Interrupt:An interrupt has occurred for CSI-2 Transmitter Port 0. This interrupt is cleared upon reading the CSI_TX_ISR register for CSI-2 Transmit Port 0. 3 IS_RX3 R 0x0 RX Port 3 Interrupt:This interrupt is cleared by reading the associated status register(s) for the event(s) that caused the interrupt. The status registers are RX_PORT_STS1, RX_PORT_STS2, and CSI_RX_STS. 2 IS_RX2 R 0x0 RX Port 2 Interrupt:An interrupt has occurred for Receive Port 2. This interrupt is cleared by reading the associated status register(s) for the event(s) that caused the interrupt. The status registers are RX_PORT_STS1, RX_PORT_STS2, and CSI_RX_STS. 1 IS_RX1 R 0x0 RX Port 1 Interrupt:An interrupt has occurred for Receive Port 1. This interrupt is cleared by reading the associated status register(s) for the event(s) that caused the interrupt. The status registers are RX_PORT_STS1, RX_PORT_STS2, and CSI_RX_STS. 0 IS_RX0 R 0x0 RX Port 0 Interrupt:An interrupt has occurred for Receive Port 0. This interrupt is cleared by reading the associated status register(s) for the event(s) that caused the interrupt. The status registers are RX_PORT_STS1, RX_PORT_STS2, and CSI_RX_STS. TS_CONFIG Register (Address = 0x25) [Reset = 0x00] TS_CONFIG is shown in #GUID-20230614-SS0T-4RL9-H3GZ-MGHKVB6PT1NH/MAIN_MAIN_MAIN_TS_CONFIG_TABLE_TABLE. Return to the Summary Table. TS_CONFIG Register Field Descriptions Bit Field Type Reset Description 7 RESERVED R 0x0 Reserved 6 FS_POLARITY R/W 0x0 Framesync PolarityIndicates active edge of FrameSync signal0: Rising edge1: Falling edge 5:4 TS_RES_CTL R/W 0x0 Timestamp Resolution Control00: 40 ns01: 80 ns10: 160 ns11: 1.0 us 3 TS_AS_AVAIL R/W 0x0 Timestamp Ready Control0: Normal operation1: Indicate timestamps ready as soon as all port timestamps are available 2 RESERVED R 0x0 Reserved 1 TS_FREERUN R/W 0x0 FreeRun Mode0: FrameSync mode1: FreeRun mode 0 TS_MODE R/W 0x0 Timestamp Mode0: Line start1: Frame start TS_CONTROL Register (Address = 0x26) [Reset = 0x00] TS_CONTROL is shown in #GUID-20230614-SS0T-4RL9-H3GZ-MGHKVB6PT1NH/MAIN_MAIN_MAIN_TS_CONTROL_TABLE_TABLE. Return to the Summary Table. TS_CONTROL Register Field Descriptions Bit Field Type Reset Description 7:5 RESERVED R 0x0 Reserved 4 TS_FREEZE R/W 0x0 Freeze Timestamps0: Normal operation1: Freeze timestampsSetting this bit will freeze timestamps and clear the TS_READY flag. The TS_FREEZE bit should be cleared after reading timestamps to resume operation. 3 TS_ENABLE3 R/W 0x0 Timestamp Enable RX Port 30: Disabled1: Enabled 2 TS_ENABLE2 R/W 0x0 Timestamp Enable RX Port 20: Disabled1: Enabled 1 TS_ENABLE1 R/W 0x0 Timestamp Enable RX Port 10: Disabled1: Enabled 0 TS_ENABLE0 R/W 0x0 Timestamp Enable RX Port 00: Disabled1: Enabled TS_LINE_HI Register (Address = 0x27) [Reset = 0x00] TS_LINE_HI is shown in #GUID-20230614-SS0T-4RL9-H3GZ-MGHKVB6PT1NH/MAIN_MAIN_MAIN_TS_LINE_HI_TABLE_TABLE. Return to the Summary Table. TS_LINE_HI Register Field Descriptions Bit Field Type Reset Description 7:0 TS_LINE_HI R/W 0x0 Timestamp Line, upper 8 bitsThis field is the line number at which to capture the timestamp when Line Start mode is enabled. For proper operation, the line number should be set to a value greater than 1.During Frame Start mode, if TS_FREERUN is set, the TS_LINE value is used to determine when to begin checking for Frame Start TS_LINE_LO Register (Address = 0x28) [Reset = 0x00] TS_LINE_LO is shown in #GUID-20230614-SS0T-4RL9-H3GZ-MGHKVB6PT1NH/MAIN_MAIN_MAIN_TS_LINE_LO_TABLE_TABLE. Return to the Summary Table. TS_LINE_LO Register Field Descriptions Bit Field Type Reset Description 7:0 TS_LINE_LO R/W 0x0 Timestamp Line, lower 8 bitsThis field is the line number at which to capture the timestamp when Line Start mode is enabled. For proper operation, the line number should be set to a value greater than 1.During Frame Start mode, if TS_FREERUN is set, the TS_LINE value is used to determine when to begin checking for Frame Start TS_STATUS Register (Address = 0x29) [Reset = 0x00] TS_STATUS is shown in #GUID-20230614-SS0T-4RL9-H3GZ-MGHKVB6PT1NH/MAIN_MAIN_MAIN_TS_STATUS_TABLE_TABLE. Return to the Summary Table. TS_STATUS Register Field Descriptions Bit Field Type Reset Description 7:5 RESERVED R 0x0 Reserved 4 TS_READY R 0x0 Timestamp ReadyThis flag indicates when timestamps are ready to be read. This flag is cleared when the TS_FREEZE bit is set. 3 TS_VALID3 R 0x0 Timestamp Valid, RX Port 3 2 TS_VALID2 R 0x0 Timestamp Valid, RX Port 2 1 TS_VALID1 R 0x0 Timestamp Valid, RX Port 1 0 TS_VALID0 R 0x0 Timestamp Valid, RX Port 0 TIMESTAMP_P0_HI Register (Address = 0x2A) [Reset = 0x00] TIMESTAMP_P0_HI is shown in #GUID-20230614-SS0T-4RL9-H3GZ-MGHKVB6PT1NH/MAIN_MAIN_MAIN_TIMESTAMP_P0_HI_TABLE_TABLE. Return to the Summary Table. TIMESTAMP_P0_HI Register Field Descriptions Bit Field Type Reset Description 7:0 TIMESTAMP_P0_HI R 0x0 Timestamp, upper 8 bits, RX Port 0 TIMESTAMP_P0_LO Register (Address = 0x2B) [Reset = 0x00] TIMESTAMP_P0_LO is shown in #GUID-20230614-SS0T-4RL9-H3GZ-MGHKVB6PT1NH/MAIN_MAIN_MAIN_TIMESTAMP_P0_LO_TABLE_TABLE. Return to the Summary Table. TIMESTAMP_P0_LO Register Field Descriptions Bit Field Type Reset Description 7:0 TIMESTAMP_P0_LO R 0x0 Timestamp, lower 8 bits, RX Port 0 TIMESTAMP_P1_HI Register (Address = 0x2C) [Reset = 0x00] TIMESTAMP_P1_HI is shown in #GUID-20230614-SS0T-4RL9-H3GZ-MGHKVB6PT1NH/MAIN_MAIN_MAIN_TIMESTAMP_P1_HI_TABLE_TABLE. Return to the Summary Table. TIMESTAMP_P1_HI Register Field Descriptions Bit Field Type Reset Description 7:0 TIMESTAMP_P1_HI R 0x0 Timestamp, upper 8 bits, RX Port 1 TIMESTAMP_P1_LO Register (Address = 0x2D) [Reset = 0x00] TIMESTAMP_P1_LO is shown in #GUID-20230614-SS0T-4RL9-H3GZ-MGHKVB6PT1NH/MAIN_MAIN_MAIN_TIMESTAMP_P1_LO_TABLE_TABLE. Return to the Summary Table. TIMESTAMP_P1_LO Register Field Descriptions Bit Field Type Reset Description 7:0 TIMESTAMP_P1_LO R 0x0 Timestamp, lower 8 bits, RX Port 1 TIMESTAMP_P2_HI Register (Address = 0x2E) [Reset = 0x00] TIMESTAMP_P2_HI is shown in #GUID-20230614-SS0T-4RL9-H3GZ-MGHKVB6PT1NH/MAIN_MAIN_MAIN_TIMESTAMP_P2_HI_TABLE_TABLE. Return to the Summary Table. TIMESTAMP_P2_HI Register Field Descriptions Bit Field Type Reset Description 7:0 TIMESTAMP_P2_HI R 0x0 Timestamp, upper 8 bits, RX Port 2 TIMESTAMP_P2_LO Register (Address = 0x2F) [Reset = 0x00] TIMESTAMP_P2_LO is shown in #GUID-20230614-SS0T-4RL9-H3GZ-MGHKVB6PT1NH/MAIN_MAIN_MAIN_TIMESTAMP_P2_LO_TABLE_TABLE. Return to the Summary Table. TIMESTAMP_P2_LO Register Field Descriptions Bit Field Type Reset Description 7:0 TIMESTAMP_P2_LO R 0x0 Timestamp, lower 8 bits, RX Port 2 TIMESTAMP_P3_HI Register (Address = 0x30) [Reset = 0x00] TIMESTAMP_P3_HI is shown in #GUID-20230614-SS0T-4RL9-H3GZ-MGHKVB6PT1NH/MAIN_MAIN_MAIN_TIMESTAMP_P3_HI_TABLE_TABLE. Return to the Summary Table. TIMESTAMP_P3_HI Register Field Descriptions Bit Field Type Reset Description 7:0 TIMESTAMP_P3_HI R 0x0 Timestamp, upper 8 bits, RX Port 3 TIMESTAMP_P3_LO Register (Address = 0x31) [Reset = 0x00] TIMESTAMP_P3_LO is shown in #GUID-20230614-SS0T-4RL9-H3GZ-MGHKVB6PT1NH/MAIN_MAIN_MAIN_TIMESTAMP_P3_LO_TABLE_TABLE. Return to the Summary Table. TIMESTAMP_P3_LO Register Field Descriptions Bit Field Type Reset Description 7:0 TIMESTAMP_P3_LO R 0x0 Timestamp, lower 8 bits, RX Port 3 CSI_PORT_SEL Register (Address = 0x32) [Reset = 0x00] CSI_PORT_SEL is shown in #GUID-20230614-SS0T-4RL9-H3GZ-MGHKVB6PT1NH/MAIN_MAIN_MAIN_CSI_PORT_SEL_TABLE_TABLE. Return to the Summary Table. This register selects access to Digital CSI-2 registers. CSI_PORT_SEL Register Field Descriptions Bit Field Type Reset Description 7:5 RESERVED R 0x0 Reserved 4 TX_READ_PORT R/W 0x0 Select TX port for register readThis field selects one of the two TX port register blocks for readback. This applies to the subsequent registers prefixed CSI.0: Port 0 registers1: Port 1 registers 3:2 RESERVED R 0x0 Reserved 1 TX_WRITE_PORT_1 R/W 0x0 Write Enable for TX port 1 registersThis bit enables writes to TX port 1 registers. Any combination of TX port registers can be written simultaneously. This applies to the subsequent registers prefixed CSI-2.0: Writes disabled1: Writes enabled 0 TX_WRITE_PORT_0 R/W 0x0 Write Enable for TX port 0 registersThis bit enables writes to TX port 0 registers. Any combination of TX port registers can be written simultaneously. This applies to the subsequent registers prefixed CSI-2.0: Writes disabled1: Writes enabled CSI_CTL Register (Address = 0x33) [Reset = 0x00] CSI_CTL is shown in #GUID-20230614-SS0T-4RL9-H3GZ-MGHKVB6PT1NH/MAIN_MAIN_MAIN_CSI_CTL_TABLE_TABLE. Return to the Summary Table. CSI-2 TX port-specific register. The CSI-2 Port Select register 0x32 configures which unique CSI-2 TX port registers can be accessed by I2C read and write commands. CSI_CTL Register Field Descriptions Bit Field Type Reset Description 7 RESERVED R 0x0 Reserved 6 CSI_CAL_EN R/W 0x0 Enable initial CSI-2 Skew-Calibration sequenceWhen the initial skew-calibration sequence is enabled, the CSI-2 Transmitter will send the sequence at initialization, prior to sending any HS data. This bit must be set when operating at 1.6 Gbps CSI-2 speed (as configured in the CSI_PLL register).0: Disabled1: Enabled 5:4 CSI_LANE_COUNT R/W 0x0 CSI-2 lane count00: 4 lanes01: 3 lanes10: 2 lanes11: 1 lane 3:2 CSI_ULP R/W 0x0 Force LP00 state on data/clock lanes00: Normal operation01: LP00 state forced only on data lanes10: Reserved11: LP00 state forced on data and clock lanes 1 CSI_CONTS_CLOCK R/W 0x0 Enable CSI-2 continuous clock mode0: Disabled1: EnabledNOTE: When enabled, the CSI-2 Transmitter will enter continuous clock mode upon transmission of the first packet. 0 CSI_ENABLE R/W 0x0 Enable CSI-2 output0: Disabled1: EnabledNOTE: Forwarding should be disabled (via the FWD_CTL1 register) prior to enabling or disabling the CSI-2 output. CSI_CTL2 Register (Address = 0x34) [Reset = 0x00] CSI_CTL2 is shown in #GUID-20230614-SS0T-4RL9-H3GZ-MGHKVB6PT1NH/MAIN_MAIN_MAIN_CSI_CTL2_TABLE_TABLE. Return to the Summary Table. CSI-2 TX port-specific register. The CSI-2 Port Select register 0x32 configures which unique CSI-2 TX port registers can be accessed by I2C read and write commands. CSI_CTL2 Register Field Descriptions Bit Field Type Reset Description 7:6 RESERVED R 0x0 Reserved 5:4 CSI_CAL_LEN R/W 0x0 These bits control the length of the periodic calibration sequence00: 210 bits01: 212 bits10: 214 bits11: 215 bits 3 CSI_PASS_MODE R/W 0x0 CSI-2 PASS indication modeDetermines whether the CSI-2 Pass indication is for a single port or all enabled ports.0: Assert PASS if at least one enabled Receive port is providing valid video data1: Assert PASS only if ALL enabled Receive ports are providing valid video data 2 CSI_CAL_INV R/W 0x0 CSI-2 Calibration Inverted Data patternDuring the CSI-2 skew-calibration pattern, the CSI-2 Transmitter will send a sequence of 01010101 data (first bit 0). Setting this bit to a 1 will invert the sequence to 10101010 data. 1 CSI_CAL_SINGLE R/W 0x0 Enable single periodic CSI-2 Skew-Calibration sequenceSetting this bit will send a single skew-calibration sequence from the CSI-2 Transmitter. The skew-calibration sequence length matches the length set for periodic calibration in CSI_CAL_LEN. The calibration sequence is sent at the next idle period on the CSI-2 interface. This bit is self-clearing and will reset to 0 after the calibration sequence is sent. 0 CSI_CAL_PERIODIC R/W 0x0 Enable periodic CSI-2 Skew-Calibration sequenceWhen the periodic skew-calibration sequence is enabled, the CSI-2 Transmitter will send the periodic skew-calibration sequence following the sending of Frame End packets.0: Disabled1: Enabled CSI_STS Register (Address = 0x35) [Reset = 0x00] CSI_STS is shown in #GUID-20230614-SS0T-4RL9-H3GZ-MGHKVB6PT1NH/MAIN_MAIN_MAIN_CSI_STS_TABLE_TABLE. Return to the Summary Table. CSI-2 TX port-specific register. The CSI-2 Port Select register 0x32 configures which unique CSI-2 TX port registers can be accessed by I2C read and write commands. CSI_STS Register Field Descriptions Bit Field Type Reset Description 7:5 RESERVED R 0x0 Reserved 4 TX_PORT_NUM R 0x0 TX Port NumberThis read-only field indicates the number of the currently selected TX read port. 3:2 RESERVED R 0x0 Reserved 1 TX_PORT_SYNC R 0x0 TX Port SynchronizedThis bit indicates the CSI-2 Transmit Port is able to properly synchronize input data streams from multiple sources. This bit is 0 if synchronization is disabled via the FWD_CTL2 register.0: Input streams are not synchronized1: Input streams are synchronized 0 TX_PORT_PASS R 0x0 TX Port PassIndicates valid data is available on at least one port, or on all ports if configured for all port status via the CSI_PASS_MODE bit in the CSI_CTL2 register. The function differs based on mode of operation. In asynchronous operation, the TX_PORT_PASS indicates the CSI-2 port is actively delivering valid video data. The status is cleared based on detection of an error condition that interrupts transmission. During Synchronized forwarding, the TX_PORT_PASS indicates valid data is available for delivery on the CSI-2 TX output. Data may not be delivered if ports are not synchronized. The TX_PORT_SYNC status is a better indicator that valid data is being delivered to the CSI-2 transmit port. CSI_TX_ICR Register (Address = 0x36) [Reset = 0x00] CSI_TX_ICR is shown in #GUID-20230614-SS0T-4RL9-H3GZ-MGHKVB6PT1NH/MAIN_MAIN_MAIN_CSI_TX_ICR_TABLE_TABLE. Return to the Summary Table. CSI-2 TX port-specific register. The CSI-2 Port Select register 0x32 configures which unique CSI-2 TX port registers can be accessed by I2C read and write commands. CSI_TX_ICR Register Field Descriptions Bit Field Type Reset Description 7:5 RESERVED R 0x0 Reserved 4 IE_RX_PORT_INT R/W 0x0 RX Port Interrupt EnableEnable interrupt based on receiver port interrupt for the RX Ports being forwarded to the CSI-2 Transmit Port. 3 IE_CSI_SYNC_ERROR R/W 0x0 CSI-2 Sync Error interrupt EnableEnable interrupt on CSI-2 Synchronization enable. 2 IE_CSI_SYNC R/W 0x0 CSI-2 Synchronized interrupt EnableEnable interrupts on CSI-2 Transmit Port assertion of CSI-2 Synchronized Status. 1 IE_CSI_PASS_ERROR R/W 0x0 CSI-2 RX Pass Error interrupt EnableEnable interrupt on CSI-2 Pass Error 0 IE_CSI_PASS R/W 0x0 CSI-2 Pass interrupt EnableEnable interrupt on CSI-2 Transmit Port assertion of CSI-2 Pass. CSI_TX_ISR Register (Address = 0x37) [Reset = 0x00] CSI_TX_ISR is shown in #GUID-20230614-SS0T-4RL9-H3GZ-MGHKVB6PT1NH/MAIN_MAIN_MAIN_CSI_TX_ISR_TABLE_TABLE. Return to the Summary Table. CSI-2 TX port-specific register. The CSI-2 Port Select register 0x32 configures which unique CSI-2 TX port registers can be accessed by I2C read and write commands. CSI_TX_ISR Register Field Descriptions Bit Field Type Reset Description 7:5 RESERVED R 0x0 Reserved 4 IS_RX_PORT_INT R 0x0 RX Port InterruptA Receiver port interrupt has been generated for one of the RX Ports being forwarded to the CSI-2 Transmit Port. A read of the associated port receive status registers will clear this interrupt. See the PORT_ISR_HI and PORT_ISR_LO registers for details. 3 IS_CSI_SYNC_ERROR RC 0x0 CSI-2 Sync Error interruptA synchronization error has been detected for multiple video stream inputs to the CSI-2 Transmitter. 2 IS_CSI_SYNC RC 0x0 CSI-2 Synchronized interruptCSI-2 Transmit Port assertion of CSI-2 Synchronized Status. Current status for CSI-2 Sync can be read from the TX_PORT_SYNC flag in the CSI_STS register. 1 IS_CSI_PASS_ERROR RC 0x0 CSI-2 RX Pass Error interruptA deassertion of CSI-2 Pass has been detected on one of the RX Ports being forwarded to the CSI-2 Transmit Port 0 IS_CSI_PASS RC 0x0 CSI-2 Pass interruptCSI-2 Transmit Port assertion of CSI-2 Pass detected. Current status for the CSI-2 Pass indication can be read from the TX_PORT_PASS flag in the CSI_STS register SFILTER_CFG Register (Address = 0x41) [Reset = 0xA9] SFILTER_CFG is shown in #GUID-20230614-SS0T-4RL9-H3GZ-MGHKVB6PT1NH/MAIN_MAIN_MAIN_SFILTER_CFG_TABLE_TABLE. Return to the Summary Table. SFILTER_CFG Register Field Descriptions Bit Field Type Reset Description 7:4 SFILTER_MAX R/W 0xA SFILTER Maximum settingThis field controls the maximum SFILTER setting. Allowed values are 0-14 with 7 being the mid point. These values are used for both AEQ adaption and dynamic SFILTER control. The maximum setting must be greater than of equal to the SFILTER_MIN. 3:0 SFILTER_MIN R/W 0x9 SFILTER Minimum settingThis field controls the minimum SFILTER setting. Allowed values are 0-14, where 7 is the mid point. These values are used for both AEQ adaption and dynamic SFILTER control. The minimum setting must be less than or equal to the SFILTER_MAX. AEQ_CTL Register (Address = 0x42) [Reset = 0x71] AEQ_CTL is shown in #GUID-20230614-SS0T-4RL9-H3GZ-MGHKVB6PT1NH/MAIN_MAIN_MAIN_AEQ_CTL_TABLE_TABLE. Return to the Summary Table. AEQ_CTL Register Field Descriptions Bit Field Type Reset Description 7 RESERVED R 0x0 Reserved 6:4 AEQ_ERR_CTL R/W 0x7 AEQ Error ControlSetting any of these bits will enable FPD3 error checking during the Adaptive Equalization process. Errors are accumulated over 1/2 of the period of the timer set by the ADAPTIVE_EQ_RELOCK_TIME filed in the AEQ_TEST register. If the number of errors is greater than the programmed threshold (AEQ_ERR_THOLD), the AEQ will attempt to increase the EQ setting. The errors may also be checked as part of EQ setting validation if AEQ_2STEP_EN is set. The following errors are checked based on this three bit field:[2] FPD3 clk1/clk0 errors[1] DCA sequence errors[0] Parity errors 3 AEQ_SFIL_ORDER R/W 0x0 AEQ SFILTER Adapt orderThis bit controls the order of adaption for SFILTER values during Adaptive Equalization.0: Default order, start at largest clock delay1: Start at midpoint, no additional clock or data delay 2 AEQ_2STEP_EN R/W 0x0 AEQ 2-step enableThis bit enables a two-step operation as part of the Adaptive EQ algorithm. If disabled, the state machine will wait for a programmed period of time, then check status to determine if setting is valid. If enabled, the state machine will wait for 1/2 the programmed period, then check for errors over an additional 1/2 the programmed period. If errors occur during the 2nd step, the state machine will immediately move to the next setting.0: Wait for full programmed delay, then check instantaneous lock value1: Wait for 1/2 programmed time, then check for errors over 1/2 programmed time. The programmed time is controlled by the ADAPTIVE_EQ_RELOCK_TIME field in the AEQ_TEST register 1 AEQ_OUTER_LOOP R/W 0x0 AEQ outer loop controlThis bit controls whether the Equalizer or SFILTER adaption is the outer loop when the AEQ adaption includes SFILTER adaption.0: AEQ is inner loop, SFILTER is outer loop1: AEQ is outer loop, SFILTER is inner loop 0 AEQ_SFILTER_EN R/W 0x1 Enable SFILTER Adaption with AEQSetting this bit allows SFILTER adaption as part of the Adaptive Equalizer algorithm. AEQ_ERR_THOLD Register (Address = 0x43) [Reset = 0x01] AEQ_ERR_THOLD is shown in #GUID-20230614-SS0T-4RL9-H3GZ-MGHKVB6PT1NH/MAIN_MAIN_MAIN_AEQ_ERR_THOLD_TABLE_TABLE. Return to the Summary Table. AEQ_ERR_THOLD Register Field Descriptions Bit Field Type Reset Description 7:0 AEQ_ERR_THRESHOLD R/W 0x1 AEQ Error TrhesholdThis register controls the error threshold to determine when to re-adapt the EQ settings. This register must not be programmed to a value of 0. BCC_ERR_CTL Register (Address = 0x46) [Reset = 0x20] BCC_ERR_CTL is shown in #GUID-20230614-SS0T-4RL9-H3GZ-MGHKVB6PT1NH/MAIN_MAIN_MAIN_BCC_ERR_CTL_TABLE_TABLE. Return to the Summary Table. RX port-specific register. The FPD-Link III Select register 0x4C configures which unique Rx port registers can be accessed by I2C read and write commands. BCC_ERR_CTL Register Field Descriptions Bit Field Type Reset Description 7 BCC_ACK_REMOTE_READ R/W 0x0 Enable Control Channel to acknowledge start of remote read.When operating with a link partner that supports Enhanced Error Checking for the Bidirectional Control Channel, setting this bit allows the Deserializer to generate an internal acknowlege to the beginning of a remote I2C target read. This allows additional error detection at the Serializer. This bit should not be set when operating with Serializers that do not support Enhanced Error Checking.0: Disable1: Enable 6 BCC_EN_DATA_CHK R/W 0x0 Enable checking of returned dataEnhanced Error checking can check for errors on returned data during an acknowledge cycle for data sent to remote devices over the Bidirectional Control Channel. In addition, If an error is detected, this register control will allow changing a remote Ack to a Nack to indicate the data error on the local I2C interface. This bit should not be set when operating with Serializers that do not support Enhanced Error checking as they will not always return the correct data during an Ack.0: Disable returned data error detection1: Enable returned data error detection 5 BCC_EN_ENH_ERROR R/W 0x1 Enable Enhanced Error checking in Bidirection Control ChannelThe Bidirectional Control Channel can detect certain error conditions and terminate transactions if an error is detected. This capability can be disabled by setting this bit to 0.0: Disable Enhanced Error checking1: Enable Enhanced Error checking 4:3 FORCE_BCC_ERROR R/W 0x0 BCC Force ErrorThe BCC Force Error control causes an error to be forced on the BCC over the back channel.00: No error01: Force CRC Error on BCC frame= BCC_FRAME_SEL10: Force CRC Error on normal frame following BCC frame= BCC_FRAME_SEL11: FORCE Data Error on BCC frame= BCC_FRAME_SELSetting this control generates a single error on the back channel signaling. 2:0 BCC_FRAME_SEL R/W 0x0 BCC Frame SelectThe BCC Frame Select allows selection of the forward channel BCC frame which will include the error condition selected in the force control bits of this register. BCC transfers are sent in bytes for each block transferred. This value may be set in range of 0 to 7 to force an error on any of the first 8 bytes sent on the BCC forward channel. BCC_STATUS Register (Address = 0x47) [Reset = 0x00] BCC_STATUS is shown in #GUID-20230614-SS0T-4RL9-H3GZ-MGHKVB6PT1NH/MAIN_MAIN_MAIN_BCC_STATUS_TABLE_TABLE. Return to the Summary Table. RX port-specific register. The FPD-Link III Port Select register 0x4C configures which unique Rx port registers can be accessed by I2C read and write commands. BCC_STATUS Register Field Descriptions Bit Field Type Reset Description 7:6 RESERVED R 0x0 Reserved 5 BCC_SEQ_ERROR RC 0x0 Bidirectional Control Channel Sequence Error DetectedThis bit indicates a sequence error has been detected in the forward control channel. If this bit is set, an error may have occurred in the control channel operation. If BCC_EN_ENH_ERR is 0 (disabled), this register is read-only copy of the BCC_SEQ_ERROR bit in the RX_PORT_STS1 register.If BCC_EN_ENH_ERR is 1 (enabled), this register is cleared on read of this register. 4 BCC_CONTROLLER_ERR RC 0x0 BCC Controller ErrorThis flag indicates a Forward Channel BCC Sequence, BCC CRC, or Lock error occurred while waiting for a response from the Serializer while the BCC I2C Controller is active. This flag is cleared on read of this register. This indication is available only if BCC_EN_ENH_ERR is set to 1. 3 BCC_CONTROLLER_TO RC 0x0 BCC Controller Timeout ErrorThis bit will be set if the BCC Watchdog Timer expires will waiting for a response from the Serializer while the BCC I2C Controller is active. This flag is cleared on read of this register. This indication is available only if BCC_EN_ENH_ERR is set to 1. 2 BCC_TARGET_ERR RC 0x0 BCC Target ErrorThis flag indicates a Forward Channel BCC Sequence, BCC CRC, or Lock error occurred while waiting for a response from the Serializer while the BCC I2C Target is active. This flag is cleared on read of this register. This indication is available only if BCC_EN_ENH_ERR is set to 1. 1 BCC_TARGET_TO RC 0x0 BCC Target Timeout ErrorThis bit will be set if the BCC Watchdog Timer expires will waiting for a response from the Serializer while the BCC I2C Target is active. This flag is cleared on read of this register. 0 BCC_RESP_ERR RC 0x0 BCC Response ErrorThis flag indicates an error has been detected in response to a command on the Bidirectional Control Channel. When the I2C Target is active, the Serializer should return data written (I2C address, offset, or data). When the I2C Target is active, the Serializer will return data read. The BCC function checks the returned data for errors, and will set this flag if an error is detected. This flag is cleared on read of this register. This indication is available only if BCC_EN_ENH_ERR is set to 1. FPD3_CAP Register (Address = 0x4A) [Reset = 0x00] FPD3_CAP is shown in #GUID-20230614-SS0T-4RL9-H3GZ-MGHKVB6PT1NH/MAIN_MAIN_MAIN_FPD3_CAP_TABLE_TABLE. Return to the Summary Table. RX port-specific register. The FPD-Link III Port Select register 0x4C configures which unique Rx port registers can be accessed by I2C read and write commands. Recommend to set bit four in the FPD-Link III capabilities register to one in order to flag errors detected from enhanced CRC on encoded link control information. The FPD-Link III Encoder CRC must also be enabled by setting the FPD3_ENC_CRC_DIS (register 0xBA[7]) to 0. FPD3_CAP Register Field Descriptions Bit Field Type Reset Description 7:5 RESERVED R 0x0 Reserved 4 FPD3_ENC_CRC_CAP R/W 0x0 0: Disable CRC error flag from FPD-Link III encoder1: Enable CRC error flag from FPD-Link III encoder (recommended) 3 RESERVED R 0x0 Reserved 2 RESERVED R 0x0 Reserved 1:0 RESERVED R 0x0 Reserved RAW_EMBED_DTYPE Register (Address = 0x4B) [Reset = 0x12] RAW_EMBED_DTYPE is shown in #GUID-20230614-SS0T-4RL9-H3GZ-MGHKVB6PT1NH/MAIN_MAIN_MAIN_RAW_EMBED_DTYPE_TABLE_TABLE. Return to the Summary Table. RX port-specific register. The FPD-Link III Port Select register 0x4C configures which unique Rx port registers can be accessed by I2C read and write commands. When the receiver is programmed for Raw mode data, this register field allows setting the Data Type field for the first N lines to indicated embedded non-image data. RAW_EMBED_DTYPE has no effect on CSI-2 receiver modes. RAW_EMBED_DTYPE Register Field Descriptions Bit Field Type Reset Description 7:6 EMBED_DTYPE_EN R/W 0x0 Embeded Data Type Enable0: All long packets will be forwarded as RAW10 or RAW12 video data01, 10, or 11: Send first N long packets (1, 2, or 3) as Embedded data using the data type in the EMBED_DTYPE_ID field of this register. This control has no effect if the Receiver is programmed to receive CSI-2 formatted data. 5:0 EMBED_DTYPE_ID R/W 0x12 Embedded Data TypeIf sending embedded data is enabled via the EMBED_DTYPE_EN control in this register, the Data Type field for the first N lines of each frame will use this value rather than the value programmed in the RAW12_ID or RAW10_ID registers. The default setting matches the CSI-2 specification for Embedded 8-bit non Image Data. FPD3_PORT_SEL Register (Address = 0x4C) [Reset = 0x00] FPD3_PORT_SEL is shown in #GUID-20230614-SS0T-4RL9-H3GZ-MGHKVB6PT1NH/MAIN_MAIN_MAIN_FPD3_PORT_SEL_TABLE_TABLE. Return to the Summary Table. The FPD-Link III Port Select register configures which port is accessed in I2C commands to unique Rx Port registers 0x4D - 0x7F and 0xD0 - 0xDF. A 2-bit RX_READ_PORT field provides for reading values from a single port. The RX_WRITE_PORT fields provide individual enables for each port, allowing simultaneous writes broadcast to all of the FPD-Link III Receive port register blocks in unison. The DS90UB960-Q1 maintains separate page control, preventing conflict between sources. FPD3_PORT_SEL Register Field Descriptions Bit Field Type Reset Description 7:6 PHYS_PORT_NUM R 0x0 Physical port numberThis field porvides the physical port connection when reading from a remote device via the Bi-directional Control Channel.When accessed via local I2C interfaces, the value returned is always 0. When accessed via Bi-directional Control Channel, the value returned is the port number of the Receive port connection. 5:4 RX_READ_PORT R/W 0x0 Select RX port for register readThis field selects one of the four RX port register blocks for readback. This applies to all paged FPD3 Receiver port registers.00: Port 0 registers01: Port 1 registers10: Port 2 registers11: Port 3 registersWhen accessed via local I2C interfaces, the default setting is 0. When accessed via Bi-directional Control Channel, the default value is the port number of the Receive port connection. 3 RX_WRITE_PORT_3 R/W 0x0 Write Enable for RX port 3 registersThis bit enables writes to RX port 3 registers. Any combination of RX port registers can be written simultaneously. This applies to all paged FPD3 Receiver port registers.0: Writes disabled1: Writes enabledWhen accessed via Bi-directional Control Channel, the default value is 1 if accessed over RX port 3. 2 RX_WRITE_PORT_2 R/W 0x0 Write Enable for RX port 2 registersThis bit enables writes to RX port 2 registers. Any combination of RX port registers can be written simultaneously. This applies to all paged FPD3 Receiver port registers.0: Writes disabled1: Writes enabledWhen accessed via Bi-directional Control Channel, the default value is 1 if accessed over RX port 2. 1 RX_WRITE_PORT_1 R/W 0x0 Write Enable for RX port 1 registersThis bit enables writes to RX port 1 registers. Any combination of RX port registers can be written simultaneously. This applies to all paged FPD3 Receiver port registers.0: Writes disabled1: Writes enabledWhen accessed via Bi-directional Control Channel, the default value is 1 if accessed over RX port 1. 0 RX_WRITE_PORT_0 R/W 0x0 Write Enable for RX port 0 registersThis bit enables writes to RX port 0 registers. Any combination of RX port registers can be written simultaneously. This applies to all paged FPD3 Receiver port registers.0: Writes disabled1: Writes enabledWhen accessed via Bi-directional Control Channel, the default value is 1 if accessed over RX port 0. RX_PORT_STS1 Register (Address = 0x4D) [Reset = 0x00] RX_PORT_STS1 is shown in #GUID-20230614-SS0T-4RL9-H3GZ-MGHKVB6PT1NH/MAIN_MAIN_MAIN_RX_PORT_STS1_TABLE_TABLE. Return to the Summary Table. RX port-specific register. The FPD-Link III Port Select register 0x4C configures which unique Rx port registers can be accessed by I2C read and write commands. RX_PORT_STS1 Register Field Descriptions Bit Field Type Reset Description 7:6 RX_PORT_NUM R 0x0 RX Port NumberThis read-only field indicates the number of the currently selected RX read port. 5 BCC_CRC_ERROR RC 0x0 Bi-directional Control Channel CRC Error DetectedThis bit indicates a CRC error has been detected in the forward control channel. If this bit is set, an error may have occurred in the control channel operation. This bit is cleared on read. 4 LOCK_STS_CHG RC 0x0 Lock Status ChangedThis bit is set if a change in receiver lock status has been detected since the last read of this register. Current lock status is available in the LOCK_STS bit of this registerThis bit is cleared on read. 3 BCC_SEQ_ERROR/BCC_ERROR RC 0x0 The function of this bit depends on the setting of the BCC_EN_ENH_ERR control in the BCC_ERR_CTL register. If BCC_EN_ENH_ERR is 0 (disabled), this register is defined as follows: Bidirectional Control Channel Sequence Error DetectedThis bit indicates a sequence error has been detected in the forward control channel. If this bit is set, an error may have occurred in the control channel operation. This bit is cleared on read. If BCC_EN_ENH_ERR is 1 (enabled), this register is defined as follows: Bidirectional Control Channel Error FlagThis flag indicates one or more errors have been detected during Bidirectional Control Channel communication with the Deserializer. The BCC_STATUS register contains further information on the type of error detected. This bit will be cleared upon read of the BCC_STATUS register. 2 PARITY_ERROR R 0x0 FPD3 parity errors detectedThis flag is set when the number of parity errors detected is greater than the threshold programmed in the PAR_ERR_THOLD registers.1: Number of FPD3 parity errors detected is greater than the threshold0: Number of FPD3 parity errors is below the thresholdThis bit is cleared when the RX_PAR_ERR_HI/LO registers are cleared. 1 PORT_PASS R 0x0 Receiver PASS indicationThis bit indicates the current status of the Receiver PASS indication. The requirements for setting the Receiver PASS indication are controlled by the PORT_PASS_CTL register.1: Receive input has met PASS criteria0: Receive input does not meet PASS criteria 0 LOCK_STS R 0x0 FPD-Link III receiver is locked to incoming data1: Receiver is locked to incoming data0: Receiver is not locked RX_PORT_STS2 Register (Address = 0x4E) [Reset = 0x00] RX_PORT_STS2 is shown in #GUID-20230614-SS0T-4RL9-H3GZ-MGHKVB6PT1NH/MAIN_MAIN_MAIN_RX_PORT_STS2_TABLE_TABLE. Return to the Summary Table. RX port-specific register. The FPD-Link III Port Select register 0x4C configures which unique Rx port registers can be accessed by I2C read and write commands. RX_PORT_STS2 Register Field Descriptions Bit Field Type Reset Description 7 LINE_LEN_UNSTABLE RC 0x0 Line Length UnstableIf set, this bit indicates the line length was detected as unstable during a previous video frame. The line length is considered to be stable if all the lines in the video frame have the same length. This flag will remain set until read. 6 LINE_LEN_CHG RC 0x0 Line Length Changed1: Change of line length detected0: Change of line length not detectedThis bit is cleared on read. 5 FPD3_ENCODE_ERROR RC 0x0 FPD3 Encoder error detectedIf set, this flag indicates an error in the FPD-Link III encoding has been detected by the FPD-Link III receiver.Tihs bit is cleared on read.Note, to detect FPD3 Encoder errors, the LINK_ERROR_COUNT must be enabled with a LINK_ERR_THRESH value greater than 1. Otherwise, the loss of Receiver Lock will prevent detection of the Encoder error. 4 BUFFER_ERROR RC 0x0 Packet buffer error detected. If this bit is set, an overflow condition has occurred on the packet buffer FIFO.1: Packet Buffer error detected0: No Packet Buffer errors detectedThis bit is cleared on read. 3 CSI_ERROR R 0x0 CSI-2 Receive error detectedSee the CSI_RX_STS register for details. 2 FREQ_STABLE R 0x0 Frequency measurement stable 1 NO_FPD3_CLK R 0x0 No FPD-Link input clock detectedWhen set, this bit indicates that no FPD Clock has been detected. This bit will be set if the input frequency is below the setting programmed in the FREQ_LO_THR setting in the FREQ_DET_CTL register. 0 LINE_CNT_CHG RC 0x0 Line Count Changed1: Change of line count detected0: Change of line count not detectedThis bit is cleared on read. RX_FREQ_HIGH Register (Address = 0x4F) [Reset = 0x00] RX_FREQ_HIGH is shown in #GUID-20230614-SS0T-4RL9-H3GZ-MGHKVB6PT1NH/MAIN_MAIN_MAIN_RX_FREQ_HIGH_TABLE_TABLE. Return to the Summary Table. RX port-specific register. The FPD-Link III Port Select register 0x4C configures which unique Rx port registers can be accessed by I2C read and write commands. RX_FREQ_HIGH Register Field Descriptions Bit Field Type Reset Description 7:0 FREQ_CNT_HIGH R 0x0 Frequency Counter High Byte (MHz)The Frequency counter reports the measured frequency for the FPD3 Receiver. This portion of the field is the integer value in MHz. RX_FREQ_LOW Register (Address = 0x50) [Reset = 0x00] RX_FREQ_LOW is shown in #GUID-20230614-SS0T-4RL9-H3GZ-MGHKVB6PT1NH/MAIN_MAIN_MAIN_RX_FREQ_LOW_TABLE_TABLE. Return to the Summary Table. RX port-specific register. The FPD-Link III Port Select register 0x4C configures which unique Rx port registers can be accessed by I2C read and write commands. RX_FREQ_LOW Register Field Descriptions Bit Field Type Reset Description 7:0 FREQ_CNT_LOW R 0x0 Frequency Counter Low Byte (1/256 MHz)The Frequency counter reports the measured frequency for the FPD3 Receiver. This portion of the field is the fractional value in 1/256 MHz. SENSOR_STS_0 Register (Address = 0x51) [Reset = 0x00] SENSOR_STS_0 is shown in #GUID-20230614-SS0T-4RL9-H3GZ-MGHKVB6PT1NH/MAIN_MAIN_MAIN_SENSOR_STS_0_TABLE_TABLE. Return to the Summary Table. RX port-specific register. The FPD-Link III Port Select register 0x4C configures which unique Rx port registers can be accessed by I2C read and write commands. Sensor Status Register 0 field provides additional status information when paired with a DS90UB953-Q1 Serializer. This field is automatically loaded from the forward channel. SENSOR_STS_0 Register Field Descriptions Bit Field Type Reset Description 7:0 SENSOR_STS_0 R 0x0 Sensor Status Register 0This field provides status from the Serializer. It is automatically loaded from the forward channel. Refer to the Serializer Datasheet SENSOR_STS_1 Register (Address = 0x52) [Reset = 0x00] SENSOR_STS_1 is shown in #GUID-20230614-SS0T-4RL9-H3GZ-MGHKVB6PT1NH/MAIN_MAIN_MAIN_SENSOR_STS_1_TABLE_TABLE. Return to the Summary Table. RX port-specific register. The FPD-Link III Port Select register 0x4C configures which unique Rx port registers can be accessed by I2C read and write commands. Sensor Status Register 1 field provides additional status information when paired with a DS90UB953-Q1 Serializer. This field is automatically loaded from the forward channel. SENSOR_STS_1 Register Field Descriptions Bit Field Type Reset Description 7:0 SENSOR_STS_1 R 0x0 Sensor Status Register 1This field provides status from the Serializer. It is automatically loaded from the forward channel. Refer to the Serializer Datasheet SENSOR_STS_2 Register (Address = 0x53) [Reset = 0x00] SENSOR_STS_2 is shown in #GUID-20230614-SS0T-4RL9-H3GZ-MGHKVB6PT1NH/MAIN_MAIN_MAIN_SENSOR_STS_2_TABLE_TABLE. Return to the Summary Table. RX port-specific register. The FPD-Link III Port Select register 0x4C configures which unique Rx port registers can be accessed by I2C read and write commands. Sensor Status Register 2 field provides additional status information when paired with a DS90UB953-Q1 Serializer. This field is automatically loaded from the forward channel. SENSOR_STS_2 Register Field Descriptions Bit Field Type Reset Description 7:0 SENSOR_STS_2 R 0x0 Sensor Status Register 2This field provides status from the Serializer. It is automatically loaded from the forward channel. Refer to the Serializer Datasheet SENSOR_STS_3 Register (Address = 0x54) [Reset = 0x00] SENSOR_STS_3 is shown in #GUID-20230614-SS0T-4RL9-H3GZ-MGHKVB6PT1NH/MAIN_MAIN_MAIN_SENSOR_STS_3_TABLE_TABLE. Return to the Summary Table. RX port-specific register. The FPD-Link III Port Select register 0x4C configures which unique Rx port registers can be accessed by I2C read and write commands. Sensor Status Register 3 field provides additional status information on the CSI-2 input when paired with a DS90UB953-Q1 Serializer. This field is automatically loaded from the forward channel. SENSOR_STS_3 Register Field Descriptions Bit Field Type Reset Description 7:0 SENSOR_STS_3 R 0x0 Sensor Status Register 3This field provides status from the Serializer. It is automatically loaded from the forward channel. Refer to the Serializer Datasheet RX_PAR_ERR_HI Register (Address = 0x55) [Reset = 0x00] RX_PAR_ERR_HI is shown in #GUID-20230614-SS0T-4RL9-H3GZ-MGHKVB6PT1NH/MAIN_MAIN_MAIN_RX_PAR_ERR_HI_TABLE_TABLE. Return to the Summary Table. RX port-specific register. The FPD-Link III Port Select register 0x4C configures which unique Rx port registers can be accessed by I2C read and write commands. RX_PAR_ERR_HI Register Field Descriptions Bit Field Type Reset Description 7:0 PAR_ERROR_BYTE_1 R 0x0 Number of FPD3 parity errors – 8 most significant bitsThe parity error counter registers return the number of data parity errors that have been detected on the FPD3 Receiver data since the last detection of valid lock or last read of the RX_PAR_ERR_LO register. For accurate reading of the parity error count, disable the RX PARITY CHECKER ENABLE bit in register 0x2 prior to reading the parity error count registers. This register is cleared upon reading the RX_PAR_ERR_LO register. RX_PAR_ERR_LO Register (Address = 0x56) [Reset = 0x00] RX_PAR_ERR_LO is shown in #GUID-20230614-SS0T-4RL9-H3GZ-MGHKVB6PT1NH/MAIN_MAIN_MAIN_RX_PAR_ERR_LO_TABLE_TABLE. Return to the Summary Table. RX port-specific register. The FPD-Link III Port Select register 0x4C configures which unique Rx port registers can be accessed by I2C read and write commands. RX_PAR_ERR_LO Register Field Descriptions Bit Field Type Reset Description 7:0 PAR_ERROR_BYTE_0 RC 0x0 Number of FPD3 parity errors – 8 least significant bitsThe parity error counter registers return the number of data parity errors that have been detected on the FPD3 Receiver data since the last detection of valid lock or last read of the RX_PAR_ERR_LO register. For accurate reading of the parity error count, disable the RX PARITY CHECKER ENABLE bit in register 0x2 prior to reading the parity error count registers. This register is cleared on read. BIST_ERR_COUNT Register (Address = 0x57) [Reset = 0x00] BIST_ERR_COUNT is shown in #GUID-20230614-SS0T-4RL9-H3GZ-MGHKVB6PT1NH/MAIN_MAIN_MAIN_BIST_ERR_COUNT_TABLE_TABLE. Return to the Summary Table. RX port-specific register. The FPD-Link III Port Select register 0x4C configures which unique Rx port registers can be accessed by I2C read and write commands. BIST_ERR_COUNT Register Field Descriptions Bit Field Type Reset Description 7:0 BIST_ERROR_COUNT R 0x0 Bist Error CountReturns BIST error count BCC_CONFIG Register (Address = 0x58) [Reset = 0x1X] BCC_CONFIG is shown in #GUID-20230614-SS0T-4RL9-H3GZ-MGHKVB6PT1NH/MAIN_MAIN_MAIN_BCC_CONFIG_TABLE_TABLE. Return to the Summary Table. RX port-specific register. The FPD-Link III Port Select register 0x4C configures which unique Rx port registers can be accessed by I2C read and write commands. BCC_CONFIG Register Field Descriptions Bit Field Type Reset Description 7 I2C_PASS_THROUGH_ALL R/W 0x0 I2C Pass-Through All Transactions0: Disabled1: Enabled 6 I2C_PASS_THROUGH R/W 0x0 I2C Pass-Through to Serializer if decode matches0: Pass-Through Disabled1: Pass-Through Enabled 5 AUTO_ACK_ALL R/W 0x0 Automatically Acknowledge all I2C writes independent of the forward channel lock state or status of the remote Acknowledge1: Enable0: Disable 4 BC_ALWAYS_ON R/W 0x1 Back channel enable1: Back channel is always enabled independent of I2C_PASS_THROUGH and I2C_PASS_THROUGH_ALL0: Back channel enable requires setting of either I2C_PASS_THROUGH and I2C_PASS_THROUGH_ALLThis bit may only be written via a local I2C controller. 3 BC_CRC_GENERATOR_ENABLE R/W 0x1 Back Channel CRC Generator Enable0: Disable1: Enable 2:0 BC_FREQ_SELECT R/WStrap X Back Channel Frequency Select (Strap)000: 2.5 Mbps (default for DS90UB913A-Q1 / DS90UB933-Q1 compatibility)001: Reserved010: 10 Mbps011: Reserved100: Reserved101: Reserved110: 50 Mbps (default for DS90UB953-Q1 compatibility)111: ReservedNote that changing this setting will result in some errors on the back channel for a short period of time. If set over the control channel, the Deserializer will first be programmed to Auto-Ack operation to avoid a control channel timeout due to lack of response from the Serializer. DATAPATH_CTL1 Register (Address = 0x59) [Reset = 0x00] DATAPATH_CTL1 is shown in #GUID-20230614-SS0T-4RL9-H3GZ-MGHKVB6PT1NH/MAIN_MAIN_MAIN_DATAPATH_CTL1_TABLE_TABLE. Return to the Summary Table. RX port-specific register. The FPD-Link III Port Select register 0x4C configures which unique Rx port registers can be accessed by I2C read and write commands. DATAPATH_CTL1 Register Field Descriptions Bit Field Type Reset Description 7 OVERRIDE_FC_CONFIG R/W 0x0 1: Disable loading of the DATAPATH_CTL registers from the forward channel, keeping locally written values intact0: Allow forward channel loading of DATAPATH_CTL registers 6:2 RESERVED R 0x0 Reserved 1:0 FC_GPIO_EN R/W 0x0 Forward Channel GPIO EnableConfigures the number of enabled forward channel GPIOs 00: GPIOs disabled01: One GPIO10: Two GPIOs11: Four GPIOs This field is normally loaded from the remote serializer. It can be overwritten if the OVERRIDE_FC_CONFIG bit in this register is 1. SER_ID Register (Address = 0x5B) [Reset = 0x00] SER_ID is shown in #GUID-20230614-SS0T-4RL9-H3GZ-MGHKVB6PT1NH/MAIN_MAIN_MAIN_SER_ID_TABLE_TABLE. Return to the Summary Table. RX port-specific register. The FPD-Link III Port Select register 0x4C configures which unique Rx port registers can be accessed by I2C read and write commands. SER_ID Register Field Descriptions Bit Field Type Reset Description 7:1 SER_ID R/W 0x0 Remote Serializer IDThis field is normally loaded automatically from the remote Serializer. 0 FREEZE_DEVICE_ID R/W 0x0 Freeze Serializer Device IDPrevent auto-loading of the Serializer Device ID from the Forward Channel. The ID is frozen at the value written. SER_ALIAS_ID Register (Address = 0x5C) [Reset = 0x00] SER_ALIAS_ID is shown in #GUID-20230614-SS0T-4RL9-H3GZ-MGHKVB6PT1NH/MAIN_MAIN_MAIN_SER_ALIAS_ID_TABLE_TABLE. Return to the Summary Table. RX port-specific register. The FPD-Link III Port Select register 0x4C configures which unique Rx port registers can be accessed by I2C read and write commands. SER_ALIAS_ID Register Field Descriptions Bit Field Type Reset Description 7:1 SER_ALIAS_ID R/W 0x0 7-bit Remote Serializer Alias IDConfigures the decoder for detecting transactions designated for an I2C Target device attached to the remote Deserializer. The transaction is remapped to the address specified in the Target ID register. A value of 0 in this field disables access to the remote I2C Target. 0 SER_AUTO_ACK R/W 0x0 Automatically Acknowledge all I2C writes to the remote Serializer independent of the forward channel lock state or status of the remote Serializer Acknowledge1: Enable0: Disable TARGET_ID_0 Register (Address = 0x5D) [Reset = 0x00] TARGET_ID_0 is shown in #GUID-20230614-SS0T-4RL9-H3GZ-MGHKVB6PT1NH/MAIN_MAIN_MAIN_TARGET_ID_0_TABLE_TABLE. Return to the Summary Table. RX port-specific register. The FPD-Link III Port Select register 0x4C configures which unique Rx port registers can be accessed by I2C read and write commands. TARGET_ID_0 Register Field Descriptions Bit Field Type Reset Description 7:1 TARGET_ID0 R/W 0x0 7-bit Remote Target Device ID 0Configures the physical I2C address of the remote I2C Target device attached to the remote Serializer. If an I2C transaction is addressed to the Target Alias ID0, the transaction is remapped to this address before passing the transaction across the Bidirectional Control Channel to the Serializer. 0 RESERVED R 0x0 Reserved TARGET_ID_1 Register (Address = 0x5E) [Reset = 0x00] TARGET_ID_1 is shown in #GUID-20230614-SS0T-4RL9-H3GZ-MGHKVB6PT1NH/MAIN_MAIN_MAIN_TARGET_ID_1_TABLE_TABLE. Return to the Summary Table. RX port-specific register. The FPD-Link III Port Select register 0x4C configures which unique Rx port registers can be accessed by I2C read and write commands. TARGET_ID_1 Register Field Descriptions Bit Field Type Reset Description 7:1 TARGET_ID1 R/W 0x0 7-bit Remote Target Device ID 1Configures the physical I2C address of the remote I2C Target device attached to the remote Serializer. If an I2C transaction is addressed to the Target Alias ID1, the transaction is remapped to this address before passing the transaction across the Bidirectional Control Channel to the Serializer. 0 RESERVED R 0x0 Reserved TARGET_ID_2 Register (Address = 0x5F) [Reset = 0x00] TARGET_ID_2 is shown in #GUID-20230614-SS0T-4RL9-H3GZ-MGHKVB6PT1NH/MAIN_MAIN_MAIN_TARGET_ID_2_TABLE_TABLE. Return to the Summary Table. RX port-specific register. The FPD-Link III Port Select register 0x4C configures which unique Rx port registers can be accessed by I2C read and write commands. TARGET_ID_2 Register Field Descriptions Bit Field Type Reset Description 7:1 TARGET_ID2 R/W 0x0 7-bit Remote Target Device ID 2Configures the physical I2C address of the remote I2C Target device attached to the remote Serializer. If an I2C transaction is addressed to the Target Alias ID2, the transaction is remapped to this address before passing the transaction across the Bidirectional Control Channel to the Serializer. 0 RESERVED R 0x0 Reserved TARGET_ID_3 Register (Address = 0x60) [Reset = 0x00] TARGET_ID_3 is shown in #GUID-20230614-SS0T-4RL9-H3GZ-MGHKVB6PT1NH/MAIN_MAIN_MAIN_TARGET_ID_3_TABLE_TABLE. Return to the Summary Table. RX port-specific register. The FPD-Link III Port Select register 0x4C configures which unique Rx port registers can be accessed by I2C read and write commands. TARGET_ID_3 Register Field Descriptions Bit Field Type Reset Description 7:1 TARGET_ID3 R/W 0x0 7-bit Remote Target Device ID 3Configures the physical I2C address of the remote I2C Target device attached to the remote Serializer. If an I2C transaction is addressed to the Target Alias ID3, the transaction is remapped to this address before passing the transaction across the Bidirectional Control Channel to the Serializer. 0 RESERVED R 0x0 Reserved TARGET_ID_4 Register (Address = 0x61) [Reset = 0x00] TARGET_ID_4 is shown in #GUID-20230614-SS0T-4RL9-H3GZ-MGHKVB6PT1NH/MAIN_MAIN_MAIN_TARGET_ID_4_TABLE_TABLE. Return to the Summary Table. RX port-specific register. The FPD-Link III Port Select register 0x4C configures which unique Rx port registers can be accessed by I2C read and write commands. TARGET_ID_4 Register Field Descriptions Bit Field Type Reset Description 7:1 TARGET_ID4 R/W 0x0 7-bit Remote Target Device ID 4Configures the physical I2C address of the remote I2C Target device attached to the remote Serializer. If an I2C transaction is addressed to the Target Alias ID4, the transaction is remapped to this address before passing the transaction across the Bidirectional Control Channel to the Serializer. 0 RESERVED R 0x0 Reserved TARGET_ID_5 Register (Address = 0x62) [Reset = 0x00] TARGET_ID_5 is shown in #GUID-20230614-SS0T-4RL9-H3GZ-MGHKVB6PT1NH/MAIN_MAIN_MAIN_TARGET_ID_5_TABLE_TABLE. Return to the Summary Table. RX port-specific register. The FPD-Link III Port Select register 0x4C configures which unique Rx port registers can be accessed by I2C read and write commands. TARGET_ID_5 Register Field Descriptions Bit Field Type Reset Description 7:1 TARGET_ID5 R/W 0x0 7-bit Remote Target Device ID 5Configures the physical I2C address of the remote I2C Target device attached to the remote Serializer. If an I2C transaction is addressed to the Target Alias ID5, the transaction is remapped to this address before passing the transaction across the Bidirectional Control Channel to the Serializer. 0 RESERVED R 0x0 Reserved TARGET_ID_6 Register (Address = 0x63) [Reset = 0x00] TARGET_ID_6 is shown in #GUID-20230614-SS0T-4RL9-H3GZ-MGHKVB6PT1NH/MAIN_MAIN_MAIN_TARGET_ID_6_TABLE_TABLE. Return to the Summary Table. RX port-specific register. The FPD-Link III Port Select register 0x4C configures which unique Rx port registers can be accessed by I2C read and write commands. TARGET_ID_6 Register Field Descriptions Bit Field Type Reset Description 7:1 TARGET_ID6 R/W 0x0 7-bit Remote Target Device ID 6Configures the physical I2C address of the remote I2C Target device attached to the remote Serializer. If an I2C transaction is addressed to the Target Alias ID6, the transaction is remapped to this address before passing the transaction across the Bidirectional Control Channel to the Serializer. 0 RESERVED R 0x0 Reserved TARGET_ID_7 Register (Address = 0x64) [Reset = 0x00] TARGET_ID_7 is shown in #GUID-20230614-SS0T-4RL9-H3GZ-MGHKVB6PT1NH/MAIN_MAIN_MAIN_TARGET_ID_7_TABLE_TABLE. Return to the Summary Table. RX port-specific register. The FPD-Link III Port Select register 0x4C configures which unique Rx port registers can be accessed by I2C read and write commands. TARGET_ID_7 Register Field Descriptions Bit Field Type Reset Description 7:1 TARGET_ID7 R/W 0x0 7-bit Remote Target Device ID 7Configures the physical I2C address of the remote I2C Target device attached to the remote Serializer. If an I2C transaction is addressed to the Target Alias ID7, the transaction is remapped to this address before passing the transaction across the Bidirectional Control Channel to the Serializer. 0 RESERVED R 0x0 Reserved TARGET_ALIAS_0 Register (Address = 0x65) [Reset = 0x00] TARGET_ALIAS_0 is shown in #GUID-20230614-SS0T-4RL9-H3GZ-MGHKVB6PT1NH/MAIN_MAIN_MAIN_TARGET_ALIAS_0_TABLE_TABLE. Return to the Summary Table. RX port-specific register. The FPD-Link III Port Select register 0x4C configures which unique Rx port registers can be accessed by I2C read and write commands. TARGET_ALIAS_0 Register Field Descriptions Bit Field Type Reset Description 7:1 TARGET_ALIAS_ID0 R/W 0x0 7-bit Remote Target Device Alias ID 0Configures the decoder for detecting transactions designated for an I2C Target device attached to the remote Serializer. The transaction is remapped to the address specified in the Target ID0 register. A value of 0 in this field disables access to the remote I2C Target. 0 TARGET_AUTO_ACK_0 R/W 0x0 Automatically Acknowledge all I2C writes to the remote Target 0 independent of the forward channel lock state or status of the remote Serializer Acknowledge1: Enable0: Disable TARGET_ALIAS_1 Register (Address = 0x66) [Reset = 0x00] TARGET_ALIAS_1 is shown in #GUID-20230614-SS0T-4RL9-H3GZ-MGHKVB6PT1NH/MAIN_MAIN_MAIN_TARGET_ALIAS_1_TABLE_TABLE. Return to the Summary Table. RX port-specific register. The FPD-Link III Port Select register 0x4C configures which unique Rx port registers can be accessed by I2C read and write commands. TARGET_ALIAS_1 Register Field Descriptions Bit Field Type Reset Description 7:1 TARGET_ALIAS_ID1 R/W 0x0 7-bit Remote Target Device Alias ID 1Configures the decoder for detecting transactions designated for an I2C Target device attached to the remote Serializer. The transaction is remapped to the address specified in the Target ID1 register. A value of 0 in this field disables access to the remote I2C Target. 0 TARGET_AUTO_ACK_1 R/W 0x0 Automatically Acknowledge all I2C writes to the remote Target 1 independent of the forward channel lock state or status of the remote Serializer Acknowledge1: Enable0: Disable TARGET_ALIAS_2 Register (Address = 0x67) [Reset = 0x00] TARGET_ALIAS_2 is shown in #GUID-20230614-SS0T-4RL9-H3GZ-MGHKVB6PT1NH/MAIN_MAIN_MAIN_TARGET_ALIAS_2_TABLE_TABLE. Return to the Summary Table. RX port-specific register. The FPD-Link III Port Select register 0x4C configures which unique Rx port registers can be accessed by I2C read and write commands. TARGET_ALIAS_2 Register Field Descriptions Bit Field Type Reset Description 7:1 TARGET_ALIAS_ID2 R/W 0x0 7-bit Remote Target Device Alias ID 2Configures the decoder for detecting transactions designated for an I2C Target device attached to the remote Serializer. The transaction is remapped to the address specified in the Target ID2 register. A value of 0 in this field disables access to the remote I2C Target. 0 TARGET_AUTO_ACK_2 R/W 0x0 Automatically Acknowledge all I2C writes to the remote Target 2 independent of the forward channel lock state or status of the remote Serializer Acknowledge1: Enable0: Disable TARGET_ALIAS_3 Register (Address = 0x68) [Reset = 0x00] TARGET_ALIAS_3 is shown in #GUID-20230614-SS0T-4RL9-H3GZ-MGHKVB6PT1NH/MAIN_MAIN_MAIN_TARGET_ALIAS_3_TABLE_TABLE. Return to the Summary Table. RX port-specific register. The FPD-Link III Port Select register 0x4C configures which unique Rx port registers can be accessed by I2C read and write commands. TARGET_ALIAS_3 Register Field Descriptions Bit Field Type Reset Description 7:1 TARGET_ALIAS_ID3 R/W 0x0 7-bit Remote Target Device Alias ID 3Configures the decoder for detecting transactions designated for an I2C Target device attached to the remote Serializer. The transaction is remapped to the address specified in the Target ID3 register. A value of 0 in this field disables access to the remote I2C Target. 0 TARGET_AUTO_ACK_3 R/W 0x0 Automatically Acknowledge all I2C writes to the remote Target 3 independent of the forward channel lock state or status of the remote Serializer Acknowledge1: Enable0: Disable TARGET_ALIAS_4 Register (Address = 0x69) [Reset = 0x00] TARGET_ALIAS_4 is shown in #GUID-20230614-SS0T-4RL9-H3GZ-MGHKVB6PT1NH/MAIN_MAIN_MAIN_TARGET_ALIAS_4_TABLE_TABLE. Return to the Summary Table. RX port-specific register. The FPD-Link III Port Select register 0x4C configures which unique Rx port registers can be accessed by I2C read and write commands. TARGET_ALIAS_4 Register Field Descriptions Bit Field Type Reset Description 7:1 TARGET_ALIAS_ID4 R/W 0x0 7-bit Remote Target Device Alias ID 4Configures the decoder for detecting transactions designated for an I2C Target device attached to the remote Serializer. The transaction is remapped to the address specified in the Target ID4 register. A value of 0 in this field disables access to the remote I2C Target. 0 TARGET_AUTO_ACK_4 R/W 0x0 Automatically Acknowledge all I2C writes to the remote Target 4 independent of the forward channel lock state or status of the remote Serializer Acknowledge1: Enable0: Disable TARGET_ALIAS_5 Register (Address = 0x6A) [Reset = 0x00] TARGET_ALIAS_5 is shown in #GUID-20230614-SS0T-4RL9-H3GZ-MGHKVB6PT1NH/MAIN_MAIN_MAIN_TARGET_ALIAS_5_TABLE_TABLE. Return to the Summary Table. RX port-specific register. The FPD-Link III Port Select register 0x4C configures which unique Rx port registers can be accessed by I2C read and write commands. TARGET_ALIAS_5 Register Field Descriptions Bit Field Type Reset Description 7:1 TARGET_ALIAS_ID5 R/W 0x0 7-bit Remote Target Device Alias ID 5Configures the decoder for detecting transactions designated for an I2C Target device attached to the remote Serializer. The transaction is remapped to the address specified in the Target ID5 register. A value of 0 in this field disables access to the remote I2C Target. 0 TARGET_AUTO_ACK_5 R/W 0x0 Automatically Acknowledge all I2C writes to the remote Target 5 independent of the forward channel lock state or status of the remote Serializer Acknowledge1: Enable0: Disable TARGET_ALIAS_6 Register (Address = 0x6B) [Reset = 0x00] TARGET_ALIAS_6 is shown in #GUID-20230614-SS0T-4RL9-H3GZ-MGHKVB6PT1NH/MAIN_MAIN_MAIN_TARGET_ALIAS_6_TABLE_TABLE. Return to the Summary Table. RX port-specific register. The FPD-Link III Port Select register 0x4C configures which unique Rx port registers can be accessed by I2C read and write commands. TARGET_ALIAS_6 Register Field Descriptions Bit Field Type Reset Description 7:1 TARGET_ALIAS_ID6 R/W 0x0 7-bit Remote Target Device Alias ID 6Configures the decoder for detecting transactions designated for an I2C Target device attached to the remote Serializer. The transaction is remapped to the address specified in the Target ID6 register. A value of 0 in this field disables access to the remote I2C Target. 0 TARGET_AUTO_ACK_6 R/W 0x0 Automatically Acknowledge all I2C writes to the remote Target 6 independent of the forward channel lock state or status of the remote Serializer Acknowledge1: Enable0: Disable TARGET_ALIAS_7 Register (Address = 0x6C) [Reset = 0x00] TARGET_ALIAS_7 is shown in #GUID-20230614-SS0T-4RL9-H3GZ-MGHKVB6PT1NH/MAIN_MAIN_MAIN_TARGET_ALIAS_7_TABLE_TABLE. Return to the Summary Table. RX port-specific register. The FPD-Link III Port Select register 0x4C configures which unique Rx port registers can be accessed by I2C read and write commands. TARGET_ALIAS_7 Register Field Descriptions Bit Field Type Reset Description 7:1 TARGET_ALIAS_ID7 R/W 0x0 7-bit Remote Target Device Alias ID 7Configures the decoder for detecting transactions designated for an I2C Target device attached to the remote Serializer. The transaction is remapped to the address specified in the Target ID7 register. A value of 0 in this field disables access to the remote I2C Target. 0 TARGET_AUTO_ACK_7 R/W 0x0 Automatically Acknowledge all I2C writes to the remote Target 7 independent of the forward channel lock state or status of the remote Serializer Acknowledge1: Enable0: Disable PORT_CONFIG Register (Address = 0x6D) [Reset = 0x7X] PORT_CONFIG is shown in #GUID-20230614-SS0T-4RL9-H3GZ-MGHKVB6PT1NH/MAIN_MAIN_MAIN_PORT_CONFIG_TABLE_TABLE. Return to the Summary Table. RX port-specific register. The FPD-Link III Port Select register 0x4C configures which unique Rx port registers can be accessed by I2C read and write commands. PORT_CONFIG Register Field Descriptions Bit Field Type Reset Description 7 CSI_WAIT_FS1 R/W 0x0 CSI-2 Wait for FrameStart packet with count 1The CSI-2 Receiver will wait for a Frame Start packet with count of 1 before accepting other packetsThis bit has no effect in RAW FPD3 input modes. 6 CSI_WAIT_FS R/W 0x1 CSI-2 Wait for FrameStart packetCSI2 Receiver will wait for a Frame Start packet before accepting other packetsThis bit has no effect in RAW FPD3 input modes. 5 CSI_FWD_CKSUM R/W 0x1 Forward CSI-2 packets with checksum errors0: Do not forward errored packets1: Forward errored packetsThis bit has no effect in RAW FPD3 input modes. 4 CSI_FWD_ECC R/W 0x1 Forward CSI-2 packets with ECC errors0: Do not forward errored packets1: Forward errored packets 3 DISCARD_1ST_LINE_ON_ERR/CSI_FWD_LEN R/W 0x1 In RAW Mode, Discard first video line if FV to LV setup time is not met.0: Forward truncated 1st video line1: Discard truncated 1st video lineIn FPD3 CSI-2 Mode, Forward CSI-2 packets with length errors0: Do not forward errored packets1: Forward errored packets 2 RESERVED R 0x0 Reserved 1:0 FPD3_MODE R/WStrap X FPD3 Input Mode (Strap)00: CSI-2 Mode (DS90UB953-Q1 compatible)01: RAW12 Low Frequency Mode (DS90UB913A-Q1 / DS90UB933-Q1 compatible)10: RAW12 High Frequency Mode (DS90UB913A-Q1 / DS90UB933-Q1 compatible)11: RAW10 Mode (DS90UB913A-Q1 / DS90UB933-Q1 compatible) BC_GPIO_CTL0 Register (Address = 0x6E) [Reset = 0x88] BC_GPIO_CTL0 is shown in #GUID-20230614-SS0T-4RL9-H3GZ-MGHKVB6PT1NH/MAIN_MAIN_MAIN_BC_GPIO_CTL0_TABLE_TABLE. Return to the Summary Table. RX port-specific register. The FPD-Link III Port Select register 0x4C configures which unique Rx port registers can be accessed by I2C read and write commands. BC_GPIO_CTL0 Register Field Descriptions Bit Field Type Reset Description 7:4 BC_GPIO1_SEL R/W 0x8 Back channel GPIO1 Select:Determines the data sent on GPIO1 for the port back channel. 0xxx: Pin GPIOx where x is BC_GPIO1_SEL[2:0]1000: Constant value of 01001: Constant value of 11010: FrameSync signal1011 - 1111: Reserved 3:0 BC_GPIO0_SEL R/W 0x8 Back channel GPIO0 Select:Determines the data sent on GPIO0 for the port back channel. 0xxx: Pin GPIOx where x is BC_GPIO0_SEL[2:0]1000: Constant value of 01001: Constant value of 11010: FrameSync signal1011 - 1111: Reserved BC_GPIO_CTL1 Register (Address = 0x6F) [Reset = 0x88] BC_GPIO_CTL1 is shown in #GUID-20230614-SS0T-4RL9-H3GZ-MGHKVB6PT1NH/MAIN_MAIN_MAIN_BC_GPIO_CTL1_TABLE_TABLE. Return to the Summary Table. RX port-specific register. The FPD-Link III Port Select register 0x4C configures which unique Rx port registers can be accessed by I2C read and write commands. BC_GPIO_CTL1 Register Field Descriptions Bit Field Type Reset Description 7:4 BC_GPIO3_SEL R/W 0x8 Back channel GPIO3 Select:Determines the data sent on GPIO3 for the port back channel. 0xxx: Pin GPIOx where x is BC_GPIO3_SEL[2:0]1000: Constant value of 01001: Constant value of 11010: FrameSync signal1011 - 1111: Reserved 3:0 BC_GPIO2_SEL R/W 0x8 Back channel GPIO2 Select:Determines the data sent on GPIO2 for the port back channel. 0xxx: Pin GPIOx where x is BC_GPIO2_SEL[2:0]1000: Constant value of 01001: Constant value of 11010: FrameSync signal1011 - 1111: Reserved RAW10_ID Register (Address = 0x70) [Reset = 0x2B] RAW10_ID is shown in #GUID-20230614-SS0T-4RL9-H3GZ-MGHKVB6PT1NH/MAIN_MAIN_MAIN_RAW10_ID_TABLE_TABLE. Return to the Summary Table. RX port-specific register. The FPD-Link III Port Select register 0x4C configures which unique Rx port registers can be accessed by I2C read and write commands. RAW10 virtual channel mapping only applies when FPD-Link III is operating in RAW10 input mode. See register 0x71 for RAW12 and register 0x72 for CSI-2 mode operation. RAW10_ID Register Field Descriptions Bit Field Type Reset Description 7:6 RAW10_VC R/W 0x0 RAW10 Mode Virtual ChannelThis field configures the CSI-2 Virtual Channel assigned to the port when receiving RAW10 data.The field value defaults to the FPD-Link III receive port number (0, 1, 2, or 3) 5:0 RAW10_DT R/W 0x2B RAW10 DTThis field configures the CSI-2 data type used in RAW10 mode. The default of 0x2B matches the CSI-2 specification. RAW12_ID Register (Address = 0x71) [Reset = 0x2C] RAW12_ID is shown in #GUID-20230614-SS0T-4RL9-H3GZ-MGHKVB6PT1NH/MAIN_MAIN_MAIN_RAW12_ID_TABLE_TABLE. Return to the Summary Table. RX port-specific register. The FPD-Link III Port Select register 0x4C configures which unique Rx port registers can be accessed by I2C read and write commands. RAW12 virtual channel mapping only applies when FPD-Link III is operating in RAW12 input mode. See register 0x70 for RAW10 and register 0x72 for CSI-2 mode operation. RAW12_ID Register Field Descriptions Bit Field Type Reset Description 7:6 RAW12_VC R/W 0x0 RAW12 Mode Virtual ChannelThis field configures the CSI-2 Virtual Channel assigned to the port when receiving RAW12 data.The field value defaults to the FPD-Link III receive port number (0, 1, 2, or 3) 5:0 RAW12_DT R/W 0x2C RAW12 DTThis field configures the CSI-2 data type used in RAW12 mode. The default of 0x2C matches the CSI-2 specification. CSI_VC_MAP Register (Address = 0x72) [Reset = 0xE4] CSI_VC_MAP is shown in #GUID-20230614-SS0T-4RL9-H3GZ-MGHKVB6PT1NH/MAIN_MAIN_MAIN_CSI_VC_MAP_TABLE_TABLE. Return to the Summary Table. RX port-specific register. The FPD-Link III Port Select register 0x4C configures which unique Rx port registers can be accessed by I2C read and write commands. CSI-2 virtual channel mapping only applies when FPD-Link III operating in CSI-2 input mode. See registers 0x70 and 0x71 for RAW mode operation. CSI_VC_MAP Register Field Descriptions Bit Field Type Reset Description 7:0 CSI_VC_MAP R/W 0xE4 CSI-2 Virtual Channel Mapping RegisterThis register provides a method for replacing the Virtual Channel Identifier (VC-ID) of incoming CSI-2 packets.[7:6]: Map value for VC-ID of 3[5:4]: Map value for VC-ID of 2[3:2]: Map value for VC-ID of 1[1:0]: Map value for VC-ID of 0 LINE_COUNT_1 Register (Address = 0x73) [Reset = 0x00] LINE_COUNT_1 is shown in #GUID-20230614-SS0T-4RL9-H3GZ-MGHKVB6PT1NH/MAIN_MAIN_MAIN_LINE_COUNT_1_TABLE_TABLE. Return to the Summary Table. RX port-specific register. The FPD-Link III Port Select register 0x4C configures which unique Rx port registers can be accessed by I2C read and write commands. LINE_COUNT_1 Register Field Descriptions Bit Field Type Reset Description 7:0 LINE_COUNT_HI R 0x0 High byte of Line CountThe Line Count reports the line count for the most recent video frame. When interrupts are enabled for the Line Count (via the IE_LINE_CNT_CHG register bit), the Line Count value is frozen until read. LINE_COUNT_0 Register (Address = 0x74) [Reset = 0x00] LINE_COUNT_0 is shown in #GUID-20230614-SS0T-4RL9-H3GZ-MGHKVB6PT1NH/MAIN_MAIN_MAIN_LINE_COUNT_0_TABLE_TABLE. Return to the Summary Table. RX port-specific register. The FPD-Link III Port Select register 0x4C configures which unique Rx port registers can be accessed by I2C read and write commands. LINE_COUNT_0 Register Field Descriptions Bit Field Type Reset Description 7:0 LINE_COUNT_LO R 0x0 Low byte of Line CountThe Line Count reports the line count for the most recent video frame. When interrupts are enabled for the Line Count (via the IE_LINE_CNT_CHG register bit), the Line Count value is frozen until read. In addition, when reading the LINE_COUNT registers, the LINE_COUNT_LO is latched upon reading LINE_COUNT_HI to ensure consistency between the two portions of the Line Count. LINE_LEN_1 Register (Address = 0x75) [Reset = 0x00] LINE_LEN_1 is shown in #GUID-20230614-SS0T-4RL9-H3GZ-MGHKVB6PT1NH/MAIN_MAIN_MAIN_LINE_LEN_1_TABLE_TABLE. Return to the Summary Table. RX port-specific register. The FPD-Link III Port Select register 0x4C configures which unique Rx port registers can be accessed by I2C read and write commands. LINE_LEN_1 Register Field Descriptions Bit Field Type Reset Description 7:0 LINE_LEN_HI R 0x0 High byte of Line LengthThe Line Length reports the line length recorded during the most recent video frame. If line length is not stable during the frame, this register will report the length of the last line in the video frame. When interrupts are enabled for the Line Length (via the IE_LINE_LEN_CHG register bit), the Line Length value is frozen until read. LINE_LEN_0 Register (Address = 0x76) [Reset = 0x00] LINE_LEN_0 is shown in #GUID-20230614-SS0T-4RL9-H3GZ-MGHKVB6PT1NH/MAIN_MAIN_MAIN_LINE_LEN_0_TABLE_TABLE. Return to the Summary Table. RX port-specific register. The FPD-Link III Port Select register 0x4C configures which unique Rx port registers can be accessed by I2C read and write commands. LINE_LEN_0 Register Field Descriptions Bit Field Type Reset Description 7:0 LINE_LEN_LO R 0x0 Low byte of Line LengthThe Line Length reports the length of the most recent video line. When interrupts are enabled for the Line Length (via the IE_LINE_LEN_CHG register bit), the Line Length value is frozen until read. In addition, when reading the LINE_LEN registers, the LINE_LEN_LO is latched upon reading LINE_LEN_HI to ensure consistency between the two portions of the Line Length. FREQ_DET_CTL Register (Address = 0x77) [Reset = 0xC5] FREQ_DET_CTL is shown in #GUID-20230614-SS0T-4RL9-H3GZ-MGHKVB6PT1NH/MAIN_MAIN_MAIN_FREQ_DET_CTL_TABLE_TABLE. Return to the Summary Table. RX port-specific register. The FPD-Link III Port Select register 0x4C configures which unique Rx port registers can be accessed by I2C read and write commands. FREQ_DET_CTL Register Field Descriptions Bit Field Type Reset Description 7:6 FREQ_HYST R/W 0x3 Frequency Detect HysteresisThe Frequency detect hysteresis setting allows ignoring minor fluctuations in frequency. A new frequency measurement will be captured only if the measured frequency differs from the current measured frequency by more than the FREQ_HYST setting. The FREQ_HYST setting is in MHz. 5:4 FREQ_STABLE_THR R/W 0x0 Frequency Stable ThresholdThe Frequency detect circuit can be used to detect a stable clock frequency. The Stability Threshold determines the amount of time required for the clock frequency to stay within the FREQ_HYST range to be considered stable:00: 40us01: 80us10: 320us11: 1.28ms 3:0 FREQ_LO_THR R/W 0x5 Frequency Low ThresholdSets the low threshold for the Clock frequency detect circuit in MHz. If the input clock is below this threshold, the NO_FPD3_CLK status will be set to 1. MAILBOX_0 Register (Address = 0x78) [Reset = 0x00] MAILBOX_0 is shown in #GUID-20230614-SS0T-4RL9-H3GZ-MGHKVB6PT1NH/MAIN_MAIN_MAIN_MAILBOX_0_TABLE_TABLE. Return to the Summary Table. RX port-specific register. The FPD-Link III Port Select register 0x4C configures which unique Rx port registers can be accessed by I2C read and write commands. MAILBOX_0 Register Field Descriptions Bit Field Type Reset Description 7:0 MAILBOX_0 R/W 0x0 Mailbox RegisterThis register is an unused read/write register that can be used for any purpose such as passing messages between I2C controllers on opposite ends of the link. MAILBOX_1 Register (Address = 0x79) [Reset = 0x01] MAILBOX_1 is shown in #GUID-20230614-SS0T-4RL9-H3GZ-MGHKVB6PT1NH/MAIN_MAIN_MAIN_MAILBOX_1_TABLE_TABLE. Return to the Summary Table. RX port-specific register. The FPD-Link III Port Select register 0x4C configures which unique Rx port registers can be accessed by I2C read and write commands. MAILBOX_1 Register Field Descriptions Bit Field Type Reset Description 7:0 MAILBOX_1 R/W 0x1 Mailbox RegisterThis register is an unused read/write register that can be used for any purpose such as passing messages between I2C controllers on opposite ends of the link. CSI_RX_STS Register (Address = 0x7A) [Reset = 0x00] CSI_RX_STS is shown in #GUID-20230614-SS0T-4RL9-H3GZ-MGHKVB6PT1NH/MAIN_MAIN_MAIN_CSI_RX_STS_TABLE_TABLE. Return to the Summary Table. RX port-specific register. The FPD-Link III Port Select register 0x4C configures which unique Rx port registers can be accessed by I2C read and write commands. CSI_RX_STS Register Field Descriptions Bit Field Type Reset Description 7:4 RESERVED R 0x0 Reserved 3 LENGTH_ERR RC 0x0 Packet Length Error detected for received CSI-2 packetIf set, this bit indicates a packet length error was detected on at least one CSI-2 packet received from the camera. Packet length errors occur if the data length field in the packet header does not match the actual data length for the packet.1: One or more Packet Length errors have been detected0: No Packet Length errors have been detectedThis bit is cleared on read. 2 CKSUM_ERR RC 0x0 Data Checksum Error detected for received CSI-2 packetIf set, this bit indicates a data checksum error was detected on at least one CSI-2 packet received from the camera. Data checksum errors indicate an error was detected in the packet data portion of the CSI-2 packet.1: One or more Data Checksum errors have been detected0: No Data Checksum errors have been detectedThis bit is cleared on read. 1 ECC2_ERR RC 0x0 2-bit ECC Error detected for received CSI-2 packetIf set, this bit indicates a multi-bit ECC error was detected on at least one CSI-2 packet received from the camera. Multi-bit errors are not corrected by the device.1: One or more multi-bit ECC errors have been detected0: No multi-bit ECC errors have been detectedThis bit is cleared on read. 0 ECC1_ERR RC 0x0 1-bit ECC Error detected for received CSI-2 packetIf set, this bit indicates a single-bit ECC error was detected on at least one CSI-2 packet received from the camera. Single-bit errors are corrected by the device.1: One or more 1-bit ECC errors have been detected0: No 1-bit ECC errors have been detectedThis bit is cleared on read. CSI_ERR_COUNTER Register (Address = 0x7B) [Reset = 0x00] CSI_ERR_COUNTER is shown in #GUID-20230614-SS0T-4RL9-H3GZ-MGHKVB6PT1NH/MAIN_MAIN_MAIN_CSI_ERR_COUNTER_TABLE_TABLE. Return to the Summary Table. RX port-specific register. The FPD-Link III Port Select register 0x4C configures which unique Rx port registers can be accessed by I2C read and write commands. CSI_ERR_COUNTER Register Field Descriptions Bit Field Type Reset Description 7:0 CSI_ERR_CNT RC 0x0 CSI-2 Error Counter RegisterThis register counts the number of CSI-2 packets received with errors since the last read of the counter. PORT_CONFIG2 Register (Address = 0x7C) [Reset = 0x20] PORT_CONFIG2 is shown in #GUID-20230614-SS0T-4RL9-H3GZ-MGHKVB6PT1NH/MAIN_MAIN_MAIN_PORT_CONFIG2_TABLE_TABLE. Return to the Summary Table. RX port-specific register. The FPD-Link III Port Select register 0x4C configures which unique Rx port registers can be accessed by I2C read and write commands. PORT_CONFIG2 Register Field Descriptions Bit Field Type Reset Description 7:6 RAW10_8BIT_CTL R/W 0x0 Raw10 8-bit modeWhen Raw10 Mode is enabled for the port, the input data is processed as 8-bit data and packed accordingly for transmission over CSI.00: Normal Raw10 Mode01: Reserved10: 8-bit processing using upper 8 bits11: 8-bit processing using lower 8 bits 5 DISCARD_ON_PAR_ERR R/W 0x1 Discard frames on Parity Error0: Forward packets with parity errors1: Truncate Frames if a parity error is detected 4 DISCARD_ON_LINE R/W 0x0 Discard frames on Line Size0: Allow changes in Line Size within packets1: Truncate Frames if a change in line size is detected 3 DISCARD_ON_FRAME R/W 0x0 Discard frames on change in Frame SizeWhen enabled, a change in the number of lines in a frame will result in truncation of the packet. The device will resume forwarding video frames based on the PASS_THRESHOLD setting in the PORT_PASS_CTL register.0: Allow changes in Frame Size1: Truncate Frames if a change in frame size is detected 2 AUTO_POLARITY R/W 0x0 Automatic Polarity DetectionThis register enables automatic polarity detection. When this bit is set, polarity of LineValid and FrameValid will be automatically detected from the incoming data. In this mode, at least one initial frame will be discarded to allow for proper detection of the incoming video.1: Automatically detect LV and FV polarity0: Use LV_POLARITY and FV_POLARITY register settings to determine polarity 1 LV_POLARITY R/W 0x0 LineValid PolarityThis register indicates the expected polarity for the LineValid indication received in Raw mode.1: LineValid is low for the duration of the video frame0: LineValid is high for the duration of the video frame 0 FV_POLARITY R/W 0x0 FrameValid PolarityThis register indicates the expected polarity for the FrameValid indication received in Raw mode.1: FrameValid is low for the duration of the video frame0: FrameValid is high for the duration of the video frame PORT_PASS_CTL Register (Address = 0x7D) [Reset = 0x00] PORT_PASS_CTL is shown in #GUID-20230614-SS0T-4RL9-H3GZ-MGHKVB6PT1NH/MAIN_MAIN_MAIN_PORT_PASS_CTL_TABLE_TABLE. Return to the Summary Table. RX port-specific register. The FPD-Link III Port Select register 0x4C configures which unique Rx port registers can be accessed by I2C read and write commands. PORT_PASS_CTL Register Field Descriptions Bit Field Type Reset Description 7 PASS_DISCARD_EN R/W 0x0 Pass Discard EnableDiscard packets if PASS is not indicated.0: Ignore PASS for forwarding packets1: Discard packets when PASS is not true 6 PASS_CLEAR_CNT R/W 0x0 Pass Clear Count ControlThis bit controls the values read back from the LINE_COUNT_1, LINE_COUNT_0, LINE_LEN_1, and LINE_LEN_0 registers.0: Registers read back the counter vaues regardless of the state of the PASS flag1: Registers read back zero when the PASS flag is de-asserted and the count values when PASS is asserted 5 PASS_LINE_CNT R/W 0x0 Pass Line Count ControlThis register controls whether the device will include line count in qualification of the Pass indication:0: Don't check line count1: Check line countWhen checking line count, Pass is deasserted upon detection of a change in the number of video lines per frame. Pass will not be reasserted until the PASS_THRESHOLD setting is met. 4 PASS_LINE_SIZE R/W 0x0 Pass Line Size ControlThis register controls whether the device will include line size in qualification of the Pass indication:0: Don't check line size1: Check line sizeWhen checking line size, Pass is deasserted upon detection of a change in video line size. Pass will not be reasserted until the PASS_THRESHOLD setting is met. 3 PASS_PARITY_ERR R/W 0x0 Parity Error ModeIf this bit is set to 0, the port Pass indication is deasserted for every parity error detected on the FPD3 Receive interface. If this bit is set to a 1, the port Pass indication is cleared on a parity error and remain clear until the PASS_THRESHOLD is met. 2 PASS_WDOG_DIS R/W 0x0 RX Port Pass Watchdog disableWhen enabled, if the FPD Receiver does not detect a valid frame end condition within two video frame periods, the Pass indication is deasserted. The watchdog timer will not have any effect if the PASS_THRESHOLD is set to 0.0: Enable watchdog timer for RX Pass1: Disable watchdog timer for RX Pass 1:0 PASS_THRESHOLD R/W 0x0 Pass Threshold RegisterThis register controls the number of valid frames before asserting the port Pass indication. If set to 0, PASS is asserted after Receiver Lock detect. If non-zero, PASS is asserted following reception of the programmed number of valid frames. SEN_INT_RISE_CTL Register (Address = 0x7E) [Reset = 0x00] SEN_INT_RISE_CTL is shown in #GUID-20230614-SS0T-4RL9-H3GZ-MGHKVB6PT1NH/MAIN_MAIN_MAIN_SEN_INT_RISE_CTL_TABLE_TABLE. Return to the Summary Table. RX port-specific register. The FPD-Link III Port Select register 0x4C configures which unique Rx port registers can be accessed by I2C read and write commands. SEN_INT_RISE_CTL Register Field Descriptions Bit Field Type Reset Description 7:0 SEN_INT_RISE_MASK R/W 0x0 Sensor Interrupt Rise MaskThis register provides the interrupt mask for detecting rising edge transitions on the bits in SENSOR_STS_0. If a mask bit is set in this register, a rising edge transition on the corresponding SENSOR_STS_0 bit will generate an interrupt that will be latched in the SEN_INT_RISE_STS register. SEN_INT_FALL_CTL Register (Address = 0x7F) [Reset = 0x00] SEN_INT_FALL_CTL is shown in #GUID-20230614-SS0T-4RL9-H3GZ-MGHKVB6PT1NH/MAIN_MAIN_MAIN_SEN_INT_FALL_CTL_TABLE_TABLE. Return to the Summary Table. RX port-specific register. The FPD-Link III Port Select register 0x4C configures which unique Rx port registers can be accessed by I2C read and write commands. SEN_INT_FALL_CTL Register Field Descriptions Bit Field Type Reset Description 7:0 SEN_INT_FALL_MASK R/W 0x0 Sensor Interrupt Fall MaskThis register provides the interrupt mask for detecting falling edge transitions on the bits in SENSOR_STS_0. If a mask bit is set in this register, a falling edge transition on the corresponding SENSOR_STS_0 bit will generate an interrupt that will be latched in the SEN_INT_FALL_STS register. CSI0_FRAME_COUNT_HI Register (Address = 0x90) [Reset = 0x00] CSI0_FRAME_COUNT_HI is shown in #GUID-20230614-SS0T-4RL9-H3GZ-MGHKVB6PT1NH/MAIN_MAIN_MAIN_CSI0_FRAME_COUNT_HI_TABLE_TABLE. Return to the Summary Table. CSI0_FRAME_COUNT_HI Register Field Descriptions Bit Field Type Reset Description 7:0 CSI0_FRAME_COUNT_HI RC 0x0 CSI-2 Port 0, Frame Counter MSBsWhen read, this register returns the value of bits [15:8] of the 16-bit counter CSI0_FRAME_COUNT. The LSBs of the counter are sampled into the CSI0_FRAME_COUNT_LO register and the counter is cleared. CSI0_FRAME_COUNT_LO Register (Address = 0x91) [Reset = 0x00] CSI0_FRAME_COUNT_LO is shown in #GUID-20230614-SS0T-4RL9-H3GZ-MGHKVB6PT1NH/MAIN_MAIN_MAIN_CSI0_FRAME_COUNT_LO_TABLE_TABLE. Return to the Summary Table. CSI0_FRAME_COUNT_LO Register Field Descriptions Bit Field Type Reset Description 7:0 CSI0_FRAME_COUNT_LO R 0x0 CSI-2 Port 0, Frame Counter LSBsWhen read, this register returns the value of bits [7:0] of the 16-bit counter CSI0_FRAME_COUNT. The CSI0_FRAME_COUNT_HI register must be read first to snapshot the LSBs of the counter into this register. CSI0_FRAME_ERR_COUNT_HI Register (Address = 0x92) [Reset = 0x00] CSI0_FRAME_ERR_COUNT_HI is shown in #GUID-20230614-SS0T-4RL9-H3GZ-MGHKVB6PT1NH/MAIN_MAIN_MAIN_CSI0_FRAME_ERR_COUNT_HI_TABLE_TABLE. Return to the Summary Table. CSI0_FRAME_ERR_COUNT_HI Register Field Descriptions Bit Field Type Reset Description 7:0 CSI0_FRAME_ERR_COUNT_HI RC 0x0 CSI-2 Port 0, Frame Counter with Errors MSBsWhen read, this register returns the value of bits [15:8] of the 16-bit counter CSI0_FRAME_ERR_COUNT. The LSBs of the counter are sampled into the CSI0_FRAME_ERR_COUNT_LO register and the counter is cleared. CSI0_FRAME_ERR_COUNT_LO Register (Address = 0x93) [Reset = 0x00] CSI0_FRAME_ERR_COUNT_LO is shown in #GUID-20230614-SS0T-4RL9-H3GZ-MGHKVB6PT1NH/MAIN_MAIN_MAIN_CSI0_FRAME_ERR_COUNT_LO_TABLE_TABLE. Return to the Summary Table. CSI0_FRAME_ERR_COUNT_LO Register Field Descriptions Bit Field Type Reset Description 7:0 CSI0_FRAME_ERR_COUNT_LO R 0x0 CSI-2 Port 0, Frame Counter with Errors LSBsWhen read, this register returns the value of bits [7:0] of the 16-bit counter CSI0_FRAME_ERR_COUNT. The CSI0_FRAME_ERR_COUNT_HI register must be read first to snapshot the LSBs of the counter into this register. CSI0_LINE_COUNT_HI Register (Address = 0x94) [Reset = 0x00] CSI0_LINE_COUNT_HI is shown in #GUID-20230614-SS0T-4RL9-H3GZ-MGHKVB6PT1NH/MAIN_MAIN_MAIN_CSI0_LINE_COUNT_HI_TABLE_TABLE. Return to the Summary Table. CSI0_LINE_COUNT_HI Register Field Descriptions Bit Field Type Reset Description 7:0 CSI0_LINE_COUNT_HI RC 0x0 CSI-2 Port 0, Line Counter MSBsWhen read, this register returns the value of bits [15:8] of the 16-bit counter CSI0_LINE_COUNT. The LSBs of the counter are sampled into the CSI0_LINE_COUNT_LO register and the counter is cleared. CSI0_LINE_COUNT_LO Register (Address = 0x95) [Reset = 0x00] CSI0_LINE_COUNT_LO is shown in #GUID-20230614-SS0T-4RL9-H3GZ-MGHKVB6PT1NH/MAIN_MAIN_MAIN_CSI0_LINE_COUNT_LO_TABLE_TABLE. Return to the Summary Table. CSI0_LINE_COUNT_LO Register Field Descriptions Bit Field Type Reset Description 7:0 CSI0_LINE_COUNT_LO R 0x0 CSI-2 Port 0, Line Counter LSBsWhen read, this register returns the value of bits [7:0] of the 16-bit counter CSI0_LINE_COUNT. The CSI0_LINE_COUNT_HI register must be read first to snapshot the LSBs of the counter into this register. CSI0_LINE_ERR_COUNT_HI Register (Address = 0x96) [Reset = 0x00] CSI0_LINE_ERR_COUNT_HI is shown in #GUID-20230614-SS0T-4RL9-H3GZ-MGHKVB6PT1NH/MAIN_MAIN_MAIN_CSI0_LINE_ERR_COUNT_HI_TABLE_TABLE. Return to the Summary Table. CSI0_LINE_ERR_COUNT_HI Register Field Descriptions Bit Field Type Reset Description 7:0 CSI0_LINE_ERR_COUNT_HI RC 0x0 CSI-2 Port 0, Line Counter with Errors MSBsWhen read, this register returns the value of bits [15:8] of the 16-bit counter CSI0_LINE_ERR_COUNT. The LSBs of the counter are sampled into the CSI0_LINE_ERR_COUNT_LO register and the counter is cleared. CSI0_LINE_ERR_COUNT_LO Register (Address = 0x97) [Reset = 0x00] CSI0_LINE_ERR_COUNT_LO is shown in #GUID-20230614-SS0T-4RL9-H3GZ-MGHKVB6PT1NH/MAIN_MAIN_MAIN_CSI0_LINE_ERR_COUNT_LO_TABLE_TABLE. Return to the Summary Table. CSI0_LINE_ERR_COUNT_LO Register Field Descriptions Bit Field Type Reset Description 7:0 CSI0_LINE_ERR_COUNT_LO R 0x0 CSI-2 Port 0, Line Counter with Errors LSBsWhen read, this register returns the value of bits [7:0] of the 16-bit counter CSI0_LINE_ERR_COUNT. The CSI0_LINE_ERR_COUNT_HI register must be read first to snapshot the LSBs of the counter into this register. CSI1_FRAME_COUNT_HI Register (Address = 0x98) [Reset = 0x00] CSI1_FRAME_COUNT_HI is shown in #GUID-20230614-SS0T-4RL9-H3GZ-MGHKVB6PT1NH/MAIN_MAIN_MAIN_CSI1_FRAME_COUNT_HI_TABLE_TABLE. Return to the Summary Table. CSI1_FRAME_COUNT_HI Register Field Descriptions Bit Field Type Reset Description 7:0 CSI1_FRAME_COUNT_HI RC 0x0 CSI-2 Port 1, Frame Counter MSBsWhen read, this register returns the value of bits [15:8] of the 16-bit counter CSI1_FRAME_COUNT. The LSBs of the counter are sampled into the CSI1_FRAME_COUNT_LO register and the counter is cleared. CSI1_FRAME_COUNT_LO Register (Address = 0x99) [Reset = 0x00] CSI1_FRAME_COUNT_LO is shown in #GUID-20230614-SS0T-4RL9-H3GZ-MGHKVB6PT1NH/MAIN_MAIN_MAIN_CSI1_FRAME_COUNT_LO_TABLE_TABLE. Return to the Summary Table. CSI1_FRAME_COUNT_LO Register Field Descriptions Bit Field Type Reset Description 7:0 CSI1_FRAME_COUNT_LO R 0x0 CSI-2 Port 1, Frame Counter LSBsWhen read, this register returns the value of bits [7:0] of the 16-bit counter CSI1_FRAME_COUNT. The CSI1_FRAME_COUNT_HI register must be read first to snapshot the LSBs of the counter into this register. CSI1_FRAME_ERR_COUNT_HI Register (Address = 0x9A) [Reset = 0x00] CSI1_FRAME_ERR_COUNT_HI is shown in #GUID-20230614-SS0T-4RL9-H3GZ-MGHKVB6PT1NH/MAIN_MAIN_MAIN_CSI1_FRAME_ERR_COUNT_HI_TABLE_TABLE. Return to the Summary Table. CSI1_FRAME_ERR_COUNT_HI Register Field Descriptions Bit Field Type Reset Description 7:0 CSI1_FRAME_ERR_COUNT_HI RC 0x0 CSI-2 Port 1, Frame Counter with Errors MSBsWhen read, this register returns the value of bits [15:8] of the 16-bit counter CSI1_FRAME_ERR_COUNT. The LSBs of the counter are sampled into the CSI1_FRAME_ERR_COUNT_LO register and the counter is cleared. CSI1_FRAME_ERR_COUNT_LO Register (Address = 0x9B) [Reset = 0x00] CSI1_FRAME_ERR_COUNT_LO is shown in #GUID-20230614-SS0T-4RL9-H3GZ-MGHKVB6PT1NH/MAIN_MAIN_MAIN_CSI1_FRAME_ERR_COUNT_LO_TABLE_TABLE. Return to the Summary Table. CSI1_FRAME_ERR_COUNT_LO Register Field Descriptions Bit Field Type Reset Description 7:0 CSI1_FRAME_ERR_COUNT_LO R 0x0 CSI-2 Port 1, Frame Counter with Errors LSBsWhen read, this register returns the value of bits [7:0] of the 16-bit counter CSI1_FRAME_ERR_COUNT. The CSI1_FRAME_ERR_COUNT_HI register must be read first to snapshot the LSBs of the counter into this register. CSI1_LINE_COUNT_HI Register (Address = 0x9C) [Reset = 0x00] CSI1_LINE_COUNT_HI is shown in #GUID-20230614-SS0T-4RL9-H3GZ-MGHKVB6PT1NH/MAIN_MAIN_MAIN_CSI1_LINE_COUNT_HI_TABLE_TABLE. Return to the Summary Table. CSI1_LINE_COUNT_HI Register Field Descriptions Bit Field Type Reset Description 7:0 CSI1_LINE_COUNT_HI RC 0x0 CSI-2 Port 1, Line Counter MSBsWhen read, this register returns the value of bits [15:8] of the 16-bit counter CSI1_LINE_COUNT. The LSBs of the counter are sampled into the CSI1_LINE_COUNT_LO register and the counter is cleared. CSI1_LINE_COUNT_LO Register (Address = 0x9D) [Reset = 0x00] CSI1_LINE_COUNT_LO is shown in #GUID-20230614-SS0T-4RL9-H3GZ-MGHKVB6PT1NH/MAIN_MAIN_MAIN_CSI1_LINE_COUNT_LO_TABLE_TABLE. Return to the Summary Table. CSI1_LINE_COUNT_LO Register Field Descriptions Bit Field Type Reset Description 7:0 CSI1_LINE_COUNT_LO R 0x0 CSI-2 Port 1, Line Counter LSBsWhen read, this register returns the value of bits [7:0] of the 16-bit counter CSI1_LINE_COUNT. The CSI1_LINE_COUNT_HI register must be read first to snapshot the LSBs of the counter into this register. CSI1_LINE_ERR_COUNT_HI Register (Address = 0x9E) [Reset = 0x00] CSI1_LINE_ERR_COUNT_HI is shown in #GUID-20230614-SS0T-4RL9-H3GZ-MGHKVB6PT1NH/MAIN_MAIN_MAIN_CSI1_LINE_ERR_COUNT_HI_TABLE_TABLE. Return to the Summary Table. CSI1_LINE_ERR_COUNT_HI Register Field Descriptions Bit Field Type Reset Description 7:0 CSI1_LINE_ERR_COUNT_HI RC 0x0 CSI-2 Port 1, Line Counter with Errors MSBsWhen read, this register returns the value of bits [15:8] of the 16-bit counter CSI1_LINE_ERR_COUNT. The LSBs of the counter are sampled into the CSI1_LINE_ERR_COUNT_LO register and the counter is cleared. CSI1_LINE_ERR_COUNT_LO Register (Address = 0x9F) [Reset = 0x00] CSI1_LINE_ERR_COUNT_LO is shown in #GUID-20230614-SS0T-4RL9-H3GZ-MGHKVB6PT1NH/MAIN_MAIN_MAIN_CSI1_LINE_ERR_COUNT_LO_TABLE_TABLE. Return to the Summary Table. CSI1_LINE_ERR_COUNT_LO Register Field Descriptions Bit Field Type Reset Description 7:0 CSI1_LINE_ERR_COUNT_LO R 0x0 CSI-2 Port 1, Line Counter with Errors LSBsWhen read, this register returns the value of bits [7:0] of the 16-bit counter CSI1_LINE_ERR_COUNT. The CSI1_LINE_ERR_COUNT_HI register must be read first to snapshot the LSBs of the counter into this register. REFCLK_FREQ Register (Address = 0xA5) [Reset = 0x00] REFCLK_FREQ is shown in #GUID-20230614-SS0T-4RL9-H3GZ-MGHKVB6PT1NH/MAIN_MAIN_MAIN_REFCLK_FREQ_TABLE_TABLE. Return to the Summary Table. REFCLK_FREQ Register Field Descriptions Bit Field Type Reset Description 7:0 REFCLK_FREQ R 0x0 REFCLK frequency measurement in MHz. IND_ACC_CTL Register (Address = 0xB0) [Reset = 0x1C] IND_ACC_CTL is shown in #GUID-20230614-SS0T-4RL9-H3GZ-MGHKVB6PT1NH/MAIN_MAIN_MAIN_IND_ACC_CTL_TABLE_TABLE. Return to the Summary Table. IND_ACC_CTL Register Field Descriptions Bit Field Type Reset Description 7:6 RESERVED R 0x0 Reserved 5:2 IA_SEL R/W 0x7 Indirect Access Register Select:Selects target for register access0000: Pattern Generator and CSI-2 Timing (PATGEN_AND_CSI-2) Registersxxxx: RESERVED 1 IA_AUTO_INC R/W 0x0 Indirect Access Auto Increment:Enables auto-increment mode. Upon completion of a read or write, the register address will automatically be incremented by 1 0 IA_READ R/W 0x0 Indirect Access Read:Setting this allows generation of a read strobe to the selected register block upon setting of the IND_ACC_ADDR register. In auto-increment mode, read strobes will also be asserted following a read of the IND_ACC_DATA register. This function is only required for blocks that need to pre-fetch register data. IND_ACC_ADDR Register (Address = 0xB1) [Reset = 0x3A] IND_ACC_ADDR is shown in #GUID-20230614-SS0T-4RL9-H3GZ-MGHKVB6PT1NH/MAIN_MAIN_MAIN_IND_ACC_ADDR_TABLE_TABLE. Return to the Summary Table. IND_ACC_ADDR Register Field Descriptions Bit Field Type Reset Description 7:0 IA_ADDR R/W 0x3A Indirect Access Register Offset:This register contains the 8-bit register offset for the indirect access. IND_ACC_DATA Register (Address = 0xB2) [Reset = 0x14] IND_ACC_DATA is shown in #GUID-20230614-SS0T-4RL9-H3GZ-MGHKVB6PT1NH/MAIN_MAIN_MAIN_IND_ACC_DATA_TABLE_TABLE. Return to the Summary Table. IND_ACC_DATA Register Field Descriptions Bit Field Type Reset Description 7:0 IA_DATA R/W 0x14 Indirect Access Data:Writing this register will cause an indirect write of the IND_ACC_DATA value to the selected analog block register. Reading this register will return the value of the selected block register. The default value may be different from a device to a device. BIST_CTL Register (Address = 0xB3) [Reset = 0x08] BIST_CTL is shown in #GUID-20230614-SS0T-4RL9-H3GZ-MGHKVB6PT1NH/MAIN_MAIN_MAIN_BIST_CTL_TABLE_TABLE. Return to the Summary Table. BIST_CTL Register Field Descriptions Bit Field Type Reset Description 7:6 BIST_OUT_MODE R/W 0x0 BIST Output Mode00: No toggling01: Alternating 1/0 toggling1x: Toggle based on BIST data 5:4 RESERVED R 0x0 Reserved 3 RESERVED R 0x0 Bist Configuration1: Reserved0: Bist configured through bits 2:0 in this register 2:1 BIST_CLOCK_SOURCE R/W 0x0 BIST Clock SourceThis register field selects the BIST Clock Source at the Serializer. These register bits are automatically written to the CLOCK SOURCE bits (register offset 0x14) in the Serializer after BIST is enabled. See the appropriate Serializer register descriptions for details. 0 BIST_EN R/W 0x0 BIST Control1: Enabled0: Disabled PAR_ERR_CTRL Register (Address = 0xB6) [Reset = 0x18] PAR_ERR_CTRL is shown in #GUID-20230614-SS0T-4RL9-H3GZ-MGHKVB6PT1NH/MAIN_MAIN_MAIN_PAR_ERR_CTRL_TABLE_TABLE. Return to the Summary Table. PAR_ERR_CTRL Register Field Descriptions Bit Field Type Reset Description 7 RESERVED R 0x0 Reserved 6 RESERVED R 0x0 Reserved 5 PAR_ERR_CNTR_MODE R/W 0x0 Parity Error Counter Mode0: Clear Parity Error counter if receiver is not locked1: Maintain Parity Error count value through loss of lock 4 DIS_LINK_PAR R/W 0x1 Disable checking of Parity Errors when checking for FPD-Link Lock0: Parity errors will prevent assertion of forward channel lock detect (RX Lock).1: Parity errors will NOT prevent assertion of forward channel lock detect (RX Lock). This is the default mode of the device. 3 DIS_LINKLOSS_PAR R/W 0x1 Disable checking of Parity Errors when checking for loss of link0: Parity errors will result in loss of forward channel lock detect (RX Lock).1: Parity errors will NOT result in loss of forward channel lock detect (RX Lock). This is the default mode of the device. 2 RESERVED R 0x0 Reserved 1 RESERVED R 0x0 Reserved 0 RESERVED R 0x0 Reserved MODE_IDX_STS Register (Address = 0xB8) [Reset = 0xXX] MODE_IDX_STS is shown in #GUID-20230614-SS0T-4RL9-H3GZ-MGHKVB6PT1NH/MAIN_MAIN_MAIN_MODE_IDX_STS_TABLE_TABLE. Return to the Summary Table. MODE_IDX_STS Register Field Descriptions Bit Field Type Reset Description 7 IDX_DONE R 0x1 IDX DoneIf set, indicates the IDX decode has completed and latched into the IDX status bits. 6:4 IDX R X IDX Decode (Strap)3-bit decode from IDX pin 3 MODE_DONE R 0x1 MODE Done:If set, indicates the MODE decode has completed and latched into the MODE status bits. 2:0 MODE R X MODE Decode (Strap)3-bit decode from MODE pin LINK_ERROR_COUNT Register (Address = 0xB9) [Reset = 0x33] LINK_ERROR_COUNT is shown in #GUID-20230614-SS0T-4RL9-H3GZ-MGHKVB6PT1NH/MAIN_MAIN_MAIN_LINK_ERROR_COUNT_TABLE_TABLE. Return to the Summary Table. LINK_ERROR_COUNT Register Field Descriptions Bit Field Type Reset Description 7:6 RESERVED R 0x0 Reserved 5 LINK_SFIL_WAIT R/W 0x1 During SFILTER adaption, setting this bit will cause the Lock detect circuit to ignore errors during the SFILTER wait period after the SFILTER control is updated.1: Errors during SFILTER Wait period will be ignored0: Errors during SFILTER Wait period will not be ignored and may cause loss of Lock 4 LINK_ERR_COUNT_EN R/W 0x1 Enable serial link data integrity error count1: Enable error count0: DISABLE 3:0 LINK_ERR_THRESH R/W 0x3 Link error count threshold. The Link Error Counter monitors the forward channel link and determines when lock will be dropped. If the error counter is enabled, the deserializer will lose lock once the error counter reaches the LINK_ERR_THRESH value. If the link error counter is disabled, the deserializer will lose lock after one error.The control bits in the PAR_ERR_CTRL register can be used to enable error conditions individually. FPD3_ENC_CTL Register (Address = 0xBA) [Reset = 0x83] FPD3_ENC_CTL is shown in #GUID-20230614-SS0T-4RL9-H3GZ-MGHKVB6PT1NH/MAIN_MAIN_MAIN_FPD3_ENC_CTL_TABLE_TABLE. Return to the Summary Table. Recommended to set bit seven in the FPD-Link III encoder control register to 0 in order to prevent any updates of link information values from encoded packets that do not pass CRC check. The FPD-Link III Encoder CRC flag must also be in place by setting FPD3_ENC_CRC_DIS (register 0x4A[4]) to 1. FPD3_ENC_CTL Register Field Descriptions Bit Field Type Reset Description 7 FPD3_ENC_CRC_DIS R/W 0x1 0: Enable FPD-Link III encoder CRC (recommended)1: Disable FPD-Link III encoder CRC 6:0 RESERVED R 0x0 Reserved FV_MIN_TIME Register (Address = 0xBC) [Reset = 0x80] FV_MIN_TIME is shown in #GUID-20230614-SS0T-4RL9-H3GZ-MGHKVB6PT1NH/MAIN_MAIN_MAIN_FV_MIN_TIME_TABLE_TABLE. Return to the Summary Table. FV_MIN_TIME Register Field Descriptions Bit Field Type Reset Description 7:0 FRAME_VALID_MIN R/W 0x80 Frame Valid Minimum TimeThis register controls the minimum time the FrameValid (FV) should be active before the Raw mode FPD3 receiver generates a FrameStart packet. Duration is in FPD3 clock periods. GPIO_PD_CTL Register (Address = 0xBE) [Reset = 0x00] GPIO_PD_CTL is shown in #GUID-20230614-SS0T-4RL9-H3GZ-MGHKVB6PT1NH/MAIN_MAIN_MAIN_GPIO_PD_CTL_TABLE_TABLE. Return to the Summary Table. GPIO_PD_CTL Register Field Descriptions Bit Field Type Reset Description 7 GPIO7_PD_DIS R/W 0x0 GPIO7 Pull-down Resistor Disable:The GPIO pins by default include a pulldown resistor (25-kΩ typ) that is automatically enabled when the GPIO is not in an output mode. When this bit is set, the pulldown resistor will also be disabled when the GPIO pin is in an input only mode.1: Disable GPIO pull-down resistor0: Enable GPIO pull-down resistor 6 GPIO6_PD_DIS R/W 0x0 GPIO6 Pull-down Resistor Disable:The GPIO pins by default include a pulldown resistor (25-kΩ typ) that is automatically enabled when the GPIO is not in an output mode. When this bit is set, the pulldown resistor will also be disabled when the GPIO pin is in an input only mode.1: Disable GPIO pull-down resistor0: Enable GPIO pull-down resistor 5 GPIO5_PD_DIS R/W 0x0 GPIO5 Pull-down Resistor Disable:The GPIO pins by default include a pulldown resistor (25-kΩ typ) that is automatically enabled when the GPIO is not in an output mode. When this bit is set, the pulldown resistor will also be disabled when the GPIO pin is in an input only mode.1: Disable GPIO pull-down resistor0: Enable GPIO pull-down resistor 4 GPIO4_PD_DIS R/W 0x0 GPIO4 Pull-down Resistor Disable:The GPIO pins by default include a pulldown resistor (25-kΩ typ) that is automatically enabled when the GPIO is not in an output mode. When this bit is set, the pulldown resistor will also be disabled when the GPIO pin is in an input only mode.1: Disable GPIO pull-down resistor0: Enable GPIO pull-down resistor 3 GPIO3_PD_DIS R/W 0x0 GPIO3 Pull-down Resistor Disable:The GPIO pins by default include a pulldown resistor (25-kΩ typ) that is automatically enabled when the GPIO is not in an output mode. When this bit is set, the pulldown resistor will also be disabled when the GPIO pin is in an input only mode.1: Disable GPIO pull-down resistor0: Enable GPIO pull-down resistor 2 GPIO2_PD_DIS R/W 0x0 GPIO2 Pull-down Resistor Disable:The GPIO pins by default include a pulldown resistor (25-kΩ typ) that is automatically enabled when the GPIO is not in an output mode. When this bit is set, the pulldown resistor will also be disabled when the GPIO pin is in an input only mode.1: Disable GPIO pull-down resistor0: Enable GPIO pull-down resistor 1 GPIO1_PD_DIS R/W 0x0 GPIO1 Pull-down Resistor Disable:The GPIO pins by default include a pulldown resistor (25-kΩ typ) that is automatically enabled when the GPIO is not in an output mode. When this bit is set, the pulldown resistor will also be disabled when the GPIO pin is in an input only mode.1: Disable GPIO pull-down resistor0: Enable GPIO pull-down resistor 0 GPIO0_PD_DIS R/W 0x0 GPIO0 Pull-down Resistor Disable:The GPIO pins by default include a pulldown resistor (25-kΩ typ) that is automatically enabled when the GPIO is not in an output mode. When this bit is set, the pulldown resistor will also be disabled when the GPIO pin is in an input only mode.1: Disable GPIO pull-down resistor0: Enable GPIO pull-down resistor PORT_DEBUG Register (Address = 0xD0) [Reset = 0x00] PORT_DEBUG is shown in #GUID-20230614-SS0T-4RL9-H3GZ-MGHKVB6PT1NH/MAIN_MAIN_MAIN_PORT_DEBUG_TABLE_TABLE. Return to the Summary Table. RX port-specific register. The FPD-Link III Port Select register 0x4C configures which unique Rx port registers can be accessed by I2C read and write commands. PORT_DEBUG Register Field Descriptions Bit Field Type Reset Description 7 RESERVED R 0x0 Reserved 6 RESERVED R 0x0 Reserved 5 SER_BIST_ACT R 0x0 Serializer BIST activeThis register indicates the Serializer is in BIST mode. If the Deserializer is not in BIST mode, this could indicate an error condition. 4:2 RESERVED R 0x0 Reserved 1 FORCE_BC_ERRORS R/W 0x0 This bit indroduces continuous errors into Back channel frame. 0 FORCE_1_BC_ERROR RH/W1S 0x0 This bit indroduces one error into Back channel frame.Self clearing bit. AEQ_CTL2 Register (Address = 0xD2) [Reset = 0x94] AEQ_CTL2 is shown in #GUID-20230614-SS0T-4RL9-H3GZ-MGHKVB6PT1NH/MAIN_MAIN_MAIN_AEQ_CTL2_TABLE_TABLE. Return to the Summary Table. RX port-specific register. The FPD-Link III Port Select register 0x4C configures which unique Rx port registers can be accessed by I2C read and write commands. AEQ_CTL2 Register Field Descriptions Bit Field Type Reset Description 7:5 ADAPTIVE_EQ_RELOCK_TIME R/W 0x4 Time to wait for lock before incrementing the EQ to next setting000: 164 us001: 328 us010: 655 us011: 1.31 ms100: 2.62 ms101: 5.24 ms110: 10.5ms111: 21.0 ms 4 AEQ_1ST_LOCK_MODE R/W 0x1 AEQ First Lock ModeThis register bit controls the Adaptive Equalizer algorithm operation at initial Receiver Lock.0: Initial AEQ lock may occur at any value1: Initial Receiver lock will restart AEQ at 0, providing a more deterministic initial AEQ value 3 AEQ_RESTART RH/W1S 0x0 Set high to restart AEQ adaptation from initial value. This bit is self clearing. Adaption is restarted. 2 SET_AEQ_FLOOR R/W 0x1 AEQ adaptation starts from a pre-set floor value rather than from zero - good in long cable situations 1:0 RESERVED R 0x0 Reserved AEQ_STATUS Register (Address = 0xD3) [Reset = 0x00] AEQ_STATUS is shown in #GUID-20230614-SS0T-4RL9-H3GZ-MGHKVB6PT1NH/MAIN_MAIN_MAIN_AEQ_STATUS_TABLE_TABLE. Return to the Summary Table. RX port-specific register. The FPD-Link III Port Select register 0x4C configures which unique Rx port registers can be accessed by I2C read and write commands. AEQ_STATUS Register Field Descriptions Bit Field Type Reset Description 7:6 RESERVED R 0x0 Reserved 5:3 EQ_STATUS_2 R 0x0 Adaptive EQ Status 2 2:0 EQ_STATUS_1 R 0x0 Adaptive EQ Status 1 ADAPTIVE_EQ_BYPASS Register (Address = 0xD4) [Reset = 0x60] ADAPTIVE_EQ_BYPASS is shown in #GUID-20230614-SS0T-4RL9-H3GZ-MGHKVB6PT1NH/MAIN_MAIN_MAIN_ADAPTIVE_EQ_BYPASS_TABLE_TABLE. Return to the Summary Table. RX port-specific register. The FPD-Link III Port Select register 0x4C configures which unique Rx port registers can be accessed by I2C read and write commands. ADAPTIVE_EQ_BYPASS Register Field Descriptions Bit Field Type Reset Description 7:5 EQ_STAGE_1_SELECT_VALUE R/W 0x3 EQ select value[5:3] - Used if adaptive EQ is bypassed. 4 AEQ_LOCK_MODE R/W 0x0 Adaptive Equalizer lock modeWhen set to a 1, Receiver Lock status requires the Adaptive Equalizer to complete adaption.When set to a 0, Receiver Lock is based only on the Lock circuit itself. AEQ may not have stabilized. 3:1 EQ_STAGE_2_SELECT_VALUE R/W 0x0 EQ select value [2:0] - Used if adaptive EQ is bypassed. 0 ADAPTIVE_EQ_BYPASS R/W 0x0 1: Disable adaptive EQ0: Enable adaptive EQ AEQ_MIN_MAX Register (Address = 0xD5) [Reset = 0xF2] AEQ_MIN_MAX is shown in #GUID-20230614-SS0T-4RL9-H3GZ-MGHKVB6PT1NH/MAIN_MAIN_MAIN_AEQ_MIN_MAX_TABLE_TABLE. Return to the Summary Table. RX port-specific register. The FPD-Link III Port Select register 0x4C configures which unique Rx port registers can be accessed by I2C read and write commands. AEQ_MIN_MAX Register Field Descriptions Bit Field Type Reset Description 7:4 AEQ_MAX R/W 0xF Adaptive Equalizer Maximum valueThis register sets the maximum value for the Adaptive EQ algorithm. 3:0 ADAPTIVE_EQ_FLOOR_VALUE R/W 0x2 When AEQ floor is enabled by register 0xD2[2] the starting setting is given by this register. SFILTER_STS_0 Register (Address = 0xD6) [Reset = 0x00] SFILTER_STS_0 is shown in #GUID-20230614-SS0T-4RL9-H3GZ-MGHKVB6PT1NH/MAIN_MAIN_MAIN_SFILTER_STS_0_TABLE_TABLE. Return to the Summary Table. RX port-specific register. The FPD-Link III Port Select register 0x4C configures which unique Rx port registers can be accessed by I2C read and write commands. SFILTER_STS_0 Register Field Descriptions Bit Field Type Reset Description 7 SFILTER_MAXED RC 0x0 SFILTER has reached limitWhen set, the adaptive control of the SFILTER has reached the maximum limit and the algorithm is unable to further adapt. This register is cleared on read. 6 SFILTER_STABLE R 0x0 Indicates SFILTER setting is stableThis register bit value is latched low. Read to clear for current status. 5:0 SFILTER_CDLY R 0x0 SFITLER Clock DelayCurrent value of clock delay control to SFILTER circuit SFILTER_STS_1 Register (Address = 0xD7) [Reset = 0x00] SFILTER_STS_1 is shown in #GUID-20230614-SS0T-4RL9-H3GZ-MGHKVB6PT1NH/MAIN_MAIN_MAIN_SFILTER_STS_1_TABLE_TABLE. Return to the Summary Table. RX port-specific register. The FPD-Link III Port Select register 0x4C configures which unique Rx port registers can be accessed by I2C read and write commands. SFILTER_STS_1 Register Field Descriptions Bit Field Type Reset Description 7 RESERVED R 0x0 Reserved 6 SFILTER_ERROR RC 0x0 SFILTER measurement error detectIf this bit is set, one or more measurements since the last read reported invalid results. This register is cleared on read. 5:0 SFILTER_DDLY R 0x0 SFITLER Data DelayCurrent value of data delay control to SFILTER circuit (The readoutmay vary depending on device status). PORT_ICR_HI Register (Address = 0xD8) [Reset = 0x00] PORT_ICR_HI is shown in #GUID-20230614-SS0T-4RL9-H3GZ-MGHKVB6PT1NH/MAIN_MAIN_MAIN_PORT_ICR_HI_TABLE_TABLE. Return to the Summary Table. RX port-specific register. The FPD-Link III Port Select register 0x4C configures which unique Rx port registers can be accessed by I2C read and write commands. PORT_ICR_HI Register Field Descriptions Bit Field Type Reset Description 7:3 RESERVED R 0x0 Reserved 2 IE_FPD3_ENC_ERR R/W 0x0 Interrupt on FPD-Link III Receiver Encoding ErrorWhen enabled, an interrupt is generated on detection of an encoding error on the FPD-Link III interface for the receive port as reported in the FPD3_ENC_ERROR bit in the RX_PORT_STS2 register 1 IE_BCC_SEQ_ERR R/W 0x0 Interrupt on BCC SEQ Sequence Error When enabled, an interrupt is generated if a Sequence Error is detected for the Bi-directional Control Channel forward channel receiver as reported in the BCC_SEQ_ERROR bit in the RX_PORT_STS1 register. 0 IE_BCC_CRC_ERR R/W 0x0 Interrupt on BCC CRC error detectWhen enabled, an interrupt is generated if a CRC error is detected on a Bi-directional Control Channel frame received over the FPD-Link III forward channel as reported in the BCC_CRC_ERROR bit in the RX_PORT_STS1 register. PORT_ICR_LO Register (Address = 0xD9) [Reset = 0x00] PORT_ICR_LO is shown in #GUID-20230614-SS0T-4RL9-H3GZ-MGHKVB6PT1NH/MAIN_MAIN_MAIN_PORT_ICR_LO_TABLE_TABLE. Return to the Summary Table. RX port-specific register. The FPD-Link III Port Select register 0x4C configures which unique Rx port registers can be accessed by I2C read and write commands. PORT_ICR_LO Register Field Descriptions Bit Field Type Reset Description 7 RESERVED R 0x0 Reserved 6 IE_LINE_LEN_CHG R/W 0x0 Interrupt on Video Line lengthWhen enabled, an interrupt is generated if the length of the video line changes. Status is reported in the LINE_LEN_CHG bit in the RX_PORT_STS2 register. 5 IE_LINE_CNT_CHG R/W 0x0 Interrupt on Video Line countWhen enabled, an interrupt is generated if the number of video lines per frame changes. Status is reported in the LINE_CNT_CHG bit in the RX_PORT_STS2 register. 4 IE_BUFFER_ERR R/W 0x0 Interrupt on Receiver Buffer ErrorWhen enabled, an interrupt is generated if the Receive Buffer overflow is detected as reported in the BUFFER_ERROR bit in the RX_PORT_STS2 register. 3 RESERVED R 0x0 Reserved 2 IE_FPD3_PAR_ERR R/W 0x0 Interrupt on FPD-Link III Receiver Parity ErrorWhen enabled, an interrupt is generated on detection of parity errors on the FPD-Link III interface for the receive port. Parity error status is reported in the PARITY_ERROR bit in the RX_PORT_STS1 register. 1 IE_PORT_PASS R/W 0x0 Interrupt on change in Port PASS statusWhen enabled, an interrupt is generated on a change in receiver port valid status as reported in the PORT_PASS bit in the PORT_STS1 register. 0 IE_LOCK_STS R/W 0x0 Interrupt on change in Lock StatusWhen enabled, an interrupt is generated on a change in lock status.Status is reported in the LOCK_STS_CHG bit in the RX_PORT_STS1 register. PORT_ISR_HI Register (Address = 0xDA) [Reset = 0x00] PORT_ISR_HI is shown in #GUID-20230614-SS0T-4RL9-H3GZ-MGHKVB6PT1NH/MAIN_MAIN_MAIN_PORT_ISR_HI_TABLE_TABLE. Return to the Summary Table. RX port-specific register. The FPD-Link III Port Select register 0x4C configures which unique Rx port registers can be accessed by I2C read and write commands. PORT_ISR_HI Register Field Descriptions Bit Field Type Reset Description 7:3 RESERVED R 0x0 Reserved 2 IS_FPD3_ENC_ERR R 0x0 FPD-Link III Receiver Encode Error Interrupt StatusAn encoding error on the FPD-Link III interface for the receive port has been detected. Status is reported in the FPD3_ENC_ERROR bit in the RX_PORT_STS2 register.This interrupt condition is cleared by reading the RX_PORT_STS2 register. 1 IS_BCC_SEQ_ERR R 0x0 BCC CRC Sequence Error Interrupt StatusA Sequence Error has been detected for the Bi-directional Control Channel forward channel receiver. Status is reported in the BCC_SEQ_ERROR bit in the RX_PORT_STS1 register. This interrupt condition is cleared by reading the RX_PORT_STS1 register. 0 IS_BCC_CRC_ERR R 0x0 BCC CRC error detect Interrupt StatusA CRC error has been detected on a Bi-directional Control Channel frame received over the FPD-Link III forward channel. Status is reported in the BCC_CRC_ERROR bit in the RX_PORT_STS1 register.This interrupt condition is cleared by reading the RX_PORT_STS1 register. PORT_ISR_LO Register (Address = 0xDB) [Reset = 0x00] PORT_ISR_LO is shown in #GUID-20230614-SS0T-4RL9-H3GZ-MGHKVB6PT1NH/MAIN_MAIN_MAIN_PORT_ISR_LO_TABLE_TABLE. Return to the Summary Table. RX port-specific register. The FPD-Link III Port Select register 0x4C configures which unique Rx port registers can be accessed by I2C read and write commands. PORT_ISR_LO Register Field Descriptions Bit Field Type Reset Description 7 RESERVED R 0x0 Reserved 6 IS_LINE_LEN_CHG R 0x0 Video Line Length Interrupt StatusA change in video line length has been detected. Status is reported in the LINE_LEN_CHG bit in the RX_PORT_STS2 register.This interrupt condition is cleared by reading the RX_PORT_STS2 register. 5 IS_LINE_CNT_CHG R 0x0 Video Line Count Interrupt StatusA change in number of video lines per frame has been detected. Status is reported in the LINE_CNT_CHG bit in the RX_PORT_STS2 register.This interrupt condition is cleared by reading the RX_PORT_STS2 register. 4 IS_BUFFER_ERR R 0x0 Receiver Buffer Error Interrupt StatusA Receive Buffer overflow has been detected as reported in the BUFFER_ERROR bit in the RX_PORT_STS2 register. This interrupt condition is cleared by reading the RX_PORT_STS2 register. 3 RESERVED R 0x0 Reserved 2 IS_FPD3_PAR_ERR R 0x0 FPD-Link III Receiver Parity Error Interrupt StatusA parity error on the FPD-Link III interface for the receive port has been detected. Parity error status is reported in the PARITY_ERROR bit in the RX_PORT_STS1 register.This interrupt condition is cleared by reading the RX_PORT_STS1 register. 1 IS_PORT_PASS R 0x0 Port Valid Interrupt StatusA change in receiver port valid status as reported in the PORT_PASS bit in the PORT_STS1 register. This interrupt condition is cleared by reading the RX_PORT_STS1 register. 0 IS_LOCK_STS R 0x0 Lock Interrupt StatusA change in lock status has been detected. Status is reported in the LOCK_STS_CHG bit in the RX_PORT_STS1 register.This interrupt condition is cleared by reading the RX_PORT_STS1 register. FC_GPIO_STS Register (Address = 0xDC) [Reset = 0x00] FC_GPIO_STS is shown in #GUID-20230614-SS0T-4RL9-H3GZ-MGHKVB6PT1NH/MAIN_MAIN_MAIN_FC_GPIO_STS_TABLE_TABLE. Return to the Summary Table. RX port-specific register. The FPD-Link III Port Select register 0x4C configures which unique Rx port registers can be accessed by I2C read and write commands. FC_GPIO_STS Register Field Descriptions Bit Field Type Reset Description 7 GPIO3_INT_STS RC 0x0 GPIO3 Interrupt StatusThis bit indicates an interrupt condition has been met for GPIO3. This bit is cleared on read. 6 GPIO2_INT_STS RC 0x0 GPIO2 Interrupt StatusThis bit indicates an interrupt condition has been met for GPIO2. This bit is cleared on read. 5 GPIO1_INT_STS RC 0x0 GPIO1 Interrupt StatusThis bit indicates an interrupt condition has been met for GPIO1. This bit is cleared on read. 4 GPIO0_INT_STS RC 0x0 GPIO0 Interrupt StatusThis bit indicates an interrupt condition has been met for GPIO0. This bit is cleared on read. 3 FC_GPIO3_STS R 0x0 Forward Channel GPIO3 StatusThis bit indicates the current value for forward channel GPIO3. 2 FC_GPIO2_STS R 0x0 Forward Channel GPIO2 StatusThis bit indicates the current value for forward channel GPIO2. 1 FC_GPIO1_STS R 0x0 Forward Channel GPIO1 StatusThis bit indicates the current value for forward channel GPIO1. 0 FC_GPIO0_STS R 0x0 Forward Channel GPIO0 StatusThis bit indicates the current value for forward channel GPIO0. FC_GPIO_ICR Register (Address = 0xDD) [Reset = 0x00] FC_GPIO_ICR is shown in #GUID-20230614-SS0T-4RL9-H3GZ-MGHKVB6PT1NH/MAIN_MAIN_MAIN_FC_GPIO_ICR_TABLE_TABLE. Return to the Summary Table. RX port-specific register. The FPD-Link III Port Select register 0x4C configures which unique Rx port registers can be accessed by I2C read and write commands. FC_GPIO_ICR Register Field Descriptions Bit Field Type Reset Description 7 GPIO3_FALL_IE W 0x0 GPIO3 Fall Interrupt EnableIf this bit is set, an interrupt will be generated based on detection of a falling edge on GPIO3. 6 GPIO3_RISE_IE W 0x0 GPIO3 Rise Interrupt EnableIf this bit is set, an interrupt will be generated based on detection of a rising edge on GPIO3. 5 GPIO2_FALL_IE W 0x0 GPIO2 Fall Interrupt EnableIf this bit is set, an interrupt will be generated based on detection of a falling edge on GPIO2. 4 GPIO2_RISE_IE W 0x0 GPIO2 Rise Interrupt EnableIf this bit is set, an interrupt will be generated based on detection of a rising edge on GPIO2. 3 GPIO1_FALL_IE W 0x0 GPIO1 Fall Interrupt EnableIf this bit is set, an interrupt will be generated based on detection of a falling edge on GPIO1. 2 GPIO1_RISE_IE W 0x0 GPIO1 Rise Interrupt EnableIf this bit is set, an interrupt will be generated based on detection of a rising edge on GPIO1. 1 GPIO0_FALL_IE W 0x0 GPIO0 Fall Interrupt EnableIf this bit is set, an interrupt will be generated based on detection of a falling edge on GPIO0. 0 GPIO0_RISE_IE W 0x0 GPIO0 Rise Interrupt EnableIf this bit is set, an interrupt will be generated based on detection of a rising edge on GPIO0. SEN_INT_RISE_STS Register (Address = 0xDE) [Reset = 0x00] SEN_INT_RISE_STS is shown in #GUID-20230614-SS0T-4RL9-H3GZ-MGHKVB6PT1NH/MAIN_MAIN_MAIN_SEN_INT_RISE_STS_TABLE_TABLE. Return to the Summary Table. RX port-specific register. The FPD-Link III Port Select register 0x4C configures which unique Rx port registers can be accessed by I2C read and write commands. SEN_INT_RISE_STS Register Field Descriptions Bit Field Type Reset Description 7:0 SEN_INT_RISE RC 0x0 Sensor Interrupt Rise StatusThis register provides the interrupt status for rising edge transitions on the bits in SENSOR_STS_0. If a mask bit is set in the SEN_INT_RISE_MASK register, a rising edge transition on the corresponding SENSOR_STS_0 bit will generate an interrupt that will be latched in this register. SEN_INT_FALL_STS Register (Address = 0xDF) [Reset = 0x00] SEN_INT_FALL_STS is shown in #GUID-20230614-SS0T-4RL9-H3GZ-MGHKVB6PT1NH/MAIN_MAIN_MAIN_SEN_INT_FALL_STS_TABLE_TABLE. Return to the Summary Table. RX port-specific register. The FPD-Link III Port Select register 0x4C configures which unique Rx port registers can be accessed by I2C read and write commands. SEN_INT_FALL_STS Register Field Descriptions Bit Field Type Reset Description 7:0 SEN_INT_FALL RC 0x0 Sensor Interrupt Fall StatusThis register provides the interrupt status for falling edge transitions on the bits in SENSOR_STS_0. If a mask bit is set in the SEN_INT_FALL_MASK register, a falling edge transition on the corresponding SENSOR_STS_0 bit will generate an interrupt that will be latched in this register. FPD3_RX_ID0 Register (Address = 0xF0) [Reset = 0x5F] FPD3_RX_ID0 is shown in #GUID-20230614-SS0T-4RL9-H3GZ-MGHKVB6PT1NH/MAIN_MAIN_MAIN_FPD3_RX_ID0_TABLE_TABLE. Return to the Summary Table. FPD3_RX_ID0 Register Field Descriptions Bit Field Type Reset Description 7:0 FPD3_RX_ID0 R 0x5F FPD3_RX_ID0: First byte ID code: '_ ' FPD3_RX_ID1 Register (Address = 0xF1) [Reset = 0x55] FPD3_RX_ID1 is shown in #GUID-20230614-SS0T-4RL9-H3GZ-MGHKVB6PT1NH/MAIN_MAIN_MAIN_FPD3_RX_ID1_TABLE_TABLE. Return to the Summary Table. FPD3_RX_ID1 Register Field Descriptions Bit Field Type Reset Description 7:0 FPD3_RX_ID1 R 0x55 FPD3_RX_ID1: 2nd byte of ID code: 'U ' FPD3_RX_ID2 Register (Address = 0xF2) [Reset = 0x42] FPD3_RX_ID2 is shown in #GUID-20230614-SS0T-4RL9-H3GZ-MGHKVB6PT1NH/MAIN_MAIN_MAIN_FPD3_RX_ID2_TABLE_TABLE. Return to the Summary Table. FPD3_RX_ID2 Register Field Descriptions Bit Field Type Reset Description 7:0 FPD3_RX_ID2 R 0x42 FPD3_RX_ID2: 3rd byte of ID code: 'B ' FPD3_RX_ID3 Register (Address = 0xF3) [Reset = 0x39] FPD3_RX_ID3 is shown in #GUID-20230614-SS0T-4RL9-H3GZ-MGHKVB6PT1NH/MAIN_MAIN_MAIN_FPD3_RX_ID3_TABLE_TABLE. Return to the Summary Table. FPD3_RX_ID3 Register Field Descriptions Bit Field Type Reset Description 7:0 FPD3_RX_ID3 R 0x39 FPD3_RX_ID3: 4th byte of ID code: '9 ' FPD3_RX_ID4 Register (Address = 0xF4) [Reset = 0x36] FPD3_RX_ID4 is shown in #GUID-20230614-SS0T-4RL9-H3GZ-MGHKVB6PT1NH/MAIN_MAIN_MAIN_FPD3_RX_ID4_TABLE_TABLE. Return to the Summary Table. FPD3_RX_ID4 Register Field Descriptions Bit Field Type Reset Description 7:0 FPD3_RX_ID4 R 0x36 FPD3_RX_ID4: 5th byte of ID code: '6' FPD3_RX_ID5 Register (Address = 0xF5) [Reset = 0x30] FPD3_RX_ID5 is shown in #GUID-20230614-SS0T-4RL9-H3GZ-MGHKVB6PT1NH/MAIN_MAIN_MAIN_FPD3_RX_ID5_TABLE_TABLE. Return to the Summary Table. FPD3_RX_ID5 Register Field Descriptions Bit Field Type Reset Description 7:0 FPD3_RX_ID5 R 0x30 FPD3_RX_ID5: 6th byte of ID code: '0' I2C_RX0_ID Register (Address = 0xF8) [Reset = 0x00] I2C_RX0_ID is shown in #GUID-20230614-SS0T-4RL9-H3GZ-MGHKVB6PT1NH/MAIN_MAIN_MAIN_I2C_RX0_ID_TABLE_TABLE. Return to the Summary Table. As an alternative to paging to access FPD-Link III receive port 0 registers, a separate I2C address may be enabled to allow direct access to the port 0 specific registers. The I2C_RX_0_ID register provides a simpler method of accessing device registers specifically for port 0 without having to use the paging function to select the register page. Using this address also allows access to all shared registers. I2C_RX0_ID Register Field Descriptions Bit Field Type Reset Description 7:1 RX_PORT0_ID R/W 0x0 7-bit Receive Port 0 I2C IDConfigures the decoder for detecting transactions designated for Receiver port 0 registers. This provides a simpler method of accessing device registers specifically for port 0 without having to use the paging function to select the register page. A value of 0 in this field disables the Port0 decoder. 0 RESERVED R 0x0 Reserved I2C_RX1_ID Register (Address = 0xF9) [Reset = 0x00] I2C_RX1_ID is shown in #GUID-20230614-SS0T-4RL9-H3GZ-MGHKVB6PT1NH/MAIN_MAIN_MAIN_I2C_RX1_ID_TABLE_TABLE. Return to the Summary Table. As an alternative to paging to access FPD-Link III receive port 1 registers, a separate I2C address may be enabled to allow direct access to the port 1 specific registers. The I2C_RX_1_ID register provides a simpler method of accessing device registers specifically for port 1 without having to use the paging function to select the register page. Using this address also allows access to all shared registers. I2C_RX1_ID Register Field Descriptions Bit Field Type Reset Description 7:1 RX_PORT1_ID R/W 0x0 7-bit Receive Port 1 I2C IDConfigures the decoder for detecting transactions designated for Receiver port 1 registers. This provides a simpler method of accessing device registers specifically for port 1 without having to use the paging function to select the register page. A value of 0 in this field disables the Port1 decoder. 0 RESERVED R 0x0 Reserved I2C_RX2_ID Register (Address = 0xFA) [Reset = 0x00] I2C_RX2_ID is shown in #GUID-20230614-SS0T-4RL9-H3GZ-MGHKVB6PT1NH/MAIN_MAIN_MAIN_I2C_RX2_ID_TABLE_TABLE. Return to the Summary Table. As an alternative to paging to access FPD-Link III receive port 2 registers, a separate I2C address may be enabled to allow direct access to the port 2 specific registers. The I2C_RX_2_ID register provides a simpler method of accessing device registers specifically for port 2 without having to use the paging function to select the register page. Using this address also allows access to all shared registers. I2C_RX2_ID Register Field Descriptions Bit Field Type Reset Description 7:1 RX_PORT2_ID R/W 0x0 7-bit Receive Port 2 I2C IDConfigures the decoder for detecting transactions designated for Receiver port 2 registers. This provides a simpler method of accessing device registers specifically for port 2 without having to use the paging function to select the register page. A value of 0 in this field disables the Port2 decoder. 0 RESERVED R 0x0 Reserved I2C_RX3_ID Register (Address = 0xFB) [Reset = 0x00] I2C_RX3_ID is shown in #GUID-20230614-SS0T-4RL9-H3GZ-MGHKVB6PT1NH/MAIN_MAIN_MAIN_I2C_RX3_ID_TABLE_TABLE. Return to the Summary Table. As an alternative to paging to access FPD-Link III receive port 3 registers, a separate I2C address may be enabled to allow direct access to the port 3 specific registers. The I2C_RX_3_ID register provides a simpler method of accessing device registers specifically for port 3 without having to use the paging function to select the register page. Using this address also allows access to all shared registers. I2C_RX3_ID Register Field Descriptions Bit Field Type Reset Description 7:1 RX_PORT3_ID R/W 0x0 7-bit Receive Port 3 I2C IDConfigures the decoder for detecting transactions designated for Receiver port 3 registers. This provides a simpler method of accessing device registers specifically for port 3 without having to use the paging function to select the register page. A value of 0 in this field disables the Port3 decoder. 0 RESERVED R 0x0 Reserved #GUID-20230614-SS0T-4RL9-H3GZ-MGHKVB6PT1NH/MAIN_MAIN_TABLE_1_TABLE lists the memory-mapped registers for the Main registers. All register offset addresses not listed in #GUID-20230614-SS0T-4RL9-H3GZ-MGHKVB6PT1NH/MAIN_MAIN_TABLE_1_TABLE should be considered as reserved locations and the register contents should not be modified. MAIN Registers Address Acronym Register Name Section 0x0 I2C_DEVICE_ID I2C_DEVICE_ID Go 0x1 RESET_CTL RESET_CTL Go 0x2 GENERAL_CFG GENERAL_CFG Go 0x3 REV_MASK_ID REV_MASK_ID Go 0x4 DEVICE_STS DEVICE_STS Go 0x5 PAR_ERR_THOLD_HI PAR_ERR_THOLD_HI Go 0x6 PAR_ERR_THOLD_LO PAR_ERR_THOLD_LO Go 0x7 BCC_WATCHDOG_CONTROL BCC_WATCHDOG_CONTROL Go 0x8 I2C_CONTROL_1 I2C_CONTROL_1 Go 0x9 I2C_CONTROL_2 I2C_CONTROL_2 Go 0xA SCL_HIGH_TIME SCL_HIGH_TIME Go 0xB SCL_LOW_TIME SCL_LOW_TIME Go 0xC RX_PORT_CTL RX_PORT_CTL Go 0xD IO_CTL IO_CTL Go 0xE GPIO_PIN_STS GPIO_PIN_STS Go 0xF GPIO_INPUT_CTL GPIO_INPUT_CTL Go 0x10 GPIO0_PIN_CTL GPIO0_PIN_CTL Go 0x11 GPIO1_PIN_CTL GPIO1_PIN_CTL Go 0x12 GPIO2_PIN_CTL GPIO2_PIN_CTL Go 0x13 GPIO3_PIN_CTL GPIO3_PIN_CTL Go 0x14 GPIO4_PIN_CTL GPIO4_PIN_CTL Go 0x15 GPIO5_PIN_CTL GPIO5_PIN_CTL Go 0x16 GPIO6_PIN_CTL GPIO6_PIN_CTL Go 0x17 GPIO7_PIN_CTL GPIO7_PIN_CTL Go 0x18 FS_CTL FS_CTL Go 0x19 FS_HIGH_TIME_1 FS_HIGH_TIME_1 Go 0x1A FS_HIGH_TIME_0 FS_HIGH_TIME_0 Go 0x1B FS_LOW_TIME_1 FS_LOW_TIME_1 Go 0x1C FS_LOW_TIME_0 FS_LOW_TIME_0 Go 0x1D MAX_FRM_HI MAX_FRM_HI Go 0x1E MAX_FRM_LO MAX_FRM_LO Go 0x1F CSI_PLL_CTL CSI_PLL_CTL Go 0x20 FWD_CTL1 FWD_CTL1 Go 0x21 FWD_CTL2 FWD_CTL2 Go 0x22 FWD_STS FWD_STS Go 0x23 INTERRUPT_CTL INTERRUPT_CTL Go 0x24 INTERRUPT_STS INTERRUPT_STS Go 0x25 TS_CONFIG TS_CONFIG Go 0x26 TS_CONTROL TS_CONTROL Go 0x27 TS_LINE_HI TS_LINE_HI Go 0x28 TS_LINE_LO TS_LINE_LO Go 0x29 TS_STATUS TS_STATUS Go 0x2A TIMESTAMP_P0_HI TIMESTAMP_P0_HI Go 0x2B TIMESTAMP_P0_LO TIMESTAMP_P0_LO Go 0x2C TIMESTAMP_P1_HI TIMESTAMP_P1_HI Go 0x2D TIMESTAMP_P1_LO TIMESTAMP_P1_LO Go 0x2E TIMESTAMP_P2_HI TIMESTAMP_P2_HI Go 0x2F TIMESTAMP_P2_LO TIMESTAMP_P2_LO Go 0x30 TIMESTAMP_P3_HI TIMESTAMP_P3_HI Go 0x31 TIMESTAMP_P3_LO TIMESTAMP_P3_LO Go 0x32 CSI_PORT_SEL CSI_PORT_SEL Go 0x33 CSI_CTL CSI_CTL Go 0x34 CSI_CTL2 CSI_CTL2 Go 0x35 CSI_STS CSI_STS Go 0x36 CSI_TX_ICR CSI_TX_ICR Go 0x37 CSI_TX_ISR CSI_TX_ISR Go 0x41 SFILTER_CFG SFILTER_CFG Go 0x42 AEQ_CTL AEQ_CTL Go 0x43 AEQ_ERR_THOLD AEQ_ERR_THOLD Go 0x46 BCC_ERR_CTL BCC_ERR_CTL Go 0x47 BCC_STATUS BCC_STATUS Go 0x4A FPD3_CAP FPD3_CAP Go 0x4B RAW_EMBED_DTYPE RAW_EMBED_DTYPE Go 0x4C FPD3_PORT_SEL FPD3_PORT_SEL Go 0x4D RX_PORT_STS1 RX_PORT_STS1 Go 0x4E RX_PORT_STS2 RX_PORT_STS2 Go 0x4F RX_FREQ_HIGH RX_FREQ_HIGH Go 0x50 RX_FREQ_LOW RX_FREQ_LOW Go 0x51 SENSOR_STS_0 SENSOR_STS_0 Go 0x52 SENSOR_STS_1 SENSOR_STS_1 Go 0x53 SENSOR_STS_2 SENSOR_STS_2 Go 0x54 SENSOR_STS_3 SENSOR_STS_3 Go 0x55 RX_PAR_ERR_HI RX_PAR_ERR_HI Go 0x56 RX_PAR_ERR_LO RX_PAR_ERR_LO Go 0x57 BIST_ERR_COUNT BIST_ERR_COUNT Go 0x58 BCC_CONFIG BCC_CONFIG Go 0x59 DATAPATH_CTL1 DATAPATH_CTL1 Go 0x5B SER_ID SER_ID Go 0x5C SER_ALIAS_ID SER_ALIAS_ID Go 0x5D TARGET_ID_0 TARGET_ID_0 Go 0x5E TARGET_ID_1 TARGET_ID_1 Go 0x5F TARGET_ID_2 TARGET_ID_2 Go 0x60 TARGET_ID_3 TARGET_ID_3 Go 0x61 TARGET_ID_4 TARGET_ID_4 Go 0x62 TARGET_ID_5 TARGET_ID_5 Go 0x63 TARGET_ID_6 TARGET_ID_6 Go 0x64 TARGET_ID_7 TARGET_ID_7 Go 0x65 TARGET_ALIAS_0 TARGET_ALIAS_0 Go 0x66 TARGET_ALIAS_1 TARGET_ALIAS_1 Go 0x67 TARGET_ALIAS_2 TARGET_ALIAS_2 Go 0x68 TARGET_ALIAS_3 TARGET_ALIAS_3 Go 0x69 TARGET_ALIAS_4 TARGET_ALIAS_4 Go 0x6A TARGET_ALIAS_5 TARGET_ALIAS_5 Go 0x6B TARGET_ALIAS_6 TARGET_ALIAS_6 Go 0x6C TARGET_ALIAS_7 TARGET_ALIAS_7 Go 0x6D PORT_CONFIG PORT_CONFIG Go 0x6E BC_GPIO_CTL0 BC_GPIO_CTL0 Go 0x6F BC_GPIO_CTL1 BC_GPIO_CTL1 Go 0x70 RAW10_ID RAW10_ID Go 0x71 RAW12_ID RAW12_ID Go 0x72 CSI_VC_MAP CSI_VC_MAP Go 0x73 LINE_COUNT_1 LINE_COUNT_1 Go 0x74 LINE_COUNT_0 LINE_COUNT_0 Go 0x75 LINE_LEN_1 LINE_LEN_1 Go 0x76 LINE_LEN_0 LINE_LEN_0 Go 0x77 FREQ_DET_CTL FREQ_DET_CTL Go 0x78 MAILBOX_0 MAILBOX_0 Go 0x79 MAILBOX_1 MAILBOX_1 Go 0x7A CSI_RX_STS CSI_RX_STS Go 0x7B CSI_ERR_COUNTER CSI_ERR_COUNTER Go 0x7C PORT_CONFIG2 PORT_CONFIG2 Go 0x7D PORT_PASS_CTL PORT_PASS_CTL Go 0x7E SEN_INT_RISE_CTL SEN_INT_RISE_CTL Go 0x7F SEN_INT_FALL_CTL SEN_INT_FALL_CTL Go 0x90 CSI0_FRAME_COUNT_HI CSI0_FRAME_COUNT_HI Go 0x91 CSI0_FRAME_COUNT_LO CSI0_FRAME_COUNT_LO Go 0x92 CSI0_FRAME_ERR_COUNT_HI CSI0_FRAME_ERR_COUNT_HI Go 0x93 CSI0_FRAME_ERR_COUNT_LO CSI0_FRAME_ERR_COUNT_LO Go 0x94 CSI0_LINE_COUNT_HI CSI0_LINE_COUNT_HI Go 0x95 CSI0_LINE_COUNT_LO CSI0_LINE_COUNT_LO Go 0x96 CSI0_LINE_ERR_COUNT_HI CSI0_LINE_ERR_COUNT_HI Go 0x97 CSI0_LINE_ERR_COUNT_LO CSI0_LINE_ERR_COUNT_LO Go 0x98 CSI1_FRAME_COUNT_HI CSI1_FRAME_COUNT_HI Go 0x99 CSI1_FRAME_COUNT_LO CSI1_FRAME_COUNT_LO Go 0x9A CSI1_FRAME_ERR_COUNT_HI CSI1_FRAME_ERR_COUNT_HI Go 0x9B CSI1_FRAME_ERR_COUNT_LO CSI1_FRAME_ERR_COUNT_LO Go 0x9C CSI1_LINE_COUNT_HI CSI1_LINE_COUNT_HI Go 0x9D CSI1_LINE_COUNT_LO CSI1_LINE_COUNT_LO Go 0x9E CSI1_LINE_ERR_COUNT_HI CSI1_LINE_ERR_COUNT_HI Go 0x9F CSI1_LINE_ERR_COUNT_LO CSI1_LINE_ERR_COUNT_LO Go 0xA5 REFCLK_FREQ REFCLK_FREQ Go 0xB0 IND_ACC_CTL IND_ACC_CTL Go 0xB1 IND_ACC_ADDR IND_ACC_ADDR Go 0xB2 IND_ACC_DATA IND_ACC_DATA Go 0xB3 BIST_CTL BIST_CTL Go 0xB6 PAR_ERR_CTRL PAR_ERR_CTRL Go 0xB8 MODE_IDX_STS MODE_IDX_STS Go 0xB9 LINK_ERROR_COUNT LINK_ERROR_COUNT Go 0xBA FPD3_ENC_CTL FPD3_ENC_CTL Go 0xBC FV_MIN_TIME FV_MIN_TIME Go 0xBE GPIO_PD_CTL GPIO_PD_CTL Go 0xD0 PORT_DEBUG PORT_DEBUG Go 0xD2 AEQ_CTL2 AEQ_CTL2 Go 0xD3 AEQ_STATUS AEQ_STATUS Go 0xD4 ADAPTIVE_EQ_BYPASS ADAPTIVE_EQ_BYPASS Go 0xD5 AEQ_MIN_MAX AEQ_MIN_MAX Go 0xD6 SFILTER_STS_0 SFILTER_STS_0 Go 0xD7 SFILTER_STS_1 SFILTER_STS_1 Go 0xD8 PORT_ICR_HI PORT_ICR_HI Go 0xD9 PORT_ICR_LO PORT_ICR_LO Go 0xDA PORT_ISR_HI PORT_ISR_HI Go 0xDB PORT_ISR_LO PORT_ISR_LO Go 0xDC FC_GPIO_STS FC_GPIO_STS Go 0xDD FC_GPIO_ICR FC_GPIO_ICR Go 0xDE SEN_INT_RISE_STS SEN_INT_RISE_STS Go 0xDF SEN_INT_FALL_STS SEN_INT_FALL_STS Go 0xF0 FPD3_RX_ID0 FPD3_RX_ID0 Go 0xF1 FPD3_RX_ID1 FPD3_RX_ID1 Go 0xF2 FPD3_RX_ID2 FPD3_RX_ID2 Go 0xF3 FPD3_RX_ID3 FPD3_RX_ID3 Go 0xF4 FPD3_RX_ID4 FPD3_RX_ID4 Go 0xF5 FPD3_RX_ID5 FPD3_RX_ID5 Go 0xF8 I2C_RX0_ID I2C_RX0_ID Go 0xF9 I2C_RX1_ID I2C_RX1_ID Go 0xFA I2C_RX2_ID I2C_RX2_ID Go 0xFB I2C_RX3_ID I2C_RX3_ID Go Complex bit access types are encoded to fit into small table cells. #GUID-20230614-SS0T-4RL9-H3GZ-MGHKVB6PT1NH/MAIN_MAIN_LEGEND_TABLE shows the codes that are used for access types in this section. Main Access Type Codes Access Type Code Description Read Type R R Read RC RC Readto Clear RH RH ReadSet or cleared by hardware Write Type W W Write W1S W1S Write1 to set WStrap WStrap WriteDefault value loaded from bootstrap pin after reset. Reset or Default Value -n Value after reset or the default value #GUID-20230614-SS0T-4RL9-H3GZ-MGHKVB6PT1NH/MAIN_MAIN_TABLE_1_TABLE lists the memory-mapped registers for the Main registers. All register offset addresses not listed in #GUID-20230614-SS0T-4RL9-H3GZ-MGHKVB6PT1NH/MAIN_MAIN_TABLE_1_TABLE should be considered as reserved locations and the register contents should not be modified.#GUID-20230614-SS0T-4RL9-H3GZ-MGHKVB6PT1NH/MAIN_MAIN_TABLE_1_TABLE#GUID-20230614-SS0T-4RL9-H3GZ-MGHKVB6PT1NH/MAIN_MAIN_TABLE_1_TABLE MAIN Registers Address Acronym Register Name Section 0x0 I2C_DEVICE_ID I2C_DEVICE_ID Go 0x1 RESET_CTL RESET_CTL Go 0x2 GENERAL_CFG GENERAL_CFG Go 0x3 REV_MASK_ID REV_MASK_ID Go 0x4 DEVICE_STS DEVICE_STS Go 0x5 PAR_ERR_THOLD_HI PAR_ERR_THOLD_HI Go 0x6 PAR_ERR_THOLD_LO PAR_ERR_THOLD_LO Go 0x7 BCC_WATCHDOG_CONTROL BCC_WATCHDOG_CONTROL Go 0x8 I2C_CONTROL_1 I2C_CONTROL_1 Go 0x9 I2C_CONTROL_2 I2C_CONTROL_2 Go 0xA SCL_HIGH_TIME SCL_HIGH_TIME Go 0xB SCL_LOW_TIME SCL_LOW_TIME Go 0xC RX_PORT_CTL RX_PORT_CTL Go 0xD IO_CTL IO_CTL Go 0xE GPIO_PIN_STS GPIO_PIN_STS Go 0xF GPIO_INPUT_CTL GPIO_INPUT_CTL Go 0x10 GPIO0_PIN_CTL GPIO0_PIN_CTL Go 0x11 GPIO1_PIN_CTL GPIO1_PIN_CTL Go 0x12 GPIO2_PIN_CTL GPIO2_PIN_CTL Go 0x13 GPIO3_PIN_CTL GPIO3_PIN_CTL Go 0x14 GPIO4_PIN_CTL GPIO4_PIN_CTL Go 0x15 GPIO5_PIN_CTL GPIO5_PIN_CTL Go 0x16 GPIO6_PIN_CTL GPIO6_PIN_CTL Go 0x17 GPIO7_PIN_CTL GPIO7_PIN_CTL Go 0x18 FS_CTL FS_CTL Go 0x19 FS_HIGH_TIME_1 FS_HIGH_TIME_1 Go 0x1A FS_HIGH_TIME_0 FS_HIGH_TIME_0 Go 0x1B FS_LOW_TIME_1 FS_LOW_TIME_1 Go 0x1C FS_LOW_TIME_0 FS_LOW_TIME_0 Go 0x1D MAX_FRM_HI MAX_FRM_HI Go 0x1E MAX_FRM_LO MAX_FRM_LO Go 0x1F CSI_PLL_CTL CSI_PLL_CTL Go 0x20 FWD_CTL1 FWD_CTL1 Go 0x21 FWD_CTL2 FWD_CTL2 Go 0x22 FWD_STS FWD_STS Go 0x23 INTERRUPT_CTL INTERRUPT_CTL Go 0x24 INTERRUPT_STS INTERRUPT_STS Go 0x25 TS_CONFIG TS_CONFIG Go 0x26 TS_CONTROL TS_CONTROL Go 0x27 TS_LINE_HI TS_LINE_HI Go 0x28 TS_LINE_LO TS_LINE_LO Go 0x29 TS_STATUS TS_STATUS Go 0x2A TIMESTAMP_P0_HI TIMESTAMP_P0_HI Go 0x2B TIMESTAMP_P0_LO TIMESTAMP_P0_LO Go 0x2C TIMESTAMP_P1_HI TIMESTAMP_P1_HI Go 0x2D TIMESTAMP_P1_LO TIMESTAMP_P1_LO Go 0x2E TIMESTAMP_P2_HI TIMESTAMP_P2_HI Go 0x2F TIMESTAMP_P2_LO TIMESTAMP_P2_LO Go 0x30 TIMESTAMP_P3_HI TIMESTAMP_P3_HI Go 0x31 TIMESTAMP_P3_LO TIMESTAMP_P3_LO Go 0x32 CSI_PORT_SEL CSI_PORT_SEL Go 0x33 CSI_CTL CSI_CTL Go 0x34 CSI_CTL2 CSI_CTL2 Go 0x35 CSI_STS CSI_STS Go 0x36 CSI_TX_ICR CSI_TX_ICR Go 0x37 CSI_TX_ISR CSI_TX_ISR Go 0x41 SFILTER_CFG SFILTER_CFG Go 0x42 AEQ_CTL AEQ_CTL Go 0x43 AEQ_ERR_THOLD AEQ_ERR_THOLD Go 0x46 BCC_ERR_CTL BCC_ERR_CTL Go 0x47 BCC_STATUS BCC_STATUS Go 0x4A FPD3_CAP FPD3_CAP Go 0x4B RAW_EMBED_DTYPE RAW_EMBED_DTYPE Go 0x4C FPD3_PORT_SEL FPD3_PORT_SEL Go 0x4D RX_PORT_STS1 RX_PORT_STS1 Go 0x4E RX_PORT_STS2 RX_PORT_STS2 Go 0x4F RX_FREQ_HIGH RX_FREQ_HIGH Go 0x50 RX_FREQ_LOW RX_FREQ_LOW Go 0x51 SENSOR_STS_0 SENSOR_STS_0 Go 0x52 SENSOR_STS_1 SENSOR_STS_1 Go 0x53 SENSOR_STS_2 SENSOR_STS_2 Go 0x54 SENSOR_STS_3 SENSOR_STS_3 Go 0x55 RX_PAR_ERR_HI RX_PAR_ERR_HI Go 0x56 RX_PAR_ERR_LO RX_PAR_ERR_LO Go 0x57 BIST_ERR_COUNT BIST_ERR_COUNT Go 0x58 BCC_CONFIG BCC_CONFIG Go 0x59 DATAPATH_CTL1 DATAPATH_CTL1 Go 0x5B SER_ID SER_ID Go 0x5C SER_ALIAS_ID SER_ALIAS_ID Go 0x5D TARGET_ID_0 TARGET_ID_0 Go 0x5E TARGET_ID_1 TARGET_ID_1 Go 0x5F TARGET_ID_2 TARGET_ID_2 Go 0x60 TARGET_ID_3 TARGET_ID_3 Go 0x61 TARGET_ID_4 TARGET_ID_4 Go 0x62 TARGET_ID_5 TARGET_ID_5 Go 0x63 TARGET_ID_6 TARGET_ID_6 Go 0x64 TARGET_ID_7 TARGET_ID_7 Go 0x65 TARGET_ALIAS_0 TARGET_ALIAS_0 Go 0x66 TARGET_ALIAS_1 TARGET_ALIAS_1 Go 0x67 TARGET_ALIAS_2 TARGET_ALIAS_2 Go 0x68 TARGET_ALIAS_3 TARGET_ALIAS_3 Go 0x69 TARGET_ALIAS_4 TARGET_ALIAS_4 Go 0x6A TARGET_ALIAS_5 TARGET_ALIAS_5 Go 0x6B TARGET_ALIAS_6 TARGET_ALIAS_6 Go 0x6C TARGET_ALIAS_7 TARGET_ALIAS_7 Go 0x6D PORT_CONFIG PORT_CONFIG Go 0x6E BC_GPIO_CTL0 BC_GPIO_CTL0 Go 0x6F BC_GPIO_CTL1 BC_GPIO_CTL1 Go 0x70 RAW10_ID RAW10_ID Go 0x71 RAW12_ID RAW12_ID Go 0x72 CSI_VC_MAP CSI_VC_MAP Go 0x73 LINE_COUNT_1 LINE_COUNT_1 Go 0x74 LINE_COUNT_0 LINE_COUNT_0 Go 0x75 LINE_LEN_1 LINE_LEN_1 Go 0x76 LINE_LEN_0 LINE_LEN_0 Go 0x77 FREQ_DET_CTL FREQ_DET_CTL Go 0x78 MAILBOX_0 MAILBOX_0 Go 0x79 MAILBOX_1 MAILBOX_1 Go 0x7A CSI_RX_STS CSI_RX_STS Go 0x7B CSI_ERR_COUNTER CSI_ERR_COUNTER Go 0x7C PORT_CONFIG2 PORT_CONFIG2 Go 0x7D PORT_PASS_CTL PORT_PASS_CTL Go 0x7E SEN_INT_RISE_CTL SEN_INT_RISE_CTL Go 0x7F SEN_INT_FALL_CTL SEN_INT_FALL_CTL Go 0x90 CSI0_FRAME_COUNT_HI CSI0_FRAME_COUNT_HI Go 0x91 CSI0_FRAME_COUNT_LO CSI0_FRAME_COUNT_LO Go 0x92 CSI0_FRAME_ERR_COUNT_HI CSI0_FRAME_ERR_COUNT_HI Go 0x93 CSI0_FRAME_ERR_COUNT_LO CSI0_FRAME_ERR_COUNT_LO Go 0x94 CSI0_LINE_COUNT_HI CSI0_LINE_COUNT_HI Go 0x95 CSI0_LINE_COUNT_LO CSI0_LINE_COUNT_LO Go 0x96 CSI0_LINE_ERR_COUNT_HI CSI0_LINE_ERR_COUNT_HI Go 0x97 CSI0_LINE_ERR_COUNT_LO CSI0_LINE_ERR_COUNT_LO Go 0x98 CSI1_FRAME_COUNT_HI CSI1_FRAME_COUNT_HI Go 0x99 CSI1_FRAME_COUNT_LO CSI1_FRAME_COUNT_LO Go 0x9A CSI1_FRAME_ERR_COUNT_HI CSI1_FRAME_ERR_COUNT_HI Go 0x9B CSI1_FRAME_ERR_COUNT_LO CSI1_FRAME_ERR_COUNT_LO Go 0x9C CSI1_LINE_COUNT_HI CSI1_LINE_COUNT_HI Go 0x9D CSI1_LINE_COUNT_LO CSI1_LINE_COUNT_LO Go 0x9E CSI1_LINE_ERR_COUNT_HI CSI1_LINE_ERR_COUNT_HI Go 0x9F CSI1_LINE_ERR_COUNT_LO CSI1_LINE_ERR_COUNT_LO Go 0xA5 REFCLK_FREQ REFCLK_FREQ Go 0xB0 IND_ACC_CTL IND_ACC_CTL Go 0xB1 IND_ACC_ADDR IND_ACC_ADDR Go 0xB2 IND_ACC_DATA IND_ACC_DATA Go 0xB3 BIST_CTL BIST_CTL Go 0xB6 PAR_ERR_CTRL PAR_ERR_CTRL Go 0xB8 MODE_IDX_STS MODE_IDX_STS Go 0xB9 LINK_ERROR_COUNT LINK_ERROR_COUNT Go 0xBA FPD3_ENC_CTL FPD3_ENC_CTL Go 0xBC FV_MIN_TIME FV_MIN_TIME Go 0xBE GPIO_PD_CTL GPIO_PD_CTL Go 0xD0 PORT_DEBUG PORT_DEBUG Go 0xD2 AEQ_CTL2 AEQ_CTL2 Go 0xD3 AEQ_STATUS AEQ_STATUS Go 0xD4 ADAPTIVE_EQ_BYPASS ADAPTIVE_EQ_BYPASS Go 0xD5 AEQ_MIN_MAX AEQ_MIN_MAX Go 0xD6 SFILTER_STS_0 SFILTER_STS_0 Go 0xD7 SFILTER_STS_1 SFILTER_STS_1 Go 0xD8 PORT_ICR_HI PORT_ICR_HI Go 0xD9 PORT_ICR_LO PORT_ICR_LO Go 0xDA PORT_ISR_HI PORT_ISR_HI Go 0xDB PORT_ISR_LO PORT_ISR_LO Go 0xDC FC_GPIO_STS FC_GPIO_STS Go 0xDD FC_GPIO_ICR FC_GPIO_ICR Go 0xDE SEN_INT_RISE_STS SEN_INT_RISE_STS Go 0xDF SEN_INT_FALL_STS SEN_INT_FALL_STS Go 0xF0 FPD3_RX_ID0 FPD3_RX_ID0 Go 0xF1 FPD3_RX_ID1 FPD3_RX_ID1 Go 0xF2 FPD3_RX_ID2 FPD3_RX_ID2 Go 0xF3 FPD3_RX_ID3 FPD3_RX_ID3 Go 0xF4 FPD3_RX_ID4 FPD3_RX_ID4 Go 0xF5 FPD3_RX_ID5 FPD3_RX_ID5 Go 0xF8 I2C_RX0_ID I2C_RX0_ID Go 0xF9 I2C_RX1_ID I2C_RX1_ID Go 0xFA I2C_RX2_ID I2C_RX2_ID Go 0xFB I2C_RX3_ID I2C_RX3_ID Go MAIN Registers Address Acronym Register Name Section 0x0 I2C_DEVICE_ID I2C_DEVICE_ID Go 0x1 RESET_CTL RESET_CTL Go 0x2 GENERAL_CFG GENERAL_CFG Go 0x3 REV_MASK_ID REV_MASK_ID Go 0x4 DEVICE_STS DEVICE_STS Go 0x5 PAR_ERR_THOLD_HI PAR_ERR_THOLD_HI Go 0x6 PAR_ERR_THOLD_LO PAR_ERR_THOLD_LO Go 0x7 BCC_WATCHDOG_CONTROL BCC_WATCHDOG_CONTROL Go 0x8 I2C_CONTROL_1 I2C_CONTROL_1 Go 0x9 I2C_CONTROL_2 I2C_CONTROL_2 Go 0xA SCL_HIGH_TIME SCL_HIGH_TIME Go 0xB SCL_LOW_TIME SCL_LOW_TIME Go 0xC RX_PORT_CTL RX_PORT_CTL Go 0xD IO_CTL IO_CTL Go 0xE GPIO_PIN_STS GPIO_PIN_STS Go 0xF GPIO_INPUT_CTL GPIO_INPUT_CTL Go 0x10 GPIO0_PIN_CTL GPIO0_PIN_CTL Go 0x11 GPIO1_PIN_CTL GPIO1_PIN_CTL Go 0x12 GPIO2_PIN_CTL GPIO2_PIN_CTL Go 0x13 GPIO3_PIN_CTL GPIO3_PIN_CTL Go 0x14 GPIO4_PIN_CTL GPIO4_PIN_CTL Go 0x15 GPIO5_PIN_CTL GPIO5_PIN_CTL Go 0x16 GPIO6_PIN_CTL GPIO6_PIN_CTL Go 0x17 GPIO7_PIN_CTL GPIO7_PIN_CTL Go 0x18 FS_CTL FS_CTL Go 0x19 FS_HIGH_TIME_1 FS_HIGH_TIME_1 Go 0x1A FS_HIGH_TIME_0 FS_HIGH_TIME_0 Go 0x1B FS_LOW_TIME_1 FS_LOW_TIME_1 Go 0x1C FS_LOW_TIME_0 FS_LOW_TIME_0 Go 0x1D MAX_FRM_HI MAX_FRM_HI Go 0x1E MAX_FRM_LO MAX_FRM_LO Go 0x1F CSI_PLL_CTL CSI_PLL_CTL Go 0x20 FWD_CTL1 FWD_CTL1 Go 0x21 FWD_CTL2 FWD_CTL2 Go 0x22 FWD_STS FWD_STS Go 0x23 INTERRUPT_CTL INTERRUPT_CTL Go 0x24 INTERRUPT_STS INTERRUPT_STS Go 0x25 TS_CONFIG TS_CONFIG Go 0x26 TS_CONTROL TS_CONTROL Go 0x27 TS_LINE_HI TS_LINE_HI Go 0x28 TS_LINE_LO TS_LINE_LO Go 0x29 TS_STATUS TS_STATUS Go 0x2A TIMESTAMP_P0_HI TIMESTAMP_P0_HI Go 0x2B TIMESTAMP_P0_LO TIMESTAMP_P0_LO Go 0x2C TIMESTAMP_P1_HI TIMESTAMP_P1_HI Go 0x2D TIMESTAMP_P1_LO TIMESTAMP_P1_LO Go 0x2E TIMESTAMP_P2_HI TIMESTAMP_P2_HI Go 0x2F TIMESTAMP_P2_LO TIMESTAMP_P2_LO Go 0x30 TIMESTAMP_P3_HI TIMESTAMP_P3_HI Go 0x31 TIMESTAMP_P3_LO TIMESTAMP_P3_LO Go 0x32 CSI_PORT_SEL CSI_PORT_SEL Go 0x33 CSI_CTL CSI_CTL Go 0x34 CSI_CTL2 CSI_CTL2 Go 0x35 CSI_STS CSI_STS Go 0x36 CSI_TX_ICR CSI_TX_ICR Go 0x37 CSI_TX_ISR CSI_TX_ISR Go 0x41 SFILTER_CFG SFILTER_CFG Go 0x42 AEQ_CTL AEQ_CTL Go 0x43 AEQ_ERR_THOLD AEQ_ERR_THOLD Go 0x46 BCC_ERR_CTL BCC_ERR_CTL Go 0x47 BCC_STATUS BCC_STATUS Go 0x4A FPD3_CAP FPD3_CAP Go 0x4B RAW_EMBED_DTYPE RAW_EMBED_DTYPE Go 0x4C FPD3_PORT_SEL FPD3_PORT_SEL Go 0x4D RX_PORT_STS1 RX_PORT_STS1 Go 0x4E RX_PORT_STS2 RX_PORT_STS2 Go 0x4F RX_FREQ_HIGH RX_FREQ_HIGH Go 0x50 RX_FREQ_LOW RX_FREQ_LOW Go 0x51 SENSOR_STS_0 SENSOR_STS_0 Go 0x52 SENSOR_STS_1 SENSOR_STS_1 Go 0x53 SENSOR_STS_2 SENSOR_STS_2 Go 0x54 SENSOR_STS_3 SENSOR_STS_3 Go 0x55 RX_PAR_ERR_HI RX_PAR_ERR_HI Go 0x56 RX_PAR_ERR_LO RX_PAR_ERR_LO Go 0x57 BIST_ERR_COUNT BIST_ERR_COUNT Go 0x58 BCC_CONFIG BCC_CONFIG Go 0x59 DATAPATH_CTL1 DATAPATH_CTL1 Go 0x5B SER_ID SER_ID Go 0x5C SER_ALIAS_ID SER_ALIAS_ID Go 0x5D TARGET_ID_0 TARGET_ID_0 Go 0x5E TARGET_ID_1 TARGET_ID_1 Go 0x5F TARGET_ID_2 TARGET_ID_2 Go 0x60 TARGET_ID_3 TARGET_ID_3 Go 0x61 TARGET_ID_4 TARGET_ID_4 Go 0x62 TARGET_ID_5 TARGET_ID_5 Go 0x63 TARGET_ID_6 TARGET_ID_6 Go 0x64 TARGET_ID_7 TARGET_ID_7 Go 0x65 TARGET_ALIAS_0 TARGET_ALIAS_0 Go 0x66 TARGET_ALIAS_1 TARGET_ALIAS_1 Go 0x67 TARGET_ALIAS_2 TARGET_ALIAS_2 Go 0x68 TARGET_ALIAS_3 TARGET_ALIAS_3 Go 0x69 TARGET_ALIAS_4 TARGET_ALIAS_4 Go 0x6A TARGET_ALIAS_5 TARGET_ALIAS_5 Go 0x6B TARGET_ALIAS_6 TARGET_ALIAS_6 Go 0x6C TARGET_ALIAS_7 TARGET_ALIAS_7 Go 0x6D PORT_CONFIG PORT_CONFIG Go 0x6E BC_GPIO_CTL0 BC_GPIO_CTL0 Go 0x6F BC_GPIO_CTL1 BC_GPIO_CTL1 Go 0x70 RAW10_ID RAW10_ID Go 0x71 RAW12_ID RAW12_ID Go 0x72 CSI_VC_MAP CSI_VC_MAP Go 0x73 LINE_COUNT_1 LINE_COUNT_1 Go 0x74 LINE_COUNT_0 LINE_COUNT_0 Go 0x75 LINE_LEN_1 LINE_LEN_1 Go 0x76 LINE_LEN_0 LINE_LEN_0 Go 0x77 FREQ_DET_CTL FREQ_DET_CTL Go 0x78 MAILBOX_0 MAILBOX_0 Go 0x79 MAILBOX_1 MAILBOX_1 Go 0x7A CSI_RX_STS CSI_RX_STS Go 0x7B CSI_ERR_COUNTER CSI_ERR_COUNTER Go 0x7C PORT_CONFIG2 PORT_CONFIG2 Go 0x7D PORT_PASS_CTL PORT_PASS_CTL Go 0x7E SEN_INT_RISE_CTL SEN_INT_RISE_CTL Go 0x7F SEN_INT_FALL_CTL SEN_INT_FALL_CTL Go 0x90 CSI0_FRAME_COUNT_HI CSI0_FRAME_COUNT_HI Go 0x91 CSI0_FRAME_COUNT_LO CSI0_FRAME_COUNT_LO Go 0x92 CSI0_FRAME_ERR_COUNT_HI CSI0_FRAME_ERR_COUNT_HI Go 0x93 CSI0_FRAME_ERR_COUNT_LO CSI0_FRAME_ERR_COUNT_LO Go 0x94 CSI0_LINE_COUNT_HI CSI0_LINE_COUNT_HI Go 0x95 CSI0_LINE_COUNT_LO CSI0_LINE_COUNT_LO Go 0x96 CSI0_LINE_ERR_COUNT_HI CSI0_LINE_ERR_COUNT_HI Go 0x97 CSI0_LINE_ERR_COUNT_LO CSI0_LINE_ERR_COUNT_LO Go 0x98 CSI1_FRAME_COUNT_HI CSI1_FRAME_COUNT_HI Go 0x99 CSI1_FRAME_COUNT_LO CSI1_FRAME_COUNT_LO Go 0x9A CSI1_FRAME_ERR_COUNT_HI CSI1_FRAME_ERR_COUNT_HI Go 0x9B CSI1_FRAME_ERR_COUNT_LO CSI1_FRAME_ERR_COUNT_LO Go 0x9C CSI1_LINE_COUNT_HI CSI1_LINE_COUNT_HI Go 0x9D CSI1_LINE_COUNT_LO CSI1_LINE_COUNT_LO Go 0x9E CSI1_LINE_ERR_COUNT_HI CSI1_LINE_ERR_COUNT_HI Go 0x9F CSI1_LINE_ERR_COUNT_LO CSI1_LINE_ERR_COUNT_LO Go 0xA5 REFCLK_FREQ REFCLK_FREQ Go 0xB0 IND_ACC_CTL IND_ACC_CTL Go 0xB1 IND_ACC_ADDR IND_ACC_ADDR Go 0xB2 IND_ACC_DATA IND_ACC_DATA Go 0xB3 BIST_CTL BIST_CTL Go 0xB6 PAR_ERR_CTRL PAR_ERR_CTRL Go 0xB8 MODE_IDX_STS MODE_IDX_STS Go 0xB9 LINK_ERROR_COUNT LINK_ERROR_COUNT Go 0xBA FPD3_ENC_CTL FPD3_ENC_CTL Go 0xBC FV_MIN_TIME FV_MIN_TIME Go 0xBE GPIO_PD_CTL GPIO_PD_CTL Go 0xD0 PORT_DEBUG PORT_DEBUG Go 0xD2 AEQ_CTL2 AEQ_CTL2 Go 0xD3 AEQ_STATUS AEQ_STATUS Go 0xD4 ADAPTIVE_EQ_BYPASS ADAPTIVE_EQ_BYPASS Go 0xD5 AEQ_MIN_MAX AEQ_MIN_MAX Go 0xD6 SFILTER_STS_0 SFILTER_STS_0 Go 0xD7 SFILTER_STS_1 SFILTER_STS_1 Go 0xD8 PORT_ICR_HI PORT_ICR_HI Go 0xD9 PORT_ICR_LO PORT_ICR_LO Go 0xDA PORT_ISR_HI PORT_ISR_HI Go 0xDB PORT_ISR_LO PORT_ISR_LO Go 0xDC FC_GPIO_STS FC_GPIO_STS Go 0xDD FC_GPIO_ICR FC_GPIO_ICR Go 0xDE SEN_INT_RISE_STS SEN_INT_RISE_STS Go 0xDF SEN_INT_FALL_STS SEN_INT_FALL_STS Go 0xF0 FPD3_RX_ID0 FPD3_RX_ID0 Go 0xF1 FPD3_RX_ID1 FPD3_RX_ID1 Go 0xF2 FPD3_RX_ID2 FPD3_RX_ID2 Go 0xF3 FPD3_RX_ID3 FPD3_RX_ID3 Go 0xF4 FPD3_RX_ID4 FPD3_RX_ID4 Go 0xF5 FPD3_RX_ID5 FPD3_RX_ID5 Go 0xF8 I2C_RX0_ID I2C_RX0_ID Go 0xF9 I2C_RX1_ID I2C_RX1_ID Go 0xFA I2C_RX2_ID I2C_RX2_ID Go 0xFB I2C_RX3_ID I2C_RX3_ID Go Address Acronym Register Name Section Address Acronym Register Name Section AddressAcronymRegister NameSection 0x0 I2C_DEVICE_ID I2C_DEVICE_ID Go 0x1 RESET_CTL RESET_CTL Go 0x2 GENERAL_CFG GENERAL_CFG Go 0x3 REV_MASK_ID REV_MASK_ID Go 0x4 DEVICE_STS DEVICE_STS Go 0x5 PAR_ERR_THOLD_HI PAR_ERR_THOLD_HI Go 0x6 PAR_ERR_THOLD_LO PAR_ERR_THOLD_LO Go 0x7 BCC_WATCHDOG_CONTROL BCC_WATCHDOG_CONTROL Go 0x8 I2C_CONTROL_1 I2C_CONTROL_1 Go 0x9 I2C_CONTROL_2 I2C_CONTROL_2 Go 0xA SCL_HIGH_TIME SCL_HIGH_TIME Go 0xB SCL_LOW_TIME SCL_LOW_TIME Go 0xC RX_PORT_CTL RX_PORT_CTL Go 0xD IO_CTL IO_CTL Go 0xE GPIO_PIN_STS GPIO_PIN_STS Go 0xF GPIO_INPUT_CTL GPIO_INPUT_CTL Go 0x10 GPIO0_PIN_CTL GPIO0_PIN_CTL Go 0x11 GPIO1_PIN_CTL GPIO1_PIN_CTL Go 0x12 GPIO2_PIN_CTL GPIO2_PIN_CTL Go 0x13 GPIO3_PIN_CTL GPIO3_PIN_CTL Go 0x14 GPIO4_PIN_CTL GPIO4_PIN_CTL Go 0x15 GPIO5_PIN_CTL GPIO5_PIN_CTL Go 0x16 GPIO6_PIN_CTL GPIO6_PIN_CTL Go 0x17 GPIO7_PIN_CTL GPIO7_PIN_CTL Go 0x18 FS_CTL FS_CTL Go 0x19 FS_HIGH_TIME_1 FS_HIGH_TIME_1 Go 0x1A FS_HIGH_TIME_0 FS_HIGH_TIME_0 Go 0x1B FS_LOW_TIME_1 FS_LOW_TIME_1 Go 0x1C FS_LOW_TIME_0 FS_LOW_TIME_0 Go 0x1D MAX_FRM_HI MAX_FRM_HI Go 0x1E MAX_FRM_LO MAX_FRM_LO Go 0x1F CSI_PLL_CTL CSI_PLL_CTL Go 0x20 FWD_CTL1 FWD_CTL1 Go 0x21 FWD_CTL2 FWD_CTL2 Go 0x22 FWD_STS FWD_STS Go 0x23 INTERRUPT_CTL INTERRUPT_CTL Go 0x24 INTERRUPT_STS INTERRUPT_STS Go 0x25 TS_CONFIG TS_CONFIG Go 0x26 TS_CONTROL TS_CONTROL Go 0x27 TS_LINE_HI TS_LINE_HI Go 0x28 TS_LINE_LO TS_LINE_LO Go 0x29 TS_STATUS TS_STATUS Go 0x2A TIMESTAMP_P0_HI TIMESTAMP_P0_HI Go 0x2B TIMESTAMP_P0_LO TIMESTAMP_P0_LO Go 0x2C TIMESTAMP_P1_HI TIMESTAMP_P1_HI Go 0x2D TIMESTAMP_P1_LO TIMESTAMP_P1_LO Go 0x2E TIMESTAMP_P2_HI TIMESTAMP_P2_HI Go 0x2F TIMESTAMP_P2_LO TIMESTAMP_P2_LO Go 0x30 TIMESTAMP_P3_HI TIMESTAMP_P3_HI Go 0x31 TIMESTAMP_P3_LO TIMESTAMP_P3_LO Go 0x32 CSI_PORT_SEL CSI_PORT_SEL Go 0x33 CSI_CTL CSI_CTL Go 0x34 CSI_CTL2 CSI_CTL2 Go 0x35 CSI_STS CSI_STS Go 0x36 CSI_TX_ICR CSI_TX_ICR Go 0x37 CSI_TX_ISR CSI_TX_ISR Go 0x41 SFILTER_CFG SFILTER_CFG Go 0x42 AEQ_CTL AEQ_CTL Go 0x43 AEQ_ERR_THOLD AEQ_ERR_THOLD Go 0x46 BCC_ERR_CTL BCC_ERR_CTL Go 0x47 BCC_STATUS BCC_STATUS Go 0x4A FPD3_CAP FPD3_CAP Go 0x4B RAW_EMBED_DTYPE RAW_EMBED_DTYPE Go 0x4C FPD3_PORT_SEL FPD3_PORT_SEL Go 0x4D RX_PORT_STS1 RX_PORT_STS1 Go 0x4E RX_PORT_STS2 RX_PORT_STS2 Go 0x4F RX_FREQ_HIGH RX_FREQ_HIGH Go 0x50 RX_FREQ_LOW RX_FREQ_LOW Go 0x51 SENSOR_STS_0 SENSOR_STS_0 Go 0x52 SENSOR_STS_1 SENSOR_STS_1 Go 0x53 SENSOR_STS_2 SENSOR_STS_2 Go 0x54 SENSOR_STS_3 SENSOR_STS_3 Go 0x55 RX_PAR_ERR_HI RX_PAR_ERR_HI Go 0x56 RX_PAR_ERR_LO RX_PAR_ERR_LO Go 0x57 BIST_ERR_COUNT BIST_ERR_COUNT Go 0x58 BCC_CONFIG BCC_CONFIG Go 0x59 DATAPATH_CTL1 DATAPATH_CTL1 Go 0x5B SER_ID SER_ID Go 0x5C SER_ALIAS_ID SER_ALIAS_ID Go 0x5D TARGET_ID_0 TARGET_ID_0 Go 0x5E TARGET_ID_1 TARGET_ID_1 Go 0x5F TARGET_ID_2 TARGET_ID_2 Go 0x60 TARGET_ID_3 TARGET_ID_3 Go 0x61 TARGET_ID_4 TARGET_ID_4 Go 0x62 TARGET_ID_5 TARGET_ID_5 Go 0x63 TARGET_ID_6 TARGET_ID_6 Go 0x64 TARGET_ID_7 TARGET_ID_7 Go 0x65 TARGET_ALIAS_0 TARGET_ALIAS_0 Go 0x66 TARGET_ALIAS_1 TARGET_ALIAS_1 Go 0x67 TARGET_ALIAS_2 TARGET_ALIAS_2 Go 0x68 TARGET_ALIAS_3 TARGET_ALIAS_3 Go 0x69 TARGET_ALIAS_4 TARGET_ALIAS_4 Go 0x6A TARGET_ALIAS_5 TARGET_ALIAS_5 Go 0x6B TARGET_ALIAS_6 TARGET_ALIAS_6 Go 0x6C TARGET_ALIAS_7 TARGET_ALIAS_7 Go 0x6D PORT_CONFIG PORT_CONFIG Go 0x6E BC_GPIO_CTL0 BC_GPIO_CTL0 Go 0x6F BC_GPIO_CTL1 BC_GPIO_CTL1 Go 0x70 RAW10_ID RAW10_ID Go 0x71 RAW12_ID RAW12_ID Go 0x72 CSI_VC_MAP CSI_VC_MAP Go 0x73 LINE_COUNT_1 LINE_COUNT_1 Go 0x74 LINE_COUNT_0 LINE_COUNT_0 Go 0x75 LINE_LEN_1 LINE_LEN_1 Go 0x76 LINE_LEN_0 LINE_LEN_0 Go 0x77 FREQ_DET_CTL FREQ_DET_CTL Go 0x78 MAILBOX_0 MAILBOX_0 Go 0x79 MAILBOX_1 MAILBOX_1 Go 0x7A CSI_RX_STS CSI_RX_STS Go 0x7B CSI_ERR_COUNTER CSI_ERR_COUNTER Go 0x7C PORT_CONFIG2 PORT_CONFIG2 Go 0x7D PORT_PASS_CTL PORT_PASS_CTL Go 0x7E SEN_INT_RISE_CTL SEN_INT_RISE_CTL Go 0x7F SEN_INT_FALL_CTL SEN_INT_FALL_CTL Go 0x90 CSI0_FRAME_COUNT_HI CSI0_FRAME_COUNT_HI Go 0x91 CSI0_FRAME_COUNT_LO CSI0_FRAME_COUNT_LO Go 0x92 CSI0_FRAME_ERR_COUNT_HI CSI0_FRAME_ERR_COUNT_HI Go 0x93 CSI0_FRAME_ERR_COUNT_LO CSI0_FRAME_ERR_COUNT_LO Go 0x94 CSI0_LINE_COUNT_HI CSI0_LINE_COUNT_HI Go 0x95 CSI0_LINE_COUNT_LO CSI0_LINE_COUNT_LO Go 0x96 CSI0_LINE_ERR_COUNT_HI CSI0_LINE_ERR_COUNT_HI Go 0x97 CSI0_LINE_ERR_COUNT_LO CSI0_LINE_ERR_COUNT_LO Go 0x98 CSI1_FRAME_COUNT_HI CSI1_FRAME_COUNT_HI Go 0x99 CSI1_FRAME_COUNT_LO CSI1_FRAME_COUNT_LO Go 0x9A CSI1_FRAME_ERR_COUNT_HI CSI1_FRAME_ERR_COUNT_HI Go 0x9B CSI1_FRAME_ERR_COUNT_LO CSI1_FRAME_ERR_COUNT_LO Go 0x9C CSI1_LINE_COUNT_HI CSI1_LINE_COUNT_HI Go 0x9D CSI1_LINE_COUNT_LO CSI1_LINE_COUNT_LO Go 0x9E CSI1_LINE_ERR_COUNT_HI CSI1_LINE_ERR_COUNT_HI Go 0x9F CSI1_LINE_ERR_COUNT_LO CSI1_LINE_ERR_COUNT_LO Go 0xA5 REFCLK_FREQ REFCLK_FREQ Go 0xB0 IND_ACC_CTL IND_ACC_CTL Go 0xB1 IND_ACC_ADDR IND_ACC_ADDR Go 0xB2 IND_ACC_DATA IND_ACC_DATA Go 0xB3 BIST_CTL BIST_CTL Go 0xB6 PAR_ERR_CTRL PAR_ERR_CTRL Go 0xB8 MODE_IDX_STS MODE_IDX_STS Go 0xB9 LINK_ERROR_COUNT LINK_ERROR_COUNT Go 0xBA FPD3_ENC_CTL FPD3_ENC_CTL Go 0xBC FV_MIN_TIME FV_MIN_TIME Go 0xBE GPIO_PD_CTL GPIO_PD_CTL Go 0xD0 PORT_DEBUG PORT_DEBUG Go 0xD2 AEQ_CTL2 AEQ_CTL2 Go 0xD3 AEQ_STATUS AEQ_STATUS Go 0xD4 ADAPTIVE_EQ_BYPASS ADAPTIVE_EQ_BYPASS Go 0xD5 AEQ_MIN_MAX AEQ_MIN_MAX Go 0xD6 SFILTER_STS_0 SFILTER_STS_0 Go 0xD7 SFILTER_STS_1 SFILTER_STS_1 Go 0xD8 PORT_ICR_HI PORT_ICR_HI Go 0xD9 PORT_ICR_LO PORT_ICR_LO Go 0xDA PORT_ISR_HI PORT_ISR_HI Go 0xDB PORT_ISR_LO PORT_ISR_LO Go 0xDC FC_GPIO_STS FC_GPIO_STS Go 0xDD FC_GPIO_ICR FC_GPIO_ICR Go 0xDE SEN_INT_RISE_STS SEN_INT_RISE_STS Go 0xDF SEN_INT_FALL_STS SEN_INT_FALL_STS Go 0xF0 FPD3_RX_ID0 FPD3_RX_ID0 Go 0xF1 FPD3_RX_ID1 FPD3_RX_ID1 Go 0xF2 FPD3_RX_ID2 FPD3_RX_ID2 Go 0xF3 FPD3_RX_ID3 FPD3_RX_ID3 Go 0xF4 FPD3_RX_ID4 FPD3_RX_ID4 Go 0xF5 FPD3_RX_ID5 FPD3_RX_ID5 Go 0xF8 I2C_RX0_ID I2C_RX0_ID Go 0xF9 I2C_RX1_ID I2C_RX1_ID Go 0xFA I2C_RX2_ID I2C_RX2_ID Go 0xFB I2C_RX3_ID I2C_RX3_ID Go 0x0 I2C_DEVICE_ID I2C_DEVICE_ID Go 0x0I2C_DEVICE_IDI2C_DEVICE_ID Go Go 0x1 RESET_CTL RESET_CTL Go 0x1RESET_CTLRESET_CTL Go Go 0x2 GENERAL_CFG GENERAL_CFG Go 0x2GENERAL_CFGGENERAL_CFG Go Go 0x3 REV_MASK_ID REV_MASK_ID Go 0x3REV_MASK_IDREV_MASK_ID Go Go 0x4 DEVICE_STS DEVICE_STS Go 0x4DEVICE_STSDEVICE_STS Go Go 0x5 PAR_ERR_THOLD_HI PAR_ERR_THOLD_HI Go 0x5PAR_ERR_THOLD_HIPAR_ERR_THOLD_HI Go Go 0x6 PAR_ERR_THOLD_LO PAR_ERR_THOLD_LO Go 0x6PAR_ERR_THOLD_LOPAR_ERR_THOLD_LO Go Go 0x7 BCC_WATCHDOG_CONTROL BCC_WATCHDOG_CONTROL Go 0x7BCC_WATCHDOG_CONTROLBCC_WATCHDOG_CONTROL Go Go 0x8 I2C_CONTROL_1 I2C_CONTROL_1 Go 0x8I2C_CONTROL_1I2C_CONTROL_1 Go Go 0x9 I2C_CONTROL_2 I2C_CONTROL_2 Go 0x9I2C_CONTROL_2I2C_CONTROL_2 Go Go 0xA SCL_HIGH_TIME SCL_HIGH_TIME Go 0xASCL_HIGH_TIMESCL_HIGH_TIME Go Go 0xB SCL_LOW_TIME SCL_LOW_TIME Go 0xBSCL_LOW_TIMESCL_LOW_TIME Go Go 0xC RX_PORT_CTL RX_PORT_CTL Go 0xCRX_PORT_CTLRX_PORT_CTL Go Go 0xD IO_CTL IO_CTL Go 0xDIO_CTLIO_CTL Go Go 0xE GPIO_PIN_STS GPIO_PIN_STS Go 0xEGPIO_PIN_STSGPIO_PIN_STS Go Go 0xF GPIO_INPUT_CTL GPIO_INPUT_CTL Go 0xFGPIO_INPUT_CTLGPIO_INPUT_CTL Go Go 0x10 GPIO0_PIN_CTL GPIO0_PIN_CTL Go 0x10GPIO0_PIN_CTLGPIO0_PIN_CTL Go Go 0x11 GPIO1_PIN_CTL GPIO1_PIN_CTL Go 0x11GPIO1_PIN_CTLGPIO1_PIN_CTL Go Go 0x12 GPIO2_PIN_CTL GPIO2_PIN_CTL Go 0x12GPIO2_PIN_CTLGPIO2_PIN_CTL Go Go 0x13 GPIO3_PIN_CTL GPIO3_PIN_CTL Go 0x13GPIO3_PIN_CTLGPIO3_PIN_CTL Go Go 0x14 GPIO4_PIN_CTL GPIO4_PIN_CTL Go 0x14GPIO4_PIN_CTLGPIO4_PIN_CTL Go Go 0x15 GPIO5_PIN_CTL GPIO5_PIN_CTL Go 0x15GPIO5_PIN_CTLGPIO5_PIN_CTL Go Go 0x16 GPIO6_PIN_CTL GPIO6_PIN_CTL Go 0x16GPIO6_PIN_CTLGPIO6_PIN_CTL Go Go 0x17 GPIO7_PIN_CTL GPIO7_PIN_CTL Go 0x17GPIO7_PIN_CTLGPIO7_PIN_CTL Go Go 0x18 FS_CTL FS_CTL Go 0x18FS_CTLFS_CTL Go Go 0x19 FS_HIGH_TIME_1 FS_HIGH_TIME_1 Go 0x19FS_HIGH_TIME_1FS_HIGH_TIME_1 Go Go 0x1A FS_HIGH_TIME_0 FS_HIGH_TIME_0 Go 0x1AFS_HIGH_TIME_0FS_HIGH_TIME_0 Go Go 0x1B FS_LOW_TIME_1 FS_LOW_TIME_1 Go 0x1BFS_LOW_TIME_1FS_LOW_TIME_1 Go Go 0x1C FS_LOW_TIME_0 FS_LOW_TIME_0 Go 0x1CFS_LOW_TIME_0FS_LOW_TIME_0 Go Go 0x1D MAX_FRM_HI MAX_FRM_HI Go 0x1DMAX_FRM_HIMAX_FRM_HI Go Go 0x1E MAX_FRM_LO MAX_FRM_LO Go 0x1EMAX_FRM_LOMAX_FRM_LO Go Go 0x1F CSI_PLL_CTL CSI_PLL_CTL Go 0x1FCSI_PLL_CTLCSI_PLL_CTL Go Go 0x20 FWD_CTL1 FWD_CTL1 Go 0x20FWD_CTL1FWD_CTL1 Go Go 0x21 FWD_CTL2 FWD_CTL2 Go 0x21FWD_CTL2FWD_CTL2 Go Go 0x22 FWD_STS FWD_STS Go 0x22FWD_STSFWD_STS Go Go 0x23 INTERRUPT_CTL INTERRUPT_CTL Go 0x23INTERRUPT_CTLINTERRUPT_CTL Go Go 0x24 INTERRUPT_STS INTERRUPT_STS Go 0x24INTERRUPT_STSINTERRUPT_STS Go Go 0x25 TS_CONFIG TS_CONFIG Go 0x25TS_CONFIGTS_CONFIG Go Go 0x26 TS_CONTROL TS_CONTROL Go 0x26TS_CONTROLTS_CONTROL Go Go 0x27 TS_LINE_HI TS_LINE_HI Go 0x27TS_LINE_HITS_LINE_HI Go Go 0x28 TS_LINE_LO TS_LINE_LO Go 0x28TS_LINE_LOTS_LINE_LO Go Go 0x29 TS_STATUS TS_STATUS Go 0x29TS_STATUSTS_STATUS Go Go 0x2A TIMESTAMP_P0_HI TIMESTAMP_P0_HI Go 0x2ATIMESTAMP_P0_HITIMESTAMP_P0_HI Go Go 0x2B TIMESTAMP_P0_LO TIMESTAMP_P0_LO Go 0x2BTIMESTAMP_P0_LOTIMESTAMP_P0_LO Go Go 0x2C TIMESTAMP_P1_HI TIMESTAMP_P1_HI Go 0x2CTIMESTAMP_P1_HITIMESTAMP_P1_HI Go Go 0x2D TIMESTAMP_P1_LO TIMESTAMP_P1_LO Go 0x2DTIMESTAMP_P1_LOTIMESTAMP_P1_LO Go Go 0x2E TIMESTAMP_P2_HI TIMESTAMP_P2_HI Go 0x2ETIMESTAMP_P2_HITIMESTAMP_P2_HI Go Go 0x2F TIMESTAMP_P2_LO TIMESTAMP_P2_LO Go 0x2FTIMESTAMP_P2_LOTIMESTAMP_P2_LO Go Go 0x30 TIMESTAMP_P3_HI TIMESTAMP_P3_HI Go 0x30TIMESTAMP_P3_HITIMESTAMP_P3_HI Go Go 0x31 TIMESTAMP_P3_LO TIMESTAMP_P3_LO Go 0x31TIMESTAMP_P3_LOTIMESTAMP_P3_LO Go Go 0x32 CSI_PORT_SEL CSI_PORT_SEL Go 0x32CSI_PORT_SELCSI_PORT_SEL Go Go 0x33 CSI_CTL CSI_CTL Go 0x33CSI_CTLCSI_CTL Go Go 0x34 CSI_CTL2 CSI_CTL2 Go 0x34CSI_CTL2CSI_CTL2 Go Go 0x35 CSI_STS CSI_STS Go 0x35CSI_STSCSI_STS Go Go 0x36 CSI_TX_ICR CSI_TX_ICR Go 0x36CSI_TX_ICRCSI_TX_ICR Go Go 0x37 CSI_TX_ISR CSI_TX_ISR Go 0x37CSI_TX_ISRCSI_TX_ISR Go Go 0x41 SFILTER_CFG SFILTER_CFG Go 0x41SFILTER_CFGSFILTER_CFG Go Go 0x42 AEQ_CTL AEQ_CTL Go 0x42AEQ_CTLAEQ_CTL Go Go 0x43 AEQ_ERR_THOLD AEQ_ERR_THOLD Go 0x43AEQ_ERR_THOLDAEQ_ERR_THOLD Go Go 0x46 BCC_ERR_CTL BCC_ERR_CTL Go 0x46BCC_ERR_CTLBCC_ERR_CTL Go Go 0x47 BCC_STATUS BCC_STATUS Go 0x47BCC_STATUSBCC_STATUS Go Go 0x4A FPD3_CAP FPD3_CAP Go 0x4AFPD3_CAPFPD3_CAP Go Go 0x4B RAW_EMBED_DTYPE RAW_EMBED_DTYPE Go 0x4BRAW_EMBED_DTYPERAW_EMBED_DTYPE Go Go 0x4C FPD3_PORT_SEL FPD3_PORT_SEL Go 0x4CFPD3_PORT_SELFPD3_PORT_SEL Go Go 0x4D RX_PORT_STS1 RX_PORT_STS1 Go 0x4DRX_PORT_STS1RX_PORT_STS1 Go Go 0x4E RX_PORT_STS2 RX_PORT_STS2 Go 0x4ERX_PORT_STS2RX_PORT_STS2 Go Go 0x4F RX_FREQ_HIGH RX_FREQ_HIGH Go 0x4FRX_FREQ_HIGHRX_FREQ_HIGH Go Go 0x50 RX_FREQ_LOW RX_FREQ_LOW Go 0x50RX_FREQ_LOWRX_FREQ_LOW Go Go 0x51 SENSOR_STS_0 SENSOR_STS_0 Go 0x51SENSOR_STS_0SENSOR_STS_0 Go Go 0x52 SENSOR_STS_1 SENSOR_STS_1 Go 0x52SENSOR_STS_1SENSOR_STS_1 Go Go 0x53 SENSOR_STS_2 SENSOR_STS_2 Go 0x53SENSOR_STS_2SENSOR_STS_2 Go Go 0x54 SENSOR_STS_3 SENSOR_STS_3 Go 0x54SENSOR_STS_3SENSOR_STS_3 Go Go 0x55 RX_PAR_ERR_HI RX_PAR_ERR_HI Go 0x55RX_PAR_ERR_HIRX_PAR_ERR_HI Go Go 0x56 RX_PAR_ERR_LO RX_PAR_ERR_LO Go 0x56RX_PAR_ERR_LORX_PAR_ERR_LO Go Go 0x57 BIST_ERR_COUNT BIST_ERR_COUNT Go 0x57BIST_ERR_COUNTBIST_ERR_COUNT Go Go 0x58 BCC_CONFIG BCC_CONFIG Go 0x58BCC_CONFIGBCC_CONFIG Go Go 0x59 DATAPATH_CTL1 DATAPATH_CTL1 Go 0x59DATAPATH_CTL1DATAPATH_CTL1 Go Go 0x5B SER_ID SER_ID Go 0x5BSER_IDSER_ID Go Go 0x5C SER_ALIAS_ID SER_ALIAS_ID Go 0x5CSER_ALIAS_IDSER_ALIAS_ID Go Go 0x5D TARGET_ID_0 TARGET_ID_0 Go 0x5DTARGET_ID_0TARGET_ID_0 Go Go 0x5E TARGET_ID_1 TARGET_ID_1 Go 0x5ETARGET_ID_1TARGET_ID_1 Go Go 0x5F TARGET_ID_2 TARGET_ID_2 Go 0x5FTARGET_ID_2TARGET_ID_2 Go Go 0x60 TARGET_ID_3 TARGET_ID_3 Go 0x60TARGET_ID_3TARGET_ID_3 Go Go 0x61 TARGET_ID_4 TARGET_ID_4 Go 0x61TARGET_ID_4TARGET_ID_4 Go Go 0x62 TARGET_ID_5 TARGET_ID_5 Go 0x62TARGET_ID_5TARGET_ID_5 Go Go 0x63 TARGET_ID_6 TARGET_ID_6 Go 0x63TARGET_ID_6TARGET_ID_6 Go Go 0x64 TARGET_ID_7 TARGET_ID_7 Go 0x64TARGET_ID_7TARGET_ID_7 Go Go 0x65 TARGET_ALIAS_0 TARGET_ALIAS_0 Go 0x65TARGET_ALIAS_0TARGET_ALIAS_0 Go Go 0x66 TARGET_ALIAS_1 TARGET_ALIAS_1 Go 0x66TARGET_ALIAS_1TARGET_ALIAS_1 Go Go 0x67 TARGET_ALIAS_2 TARGET_ALIAS_2 Go 0x67TARGET_ALIAS_2TARGET_ALIAS_2 Go Go 0x68 TARGET_ALIAS_3 TARGET_ALIAS_3 Go 0x68TARGET_ALIAS_3TARGET_ALIAS_3 Go Go 0x69 TARGET_ALIAS_4 TARGET_ALIAS_4 Go 0x69TARGET_ALIAS_4TARGET_ALIAS_4 Go Go 0x6A TARGET_ALIAS_5 TARGET_ALIAS_5 Go 0x6ATARGET_ALIAS_5TARGET_ALIAS_5 Go Go 0x6B TARGET_ALIAS_6 TARGET_ALIAS_6 Go 0x6BTARGET_ALIAS_6TARGET_ALIAS_6 Go Go 0x6C TARGET_ALIAS_7 TARGET_ALIAS_7 Go 0x6CTARGET_ALIAS_7TARGET_ALIAS_7 Go Go 0x6D PORT_CONFIG PORT_CONFIG Go 0x6DPORT_CONFIGPORT_CONFIG Go Go 0x6E BC_GPIO_CTL0 BC_GPIO_CTL0 Go 0x6EBC_GPIO_CTL0BC_GPIO_CTL0 Go Go 0x6F BC_GPIO_CTL1 BC_GPIO_CTL1 Go 0x6FBC_GPIO_CTL1BC_GPIO_CTL1 Go Go 0x70 RAW10_ID RAW10_ID Go 0x70RAW10_IDRAW10_ID Go Go 0x71 RAW12_ID RAW12_ID Go 0x71RAW12_IDRAW12_ID Go Go 0x72 CSI_VC_MAP CSI_VC_MAP Go 0x72CSI_VC_MAPCSI_VC_MAP Go Go 0x73 LINE_COUNT_1 LINE_COUNT_1 Go 0x73LINE_COUNT_1LINE_COUNT_1 Go Go 0x74 LINE_COUNT_0 LINE_COUNT_0 Go 0x74LINE_COUNT_0LINE_COUNT_0 Go Go 0x75 LINE_LEN_1 LINE_LEN_1 Go 0x75LINE_LEN_1LINE_LEN_1 Go Go 0x76 LINE_LEN_0 LINE_LEN_0 Go 0x76LINE_LEN_0LINE_LEN_0 Go Go 0x77 FREQ_DET_CTL FREQ_DET_CTL Go 0x77FREQ_DET_CTLFREQ_DET_CTL Go Go 0x78 MAILBOX_0 MAILBOX_0 Go 0x78MAILBOX_0MAILBOX_0 Go Go 0x79 MAILBOX_1 MAILBOX_1 Go 0x79MAILBOX_1MAILBOX_1 Go Go 0x7A CSI_RX_STS CSI_RX_STS Go 0x7ACSI_RX_STSCSI_RX_STS Go Go 0x7B CSI_ERR_COUNTER CSI_ERR_COUNTER Go 0x7BCSI_ERR_COUNTERCSI_ERR_COUNTER Go Go 0x7C PORT_CONFIG2 PORT_CONFIG2 Go 0x7CPORT_CONFIG2PORT_CONFIG2 Go Go 0x7D PORT_PASS_CTL PORT_PASS_CTL Go 0x7DPORT_PASS_CTLPORT_PASS_CTL Go Go 0x7E SEN_INT_RISE_CTL SEN_INT_RISE_CTL Go 0x7ESEN_INT_RISE_CTLSEN_INT_RISE_CTL Go Go 0x7F SEN_INT_FALL_CTL SEN_INT_FALL_CTL Go 0x7FSEN_INT_FALL_CTLSEN_INT_FALL_CTL Go Go 0x90 CSI0_FRAME_COUNT_HI CSI0_FRAME_COUNT_HI Go 0x90CSI0_FRAME_COUNT_HICSI0_FRAME_COUNT_HI Go Go 0x91 CSI0_FRAME_COUNT_LO CSI0_FRAME_COUNT_LO Go 0x91CSI0_FRAME_COUNT_LOCSI0_FRAME_COUNT_LO Go Go 0x92 CSI0_FRAME_ERR_COUNT_HI CSI0_FRAME_ERR_COUNT_HI Go 0x92CSI0_FRAME_ERR_COUNT_HICSI0_FRAME_ERR_COUNT_HI Go Go 0x93 CSI0_FRAME_ERR_COUNT_LO CSI0_FRAME_ERR_COUNT_LO Go 0x93CSI0_FRAME_ERR_COUNT_LOCSI0_FRAME_ERR_COUNT_LO Go Go 0x94 CSI0_LINE_COUNT_HI CSI0_LINE_COUNT_HI Go 0x94CSI0_LINE_COUNT_HICSI0_LINE_COUNT_HI Go Go 0x95 CSI0_LINE_COUNT_LO CSI0_LINE_COUNT_LO Go 0x95CSI0_LINE_COUNT_LOCSI0_LINE_COUNT_LO Go Go 0x96 CSI0_LINE_ERR_COUNT_HI CSI0_LINE_ERR_COUNT_HI Go 0x96CSI0_LINE_ERR_COUNT_HICSI0_LINE_ERR_COUNT_HI Go Go 0x97 CSI0_LINE_ERR_COUNT_LO CSI0_LINE_ERR_COUNT_LO Go 0x97CSI0_LINE_ERR_COUNT_LOCSI0_LINE_ERR_COUNT_LO Go Go 0x98 CSI1_FRAME_COUNT_HI CSI1_FRAME_COUNT_HI Go 0x98CSI1_FRAME_COUNT_HICSI1_FRAME_COUNT_HI Go Go 0x99 CSI1_FRAME_COUNT_LO CSI1_FRAME_COUNT_LO Go 0x99CSI1_FRAME_COUNT_LOCSI1_FRAME_COUNT_LO Go Go 0x9A CSI1_FRAME_ERR_COUNT_HI CSI1_FRAME_ERR_COUNT_HI Go 0x9ACSI1_FRAME_ERR_COUNT_HICSI1_FRAME_ERR_COUNT_HI Go Go 0x9B CSI1_FRAME_ERR_COUNT_LO CSI1_FRAME_ERR_COUNT_LO Go 0x9BCSI1_FRAME_ERR_COUNT_LOCSI1_FRAME_ERR_COUNT_LO Go Go 0x9C CSI1_LINE_COUNT_HI CSI1_LINE_COUNT_HI Go 0x9CCSI1_LINE_COUNT_HICSI1_LINE_COUNT_HI Go Go 0x9D CSI1_LINE_COUNT_LO CSI1_LINE_COUNT_LO Go 0x9DCSI1_LINE_COUNT_LOCSI1_LINE_COUNT_LO Go Go 0x9E CSI1_LINE_ERR_COUNT_HI CSI1_LINE_ERR_COUNT_HI Go 0x9ECSI1_LINE_ERR_COUNT_HICSI1_LINE_ERR_COUNT_HI Go Go 0x9F CSI1_LINE_ERR_COUNT_LO CSI1_LINE_ERR_COUNT_LO Go 0x9FCSI1_LINE_ERR_COUNT_LOCSI1_LINE_ERR_COUNT_LO Go Go 0xA5 REFCLK_FREQ REFCLK_FREQ Go 0xA5REFCLK_FREQREFCLK_FREQ Go Go 0xB0 IND_ACC_CTL IND_ACC_CTL Go 0xB0IND_ACC_CTLIND_ACC_CTL Go Go 0xB1 IND_ACC_ADDR IND_ACC_ADDR Go 0xB1IND_ACC_ADDRIND_ACC_ADDR Go Go 0xB2 IND_ACC_DATA IND_ACC_DATA Go 0xB2IND_ACC_DATAIND_ACC_DATA Go Go 0xB3 BIST_CTL BIST_CTL Go 0xB3BIST_CTLBIST_CTL Go Go 0xB6 PAR_ERR_CTRL PAR_ERR_CTRL Go 0xB6PAR_ERR_CTRLPAR_ERR_CTRL Go Go 0xB8 MODE_IDX_STS MODE_IDX_STS Go 0xB8MODE_IDX_STSMODE_IDX_STS Go Go 0xB9 LINK_ERROR_COUNT LINK_ERROR_COUNT Go 0xB9LINK_ERROR_COUNTLINK_ERROR_COUNT Go Go 0xBA FPD3_ENC_CTL FPD3_ENC_CTL Go 0xBAFPD3_ENC_CTLFPD3_ENC_CTL Go Go 0xBC FV_MIN_TIME FV_MIN_TIME Go 0xBCFV_MIN_TIMEFV_MIN_TIME Go Go 0xBE GPIO_PD_CTL GPIO_PD_CTL Go 0xBEGPIO_PD_CTLGPIO_PD_CTL Go Go 0xD0 PORT_DEBUG PORT_DEBUG Go 0xD0PORT_DEBUGPORT_DEBUG Go Go 0xD2 AEQ_CTL2 AEQ_CTL2 Go 0xD2AEQ_CTL2AEQ_CTL2 Go Go 0xD3 AEQ_STATUS AEQ_STATUS Go 0xD3AEQ_STATUSAEQ_STATUS Go Go 0xD4 ADAPTIVE_EQ_BYPASS ADAPTIVE_EQ_BYPASS Go 0xD4ADAPTIVE_EQ_BYPASSADAPTIVE_EQ_BYPASS Go Go 0xD5 AEQ_MIN_MAX AEQ_MIN_MAX Go 0xD5AEQ_MIN_MAXAEQ_MIN_MAX Go Go 0xD6 SFILTER_STS_0 SFILTER_STS_0 Go 0xD6SFILTER_STS_0SFILTER_STS_0 Go Go 0xD7 SFILTER_STS_1 SFILTER_STS_1 Go 0xD7SFILTER_STS_1SFILTER_STS_1 Go Go 0xD8 PORT_ICR_HI PORT_ICR_HI Go 0xD8PORT_ICR_HIPORT_ICR_HI Go Go 0xD9 PORT_ICR_LO PORT_ICR_LO Go 0xD9PORT_ICR_LOPORT_ICR_LO Go Go 0xDA PORT_ISR_HI PORT_ISR_HI Go 0xDAPORT_ISR_HIPORT_ISR_HI Go Go 0xDB PORT_ISR_LO PORT_ISR_LO Go 0xDBPORT_ISR_LOPORT_ISR_LO Go Go 0xDC FC_GPIO_STS FC_GPIO_STS Go 0xDCFC_GPIO_STSFC_GPIO_STS Go Go 0xDD FC_GPIO_ICR FC_GPIO_ICR Go 0xDDFC_GPIO_ICRFC_GPIO_ICR Go Go 0xDE SEN_INT_RISE_STS SEN_INT_RISE_STS Go 0xDESEN_INT_RISE_STSSEN_INT_RISE_STS Go Go 0xDF SEN_INT_FALL_STS SEN_INT_FALL_STS Go 0xDFSEN_INT_FALL_STSSEN_INT_FALL_STS Go Go 0xF0 FPD3_RX_ID0 FPD3_RX_ID0 Go 0xF0FPD3_RX_ID0FPD3_RX_ID0 Go Go 0xF1 FPD3_RX_ID1 FPD3_RX_ID1 Go 0xF1FPD3_RX_ID1FPD3_RX_ID1 Go Go 0xF2 FPD3_RX_ID2 FPD3_RX_ID2 Go 0xF2FPD3_RX_ID2FPD3_RX_ID2 Go Go 0xF3 FPD3_RX_ID3 FPD3_RX_ID3 Go 0xF3FPD3_RX_ID3FPD3_RX_ID3 Go Go 0xF4 FPD3_RX_ID4 FPD3_RX_ID4 Go 0xF4FPD3_RX_ID4FPD3_RX_ID4 Go Go 0xF5 FPD3_RX_ID5 FPD3_RX_ID5 Go 0xF5FPD3_RX_ID5FPD3_RX_ID5 Go Go 0xF8 I2C_RX0_ID I2C_RX0_ID Go 0xF8I2C_RX0_IDI2C_RX0_ID Go Go 0xF9 I2C_RX1_ID I2C_RX1_ID Go 0xF9I2C_RX1_IDI2C_RX1_ID Go Go 0xFA I2C_RX2_ID I2C_RX2_ID Go 0xFAI2C_RX2_IDI2C_RX2_ID Go Go 0xFB I2C_RX3_ID I2C_RX3_ID Go 0xFBI2C_RX3_IDI2C_RX3_ID Go GoComplex bit access types are encoded to fit into small table cells. #GUID-20230614-SS0T-4RL9-H3GZ-MGHKVB6PT1NH/MAIN_MAIN_LEGEND_TABLE shows the codes that are used for access types in this section.#GUID-20230614-SS0T-4RL9-H3GZ-MGHKVB6PT1NH/MAIN_MAIN_LEGEND_TABLE Main Access Type Codes Access Type Code Description Read Type R R Read RC RC Readto Clear RH RH ReadSet or cleared by hardware Write Type W W Write W1S W1S Write1 to set WStrap WStrap WriteDefault value loaded from bootstrap pin after reset. Reset or Default Value -n Value after reset or the default value Main Access Type Codes Access Type Code Description Read Type R R Read RC RC Readto Clear RH RH ReadSet or cleared by hardware Write Type W W Write W1S W1S Write1 to set WStrap WStrap WriteDefault value loaded from bootstrap pin after reset. Reset or Default Value -n Value after reset or the default value Access Type Code Description Access Type Code Description Access TypeCodeDescription Read Type R R Read RC RC Readto Clear RH RH ReadSet or cleared by hardware Write Type W W Write W1S W1S Write1 to set WStrap WStrap WriteDefault value loaded from bootstrap pin after reset. Reset or Default Value -n Value after reset or the default value Read Type Read Type R R Read RRRead RC RC Readto Clear RCRCReadto Clear RH RH ReadSet or cleared by hardware RHRHReadSet or cleared by hardware Write Type Write Type W W Write WWWrite W1S W1S Write1 to set W1SW1SWrite1 to set WStrap WStrap WriteDefault value loaded from bootstrap pin after reset. WStrapWStrapWriteDefault value loaded from bootstrap pin after reset. Reset or Default Value Reset or Default Value -n Value after reset or the default value -n nValue after reset or the default value I2C_DEVICE_ID Register (Address = 0x0) [Reset = 0x00] I2C_DEVICE_ID is shown in #GUID-20230614-SS0T-4RL9-H3GZ-MGHKVB6PT1NH/MAIN_MAIN_MAIN_I2C_DEVICE_ID_TABLE_TABLE. Return to the Summary Table. The I2C Device ID Register field always indicates the current value of the I2C ID. When bit 0 of this register is 0, this field is read-only and shows the strapped ID from device initialization after power on. When bit 0 of this register is 1, this field is read/write and can be used to assign any valid I2C ID address to the deserializer. I2C_DEVICE_ID Register Field Descriptions Bit Field Type Reset Description 7:1 DEVICE_ID R/WStrap 0x0 7-bit I2C ID of Deserializer (Strap)This field always indicates the current value of the I2C ID. When bit 0 of this register is 0, this field is read-only and show the strapped ID. When bit 1 of this register is 1, this field is read/write and can be used to assign any valid I2C ID. 0 DES_ID R/W 0x0 0: Device ID is from strap1: Register I2C Device ID overrides strapped value I2C_DEVICE_ID Register (Address = 0x0) [Reset = 0x00] I2C_DEVICE_ID is shown in #GUID-20230614-SS0T-4RL9-H3GZ-MGHKVB6PT1NH/MAIN_MAIN_MAIN_I2C_DEVICE_ID_TABLE_TABLE.#GUID-20230614-SS0T-4RL9-H3GZ-MGHKVB6PT1NH/MAIN_MAIN_MAIN_I2C_DEVICE_ID_TABLE_TABLEReturn to the Summary Table.Summary TableThe I2C Device ID Register field always indicates the current value of the I2C ID. When bit 0 of this register is 0, this field is read-only and shows the strapped ID from device initialization after power on. When bit 0 of this register is 1, this field is read/write and can be used to assign any valid I2C ID address to the deserializer. I2C_DEVICE_ID Register Field Descriptions Bit Field Type Reset Description 7:1 DEVICE_ID R/WStrap 0x0 7-bit I2C ID of Deserializer (Strap)This field always indicates the current value of the I2C ID. When bit 0 of this register is 0, this field is read-only and show the strapped ID. When bit 1 of this register is 1, this field is read/write and can be used to assign any valid I2C ID. 0 DES_ID R/W 0x0 0: Device ID is from strap1: Register I2C Device ID overrides strapped value I2C_DEVICE_ID Register Field Descriptions Bit Field Type Reset Description 7:1 DEVICE_ID R/WStrap 0x0 7-bit I2C ID of Deserializer (Strap)This field always indicates the current value of the I2C ID. When bit 0 of this register is 0, this field is read-only and show the strapped ID. When bit 1 of this register is 1, this field is read/write and can be used to assign any valid I2C ID. 0 DES_ID R/W 0x0 0: Device ID is from strap1: Register I2C Device ID overrides strapped value Bit Field Type Reset Description Bit Field Type Reset Description BitFieldTypeResetDescription 7:1 DEVICE_ID R/WStrap 0x0 7-bit I2C ID of Deserializer (Strap)This field always indicates the current value of the I2C ID. When bit 0 of this register is 0, this field is read-only and show the strapped ID. When bit 1 of this register is 1, this field is read/write and can be used to assign any valid I2C ID. 0 DES_ID R/W 0x0 0: Device ID is from strap1: Register I2C Device ID overrides strapped value 7:1 DEVICE_ID R/WStrap 0x0 7-bit I2C ID of Deserializer (Strap)This field always indicates the current value of the I2C ID. When bit 0 of this register is 0, this field is read-only and show the strapped ID. When bit 1 of this register is 1, this field is read/write and can be used to assign any valid I2C ID. 7:1DEVICE_IDR/WStrap0x0 7-bit I2C ID of Deserializer (Strap)This field always indicates the current value of the I2C ID. When bit 0 of this register is 0, this field is read-only and show the strapped ID. When bit 1 of this register is 1, this field is read/write and can be used to assign any valid I2C ID. 0 DES_ID R/W 0x0 0: Device ID is from strap1: Register I2C Device ID overrides strapped value 0DES_IDR/W0x0 0: Device ID is from strap1: Register I2C Device ID overrides strapped value RESET_CTL Register (Address = 0x1) [Reset = 0x00] RESET_CTL is shown in #GUID-20230614-SS0T-4RL9-H3GZ-MGHKVB6PT1NH/MAIN_MAIN_MAIN_RESET_CTL_TABLE_TABLE. Return to the Summary Table. The Reset Control register allows for soft digital reset of the DS90UB960-Q1 device internal circuitry without using PDB hardware analog reset. Digital Reset 0 is recommended if desired to reset without overwriting configuration registers to default values. RESET_CTL Register Field Descriptions Bit Field Type Reset Description 7:6 RESERVED R 0x0 Reserved 5 RESERVED R 0x0 Reserved 4:3 RESERVED R 0x0 Reserved 2 RESTART_AUTOLOAD RH/W1S 0x0 Restart ROM Auto-loadSetting this bit to 1 causes a re-load of the ROM. This bit is self-clearing. Software may check for Auto-load complete by checking the CFG_INIT_DONE bit in the DEVICE_STS register. 1 DIGITAL_RESET1 RH/W1S 0x0 Digital ResetResets the entire digital block including registers. This bit is self-clearing.1: Reset0: Normal operation 0 DIGITAL_RESET0 RH/W1S 0x0 Digital ResetResets the entire digital block except registers. This bit is self-clearing.1: Reset0: Normal operation RESET_CTL Register (Address = 0x1) [Reset = 0x00] RESET_CTL is shown in #GUID-20230614-SS0T-4RL9-H3GZ-MGHKVB6PT1NH/MAIN_MAIN_MAIN_RESET_CTL_TABLE_TABLE.#GUID-20230614-SS0T-4RL9-H3GZ-MGHKVB6PT1NH/MAIN_MAIN_MAIN_RESET_CTL_TABLE_TABLEReturn to the Summary Table.Summary TableThe Reset Control register allows for soft digital reset of the DS90UB960-Q1 device internal circuitry without using PDB hardware analog reset. Digital Reset 0 is recommended if desired to reset without overwriting configuration registers to default values. RESET_CTL Register Field Descriptions Bit Field Type Reset Description 7:6 RESERVED R 0x0 Reserved 5 RESERVED R 0x0 Reserved 4:3 RESERVED R 0x0 Reserved 2 RESTART_AUTOLOAD RH/W1S 0x0 Restart ROM Auto-loadSetting this bit to 1 causes a re-load of the ROM. This bit is self-clearing. Software may check for Auto-load complete by checking the CFG_INIT_DONE bit in the DEVICE_STS register. 1 DIGITAL_RESET1 RH/W1S 0x0 Digital ResetResets the entire digital block including registers. This bit is self-clearing.1: Reset0: Normal operation 0 DIGITAL_RESET0 RH/W1S 0x0 Digital ResetResets the entire digital block except registers. This bit is self-clearing.1: Reset0: Normal operation RESET_CTL Register Field Descriptions Bit Field Type Reset Description 7:6 RESERVED R 0x0 Reserved 5 RESERVED R 0x0 Reserved 4:3 RESERVED R 0x0 Reserved 2 RESTART_AUTOLOAD RH/W1S 0x0 Restart ROM Auto-loadSetting this bit to 1 causes a re-load of the ROM. This bit is self-clearing. Software may check for Auto-load complete by checking the CFG_INIT_DONE bit in the DEVICE_STS register. 1 DIGITAL_RESET1 RH/W1S 0x0 Digital ResetResets the entire digital block including registers. This bit is self-clearing.1: Reset0: Normal operation 0 DIGITAL_RESET0 RH/W1S 0x0 Digital ResetResets the entire digital block except registers. This bit is self-clearing.1: Reset0: Normal operation Bit Field Type Reset Description Bit Field Type Reset Description BitFieldTypeResetDescription 7:6 RESERVED R 0x0 Reserved 5 RESERVED R 0x0 Reserved 4:3 RESERVED R 0x0 Reserved 2 RESTART_AUTOLOAD RH/W1S 0x0 Restart ROM Auto-loadSetting this bit to 1 causes a re-load of the ROM. This bit is self-clearing. Software may check for Auto-load complete by checking the CFG_INIT_DONE bit in the DEVICE_STS register. 1 DIGITAL_RESET1 RH/W1S 0x0 Digital ResetResets the entire digital block including registers. This bit is self-clearing.1: Reset0: Normal operation 0 DIGITAL_RESET0 RH/W1S 0x0 Digital ResetResets the entire digital block except registers. This bit is self-clearing.1: Reset0: Normal operation 7:6 RESERVED R 0x0 Reserved 7:6RESERVEDR0x0 Reserved 5 RESERVED R 0x0 Reserved 5RESERVEDR0x0 Reserved 4:3 RESERVED R 0x0 Reserved 4:3RESERVEDR0x0 Reserved 2 RESTART_AUTOLOAD RH/W1S 0x0 Restart ROM Auto-loadSetting this bit to 1 causes a re-load of the ROM. This bit is self-clearing. Software may check for Auto-load complete by checking the CFG_INIT_DONE bit in the DEVICE_STS register. 2RESTART_AUTOLOADRH/W1S0x0 Restart ROM Auto-loadSetting this bit to 1 causes a re-load of the ROM. This bit is self-clearing. Software may check for Auto-load complete by checking the CFG_INIT_DONE bit in the DEVICE_STS register. 1 DIGITAL_RESET1 RH/W1S 0x0 Digital ResetResets the entire digital block including registers. This bit is self-clearing.1: Reset0: Normal operation 1DIGITAL_RESET1RH/W1S0x0 Digital ResetResets the entire digital block including registers. This bit is self-clearing.1: Reset0: Normal operation 0 DIGITAL_RESET0 RH/W1S 0x0 Digital ResetResets the entire digital block except registers. This bit is self-clearing.1: Reset0: Normal operation 0DIGITAL_RESET0RH/W1S0x0 Digital ResetResets the entire digital block except registers. This bit is self-clearing.1: Reset0: Normal operation GENERAL_CFG Register (Address = 0x2) [Reset = 0x1E] GENERAL_CFG is shown in #GUID-20230614-SS0T-4RL9-H3GZ-MGHKVB6PT1NH/MAIN_MAIN_MAIN_GENERAL_CFG_TABLE_TABLE. Return to the Summary Table. The general configuration register enables and disables high level block functionality. GENERAL_CFG Register Field Descriptions Bit Field Type Reset Description 7:6 RESERVED R 0x0 Reserved 5 I2C_CONTROLLER_EN R/W 0x0 I2C Controller EnableWhen this bit is 0, the local I2C controller is disabled, when it is 1, the controller is enabled 4 OUTPUT_EN_MODE R/W 0x1 Output Enable ModeIf set to 0, the CSI-2 TX output port is forced to the high-impedance state if no assigned RX ports have an active Receiver lock. If set to 1, the CSI-2 TX output port will continue in normal operation if no assigned RX ports have an active Receiver lock. CSI-2 TX operation will remain under register control via the CSI_CTL register for each port. If no assigned RX ports have an active Receiver lock, this will result in the CSI-2 Transmitter entering the LP-11 state. 3 OUTPUT_ENABLE R/W 0x1 Output Enable Control (in conjunction with Output Sleep State Select)If OUTPUT_SLEEP_STATE_SEL is set to 1 and this bit is set to 0, the CSI TX outputs is forced into a high impedance state. 2 OUTPUT_SLEEP_STATE_SEL R/W 0x1 OSS Select to control output state when LOCK is low (used in conjunction with Output Enable)When this bit is set to 0, the CSI TX outputs is forced into a HS-0 state. 1 RX_PARITY_CHECK_EN R/W 0x1 FPD3 Receiver Parity Checker EnableWhen enabled, the parity check function is enabled for the FPD3 receiver. This allows detection of errors on the FPD3 receiver data bits.0: Disable1: Enable 0 FORCE_REFCLK_DET R/W 0x0 Force indication of external reference clock0: Normal operation, reference clock detect circuit indicates the presence of an external reference clock1: Force reference clock to be indicated present GENERAL_CFG Register (Address = 0x2) [Reset = 0x1E] GENERAL_CFG is shown in #GUID-20230614-SS0T-4RL9-H3GZ-MGHKVB6PT1NH/MAIN_MAIN_MAIN_GENERAL_CFG_TABLE_TABLE.#GUID-20230614-SS0T-4RL9-H3GZ-MGHKVB6PT1NH/MAIN_MAIN_MAIN_GENERAL_CFG_TABLE_TABLEReturn to the Summary Table.Summary TableThe general configuration register enables and disables high level block functionality. GENERAL_CFG Register Field Descriptions Bit Field Type Reset Description 7:6 RESERVED R 0x0 Reserved 5 I2C_CONTROLLER_EN R/W 0x0 I2C Controller EnableWhen this bit is 0, the local I2C controller is disabled, when it is 1, the controller is enabled 4 OUTPUT_EN_MODE R/W 0x1 Output Enable ModeIf set to 0, the CSI-2 TX output port is forced to the high-impedance state if no assigned RX ports have an active Receiver lock. If set to 1, the CSI-2 TX output port will continue in normal operation if no assigned RX ports have an active Receiver lock. CSI-2 TX operation will remain under register control via the CSI_CTL register for each port. If no assigned RX ports have an active Receiver lock, this will result in the CSI-2 Transmitter entering the LP-11 state. 3 OUTPUT_ENABLE R/W 0x1 Output Enable Control (in conjunction with Output Sleep State Select)If OUTPUT_SLEEP_STATE_SEL is set to 1 and this bit is set to 0, the CSI TX outputs is forced into a high impedance state. 2 OUTPUT_SLEEP_STATE_SEL R/W 0x1 OSS Select to control output state when LOCK is low (used in conjunction with Output Enable)When this bit is set to 0, the CSI TX outputs is forced into a HS-0 state. 1 RX_PARITY_CHECK_EN R/W 0x1 FPD3 Receiver Parity Checker EnableWhen enabled, the parity check function is enabled for the FPD3 receiver. This allows detection of errors on the FPD3 receiver data bits.0: Disable1: Enable 0 FORCE_REFCLK_DET R/W 0x0 Force indication of external reference clock0: Normal operation, reference clock detect circuit indicates the presence of an external reference clock1: Force reference clock to be indicated present GENERAL_CFG Register Field Descriptions Bit Field Type Reset Description 7:6 RESERVED R 0x0 Reserved 5 I2C_CONTROLLER_EN R/W 0x0 I2C Controller EnableWhen this bit is 0, the local I2C controller is disabled, when it is 1, the controller is enabled 4 OUTPUT_EN_MODE R/W 0x1 Output Enable ModeIf set to 0, the CSI-2 TX output port is forced to the high-impedance state if no assigned RX ports have an active Receiver lock. If set to 1, the CSI-2 TX output port will continue in normal operation if no assigned RX ports have an active Receiver lock. CSI-2 TX operation will remain under register control via the CSI_CTL register for each port. If no assigned RX ports have an active Receiver lock, this will result in the CSI-2 Transmitter entering the LP-11 state. 3 OUTPUT_ENABLE R/W 0x1 Output Enable Control (in conjunction with Output Sleep State Select)If OUTPUT_SLEEP_STATE_SEL is set to 1 and this bit is set to 0, the CSI TX outputs is forced into a high impedance state. 2 OUTPUT_SLEEP_STATE_SEL R/W 0x1 OSS Select to control output state when LOCK is low (used in conjunction with Output Enable)When this bit is set to 0, the CSI TX outputs is forced into a HS-0 state. 1 RX_PARITY_CHECK_EN R/W 0x1 FPD3 Receiver Parity Checker EnableWhen enabled, the parity check function is enabled for the FPD3 receiver. This allows detection of errors on the FPD3 receiver data bits.0: Disable1: Enable 0 FORCE_REFCLK_DET R/W 0x0 Force indication of external reference clock0: Normal operation, reference clock detect circuit indicates the presence of an external reference clock1: Force reference clock to be indicated present Bit Field Type Reset Description Bit Field Type Reset Description BitFieldTypeResetDescription 7:6 RESERVED R 0x0 Reserved 5 I2C_CONTROLLER_EN R/W 0x0 I2C Controller EnableWhen this bit is 0, the local I2C controller is disabled, when it is 1, the controller is enabled 4 OUTPUT_EN_MODE R/W 0x1 Output Enable ModeIf set to 0, the CSI-2 TX output port is forced to the high-impedance state if no assigned RX ports have an active Receiver lock. If set to 1, the CSI-2 TX output port will continue in normal operation if no assigned RX ports have an active Receiver lock. CSI-2 TX operation will remain under register control via the CSI_CTL register for each port. If no assigned RX ports have an active Receiver lock, this will result in the CSI-2 Transmitter entering the LP-11 state. 3 OUTPUT_ENABLE R/W 0x1 Output Enable Control (in conjunction with Output Sleep State Select)If OUTPUT_SLEEP_STATE_SEL is set to 1 and this bit is set to 0, the CSI TX outputs is forced into a high impedance state. 2 OUTPUT_SLEEP_STATE_SEL R/W 0x1 OSS Select to control output state when LOCK is low (used in conjunction with Output Enable)When this bit is set to 0, the CSI TX outputs is forced into a HS-0 state. 1 RX_PARITY_CHECK_EN R/W 0x1 FPD3 Receiver Parity Checker EnableWhen enabled, the parity check function is enabled for the FPD3 receiver. This allows detection of errors on the FPD3 receiver data bits.0: Disable1: Enable 0 FORCE_REFCLK_DET R/W 0x0 Force indication of external reference clock0: Normal operation, reference clock detect circuit indicates the presence of an external reference clock1: Force reference clock to be indicated present 7:6 RESERVED R 0x0 Reserved 7:6RESERVEDR0x0 Reserved 5 I2C_CONTROLLER_EN R/W 0x0 I2C Controller EnableWhen this bit is 0, the local I2C controller is disabled, when it is 1, the controller is enabled 5I2C_CONTROLLER_ENR/W0x0 I2C Controller EnableWhen this bit is 0, the local I2C controller is disabled, when it is 1, the controller is enabled 4 OUTPUT_EN_MODE R/W 0x1 Output Enable ModeIf set to 0, the CSI-2 TX output port is forced to the high-impedance state if no assigned RX ports have an active Receiver lock. If set to 1, the CSI-2 TX output port will continue in normal operation if no assigned RX ports have an active Receiver lock. CSI-2 TX operation will remain under register control via the CSI_CTL register for each port. If no assigned RX ports have an active Receiver lock, this will result in the CSI-2 Transmitter entering the LP-11 state. 4OUTPUT_EN_MODER/W0x1 Output Enable ModeIf set to 0, the CSI-2 TX output port is forced to the high-impedance state if no assigned RX ports have an active Receiver lock. If set to 1, the CSI-2 TX output port will continue in normal operation if no assigned RX ports have an active Receiver lock. CSI-2 TX operation will remain under register control via the CSI_CTL register for each port. If no assigned RX ports have an active Receiver lock, this will result in the CSI-2 Transmitter entering the LP-11 state. 3 OUTPUT_ENABLE R/W 0x1 Output Enable Control (in conjunction with Output Sleep State Select)If OUTPUT_SLEEP_STATE_SEL is set to 1 and this bit is set to 0, the CSI TX outputs is forced into a high impedance state. 3OUTPUT_ENABLER/W0x1 Output Enable Control (in conjunction with Output Sleep State Select)If OUTPUT_SLEEP_STATE_SEL is set to 1 and this bit is set to 0, the CSI TX outputs is forced into a high impedance state. 2 OUTPUT_SLEEP_STATE_SEL R/W 0x1 OSS Select to control output state when LOCK is low (used in conjunction with Output Enable)When this bit is set to 0, the CSI TX outputs is forced into a HS-0 state. 2OUTPUT_SLEEP_STATE_SELR/W0x1 OSS Select to control output state when LOCK is low (used in conjunction with Output Enable)When this bit is set to 0, the CSI TX outputs is forced into a HS-0 state. 1 RX_PARITY_CHECK_EN R/W 0x1 FPD3 Receiver Parity Checker EnableWhen enabled, the parity check function is enabled for the FPD3 receiver. This allows detection of errors on the FPD3 receiver data bits.0: Disable1: Enable 1RX_PARITY_CHECK_ENR/W0x1 FPD3 Receiver Parity Checker EnableWhen enabled, the parity check function is enabled for the FPD3 receiver. This allows detection of errors on the FPD3 receiver data bits.0: Disable1: Enable 0 FORCE_REFCLK_DET R/W 0x0 Force indication of external reference clock0: Normal operation, reference clock detect circuit indicates the presence of an external reference clock1: Force reference clock to be indicated present 0FORCE_REFCLK_DETR/W0x0 Force indication of external reference clock0: Normal operation, reference clock detect circuit indicates the presence of an external reference clock1: Force reference clock to be indicated present REV_MASK_ID Register (Address = 0x3) [Reset = 0x40] REV_MASK_ID is shown in #GUID-20230614-SS0T-4RL9-H3GZ-MGHKVB6PT1NH/MAIN_MAIN_MAIN_REV_MASK_ID_TABLE_TABLE. Return to the Summary Table. Revision ID field for production silicon version can be read back from this register. REV_MASK_ID Register Field Descriptions Bit Field Type Reset Description 7:4 REVISION_ID R 0x4 Revision ID0100: DS90UB960-Q1 3:0 MASK_ID R 0x0 Mask ID REV_MASK_ID Register (Address = 0x3) [Reset = 0x40] REV_MASK_ID is shown in #GUID-20230614-SS0T-4RL9-H3GZ-MGHKVB6PT1NH/MAIN_MAIN_MAIN_REV_MASK_ID_TABLE_TABLE.#GUID-20230614-SS0T-4RL9-H3GZ-MGHKVB6PT1NH/MAIN_MAIN_MAIN_REV_MASK_ID_TABLE_TABLEReturn to the Summary Table.Summary TableRevision ID field for production silicon version can be read back from this register. REV_MASK_ID Register Field Descriptions Bit Field Type Reset Description 7:4 REVISION_ID R 0x4 Revision ID0100: DS90UB960-Q1 3:0 MASK_ID R 0x0 Mask ID REV_MASK_ID Register Field Descriptions Bit Field Type Reset Description 7:4 REVISION_ID R 0x4 Revision ID0100: DS90UB960-Q1 3:0 MASK_ID R 0x0 Mask ID Bit Field Type Reset Description Bit Field Type Reset Description BitFieldTypeResetDescription 7:4 REVISION_ID R 0x4 Revision ID0100: DS90UB960-Q1 3:0 MASK_ID R 0x0 Mask ID 7:4 REVISION_ID R 0x4 Revision ID0100: DS90UB960-Q1 7:4REVISION_IDR0x4 Revision ID0100: DS90UB960-Q1 3:0 MASK_ID R 0x0 Mask ID 3:0MASK_IDR0x0 Mask ID DEVICE_STS Register (Address = 0x4) [Reset = 0xC0] DEVICE_STS is shown in #GUID-20230614-SS0T-4RL9-H3GZ-MGHKVB6PT1NH/MAIN_MAIN_MAIN_DEVICE_STS_TABLE_TABLE. Return to the Summary Table. Device status register provides read back access to high level link diagnostics. DEVICE_STS Register Field Descriptions Bit Field Type Reset Description 7 CFG_CKSUM_STS R 0x1 Config Checksum PassedThis bit is set following initialization if the Configuration data in the eFuse ROM had a valid checksum 6 CFG_INIT_DONE R 0x1 Power-up initialization completeThis bit is set after Initialization is complete. Configuration from eFuse ROM has completed. 5 RESERVED R 0x0 Reserved 4 REFCLK_VALID R 0x0 REFCLK valid frequencyThis bit indicates when a valid frequency has been detected on the REFCLK pin.0: invalid frequency detected1: REFCLK frequency between 12MHz and 64MHz 3:0 RESERVED R 0x0 Reserved DEVICE_STS Register (Address = 0x4) [Reset = 0xC0] DEVICE_STS is shown in #GUID-20230614-SS0T-4RL9-H3GZ-MGHKVB6PT1NH/MAIN_MAIN_MAIN_DEVICE_STS_TABLE_TABLE.#GUID-20230614-SS0T-4RL9-H3GZ-MGHKVB6PT1NH/MAIN_MAIN_MAIN_DEVICE_STS_TABLE_TABLEReturn to the Summary Table.Summary TableDevice status register provides read back access to high level link diagnostics. DEVICE_STS Register Field Descriptions Bit Field Type Reset Description 7 CFG_CKSUM_STS R 0x1 Config Checksum PassedThis bit is set following initialization if the Configuration data in the eFuse ROM had a valid checksum 6 CFG_INIT_DONE R 0x1 Power-up initialization completeThis bit is set after Initialization is complete. Configuration from eFuse ROM has completed. 5 RESERVED R 0x0 Reserved 4 REFCLK_VALID R 0x0 REFCLK valid frequencyThis bit indicates when a valid frequency has been detected on the REFCLK pin.0: invalid frequency detected1: REFCLK frequency between 12MHz and 64MHz 3:0 RESERVED R 0x0 Reserved DEVICE_STS Register Field Descriptions Bit Field Type Reset Description 7 CFG_CKSUM_STS R 0x1 Config Checksum PassedThis bit is set following initialization if the Configuration data in the eFuse ROM had a valid checksum 6 CFG_INIT_DONE R 0x1 Power-up initialization completeThis bit is set after Initialization is complete. Configuration from eFuse ROM has completed. 5 RESERVED R 0x0 Reserved 4 REFCLK_VALID R 0x0 REFCLK valid frequencyThis bit indicates when a valid frequency has been detected on the REFCLK pin.0: invalid frequency detected1: REFCLK frequency between 12MHz and 64MHz 3:0 RESERVED R 0x0 Reserved Bit Field Type Reset Description Bit Field Type Reset Description BitFieldTypeResetDescription 7 CFG_CKSUM_STS R 0x1 Config Checksum PassedThis bit is set following initialization if the Configuration data in the eFuse ROM had a valid checksum 6 CFG_INIT_DONE R 0x1 Power-up initialization completeThis bit is set after Initialization is complete. Configuration from eFuse ROM has completed. 5 RESERVED R 0x0 Reserved 4 REFCLK_VALID R 0x0 REFCLK valid frequencyThis bit indicates when a valid frequency has been detected on the REFCLK pin.0: invalid frequency detected1: REFCLK frequency between 12MHz and 64MHz 3:0 RESERVED R 0x0 Reserved 7 CFG_CKSUM_STS R 0x1 Config Checksum PassedThis bit is set following initialization if the Configuration data in the eFuse ROM had a valid checksum 7CFG_CKSUM_STSR0x1 Config Checksum PassedThis bit is set following initialization if the Configuration data in the eFuse ROM had a valid checksum 6 CFG_INIT_DONE R 0x1 Power-up initialization completeThis bit is set after Initialization is complete. Configuration from eFuse ROM has completed. 6CFG_INIT_DONER0x1 Power-up initialization completeThis bit is set after Initialization is complete. Configuration from eFuse ROM has completed. 5 RESERVED R 0x0 Reserved 5RESERVEDR0x0 Reserved 4 REFCLK_VALID R 0x0 REFCLK valid frequencyThis bit indicates when a valid frequency has been detected on the REFCLK pin.0: invalid frequency detected1: REFCLK frequency between 12MHz and 64MHz 4REFCLK_VALIDR0x0 REFCLK valid frequencyThis bit indicates when a valid frequency has been detected on the REFCLK pin.0: invalid frequency detected1: REFCLK frequency between 12MHz and 64MHz 3:0 RESERVED R 0x0 Reserved 3:0RESERVEDR0x0 Reserved PAR_ERR_THOLD_HI Register (Address = 0x5) [Reset = 0x01] PAR_ERR_THOLD_HI is shown in #GUID-20230614-SS0T-4RL9-H3GZ-MGHKVB6PT1NH/MAIN_MAIN_MAIN_PAR_ERR_THOLD_HI_TABLE_TABLE. Return to the Summary Table. For each port, if the FPD-Link III receiver detects a number of parity errors greater than or equal to total value in PAR_ERR_THOLD[15:0], the PARITY_ERROR flag is set in the RX_PORT_STS1 register. PAR_ERR_THOLD_HI contains bits [15:8] of the 16 bit parity error threshold PAR_ERR_THOLD[15:0]. PAR_ERR_THOLD_HI Register Field Descriptions Bit Field Type Reset Description 7:0 PAR_ERR_THOLD_HI R/W 0x1 FPD3 Parity Error Threshold High byteThis register provides the 8 most significant bits of the Parity Error Threshold value. For each port, if the FPD-Link III receiver detects a number of parity errors greater than or equal to this value, the PARITY_ERROR flag is set in the RX_PORT_STS1 register. PAR_ERR_THOLD_HI Register (Address = 0x5) [Reset = 0x01] PAR_ERR_THOLD_HI is shown in #GUID-20230614-SS0T-4RL9-H3GZ-MGHKVB6PT1NH/MAIN_MAIN_MAIN_PAR_ERR_THOLD_HI_TABLE_TABLE.#GUID-20230614-SS0T-4RL9-H3GZ-MGHKVB6PT1NH/MAIN_MAIN_MAIN_PAR_ERR_THOLD_HI_TABLE_TABLEReturn to the Summary Table.Summary TableFor each port, if the FPD-Link III receiver detects a number of parity errors greater than or equal to total value in PAR_ERR_THOLD[15:0], the PARITY_ERROR flag is set in the RX_PORT_STS1 register. PAR_ERR_THOLD_HI contains bits [15:8] of the 16 bit parity error threshold PAR_ERR_THOLD[15:0]. PAR_ERR_THOLD_HI Register Field Descriptions Bit Field Type Reset Description 7:0 PAR_ERR_THOLD_HI R/W 0x1 FPD3 Parity Error Threshold High byteThis register provides the 8 most significant bits of the Parity Error Threshold value. For each port, if the FPD-Link III receiver detects a number of parity errors greater than or equal to this value, the PARITY_ERROR flag is set in the RX_PORT_STS1 register. PAR_ERR_THOLD_HI Register Field Descriptions Bit Field Type Reset Description 7:0 PAR_ERR_THOLD_HI R/W 0x1 FPD3 Parity Error Threshold High byteThis register provides the 8 most significant bits of the Parity Error Threshold value. For each port, if the FPD-Link III receiver detects a number of parity errors greater than or equal to this value, the PARITY_ERROR flag is set in the RX_PORT_STS1 register. Bit Field Type Reset Description Bit Field Type Reset Description BitFieldTypeResetDescription 7:0 PAR_ERR_THOLD_HI R/W 0x1 FPD3 Parity Error Threshold High byteThis register provides the 8 most significant bits of the Parity Error Threshold value. For each port, if the FPD-Link III receiver detects a number of parity errors greater than or equal to this value, the PARITY_ERROR flag is set in the RX_PORT_STS1 register. 7:0 PAR_ERR_THOLD_HI R/W 0x1 FPD3 Parity Error Threshold High byteThis register provides the 8 most significant bits of the Parity Error Threshold value. For each port, if the FPD-Link III receiver detects a number of parity errors greater than or equal to this value, the PARITY_ERROR flag is set in the RX_PORT_STS1 register. 7:0PAR_ERR_THOLD_HIR/W0x1 FPD3 Parity Error Threshold High byteThis register provides the 8 most significant bits of the Parity Error Threshold value. For each port, if the FPD-Link III receiver detects a number of parity errors greater than or equal to this value, the PARITY_ERROR flag is set in the RX_PORT_STS1 register. PAR_ERR_THOLD_LO Register (Address = 0x6) [Reset = 0x00] PAR_ERR_THOLD_LO is shown in #GUID-20230614-SS0T-4RL9-H3GZ-MGHKVB6PT1NH/MAIN_MAIN_MAIN_PAR_ERR_THOLD_LO_TABLE_TABLE. Return to the Summary Table. For each port, if the FPD-Link III receiver detects a number of parity errors greater than or equal to total value in PAR_ERR_THOLD[15:0], the PARITY_ERROR flag is set in the RX_PORT_STS1 register. PAR_ERR_THOLD_LO contains bits [7:0] of the 16-bit parity error threshold PAR_ERR_THOLD[15:0]. PAR_ERR_THOLD_LO Register Field Descriptions Bit Field Type Reset Description 7:0 PAR_ERR_THOLD_LO R/W 0x0 FPD3 Parity Error Threshold Low byteThis register provides the 8 least significant bits of the Parity Error Threshold value. For each port, if the FPD-Link III receiver detects a number of parity errors greater than or equal to this value, the PARITY_ERROR flag is set in the RX_PORT_STS1 register. PAR_ERR_THOLD_LO Register (Address = 0x6) [Reset = 0x00] PAR_ERR_THOLD_LO is shown in #GUID-20230614-SS0T-4RL9-H3GZ-MGHKVB6PT1NH/MAIN_MAIN_MAIN_PAR_ERR_THOLD_LO_TABLE_TABLE.#GUID-20230614-SS0T-4RL9-H3GZ-MGHKVB6PT1NH/MAIN_MAIN_MAIN_PAR_ERR_THOLD_LO_TABLE_TABLEReturn to the Summary Table.Summary TableFor each port, if the FPD-Link III receiver detects a number of parity errors greater than or equal to total value in PAR_ERR_THOLD[15:0], the PARITY_ERROR flag is set in the RX_PORT_STS1 register. PAR_ERR_THOLD_LO contains bits [7:0] of the 16-bit parity error threshold PAR_ERR_THOLD[15:0]. PAR_ERR_THOLD_LO Register Field Descriptions Bit Field Type Reset Description 7:0 PAR_ERR_THOLD_LO R/W 0x0 FPD3 Parity Error Threshold Low byteThis register provides the 8 least significant bits of the Parity Error Threshold value. For each port, if the FPD-Link III receiver detects a number of parity errors greater than or equal to this value, the PARITY_ERROR flag is set in the RX_PORT_STS1 register. PAR_ERR_THOLD_LO Register Field Descriptions Bit Field Type Reset Description 7:0 PAR_ERR_THOLD_LO R/W 0x0 FPD3 Parity Error Threshold Low byteThis register provides the 8 least significant bits of the Parity Error Threshold value. For each port, if the FPD-Link III receiver detects a number of parity errors greater than or equal to this value, the PARITY_ERROR flag is set in the RX_PORT_STS1 register. Bit Field Type Reset Description Bit Field Type Reset Description BitFieldTypeResetDescription 7:0 PAR_ERR_THOLD_LO R/W 0x0 FPD3 Parity Error Threshold Low byteThis register provides the 8 least significant bits of the Parity Error Threshold value. For each port, if the FPD-Link III receiver detects a number of parity errors greater than or equal to this value, the PARITY_ERROR flag is set in the RX_PORT_STS1 register. 7:0 PAR_ERR_THOLD_LO R/W 0x0 FPD3 Parity Error Threshold Low byteThis register provides the 8 least significant bits of the Parity Error Threshold value. For each port, if the FPD-Link III receiver detects a number of parity errors greater than or equal to this value, the PARITY_ERROR flag is set in the RX_PORT_STS1 register. 7:0PAR_ERR_THOLD_LOR/W0x0 FPD3 Parity Error Threshold Low byteThis register provides the 8 least significant bits of the Parity Error Threshold value. For each port, if the FPD-Link III receiver detects a number of parity errors greater than or equal to this value, the PARITY_ERROR flag is set in the RX_PORT_STS1 register. BCC_WATCHDOG_CONTROL Register (Address = 0x7) [Reset = 0xFE] BCC_WATCHDOG_CONTROL is shown in #GUID-20230614-SS0T-4RL9-H3GZ-MGHKVB6PT1NH/MAIN_MAIN_MAIN_BCC_WATCHDOG_CONTROL_TABLE_TABLE. Return to the Summary Table. The BCC watchdog timer allows termination of a control channel transaction if it fails to complete within a programmed amount of time. BCC_WATCHDOG_CONTROL Register Field Descriptions Bit Field Type Reset Description 7:1 BCC_WATCHDOG_TIMER R/W 0x7F The watchdog timer allows termination of a control channel transaction if it fails to complete within a programmed amount of time. This field sets the Bidirectional Control Channel Watchdog Timeout value in units of 2 milliseconds. This field should not be set to 0. 0 BCC_WATCHDOG_TIMER_DISABLE R/W 0x0 Disable Bidirectional Control Channel Watchdog Timer1: Disables BCC Watchdog Timer operation0: Enables BCC Watchdog Timer operation BCC_WATCHDOG_CONTROL Register (Address = 0x7) [Reset = 0xFE] BCC_WATCHDOG_CONTROL is shown in #GUID-20230614-SS0T-4RL9-H3GZ-MGHKVB6PT1NH/MAIN_MAIN_MAIN_BCC_WATCHDOG_CONTROL_TABLE_TABLE.#GUID-20230614-SS0T-4RL9-H3GZ-MGHKVB6PT1NH/MAIN_MAIN_MAIN_BCC_WATCHDOG_CONTROL_TABLE_TABLEReturn to the Summary Table.Summary TableThe BCC watchdog timer allows termination of a control channel transaction if it fails to complete within a programmed amount of time. BCC_WATCHDOG_CONTROL Register Field Descriptions Bit Field Type Reset Description 7:1 BCC_WATCHDOG_TIMER R/W 0x7F The watchdog timer allows termination of a control channel transaction if it fails to complete within a programmed amount of time. This field sets the Bidirectional Control Channel Watchdog Timeout value in units of 2 milliseconds. This field should not be set to 0. 0 BCC_WATCHDOG_TIMER_DISABLE R/W 0x0 Disable Bidirectional Control Channel Watchdog Timer1: Disables BCC Watchdog Timer operation0: Enables BCC Watchdog Timer operation BCC_WATCHDOG_CONTROL Register Field Descriptions Bit Field Type Reset Description 7:1 BCC_WATCHDOG_TIMER R/W 0x7F The watchdog timer allows termination of a control channel transaction if it fails to complete within a programmed amount of time. This field sets the Bidirectional Control Channel Watchdog Timeout value in units of 2 milliseconds. This field should not be set to 0. 0 BCC_WATCHDOG_TIMER_DISABLE R/W 0x0 Disable Bidirectional Control Channel Watchdog Timer1: Disables BCC Watchdog Timer operation0: Enables BCC Watchdog Timer operation Bit Field Type Reset Description Bit Field Type Reset Description BitFieldTypeResetDescription 7:1 BCC_WATCHDOG_TIMER R/W 0x7F The watchdog timer allows termination of a control channel transaction if it fails to complete within a programmed amount of time. This field sets the Bidirectional Control Channel Watchdog Timeout value in units of 2 milliseconds. This field should not be set to 0. 0 BCC_WATCHDOG_TIMER_DISABLE R/W 0x0 Disable Bidirectional Control Channel Watchdog Timer1: Disables BCC Watchdog Timer operation0: Enables BCC Watchdog Timer operation 7:1 BCC_WATCHDOG_TIMER R/W 0x7F The watchdog timer allows termination of a control channel transaction if it fails to complete within a programmed amount of time. This field sets the Bidirectional Control Channel Watchdog Timeout value in units of 2 milliseconds. This field should not be set to 0. 7:1BCC_WATCHDOG_TIMERR/W0x7F The watchdog timer allows termination of a control channel transaction if it fails to complete within a programmed amount of time. This field sets the Bidirectional Control Channel Watchdog Timeout value in units of 2 milliseconds. This field should not be set to 0. 0 BCC_WATCHDOG_TIMER_DISABLE R/W 0x0 Disable Bidirectional Control Channel Watchdog Timer1: Disables BCC Watchdog Timer operation0: Enables BCC Watchdog Timer operation 0BCC_WATCHDOG_TIMER_DISABLER/W0x0 Disable Bidirectional Control Channel Watchdog Timer1: Disables BCC Watchdog Timer operation0: Enables BCC Watchdog Timer operation I2C_CONTROL_1 Register (Address = 0x8) [Reset = 0x1C] I2C_CONTROL_1 is shown in #GUID-20230614-SS0T-4RL9-H3GZ-MGHKVB6PT1NH/MAIN_MAIN_MAIN_I2C_CONTROL_1_TABLE_TABLE. Return to the Summary Table. I2C_CONTROL_1 Register Field Descriptions Bit Field Type Reset Description 7 LOCAL_WRITE_DISABLE R/W 0x0 Disable Remote Writes to Local RegistersSetting this bit to a 1 will prevent remote writes to local device registers from across the control channel. This prevents writes to the Deserializer registers from an I2C controller attached to the Serializer. Setting this bit does not affect remote access to I2C targets at the Deserializer. 6:4 I2C_SDA_HOLD R/W 0x1 Internal SDA Hold TimeThis field configures the amount of internal hold time provided for the SDA input relative to the SCL input. Units are 50 nanoseconds. 3:0 I2C_FILTER_DEPTH R/W 0xC I2C Glitch Filter DepthThis field configures the maximum width of glitch pulses on the SCL and SDA inputs that is rejected. Units are 5 nanoseconds. I2C_CONTROL_1 Register (Address = 0x8) [Reset = 0x1C] I2C_CONTROL_1 is shown in #GUID-20230614-SS0T-4RL9-H3GZ-MGHKVB6PT1NH/MAIN_MAIN_MAIN_I2C_CONTROL_1_TABLE_TABLE.#GUID-20230614-SS0T-4RL9-H3GZ-MGHKVB6PT1NH/MAIN_MAIN_MAIN_I2C_CONTROL_1_TABLE_TABLEReturn to the Summary Table.Summary Table I2C_CONTROL_1 Register Field Descriptions Bit Field Type Reset Description 7 LOCAL_WRITE_DISABLE R/W 0x0 Disable Remote Writes to Local RegistersSetting this bit to a 1 will prevent remote writes to local device registers from across the control channel. This prevents writes to the Deserializer registers from an I2C controller attached to the Serializer. Setting this bit does not affect remote access to I2C targets at the Deserializer. 6:4 I2C_SDA_HOLD R/W 0x1 Internal SDA Hold TimeThis field configures the amount of internal hold time provided for the SDA input relative to the SCL input. Units are 50 nanoseconds. 3:0 I2C_FILTER_DEPTH R/W 0xC I2C Glitch Filter DepthThis field configures the maximum width of glitch pulses on the SCL and SDA inputs that is rejected. Units are 5 nanoseconds. I2C_CONTROL_1 Register Field Descriptions Bit Field Type Reset Description 7 LOCAL_WRITE_DISABLE R/W 0x0 Disable Remote Writes to Local RegistersSetting this bit to a 1 will prevent remote writes to local device registers from across the control channel. This prevents writes to the Deserializer registers from an I2C controller attached to the Serializer. Setting this bit does not affect remote access to I2C targets at the Deserializer. 6:4 I2C_SDA_HOLD R/W 0x1 Internal SDA Hold TimeThis field configures the amount of internal hold time provided for the SDA input relative to the SCL input. Units are 50 nanoseconds. 3:0 I2C_FILTER_DEPTH R/W 0xC I2C Glitch Filter DepthThis field configures the maximum width of glitch pulses on the SCL and SDA inputs that is rejected. Units are 5 nanoseconds. Bit Field Type Reset Description Bit Field Type Reset Description BitFieldTypeResetDescription 7 LOCAL_WRITE_DISABLE R/W 0x0 Disable Remote Writes to Local RegistersSetting this bit to a 1 will prevent remote writes to local device registers from across the control channel. This prevents writes to the Deserializer registers from an I2C controller attached to the Serializer. Setting this bit does not affect remote access to I2C targets at the Deserializer. 6:4 I2C_SDA_HOLD R/W 0x1 Internal SDA Hold TimeThis field configures the amount of internal hold time provided for the SDA input relative to the SCL input. Units are 50 nanoseconds. 3:0 I2C_FILTER_DEPTH R/W 0xC I2C Glitch Filter DepthThis field configures the maximum width of glitch pulses on the SCL and SDA inputs that is rejected. Units are 5 nanoseconds. 7 LOCAL_WRITE_DISABLE R/W 0x0 Disable Remote Writes to Local RegistersSetting this bit to a 1 will prevent remote writes to local device registers from across the control channel. This prevents writes to the Deserializer registers from an I2C controller attached to the Serializer. Setting this bit does not affect remote access to I2C targets at the Deserializer. 7LOCAL_WRITE_DISABLER/W0x0 Disable Remote Writes to Local RegistersSetting this bit to a 1 will prevent remote writes to local device registers from across the control channel. This prevents writes to the Deserializer registers from an I2C controller attached to the Serializer. Setting this bit does not affect remote access to I2C targets at the Deserializer. 6:4 I2C_SDA_HOLD R/W 0x1 Internal SDA Hold TimeThis field configures the amount of internal hold time provided for the SDA input relative to the SCL input. Units are 50 nanoseconds. 6:4I2C_SDA_HOLDR/W0x1 Internal SDA Hold TimeThis field configures the amount of internal hold time provided for the SDA input relative to the SCL input. Units are 50 nanoseconds. 3:0 I2C_FILTER_DEPTH R/W 0xC I2C Glitch Filter DepthThis field configures the maximum width of glitch pulses on the SCL and SDA inputs that is rejected. Units are 5 nanoseconds. 3:0I2C_FILTER_DEPTHR/W0xC I2C Glitch Filter DepthThis field configures the maximum width of glitch pulses on the SCL and SDA inputs that is rejected. Units are 5 nanoseconds. I2C_CONTROL_2 Register (Address = 0x9) [Reset = 0x12] I2C_CONTROL_2 is shown in #GUID-20230614-SS0T-4RL9-H3GZ-MGHKVB6PT1NH/MAIN_MAIN_MAIN_I2C_CONTROL_2_TABLE_TABLE. Return to the Summary Table. I2C_CONTROL_2 Register Field Descriptions Bit Field Type Reset Description 7:4 SDA_OUTPUT_SETUP R/W 0x1 Remote Ack SDA Output SetupWhen a Control Channel (remote) access is active, this field configures setup time from the SDA output relative to the rising edge of SCL during ACK cycles. Setting this value will increase setup time in units of 640ns. The nominal output setup time value for SDA to SCL when this field is 0 is 80ns. 3:2 SDA_OUTPUT_DELAY R/W 0x0 SDA Output DelayThis field configures additional delay on the SDA output relative to the falling edge of SCL. Setting this value will increase output delay in units of 40ns. Nominal output delay values for SCL to SDA are:00: 240ns01: 280ns10: 320ns11: 360ns 1 I2C_BUS_TIMER_SPEEDUP R/W 0x1 Speed up I2C Bus Watchdog Timer1: Watchdog Timer expires after approximately 50 microseconds0: Watchdog Timer expires after approximately 1 second. 0 I2C_BUS_TIMER_DISABLE R/W 0x0 Disable I2C Bus Watchdog TimerWhen the I2C Watchdog Timer may be used to detect when the I2C bus is free or hung up following an invalid termination of a transaction. If SDA is high and no signaling occurs for approximately 1 second, the I2C bus will assumed to be free. If SDA is low and no signaling occurs, the device will attempt to clear the bus by driving 9 clocks on SCL I2C_CONTROL_2 Register (Address = 0x9) [Reset = 0x12] I2C_CONTROL_2 is shown in #GUID-20230614-SS0T-4RL9-H3GZ-MGHKVB6PT1NH/MAIN_MAIN_MAIN_I2C_CONTROL_2_TABLE_TABLE.#GUID-20230614-SS0T-4RL9-H3GZ-MGHKVB6PT1NH/MAIN_MAIN_MAIN_I2C_CONTROL_2_TABLE_TABLEReturn to the Summary Table.Summary Table I2C_CONTROL_2 Register Field Descriptions Bit Field Type Reset Description 7:4 SDA_OUTPUT_SETUP R/W 0x1 Remote Ack SDA Output SetupWhen a Control Channel (remote) access is active, this field configures setup time from the SDA output relative to the rising edge of SCL during ACK cycles. Setting this value will increase setup time in units of 640ns. The nominal output setup time value for SDA to SCL when this field is 0 is 80ns. 3:2 SDA_OUTPUT_DELAY R/W 0x0 SDA Output DelayThis field configures additional delay on the SDA output relative to the falling edge of SCL. Setting this value will increase output delay in units of 40ns. Nominal output delay values for SCL to SDA are:00: 240ns01: 280ns10: 320ns11: 360ns 1 I2C_BUS_TIMER_SPEEDUP R/W 0x1 Speed up I2C Bus Watchdog Timer1: Watchdog Timer expires after approximately 50 microseconds0: Watchdog Timer expires after approximately 1 second. 0 I2C_BUS_TIMER_DISABLE R/W 0x0 Disable I2C Bus Watchdog TimerWhen the I2C Watchdog Timer may be used to detect when the I2C bus is free or hung up following an invalid termination of a transaction. If SDA is high and no signaling occurs for approximately 1 second, the I2C bus will assumed to be free. If SDA is low and no signaling occurs, the device will attempt to clear the bus by driving 9 clocks on SCL I2C_CONTROL_2 Register Field Descriptions Bit Field Type Reset Description 7:4 SDA_OUTPUT_SETUP R/W 0x1 Remote Ack SDA Output SetupWhen a Control Channel (remote) access is active, this field configures setup time from the SDA output relative to the rising edge of SCL during ACK cycles. Setting this value will increase setup time in units of 640ns. The nominal output setup time value for SDA to SCL when this field is 0 is 80ns. 3:2 SDA_OUTPUT_DELAY R/W 0x0 SDA Output DelayThis field configures additional delay on the SDA output relative to the falling edge of SCL. Setting this value will increase output delay in units of 40ns. Nominal output delay values for SCL to SDA are:00: 240ns01: 280ns10: 320ns11: 360ns 1 I2C_BUS_TIMER_SPEEDUP R/W 0x1 Speed up I2C Bus Watchdog Timer1: Watchdog Timer expires after approximately 50 microseconds0: Watchdog Timer expires after approximately 1 second. 0 I2C_BUS_TIMER_DISABLE R/W 0x0 Disable I2C Bus Watchdog TimerWhen the I2C Watchdog Timer may be used to detect when the I2C bus is free or hung up following an invalid termination of a transaction. If SDA is high and no signaling occurs for approximately 1 second, the I2C bus will assumed to be free. If SDA is low and no signaling occurs, the device will attempt to clear the bus by driving 9 clocks on SCL Bit Field Type Reset Description Bit Field Type Reset Description BitFieldTypeResetDescription 7:4 SDA_OUTPUT_SETUP R/W 0x1 Remote Ack SDA Output SetupWhen a Control Channel (remote) access is active, this field configures setup time from the SDA output relative to the rising edge of SCL during ACK cycles. Setting this value will increase setup time in units of 640ns. The nominal output setup time value for SDA to SCL when this field is 0 is 80ns. 3:2 SDA_OUTPUT_DELAY R/W 0x0 SDA Output DelayThis field configures additional delay on the SDA output relative to the falling edge of SCL. Setting this value will increase output delay in units of 40ns. Nominal output delay values for SCL to SDA are:00: 240ns01: 280ns10: 320ns11: 360ns 1 I2C_BUS_TIMER_SPEEDUP R/W 0x1 Speed up I2C Bus Watchdog Timer1: Watchdog Timer expires after approximately 50 microseconds0: Watchdog Timer expires after approximately 1 second. 0 I2C_BUS_TIMER_DISABLE R/W 0x0 Disable I2C Bus Watchdog TimerWhen the I2C Watchdog Timer may be used to detect when the I2C bus is free or hung up following an invalid termination of a transaction. If SDA is high and no signaling occurs for approximately 1 second, the I2C bus will assumed to be free. If SDA is low and no signaling occurs, the device will attempt to clear the bus by driving 9 clocks on SCL 7:4 SDA_OUTPUT_SETUP R/W 0x1 Remote Ack SDA Output SetupWhen a Control Channel (remote) access is active, this field configures setup time from the SDA output relative to the rising edge of SCL during ACK cycles. Setting this value will increase setup time in units of 640ns. The nominal output setup time value for SDA to SCL when this field is 0 is 80ns. 7:4SDA_OUTPUT_SETUPR/W0x1 Remote Ack SDA Output SetupWhen a Control Channel (remote) access is active, this field configures setup time from the SDA output relative to the rising edge of SCL during ACK cycles. Setting this value will increase setup time in units of 640ns. The nominal output setup time value for SDA to SCL when this field is 0 is 80ns. 3:2 SDA_OUTPUT_DELAY R/W 0x0 SDA Output DelayThis field configures additional delay on the SDA output relative to the falling edge of SCL. Setting this value will increase output delay in units of 40ns. Nominal output delay values for SCL to SDA are:00: 240ns01: 280ns10: 320ns11: 360ns 3:2SDA_OUTPUT_DELAYR/W0x0 SDA Output DelayThis field configures additional delay on the SDA output relative to the falling edge of SCL. Setting this value will increase output delay in units of 40ns. Nominal output delay values for SCL to SDA are:00: 240ns01: 280ns10: 320ns11: 360ns 1 I2C_BUS_TIMER_SPEEDUP R/W 0x1 Speed up I2C Bus Watchdog Timer1: Watchdog Timer expires after approximately 50 microseconds0: Watchdog Timer expires after approximately 1 second. 1I2C_BUS_TIMER_SPEEDUPR/W0x1 Speed up I2C Bus Watchdog Timer1: Watchdog Timer expires after approximately 50 microseconds0: Watchdog Timer expires after approximately 1 second. 0 I2C_BUS_TIMER_DISABLE R/W 0x0 Disable I2C Bus Watchdog TimerWhen the I2C Watchdog Timer may be used to detect when the I2C bus is free or hung up following an invalid termination of a transaction. If SDA is high and no signaling occurs for approximately 1 second, the I2C bus will assumed to be free. If SDA is low and no signaling occurs, the device will attempt to clear the bus by driving 9 clocks on SCL 0I2C_BUS_TIMER_DISABLER/W0x0 Disable I2C Bus Watchdog TimerWhen the I2C Watchdog Timer may be used to detect when the I2C bus is free or hung up following an invalid termination of a transaction. If SDA is high and no signaling occurs for approximately 1 second, the I2C bus will assumed to be free. If SDA is low and no signaling occurs, the device will attempt to clear the bus by driving 9 clocks on SCL SCL_HIGH_TIME Register (Address = 0xA) [Reset = 0x7A] SCL_HIGH_TIME is shown in #GUID-20230614-SS0T-4RL9-H3GZ-MGHKVB6PT1NH/MAIN_MAIN_MAIN_SCL_HIGH_TIME_TABLE_TABLE. Return to the Summary Table. The SCL High Time register field configures the high pulse width of the I2C SCL output when the Serializer is the Controller on the local I2C bus. Units are 40 ns for the nominal oscillator clock frequency. The default value is set to approximately 100 kHz with the internal oscillator clock running at nominal 25 MHz. Delay includes 4 additional oscillator clock periods. The internal oscillator has ±10% variation when REFCLK is not applied, which must be taken into account when setting the SCL High and Low Time registers. SCL_HIGH_TIME Register Field Descriptions Bit Field Type Reset Description 7:0 SCL_HIGH_TIME R/W 0x7A I2C Controller SCL High TimeThis field configures the high pulse width of the SCL output when the Serializer is the Controller on the local I2C bus. Units are 40 ns for the nominal oscillator clock frequency. The default value is set to provide a minimum 5us SCL high time with the reference clock at 25 MHz + 100ppm. The delay includes 5 additional oscillator clock periods.Min_delay= 39.996ns * (SCL_HIGH_TIME + 5) SCL_HIGH_TIME Register (Address = 0xA) [Reset = 0x7A] SCL_HIGH_TIME is shown in #GUID-20230614-SS0T-4RL9-H3GZ-MGHKVB6PT1NH/MAIN_MAIN_MAIN_SCL_HIGH_TIME_TABLE_TABLE.#GUID-20230614-SS0T-4RL9-H3GZ-MGHKVB6PT1NH/MAIN_MAIN_MAIN_SCL_HIGH_TIME_TABLE_TABLEReturn to the Summary Table.Summary TableThe SCL High Time register field configures the high pulse width of the I2C SCL output when the Serializer is the Controller on the local I2C bus. Units are 40 ns for the nominal oscillator clock frequency. The default value is set to approximately 100 kHz with the internal oscillator clock running at nominal 25 MHz. Delay includes 4 additional oscillator clock periods. The internal oscillator has ±10% variation when REFCLK is not applied, which must be taken into account when setting the SCL High and Low Time registers. SCL_HIGH_TIME Register Field Descriptions Bit Field Type Reset Description 7:0 SCL_HIGH_TIME R/W 0x7A I2C Controller SCL High TimeThis field configures the high pulse width of the SCL output when the Serializer is the Controller on the local I2C bus. Units are 40 ns for the nominal oscillator clock frequency. The default value is set to provide a minimum 5us SCL high time with the reference clock at 25 MHz + 100ppm. The delay includes 5 additional oscillator clock periods.Min_delay= 39.996ns * (SCL_HIGH_TIME + 5) SCL_HIGH_TIME Register Field Descriptions Bit Field Type Reset Description 7:0 SCL_HIGH_TIME R/W 0x7A I2C Controller SCL High TimeThis field configures the high pulse width of the SCL output when the Serializer is the Controller on the local I2C bus. Units are 40 ns for the nominal oscillator clock frequency. The default value is set to provide a minimum 5us SCL high time with the reference clock at 25 MHz + 100ppm. The delay includes 5 additional oscillator clock periods.Min_delay= 39.996ns * (SCL_HIGH_TIME + 5) Bit Field Type Reset Description Bit Field Type Reset Description BitFieldTypeResetDescription 7:0 SCL_HIGH_TIME R/W 0x7A I2C Controller SCL High TimeThis field configures the high pulse width of the SCL output when the Serializer is the Controller on the local I2C bus. Units are 40 ns for the nominal oscillator clock frequency. The default value is set to provide a minimum 5us SCL high time with the reference clock at 25 MHz + 100ppm. The delay includes 5 additional oscillator clock periods.Min_delay= 39.996ns * (SCL_HIGH_TIME + 5) 7:0 SCL_HIGH_TIME R/W 0x7A I2C Controller SCL High TimeThis field configures the high pulse width of the SCL output when the Serializer is the Controller on the local I2C bus. Units are 40 ns for the nominal oscillator clock frequency. The default value is set to provide a minimum 5us SCL high time with the reference clock at 25 MHz + 100ppm. The delay includes 5 additional oscillator clock periods.Min_delay= 39.996ns * (SCL_HIGH_TIME + 5) 7:0SCL_HIGH_TIMER/W0x7A I2C Controller SCL High TimeThis field configures the high pulse width of the SCL output when the Serializer is the Controller on the local I2C bus. Units are 40 ns for the nominal oscillator clock frequency. The default value is set to provide a minimum 5us SCL high time with the reference clock at 25 MHz + 100ppm. The delay includes 5 additional oscillator clock periods.Min_delay= 39.996ns * (SCL_HIGH_TIME + 5) SCL_LOW_TIME Register (Address = 0xB) [Reset = 0x7A] SCL_LOW_TIME is shown in #GUID-20230614-SS0T-4RL9-H3GZ-MGHKVB6PT1NH/MAIN_MAIN_MAIN_SCL_LOW_TIME_TABLE_TABLE. Return to the Summary Table. The SCL Low Time register field configures the low pulse width of the SCL output when the serializer is the controller on the local I2C bus. This value is also used as the SDA setup time by the I2C Target for providing data prior to releasing SCL during accesses over the Bidirectional control channel. Units are 40 ns for the nominal oscillator clock frequency. The default value is set to approximately 100 kHz with the internal oscillator clock running at nominal 25 MHz. Delay includes 4 additional oscillator clock periods. The internal oscillator has ±10% variation when REFCLK is not applied, which must be taken into account when setting the SCL High and Low Time registers SCL_LOW_TIME Register Field Descriptions Bit Field Type Reset Description 7:0 SCL_LOW_TIME R/W 0x7A I2C SCL Low TimeThis field configures the low pulse width of the SCL output when the Serializer is the Controller on the local I2C bus. This value is also used as the SDA setup time by the I2C Target for providing data prior to releasing SCL during accesses over the Bi-directional Control Channel. Units are 40 ns for the nominal oscillator clock frequency. The default value is set to provide a minimum 5us SCL low time with the reference clock at 25 MHz + 100ppm. The delay includes 5 additional clock periods.Min_delay= 39.996ns * (SCL_LOW_TIME+ 5) SCL_LOW_TIME Register (Address = 0xB) [Reset = 0x7A] SCL_LOW_TIME is shown in #GUID-20230614-SS0T-4RL9-H3GZ-MGHKVB6PT1NH/MAIN_MAIN_MAIN_SCL_LOW_TIME_TABLE_TABLE.#GUID-20230614-SS0T-4RL9-H3GZ-MGHKVB6PT1NH/MAIN_MAIN_MAIN_SCL_LOW_TIME_TABLE_TABLEReturn to the Summary Table.Summary TableThe SCL Low Time register field configures the low pulse width of the SCL output when the serializer is the controller on the local I2C bus. This value is also used as the SDA setup time by the I2C Target for providing data prior to releasing SCL during accesses over the Bidirectional control channel. Units are 40 ns for the nominal oscillator clock frequency. The default value is set to approximately 100 kHz with the internal oscillator clock running at nominal 25 MHz. Delay includes 4 additional oscillator clock periods. The internal oscillator has ±10% variation when REFCLK is not applied, which must be taken into account when setting the SCL High and Low Time registers SCL_LOW_TIME Register Field Descriptions Bit Field Type Reset Description 7:0 SCL_LOW_TIME R/W 0x7A I2C SCL Low TimeThis field configures the low pulse width of the SCL output when the Serializer is the Controller on the local I2C bus. This value is also used as the SDA setup time by the I2C Target for providing data prior to releasing SCL during accesses over the Bi-directional Control Channel. Units are 40 ns for the nominal oscillator clock frequency. The default value is set to provide a minimum 5us SCL low time with the reference clock at 25 MHz + 100ppm. The delay includes 5 additional clock periods.Min_delay= 39.996ns * (SCL_LOW_TIME+ 5) SCL_LOW_TIME Register Field Descriptions Bit Field Type Reset Description 7:0 SCL_LOW_TIME R/W 0x7A I2C SCL Low TimeThis field configures the low pulse width of the SCL output when the Serializer is the Controller on the local I2C bus. This value is also used as the SDA setup time by the I2C Target for providing data prior to releasing SCL during accesses over the Bi-directional Control Channel. Units are 40 ns for the nominal oscillator clock frequency. The default value is set to provide a minimum 5us SCL low time with the reference clock at 25 MHz + 100ppm. The delay includes 5 additional clock periods.Min_delay= 39.996ns * (SCL_LOW_TIME+ 5) Bit Field Type Reset Description Bit Field Type Reset Description BitFieldTypeResetDescription 7:0 SCL_LOW_TIME R/W 0x7A I2C SCL Low TimeThis field configures the low pulse width of the SCL output when the Serializer is the Controller on the local I2C bus. This value is also used as the SDA setup time by the I2C Target for providing data prior to releasing SCL during accesses over the Bi-directional Control Channel. Units are 40 ns for the nominal oscillator clock frequency. The default value is set to provide a minimum 5us SCL low time with the reference clock at 25 MHz + 100ppm. The delay includes 5 additional clock periods.Min_delay= 39.996ns * (SCL_LOW_TIME+ 5) 7:0 SCL_LOW_TIME R/W 0x7A I2C SCL Low TimeThis field configures the low pulse width of the SCL output when the Serializer is the Controller on the local I2C bus. This value is also used as the SDA setup time by the I2C Target for providing data prior to releasing SCL during accesses over the Bi-directional Control Channel. Units are 40 ns for the nominal oscillator clock frequency. The default value is set to provide a minimum 5us SCL low time with the reference clock at 25 MHz + 100ppm. The delay includes 5 additional clock periods.Min_delay= 39.996ns * (SCL_LOW_TIME+ 5) 7:0SCL_LOW_TIMER/W0x7A I2C SCL Low TimeThis field configures the low pulse width of the SCL output when the Serializer is the Controller on the local I2C bus. This value is also used as the SDA setup time by the I2C Target for providing data prior to releasing SCL during accesses over the Bi-directional Control Channel. Units are 40 ns for the nominal oscillator clock frequency. The default value is set to provide a minimum 5us SCL low time with the reference clock at 25 MHz + 100ppm. The delay includes 5 additional clock periods.Min_delay= 39.996ns * (SCL_LOW_TIME+ 5) RX_PORT_CTL Register (Address = 0xC) [Reset = 0x0F] RX_PORT_CTL is shown in #GUID-20230614-SS0T-4RL9-H3GZ-MGHKVB6PT1NH/MAIN_MAIN_MAIN_RX_PORT_CTL_TABLE_TABLE. Return to the Summary Table. Receiver port control register assigns rules for lock and pass in the general status register and allows for enabling and disabling each Rx port. RX_PORT_CTL Register Field Descriptions Bit Field Type Reset Description 7 BCC3_MAP R/W 0x0 Map Control Channel 3 to I2C Target Port0: I2C Target Port 01: I2C Target Port 1 6 BCC2_MAP R/W 0x0 Map Control Channel 2 to I2C Target Port0: I2C Target Port 01: I2C Target Port 1 5 BCC1_MAP R/W 0x0 Map Control Channel 1 to I2C Target Port0: I2C Target Port 01: I2C Target Port 1 4 BCC0_MAP R/W 0x0 Map Control Channel 0 to I2C Target Port0: I2C Target Port 01: I2C Target Port 1 3 PORT3_EN R/W 0x1 Port 3 Receiver Enable0: Disable Port 3 Receiver1: Enable Port 3 Receiver 2 PORT2_EN R/W 0x1 Port 2 Receiver Enable0: Disable Port 2 Receiver1: Enable Port 2 Receiver 1 PORT1_EN R/W 0x1 Port 1 Receiver Enable0: Disable Port 1 Receiver1: Enable Port 1 Receiver 0 PORT0_EN R/W 0x1 Port 0 Receiver Enable0: Disable Port 0 Receiver1: Enable Port 0 Receiver RX_PORT_CTL Register (Address = 0xC) [Reset = 0x0F] RX_PORT_CTL is shown in #GUID-20230614-SS0T-4RL9-H3GZ-MGHKVB6PT1NH/MAIN_MAIN_MAIN_RX_PORT_CTL_TABLE_TABLE.#GUID-20230614-SS0T-4RL9-H3GZ-MGHKVB6PT1NH/MAIN_MAIN_MAIN_RX_PORT_CTL_TABLE_TABLEReturn to the Summary Table.Summary TableReceiver port control register assigns rules for lock and pass in the general status register and allows for enabling and disabling each Rx port. RX_PORT_CTL Register Field Descriptions Bit Field Type Reset Description 7 BCC3_MAP R/W 0x0 Map Control Channel 3 to I2C Target Port0: I2C Target Port 01: I2C Target Port 1 6 BCC2_MAP R/W 0x0 Map Control Channel 2 to I2C Target Port0: I2C Target Port 01: I2C Target Port 1 5 BCC1_MAP R/W 0x0 Map Control Channel 1 to I2C Target Port0: I2C Target Port 01: I2C Target Port 1 4 BCC0_MAP R/W 0x0 Map Control Channel 0 to I2C Target Port0: I2C Target Port 01: I2C Target Port 1 3 PORT3_EN R/W 0x1 Port 3 Receiver Enable0: Disable Port 3 Receiver1: Enable Port 3 Receiver 2 PORT2_EN R/W 0x1 Port 2 Receiver Enable0: Disable Port 2 Receiver1: Enable Port 2 Receiver 1 PORT1_EN R/W 0x1 Port 1 Receiver Enable0: Disable Port 1 Receiver1: Enable Port 1 Receiver 0 PORT0_EN R/W 0x1 Port 0 Receiver Enable0: Disable Port 0 Receiver1: Enable Port 0 Receiver RX_PORT_CTL Register Field Descriptions Bit Field Type Reset Description 7 BCC3_MAP R/W 0x0 Map Control Channel 3 to I2C Target Port0: I2C Target Port 01: I2C Target Port 1 6 BCC2_MAP R/W 0x0 Map Control Channel 2 to I2C Target Port0: I2C Target Port 01: I2C Target Port 1 5 BCC1_MAP R/W 0x0 Map Control Channel 1 to I2C Target Port0: I2C Target Port 01: I2C Target Port 1 4 BCC0_MAP R/W 0x0 Map Control Channel 0 to I2C Target Port0: I2C Target Port 01: I2C Target Port 1 3 PORT3_EN R/W 0x1 Port 3 Receiver Enable0: Disable Port 3 Receiver1: Enable Port 3 Receiver 2 PORT2_EN R/W 0x1 Port 2 Receiver Enable0: Disable Port 2 Receiver1: Enable Port 2 Receiver 1 PORT1_EN R/W 0x1 Port 1 Receiver Enable0: Disable Port 1 Receiver1: Enable Port 1 Receiver 0 PORT0_EN R/W 0x1 Port 0 Receiver Enable0: Disable Port 0 Receiver1: Enable Port 0 Receiver Bit Field Type Reset Description Bit Field Type Reset Description BitFieldTypeResetDescription 7 BCC3_MAP R/W 0x0 Map Control Channel 3 to I2C Target Port0: I2C Target Port 01: I2C Target Port 1 6 BCC2_MAP R/W 0x0 Map Control Channel 2 to I2C Target Port0: I2C Target Port 01: I2C Target Port 1 5 BCC1_MAP R/W 0x0 Map Control Channel 1 to I2C Target Port0: I2C Target Port 01: I2C Target Port 1 4 BCC0_MAP R/W 0x0 Map Control Channel 0 to I2C Target Port0: I2C Target Port 01: I2C Target Port 1 3 PORT3_EN R/W 0x1 Port 3 Receiver Enable0: Disable Port 3 Receiver1: Enable Port 3 Receiver 2 PORT2_EN R/W 0x1 Port 2 Receiver Enable0: Disable Port 2 Receiver1: Enable Port 2 Receiver 1 PORT1_EN R/W 0x1 Port 1 Receiver Enable0: Disable Port 1 Receiver1: Enable Port 1 Receiver 0 PORT0_EN R/W 0x1 Port 0 Receiver Enable0: Disable Port 0 Receiver1: Enable Port 0 Receiver 7 BCC3_MAP R/W 0x0 Map Control Channel 3 to I2C Target Port0: I2C Target Port 01: I2C Target Port 1 7BCC3_MAPR/W0x0 Map Control Channel 3 to I2C Target Port0: I2C Target Port 01: I2C Target Port 1 6 BCC2_MAP R/W 0x0 Map Control Channel 2 to I2C Target Port0: I2C Target Port 01: I2C Target Port 1 6BCC2_MAPR/W0x0 Map Control Channel 2 to I2C Target Port0: I2C Target Port 01: I2C Target Port 1 5 BCC1_MAP R/W 0x0 Map Control Channel 1 to I2C Target Port0: I2C Target Port 01: I2C Target Port 1 5BCC1_MAPR/W0x0 Map Control Channel 1 to I2C Target Port0: I2C Target Port 01: I2C Target Port 1 4 BCC0_MAP R/W 0x0 Map Control Channel 0 to I2C Target Port0: I2C Target Port 01: I2C Target Port 1 4BCC0_MAPR/W0x0 Map Control Channel 0 to I2C Target Port0: I2C Target Port 01: I2C Target Port 1 3 PORT3_EN R/W 0x1 Port 3 Receiver Enable0: Disable Port 3 Receiver1: Enable Port 3 Receiver 3PORT3_ENR/W0x1 Port 3 Receiver Enable0: Disable Port 3 Receiver1: Enable Port 3 Receiver 2 PORT2_EN R/W 0x1 Port 2 Receiver Enable0: Disable Port 2 Receiver1: Enable Port 2 Receiver 2PORT2_ENR/W0x1 Port 2 Receiver Enable0: Disable Port 2 Receiver1: Enable Port 2 Receiver 1 PORT1_EN R/W 0x1 Port 1 Receiver Enable0: Disable Port 1 Receiver1: Enable Port 1 Receiver 1PORT1_ENR/W0x1 Port 1 Receiver Enable0: Disable Port 1 Receiver1: Enable Port 1 Receiver 0 PORT0_EN R/W 0x1 Port 0 Receiver Enable0: Disable Port 0 Receiver1: Enable Port 0 Receiver 0PORT0_ENR/W0x1 Port 0 Receiver Enable0: Disable Port 0 Receiver1: Enable Port 0 Receiver IO_CTL Register (Address = 0xD) [Reset = 0x09] IO_CTL is shown in #GUID-20230614-SS0T-4RL9-H3GZ-MGHKVB6PT1NH/MAIN_MAIN_MAIN_IO_CTL_TABLE_TABLE. Return to the Summary Table. IO_CTL Register Field Descriptions Bit Field Type Reset Description 7 SEL3P3V R/W 0x0 3.3V I/O Select on pins INTB, I2C, GPIO 0: 1.8V I/O Supply1: 3.3V I/O SupplyIf IO_SUPPLY_MODE_OV is 0, a read of this register will return the detected I/O voltage level. 6 IO_SUPPLY_MODE_OV R/W 0x0 Override I/O Supply Mode bitIf set to 0, the detected voltage level is used for both SEL3P3V and IO_SUPPLY_MODE controls.If set to 1, the values written to the SEL3P3V and IO_SUPPLY_MODE fields is used. 5:4 IO_SUPPLY_MODE R/W 0x0 I/O Supply Mode00: 1.8V11: 3.3VIf IO_SUPPLY_MODE_OV is 0, a read of this register will return the detected I/O voltage level. 3:0 RESERVED R 0x0 Reserved IO_CTL Register (Address = 0xD) [Reset = 0x09] IO_CTL is shown in #GUID-20230614-SS0T-4RL9-H3GZ-MGHKVB6PT1NH/MAIN_MAIN_MAIN_IO_CTL_TABLE_TABLE.#GUID-20230614-SS0T-4RL9-H3GZ-MGHKVB6PT1NH/MAIN_MAIN_MAIN_IO_CTL_TABLE_TABLEReturn to the Summary Table.Summary Table IO_CTL Register Field Descriptions Bit Field Type Reset Description 7 SEL3P3V R/W 0x0 3.3V I/O Select on pins INTB, I2C, GPIO 0: 1.8V I/O Supply1: 3.3V I/O SupplyIf IO_SUPPLY_MODE_OV is 0, a read of this register will return the detected I/O voltage level. 6 IO_SUPPLY_MODE_OV R/W 0x0 Override I/O Supply Mode bitIf set to 0, the detected voltage level is used for both SEL3P3V and IO_SUPPLY_MODE controls.If set to 1, the values written to the SEL3P3V and IO_SUPPLY_MODE fields is used. 5:4 IO_SUPPLY_MODE R/W 0x0 I/O Supply Mode00: 1.8V11: 3.3VIf IO_SUPPLY_MODE_OV is 0, a read of this register will return the detected I/O voltage level. 3:0 RESERVED R 0x0 Reserved IO_CTL Register Field Descriptions Bit Field Type Reset Description 7 SEL3P3V R/W 0x0 3.3V I/O Select on pins INTB, I2C, GPIO 0: 1.8V I/O Supply1: 3.3V I/O SupplyIf IO_SUPPLY_MODE_OV is 0, a read of this register will return the detected I/O voltage level. 6 IO_SUPPLY_MODE_OV R/W 0x0 Override I/O Supply Mode bitIf set to 0, the detected voltage level is used for both SEL3P3V and IO_SUPPLY_MODE controls.If set to 1, the values written to the SEL3P3V and IO_SUPPLY_MODE fields is used. 5:4 IO_SUPPLY_MODE R/W 0x0 I/O Supply Mode00: 1.8V11: 3.3VIf IO_SUPPLY_MODE_OV is 0, a read of this register will return the detected I/O voltage level. 3:0 RESERVED R 0x0 Reserved Bit Field Type Reset Description Bit Field Type Reset Description BitFieldTypeResetDescription 7 SEL3P3V R/W 0x0 3.3V I/O Select on pins INTB, I2C, GPIO 0: 1.8V I/O Supply1: 3.3V I/O SupplyIf IO_SUPPLY_MODE_OV is 0, a read of this register will return the detected I/O voltage level. 6 IO_SUPPLY_MODE_OV R/W 0x0 Override I/O Supply Mode bitIf set to 0, the detected voltage level is used for both SEL3P3V and IO_SUPPLY_MODE controls.If set to 1, the values written to the SEL3P3V and IO_SUPPLY_MODE fields is used. 5:4 IO_SUPPLY_MODE R/W 0x0 I/O Supply Mode00: 1.8V11: 3.3VIf IO_SUPPLY_MODE_OV is 0, a read of this register will return the detected I/O voltage level. 3:0 RESERVED R 0x0 Reserved 7 SEL3P3V R/W 0x0 3.3V I/O Select on pins INTB, I2C, GPIO 0: 1.8V I/O Supply1: 3.3V I/O SupplyIf IO_SUPPLY_MODE_OV is 0, a read of this register will return the detected I/O voltage level. 7SEL3P3VR/W0x0 3.3V I/O Select on pins INTB, I2C, GPIO 0: 1.8V I/O Supply1: 3.3V I/O SupplyIf IO_SUPPLY_MODE_OV is 0, a read of this register will return the detected I/O voltage level. 6 IO_SUPPLY_MODE_OV R/W 0x0 Override I/O Supply Mode bitIf set to 0, the detected voltage level is used for both SEL3P3V and IO_SUPPLY_MODE controls.If set to 1, the values written to the SEL3P3V and IO_SUPPLY_MODE fields is used. 6IO_SUPPLY_MODE_OVR/W0x0 Override I/O Supply Mode bitIf set to 0, the detected voltage level is used for both SEL3P3V and IO_SUPPLY_MODE controls.If set to 1, the values written to the SEL3P3V and IO_SUPPLY_MODE fields is used. 5:4 IO_SUPPLY_MODE R/W 0x0 I/O Supply Mode00: 1.8V11: 3.3VIf IO_SUPPLY_MODE_OV is 0, a read of this register will return the detected I/O voltage level. 5:4IO_SUPPLY_MODER/W0x0 I/O Supply Mode00: 1.8V11: 3.3VIf IO_SUPPLY_MODE_OV is 0, a read of this register will return the detected I/O voltage level. 3:0 RESERVED R 0x0 Reserved 3:0RESERVEDR0x0 Reserved GPIO_PIN_STS Register (Address = 0xE) [Reset = 0x00] GPIO_PIN_STS is shown in #GUID-20230614-SS0T-4RL9-H3GZ-MGHKVB6PT1NH/MAIN_MAIN_MAIN_GPIO_PIN_STS_TABLE_TABLE. Return to the Summary Table. This register reads the current values on each of the 8 GPIO pins. GPIO_PIN_STS Register Field Descriptions Bit Field Type Reset Description 7:0 GPIO_STS R 0x0 GPIO Pin StatusThis register reads the current values on each of the 8 GPIO pins. Bit 7 reads GPIO7 and bit 0 reads GPIO0. GPIO_PIN_STS Register (Address = 0xE) [Reset = 0x00] GPIO_PIN_STS is shown in #GUID-20230614-SS0T-4RL9-H3GZ-MGHKVB6PT1NH/MAIN_MAIN_MAIN_GPIO_PIN_STS_TABLE_TABLE.#GUID-20230614-SS0T-4RL9-H3GZ-MGHKVB6PT1NH/MAIN_MAIN_MAIN_GPIO_PIN_STS_TABLE_TABLEReturn to the Summary Table.Summary TableThis register reads the current values on each of the 8 GPIO pins. GPIO_PIN_STS Register Field Descriptions Bit Field Type Reset Description 7:0 GPIO_STS R 0x0 GPIO Pin StatusThis register reads the current values on each of the 8 GPIO pins. Bit 7 reads GPIO7 and bit 0 reads GPIO0. GPIO_PIN_STS Register Field Descriptions Bit Field Type Reset Description 7:0 GPIO_STS R 0x0 GPIO Pin StatusThis register reads the current values on each of the 8 GPIO pins. Bit 7 reads GPIO7 and bit 0 reads GPIO0. Bit Field Type Reset Description Bit Field Type Reset Description BitFieldTypeResetDescription 7:0 GPIO_STS R 0x0 GPIO Pin StatusThis register reads the current values on each of the 8 GPIO pins. Bit 7 reads GPIO7 and bit 0 reads GPIO0. 7:0 GPIO_STS R 0x0 GPIO Pin StatusThis register reads the current values on each of the 8 GPIO pins. Bit 7 reads GPIO7 and bit 0 reads GPIO0. 7:0GPIO_STSR0x0 GPIO Pin StatusThis register reads the current values on each of the 8 GPIO pins. Bit 7 reads GPIO7 and bit 0 reads GPIO0. GPIO_INPUT_CTL Register (Address = 0xF) [Reset = 0xFF] GPIO_INPUT_CTL is shown in #GUID-20230614-SS0T-4RL9-H3GZ-MGHKVB6PT1NH/MAIN_MAIN_MAIN_GPIO_INPUT_CTL_TABLE_TABLE. Return to the Summary Table. GPIO_INPUT_CTL Register Field Descriptions Bit Field Type Reset Description 7 GPIO7_INPUT_EN R/W 0x1 GPIO7 Input Enable0: Disabled1: Enabled 6 GPIO6_INPUT_EN R/W 0x1 GPIO6 Input Enable0: Disabled1: Enabled 5 GPIO5_INPUT_EN R/W 0x1 GPIO5 Input Enable0: Disabled1: Enabled 4 GPIO4_INPUT_EN R/W 0x1 GPIO4 Input Enable0: Disabled1: Enabled 3 GPIO3_INPUT_EN R/W 0x1 GPIO3 Input Enable0: Disabled1: Enabled 2 GPIO2_INPUT_EN R/W 0x1 GPIO2 Input Enable0: Disabled1: Enabled 1 GPIO1_INPUT_EN R/W 0x1 GPIO1 Input Enable0: Disabled1: Enabled 0 GPIO0_INPUT_EN R/W 0x1 GPIO0 Input Enable0: Disabled1: Enabled GPIO_INPUT_CTL Register (Address = 0xF) [Reset = 0xFF] GPIO_INPUT_CTL is shown in #GUID-20230614-SS0T-4RL9-H3GZ-MGHKVB6PT1NH/MAIN_MAIN_MAIN_GPIO_INPUT_CTL_TABLE_TABLE.#GUID-20230614-SS0T-4RL9-H3GZ-MGHKVB6PT1NH/MAIN_MAIN_MAIN_GPIO_INPUT_CTL_TABLE_TABLEReturn to the Summary Table.Summary Table GPIO_INPUT_CTL Register Field Descriptions Bit Field Type Reset Description 7 GPIO7_INPUT_EN R/W 0x1 GPIO7 Input Enable0: Disabled1: Enabled 6 GPIO6_INPUT_EN R/W 0x1 GPIO6 Input Enable0: Disabled1: Enabled 5 GPIO5_INPUT_EN R/W 0x1 GPIO5 Input Enable0: Disabled1: Enabled 4 GPIO4_INPUT_EN R/W 0x1 GPIO4 Input Enable0: Disabled1: Enabled 3 GPIO3_INPUT_EN R/W 0x1 GPIO3 Input Enable0: Disabled1: Enabled 2 GPIO2_INPUT_EN R/W 0x1 GPIO2 Input Enable0: Disabled1: Enabled 1 GPIO1_INPUT_EN R/W 0x1 GPIO1 Input Enable0: Disabled1: Enabled 0 GPIO0_INPUT_EN R/W 0x1 GPIO0 Input Enable0: Disabled1: Enabled GPIO_INPUT_CTL Register Field Descriptions Bit Field Type Reset Description 7 GPIO7_INPUT_EN R/W 0x1 GPIO7 Input Enable0: Disabled1: Enabled 6 GPIO6_INPUT_EN R/W 0x1 GPIO6 Input Enable0: Disabled1: Enabled 5 GPIO5_INPUT_EN R/W 0x1 GPIO5 Input Enable0: Disabled1: Enabled 4 GPIO4_INPUT_EN R/W 0x1 GPIO4 Input Enable0: Disabled1: Enabled 3 GPIO3_INPUT_EN R/W 0x1 GPIO3 Input Enable0: Disabled1: Enabled 2 GPIO2_INPUT_EN R/W 0x1 GPIO2 Input Enable0: Disabled1: Enabled 1 GPIO1_INPUT_EN R/W 0x1 GPIO1 Input Enable0: Disabled1: Enabled 0 GPIO0_INPUT_EN R/W 0x1 GPIO0 Input Enable0: Disabled1: Enabled Bit Field Type Reset Description Bit Field Type Reset Description BitFieldTypeResetDescription 7 GPIO7_INPUT_EN R/W 0x1 GPIO7 Input Enable0: Disabled1: Enabled 6 GPIO6_INPUT_EN R/W 0x1 GPIO6 Input Enable0: Disabled1: Enabled 5 GPIO5_INPUT_EN R/W 0x1 GPIO5 Input Enable0: Disabled1: Enabled 4 GPIO4_INPUT_EN R/W 0x1 GPIO4 Input Enable0: Disabled1: Enabled 3 GPIO3_INPUT_EN R/W 0x1 GPIO3 Input Enable0: Disabled1: Enabled 2 GPIO2_INPUT_EN R/W 0x1 GPIO2 Input Enable0: Disabled1: Enabled 1 GPIO1_INPUT_EN R/W 0x1 GPIO1 Input Enable0: Disabled1: Enabled 0 GPIO0_INPUT_EN R/W 0x1 GPIO0 Input Enable0: Disabled1: Enabled 7 GPIO7_INPUT_EN R/W 0x1 GPIO7 Input Enable0: Disabled1: Enabled 7GPIO7_INPUT_ENR/W0x1 GPIO7 Input Enable0: Disabled1: Enabled 6 GPIO6_INPUT_EN R/W 0x1 GPIO6 Input Enable0: Disabled1: Enabled 6GPIO6_INPUT_ENR/W0x1 GPIO6 Input Enable0: Disabled1: Enabled 5 GPIO5_INPUT_EN R/W 0x1 GPIO5 Input Enable0: Disabled1: Enabled 5GPIO5_INPUT_ENR/W0x1 GPIO5 Input Enable0: Disabled1: Enabled 4 GPIO4_INPUT_EN R/W 0x1 GPIO4 Input Enable0: Disabled1: Enabled 4GPIO4_INPUT_ENR/W0x1 GPIO4 Input Enable0: Disabled1: Enabled 3 GPIO3_INPUT_EN R/W 0x1 GPIO3 Input Enable0: Disabled1: Enabled 3GPIO3_INPUT_ENR/W0x1 GPIO3 Input Enable0: Disabled1: Enabled 2 GPIO2_INPUT_EN R/W 0x1 GPIO2 Input Enable0: Disabled1: Enabled 2GPIO2_INPUT_ENR/W0x1 GPIO2 Input Enable0: Disabled1: Enabled 1 GPIO1_INPUT_EN R/W 0x1 GPIO1 Input Enable0: Disabled1: Enabled 1GPIO1_INPUT_ENR/W0x1 GPIO1 Input Enable0: Disabled1: Enabled 0 GPIO0_INPUT_EN R/W 0x1 GPIO0 Input Enable0: Disabled1: Enabled 0GPIO0_INPUT_ENR/W0x1 GPIO0 Input Enable0: Disabled1: Enabled GPIO0_PIN_CTL Register (Address = 0x10) [Reset = 0x00] GPIO0_PIN_CTL is shown in #GUID-20230614-SS0T-4RL9-H3GZ-MGHKVB6PT1NH/MAIN_MAIN_MAIN_GPIO0_PIN_CTL_TABLE_TABLE. Return to the Summary Table. GPIO0_PIN_CTL Register Field Descriptions Bit Field Type Reset Description 7:5 GPIO0_OUT_SEL R/W 0x0 GPIO0 Output SelectDetermines the output data for the selected source.If GPIO0_OUT_SRC is set to 0xx (one of the RX Ports), the following selections apply:000: Received GPIO0001: Received GPIO1010: Received GPIO2011: Received GPIO3100: RX Port Lock indication101: RX Port Pass indication110: Frame Valid signal111: Line Valid signal If GPIO0_OUT_SRC is set to 100 (Device Status), the following selections apply:000: Value in GPIO0_OUT_VAL001: Logical OR of Lock indication from enabled RX ports010: Logical AND of Lock indication from enabled RX ports011: Logical AND of Pass indication from enabled RX ports100: FrameSync signal101 - 111: Reserved If GPIO0_OUT_SRC is set to 11x (one of the CSI-2 Transmit ports), the following selections apply: 000: Pass (AND of selected RX port status)001: Pass (OR of selected RX port status)010: Frame Valid (sending video frame)011: Line Valid (sending video line)100: Synchronized - multi-port data is synchronized101: CSI-2 TX Port Interrupt111: Reserved 4:2 GPIO0_OUT_SRC R/W 0x0 GPIO0 Output Source SelectSelects output source for GPIO0 data:000: RX Port 0001: RX Port 1010: RX Port 2011: RX Port 3100: Device Status101: Reserved110: CSI-2 TX Port 0111: CSI-2 TX Port 1 1 GPIO0_OUT_VAL R/W 0x0 GPIO0 Output ValueThis register provides the output data value when the GPIO pin is enabled to output the local register controlled value. 0 GPIO0_OUT_EN R/W 0x0 GPIO0 Output Enable0: Disabled1: Enabled GPIO0_PIN_CTL Register (Address = 0x10) [Reset = 0x00] GPIO0_PIN_CTL is shown in #GUID-20230614-SS0T-4RL9-H3GZ-MGHKVB6PT1NH/MAIN_MAIN_MAIN_GPIO0_PIN_CTL_TABLE_TABLE.#GUID-20230614-SS0T-4RL9-H3GZ-MGHKVB6PT1NH/MAIN_MAIN_MAIN_GPIO0_PIN_CTL_TABLE_TABLEReturn to the Summary Table.Summary Table GPIO0_PIN_CTL Register Field Descriptions Bit Field Type Reset Description 7:5 GPIO0_OUT_SEL R/W 0x0 GPIO0 Output SelectDetermines the output data for the selected source.If GPIO0_OUT_SRC is set to 0xx (one of the RX Ports), the following selections apply:000: Received GPIO0001: Received GPIO1010: Received GPIO2011: Received GPIO3100: RX Port Lock indication101: RX Port Pass indication110: Frame Valid signal111: Line Valid signal If GPIO0_OUT_SRC is set to 100 (Device Status), the following selections apply:000: Value in GPIO0_OUT_VAL001: Logical OR of Lock indication from enabled RX ports010: Logical AND of Lock indication from enabled RX ports011: Logical AND of Pass indication from enabled RX ports100: FrameSync signal101 - 111: Reserved If GPIO0_OUT_SRC is set to 11x (one of the CSI-2 Transmit ports), the following selections apply: 000: Pass (AND of selected RX port status)001: Pass (OR of selected RX port status)010: Frame Valid (sending video frame)011: Line Valid (sending video line)100: Synchronized - multi-port data is synchronized101: CSI-2 TX Port Interrupt111: Reserved 4:2 GPIO0_OUT_SRC R/W 0x0 GPIO0 Output Source SelectSelects output source for GPIO0 data:000: RX Port 0001: RX Port 1010: RX Port 2011: RX Port 3100: Device Status101: Reserved110: CSI-2 TX Port 0111: CSI-2 TX Port 1 1 GPIO0_OUT_VAL R/W 0x0 GPIO0 Output ValueThis register provides the output data value when the GPIO pin is enabled to output the local register controlled value. 0 GPIO0_OUT_EN R/W 0x0 GPIO0 Output Enable0: Disabled1: Enabled GPIO0_PIN_CTL Register Field Descriptions Bit Field Type Reset Description 7:5 GPIO0_OUT_SEL R/W 0x0 GPIO0 Output SelectDetermines the output data for the selected source.If GPIO0_OUT_SRC is set to 0xx (one of the RX Ports), the following selections apply:000: Received GPIO0001: Received GPIO1010: Received GPIO2011: Received GPIO3100: RX Port Lock indication101: RX Port Pass indication110: Frame Valid signal111: Line Valid signal If GPIO0_OUT_SRC is set to 100 (Device Status), the following selections apply:000: Value in GPIO0_OUT_VAL001: Logical OR of Lock indication from enabled RX ports010: Logical AND of Lock indication from enabled RX ports011: Logical AND of Pass indication from enabled RX ports100: FrameSync signal101 - 111: Reserved If GPIO0_OUT_SRC is set to 11x (one of the CSI-2 Transmit ports), the following selections apply: 000: Pass (AND of selected RX port status)001: Pass (OR of selected RX port status)010: Frame Valid (sending video frame)011: Line Valid (sending video line)100: Synchronized - multi-port data is synchronized101: CSI-2 TX Port Interrupt111: Reserved 4:2 GPIO0_OUT_SRC R/W 0x0 GPIO0 Output Source SelectSelects output source for GPIO0 data:000: RX Port 0001: RX Port 1010: RX Port 2011: RX Port 3100: Device Status101: Reserved110: CSI-2 TX Port 0111: CSI-2 TX Port 1 1 GPIO0_OUT_VAL R/W 0x0 GPIO0 Output ValueThis register provides the output data value when the GPIO pin is enabled to output the local register controlled value. 0 GPIO0_OUT_EN R/W 0x0 GPIO0 Output Enable0: Disabled1: Enabled Bit Field Type Reset Description Bit Field Type Reset Description BitFieldTypeResetDescription 7:5 GPIO0_OUT_SEL R/W 0x0 GPIO0 Output SelectDetermines the output data for the selected source.If GPIO0_OUT_SRC is set to 0xx (one of the RX Ports), the following selections apply:000: Received GPIO0001: Received GPIO1010: Received GPIO2011: Received GPIO3100: RX Port Lock indication101: RX Port Pass indication110: Frame Valid signal111: Line Valid signal If GPIO0_OUT_SRC is set to 100 (Device Status), the following selections apply:000: Value in GPIO0_OUT_VAL001: Logical OR of Lock indication from enabled RX ports010: Logical AND of Lock indication from enabled RX ports011: Logical AND of Pass indication from enabled RX ports100: FrameSync signal101 - 111: Reserved If GPIO0_OUT_SRC is set to 11x (one of the CSI-2 Transmit ports), the following selections apply: 000: Pass (AND of selected RX port status)001: Pass (OR of selected RX port status)010: Frame Valid (sending video frame)011: Line Valid (sending video line)100: Synchronized - multi-port data is synchronized101: CSI-2 TX Port Interrupt111: Reserved 4:2 GPIO0_OUT_SRC R/W 0x0 GPIO0 Output Source SelectSelects output source for GPIO0 data:000: RX Port 0001: RX Port 1010: RX Port 2011: RX Port 3100: Device Status101: Reserved110: CSI-2 TX Port 0111: CSI-2 TX Port 1 1 GPIO0_OUT_VAL R/W 0x0 GPIO0 Output ValueThis register provides the output data value when the GPIO pin is enabled to output the local register controlled value. 0 GPIO0_OUT_EN R/W 0x0 GPIO0 Output Enable0: Disabled1: Enabled 7:5 GPIO0_OUT_SEL R/W 0x0 GPIO0 Output SelectDetermines the output data for the selected source.If GPIO0_OUT_SRC is set to 0xx (one of the RX Ports), the following selections apply:000: Received GPIO0001: Received GPIO1010: Received GPIO2011: Received GPIO3100: RX Port Lock indication101: RX Port Pass indication110: Frame Valid signal111: Line Valid signal If GPIO0_OUT_SRC is set to 100 (Device Status), the following selections apply:000: Value in GPIO0_OUT_VAL001: Logical OR of Lock indication from enabled RX ports010: Logical AND of Lock indication from enabled RX ports011: Logical AND of Pass indication from enabled RX ports100: FrameSync signal101 - 111: Reserved If GPIO0_OUT_SRC is set to 11x (one of the CSI-2 Transmit ports), the following selections apply: 000: Pass (AND of selected RX port status)001: Pass (OR of selected RX port status)010: Frame Valid (sending video frame)011: Line Valid (sending video line)100: Synchronized - multi-port data is synchronized101: CSI-2 TX Port Interrupt111: Reserved 7:5GPIO0_OUT_SELR/W0x0 GPIO0 Output SelectDetermines the output data for the selected source.If GPIO0_OUT_SRC is set to 0xx (one of the RX Ports), the following selections apply:000: Received GPIO0001: Received GPIO1010: Received GPIO2011: Received GPIO3100: RX Port Lock indication101: RX Port Pass indication110: Frame Valid signal111: Line Valid signal If GPIO0_OUT_SRC is set to 100 (Device Status), the following selections apply:000: Value in GPIO0_OUT_VAL001: Logical OR of Lock indication from enabled RX ports010: Logical AND of Lock indication from enabled RX ports011: Logical AND of Pass indication from enabled RX ports100: FrameSync signal101 - 111: Reserved If GPIO0_OUT_SRC is set to 11x (one of the CSI-2 Transmit ports), the following selections apply: 000: Pass (AND of selected RX port status)001: Pass (OR of selected RX port status)010: Frame Valid (sending video frame)011: Line Valid (sending video line)100: Synchronized - multi-port data is synchronized101: CSI-2 TX Port Interrupt111: Reserved 4:2 GPIO0_OUT_SRC R/W 0x0 GPIO0 Output Source SelectSelects output source for GPIO0 data:000: RX Port 0001: RX Port 1010: RX Port 2011: RX Port 3100: Device Status101: Reserved110: CSI-2 TX Port 0111: CSI-2 TX Port 1 4:2GPIO0_OUT_SRCR/W0x0 GPIO0 Output Source SelectSelects output source for GPIO0 data:000: RX Port 0001: RX Port 1010: RX Port 2011: RX Port 3100: Device Status101: Reserved110: CSI-2 TX Port 0111: CSI-2 TX Port 1 1 GPIO0_OUT_VAL R/W 0x0 GPIO0 Output ValueThis register provides the output data value when the GPIO pin is enabled to output the local register controlled value. 1GPIO0_OUT_VALR/W0x0 GPIO0 Output ValueThis register provides the output data value when the GPIO pin is enabled to output the local register controlled value. 0 GPIO0_OUT_EN R/W 0x0 GPIO0 Output Enable0: Disabled1: Enabled 0GPIO0_OUT_ENR/W0x0 GPIO0 Output Enable0: Disabled1: Enabled GPIO1_PIN_CTL Register (Address = 0x11) [Reset = 0x00] GPIO1_PIN_CTL is shown in #GUID-20230614-SS0T-4RL9-H3GZ-MGHKVB6PT1NH/MAIN_MAIN_MAIN_GPIO1_PIN_CTL_TABLE_TABLE. Return to the Summary Table. GPIO1_PIN_CTL Register Field Descriptions Bit Field Type Reset Description 7:5 GPIO1_OUT_SEL R/W 0x0 GPIO1 Output SelectDetermines the output data for the selected source. If GPIO1_OUT_SRC is set to 0xx (one of the RX Ports), the following selections apply:000: Received GPIO0001: Received GPIO1010: Received GPIO2011: Received GPIO3100: RX Port Lock indication101: RX Port Pass indication110: Frame Valid signal111: Line Valid signal If GPIO1_OUT_SRC is set to 100 (Device Status), the following selections apply:000: Value in GPIO1_OUT_VAL001: Logical OR of Lock indication from enabled RX ports010: Logical AND of Lock indication from enabled RX ports011: Logical AND of Pass indication from enabled RX ports100: FrameSync signal101 - 111: Reserved If GPIO1_OUT_SRC is set to 11x (one of the CSI-2 Transmit ports), the following selections apply:000: Pass (AND of selected RX port status)001: Pass (OR of selected RX port status)010: Frame Valid (sending video frame)011: Line Valid (sending video line)100: Synchronized - multi-port data is synchronized101: CSI-2 TX Port Interrupt111: Reserved 4:2 GPIO1_OUT_SRC R/W 0x0 GPIO1 Output Source SelectSelects output source for GPIO1 data:000: RX Port 0001: RX Port 1010: RX Port 2011: RX Port 3100: Device Status101: Reserved110: CSI-2 TX Port 0111: CSI-2 TX Port 1 1 GPIO1_OUT_VAL R/W 0x0 GPIO1 Output ValueThis register provides the output data value when the GPIO pin is enabled to output the local register controlled value. 0 GPIO1_OUT_EN R/W 0x0 GPIO1 Output Enable0: Disabled1: Enabled GPIO1_PIN_CTL Register (Address = 0x11) [Reset = 0x00] GPIO1_PIN_CTL is shown in #GUID-20230614-SS0T-4RL9-H3GZ-MGHKVB6PT1NH/MAIN_MAIN_MAIN_GPIO1_PIN_CTL_TABLE_TABLE.#GUID-20230614-SS0T-4RL9-H3GZ-MGHKVB6PT1NH/MAIN_MAIN_MAIN_GPIO1_PIN_CTL_TABLE_TABLEReturn to the Summary Table.Summary Table GPIO1_PIN_CTL Register Field Descriptions Bit Field Type Reset Description 7:5 GPIO1_OUT_SEL R/W 0x0 GPIO1 Output SelectDetermines the output data for the selected source. If GPIO1_OUT_SRC is set to 0xx (one of the RX Ports), the following selections apply:000: Received GPIO0001: Received GPIO1010: Received GPIO2011: Received GPIO3100: RX Port Lock indication101: RX Port Pass indication110: Frame Valid signal111: Line Valid signal If GPIO1_OUT_SRC is set to 100 (Device Status), the following selections apply:000: Value in GPIO1_OUT_VAL001: Logical OR of Lock indication from enabled RX ports010: Logical AND of Lock indication from enabled RX ports011: Logical AND of Pass indication from enabled RX ports100: FrameSync signal101 - 111: Reserved If GPIO1_OUT_SRC is set to 11x (one of the CSI-2 Transmit ports), the following selections apply:000: Pass (AND of selected RX port status)001: Pass (OR of selected RX port status)010: Frame Valid (sending video frame)011: Line Valid (sending video line)100: Synchronized - multi-port data is synchronized101: CSI-2 TX Port Interrupt111: Reserved 4:2 GPIO1_OUT_SRC R/W 0x0 GPIO1 Output Source SelectSelects output source for GPIO1 data:000: RX Port 0001: RX Port 1010: RX Port 2011: RX Port 3100: Device Status101: Reserved110: CSI-2 TX Port 0111: CSI-2 TX Port 1 1 GPIO1_OUT_VAL R/W 0x0 GPIO1 Output ValueThis register provides the output data value when the GPIO pin is enabled to output the local register controlled value. 0 GPIO1_OUT_EN R/W 0x0 GPIO1 Output Enable0: Disabled1: Enabled GPIO1_PIN_CTL Register Field Descriptions Bit Field Type Reset Description 7:5 GPIO1_OUT_SEL R/W 0x0 GPIO1 Output SelectDetermines the output data for the selected source. If GPIO1_OUT_SRC is set to 0xx (one of the RX Ports), the following selections apply:000: Received GPIO0001: Received GPIO1010: Received GPIO2011: Received GPIO3100: RX Port Lock indication101: RX Port Pass indication110: Frame Valid signal111: Line Valid signal If GPIO1_OUT_SRC is set to 100 (Device Status), the following selections apply:000: Value in GPIO1_OUT_VAL001: Logical OR of Lock indication from enabled RX ports010: Logical AND of Lock indication from enabled RX ports011: Logical AND of Pass indication from enabled RX ports100: FrameSync signal101 - 111: Reserved If GPIO1_OUT_SRC is set to 11x (one of the CSI-2 Transmit ports), the following selections apply:000: Pass (AND of selected RX port status)001: Pass (OR of selected RX port status)010: Frame Valid (sending video frame)011: Line Valid (sending video line)100: Synchronized - multi-port data is synchronized101: CSI-2 TX Port Interrupt111: Reserved 4:2 GPIO1_OUT_SRC R/W 0x0 GPIO1 Output Source SelectSelects output source for GPIO1 data:000: RX Port 0001: RX Port 1010: RX Port 2011: RX Port 3100: Device Status101: Reserved110: CSI-2 TX Port 0111: CSI-2 TX Port 1 1 GPIO1_OUT_VAL R/W 0x0 GPIO1 Output ValueThis register provides the output data value when the GPIO pin is enabled to output the local register controlled value. 0 GPIO1_OUT_EN R/W 0x0 GPIO1 Output Enable0: Disabled1: Enabled Bit Field Type Reset Description Bit Field Type Reset Description BitFieldTypeResetDescription 7:5 GPIO1_OUT_SEL R/W 0x0 GPIO1 Output SelectDetermines the output data for the selected source. If GPIO1_OUT_SRC is set to 0xx (one of the RX Ports), the following selections apply:000: Received GPIO0001: Received GPIO1010: Received GPIO2011: Received GPIO3100: RX Port Lock indication101: RX Port Pass indication110: Frame Valid signal111: Line Valid signal If GPIO1_OUT_SRC is set to 100 (Device Status), the following selections apply:000: Value in GPIO1_OUT_VAL001: Logical OR of Lock indication from enabled RX ports010: Logical AND of Lock indication from enabled RX ports011: Logical AND of Pass indication from enabled RX ports100: FrameSync signal101 - 111: Reserved If GPIO1_OUT_SRC is set to 11x (one of the CSI-2 Transmit ports), the following selections apply:000: Pass (AND of selected RX port status)001: Pass (OR of selected RX port status)010: Frame Valid (sending video frame)011: Line Valid (sending video line)100: Synchronized - multi-port data is synchronized101: CSI-2 TX Port Interrupt111: Reserved 4:2 GPIO1_OUT_SRC R/W 0x0 GPIO1 Output Source SelectSelects output source for GPIO1 data:000: RX Port 0001: RX Port 1010: RX Port 2011: RX Port 3100: Device Status101: Reserved110: CSI-2 TX Port 0111: CSI-2 TX Port 1 1 GPIO1_OUT_VAL R/W 0x0 GPIO1 Output ValueThis register provides the output data value when the GPIO pin is enabled to output the local register controlled value. 0 GPIO1_OUT_EN R/W 0x0 GPIO1 Output Enable0: Disabled1: Enabled 7:5 GPIO1_OUT_SEL R/W 0x0 GPIO1 Output SelectDetermines the output data for the selected source. If GPIO1_OUT_SRC is set to 0xx (one of the RX Ports), the following selections apply:000: Received GPIO0001: Received GPIO1010: Received GPIO2011: Received GPIO3100: RX Port Lock indication101: RX Port Pass indication110: Frame Valid signal111: Line Valid signal If GPIO1_OUT_SRC is set to 100 (Device Status), the following selections apply:000: Value in GPIO1_OUT_VAL001: Logical OR of Lock indication from enabled RX ports010: Logical AND of Lock indication from enabled RX ports011: Logical AND of Pass indication from enabled RX ports100: FrameSync signal101 - 111: Reserved If GPIO1_OUT_SRC is set to 11x (one of the CSI-2 Transmit ports), the following selections apply:000: Pass (AND of selected RX port status)001: Pass (OR of selected RX port status)010: Frame Valid (sending video frame)011: Line Valid (sending video line)100: Synchronized - multi-port data is synchronized101: CSI-2 TX Port Interrupt111: Reserved 7:5GPIO1_OUT_SELR/W0x0 GPIO1 Output SelectDetermines the output data for the selected source. If GPIO1_OUT_SRC is set to 0xx (one of the RX Ports), the following selections apply:000: Received GPIO0001: Received GPIO1010: Received GPIO2011: Received GPIO3100: RX Port Lock indication101: RX Port Pass indication110: Frame Valid signal111: Line Valid signal If GPIO1_OUT_SRC is set to 100 (Device Status), the following selections apply:000: Value in GPIO1_OUT_VAL001: Logical OR of Lock indication from enabled RX ports010: Logical AND of Lock indication from enabled RX ports011: Logical AND of Pass indication from enabled RX ports100: FrameSync signal101 - 111: Reserved If GPIO1_OUT_SRC is set to 11x (one of the CSI-2 Transmit ports), the following selections apply:000: Pass (AND of selected RX port status)001: Pass (OR of selected RX port status)010: Frame Valid (sending video frame)011: Line Valid (sending video line)100: Synchronized - multi-port data is synchronized101: CSI-2 TX Port Interrupt111: Reserved 4:2 GPIO1_OUT_SRC R/W 0x0 GPIO1 Output Source SelectSelects output source for GPIO1 data:000: RX Port 0001: RX Port 1010: RX Port 2011: RX Port 3100: Device Status101: Reserved110: CSI-2 TX Port 0111: CSI-2 TX Port 1 4:2GPIO1_OUT_SRCR/W0x0 GPIO1 Output Source SelectSelects output source for GPIO1 data:000: RX Port 0001: RX Port 1010: RX Port 2011: RX Port 3100: Device Status101: Reserved110: CSI-2 TX Port 0111: CSI-2 TX Port 1 1 GPIO1_OUT_VAL R/W 0x0 GPIO1 Output ValueThis register provides the output data value when the GPIO pin is enabled to output the local register controlled value. 1GPIO1_OUT_VALR/W0x0 GPIO1 Output ValueThis register provides the output data value when the GPIO pin is enabled to output the local register controlled value. 0 GPIO1_OUT_EN R/W 0x0 GPIO1 Output Enable0: Disabled1: Enabled 0GPIO1_OUT_ENR/W0x0 GPIO1 Output Enable0: Disabled1: Enabled GPIO2_PIN_CTL Register (Address = 0x12) [Reset = 0x00] GPIO2_PIN_CTL is shown in #GUID-20230614-SS0T-4RL9-H3GZ-MGHKVB6PT1NH/MAIN_MAIN_MAIN_GPIO2_PIN_CTL_TABLE_TABLE. Return to the Summary Table. GPIO2_PIN_CTL Register Field Descriptions Bit Field Type Reset Description 7:5 GPIO2_OUT_SEL R/W 0x0 GPIO2 Output SelectDetermines the output data for the selected source. If GPIO2_OUT_SRC is set to 0xx (one of the RX Ports), the following selections apply:000: Received GPIO0001: Received GPIO1010: Received GPIO2011: Received GPIO3100: RX Port Lock indication101: RX Port Pass indication110: Frame Valid signal111: Line Valid signal If GPIO2_OUT_SRC is set to 100 (Device Status), the following selections apply:000: Value in GPIO2_OUT_VAL001: Logical OR of Lock indication from enabled RX ports010: Logical AND of Lock indication from enabled RX ports011: Logical AND of Pass indication from enabled RX ports100: FrameSync signal101 - 111: Reserved If GPIO2_OUT_SRC is set to 11x (one of the CSI-2 Transmit ports), the following selections apply:000: Pass (AND of selected RX port status)001: Pass (OR of selected RX port status)010: Frame Valid (sending video frame)011: Line Valid (sending video line)100: Synchronized - multi-port data is synchronized101: CSI-2 TX Port Interrupt111: Reserved 4:2 GPIO2_OUT_SRC R/W 0x0 GPIO2 Output Source SelectSelects output source for GPIO2 data:000: RX Port 0001: RX Port 1010: RX Port 2011: RX Port 3100: Device Status101: Reserved110: CSI-2 TX Port 0111: CSI-2 TX Port 1 1 GPIO2_OUT_VAL R/W 0x0 GPIO2 Output ValueThis register provides the output data value when the GPIO pin is enabled to output the local register controlled value. 0 GPIO2_OUT_EN R/W 0x0 GPIO2 Output Enable0: Disabled1: Enabled GPIO2_PIN_CTL Register (Address = 0x12) [Reset = 0x00] GPIO2_PIN_CTL is shown in #GUID-20230614-SS0T-4RL9-H3GZ-MGHKVB6PT1NH/MAIN_MAIN_MAIN_GPIO2_PIN_CTL_TABLE_TABLE.#GUID-20230614-SS0T-4RL9-H3GZ-MGHKVB6PT1NH/MAIN_MAIN_MAIN_GPIO2_PIN_CTL_TABLE_TABLEReturn to the Summary Table.Summary Table GPIO2_PIN_CTL Register Field Descriptions Bit Field Type Reset Description 7:5 GPIO2_OUT_SEL R/W 0x0 GPIO2 Output SelectDetermines the output data for the selected source. If GPIO2_OUT_SRC is set to 0xx (one of the RX Ports), the following selections apply:000: Received GPIO0001: Received GPIO1010: Received GPIO2011: Received GPIO3100: RX Port Lock indication101: RX Port Pass indication110: Frame Valid signal111: Line Valid signal If GPIO2_OUT_SRC is set to 100 (Device Status), the following selections apply:000: Value in GPIO2_OUT_VAL001: Logical OR of Lock indication from enabled RX ports010: Logical AND of Lock indication from enabled RX ports011: Logical AND of Pass indication from enabled RX ports100: FrameSync signal101 - 111: Reserved If GPIO2_OUT_SRC is set to 11x (one of the CSI-2 Transmit ports), the following selections apply:000: Pass (AND of selected RX port status)001: Pass (OR of selected RX port status)010: Frame Valid (sending video frame)011: Line Valid (sending video line)100: Synchronized - multi-port data is synchronized101: CSI-2 TX Port Interrupt111: Reserved 4:2 GPIO2_OUT_SRC R/W 0x0 GPIO2 Output Source SelectSelects output source for GPIO2 data:000: RX Port 0001: RX Port 1010: RX Port 2011: RX Port 3100: Device Status101: Reserved110: CSI-2 TX Port 0111: CSI-2 TX Port 1 1 GPIO2_OUT_VAL R/W 0x0 GPIO2 Output ValueThis register provides the output data value when the GPIO pin is enabled to output the local register controlled value. 0 GPIO2_OUT_EN R/W 0x0 GPIO2 Output Enable0: Disabled1: Enabled GPIO2_PIN_CTL Register Field Descriptions Bit Field Type Reset Description 7:5 GPIO2_OUT_SEL R/W 0x0 GPIO2 Output SelectDetermines the output data for the selected source. If GPIO2_OUT_SRC is set to 0xx (one of the RX Ports), the following selections apply:000: Received GPIO0001: Received GPIO1010: Received GPIO2011: Received GPIO3100: RX Port Lock indication101: RX Port Pass indication110: Frame Valid signal111: Line Valid signal If GPIO2_OUT_SRC is set to 100 (Device Status), the following selections apply:000: Value in GPIO2_OUT_VAL001: Logical OR of Lock indication from enabled RX ports010: Logical AND of Lock indication from enabled RX ports011: Logical AND of Pass indication from enabled RX ports100: FrameSync signal101 - 111: Reserved If GPIO2_OUT_SRC is set to 11x (one of the CSI-2 Transmit ports), the following selections apply:000: Pass (AND of selected RX port status)001: Pass (OR of selected RX port status)010: Frame Valid (sending video frame)011: Line Valid (sending video line)100: Synchronized - multi-port data is synchronized101: CSI-2 TX Port Interrupt111: Reserved 4:2 GPIO2_OUT_SRC R/W 0x0 GPIO2 Output Source SelectSelects output source for GPIO2 data:000: RX Port 0001: RX Port 1010: RX Port 2011: RX Port 3100: Device Status101: Reserved110: CSI-2 TX Port 0111: CSI-2 TX Port 1 1 GPIO2_OUT_VAL R/W 0x0 GPIO2 Output ValueThis register provides the output data value when the GPIO pin is enabled to output the local register controlled value. 0 GPIO2_OUT_EN R/W 0x0 GPIO2 Output Enable0: Disabled1: Enabled Bit Field Type Reset Description Bit Field Type Reset Description BitFieldTypeResetDescription 7:5 GPIO2_OUT_SEL R/W 0x0 GPIO2 Output SelectDetermines the output data for the selected source. If GPIO2_OUT_SRC is set to 0xx (one of the RX Ports), the following selections apply:000: Received GPIO0001: Received GPIO1010: Received GPIO2011: Received GPIO3100: RX Port Lock indication101: RX Port Pass indication110: Frame Valid signal111: Line Valid signal If GPIO2_OUT_SRC is set to 100 (Device Status), the following selections apply:000: Value in GPIO2_OUT_VAL001: Logical OR of Lock indication from enabled RX ports010: Logical AND of Lock indication from enabled RX ports011: Logical AND of Pass indication from enabled RX ports100: FrameSync signal101 - 111: Reserved If GPIO2_OUT_SRC is set to 11x (one of the CSI-2 Transmit ports), the following selections apply:000: Pass (AND of selected RX port status)001: Pass (OR of selected RX port status)010: Frame Valid (sending video frame)011: Line Valid (sending video line)100: Synchronized - multi-port data is synchronized101: CSI-2 TX Port Interrupt111: Reserved 4:2 GPIO2_OUT_SRC R/W 0x0 GPIO2 Output Source SelectSelects output source for GPIO2 data:000: RX Port 0001: RX Port 1010: RX Port 2011: RX Port 3100: Device Status101: Reserved110: CSI-2 TX Port 0111: CSI-2 TX Port 1 1 GPIO2_OUT_VAL R/W 0x0 GPIO2 Output ValueThis register provides the output data value when the GPIO pin is enabled to output the local register controlled value. 0 GPIO2_OUT_EN R/W 0x0 GPIO2 Output Enable0: Disabled1: Enabled 7:5 GPIO2_OUT_SEL R/W 0x0 GPIO2 Output SelectDetermines the output data for the selected source. If GPIO2_OUT_SRC is set to 0xx (one of the RX Ports), the following selections apply:000: Received GPIO0001: Received GPIO1010: Received GPIO2011: Received GPIO3100: RX Port Lock indication101: RX Port Pass indication110: Frame Valid signal111: Line Valid signal If GPIO2_OUT_SRC is set to 100 (Device Status), the following selections apply:000: Value in GPIO2_OUT_VAL001: Logical OR of Lock indication from enabled RX ports010: Logical AND of Lock indication from enabled RX ports011: Logical AND of Pass indication from enabled RX ports100: FrameSync signal101 - 111: Reserved If GPIO2_OUT_SRC is set to 11x (one of the CSI-2 Transmit ports), the following selections apply:000: Pass (AND of selected RX port status)001: Pass (OR of selected RX port status)010: Frame Valid (sending video frame)011: Line Valid (sending video line)100: Synchronized - multi-port data is synchronized101: CSI-2 TX Port Interrupt111: Reserved 7:5GPIO2_OUT_SELR/W0x0 GPIO2 Output SelectDetermines the output data for the selected source. If GPIO2_OUT_SRC is set to 0xx (one of the RX Ports), the following selections apply:000: Received GPIO0001: Received GPIO1010: Received GPIO2011: Received GPIO3100: RX Port Lock indication101: RX Port Pass indication110: Frame Valid signal111: Line Valid signal If GPIO2_OUT_SRC is set to 100 (Device Status), the following selections apply:000: Value in GPIO2_OUT_VAL001: Logical OR of Lock indication from enabled RX ports010: Logical AND of Lock indication from enabled RX ports011: Logical AND of Pass indication from enabled RX ports100: FrameSync signal101 - 111: Reserved If GPIO2_OUT_SRC is set to 11x (one of the CSI-2 Transmit ports), the following selections apply:000: Pass (AND of selected RX port status)001: Pass (OR of selected RX port status)010: Frame Valid (sending video frame)011: Line Valid (sending video line)100: Synchronized - multi-port data is synchronized101: CSI-2 TX Port Interrupt111: Reserved 4:2 GPIO2_OUT_SRC R/W 0x0 GPIO2 Output Source SelectSelects output source for GPIO2 data:000: RX Port 0001: RX Port 1010: RX Port 2011: RX Port 3100: Device Status101: Reserved110: CSI-2 TX Port 0111: CSI-2 TX Port 1 4:2GPIO2_OUT_SRCR/W0x0 GPIO2 Output Source SelectSelects output source for GPIO2 data:000: RX Port 0001: RX Port 1010: RX Port 2011: RX Port 3100: Device Status101: Reserved110: CSI-2 TX Port 0111: CSI-2 TX Port 1 1 GPIO2_OUT_VAL R/W 0x0 GPIO2 Output ValueThis register provides the output data value when the GPIO pin is enabled to output the local register controlled value. 1GPIO2_OUT_VALR/W0x0 GPIO2 Output ValueThis register provides the output data value when the GPIO pin is enabled to output the local register controlled value. 0 GPIO2_OUT_EN R/W 0x0 GPIO2 Output Enable0: Disabled1: Enabled 0GPIO2_OUT_ENR/W0x0 GPIO2 Output Enable0: Disabled1: Enabled GPIO3_PIN_CTL Register (Address = 0x13) [Reset = 0x00] GPIO3_PIN_CTL is shown in #GUID-20230614-SS0T-4RL9-H3GZ-MGHKVB6PT1NH/MAIN_MAIN_MAIN_GPIO3_PIN_CTL_TABLE_TABLE. Return to the Summary Table. GPIO3_PIN_CTL Register Field Descriptions Bit Field Type Reset Description 7:5 GPIO3_OUT_SEL R/W 0x0 GPIO3 Output SelectDetermines the output data for the selected source. If GPIO3_OUT_SRC is set to 0xx (one of the RX Ports), the following selections apply:000: Received GPIO0001: Received GPIO1010: Received GPIO2011: Received GPIO3100: RX Port Lock indication101: RX Port Pass indication110: Frame Valid signal 111: Line Valid signal If GPIO3_OUT_SRC is set to 100 (Device Status), the following selections apply:000: Value in GPIO3_OUT_VAL001: Logical OR of Lock indication from enabled RX ports010: Logical AND of Lock indication from enabled RX ports011: Logical AND of Pass indication from enabled RX ports100: FrameSync signal101 - 111: Reserved If GPIO3_OUT_SRC is set to 11x (one of the CSI-2 Transmit ports), the following selections apply:000: Pass (AND of selected RX port status)001: Pass (OR of selected RX port status)010: Frame Valid (sending video frame)011: Line Valid (sending video line)100: Synchronized - multi-port data is synchronized101: CSI-2 TX Port Interrupt111: Reserved 4:2 GPIO3_OUT_SRC R/W 0x0 GPIO3 Output Source SelectSelects output source for GPIO3 data:000: RX Port 0001: RX Port 1010: RX Port 2011: RX Port 3100: Device Status101: Reserved110: CSI-2 TX Port 0111: CSI-2 TX Port 1 1 GPIO3_OUT_VAL R/W 0x0 GPIO3 Output ValueThis register provides the output data value when the GPIO pin is enabled to output the local register controlled value. 0 GPIO3_OUT_EN R/W 0x0 GPIO3 Output Enable0: Disabled1: Enabled GPIO3_PIN_CTL Register (Address = 0x13) [Reset = 0x00] GPIO3_PIN_CTL is shown in #GUID-20230614-SS0T-4RL9-H3GZ-MGHKVB6PT1NH/MAIN_MAIN_MAIN_GPIO3_PIN_CTL_TABLE_TABLE.#GUID-20230614-SS0T-4RL9-H3GZ-MGHKVB6PT1NH/MAIN_MAIN_MAIN_GPIO3_PIN_CTL_TABLE_TABLEReturn to the Summary Table.Summary Table GPIO3_PIN_CTL Register Field Descriptions Bit Field Type Reset Description 7:5 GPIO3_OUT_SEL R/W 0x0 GPIO3 Output SelectDetermines the output data for the selected source. If GPIO3_OUT_SRC is set to 0xx (one of the RX Ports), the following selections apply:000: Received GPIO0001: Received GPIO1010: Received GPIO2011: Received GPIO3100: RX Port Lock indication101: RX Port Pass indication110: Frame Valid signal 111: Line Valid signal If GPIO3_OUT_SRC is set to 100 (Device Status), the following selections apply:000: Value in GPIO3_OUT_VAL001: Logical OR of Lock indication from enabled RX ports010: Logical AND of Lock indication from enabled RX ports011: Logical AND of Pass indication from enabled RX ports100: FrameSync signal101 - 111: Reserved If GPIO3_OUT_SRC is set to 11x (one of the CSI-2 Transmit ports), the following selections apply:000: Pass (AND of selected RX port status)001: Pass (OR of selected RX port status)010: Frame Valid (sending video frame)011: Line Valid (sending video line)100: Synchronized - multi-port data is synchronized101: CSI-2 TX Port Interrupt111: Reserved 4:2 GPIO3_OUT_SRC R/W 0x0 GPIO3 Output Source SelectSelects output source for GPIO3 data:000: RX Port 0001: RX Port 1010: RX Port 2011: RX Port 3100: Device Status101: Reserved110: CSI-2 TX Port 0111: CSI-2 TX Port 1 1 GPIO3_OUT_VAL R/W 0x0 GPIO3 Output ValueThis register provides the output data value when the GPIO pin is enabled to output the local register controlled value. 0 GPIO3_OUT_EN R/W 0x0 GPIO3 Output Enable0: Disabled1: Enabled GPIO3_PIN_CTL Register Field Descriptions Bit Field Type Reset Description 7:5 GPIO3_OUT_SEL R/W 0x0 GPIO3 Output SelectDetermines the output data for the selected source. If GPIO3_OUT_SRC is set to 0xx (one of the RX Ports), the following selections apply:000: Received GPIO0001: Received GPIO1010: Received GPIO2011: Received GPIO3100: RX Port Lock indication101: RX Port Pass indication110: Frame Valid signal 111: Line Valid signal If GPIO3_OUT_SRC is set to 100 (Device Status), the following selections apply:000: Value in GPIO3_OUT_VAL001: Logical OR of Lock indication from enabled RX ports010: Logical AND of Lock indication from enabled RX ports011: Logical AND of Pass indication from enabled RX ports100: FrameSync signal101 - 111: Reserved If GPIO3_OUT_SRC is set to 11x (one of the CSI-2 Transmit ports), the following selections apply:000: Pass (AND of selected RX port status)001: Pass (OR of selected RX port status)010: Frame Valid (sending video frame)011: Line Valid (sending video line)100: Synchronized - multi-port data is synchronized101: CSI-2 TX Port Interrupt111: Reserved 4:2 GPIO3_OUT_SRC R/W 0x0 GPIO3 Output Source SelectSelects output source for GPIO3 data:000: RX Port 0001: RX Port 1010: RX Port 2011: RX Port 3100: Device Status101: Reserved110: CSI-2 TX Port 0111: CSI-2 TX Port 1 1 GPIO3_OUT_VAL R/W 0x0 GPIO3 Output ValueThis register provides the output data value when the GPIO pin is enabled to output the local register controlled value. 0 GPIO3_OUT_EN R/W 0x0 GPIO3 Output Enable0: Disabled1: Enabled Bit Field Type Reset Description Bit Field Type Reset Description BitFieldTypeResetDescription 7:5 GPIO3_OUT_SEL R/W 0x0 GPIO3 Output SelectDetermines the output data for the selected source. If GPIO3_OUT_SRC is set to 0xx (one of the RX Ports), the following selections apply:000: Received GPIO0001: Received GPIO1010: Received GPIO2011: Received GPIO3100: RX Port Lock indication101: RX Port Pass indication110: Frame Valid signal 111: Line Valid signal If GPIO3_OUT_SRC is set to 100 (Device Status), the following selections apply:000: Value in GPIO3_OUT_VAL001: Logical OR of Lock indication from enabled RX ports010: Logical AND of Lock indication from enabled RX ports011: Logical AND of Pass indication from enabled RX ports100: FrameSync signal101 - 111: Reserved If GPIO3_OUT_SRC is set to 11x (one of the CSI-2 Transmit ports), the following selections apply:000: Pass (AND of selected RX port status)001: Pass (OR of selected RX port status)010: Frame Valid (sending video frame)011: Line Valid (sending video line)100: Synchronized - multi-port data is synchronized101: CSI-2 TX Port Interrupt111: Reserved 4:2 GPIO3_OUT_SRC R/W 0x0 GPIO3 Output Source SelectSelects output source for GPIO3 data:000: RX Port 0001: RX Port 1010: RX Port 2011: RX Port 3100: Device Status101: Reserved110: CSI-2 TX Port 0111: CSI-2 TX Port 1 1 GPIO3_OUT_VAL R/W 0x0 GPIO3 Output ValueThis register provides the output data value when the GPIO pin is enabled to output the local register controlled value. 0 GPIO3_OUT_EN R/W 0x0 GPIO3 Output Enable0: Disabled1: Enabled 7:5 GPIO3_OUT_SEL R/W 0x0 GPIO3 Output SelectDetermines the output data for the selected source. If GPIO3_OUT_SRC is set to 0xx (one of the RX Ports), the following selections apply:000: Received GPIO0001: Received GPIO1010: Received GPIO2011: Received GPIO3100: RX Port Lock indication101: RX Port Pass indication110: Frame Valid signal 111: Line Valid signal If GPIO3_OUT_SRC is set to 100 (Device Status), the following selections apply:000: Value in GPIO3_OUT_VAL001: Logical OR of Lock indication from enabled RX ports010: Logical AND of Lock indication from enabled RX ports011: Logical AND of Pass indication from enabled RX ports100: FrameSync signal101 - 111: Reserved If GPIO3_OUT_SRC is set to 11x (one of the CSI-2 Transmit ports), the following selections apply:000: Pass (AND of selected RX port status)001: Pass (OR of selected RX port status)010: Frame Valid (sending video frame)011: Line Valid (sending video line)100: Synchronized - multi-port data is synchronized101: CSI-2 TX Port Interrupt111: Reserved 7:5GPIO3_OUT_SELR/W0x0 GPIO3 Output SelectDetermines the output data for the selected source. If GPIO3_OUT_SRC is set to 0xx (one of the RX Ports), the following selections apply:000: Received GPIO0001: Received GPIO1010: Received GPIO2011: Received GPIO3100: RX Port Lock indication101: RX Port Pass indication110: Frame Valid signal 111: Line Valid signal If GPIO3_OUT_SRC is set to 100 (Device Status), the following selections apply:000: Value in GPIO3_OUT_VAL001: Logical OR of Lock indication from enabled RX ports010: Logical AND of Lock indication from enabled RX ports011: Logical AND of Pass indication from enabled RX ports100: FrameSync signal101 - 111: Reserved If GPIO3_OUT_SRC is set to 11x (one of the CSI-2 Transmit ports), the following selections apply:000: Pass (AND of selected RX port status)001: Pass (OR of selected RX port status)010: Frame Valid (sending video frame)011: Line Valid (sending video line)100: Synchronized - multi-port data is synchronized101: CSI-2 TX Port Interrupt111: Reserved 4:2 GPIO3_OUT_SRC R/W 0x0 GPIO3 Output Source SelectSelects output source for GPIO3 data:000: RX Port 0001: RX Port 1010: RX Port 2011: RX Port 3100: Device Status101: Reserved110: CSI-2 TX Port 0111: CSI-2 TX Port 1 4:2GPIO3_OUT_SRCR/W0x0 GPIO3 Output Source SelectSelects output source for GPIO3 data:000: RX Port 0001: RX Port 1010: RX Port 2011: RX Port 3100: Device Status101: Reserved110: CSI-2 TX Port 0111: CSI-2 TX Port 1 1 GPIO3_OUT_VAL R/W 0x0 GPIO3 Output ValueThis register provides the output data value when the GPIO pin is enabled to output the local register controlled value. 1GPIO3_OUT_VALR/W0x0 GPIO3 Output ValueThis register provides the output data value when the GPIO pin is enabled to output the local register controlled value. 0 GPIO3_OUT_EN R/W 0x0 GPIO3 Output Enable0: Disabled1: Enabled 0GPIO3_OUT_ENR/W0x0 GPIO3 Output Enable0: Disabled1: Enabled GPIO4_PIN_CTL Register (Address = 0x14) [Reset = 0x00] GPIO4_PIN_CTL is shown in #GUID-20230614-SS0T-4RL9-H3GZ-MGHKVB6PT1NH/MAIN_MAIN_MAIN_GPIO4_PIN_CTL_TABLE_TABLE. Return to the Summary Table. GPIO4_PIN_CTL Register Field Descriptions Bit Field Type Reset Description 7:5 GPIO4_OUT_SEL R/W 0x0 GPIO4 Output SelectDetermines the output data for the selected source. If GPIO4_OUT_SRC is set to 0xx (one of the RX Ports), the following selections apply:000: Received GPIO0001: Received GPIO1010: Received GPIO2011: Received GPIO3100: RX Port Lock indication101: RX Port Pass indication110: Frame Valid signal 111: Line Valid signal If GPIO4_OUT_SRC is set to 100 (Device Status), the following selections apply:000: Value in GPIO4_OUT_VAL001: Logical OR of Lock indication from enabled RX ports010: Logical AND of Lock indication from enabled RX ports011: Logical AND of Pass indication from enabled RX ports100: FrameSync signal101 - 111: Reserved If GPIO4_OUT_SRC is set to 11x (one of the CSI-2 Transmit ports), the following selections apply:000: Pass (AND of selected RX port status)001: Pass (OR of selected RX port status)010: Frame Valid (sending video frame)011: Line Valid (sending video line)100: Synchronized - multi-port data is synchronized101: CSI-2 TX Port Interrupt111: Reserved 4:2 GPIO4_OUT_SRC R/W 0x0 GPIO4 Output Source SelectSelects output source for GPIO4 data:000: RX Port 0001: RX Port 1010: RX Port 2011: RX Port 3100: Device Status101: Reserved110: CSI-2 TX Port 0111: CSI-2 TX Port 1 1 GPIO4_OUT_VAL R/W 0x0 GPIO4 Output ValueThis register provides the output data value when the GPIO pin is enabled to output the local register controlled value. 0 GPIO4_OUT_EN R/W 0x0 GPIO4 Output Enable0: Disabled1: Enabled GPIO4_PIN_CTL Register (Address = 0x14) [Reset = 0x00] GPIO4_PIN_CTL is shown in #GUID-20230614-SS0T-4RL9-H3GZ-MGHKVB6PT1NH/MAIN_MAIN_MAIN_GPIO4_PIN_CTL_TABLE_TABLE.#GUID-20230614-SS0T-4RL9-H3GZ-MGHKVB6PT1NH/MAIN_MAIN_MAIN_GPIO4_PIN_CTL_TABLE_TABLEReturn to the Summary Table.Summary Table GPIO4_PIN_CTL Register Field Descriptions Bit Field Type Reset Description 7:5 GPIO4_OUT_SEL R/W 0x0 GPIO4 Output SelectDetermines the output data for the selected source. If GPIO4_OUT_SRC is set to 0xx (one of the RX Ports), the following selections apply:000: Received GPIO0001: Received GPIO1010: Received GPIO2011: Received GPIO3100: RX Port Lock indication101: RX Port Pass indication110: Frame Valid signal 111: Line Valid signal If GPIO4_OUT_SRC is set to 100 (Device Status), the following selections apply:000: Value in GPIO4_OUT_VAL001: Logical OR of Lock indication from enabled RX ports010: Logical AND of Lock indication from enabled RX ports011: Logical AND of Pass indication from enabled RX ports100: FrameSync signal101 - 111: Reserved If GPIO4_OUT_SRC is set to 11x (one of the CSI-2 Transmit ports), the following selections apply:000: Pass (AND of selected RX port status)001: Pass (OR of selected RX port status)010: Frame Valid (sending video frame)011: Line Valid (sending video line)100: Synchronized - multi-port data is synchronized101: CSI-2 TX Port Interrupt111: Reserved 4:2 GPIO4_OUT_SRC R/W 0x0 GPIO4 Output Source SelectSelects output source for GPIO4 data:000: RX Port 0001: RX Port 1010: RX Port 2011: RX Port 3100: Device Status101: Reserved110: CSI-2 TX Port 0111: CSI-2 TX Port 1 1 GPIO4_OUT_VAL R/W 0x0 GPIO4 Output ValueThis register provides the output data value when the GPIO pin is enabled to output the local register controlled value. 0 GPIO4_OUT_EN R/W 0x0 GPIO4 Output Enable0: Disabled1: Enabled GPIO4_PIN_CTL Register Field Descriptions Bit Field Type Reset Description 7:5 GPIO4_OUT_SEL R/W 0x0 GPIO4 Output SelectDetermines the output data for the selected source. If GPIO4_OUT_SRC is set to 0xx (one of the RX Ports), the following selections apply:000: Received GPIO0001: Received GPIO1010: Received GPIO2011: Received GPIO3100: RX Port Lock indication101: RX Port Pass indication110: Frame Valid signal 111: Line Valid signal If GPIO4_OUT_SRC is set to 100 (Device Status), the following selections apply:000: Value in GPIO4_OUT_VAL001: Logical OR of Lock indication from enabled RX ports010: Logical AND of Lock indication from enabled RX ports011: Logical AND of Pass indication from enabled RX ports100: FrameSync signal101 - 111: Reserved If GPIO4_OUT_SRC is set to 11x (one of the CSI-2 Transmit ports), the following selections apply:000: Pass (AND of selected RX port status)001: Pass (OR of selected RX port status)010: Frame Valid (sending video frame)011: Line Valid (sending video line)100: Synchronized - multi-port data is synchronized101: CSI-2 TX Port Interrupt111: Reserved 4:2 GPIO4_OUT_SRC R/W 0x0 GPIO4 Output Source SelectSelects output source for GPIO4 data:000: RX Port 0001: RX Port 1010: RX Port 2011: RX Port 3100: Device Status101: Reserved110: CSI-2 TX Port 0111: CSI-2 TX Port 1 1 GPIO4_OUT_VAL R/W 0x0 GPIO4 Output ValueThis register provides the output data value when the GPIO pin is enabled to output the local register controlled value. 0 GPIO4_OUT_EN R/W 0x0 GPIO4 Output Enable0: Disabled1: Enabled Bit Field Type Reset Description Bit Field Type Reset Description BitFieldTypeResetDescription 7:5 GPIO4_OUT_SEL R/W 0x0 GPIO4 Output SelectDetermines the output data for the selected source. If GPIO4_OUT_SRC is set to 0xx (one of the RX Ports), the following selections apply:000: Received GPIO0001: Received GPIO1010: Received GPIO2011: Received GPIO3100: RX Port Lock indication101: RX Port Pass indication110: Frame Valid signal 111: Line Valid signal If GPIO4_OUT_SRC is set to 100 (Device Status), the following selections apply:000: Value in GPIO4_OUT_VAL001: Logical OR of Lock indication from enabled RX ports010: Logical AND of Lock indication from enabled RX ports011: Logical AND of Pass indication from enabled RX ports100: FrameSync signal101 - 111: Reserved If GPIO4_OUT_SRC is set to 11x (one of the CSI-2 Transmit ports), the following selections apply:000: Pass (AND of selected RX port status)001: Pass (OR of selected RX port status)010: Frame Valid (sending video frame)011: Line Valid (sending video line)100: Synchronized - multi-port data is synchronized101: CSI-2 TX Port Interrupt111: Reserved 4:2 GPIO4_OUT_SRC R/W 0x0 GPIO4 Output Source SelectSelects output source for GPIO4 data:000: RX Port 0001: RX Port 1010: RX Port 2011: RX Port 3100: Device Status101: Reserved110: CSI-2 TX Port 0111: CSI-2 TX Port 1 1 GPIO4_OUT_VAL R/W 0x0 GPIO4 Output ValueThis register provides the output data value when the GPIO pin is enabled to output the local register controlled value. 0 GPIO4_OUT_EN R/W 0x0 GPIO4 Output Enable0: Disabled1: Enabled 7:5 GPIO4_OUT_SEL R/W 0x0 GPIO4 Output SelectDetermines the output data for the selected source. If GPIO4_OUT_SRC is set to 0xx (one of the RX Ports), the following selections apply:000: Received GPIO0001: Received GPIO1010: Received GPIO2011: Received GPIO3100: RX Port Lock indication101: RX Port Pass indication110: Frame Valid signal 111: Line Valid signal If GPIO4_OUT_SRC is set to 100 (Device Status), the following selections apply:000: Value in GPIO4_OUT_VAL001: Logical OR of Lock indication from enabled RX ports010: Logical AND of Lock indication from enabled RX ports011: Logical AND of Pass indication from enabled RX ports100: FrameSync signal101 - 111: Reserved If GPIO4_OUT_SRC is set to 11x (one of the CSI-2 Transmit ports), the following selections apply:000: Pass (AND of selected RX port status)001: Pass (OR of selected RX port status)010: Frame Valid (sending video frame)011: Line Valid (sending video line)100: Synchronized - multi-port data is synchronized101: CSI-2 TX Port Interrupt111: Reserved 7:5GPIO4_OUT_SELR/W0x0 GPIO4 Output SelectDetermines the output data for the selected source. If GPIO4_OUT_SRC is set to 0xx (one of the RX Ports), the following selections apply:000: Received GPIO0001: Received GPIO1010: Received GPIO2011: Received GPIO3100: RX Port Lock indication101: RX Port Pass indication110: Frame Valid signal 111: Line Valid signal If GPIO4_OUT_SRC is set to 100 (Device Status), the following selections apply:000: Value in GPIO4_OUT_VAL001: Logical OR of Lock indication from enabled RX ports010: Logical AND of Lock indication from enabled RX ports011: Logical AND of Pass indication from enabled RX ports100: FrameSync signal101 - 111: Reserved If GPIO4_OUT_SRC is set to 11x (one of the CSI-2 Transmit ports), the following selections apply:000: Pass (AND of selected RX port status)001: Pass (OR of selected RX port status)010: Frame Valid (sending video frame)011: Line Valid (sending video line)100: Synchronized - multi-port data is synchronized101: CSI-2 TX Port Interrupt111: Reserved 4:2 GPIO4_OUT_SRC R/W 0x0 GPIO4 Output Source SelectSelects output source for GPIO4 data:000: RX Port 0001: RX Port 1010: RX Port 2011: RX Port 3100: Device Status101: Reserved110: CSI-2 TX Port 0111: CSI-2 TX Port 1 4:2GPIO4_OUT_SRCR/W0x0 GPIO4 Output Source SelectSelects output source for GPIO4 data:000: RX Port 0001: RX Port 1010: RX Port 2011: RX Port 3100: Device Status101: Reserved110: CSI-2 TX Port 0111: CSI-2 TX Port 1 1 GPIO4_OUT_VAL R/W 0x0 GPIO4 Output ValueThis register provides the output data value when the GPIO pin is enabled to output the local register controlled value. 1GPIO4_OUT_VALR/W0x0 GPIO4 Output ValueThis register provides the output data value when the GPIO pin is enabled to output the local register controlled value. 0 GPIO4_OUT_EN R/W 0x0 GPIO4 Output Enable0: Disabled1: Enabled 0GPIO4_OUT_ENR/W0x0 GPIO4 Output Enable0: Disabled1: Enabled GPIO5_PIN_CTL Register (Address = 0x15) [Reset = 0x00] GPIO5_PIN_CTL is shown in #GUID-20230614-SS0T-4RL9-H3GZ-MGHKVB6PT1NH/MAIN_MAIN_MAIN_GPIO5_PIN_CTL_TABLE_TABLE. Return to the Summary Table. GPIO5_PIN_CTL Register Field Descriptions Bit Field Type Reset Description 7:5 GPIO5_OUT_SEL R/W 0x0 GPIO5 Output SelectDetermines the output data for the selected source. If GPIO5_OUT_SRC is set to 0xx (one of the RX Ports), the following selections apply:000: Received GPIO0001: Received GPIO1010: Received GPIO2011: Received GPIO3100: RX Port Lock indication101: RX Port Pass indication110: Frame Valid signal111: Line Valid signal If GPIO5_OUT_SRC is set to 100 (Device Status), the following selections apply:000: Value in GPIO5_OUT_VAL001: Logical OR of Lock indication from enabled RX ports010: Logical AND of Lock indication from enabled RX ports011: Logical AND of Pass indication from enabled RX ports100: FrameSync signal101 - 111: Reserved If GPIO5_OUT_SRC is set to 11x (one of the CSI-2 Transmit ports), the following selections apply:000: Pass (AND of selected RX port status)001: Pass (OR of selected RX port status)010: Frame Valid (sending video frame)011: Line Valid (sending video line)100: Synchronized - multi-port data is synchronized101: CSI-2 TX Port Interrupt111: Reserved 4:2 GPIO5_OUT_SRC R/W 0x0 GPIO5 Output Source SelectSelects output source for GPIO5 data:000: RX Port 0001: RX Port 1010: RX Port 2011: RX Port 3100: Device Status101: Reserved110: CSI-2 TX Port 0111: CSI-2 TX Port 1 1 GPIO5_OUT_VAL R/W 0x0 GPIO5 Output ValueThis register provides the output data value when the GPIO pin is enabled to output the local register controlled value. 0 GPIO5_OUT_EN R/W 0x0 GPIO5 Output Enable0: Disabled1: Enabled GPIO5_PIN_CTL Register (Address = 0x15) [Reset = 0x00] GPIO5_PIN_CTL is shown in #GUID-20230614-SS0T-4RL9-H3GZ-MGHKVB6PT1NH/MAIN_MAIN_MAIN_GPIO5_PIN_CTL_TABLE_TABLE.#GUID-20230614-SS0T-4RL9-H3GZ-MGHKVB6PT1NH/MAIN_MAIN_MAIN_GPIO5_PIN_CTL_TABLE_TABLEReturn to the Summary Table.Summary Table GPIO5_PIN_CTL Register Field Descriptions Bit Field Type Reset Description 7:5 GPIO5_OUT_SEL R/W 0x0 GPIO5 Output SelectDetermines the output data for the selected source. If GPIO5_OUT_SRC is set to 0xx (one of the RX Ports), the following selections apply:000: Received GPIO0001: Received GPIO1010: Received GPIO2011: Received GPIO3100: RX Port Lock indication101: RX Port Pass indication110: Frame Valid signal111: Line Valid signal If GPIO5_OUT_SRC is set to 100 (Device Status), the following selections apply:000: Value in GPIO5_OUT_VAL001: Logical OR of Lock indication from enabled RX ports010: Logical AND of Lock indication from enabled RX ports011: Logical AND of Pass indication from enabled RX ports100: FrameSync signal101 - 111: Reserved If GPIO5_OUT_SRC is set to 11x (one of the CSI-2 Transmit ports), the following selections apply:000: Pass (AND of selected RX port status)001: Pass (OR of selected RX port status)010: Frame Valid (sending video frame)011: Line Valid (sending video line)100: Synchronized - multi-port data is synchronized101: CSI-2 TX Port Interrupt111: Reserved 4:2 GPIO5_OUT_SRC R/W 0x0 GPIO5 Output Source SelectSelects output source for GPIO5 data:000: RX Port 0001: RX Port 1010: RX Port 2011: RX Port 3100: Device Status101: Reserved110: CSI-2 TX Port 0111: CSI-2 TX Port 1 1 GPIO5_OUT_VAL R/W 0x0 GPIO5 Output ValueThis register provides the output data value when the GPIO pin is enabled to output the local register controlled value. 0 GPIO5_OUT_EN R/W 0x0 GPIO5 Output Enable0: Disabled1: Enabled GPIO5_PIN_CTL Register Field Descriptions Bit Field Type Reset Description 7:5 GPIO5_OUT_SEL R/W 0x0 GPIO5 Output SelectDetermines the output data for the selected source. If GPIO5_OUT_SRC is set to 0xx (one of the RX Ports), the following selections apply:000: Received GPIO0001: Received GPIO1010: Received GPIO2011: Received GPIO3100: RX Port Lock indication101: RX Port Pass indication110: Frame Valid signal111: Line Valid signal If GPIO5_OUT_SRC is set to 100 (Device Status), the following selections apply:000: Value in GPIO5_OUT_VAL001: Logical OR of Lock indication from enabled RX ports010: Logical AND of Lock indication from enabled RX ports011: Logical AND of Pass indication from enabled RX ports100: FrameSync signal101 - 111: Reserved If GPIO5_OUT_SRC is set to 11x (one of the CSI-2 Transmit ports), the following selections apply:000: Pass (AND of selected RX port status)001: Pass (OR of selected RX port status)010: Frame Valid (sending video frame)011: Line Valid (sending video line)100: Synchronized - multi-port data is synchronized101: CSI-2 TX Port Interrupt111: Reserved 4:2 GPIO5_OUT_SRC R/W 0x0 GPIO5 Output Source SelectSelects output source for GPIO5 data:000: RX Port 0001: RX Port 1010: RX Port 2011: RX Port 3100: Device Status101: Reserved110: CSI-2 TX Port 0111: CSI-2 TX Port 1 1 GPIO5_OUT_VAL R/W 0x0 GPIO5 Output ValueThis register provides the output data value when the GPIO pin is enabled to output the local register controlled value. 0 GPIO5_OUT_EN R/W 0x0 GPIO5 Output Enable0: Disabled1: Enabled Bit Field Type Reset Description Bit Field Type Reset Description BitFieldTypeResetDescription 7:5 GPIO5_OUT_SEL R/W 0x0 GPIO5 Output SelectDetermines the output data for the selected source. If GPIO5_OUT_SRC is set to 0xx (one of the RX Ports), the following selections apply:000: Received GPIO0001: Received GPIO1010: Received GPIO2011: Received GPIO3100: RX Port Lock indication101: RX Port Pass indication110: Frame Valid signal111: Line Valid signal If GPIO5_OUT_SRC is set to 100 (Device Status), the following selections apply:000: Value in GPIO5_OUT_VAL001: Logical OR of Lock indication from enabled RX ports010: Logical AND of Lock indication from enabled RX ports011: Logical AND of Pass indication from enabled RX ports100: FrameSync signal101 - 111: Reserved If GPIO5_OUT_SRC is set to 11x (one of the CSI-2 Transmit ports), the following selections apply:000: Pass (AND of selected RX port status)001: Pass (OR of selected RX port status)010: Frame Valid (sending video frame)011: Line Valid (sending video line)100: Synchronized - multi-port data is synchronized101: CSI-2 TX Port Interrupt111: Reserved 4:2 GPIO5_OUT_SRC R/W 0x0 GPIO5 Output Source SelectSelects output source for GPIO5 data:000: RX Port 0001: RX Port 1010: RX Port 2011: RX Port 3100: Device Status101: Reserved110: CSI-2 TX Port 0111: CSI-2 TX Port 1 1 GPIO5_OUT_VAL R/W 0x0 GPIO5 Output ValueThis register provides the output data value when the GPIO pin is enabled to output the local register controlled value. 0 GPIO5_OUT_EN R/W 0x0 GPIO5 Output Enable0: Disabled1: Enabled 7:5 GPIO5_OUT_SEL R/W 0x0 GPIO5 Output SelectDetermines the output data for the selected source. If GPIO5_OUT_SRC is set to 0xx (one of the RX Ports), the following selections apply:000: Received GPIO0001: Received GPIO1010: Received GPIO2011: Received GPIO3100: RX Port Lock indication101: RX Port Pass indication110: Frame Valid signal111: Line Valid signal If GPIO5_OUT_SRC is set to 100 (Device Status), the following selections apply:000: Value in GPIO5_OUT_VAL001: Logical OR of Lock indication from enabled RX ports010: Logical AND of Lock indication from enabled RX ports011: Logical AND of Pass indication from enabled RX ports100: FrameSync signal101 - 111: Reserved If GPIO5_OUT_SRC is set to 11x (one of the CSI-2 Transmit ports), the following selections apply:000: Pass (AND of selected RX port status)001: Pass (OR of selected RX port status)010: Frame Valid (sending video frame)011: Line Valid (sending video line)100: Synchronized - multi-port data is synchronized101: CSI-2 TX Port Interrupt111: Reserved 7:5GPIO5_OUT_SELR/W0x0 GPIO5 Output SelectDetermines the output data for the selected source. If GPIO5_OUT_SRC is set to 0xx (one of the RX Ports), the following selections apply:000: Received GPIO0001: Received GPIO1010: Received GPIO2011: Received GPIO3100: RX Port Lock indication101: RX Port Pass indication110: Frame Valid signal111: Line Valid signal If GPIO5_OUT_SRC is set to 100 (Device Status), the following selections apply:000: Value in GPIO5_OUT_VAL001: Logical OR of Lock indication from enabled RX ports010: Logical AND of Lock indication from enabled RX ports011: Logical AND of Pass indication from enabled RX ports100: FrameSync signal101 - 111: Reserved If GPIO5_OUT_SRC is set to 11x (one of the CSI-2 Transmit ports), the following selections apply:000: Pass (AND of selected RX port status)001: Pass (OR of selected RX port status)010: Frame Valid (sending video frame)011: Line Valid (sending video line)100: Synchronized - multi-port data is synchronized101: CSI-2 TX Port Interrupt111: Reserved 4:2 GPIO5_OUT_SRC R/W 0x0 GPIO5 Output Source SelectSelects output source for GPIO5 data:000: RX Port 0001: RX Port 1010: RX Port 2011: RX Port 3100: Device Status101: Reserved110: CSI-2 TX Port 0111: CSI-2 TX Port 1 4:2GPIO5_OUT_SRCR/W0x0 GPIO5 Output Source SelectSelects output source for GPIO5 data:000: RX Port 0001: RX Port 1010: RX Port 2011: RX Port 3100: Device Status101: Reserved110: CSI-2 TX Port 0111: CSI-2 TX Port 1 1 GPIO5_OUT_VAL R/W 0x0 GPIO5 Output ValueThis register provides the output data value when the GPIO pin is enabled to output the local register controlled value. 1GPIO5_OUT_VALR/W0x0 GPIO5 Output ValueThis register provides the output data value when the GPIO pin is enabled to output the local register controlled value. 0 GPIO5_OUT_EN R/W 0x0 GPIO5 Output Enable0: Disabled1: Enabled 0GPIO5_OUT_ENR/W0x0 GPIO5 Output Enable0: Disabled1: Enabled GPIO6_PIN_CTL Register (Address = 0x16) [Reset = 0x00] GPIO6_PIN_CTL is shown in #GUID-20230614-SS0T-4RL9-H3GZ-MGHKVB6PT1NH/MAIN_MAIN_MAIN_GPIO6_PIN_CTL_TABLE_TABLE. Return to the Summary Table. GPIO6_PIN_CTL Register Field Descriptions Bit Field Type Reset Description 7:5 GPIO6_OUT_SEL R/W 0x0 GPIO6 Output SelectDetermines the output data for the selected source. If GPIO6_OUT_SRC is set to 0xx (one of the RX Ports), the following selections apply:000: Received GPIO0001: Received GPIO1010: Received GPIO2011: Received GPIO3100: RX Port Lock indication101: RX Port Pass indication110: Frame Valid signal111: Line Valid signal If GPIO6_OUT_SRC is set to 100 (Device Status), the following selections apply:000: Value in GPIO6_OUT_VAL001: Logical OR of Lock indication from enabled RX ports010: Logical AND of Lock indication from enabled RX ports011: Logical AND of Pass indication from enabled RX ports100: FrameSync signal101 - 111: Reserved If GPIO6_OUT_SRC is set to 11x (one of the CSI-2 Transmit ports), the following selections appy:000: Pass (AND of selected RX port status)001: Pass (OR of selected RX port status)010: Frame Valid (sending video frame)011: Line Valid (sending video line)100: Synchronized - multi-port data is synchronized101: CSI-2 TX Port Interrupt111: Reserved 4:2 GPIO6_OUT_SRC R/W 0x0 GPIO6 Output Source SelectSelects output source for GPIO6 data:000: RX Port 0001: RX Port 1010: RX Port 2011: RX Port 3100: Device Status101: Reserved110: CSI-2 TX Port 0111: CSI-2 TX Port 1 1 GPIO6_OUT_VAL R/W 0x0 GPIO6 Output ValueThis register provides the output data value when the GPIO pin is enabled to output the local register controlled value. 0 GPIO6_OUT_EN R/W 0x0 GPIO6 Output Enable0: Disabled1: Enabled GPIO6_PIN_CTL Register (Address = 0x16) [Reset = 0x00] GPIO6_PIN_CTL is shown in #GUID-20230614-SS0T-4RL9-H3GZ-MGHKVB6PT1NH/MAIN_MAIN_MAIN_GPIO6_PIN_CTL_TABLE_TABLE.#GUID-20230614-SS0T-4RL9-H3GZ-MGHKVB6PT1NH/MAIN_MAIN_MAIN_GPIO6_PIN_CTL_TABLE_TABLEReturn to the Summary Table.Summary Table GPIO6_PIN_CTL Register Field Descriptions Bit Field Type Reset Description 7:5 GPIO6_OUT_SEL R/W 0x0 GPIO6 Output SelectDetermines the output data for the selected source. If GPIO6_OUT_SRC is set to 0xx (one of the RX Ports), the following selections apply:000: Received GPIO0001: Received GPIO1010: Received GPIO2011: Received GPIO3100: RX Port Lock indication101: RX Port Pass indication110: Frame Valid signal111: Line Valid signal If GPIO6_OUT_SRC is set to 100 (Device Status), the following selections apply:000: Value in GPIO6_OUT_VAL001: Logical OR of Lock indication from enabled RX ports010: Logical AND of Lock indication from enabled RX ports011: Logical AND of Pass indication from enabled RX ports100: FrameSync signal101 - 111: Reserved If GPIO6_OUT_SRC is set to 11x (one of the CSI-2 Transmit ports), the following selections appy:000: Pass (AND of selected RX port status)001: Pass (OR of selected RX port status)010: Frame Valid (sending video frame)011: Line Valid (sending video line)100: Synchronized - multi-port data is synchronized101: CSI-2 TX Port Interrupt111: Reserved 4:2 GPIO6_OUT_SRC R/W 0x0 GPIO6 Output Source SelectSelects output source for GPIO6 data:000: RX Port 0001: RX Port 1010: RX Port 2011: RX Port 3100: Device Status101: Reserved110: CSI-2 TX Port 0111: CSI-2 TX Port 1 1 GPIO6_OUT_VAL R/W 0x0 GPIO6 Output ValueThis register provides the output data value when the GPIO pin is enabled to output the local register controlled value. 0 GPIO6_OUT_EN R/W 0x0 GPIO6 Output Enable0: Disabled1: Enabled GPIO6_PIN_CTL Register Field Descriptions Bit Field Type Reset Description 7:5 GPIO6_OUT_SEL R/W 0x0 GPIO6 Output SelectDetermines the output data for the selected source. If GPIO6_OUT_SRC is set to 0xx (one of the RX Ports), the following selections apply:000: Received GPIO0001: Received GPIO1010: Received GPIO2011: Received GPIO3100: RX Port Lock indication101: RX Port Pass indication110: Frame Valid signal111: Line Valid signal If GPIO6_OUT_SRC is set to 100 (Device Status), the following selections apply:000: Value in GPIO6_OUT_VAL001: Logical OR of Lock indication from enabled RX ports010: Logical AND of Lock indication from enabled RX ports011: Logical AND of Pass indication from enabled RX ports100: FrameSync signal101 - 111: Reserved If GPIO6_OUT_SRC is set to 11x (one of the CSI-2 Transmit ports), the following selections appy:000: Pass (AND of selected RX port status)001: Pass (OR of selected RX port status)010: Frame Valid (sending video frame)011: Line Valid (sending video line)100: Synchronized - multi-port data is synchronized101: CSI-2 TX Port Interrupt111: Reserved 4:2 GPIO6_OUT_SRC R/W 0x0 GPIO6 Output Source SelectSelects output source for GPIO6 data:000: RX Port 0001: RX Port 1010: RX Port 2011: RX Port 3100: Device Status101: Reserved110: CSI-2 TX Port 0111: CSI-2 TX Port 1 1 GPIO6_OUT_VAL R/W 0x0 GPIO6 Output ValueThis register provides the output data value when the GPIO pin is enabled to output the local register controlled value. 0 GPIO6_OUT_EN R/W 0x0 GPIO6 Output Enable0: Disabled1: Enabled Bit Field Type Reset Description Bit Field Type Reset Description BitFieldTypeResetDescription 7:5 GPIO6_OUT_SEL R/W 0x0 GPIO6 Output SelectDetermines the output data for the selected source. If GPIO6_OUT_SRC is set to 0xx (one of the RX Ports), the following selections apply:000: Received GPIO0001: Received GPIO1010: Received GPIO2011: Received GPIO3100: RX Port Lock indication101: RX Port Pass indication110: Frame Valid signal111: Line Valid signal If GPIO6_OUT_SRC is set to 100 (Device Status), the following selections apply:000: Value in GPIO6_OUT_VAL001: Logical OR of Lock indication from enabled RX ports010: Logical AND of Lock indication from enabled RX ports011: Logical AND of Pass indication from enabled RX ports100: FrameSync signal101 - 111: Reserved If GPIO6_OUT_SRC is set to 11x (one of the CSI-2 Transmit ports), the following selections appy:000: Pass (AND of selected RX port status)001: Pass (OR of selected RX port status)010: Frame Valid (sending video frame)011: Line Valid (sending video line)100: Synchronized - multi-port data is synchronized101: CSI-2 TX Port Interrupt111: Reserved 4:2 GPIO6_OUT_SRC R/W 0x0 GPIO6 Output Source SelectSelects output source for GPIO6 data:000: RX Port 0001: RX Port 1010: RX Port 2011: RX Port 3100: Device Status101: Reserved110: CSI-2 TX Port 0111: CSI-2 TX Port 1 1 GPIO6_OUT_VAL R/W 0x0 GPIO6 Output ValueThis register provides the output data value when the GPIO pin is enabled to output the local register controlled value. 0 GPIO6_OUT_EN R/W 0x0 GPIO6 Output Enable0: Disabled1: Enabled 7:5 GPIO6_OUT_SEL R/W 0x0 GPIO6 Output SelectDetermines the output data for the selected source. If GPIO6_OUT_SRC is set to 0xx (one of the RX Ports), the following selections apply:000: Received GPIO0001: Received GPIO1010: Received GPIO2011: Received GPIO3100: RX Port Lock indication101: RX Port Pass indication110: Frame Valid signal111: Line Valid signal If GPIO6_OUT_SRC is set to 100 (Device Status), the following selections apply:000: Value in GPIO6_OUT_VAL001: Logical OR of Lock indication from enabled RX ports010: Logical AND of Lock indication from enabled RX ports011: Logical AND of Pass indication from enabled RX ports100: FrameSync signal101 - 111: Reserved If GPIO6_OUT_SRC is set to 11x (one of the CSI-2 Transmit ports), the following selections appy:000: Pass (AND of selected RX port status)001: Pass (OR of selected RX port status)010: Frame Valid (sending video frame)011: Line Valid (sending video line)100: Synchronized - multi-port data is synchronized101: CSI-2 TX Port Interrupt111: Reserved 7:5GPIO6_OUT_SELR/W0x0 GPIO6 Output SelectDetermines the output data for the selected source. If GPIO6_OUT_SRC is set to 0xx (one of the RX Ports), the following selections apply:000: Received GPIO0001: Received GPIO1010: Received GPIO2011: Received GPIO3100: RX Port Lock indication101: RX Port Pass indication110: Frame Valid signal111: Line Valid signal If GPIO6_OUT_SRC is set to 100 (Device Status), the following selections apply:000: Value in GPIO6_OUT_VAL001: Logical OR of Lock indication from enabled RX ports010: Logical AND of Lock indication from enabled RX ports011: Logical AND of Pass indication from enabled RX ports100: FrameSync signal101 - 111: Reserved If GPIO6_OUT_SRC is set to 11x (one of the CSI-2 Transmit ports), the following selections appy:000: Pass (AND of selected RX port status)001: Pass (OR of selected RX port status)010: Frame Valid (sending video frame)011: Line Valid (sending video line)100: Synchronized - multi-port data is synchronized101: CSI-2 TX Port Interrupt111: Reserved 4:2 GPIO6_OUT_SRC R/W 0x0 GPIO6 Output Source SelectSelects output source for GPIO6 data:000: RX Port 0001: RX Port 1010: RX Port 2011: RX Port 3100: Device Status101: Reserved110: CSI-2 TX Port 0111: CSI-2 TX Port 1 4:2GPIO6_OUT_SRCR/W0x0 GPIO6 Output Source SelectSelects output source for GPIO6 data:000: RX Port 0001: RX Port 1010: RX Port 2011: RX Port 3100: Device Status101: Reserved110: CSI-2 TX Port 0111: CSI-2 TX Port 1 1 GPIO6_OUT_VAL R/W 0x0 GPIO6 Output ValueThis register provides the output data value when the GPIO pin is enabled to output the local register controlled value. 1GPIO6_OUT_VALR/W0x0 GPIO6 Output ValueThis register provides the output data value when the GPIO pin is enabled to output the local register controlled value. 0 GPIO6_OUT_EN R/W 0x0 GPIO6 Output Enable0: Disabled1: Enabled 0GPIO6_OUT_ENR/W0x0 GPIO6 Output Enable0: Disabled1: Enabled GPIO7_PIN_CTL Register (Address = 0x17) [Reset = 0x00] GPIO7_PIN_CTL is shown in #GUID-20230614-SS0T-4RL9-H3GZ-MGHKVB6PT1NH/MAIN_MAIN_MAIN_GPIO7_PIN_CTL_TABLE_TABLE. Return to the Summary Table. GPIO7_PIN_CTL Register Field Descriptions Bit Field Type Reset Description 7:5 GPIO7_OUT_SEL R/W 0x0 GPIO7 Output SelectDetermines the output data for the selected source. If GPIO7_OUT_SRC is set to 0xx (one of the RX Ports), the following selections apply:000: Received GPIO0001: Received GPIO1010: Received GPIO2011: Received GPIO3100: RX Port Lock indication101: RX Port Pass indication110: Frame Valid signal111: Line Valid signal If GPIO7_OUT_SRC is set to 100 (Device Status), the following selections apply:000: Value in GPIO7_OUT_VAL001: Logical OR of Lock indication from enabled RX ports010: Logical AND of Lock indication from enabled RX ports011: Logical AND of Pass indication from enabled RX ports100: FrameSync signal101 - 111: Reserved If GPIO7_OUT_SRC is set to 11x (one of the CSI-2 Transmit ports), the following selections apply:000: Pass (AND of selected RX port status)001: Pass (OR of selected RX port status)010: Frame Valid (sending video frame)011: Line Valid (sending video line)100: Synchronized - multi-port data is synchronized101: CSI-2 TX Port Interrupt111: Reserved 4:2 GPIO7_OUT_SRC R/W 0x0 GPIO7 Output Source SelectSelects output source for GPIO7 data:000: RX Port 0001: RX Port 1010: RX Port 2011: RX Port 3100: Device Status101: Reserved110: CSI-2 TX Port 0111: CSI-2 TX Port 1 1 GPIO7_OUT_VAL R/W 0x0 GPIO7 Output ValueThis register provides the output data value when the GPIO pin is enabled to output the local register controlled value. 0 GPIO7_OUT_EN R/W 0x0 GPIO7 Output Enable0: Disabled1: Enabled GPIO7_PIN_CTL Register (Address = 0x17) [Reset = 0x00] GPIO7_PIN_CTL is shown in #GUID-20230614-SS0T-4RL9-H3GZ-MGHKVB6PT1NH/MAIN_MAIN_MAIN_GPIO7_PIN_CTL_TABLE_TABLE.#GUID-20230614-SS0T-4RL9-H3GZ-MGHKVB6PT1NH/MAIN_MAIN_MAIN_GPIO7_PIN_CTL_TABLE_TABLEReturn to the Summary Table.Summary Table GPIO7_PIN_CTL Register Field Descriptions Bit Field Type Reset Description 7:5 GPIO7_OUT_SEL R/W 0x0 GPIO7 Output SelectDetermines the output data for the selected source. If GPIO7_OUT_SRC is set to 0xx (one of the RX Ports), the following selections apply:000: Received GPIO0001: Received GPIO1010: Received GPIO2011: Received GPIO3100: RX Port Lock indication101: RX Port Pass indication110: Frame Valid signal111: Line Valid signal If GPIO7_OUT_SRC is set to 100 (Device Status), the following selections apply:000: Value in GPIO7_OUT_VAL001: Logical OR of Lock indication from enabled RX ports010: Logical AND of Lock indication from enabled RX ports011: Logical AND of Pass indication from enabled RX ports100: FrameSync signal101 - 111: Reserved If GPIO7_OUT_SRC is set to 11x (one of the CSI-2 Transmit ports), the following selections apply:000: Pass (AND of selected RX port status)001: Pass (OR of selected RX port status)010: Frame Valid (sending video frame)011: Line Valid (sending video line)100: Synchronized - multi-port data is synchronized101: CSI-2 TX Port Interrupt111: Reserved 4:2 GPIO7_OUT_SRC R/W 0x0 GPIO7 Output Source SelectSelects output source for GPIO7 data:000: RX Port 0001: RX Port 1010: RX Port 2011: RX Port 3100: Device Status101: Reserved110: CSI-2 TX Port 0111: CSI-2 TX Port 1 1 GPIO7_OUT_VAL R/W 0x0 GPIO7 Output ValueThis register provides the output data value when the GPIO pin is enabled to output the local register controlled value. 0 GPIO7_OUT_EN R/W 0x0 GPIO7 Output Enable0: Disabled1: Enabled GPIO7_PIN_CTL Register Field Descriptions Bit Field Type Reset Description 7:5 GPIO7_OUT_SEL R/W 0x0 GPIO7 Output SelectDetermines the output data for the selected source. If GPIO7_OUT_SRC is set to 0xx (one of the RX Ports), the following selections apply:000: Received GPIO0001: Received GPIO1010: Received GPIO2011: Received GPIO3100: RX Port Lock indication101: RX Port Pass indication110: Frame Valid signal111: Line Valid signal If GPIO7_OUT_SRC is set to 100 (Device Status), the following selections apply:000: Value in GPIO7_OUT_VAL001: Logical OR of Lock indication from enabled RX ports010: Logical AND of Lock indication from enabled RX ports011: Logical AND of Pass indication from enabled RX ports100: FrameSync signal101 - 111: Reserved If GPIO7_OUT_SRC is set to 11x (one of the CSI-2 Transmit ports), the following selections apply:000: Pass (AND of selected RX port status)001: Pass (OR of selected RX port status)010: Frame Valid (sending video frame)011: Line Valid (sending video line)100: Synchronized - multi-port data is synchronized101: CSI-2 TX Port Interrupt111: Reserved 4:2 GPIO7_OUT_SRC R/W 0x0 GPIO7 Output Source SelectSelects output source for GPIO7 data:000: RX Port 0001: RX Port 1010: RX Port 2011: RX Port 3100: Device Status101: Reserved110: CSI-2 TX Port 0111: CSI-2 TX Port 1 1 GPIO7_OUT_VAL R/W 0x0 GPIO7 Output ValueThis register provides the output data value when the GPIO pin is enabled to output the local register controlled value. 0 GPIO7_OUT_EN R/W 0x0 GPIO7 Output Enable0: Disabled1: Enabled Bit Field Type Reset Description Bit Field Type Reset Description BitFieldTypeResetDescription 7:5 GPIO7_OUT_SEL R/W 0x0 GPIO7 Output SelectDetermines the output data for the selected source. If GPIO7_OUT_SRC is set to 0xx (one of the RX Ports), the following selections apply:000: Received GPIO0001: Received GPIO1010: Received GPIO2011: Received GPIO3100: RX Port Lock indication101: RX Port Pass indication110: Frame Valid signal111: Line Valid signal If GPIO7_OUT_SRC is set to 100 (Device Status), the following selections apply:000: Value in GPIO7_OUT_VAL001: Logical OR of Lock indication from enabled RX ports010: Logical AND of Lock indication from enabled RX ports011: Logical AND of Pass indication from enabled RX ports100: FrameSync signal101 - 111: Reserved If GPIO7_OUT_SRC is set to 11x (one of the CSI-2 Transmit ports), the following selections apply:000: Pass (AND of selected RX port status)001: Pass (OR of selected RX port status)010: Frame Valid (sending video frame)011: Line Valid (sending video line)100: Synchronized - multi-port data is synchronized101: CSI-2 TX Port Interrupt111: Reserved 4:2 GPIO7_OUT_SRC R/W 0x0 GPIO7 Output Source SelectSelects output source for GPIO7 data:000: RX Port 0001: RX Port 1010: RX Port 2011: RX Port 3100: Device Status101: Reserved110: CSI-2 TX Port 0111: CSI-2 TX Port 1 1 GPIO7_OUT_VAL R/W 0x0 GPIO7 Output ValueThis register provides the output data value when the GPIO pin is enabled to output the local register controlled value. 0 GPIO7_OUT_EN R/W 0x0 GPIO7 Output Enable0: Disabled1: Enabled 7:5 GPIO7_OUT_SEL R/W 0x0 GPIO7 Output SelectDetermines the output data for the selected source. If GPIO7_OUT_SRC is set to 0xx (one of the RX Ports), the following selections apply:000: Received GPIO0001: Received GPIO1010: Received GPIO2011: Received GPIO3100: RX Port Lock indication101: RX Port Pass indication110: Frame Valid signal111: Line Valid signal If GPIO7_OUT_SRC is set to 100 (Device Status), the following selections apply:000: Value in GPIO7_OUT_VAL001: Logical OR of Lock indication from enabled RX ports010: Logical AND of Lock indication from enabled RX ports011: Logical AND of Pass indication from enabled RX ports100: FrameSync signal101 - 111: Reserved If GPIO7_OUT_SRC is set to 11x (one of the CSI-2 Transmit ports), the following selections apply:000: Pass (AND of selected RX port status)001: Pass (OR of selected RX port status)010: Frame Valid (sending video frame)011: Line Valid (sending video line)100: Synchronized - multi-port data is synchronized101: CSI-2 TX Port Interrupt111: Reserved 7:5GPIO7_OUT_SELR/W0x0 GPIO7 Output SelectDetermines the output data for the selected source. If GPIO7_OUT_SRC is set to 0xx (one of the RX Ports), the following selections apply:000: Received GPIO0001: Received GPIO1010: Received GPIO2011: Received GPIO3100: RX Port Lock indication101: RX Port Pass indication110: Frame Valid signal111: Line Valid signal If GPIO7_OUT_SRC is set to 100 (Device Status), the following selections apply:000: Value in GPIO7_OUT_VAL001: Logical OR of Lock indication from enabled RX ports010: Logical AND of Lock indication from enabled RX ports011: Logical AND of Pass indication from enabled RX ports100: FrameSync signal101 - 111: Reserved If GPIO7_OUT_SRC is set to 11x (one of the CSI-2 Transmit ports), the following selections apply:000: Pass (AND of selected RX port status)001: Pass (OR of selected RX port status)010: Frame Valid (sending video frame)011: Line Valid (sending video line)100: Synchronized - multi-port data is synchronized101: CSI-2 TX Port Interrupt111: Reserved 4:2 GPIO7_OUT_SRC R/W 0x0 GPIO7 Output Source SelectSelects output source for GPIO7 data:000: RX Port 0001: RX Port 1010: RX Port 2011: RX Port 3100: Device Status101: Reserved110: CSI-2 TX Port 0111: CSI-2 TX Port 1 4:2GPIO7_OUT_SRCR/W0x0 GPIO7 Output Source SelectSelects output source for GPIO7 data:000: RX Port 0001: RX Port 1010: RX Port 2011: RX Port 3100: Device Status101: Reserved110: CSI-2 TX Port 0111: CSI-2 TX Port 1 1 GPIO7_OUT_VAL R/W 0x0 GPIO7 Output ValueThis register provides the output data value when the GPIO pin is enabled to output the local register controlled value. 1GPIO7_OUT_VALR/W0x0 GPIO7 Output ValueThis register provides the output data value when the GPIO pin is enabled to output the local register controlled value. 0 GPIO7_OUT_EN R/W 0x0 GPIO7 Output Enable0: Disabled1: Enabled 0GPIO7_OUT_ENR/W0x0 GPIO7 Output Enable0: Disabled1: Enabled FS_CTL Register (Address = 0x18) [Reset = 0x00] FS_CTL is shown in #GUID-20230614-SS0T-4RL9-H3GZ-MGHKVB6PT1NH/MAIN_MAIN_MAIN_FS_CTL_TABLE_TABLE. Return to the Summary Table. FS_CTL Register Field Descriptions Bit Field Type Reset Description 7:4 FS_MODE R/W 0x0 FrameSync Mode0000: Internal Generated FrameSync, use Back-channel frame clock from port 00001: Internal Generated FrameSync, use Back-channel frame clock from port 10010: Internal Generated FrameSync, use Back-channel frame clock from port 20011: Internal Generated FrameSync, use Back-channel frame clock from port 301xx: Internal Generated FrameSync, use 25MHz clock1000: External FrameSync from GPIO01001: External FrameSync from GPIO11010: External FrameSync from GPIO21011: External FrameSync from GPIO31100: External FrameSync from GPIO41101: External FrameSync from GPIO51110: External FrameSync from GPIO61111: External FrameSync from GPIO7 3 FS_SINGLE RH/W1S 0x0 Generate Single FrameSync pulseWhen this bit is set, a single FrameSync pulse is generated. The system should wait for the full duration of the desired pulse before generating another pulse. When using this feature, the FS_GEN_ENABLE bit should remain set to 0. This bit is self-clearing and will always return 0. 2 FS_INIT_STATE R/W 0x0 Initial StateThis register controls the initial state of the FrameSync signal.0: FrameSync initial state is 01: FrameSync initial state is 1 1 FS_GEN_MODE R/W 0x0 FrameSync Generation ModeThis control selects between Hi/Lo and 50/50 modes. In Hi/Lo mode, the FrameSync generator will use the FS_HIGH_TIME[15:0] and FS_LOW_TIME[15:0] register values to separately control the High and Low periods for the generated FrameSync signal. In 50/50 mode, the FrameSync generator will use the values in the FS_HIGH_TIME_0, FS_LOW_TIME_1 and FS_LOW_TIME_0 registers as a 24-bit value for both the High and Low periods of the generated FrameSync signal.0: Hi/Lo1: 50/50 0 FS_GEN_ENABLE R/W 0x0 FrameSync Generation Enable0: Disabled1: Enabled FS_CTL Register (Address = 0x18) [Reset = 0x00] FS_CTL is shown in #GUID-20230614-SS0T-4RL9-H3GZ-MGHKVB6PT1NH/MAIN_MAIN_MAIN_FS_CTL_TABLE_TABLE.#GUID-20230614-SS0T-4RL9-H3GZ-MGHKVB6PT1NH/MAIN_MAIN_MAIN_FS_CTL_TABLE_TABLEReturn to the Summary Table.Summary Table FS_CTL Register Field Descriptions Bit Field Type Reset Description 7:4 FS_MODE R/W 0x0 FrameSync Mode0000: Internal Generated FrameSync, use Back-channel frame clock from port 00001: Internal Generated FrameSync, use Back-channel frame clock from port 10010: Internal Generated FrameSync, use Back-channel frame clock from port 20011: Internal Generated FrameSync, use Back-channel frame clock from port 301xx: Internal Generated FrameSync, use 25MHz clock1000: External FrameSync from GPIO01001: External FrameSync from GPIO11010: External FrameSync from GPIO21011: External FrameSync from GPIO31100: External FrameSync from GPIO41101: External FrameSync from GPIO51110: External FrameSync from GPIO61111: External FrameSync from GPIO7 3 FS_SINGLE RH/W1S 0x0 Generate Single FrameSync pulseWhen this bit is set, a single FrameSync pulse is generated. The system should wait for the full duration of the desired pulse before generating another pulse. When using this feature, the FS_GEN_ENABLE bit should remain set to 0. This bit is self-clearing and will always return 0. 2 FS_INIT_STATE R/W 0x0 Initial StateThis register controls the initial state of the FrameSync signal.0: FrameSync initial state is 01: FrameSync initial state is 1 1 FS_GEN_MODE R/W 0x0 FrameSync Generation ModeThis control selects between Hi/Lo and 50/50 modes. In Hi/Lo mode, the FrameSync generator will use the FS_HIGH_TIME[15:0] and FS_LOW_TIME[15:0] register values to separately control the High and Low periods for the generated FrameSync signal. In 50/50 mode, the FrameSync generator will use the values in the FS_HIGH_TIME_0, FS_LOW_TIME_1 and FS_LOW_TIME_0 registers as a 24-bit value for both the High and Low periods of the generated FrameSync signal.0: Hi/Lo1: 50/50 0 FS_GEN_ENABLE R/W 0x0 FrameSync Generation Enable0: Disabled1: Enabled FS_CTL Register Field Descriptions Bit Field Type Reset Description 7:4 FS_MODE R/W 0x0 FrameSync Mode0000: Internal Generated FrameSync, use Back-channel frame clock from port 00001: Internal Generated FrameSync, use Back-channel frame clock from port 10010: Internal Generated FrameSync, use Back-channel frame clock from port 20011: Internal Generated FrameSync, use Back-channel frame clock from port 301xx: Internal Generated FrameSync, use 25MHz clock1000: External FrameSync from GPIO01001: External FrameSync from GPIO11010: External FrameSync from GPIO21011: External FrameSync from GPIO31100: External FrameSync from GPIO41101: External FrameSync from GPIO51110: External FrameSync from GPIO61111: External FrameSync from GPIO7 3 FS_SINGLE RH/W1S 0x0 Generate Single FrameSync pulseWhen this bit is set, a single FrameSync pulse is generated. The system should wait for the full duration of the desired pulse before generating another pulse. When using this feature, the FS_GEN_ENABLE bit should remain set to 0. This bit is self-clearing and will always return 0. 2 FS_INIT_STATE R/W 0x0 Initial StateThis register controls the initial state of the FrameSync signal.0: FrameSync initial state is 01: FrameSync initial state is 1 1 FS_GEN_MODE R/W 0x0 FrameSync Generation ModeThis control selects between Hi/Lo and 50/50 modes. In Hi/Lo mode, the FrameSync generator will use the FS_HIGH_TIME[15:0] and FS_LOW_TIME[15:0] register values to separately control the High and Low periods for the generated FrameSync signal. In 50/50 mode, the FrameSync generator will use the values in the FS_HIGH_TIME_0, FS_LOW_TIME_1 and FS_LOW_TIME_0 registers as a 24-bit value for both the High and Low periods of the generated FrameSync signal.0: Hi/Lo1: 50/50 0 FS_GEN_ENABLE R/W 0x0 FrameSync Generation Enable0: Disabled1: Enabled Bit Field Type Reset Description Bit Field Type Reset Description BitFieldTypeResetDescription 7:4 FS_MODE R/W 0x0 FrameSync Mode0000: Internal Generated FrameSync, use Back-channel frame clock from port 00001: Internal Generated FrameSync, use Back-channel frame clock from port 10010: Internal Generated FrameSync, use Back-channel frame clock from port 20011: Internal Generated FrameSync, use Back-channel frame clock from port 301xx: Internal Generated FrameSync, use 25MHz clock1000: External FrameSync from GPIO01001: External FrameSync from GPIO11010: External FrameSync from GPIO21011: External FrameSync from GPIO31100: External FrameSync from GPIO41101: External FrameSync from GPIO51110: External FrameSync from GPIO61111: External FrameSync from GPIO7 3 FS_SINGLE RH/W1S 0x0 Generate Single FrameSync pulseWhen this bit is set, a single FrameSync pulse is generated. The system should wait for the full duration of the desired pulse before generating another pulse. When using this feature, the FS_GEN_ENABLE bit should remain set to 0. This bit is self-clearing and will always return 0. 2 FS_INIT_STATE R/W 0x0 Initial StateThis register controls the initial state of the FrameSync signal.0: FrameSync initial state is 01: FrameSync initial state is 1 1 FS_GEN_MODE R/W 0x0 FrameSync Generation ModeThis control selects between Hi/Lo and 50/50 modes. In Hi/Lo mode, the FrameSync generator will use the FS_HIGH_TIME[15:0] and FS_LOW_TIME[15:0] register values to separately control the High and Low periods for the generated FrameSync signal. In 50/50 mode, the FrameSync generator will use the values in the FS_HIGH_TIME_0, FS_LOW_TIME_1 and FS_LOW_TIME_0 registers as a 24-bit value for both the High and Low periods of the generated FrameSync signal.0: Hi/Lo1: 50/50 0 FS_GEN_ENABLE R/W 0x0 FrameSync Generation Enable0: Disabled1: Enabled 7:4 FS_MODE R/W 0x0 FrameSync Mode0000: Internal Generated FrameSync, use Back-channel frame clock from port 00001: Internal Generated FrameSync, use Back-channel frame clock from port 10010: Internal Generated FrameSync, use Back-channel frame clock from port 20011: Internal Generated FrameSync, use Back-channel frame clock from port 301xx: Internal Generated FrameSync, use 25MHz clock1000: External FrameSync from GPIO01001: External FrameSync from GPIO11010: External FrameSync from GPIO21011: External FrameSync from GPIO31100: External FrameSync from GPIO41101: External FrameSync from GPIO51110: External FrameSync from GPIO61111: External FrameSync from GPIO7 7:4FS_MODER/W0x0 FrameSync Mode0000: Internal Generated FrameSync, use Back-channel frame clock from port 00001: Internal Generated FrameSync, use Back-channel frame clock from port 10010: Internal Generated FrameSync, use Back-channel frame clock from port 20011: Internal Generated FrameSync, use Back-channel frame clock from port 301xx: Internal Generated FrameSync, use 25MHz clock1000: External FrameSync from GPIO01001: External FrameSync from GPIO11010: External FrameSync from GPIO21011: External FrameSync from GPIO31100: External FrameSync from GPIO41101: External FrameSync from GPIO51110: External FrameSync from GPIO61111: External FrameSync from GPIO7 3 FS_SINGLE RH/W1S 0x0 Generate Single FrameSync pulseWhen this bit is set, a single FrameSync pulse is generated. The system should wait for the full duration of the desired pulse before generating another pulse. When using this feature, the FS_GEN_ENABLE bit should remain set to 0. This bit is self-clearing and will always return 0. 3FS_SINGLERH/W1S0x0 Generate Single FrameSync pulseWhen this bit is set, a single FrameSync pulse is generated. The system should wait for the full duration of the desired pulse before generating another pulse. When using this feature, the FS_GEN_ENABLE bit should remain set to 0. This bit is self-clearing and will always return 0. 2 FS_INIT_STATE R/W 0x0 Initial StateThis register controls the initial state of the FrameSync signal.0: FrameSync initial state is 01: FrameSync initial state is 1 2FS_INIT_STATER/W0x0 Initial StateThis register controls the initial state of the FrameSync signal.0: FrameSync initial state is 01: FrameSync initial state is 1 1 FS_GEN_MODE R/W 0x0 FrameSync Generation ModeThis control selects between Hi/Lo and 50/50 modes. In Hi/Lo mode, the FrameSync generator will use the FS_HIGH_TIME[15:0] and FS_LOW_TIME[15:0] register values to separately control the High and Low periods for the generated FrameSync signal. In 50/50 mode, the FrameSync generator will use the values in the FS_HIGH_TIME_0, FS_LOW_TIME_1 and FS_LOW_TIME_0 registers as a 24-bit value for both the High and Low periods of the generated FrameSync signal.0: Hi/Lo1: 50/50 1FS_GEN_MODER/W0x0 FrameSync Generation ModeThis control selects between Hi/Lo and 50/50 modes. In Hi/Lo mode, the FrameSync generator will use the FS_HIGH_TIME[15:0] and FS_LOW_TIME[15:0] register values to separately control the High and Low periods for the generated FrameSync signal. In 50/50 mode, the FrameSync generator will use the values in the FS_HIGH_TIME_0, FS_LOW_TIME_1 and FS_LOW_TIME_0 registers as a 24-bit value for both the High and Low periods of the generated FrameSync signal.0: Hi/Lo1: 50/50 0 FS_GEN_ENABLE R/W 0x0 FrameSync Generation Enable0: Disabled1: Enabled 0FS_GEN_ENABLER/W0x0 FrameSync Generation Enable0: Disabled1: Enabled FS_HIGH_TIME_1 Register (Address = 0x19) [Reset = 0x00] FS_HIGH_TIME_1 is shown in #GUID-20230614-SS0T-4RL9-H3GZ-MGHKVB6PT1NH/MAIN_MAIN_MAIN_FS_HIGH_TIME_1_TABLE_TABLE. Return to the Summary Table. FS_HIGH_TIME_1 Register Field Descriptions Bit Field Type Reset Description 7:0 FRAMESYNC_HIGH_TIME_1 R/W 0x0 FrameSync High Time bits 15:8The value programmed to the FS_HIGH_TIME register should be reduced by 1 from the desired delay. For example, a value of 0 in the FRAMESYNC_HIGH_TIME field will result in a 1 cycle high pulse on the FrameSync signal. FS_HIGH_TIME_1 Register (Address = 0x19) [Reset = 0x00] FS_HIGH_TIME_1 is shown in #GUID-20230614-SS0T-4RL9-H3GZ-MGHKVB6PT1NH/MAIN_MAIN_MAIN_FS_HIGH_TIME_1_TABLE_TABLE.#GUID-20230614-SS0T-4RL9-H3GZ-MGHKVB6PT1NH/MAIN_MAIN_MAIN_FS_HIGH_TIME_1_TABLE_TABLEReturn to the Summary Table.Summary Table FS_HIGH_TIME_1 Register Field Descriptions Bit Field Type Reset Description 7:0 FRAMESYNC_HIGH_TIME_1 R/W 0x0 FrameSync High Time bits 15:8The value programmed to the FS_HIGH_TIME register should be reduced by 1 from the desired delay. For example, a value of 0 in the FRAMESYNC_HIGH_TIME field will result in a 1 cycle high pulse on the FrameSync signal. FS_HIGH_TIME_1 Register Field Descriptions Bit Field Type Reset Description 7:0 FRAMESYNC_HIGH_TIME_1 R/W 0x0 FrameSync High Time bits 15:8The value programmed to the FS_HIGH_TIME register should be reduced by 1 from the desired delay. For example, a value of 0 in the FRAMESYNC_HIGH_TIME field will result in a 1 cycle high pulse on the FrameSync signal. Bit Field Type Reset Description Bit Field Type Reset Description BitFieldTypeResetDescription 7:0 FRAMESYNC_HIGH_TIME_1 R/W 0x0 FrameSync High Time bits 15:8The value programmed to the FS_HIGH_TIME register should be reduced by 1 from the desired delay. For example, a value of 0 in the FRAMESYNC_HIGH_TIME field will result in a 1 cycle high pulse on the FrameSync signal. 7:0 FRAMESYNC_HIGH_TIME_1 R/W 0x0 FrameSync High Time bits 15:8The value programmed to the FS_HIGH_TIME register should be reduced by 1 from the desired delay. For example, a value of 0 in the FRAMESYNC_HIGH_TIME field will result in a 1 cycle high pulse on the FrameSync signal. 7:0FRAMESYNC_HIGH_TIME_1R/W0x0 FrameSync High Time bits 15:8The value programmed to the FS_HIGH_TIME register should be reduced by 1 from the desired delay. For example, a value of 0 in the FRAMESYNC_HIGH_TIME field will result in a 1 cycle high pulse on the FrameSync signal. FS_HIGH_TIME_0 Register (Address = 0x1A) [Reset = 0x00] FS_HIGH_TIME_0 is shown in #GUID-20230614-SS0T-4RL9-H3GZ-MGHKVB6PT1NH/MAIN_MAIN_MAIN_FS_HIGH_TIME_0_TABLE_TABLE. Return to the Summary Table. FS_HIGH_TIME_0 Register Field Descriptions Bit Field Type Reset Description 7:0 FRAMESYNC_HIGH_TIME_0 R/W 0x0 FrameSync High Time bits 7:0The value programmed to the FS_HIGH_TIME register should be reduced by 1 from the desired delay. For example, a value of 0 in the FRAMESYNC_HIGH_TIME field will result in a 1 cycle high pulse on the FrameSync signal. FS_HIGH_TIME_0 Register (Address = 0x1A) [Reset = 0x00] FS_HIGH_TIME_0 is shown in #GUID-20230614-SS0T-4RL9-H3GZ-MGHKVB6PT1NH/MAIN_MAIN_MAIN_FS_HIGH_TIME_0_TABLE_TABLE.#GUID-20230614-SS0T-4RL9-H3GZ-MGHKVB6PT1NH/MAIN_MAIN_MAIN_FS_HIGH_TIME_0_TABLE_TABLEReturn to the Summary Table.Summary Table FS_HIGH_TIME_0 Register Field Descriptions Bit Field Type Reset Description 7:0 FRAMESYNC_HIGH_TIME_0 R/W 0x0 FrameSync High Time bits 7:0The value programmed to the FS_HIGH_TIME register should be reduced by 1 from the desired delay. For example, a value of 0 in the FRAMESYNC_HIGH_TIME field will result in a 1 cycle high pulse on the FrameSync signal. FS_HIGH_TIME_0 Register Field Descriptions Bit Field Type Reset Description 7:0 FRAMESYNC_HIGH_TIME_0 R/W 0x0 FrameSync High Time bits 7:0The value programmed to the FS_HIGH_TIME register should be reduced by 1 from the desired delay. For example, a value of 0 in the FRAMESYNC_HIGH_TIME field will result in a 1 cycle high pulse on the FrameSync signal. Bit Field Type Reset Description Bit Field Type Reset Description BitFieldTypeResetDescription 7:0 FRAMESYNC_HIGH_TIME_0 R/W 0x0 FrameSync High Time bits 7:0The value programmed to the FS_HIGH_TIME register should be reduced by 1 from the desired delay. For example, a value of 0 in the FRAMESYNC_HIGH_TIME field will result in a 1 cycle high pulse on the FrameSync signal. 7:0 FRAMESYNC_HIGH_TIME_0 R/W 0x0 FrameSync High Time bits 7:0The value programmed to the FS_HIGH_TIME register should be reduced by 1 from the desired delay. For example, a value of 0 in the FRAMESYNC_HIGH_TIME field will result in a 1 cycle high pulse on the FrameSync signal. 7:0FRAMESYNC_HIGH_TIME_0R/W0x0 FrameSync High Time bits 7:0The value programmed to the FS_HIGH_TIME register should be reduced by 1 from the desired delay. For example, a value of 0 in the FRAMESYNC_HIGH_TIME field will result in a 1 cycle high pulse on the FrameSync signal. FS_LOW_TIME_1 Register (Address = 0x1B) [Reset = 0x00] FS_LOW_TIME_1 is shown in #GUID-20230614-SS0T-4RL9-H3GZ-MGHKVB6PT1NH/MAIN_MAIN_MAIN_FS_LOW_TIME_1_TABLE_TABLE. Return to the Summary Table. FS_LOW_TIME_1 Register Field Descriptions Bit Field Type Reset Description 7:0 FRAMESYNC_LOW_TIME_1 R/W 0x0 FrameSync Low Time bits 15:8The value programmed to the FS_LOW_TIME register should be reduced by 1 from the desired delay. For example, a value of 0 in the FRAMESYNC_LOW_TIME field will result in a 1 cycle high pulse on the FrameSync signal. FS_LOW_TIME_1 Register (Address = 0x1B) [Reset = 0x00] FS_LOW_TIME_1 is shown in #GUID-20230614-SS0T-4RL9-H3GZ-MGHKVB6PT1NH/MAIN_MAIN_MAIN_FS_LOW_TIME_1_TABLE_TABLE.#GUID-20230614-SS0T-4RL9-H3GZ-MGHKVB6PT1NH/MAIN_MAIN_MAIN_FS_LOW_TIME_1_TABLE_TABLEReturn to the Summary Table.Summary Table FS_LOW_TIME_1 Register Field Descriptions Bit Field Type Reset Description 7:0 FRAMESYNC_LOW_TIME_1 R/W 0x0 FrameSync Low Time bits 15:8The value programmed to the FS_LOW_TIME register should be reduced by 1 from the desired delay. For example, a value of 0 in the FRAMESYNC_LOW_TIME field will result in a 1 cycle high pulse on the FrameSync signal. FS_LOW_TIME_1 Register Field Descriptions Bit Field Type Reset Description 7:0 FRAMESYNC_LOW_TIME_1 R/W 0x0 FrameSync Low Time bits 15:8The value programmed to the FS_LOW_TIME register should be reduced by 1 from the desired delay. For example, a value of 0 in the FRAMESYNC_LOW_TIME field will result in a 1 cycle high pulse on the FrameSync signal. Bit Field Type Reset Description Bit Field Type Reset Description BitFieldTypeResetDescription 7:0 FRAMESYNC_LOW_TIME_1 R/W 0x0 FrameSync Low Time bits 15:8The value programmed to the FS_LOW_TIME register should be reduced by 1 from the desired delay. For example, a value of 0 in the FRAMESYNC_LOW_TIME field will result in a 1 cycle high pulse on the FrameSync signal. 7:0 FRAMESYNC_LOW_TIME_1 R/W 0x0 FrameSync Low Time bits 15:8The value programmed to the FS_LOW_TIME register should be reduced by 1 from the desired delay. For example, a value of 0 in the FRAMESYNC_LOW_TIME field will result in a 1 cycle high pulse on the FrameSync signal. 7:0FRAMESYNC_LOW_TIME_1R/W0x0 FrameSync Low Time bits 15:8The value programmed to the FS_LOW_TIME register should be reduced by 1 from the desired delay. For example, a value of 0 in the FRAMESYNC_LOW_TIME field will result in a 1 cycle high pulse on the FrameSync signal. FS_LOW_TIME_0 Register (Address = 0x1C) [Reset = 0x00] FS_LOW_TIME_0 is shown in #GUID-20230614-SS0T-4RL9-H3GZ-MGHKVB6PT1NH/MAIN_MAIN_MAIN_FS_LOW_TIME_0_TABLE_TABLE. Return to the Summary Table. FS_LOW_TIME_0 Register Field Descriptions Bit Field Type Reset Description 7:0 FRAMESYNC_LOW_TIME_0 R/W 0x0 FrameSync Low Time bits 7:0The value programmed to the FS_LOW_TIME register should be reduced by 1 from the desired delay. For example, a value of 0 in the FRAMESYNC_LOW_TIME field will result in a 1 cycle high pulse on the FrameSync signal. FS_LOW_TIME_0 Register (Address = 0x1C) [Reset = 0x00] FS_LOW_TIME_0 is shown in #GUID-20230614-SS0T-4RL9-H3GZ-MGHKVB6PT1NH/MAIN_MAIN_MAIN_FS_LOW_TIME_0_TABLE_TABLE.#GUID-20230614-SS0T-4RL9-H3GZ-MGHKVB6PT1NH/MAIN_MAIN_MAIN_FS_LOW_TIME_0_TABLE_TABLEReturn to the Summary Table.Summary Table FS_LOW_TIME_0 Register Field Descriptions Bit Field Type Reset Description 7:0 FRAMESYNC_LOW_TIME_0 R/W 0x0 FrameSync Low Time bits 7:0The value programmed to the FS_LOW_TIME register should be reduced by 1 from the desired delay. For example, a value of 0 in the FRAMESYNC_LOW_TIME field will result in a 1 cycle high pulse on the FrameSync signal. FS_LOW_TIME_0 Register Field Descriptions Bit Field Type Reset Description 7:0 FRAMESYNC_LOW_TIME_0 R/W 0x0 FrameSync Low Time bits 7:0The value programmed to the FS_LOW_TIME register should be reduced by 1 from the desired delay. For example, a value of 0 in the FRAMESYNC_LOW_TIME field will result in a 1 cycle high pulse on the FrameSync signal. Bit Field Type Reset Description Bit Field Type Reset Description BitFieldTypeResetDescription 7:0 FRAMESYNC_LOW_TIME_0 R/W 0x0 FrameSync Low Time bits 7:0The value programmed to the FS_LOW_TIME register should be reduced by 1 from the desired delay. For example, a value of 0 in the FRAMESYNC_LOW_TIME field will result in a 1 cycle high pulse on the FrameSync signal. 7:0 FRAMESYNC_LOW_TIME_0 R/W 0x0 FrameSync Low Time bits 7:0The value programmed to the FS_LOW_TIME register should be reduced by 1 from the desired delay. For example, a value of 0 in the FRAMESYNC_LOW_TIME field will result in a 1 cycle high pulse on the FrameSync signal. 7:0FRAMESYNC_LOW_TIME_0R/W0x0 FrameSync Low Time bits 7:0The value programmed to the FS_LOW_TIME register should be reduced by 1 from the desired delay. For example, a value of 0 in the FRAMESYNC_LOW_TIME field will result in a 1 cycle high pulse on the FrameSync signal. MAX_FRM_HI Register (Address = 0x1D) [Reset = 0x00] MAX_FRM_HI is shown in #GUID-20230614-SS0T-4RL9-H3GZ-MGHKVB6PT1NH/MAIN_MAIN_MAIN_MAX_FRM_HI_TABLE_TABLE. Return to the Summary Table. MAX_FRM_HI Register Field Descriptions Bit Field Type Reset Description 7:0 MAX_FRAME_HI R/W 0x0 CSI-2 Maximum Frame Count bits 15:8In RAW mode operation, the FPD3 Receiver will create CSI-2 video frames. For the Frame Start and Frame End packets of each video frame, a 16-bit frame number field is generated. If the Maximum Frame Count value is set to 0, the frame number is disabled and will always be 0. If Maximum Frame Count value is non-zero, the frame number will increment for each from 1 up to the Maximum Frame Count value before resetting to 1. MAX_FRM_HI Register (Address = 0x1D) [Reset = 0x00] MAX_FRM_HI is shown in #GUID-20230614-SS0T-4RL9-H3GZ-MGHKVB6PT1NH/MAIN_MAIN_MAIN_MAX_FRM_HI_TABLE_TABLE.#GUID-20230614-SS0T-4RL9-H3GZ-MGHKVB6PT1NH/MAIN_MAIN_MAIN_MAX_FRM_HI_TABLE_TABLEReturn to the Summary Table.Summary Table MAX_FRM_HI Register Field Descriptions Bit Field Type Reset Description 7:0 MAX_FRAME_HI R/W 0x0 CSI-2 Maximum Frame Count bits 15:8In RAW mode operation, the FPD3 Receiver will create CSI-2 video frames. For the Frame Start and Frame End packets of each video frame, a 16-bit frame number field is generated. If the Maximum Frame Count value is set to 0, the frame number is disabled and will always be 0. If Maximum Frame Count value is non-zero, the frame number will increment for each from 1 up to the Maximum Frame Count value before resetting to 1. MAX_FRM_HI Register Field Descriptions Bit Field Type Reset Description 7:0 MAX_FRAME_HI R/W 0x0 CSI-2 Maximum Frame Count bits 15:8In RAW mode operation, the FPD3 Receiver will create CSI-2 video frames. For the Frame Start and Frame End packets of each video frame, a 16-bit frame number field is generated. If the Maximum Frame Count value is set to 0, the frame number is disabled and will always be 0. If Maximum Frame Count value is non-zero, the frame number will increment for each from 1 up to the Maximum Frame Count value before resetting to 1. Bit Field Type Reset Description Bit Field Type Reset Description BitFieldTypeResetDescription 7:0 MAX_FRAME_HI R/W 0x0 CSI-2 Maximum Frame Count bits 15:8In RAW mode operation, the FPD3 Receiver will create CSI-2 video frames. For the Frame Start and Frame End packets of each video frame, a 16-bit frame number field is generated. If the Maximum Frame Count value is set to 0, the frame number is disabled and will always be 0. If Maximum Frame Count value is non-zero, the frame number will increment for each from 1 up to the Maximum Frame Count value before resetting to 1. 7:0 MAX_FRAME_HI R/W 0x0 CSI-2 Maximum Frame Count bits 15:8In RAW mode operation, the FPD3 Receiver will create CSI-2 video frames. For the Frame Start and Frame End packets of each video frame, a 16-bit frame number field is generated. If the Maximum Frame Count value is set to 0, the frame number is disabled and will always be 0. If Maximum Frame Count value is non-zero, the frame number will increment for each from 1 up to the Maximum Frame Count value before resetting to 1. 7:0MAX_FRAME_HIR/W0x0 CSI-2 Maximum Frame Count bits 15:8In RAW mode operation, the FPD3 Receiver will create CSI-2 video frames. For the Frame Start and Frame End packets of each video frame, a 16-bit frame number field is generated. If the Maximum Frame Count value is set to 0, the frame number is disabled and will always be 0. If Maximum Frame Count value is non-zero, the frame number will increment for each from 1 up to the Maximum Frame Count value before resetting to 1. MAX_FRM_LO Register (Address = 0x1E) [Reset = 0x04] MAX_FRM_LO is shown in #GUID-20230614-SS0T-4RL9-H3GZ-MGHKVB6PT1NH/MAIN_MAIN_MAIN_MAX_FRM_LO_TABLE_TABLE. Return to the Summary Table. MAX_FRM_LO Register Field Descriptions Bit Field Type Reset Description 7:0 MAX_FRAME_LO R/W 0x4 CSI-2 Maximum Frame Count bits 7:0In RAW mode operation, the FPD3 Receiver will create CSI-2 video frames. For the Frame Start and Frame End packets of each video frame, a 16-bit frame number field is generated. If the Maximum Frame Count value is set to 0, the frame number is disabled and will always be 0. If Maximum Frame Count value is non-zero, the frame number will increment for each from 1 up to the Maximum Frame Count value before resetting to 1. MAX_FRM_LO Register (Address = 0x1E) [Reset = 0x04] MAX_FRM_LO is shown in #GUID-20230614-SS0T-4RL9-H3GZ-MGHKVB6PT1NH/MAIN_MAIN_MAIN_MAX_FRM_LO_TABLE_TABLE.#GUID-20230614-SS0T-4RL9-H3GZ-MGHKVB6PT1NH/MAIN_MAIN_MAIN_MAX_FRM_LO_TABLE_TABLEReturn to the Summary Table.Summary Table MAX_FRM_LO Register Field Descriptions Bit Field Type Reset Description 7:0 MAX_FRAME_LO R/W 0x4 CSI-2 Maximum Frame Count bits 7:0In RAW mode operation, the FPD3 Receiver will create CSI-2 video frames. For the Frame Start and Frame End packets of each video frame, a 16-bit frame number field is generated. If the Maximum Frame Count value is set to 0, the frame number is disabled and will always be 0. If Maximum Frame Count value is non-zero, the frame number will increment for each from 1 up to the Maximum Frame Count value before resetting to 1. MAX_FRM_LO Register Field Descriptions Bit Field Type Reset Description 7:0 MAX_FRAME_LO R/W 0x4 CSI-2 Maximum Frame Count bits 7:0In RAW mode operation, the FPD3 Receiver will create CSI-2 video frames. For the Frame Start and Frame End packets of each video frame, a 16-bit frame number field is generated. If the Maximum Frame Count value is set to 0, the frame number is disabled and will always be 0. If Maximum Frame Count value is non-zero, the frame number will increment for each from 1 up to the Maximum Frame Count value before resetting to 1. Bit Field Type Reset Description Bit Field Type Reset Description BitFieldTypeResetDescription 7:0 MAX_FRAME_LO R/W 0x4 CSI-2 Maximum Frame Count bits 7:0In RAW mode operation, the FPD3 Receiver will create CSI-2 video frames. For the Frame Start and Frame End packets of each video frame, a 16-bit frame number field is generated. If the Maximum Frame Count value is set to 0, the frame number is disabled and will always be 0. If Maximum Frame Count value is non-zero, the frame number will increment for each from 1 up to the Maximum Frame Count value before resetting to 1. 7:0 MAX_FRAME_LO R/W 0x4 CSI-2 Maximum Frame Count bits 7:0In RAW mode operation, the FPD3 Receiver will create CSI-2 video frames. For the Frame Start and Frame End packets of each video frame, a 16-bit frame number field is generated. If the Maximum Frame Count value is set to 0, the frame number is disabled and will always be 0. If Maximum Frame Count value is non-zero, the frame number will increment for each from 1 up to the Maximum Frame Count value before resetting to 1. 7:0MAX_FRAME_LOR/W0x4 CSI-2 Maximum Frame Count bits 7:0In RAW mode operation, the FPD3 Receiver will create CSI-2 video frames. For the Frame Start and Frame End packets of each video frame, a 16-bit frame number field is generated. If the Maximum Frame Count value is set to 0, the frame number is disabled and will always be 0. If Maximum Frame Count value is non-zero, the frame number will increment for each from 1 up to the Maximum Frame Count value before resetting to 1. CSI_PLL_CTL Register (Address = 0x1F) [Reset = 0x02] CSI_PLL_CTL is shown in #GUID-20230614-SS0T-4RL9-H3GZ-MGHKVB6PT1NH/MAIN_MAIN_MAIN_CSI_PLL_CTL_TABLE_TABLE. Return to the Summary Table. CSI_PLL_CTL Register Field Descriptions Bit Field Type Reset Description 7:4 RESERVED R 0x0 Reserved 3 SEL_OSC_200M R/W 0x0 Select 200MHz Oscillator ClockThe external reference clock is normally used to generate the digital and CSI-2 PLL reference clocks. This bit allows the use of the internal 200 MHz always-on oscillator clock instead.0: Select external reference clock1: Select internal always-on clock 2 REF_CLK_MODE R/W 0x0 Reference Clock modeThe digital logic requires a 200 MHz reference clock generated from the CSI-2 PLL. If this bit is set to 1, the reference clock will be 100 MHz.0: clock is 200 MHz1: clock is 100 MHzThis bit should not be set to 1 if CSI_TX_SPEED is set for 400Mbps operation. 1:0 CSI_TX_SPEED R/W 0x2 CSI-2 Transmitter Speed select:Controls the CSI-2 Transmitter frequency.00: 1.472 - 1.664 Gbps serial rate01: 1.2 Gbps serial rate10: 800 Mbps serial rate11: 400 Mbps serial rate CSI_PLL_CTL Register (Address = 0x1F) [Reset = 0x02] CSI_PLL_CTL is shown in #GUID-20230614-SS0T-4RL9-H3GZ-MGHKVB6PT1NH/MAIN_MAIN_MAIN_CSI_PLL_CTL_TABLE_TABLE.#GUID-20230614-SS0T-4RL9-H3GZ-MGHKVB6PT1NH/MAIN_MAIN_MAIN_CSI_PLL_CTL_TABLE_TABLEReturn to the Summary Table.Summary Table CSI_PLL_CTL Register Field Descriptions Bit Field Type Reset Description 7:4 RESERVED R 0x0 Reserved 3 SEL_OSC_200M R/W 0x0 Select 200MHz Oscillator ClockThe external reference clock is normally used to generate the digital and CSI-2 PLL reference clocks. This bit allows the use of the internal 200 MHz always-on oscillator clock instead.0: Select external reference clock1: Select internal always-on clock 2 REF_CLK_MODE R/W 0x0 Reference Clock modeThe digital logic requires a 200 MHz reference clock generated from the CSI-2 PLL. If this bit is set to 1, the reference clock will be 100 MHz.0: clock is 200 MHz1: clock is 100 MHzThis bit should not be set to 1 if CSI_TX_SPEED is set for 400Mbps operation. 1:0 CSI_TX_SPEED R/W 0x2 CSI-2 Transmitter Speed select:Controls the CSI-2 Transmitter frequency.00: 1.472 - 1.664 Gbps serial rate01: 1.2 Gbps serial rate10: 800 Mbps serial rate11: 400 Mbps serial rate CSI_PLL_CTL Register Field Descriptions Bit Field Type Reset Description 7:4 RESERVED R 0x0 Reserved 3 SEL_OSC_200M R/W 0x0 Select 200MHz Oscillator ClockThe external reference clock is normally used to generate the digital and CSI-2 PLL reference clocks. This bit allows the use of the internal 200 MHz always-on oscillator clock instead.0: Select external reference clock1: Select internal always-on clock 2 REF_CLK_MODE R/W 0x0 Reference Clock modeThe digital logic requires a 200 MHz reference clock generated from the CSI-2 PLL. If this bit is set to 1, the reference clock will be 100 MHz.0: clock is 200 MHz1: clock is 100 MHzThis bit should not be set to 1 if CSI_TX_SPEED is set for 400Mbps operation. 1:0 CSI_TX_SPEED R/W 0x2 CSI-2 Transmitter Speed select:Controls the CSI-2 Transmitter frequency.00: 1.472 - 1.664 Gbps serial rate01: 1.2 Gbps serial rate10: 800 Mbps serial rate11: 400 Mbps serial rate Bit Field Type Reset Description Bit Field Type Reset Description BitFieldTypeResetDescription 7:4 RESERVED R 0x0 Reserved 3 SEL_OSC_200M R/W 0x0 Select 200MHz Oscillator ClockThe external reference clock is normally used to generate the digital and CSI-2 PLL reference clocks. This bit allows the use of the internal 200 MHz always-on oscillator clock instead.0: Select external reference clock1: Select internal always-on clock 2 REF_CLK_MODE R/W 0x0 Reference Clock modeThe digital logic requires a 200 MHz reference clock generated from the CSI-2 PLL. If this bit is set to 1, the reference clock will be 100 MHz.0: clock is 200 MHz1: clock is 100 MHzThis bit should not be set to 1 if CSI_TX_SPEED is set for 400Mbps operation. 1:0 CSI_TX_SPEED R/W 0x2 CSI-2 Transmitter Speed select:Controls the CSI-2 Transmitter frequency.00: 1.472 - 1.664 Gbps serial rate01: 1.2 Gbps serial rate10: 800 Mbps serial rate11: 400 Mbps serial rate 7:4 RESERVED R 0x0 Reserved 7:4RESERVEDR0x0 Reserved 3 SEL_OSC_200M R/W 0x0 Select 200MHz Oscillator ClockThe external reference clock is normally used to generate the digital and CSI-2 PLL reference clocks. This bit allows the use of the internal 200 MHz always-on oscillator clock instead.0: Select external reference clock1: Select internal always-on clock 3SEL_OSC_200MR/W0x0 Select 200MHz Oscillator ClockThe external reference clock is normally used to generate the digital and CSI-2 PLL reference clocks. This bit allows the use of the internal 200 MHz always-on oscillator clock instead.0: Select external reference clock1: Select internal always-on clock 2 REF_CLK_MODE R/W 0x0 Reference Clock modeThe digital logic requires a 200 MHz reference clock generated from the CSI-2 PLL. If this bit is set to 1, the reference clock will be 100 MHz.0: clock is 200 MHz1: clock is 100 MHzThis bit should not be set to 1 if CSI_TX_SPEED is set for 400Mbps operation. 2REF_CLK_MODER/W0x0 Reference Clock modeThe digital logic requires a 200 MHz reference clock generated from the CSI-2 PLL. If this bit is set to 1, the reference clock will be 100 MHz.0: clock is 200 MHz1: clock is 100 MHzThis bit should not be set to 1 if CSI_TX_SPEED is set for 400Mbps operation. 1:0 CSI_TX_SPEED R/W 0x2 CSI-2 Transmitter Speed select:Controls the CSI-2 Transmitter frequency.00: 1.472 - 1.664 Gbps serial rate01: 1.2 Gbps serial rate10: 800 Mbps serial rate11: 400 Mbps serial rate 1:0CSI_TX_SPEEDR/W0x2 CSI-2 Transmitter Speed select:Controls the CSI-2 Transmitter frequency.00: 1.472 - 1.664 Gbps serial rate01: 1.2 Gbps serial rate10: 800 Mbps serial rate11: 400 Mbps serial rate FWD_CTL1 Register (Address = 0x20) [Reset = 0xF0] FWD_CTL1 is shown in #GUID-20230614-SS0T-4RL9-H3GZ-MGHKVB6PT1NH/MAIN_MAIN_MAIN_FWD_CTL1_TABLE_TABLE. Return to the Summary Table. FWD_CTL1 Register Field Descriptions Bit Field Type Reset Description 7 FWD_PORT3_DIS R/W 0x1 Disable forwarding of RX Port 30: Forwarding enabled1: Forwarding disabled 6 FWD_PORT2_DIS R/W 0x1 Disable forwarding of RX Port 20: Forwarding enabled1: Forwarding disabled 5 FWD_PORT1_DIS R/W 0x1 Disable forwarding of RX Port 10: Forwarding enabled1: Forwarding disabled 4 FWD_PORT0_DIS R/W 0x1 Disable forwarding of RX Port 00: Forwarding enabled1: Forwarding disabled 3 RX3_MAP R/W 0x0 Map RX Port 3 to CSI-2 Port0: CSI-2 Port 01: CSI-2 Port 1It is recommended to disable forwarding for a port before changing the port mapping. 2 RX2_MAP R/W 0x0 Map RX Port 2 to CSI-2 Port0: CSI-2 Port 01: CSI-2 Port 1It is recommended to disable forwarding for a port before changing the port mapping. 1 RX1_MAP R/W 0x0 Map RX Port 1 to CSI-2 Port0: CSI-2 Port 01: CSI-2 Port 1It is recommended to disable forwarding for a port before changing the port mapping. 0 RX0_MAP R/W 0x0 Map RX Port 0 to CSI-2 Port0: CSI-2 Port 01: CSI-2 Port 1It is recommended to disable forwarding for a port before changing the port mapping. FWD_CTL1 Register (Address = 0x20) [Reset = 0xF0] FWD_CTL1 is shown in #GUID-20230614-SS0T-4RL9-H3GZ-MGHKVB6PT1NH/MAIN_MAIN_MAIN_FWD_CTL1_TABLE_TABLE.#GUID-20230614-SS0T-4RL9-H3GZ-MGHKVB6PT1NH/MAIN_MAIN_MAIN_FWD_CTL1_TABLE_TABLEReturn to the Summary Table.Summary Table FWD_CTL1 Register Field Descriptions Bit Field Type Reset Description 7 FWD_PORT3_DIS R/W 0x1 Disable forwarding of RX Port 30: Forwarding enabled1: Forwarding disabled 6 FWD_PORT2_DIS R/W 0x1 Disable forwarding of RX Port 20: Forwarding enabled1: Forwarding disabled 5 FWD_PORT1_DIS R/W 0x1 Disable forwarding of RX Port 10: Forwarding enabled1: Forwarding disabled 4 FWD_PORT0_DIS R/W 0x1 Disable forwarding of RX Port 00: Forwarding enabled1: Forwarding disabled 3 RX3_MAP R/W 0x0 Map RX Port 3 to CSI-2 Port0: CSI-2 Port 01: CSI-2 Port 1It is recommended to disable forwarding for a port before changing the port mapping. 2 RX2_MAP R/W 0x0 Map RX Port 2 to CSI-2 Port0: CSI-2 Port 01: CSI-2 Port 1It is recommended to disable forwarding for a port before changing the port mapping. 1 RX1_MAP R/W 0x0 Map RX Port 1 to CSI-2 Port0: CSI-2 Port 01: CSI-2 Port 1It is recommended to disable forwarding for a port before changing the port mapping. 0 RX0_MAP R/W 0x0 Map RX Port 0 to CSI-2 Port0: CSI-2 Port 01: CSI-2 Port 1It is recommended to disable forwarding for a port before changing the port mapping. FWD_CTL1 Register Field Descriptions Bit Field Type Reset Description 7 FWD_PORT3_DIS R/W 0x1 Disable forwarding of RX Port 30: Forwarding enabled1: Forwarding disabled 6 FWD_PORT2_DIS R/W 0x1 Disable forwarding of RX Port 20: Forwarding enabled1: Forwarding disabled 5 FWD_PORT1_DIS R/W 0x1 Disable forwarding of RX Port 10: Forwarding enabled1: Forwarding disabled 4 FWD_PORT0_DIS R/W 0x1 Disable forwarding of RX Port 00: Forwarding enabled1: Forwarding disabled 3 RX3_MAP R/W 0x0 Map RX Port 3 to CSI-2 Port0: CSI-2 Port 01: CSI-2 Port 1It is recommended to disable forwarding for a port before changing the port mapping. 2 RX2_MAP R/W 0x0 Map RX Port 2 to CSI-2 Port0: CSI-2 Port 01: CSI-2 Port 1It is recommended to disable forwarding for a port before changing the port mapping. 1 RX1_MAP R/W 0x0 Map RX Port 1 to CSI-2 Port0: CSI-2 Port 01: CSI-2 Port 1It is recommended to disable forwarding for a port before changing the port mapping. 0 RX0_MAP R/W 0x0 Map RX Port 0 to CSI-2 Port0: CSI-2 Port 01: CSI-2 Port 1It is recommended to disable forwarding for a port before changing the port mapping. Bit Field Type Reset Description Bit Field Type Reset Description BitFieldTypeResetDescription 7 FWD_PORT3_DIS R/W 0x1 Disable forwarding of RX Port 30: Forwarding enabled1: Forwarding disabled 6 FWD_PORT2_DIS R/W 0x1 Disable forwarding of RX Port 20: Forwarding enabled1: Forwarding disabled 5 FWD_PORT1_DIS R/W 0x1 Disable forwarding of RX Port 10: Forwarding enabled1: Forwarding disabled 4 FWD_PORT0_DIS R/W 0x1 Disable forwarding of RX Port 00: Forwarding enabled1: Forwarding disabled 3 RX3_MAP R/W 0x0 Map RX Port 3 to CSI-2 Port0: CSI-2 Port 01: CSI-2 Port 1It is recommended to disable forwarding for a port before changing the port mapping. 2 RX2_MAP R/W 0x0 Map RX Port 2 to CSI-2 Port0: CSI-2 Port 01: CSI-2 Port 1It is recommended to disable forwarding for a port before changing the port mapping. 1 RX1_MAP R/W 0x0 Map RX Port 1 to CSI-2 Port0: CSI-2 Port 01: CSI-2 Port 1It is recommended to disable forwarding for a port before changing the port mapping. 0 RX0_MAP R/W 0x0 Map RX Port 0 to CSI-2 Port0: CSI-2 Port 01: CSI-2 Port 1It is recommended to disable forwarding for a port before changing the port mapping. 7 FWD_PORT3_DIS R/W 0x1 Disable forwarding of RX Port 30: Forwarding enabled1: Forwarding disabled 7FWD_PORT3_DISR/W0x1 Disable forwarding of RX Port 30: Forwarding enabled1: Forwarding disabled 6 FWD_PORT2_DIS R/W 0x1 Disable forwarding of RX Port 20: Forwarding enabled1: Forwarding disabled 6FWD_PORT2_DISR/W0x1 Disable forwarding of RX Port 20: Forwarding enabled1: Forwarding disabled 5 FWD_PORT1_DIS R/W 0x1 Disable forwarding of RX Port 10: Forwarding enabled1: Forwarding disabled 5FWD_PORT1_DISR/W0x1 Disable forwarding of RX Port 10: Forwarding enabled1: Forwarding disabled 4 FWD_PORT0_DIS R/W 0x1 Disable forwarding of RX Port 00: Forwarding enabled1: Forwarding disabled 4FWD_PORT0_DISR/W0x1 Disable forwarding of RX Port 00: Forwarding enabled1: Forwarding disabled 3 RX3_MAP R/W 0x0 Map RX Port 3 to CSI-2 Port0: CSI-2 Port 01: CSI-2 Port 1It is recommended to disable forwarding for a port before changing the port mapping. 3RX3_MAPR/W0x0 Map RX Port 3 to CSI-2 Port0: CSI-2 Port 01: CSI-2 Port 1It is recommended to disable forwarding for a port before changing the port mapping. 2 RX2_MAP R/W 0x0 Map RX Port 2 to CSI-2 Port0: CSI-2 Port 01: CSI-2 Port 1It is recommended to disable forwarding for a port before changing the port mapping. 2RX2_MAPR/W0x0 Map RX Port 2 to CSI-2 Port0: CSI-2 Port 01: CSI-2 Port 1It is recommended to disable forwarding for a port before changing the port mapping. 1 RX1_MAP R/W 0x0 Map RX Port 1 to CSI-2 Port0: CSI-2 Port 01: CSI-2 Port 1It is recommended to disable forwarding for a port before changing the port mapping. 1RX1_MAPR/W0x0 Map RX Port 1 to CSI-2 Port0: CSI-2 Port 01: CSI-2 Port 1It is recommended to disable forwarding for a port before changing the port mapping. 0 RX0_MAP R/W 0x0 Map RX Port 0 to CSI-2 Port0: CSI-2 Port 01: CSI-2 Port 1It is recommended to disable forwarding for a port before changing the port mapping. 0RX0_MAPR/W0x0 Map RX Port 0 to CSI-2 Port0: CSI-2 Port 01: CSI-2 Port 1It is recommended to disable forwarding for a port before changing the port mapping. FWD_CTL2 Register (Address = 0x21) [Reset = 0x03] FWD_CTL2 is shown in #GUID-20230614-SS0T-4RL9-H3GZ-MGHKVB6PT1NH/MAIN_MAIN_MAIN_FWD_CTL2_TABLE_TABLE. Return to the Summary Table. FWD_CTL2 Register Field Descriptions Bit Field Type Reset Description 7 CSI_REPLICATE R/W 0x0 CSI-2 Replicate ModeWhen set to a 1, the CSI-2 output from port 0 will also be generated on CSI-2 port 1. The same output data is presented on both ports. 6 FWD_SYNC_AS_AVAIL R/W 0x0 Synchronized Forwarding As AvailableDuring Synchronized Forwarding, each forwarding engine will wait for video data to be available from each enabled port, prior to sending the video line. Setting this bit to a 1 will allow sending the next video line as it becomes available. For example if RX Ports 0 and 1 are being forwarded, port 0 video line is forwarded when it becomes available, rather than waiting until both ports 0 and ports 1 have video data available. This operation may reduce the likelihood of buffer overflow errors in some conditions. This bit will have no affect in video line concatenation mode and only affects video lines (long packets) rather than synchronization packets.This bit applies to both CSI-2 output ports 5:4 CSI1_SYNC_FWD R/W 0x0 Enable synchronized forwarding for CSI-2 output port 100: Synchronized forwarding disabled01: Basic Synchronized forwarding enabled10: Synchronous forwarding with line interleaving11: Synchronous forwarding with line concatenationOnly one of CSI1_RR_FWD and CSI1_SYNC_FWD must be enabled at a time. 3:2 CSI0_SYNC_FWD R/W 0x0 Enable synchronized forwarding for CSI-2 output port 000: Synchronized forwarding disabled01: Basic Synchronized forwarding enabled10: Synchronous forwarding with line interleaving11: Synchronous forwarding with line concatenationOnly one of CSI0_RR_FWD and CSI0_SYNC_FWD must be enabled at a time. 1 CSI1_RR_FWD R/W 0x1 Enable best-effort forwarding for CSI-2 output port 1.When this mode is enabled, no attempt is made to synchronize the video traffic. When multiple sources have data available to forward, the data will tend to be forwarded in a round-robin fashion.0: Round robin forwarding disabled1: Round robin forwarding enabledOnly one of CSI1_RR_FWD and CSI1_SYNC_FWD must be enabled at a time. 0 CSI0_RR_FWD R/W 0x1 Enable best-effort forwarding for CSI-2 output port 0.When this mode is enabled, no attempt is made to synchronize the video traffic. When multiple sources have data available to forward, the data will tend to be forwarded in a round-robin fashion.0: Round robin forwarding disabled1: Round robin forwarding enabledOnly one of CSI0_RR_FWD and CSI0_SYNC_FWD must be enabled at a time. FWD_CTL2 Register (Address = 0x21) [Reset = 0x03] FWD_CTL2 is shown in #GUID-20230614-SS0T-4RL9-H3GZ-MGHKVB6PT1NH/MAIN_MAIN_MAIN_FWD_CTL2_TABLE_TABLE.#GUID-20230614-SS0T-4RL9-H3GZ-MGHKVB6PT1NH/MAIN_MAIN_MAIN_FWD_CTL2_TABLE_TABLEReturn to the Summary Table.Summary Table FWD_CTL2 Register Field Descriptions Bit Field Type Reset Description 7 CSI_REPLICATE R/W 0x0 CSI-2 Replicate ModeWhen set to a 1, the CSI-2 output from port 0 will also be generated on CSI-2 port 1. The same output data is presented on both ports. 6 FWD_SYNC_AS_AVAIL R/W 0x0 Synchronized Forwarding As AvailableDuring Synchronized Forwarding, each forwarding engine will wait for video data to be available from each enabled port, prior to sending the video line. Setting this bit to a 1 will allow sending the next video line as it becomes available. For example if RX Ports 0 and 1 are being forwarded, port 0 video line is forwarded when it becomes available, rather than waiting until both ports 0 and ports 1 have video data available. This operation may reduce the likelihood of buffer overflow errors in some conditions. This bit will have no affect in video line concatenation mode and only affects video lines (long packets) rather than synchronization packets.This bit applies to both CSI-2 output ports 5:4 CSI1_SYNC_FWD R/W 0x0 Enable synchronized forwarding for CSI-2 output port 100: Synchronized forwarding disabled01: Basic Synchronized forwarding enabled10: Synchronous forwarding with line interleaving11: Synchronous forwarding with line concatenationOnly one of CSI1_RR_FWD and CSI1_SYNC_FWD must be enabled at a time. 3:2 CSI0_SYNC_FWD R/W 0x0 Enable synchronized forwarding for CSI-2 output port 000: Synchronized forwarding disabled01: Basic Synchronized forwarding enabled10: Synchronous forwarding with line interleaving11: Synchronous forwarding with line concatenationOnly one of CSI0_RR_FWD and CSI0_SYNC_FWD must be enabled at a time. 1 CSI1_RR_FWD R/W 0x1 Enable best-effort forwarding for CSI-2 output port 1.When this mode is enabled, no attempt is made to synchronize the video traffic. When multiple sources have data available to forward, the data will tend to be forwarded in a round-robin fashion.0: Round robin forwarding disabled1: Round robin forwarding enabledOnly one of CSI1_RR_FWD and CSI1_SYNC_FWD must be enabled at a time. 0 CSI0_RR_FWD R/W 0x1 Enable best-effort forwarding for CSI-2 output port 0.When this mode is enabled, no attempt is made to synchronize the video traffic. When multiple sources have data available to forward, the data will tend to be forwarded in a round-robin fashion.0: Round robin forwarding disabled1: Round robin forwarding enabledOnly one of CSI0_RR_FWD and CSI0_SYNC_FWD must be enabled at a time. FWD_CTL2 Register Field Descriptions Bit Field Type Reset Description 7 CSI_REPLICATE R/W 0x0 CSI-2 Replicate ModeWhen set to a 1, the CSI-2 output from port 0 will also be generated on CSI-2 port 1. The same output data is presented on both ports. 6 FWD_SYNC_AS_AVAIL R/W 0x0 Synchronized Forwarding As AvailableDuring Synchronized Forwarding, each forwarding engine will wait for video data to be available from each enabled port, prior to sending the video line. Setting this bit to a 1 will allow sending the next video line as it becomes available. For example if RX Ports 0 and 1 are being forwarded, port 0 video line is forwarded when it becomes available, rather than waiting until both ports 0 and ports 1 have video data available. This operation may reduce the likelihood of buffer overflow errors in some conditions. This bit will have no affect in video line concatenation mode and only affects video lines (long packets) rather than synchronization packets.This bit applies to both CSI-2 output ports 5:4 CSI1_SYNC_FWD R/W 0x0 Enable synchronized forwarding for CSI-2 output port 100: Synchronized forwarding disabled01: Basic Synchronized forwarding enabled10: Synchronous forwarding with line interleaving11: Synchronous forwarding with line concatenationOnly one of CSI1_RR_FWD and CSI1_SYNC_FWD must be enabled at a time. 3:2 CSI0_SYNC_FWD R/W 0x0 Enable synchronized forwarding for CSI-2 output port 000: Synchronized forwarding disabled01: Basic Synchronized forwarding enabled10: Synchronous forwarding with line interleaving11: Synchronous forwarding with line concatenationOnly one of CSI0_RR_FWD and CSI0_SYNC_FWD must be enabled at a time. 1 CSI1_RR_FWD R/W 0x1 Enable best-effort forwarding for CSI-2 output port 1.When this mode is enabled, no attempt is made to synchronize the video traffic. When multiple sources have data available to forward, the data will tend to be forwarded in a round-robin fashion.0: Round robin forwarding disabled1: Round robin forwarding enabledOnly one of CSI1_RR_FWD and CSI1_SYNC_FWD must be enabled at a time. 0 CSI0_RR_FWD R/W 0x1 Enable best-effort forwarding for CSI-2 output port 0.When this mode is enabled, no attempt is made to synchronize the video traffic. When multiple sources have data available to forward, the data will tend to be forwarded in a round-robin fashion.0: Round robin forwarding disabled1: Round robin forwarding enabledOnly one of CSI0_RR_FWD and CSI0_SYNC_FWD must be enabled at a time. Bit Field Type Reset Description Bit Field Type Reset Description BitFieldTypeResetDescription 7 CSI_REPLICATE R/W 0x0 CSI-2 Replicate ModeWhen set to a 1, the CSI-2 output from port 0 will also be generated on CSI-2 port 1. The same output data is presented on both ports. 6 FWD_SYNC_AS_AVAIL R/W 0x0 Synchronized Forwarding As AvailableDuring Synchronized Forwarding, each forwarding engine will wait for video data to be available from each enabled port, prior to sending the video line. Setting this bit to a 1 will allow sending the next video line as it becomes available. For example if RX Ports 0 and 1 are being forwarded, port 0 video line is forwarded when it becomes available, rather than waiting until both ports 0 and ports 1 have video data available. This operation may reduce the likelihood of buffer overflow errors in some conditions. This bit will have no affect in video line concatenation mode and only affects video lines (long packets) rather than synchronization packets.This bit applies to both CSI-2 output ports 5:4 CSI1_SYNC_FWD R/W 0x0 Enable synchronized forwarding for CSI-2 output port 100: Synchronized forwarding disabled01: Basic Synchronized forwarding enabled10: Synchronous forwarding with line interleaving11: Synchronous forwarding with line concatenationOnly one of CSI1_RR_FWD and CSI1_SYNC_FWD must be enabled at a time. 3:2 CSI0_SYNC_FWD R/W 0x0 Enable synchronized forwarding for CSI-2 output port 000: Synchronized forwarding disabled01: Basic Synchronized forwarding enabled10: Synchronous forwarding with line interleaving11: Synchronous forwarding with line concatenationOnly one of CSI0_RR_FWD and CSI0_SYNC_FWD must be enabled at a time. 1 CSI1_RR_FWD R/W 0x1 Enable best-effort forwarding for CSI-2 output port 1.When this mode is enabled, no attempt is made to synchronize the video traffic. When multiple sources have data available to forward, the data will tend to be forwarded in a round-robin fashion.0: Round robin forwarding disabled1: Round robin forwarding enabledOnly one of CSI1_RR_FWD and CSI1_SYNC_FWD must be enabled at a time. 0 CSI0_RR_FWD R/W 0x1 Enable best-effort forwarding for CSI-2 output port 0.When this mode is enabled, no attempt is made to synchronize the video traffic. When multiple sources have data available to forward, the data will tend to be forwarded in a round-robin fashion.0: Round robin forwarding disabled1: Round robin forwarding enabledOnly one of CSI0_RR_FWD and CSI0_SYNC_FWD must be enabled at a time. 7 CSI_REPLICATE R/W 0x0 CSI-2 Replicate ModeWhen set to a 1, the CSI-2 output from port 0 will also be generated on CSI-2 port 1. The same output data is presented on both ports. 7CSI_REPLICATER/W0x0 CSI-2 Replicate ModeWhen set to a 1, the CSI-2 output from port 0 will also be generated on CSI-2 port 1. The same output data is presented on both ports. 6 FWD_SYNC_AS_AVAIL R/W 0x0 Synchronized Forwarding As AvailableDuring Synchronized Forwarding, each forwarding engine will wait for video data to be available from each enabled port, prior to sending the video line. Setting this bit to a 1 will allow sending the next video line as it becomes available. For example if RX Ports 0 and 1 are being forwarded, port 0 video line is forwarded when it becomes available, rather than waiting until both ports 0 and ports 1 have video data available. This operation may reduce the likelihood of buffer overflow errors in some conditions. This bit will have no affect in video line concatenation mode and only affects video lines (long packets) rather than synchronization packets.This bit applies to both CSI-2 output ports 6FWD_SYNC_AS_AVAILR/W0x0 Synchronized Forwarding As AvailableDuring Synchronized Forwarding, each forwarding engine will wait for video data to be available from each enabled port, prior to sending the video line. Setting this bit to a 1 will allow sending the next video line as it becomes available. For example if RX Ports 0 and 1 are being forwarded, port 0 video line is forwarded when it becomes available, rather than waiting until both ports 0 and ports 1 have video data available. This operation may reduce the likelihood of buffer overflow errors in some conditions. This bit will have no affect in video line concatenation mode and only affects video lines (long packets) rather than synchronization packets.This bit applies to both CSI-2 output ports 5:4 CSI1_SYNC_FWD R/W 0x0 Enable synchronized forwarding for CSI-2 output port 100: Synchronized forwarding disabled01: Basic Synchronized forwarding enabled10: Synchronous forwarding with line interleaving11: Synchronous forwarding with line concatenationOnly one of CSI1_RR_FWD and CSI1_SYNC_FWD must be enabled at a time. 5:4CSI1_SYNC_FWDR/W0x0 Enable synchronized forwarding for CSI-2 output port 100: Synchronized forwarding disabled01: Basic Synchronized forwarding enabled10: Synchronous forwarding with line interleaving11: Synchronous forwarding with line concatenationOnly one of CSI1_RR_FWD and CSI1_SYNC_FWD must be enabled at a time. 3:2 CSI0_SYNC_FWD R/W 0x0 Enable synchronized forwarding for CSI-2 output port 000: Synchronized forwarding disabled01: Basic Synchronized forwarding enabled10: Synchronous forwarding with line interleaving11: Synchronous forwarding with line concatenationOnly one of CSI0_RR_FWD and CSI0_SYNC_FWD must be enabled at a time. 3:2CSI0_SYNC_FWDR/W0x0 Enable synchronized forwarding for CSI-2 output port 000: Synchronized forwarding disabled01: Basic Synchronized forwarding enabled10: Synchronous forwarding with line interleaving11: Synchronous forwarding with line concatenationOnly one of CSI0_RR_FWD and CSI0_SYNC_FWD must be enabled at a time. 1 CSI1_RR_FWD R/W 0x1 Enable best-effort forwarding for CSI-2 output port 1.When this mode is enabled, no attempt is made to synchronize the video traffic. When multiple sources have data available to forward, the data will tend to be forwarded in a round-robin fashion.0: Round robin forwarding disabled1: Round robin forwarding enabledOnly one of CSI1_RR_FWD and CSI1_SYNC_FWD must be enabled at a time. 1CSI1_RR_FWDR/W0x1 Enable best-effort forwarding for CSI-2 output port 1.When this mode is enabled, no attempt is made to synchronize the video traffic. When multiple sources have data available to forward, the data will tend to be forwarded in a round-robin fashion.0: Round robin forwarding disabled1: Round robin forwarding enabledOnly one of CSI1_RR_FWD and CSI1_SYNC_FWD must be enabled at a time. 0 CSI0_RR_FWD R/W 0x1 Enable best-effort forwarding for CSI-2 output port 0.When this mode is enabled, no attempt is made to synchronize the video traffic. When multiple sources have data available to forward, the data will tend to be forwarded in a round-robin fashion.0: Round robin forwarding disabled1: Round robin forwarding enabledOnly one of CSI0_RR_FWD and CSI0_SYNC_FWD must be enabled at a time. 0CSI0_RR_FWDR/W0x1 Enable best-effort forwarding for CSI-2 output port 0.When this mode is enabled, no attempt is made to synchronize the video traffic. When multiple sources have data available to forward, the data will tend to be forwarded in a round-robin fashion.0: Round robin forwarding disabled1: Round robin forwarding enabledOnly one of CSI0_RR_FWD and CSI0_SYNC_FWD must be enabled at a time. FWD_STS Register (Address = 0x22) [Reset = 0x00] FWD_STS is shown in #GUID-20230614-SS0T-4RL9-H3GZ-MGHKVB6PT1NH/MAIN_MAIN_MAIN_FWD_STS_TABLE_TABLE. Return to the Summary Table. FWD_STS Register Field Descriptions Bit Field Type Reset Description 7:4 RESERVED R 0x0 Reserved 3 FWD_SYNC_FAIL1 RC 0x0 Forwarding synchronization failed for CSI-2 output port 1During Synchronized forwarding, this flag indicates a failure of synchronized video has been detected. For this bit to be set, the forwarding process must have previously been successful at sending at least one synchronized video frame.0: No failure1: Synchronization failureThis bit is cleared on read. 2 FWD_SYNC_FAIL0 RC 0x0 Forwarding synchronization failed for CSI-2 output port 0During Synchronized forwarding, this flag indicates a failure of synchronized video has been detected. For this bit to be set, the forwarding process must have previously been successful at sending at least one synchronized video frame.0: No failure1: Synchronization failureThis bit is cleared on read. 1 FWD_SYNC1 R 0x0 Forwarding synchronized for CSI-2 output port 1During Synchronized forwarding, this bit indicates that the forwarding engine is currently able to provide synchronized video from enabled Receive ports. This bit will always be 0 if Synchronized forwarding is disabled.0: Video is not synchronized1: Video is synchronized 0 FWD_SYNC0 R 0x0 Forwarding synchronized for CSI-2 output port 0During Synchronized forwarding, this bit indicates that the forwarding engine is currently able to provide synchronized video from enabled Receive ports. This bit will always be 0 if Synchronized forwarding is disabled.0: Video is not synchronized1: Video is synchronized FWD_STS Register (Address = 0x22) [Reset = 0x00] FWD_STS is shown in #GUID-20230614-SS0T-4RL9-H3GZ-MGHKVB6PT1NH/MAIN_MAIN_MAIN_FWD_STS_TABLE_TABLE.#GUID-20230614-SS0T-4RL9-H3GZ-MGHKVB6PT1NH/MAIN_MAIN_MAIN_FWD_STS_TABLE_TABLEReturn to the Summary Table.Summary Table FWD_STS Register Field Descriptions Bit Field Type Reset Description 7:4 RESERVED R 0x0 Reserved 3 FWD_SYNC_FAIL1 RC 0x0 Forwarding synchronization failed for CSI-2 output port 1During Synchronized forwarding, this flag indicates a failure of synchronized video has been detected. For this bit to be set, the forwarding process must have previously been successful at sending at least one synchronized video frame.0: No failure1: Synchronization failureThis bit is cleared on read. 2 FWD_SYNC_FAIL0 RC 0x0 Forwarding synchronization failed for CSI-2 output port 0During Synchronized forwarding, this flag indicates a failure of synchronized video has been detected. For this bit to be set, the forwarding process must have previously been successful at sending at least one synchronized video frame.0: No failure1: Synchronization failureThis bit is cleared on read. 1 FWD_SYNC1 R 0x0 Forwarding synchronized for CSI-2 output port 1During Synchronized forwarding, this bit indicates that the forwarding engine is currently able to provide synchronized video from enabled Receive ports. This bit will always be 0 if Synchronized forwarding is disabled.0: Video is not synchronized1: Video is synchronized 0 FWD_SYNC0 R 0x0 Forwarding synchronized for CSI-2 output port 0During Synchronized forwarding, this bit indicates that the forwarding engine is currently able to provide synchronized video from enabled Receive ports. This bit will always be 0 if Synchronized forwarding is disabled.0: Video is not synchronized1: Video is synchronized FWD_STS Register Field Descriptions Bit Field Type Reset Description 7:4 RESERVED R 0x0 Reserved 3 FWD_SYNC_FAIL1 RC 0x0 Forwarding synchronization failed for CSI-2 output port 1During Synchronized forwarding, this flag indicates a failure of synchronized video has been detected. For this bit to be set, the forwarding process must have previously been successful at sending at least one synchronized video frame.0: No failure1: Synchronization failureThis bit is cleared on read. 2 FWD_SYNC_FAIL0 RC 0x0 Forwarding synchronization failed for CSI-2 output port 0During Synchronized forwarding, this flag indicates a failure of synchronized video has been detected. For this bit to be set, the forwarding process must have previously been successful at sending at least one synchronized video frame.0: No failure1: Synchronization failureThis bit is cleared on read. 1 FWD_SYNC1 R 0x0 Forwarding synchronized for CSI-2 output port 1During Synchronized forwarding, this bit indicates that the forwarding engine is currently able to provide synchronized video from enabled Receive ports. This bit will always be 0 if Synchronized forwarding is disabled.0: Video is not synchronized1: Video is synchronized 0 FWD_SYNC0 R 0x0 Forwarding synchronized for CSI-2 output port 0During Synchronized forwarding, this bit indicates that the forwarding engine is currently able to provide synchronized video from enabled Receive ports. This bit will always be 0 if Synchronized forwarding is disabled.0: Video is not synchronized1: Video is synchronized Bit Field Type Reset Description Bit Field Type Reset Description BitFieldTypeResetDescription 7:4 RESERVED R 0x0 Reserved 3 FWD_SYNC_FAIL1 RC 0x0 Forwarding synchronization failed for CSI-2 output port 1During Synchronized forwarding, this flag indicates a failure of synchronized video has been detected. For this bit to be set, the forwarding process must have previously been successful at sending at least one synchronized video frame.0: No failure1: Synchronization failureThis bit is cleared on read. 2 FWD_SYNC_FAIL0 RC 0x0 Forwarding synchronization failed for CSI-2 output port 0During Synchronized forwarding, this flag indicates a failure of synchronized video has been detected. For this bit to be set, the forwarding process must have previously been successful at sending at least one synchronized video frame.0: No failure1: Synchronization failureThis bit is cleared on read. 1 FWD_SYNC1 R 0x0 Forwarding synchronized for CSI-2 output port 1During Synchronized forwarding, this bit indicates that the forwarding engine is currently able to provide synchronized video from enabled Receive ports. This bit will always be 0 if Synchronized forwarding is disabled.0: Video is not synchronized1: Video is synchronized 0 FWD_SYNC0 R 0x0 Forwarding synchronized for CSI-2 output port 0During Synchronized forwarding, this bit indicates that the forwarding engine is currently able to provide synchronized video from enabled Receive ports. This bit will always be 0 if Synchronized forwarding is disabled.0: Video is not synchronized1: Video is synchronized 7:4 RESERVED R 0x0 Reserved 7:4RESERVEDR0x0 Reserved 3 FWD_SYNC_FAIL1 RC 0x0 Forwarding synchronization failed for CSI-2 output port 1During Synchronized forwarding, this flag indicates a failure of synchronized video has been detected. For this bit to be set, the forwarding process must have previously been successful at sending at least one synchronized video frame.0: No failure1: Synchronization failureThis bit is cleared on read. 3FWD_SYNC_FAIL1RC0x0 Forwarding synchronization failed for CSI-2 output port 1During Synchronized forwarding, this flag indicates a failure of synchronized video has been detected. For this bit to be set, the forwarding process must have previously been successful at sending at least one synchronized video frame.0: No failure1: Synchronization failureThis bit is cleared on read. 2 FWD_SYNC_FAIL0 RC 0x0 Forwarding synchronization failed for CSI-2 output port 0During Synchronized forwarding, this flag indicates a failure of synchronized video has been detected. For this bit to be set, the forwarding process must have previously been successful at sending at least one synchronized video frame.0: No failure1: Synchronization failureThis bit is cleared on read. 2FWD_SYNC_FAIL0RC0x0 Forwarding synchronization failed for CSI-2 output port 0During Synchronized forwarding, this flag indicates a failure of synchronized video has been detected. For this bit to be set, the forwarding process must have previously been successful at sending at least one synchronized video frame.0: No failure1: Synchronization failureThis bit is cleared on read. 1 FWD_SYNC1 R 0x0 Forwarding synchronized for CSI-2 output port 1During Synchronized forwarding, this bit indicates that the forwarding engine is currently able to provide synchronized video from enabled Receive ports. This bit will always be 0 if Synchronized forwarding is disabled.0: Video is not synchronized1: Video is synchronized 1FWD_SYNC1R0x0 Forwarding synchronized for CSI-2 output port 1During Synchronized forwarding, this bit indicates that the forwarding engine is currently able to provide synchronized video from enabled Receive ports. This bit will always be 0 if Synchronized forwarding is disabled.0: Video is not synchronized1: Video is synchronized 0 FWD_SYNC0 R 0x0 Forwarding synchronized for CSI-2 output port 0During Synchronized forwarding, this bit indicates that the forwarding engine is currently able to provide synchronized video from enabled Receive ports. This bit will always be 0 if Synchronized forwarding is disabled.0: Video is not synchronized1: Video is synchronized 0FWD_SYNC0R0x0 Forwarding synchronized for CSI-2 output port 0During Synchronized forwarding, this bit indicates that the forwarding engine is currently able to provide synchronized video from enabled Receive ports. This bit will always be 0 if Synchronized forwarding is disabled.0: Video is not synchronized1: Video is synchronized INTERRUPT_CTL Register (Address = 0x23) [Reset = 0x00] INTERRUPT_CTL is shown in #GUID-20230614-SS0T-4RL9-H3GZ-MGHKVB6PT1NH/MAIN_MAIN_MAIN_INTERRUPT_CTL_TABLE_TABLE. Return to the Summary Table. INTERRUPT_CTL Register Field Descriptions Bit Field Type Reset Description 7 INT_EN R/W 0x0 Global Interrupt Enable: Enables interrupt on the interrupt signal to the controller. 6 RESERVED R 0x0 Reserved 5 IE_CSI_TX1 R/W 0x0 CSI-2 Transmit Port 1 Interrupt:Enable interrupt from CSI-2 Transmitter Port 1. 4 IE_CSI_TX0 R/W 0x0 CSI-2 Transmit Port 0 Interrupt:Enable interrupt from CSI-2 Transmitter Port 0. 3 IE_RX3 R/W 0x0 RX Port 3 Interrupt:Enable interrupt from Receiver Port 3. 2 IE_RX2 R/W 0x0 RX Port 2 Interrupt:Enable interrupt from Receiver Port 2. 1 IE_RX1 R/W 0x0 RX Port 1 Interrupt:Enable interrupt from Receiver Port 1. 0 IE_RX0 R/W 0x0 RX Port 0 Interrupt:Enable interrupt from Receiver Port 0. INTERRUPT_CTL Register (Address = 0x23) [Reset = 0x00] INTERRUPT_CTL is shown in #GUID-20230614-SS0T-4RL9-H3GZ-MGHKVB6PT1NH/MAIN_MAIN_MAIN_INTERRUPT_CTL_TABLE_TABLE.#GUID-20230614-SS0T-4RL9-H3GZ-MGHKVB6PT1NH/MAIN_MAIN_MAIN_INTERRUPT_CTL_TABLE_TABLEReturn to the Summary Table.Summary Table INTERRUPT_CTL Register Field Descriptions Bit Field Type Reset Description 7 INT_EN R/W 0x0 Global Interrupt Enable: Enables interrupt on the interrupt signal to the controller. 6 RESERVED R 0x0 Reserved 5 IE_CSI_TX1 R/W 0x0 CSI-2 Transmit Port 1 Interrupt:Enable interrupt from CSI-2 Transmitter Port 1. 4 IE_CSI_TX0 R/W 0x0 CSI-2 Transmit Port 0 Interrupt:Enable interrupt from CSI-2 Transmitter Port 0. 3 IE_RX3 R/W 0x0 RX Port 3 Interrupt:Enable interrupt from Receiver Port 3. 2 IE_RX2 R/W 0x0 RX Port 2 Interrupt:Enable interrupt from Receiver Port 2. 1 IE_RX1 R/W 0x0 RX Port 1 Interrupt:Enable interrupt from Receiver Port 1. 0 IE_RX0 R/W 0x0 RX Port 0 Interrupt:Enable interrupt from Receiver Port 0. INTERRUPT_CTL Register Field Descriptions Bit Field Type Reset Description 7 INT_EN R/W 0x0 Global Interrupt Enable: Enables interrupt on the interrupt signal to the controller. 6 RESERVED R 0x0 Reserved 5 IE_CSI_TX1 R/W 0x0 CSI-2 Transmit Port 1 Interrupt:Enable interrupt from CSI-2 Transmitter Port 1. 4 IE_CSI_TX0 R/W 0x0 CSI-2 Transmit Port 0 Interrupt:Enable interrupt from CSI-2 Transmitter Port 0. 3 IE_RX3 R/W 0x0 RX Port 3 Interrupt:Enable interrupt from Receiver Port 3. 2 IE_RX2 R/W 0x0 RX Port 2 Interrupt:Enable interrupt from Receiver Port 2. 1 IE_RX1 R/W 0x0 RX Port 1 Interrupt:Enable interrupt from Receiver Port 1. 0 IE_RX0 R/W 0x0 RX Port 0 Interrupt:Enable interrupt from Receiver Port 0. Bit Field Type Reset Description Bit Field Type Reset Description BitFieldTypeResetDescription 7 INT_EN R/W 0x0 Global Interrupt Enable: Enables interrupt on the interrupt signal to the controller. 6 RESERVED R 0x0 Reserved 5 IE_CSI_TX1 R/W 0x0 CSI-2 Transmit Port 1 Interrupt:Enable interrupt from CSI-2 Transmitter Port 1. 4 IE_CSI_TX0 R/W 0x0 CSI-2 Transmit Port 0 Interrupt:Enable interrupt from CSI-2 Transmitter Port 0. 3 IE_RX3 R/W 0x0 RX Port 3 Interrupt:Enable interrupt from Receiver Port 3. 2 IE_RX2 R/W 0x0 RX Port 2 Interrupt:Enable interrupt from Receiver Port 2. 1 IE_RX1 R/W 0x0 RX Port 1 Interrupt:Enable interrupt from Receiver Port 1. 0 IE_RX0 R/W 0x0 RX Port 0 Interrupt:Enable interrupt from Receiver Port 0. 7 INT_EN R/W 0x0 Global Interrupt Enable: Enables interrupt on the interrupt signal to the controller. 7INT_ENR/W0x0 Global Interrupt Enable: Enables interrupt on the interrupt signal to the controller. 6 RESERVED R 0x0 Reserved 6RESERVEDR0x0 Reserved 5 IE_CSI_TX1 R/W 0x0 CSI-2 Transmit Port 1 Interrupt:Enable interrupt from CSI-2 Transmitter Port 1. 5IE_CSI_TX1R/W0x0 CSI-2 Transmit Port 1 Interrupt:Enable interrupt from CSI-2 Transmitter Port 1. 4 IE_CSI_TX0 R/W 0x0 CSI-2 Transmit Port 0 Interrupt:Enable interrupt from CSI-2 Transmitter Port 0. 4IE_CSI_TX0R/W0x0 CSI-2 Transmit Port 0 Interrupt:Enable interrupt from CSI-2 Transmitter Port 0. 3 IE_RX3 R/W 0x0 RX Port 3 Interrupt:Enable interrupt from Receiver Port 3. 3IE_RX3R/W0x0 RX Port 3 Interrupt:Enable interrupt from Receiver Port 3. 2 IE_RX2 R/W 0x0 RX Port 2 Interrupt:Enable interrupt from Receiver Port 2. 2IE_RX2R/W0x0 RX Port 2 Interrupt:Enable interrupt from Receiver Port 2. 1 IE_RX1 R/W 0x0 RX Port 1 Interrupt:Enable interrupt from Receiver Port 1. 1IE_RX1R/W0x0 RX Port 1 Interrupt:Enable interrupt from Receiver Port 1. 0 IE_RX0 R/W 0x0 RX Port 0 Interrupt:Enable interrupt from Receiver Port 0. 0IE_RX0R/W0x0 RX Port 0 Interrupt:Enable interrupt from Receiver Port 0. INTERRUPT_STS Register (Address = 0x24) [Reset = 0x00] INTERRUPT_STS is shown in #GUID-20230614-SS0T-4RL9-H3GZ-MGHKVB6PT1NH/MAIN_MAIN_MAIN_INTERRUPT_STS_TABLE_TABLE. Return to the Summary Table. INTERRUPT_STS Register Field Descriptions Bit Field Type Reset Description 7 INT R 0x0 Global Interrupt: Set if any enabled interrupt is indicated in the individual status bits in this register. The setting of this bit is not dependent on the INT_EN bit in the INTERRUPT_CTL register but does depend on the IE_xxx bits. For example, if IE_RX0 and IS_RX0 are both asserted, the INT bit is set to 1. 6 RESERVED R 0x0 Reserved 5 IS_CSI_TX1 R 0x0 CSI-2 Transmit Port 1 Interrupt:An interrupt has occurred for CSI-2 Transmitter Port 1. This interrupt is cleared upon reading the CSI_TX_ISR register for CSI-2 Transmit Port 1. 4 IS_CSI_TX0 R 0x0 CSI-2 Transmit Port 0 Interrupt:An interrupt has occurred for CSI-2 Transmitter Port 0. This interrupt is cleared upon reading the CSI_TX_ISR register for CSI-2 Transmit Port 0. 3 IS_RX3 R 0x0 RX Port 3 Interrupt:This interrupt is cleared by reading the associated status register(s) for the event(s) that caused the interrupt. The status registers are RX_PORT_STS1, RX_PORT_STS2, and CSI_RX_STS. 2 IS_RX2 R 0x0 RX Port 2 Interrupt:An interrupt has occurred for Receive Port 2. This interrupt is cleared by reading the associated status register(s) for the event(s) that caused the interrupt. The status registers are RX_PORT_STS1, RX_PORT_STS2, and CSI_RX_STS. 1 IS_RX1 R 0x0 RX Port 1 Interrupt:An interrupt has occurred for Receive Port 1. This interrupt is cleared by reading the associated status register(s) for the event(s) that caused the interrupt. The status registers are RX_PORT_STS1, RX_PORT_STS2, and CSI_RX_STS. 0 IS_RX0 R 0x0 RX Port 0 Interrupt:An interrupt has occurred for Receive Port 0. This interrupt is cleared by reading the associated status register(s) for the event(s) that caused the interrupt. The status registers are RX_PORT_STS1, RX_PORT_STS2, and CSI_RX_STS. INTERRUPT_STS Register (Address = 0x24) [Reset = 0x00] INTERRUPT_STS is shown in #GUID-20230614-SS0T-4RL9-H3GZ-MGHKVB6PT1NH/MAIN_MAIN_MAIN_INTERRUPT_STS_TABLE_TABLE.#GUID-20230614-SS0T-4RL9-H3GZ-MGHKVB6PT1NH/MAIN_MAIN_MAIN_INTERRUPT_STS_TABLE_TABLEReturn to the Summary Table.Summary Table INTERRUPT_STS Register Field Descriptions Bit Field Type Reset Description 7 INT R 0x0 Global Interrupt: Set if any enabled interrupt is indicated in the individual status bits in this register. The setting of this bit is not dependent on the INT_EN bit in the INTERRUPT_CTL register but does depend on the IE_xxx bits. For example, if IE_RX0 and IS_RX0 are both asserted, the INT bit is set to 1. 6 RESERVED R 0x0 Reserved 5 IS_CSI_TX1 R 0x0 CSI-2 Transmit Port 1 Interrupt:An interrupt has occurred for CSI-2 Transmitter Port 1. This interrupt is cleared upon reading the CSI_TX_ISR register for CSI-2 Transmit Port 1. 4 IS_CSI_TX0 R 0x0 CSI-2 Transmit Port 0 Interrupt:An interrupt has occurred for CSI-2 Transmitter Port 0. This interrupt is cleared upon reading the CSI_TX_ISR register for CSI-2 Transmit Port 0. 3 IS_RX3 R 0x0 RX Port 3 Interrupt:This interrupt is cleared by reading the associated status register(s) for the event(s) that caused the interrupt. The status registers are RX_PORT_STS1, RX_PORT_STS2, and CSI_RX_STS. 2 IS_RX2 R 0x0 RX Port 2 Interrupt:An interrupt has occurred for Receive Port 2. This interrupt is cleared by reading the associated status register(s) for the event(s) that caused the interrupt. The status registers are RX_PORT_STS1, RX_PORT_STS2, and CSI_RX_STS. 1 IS_RX1 R 0x0 RX Port 1 Interrupt:An interrupt has occurred for Receive Port 1. This interrupt is cleared by reading the associated status register(s) for the event(s) that caused the interrupt. The status registers are RX_PORT_STS1, RX_PORT_STS2, and CSI_RX_STS. 0 IS_RX0 R 0x0 RX Port 0 Interrupt:An interrupt has occurred for Receive Port 0. This interrupt is cleared by reading the associated status register(s) for the event(s) that caused the interrupt. The status registers are RX_PORT_STS1, RX_PORT_STS2, and CSI_RX_STS. INTERRUPT_STS Register Field Descriptions Bit Field Type Reset Description 7 INT R 0x0 Global Interrupt: Set if any enabled interrupt is indicated in the individual status bits in this register. The setting of this bit is not dependent on the INT_EN bit in the INTERRUPT_CTL register but does depend on the IE_xxx bits. For example, if IE_RX0 and IS_RX0 are both asserted, the INT bit is set to 1. 6 RESERVED R 0x0 Reserved 5 IS_CSI_TX1 R 0x0 CSI-2 Transmit Port 1 Interrupt:An interrupt has occurred for CSI-2 Transmitter Port 1. This interrupt is cleared upon reading the CSI_TX_ISR register for CSI-2 Transmit Port 1. 4 IS_CSI_TX0 R 0x0 CSI-2 Transmit Port 0 Interrupt:An interrupt has occurred for CSI-2 Transmitter Port 0. This interrupt is cleared upon reading the CSI_TX_ISR register for CSI-2 Transmit Port 0. 3 IS_RX3 R 0x0 RX Port 3 Interrupt:This interrupt is cleared by reading the associated status register(s) for the event(s) that caused the interrupt. The status registers are RX_PORT_STS1, RX_PORT_STS2, and CSI_RX_STS. 2 IS_RX2 R 0x0 RX Port 2 Interrupt:An interrupt has occurred for Receive Port 2. This interrupt is cleared by reading the associated status register(s) for the event(s) that caused the interrupt. The status registers are RX_PORT_STS1, RX_PORT_STS2, and CSI_RX_STS. 1 IS_RX1 R 0x0 RX Port 1 Interrupt:An interrupt has occurred for Receive Port 1. This interrupt is cleared by reading the associated status register(s) for the event(s) that caused the interrupt. The status registers are RX_PORT_STS1, RX_PORT_STS2, and CSI_RX_STS. 0 IS_RX0 R 0x0 RX Port 0 Interrupt:An interrupt has occurred for Receive Port 0. This interrupt is cleared by reading the associated status register(s) for the event(s) that caused the interrupt. The status registers are RX_PORT_STS1, RX_PORT_STS2, and CSI_RX_STS. Bit Field Type Reset Description Bit Field Type Reset Description BitFieldTypeResetDescription 7 INT R 0x0 Global Interrupt: Set if any enabled interrupt is indicated in the individual status bits in this register. The setting of this bit is not dependent on the INT_EN bit in the INTERRUPT_CTL register but does depend on the IE_xxx bits. For example, if IE_RX0 and IS_RX0 are both asserted, the INT bit is set to 1. 6 RESERVED R 0x0 Reserved 5 IS_CSI_TX1 R 0x0 CSI-2 Transmit Port 1 Interrupt:An interrupt has occurred for CSI-2 Transmitter Port 1. This interrupt is cleared upon reading the CSI_TX_ISR register for CSI-2 Transmit Port 1. 4 IS_CSI_TX0 R 0x0 CSI-2 Transmit Port 0 Interrupt:An interrupt has occurred for CSI-2 Transmitter Port 0. This interrupt is cleared upon reading the CSI_TX_ISR register for CSI-2 Transmit Port 0. 3 IS_RX3 R 0x0 RX Port 3 Interrupt:This interrupt is cleared by reading the associated status register(s) for the event(s) that caused the interrupt. The status registers are RX_PORT_STS1, RX_PORT_STS2, and CSI_RX_STS. 2 IS_RX2 R 0x0 RX Port 2 Interrupt:An interrupt has occurred for Receive Port 2. This interrupt is cleared by reading the associated status register(s) for the event(s) that caused the interrupt. The status registers are RX_PORT_STS1, RX_PORT_STS2, and CSI_RX_STS. 1 IS_RX1 R 0x0 RX Port 1 Interrupt:An interrupt has occurred for Receive Port 1. This interrupt is cleared by reading the associated status register(s) for the event(s) that caused the interrupt. The status registers are RX_PORT_STS1, RX_PORT_STS2, and CSI_RX_STS. 0 IS_RX0 R 0x0 RX Port 0 Interrupt:An interrupt has occurred for Receive Port 0. This interrupt is cleared by reading the associated status register(s) for the event(s) that caused the interrupt. The status registers are RX_PORT_STS1, RX_PORT_STS2, and CSI_RX_STS. 7 INT R 0x0 Global Interrupt: Set if any enabled interrupt is indicated in the individual status bits in this register. The setting of this bit is not dependent on the INT_EN bit in the INTERRUPT_CTL register but does depend on the IE_xxx bits. For example, if IE_RX0 and IS_RX0 are both asserted, the INT bit is set to 1. 7INTR0x0 Global Interrupt: Set if any enabled interrupt is indicated in the individual status bits in this register. The setting of this bit is not dependent on the INT_EN bit in the INTERRUPT_CTL register but does depend on the IE_xxx bits. For example, if IE_RX0 and IS_RX0 are both asserted, the INT bit is set to 1. 6 RESERVED R 0x0 Reserved 6RESERVEDR0x0 Reserved 5 IS_CSI_TX1 R 0x0 CSI-2 Transmit Port 1 Interrupt:An interrupt has occurred for CSI-2 Transmitter Port 1. This interrupt is cleared upon reading the CSI_TX_ISR register for CSI-2 Transmit Port 1. 5IS_CSI_TX1R0x0 CSI-2 Transmit Port 1 Interrupt:An interrupt has occurred for CSI-2 Transmitter Port 1. This interrupt is cleared upon reading the CSI_TX_ISR register for CSI-2 Transmit Port 1. 4 IS_CSI_TX0 R 0x0 CSI-2 Transmit Port 0 Interrupt:An interrupt has occurred for CSI-2 Transmitter Port 0. This interrupt is cleared upon reading the CSI_TX_ISR register for CSI-2 Transmit Port 0. 4IS_CSI_TX0R0x0 CSI-2 Transmit Port 0 Interrupt:An interrupt has occurred for CSI-2 Transmitter Port 0. This interrupt is cleared upon reading the CSI_TX_ISR register for CSI-2 Transmit Port 0. 3 IS_RX3 R 0x0 RX Port 3 Interrupt:This interrupt is cleared by reading the associated status register(s) for the event(s) that caused the interrupt. The status registers are RX_PORT_STS1, RX_PORT_STS2, and CSI_RX_STS. 3IS_RX3R0x0 RX Port 3 Interrupt:This interrupt is cleared by reading the associated status register(s) for the event(s) that caused the interrupt. The status registers are RX_PORT_STS1, RX_PORT_STS2, and CSI_RX_STS. 2 IS_RX2 R 0x0 RX Port 2 Interrupt:An interrupt has occurred for Receive Port 2. This interrupt is cleared by reading the associated status register(s) for the event(s) that caused the interrupt. The status registers are RX_PORT_STS1, RX_PORT_STS2, and CSI_RX_STS. 2IS_RX2R0x0 RX Port 2 Interrupt:An interrupt has occurred for Receive Port 2. This interrupt is cleared by reading the associated status register(s) for the event(s) that caused the interrupt. The status registers are RX_PORT_STS1, RX_PORT_STS2, and CSI_RX_STS. 1 IS_RX1 R 0x0 RX Port 1 Interrupt:An interrupt has occurred for Receive Port 1. This interrupt is cleared by reading the associated status register(s) for the event(s) that caused the interrupt. The status registers are RX_PORT_STS1, RX_PORT_STS2, and CSI_RX_STS. 1IS_RX1R0x0 RX Port 1 Interrupt:An interrupt has occurred for Receive Port 1. This interrupt is cleared by reading the associated status register(s) for the event(s) that caused the interrupt. The status registers are RX_PORT_STS1, RX_PORT_STS2, and CSI_RX_STS. 0 IS_RX0 R 0x0 RX Port 0 Interrupt:An interrupt has occurred for Receive Port 0. This interrupt is cleared by reading the associated status register(s) for the event(s) that caused the interrupt. The status registers are RX_PORT_STS1, RX_PORT_STS2, and CSI_RX_STS. 0IS_RX0R0x0 RX Port 0 Interrupt:An interrupt has occurred for Receive Port 0. This interrupt is cleared by reading the associated status register(s) for the event(s) that caused the interrupt. The status registers are RX_PORT_STS1, RX_PORT_STS2, and CSI_RX_STS. TS_CONFIG Register (Address = 0x25) [Reset = 0x00] TS_CONFIG is shown in #GUID-20230614-SS0T-4RL9-H3GZ-MGHKVB6PT1NH/MAIN_MAIN_MAIN_TS_CONFIG_TABLE_TABLE. Return to the Summary Table. TS_CONFIG Register Field Descriptions Bit Field Type Reset Description 7 RESERVED R 0x0 Reserved 6 FS_POLARITY R/W 0x0 Framesync PolarityIndicates active edge of FrameSync signal0: Rising edge1: Falling edge 5:4 TS_RES_CTL R/W 0x0 Timestamp Resolution Control00: 40 ns01: 80 ns10: 160 ns11: 1.0 us 3 TS_AS_AVAIL R/W 0x0 Timestamp Ready Control0: Normal operation1: Indicate timestamps ready as soon as all port timestamps are available 2 RESERVED R 0x0 Reserved 1 TS_FREERUN R/W 0x0 FreeRun Mode0: FrameSync mode1: FreeRun mode 0 TS_MODE R/W 0x0 Timestamp Mode0: Line start1: Frame start TS_CONFIG Register (Address = 0x25) [Reset = 0x00] TS_CONFIG is shown in #GUID-20230614-SS0T-4RL9-H3GZ-MGHKVB6PT1NH/MAIN_MAIN_MAIN_TS_CONFIG_TABLE_TABLE.#GUID-20230614-SS0T-4RL9-H3GZ-MGHKVB6PT1NH/MAIN_MAIN_MAIN_TS_CONFIG_TABLE_TABLEReturn to the Summary Table.Summary Table TS_CONFIG Register Field Descriptions Bit Field Type Reset Description 7 RESERVED R 0x0 Reserved 6 FS_POLARITY R/W 0x0 Framesync PolarityIndicates active edge of FrameSync signal0: Rising edge1: Falling edge 5:4 TS_RES_CTL R/W 0x0 Timestamp Resolution Control00: 40 ns01: 80 ns10: 160 ns11: 1.0 us 3 TS_AS_AVAIL R/W 0x0 Timestamp Ready Control0: Normal operation1: Indicate timestamps ready as soon as all port timestamps are available 2 RESERVED R 0x0 Reserved 1 TS_FREERUN R/W 0x0 FreeRun Mode0: FrameSync mode1: FreeRun mode 0 TS_MODE R/W 0x0 Timestamp Mode0: Line start1: Frame start TS_CONFIG Register Field Descriptions Bit Field Type Reset Description 7 RESERVED R 0x0 Reserved 6 FS_POLARITY R/W 0x0 Framesync PolarityIndicates active edge of FrameSync signal0: Rising edge1: Falling edge 5:4 TS_RES_CTL R/W 0x0 Timestamp Resolution Control00: 40 ns01: 80 ns10: 160 ns11: 1.0 us 3 TS_AS_AVAIL R/W 0x0 Timestamp Ready Control0: Normal operation1: Indicate timestamps ready as soon as all port timestamps are available 2 RESERVED R 0x0 Reserved 1 TS_FREERUN R/W 0x0 FreeRun Mode0: FrameSync mode1: FreeRun mode 0 TS_MODE R/W 0x0 Timestamp Mode0: Line start1: Frame start Bit Field Type Reset Description Bit Field Type Reset Description BitFieldTypeResetDescription 7 RESERVED R 0x0 Reserved 6 FS_POLARITY R/W 0x0 Framesync PolarityIndicates active edge of FrameSync signal0: Rising edge1: Falling edge 5:4 TS_RES_CTL R/W 0x0 Timestamp Resolution Control00: 40 ns01: 80 ns10: 160 ns11: 1.0 us 3 TS_AS_AVAIL R/W 0x0 Timestamp Ready Control0: Normal operation1: Indicate timestamps ready as soon as all port timestamps are available 2 RESERVED R 0x0 Reserved 1 TS_FREERUN R/W 0x0 FreeRun Mode0: FrameSync mode1: FreeRun mode 0 TS_MODE R/W 0x0 Timestamp Mode0: Line start1: Frame start 7 RESERVED R 0x0 Reserved 7RESERVEDR0x0 Reserved 6 FS_POLARITY R/W 0x0 Framesync PolarityIndicates active edge of FrameSync signal0: Rising edge1: Falling edge 6FS_POLARITYR/W0x0 Framesync PolarityIndicates active edge of FrameSync signal0: Rising edge1: Falling edge 5:4 TS_RES_CTL R/W 0x0 Timestamp Resolution Control00: 40 ns01: 80 ns10: 160 ns11: 1.0 us 5:4TS_RES_CTLR/W0x0 Timestamp Resolution Control00: 40 ns01: 80 ns10: 160 ns11: 1.0 us 3 TS_AS_AVAIL R/W 0x0 Timestamp Ready Control0: Normal operation1: Indicate timestamps ready as soon as all port timestamps are available 3TS_AS_AVAILR/W0x0 Timestamp Ready Control0: Normal operation1: Indicate timestamps ready as soon as all port timestamps are available 2 RESERVED R 0x0 Reserved 2RESERVEDR0x0 Reserved 1 TS_FREERUN R/W 0x0 FreeRun Mode0: FrameSync mode1: FreeRun mode 1TS_FREERUNR/W0x0 FreeRun Mode0: FrameSync mode1: FreeRun mode 0 TS_MODE R/W 0x0 Timestamp Mode0: Line start1: Frame start 0TS_MODER/W0x0 Timestamp Mode0: Line start1: Frame start TS_CONTROL Register (Address = 0x26) [Reset = 0x00] TS_CONTROL is shown in #GUID-20230614-SS0T-4RL9-H3GZ-MGHKVB6PT1NH/MAIN_MAIN_MAIN_TS_CONTROL_TABLE_TABLE. Return to the Summary Table. TS_CONTROL Register Field Descriptions Bit Field Type Reset Description 7:5 RESERVED R 0x0 Reserved 4 TS_FREEZE R/W 0x0 Freeze Timestamps0: Normal operation1: Freeze timestampsSetting this bit will freeze timestamps and clear the TS_READY flag. The TS_FREEZE bit should be cleared after reading timestamps to resume operation. 3 TS_ENABLE3 R/W 0x0 Timestamp Enable RX Port 30: Disabled1: Enabled 2 TS_ENABLE2 R/W 0x0 Timestamp Enable RX Port 20: Disabled1: Enabled 1 TS_ENABLE1 R/W 0x0 Timestamp Enable RX Port 10: Disabled1: Enabled 0 TS_ENABLE0 R/W 0x0 Timestamp Enable RX Port 00: Disabled1: Enabled TS_CONTROL Register (Address = 0x26) [Reset = 0x00] TS_CONTROL is shown in #GUID-20230614-SS0T-4RL9-H3GZ-MGHKVB6PT1NH/MAIN_MAIN_MAIN_TS_CONTROL_TABLE_TABLE.#GUID-20230614-SS0T-4RL9-H3GZ-MGHKVB6PT1NH/MAIN_MAIN_MAIN_TS_CONTROL_TABLE_TABLEReturn to the Summary Table.Summary Table TS_CONTROL Register Field Descriptions Bit Field Type Reset Description 7:5 RESERVED R 0x0 Reserved 4 TS_FREEZE R/W 0x0 Freeze Timestamps0: Normal operation1: Freeze timestampsSetting this bit will freeze timestamps and clear the TS_READY flag. The TS_FREEZE bit should be cleared after reading timestamps to resume operation. 3 TS_ENABLE3 R/W 0x0 Timestamp Enable RX Port 30: Disabled1: Enabled 2 TS_ENABLE2 R/W 0x0 Timestamp Enable RX Port 20: Disabled1: Enabled 1 TS_ENABLE1 R/W 0x0 Timestamp Enable RX Port 10: Disabled1: Enabled 0 TS_ENABLE0 R/W 0x0 Timestamp Enable RX Port 00: Disabled1: Enabled TS_CONTROL Register Field Descriptions Bit Field Type Reset Description 7:5 RESERVED R 0x0 Reserved 4 TS_FREEZE R/W 0x0 Freeze Timestamps0: Normal operation1: Freeze timestampsSetting this bit will freeze timestamps and clear the TS_READY flag. The TS_FREEZE bit should be cleared after reading timestamps to resume operation. 3 TS_ENABLE3 R/W 0x0 Timestamp Enable RX Port 30: Disabled1: Enabled 2 TS_ENABLE2 R/W 0x0 Timestamp Enable RX Port 20: Disabled1: Enabled 1 TS_ENABLE1 R/W 0x0 Timestamp Enable RX Port 10: Disabled1: Enabled 0 TS_ENABLE0 R/W 0x0 Timestamp Enable RX Port 00: Disabled1: Enabled Bit Field Type Reset Description Bit Field Type Reset Description BitFieldTypeResetDescription 7:5 RESERVED R 0x0 Reserved 4 TS_FREEZE R/W 0x0 Freeze Timestamps0: Normal operation1: Freeze timestampsSetting this bit will freeze timestamps and clear the TS_READY flag. The TS_FREEZE bit should be cleared after reading timestamps to resume operation. 3 TS_ENABLE3 R/W 0x0 Timestamp Enable RX Port 30: Disabled1: Enabled 2 TS_ENABLE2 R/W 0x0 Timestamp Enable RX Port 20: Disabled1: Enabled 1 TS_ENABLE1 R/W 0x0 Timestamp Enable RX Port 10: Disabled1: Enabled 0 TS_ENABLE0 R/W 0x0 Timestamp Enable RX Port 00: Disabled1: Enabled 7:5 RESERVED R 0x0 Reserved 7:5RESERVEDR0x0 Reserved 4 TS_FREEZE R/W 0x0 Freeze Timestamps0: Normal operation1: Freeze timestampsSetting this bit will freeze timestamps and clear the TS_READY flag. The TS_FREEZE bit should be cleared after reading timestamps to resume operation. 4TS_FREEZER/W0x0 Freeze Timestamps0: Normal operation1: Freeze timestampsSetting this bit will freeze timestamps and clear the TS_READY flag. The TS_FREEZE bit should be cleared after reading timestamps to resume operation. 3 TS_ENABLE3 R/W 0x0 Timestamp Enable RX Port 30: Disabled1: Enabled 3TS_ENABLE3R/W0x0 Timestamp Enable RX Port 30: Disabled1: Enabled 2 TS_ENABLE2 R/W 0x0 Timestamp Enable RX Port 20: Disabled1: Enabled 2TS_ENABLE2R/W0x0 Timestamp Enable RX Port 20: Disabled1: Enabled 1 TS_ENABLE1 R/W 0x0 Timestamp Enable RX Port 10: Disabled1: Enabled 1TS_ENABLE1R/W0x0 Timestamp Enable RX Port 10: Disabled1: Enabled 0 TS_ENABLE0 R/W 0x0 Timestamp Enable RX Port 00: Disabled1: Enabled 0TS_ENABLE0R/W0x0 Timestamp Enable RX Port 00: Disabled1: Enabled TS_LINE_HI Register (Address = 0x27) [Reset = 0x00] TS_LINE_HI is shown in #GUID-20230614-SS0T-4RL9-H3GZ-MGHKVB6PT1NH/MAIN_MAIN_MAIN_TS_LINE_HI_TABLE_TABLE. Return to the Summary Table. TS_LINE_HI Register Field Descriptions Bit Field Type Reset Description 7:0 TS_LINE_HI R/W 0x0 Timestamp Line, upper 8 bitsThis field is the line number at which to capture the timestamp when Line Start mode is enabled. For proper operation, the line number should be set to a value greater than 1.During Frame Start mode, if TS_FREERUN is set, the TS_LINE value is used to determine when to begin checking for Frame Start TS_LINE_HI Register (Address = 0x27) [Reset = 0x00] TS_LINE_HI is shown in #GUID-20230614-SS0T-4RL9-H3GZ-MGHKVB6PT1NH/MAIN_MAIN_MAIN_TS_LINE_HI_TABLE_TABLE.#GUID-20230614-SS0T-4RL9-H3GZ-MGHKVB6PT1NH/MAIN_MAIN_MAIN_TS_LINE_HI_TABLE_TABLEReturn to the Summary Table.Summary Table TS_LINE_HI Register Field Descriptions Bit Field Type Reset Description 7:0 TS_LINE_HI R/W 0x0 Timestamp Line, upper 8 bitsThis field is the line number at which to capture the timestamp when Line Start mode is enabled. For proper operation, the line number should be set to a value greater than 1.During Frame Start mode, if TS_FREERUN is set, the TS_LINE value is used to determine when to begin checking for Frame Start TS_LINE_HI Register Field Descriptions Bit Field Type Reset Description 7:0 TS_LINE_HI R/W 0x0 Timestamp Line, upper 8 bitsThis field is the line number at which to capture the timestamp when Line Start mode is enabled. For proper operation, the line number should be set to a value greater than 1.During Frame Start mode, if TS_FREERUN is set, the TS_LINE value is used to determine when to begin checking for Frame Start Bit Field Type Reset Description Bit Field Type Reset Description BitFieldTypeResetDescription 7:0 TS_LINE_HI R/W 0x0 Timestamp Line, upper 8 bitsThis field is the line number at which to capture the timestamp when Line Start mode is enabled. For proper operation, the line number should be set to a value greater than 1.During Frame Start mode, if TS_FREERUN is set, the TS_LINE value is used to determine when to begin checking for Frame Start 7:0 TS_LINE_HI R/W 0x0 Timestamp Line, upper 8 bitsThis field is the line number at which to capture the timestamp when Line Start mode is enabled. For proper operation, the line number should be set to a value greater than 1.During Frame Start mode, if TS_FREERUN is set, the TS_LINE value is used to determine when to begin checking for Frame Start 7:0TS_LINE_HIR/W0x0 Timestamp Line, upper 8 bitsThis field is the line number at which to capture the timestamp when Line Start mode is enabled. For proper operation, the line number should be set to a value greater than 1.During Frame Start mode, if TS_FREERUN is set, the TS_LINE value is used to determine when to begin checking for Frame Start TS_LINE_LO Register (Address = 0x28) [Reset = 0x00] TS_LINE_LO is shown in #GUID-20230614-SS0T-4RL9-H3GZ-MGHKVB6PT1NH/MAIN_MAIN_MAIN_TS_LINE_LO_TABLE_TABLE. Return to the Summary Table. TS_LINE_LO Register Field Descriptions Bit Field Type Reset Description 7:0 TS_LINE_LO R/W 0x0 Timestamp Line, lower 8 bitsThis field is the line number at which to capture the timestamp when Line Start mode is enabled. For proper operation, the line number should be set to a value greater than 1.During Frame Start mode, if TS_FREERUN is set, the TS_LINE value is used to determine when to begin checking for Frame Start TS_LINE_LO Register (Address = 0x28) [Reset = 0x00] TS_LINE_LO is shown in #GUID-20230614-SS0T-4RL9-H3GZ-MGHKVB6PT1NH/MAIN_MAIN_MAIN_TS_LINE_LO_TABLE_TABLE.#GUID-20230614-SS0T-4RL9-H3GZ-MGHKVB6PT1NH/MAIN_MAIN_MAIN_TS_LINE_LO_TABLE_TABLEReturn to the Summary Table.Summary Table TS_LINE_LO Register Field Descriptions Bit Field Type Reset Description 7:0 TS_LINE_LO R/W 0x0 Timestamp Line, lower 8 bitsThis field is the line number at which to capture the timestamp when Line Start mode is enabled. For proper operation, the line number should be set to a value greater than 1.During Frame Start mode, if TS_FREERUN is set, the TS_LINE value is used to determine when to begin checking for Frame Start TS_LINE_LO Register Field Descriptions Bit Field Type Reset Description 7:0 TS_LINE_LO R/W 0x0 Timestamp Line, lower 8 bitsThis field is the line number at which to capture the timestamp when Line Start mode is enabled. For proper operation, the line number should be set to a value greater than 1.During Frame Start mode, if TS_FREERUN is set, the TS_LINE value is used to determine when to begin checking for Frame Start Bit Field Type Reset Description Bit Field Type Reset Description BitFieldTypeResetDescription 7:0 TS_LINE_LO R/W 0x0 Timestamp Line, lower 8 bitsThis field is the line number at which to capture the timestamp when Line Start mode is enabled. For proper operation, the line number should be set to a value greater than 1.During Frame Start mode, if TS_FREERUN is set, the TS_LINE value is used to determine when to begin checking for Frame Start 7:0 TS_LINE_LO R/W 0x0 Timestamp Line, lower 8 bitsThis field is the line number at which to capture the timestamp when Line Start mode is enabled. For proper operation, the line number should be set to a value greater than 1.During Frame Start mode, if TS_FREERUN is set, the TS_LINE value is used to determine when to begin checking for Frame Start 7:0TS_LINE_LOR/W0x0 Timestamp Line, lower 8 bitsThis field is the line number at which to capture the timestamp when Line Start mode is enabled. For proper operation, the line number should be set to a value greater than 1.During Frame Start mode, if TS_FREERUN is set, the TS_LINE value is used to determine when to begin checking for Frame Start TS_STATUS Register (Address = 0x29) [Reset = 0x00] TS_STATUS is shown in #GUID-20230614-SS0T-4RL9-H3GZ-MGHKVB6PT1NH/MAIN_MAIN_MAIN_TS_STATUS_TABLE_TABLE. Return to the Summary Table. TS_STATUS Register Field Descriptions Bit Field Type Reset Description 7:5 RESERVED R 0x0 Reserved 4 TS_READY R 0x0 Timestamp ReadyThis flag indicates when timestamps are ready to be read. This flag is cleared when the TS_FREEZE bit is set. 3 TS_VALID3 R 0x0 Timestamp Valid, RX Port 3 2 TS_VALID2 R 0x0 Timestamp Valid, RX Port 2 1 TS_VALID1 R 0x0 Timestamp Valid, RX Port 1 0 TS_VALID0 R 0x0 Timestamp Valid, RX Port 0 TS_STATUS Register (Address = 0x29) [Reset = 0x00] TS_STATUS is shown in #GUID-20230614-SS0T-4RL9-H3GZ-MGHKVB6PT1NH/MAIN_MAIN_MAIN_TS_STATUS_TABLE_TABLE.#GUID-20230614-SS0T-4RL9-H3GZ-MGHKVB6PT1NH/MAIN_MAIN_MAIN_TS_STATUS_TABLE_TABLEReturn to the Summary Table.Summary Table TS_STATUS Register Field Descriptions Bit Field Type Reset Description 7:5 RESERVED R 0x0 Reserved 4 TS_READY R 0x0 Timestamp ReadyThis flag indicates when timestamps are ready to be read. This flag is cleared when the TS_FREEZE bit is set. 3 TS_VALID3 R 0x0 Timestamp Valid, RX Port 3 2 TS_VALID2 R 0x0 Timestamp Valid, RX Port 2 1 TS_VALID1 R 0x0 Timestamp Valid, RX Port 1 0 TS_VALID0 R 0x0 Timestamp Valid, RX Port 0 TS_STATUS Register Field Descriptions Bit Field Type Reset Description 7:5 RESERVED R 0x0 Reserved 4 TS_READY R 0x0 Timestamp ReadyThis flag indicates when timestamps are ready to be read. This flag is cleared when the TS_FREEZE bit is set. 3 TS_VALID3 R 0x0 Timestamp Valid, RX Port 3 2 TS_VALID2 R 0x0 Timestamp Valid, RX Port 2 1 TS_VALID1 R 0x0 Timestamp Valid, RX Port 1 0 TS_VALID0 R 0x0 Timestamp Valid, RX Port 0 Bit Field Type Reset Description Bit Field Type Reset Description BitFieldTypeResetDescription 7:5 RESERVED R 0x0 Reserved 4 TS_READY R 0x0 Timestamp ReadyThis flag indicates when timestamps are ready to be read. This flag is cleared when the TS_FREEZE bit is set. 3 TS_VALID3 R 0x0 Timestamp Valid, RX Port 3 2 TS_VALID2 R 0x0 Timestamp Valid, RX Port 2 1 TS_VALID1 R 0x0 Timestamp Valid, RX Port 1 0 TS_VALID0 R 0x0 Timestamp Valid, RX Port 0 7:5 RESERVED R 0x0 Reserved 7:5RESERVEDR0x0 Reserved 4 TS_READY R 0x0 Timestamp ReadyThis flag indicates when timestamps are ready to be read. This flag is cleared when the TS_FREEZE bit is set. 4TS_READYR0x0 Timestamp ReadyThis flag indicates when timestamps are ready to be read. This flag is cleared when the TS_FREEZE bit is set. 3 TS_VALID3 R 0x0 Timestamp Valid, RX Port 3 3TS_VALID3R0x0 Timestamp Valid, RX Port 3 2 TS_VALID2 R 0x0 Timestamp Valid, RX Port 2 2TS_VALID2R0x0 Timestamp Valid, RX Port 2 1 TS_VALID1 R 0x0 Timestamp Valid, RX Port 1 1TS_VALID1R0x0 Timestamp Valid, RX Port 1 0 TS_VALID0 R 0x0 Timestamp Valid, RX Port 0 0TS_VALID0R0x0 Timestamp Valid, RX Port 0 TIMESTAMP_P0_HI Register (Address = 0x2A) [Reset = 0x00] TIMESTAMP_P0_HI is shown in #GUID-20230614-SS0T-4RL9-H3GZ-MGHKVB6PT1NH/MAIN_MAIN_MAIN_TIMESTAMP_P0_HI_TABLE_TABLE. Return to the Summary Table. TIMESTAMP_P0_HI Register Field Descriptions Bit Field Type Reset Description 7:0 TIMESTAMP_P0_HI R 0x0 Timestamp, upper 8 bits, RX Port 0 TIMESTAMP_P0_HI Register (Address = 0x2A) [Reset = 0x00] TIMESTAMP_P0_HI is shown in #GUID-20230614-SS0T-4RL9-H3GZ-MGHKVB6PT1NH/MAIN_MAIN_MAIN_TIMESTAMP_P0_HI_TABLE_TABLE.#GUID-20230614-SS0T-4RL9-H3GZ-MGHKVB6PT1NH/MAIN_MAIN_MAIN_TIMESTAMP_P0_HI_TABLE_TABLEReturn to the Summary Table.Summary Table TIMESTAMP_P0_HI Register Field Descriptions Bit Field Type Reset Description 7:0 TIMESTAMP_P0_HI R 0x0 Timestamp, upper 8 bits, RX Port 0 TIMESTAMP_P0_HI Register Field Descriptions Bit Field Type Reset Description 7:0 TIMESTAMP_P0_HI R 0x0 Timestamp, upper 8 bits, RX Port 0 Bit Field Type Reset Description Bit Field Type Reset Description BitFieldTypeResetDescription 7:0 TIMESTAMP_P0_HI R 0x0 Timestamp, upper 8 bits, RX Port 0 7:0 TIMESTAMP_P0_HI R 0x0 Timestamp, upper 8 bits, RX Port 0 7:0TIMESTAMP_P0_HIR0x0 Timestamp, upper 8 bits, RX Port 0 TIMESTAMP_P0_LO Register (Address = 0x2B) [Reset = 0x00] TIMESTAMP_P0_LO is shown in #GUID-20230614-SS0T-4RL9-H3GZ-MGHKVB6PT1NH/MAIN_MAIN_MAIN_TIMESTAMP_P0_LO_TABLE_TABLE. Return to the Summary Table. TIMESTAMP_P0_LO Register Field Descriptions Bit Field Type Reset Description 7:0 TIMESTAMP_P0_LO R 0x0 Timestamp, lower 8 bits, RX Port 0 TIMESTAMP_P0_LO Register (Address = 0x2B) [Reset = 0x00] TIMESTAMP_P0_LO is shown in #GUID-20230614-SS0T-4RL9-H3GZ-MGHKVB6PT1NH/MAIN_MAIN_MAIN_TIMESTAMP_P0_LO_TABLE_TABLE.#GUID-20230614-SS0T-4RL9-H3GZ-MGHKVB6PT1NH/MAIN_MAIN_MAIN_TIMESTAMP_P0_LO_TABLE_TABLEReturn to the Summary Table.Summary Table TIMESTAMP_P0_LO Register Field Descriptions Bit Field Type Reset Description 7:0 TIMESTAMP_P0_LO R 0x0 Timestamp, lower 8 bits, RX Port 0 TIMESTAMP_P0_LO Register Field Descriptions Bit Field Type Reset Description 7:0 TIMESTAMP_P0_LO R 0x0 Timestamp, lower 8 bits, RX Port 0 Bit Field Type Reset Description Bit Field Type Reset Description BitFieldTypeResetDescription 7:0 TIMESTAMP_P0_LO R 0x0 Timestamp, lower 8 bits, RX Port 0 7:0 TIMESTAMP_P0_LO R 0x0 Timestamp, lower 8 bits, RX Port 0 7:0TIMESTAMP_P0_LOR0x0 Timestamp, lower 8 bits, RX Port 0 TIMESTAMP_P1_HI Register (Address = 0x2C) [Reset = 0x00] TIMESTAMP_P1_HI is shown in #GUID-20230614-SS0T-4RL9-H3GZ-MGHKVB6PT1NH/MAIN_MAIN_MAIN_TIMESTAMP_P1_HI_TABLE_TABLE. Return to the Summary Table. TIMESTAMP_P1_HI Register Field Descriptions Bit Field Type Reset Description 7:0 TIMESTAMP_P1_HI R 0x0 Timestamp, upper 8 bits, RX Port 1 TIMESTAMP_P1_HI Register (Address = 0x2C) [Reset = 0x00] TIMESTAMP_P1_HI is shown in #GUID-20230614-SS0T-4RL9-H3GZ-MGHKVB6PT1NH/MAIN_MAIN_MAIN_TIMESTAMP_P1_HI_TABLE_TABLE.#GUID-20230614-SS0T-4RL9-H3GZ-MGHKVB6PT1NH/MAIN_MAIN_MAIN_TIMESTAMP_P1_HI_TABLE_TABLEReturn to the Summary Table.Summary Table TIMESTAMP_P1_HI Register Field Descriptions Bit Field Type Reset Description 7:0 TIMESTAMP_P1_HI R 0x0 Timestamp, upper 8 bits, RX Port 1 TIMESTAMP_P1_HI Register Field Descriptions Bit Field Type Reset Description 7:0 TIMESTAMP_P1_HI R 0x0 Timestamp, upper 8 bits, RX Port 1 Bit Field Type Reset Description Bit Field Type Reset Description BitFieldTypeResetDescription 7:0 TIMESTAMP_P1_HI R 0x0 Timestamp, upper 8 bits, RX Port 1 7:0 TIMESTAMP_P1_HI R 0x0 Timestamp, upper 8 bits, RX Port 1 7:0TIMESTAMP_P1_HIR0x0 Timestamp, upper 8 bits, RX Port 1 TIMESTAMP_P1_LO Register (Address = 0x2D) [Reset = 0x00] TIMESTAMP_P1_LO is shown in #GUID-20230614-SS0T-4RL9-H3GZ-MGHKVB6PT1NH/MAIN_MAIN_MAIN_TIMESTAMP_P1_LO_TABLE_TABLE. Return to the Summary Table. TIMESTAMP_P1_LO Register Field Descriptions Bit Field Type Reset Description 7:0 TIMESTAMP_P1_LO R 0x0 Timestamp, lower 8 bits, RX Port 1 TIMESTAMP_P1_LO Register (Address = 0x2D) [Reset = 0x00] TIMESTAMP_P1_LO is shown in #GUID-20230614-SS0T-4RL9-H3GZ-MGHKVB6PT1NH/MAIN_MAIN_MAIN_TIMESTAMP_P1_LO_TABLE_TABLE.#GUID-20230614-SS0T-4RL9-H3GZ-MGHKVB6PT1NH/MAIN_MAIN_MAIN_TIMESTAMP_P1_LO_TABLE_TABLEReturn to the Summary Table.Summary Table TIMESTAMP_P1_LO Register Field Descriptions Bit Field Type Reset Description 7:0 TIMESTAMP_P1_LO R 0x0 Timestamp, lower 8 bits, RX Port 1 TIMESTAMP_P1_LO Register Field Descriptions Bit Field Type Reset Description 7:0 TIMESTAMP_P1_LO R 0x0 Timestamp, lower 8 bits, RX Port 1 Bit Field Type Reset Description Bit Field Type Reset Description BitFieldTypeResetDescription 7:0 TIMESTAMP_P1_LO R 0x0 Timestamp, lower 8 bits, RX Port 1 7:0 TIMESTAMP_P1_LO R 0x0 Timestamp, lower 8 bits, RX Port 1 7:0TIMESTAMP_P1_LOR0x0 Timestamp, lower 8 bits, RX Port 1 TIMESTAMP_P2_HI Register (Address = 0x2E) [Reset = 0x00] TIMESTAMP_P2_HI is shown in #GUID-20230614-SS0T-4RL9-H3GZ-MGHKVB6PT1NH/MAIN_MAIN_MAIN_TIMESTAMP_P2_HI_TABLE_TABLE. Return to the Summary Table. TIMESTAMP_P2_HI Register Field Descriptions Bit Field Type Reset Description 7:0 TIMESTAMP_P2_HI R 0x0 Timestamp, upper 8 bits, RX Port 2 TIMESTAMP_P2_HI Register (Address = 0x2E) [Reset = 0x00] TIMESTAMP_P2_HI is shown in #GUID-20230614-SS0T-4RL9-H3GZ-MGHKVB6PT1NH/MAIN_MAIN_MAIN_TIMESTAMP_P2_HI_TABLE_TABLE.#GUID-20230614-SS0T-4RL9-H3GZ-MGHKVB6PT1NH/MAIN_MAIN_MAIN_TIMESTAMP_P2_HI_TABLE_TABLEReturn to the Summary Table.Summary Table TIMESTAMP_P2_HI Register Field Descriptions Bit Field Type Reset Description 7:0 TIMESTAMP_P2_HI R 0x0 Timestamp, upper 8 bits, RX Port 2 TIMESTAMP_P2_HI Register Field Descriptions Bit Field Type Reset Description 7:0 TIMESTAMP_P2_HI R 0x0 Timestamp, upper 8 bits, RX Port 2 Bit Field Type Reset Description Bit Field Type Reset Description BitFieldTypeResetDescription 7:0 TIMESTAMP_P2_HI R 0x0 Timestamp, upper 8 bits, RX Port 2 7:0 TIMESTAMP_P2_HI R 0x0 Timestamp, upper 8 bits, RX Port 2 7:0TIMESTAMP_P2_HIR0x0 Timestamp, upper 8 bits, RX Port 2 TIMESTAMP_P2_LO Register (Address = 0x2F) [Reset = 0x00] TIMESTAMP_P2_LO is shown in #GUID-20230614-SS0T-4RL9-H3GZ-MGHKVB6PT1NH/MAIN_MAIN_MAIN_TIMESTAMP_P2_LO_TABLE_TABLE. Return to the Summary Table. TIMESTAMP_P2_LO Register Field Descriptions Bit Field Type Reset Description 7:0 TIMESTAMP_P2_LO R 0x0 Timestamp, lower 8 bits, RX Port 2 TIMESTAMP_P2_LO Register (Address = 0x2F) [Reset = 0x00] TIMESTAMP_P2_LO is shown in #GUID-20230614-SS0T-4RL9-H3GZ-MGHKVB6PT1NH/MAIN_MAIN_MAIN_TIMESTAMP_P2_LO_TABLE_TABLE.#GUID-20230614-SS0T-4RL9-H3GZ-MGHKVB6PT1NH/MAIN_MAIN_MAIN_TIMESTAMP_P2_LO_TABLE_TABLEReturn to the Summary Table.Summary Table TIMESTAMP_P2_LO Register Field Descriptions Bit Field Type Reset Description 7:0 TIMESTAMP_P2_LO R 0x0 Timestamp, lower 8 bits, RX Port 2 TIMESTAMP_P2_LO Register Field Descriptions Bit Field Type Reset Description 7:0 TIMESTAMP_P2_LO R 0x0 Timestamp, lower 8 bits, RX Port 2 Bit Field Type Reset Description Bit Field Type Reset Description BitFieldTypeResetDescription 7:0 TIMESTAMP_P2_LO R 0x0 Timestamp, lower 8 bits, RX Port 2 7:0 TIMESTAMP_P2_LO R 0x0 Timestamp, lower 8 bits, RX Port 2 7:0TIMESTAMP_P2_LOR0x0 Timestamp, lower 8 bits, RX Port 2 TIMESTAMP_P3_HI Register (Address = 0x30) [Reset = 0x00] TIMESTAMP_P3_HI is shown in #GUID-20230614-SS0T-4RL9-H3GZ-MGHKVB6PT1NH/MAIN_MAIN_MAIN_TIMESTAMP_P3_HI_TABLE_TABLE. Return to the Summary Table. TIMESTAMP_P3_HI Register Field Descriptions Bit Field Type Reset Description 7:0 TIMESTAMP_P3_HI R 0x0 Timestamp, upper 8 bits, RX Port 3 TIMESTAMP_P3_HI Register (Address = 0x30) [Reset = 0x00] TIMESTAMP_P3_HI is shown in #GUID-20230614-SS0T-4RL9-H3GZ-MGHKVB6PT1NH/MAIN_MAIN_MAIN_TIMESTAMP_P3_HI_TABLE_TABLE.#GUID-20230614-SS0T-4RL9-H3GZ-MGHKVB6PT1NH/MAIN_MAIN_MAIN_TIMESTAMP_P3_HI_TABLE_TABLEReturn to the Summary Table.Summary Table TIMESTAMP_P3_HI Register Field Descriptions Bit Field Type Reset Description 7:0 TIMESTAMP_P3_HI R 0x0 Timestamp, upper 8 bits, RX Port 3 TIMESTAMP_P3_HI Register Field Descriptions Bit Field Type Reset Description 7:0 TIMESTAMP_P3_HI R 0x0 Timestamp, upper 8 bits, RX Port 3 Bit Field Type Reset Description Bit Field Type Reset Description BitFieldTypeResetDescription 7:0 TIMESTAMP_P3_HI R 0x0 Timestamp, upper 8 bits, RX Port 3 7:0 TIMESTAMP_P3_HI R 0x0 Timestamp, upper 8 bits, RX Port 3 7:0TIMESTAMP_P3_HIR0x0 Timestamp, upper 8 bits, RX Port 3 TIMESTAMP_P3_LO Register (Address = 0x31) [Reset = 0x00] TIMESTAMP_P3_LO is shown in #GUID-20230614-SS0T-4RL9-H3GZ-MGHKVB6PT1NH/MAIN_MAIN_MAIN_TIMESTAMP_P3_LO_TABLE_TABLE. Return to the Summary Table. TIMESTAMP_P3_LO Register Field Descriptions Bit Field Type Reset Description 7:0 TIMESTAMP_P3_LO R 0x0 Timestamp, lower 8 bits, RX Port 3 TIMESTAMP_P3_LO Register (Address = 0x31) [Reset = 0x00] TIMESTAMP_P3_LO is shown in #GUID-20230614-SS0T-4RL9-H3GZ-MGHKVB6PT1NH/MAIN_MAIN_MAIN_TIMESTAMP_P3_LO_TABLE_TABLE.#GUID-20230614-SS0T-4RL9-H3GZ-MGHKVB6PT1NH/MAIN_MAIN_MAIN_TIMESTAMP_P3_LO_TABLE_TABLEReturn to the Summary Table.Summary Table TIMESTAMP_P3_LO Register Field Descriptions Bit Field Type Reset Description 7:0 TIMESTAMP_P3_LO R 0x0 Timestamp, lower 8 bits, RX Port 3 TIMESTAMP_P3_LO Register Field Descriptions Bit Field Type Reset Description 7:0 TIMESTAMP_P3_LO R 0x0 Timestamp, lower 8 bits, RX Port 3 Bit Field Type Reset Description Bit Field Type Reset Description BitFieldTypeResetDescription 7:0 TIMESTAMP_P3_LO R 0x0 Timestamp, lower 8 bits, RX Port 3 7:0 TIMESTAMP_P3_LO R 0x0 Timestamp, lower 8 bits, RX Port 3 7:0TIMESTAMP_P3_LOR0x0 Timestamp, lower 8 bits, RX Port 3 CSI_PORT_SEL Register (Address = 0x32) [Reset = 0x00] CSI_PORT_SEL is shown in #GUID-20230614-SS0T-4RL9-H3GZ-MGHKVB6PT1NH/MAIN_MAIN_MAIN_CSI_PORT_SEL_TABLE_TABLE. Return to the Summary Table. This register selects access to Digital CSI-2 registers. CSI_PORT_SEL Register Field Descriptions Bit Field Type Reset Description 7:5 RESERVED R 0x0 Reserved 4 TX_READ_PORT R/W 0x0 Select TX port for register readThis field selects one of the two TX port register blocks for readback. This applies to the subsequent registers prefixed CSI.0: Port 0 registers1: Port 1 registers 3:2 RESERVED R 0x0 Reserved 1 TX_WRITE_PORT_1 R/W 0x0 Write Enable for TX port 1 registersThis bit enables writes to TX port 1 registers. Any combination of TX port registers can be written simultaneously. This applies to the subsequent registers prefixed CSI-2.0: Writes disabled1: Writes enabled 0 TX_WRITE_PORT_0 R/W 0x0 Write Enable for TX port 0 registersThis bit enables writes to TX port 0 registers. Any combination of TX port registers can be written simultaneously. This applies to the subsequent registers prefixed CSI-2.0: Writes disabled1: Writes enabled CSI_PORT_SEL Register (Address = 0x32) [Reset = 0x00] CSI_PORT_SEL is shown in #GUID-20230614-SS0T-4RL9-H3GZ-MGHKVB6PT1NH/MAIN_MAIN_MAIN_CSI_PORT_SEL_TABLE_TABLE.#GUID-20230614-SS0T-4RL9-H3GZ-MGHKVB6PT1NH/MAIN_MAIN_MAIN_CSI_PORT_SEL_TABLE_TABLEReturn to the Summary Table.Summary TableThis register selects access to Digital CSI-2 registers. CSI_PORT_SEL Register Field Descriptions Bit Field Type Reset Description 7:5 RESERVED R 0x0 Reserved 4 TX_READ_PORT R/W 0x0 Select TX port for register readThis field selects one of the two TX port register blocks for readback. This applies to the subsequent registers prefixed CSI.0: Port 0 registers1: Port 1 registers 3:2 RESERVED R 0x0 Reserved 1 TX_WRITE_PORT_1 R/W 0x0 Write Enable for TX port 1 registersThis bit enables writes to TX port 1 registers. Any combination of TX port registers can be written simultaneously. This applies to the subsequent registers prefixed CSI-2.0: Writes disabled1: Writes enabled 0 TX_WRITE_PORT_0 R/W 0x0 Write Enable for TX port 0 registersThis bit enables writes to TX port 0 registers. Any combination of TX port registers can be written simultaneously. This applies to the subsequent registers prefixed CSI-2.0: Writes disabled1: Writes enabled CSI_PORT_SEL Register Field Descriptions Bit Field Type Reset Description 7:5 RESERVED R 0x0 Reserved 4 TX_READ_PORT R/W 0x0 Select TX port for register readThis field selects one of the two TX port register blocks for readback. This applies to the subsequent registers prefixed CSI.0: Port 0 registers1: Port 1 registers 3:2 RESERVED R 0x0 Reserved 1 TX_WRITE_PORT_1 R/W 0x0 Write Enable for TX port 1 registersThis bit enables writes to TX port 1 registers. Any combination of TX port registers can be written simultaneously. This applies to the subsequent registers prefixed CSI-2.0: Writes disabled1: Writes enabled 0 TX_WRITE_PORT_0 R/W 0x0 Write Enable for TX port 0 registersThis bit enables writes to TX port 0 registers. Any combination of TX port registers can be written simultaneously. This applies to the subsequent registers prefixed CSI-2.0: Writes disabled1: Writes enabled Bit Field Type Reset Description Bit Field Type Reset Description BitFieldTypeResetDescription 7:5 RESERVED R 0x0 Reserved 4 TX_READ_PORT R/W 0x0 Select TX port for register readThis field selects one of the two TX port register blocks for readback. This applies to the subsequent registers prefixed CSI.0: Port 0 registers1: Port 1 registers 3:2 RESERVED R 0x0 Reserved 1 TX_WRITE_PORT_1 R/W 0x0 Write Enable for TX port 1 registersThis bit enables writes to TX port 1 registers. Any combination of TX port registers can be written simultaneously. This applies to the subsequent registers prefixed CSI-2.0: Writes disabled1: Writes enabled 0 TX_WRITE_PORT_0 R/W 0x0 Write Enable for TX port 0 registersThis bit enables writes to TX port 0 registers. Any combination of TX port registers can be written simultaneously. This applies to the subsequent registers prefixed CSI-2.0: Writes disabled1: Writes enabled 7:5 RESERVED R 0x0 Reserved 7:5RESERVEDR0x0 Reserved 4 TX_READ_PORT R/W 0x0 Select TX port for register readThis field selects one of the two TX port register blocks for readback. This applies to the subsequent registers prefixed CSI.0: Port 0 registers1: Port 1 registers 4TX_READ_PORTR/W0x0 Select TX port for register readThis field selects one of the two TX port register blocks for readback. This applies to the subsequent registers prefixed CSI.0: Port 0 registers1: Port 1 registers 3:2 RESERVED R 0x0 Reserved 3:2RESERVEDR0x0 Reserved 1 TX_WRITE_PORT_1 R/W 0x0 Write Enable for TX port 1 registersThis bit enables writes to TX port 1 registers. Any combination of TX port registers can be written simultaneously. This applies to the subsequent registers prefixed CSI-2.0: Writes disabled1: Writes enabled 1TX_WRITE_PORT_1R/W0x0 Write Enable for TX port 1 registersThis bit enables writes to TX port 1 registers. Any combination of TX port registers can be written simultaneously. This applies to the subsequent registers prefixed CSI-2.0: Writes disabled1: Writes enabled 0 TX_WRITE_PORT_0 R/W 0x0 Write Enable for TX port 0 registersThis bit enables writes to TX port 0 registers. Any combination of TX port registers can be written simultaneously. This applies to the subsequent registers prefixed CSI-2.0: Writes disabled1: Writes enabled 0TX_WRITE_PORT_0R/W0x0 Write Enable for TX port 0 registersThis bit enables writes to TX port 0 registers. Any combination of TX port registers can be written simultaneously. This applies to the subsequent registers prefixed CSI-2.0: Writes disabled1: Writes enabled CSI_CTL Register (Address = 0x33) [Reset = 0x00] CSI_CTL is shown in #GUID-20230614-SS0T-4RL9-H3GZ-MGHKVB6PT1NH/MAIN_MAIN_MAIN_CSI_CTL_TABLE_TABLE. Return to the Summary Table. CSI-2 TX port-specific register. The CSI-2 Port Select register 0x32 configures which unique CSI-2 TX port registers can be accessed by I2C read and write commands. CSI_CTL Register Field Descriptions Bit Field Type Reset Description 7 RESERVED R 0x0 Reserved 6 CSI_CAL_EN R/W 0x0 Enable initial CSI-2 Skew-Calibration sequenceWhen the initial skew-calibration sequence is enabled, the CSI-2 Transmitter will send the sequence at initialization, prior to sending any HS data. This bit must be set when operating at 1.6 Gbps CSI-2 speed (as configured in the CSI_PLL register).0: Disabled1: Enabled 5:4 CSI_LANE_COUNT R/W 0x0 CSI-2 lane count00: 4 lanes01: 3 lanes10: 2 lanes11: 1 lane 3:2 CSI_ULP R/W 0x0 Force LP00 state on data/clock lanes00: Normal operation01: LP00 state forced only on data lanes10: Reserved11: LP00 state forced on data and clock lanes 1 CSI_CONTS_CLOCK R/W 0x0 Enable CSI-2 continuous clock mode0: Disabled1: EnabledNOTE: When enabled, the CSI-2 Transmitter will enter continuous clock mode upon transmission of the first packet. 0 CSI_ENABLE R/W 0x0 Enable CSI-2 output0: Disabled1: EnabledNOTE: Forwarding should be disabled (via the FWD_CTL1 register) prior to enabling or disabling the CSI-2 output. CSI_CTL Register (Address = 0x33) [Reset = 0x00] CSI_CTL is shown in #GUID-20230614-SS0T-4RL9-H3GZ-MGHKVB6PT1NH/MAIN_MAIN_MAIN_CSI_CTL_TABLE_TABLE.#GUID-20230614-SS0T-4RL9-H3GZ-MGHKVB6PT1NH/MAIN_MAIN_MAIN_CSI_CTL_TABLE_TABLEReturn to the Summary Table.Summary TableCSI-2 TX port-specific register. The CSI-2 Port Select register 0x32 configures which unique CSI-2 TX port registers can be accessed by I2C read and write commands. CSI_CTL Register Field Descriptions Bit Field Type Reset Description 7 RESERVED R 0x0 Reserved 6 CSI_CAL_EN R/W 0x0 Enable initial CSI-2 Skew-Calibration sequenceWhen the initial skew-calibration sequence is enabled, the CSI-2 Transmitter will send the sequence at initialization, prior to sending any HS data. This bit must be set when operating at 1.6 Gbps CSI-2 speed (as configured in the CSI_PLL register).0: Disabled1: Enabled 5:4 CSI_LANE_COUNT R/W 0x0 CSI-2 lane count00: 4 lanes01: 3 lanes10: 2 lanes11: 1 lane 3:2 CSI_ULP R/W 0x0 Force LP00 state on data/clock lanes00: Normal operation01: LP00 state forced only on data lanes10: Reserved11: LP00 state forced on data and clock lanes 1 CSI_CONTS_CLOCK R/W 0x0 Enable CSI-2 continuous clock mode0: Disabled1: EnabledNOTE: When enabled, the CSI-2 Transmitter will enter continuous clock mode upon transmission of the first packet. 0 CSI_ENABLE R/W 0x0 Enable CSI-2 output0: Disabled1: EnabledNOTE: Forwarding should be disabled (via the FWD_CTL1 register) prior to enabling or disabling the CSI-2 output. CSI_CTL Register Field Descriptions Bit Field Type Reset Description 7 RESERVED R 0x0 Reserved 6 CSI_CAL_EN R/W 0x0 Enable initial CSI-2 Skew-Calibration sequenceWhen the initial skew-calibration sequence is enabled, the CSI-2 Transmitter will send the sequence at initialization, prior to sending any HS data. This bit must be set when operating at 1.6 Gbps CSI-2 speed (as configured in the CSI_PLL register).0: Disabled1: Enabled 5:4 CSI_LANE_COUNT R/W 0x0 CSI-2 lane count00: 4 lanes01: 3 lanes10: 2 lanes11: 1 lane 3:2 CSI_ULP R/W 0x0 Force LP00 state on data/clock lanes00: Normal operation01: LP00 state forced only on data lanes10: Reserved11: LP00 state forced on data and clock lanes 1 CSI_CONTS_CLOCK R/W 0x0 Enable CSI-2 continuous clock mode0: Disabled1: EnabledNOTE: When enabled, the CSI-2 Transmitter will enter continuous clock mode upon transmission of the first packet. 0 CSI_ENABLE R/W 0x0 Enable CSI-2 output0: Disabled1: EnabledNOTE: Forwarding should be disabled (via the FWD_CTL1 register) prior to enabling or disabling the CSI-2 output. Bit Field Type Reset Description Bit Field Type Reset Description BitFieldTypeResetDescription 7 RESERVED R 0x0 Reserved 6 CSI_CAL_EN R/W 0x0 Enable initial CSI-2 Skew-Calibration sequenceWhen the initial skew-calibration sequence is enabled, the CSI-2 Transmitter will send the sequence at initialization, prior to sending any HS data. This bit must be set when operating at 1.6 Gbps CSI-2 speed (as configured in the CSI_PLL register).0: Disabled1: Enabled 5:4 CSI_LANE_COUNT R/W 0x0 CSI-2 lane count00: 4 lanes01: 3 lanes10: 2 lanes11: 1 lane 3:2 CSI_ULP R/W 0x0 Force LP00 state on data/clock lanes00: Normal operation01: LP00 state forced only on data lanes10: Reserved11: LP00 state forced on data and clock lanes 1 CSI_CONTS_CLOCK R/W 0x0 Enable CSI-2 continuous clock mode0: Disabled1: EnabledNOTE: When enabled, the CSI-2 Transmitter will enter continuous clock mode upon transmission of the first packet. 0 CSI_ENABLE R/W 0x0 Enable CSI-2 output0: Disabled1: EnabledNOTE: Forwarding should be disabled (via the FWD_CTL1 register) prior to enabling or disabling the CSI-2 output. 7 RESERVED R 0x0 Reserved 7RESERVEDR0x0 Reserved 6 CSI_CAL_EN R/W 0x0 Enable initial CSI-2 Skew-Calibration sequenceWhen the initial skew-calibration sequence is enabled, the CSI-2 Transmitter will send the sequence at initialization, prior to sending any HS data. This bit must be set when operating at 1.6 Gbps CSI-2 speed (as configured in the CSI_PLL register).0: Disabled1: Enabled 6CSI_CAL_ENR/W0x0 Enable initial CSI-2 Skew-Calibration sequenceWhen the initial skew-calibration sequence is enabled, the CSI-2 Transmitter will send the sequence at initialization, prior to sending any HS data. This bit must be set when operating at 1.6 Gbps CSI-2 speed (as configured in the CSI_PLL register).0: Disabled1: Enabled 5:4 CSI_LANE_COUNT R/W 0x0 CSI-2 lane count00: 4 lanes01: 3 lanes10: 2 lanes11: 1 lane 5:4CSI_LANE_COUNTR/W0x0 CSI-2 lane count00: 4 lanes01: 3 lanes10: 2 lanes11: 1 lane 3:2 CSI_ULP R/W 0x0 Force LP00 state on data/clock lanes00: Normal operation01: LP00 state forced only on data lanes10: Reserved11: LP00 state forced on data and clock lanes 3:2CSI_ULPR/W0x0 Force LP00 state on data/clock lanes00: Normal operation01: LP00 state forced only on data lanes10: Reserved11: LP00 state forced on data and clock lanes 1 CSI_CONTS_CLOCK R/W 0x0 Enable CSI-2 continuous clock mode0: Disabled1: EnabledNOTE: When enabled, the CSI-2 Transmitter will enter continuous clock mode upon transmission of the first packet. 1CSI_CONTS_CLOCKR/W0x0 Enable CSI-2 continuous clock mode0: Disabled1: EnabledNOTE: When enabled, the CSI-2 Transmitter will enter continuous clock mode upon transmission of the first packet. 0 CSI_ENABLE R/W 0x0 Enable CSI-2 output0: Disabled1: EnabledNOTE: Forwarding should be disabled (via the FWD_CTL1 register) prior to enabling or disabling the CSI-2 output. 0CSI_ENABLER/W0x0 Enable CSI-2 output0: Disabled1: EnabledNOTE: Forwarding should be disabled (via the FWD_CTL1 register) prior to enabling or disabling the CSI-2 output. CSI_CTL2 Register (Address = 0x34) [Reset = 0x00] CSI_CTL2 is shown in #GUID-20230614-SS0T-4RL9-H3GZ-MGHKVB6PT1NH/MAIN_MAIN_MAIN_CSI_CTL2_TABLE_TABLE. Return to the Summary Table. CSI-2 TX port-specific register. The CSI-2 Port Select register 0x32 configures which unique CSI-2 TX port registers can be accessed by I2C read and write commands. CSI_CTL2 Register Field Descriptions Bit Field Type Reset Description 7:6 RESERVED R 0x0 Reserved 5:4 CSI_CAL_LEN R/W 0x0 These bits control the length of the periodic calibration sequence00: 210 bits01: 212 bits10: 214 bits11: 215 bits 3 CSI_PASS_MODE R/W 0x0 CSI-2 PASS indication modeDetermines whether the CSI-2 Pass indication is for a single port or all enabled ports.0: Assert PASS if at least one enabled Receive port is providing valid video data1: Assert PASS only if ALL enabled Receive ports are providing valid video data 2 CSI_CAL_INV R/W 0x0 CSI-2 Calibration Inverted Data patternDuring the CSI-2 skew-calibration pattern, the CSI-2 Transmitter will send a sequence of 01010101 data (first bit 0). Setting this bit to a 1 will invert the sequence to 10101010 data. 1 CSI_CAL_SINGLE R/W 0x0 Enable single periodic CSI-2 Skew-Calibration sequenceSetting this bit will send a single skew-calibration sequence from the CSI-2 Transmitter. The skew-calibration sequence length matches the length set for periodic calibration in CSI_CAL_LEN. The calibration sequence is sent at the next idle period on the CSI-2 interface. This bit is self-clearing and will reset to 0 after the calibration sequence is sent. 0 CSI_CAL_PERIODIC R/W 0x0 Enable periodic CSI-2 Skew-Calibration sequenceWhen the periodic skew-calibration sequence is enabled, the CSI-2 Transmitter will send the periodic skew-calibration sequence following the sending of Frame End packets.0: Disabled1: Enabled CSI_CTL2 Register (Address = 0x34) [Reset = 0x00] CSI_CTL2 is shown in #GUID-20230614-SS0T-4RL9-H3GZ-MGHKVB6PT1NH/MAIN_MAIN_MAIN_CSI_CTL2_TABLE_TABLE.#GUID-20230614-SS0T-4RL9-H3GZ-MGHKVB6PT1NH/MAIN_MAIN_MAIN_CSI_CTL2_TABLE_TABLEReturn to the Summary Table.Summary TableCSI-2 TX port-specific register. The CSI-2 Port Select register 0x32 configures which unique CSI-2 TX port registers can be accessed by I2C read and write commands. CSI_CTL2 Register Field Descriptions Bit Field Type Reset Description 7:6 RESERVED R 0x0 Reserved 5:4 CSI_CAL_LEN R/W 0x0 These bits control the length of the periodic calibration sequence00: 210 bits01: 212 bits10: 214 bits11: 215 bits 3 CSI_PASS_MODE R/W 0x0 CSI-2 PASS indication modeDetermines whether the CSI-2 Pass indication is for a single port or all enabled ports.0: Assert PASS if at least one enabled Receive port is providing valid video data1: Assert PASS only if ALL enabled Receive ports are providing valid video data 2 CSI_CAL_INV R/W 0x0 CSI-2 Calibration Inverted Data patternDuring the CSI-2 skew-calibration pattern, the CSI-2 Transmitter will send a sequence of 01010101 data (first bit 0). Setting this bit to a 1 will invert the sequence to 10101010 data. 1 CSI_CAL_SINGLE R/W 0x0 Enable single periodic CSI-2 Skew-Calibration sequenceSetting this bit will send a single skew-calibration sequence from the CSI-2 Transmitter. The skew-calibration sequence length matches the length set for periodic calibration in CSI_CAL_LEN. The calibration sequence is sent at the next idle period on the CSI-2 interface. This bit is self-clearing and will reset to 0 after the calibration sequence is sent. 0 CSI_CAL_PERIODIC R/W 0x0 Enable periodic CSI-2 Skew-Calibration sequenceWhen the periodic skew-calibration sequence is enabled, the CSI-2 Transmitter will send the periodic skew-calibration sequence following the sending of Frame End packets.0: Disabled1: Enabled CSI_CTL2 Register Field Descriptions Bit Field Type Reset Description 7:6 RESERVED R 0x0 Reserved 5:4 CSI_CAL_LEN R/W 0x0 These bits control the length of the periodic calibration sequence00: 210 bits01: 212 bits10: 214 bits11: 215 bits 3 CSI_PASS_MODE R/W 0x0 CSI-2 PASS indication modeDetermines whether the CSI-2 Pass indication is for a single port or all enabled ports.0: Assert PASS if at least one enabled Receive port is providing valid video data1: Assert PASS only if ALL enabled Receive ports are providing valid video data 2 CSI_CAL_INV R/W 0x0 CSI-2 Calibration Inverted Data patternDuring the CSI-2 skew-calibration pattern, the CSI-2 Transmitter will send a sequence of 01010101 data (first bit 0). Setting this bit to a 1 will invert the sequence to 10101010 data. 1 CSI_CAL_SINGLE R/W 0x0 Enable single periodic CSI-2 Skew-Calibration sequenceSetting this bit will send a single skew-calibration sequence from the CSI-2 Transmitter. The skew-calibration sequence length matches the length set for periodic calibration in CSI_CAL_LEN. The calibration sequence is sent at the next idle period on the CSI-2 interface. This bit is self-clearing and will reset to 0 after the calibration sequence is sent. 0 CSI_CAL_PERIODIC R/W 0x0 Enable periodic CSI-2 Skew-Calibration sequenceWhen the periodic skew-calibration sequence is enabled, the CSI-2 Transmitter will send the periodic skew-calibration sequence following the sending of Frame End packets.0: Disabled1: Enabled Bit Field Type Reset Description Bit Field Type Reset Description BitFieldTypeResetDescription 7:6 RESERVED R 0x0 Reserved 5:4 CSI_CAL_LEN R/W 0x0 These bits control the length of the periodic calibration sequence00: 210 bits01: 212 bits10: 214 bits11: 215 bits 3 CSI_PASS_MODE R/W 0x0 CSI-2 PASS indication modeDetermines whether the CSI-2 Pass indication is for a single port or all enabled ports.0: Assert PASS if at least one enabled Receive port is providing valid video data1: Assert PASS only if ALL enabled Receive ports are providing valid video data 2 CSI_CAL_INV R/W 0x0 CSI-2 Calibration Inverted Data patternDuring the CSI-2 skew-calibration pattern, the CSI-2 Transmitter will send a sequence of 01010101 data (first bit 0). Setting this bit to a 1 will invert the sequence to 10101010 data. 1 CSI_CAL_SINGLE R/W 0x0 Enable single periodic CSI-2 Skew-Calibration sequenceSetting this bit will send a single skew-calibration sequence from the CSI-2 Transmitter. The skew-calibration sequence length matches the length set for periodic calibration in CSI_CAL_LEN. The calibration sequence is sent at the next idle period on the CSI-2 interface. This bit is self-clearing and will reset to 0 after the calibration sequence is sent. 0 CSI_CAL_PERIODIC R/W 0x0 Enable periodic CSI-2 Skew-Calibration sequenceWhen the periodic skew-calibration sequence is enabled, the CSI-2 Transmitter will send the periodic skew-calibration sequence following the sending of Frame End packets.0: Disabled1: Enabled 7:6 RESERVED R 0x0 Reserved 7:6RESERVEDR0x0 Reserved 5:4 CSI_CAL_LEN R/W 0x0 These bits control the length of the periodic calibration sequence00: 210 bits01: 212 bits10: 214 bits11: 215 bits 5:4CSI_CAL_LENR/W0x0 These bits control the length of the periodic calibration sequence00: 210 bits01: 212 bits10: 214 bits11: 215 bits10121415 3 CSI_PASS_MODE R/W 0x0 CSI-2 PASS indication modeDetermines whether the CSI-2 Pass indication is for a single port or all enabled ports.0: Assert PASS if at least one enabled Receive port is providing valid video data1: Assert PASS only if ALL enabled Receive ports are providing valid video data 3CSI_PASS_MODER/W0x0 CSI-2 PASS indication modeDetermines whether the CSI-2 Pass indication is for a single port or all enabled ports.0: Assert PASS if at least one enabled Receive port is providing valid video data1: Assert PASS only if ALL enabled Receive ports are providing valid video data 2 CSI_CAL_INV R/W 0x0 CSI-2 Calibration Inverted Data patternDuring the CSI-2 skew-calibration pattern, the CSI-2 Transmitter will send a sequence of 01010101 data (first bit 0). Setting this bit to a 1 will invert the sequence to 10101010 data. 2CSI_CAL_INVR/W0x0 CSI-2 Calibration Inverted Data patternDuring the CSI-2 skew-calibration pattern, the CSI-2 Transmitter will send a sequence of 01010101 data (first bit 0). Setting this bit to a 1 will invert the sequence to 10101010 data. 1 CSI_CAL_SINGLE R/W 0x0 Enable single periodic CSI-2 Skew-Calibration sequenceSetting this bit will send a single skew-calibration sequence from the CSI-2 Transmitter. The skew-calibration sequence length matches the length set for periodic calibration in CSI_CAL_LEN. The calibration sequence is sent at the next idle period on the CSI-2 interface. This bit is self-clearing and will reset to 0 after the calibration sequence is sent. 1CSI_CAL_SINGLER/W0x0 Enable single periodic CSI-2 Skew-Calibration sequenceSetting this bit will send a single skew-calibration sequence from the CSI-2 Transmitter. The skew-calibration sequence length matches the length set for periodic calibration in CSI_CAL_LEN. The calibration sequence is sent at the next idle period on the CSI-2 interface. This bit is self-clearing and will reset to 0 after the calibration sequence is sent. 0 CSI_CAL_PERIODIC R/W 0x0 Enable periodic CSI-2 Skew-Calibration sequenceWhen the periodic skew-calibration sequence is enabled, the CSI-2 Transmitter will send the periodic skew-calibration sequence following the sending of Frame End packets.0: Disabled1: Enabled 0CSI_CAL_PERIODICR/W0x0 Enable periodic CSI-2 Skew-Calibration sequenceWhen the periodic skew-calibration sequence is enabled, the CSI-2 Transmitter will send the periodic skew-calibration sequence following the sending of Frame End packets.0: Disabled1: Enabled CSI_STS Register (Address = 0x35) [Reset = 0x00] CSI_STS is shown in #GUID-20230614-SS0T-4RL9-H3GZ-MGHKVB6PT1NH/MAIN_MAIN_MAIN_CSI_STS_TABLE_TABLE. Return to the Summary Table. CSI-2 TX port-specific register. The CSI-2 Port Select register 0x32 configures which unique CSI-2 TX port registers can be accessed by I2C read and write commands. CSI_STS Register Field Descriptions Bit Field Type Reset Description 7:5 RESERVED R 0x0 Reserved 4 TX_PORT_NUM R 0x0 TX Port NumberThis read-only field indicates the number of the currently selected TX read port. 3:2 RESERVED R 0x0 Reserved 1 TX_PORT_SYNC R 0x0 TX Port SynchronizedThis bit indicates the CSI-2 Transmit Port is able to properly synchronize input data streams from multiple sources. This bit is 0 if synchronization is disabled via the FWD_CTL2 register.0: Input streams are not synchronized1: Input streams are synchronized 0 TX_PORT_PASS R 0x0 TX Port PassIndicates valid data is available on at least one port, or on all ports if configured for all port status via the CSI_PASS_MODE bit in the CSI_CTL2 register. The function differs based on mode of operation. In asynchronous operation, the TX_PORT_PASS indicates the CSI-2 port is actively delivering valid video data. The status is cleared based on detection of an error condition that interrupts transmission. During Synchronized forwarding, the TX_PORT_PASS indicates valid data is available for delivery on the CSI-2 TX output. Data may not be delivered if ports are not synchronized. The TX_PORT_SYNC status is a better indicator that valid data is being delivered to the CSI-2 transmit port. CSI_STS Register (Address = 0x35) [Reset = 0x00] CSI_STS is shown in #GUID-20230614-SS0T-4RL9-H3GZ-MGHKVB6PT1NH/MAIN_MAIN_MAIN_CSI_STS_TABLE_TABLE.#GUID-20230614-SS0T-4RL9-H3GZ-MGHKVB6PT1NH/MAIN_MAIN_MAIN_CSI_STS_TABLE_TABLEReturn to the Summary Table.Summary TableCSI-2 TX port-specific register. The CSI-2 Port Select register 0x32 configures which unique CSI-2 TX port registers can be accessed by I2C read and write commands. CSI_STS Register Field Descriptions Bit Field Type Reset Description 7:5 RESERVED R 0x0 Reserved 4 TX_PORT_NUM R 0x0 TX Port NumberThis read-only field indicates the number of the currently selected TX read port. 3:2 RESERVED R 0x0 Reserved 1 TX_PORT_SYNC R 0x0 TX Port SynchronizedThis bit indicates the CSI-2 Transmit Port is able to properly synchronize input data streams from multiple sources. This bit is 0 if synchronization is disabled via the FWD_CTL2 register.0: Input streams are not synchronized1: Input streams are synchronized 0 TX_PORT_PASS R 0x0 TX Port PassIndicates valid data is available on at least one port, or on all ports if configured for all port status via the CSI_PASS_MODE bit in the CSI_CTL2 register. The function differs based on mode of operation. In asynchronous operation, the TX_PORT_PASS indicates the CSI-2 port is actively delivering valid video data. The status is cleared based on detection of an error condition that interrupts transmission. During Synchronized forwarding, the TX_PORT_PASS indicates valid data is available for delivery on the CSI-2 TX output. Data may not be delivered if ports are not synchronized. The TX_PORT_SYNC status is a better indicator that valid data is being delivered to the CSI-2 transmit port. CSI_STS Register Field Descriptions Bit Field Type Reset Description 7:5 RESERVED R 0x0 Reserved 4 TX_PORT_NUM R 0x0 TX Port NumberThis read-only field indicates the number of the currently selected TX read port. 3:2 RESERVED R 0x0 Reserved 1 TX_PORT_SYNC R 0x0 TX Port SynchronizedThis bit indicates the CSI-2 Transmit Port is able to properly synchronize input data streams from multiple sources. This bit is 0 if synchronization is disabled via the FWD_CTL2 register.0: Input streams are not synchronized1: Input streams are synchronized 0 TX_PORT_PASS R 0x0 TX Port PassIndicates valid data is available on at least one port, or on all ports if configured for all port status via the CSI_PASS_MODE bit in the CSI_CTL2 register. The function differs based on mode of operation. In asynchronous operation, the TX_PORT_PASS indicates the CSI-2 port is actively delivering valid video data. The status is cleared based on detection of an error condition that interrupts transmission. During Synchronized forwarding, the TX_PORT_PASS indicates valid data is available for delivery on the CSI-2 TX output. Data may not be delivered if ports are not synchronized. The TX_PORT_SYNC status is a better indicator that valid data is being delivered to the CSI-2 transmit port. Bit Field Type Reset Description Bit Field Type Reset Description BitFieldTypeResetDescription 7:5 RESERVED R 0x0 Reserved 4 TX_PORT_NUM R 0x0 TX Port NumberThis read-only field indicates the number of the currently selected TX read port. 3:2 RESERVED R 0x0 Reserved 1 TX_PORT_SYNC R 0x0 TX Port SynchronizedThis bit indicates the CSI-2 Transmit Port is able to properly synchronize input data streams from multiple sources. This bit is 0 if synchronization is disabled via the FWD_CTL2 register.0: Input streams are not synchronized1: Input streams are synchronized 0 TX_PORT_PASS R 0x0 TX Port PassIndicates valid data is available on at least one port, or on all ports if configured for all port status via the CSI_PASS_MODE bit in the CSI_CTL2 register. The function differs based on mode of operation. In asynchronous operation, the TX_PORT_PASS indicates the CSI-2 port is actively delivering valid video data. The status is cleared based on detection of an error condition that interrupts transmission. During Synchronized forwarding, the TX_PORT_PASS indicates valid data is available for delivery on the CSI-2 TX output. Data may not be delivered if ports are not synchronized. The TX_PORT_SYNC status is a better indicator that valid data is being delivered to the CSI-2 transmit port. 7:5 RESERVED R 0x0 Reserved 7:5RESERVEDR0x0 Reserved 4 TX_PORT_NUM R 0x0 TX Port NumberThis read-only field indicates the number of the currently selected TX read port. 4TX_PORT_NUMR0x0 TX Port NumberThis read-only field indicates the number of the currently selected TX read port. 3:2 RESERVED R 0x0 Reserved 3:2RESERVEDR0x0 Reserved 1 TX_PORT_SYNC R 0x0 TX Port SynchronizedThis bit indicates the CSI-2 Transmit Port is able to properly synchronize input data streams from multiple sources. This bit is 0 if synchronization is disabled via the FWD_CTL2 register.0: Input streams are not synchronized1: Input streams are synchronized 1TX_PORT_SYNCR0x0 TX Port SynchronizedThis bit indicates the CSI-2 Transmit Port is able to properly synchronize input data streams from multiple sources. This bit is 0 if synchronization is disabled via the FWD_CTL2 register.0: Input streams are not synchronized1: Input streams are synchronized 0 TX_PORT_PASS R 0x0 TX Port PassIndicates valid data is available on at least one port, or on all ports if configured for all port status via the CSI_PASS_MODE bit in the CSI_CTL2 register. The function differs based on mode of operation. In asynchronous operation, the TX_PORT_PASS indicates the CSI-2 port is actively delivering valid video data. The status is cleared based on detection of an error condition that interrupts transmission. During Synchronized forwarding, the TX_PORT_PASS indicates valid data is available for delivery on the CSI-2 TX output. Data may not be delivered if ports are not synchronized. The TX_PORT_SYNC status is a better indicator that valid data is being delivered to the CSI-2 transmit port. 0TX_PORT_PASSR0x0 TX Port PassIndicates valid data is available on at least one port, or on all ports if configured for all port status via the CSI_PASS_MODE bit in the CSI_CTL2 register. The function differs based on mode of operation. In asynchronous operation, the TX_PORT_PASS indicates the CSI-2 port is actively delivering valid video data. The status is cleared based on detection of an error condition that interrupts transmission. During Synchronized forwarding, the TX_PORT_PASS indicates valid data is available for delivery on the CSI-2 TX output. Data may not be delivered if ports are not synchronized. The TX_PORT_SYNC status is a better indicator that valid data is being delivered to the CSI-2 transmit port. CSI_TX_ICR Register (Address = 0x36) [Reset = 0x00] CSI_TX_ICR is shown in #GUID-20230614-SS0T-4RL9-H3GZ-MGHKVB6PT1NH/MAIN_MAIN_MAIN_CSI_TX_ICR_TABLE_TABLE. Return to the Summary Table. CSI-2 TX port-specific register. The CSI-2 Port Select register 0x32 configures which unique CSI-2 TX port registers can be accessed by I2C read and write commands. CSI_TX_ICR Register Field Descriptions Bit Field Type Reset Description 7:5 RESERVED R 0x0 Reserved 4 IE_RX_PORT_INT R/W 0x0 RX Port Interrupt EnableEnable interrupt based on receiver port interrupt for the RX Ports being forwarded to the CSI-2 Transmit Port. 3 IE_CSI_SYNC_ERROR R/W 0x0 CSI-2 Sync Error interrupt EnableEnable interrupt on CSI-2 Synchronization enable. 2 IE_CSI_SYNC R/W 0x0 CSI-2 Synchronized interrupt EnableEnable interrupts on CSI-2 Transmit Port assertion of CSI-2 Synchronized Status. 1 IE_CSI_PASS_ERROR R/W 0x0 CSI-2 RX Pass Error interrupt EnableEnable interrupt on CSI-2 Pass Error 0 IE_CSI_PASS R/W 0x0 CSI-2 Pass interrupt EnableEnable interrupt on CSI-2 Transmit Port assertion of CSI-2 Pass. CSI_TX_ICR Register (Address = 0x36) [Reset = 0x00] CSI_TX_ICR is shown in #GUID-20230614-SS0T-4RL9-H3GZ-MGHKVB6PT1NH/MAIN_MAIN_MAIN_CSI_TX_ICR_TABLE_TABLE.#GUID-20230614-SS0T-4RL9-H3GZ-MGHKVB6PT1NH/MAIN_MAIN_MAIN_CSI_TX_ICR_TABLE_TABLEReturn to the Summary Table.Summary TableCSI-2 TX port-specific register. The CSI-2 Port Select register 0x32 configures which unique CSI-2 TX port registers can be accessed by I2C read and write commands. CSI_TX_ICR Register Field Descriptions Bit Field Type Reset Description 7:5 RESERVED R 0x0 Reserved 4 IE_RX_PORT_INT R/W 0x0 RX Port Interrupt EnableEnable interrupt based on receiver port interrupt for the RX Ports being forwarded to the CSI-2 Transmit Port. 3 IE_CSI_SYNC_ERROR R/W 0x0 CSI-2 Sync Error interrupt EnableEnable interrupt on CSI-2 Synchronization enable. 2 IE_CSI_SYNC R/W 0x0 CSI-2 Synchronized interrupt EnableEnable interrupts on CSI-2 Transmit Port assertion of CSI-2 Synchronized Status. 1 IE_CSI_PASS_ERROR R/W 0x0 CSI-2 RX Pass Error interrupt EnableEnable interrupt on CSI-2 Pass Error 0 IE_CSI_PASS R/W 0x0 CSI-2 Pass interrupt EnableEnable interrupt on CSI-2 Transmit Port assertion of CSI-2 Pass. CSI_TX_ICR Register Field Descriptions Bit Field Type Reset Description 7:5 RESERVED R 0x0 Reserved 4 IE_RX_PORT_INT R/W 0x0 RX Port Interrupt EnableEnable interrupt based on receiver port interrupt for the RX Ports being forwarded to the CSI-2 Transmit Port. 3 IE_CSI_SYNC_ERROR R/W 0x0 CSI-2 Sync Error interrupt EnableEnable interrupt on CSI-2 Synchronization enable. 2 IE_CSI_SYNC R/W 0x0 CSI-2 Synchronized interrupt EnableEnable interrupts on CSI-2 Transmit Port assertion of CSI-2 Synchronized Status. 1 IE_CSI_PASS_ERROR R/W 0x0 CSI-2 RX Pass Error interrupt EnableEnable interrupt on CSI-2 Pass Error 0 IE_CSI_PASS R/W 0x0 CSI-2 Pass interrupt EnableEnable interrupt on CSI-2 Transmit Port assertion of CSI-2 Pass. Bit Field Type Reset Description Bit Field Type Reset Description BitFieldTypeResetDescription 7:5 RESERVED R 0x0 Reserved 4 IE_RX_PORT_INT R/W 0x0 RX Port Interrupt EnableEnable interrupt based on receiver port interrupt for the RX Ports being forwarded to the CSI-2 Transmit Port. 3 IE_CSI_SYNC_ERROR R/W 0x0 CSI-2 Sync Error interrupt EnableEnable interrupt on CSI-2 Synchronization enable. 2 IE_CSI_SYNC R/W 0x0 CSI-2 Synchronized interrupt EnableEnable interrupts on CSI-2 Transmit Port assertion of CSI-2 Synchronized Status. 1 IE_CSI_PASS_ERROR R/W 0x0 CSI-2 RX Pass Error interrupt EnableEnable interrupt on CSI-2 Pass Error 0 IE_CSI_PASS R/W 0x0 CSI-2 Pass interrupt EnableEnable interrupt on CSI-2 Transmit Port assertion of CSI-2 Pass. 7:5 RESERVED R 0x0 Reserved 7:5RESERVEDR0x0 Reserved 4 IE_RX_PORT_INT R/W 0x0 RX Port Interrupt EnableEnable interrupt based on receiver port interrupt for the RX Ports being forwarded to the CSI-2 Transmit Port. 4IE_RX_PORT_INTR/W0x0 RX Port Interrupt EnableEnable interrupt based on receiver port interrupt for the RX Ports being forwarded to the CSI-2 Transmit Port. 3 IE_CSI_SYNC_ERROR R/W 0x0 CSI-2 Sync Error interrupt EnableEnable interrupt on CSI-2 Synchronization enable. 3IE_CSI_SYNC_ERRORR/W0x0 CSI-2 Sync Error interrupt EnableEnable interrupt on CSI-2 Synchronization enable. 2 IE_CSI_SYNC R/W 0x0 CSI-2 Synchronized interrupt EnableEnable interrupts on CSI-2 Transmit Port assertion of CSI-2 Synchronized Status. 2IE_CSI_SYNCR/W0x0 CSI-2 Synchronized interrupt EnableEnable interrupts on CSI-2 Transmit Port assertion of CSI-2 Synchronized Status. 1 IE_CSI_PASS_ERROR R/W 0x0 CSI-2 RX Pass Error interrupt EnableEnable interrupt on CSI-2 Pass Error 1IE_CSI_PASS_ERRORR/W0x0 CSI-2 RX Pass Error interrupt EnableEnable interrupt on CSI-2 Pass Error 0 IE_CSI_PASS R/W 0x0 CSI-2 Pass interrupt EnableEnable interrupt on CSI-2 Transmit Port assertion of CSI-2 Pass. 0IE_CSI_PASSR/W0x0 CSI-2 Pass interrupt EnableEnable interrupt on CSI-2 Transmit Port assertion of CSI-2 Pass. CSI_TX_ISR Register (Address = 0x37) [Reset = 0x00] CSI_TX_ISR is shown in #GUID-20230614-SS0T-4RL9-H3GZ-MGHKVB6PT1NH/MAIN_MAIN_MAIN_CSI_TX_ISR_TABLE_TABLE. Return to the Summary Table. CSI-2 TX port-specific register. The CSI-2 Port Select register 0x32 configures which unique CSI-2 TX port registers can be accessed by I2C read and write commands. CSI_TX_ISR Register Field Descriptions Bit Field Type Reset Description 7:5 RESERVED R 0x0 Reserved 4 IS_RX_PORT_INT R 0x0 RX Port InterruptA Receiver port interrupt has been generated for one of the RX Ports being forwarded to the CSI-2 Transmit Port. A read of the associated port receive status registers will clear this interrupt. See the PORT_ISR_HI and PORT_ISR_LO registers for details. 3 IS_CSI_SYNC_ERROR RC 0x0 CSI-2 Sync Error interruptA synchronization error has been detected for multiple video stream inputs to the CSI-2 Transmitter. 2 IS_CSI_SYNC RC 0x0 CSI-2 Synchronized interruptCSI-2 Transmit Port assertion of CSI-2 Synchronized Status. Current status for CSI-2 Sync can be read from the TX_PORT_SYNC flag in the CSI_STS register. 1 IS_CSI_PASS_ERROR RC 0x0 CSI-2 RX Pass Error interruptA deassertion of CSI-2 Pass has been detected on one of the RX Ports being forwarded to the CSI-2 Transmit Port 0 IS_CSI_PASS RC 0x0 CSI-2 Pass interruptCSI-2 Transmit Port assertion of CSI-2 Pass detected. Current status for the CSI-2 Pass indication can be read from the TX_PORT_PASS flag in the CSI_STS register CSI_TX_ISR Register (Address = 0x37) [Reset = 0x00] CSI_TX_ISR is shown in #GUID-20230614-SS0T-4RL9-H3GZ-MGHKVB6PT1NH/MAIN_MAIN_MAIN_CSI_TX_ISR_TABLE_TABLE.#GUID-20230614-SS0T-4RL9-H3GZ-MGHKVB6PT1NH/MAIN_MAIN_MAIN_CSI_TX_ISR_TABLE_TABLEReturn to the Summary Table.Summary TableCSI-2 TX port-specific register. The CSI-2 Port Select register 0x32 configures which unique CSI-2 TX port registers can be accessed by I2C read and write commands. CSI_TX_ISR Register Field Descriptions Bit Field Type Reset Description 7:5 RESERVED R 0x0 Reserved 4 IS_RX_PORT_INT R 0x0 RX Port InterruptA Receiver port interrupt has been generated for one of the RX Ports being forwarded to the CSI-2 Transmit Port. A read of the associated port receive status registers will clear this interrupt. See the PORT_ISR_HI and PORT_ISR_LO registers for details. 3 IS_CSI_SYNC_ERROR RC 0x0 CSI-2 Sync Error interruptA synchronization error has been detected for multiple video stream inputs to the CSI-2 Transmitter. 2 IS_CSI_SYNC RC 0x0 CSI-2 Synchronized interruptCSI-2 Transmit Port assertion of CSI-2 Synchronized Status. Current status for CSI-2 Sync can be read from the TX_PORT_SYNC flag in the CSI_STS register. 1 IS_CSI_PASS_ERROR RC 0x0 CSI-2 RX Pass Error interruptA deassertion of CSI-2 Pass has been detected on one of the RX Ports being forwarded to the CSI-2 Transmit Port 0 IS_CSI_PASS RC 0x0 CSI-2 Pass interruptCSI-2 Transmit Port assertion of CSI-2 Pass detected. Current status for the CSI-2 Pass indication can be read from the TX_PORT_PASS flag in the CSI_STS register CSI_TX_ISR Register Field Descriptions Bit Field Type Reset Description 7:5 RESERVED R 0x0 Reserved 4 IS_RX_PORT_INT R 0x0 RX Port InterruptA Receiver port interrupt has been generated for one of the RX Ports being forwarded to the CSI-2 Transmit Port. A read of the associated port receive status registers will clear this interrupt. See the PORT_ISR_HI and PORT_ISR_LO registers for details. 3 IS_CSI_SYNC_ERROR RC 0x0 CSI-2 Sync Error interruptA synchronization error has been detected for multiple video stream inputs to the CSI-2 Transmitter. 2 IS_CSI_SYNC RC 0x0 CSI-2 Synchronized interruptCSI-2 Transmit Port assertion of CSI-2 Synchronized Status. Current status for CSI-2 Sync can be read from the TX_PORT_SYNC flag in the CSI_STS register. 1 IS_CSI_PASS_ERROR RC 0x0 CSI-2 RX Pass Error interruptA deassertion of CSI-2 Pass has been detected on one of the RX Ports being forwarded to the CSI-2 Transmit Port 0 IS_CSI_PASS RC 0x0 CSI-2 Pass interruptCSI-2 Transmit Port assertion of CSI-2 Pass detected. Current status for the CSI-2 Pass indication can be read from the TX_PORT_PASS flag in the CSI_STS register Bit Field Type Reset Description Bit Field Type Reset Description BitFieldTypeResetDescription 7:5 RESERVED R 0x0 Reserved 4 IS_RX_PORT_INT R 0x0 RX Port InterruptA Receiver port interrupt has been generated for one of the RX Ports being forwarded to the CSI-2 Transmit Port. A read of the associated port receive status registers will clear this interrupt. See the PORT_ISR_HI and PORT_ISR_LO registers for details. 3 IS_CSI_SYNC_ERROR RC 0x0 CSI-2 Sync Error interruptA synchronization error has been detected for multiple video stream inputs to the CSI-2 Transmitter. 2 IS_CSI_SYNC RC 0x0 CSI-2 Synchronized interruptCSI-2 Transmit Port assertion of CSI-2 Synchronized Status. Current status for CSI-2 Sync can be read from the TX_PORT_SYNC flag in the CSI_STS register. 1 IS_CSI_PASS_ERROR RC 0x0 CSI-2 RX Pass Error interruptA deassertion of CSI-2 Pass has been detected on one of the RX Ports being forwarded to the CSI-2 Transmit Port 0 IS_CSI_PASS RC 0x0 CSI-2 Pass interruptCSI-2 Transmit Port assertion of CSI-2 Pass detected. Current status for the CSI-2 Pass indication can be read from the TX_PORT_PASS flag in the CSI_STS register 7:5 RESERVED R 0x0 Reserved 7:5RESERVEDR0x0 Reserved 4 IS_RX_PORT_INT R 0x0 RX Port InterruptA Receiver port interrupt has been generated for one of the RX Ports being forwarded to the CSI-2 Transmit Port. A read of the associated port receive status registers will clear this interrupt. See the PORT_ISR_HI and PORT_ISR_LO registers for details. 4IS_RX_PORT_INTR0x0 RX Port InterruptA Receiver port interrupt has been generated for one of the RX Ports being forwarded to the CSI-2 Transmit Port. A read of the associated port receive status registers will clear this interrupt. See the PORT_ISR_HI and PORT_ISR_LO registers for details. 3 IS_CSI_SYNC_ERROR RC 0x0 CSI-2 Sync Error interruptA synchronization error has been detected for multiple video stream inputs to the CSI-2 Transmitter. 3IS_CSI_SYNC_ERRORRC0x0 CSI-2 Sync Error interruptA synchronization error has been detected for multiple video stream inputs to the CSI-2 Transmitter. 2 IS_CSI_SYNC RC 0x0 CSI-2 Synchronized interruptCSI-2 Transmit Port assertion of CSI-2 Synchronized Status. Current status for CSI-2 Sync can be read from the TX_PORT_SYNC flag in the CSI_STS register. 2IS_CSI_SYNCRC0x0 CSI-2 Synchronized interruptCSI-2 Transmit Port assertion of CSI-2 Synchronized Status. Current status for CSI-2 Sync can be read from the TX_PORT_SYNC flag in the CSI_STS register. 1 IS_CSI_PASS_ERROR RC 0x0 CSI-2 RX Pass Error interruptA deassertion of CSI-2 Pass has been detected on one of the RX Ports being forwarded to the CSI-2 Transmit Port 1IS_CSI_PASS_ERRORRC0x0 CSI-2 RX Pass Error interruptA deassertion of CSI-2 Pass has been detected on one of the RX Ports being forwarded to the CSI-2 Transmit Port 0 IS_CSI_PASS RC 0x0 CSI-2 Pass interruptCSI-2 Transmit Port assertion of CSI-2 Pass detected. Current status for the CSI-2 Pass indication can be read from the TX_PORT_PASS flag in the CSI_STS register 0IS_CSI_PASSRC0x0 CSI-2 Pass interruptCSI-2 Transmit Port assertion of CSI-2 Pass detected. Current status for the CSI-2 Pass indication can be read from the TX_PORT_PASS flag in the CSI_STS register SFILTER_CFG Register (Address = 0x41) [Reset = 0xA9] SFILTER_CFG is shown in #GUID-20230614-SS0T-4RL9-H3GZ-MGHKVB6PT1NH/MAIN_MAIN_MAIN_SFILTER_CFG_TABLE_TABLE. Return to the Summary Table. SFILTER_CFG Register Field Descriptions Bit Field Type Reset Description 7:4 SFILTER_MAX R/W 0xA SFILTER Maximum settingThis field controls the maximum SFILTER setting. Allowed values are 0-14 with 7 being the mid point. These values are used for both AEQ adaption and dynamic SFILTER control. The maximum setting must be greater than of equal to the SFILTER_MIN. 3:0 SFILTER_MIN R/W 0x9 SFILTER Minimum settingThis field controls the minimum SFILTER setting. Allowed values are 0-14, where 7 is the mid point. These values are used for both AEQ adaption and dynamic SFILTER control. The minimum setting must be less than or equal to the SFILTER_MAX. SFILTER_CFG Register (Address = 0x41) [Reset = 0xA9] SFILTER_CFG is shown in #GUID-20230614-SS0T-4RL9-H3GZ-MGHKVB6PT1NH/MAIN_MAIN_MAIN_SFILTER_CFG_TABLE_TABLE.#GUID-20230614-SS0T-4RL9-H3GZ-MGHKVB6PT1NH/MAIN_MAIN_MAIN_SFILTER_CFG_TABLE_TABLEReturn to the Summary Table.Summary Table SFILTER_CFG Register Field Descriptions Bit Field Type Reset Description 7:4 SFILTER_MAX R/W 0xA SFILTER Maximum settingThis field controls the maximum SFILTER setting. Allowed values are 0-14 with 7 being the mid point. These values are used for both AEQ adaption and dynamic SFILTER control. The maximum setting must be greater than of equal to the SFILTER_MIN. 3:0 SFILTER_MIN R/W 0x9 SFILTER Minimum settingThis field controls the minimum SFILTER setting. Allowed values are 0-14, where 7 is the mid point. These values are used for both AEQ adaption and dynamic SFILTER control. The minimum setting must be less than or equal to the SFILTER_MAX. SFILTER_CFG Register Field Descriptions Bit Field Type Reset Description 7:4 SFILTER_MAX R/W 0xA SFILTER Maximum settingThis field controls the maximum SFILTER setting. Allowed values are 0-14 with 7 being the mid point. These values are used for both AEQ adaption and dynamic SFILTER control. The maximum setting must be greater than of equal to the SFILTER_MIN. 3:0 SFILTER_MIN R/W 0x9 SFILTER Minimum settingThis field controls the minimum SFILTER setting. Allowed values are 0-14, where 7 is the mid point. These values are used for both AEQ adaption and dynamic SFILTER control. The minimum setting must be less than or equal to the SFILTER_MAX. Bit Field Type Reset Description Bit Field Type Reset Description BitFieldTypeResetDescription 7:4 SFILTER_MAX R/W 0xA SFILTER Maximum settingThis field controls the maximum SFILTER setting. Allowed values are 0-14 with 7 being the mid point. These values are used for both AEQ adaption and dynamic SFILTER control. The maximum setting must be greater than of equal to the SFILTER_MIN. 3:0 SFILTER_MIN R/W 0x9 SFILTER Minimum settingThis field controls the minimum SFILTER setting. Allowed values are 0-14, where 7 is the mid point. These values are used for both AEQ adaption and dynamic SFILTER control. The minimum setting must be less than or equal to the SFILTER_MAX. 7:4 SFILTER_MAX R/W 0xA SFILTER Maximum settingThis field controls the maximum SFILTER setting. Allowed values are 0-14 with 7 being the mid point. These values are used for both AEQ adaption and dynamic SFILTER control. The maximum setting must be greater than of equal to the SFILTER_MIN. 7:4SFILTER_MAXR/W0xA SFILTER Maximum settingThis field controls the maximum SFILTER setting. Allowed values are 0-14 with 7 being the mid point. These values are used for both AEQ adaption and dynamic SFILTER control. The maximum setting must be greater than of equal to the SFILTER_MIN. 3:0 SFILTER_MIN R/W 0x9 SFILTER Minimum settingThis field controls the minimum SFILTER setting. Allowed values are 0-14, where 7 is the mid point. These values are used for both AEQ adaption and dynamic SFILTER control. The minimum setting must be less than or equal to the SFILTER_MAX. 3:0SFILTER_MINR/W0x9 SFILTER Minimum settingThis field controls the minimum SFILTER setting. Allowed values are 0-14, where 7 is the mid point. These values are used for both AEQ adaption and dynamic SFILTER control. The minimum setting must be less than or equal to the SFILTER_MAX. AEQ_CTL Register (Address = 0x42) [Reset = 0x71] AEQ_CTL is shown in #GUID-20230614-SS0T-4RL9-H3GZ-MGHKVB6PT1NH/MAIN_MAIN_MAIN_AEQ_CTL_TABLE_TABLE. Return to the Summary Table. AEQ_CTL Register Field Descriptions Bit Field Type Reset Description 7 RESERVED R 0x0 Reserved 6:4 AEQ_ERR_CTL R/W 0x7 AEQ Error ControlSetting any of these bits will enable FPD3 error checking during the Adaptive Equalization process. Errors are accumulated over 1/2 of the period of the timer set by the ADAPTIVE_EQ_RELOCK_TIME filed in the AEQ_TEST register. If the number of errors is greater than the programmed threshold (AEQ_ERR_THOLD), the AEQ will attempt to increase the EQ setting. The errors may also be checked as part of EQ setting validation if AEQ_2STEP_EN is set. The following errors are checked based on this three bit field:[2] FPD3 clk1/clk0 errors[1] DCA sequence errors[0] Parity errors 3 AEQ_SFIL_ORDER R/W 0x0 AEQ SFILTER Adapt orderThis bit controls the order of adaption for SFILTER values during Adaptive Equalization.0: Default order, start at largest clock delay1: Start at midpoint, no additional clock or data delay 2 AEQ_2STEP_EN R/W 0x0 AEQ 2-step enableThis bit enables a two-step operation as part of the Adaptive EQ algorithm. If disabled, the state machine will wait for a programmed period of time, then check status to determine if setting is valid. If enabled, the state machine will wait for 1/2 the programmed period, then check for errors over an additional 1/2 the programmed period. If errors occur during the 2nd step, the state machine will immediately move to the next setting.0: Wait for full programmed delay, then check instantaneous lock value1: Wait for 1/2 programmed time, then check for errors over 1/2 programmed time. The programmed time is controlled by the ADAPTIVE_EQ_RELOCK_TIME field in the AEQ_TEST register 1 AEQ_OUTER_LOOP R/W 0x0 AEQ outer loop controlThis bit controls whether the Equalizer or SFILTER adaption is the outer loop when the AEQ adaption includes SFILTER adaption.0: AEQ is inner loop, SFILTER is outer loop1: AEQ is outer loop, SFILTER is inner loop 0 AEQ_SFILTER_EN R/W 0x1 Enable SFILTER Adaption with AEQSetting this bit allows SFILTER adaption as part of the Adaptive Equalizer algorithm. AEQ_CTL Register (Address = 0x42) [Reset = 0x71] AEQ_CTL is shown in #GUID-20230614-SS0T-4RL9-H3GZ-MGHKVB6PT1NH/MAIN_MAIN_MAIN_AEQ_CTL_TABLE_TABLE.#GUID-20230614-SS0T-4RL9-H3GZ-MGHKVB6PT1NH/MAIN_MAIN_MAIN_AEQ_CTL_TABLE_TABLEReturn to the Summary Table.Summary Table AEQ_CTL Register Field Descriptions Bit Field Type Reset Description 7 RESERVED R 0x0 Reserved 6:4 AEQ_ERR_CTL R/W 0x7 AEQ Error ControlSetting any of these bits will enable FPD3 error checking during the Adaptive Equalization process. Errors are accumulated over 1/2 of the period of the timer set by the ADAPTIVE_EQ_RELOCK_TIME filed in the AEQ_TEST register. If the number of errors is greater than the programmed threshold (AEQ_ERR_THOLD), the AEQ will attempt to increase the EQ setting. The errors may also be checked as part of EQ setting validation if AEQ_2STEP_EN is set. The following errors are checked based on this three bit field:[2] FPD3 clk1/clk0 errors[1] DCA sequence errors[0] Parity errors 3 AEQ_SFIL_ORDER R/W 0x0 AEQ SFILTER Adapt orderThis bit controls the order of adaption for SFILTER values during Adaptive Equalization.0: Default order, start at largest clock delay1: Start at midpoint, no additional clock or data delay 2 AEQ_2STEP_EN R/W 0x0 AEQ 2-step enableThis bit enables a two-step operation as part of the Adaptive EQ algorithm. If disabled, the state machine will wait for a programmed period of time, then check status to determine if setting is valid. If enabled, the state machine will wait for 1/2 the programmed period, then check for errors over an additional 1/2 the programmed period. If errors occur during the 2nd step, the state machine will immediately move to the next setting.0: Wait for full programmed delay, then check instantaneous lock value1: Wait for 1/2 programmed time, then check for errors over 1/2 programmed time. The programmed time is controlled by the ADAPTIVE_EQ_RELOCK_TIME field in the AEQ_TEST register 1 AEQ_OUTER_LOOP R/W 0x0 AEQ outer loop controlThis bit controls whether the Equalizer or SFILTER adaption is the outer loop when the AEQ adaption includes SFILTER adaption.0: AEQ is inner loop, SFILTER is outer loop1: AEQ is outer loop, SFILTER is inner loop 0 AEQ_SFILTER_EN R/W 0x1 Enable SFILTER Adaption with AEQSetting this bit allows SFILTER adaption as part of the Adaptive Equalizer algorithm. AEQ_CTL Register Field Descriptions Bit Field Type Reset Description 7 RESERVED R 0x0 Reserved 6:4 AEQ_ERR_CTL R/W 0x7 AEQ Error ControlSetting any of these bits will enable FPD3 error checking during the Adaptive Equalization process. Errors are accumulated over 1/2 of the period of the timer set by the ADAPTIVE_EQ_RELOCK_TIME filed in the AEQ_TEST register. If the number of errors is greater than the programmed threshold (AEQ_ERR_THOLD), the AEQ will attempt to increase the EQ setting. The errors may also be checked as part of EQ setting validation if AEQ_2STEP_EN is set. The following errors are checked based on this three bit field:[2] FPD3 clk1/clk0 errors[1] DCA sequence errors[0] Parity errors 3 AEQ_SFIL_ORDER R/W 0x0 AEQ SFILTER Adapt orderThis bit controls the order of adaption for SFILTER values during Adaptive Equalization.0: Default order, start at largest clock delay1: Start at midpoint, no additional clock or data delay 2 AEQ_2STEP_EN R/W 0x0 AEQ 2-step enableThis bit enables a two-step operation as part of the Adaptive EQ algorithm. If disabled, the state machine will wait for a programmed period of time, then check status to determine if setting is valid. If enabled, the state machine will wait for 1/2 the programmed period, then check for errors over an additional 1/2 the programmed period. If errors occur during the 2nd step, the state machine will immediately move to the next setting.0: Wait for full programmed delay, then check instantaneous lock value1: Wait for 1/2 programmed time, then check for errors over 1/2 programmed time. The programmed time is controlled by the ADAPTIVE_EQ_RELOCK_TIME field in the AEQ_TEST register 1 AEQ_OUTER_LOOP R/W 0x0 AEQ outer loop controlThis bit controls whether the Equalizer or SFILTER adaption is the outer loop when the AEQ adaption includes SFILTER adaption.0: AEQ is inner loop, SFILTER is outer loop1: AEQ is outer loop, SFILTER is inner loop 0 AEQ_SFILTER_EN R/W 0x1 Enable SFILTER Adaption with AEQSetting this bit allows SFILTER adaption as part of the Adaptive Equalizer algorithm. Bit Field Type Reset Description Bit Field Type Reset Description BitFieldTypeResetDescription 7 RESERVED R 0x0 Reserved 6:4 AEQ_ERR_CTL R/W 0x7 AEQ Error ControlSetting any of these bits will enable FPD3 error checking during the Adaptive Equalization process. Errors are accumulated over 1/2 of the period of the timer set by the ADAPTIVE_EQ_RELOCK_TIME filed in the AEQ_TEST register. If the number of errors is greater than the programmed threshold (AEQ_ERR_THOLD), the AEQ will attempt to increase the EQ setting. The errors may also be checked as part of EQ setting validation if AEQ_2STEP_EN is set. The following errors are checked based on this three bit field:[2] FPD3 clk1/clk0 errors[1] DCA sequence errors[0] Parity errors 3 AEQ_SFIL_ORDER R/W 0x0 AEQ SFILTER Adapt orderThis bit controls the order of adaption for SFILTER values during Adaptive Equalization.0: Default order, start at largest clock delay1: Start at midpoint, no additional clock or data delay 2 AEQ_2STEP_EN R/W 0x0 AEQ 2-step enableThis bit enables a two-step operation as part of the Adaptive EQ algorithm. If disabled, the state machine will wait for a programmed period of time, then check status to determine if setting is valid. If enabled, the state machine will wait for 1/2 the programmed period, then check for errors over an additional 1/2 the programmed period. If errors occur during the 2nd step, the state machine will immediately move to the next setting.0: Wait for full programmed delay, then check instantaneous lock value1: Wait for 1/2 programmed time, then check for errors over 1/2 programmed time. The programmed time is controlled by the ADAPTIVE_EQ_RELOCK_TIME field in the AEQ_TEST register 1 AEQ_OUTER_LOOP R/W 0x0 AEQ outer loop controlThis bit controls whether the Equalizer or SFILTER adaption is the outer loop when the AEQ adaption includes SFILTER adaption.0: AEQ is inner loop, SFILTER is outer loop1: AEQ is outer loop, SFILTER is inner loop 0 AEQ_SFILTER_EN R/W 0x1 Enable SFILTER Adaption with AEQSetting this bit allows SFILTER adaption as part of the Adaptive Equalizer algorithm. 7 RESERVED R 0x0 Reserved 7RESERVEDR0x0 Reserved 6:4 AEQ_ERR_CTL R/W 0x7 AEQ Error ControlSetting any of these bits will enable FPD3 error checking during the Adaptive Equalization process. Errors are accumulated over 1/2 of the period of the timer set by the ADAPTIVE_EQ_RELOCK_TIME filed in the AEQ_TEST register. If the number of errors is greater than the programmed threshold (AEQ_ERR_THOLD), the AEQ will attempt to increase the EQ setting. The errors may also be checked as part of EQ setting validation if AEQ_2STEP_EN is set. The following errors are checked based on this three bit field:[2] FPD3 clk1/clk0 errors[1] DCA sequence errors[0] Parity errors 6:4AEQ_ERR_CTLR/W0x7 AEQ Error ControlSetting any of these bits will enable FPD3 error checking during the Adaptive Equalization process. Errors are accumulated over 1/2 of the period of the timer set by the ADAPTIVE_EQ_RELOCK_TIME filed in the AEQ_TEST register. If the number of errors is greater than the programmed threshold (AEQ_ERR_THOLD), the AEQ will attempt to increase the EQ setting. The errors may also be checked as part of EQ setting validation if AEQ_2STEP_EN is set. The following errors are checked based on this three bit field:[2] FPD3 clk1/clk0 errors[1] DCA sequence errors[0] Parity errors 3 AEQ_SFIL_ORDER R/W 0x0 AEQ SFILTER Adapt orderThis bit controls the order of adaption for SFILTER values during Adaptive Equalization.0: Default order, start at largest clock delay1: Start at midpoint, no additional clock or data delay 3AEQ_SFIL_ORDERR/W0x0 AEQ SFILTER Adapt orderThis bit controls the order of adaption for SFILTER values during Adaptive Equalization.0: Default order, start at largest clock delay1: Start at midpoint, no additional clock or data delay 2 AEQ_2STEP_EN R/W 0x0 AEQ 2-step enableThis bit enables a two-step operation as part of the Adaptive EQ algorithm. If disabled, the state machine will wait for a programmed period of time, then check status to determine if setting is valid. If enabled, the state machine will wait for 1/2 the programmed period, then check for errors over an additional 1/2 the programmed period. If errors occur during the 2nd step, the state machine will immediately move to the next setting.0: Wait for full programmed delay, then check instantaneous lock value1: Wait for 1/2 programmed time, then check for errors over 1/2 programmed time. The programmed time is controlled by the ADAPTIVE_EQ_RELOCK_TIME field in the AEQ_TEST register 2AEQ_2STEP_ENR/W0x0 AEQ 2-step enableThis bit enables a two-step operation as part of the Adaptive EQ algorithm. If disabled, the state machine will wait for a programmed period of time, then check status to determine if setting is valid. If enabled, the state machine will wait for 1/2 the programmed period, then check for errors over an additional 1/2 the programmed period. If errors occur during the 2nd step, the state machine will immediately move to the next setting.0: Wait for full programmed delay, then check instantaneous lock value1: Wait for 1/2 programmed time, then check for errors over 1/2 programmed time. The programmed time is controlled by the ADAPTIVE_EQ_RELOCK_TIME field in the AEQ_TEST register 1 AEQ_OUTER_LOOP R/W 0x0 AEQ outer loop controlThis bit controls whether the Equalizer or SFILTER adaption is the outer loop when the AEQ adaption includes SFILTER adaption.0: AEQ is inner loop, SFILTER is outer loop1: AEQ is outer loop, SFILTER is inner loop 1AEQ_OUTER_LOOPR/W0x0 AEQ outer loop controlThis bit controls whether the Equalizer or SFILTER adaption is the outer loop when the AEQ adaption includes SFILTER adaption.0: AEQ is inner loop, SFILTER is outer loop1: AEQ is outer loop, SFILTER is inner loop 0 AEQ_SFILTER_EN R/W 0x1 Enable SFILTER Adaption with AEQSetting this bit allows SFILTER adaption as part of the Adaptive Equalizer algorithm. 0AEQ_SFILTER_ENR/W0x1 Enable SFILTER Adaption with AEQSetting this bit allows SFILTER adaption as part of the Adaptive Equalizer algorithm. AEQ_ERR_THOLD Register (Address = 0x43) [Reset = 0x01] AEQ_ERR_THOLD is shown in #GUID-20230614-SS0T-4RL9-H3GZ-MGHKVB6PT1NH/MAIN_MAIN_MAIN_AEQ_ERR_THOLD_TABLE_TABLE. Return to the Summary Table. AEQ_ERR_THOLD Register Field Descriptions Bit Field Type Reset Description 7:0 AEQ_ERR_THRESHOLD R/W 0x1 AEQ Error TrhesholdThis register controls the error threshold to determine when to re-adapt the EQ settings. This register must not be programmed to a value of 0. AEQ_ERR_THOLD Register (Address = 0x43) [Reset = 0x01] AEQ_ERR_THOLD is shown in #GUID-20230614-SS0T-4RL9-H3GZ-MGHKVB6PT1NH/MAIN_MAIN_MAIN_AEQ_ERR_THOLD_TABLE_TABLE.#GUID-20230614-SS0T-4RL9-H3GZ-MGHKVB6PT1NH/MAIN_MAIN_MAIN_AEQ_ERR_THOLD_TABLE_TABLEReturn to the Summary Table.Summary Table AEQ_ERR_THOLD Register Field Descriptions Bit Field Type Reset Description 7:0 AEQ_ERR_THRESHOLD R/W 0x1 AEQ Error TrhesholdThis register controls the error threshold to determine when to re-adapt the EQ settings. This register must not be programmed to a value of 0. AEQ_ERR_THOLD Register Field Descriptions Bit Field Type Reset Description 7:0 AEQ_ERR_THRESHOLD R/W 0x1 AEQ Error TrhesholdThis register controls the error threshold to determine when to re-adapt the EQ settings. This register must not be programmed to a value of 0. Bit Field Type Reset Description Bit Field Type Reset Description BitFieldTypeResetDescription 7:0 AEQ_ERR_THRESHOLD R/W 0x1 AEQ Error TrhesholdThis register controls the error threshold to determine when to re-adapt the EQ settings. This register must not be programmed to a value of 0. 7:0 AEQ_ERR_THRESHOLD R/W 0x1 AEQ Error TrhesholdThis register controls the error threshold to determine when to re-adapt the EQ settings. This register must not be programmed to a value of 0. 7:0AEQ_ERR_THRESHOLDR/W0x1 AEQ Error TrhesholdThis register controls the error threshold to determine when to re-adapt the EQ settings. This register must not be programmed to a value of 0. BCC_ERR_CTL Register (Address = 0x46) [Reset = 0x20] BCC_ERR_CTL is shown in #GUID-20230614-SS0T-4RL9-H3GZ-MGHKVB6PT1NH/MAIN_MAIN_MAIN_BCC_ERR_CTL_TABLE_TABLE. Return to the Summary Table. RX port-specific register. The FPD-Link III Select register 0x4C configures which unique Rx port registers can be accessed by I2C read and write commands. BCC_ERR_CTL Register Field Descriptions Bit Field Type Reset Description 7 BCC_ACK_REMOTE_READ R/W 0x0 Enable Control Channel to acknowledge start of remote read.When operating with a link partner that supports Enhanced Error Checking for the Bidirectional Control Channel, setting this bit allows the Deserializer to generate an internal acknowlege to the beginning of a remote I2C target read. This allows additional error detection at the Serializer. This bit should not be set when operating with Serializers that do not support Enhanced Error Checking.0: Disable1: Enable 6 BCC_EN_DATA_CHK R/W 0x0 Enable checking of returned dataEnhanced Error checking can check for errors on returned data during an acknowledge cycle for data sent to remote devices over the Bidirectional Control Channel. In addition, If an error is detected, this register control will allow changing a remote Ack to a Nack to indicate the data error on the local I2C interface. This bit should not be set when operating with Serializers that do not support Enhanced Error checking as they will not always return the correct data during an Ack.0: Disable returned data error detection1: Enable returned data error detection 5 BCC_EN_ENH_ERROR R/W 0x1 Enable Enhanced Error checking in Bidirection Control ChannelThe Bidirectional Control Channel can detect certain error conditions and terminate transactions if an error is detected. This capability can be disabled by setting this bit to 0.0: Disable Enhanced Error checking1: Enable Enhanced Error checking 4:3 FORCE_BCC_ERROR R/W 0x0 BCC Force ErrorThe BCC Force Error control causes an error to be forced on the BCC over the back channel.00: No error01: Force CRC Error on BCC frame= BCC_FRAME_SEL10: Force CRC Error on normal frame following BCC frame= BCC_FRAME_SEL11: FORCE Data Error on BCC frame= BCC_FRAME_SELSetting this control generates a single error on the back channel signaling. 2:0 BCC_FRAME_SEL R/W 0x0 BCC Frame SelectThe BCC Frame Select allows selection of the forward channel BCC frame which will include the error condition selected in the force control bits of this register. BCC transfers are sent in bytes for each block transferred. This value may be set in range of 0 to 7 to force an error on any of the first 8 bytes sent on the BCC forward channel. BCC_ERR_CTL Register (Address = 0x46) [Reset = 0x20] BCC_ERR_CTL is shown in #GUID-20230614-SS0T-4RL9-H3GZ-MGHKVB6PT1NH/MAIN_MAIN_MAIN_BCC_ERR_CTL_TABLE_TABLE.#GUID-20230614-SS0T-4RL9-H3GZ-MGHKVB6PT1NH/MAIN_MAIN_MAIN_BCC_ERR_CTL_TABLE_TABLEReturn to the Summary Table.Summary TableRX port-specific register. The FPD-Link III Select register 0x4C configures which unique Rx port registers can be accessed by I2C read and write commands. BCC_ERR_CTL Register Field Descriptions Bit Field Type Reset Description 7 BCC_ACK_REMOTE_READ R/W 0x0 Enable Control Channel to acknowledge start of remote read.When operating with a link partner that supports Enhanced Error Checking for the Bidirectional Control Channel, setting this bit allows the Deserializer to generate an internal acknowlege to the beginning of a remote I2C target read. This allows additional error detection at the Serializer. This bit should not be set when operating with Serializers that do not support Enhanced Error Checking.0: Disable1: Enable 6 BCC_EN_DATA_CHK R/W 0x0 Enable checking of returned dataEnhanced Error checking can check for errors on returned data during an acknowledge cycle for data sent to remote devices over the Bidirectional Control Channel. In addition, If an error is detected, this register control will allow changing a remote Ack to a Nack to indicate the data error on the local I2C interface. This bit should not be set when operating with Serializers that do not support Enhanced Error checking as they will not always return the correct data during an Ack.0: Disable returned data error detection1: Enable returned data error detection 5 BCC_EN_ENH_ERROR R/W 0x1 Enable Enhanced Error checking in Bidirection Control ChannelThe Bidirectional Control Channel can detect certain error conditions and terminate transactions if an error is detected. This capability can be disabled by setting this bit to 0.0: Disable Enhanced Error checking1: Enable Enhanced Error checking 4:3 FORCE_BCC_ERROR R/W 0x0 BCC Force ErrorThe BCC Force Error control causes an error to be forced on the BCC over the back channel.00: No error01: Force CRC Error on BCC frame= BCC_FRAME_SEL10: Force CRC Error on normal frame following BCC frame= BCC_FRAME_SEL11: FORCE Data Error on BCC frame= BCC_FRAME_SELSetting this control generates a single error on the back channel signaling. 2:0 BCC_FRAME_SEL R/W 0x0 BCC Frame SelectThe BCC Frame Select allows selection of the forward channel BCC frame which will include the error condition selected in the force control bits of this register. BCC transfers are sent in bytes for each block transferred. This value may be set in range of 0 to 7 to force an error on any of the first 8 bytes sent on the BCC forward channel. BCC_ERR_CTL Register Field Descriptions Bit Field Type Reset Description 7 BCC_ACK_REMOTE_READ R/W 0x0 Enable Control Channel to acknowledge start of remote read.When operating with a link partner that supports Enhanced Error Checking for the Bidirectional Control Channel, setting this bit allows the Deserializer to generate an internal acknowlege to the beginning of a remote I2C target read. This allows additional error detection at the Serializer. This bit should not be set when operating with Serializers that do not support Enhanced Error Checking.0: Disable1: Enable 6 BCC_EN_DATA_CHK R/W 0x0 Enable checking of returned dataEnhanced Error checking can check for errors on returned data during an acknowledge cycle for data sent to remote devices over the Bidirectional Control Channel. In addition, If an error is detected, this register control will allow changing a remote Ack to a Nack to indicate the data error on the local I2C interface. This bit should not be set when operating with Serializers that do not support Enhanced Error checking as they will not always return the correct data during an Ack.0: Disable returned data error detection1: Enable returned data error detection 5 BCC_EN_ENH_ERROR R/W 0x1 Enable Enhanced Error checking in Bidirection Control ChannelThe Bidirectional Control Channel can detect certain error conditions and terminate transactions if an error is detected. This capability can be disabled by setting this bit to 0.0: Disable Enhanced Error checking1: Enable Enhanced Error checking 4:3 FORCE_BCC_ERROR R/W 0x0 BCC Force ErrorThe BCC Force Error control causes an error to be forced on the BCC over the back channel.00: No error01: Force CRC Error on BCC frame= BCC_FRAME_SEL10: Force CRC Error on normal frame following BCC frame= BCC_FRAME_SEL11: FORCE Data Error on BCC frame= BCC_FRAME_SELSetting this control generates a single error on the back channel signaling. 2:0 BCC_FRAME_SEL R/W 0x0 BCC Frame SelectThe BCC Frame Select allows selection of the forward channel BCC frame which will include the error condition selected in the force control bits of this register. BCC transfers are sent in bytes for each block transferred. This value may be set in range of 0 to 7 to force an error on any of the first 8 bytes sent on the BCC forward channel. Bit Field Type Reset Description Bit Field Type Reset Description BitFieldTypeResetDescription 7 BCC_ACK_REMOTE_READ R/W 0x0 Enable Control Channel to acknowledge start of remote read.When operating with a link partner that supports Enhanced Error Checking for the Bidirectional Control Channel, setting this bit allows the Deserializer to generate an internal acknowlege to the beginning of a remote I2C target read. This allows additional error detection at the Serializer. This bit should not be set when operating with Serializers that do not support Enhanced Error Checking.0: Disable1: Enable 6 BCC_EN_DATA_CHK R/W 0x0 Enable checking of returned dataEnhanced Error checking can check for errors on returned data during an acknowledge cycle for data sent to remote devices over the Bidirectional Control Channel. In addition, If an error is detected, this register control will allow changing a remote Ack to a Nack to indicate the data error on the local I2C interface. This bit should not be set when operating with Serializers that do not support Enhanced Error checking as they will not always return the correct data during an Ack.0: Disable returned data error detection1: Enable returned data error detection 5 BCC_EN_ENH_ERROR R/W 0x1 Enable Enhanced Error checking in Bidirection Control ChannelThe Bidirectional Control Channel can detect certain error conditions and terminate transactions if an error is detected. This capability can be disabled by setting this bit to 0.0: Disable Enhanced Error checking1: Enable Enhanced Error checking 4:3 FORCE_BCC_ERROR R/W 0x0 BCC Force ErrorThe BCC Force Error control causes an error to be forced on the BCC over the back channel.00: No error01: Force CRC Error on BCC frame= BCC_FRAME_SEL10: Force CRC Error on normal frame following BCC frame= BCC_FRAME_SEL11: FORCE Data Error on BCC frame= BCC_FRAME_SELSetting this control generates a single error on the back channel signaling. 2:0 BCC_FRAME_SEL R/W 0x0 BCC Frame SelectThe BCC Frame Select allows selection of the forward channel BCC frame which will include the error condition selected in the force control bits of this register. BCC transfers are sent in bytes for each block transferred. This value may be set in range of 0 to 7 to force an error on any of the first 8 bytes sent on the BCC forward channel. 7 BCC_ACK_REMOTE_READ R/W 0x0 Enable Control Channel to acknowledge start of remote read.When operating with a link partner that supports Enhanced Error Checking for the Bidirectional Control Channel, setting this bit allows the Deserializer to generate an internal acknowlege to the beginning of a remote I2C target read. This allows additional error detection at the Serializer. This bit should not be set when operating with Serializers that do not support Enhanced Error Checking.0: Disable1: Enable 7BCC_ACK_REMOTE_READR/W0x0 Enable Control Channel to acknowledge start of remote read.When operating with a link partner that supports Enhanced Error Checking for the Bidirectional Control Channel, setting this bit allows the Deserializer to generate an internal acknowlege to the beginning of a remote I2C target read. This allows additional error detection at the Serializer. This bit should not be set when operating with Serializers that do not support Enhanced Error Checking.0: Disable1: Enable 6 BCC_EN_DATA_CHK R/W 0x0 Enable checking of returned dataEnhanced Error checking can check for errors on returned data during an acknowledge cycle for data sent to remote devices over the Bidirectional Control Channel. In addition, If an error is detected, this register control will allow changing a remote Ack to a Nack to indicate the data error on the local I2C interface. This bit should not be set when operating with Serializers that do not support Enhanced Error checking as they will not always return the correct data during an Ack.0: Disable returned data error detection1: Enable returned data error detection 6BCC_EN_DATA_CHKR/W0x0 Enable checking of returned dataEnhanced Error checking can check for errors on returned data during an acknowledge cycle for data sent to remote devices over the Bidirectional Control Channel. In addition, If an error is detected, this register control will allow changing a remote Ack to a Nack to indicate the data error on the local I2C interface. This bit should not be set when operating with Serializers that do not support Enhanced Error checking as they will not always return the correct data during an Ack.0: Disable returned data error detection1: Enable returned data error detection 5 BCC_EN_ENH_ERROR R/W 0x1 Enable Enhanced Error checking in Bidirection Control ChannelThe Bidirectional Control Channel can detect certain error conditions and terminate transactions if an error is detected. This capability can be disabled by setting this bit to 0.0: Disable Enhanced Error checking1: Enable Enhanced Error checking 5BCC_EN_ENH_ERRORR/W0x1 Enable Enhanced Error checking in Bidirection Control ChannelThe Bidirectional Control Channel can detect certain error conditions and terminate transactions if an error is detected. This capability can be disabled by setting this bit to 0.0: Disable Enhanced Error checking1: Enable Enhanced Error checking 4:3 FORCE_BCC_ERROR R/W 0x0 BCC Force ErrorThe BCC Force Error control causes an error to be forced on the BCC over the back channel.00: No error01: Force CRC Error on BCC frame= BCC_FRAME_SEL10: Force CRC Error on normal frame following BCC frame= BCC_FRAME_SEL11: FORCE Data Error on BCC frame= BCC_FRAME_SELSetting this control generates a single error on the back channel signaling. 4:3FORCE_BCC_ERRORR/W0x0 BCC Force ErrorThe BCC Force Error control causes an error to be forced on the BCC over the back channel.00: No error01: Force CRC Error on BCC frame= BCC_FRAME_SEL10: Force CRC Error on normal frame following BCC frame= BCC_FRAME_SEL11: FORCE Data Error on BCC frame= BCC_FRAME_SELSetting this control generates a single error on the back channel signaling. 2:0 BCC_FRAME_SEL R/W 0x0 BCC Frame SelectThe BCC Frame Select allows selection of the forward channel BCC frame which will include the error condition selected in the force control bits of this register. BCC transfers are sent in bytes for each block transferred. This value may be set in range of 0 to 7 to force an error on any of the first 8 bytes sent on the BCC forward channel. 2:0BCC_FRAME_SELR/W0x0 BCC Frame SelectThe BCC Frame Select allows selection of the forward channel BCC frame which will include the error condition selected in the force control bits of this register. BCC transfers are sent in bytes for each block transferred. This value may be set in range of 0 to 7 to force an error on any of the first 8 bytes sent on the BCC forward channel. BCC_STATUS Register (Address = 0x47) [Reset = 0x00] BCC_STATUS is shown in #GUID-20230614-SS0T-4RL9-H3GZ-MGHKVB6PT1NH/MAIN_MAIN_MAIN_BCC_STATUS_TABLE_TABLE. Return to the Summary Table. RX port-specific register. The FPD-Link III Port Select register 0x4C configures which unique Rx port registers can be accessed by I2C read and write commands. BCC_STATUS Register Field Descriptions Bit Field Type Reset Description 7:6 RESERVED R 0x0 Reserved 5 BCC_SEQ_ERROR RC 0x0 Bidirectional Control Channel Sequence Error DetectedThis bit indicates a sequence error has been detected in the forward control channel. If this bit is set, an error may have occurred in the control channel operation. If BCC_EN_ENH_ERR is 0 (disabled), this register is read-only copy of the BCC_SEQ_ERROR bit in the RX_PORT_STS1 register.If BCC_EN_ENH_ERR is 1 (enabled), this register is cleared on read of this register. 4 BCC_CONTROLLER_ERR RC 0x0 BCC Controller ErrorThis flag indicates a Forward Channel BCC Sequence, BCC CRC, or Lock error occurred while waiting for a response from the Serializer while the BCC I2C Controller is active. This flag is cleared on read of this register. This indication is available only if BCC_EN_ENH_ERR is set to 1. 3 BCC_CONTROLLER_TO RC 0x0 BCC Controller Timeout ErrorThis bit will be set if the BCC Watchdog Timer expires will waiting for a response from the Serializer while the BCC I2C Controller is active. This flag is cleared on read of this register. This indication is available only if BCC_EN_ENH_ERR is set to 1. 2 BCC_TARGET_ERR RC 0x0 BCC Target ErrorThis flag indicates a Forward Channel BCC Sequence, BCC CRC, or Lock error occurred while waiting for a response from the Serializer while the BCC I2C Target is active. This flag is cleared on read of this register. This indication is available only if BCC_EN_ENH_ERR is set to 1. 1 BCC_TARGET_TO RC 0x0 BCC Target Timeout ErrorThis bit will be set if the BCC Watchdog Timer expires will waiting for a response from the Serializer while the BCC I2C Target is active. This flag is cleared on read of this register. 0 BCC_RESP_ERR RC 0x0 BCC Response ErrorThis flag indicates an error has been detected in response to a command on the Bidirectional Control Channel. When the I2C Target is active, the Serializer should return data written (I2C address, offset, or data). When the I2C Target is active, the Serializer will return data read. The BCC function checks the returned data for errors, and will set this flag if an error is detected. This flag is cleared on read of this register. This indication is available only if BCC_EN_ENH_ERR is set to 1. BCC_STATUS Register (Address = 0x47) [Reset = 0x00] BCC_STATUS is shown in #GUID-20230614-SS0T-4RL9-H3GZ-MGHKVB6PT1NH/MAIN_MAIN_MAIN_BCC_STATUS_TABLE_TABLE.#GUID-20230614-SS0T-4RL9-H3GZ-MGHKVB6PT1NH/MAIN_MAIN_MAIN_BCC_STATUS_TABLE_TABLEReturn to the Summary Table.Summary TableRX port-specific register. The FPD-Link III Port Select register 0x4C configures which unique Rx port registers can be accessed by I2C read and write commands. BCC_STATUS Register Field Descriptions Bit Field Type Reset Description 7:6 RESERVED R 0x0 Reserved 5 BCC_SEQ_ERROR RC 0x0 Bidirectional Control Channel Sequence Error DetectedThis bit indicates a sequence error has been detected in the forward control channel. If this bit is set, an error may have occurred in the control channel operation. If BCC_EN_ENH_ERR is 0 (disabled), this register is read-only copy of the BCC_SEQ_ERROR bit in the RX_PORT_STS1 register.If BCC_EN_ENH_ERR is 1 (enabled), this register is cleared on read of this register. 4 BCC_CONTROLLER_ERR RC 0x0 BCC Controller ErrorThis flag indicates a Forward Channel BCC Sequence, BCC CRC, or Lock error occurred while waiting for a response from the Serializer while the BCC I2C Controller is active. This flag is cleared on read of this register. This indication is available only if BCC_EN_ENH_ERR is set to 1. 3 BCC_CONTROLLER_TO RC 0x0 BCC Controller Timeout ErrorThis bit will be set if the BCC Watchdog Timer expires will waiting for a response from the Serializer while the BCC I2C Controller is active. This flag is cleared on read of this register. This indication is available only if BCC_EN_ENH_ERR is set to 1. 2 BCC_TARGET_ERR RC 0x0 BCC Target ErrorThis flag indicates a Forward Channel BCC Sequence, BCC CRC, or Lock error occurred while waiting for a response from the Serializer while the BCC I2C Target is active. This flag is cleared on read of this register. This indication is available only if BCC_EN_ENH_ERR is set to 1. 1 BCC_TARGET_TO RC 0x0 BCC Target Timeout ErrorThis bit will be set if the BCC Watchdog Timer expires will waiting for a response from the Serializer while the BCC I2C Target is active. This flag is cleared on read of this register. 0 BCC_RESP_ERR RC 0x0 BCC Response ErrorThis flag indicates an error has been detected in response to a command on the Bidirectional Control Channel. When the I2C Target is active, the Serializer should return data written (I2C address, offset, or data). When the I2C Target is active, the Serializer will return data read. The BCC function checks the returned data for errors, and will set this flag if an error is detected. This flag is cleared on read of this register. This indication is available only if BCC_EN_ENH_ERR is set to 1. BCC_STATUS Register Field Descriptions Bit Field Type Reset Description 7:6 RESERVED R 0x0 Reserved 5 BCC_SEQ_ERROR RC 0x0 Bidirectional Control Channel Sequence Error DetectedThis bit indicates a sequence error has been detected in the forward control channel. If this bit is set, an error may have occurred in the control channel operation. If BCC_EN_ENH_ERR is 0 (disabled), this register is read-only copy of the BCC_SEQ_ERROR bit in the RX_PORT_STS1 register.If BCC_EN_ENH_ERR is 1 (enabled), this register is cleared on read of this register. 4 BCC_CONTROLLER_ERR RC 0x0 BCC Controller ErrorThis flag indicates a Forward Channel BCC Sequence, BCC CRC, or Lock error occurred while waiting for a response from the Serializer while the BCC I2C Controller is active. This flag is cleared on read of this register. This indication is available only if BCC_EN_ENH_ERR is set to 1. 3 BCC_CONTROLLER_TO RC 0x0 BCC Controller Timeout ErrorThis bit will be set if the BCC Watchdog Timer expires will waiting for a response from the Serializer while the BCC I2C Controller is active. This flag is cleared on read of this register. This indication is available only if BCC_EN_ENH_ERR is set to 1. 2 BCC_TARGET_ERR RC 0x0 BCC Target ErrorThis flag indicates a Forward Channel BCC Sequence, BCC CRC, or Lock error occurred while waiting for a response from the Serializer while the BCC I2C Target is active. This flag is cleared on read of this register. This indication is available only if BCC_EN_ENH_ERR is set to 1. 1 BCC_TARGET_TO RC 0x0 BCC Target Timeout ErrorThis bit will be set if the BCC Watchdog Timer expires will waiting for a response from the Serializer while the BCC I2C Target is active. This flag is cleared on read of this register. 0 BCC_RESP_ERR RC 0x0 BCC Response ErrorThis flag indicates an error has been detected in response to a command on the Bidirectional Control Channel. When the I2C Target is active, the Serializer should return data written (I2C address, offset, or data). When the I2C Target is active, the Serializer will return data read. The BCC function checks the returned data for errors, and will set this flag if an error is detected. This flag is cleared on read of this register. This indication is available only if BCC_EN_ENH_ERR is set to 1. Bit Field Type Reset Description Bit Field Type Reset Description BitFieldTypeResetDescription 7:6 RESERVED R 0x0 Reserved 5 BCC_SEQ_ERROR RC 0x0 Bidirectional Control Channel Sequence Error DetectedThis bit indicates a sequence error has been detected in the forward control channel. If this bit is set, an error may have occurred in the control channel operation. If BCC_EN_ENH_ERR is 0 (disabled), this register is read-only copy of the BCC_SEQ_ERROR bit in the RX_PORT_STS1 register.If BCC_EN_ENH_ERR is 1 (enabled), this register is cleared on read of this register. 4 BCC_CONTROLLER_ERR RC 0x0 BCC Controller ErrorThis flag indicates a Forward Channel BCC Sequence, BCC CRC, or Lock error occurred while waiting for a response from the Serializer while the BCC I2C Controller is active. This flag is cleared on read of this register. This indication is available only if BCC_EN_ENH_ERR is set to 1. 3 BCC_CONTROLLER_TO RC 0x0 BCC Controller Timeout ErrorThis bit will be set if the BCC Watchdog Timer expires will waiting for a response from the Serializer while the BCC I2C Controller is active. This flag is cleared on read of this register. This indication is available only if BCC_EN_ENH_ERR is set to 1. 2 BCC_TARGET_ERR RC 0x0 BCC Target ErrorThis flag indicates a Forward Channel BCC Sequence, BCC CRC, or Lock error occurred while waiting for a response from the Serializer while the BCC I2C Target is active. This flag is cleared on read of this register. This indication is available only if BCC_EN_ENH_ERR is set to 1. 1 BCC_TARGET_TO RC 0x0 BCC Target Timeout ErrorThis bit will be set if the BCC Watchdog Timer expires will waiting for a response from the Serializer while the BCC I2C Target is active. This flag is cleared on read of this register. 0 BCC_RESP_ERR RC 0x0 BCC Response ErrorThis flag indicates an error has been detected in response to a command on the Bidirectional Control Channel. When the I2C Target is active, the Serializer should return data written (I2C address, offset, or data). When the I2C Target is active, the Serializer will return data read. The BCC function checks the returned data for errors, and will set this flag if an error is detected. This flag is cleared on read of this register. This indication is available only if BCC_EN_ENH_ERR is set to 1. 7:6 RESERVED R 0x0 Reserved 7:6RESERVEDR0x0 Reserved 5 BCC_SEQ_ERROR RC 0x0 Bidirectional Control Channel Sequence Error DetectedThis bit indicates a sequence error has been detected in the forward control channel. If this bit is set, an error may have occurred in the control channel operation. If BCC_EN_ENH_ERR is 0 (disabled), this register is read-only copy of the BCC_SEQ_ERROR bit in the RX_PORT_STS1 register.If BCC_EN_ENH_ERR is 1 (enabled), this register is cleared on read of this register. 5BCC_SEQ_ERRORRC0x0 Bidirectional Control Channel Sequence Error DetectedThis bit indicates a sequence error has been detected in the forward control channel. If this bit is set, an error may have occurred in the control channel operation. If BCC_EN_ENH_ERR is 0 (disabled), this register is read-only copy of the BCC_SEQ_ERROR bit in the RX_PORT_STS1 register.If BCC_EN_ENH_ERR is 1 (enabled), this register is cleared on read of this register. 4 BCC_CONTROLLER_ERR RC 0x0 BCC Controller ErrorThis flag indicates a Forward Channel BCC Sequence, BCC CRC, or Lock error occurred while waiting for a response from the Serializer while the BCC I2C Controller is active. This flag is cleared on read of this register. This indication is available only if BCC_EN_ENH_ERR is set to 1. 4BCC_CONTROLLER_ERRRC0x0 BCC Controller ErrorThis flag indicates a Forward Channel BCC Sequence, BCC CRC, or Lock error occurred while waiting for a response from the Serializer while the BCC I2C Controller is active. This flag is cleared on read of this register. This indication is available only if BCC_EN_ENH_ERR is set to 1. 3 BCC_CONTROLLER_TO RC 0x0 BCC Controller Timeout ErrorThis bit will be set if the BCC Watchdog Timer expires will waiting for a response from the Serializer while the BCC I2C Controller is active. This flag is cleared on read of this register. This indication is available only if BCC_EN_ENH_ERR is set to 1. 3BCC_CONTROLLER_TORC0x0 BCC Controller Timeout ErrorThis bit will be set if the BCC Watchdog Timer expires will waiting for a response from the Serializer while the BCC I2C Controller is active. This flag is cleared on read of this register. This indication is available only if BCC_EN_ENH_ERR is set to 1. 2 BCC_TARGET_ERR RC 0x0 BCC Target ErrorThis flag indicates a Forward Channel BCC Sequence, BCC CRC, or Lock error occurred while waiting for a response from the Serializer while the BCC I2C Target is active. This flag is cleared on read of this register. This indication is available only if BCC_EN_ENH_ERR is set to 1. 2BCC_TARGET_ERRRC0x0 BCC Target ErrorThis flag indicates a Forward Channel BCC Sequence, BCC CRC, or Lock error occurred while waiting for a response from the Serializer while the BCC I2C Target is active. This flag is cleared on read of this register. This indication is available only if BCC_EN_ENH_ERR is set to 1. 1 BCC_TARGET_TO RC 0x0 BCC Target Timeout ErrorThis bit will be set if the BCC Watchdog Timer expires will waiting for a response from the Serializer while the BCC I2C Target is active. This flag is cleared on read of this register. 1BCC_TARGET_TORC0x0 BCC Target Timeout ErrorThis bit will be set if the BCC Watchdog Timer expires will waiting for a response from the Serializer while the BCC I2C Target is active. This flag is cleared on read of this register. 0 BCC_RESP_ERR RC 0x0 BCC Response ErrorThis flag indicates an error has been detected in response to a command on the Bidirectional Control Channel. When the I2C Target is active, the Serializer should return data written (I2C address, offset, or data). When the I2C Target is active, the Serializer will return data read. The BCC function checks the returned data for errors, and will set this flag if an error is detected. This flag is cleared on read of this register. This indication is available only if BCC_EN_ENH_ERR is set to 1. 0BCC_RESP_ERRRC0x0 BCC Response ErrorThis flag indicates an error has been detected in response to a command on the Bidirectional Control Channel. When the I2C Target is active, the Serializer should return data written (I2C address, offset, or data). When the I2C Target is active, the Serializer will return data read. The BCC function checks the returned data for errors, and will set this flag if an error is detected. This flag is cleared on read of this register. This indication is available only if BCC_EN_ENH_ERR is set to 1. FPD3_CAP Register (Address = 0x4A) [Reset = 0x00] FPD3_CAP is shown in #GUID-20230614-SS0T-4RL9-H3GZ-MGHKVB6PT1NH/MAIN_MAIN_MAIN_FPD3_CAP_TABLE_TABLE. Return to the Summary Table. RX port-specific register. The FPD-Link III Port Select register 0x4C configures which unique Rx port registers can be accessed by I2C read and write commands. Recommend to set bit four in the FPD-Link III capabilities register to one in order to flag errors detected from enhanced CRC on encoded link control information. The FPD-Link III Encoder CRC must also be enabled by setting the FPD3_ENC_CRC_DIS (register 0xBA[7]) to 0. FPD3_CAP Register Field Descriptions Bit Field Type Reset Description 7:5 RESERVED R 0x0 Reserved 4 FPD3_ENC_CRC_CAP R/W 0x0 0: Disable CRC error flag from FPD-Link III encoder1: Enable CRC error flag from FPD-Link III encoder (recommended) 3 RESERVED R 0x0 Reserved 2 RESERVED R 0x0 Reserved 1:0 RESERVED R 0x0 Reserved FPD3_CAP Register (Address = 0x4A) [Reset = 0x00] FPD3_CAP is shown in #GUID-20230614-SS0T-4RL9-H3GZ-MGHKVB6PT1NH/MAIN_MAIN_MAIN_FPD3_CAP_TABLE_TABLE.#GUID-20230614-SS0T-4RL9-H3GZ-MGHKVB6PT1NH/MAIN_MAIN_MAIN_FPD3_CAP_TABLE_TABLEReturn to the Summary Table.Summary TableRX port-specific register. The FPD-Link III Port Select register 0x4C configures which unique Rx port registers can be accessed by I2C read and write commands. Recommend to set bit four in the FPD-Link III capabilities register to one in order to flag errors detected from enhanced CRC on encoded link control information. The FPD-Link III Encoder CRC must also be enabled by setting the FPD3_ENC_CRC_DIS (register 0xBA[7]) to 0. FPD3_CAP Register Field Descriptions Bit Field Type Reset Description 7:5 RESERVED R 0x0 Reserved 4 FPD3_ENC_CRC_CAP R/W 0x0 0: Disable CRC error flag from FPD-Link III encoder1: Enable CRC error flag from FPD-Link III encoder (recommended) 3 RESERVED R 0x0 Reserved 2 RESERVED R 0x0 Reserved 1:0 RESERVED R 0x0 Reserved FPD3_CAP Register Field Descriptions Bit Field Type Reset Description 7:5 RESERVED R 0x0 Reserved 4 FPD3_ENC_CRC_CAP R/W 0x0 0: Disable CRC error flag from FPD-Link III encoder1: Enable CRC error flag from FPD-Link III encoder (recommended) 3 RESERVED R 0x0 Reserved 2 RESERVED R 0x0 Reserved 1:0 RESERVED R 0x0 Reserved Bit Field Type Reset Description Bit Field Type Reset Description BitFieldTypeResetDescription 7:5 RESERVED R 0x0 Reserved 4 FPD3_ENC_CRC_CAP R/W 0x0 0: Disable CRC error flag from FPD-Link III encoder1: Enable CRC error flag from FPD-Link III encoder (recommended) 3 RESERVED R 0x0 Reserved 2 RESERVED R 0x0 Reserved 1:0 RESERVED R 0x0 Reserved 7:5 RESERVED R 0x0 Reserved 7:5RESERVEDR0x0 Reserved 4 FPD3_ENC_CRC_CAP R/W 0x0 0: Disable CRC error flag from FPD-Link III encoder1: Enable CRC error flag from FPD-Link III encoder (recommended) 4FPD3_ENC_CRC_CAPR/W0x0 0: Disable CRC error flag from FPD-Link III encoder1: Enable CRC error flag from FPD-Link III encoder (recommended) 3 RESERVED R 0x0 Reserved 3RESERVEDR0x0 Reserved 2 RESERVED R 0x0 Reserved 2RESERVEDR0x0 Reserved 1:0 RESERVED R 0x0 Reserved 1:0RESERVEDR0x0 Reserved RAW_EMBED_DTYPE Register (Address = 0x4B) [Reset = 0x12] RAW_EMBED_DTYPE is shown in #GUID-20230614-SS0T-4RL9-H3GZ-MGHKVB6PT1NH/MAIN_MAIN_MAIN_RAW_EMBED_DTYPE_TABLE_TABLE. Return to the Summary Table. RX port-specific register. The FPD-Link III Port Select register 0x4C configures which unique Rx port registers can be accessed by I2C read and write commands. When the receiver is programmed for Raw mode data, this register field allows setting the Data Type field for the first N lines to indicated embedded non-image data. RAW_EMBED_DTYPE has no effect on CSI-2 receiver modes. RAW_EMBED_DTYPE Register Field Descriptions Bit Field Type Reset Description 7:6 EMBED_DTYPE_EN R/W 0x0 Embeded Data Type Enable0: All long packets will be forwarded as RAW10 or RAW12 video data01, 10, or 11: Send first N long packets (1, 2, or 3) as Embedded data using the data type in the EMBED_DTYPE_ID field of this register. This control has no effect if the Receiver is programmed to receive CSI-2 formatted data. 5:0 EMBED_DTYPE_ID R/W 0x12 Embedded Data TypeIf sending embedded data is enabled via the EMBED_DTYPE_EN control in this register, the Data Type field for the first N lines of each frame will use this value rather than the value programmed in the RAW12_ID or RAW10_ID registers. The default setting matches the CSI-2 specification for Embedded 8-bit non Image Data. RAW_EMBED_DTYPE Register (Address = 0x4B) [Reset = 0x12] RAW_EMBED_DTYPE is shown in #GUID-20230614-SS0T-4RL9-H3GZ-MGHKVB6PT1NH/MAIN_MAIN_MAIN_RAW_EMBED_DTYPE_TABLE_TABLE.#GUID-20230614-SS0T-4RL9-H3GZ-MGHKVB6PT1NH/MAIN_MAIN_MAIN_RAW_EMBED_DTYPE_TABLE_TABLEReturn to the Summary Table.Summary TableRX port-specific register. The FPD-Link III Port Select register 0x4C configures which unique Rx port registers can be accessed by I2C read and write commands. When the receiver is programmed for Raw mode data, this register field allows setting the Data Type field for the first N lines to indicated embedded non-image data. RAW_EMBED_DTYPE has no effect on CSI-2 receiver modes. RAW_EMBED_DTYPE Register Field Descriptions Bit Field Type Reset Description 7:6 EMBED_DTYPE_EN R/W 0x0 Embeded Data Type Enable0: All long packets will be forwarded as RAW10 or RAW12 video data01, 10, or 11: Send first N long packets (1, 2, or 3) as Embedded data using the data type in the EMBED_DTYPE_ID field of this register. This control has no effect if the Receiver is programmed to receive CSI-2 formatted data. 5:0 EMBED_DTYPE_ID R/W 0x12 Embedded Data TypeIf sending embedded data is enabled via the EMBED_DTYPE_EN control in this register, the Data Type field for the first N lines of each frame will use this value rather than the value programmed in the RAW12_ID or RAW10_ID registers. The default setting matches the CSI-2 specification for Embedded 8-bit non Image Data. RAW_EMBED_DTYPE Register Field Descriptions Bit Field Type Reset Description 7:6 EMBED_DTYPE_EN R/W 0x0 Embeded Data Type Enable0: All long packets will be forwarded as RAW10 or RAW12 video data01, 10, or 11: Send first N long packets (1, 2, or 3) as Embedded data using the data type in the EMBED_DTYPE_ID field of this register. This control has no effect if the Receiver is programmed to receive CSI-2 formatted data. 5:0 EMBED_DTYPE_ID R/W 0x12 Embedded Data TypeIf sending embedded data is enabled via the EMBED_DTYPE_EN control in this register, the Data Type field for the first N lines of each frame will use this value rather than the value programmed in the RAW12_ID or RAW10_ID registers. The default setting matches the CSI-2 specification for Embedded 8-bit non Image Data. Bit Field Type Reset Description Bit Field Type Reset Description BitFieldTypeResetDescription 7:6 EMBED_DTYPE_EN R/W 0x0 Embeded Data Type Enable0: All long packets will be forwarded as RAW10 or RAW12 video data01, 10, or 11: Send first N long packets (1, 2, or 3) as Embedded data using the data type in the EMBED_DTYPE_ID field of this register. This control has no effect if the Receiver is programmed to receive CSI-2 formatted data. 5:0 EMBED_DTYPE_ID R/W 0x12 Embedded Data TypeIf sending embedded data is enabled via the EMBED_DTYPE_EN control in this register, the Data Type field for the first N lines of each frame will use this value rather than the value programmed in the RAW12_ID or RAW10_ID registers. The default setting matches the CSI-2 specification for Embedded 8-bit non Image Data. 7:6 EMBED_DTYPE_EN R/W 0x0 Embeded Data Type Enable0: All long packets will be forwarded as RAW10 or RAW12 video data01, 10, or 11: Send first N long packets (1, 2, or 3) as Embedded data using the data type in the EMBED_DTYPE_ID field of this register. This control has no effect if the Receiver is programmed to receive CSI-2 formatted data. 7:6EMBED_DTYPE_ENR/W0x0 Embeded Data Type Enable0: All long packets will be forwarded as RAW10 or RAW12 video data01, 10, or 11: Send first N long packets (1, 2, or 3) as Embedded data using the data type in the EMBED_DTYPE_ID field of this register. This control has no effect if the Receiver is programmed to receive CSI-2 formatted data. 5:0 EMBED_DTYPE_ID R/W 0x12 Embedded Data TypeIf sending embedded data is enabled via the EMBED_DTYPE_EN control in this register, the Data Type field for the first N lines of each frame will use this value rather than the value programmed in the RAW12_ID or RAW10_ID registers. The default setting matches the CSI-2 specification for Embedded 8-bit non Image Data. 5:0EMBED_DTYPE_IDR/W0x12 Embedded Data TypeIf sending embedded data is enabled via the EMBED_DTYPE_EN control in this register, the Data Type field for the first N lines of each frame will use this value rather than the value programmed in the RAW12_ID or RAW10_ID registers. The default setting matches the CSI-2 specification for Embedded 8-bit non Image Data. FPD3_PORT_SEL Register (Address = 0x4C) [Reset = 0x00] FPD3_PORT_SEL is shown in #GUID-20230614-SS0T-4RL9-H3GZ-MGHKVB6PT1NH/MAIN_MAIN_MAIN_FPD3_PORT_SEL_TABLE_TABLE. Return to the Summary Table. The FPD-Link III Port Select register configures which port is accessed in I2C commands to unique Rx Port registers 0x4D - 0x7F and 0xD0 - 0xDF. A 2-bit RX_READ_PORT field provides for reading values from a single port. The RX_WRITE_PORT fields provide individual enables for each port, allowing simultaneous writes broadcast to all of the FPD-Link III Receive port register blocks in unison. The DS90UB960-Q1 maintains separate page control, preventing conflict between sources. FPD3_PORT_SEL Register Field Descriptions Bit Field Type Reset Description 7:6 PHYS_PORT_NUM R 0x0 Physical port numberThis field porvides the physical port connection when reading from a remote device via the Bi-directional Control Channel.When accessed via local I2C interfaces, the value returned is always 0. When accessed via Bi-directional Control Channel, the value returned is the port number of the Receive port connection. 5:4 RX_READ_PORT R/W 0x0 Select RX port for register readThis field selects one of the four RX port register blocks for readback. This applies to all paged FPD3 Receiver port registers.00: Port 0 registers01: Port 1 registers10: Port 2 registers11: Port 3 registersWhen accessed via local I2C interfaces, the default setting is 0. When accessed via Bi-directional Control Channel, the default value is the port number of the Receive port connection. 3 RX_WRITE_PORT_3 R/W 0x0 Write Enable for RX port 3 registersThis bit enables writes to RX port 3 registers. Any combination of RX port registers can be written simultaneously. This applies to all paged FPD3 Receiver port registers.0: Writes disabled1: Writes enabledWhen accessed via Bi-directional Control Channel, the default value is 1 if accessed over RX port 3. 2 RX_WRITE_PORT_2 R/W 0x0 Write Enable for RX port 2 registersThis bit enables writes to RX port 2 registers. Any combination of RX port registers can be written simultaneously. This applies to all paged FPD3 Receiver port registers.0: Writes disabled1: Writes enabledWhen accessed via Bi-directional Control Channel, the default value is 1 if accessed over RX port 2. 1 RX_WRITE_PORT_1 R/W 0x0 Write Enable for RX port 1 registersThis bit enables writes to RX port 1 registers. Any combination of RX port registers can be written simultaneously. This applies to all paged FPD3 Receiver port registers.0: Writes disabled1: Writes enabledWhen accessed via Bi-directional Control Channel, the default value is 1 if accessed over RX port 1. 0 RX_WRITE_PORT_0 R/W 0x0 Write Enable for RX port 0 registersThis bit enables writes to RX port 0 registers. Any combination of RX port registers can be written simultaneously. This applies to all paged FPD3 Receiver port registers.0: Writes disabled1: Writes enabledWhen accessed via Bi-directional Control Channel, the default value is 1 if accessed over RX port 0. FPD3_PORT_SEL Register (Address = 0x4C) [Reset = 0x00] FPD3_PORT_SEL is shown in #GUID-20230614-SS0T-4RL9-H3GZ-MGHKVB6PT1NH/MAIN_MAIN_MAIN_FPD3_PORT_SEL_TABLE_TABLE.#GUID-20230614-SS0T-4RL9-H3GZ-MGHKVB6PT1NH/MAIN_MAIN_MAIN_FPD3_PORT_SEL_TABLE_TABLEReturn to the Summary Table.Summary TableThe FPD-Link III Port Select register configures which port is accessed in I2C commands to unique Rx Port registers 0x4D - 0x7F and 0xD0 - 0xDF. A 2-bit RX_READ_PORT field provides for reading values from a single port. The RX_WRITE_PORT fields provide individual enables for each port, allowing simultaneous writes broadcast to all of the FPD-Link III Receive port register blocks in unison. The DS90UB960-Q1 maintains separate page control, preventing conflict between sources. FPD3_PORT_SEL Register Field Descriptions Bit Field Type Reset Description 7:6 PHYS_PORT_NUM R 0x0 Physical port numberThis field porvides the physical port connection when reading from a remote device via the Bi-directional Control Channel.When accessed via local I2C interfaces, the value returned is always 0. When accessed via Bi-directional Control Channel, the value returned is the port number of the Receive port connection. 5:4 RX_READ_PORT R/W 0x0 Select RX port for register readThis field selects one of the four RX port register blocks for readback. This applies to all paged FPD3 Receiver port registers.00: Port 0 registers01: Port 1 registers10: Port 2 registers11: Port 3 registersWhen accessed via local I2C interfaces, the default setting is 0. When accessed via Bi-directional Control Channel, the default value is the port number of the Receive port connection. 3 RX_WRITE_PORT_3 R/W 0x0 Write Enable for RX port 3 registersThis bit enables writes to RX port 3 registers. Any combination of RX port registers can be written simultaneously. This applies to all paged FPD3 Receiver port registers.0: Writes disabled1: Writes enabledWhen accessed via Bi-directional Control Channel, the default value is 1 if accessed over RX port 3. 2 RX_WRITE_PORT_2 R/W 0x0 Write Enable for RX port 2 registersThis bit enables writes to RX port 2 registers. Any combination of RX port registers can be written simultaneously. This applies to all paged FPD3 Receiver port registers.0: Writes disabled1: Writes enabledWhen accessed via Bi-directional Control Channel, the default value is 1 if accessed over RX port 2. 1 RX_WRITE_PORT_1 R/W 0x0 Write Enable for RX port 1 registersThis bit enables writes to RX port 1 registers. Any combination of RX port registers can be written simultaneously. This applies to all paged FPD3 Receiver port registers.0: Writes disabled1: Writes enabledWhen accessed via Bi-directional Control Channel, the default value is 1 if accessed over RX port 1. 0 RX_WRITE_PORT_0 R/W 0x0 Write Enable for RX port 0 registersThis bit enables writes to RX port 0 registers. Any combination of RX port registers can be written simultaneously. This applies to all paged FPD3 Receiver port registers.0: Writes disabled1: Writes enabledWhen accessed via Bi-directional Control Channel, the default value is 1 if accessed over RX port 0. FPD3_PORT_SEL Register Field Descriptions Bit Field Type Reset Description 7:6 PHYS_PORT_NUM R 0x0 Physical port numberThis field porvides the physical port connection when reading from a remote device via the Bi-directional Control Channel.When accessed via local I2C interfaces, the value returned is always 0. When accessed via Bi-directional Control Channel, the value returned is the port number of the Receive port connection. 5:4 RX_READ_PORT R/W 0x0 Select RX port for register readThis field selects one of the four RX port register blocks for readback. This applies to all paged FPD3 Receiver port registers.00: Port 0 registers01: Port 1 registers10: Port 2 registers11: Port 3 registersWhen accessed via local I2C interfaces, the default setting is 0. When accessed via Bi-directional Control Channel, the default value is the port number of the Receive port connection. 3 RX_WRITE_PORT_3 R/W 0x0 Write Enable for RX port 3 registersThis bit enables writes to RX port 3 registers. Any combination of RX port registers can be written simultaneously. This applies to all paged FPD3 Receiver port registers.0: Writes disabled1: Writes enabledWhen accessed via Bi-directional Control Channel, the default value is 1 if accessed over RX port 3. 2 RX_WRITE_PORT_2 R/W 0x0 Write Enable for RX port 2 registersThis bit enables writes to RX port 2 registers. Any combination of RX port registers can be written simultaneously. This applies to all paged FPD3 Receiver port registers.0: Writes disabled1: Writes enabledWhen accessed via Bi-directional Control Channel, the default value is 1 if accessed over RX port 2. 1 RX_WRITE_PORT_1 R/W 0x0 Write Enable for RX port 1 registersThis bit enables writes to RX port 1 registers. Any combination of RX port registers can be written simultaneously. This applies to all paged FPD3 Receiver port registers.0: Writes disabled1: Writes enabledWhen accessed via Bi-directional Control Channel, the default value is 1 if accessed over RX port 1. 0 RX_WRITE_PORT_0 R/W 0x0 Write Enable for RX port 0 registersThis bit enables writes to RX port 0 registers. Any combination of RX port registers can be written simultaneously. This applies to all paged FPD3 Receiver port registers.0: Writes disabled1: Writes enabledWhen accessed via Bi-directional Control Channel, the default value is 1 if accessed over RX port 0. Bit Field Type Reset Description Bit Field Type Reset Description BitFieldTypeResetDescription 7:6 PHYS_PORT_NUM R 0x0 Physical port numberThis field porvides the physical port connection when reading from a remote device via the Bi-directional Control Channel.When accessed via local I2C interfaces, the value returned is always 0. When accessed via Bi-directional Control Channel, the value returned is the port number of the Receive port connection. 5:4 RX_READ_PORT R/W 0x0 Select RX port for register readThis field selects one of the four RX port register blocks for readback. This applies to all paged FPD3 Receiver port registers.00: Port 0 registers01: Port 1 registers10: Port 2 registers11: Port 3 registersWhen accessed via local I2C interfaces, the default setting is 0. When accessed via Bi-directional Control Channel, the default value is the port number of the Receive port connection. 3 RX_WRITE_PORT_3 R/W 0x0 Write Enable for RX port 3 registersThis bit enables writes to RX port 3 registers. Any combination of RX port registers can be written simultaneously. This applies to all paged FPD3 Receiver port registers.0: Writes disabled1: Writes enabledWhen accessed via Bi-directional Control Channel, the default value is 1 if accessed over RX port 3. 2 RX_WRITE_PORT_2 R/W 0x0 Write Enable for RX port 2 registersThis bit enables writes to RX port 2 registers. Any combination of RX port registers can be written simultaneously. This applies to all paged FPD3 Receiver port registers.0: Writes disabled1: Writes enabledWhen accessed via Bi-directional Control Channel, the default value is 1 if accessed over RX port 2. 1 RX_WRITE_PORT_1 R/W 0x0 Write Enable for RX port 1 registersThis bit enables writes to RX port 1 registers. Any combination of RX port registers can be written simultaneously. This applies to all paged FPD3 Receiver port registers.0: Writes disabled1: Writes enabledWhen accessed via Bi-directional Control Channel, the default value is 1 if accessed over RX port 1. 0 RX_WRITE_PORT_0 R/W 0x0 Write Enable for RX port 0 registersThis bit enables writes to RX port 0 registers. Any combination of RX port registers can be written simultaneously. This applies to all paged FPD3 Receiver port registers.0: Writes disabled1: Writes enabledWhen accessed via Bi-directional Control Channel, the default value is 1 if accessed over RX port 0. 7:6 PHYS_PORT_NUM R 0x0 Physical port numberThis field porvides the physical port connection when reading from a remote device via the Bi-directional Control Channel.When accessed via local I2C interfaces, the value returned is always 0. When accessed via Bi-directional Control Channel, the value returned is the port number of the Receive port connection. 7:6PHYS_PORT_NUMR0x0 Physical port numberThis field porvides the physical port connection when reading from a remote device via the Bi-directional Control Channel.When accessed via local I2C interfaces, the value returned is always 0. When accessed via Bi-directional Control Channel, the value returned is the port number of the Receive port connection. 5:4 RX_READ_PORT R/W 0x0 Select RX port for register readThis field selects one of the four RX port register blocks for readback. This applies to all paged FPD3 Receiver port registers.00: Port 0 registers01: Port 1 registers10: Port 2 registers11: Port 3 registersWhen accessed via local I2C interfaces, the default setting is 0. When accessed via Bi-directional Control Channel, the default value is the port number of the Receive port connection. 5:4RX_READ_PORTR/W0x0 Select RX port for register readThis field selects one of the four RX port register blocks for readback. This applies to all paged FPD3 Receiver port registers.00: Port 0 registers01: Port 1 registers10: Port 2 registers11: Port 3 registersWhen accessed via local I2C interfaces, the default setting is 0. When accessed via Bi-directional Control Channel, the default value is the port number of the Receive port connection. 3 RX_WRITE_PORT_3 R/W 0x0 Write Enable for RX port 3 registersThis bit enables writes to RX port 3 registers. Any combination of RX port registers can be written simultaneously. This applies to all paged FPD3 Receiver port registers.0: Writes disabled1: Writes enabledWhen accessed via Bi-directional Control Channel, the default value is 1 if accessed over RX port 3. 3RX_WRITE_PORT_3R/W0x0 Write Enable for RX port 3 registersThis bit enables writes to RX port 3 registers. Any combination of RX port registers can be written simultaneously. This applies to all paged FPD3 Receiver port registers.0: Writes disabled1: Writes enabledWhen accessed via Bi-directional Control Channel, the default value is 1 if accessed over RX port 3. 2 RX_WRITE_PORT_2 R/W 0x0 Write Enable for RX port 2 registersThis bit enables writes to RX port 2 registers. Any combination of RX port registers can be written simultaneously. This applies to all paged FPD3 Receiver port registers.0: Writes disabled1: Writes enabledWhen accessed via Bi-directional Control Channel, the default value is 1 if accessed over RX port 2. 2RX_WRITE_PORT_2R/W0x0 Write Enable for RX port 2 registersThis bit enables writes to RX port 2 registers. Any combination of RX port registers can be written simultaneously. This applies to all paged FPD3 Receiver port registers.0: Writes disabled1: Writes enabledWhen accessed via Bi-directional Control Channel, the default value is 1 if accessed over RX port 2. 1 RX_WRITE_PORT_1 R/W 0x0 Write Enable for RX port 1 registersThis bit enables writes to RX port 1 registers. Any combination of RX port registers can be written simultaneously. This applies to all paged FPD3 Receiver port registers.0: Writes disabled1: Writes enabledWhen accessed via Bi-directional Control Channel, the default value is 1 if accessed over RX port 1. 1RX_WRITE_PORT_1R/W0x0 Write Enable for RX port 1 registersThis bit enables writes to RX port 1 registers. Any combination of RX port registers can be written simultaneously. This applies to all paged FPD3 Receiver port registers.0: Writes disabled1: Writes enabledWhen accessed via Bi-directional Control Channel, the default value is 1 if accessed over RX port 1. 0 RX_WRITE_PORT_0 R/W 0x0 Write Enable for RX port 0 registersThis bit enables writes to RX port 0 registers. Any combination of RX port registers can be written simultaneously. This applies to all paged FPD3 Receiver port registers.0: Writes disabled1: Writes enabledWhen accessed via Bi-directional Control Channel, the default value is 1 if accessed over RX port 0. 0RX_WRITE_PORT_0R/W0x0 Write Enable for RX port 0 registersThis bit enables writes to RX port 0 registers. Any combination of RX port registers can be written simultaneously. This applies to all paged FPD3 Receiver port registers.0: Writes disabled1: Writes enabledWhen accessed via Bi-directional Control Channel, the default value is 1 if accessed over RX port 0. RX_PORT_STS1 Register (Address = 0x4D) [Reset = 0x00] RX_PORT_STS1 is shown in #GUID-20230614-SS0T-4RL9-H3GZ-MGHKVB6PT1NH/MAIN_MAIN_MAIN_RX_PORT_STS1_TABLE_TABLE. Return to the Summary Table. RX port-specific register. The FPD-Link III Port Select register 0x4C configures which unique Rx port registers can be accessed by I2C read and write commands. RX_PORT_STS1 Register Field Descriptions Bit Field Type Reset Description 7:6 RX_PORT_NUM R 0x0 RX Port NumberThis read-only field indicates the number of the currently selected RX read port. 5 BCC_CRC_ERROR RC 0x0 Bi-directional Control Channel CRC Error DetectedThis bit indicates a CRC error has been detected in the forward control channel. If this bit is set, an error may have occurred in the control channel operation. This bit is cleared on read. 4 LOCK_STS_CHG RC 0x0 Lock Status ChangedThis bit is set if a change in receiver lock status has been detected since the last read of this register. Current lock status is available in the LOCK_STS bit of this registerThis bit is cleared on read. 3 BCC_SEQ_ERROR/BCC_ERROR RC 0x0 The function of this bit depends on the setting of the BCC_EN_ENH_ERR control in the BCC_ERR_CTL register. If BCC_EN_ENH_ERR is 0 (disabled), this register is defined as follows: Bidirectional Control Channel Sequence Error DetectedThis bit indicates a sequence error has been detected in the forward control channel. If this bit is set, an error may have occurred in the control channel operation. This bit is cleared on read. If BCC_EN_ENH_ERR is 1 (enabled), this register is defined as follows: Bidirectional Control Channel Error FlagThis flag indicates one or more errors have been detected during Bidirectional Control Channel communication with the Deserializer. The BCC_STATUS register contains further information on the type of error detected. This bit will be cleared upon read of the BCC_STATUS register. 2 PARITY_ERROR R 0x0 FPD3 parity errors detectedThis flag is set when the number of parity errors detected is greater than the threshold programmed in the PAR_ERR_THOLD registers.1: Number of FPD3 parity errors detected is greater than the threshold0: Number of FPD3 parity errors is below the thresholdThis bit is cleared when the RX_PAR_ERR_HI/LO registers are cleared. 1 PORT_PASS R 0x0 Receiver PASS indicationThis bit indicates the current status of the Receiver PASS indication. The requirements for setting the Receiver PASS indication are controlled by the PORT_PASS_CTL register.1: Receive input has met PASS criteria0: Receive input does not meet PASS criteria 0 LOCK_STS R 0x0 FPD-Link III receiver is locked to incoming data1: Receiver is locked to incoming data0: Receiver is not locked RX_PORT_STS1 Register (Address = 0x4D) [Reset = 0x00] RX_PORT_STS1 is shown in #GUID-20230614-SS0T-4RL9-H3GZ-MGHKVB6PT1NH/MAIN_MAIN_MAIN_RX_PORT_STS1_TABLE_TABLE.#GUID-20230614-SS0T-4RL9-H3GZ-MGHKVB6PT1NH/MAIN_MAIN_MAIN_RX_PORT_STS1_TABLE_TABLEReturn to the Summary Table.Summary TableRX port-specific register. The FPD-Link III Port Select register 0x4C configures which unique Rx port registers can be accessed by I2C read and write commands. RX_PORT_STS1 Register Field Descriptions Bit Field Type Reset Description 7:6 RX_PORT_NUM R 0x0 RX Port NumberThis read-only field indicates the number of the currently selected RX read port. 5 BCC_CRC_ERROR RC 0x0 Bi-directional Control Channel CRC Error DetectedThis bit indicates a CRC error has been detected in the forward control channel. If this bit is set, an error may have occurred in the control channel operation. This bit is cleared on read. 4 LOCK_STS_CHG RC 0x0 Lock Status ChangedThis bit is set if a change in receiver lock status has been detected since the last read of this register. Current lock status is available in the LOCK_STS bit of this registerThis bit is cleared on read. 3 BCC_SEQ_ERROR/BCC_ERROR RC 0x0 The function of this bit depends on the setting of the BCC_EN_ENH_ERR control in the BCC_ERR_CTL register. If BCC_EN_ENH_ERR is 0 (disabled), this register is defined as follows: Bidirectional Control Channel Sequence Error DetectedThis bit indicates a sequence error has been detected in the forward control channel. If this bit is set, an error may have occurred in the control channel operation. This bit is cleared on read. If BCC_EN_ENH_ERR is 1 (enabled), this register is defined as follows: Bidirectional Control Channel Error FlagThis flag indicates one or more errors have been detected during Bidirectional Control Channel communication with the Deserializer. The BCC_STATUS register contains further information on the type of error detected. This bit will be cleared upon read of the BCC_STATUS register. 2 PARITY_ERROR R 0x0 FPD3 parity errors detectedThis flag is set when the number of parity errors detected is greater than the threshold programmed in the PAR_ERR_THOLD registers.1: Number of FPD3 parity errors detected is greater than the threshold0: Number of FPD3 parity errors is below the thresholdThis bit is cleared when the RX_PAR_ERR_HI/LO registers are cleared. 1 PORT_PASS R 0x0 Receiver PASS indicationThis bit indicates the current status of the Receiver PASS indication. The requirements for setting the Receiver PASS indication are controlled by the PORT_PASS_CTL register.1: Receive input has met PASS criteria0: Receive input does not meet PASS criteria 0 LOCK_STS R 0x0 FPD-Link III receiver is locked to incoming data1: Receiver is locked to incoming data0: Receiver is not locked RX_PORT_STS1 Register Field Descriptions Bit Field Type Reset Description 7:6 RX_PORT_NUM R 0x0 RX Port NumberThis read-only field indicates the number of the currently selected RX read port. 5 BCC_CRC_ERROR RC 0x0 Bi-directional Control Channel CRC Error DetectedThis bit indicates a CRC error has been detected in the forward control channel. If this bit is set, an error may have occurred in the control channel operation. This bit is cleared on read. 4 LOCK_STS_CHG RC 0x0 Lock Status ChangedThis bit is set if a change in receiver lock status has been detected since the last read of this register. Current lock status is available in the LOCK_STS bit of this registerThis bit is cleared on read. 3 BCC_SEQ_ERROR/BCC_ERROR RC 0x0 The function of this bit depends on the setting of the BCC_EN_ENH_ERR control in the BCC_ERR_CTL register. If BCC_EN_ENH_ERR is 0 (disabled), this register is defined as follows: Bidirectional Control Channel Sequence Error DetectedThis bit indicates a sequence error has been detected in the forward control channel. If this bit is set, an error may have occurred in the control channel operation. This bit is cleared on read. If BCC_EN_ENH_ERR is 1 (enabled), this register is defined as follows: Bidirectional Control Channel Error FlagThis flag indicates one or more errors have been detected during Bidirectional Control Channel communication with the Deserializer. The BCC_STATUS register contains further information on the type of error detected. This bit will be cleared upon read of the BCC_STATUS register. 2 PARITY_ERROR R 0x0 FPD3 parity errors detectedThis flag is set when the number of parity errors detected is greater than the threshold programmed in the PAR_ERR_THOLD registers.1: Number of FPD3 parity errors detected is greater than the threshold0: Number of FPD3 parity errors is below the thresholdThis bit is cleared when the RX_PAR_ERR_HI/LO registers are cleared. 1 PORT_PASS R 0x0 Receiver PASS indicationThis bit indicates the current status of the Receiver PASS indication. The requirements for setting the Receiver PASS indication are controlled by the PORT_PASS_CTL register.1: Receive input has met PASS criteria0: Receive input does not meet PASS criteria 0 LOCK_STS R 0x0 FPD-Link III receiver is locked to incoming data1: Receiver is locked to incoming data0: Receiver is not locked Bit Field Type Reset Description Bit Field Type Reset Description BitFieldTypeResetDescription 7:6 RX_PORT_NUM R 0x0 RX Port NumberThis read-only field indicates the number of the currently selected RX read port. 5 BCC_CRC_ERROR RC 0x0 Bi-directional Control Channel CRC Error DetectedThis bit indicates a CRC error has been detected in the forward control channel. If this bit is set, an error may have occurred in the control channel operation. This bit is cleared on read. 4 LOCK_STS_CHG RC 0x0 Lock Status ChangedThis bit is set if a change in receiver lock status has been detected since the last read of this register. Current lock status is available in the LOCK_STS bit of this registerThis bit is cleared on read. 3 BCC_SEQ_ERROR/BCC_ERROR RC 0x0 The function of this bit depends on the setting of the BCC_EN_ENH_ERR control in the BCC_ERR_CTL register. If BCC_EN_ENH_ERR is 0 (disabled), this register is defined as follows: Bidirectional Control Channel Sequence Error DetectedThis bit indicates a sequence error has been detected in the forward control channel. If this bit is set, an error may have occurred in the control channel operation. This bit is cleared on read. If BCC_EN_ENH_ERR is 1 (enabled), this register is defined as follows: Bidirectional Control Channel Error FlagThis flag indicates one or more errors have been detected during Bidirectional Control Channel communication with the Deserializer. The BCC_STATUS register contains further information on the type of error detected. This bit will be cleared upon read of the BCC_STATUS register. 2 PARITY_ERROR R 0x0 FPD3 parity errors detectedThis flag is set when the number of parity errors detected is greater than the threshold programmed in the PAR_ERR_THOLD registers.1: Number of FPD3 parity errors detected is greater than the threshold0: Number of FPD3 parity errors is below the thresholdThis bit is cleared when the RX_PAR_ERR_HI/LO registers are cleared. 1 PORT_PASS R 0x0 Receiver PASS indicationThis bit indicates the current status of the Receiver PASS indication. The requirements for setting the Receiver PASS indication are controlled by the PORT_PASS_CTL register.1: Receive input has met PASS criteria0: Receive input does not meet PASS criteria 0 LOCK_STS R 0x0 FPD-Link III receiver is locked to incoming data1: Receiver is locked to incoming data0: Receiver is not locked 7:6 RX_PORT_NUM R 0x0 RX Port NumberThis read-only field indicates the number of the currently selected RX read port. 7:6RX_PORT_NUMR0x0 RX Port NumberThis read-only field indicates the number of the currently selected RX read port. 5 BCC_CRC_ERROR RC 0x0 Bi-directional Control Channel CRC Error DetectedThis bit indicates a CRC error has been detected in the forward control channel. If this bit is set, an error may have occurred in the control channel operation. This bit is cleared on read. 5BCC_CRC_ERRORRC0x0 Bi-directional Control Channel CRC Error DetectedThis bit indicates a CRC error has been detected in the forward control channel. If this bit is set, an error may have occurred in the control channel operation. This bit is cleared on read. 4 LOCK_STS_CHG RC 0x0 Lock Status ChangedThis bit is set if a change in receiver lock status has been detected since the last read of this register. Current lock status is available in the LOCK_STS bit of this registerThis bit is cleared on read. 4LOCK_STS_CHGRC0x0 Lock Status ChangedThis bit is set if a change in receiver lock status has been detected since the last read of this register. Current lock status is available in the LOCK_STS bit of this registerThis bit is cleared on read. 3 BCC_SEQ_ERROR/BCC_ERROR RC 0x0 The function of this bit depends on the setting of the BCC_EN_ENH_ERR control in the BCC_ERR_CTL register. If BCC_EN_ENH_ERR is 0 (disabled), this register is defined as follows: Bidirectional Control Channel Sequence Error DetectedThis bit indicates a sequence error has been detected in the forward control channel. If this bit is set, an error may have occurred in the control channel operation. This bit is cleared on read. If BCC_EN_ENH_ERR is 1 (enabled), this register is defined as follows: Bidirectional Control Channel Error FlagThis flag indicates one or more errors have been detected during Bidirectional Control Channel communication with the Deserializer. The BCC_STATUS register contains further information on the type of error detected. This bit will be cleared upon read of the BCC_STATUS register. 3BCC_SEQ_ERROR/BCC_ERRORRC0x0 The function of this bit depends on the setting of the BCC_EN_ENH_ERR control in the BCC_ERR_CTL register. If BCC_EN_ENH_ERR is 0 (disabled), this register is defined as follows: Bidirectional Control Channel Sequence Error DetectedThis bit indicates a sequence error has been detected in the forward control channel. If this bit is set, an error may have occurred in the control channel operation. This bit is cleared on read. If BCC_EN_ENH_ERR is 1 (enabled), this register is defined as follows: Bidirectional Control Channel Error FlagThis flag indicates one or more errors have been detected during Bidirectional Control Channel communication with the Deserializer. The BCC_STATUS register contains further information on the type of error detected. This bit will be cleared upon read of the BCC_STATUS register. 2 PARITY_ERROR R 0x0 FPD3 parity errors detectedThis flag is set when the number of parity errors detected is greater than the threshold programmed in the PAR_ERR_THOLD registers.1: Number of FPD3 parity errors detected is greater than the threshold0: Number of FPD3 parity errors is below the thresholdThis bit is cleared when the RX_PAR_ERR_HI/LO registers are cleared. 2PARITY_ERRORR0x0 FPD3 parity errors detectedThis flag is set when the number of parity errors detected is greater than the threshold programmed in the PAR_ERR_THOLD registers.1: Number of FPD3 parity errors detected is greater than the threshold0: Number of FPD3 parity errors is below the thresholdThis bit is cleared when the RX_PAR_ERR_HI/LO registers are cleared. 1 PORT_PASS R 0x0 Receiver PASS indicationThis bit indicates the current status of the Receiver PASS indication. The requirements for setting the Receiver PASS indication are controlled by the PORT_PASS_CTL register.1: Receive input has met PASS criteria0: Receive input does not meet PASS criteria 1PORT_PASSR0x0 Receiver PASS indicationThis bit indicates the current status of the Receiver PASS indication. The requirements for setting the Receiver PASS indication are controlled by the PORT_PASS_CTL register.1: Receive input has met PASS criteria0: Receive input does not meet PASS criteria 0 LOCK_STS R 0x0 FPD-Link III receiver is locked to incoming data1: Receiver is locked to incoming data0: Receiver is not locked 0LOCK_STSR0x0 FPD-Link III receiver is locked to incoming data1: Receiver is locked to incoming data0: Receiver is not locked RX_PORT_STS2 Register (Address = 0x4E) [Reset = 0x00] RX_PORT_STS2 is shown in #GUID-20230614-SS0T-4RL9-H3GZ-MGHKVB6PT1NH/MAIN_MAIN_MAIN_RX_PORT_STS2_TABLE_TABLE. Return to the Summary Table. RX port-specific register. The FPD-Link III Port Select register 0x4C configures which unique Rx port registers can be accessed by I2C read and write commands. RX_PORT_STS2 Register Field Descriptions Bit Field Type Reset Description 7 LINE_LEN_UNSTABLE RC 0x0 Line Length UnstableIf set, this bit indicates the line length was detected as unstable during a previous video frame. The line length is considered to be stable if all the lines in the video frame have the same length. This flag will remain set until read. 6 LINE_LEN_CHG RC 0x0 Line Length Changed1: Change of line length detected0: Change of line length not detectedThis bit is cleared on read. 5 FPD3_ENCODE_ERROR RC 0x0 FPD3 Encoder error detectedIf set, this flag indicates an error in the FPD-Link III encoding has been detected by the FPD-Link III receiver.Tihs bit is cleared on read.Note, to detect FPD3 Encoder errors, the LINK_ERROR_COUNT must be enabled with a LINK_ERR_THRESH value greater than 1. Otherwise, the loss of Receiver Lock will prevent detection of the Encoder error. 4 BUFFER_ERROR RC 0x0 Packet buffer error detected. If this bit is set, an overflow condition has occurred on the packet buffer FIFO.1: Packet Buffer error detected0: No Packet Buffer errors detectedThis bit is cleared on read. 3 CSI_ERROR R 0x0 CSI-2 Receive error detectedSee the CSI_RX_STS register for details. 2 FREQ_STABLE R 0x0 Frequency measurement stable 1 NO_FPD3_CLK R 0x0 No FPD-Link input clock detectedWhen set, this bit indicates that no FPD Clock has been detected. This bit will be set if the input frequency is below the setting programmed in the FREQ_LO_THR setting in the FREQ_DET_CTL register. 0 LINE_CNT_CHG RC 0x0 Line Count Changed1: Change of line count detected0: Change of line count not detectedThis bit is cleared on read. RX_PORT_STS2 Register (Address = 0x4E) [Reset = 0x00] RX_PORT_STS2 is shown in #GUID-20230614-SS0T-4RL9-H3GZ-MGHKVB6PT1NH/MAIN_MAIN_MAIN_RX_PORT_STS2_TABLE_TABLE.#GUID-20230614-SS0T-4RL9-H3GZ-MGHKVB6PT1NH/MAIN_MAIN_MAIN_RX_PORT_STS2_TABLE_TABLEReturn to the Summary Table.Summary TableRX port-specific register. The FPD-Link III Port Select register 0x4C configures which unique Rx port registers can be accessed by I2C read and write commands. RX_PORT_STS2 Register Field Descriptions Bit Field Type Reset Description 7 LINE_LEN_UNSTABLE RC 0x0 Line Length UnstableIf set, this bit indicates the line length was detected as unstable during a previous video frame. The line length is considered to be stable if all the lines in the video frame have the same length. This flag will remain set until read. 6 LINE_LEN_CHG RC 0x0 Line Length Changed1: Change of line length detected0: Change of line length not detectedThis bit is cleared on read. 5 FPD3_ENCODE_ERROR RC 0x0 FPD3 Encoder error detectedIf set, this flag indicates an error in the FPD-Link III encoding has been detected by the FPD-Link III receiver.Tihs bit is cleared on read.Note, to detect FPD3 Encoder errors, the LINK_ERROR_COUNT must be enabled with a LINK_ERR_THRESH value greater than 1. Otherwise, the loss of Receiver Lock will prevent detection of the Encoder error. 4 BUFFER_ERROR RC 0x0 Packet buffer error detected. If this bit is set, an overflow condition has occurred on the packet buffer FIFO.1: Packet Buffer error detected0: No Packet Buffer errors detectedThis bit is cleared on read. 3 CSI_ERROR R 0x0 CSI-2 Receive error detectedSee the CSI_RX_STS register for details. 2 FREQ_STABLE R 0x0 Frequency measurement stable 1 NO_FPD3_CLK R 0x0 No FPD-Link input clock detectedWhen set, this bit indicates that no FPD Clock has been detected. This bit will be set if the input frequency is below the setting programmed in the FREQ_LO_THR setting in the FREQ_DET_CTL register. 0 LINE_CNT_CHG RC 0x0 Line Count Changed1: Change of line count detected0: Change of line count not detectedThis bit is cleared on read. RX_PORT_STS2 Register Field Descriptions Bit Field Type Reset Description 7 LINE_LEN_UNSTABLE RC 0x0 Line Length UnstableIf set, this bit indicates the line length was detected as unstable during a previous video frame. The line length is considered to be stable if all the lines in the video frame have the same length. This flag will remain set until read. 6 LINE_LEN_CHG RC 0x0 Line Length Changed1: Change of line length detected0: Change of line length not detectedThis bit is cleared on read. 5 FPD3_ENCODE_ERROR RC 0x0 FPD3 Encoder error detectedIf set, this flag indicates an error in the FPD-Link III encoding has been detected by the FPD-Link III receiver.Tihs bit is cleared on read.Note, to detect FPD3 Encoder errors, the LINK_ERROR_COUNT must be enabled with a LINK_ERR_THRESH value greater than 1. Otherwise, the loss of Receiver Lock will prevent detection of the Encoder error. 4 BUFFER_ERROR RC 0x0 Packet buffer error detected. If this bit is set, an overflow condition has occurred on the packet buffer FIFO.1: Packet Buffer error detected0: No Packet Buffer errors detectedThis bit is cleared on read. 3 CSI_ERROR R 0x0 CSI-2 Receive error detectedSee the CSI_RX_STS register for details. 2 FREQ_STABLE R 0x0 Frequency measurement stable 1 NO_FPD3_CLK R 0x0 No FPD-Link input clock detectedWhen set, this bit indicates that no FPD Clock has been detected. This bit will be set if the input frequency is below the setting programmed in the FREQ_LO_THR setting in the FREQ_DET_CTL register. 0 LINE_CNT_CHG RC 0x0 Line Count Changed1: Change of line count detected0: Change of line count not detectedThis bit is cleared on read. Bit Field Type Reset Description Bit Field Type Reset Description BitFieldTypeResetDescription 7 LINE_LEN_UNSTABLE RC 0x0 Line Length UnstableIf set, this bit indicates the line length was detected as unstable during a previous video frame. The line length is considered to be stable if all the lines in the video frame have the same length. This flag will remain set until read. 6 LINE_LEN_CHG RC 0x0 Line Length Changed1: Change of line length detected0: Change of line length not detectedThis bit is cleared on read. 5 FPD3_ENCODE_ERROR RC 0x0 FPD3 Encoder error detectedIf set, this flag indicates an error in the FPD-Link III encoding has been detected by the FPD-Link III receiver.Tihs bit is cleared on read.Note, to detect FPD3 Encoder errors, the LINK_ERROR_COUNT must be enabled with a LINK_ERR_THRESH value greater than 1. Otherwise, the loss of Receiver Lock will prevent detection of the Encoder error. 4 BUFFER_ERROR RC 0x0 Packet buffer error detected. If this bit is set, an overflow condition has occurred on the packet buffer FIFO.1: Packet Buffer error detected0: No Packet Buffer errors detectedThis bit is cleared on read. 3 CSI_ERROR R 0x0 CSI-2 Receive error detectedSee the CSI_RX_STS register for details. 2 FREQ_STABLE R 0x0 Frequency measurement stable 1 NO_FPD3_CLK R 0x0 No FPD-Link input clock detectedWhen set, this bit indicates that no FPD Clock has been detected. This bit will be set if the input frequency is below the setting programmed in the FREQ_LO_THR setting in the FREQ_DET_CTL register. 0 LINE_CNT_CHG RC 0x0 Line Count Changed1: Change of line count detected0: Change of line count not detectedThis bit is cleared on read. 7 LINE_LEN_UNSTABLE RC 0x0 Line Length UnstableIf set, this bit indicates the line length was detected as unstable during a previous video frame. The line length is considered to be stable if all the lines in the video frame have the same length. This flag will remain set until read. 7LINE_LEN_UNSTABLERC0x0 Line Length UnstableIf set, this bit indicates the line length was detected as unstable during a previous video frame. The line length is considered to be stable if all the lines in the video frame have the same length. This flag will remain set until read. 6 LINE_LEN_CHG RC 0x0 Line Length Changed1: Change of line length detected0: Change of line length not detectedThis bit is cleared on read. 6LINE_LEN_CHGRC0x0 Line Length Changed1: Change of line length detected0: Change of line length not detectedThis bit is cleared on read. 5 FPD3_ENCODE_ERROR RC 0x0 FPD3 Encoder error detectedIf set, this flag indicates an error in the FPD-Link III encoding has been detected by the FPD-Link III receiver.Tihs bit is cleared on read.Note, to detect FPD3 Encoder errors, the LINK_ERROR_COUNT must be enabled with a LINK_ERR_THRESH value greater than 1. Otherwise, the loss of Receiver Lock will prevent detection of the Encoder error. 5FPD3_ENCODE_ERRORRC0x0 FPD3 Encoder error detectedIf set, this flag indicates an error in the FPD-Link III encoding has been detected by the FPD-Link III receiver.Tihs bit is cleared on read.Note, to detect FPD3 Encoder errors, the LINK_ERROR_COUNT must be enabled with a LINK_ERR_THRESH value greater than 1. Otherwise, the loss of Receiver Lock will prevent detection of the Encoder error. 4 BUFFER_ERROR RC 0x0 Packet buffer error detected. If this bit is set, an overflow condition has occurred on the packet buffer FIFO.1: Packet Buffer error detected0: No Packet Buffer errors detectedThis bit is cleared on read. 4BUFFER_ERRORRC0x0 Packet buffer error detected. If this bit is set, an overflow condition has occurred on the packet buffer FIFO.1: Packet Buffer error detected0: No Packet Buffer errors detectedThis bit is cleared on read. 3 CSI_ERROR R 0x0 CSI-2 Receive error detectedSee the CSI_RX_STS register for details. 3CSI_ERRORR0x0 CSI-2 Receive error detectedSee the CSI_RX_STS register for details. 2 FREQ_STABLE R 0x0 Frequency measurement stable 2FREQ_STABLER0x0 Frequency measurement stable 1 NO_FPD3_CLK R 0x0 No FPD-Link input clock detectedWhen set, this bit indicates that no FPD Clock has been detected. This bit will be set if the input frequency is below the setting programmed in the FREQ_LO_THR setting in the FREQ_DET_CTL register. 1NO_FPD3_CLKR0x0 No FPD-Link input clock detectedWhen set, this bit indicates that no FPD Clock has been detected. This bit will be set if the input frequency is below the setting programmed in the FREQ_LO_THR setting in the FREQ_DET_CTL register. 0 LINE_CNT_CHG RC 0x0 Line Count Changed1: Change of line count detected0: Change of line count not detectedThis bit is cleared on read. 0LINE_CNT_CHGRC0x0 Line Count Changed1: Change of line count detected0: Change of line count not detectedThis bit is cleared on read. RX_FREQ_HIGH Register (Address = 0x4F) [Reset = 0x00] RX_FREQ_HIGH is shown in #GUID-20230614-SS0T-4RL9-H3GZ-MGHKVB6PT1NH/MAIN_MAIN_MAIN_RX_FREQ_HIGH_TABLE_TABLE. Return to the Summary Table. RX port-specific register. The FPD-Link III Port Select register 0x4C configures which unique Rx port registers can be accessed by I2C read and write commands. RX_FREQ_HIGH Register Field Descriptions Bit Field Type Reset Description 7:0 FREQ_CNT_HIGH R 0x0 Frequency Counter High Byte (MHz)The Frequency counter reports the measured frequency for the FPD3 Receiver. This portion of the field is the integer value in MHz. RX_FREQ_HIGH Register (Address = 0x4F) [Reset = 0x00] RX_FREQ_HIGH is shown in #GUID-20230614-SS0T-4RL9-H3GZ-MGHKVB6PT1NH/MAIN_MAIN_MAIN_RX_FREQ_HIGH_TABLE_TABLE.#GUID-20230614-SS0T-4RL9-H3GZ-MGHKVB6PT1NH/MAIN_MAIN_MAIN_RX_FREQ_HIGH_TABLE_TABLEReturn to the Summary Table.Summary TableRX port-specific register. The FPD-Link III Port Select register 0x4C configures which unique Rx port registers can be accessed by I2C read and write commands. RX_FREQ_HIGH Register Field Descriptions Bit Field Type Reset Description 7:0 FREQ_CNT_HIGH R 0x0 Frequency Counter High Byte (MHz)The Frequency counter reports the measured frequency for the FPD3 Receiver. This portion of the field is the integer value in MHz. RX_FREQ_HIGH Register Field Descriptions Bit Field Type Reset Description 7:0 FREQ_CNT_HIGH R 0x0 Frequency Counter High Byte (MHz)The Frequency counter reports the measured frequency for the FPD3 Receiver. This portion of the field is the integer value in MHz. Bit Field Type Reset Description Bit Field Type Reset Description BitFieldTypeResetDescription 7:0 FREQ_CNT_HIGH R 0x0 Frequency Counter High Byte (MHz)The Frequency counter reports the measured frequency for the FPD3 Receiver. This portion of the field is the integer value in MHz. 7:0 FREQ_CNT_HIGH R 0x0 Frequency Counter High Byte (MHz)The Frequency counter reports the measured frequency for the FPD3 Receiver. This portion of the field is the integer value in MHz. 7:0FREQ_CNT_HIGHR0x0 Frequency Counter High Byte (MHz)The Frequency counter reports the measured frequency for the FPD3 Receiver. This portion of the field is the integer value in MHz. RX_FREQ_LOW Register (Address = 0x50) [Reset = 0x00] RX_FREQ_LOW is shown in #GUID-20230614-SS0T-4RL9-H3GZ-MGHKVB6PT1NH/MAIN_MAIN_MAIN_RX_FREQ_LOW_TABLE_TABLE. Return to the Summary Table. RX port-specific register. The FPD-Link III Port Select register 0x4C configures which unique Rx port registers can be accessed by I2C read and write commands. RX_FREQ_LOW Register Field Descriptions Bit Field Type Reset Description 7:0 FREQ_CNT_LOW R 0x0 Frequency Counter Low Byte (1/256 MHz)The Frequency counter reports the measured frequency for the FPD3 Receiver. This portion of the field is the fractional value in 1/256 MHz. RX_FREQ_LOW Register (Address = 0x50) [Reset = 0x00] RX_FREQ_LOW is shown in #GUID-20230614-SS0T-4RL9-H3GZ-MGHKVB6PT1NH/MAIN_MAIN_MAIN_RX_FREQ_LOW_TABLE_TABLE.#GUID-20230614-SS0T-4RL9-H3GZ-MGHKVB6PT1NH/MAIN_MAIN_MAIN_RX_FREQ_LOW_TABLE_TABLEReturn to the Summary Table.Summary TableRX port-specific register. The FPD-Link III Port Select register 0x4C configures which unique Rx port registers can be accessed by I2C read and write commands. RX_FREQ_LOW Register Field Descriptions Bit Field Type Reset Description 7:0 FREQ_CNT_LOW R 0x0 Frequency Counter Low Byte (1/256 MHz)The Frequency counter reports the measured frequency for the FPD3 Receiver. This portion of the field is the fractional value in 1/256 MHz. RX_FREQ_LOW Register Field Descriptions Bit Field Type Reset Description 7:0 FREQ_CNT_LOW R 0x0 Frequency Counter Low Byte (1/256 MHz)The Frequency counter reports the measured frequency for the FPD3 Receiver. This portion of the field is the fractional value in 1/256 MHz. Bit Field Type Reset Description Bit Field Type Reset Description BitFieldTypeResetDescription 7:0 FREQ_CNT_LOW R 0x0 Frequency Counter Low Byte (1/256 MHz)The Frequency counter reports the measured frequency for the FPD3 Receiver. This portion of the field is the fractional value in 1/256 MHz. 7:0 FREQ_CNT_LOW R 0x0 Frequency Counter Low Byte (1/256 MHz)The Frequency counter reports the measured frequency for the FPD3 Receiver. This portion of the field is the fractional value in 1/256 MHz. 7:0FREQ_CNT_LOWR0x0 Frequency Counter Low Byte (1/256 MHz)The Frequency counter reports the measured frequency for the FPD3 Receiver. This portion of the field is the fractional value in 1/256 MHz. SENSOR_STS_0 Register (Address = 0x51) [Reset = 0x00] SENSOR_STS_0 is shown in #GUID-20230614-SS0T-4RL9-H3GZ-MGHKVB6PT1NH/MAIN_MAIN_MAIN_SENSOR_STS_0_TABLE_TABLE. Return to the Summary Table. RX port-specific register. The FPD-Link III Port Select register 0x4C configures which unique Rx port registers can be accessed by I2C read and write commands. Sensor Status Register 0 field provides additional status information when paired with a DS90UB953-Q1 Serializer. This field is automatically loaded from the forward channel. SENSOR_STS_0 Register Field Descriptions Bit Field Type Reset Description 7:0 SENSOR_STS_0 R 0x0 Sensor Status Register 0This field provides status from the Serializer. It is automatically loaded from the forward channel. Refer to the Serializer Datasheet SENSOR_STS_0 Register (Address = 0x51) [Reset = 0x00] SENSOR_STS_0 is shown in #GUID-20230614-SS0T-4RL9-H3GZ-MGHKVB6PT1NH/MAIN_MAIN_MAIN_SENSOR_STS_0_TABLE_TABLE.#GUID-20230614-SS0T-4RL9-H3GZ-MGHKVB6PT1NH/MAIN_MAIN_MAIN_SENSOR_STS_0_TABLE_TABLEReturn to the Summary Table.Summary TableRX port-specific register. The FPD-Link III Port Select register 0x4C configures which unique Rx port registers can be accessed by I2C read and write commands. Sensor Status Register 0 field provides additional status information when paired with a DS90UB953-Q1 Serializer. This field is automatically loaded from the forward channel. SENSOR_STS_0 Register Field Descriptions Bit Field Type Reset Description 7:0 SENSOR_STS_0 R 0x0 Sensor Status Register 0This field provides status from the Serializer. It is automatically loaded from the forward channel. Refer to the Serializer Datasheet SENSOR_STS_0 Register Field Descriptions Bit Field Type Reset Description 7:0 SENSOR_STS_0 R 0x0 Sensor Status Register 0This field provides status from the Serializer. It is automatically loaded from the forward channel. Refer to the Serializer Datasheet Bit Field Type Reset Description Bit Field Type Reset Description BitFieldTypeResetDescription 7:0 SENSOR_STS_0 R 0x0 Sensor Status Register 0This field provides status from the Serializer. It is automatically loaded from the forward channel. Refer to the Serializer Datasheet 7:0 SENSOR_STS_0 R 0x0 Sensor Status Register 0This field provides status from the Serializer. It is automatically loaded from the forward channel. Refer to the Serializer Datasheet 7:0SENSOR_STS_0R0x0 Sensor Status Register 0This field provides status from the Serializer. It is automatically loaded from the forward channel. Refer to the Serializer Datasheet SENSOR_STS_1 Register (Address = 0x52) [Reset = 0x00] SENSOR_STS_1 is shown in #GUID-20230614-SS0T-4RL9-H3GZ-MGHKVB6PT1NH/MAIN_MAIN_MAIN_SENSOR_STS_1_TABLE_TABLE. Return to the Summary Table. RX port-specific register. The FPD-Link III Port Select register 0x4C configures which unique Rx port registers can be accessed by I2C read and write commands. Sensor Status Register 1 field provides additional status information when paired with a DS90UB953-Q1 Serializer. This field is automatically loaded from the forward channel. SENSOR_STS_1 Register Field Descriptions Bit Field Type Reset Description 7:0 SENSOR_STS_1 R 0x0 Sensor Status Register 1This field provides status from the Serializer. It is automatically loaded from the forward channel. Refer to the Serializer Datasheet SENSOR_STS_1 Register (Address = 0x52) [Reset = 0x00] SENSOR_STS_1 is shown in #GUID-20230614-SS0T-4RL9-H3GZ-MGHKVB6PT1NH/MAIN_MAIN_MAIN_SENSOR_STS_1_TABLE_TABLE.#GUID-20230614-SS0T-4RL9-H3GZ-MGHKVB6PT1NH/MAIN_MAIN_MAIN_SENSOR_STS_1_TABLE_TABLEReturn to the Summary Table.Summary TableRX port-specific register. The FPD-Link III Port Select register 0x4C configures which unique Rx port registers can be accessed by I2C read and write commands. Sensor Status Register 1 field provides additional status information when paired with a DS90UB953-Q1 Serializer. This field is automatically loaded from the forward channel. SENSOR_STS_1 Register Field Descriptions Bit Field Type Reset Description 7:0 SENSOR_STS_1 R 0x0 Sensor Status Register 1This field provides status from the Serializer. It is automatically loaded from the forward channel. Refer to the Serializer Datasheet SENSOR_STS_1 Register Field Descriptions Bit Field Type Reset Description 7:0 SENSOR_STS_1 R 0x0 Sensor Status Register 1This field provides status from the Serializer. It is automatically loaded from the forward channel. Refer to the Serializer Datasheet Bit Field Type Reset Description Bit Field Type Reset Description BitFieldTypeResetDescription 7:0 SENSOR_STS_1 R 0x0 Sensor Status Register 1This field provides status from the Serializer. It is automatically loaded from the forward channel. Refer to the Serializer Datasheet 7:0 SENSOR_STS_1 R 0x0 Sensor Status Register 1This field provides status from the Serializer. It is automatically loaded from the forward channel. Refer to the Serializer Datasheet 7:0SENSOR_STS_1R0x0 Sensor Status Register 1This field provides status from the Serializer. It is automatically loaded from the forward channel. Refer to the Serializer Datasheet SENSOR_STS_2 Register (Address = 0x53) [Reset = 0x00] SENSOR_STS_2 is shown in #GUID-20230614-SS0T-4RL9-H3GZ-MGHKVB6PT1NH/MAIN_MAIN_MAIN_SENSOR_STS_2_TABLE_TABLE. Return to the Summary Table. RX port-specific register. The FPD-Link III Port Select register 0x4C configures which unique Rx port registers can be accessed by I2C read and write commands. Sensor Status Register 2 field provides additional status information when paired with a DS90UB953-Q1 Serializer. This field is automatically loaded from the forward channel. SENSOR_STS_2 Register Field Descriptions Bit Field Type Reset Description 7:0 SENSOR_STS_2 R 0x0 Sensor Status Register 2This field provides status from the Serializer. It is automatically loaded from the forward channel. Refer to the Serializer Datasheet SENSOR_STS_2 Register (Address = 0x53) [Reset = 0x00] SENSOR_STS_2 is shown in #GUID-20230614-SS0T-4RL9-H3GZ-MGHKVB6PT1NH/MAIN_MAIN_MAIN_SENSOR_STS_2_TABLE_TABLE.#GUID-20230614-SS0T-4RL9-H3GZ-MGHKVB6PT1NH/MAIN_MAIN_MAIN_SENSOR_STS_2_TABLE_TABLEReturn to the Summary Table.Summary TableRX port-specific register. The FPD-Link III Port Select register 0x4C configures which unique Rx port registers can be accessed by I2C read and write commands. Sensor Status Register 2 field provides additional status information when paired with a DS90UB953-Q1 Serializer. This field is automatically loaded from the forward channel. SENSOR_STS_2 Register Field Descriptions Bit Field Type Reset Description 7:0 SENSOR_STS_2 R 0x0 Sensor Status Register 2This field provides status from the Serializer. It is automatically loaded from the forward channel. Refer to the Serializer Datasheet SENSOR_STS_2 Register Field Descriptions Bit Field Type Reset Description 7:0 SENSOR_STS_2 R 0x0 Sensor Status Register 2This field provides status from the Serializer. It is automatically loaded from the forward channel. Refer to the Serializer Datasheet Bit Field Type Reset Description Bit Field Type Reset Description BitFieldTypeResetDescription 7:0 SENSOR_STS_2 R 0x0 Sensor Status Register 2This field provides status from the Serializer. It is automatically loaded from the forward channel. Refer to the Serializer Datasheet 7:0 SENSOR_STS_2 R 0x0 Sensor Status Register 2This field provides status from the Serializer. It is automatically loaded from the forward channel. Refer to the Serializer Datasheet 7:0SENSOR_STS_2R0x0 Sensor Status Register 2This field provides status from the Serializer. It is automatically loaded from the forward channel. Refer to the Serializer Datasheet SENSOR_STS_3 Register (Address = 0x54) [Reset = 0x00] SENSOR_STS_3 is shown in #GUID-20230614-SS0T-4RL9-H3GZ-MGHKVB6PT1NH/MAIN_MAIN_MAIN_SENSOR_STS_3_TABLE_TABLE. Return to the Summary Table. RX port-specific register. The FPD-Link III Port Select register 0x4C configures which unique Rx port registers can be accessed by I2C read and write commands. Sensor Status Register 3 field provides additional status information on the CSI-2 input when paired with a DS90UB953-Q1 Serializer. This field is automatically loaded from the forward channel. SENSOR_STS_3 Register Field Descriptions Bit Field Type Reset Description 7:0 SENSOR_STS_3 R 0x0 Sensor Status Register 3This field provides status from the Serializer. It is automatically loaded from the forward channel. Refer to the Serializer Datasheet SENSOR_STS_3 Register (Address = 0x54) [Reset = 0x00] SENSOR_STS_3 is shown in #GUID-20230614-SS0T-4RL9-H3GZ-MGHKVB6PT1NH/MAIN_MAIN_MAIN_SENSOR_STS_3_TABLE_TABLE.#GUID-20230614-SS0T-4RL9-H3GZ-MGHKVB6PT1NH/MAIN_MAIN_MAIN_SENSOR_STS_3_TABLE_TABLEReturn to the Summary Table.Summary TableRX port-specific register. The FPD-Link III Port Select register 0x4C configures which unique Rx port registers can be accessed by I2C read and write commands. Sensor Status Register 3 field provides additional status information on the CSI-2 input when paired with a DS90UB953-Q1 Serializer. This field is automatically loaded from the forward channel. SENSOR_STS_3 Register Field Descriptions Bit Field Type Reset Description 7:0 SENSOR_STS_3 R 0x0 Sensor Status Register 3This field provides status from the Serializer. It is automatically loaded from the forward channel. Refer to the Serializer Datasheet SENSOR_STS_3 Register Field Descriptions Bit Field Type Reset Description 7:0 SENSOR_STS_3 R 0x0 Sensor Status Register 3This field provides status from the Serializer. It is automatically loaded from the forward channel. Refer to the Serializer Datasheet Bit Field Type Reset Description Bit Field Type Reset Description BitFieldTypeResetDescription 7:0 SENSOR_STS_3 R 0x0 Sensor Status Register 3This field provides status from the Serializer. It is automatically loaded from the forward channel. Refer to the Serializer Datasheet 7:0 SENSOR_STS_3 R 0x0 Sensor Status Register 3This field provides status from the Serializer. It is automatically loaded from the forward channel. Refer to the Serializer Datasheet 7:0SENSOR_STS_3R0x0 Sensor Status Register 3This field provides status from the Serializer. It is automatically loaded from the forward channel. Refer to the Serializer Datasheet RX_PAR_ERR_HI Register (Address = 0x55) [Reset = 0x00] RX_PAR_ERR_HI is shown in #GUID-20230614-SS0T-4RL9-H3GZ-MGHKVB6PT1NH/MAIN_MAIN_MAIN_RX_PAR_ERR_HI_TABLE_TABLE. Return to the Summary Table. RX port-specific register. The FPD-Link III Port Select register 0x4C configures which unique Rx port registers can be accessed by I2C read and write commands. RX_PAR_ERR_HI Register Field Descriptions Bit Field Type Reset Description 7:0 PAR_ERROR_BYTE_1 R 0x0 Number of FPD3 parity errors – 8 most significant bitsThe parity error counter registers return the number of data parity errors that have been detected on the FPD3 Receiver data since the last detection of valid lock or last read of the RX_PAR_ERR_LO register. For accurate reading of the parity error count, disable the RX PARITY CHECKER ENABLE bit in register 0x2 prior to reading the parity error count registers. This register is cleared upon reading the RX_PAR_ERR_LO register. RX_PAR_ERR_HI Register (Address = 0x55) [Reset = 0x00] RX_PAR_ERR_HI is shown in #GUID-20230614-SS0T-4RL9-H3GZ-MGHKVB6PT1NH/MAIN_MAIN_MAIN_RX_PAR_ERR_HI_TABLE_TABLE.#GUID-20230614-SS0T-4RL9-H3GZ-MGHKVB6PT1NH/MAIN_MAIN_MAIN_RX_PAR_ERR_HI_TABLE_TABLEReturn to the Summary Table.Summary TableRX port-specific register. The FPD-Link III Port Select register 0x4C configures which unique Rx port registers can be accessed by I2C read and write commands. RX_PAR_ERR_HI Register Field Descriptions Bit Field Type Reset Description 7:0 PAR_ERROR_BYTE_1 R 0x0 Number of FPD3 parity errors – 8 most significant bitsThe parity error counter registers return the number of data parity errors that have been detected on the FPD3 Receiver data since the last detection of valid lock or last read of the RX_PAR_ERR_LO register. For accurate reading of the parity error count, disable the RX PARITY CHECKER ENABLE bit in register 0x2 prior to reading the parity error count registers. This register is cleared upon reading the RX_PAR_ERR_LO register. RX_PAR_ERR_HI Register Field Descriptions Bit Field Type Reset Description 7:0 PAR_ERROR_BYTE_1 R 0x0 Number of FPD3 parity errors – 8 most significant bitsThe parity error counter registers return the number of data parity errors that have been detected on the FPD3 Receiver data since the last detection of valid lock or last read of the RX_PAR_ERR_LO register. For accurate reading of the parity error count, disable the RX PARITY CHECKER ENABLE bit in register 0x2 prior to reading the parity error count registers. This register is cleared upon reading the RX_PAR_ERR_LO register. Bit Field Type Reset Description Bit Field Type Reset Description BitFieldTypeResetDescription 7:0 PAR_ERROR_BYTE_1 R 0x0 Number of FPD3 parity errors – 8 most significant bitsThe parity error counter registers return the number of data parity errors that have been detected on the FPD3 Receiver data since the last detection of valid lock or last read of the RX_PAR_ERR_LO register. For accurate reading of the parity error count, disable the RX PARITY CHECKER ENABLE bit in register 0x2 prior to reading the parity error count registers. This register is cleared upon reading the RX_PAR_ERR_LO register. 7:0 PAR_ERROR_BYTE_1 R 0x0 Number of FPD3 parity errors – 8 most significant bitsThe parity error counter registers return the number of data parity errors that have been detected on the FPD3 Receiver data since the last detection of valid lock or last read of the RX_PAR_ERR_LO register. For accurate reading of the parity error count, disable the RX PARITY CHECKER ENABLE bit in register 0x2 prior to reading the parity error count registers. This register is cleared upon reading the RX_PAR_ERR_LO register. 7:0PAR_ERROR_BYTE_1R0x0 Number of FPD3 parity errors – 8 most significant bitsThe parity error counter registers return the number of data parity errors that have been detected on the FPD3 Receiver data since the last detection of valid lock or last read of the RX_PAR_ERR_LO register. For accurate reading of the parity error count, disable the RX PARITY CHECKER ENABLE bit in register 0x2 prior to reading the parity error count registers. This register is cleared upon reading the RX_PAR_ERR_LO register. RX_PAR_ERR_LO Register (Address = 0x56) [Reset = 0x00] RX_PAR_ERR_LO is shown in #GUID-20230614-SS0T-4RL9-H3GZ-MGHKVB6PT1NH/MAIN_MAIN_MAIN_RX_PAR_ERR_LO_TABLE_TABLE. Return to the Summary Table. RX port-specific register. The FPD-Link III Port Select register 0x4C configures which unique Rx port registers can be accessed by I2C read and write commands. RX_PAR_ERR_LO Register Field Descriptions Bit Field Type Reset Description 7:0 PAR_ERROR_BYTE_0 RC 0x0 Number of FPD3 parity errors – 8 least significant bitsThe parity error counter registers return the number of data parity errors that have been detected on the FPD3 Receiver data since the last detection of valid lock or last read of the RX_PAR_ERR_LO register. For accurate reading of the parity error count, disable the RX PARITY CHECKER ENABLE bit in register 0x2 prior to reading the parity error count registers. This register is cleared on read. RX_PAR_ERR_LO Register (Address = 0x56) [Reset = 0x00] RX_PAR_ERR_LO is shown in #GUID-20230614-SS0T-4RL9-H3GZ-MGHKVB6PT1NH/MAIN_MAIN_MAIN_RX_PAR_ERR_LO_TABLE_TABLE.#GUID-20230614-SS0T-4RL9-H3GZ-MGHKVB6PT1NH/MAIN_MAIN_MAIN_RX_PAR_ERR_LO_TABLE_TABLEReturn to the Summary Table.Summary TableRX port-specific register. The FPD-Link III Port Select register 0x4C configures which unique Rx port registers can be accessed by I2C read and write commands. RX_PAR_ERR_LO Register Field Descriptions Bit Field Type Reset Description 7:0 PAR_ERROR_BYTE_0 RC 0x0 Number of FPD3 parity errors – 8 least significant bitsThe parity error counter registers return the number of data parity errors that have been detected on the FPD3 Receiver data since the last detection of valid lock or last read of the RX_PAR_ERR_LO register. For accurate reading of the parity error count, disable the RX PARITY CHECKER ENABLE bit in register 0x2 prior to reading the parity error count registers. This register is cleared on read. RX_PAR_ERR_LO Register Field Descriptions Bit Field Type Reset Description 7:0 PAR_ERROR_BYTE_0 RC 0x0 Number of FPD3 parity errors – 8 least significant bitsThe parity error counter registers return the number of data parity errors that have been detected on the FPD3 Receiver data since the last detection of valid lock or last read of the RX_PAR_ERR_LO register. For accurate reading of the parity error count, disable the RX PARITY CHECKER ENABLE bit in register 0x2 prior to reading the parity error count registers. This register is cleared on read. Bit Field Type Reset Description Bit Field Type Reset Description BitFieldTypeResetDescription 7:0 PAR_ERROR_BYTE_0 RC 0x0 Number of FPD3 parity errors – 8 least significant bitsThe parity error counter registers return the number of data parity errors that have been detected on the FPD3 Receiver data since the last detection of valid lock or last read of the RX_PAR_ERR_LO register. For accurate reading of the parity error count, disable the RX PARITY CHECKER ENABLE bit in register 0x2 prior to reading the parity error count registers. This register is cleared on read. 7:0 PAR_ERROR_BYTE_0 RC 0x0 Number of FPD3 parity errors – 8 least significant bitsThe parity error counter registers return the number of data parity errors that have been detected on the FPD3 Receiver data since the last detection of valid lock or last read of the RX_PAR_ERR_LO register. For accurate reading of the parity error count, disable the RX PARITY CHECKER ENABLE bit in register 0x2 prior to reading the parity error count registers. This register is cleared on read. 7:0PAR_ERROR_BYTE_0RC0x0 Number of FPD3 parity errors – 8 least significant bitsThe parity error counter registers return the number of data parity errors that have been detected on the FPD3 Receiver data since the last detection of valid lock or last read of the RX_PAR_ERR_LO register. For accurate reading of the parity error count, disable the RX PARITY CHECKER ENABLE bit in register 0x2 prior to reading the parity error count registers. This register is cleared on read. BIST_ERR_COUNT Register (Address = 0x57) [Reset = 0x00] BIST_ERR_COUNT is shown in #GUID-20230614-SS0T-4RL9-H3GZ-MGHKVB6PT1NH/MAIN_MAIN_MAIN_BIST_ERR_COUNT_TABLE_TABLE. Return to the Summary Table. RX port-specific register. The FPD-Link III Port Select register 0x4C configures which unique Rx port registers can be accessed by I2C read and write commands. BIST_ERR_COUNT Register Field Descriptions Bit Field Type Reset Description 7:0 BIST_ERROR_COUNT R 0x0 Bist Error CountReturns BIST error count BIST_ERR_COUNT Register (Address = 0x57) [Reset = 0x00] BIST_ERR_COUNT is shown in #GUID-20230614-SS0T-4RL9-H3GZ-MGHKVB6PT1NH/MAIN_MAIN_MAIN_BIST_ERR_COUNT_TABLE_TABLE.#GUID-20230614-SS0T-4RL9-H3GZ-MGHKVB6PT1NH/MAIN_MAIN_MAIN_BIST_ERR_COUNT_TABLE_TABLEReturn to the Summary Table.Summary TableRX port-specific register. The FPD-Link III Port Select register 0x4C configures which unique Rx port registers can be accessed by I2C read and write commands. BIST_ERR_COUNT Register Field Descriptions Bit Field Type Reset Description 7:0 BIST_ERROR_COUNT R 0x0 Bist Error CountReturns BIST error count BIST_ERR_COUNT Register Field Descriptions Bit Field Type Reset Description 7:0 BIST_ERROR_COUNT R 0x0 Bist Error CountReturns BIST error count Bit Field Type Reset Description Bit Field Type Reset Description BitFieldTypeResetDescription 7:0 BIST_ERROR_COUNT R 0x0 Bist Error CountReturns BIST error count 7:0 BIST_ERROR_COUNT R 0x0 Bist Error CountReturns BIST error count 7:0BIST_ERROR_COUNTR0x0 Bist Error CountReturns BIST error count BCC_CONFIG Register (Address = 0x58) [Reset = 0x1X] BCC_CONFIG is shown in #GUID-20230614-SS0T-4RL9-H3GZ-MGHKVB6PT1NH/MAIN_MAIN_MAIN_BCC_CONFIG_TABLE_TABLE. Return to the Summary Table. RX port-specific register. The FPD-Link III Port Select register 0x4C configures which unique Rx port registers can be accessed by I2C read and write commands. BCC_CONFIG Register Field Descriptions Bit Field Type Reset Description 7 I2C_PASS_THROUGH_ALL R/W 0x0 I2C Pass-Through All Transactions0: Disabled1: Enabled 6 I2C_PASS_THROUGH R/W 0x0 I2C Pass-Through to Serializer if decode matches0: Pass-Through Disabled1: Pass-Through Enabled 5 AUTO_ACK_ALL R/W 0x0 Automatically Acknowledge all I2C writes independent of the forward channel lock state or status of the remote Acknowledge1: Enable0: Disable 4 BC_ALWAYS_ON R/W 0x1 Back channel enable1: Back channel is always enabled independent of I2C_PASS_THROUGH and I2C_PASS_THROUGH_ALL0: Back channel enable requires setting of either I2C_PASS_THROUGH and I2C_PASS_THROUGH_ALLThis bit may only be written via a local I2C controller. 3 BC_CRC_GENERATOR_ENABLE R/W 0x1 Back Channel CRC Generator Enable0: Disable1: Enable 2:0 BC_FREQ_SELECT R/WStrap X Back Channel Frequency Select (Strap)000: 2.5 Mbps (default for DS90UB913A-Q1 / DS90UB933-Q1 compatibility)001: Reserved010: 10 Mbps011: Reserved100: Reserved101: Reserved110: 50 Mbps (default for DS90UB953-Q1 compatibility)111: ReservedNote that changing this setting will result in some errors on the back channel for a short period of time. If set over the control channel, the Deserializer will first be programmed to Auto-Ack operation to avoid a control channel timeout due to lack of response from the Serializer. BCC_CONFIG Register (Address = 0x58) [Reset = 0x1X] BCC_CONFIG is shown in #GUID-20230614-SS0T-4RL9-H3GZ-MGHKVB6PT1NH/MAIN_MAIN_MAIN_BCC_CONFIG_TABLE_TABLE.#GUID-20230614-SS0T-4RL9-H3GZ-MGHKVB6PT1NH/MAIN_MAIN_MAIN_BCC_CONFIG_TABLE_TABLEReturn to the Summary Table.Summary TableRX port-specific register. The FPD-Link III Port Select register 0x4C configures which unique Rx port registers can be accessed by I2C read and write commands. BCC_CONFIG Register Field Descriptions Bit Field Type Reset Description 7 I2C_PASS_THROUGH_ALL R/W 0x0 I2C Pass-Through All Transactions0: Disabled1: Enabled 6 I2C_PASS_THROUGH R/W 0x0 I2C Pass-Through to Serializer if decode matches0: Pass-Through Disabled1: Pass-Through Enabled 5 AUTO_ACK_ALL R/W 0x0 Automatically Acknowledge all I2C writes independent of the forward channel lock state or status of the remote Acknowledge1: Enable0: Disable 4 BC_ALWAYS_ON R/W 0x1 Back channel enable1: Back channel is always enabled independent of I2C_PASS_THROUGH and I2C_PASS_THROUGH_ALL0: Back channel enable requires setting of either I2C_PASS_THROUGH and I2C_PASS_THROUGH_ALLThis bit may only be written via a local I2C controller. 3 BC_CRC_GENERATOR_ENABLE R/W 0x1 Back Channel CRC Generator Enable0: Disable1: Enable 2:0 BC_FREQ_SELECT R/WStrap X Back Channel Frequency Select (Strap)000: 2.5 Mbps (default for DS90UB913A-Q1 / DS90UB933-Q1 compatibility)001: Reserved010: 10 Mbps011: Reserved100: Reserved101: Reserved110: 50 Mbps (default for DS90UB953-Q1 compatibility)111: ReservedNote that changing this setting will result in some errors on the back channel for a short period of time. If set over the control channel, the Deserializer will first be programmed to Auto-Ack operation to avoid a control channel timeout due to lack of response from the Serializer. BCC_CONFIG Register Field Descriptions Bit Field Type Reset Description 7 I2C_PASS_THROUGH_ALL R/W 0x0 I2C Pass-Through All Transactions0: Disabled1: Enabled 6 I2C_PASS_THROUGH R/W 0x0 I2C Pass-Through to Serializer if decode matches0: Pass-Through Disabled1: Pass-Through Enabled 5 AUTO_ACK_ALL R/W 0x0 Automatically Acknowledge all I2C writes independent of the forward channel lock state or status of the remote Acknowledge1: Enable0: Disable 4 BC_ALWAYS_ON R/W 0x1 Back channel enable1: Back channel is always enabled independent of I2C_PASS_THROUGH and I2C_PASS_THROUGH_ALL0: Back channel enable requires setting of either I2C_PASS_THROUGH and I2C_PASS_THROUGH_ALLThis bit may only be written via a local I2C controller. 3 BC_CRC_GENERATOR_ENABLE R/W 0x1 Back Channel CRC Generator Enable0: Disable1: Enable 2:0 BC_FREQ_SELECT R/WStrap X Back Channel Frequency Select (Strap)000: 2.5 Mbps (default for DS90UB913A-Q1 / DS90UB933-Q1 compatibility)001: Reserved010: 10 Mbps011: Reserved100: Reserved101: Reserved110: 50 Mbps (default for DS90UB953-Q1 compatibility)111: ReservedNote that changing this setting will result in some errors on the back channel for a short period of time. If set over the control channel, the Deserializer will first be programmed to Auto-Ack operation to avoid a control channel timeout due to lack of response from the Serializer. Bit Field Type Reset Description Bit Field Type Reset Description BitFieldTypeResetDescription 7 I2C_PASS_THROUGH_ALL R/W 0x0 I2C Pass-Through All Transactions0: Disabled1: Enabled 6 I2C_PASS_THROUGH R/W 0x0 I2C Pass-Through to Serializer if decode matches0: Pass-Through Disabled1: Pass-Through Enabled 5 AUTO_ACK_ALL R/W 0x0 Automatically Acknowledge all I2C writes independent of the forward channel lock state or status of the remote Acknowledge1: Enable0: Disable 4 BC_ALWAYS_ON R/W 0x1 Back channel enable1: Back channel is always enabled independent of I2C_PASS_THROUGH and I2C_PASS_THROUGH_ALL0: Back channel enable requires setting of either I2C_PASS_THROUGH and I2C_PASS_THROUGH_ALLThis bit may only be written via a local I2C controller. 3 BC_CRC_GENERATOR_ENABLE R/W 0x1 Back Channel CRC Generator Enable0: Disable1: Enable 2:0 BC_FREQ_SELECT R/WStrap X Back Channel Frequency Select (Strap)000: 2.5 Mbps (default for DS90UB913A-Q1 / DS90UB933-Q1 compatibility)001: Reserved010: 10 Mbps011: Reserved100: Reserved101: Reserved110: 50 Mbps (default for DS90UB953-Q1 compatibility)111: ReservedNote that changing this setting will result in some errors on the back channel for a short period of time. If set over the control channel, the Deserializer will first be programmed to Auto-Ack operation to avoid a control channel timeout due to lack of response from the Serializer. 7 I2C_PASS_THROUGH_ALL R/W 0x0 I2C Pass-Through All Transactions0: Disabled1: Enabled 7I2C_PASS_THROUGH_ALLR/W0x0 I2C Pass-Through All Transactions0: Disabled1: Enabled 6 I2C_PASS_THROUGH R/W 0x0 I2C Pass-Through to Serializer if decode matches0: Pass-Through Disabled1: Pass-Through Enabled 6I2C_PASS_THROUGHR/W0x0 I2C Pass-Through to Serializer if decode matches0: Pass-Through Disabled1: Pass-Through Enabled 5 AUTO_ACK_ALL R/W 0x0 Automatically Acknowledge all I2C writes independent of the forward channel lock state or status of the remote Acknowledge1: Enable0: Disable 5AUTO_ACK_ALLR/W0x0 Automatically Acknowledge all I2C writes independent of the forward channel lock state or status of the remote Acknowledge1: Enable0: Disable 4 BC_ALWAYS_ON R/W 0x1 Back channel enable1: Back channel is always enabled independent of I2C_PASS_THROUGH and I2C_PASS_THROUGH_ALL0: Back channel enable requires setting of either I2C_PASS_THROUGH and I2C_PASS_THROUGH_ALLThis bit may only be written via a local I2C controller. 4BC_ALWAYS_ONR/W0x1 Back channel enable1: Back channel is always enabled independent of I2C_PASS_THROUGH and I2C_PASS_THROUGH_ALL0: Back channel enable requires setting of either I2C_PASS_THROUGH and I2C_PASS_THROUGH_ALLThis bit may only be written via a local I2C controller. 3 BC_CRC_GENERATOR_ENABLE R/W 0x1 Back Channel CRC Generator Enable0: Disable1: Enable 3BC_CRC_GENERATOR_ENABLER/W0x1 Back Channel CRC Generator Enable0: Disable1: Enable 2:0 BC_FREQ_SELECT R/WStrap X Back Channel Frequency Select (Strap)000: 2.5 Mbps (default for DS90UB913A-Q1 / DS90UB933-Q1 compatibility)001: Reserved010: 10 Mbps011: Reserved100: Reserved101: Reserved110: 50 Mbps (default for DS90UB953-Q1 compatibility)111: ReservedNote that changing this setting will result in some errors on the back channel for a short period of time. If set over the control channel, the Deserializer will first be programmed to Auto-Ack operation to avoid a control channel timeout due to lack of response from the Serializer. 2:0BC_FREQ_SELECTR/WStrapX Back Channel Frequency Select (Strap)000: 2.5 Mbps (default for DS90UB913A-Q1 / DS90UB933-Q1 compatibility)001: Reserved010: 10 Mbps011: Reserved100: Reserved101: Reserved110: 50 Mbps (default for DS90UB953-Q1 compatibility)111: ReservedNote that changing this setting will result in some errors on the back channel for a short period of time. If set over the control channel, the Deserializer will first be programmed to Auto-Ack operation to avoid a control channel timeout due to lack of response from the Serializer. DATAPATH_CTL1 Register (Address = 0x59) [Reset = 0x00] DATAPATH_CTL1 is shown in #GUID-20230614-SS0T-4RL9-H3GZ-MGHKVB6PT1NH/MAIN_MAIN_MAIN_DATAPATH_CTL1_TABLE_TABLE. Return to the Summary Table. RX port-specific register. The FPD-Link III Port Select register 0x4C configures which unique Rx port registers can be accessed by I2C read and write commands. DATAPATH_CTL1 Register Field Descriptions Bit Field Type Reset Description 7 OVERRIDE_FC_CONFIG R/W 0x0 1: Disable loading of the DATAPATH_CTL registers from the forward channel, keeping locally written values intact0: Allow forward channel loading of DATAPATH_CTL registers 6:2 RESERVED R 0x0 Reserved 1:0 FC_GPIO_EN R/W 0x0 Forward Channel GPIO EnableConfigures the number of enabled forward channel GPIOs 00: GPIOs disabled01: One GPIO10: Two GPIOs11: Four GPIOs This field is normally loaded from the remote serializer. It can be overwritten if the OVERRIDE_FC_CONFIG bit in this register is 1. DATAPATH_CTL1 Register (Address = 0x59) [Reset = 0x00] DATAPATH_CTL1 is shown in #GUID-20230614-SS0T-4RL9-H3GZ-MGHKVB6PT1NH/MAIN_MAIN_MAIN_DATAPATH_CTL1_TABLE_TABLE.#GUID-20230614-SS0T-4RL9-H3GZ-MGHKVB6PT1NH/MAIN_MAIN_MAIN_DATAPATH_CTL1_TABLE_TABLEReturn to the Summary Table.Summary TableRX port-specific register. The FPD-Link III Port Select register 0x4C configures which unique Rx port registers can be accessed by I2C read and write commands. DATAPATH_CTL1 Register Field Descriptions Bit Field Type Reset Description 7 OVERRIDE_FC_CONFIG R/W 0x0 1: Disable loading of the DATAPATH_CTL registers from the forward channel, keeping locally written values intact0: Allow forward channel loading of DATAPATH_CTL registers 6:2 RESERVED R 0x0 Reserved 1:0 FC_GPIO_EN R/W 0x0 Forward Channel GPIO EnableConfigures the number of enabled forward channel GPIOs 00: GPIOs disabled01: One GPIO10: Two GPIOs11: Four GPIOs This field is normally loaded from the remote serializer. It can be overwritten if the OVERRIDE_FC_CONFIG bit in this register is 1. DATAPATH_CTL1 Register Field Descriptions Bit Field Type Reset Description 7 OVERRIDE_FC_CONFIG R/W 0x0 1: Disable loading of the DATAPATH_CTL registers from the forward channel, keeping locally written values intact0: Allow forward channel loading of DATAPATH_CTL registers 6:2 RESERVED R 0x0 Reserved 1:0 FC_GPIO_EN R/W 0x0 Forward Channel GPIO EnableConfigures the number of enabled forward channel GPIOs 00: GPIOs disabled01: One GPIO10: Two GPIOs11: Four GPIOs This field is normally loaded from the remote serializer. It can be overwritten if the OVERRIDE_FC_CONFIG bit in this register is 1. Bit Field Type Reset Description Bit Field Type Reset Description BitFieldTypeResetDescription 7 OVERRIDE_FC_CONFIG R/W 0x0 1: Disable loading of the DATAPATH_CTL registers from the forward channel, keeping locally written values intact0: Allow forward channel loading of DATAPATH_CTL registers 6:2 RESERVED R 0x0 Reserved 1:0 FC_GPIO_EN R/W 0x0 Forward Channel GPIO EnableConfigures the number of enabled forward channel GPIOs 00: GPIOs disabled01: One GPIO10: Two GPIOs11: Four GPIOs This field is normally loaded from the remote serializer. It can be overwritten if the OVERRIDE_FC_CONFIG bit in this register is 1. 7 OVERRIDE_FC_CONFIG R/W 0x0 1: Disable loading of the DATAPATH_CTL registers from the forward channel, keeping locally written values intact0: Allow forward channel loading of DATAPATH_CTL registers 7OVERRIDE_FC_CONFIGR/W0x0 1: Disable loading of the DATAPATH_CTL registers from the forward channel, keeping locally written values intact0: Allow forward channel loading of DATAPATH_CTL registers 6:2 RESERVED R 0x0 Reserved 6:2RESERVEDR0x0 Reserved 1:0 FC_GPIO_EN R/W 0x0 Forward Channel GPIO EnableConfigures the number of enabled forward channel GPIOs 00: GPIOs disabled01: One GPIO10: Two GPIOs11: Four GPIOs This field is normally loaded from the remote serializer. It can be overwritten if the OVERRIDE_FC_CONFIG bit in this register is 1. 1:0FC_GPIO_ENR/W0x0 Forward Channel GPIO EnableConfigures the number of enabled forward channel GPIOs 00: GPIOs disabled01: One GPIO10: Two GPIOs11: Four GPIOs This field is normally loaded from the remote serializer. It can be overwritten if the OVERRIDE_FC_CONFIG bit in this register is 1. SER_ID Register (Address = 0x5B) [Reset = 0x00] SER_ID is shown in #GUID-20230614-SS0T-4RL9-H3GZ-MGHKVB6PT1NH/MAIN_MAIN_MAIN_SER_ID_TABLE_TABLE. Return to the Summary Table. RX port-specific register. The FPD-Link III Port Select register 0x4C configures which unique Rx port registers can be accessed by I2C read and write commands. SER_ID Register Field Descriptions Bit Field Type Reset Description 7:1 SER_ID R/W 0x0 Remote Serializer IDThis field is normally loaded automatically from the remote Serializer. 0 FREEZE_DEVICE_ID R/W 0x0 Freeze Serializer Device IDPrevent auto-loading of the Serializer Device ID from the Forward Channel. The ID is frozen at the value written. SER_ID Register (Address = 0x5B) [Reset = 0x00] SER_ID is shown in #GUID-20230614-SS0T-4RL9-H3GZ-MGHKVB6PT1NH/MAIN_MAIN_MAIN_SER_ID_TABLE_TABLE.#GUID-20230614-SS0T-4RL9-H3GZ-MGHKVB6PT1NH/MAIN_MAIN_MAIN_SER_ID_TABLE_TABLEReturn to the Summary Table.Summary TableRX port-specific register. The FPD-Link III Port Select register 0x4C configures which unique Rx port registers can be accessed by I2C read and write commands. SER_ID Register Field Descriptions Bit Field Type Reset Description 7:1 SER_ID R/W 0x0 Remote Serializer IDThis field is normally loaded automatically from the remote Serializer. 0 FREEZE_DEVICE_ID R/W 0x0 Freeze Serializer Device IDPrevent auto-loading of the Serializer Device ID from the Forward Channel. The ID is frozen at the value written. SER_ID Register Field Descriptions Bit Field Type Reset Description 7:1 SER_ID R/W 0x0 Remote Serializer IDThis field is normally loaded automatically from the remote Serializer. 0 FREEZE_DEVICE_ID R/W 0x0 Freeze Serializer Device IDPrevent auto-loading of the Serializer Device ID from the Forward Channel. The ID is frozen at the value written. Bit Field Type Reset Description Bit Field Type Reset Description BitFieldTypeResetDescription 7:1 SER_ID R/W 0x0 Remote Serializer IDThis field is normally loaded automatically from the remote Serializer. 0 FREEZE_DEVICE_ID R/W 0x0 Freeze Serializer Device IDPrevent auto-loading of the Serializer Device ID from the Forward Channel. The ID is frozen at the value written. 7:1 SER_ID R/W 0x0 Remote Serializer IDThis field is normally loaded automatically from the remote Serializer. 7:1SER_IDR/W0x0 Remote Serializer IDThis field is normally loaded automatically from the remote Serializer. 0 FREEZE_DEVICE_ID R/W 0x0 Freeze Serializer Device IDPrevent auto-loading of the Serializer Device ID from the Forward Channel. The ID is frozen at the value written. 0FREEZE_DEVICE_IDR/W0x0 Freeze Serializer Device IDPrevent auto-loading of the Serializer Device ID from the Forward Channel. The ID is frozen at the value written. SER_ALIAS_ID Register (Address = 0x5C) [Reset = 0x00] SER_ALIAS_ID is shown in #GUID-20230614-SS0T-4RL9-H3GZ-MGHKVB6PT1NH/MAIN_MAIN_MAIN_SER_ALIAS_ID_TABLE_TABLE. Return to the Summary Table. RX port-specific register. The FPD-Link III Port Select register 0x4C configures which unique Rx port registers can be accessed by I2C read and write commands. SER_ALIAS_ID Register Field Descriptions Bit Field Type Reset Description 7:1 SER_ALIAS_ID R/W 0x0 7-bit Remote Serializer Alias IDConfigures the decoder for detecting transactions designated for an I2C Target device attached to the remote Deserializer. The transaction is remapped to the address specified in the Target ID register. A value of 0 in this field disables access to the remote I2C Target. 0 SER_AUTO_ACK R/W 0x0 Automatically Acknowledge all I2C writes to the remote Serializer independent of the forward channel lock state or status of the remote Serializer Acknowledge1: Enable0: Disable SER_ALIAS_ID Register (Address = 0x5C) [Reset = 0x00] SER_ALIAS_ID is shown in #GUID-20230614-SS0T-4RL9-H3GZ-MGHKVB6PT1NH/MAIN_MAIN_MAIN_SER_ALIAS_ID_TABLE_TABLE.#GUID-20230614-SS0T-4RL9-H3GZ-MGHKVB6PT1NH/MAIN_MAIN_MAIN_SER_ALIAS_ID_TABLE_TABLEReturn to the Summary Table.Summary TableRX port-specific register. The FPD-Link III Port Select register 0x4C configures which unique Rx port registers can be accessed by I2C read and write commands. SER_ALIAS_ID Register Field Descriptions Bit Field Type Reset Description 7:1 SER_ALIAS_ID R/W 0x0 7-bit Remote Serializer Alias IDConfigures the decoder for detecting transactions designated for an I2C Target device attached to the remote Deserializer. The transaction is remapped to the address specified in the Target ID register. A value of 0 in this field disables access to the remote I2C Target. 0 SER_AUTO_ACK R/W 0x0 Automatically Acknowledge all I2C writes to the remote Serializer independent of the forward channel lock state or status of the remote Serializer Acknowledge1: Enable0: Disable SER_ALIAS_ID Register Field Descriptions Bit Field Type Reset Description 7:1 SER_ALIAS_ID R/W 0x0 7-bit Remote Serializer Alias IDConfigures the decoder for detecting transactions designated for an I2C Target device attached to the remote Deserializer. The transaction is remapped to the address specified in the Target ID register. A value of 0 in this field disables access to the remote I2C Target. 0 SER_AUTO_ACK R/W 0x0 Automatically Acknowledge all I2C writes to the remote Serializer independent of the forward channel lock state or status of the remote Serializer Acknowledge1: Enable0: Disable Bit Field Type Reset Description Bit Field Type Reset Description BitFieldTypeResetDescription 7:1 SER_ALIAS_ID R/W 0x0 7-bit Remote Serializer Alias IDConfigures the decoder for detecting transactions designated for an I2C Target device attached to the remote Deserializer. The transaction is remapped to the address specified in the Target ID register. A value of 0 in this field disables access to the remote I2C Target. 0 SER_AUTO_ACK R/W 0x0 Automatically Acknowledge all I2C writes to the remote Serializer independent of the forward channel lock state or status of the remote Serializer Acknowledge1: Enable0: Disable 7:1 SER_ALIAS_ID R/W 0x0 7-bit Remote Serializer Alias IDConfigures the decoder for detecting transactions designated for an I2C Target device attached to the remote Deserializer. The transaction is remapped to the address specified in the Target ID register. A value of 0 in this field disables access to the remote I2C Target. 7:1SER_ALIAS_IDR/W0x0 7-bit Remote Serializer Alias IDConfigures the decoder for detecting transactions designated for an I2C Target device attached to the remote Deserializer. The transaction is remapped to the address specified in the Target ID register. A value of 0 in this field disables access to the remote I2C Target. 0 SER_AUTO_ACK R/W 0x0 Automatically Acknowledge all I2C writes to the remote Serializer independent of the forward channel lock state or status of the remote Serializer Acknowledge1: Enable0: Disable 0SER_AUTO_ACKR/W0x0 Automatically Acknowledge all I2C writes to the remote Serializer independent of the forward channel lock state or status of the remote Serializer Acknowledge1: Enable0: Disable TARGET_ID_0 Register (Address = 0x5D) [Reset = 0x00] TARGET_ID_0 is shown in #GUID-20230614-SS0T-4RL9-H3GZ-MGHKVB6PT1NH/MAIN_MAIN_MAIN_TARGET_ID_0_TABLE_TABLE. Return to the Summary Table. RX port-specific register. The FPD-Link III Port Select register 0x4C configures which unique Rx port registers can be accessed by I2C read and write commands. TARGET_ID_0 Register Field Descriptions Bit Field Type Reset Description 7:1 TARGET_ID0 R/W 0x0 7-bit Remote Target Device ID 0Configures the physical I2C address of the remote I2C Target device attached to the remote Serializer. If an I2C transaction is addressed to the Target Alias ID0, the transaction is remapped to this address before passing the transaction across the Bidirectional Control Channel to the Serializer. 0 RESERVED R 0x0 Reserved TARGET_ID_0 Register (Address = 0x5D) [Reset = 0x00] TARGET_ID_0 is shown in #GUID-20230614-SS0T-4RL9-H3GZ-MGHKVB6PT1NH/MAIN_MAIN_MAIN_TARGET_ID_0_TABLE_TABLE.#GUID-20230614-SS0T-4RL9-H3GZ-MGHKVB6PT1NH/MAIN_MAIN_MAIN_TARGET_ID_0_TABLE_TABLEReturn to the Summary Table.Summary TableRX port-specific register. The FPD-Link III Port Select register 0x4C configures which unique Rx port registers can be accessed by I2C read and write commands. TARGET_ID_0 Register Field Descriptions Bit Field Type Reset Description 7:1 TARGET_ID0 R/W 0x0 7-bit Remote Target Device ID 0Configures the physical I2C address of the remote I2C Target device attached to the remote Serializer. If an I2C transaction is addressed to the Target Alias ID0, the transaction is remapped to this address before passing the transaction across the Bidirectional Control Channel to the Serializer. 0 RESERVED R 0x0 Reserved TARGET_ID_0 Register Field Descriptions Bit Field Type Reset Description 7:1 TARGET_ID0 R/W 0x0 7-bit Remote Target Device ID 0Configures the physical I2C address of the remote I2C Target device attached to the remote Serializer. If an I2C transaction is addressed to the Target Alias ID0, the transaction is remapped to this address before passing the transaction across the Bidirectional Control Channel to the Serializer. 0 RESERVED R 0x0 Reserved Bit Field Type Reset Description Bit Field Type Reset Description BitFieldTypeResetDescription 7:1 TARGET_ID0 R/W 0x0 7-bit Remote Target Device ID 0Configures the physical I2C address of the remote I2C Target device attached to the remote Serializer. If an I2C transaction is addressed to the Target Alias ID0, the transaction is remapped to this address before passing the transaction across the Bidirectional Control Channel to the Serializer. 0 RESERVED R 0x0 Reserved 7:1 TARGET_ID0 R/W 0x0 7-bit Remote Target Device ID 0Configures the physical I2C address of the remote I2C Target device attached to the remote Serializer. If an I2C transaction is addressed to the Target Alias ID0, the transaction is remapped to this address before passing the transaction across the Bidirectional Control Channel to the Serializer. 7:1TARGET_ID0R/W0x0 7-bit Remote Target Device ID 0Configures the physical I2C address of the remote I2C Target device attached to the remote Serializer. If an I2C transaction is addressed to the Target Alias ID0, the transaction is remapped to this address before passing the transaction across the Bidirectional Control Channel to the Serializer. 0 RESERVED R 0x0 Reserved 0RESERVEDR0x0 Reserved TARGET_ID_1 Register (Address = 0x5E) [Reset = 0x00] TARGET_ID_1 is shown in #GUID-20230614-SS0T-4RL9-H3GZ-MGHKVB6PT1NH/MAIN_MAIN_MAIN_TARGET_ID_1_TABLE_TABLE. Return to the Summary Table. RX port-specific register. The FPD-Link III Port Select register 0x4C configures which unique Rx port registers can be accessed by I2C read and write commands. TARGET_ID_1 Register Field Descriptions Bit Field Type Reset Description 7:1 TARGET_ID1 R/W 0x0 7-bit Remote Target Device ID 1Configures the physical I2C address of the remote I2C Target device attached to the remote Serializer. If an I2C transaction is addressed to the Target Alias ID1, the transaction is remapped to this address before passing the transaction across the Bidirectional Control Channel to the Serializer. 0 RESERVED R 0x0 Reserved TARGET_ID_1 Register (Address = 0x5E) [Reset = 0x00] TARGET_ID_1 is shown in #GUID-20230614-SS0T-4RL9-H3GZ-MGHKVB6PT1NH/MAIN_MAIN_MAIN_TARGET_ID_1_TABLE_TABLE.#GUID-20230614-SS0T-4RL9-H3GZ-MGHKVB6PT1NH/MAIN_MAIN_MAIN_TARGET_ID_1_TABLE_TABLEReturn to the Summary Table.Summary TableRX port-specific register. The FPD-Link III Port Select register 0x4C configures which unique Rx port registers can be accessed by I2C read and write commands. TARGET_ID_1 Register Field Descriptions Bit Field Type Reset Description 7:1 TARGET_ID1 R/W 0x0 7-bit Remote Target Device ID 1Configures the physical I2C address of the remote I2C Target device attached to the remote Serializer. If an I2C transaction is addressed to the Target Alias ID1, the transaction is remapped to this address before passing the transaction across the Bidirectional Control Channel to the Serializer. 0 RESERVED R 0x0 Reserved TARGET_ID_1 Register Field Descriptions Bit Field Type Reset Description 7:1 TARGET_ID1 R/W 0x0 7-bit Remote Target Device ID 1Configures the physical I2C address of the remote I2C Target device attached to the remote Serializer. If an I2C transaction is addressed to the Target Alias ID1, the transaction is remapped to this address before passing the transaction across the Bidirectional Control Channel to the Serializer. 0 RESERVED R 0x0 Reserved Bit Field Type Reset Description Bit Field Type Reset Description BitFieldTypeResetDescription 7:1 TARGET_ID1 R/W 0x0 7-bit Remote Target Device ID 1Configures the physical I2C address of the remote I2C Target device attached to the remote Serializer. If an I2C transaction is addressed to the Target Alias ID1, the transaction is remapped to this address before passing the transaction across the Bidirectional Control Channel to the Serializer. 0 RESERVED R 0x0 Reserved 7:1 TARGET_ID1 R/W 0x0 7-bit Remote Target Device ID 1Configures the physical I2C address of the remote I2C Target device attached to the remote Serializer. If an I2C transaction is addressed to the Target Alias ID1, the transaction is remapped to this address before passing the transaction across the Bidirectional Control Channel to the Serializer. 7:1TARGET_ID1R/W0x0 7-bit Remote Target Device ID 1Configures the physical I2C address of the remote I2C Target device attached to the remote Serializer. If an I2C transaction is addressed to the Target Alias ID1, the transaction is remapped to this address before passing the transaction across the Bidirectional Control Channel to the Serializer. 0 RESERVED R 0x0 Reserved 0RESERVEDR0x0 Reserved TARGET_ID_2 Register (Address = 0x5F) [Reset = 0x00] TARGET_ID_2 is shown in #GUID-20230614-SS0T-4RL9-H3GZ-MGHKVB6PT1NH/MAIN_MAIN_MAIN_TARGET_ID_2_TABLE_TABLE. Return to the Summary Table. RX port-specific register. The FPD-Link III Port Select register 0x4C configures which unique Rx port registers can be accessed by I2C read and write commands. TARGET_ID_2 Register Field Descriptions Bit Field Type Reset Description 7:1 TARGET_ID2 R/W 0x0 7-bit Remote Target Device ID 2Configures the physical I2C address of the remote I2C Target device attached to the remote Serializer. If an I2C transaction is addressed to the Target Alias ID2, the transaction is remapped to this address before passing the transaction across the Bidirectional Control Channel to the Serializer. 0 RESERVED R 0x0 Reserved TARGET_ID_2 Register (Address = 0x5F) [Reset = 0x00] TARGET_ID_2 is shown in #GUID-20230614-SS0T-4RL9-H3GZ-MGHKVB6PT1NH/MAIN_MAIN_MAIN_TARGET_ID_2_TABLE_TABLE.#GUID-20230614-SS0T-4RL9-H3GZ-MGHKVB6PT1NH/MAIN_MAIN_MAIN_TARGET_ID_2_TABLE_TABLEReturn to the Summary Table.Summary TableRX port-specific register. The FPD-Link III Port Select register 0x4C configures which unique Rx port registers can be accessed by I2C read and write commands. TARGET_ID_2 Register Field Descriptions Bit Field Type Reset Description 7:1 TARGET_ID2 R/W 0x0 7-bit Remote Target Device ID 2Configures the physical I2C address of the remote I2C Target device attached to the remote Serializer. If an I2C transaction is addressed to the Target Alias ID2, the transaction is remapped to this address before passing the transaction across the Bidirectional Control Channel to the Serializer. 0 RESERVED R 0x0 Reserved TARGET_ID_2 Register Field Descriptions Bit Field Type Reset Description 7:1 TARGET_ID2 R/W 0x0 7-bit Remote Target Device ID 2Configures the physical I2C address of the remote I2C Target device attached to the remote Serializer. If an I2C transaction is addressed to the Target Alias ID2, the transaction is remapped to this address before passing the transaction across the Bidirectional Control Channel to the Serializer. 0 RESERVED R 0x0 Reserved Bit Field Type Reset Description Bit Field Type Reset Description BitFieldTypeResetDescription 7:1 TARGET_ID2 R/W 0x0 7-bit Remote Target Device ID 2Configures the physical I2C address of the remote I2C Target device attached to the remote Serializer. If an I2C transaction is addressed to the Target Alias ID2, the transaction is remapped to this address before passing the transaction across the Bidirectional Control Channel to the Serializer. 0 RESERVED R 0x0 Reserved 7:1 TARGET_ID2 R/W 0x0 7-bit Remote Target Device ID 2Configures the physical I2C address of the remote I2C Target device attached to the remote Serializer. If an I2C transaction is addressed to the Target Alias ID2, the transaction is remapped to this address before passing the transaction across the Bidirectional Control Channel to the Serializer. 7:1TARGET_ID2R/W0x0 7-bit Remote Target Device ID 2Configures the physical I2C address of the remote I2C Target device attached to the remote Serializer. If an I2C transaction is addressed to the Target Alias ID2, the transaction is remapped to this address before passing the transaction across the Bidirectional Control Channel to the Serializer. 0 RESERVED R 0x0 Reserved 0RESERVEDR0x0 Reserved TARGET_ID_3 Register (Address = 0x60) [Reset = 0x00] TARGET_ID_3 is shown in #GUID-20230614-SS0T-4RL9-H3GZ-MGHKVB6PT1NH/MAIN_MAIN_MAIN_TARGET_ID_3_TABLE_TABLE. Return to the Summary Table. RX port-specific register. The FPD-Link III Port Select register 0x4C configures which unique Rx port registers can be accessed by I2C read and write commands. TARGET_ID_3 Register Field Descriptions Bit Field Type Reset Description 7:1 TARGET_ID3 R/W 0x0 7-bit Remote Target Device ID 3Configures the physical I2C address of the remote I2C Target device attached to the remote Serializer. If an I2C transaction is addressed to the Target Alias ID3, the transaction is remapped to this address before passing the transaction across the Bidirectional Control Channel to the Serializer. 0 RESERVED R 0x0 Reserved TARGET_ID_3 Register (Address = 0x60) [Reset = 0x00] TARGET_ID_3 is shown in #GUID-20230614-SS0T-4RL9-H3GZ-MGHKVB6PT1NH/MAIN_MAIN_MAIN_TARGET_ID_3_TABLE_TABLE.#GUID-20230614-SS0T-4RL9-H3GZ-MGHKVB6PT1NH/MAIN_MAIN_MAIN_TARGET_ID_3_TABLE_TABLEReturn to the Summary Table.Summary TableRX port-specific register. The FPD-Link III Port Select register 0x4C configures which unique Rx port registers can be accessed by I2C read and write commands. TARGET_ID_3 Register Field Descriptions Bit Field Type Reset Description 7:1 TARGET_ID3 R/W 0x0 7-bit Remote Target Device ID 3Configures the physical I2C address of the remote I2C Target device attached to the remote Serializer. If an I2C transaction is addressed to the Target Alias ID3, the transaction is remapped to this address before passing the transaction across the Bidirectional Control Channel to the Serializer. 0 RESERVED R 0x0 Reserved TARGET_ID_3 Register Field Descriptions Bit Field Type Reset Description 7:1 TARGET_ID3 R/W 0x0 7-bit Remote Target Device ID 3Configures the physical I2C address of the remote I2C Target device attached to the remote Serializer. If an I2C transaction is addressed to the Target Alias ID3, the transaction is remapped to this address before passing the transaction across the Bidirectional Control Channel to the Serializer. 0 RESERVED R 0x0 Reserved Bit Field Type Reset Description Bit Field Type Reset Description BitFieldTypeResetDescription 7:1 TARGET_ID3 R/W 0x0 7-bit Remote Target Device ID 3Configures the physical I2C address of the remote I2C Target device attached to the remote Serializer. If an I2C transaction is addressed to the Target Alias ID3, the transaction is remapped to this address before passing the transaction across the Bidirectional Control Channel to the Serializer. 0 RESERVED R 0x0 Reserved 7:1 TARGET_ID3 R/W 0x0 7-bit Remote Target Device ID 3Configures the physical I2C address of the remote I2C Target device attached to the remote Serializer. If an I2C transaction is addressed to the Target Alias ID3, the transaction is remapped to this address before passing the transaction across the Bidirectional Control Channel to the Serializer. 7:1TARGET_ID3R/W0x0 7-bit Remote Target Device ID 3Configures the physical I2C address of the remote I2C Target device attached to the remote Serializer. If an I2C transaction is addressed to the Target Alias ID3, the transaction is remapped to this address before passing the transaction across the Bidirectional Control Channel to the Serializer. 0 RESERVED R 0x0 Reserved 0RESERVEDR0x0 Reserved TARGET_ID_4 Register (Address = 0x61) [Reset = 0x00] TARGET_ID_4 is shown in #GUID-20230614-SS0T-4RL9-H3GZ-MGHKVB6PT1NH/MAIN_MAIN_MAIN_TARGET_ID_4_TABLE_TABLE. Return to the Summary Table. RX port-specific register. The FPD-Link III Port Select register 0x4C configures which unique Rx port registers can be accessed by I2C read and write commands. TARGET_ID_4 Register Field Descriptions Bit Field Type Reset Description 7:1 TARGET_ID4 R/W 0x0 7-bit Remote Target Device ID 4Configures the physical I2C address of the remote I2C Target device attached to the remote Serializer. If an I2C transaction is addressed to the Target Alias ID4, the transaction is remapped to this address before passing the transaction across the Bidirectional Control Channel to the Serializer. 0 RESERVED R 0x0 Reserved TARGET_ID_4 Register (Address = 0x61) [Reset = 0x00] TARGET_ID_4 is shown in #GUID-20230614-SS0T-4RL9-H3GZ-MGHKVB6PT1NH/MAIN_MAIN_MAIN_TARGET_ID_4_TABLE_TABLE.#GUID-20230614-SS0T-4RL9-H3GZ-MGHKVB6PT1NH/MAIN_MAIN_MAIN_TARGET_ID_4_TABLE_TABLEReturn to the Summary Table.Summary TableRX port-specific register. The FPD-Link III Port Select register 0x4C configures which unique Rx port registers can be accessed by I2C read and write commands. TARGET_ID_4 Register Field Descriptions Bit Field Type Reset Description 7:1 TARGET_ID4 R/W 0x0 7-bit Remote Target Device ID 4Configures the physical I2C address of the remote I2C Target device attached to the remote Serializer. If an I2C transaction is addressed to the Target Alias ID4, the transaction is remapped to this address before passing the transaction across the Bidirectional Control Channel to the Serializer. 0 RESERVED R 0x0 Reserved TARGET_ID_4 Register Field Descriptions Bit Field Type Reset Description 7:1 TARGET_ID4 R/W 0x0 7-bit Remote Target Device ID 4Configures the physical I2C address of the remote I2C Target device attached to the remote Serializer. If an I2C transaction is addressed to the Target Alias ID4, the transaction is remapped to this address before passing the transaction across the Bidirectional Control Channel to the Serializer. 0 RESERVED R 0x0 Reserved Bit Field Type Reset Description Bit Field Type Reset Description BitFieldTypeResetDescription 7:1 TARGET_ID4 R/W 0x0 7-bit Remote Target Device ID 4Configures the physical I2C address of the remote I2C Target device attached to the remote Serializer. If an I2C transaction is addressed to the Target Alias ID4, the transaction is remapped to this address before passing the transaction across the Bidirectional Control Channel to the Serializer. 0 RESERVED R 0x0 Reserved 7:1 TARGET_ID4 R/W 0x0 7-bit Remote Target Device ID 4Configures the physical I2C address of the remote I2C Target device attached to the remote Serializer. If an I2C transaction is addressed to the Target Alias ID4, the transaction is remapped to this address before passing the transaction across the Bidirectional Control Channel to the Serializer. 7:1TARGET_ID4R/W0x0 7-bit Remote Target Device ID 4Configures the physical I2C address of the remote I2C Target device attached to the remote Serializer. If an I2C transaction is addressed to the Target Alias ID4, the transaction is remapped to this address before passing the transaction across the Bidirectional Control Channel to the Serializer. 0 RESERVED R 0x0 Reserved 0RESERVEDR0x0 Reserved TARGET_ID_5 Register (Address = 0x62) [Reset = 0x00] TARGET_ID_5 is shown in #GUID-20230614-SS0T-4RL9-H3GZ-MGHKVB6PT1NH/MAIN_MAIN_MAIN_TARGET_ID_5_TABLE_TABLE. Return to the Summary Table. RX port-specific register. The FPD-Link III Port Select register 0x4C configures which unique Rx port registers can be accessed by I2C read and write commands. TARGET_ID_5 Register Field Descriptions Bit Field Type Reset Description 7:1 TARGET_ID5 R/W 0x0 7-bit Remote Target Device ID 5Configures the physical I2C address of the remote I2C Target device attached to the remote Serializer. If an I2C transaction is addressed to the Target Alias ID5, the transaction is remapped to this address before passing the transaction across the Bidirectional Control Channel to the Serializer. 0 RESERVED R 0x0 Reserved TARGET_ID_5 Register (Address = 0x62) [Reset = 0x00] TARGET_ID_5 is shown in #GUID-20230614-SS0T-4RL9-H3GZ-MGHKVB6PT1NH/MAIN_MAIN_MAIN_TARGET_ID_5_TABLE_TABLE.#GUID-20230614-SS0T-4RL9-H3GZ-MGHKVB6PT1NH/MAIN_MAIN_MAIN_TARGET_ID_5_TABLE_TABLEReturn to the Summary Table.Summary TableRX port-specific register. The FPD-Link III Port Select register 0x4C configures which unique Rx port registers can be accessed by I2C read and write commands. TARGET_ID_5 Register Field Descriptions Bit Field Type Reset Description 7:1 TARGET_ID5 R/W 0x0 7-bit Remote Target Device ID 5Configures the physical I2C address of the remote I2C Target device attached to the remote Serializer. If an I2C transaction is addressed to the Target Alias ID5, the transaction is remapped to this address before passing the transaction across the Bidirectional Control Channel to the Serializer. 0 RESERVED R 0x0 Reserved TARGET_ID_5 Register Field Descriptions Bit Field Type Reset Description 7:1 TARGET_ID5 R/W 0x0 7-bit Remote Target Device ID 5Configures the physical I2C address of the remote I2C Target device attached to the remote Serializer. If an I2C transaction is addressed to the Target Alias ID5, the transaction is remapped to this address before passing the transaction across the Bidirectional Control Channel to the Serializer. 0 RESERVED R 0x0 Reserved Bit Field Type Reset Description Bit Field Type Reset Description BitFieldTypeResetDescription 7:1 TARGET_ID5 R/W 0x0 7-bit Remote Target Device ID 5Configures the physical I2C address of the remote I2C Target device attached to the remote Serializer. If an I2C transaction is addressed to the Target Alias ID5, the transaction is remapped to this address before passing the transaction across the Bidirectional Control Channel to the Serializer. 0 RESERVED R 0x0 Reserved 7:1 TARGET_ID5 R/W 0x0 7-bit Remote Target Device ID 5Configures the physical I2C address of the remote I2C Target device attached to the remote Serializer. If an I2C transaction is addressed to the Target Alias ID5, the transaction is remapped to this address before passing the transaction across the Bidirectional Control Channel to the Serializer. 7:1TARGET_ID5R/W0x0 7-bit Remote Target Device ID 5Configures the physical I2C address of the remote I2C Target device attached to the remote Serializer. If an I2C transaction is addressed to the Target Alias ID5, the transaction is remapped to this address before passing the transaction across the Bidirectional Control Channel to the Serializer. 0 RESERVED R 0x0 Reserved 0RESERVEDR0x0 Reserved TARGET_ID_6 Register (Address = 0x63) [Reset = 0x00] TARGET_ID_6 is shown in #GUID-20230614-SS0T-4RL9-H3GZ-MGHKVB6PT1NH/MAIN_MAIN_MAIN_TARGET_ID_6_TABLE_TABLE. Return to the Summary Table. RX port-specific register. The FPD-Link III Port Select register 0x4C configures which unique Rx port registers can be accessed by I2C read and write commands. TARGET_ID_6 Register Field Descriptions Bit Field Type Reset Description 7:1 TARGET_ID6 R/W 0x0 7-bit Remote Target Device ID 6Configures the physical I2C address of the remote I2C Target device attached to the remote Serializer. If an I2C transaction is addressed to the Target Alias ID6, the transaction is remapped to this address before passing the transaction across the Bidirectional Control Channel to the Serializer. 0 RESERVED R 0x0 Reserved TARGET_ID_6 Register (Address = 0x63) [Reset = 0x00] TARGET_ID_6 is shown in #GUID-20230614-SS0T-4RL9-H3GZ-MGHKVB6PT1NH/MAIN_MAIN_MAIN_TARGET_ID_6_TABLE_TABLE.#GUID-20230614-SS0T-4RL9-H3GZ-MGHKVB6PT1NH/MAIN_MAIN_MAIN_TARGET_ID_6_TABLE_TABLEReturn to the Summary Table.Summary TableRX port-specific register. The FPD-Link III Port Select register 0x4C configures which unique Rx port registers can be accessed by I2C read and write commands. TARGET_ID_6 Register Field Descriptions Bit Field Type Reset Description 7:1 TARGET_ID6 R/W 0x0 7-bit Remote Target Device ID 6Configures the physical I2C address of the remote I2C Target device attached to the remote Serializer. If an I2C transaction is addressed to the Target Alias ID6, the transaction is remapped to this address before passing the transaction across the Bidirectional Control Channel to the Serializer. 0 RESERVED R 0x0 Reserved TARGET_ID_6 Register Field Descriptions Bit Field Type Reset Description 7:1 TARGET_ID6 R/W 0x0 7-bit Remote Target Device ID 6Configures the physical I2C address of the remote I2C Target device attached to the remote Serializer. If an I2C transaction is addressed to the Target Alias ID6, the transaction is remapped to this address before passing the transaction across the Bidirectional Control Channel to the Serializer. 0 RESERVED R 0x0 Reserved Bit Field Type Reset Description Bit Field Type Reset Description BitFieldTypeResetDescription 7:1 TARGET_ID6 R/W 0x0 7-bit Remote Target Device ID 6Configures the physical I2C address of the remote I2C Target device attached to the remote Serializer. If an I2C transaction is addressed to the Target Alias ID6, the transaction is remapped to this address before passing the transaction across the Bidirectional Control Channel to the Serializer. 0 RESERVED R 0x0 Reserved 7:1 TARGET_ID6 R/W 0x0 7-bit Remote Target Device ID 6Configures the physical I2C address of the remote I2C Target device attached to the remote Serializer. If an I2C transaction is addressed to the Target Alias ID6, the transaction is remapped to this address before passing the transaction across the Bidirectional Control Channel to the Serializer. 7:1TARGET_ID6R/W0x0 7-bit Remote Target Device ID 6Configures the physical I2C address of the remote I2C Target device attached to the remote Serializer. If an I2C transaction is addressed to the Target Alias ID6, the transaction is remapped to this address before passing the transaction across the Bidirectional Control Channel to the Serializer. 0 RESERVED R 0x0 Reserved 0RESERVEDR0x0 Reserved TARGET_ID_7 Register (Address = 0x64) [Reset = 0x00] TARGET_ID_7 is shown in #GUID-20230614-SS0T-4RL9-H3GZ-MGHKVB6PT1NH/MAIN_MAIN_MAIN_TARGET_ID_7_TABLE_TABLE. Return to the Summary Table. RX port-specific register. The FPD-Link III Port Select register 0x4C configures which unique Rx port registers can be accessed by I2C read and write commands. TARGET_ID_7 Register Field Descriptions Bit Field Type Reset Description 7:1 TARGET_ID7 R/W 0x0 7-bit Remote Target Device ID 7Configures the physical I2C address of the remote I2C Target device attached to the remote Serializer. If an I2C transaction is addressed to the Target Alias ID7, the transaction is remapped to this address before passing the transaction across the Bidirectional Control Channel to the Serializer. 0 RESERVED R 0x0 Reserved TARGET_ID_7 Register (Address = 0x64) [Reset = 0x00] TARGET_ID_7 is shown in #GUID-20230614-SS0T-4RL9-H3GZ-MGHKVB6PT1NH/MAIN_MAIN_MAIN_TARGET_ID_7_TABLE_TABLE.#GUID-20230614-SS0T-4RL9-H3GZ-MGHKVB6PT1NH/MAIN_MAIN_MAIN_TARGET_ID_7_TABLE_TABLEReturn to the Summary Table.Summary TableRX port-specific register. The FPD-Link III Port Select register 0x4C configures which unique Rx port registers can be accessed by I2C read and write commands. TARGET_ID_7 Register Field Descriptions Bit Field Type Reset Description 7:1 TARGET_ID7 R/W 0x0 7-bit Remote Target Device ID 7Configures the physical I2C address of the remote I2C Target device attached to the remote Serializer. If an I2C transaction is addressed to the Target Alias ID7, the transaction is remapped to this address before passing the transaction across the Bidirectional Control Channel to the Serializer. 0 RESERVED R 0x0 Reserved TARGET_ID_7 Register Field Descriptions Bit Field Type Reset Description 7:1 TARGET_ID7 R/W 0x0 7-bit Remote Target Device ID 7Configures the physical I2C address of the remote I2C Target device attached to the remote Serializer. If an I2C transaction is addressed to the Target Alias ID7, the transaction is remapped to this address before passing the transaction across the Bidirectional Control Channel to the Serializer. 0 RESERVED R 0x0 Reserved Bit Field Type Reset Description Bit Field Type Reset Description BitFieldTypeResetDescription 7:1 TARGET_ID7 R/W 0x0 7-bit Remote Target Device ID 7Configures the physical I2C address of the remote I2C Target device attached to the remote Serializer. If an I2C transaction is addressed to the Target Alias ID7, the transaction is remapped to this address before passing the transaction across the Bidirectional Control Channel to the Serializer. 0 RESERVED R 0x0 Reserved 7:1 TARGET_ID7 R/W 0x0 7-bit Remote Target Device ID 7Configures the physical I2C address of the remote I2C Target device attached to the remote Serializer. If an I2C transaction is addressed to the Target Alias ID7, the transaction is remapped to this address before passing the transaction across the Bidirectional Control Channel to the Serializer. 7:1TARGET_ID7R/W0x0 7-bit Remote Target Device ID 7Configures the physical I2C address of the remote I2C Target device attached to the remote Serializer. If an I2C transaction is addressed to the Target Alias ID7, the transaction is remapped to this address before passing the transaction across the Bidirectional Control Channel to the Serializer. 0 RESERVED R 0x0 Reserved 0RESERVEDR0x0 Reserved TARGET_ALIAS_0 Register (Address = 0x65) [Reset = 0x00] TARGET_ALIAS_0 is shown in #GUID-20230614-SS0T-4RL9-H3GZ-MGHKVB6PT1NH/MAIN_MAIN_MAIN_TARGET_ALIAS_0_TABLE_TABLE. Return to the Summary Table. RX port-specific register. The FPD-Link III Port Select register 0x4C configures which unique Rx port registers can be accessed by I2C read and write commands. TARGET_ALIAS_0 Register Field Descriptions Bit Field Type Reset Description 7:1 TARGET_ALIAS_ID0 R/W 0x0 7-bit Remote Target Device Alias ID 0Configures the decoder for detecting transactions designated for an I2C Target device attached to the remote Serializer. The transaction is remapped to the address specified in the Target ID0 register. A value of 0 in this field disables access to the remote I2C Target. 0 TARGET_AUTO_ACK_0 R/W 0x0 Automatically Acknowledge all I2C writes to the remote Target 0 independent of the forward channel lock state or status of the remote Serializer Acknowledge1: Enable0: Disable TARGET_ALIAS_0 Register (Address = 0x65) [Reset = 0x00] TARGET_ALIAS_0 is shown in #GUID-20230614-SS0T-4RL9-H3GZ-MGHKVB6PT1NH/MAIN_MAIN_MAIN_TARGET_ALIAS_0_TABLE_TABLE.#GUID-20230614-SS0T-4RL9-H3GZ-MGHKVB6PT1NH/MAIN_MAIN_MAIN_TARGET_ALIAS_0_TABLE_TABLEReturn to the Summary Table.Summary TableRX port-specific register. The FPD-Link III Port Select register 0x4C configures which unique Rx port registers can be accessed by I2C read and write commands. TARGET_ALIAS_0 Register Field Descriptions Bit Field Type Reset Description 7:1 TARGET_ALIAS_ID0 R/W 0x0 7-bit Remote Target Device Alias ID 0Configures the decoder for detecting transactions designated for an I2C Target device attached to the remote Serializer. The transaction is remapped to the address specified in the Target ID0 register. A value of 0 in this field disables access to the remote I2C Target. 0 TARGET_AUTO_ACK_0 R/W 0x0 Automatically Acknowledge all I2C writes to the remote Target 0 independent of the forward channel lock state or status of the remote Serializer Acknowledge1: Enable0: Disable TARGET_ALIAS_0 Register Field Descriptions Bit Field Type Reset Description 7:1 TARGET_ALIAS_ID0 R/W 0x0 7-bit Remote Target Device Alias ID 0Configures the decoder for detecting transactions designated for an I2C Target device attached to the remote Serializer. The transaction is remapped to the address specified in the Target ID0 register. A value of 0 in this field disables access to the remote I2C Target. 0 TARGET_AUTO_ACK_0 R/W 0x0 Automatically Acknowledge all I2C writes to the remote Target 0 independent of the forward channel lock state or status of the remote Serializer Acknowledge1: Enable0: Disable Bit Field Type Reset Description Bit Field Type Reset Description BitFieldTypeResetDescription 7:1 TARGET_ALIAS_ID0 R/W 0x0 7-bit Remote Target Device Alias ID 0Configures the decoder for detecting transactions designated for an I2C Target device attached to the remote Serializer. The transaction is remapped to the address specified in the Target ID0 register. A value of 0 in this field disables access to the remote I2C Target. 0 TARGET_AUTO_ACK_0 R/W 0x0 Automatically Acknowledge all I2C writes to the remote Target 0 independent of the forward channel lock state or status of the remote Serializer Acknowledge1: Enable0: Disable 7:1 TARGET_ALIAS_ID0 R/W 0x0 7-bit Remote Target Device Alias ID 0Configures the decoder for detecting transactions designated for an I2C Target device attached to the remote Serializer. The transaction is remapped to the address specified in the Target ID0 register. A value of 0 in this field disables access to the remote I2C Target. 7:1TARGET_ALIAS_ID0R/W0x0 7-bit Remote Target Device Alias ID 0Configures the decoder for detecting transactions designated for an I2C Target device attached to the remote Serializer. The transaction is remapped to the address specified in the Target ID0 register. A value of 0 in this field disables access to the remote I2C Target. 0 TARGET_AUTO_ACK_0 R/W 0x0 Automatically Acknowledge all I2C writes to the remote Target 0 independent of the forward channel lock state or status of the remote Serializer Acknowledge1: Enable0: Disable 0TARGET_AUTO_ACK_0R/W0x0 Automatically Acknowledge all I2C writes to the remote Target 0 independent of the forward channel lock state or status of the remote Serializer Acknowledge1: Enable0: Disable TARGET_ALIAS_1 Register (Address = 0x66) [Reset = 0x00] TARGET_ALIAS_1 is shown in #GUID-20230614-SS0T-4RL9-H3GZ-MGHKVB6PT1NH/MAIN_MAIN_MAIN_TARGET_ALIAS_1_TABLE_TABLE. Return to the Summary Table. RX port-specific register. The FPD-Link III Port Select register 0x4C configures which unique Rx port registers can be accessed by I2C read and write commands. TARGET_ALIAS_1 Register Field Descriptions Bit Field Type Reset Description 7:1 TARGET_ALIAS_ID1 R/W 0x0 7-bit Remote Target Device Alias ID 1Configures the decoder for detecting transactions designated for an I2C Target device attached to the remote Serializer. The transaction is remapped to the address specified in the Target ID1 register. A value of 0 in this field disables access to the remote I2C Target. 0 TARGET_AUTO_ACK_1 R/W 0x0 Automatically Acknowledge all I2C writes to the remote Target 1 independent of the forward channel lock state or status of the remote Serializer Acknowledge1: Enable0: Disable TARGET_ALIAS_1 Register (Address = 0x66) [Reset = 0x00] TARGET_ALIAS_1 is shown in #GUID-20230614-SS0T-4RL9-H3GZ-MGHKVB6PT1NH/MAIN_MAIN_MAIN_TARGET_ALIAS_1_TABLE_TABLE.#GUID-20230614-SS0T-4RL9-H3GZ-MGHKVB6PT1NH/MAIN_MAIN_MAIN_TARGET_ALIAS_1_TABLE_TABLEReturn to the Summary Table.Summary TableRX port-specific register. The FPD-Link III Port Select register 0x4C configures which unique Rx port registers can be accessed by I2C read and write commands. TARGET_ALIAS_1 Register Field Descriptions Bit Field Type Reset Description 7:1 TARGET_ALIAS_ID1 R/W 0x0 7-bit Remote Target Device Alias ID 1Configures the decoder for detecting transactions designated for an I2C Target device attached to the remote Serializer. The transaction is remapped to the address specified in the Target ID1 register. A value of 0 in this field disables access to the remote I2C Target. 0 TARGET_AUTO_ACK_1 R/W 0x0 Automatically Acknowledge all I2C writes to the remote Target 1 independent of the forward channel lock state or status of the remote Serializer Acknowledge1: Enable0: Disable TARGET_ALIAS_1 Register Field Descriptions Bit Field Type Reset Description 7:1 TARGET_ALIAS_ID1 R/W 0x0 7-bit Remote Target Device Alias ID 1Configures the decoder for detecting transactions designated for an I2C Target device attached to the remote Serializer. The transaction is remapped to the address specified in the Target ID1 register. A value of 0 in this field disables access to the remote I2C Target. 0 TARGET_AUTO_ACK_1 R/W 0x0 Automatically Acknowledge all I2C writes to the remote Target 1 independent of the forward channel lock state or status of the remote Serializer Acknowledge1: Enable0: Disable Bit Field Type Reset Description Bit Field Type Reset Description BitFieldTypeResetDescription 7:1 TARGET_ALIAS_ID1 R/W 0x0 7-bit Remote Target Device Alias ID 1Configures the decoder for detecting transactions designated for an I2C Target device attached to the remote Serializer. The transaction is remapped to the address specified in the Target ID1 register. A value of 0 in this field disables access to the remote I2C Target. 0 TARGET_AUTO_ACK_1 R/W 0x0 Automatically Acknowledge all I2C writes to the remote Target 1 independent of the forward channel lock state or status of the remote Serializer Acknowledge1: Enable0: Disable 7:1 TARGET_ALIAS_ID1 R/W 0x0 7-bit Remote Target Device Alias ID 1Configures the decoder for detecting transactions designated for an I2C Target device attached to the remote Serializer. The transaction is remapped to the address specified in the Target ID1 register. A value of 0 in this field disables access to the remote I2C Target. 7:1TARGET_ALIAS_ID1R/W0x0 7-bit Remote Target Device Alias ID 1Configures the decoder for detecting transactions designated for an I2C Target device attached to the remote Serializer. The transaction is remapped to the address specified in the Target ID1 register. A value of 0 in this field disables access to the remote I2C Target. 0 TARGET_AUTO_ACK_1 R/W 0x0 Automatically Acknowledge all I2C writes to the remote Target 1 independent of the forward channel lock state or status of the remote Serializer Acknowledge1: Enable0: Disable 0TARGET_AUTO_ACK_1R/W0x0 Automatically Acknowledge all I2C writes to the remote Target 1 independent of the forward channel lock state or status of the remote Serializer Acknowledge1: Enable0: Disable TARGET_ALIAS_2 Register (Address = 0x67) [Reset = 0x00] TARGET_ALIAS_2 is shown in #GUID-20230614-SS0T-4RL9-H3GZ-MGHKVB6PT1NH/MAIN_MAIN_MAIN_TARGET_ALIAS_2_TABLE_TABLE. Return to the Summary Table. RX port-specific register. The FPD-Link III Port Select register 0x4C configures which unique Rx port registers can be accessed by I2C read and write commands. TARGET_ALIAS_2 Register Field Descriptions Bit Field Type Reset Description 7:1 TARGET_ALIAS_ID2 R/W 0x0 7-bit Remote Target Device Alias ID 2Configures the decoder for detecting transactions designated for an I2C Target device attached to the remote Serializer. The transaction is remapped to the address specified in the Target ID2 register. A value of 0 in this field disables access to the remote I2C Target. 0 TARGET_AUTO_ACK_2 R/W 0x0 Automatically Acknowledge all I2C writes to the remote Target 2 independent of the forward channel lock state or status of the remote Serializer Acknowledge1: Enable0: Disable TARGET_ALIAS_2 Register (Address = 0x67) [Reset = 0x00] TARGET_ALIAS_2 is shown in #GUID-20230614-SS0T-4RL9-H3GZ-MGHKVB6PT1NH/MAIN_MAIN_MAIN_TARGET_ALIAS_2_TABLE_TABLE.#GUID-20230614-SS0T-4RL9-H3GZ-MGHKVB6PT1NH/MAIN_MAIN_MAIN_TARGET_ALIAS_2_TABLE_TABLEReturn to the Summary Table.Summary TableRX port-specific register. The FPD-Link III Port Select register 0x4C configures which unique Rx port registers can be accessed by I2C read and write commands. TARGET_ALIAS_2 Register Field Descriptions Bit Field Type Reset Description 7:1 TARGET_ALIAS_ID2 R/W 0x0 7-bit Remote Target Device Alias ID 2Configures the decoder for detecting transactions designated for an I2C Target device attached to the remote Serializer. The transaction is remapped to the address specified in the Target ID2 register. A value of 0 in this field disables access to the remote I2C Target. 0 TARGET_AUTO_ACK_2 R/W 0x0 Automatically Acknowledge all I2C writes to the remote Target 2 independent of the forward channel lock state or status of the remote Serializer Acknowledge1: Enable0: Disable TARGET_ALIAS_2 Register Field Descriptions Bit Field Type Reset Description 7:1 TARGET_ALIAS_ID2 R/W 0x0 7-bit Remote Target Device Alias ID 2Configures the decoder for detecting transactions designated for an I2C Target device attached to the remote Serializer. The transaction is remapped to the address specified in the Target ID2 register. A value of 0 in this field disables access to the remote I2C Target. 0 TARGET_AUTO_ACK_2 R/W 0x0 Automatically Acknowledge all I2C writes to the remote Target 2 independent of the forward channel lock state or status of the remote Serializer Acknowledge1: Enable0: Disable Bit Field Type Reset Description Bit Field Type Reset Description BitFieldTypeResetDescription 7:1 TARGET_ALIAS_ID2 R/W 0x0 7-bit Remote Target Device Alias ID 2Configures the decoder for detecting transactions designated for an I2C Target device attached to the remote Serializer. The transaction is remapped to the address specified in the Target ID2 register. A value of 0 in this field disables access to the remote I2C Target. 0 TARGET_AUTO_ACK_2 R/W 0x0 Automatically Acknowledge all I2C writes to the remote Target 2 independent of the forward channel lock state or status of the remote Serializer Acknowledge1: Enable0: Disable 7:1 TARGET_ALIAS_ID2 R/W 0x0 7-bit Remote Target Device Alias ID 2Configures the decoder for detecting transactions designated for an I2C Target device attached to the remote Serializer. The transaction is remapped to the address specified in the Target ID2 register. A value of 0 in this field disables access to the remote I2C Target. 7:1TARGET_ALIAS_ID2R/W0x0 7-bit Remote Target Device Alias ID 2Configures the decoder for detecting transactions designated for an I2C Target device attached to the remote Serializer. The transaction is remapped to the address specified in the Target ID2 register. A value of 0 in this field disables access to the remote I2C Target. 0 TARGET_AUTO_ACK_2 R/W 0x0 Automatically Acknowledge all I2C writes to the remote Target 2 independent of the forward channel lock state or status of the remote Serializer Acknowledge1: Enable0: Disable 0TARGET_AUTO_ACK_2R/W0x0 Automatically Acknowledge all I2C writes to the remote Target 2 independent of the forward channel lock state or status of the remote Serializer Acknowledge1: Enable0: Disable TARGET_ALIAS_3 Register (Address = 0x68) [Reset = 0x00] TARGET_ALIAS_3 is shown in #GUID-20230614-SS0T-4RL9-H3GZ-MGHKVB6PT1NH/MAIN_MAIN_MAIN_TARGET_ALIAS_3_TABLE_TABLE. Return to the Summary Table. RX port-specific register. The FPD-Link III Port Select register 0x4C configures which unique Rx port registers can be accessed by I2C read and write commands. TARGET_ALIAS_3 Register Field Descriptions Bit Field Type Reset Description 7:1 TARGET_ALIAS_ID3 R/W 0x0 7-bit Remote Target Device Alias ID 3Configures the decoder for detecting transactions designated for an I2C Target device attached to the remote Serializer. The transaction is remapped to the address specified in the Target ID3 register. A value of 0 in this field disables access to the remote I2C Target. 0 TARGET_AUTO_ACK_3 R/W 0x0 Automatically Acknowledge all I2C writes to the remote Target 3 independent of the forward channel lock state or status of the remote Serializer Acknowledge1: Enable0: Disable TARGET_ALIAS_3 Register (Address = 0x68) [Reset = 0x00] TARGET_ALIAS_3 is shown in #GUID-20230614-SS0T-4RL9-H3GZ-MGHKVB6PT1NH/MAIN_MAIN_MAIN_TARGET_ALIAS_3_TABLE_TABLE.#GUID-20230614-SS0T-4RL9-H3GZ-MGHKVB6PT1NH/MAIN_MAIN_MAIN_TARGET_ALIAS_3_TABLE_TABLEReturn to the Summary Table.Summary TableRX port-specific register. The FPD-Link III Port Select register 0x4C configures which unique Rx port registers can be accessed by I2C read and write commands. TARGET_ALIAS_3 Register Field Descriptions Bit Field Type Reset Description 7:1 TARGET_ALIAS_ID3 R/W 0x0 7-bit Remote Target Device Alias ID 3Configures the decoder for detecting transactions designated for an I2C Target device attached to the remote Serializer. The transaction is remapped to the address specified in the Target ID3 register. A value of 0 in this field disables access to the remote I2C Target. 0 TARGET_AUTO_ACK_3 R/W 0x0 Automatically Acknowledge all I2C writes to the remote Target 3 independent of the forward channel lock state or status of the remote Serializer Acknowledge1: Enable0: Disable TARGET_ALIAS_3 Register Field Descriptions Bit Field Type Reset Description 7:1 TARGET_ALIAS_ID3 R/W 0x0 7-bit Remote Target Device Alias ID 3Configures the decoder for detecting transactions designated for an I2C Target device attached to the remote Serializer. The transaction is remapped to the address specified in the Target ID3 register. A value of 0 in this field disables access to the remote I2C Target. 0 TARGET_AUTO_ACK_3 R/W 0x0 Automatically Acknowledge all I2C writes to the remote Target 3 independent of the forward channel lock state or status of the remote Serializer Acknowledge1: Enable0: Disable Bit Field Type Reset Description Bit Field Type Reset Description BitFieldTypeResetDescription 7:1 TARGET_ALIAS_ID3 R/W 0x0 7-bit Remote Target Device Alias ID 3Configures the decoder for detecting transactions designated for an I2C Target device attached to the remote Serializer. The transaction is remapped to the address specified in the Target ID3 register. A value of 0 in this field disables access to the remote I2C Target. 0 TARGET_AUTO_ACK_3 R/W 0x0 Automatically Acknowledge all I2C writes to the remote Target 3 independent of the forward channel lock state or status of the remote Serializer Acknowledge1: Enable0: Disable 7:1 TARGET_ALIAS_ID3 R/W 0x0 7-bit Remote Target Device Alias ID 3Configures the decoder for detecting transactions designated for an I2C Target device attached to the remote Serializer. The transaction is remapped to the address specified in the Target ID3 register. A value of 0 in this field disables access to the remote I2C Target. 7:1TARGET_ALIAS_ID3R/W0x0 7-bit Remote Target Device Alias ID 3Configures the decoder for detecting transactions designated for an I2C Target device attached to the remote Serializer. The transaction is remapped to the address specified in the Target ID3 register. A value of 0 in this field disables access to the remote I2C Target. 0 TARGET_AUTO_ACK_3 R/W 0x0 Automatically Acknowledge all I2C writes to the remote Target 3 independent of the forward channel lock state or status of the remote Serializer Acknowledge1: Enable0: Disable 0TARGET_AUTO_ACK_3R/W0x0 Automatically Acknowledge all I2C writes to the remote Target 3 independent of the forward channel lock state or status of the remote Serializer Acknowledge1: Enable0: Disable TARGET_ALIAS_4 Register (Address = 0x69) [Reset = 0x00] TARGET_ALIAS_4 is shown in #GUID-20230614-SS0T-4RL9-H3GZ-MGHKVB6PT1NH/MAIN_MAIN_MAIN_TARGET_ALIAS_4_TABLE_TABLE. Return to the Summary Table. RX port-specific register. The FPD-Link III Port Select register 0x4C configures which unique Rx port registers can be accessed by I2C read and write commands. TARGET_ALIAS_4 Register Field Descriptions Bit Field Type Reset Description 7:1 TARGET_ALIAS_ID4 R/W 0x0 7-bit Remote Target Device Alias ID 4Configures the decoder for detecting transactions designated for an I2C Target device attached to the remote Serializer. The transaction is remapped to the address specified in the Target ID4 register. A value of 0 in this field disables access to the remote I2C Target. 0 TARGET_AUTO_ACK_4 R/W 0x0 Automatically Acknowledge all I2C writes to the remote Target 4 independent of the forward channel lock state or status of the remote Serializer Acknowledge1: Enable0: Disable TARGET_ALIAS_4 Register (Address = 0x69) [Reset = 0x00] TARGET_ALIAS_4 is shown in #GUID-20230614-SS0T-4RL9-H3GZ-MGHKVB6PT1NH/MAIN_MAIN_MAIN_TARGET_ALIAS_4_TABLE_TABLE.#GUID-20230614-SS0T-4RL9-H3GZ-MGHKVB6PT1NH/MAIN_MAIN_MAIN_TARGET_ALIAS_4_TABLE_TABLEReturn to the Summary Table.Summary TableRX port-specific register. The FPD-Link III Port Select register 0x4C configures which unique Rx port registers can be accessed by I2C read and write commands. TARGET_ALIAS_4 Register Field Descriptions Bit Field Type Reset Description 7:1 TARGET_ALIAS_ID4 R/W 0x0 7-bit Remote Target Device Alias ID 4Configures the decoder for detecting transactions designated for an I2C Target device attached to the remote Serializer. The transaction is remapped to the address specified in the Target ID4 register. A value of 0 in this field disables access to the remote I2C Target. 0 TARGET_AUTO_ACK_4 R/W 0x0 Automatically Acknowledge all I2C writes to the remote Target 4 independent of the forward channel lock state or status of the remote Serializer Acknowledge1: Enable0: Disable TARGET_ALIAS_4 Register Field Descriptions Bit Field Type Reset Description 7:1 TARGET_ALIAS_ID4 R/W 0x0 7-bit Remote Target Device Alias ID 4Configures the decoder for detecting transactions designated for an I2C Target device attached to the remote Serializer. The transaction is remapped to the address specified in the Target ID4 register. A value of 0 in this field disables access to the remote I2C Target. 0 TARGET_AUTO_ACK_4 R/W 0x0 Automatically Acknowledge all I2C writes to the remote Target 4 independent of the forward channel lock state or status of the remote Serializer Acknowledge1: Enable0: Disable Bit Field Type Reset Description Bit Field Type Reset Description BitFieldTypeResetDescription 7:1 TARGET_ALIAS_ID4 R/W 0x0 7-bit Remote Target Device Alias ID 4Configures the decoder for detecting transactions designated for an I2C Target device attached to the remote Serializer. The transaction is remapped to the address specified in the Target ID4 register. A value of 0 in this field disables access to the remote I2C Target. 0 TARGET_AUTO_ACK_4 R/W 0x0 Automatically Acknowledge all I2C writes to the remote Target 4 independent of the forward channel lock state or status of the remote Serializer Acknowledge1: Enable0: Disable 7:1 TARGET_ALIAS_ID4 R/W 0x0 7-bit Remote Target Device Alias ID 4Configures the decoder for detecting transactions designated for an I2C Target device attached to the remote Serializer. The transaction is remapped to the address specified in the Target ID4 register. A value of 0 in this field disables access to the remote I2C Target. 7:1TARGET_ALIAS_ID4R/W0x0 7-bit Remote Target Device Alias ID 4Configures the decoder for detecting transactions designated for an I2C Target device attached to the remote Serializer. The transaction is remapped to the address specified in the Target ID4 register. A value of 0 in this field disables access to the remote I2C Target. 0 TARGET_AUTO_ACK_4 R/W 0x0 Automatically Acknowledge all I2C writes to the remote Target 4 independent of the forward channel lock state or status of the remote Serializer Acknowledge1: Enable0: Disable 0TARGET_AUTO_ACK_4R/W0x0 Automatically Acknowledge all I2C writes to the remote Target 4 independent of the forward channel lock state or status of the remote Serializer Acknowledge1: Enable0: Disable TARGET_ALIAS_5 Register (Address = 0x6A) [Reset = 0x00] TARGET_ALIAS_5 is shown in #GUID-20230614-SS0T-4RL9-H3GZ-MGHKVB6PT1NH/MAIN_MAIN_MAIN_TARGET_ALIAS_5_TABLE_TABLE. Return to the Summary Table. RX port-specific register. The FPD-Link III Port Select register 0x4C configures which unique Rx port registers can be accessed by I2C read and write commands. TARGET_ALIAS_5 Register Field Descriptions Bit Field Type Reset Description 7:1 TARGET_ALIAS_ID5 R/W 0x0 7-bit Remote Target Device Alias ID 5Configures the decoder for detecting transactions designated for an I2C Target device attached to the remote Serializer. The transaction is remapped to the address specified in the Target ID5 register. A value of 0 in this field disables access to the remote I2C Target. 0 TARGET_AUTO_ACK_5 R/W 0x0 Automatically Acknowledge all I2C writes to the remote Target 5 independent of the forward channel lock state or status of the remote Serializer Acknowledge1: Enable0: Disable TARGET_ALIAS_5 Register (Address = 0x6A) [Reset = 0x00] TARGET_ALIAS_5 is shown in #GUID-20230614-SS0T-4RL9-H3GZ-MGHKVB6PT1NH/MAIN_MAIN_MAIN_TARGET_ALIAS_5_TABLE_TABLE.#GUID-20230614-SS0T-4RL9-H3GZ-MGHKVB6PT1NH/MAIN_MAIN_MAIN_TARGET_ALIAS_5_TABLE_TABLEReturn to the Summary Table.Summary TableRX port-specific register. The FPD-Link III Port Select register 0x4C configures which unique Rx port registers can be accessed by I2C read and write commands. TARGET_ALIAS_5 Register Field Descriptions Bit Field Type Reset Description 7:1 TARGET_ALIAS_ID5 R/W 0x0 7-bit Remote Target Device Alias ID 5Configures the decoder for detecting transactions designated for an I2C Target device attached to the remote Serializer. The transaction is remapped to the address specified in the Target ID5 register. A value of 0 in this field disables access to the remote I2C Target. 0 TARGET_AUTO_ACK_5 R/W 0x0 Automatically Acknowledge all I2C writes to the remote Target 5 independent of the forward channel lock state or status of the remote Serializer Acknowledge1: Enable0: Disable TARGET_ALIAS_5 Register Field Descriptions Bit Field Type Reset Description 7:1 TARGET_ALIAS_ID5 R/W 0x0 7-bit Remote Target Device Alias ID 5Configures the decoder for detecting transactions designated for an I2C Target device attached to the remote Serializer. The transaction is remapped to the address specified in the Target ID5 register. A value of 0 in this field disables access to the remote I2C Target. 0 TARGET_AUTO_ACK_5 R/W 0x0 Automatically Acknowledge all I2C writes to the remote Target 5 independent of the forward channel lock state or status of the remote Serializer Acknowledge1: Enable0: Disable Bit Field Type Reset Description Bit Field Type Reset Description BitFieldTypeResetDescription 7:1 TARGET_ALIAS_ID5 R/W 0x0 7-bit Remote Target Device Alias ID 5Configures the decoder for detecting transactions designated for an I2C Target device attached to the remote Serializer. The transaction is remapped to the address specified in the Target ID5 register. A value of 0 in this field disables access to the remote I2C Target. 0 TARGET_AUTO_ACK_5 R/W 0x0 Automatically Acknowledge all I2C writes to the remote Target 5 independent of the forward channel lock state or status of the remote Serializer Acknowledge1: Enable0: Disable 7:1 TARGET_ALIAS_ID5 R/W 0x0 7-bit Remote Target Device Alias ID 5Configures the decoder for detecting transactions designated for an I2C Target device attached to the remote Serializer. The transaction is remapped to the address specified in the Target ID5 register. A value of 0 in this field disables access to the remote I2C Target. 7:1TARGET_ALIAS_ID5R/W0x0 7-bit Remote Target Device Alias ID 5Configures the decoder for detecting transactions designated for an I2C Target device attached to the remote Serializer. The transaction is remapped to the address specified in the Target ID5 register. A value of 0 in this field disables access to the remote I2C Target. 0 TARGET_AUTO_ACK_5 R/W 0x0 Automatically Acknowledge all I2C writes to the remote Target 5 independent of the forward channel lock state or status of the remote Serializer Acknowledge1: Enable0: Disable 0TARGET_AUTO_ACK_5R/W0x0 Automatically Acknowledge all I2C writes to the remote Target 5 independent of the forward channel lock state or status of the remote Serializer Acknowledge1: Enable0: Disable TARGET_ALIAS_6 Register (Address = 0x6B) [Reset = 0x00] TARGET_ALIAS_6 is shown in #GUID-20230614-SS0T-4RL9-H3GZ-MGHKVB6PT1NH/MAIN_MAIN_MAIN_TARGET_ALIAS_6_TABLE_TABLE. Return to the Summary Table. RX port-specific register. The FPD-Link III Port Select register 0x4C configures which unique Rx port registers can be accessed by I2C read and write commands. TARGET_ALIAS_6 Register Field Descriptions Bit Field Type Reset Description 7:1 TARGET_ALIAS_ID6 R/W 0x0 7-bit Remote Target Device Alias ID 6Configures the decoder for detecting transactions designated for an I2C Target device attached to the remote Serializer. The transaction is remapped to the address specified in the Target ID6 register. A value of 0 in this field disables access to the remote I2C Target. 0 TARGET_AUTO_ACK_6 R/W 0x0 Automatically Acknowledge all I2C writes to the remote Target 6 independent of the forward channel lock state or status of the remote Serializer Acknowledge1: Enable0: Disable TARGET_ALIAS_6 Register (Address = 0x6B) [Reset = 0x00] TARGET_ALIAS_6 is shown in #GUID-20230614-SS0T-4RL9-H3GZ-MGHKVB6PT1NH/MAIN_MAIN_MAIN_TARGET_ALIAS_6_TABLE_TABLE.#GUID-20230614-SS0T-4RL9-H3GZ-MGHKVB6PT1NH/MAIN_MAIN_MAIN_TARGET_ALIAS_6_TABLE_TABLEReturn to the Summary Table.Summary TableRX port-specific register. The FPD-Link III Port Select register 0x4C configures which unique Rx port registers can be accessed by I2C read and write commands. TARGET_ALIAS_6 Register Field Descriptions Bit Field Type Reset Description 7:1 TARGET_ALIAS_ID6 R/W 0x0 7-bit Remote Target Device Alias ID 6Configures the decoder for detecting transactions designated for an I2C Target device attached to the remote Serializer. The transaction is remapped to the address specified in the Target ID6 register. A value of 0 in this field disables access to the remote I2C Target. 0 TARGET_AUTO_ACK_6 R/W 0x0 Automatically Acknowledge all I2C writes to the remote Target 6 independent of the forward channel lock state or status of the remote Serializer Acknowledge1: Enable0: Disable TARGET_ALIAS_6 Register Field Descriptions Bit Field Type Reset Description 7:1 TARGET_ALIAS_ID6 R/W 0x0 7-bit Remote Target Device Alias ID 6Configures the decoder for detecting transactions designated for an I2C Target device attached to the remote Serializer. The transaction is remapped to the address specified in the Target ID6 register. A value of 0 in this field disables access to the remote I2C Target. 0 TARGET_AUTO_ACK_6 R/W 0x0 Automatically Acknowledge all I2C writes to the remote Target 6 independent of the forward channel lock state or status of the remote Serializer Acknowledge1: Enable0: Disable Bit Field Type Reset Description Bit Field Type Reset Description BitFieldTypeResetDescription 7:1 TARGET_ALIAS_ID6 R/W 0x0 7-bit Remote Target Device Alias ID 6Configures the decoder for detecting transactions designated for an I2C Target device attached to the remote Serializer. The transaction is remapped to the address specified in the Target ID6 register. A value of 0 in this field disables access to the remote I2C Target. 0 TARGET_AUTO_ACK_6 R/W 0x0 Automatically Acknowledge all I2C writes to the remote Target 6 independent of the forward channel lock state or status of the remote Serializer Acknowledge1: Enable0: Disable 7:1 TARGET_ALIAS_ID6 R/W 0x0 7-bit Remote Target Device Alias ID 6Configures the decoder for detecting transactions designated for an I2C Target device attached to the remote Serializer. The transaction is remapped to the address specified in the Target ID6 register. A value of 0 in this field disables access to the remote I2C Target. 7:1TARGET_ALIAS_ID6R/W0x0 7-bit Remote Target Device Alias ID 6Configures the decoder for detecting transactions designated for an I2C Target device attached to the remote Serializer. The transaction is remapped to the address specified in the Target ID6 register. A value of 0 in this field disables access to the remote I2C Target. 0 TARGET_AUTO_ACK_6 R/W 0x0 Automatically Acknowledge all I2C writes to the remote Target 6 independent of the forward channel lock state or status of the remote Serializer Acknowledge1: Enable0: Disable 0TARGET_AUTO_ACK_6R/W0x0 Automatically Acknowledge all I2C writes to the remote Target 6 independent of the forward channel lock state or status of the remote Serializer Acknowledge1: Enable0: Disable TARGET_ALIAS_7 Register (Address = 0x6C) [Reset = 0x00] TARGET_ALIAS_7 is shown in #GUID-20230614-SS0T-4RL9-H3GZ-MGHKVB6PT1NH/MAIN_MAIN_MAIN_TARGET_ALIAS_7_TABLE_TABLE. Return to the Summary Table. RX port-specific register. The FPD-Link III Port Select register 0x4C configures which unique Rx port registers can be accessed by I2C read and write commands. TARGET_ALIAS_7 Register Field Descriptions Bit Field Type Reset Description 7:1 TARGET_ALIAS_ID7 R/W 0x0 7-bit Remote Target Device Alias ID 7Configures the decoder for detecting transactions designated for an I2C Target device attached to the remote Serializer. The transaction is remapped to the address specified in the Target ID7 register. A value of 0 in this field disables access to the remote I2C Target. 0 TARGET_AUTO_ACK_7 R/W 0x0 Automatically Acknowledge all I2C writes to the remote Target 7 independent of the forward channel lock state or status of the remote Serializer Acknowledge1: Enable0: Disable TARGET_ALIAS_7 Register (Address = 0x6C) [Reset = 0x00] TARGET_ALIAS_7 is shown in #GUID-20230614-SS0T-4RL9-H3GZ-MGHKVB6PT1NH/MAIN_MAIN_MAIN_TARGET_ALIAS_7_TABLE_TABLE.#GUID-20230614-SS0T-4RL9-H3GZ-MGHKVB6PT1NH/MAIN_MAIN_MAIN_TARGET_ALIAS_7_TABLE_TABLEReturn to the Summary Table.Summary TableRX port-specific register. The FPD-Link III Port Select register 0x4C configures which unique Rx port registers can be accessed by I2C read and write commands. TARGET_ALIAS_7 Register Field Descriptions Bit Field Type Reset Description 7:1 TARGET_ALIAS_ID7 R/W 0x0 7-bit Remote Target Device Alias ID 7Configures the decoder for detecting transactions designated for an I2C Target device attached to the remote Serializer. The transaction is remapped to the address specified in the Target ID7 register. A value of 0 in this field disables access to the remote I2C Target. 0 TARGET_AUTO_ACK_7 R/W 0x0 Automatically Acknowledge all I2C writes to the remote Target 7 independent of the forward channel lock state or status of the remote Serializer Acknowledge1: Enable0: Disable TARGET_ALIAS_7 Register Field Descriptions Bit Field Type Reset Description 7:1 TARGET_ALIAS_ID7 R/W 0x0 7-bit Remote Target Device Alias ID 7Configures the decoder for detecting transactions designated for an I2C Target device attached to the remote Serializer. The transaction is remapped to the address specified in the Target ID7 register. A value of 0 in this field disables access to the remote I2C Target. 0 TARGET_AUTO_ACK_7 R/W 0x0 Automatically Acknowledge all I2C writes to the remote Target 7 independent of the forward channel lock state or status of the remote Serializer Acknowledge1: Enable0: Disable Bit Field Type Reset Description Bit Field Type Reset Description BitFieldTypeResetDescription 7:1 TARGET_ALIAS_ID7 R/W 0x0 7-bit Remote Target Device Alias ID 7Configures the decoder for detecting transactions designated for an I2C Target device attached to the remote Serializer. The transaction is remapped to the address specified in the Target ID7 register. A value of 0 in this field disables access to the remote I2C Target. 0 TARGET_AUTO_ACK_7 R/W 0x0 Automatically Acknowledge all I2C writes to the remote Target 7 independent of the forward channel lock state or status of the remote Serializer Acknowledge1: Enable0: Disable 7:1 TARGET_ALIAS_ID7 R/W 0x0 7-bit Remote Target Device Alias ID 7Configures the decoder for detecting transactions designated for an I2C Target device attached to the remote Serializer. The transaction is remapped to the address specified in the Target ID7 register. A value of 0 in this field disables access to the remote I2C Target. 7:1TARGET_ALIAS_ID7R/W0x0 7-bit Remote Target Device Alias ID 7Configures the decoder for detecting transactions designated for an I2C Target device attached to the remote Serializer. The transaction is remapped to the address specified in the Target ID7 register. A value of 0 in this field disables access to the remote I2C Target. 0 TARGET_AUTO_ACK_7 R/W 0x0 Automatically Acknowledge all I2C writes to the remote Target 7 independent of the forward channel lock state or status of the remote Serializer Acknowledge1: Enable0: Disable 0TARGET_AUTO_ACK_7R/W0x0 Automatically Acknowledge all I2C writes to the remote Target 7 independent of the forward channel lock state or status of the remote Serializer Acknowledge1: Enable0: Disable PORT_CONFIG Register (Address = 0x6D) [Reset = 0x7X] PORT_CONFIG is shown in #GUID-20230614-SS0T-4RL9-H3GZ-MGHKVB6PT1NH/MAIN_MAIN_MAIN_PORT_CONFIG_TABLE_TABLE. Return to the Summary Table. RX port-specific register. The FPD-Link III Port Select register 0x4C configures which unique Rx port registers can be accessed by I2C read and write commands. PORT_CONFIG Register Field Descriptions Bit Field Type Reset Description 7 CSI_WAIT_FS1 R/W 0x0 CSI-2 Wait for FrameStart packet with count 1The CSI-2 Receiver will wait for a Frame Start packet with count of 1 before accepting other packetsThis bit has no effect in RAW FPD3 input modes. 6 CSI_WAIT_FS R/W 0x1 CSI-2 Wait for FrameStart packetCSI2 Receiver will wait for a Frame Start packet before accepting other packetsThis bit has no effect in RAW FPD3 input modes. 5 CSI_FWD_CKSUM R/W 0x1 Forward CSI-2 packets with checksum errors0: Do not forward errored packets1: Forward errored packetsThis bit has no effect in RAW FPD3 input modes. 4 CSI_FWD_ECC R/W 0x1 Forward CSI-2 packets with ECC errors0: Do not forward errored packets1: Forward errored packets 3 DISCARD_1ST_LINE_ON_ERR/CSI_FWD_LEN R/W 0x1 In RAW Mode, Discard first video line if FV to LV setup time is not met.0: Forward truncated 1st video line1: Discard truncated 1st video lineIn FPD3 CSI-2 Mode, Forward CSI-2 packets with length errors0: Do not forward errored packets1: Forward errored packets 2 RESERVED R 0x0 Reserved 1:0 FPD3_MODE R/WStrap X FPD3 Input Mode (Strap)00: CSI-2 Mode (DS90UB953-Q1 compatible)01: RAW12 Low Frequency Mode (DS90UB913A-Q1 / DS90UB933-Q1 compatible)10: RAW12 High Frequency Mode (DS90UB913A-Q1 / DS90UB933-Q1 compatible)11: RAW10 Mode (DS90UB913A-Q1 / DS90UB933-Q1 compatible) PORT_CONFIG Register (Address = 0x6D) [Reset = 0x7X] PORT_CONFIG is shown in #GUID-20230614-SS0T-4RL9-H3GZ-MGHKVB6PT1NH/MAIN_MAIN_MAIN_PORT_CONFIG_TABLE_TABLE.#GUID-20230614-SS0T-4RL9-H3GZ-MGHKVB6PT1NH/MAIN_MAIN_MAIN_PORT_CONFIG_TABLE_TABLEReturn to the Summary Table.Summary TableRX port-specific register. The FPD-Link III Port Select register 0x4C configures which unique Rx port registers can be accessed by I2C read and write commands. PORT_CONFIG Register Field Descriptions Bit Field Type Reset Description 7 CSI_WAIT_FS1 R/W 0x0 CSI-2 Wait for FrameStart packet with count 1The CSI-2 Receiver will wait for a Frame Start packet with count of 1 before accepting other packetsThis bit has no effect in RAW FPD3 input modes. 6 CSI_WAIT_FS R/W 0x1 CSI-2 Wait for FrameStart packetCSI2 Receiver will wait for a Frame Start packet before accepting other packetsThis bit has no effect in RAW FPD3 input modes. 5 CSI_FWD_CKSUM R/W 0x1 Forward CSI-2 packets with checksum errors0: Do not forward errored packets1: Forward errored packetsThis bit has no effect in RAW FPD3 input modes. 4 CSI_FWD_ECC R/W 0x1 Forward CSI-2 packets with ECC errors0: Do not forward errored packets1: Forward errored packets 3 DISCARD_1ST_LINE_ON_ERR/CSI_FWD_LEN R/W 0x1 In RAW Mode, Discard first video line if FV to LV setup time is not met.0: Forward truncated 1st video line1: Discard truncated 1st video lineIn FPD3 CSI-2 Mode, Forward CSI-2 packets with length errors0: Do not forward errored packets1: Forward errored packets 2 RESERVED R 0x0 Reserved 1:0 FPD3_MODE R/WStrap X FPD3 Input Mode (Strap)00: CSI-2 Mode (DS90UB953-Q1 compatible)01: RAW12 Low Frequency Mode (DS90UB913A-Q1 / DS90UB933-Q1 compatible)10: RAW12 High Frequency Mode (DS90UB913A-Q1 / DS90UB933-Q1 compatible)11: RAW10 Mode (DS90UB913A-Q1 / DS90UB933-Q1 compatible) PORT_CONFIG Register Field Descriptions Bit Field Type Reset Description 7 CSI_WAIT_FS1 R/W 0x0 CSI-2 Wait for FrameStart packet with count 1The CSI-2 Receiver will wait for a Frame Start packet with count of 1 before accepting other packetsThis bit has no effect in RAW FPD3 input modes. 6 CSI_WAIT_FS R/W 0x1 CSI-2 Wait for FrameStart packetCSI2 Receiver will wait for a Frame Start packet before accepting other packetsThis bit has no effect in RAW FPD3 input modes. 5 CSI_FWD_CKSUM R/W 0x1 Forward CSI-2 packets with checksum errors0: Do not forward errored packets1: Forward errored packetsThis bit has no effect in RAW FPD3 input modes. 4 CSI_FWD_ECC R/W 0x1 Forward CSI-2 packets with ECC errors0: Do not forward errored packets1: Forward errored packets 3 DISCARD_1ST_LINE_ON_ERR/CSI_FWD_LEN R/W 0x1 In RAW Mode, Discard first video line if FV to LV setup time is not met.0: Forward truncated 1st video line1: Discard truncated 1st video lineIn FPD3 CSI-2 Mode, Forward CSI-2 packets with length errors0: Do not forward errored packets1: Forward errored packets 2 RESERVED R 0x0 Reserved 1:0 FPD3_MODE R/WStrap X FPD3 Input Mode (Strap)00: CSI-2 Mode (DS90UB953-Q1 compatible)01: RAW12 Low Frequency Mode (DS90UB913A-Q1 / DS90UB933-Q1 compatible)10: RAW12 High Frequency Mode (DS90UB913A-Q1 / DS90UB933-Q1 compatible)11: RAW10 Mode (DS90UB913A-Q1 / DS90UB933-Q1 compatible) Bit Field Type Reset Description Bit Field Type Reset Description BitFieldTypeResetDescription 7 CSI_WAIT_FS1 R/W 0x0 CSI-2 Wait for FrameStart packet with count 1The CSI-2 Receiver will wait for a Frame Start packet with count of 1 before accepting other packetsThis bit has no effect in RAW FPD3 input modes. 6 CSI_WAIT_FS R/W 0x1 CSI-2 Wait for FrameStart packetCSI2 Receiver will wait for a Frame Start packet before accepting other packetsThis bit has no effect in RAW FPD3 input modes. 5 CSI_FWD_CKSUM R/W 0x1 Forward CSI-2 packets with checksum errors0: Do not forward errored packets1: Forward errored packetsThis bit has no effect in RAW FPD3 input modes. 4 CSI_FWD_ECC R/W 0x1 Forward CSI-2 packets with ECC errors0: Do not forward errored packets1: Forward errored packets 3 DISCARD_1ST_LINE_ON_ERR/CSI_FWD_LEN R/W 0x1 In RAW Mode, Discard first video line if FV to LV setup time is not met.0: Forward truncated 1st video line1: Discard truncated 1st video lineIn FPD3 CSI-2 Mode, Forward CSI-2 packets with length errors0: Do not forward errored packets1: Forward errored packets 2 RESERVED R 0x0 Reserved 1:0 FPD3_MODE R/WStrap X FPD3 Input Mode (Strap)00: CSI-2 Mode (DS90UB953-Q1 compatible)01: RAW12 Low Frequency Mode (DS90UB913A-Q1 / DS90UB933-Q1 compatible)10: RAW12 High Frequency Mode (DS90UB913A-Q1 / DS90UB933-Q1 compatible)11: RAW10 Mode (DS90UB913A-Q1 / DS90UB933-Q1 compatible) 7 CSI_WAIT_FS1 R/W 0x0 CSI-2 Wait for FrameStart packet with count 1The CSI-2 Receiver will wait for a Frame Start packet with count of 1 before accepting other packetsThis bit has no effect in RAW FPD3 input modes. 7CSI_WAIT_FS1R/W0x0 CSI-2 Wait for FrameStart packet with count 1The CSI-2 Receiver will wait for a Frame Start packet with count of 1 before accepting other packetsThis bit has no effect in RAW FPD3 input modes. 6 CSI_WAIT_FS R/W 0x1 CSI-2 Wait for FrameStart packetCSI2 Receiver will wait for a Frame Start packet before accepting other packetsThis bit has no effect in RAW FPD3 input modes. 6CSI_WAIT_FSR/W0x1 CSI-2 Wait for FrameStart packetCSI2 Receiver will wait for a Frame Start packet before accepting other packetsThis bit has no effect in RAW FPD3 input modes. 5 CSI_FWD_CKSUM R/W 0x1 Forward CSI-2 packets with checksum errors0: Do not forward errored packets1: Forward errored packetsThis bit has no effect in RAW FPD3 input modes. 5CSI_FWD_CKSUMR/W0x1 Forward CSI-2 packets with checksum errors0: Do not forward errored packets1: Forward errored packetsThis bit has no effect in RAW FPD3 input modes. 4 CSI_FWD_ECC R/W 0x1 Forward CSI-2 packets with ECC errors0: Do not forward errored packets1: Forward errored packets 4CSI_FWD_ECCR/W0x1 Forward CSI-2 packets with ECC errors0: Do not forward errored packets1: Forward errored packets 3 DISCARD_1ST_LINE_ON_ERR/CSI_FWD_LEN R/W 0x1 In RAW Mode, Discard first video line if FV to LV setup time is not met.0: Forward truncated 1st video line1: Discard truncated 1st video lineIn FPD3 CSI-2 Mode, Forward CSI-2 packets with length errors0: Do not forward errored packets1: Forward errored packets 3DISCARD_1ST_LINE_ON_ERR/CSI_FWD_LENR/W0x1 In RAW Mode, Discard first video line if FV to LV setup time is not met.0: Forward truncated 1st video line1: Discard truncated 1st video lineIn FPD3 CSI-2 Mode, Forward CSI-2 packets with length errors0: Do not forward errored packets1: Forward errored packets 2 RESERVED R 0x0 Reserved 2RESERVEDR0x0 Reserved 1:0 FPD3_MODE R/WStrap X FPD3 Input Mode (Strap)00: CSI-2 Mode (DS90UB953-Q1 compatible)01: RAW12 Low Frequency Mode (DS90UB913A-Q1 / DS90UB933-Q1 compatible)10: RAW12 High Frequency Mode (DS90UB913A-Q1 / DS90UB933-Q1 compatible)11: RAW10 Mode (DS90UB913A-Q1 / DS90UB933-Q1 compatible) 1:0FPD3_MODER/WStrapX FPD3 Input Mode (Strap)00: CSI-2 Mode (DS90UB953-Q1 compatible)01: RAW12 Low Frequency Mode (DS90UB913A-Q1 / DS90UB933-Q1 compatible)10: RAW12 High Frequency Mode (DS90UB913A-Q1 / DS90UB933-Q1 compatible)11: RAW10 Mode (DS90UB913A-Q1 / DS90UB933-Q1 compatible) BC_GPIO_CTL0 Register (Address = 0x6E) [Reset = 0x88] BC_GPIO_CTL0 is shown in #GUID-20230614-SS0T-4RL9-H3GZ-MGHKVB6PT1NH/MAIN_MAIN_MAIN_BC_GPIO_CTL0_TABLE_TABLE. Return to the Summary Table. RX port-specific register. The FPD-Link III Port Select register 0x4C configures which unique Rx port registers can be accessed by I2C read and write commands. BC_GPIO_CTL0 Register Field Descriptions Bit Field Type Reset Description 7:4 BC_GPIO1_SEL R/W 0x8 Back channel GPIO1 Select:Determines the data sent on GPIO1 for the port back channel. 0xxx: Pin GPIOx where x is BC_GPIO1_SEL[2:0]1000: Constant value of 01001: Constant value of 11010: FrameSync signal1011 - 1111: Reserved 3:0 BC_GPIO0_SEL R/W 0x8 Back channel GPIO0 Select:Determines the data sent on GPIO0 for the port back channel. 0xxx: Pin GPIOx where x is BC_GPIO0_SEL[2:0]1000: Constant value of 01001: Constant value of 11010: FrameSync signal1011 - 1111: Reserved BC_GPIO_CTL0 Register (Address = 0x6E) [Reset = 0x88] BC_GPIO_CTL0 is shown in #GUID-20230614-SS0T-4RL9-H3GZ-MGHKVB6PT1NH/MAIN_MAIN_MAIN_BC_GPIO_CTL0_TABLE_TABLE.#GUID-20230614-SS0T-4RL9-H3GZ-MGHKVB6PT1NH/MAIN_MAIN_MAIN_BC_GPIO_CTL0_TABLE_TABLEReturn to the Summary Table.Summary TableRX port-specific register. The FPD-Link III Port Select register 0x4C configures which unique Rx port registers can be accessed by I2C read and write commands. BC_GPIO_CTL0 Register Field Descriptions Bit Field Type Reset Description 7:4 BC_GPIO1_SEL R/W 0x8 Back channel GPIO1 Select:Determines the data sent on GPIO1 for the port back channel. 0xxx: Pin GPIOx where x is BC_GPIO1_SEL[2:0]1000: Constant value of 01001: Constant value of 11010: FrameSync signal1011 - 1111: Reserved 3:0 BC_GPIO0_SEL R/W 0x8 Back channel GPIO0 Select:Determines the data sent on GPIO0 for the port back channel. 0xxx: Pin GPIOx where x is BC_GPIO0_SEL[2:0]1000: Constant value of 01001: Constant value of 11010: FrameSync signal1011 - 1111: Reserved BC_GPIO_CTL0 Register Field Descriptions Bit Field Type Reset Description 7:4 BC_GPIO1_SEL R/W 0x8 Back channel GPIO1 Select:Determines the data sent on GPIO1 for the port back channel. 0xxx: Pin GPIOx where x is BC_GPIO1_SEL[2:0]1000: Constant value of 01001: Constant value of 11010: FrameSync signal1011 - 1111: Reserved 3:0 BC_GPIO0_SEL R/W 0x8 Back channel GPIO0 Select:Determines the data sent on GPIO0 for the port back channel. 0xxx: Pin GPIOx where x is BC_GPIO0_SEL[2:0]1000: Constant value of 01001: Constant value of 11010: FrameSync signal1011 - 1111: Reserved Bit Field Type Reset Description Bit Field Type Reset Description BitFieldTypeResetDescription 7:4 BC_GPIO1_SEL R/W 0x8 Back channel GPIO1 Select:Determines the data sent on GPIO1 for the port back channel. 0xxx: Pin GPIOx where x is BC_GPIO1_SEL[2:0]1000: Constant value of 01001: Constant value of 11010: FrameSync signal1011 - 1111: Reserved 3:0 BC_GPIO0_SEL R/W 0x8 Back channel GPIO0 Select:Determines the data sent on GPIO0 for the port back channel. 0xxx: Pin GPIOx where x is BC_GPIO0_SEL[2:0]1000: Constant value of 01001: Constant value of 11010: FrameSync signal1011 - 1111: Reserved 7:4 BC_GPIO1_SEL R/W 0x8 Back channel GPIO1 Select:Determines the data sent on GPIO1 for the port back channel. 0xxx: Pin GPIOx where x is BC_GPIO1_SEL[2:0]1000: Constant value of 01001: Constant value of 11010: FrameSync signal1011 - 1111: Reserved 7:4BC_GPIO1_SELR/W0x8 Back channel GPIO1 Select:Determines the data sent on GPIO1 for the port back channel. 0xxx: Pin GPIOx where x is BC_GPIO1_SEL[2:0]1000: Constant value of 01001: Constant value of 11010: FrameSync signal1011 - 1111: Reserved 3:0 BC_GPIO0_SEL R/W 0x8 Back channel GPIO0 Select:Determines the data sent on GPIO0 for the port back channel. 0xxx: Pin GPIOx where x is BC_GPIO0_SEL[2:0]1000: Constant value of 01001: Constant value of 11010: FrameSync signal1011 - 1111: Reserved 3:0BC_GPIO0_SELR/W0x8 Back channel GPIO0 Select:Determines the data sent on GPIO0 for the port back channel. 0xxx: Pin GPIOx where x is BC_GPIO0_SEL[2:0]1000: Constant value of 01001: Constant value of 11010: FrameSync signal1011 - 1111: Reserved BC_GPIO_CTL1 Register (Address = 0x6F) [Reset = 0x88] BC_GPIO_CTL1 is shown in #GUID-20230614-SS0T-4RL9-H3GZ-MGHKVB6PT1NH/MAIN_MAIN_MAIN_BC_GPIO_CTL1_TABLE_TABLE. Return to the Summary Table. RX port-specific register. The FPD-Link III Port Select register 0x4C configures which unique Rx port registers can be accessed by I2C read and write commands. BC_GPIO_CTL1 Register Field Descriptions Bit Field Type Reset Description 7:4 BC_GPIO3_SEL R/W 0x8 Back channel GPIO3 Select:Determines the data sent on GPIO3 for the port back channel. 0xxx: Pin GPIOx where x is BC_GPIO3_SEL[2:0]1000: Constant value of 01001: Constant value of 11010: FrameSync signal1011 - 1111: Reserved 3:0 BC_GPIO2_SEL R/W 0x8 Back channel GPIO2 Select:Determines the data sent on GPIO2 for the port back channel. 0xxx: Pin GPIOx where x is BC_GPIO2_SEL[2:0]1000: Constant value of 01001: Constant value of 11010: FrameSync signal1011 - 1111: Reserved BC_GPIO_CTL1 Register (Address = 0x6F) [Reset = 0x88] BC_GPIO_CTL1 is shown in #GUID-20230614-SS0T-4RL9-H3GZ-MGHKVB6PT1NH/MAIN_MAIN_MAIN_BC_GPIO_CTL1_TABLE_TABLE.#GUID-20230614-SS0T-4RL9-H3GZ-MGHKVB6PT1NH/MAIN_MAIN_MAIN_BC_GPIO_CTL1_TABLE_TABLEReturn to the Summary Table.Summary TableRX port-specific register. The FPD-Link III Port Select register 0x4C configures which unique Rx port registers can be accessed by I2C read and write commands. BC_GPIO_CTL1 Register Field Descriptions Bit Field Type Reset Description 7:4 BC_GPIO3_SEL R/W 0x8 Back channel GPIO3 Select:Determines the data sent on GPIO3 for the port back channel. 0xxx: Pin GPIOx where x is BC_GPIO3_SEL[2:0]1000: Constant value of 01001: Constant value of 11010: FrameSync signal1011 - 1111: Reserved 3:0 BC_GPIO2_SEL R/W 0x8 Back channel GPIO2 Select:Determines the data sent on GPIO2 for the port back channel. 0xxx: Pin GPIOx where x is BC_GPIO2_SEL[2:0]1000: Constant value of 01001: Constant value of 11010: FrameSync signal1011 - 1111: Reserved BC_GPIO_CTL1 Register Field Descriptions Bit Field Type Reset Description 7:4 BC_GPIO3_SEL R/W 0x8 Back channel GPIO3 Select:Determines the data sent on GPIO3 for the port back channel. 0xxx: Pin GPIOx where x is BC_GPIO3_SEL[2:0]1000: Constant value of 01001: Constant value of 11010: FrameSync signal1011 - 1111: Reserved 3:0 BC_GPIO2_SEL R/W 0x8 Back channel GPIO2 Select:Determines the data sent on GPIO2 for the port back channel. 0xxx: Pin GPIOx where x is BC_GPIO2_SEL[2:0]1000: Constant value of 01001: Constant value of 11010: FrameSync signal1011 - 1111: Reserved Bit Field Type Reset Description Bit Field Type Reset Description BitFieldTypeResetDescription 7:4 BC_GPIO3_SEL R/W 0x8 Back channel GPIO3 Select:Determines the data sent on GPIO3 for the port back channel. 0xxx: Pin GPIOx where x is BC_GPIO3_SEL[2:0]1000: Constant value of 01001: Constant value of 11010: FrameSync signal1011 - 1111: Reserved 3:0 BC_GPIO2_SEL R/W 0x8 Back channel GPIO2 Select:Determines the data sent on GPIO2 for the port back channel. 0xxx: Pin GPIOx where x is BC_GPIO2_SEL[2:0]1000: Constant value of 01001: Constant value of 11010: FrameSync signal1011 - 1111: Reserved 7:4 BC_GPIO3_SEL R/W 0x8 Back channel GPIO3 Select:Determines the data sent on GPIO3 for the port back channel. 0xxx: Pin GPIOx where x is BC_GPIO3_SEL[2:0]1000: Constant value of 01001: Constant value of 11010: FrameSync signal1011 - 1111: Reserved 7:4BC_GPIO3_SELR/W0x8 Back channel GPIO3 Select:Determines the data sent on GPIO3 for the port back channel. 0xxx: Pin GPIOx where x is BC_GPIO3_SEL[2:0]1000: Constant value of 01001: Constant value of 11010: FrameSync signal1011 - 1111: Reserved 3:0 BC_GPIO2_SEL R/W 0x8 Back channel GPIO2 Select:Determines the data sent on GPIO2 for the port back channel. 0xxx: Pin GPIOx where x is BC_GPIO2_SEL[2:0]1000: Constant value of 01001: Constant value of 11010: FrameSync signal1011 - 1111: Reserved 3:0BC_GPIO2_SELR/W0x8 Back channel GPIO2 Select:Determines the data sent on GPIO2 for the port back channel. 0xxx: Pin GPIOx where x is BC_GPIO2_SEL[2:0]1000: Constant value of 01001: Constant value of 11010: FrameSync signal1011 - 1111: Reserved RAW10_ID Register (Address = 0x70) [Reset = 0x2B] RAW10_ID is shown in #GUID-20230614-SS0T-4RL9-H3GZ-MGHKVB6PT1NH/MAIN_MAIN_MAIN_RAW10_ID_TABLE_TABLE. Return to the Summary Table. RX port-specific register. The FPD-Link III Port Select register 0x4C configures which unique Rx port registers can be accessed by I2C read and write commands. RAW10 virtual channel mapping only applies when FPD-Link III is operating in RAW10 input mode. See register 0x71 for RAW12 and register 0x72 for CSI-2 mode operation. RAW10_ID Register Field Descriptions Bit Field Type Reset Description 7:6 RAW10_VC R/W 0x0 RAW10 Mode Virtual ChannelThis field configures the CSI-2 Virtual Channel assigned to the port when receiving RAW10 data.The field value defaults to the FPD-Link III receive port number (0, 1, 2, or 3) 5:0 RAW10_DT R/W 0x2B RAW10 DTThis field configures the CSI-2 data type used in RAW10 mode. The default of 0x2B matches the CSI-2 specification. RAW10_ID Register (Address = 0x70) [Reset = 0x2B] RAW10_ID is shown in #GUID-20230614-SS0T-4RL9-H3GZ-MGHKVB6PT1NH/MAIN_MAIN_MAIN_RAW10_ID_TABLE_TABLE.#GUID-20230614-SS0T-4RL9-H3GZ-MGHKVB6PT1NH/MAIN_MAIN_MAIN_RAW10_ID_TABLE_TABLEReturn to the Summary Table.Summary TableRX port-specific register. The FPD-Link III Port Select register 0x4C configures which unique Rx port registers can be accessed by I2C read and write commands. RAW10 virtual channel mapping only applies when FPD-Link III is operating in RAW10 input mode. See register 0x71 for RAW12 and register 0x72 for CSI-2 mode operation. RAW10_ID Register Field Descriptions Bit Field Type Reset Description 7:6 RAW10_VC R/W 0x0 RAW10 Mode Virtual ChannelThis field configures the CSI-2 Virtual Channel assigned to the port when receiving RAW10 data.The field value defaults to the FPD-Link III receive port number (0, 1, 2, or 3) 5:0 RAW10_DT R/W 0x2B RAW10 DTThis field configures the CSI-2 data type used in RAW10 mode. The default of 0x2B matches the CSI-2 specification. RAW10_ID Register Field Descriptions Bit Field Type Reset Description 7:6 RAW10_VC R/W 0x0 RAW10 Mode Virtual ChannelThis field configures the CSI-2 Virtual Channel assigned to the port when receiving RAW10 data.The field value defaults to the FPD-Link III receive port number (0, 1, 2, or 3) 5:0 RAW10_DT R/W 0x2B RAW10 DTThis field configures the CSI-2 data type used in RAW10 mode. The default of 0x2B matches the CSI-2 specification. Bit Field Type Reset Description Bit Field Type Reset Description BitFieldTypeResetDescription 7:6 RAW10_VC R/W 0x0 RAW10 Mode Virtual ChannelThis field configures the CSI-2 Virtual Channel assigned to the port when receiving RAW10 data.The field value defaults to the FPD-Link III receive port number (0, 1, 2, or 3) 5:0 RAW10_DT R/W 0x2B RAW10 DTThis field configures the CSI-2 data type used in RAW10 mode. The default of 0x2B matches the CSI-2 specification. 7:6 RAW10_VC R/W 0x0 RAW10 Mode Virtual ChannelThis field configures the CSI-2 Virtual Channel assigned to the port when receiving RAW10 data.The field value defaults to the FPD-Link III receive port number (0, 1, 2, or 3) 7:6RAW10_VCR/W0x0 RAW10 Mode Virtual ChannelThis field configures the CSI-2 Virtual Channel assigned to the port when receiving RAW10 data.The field value defaults to the FPD-Link III receive port number (0, 1, 2, or 3) 5:0 RAW10_DT R/W 0x2B RAW10 DTThis field configures the CSI-2 data type used in RAW10 mode. The default of 0x2B matches the CSI-2 specification. 5:0RAW10_DTR/W0x2B RAW10 DTThis field configures the CSI-2 data type used in RAW10 mode. The default of 0x2B matches the CSI-2 specification. RAW12_ID Register (Address = 0x71) [Reset = 0x2C] RAW12_ID is shown in #GUID-20230614-SS0T-4RL9-H3GZ-MGHKVB6PT1NH/MAIN_MAIN_MAIN_RAW12_ID_TABLE_TABLE. Return to the Summary Table. RX port-specific register. The FPD-Link III Port Select register 0x4C configures which unique Rx port registers can be accessed by I2C read and write commands. RAW12 virtual channel mapping only applies when FPD-Link III is operating in RAW12 input mode. See register 0x70 for RAW10 and register 0x72 for CSI-2 mode operation. RAW12_ID Register Field Descriptions Bit Field Type Reset Description 7:6 RAW12_VC R/W 0x0 RAW12 Mode Virtual ChannelThis field configures the CSI-2 Virtual Channel assigned to the port when receiving RAW12 data.The field value defaults to the FPD-Link III receive port number (0, 1, 2, or 3) 5:0 RAW12_DT R/W 0x2C RAW12 DTThis field configures the CSI-2 data type used in RAW12 mode. The default of 0x2C matches the CSI-2 specification. RAW12_ID Register (Address = 0x71) [Reset = 0x2C] RAW12_ID is shown in #GUID-20230614-SS0T-4RL9-H3GZ-MGHKVB6PT1NH/MAIN_MAIN_MAIN_RAW12_ID_TABLE_TABLE.#GUID-20230614-SS0T-4RL9-H3GZ-MGHKVB6PT1NH/MAIN_MAIN_MAIN_RAW12_ID_TABLE_TABLEReturn to the Summary Table.Summary TableRX port-specific register. The FPD-Link III Port Select register 0x4C configures which unique Rx port registers can be accessed by I2C read and write commands. RAW12 virtual channel mapping only applies when FPD-Link III is operating in RAW12 input mode. See register 0x70 for RAW10 and register 0x72 for CSI-2 mode operation. RAW12_ID Register Field Descriptions Bit Field Type Reset Description 7:6 RAW12_VC R/W 0x0 RAW12 Mode Virtual ChannelThis field configures the CSI-2 Virtual Channel assigned to the port when receiving RAW12 data.The field value defaults to the FPD-Link III receive port number (0, 1, 2, or 3) 5:0 RAW12_DT R/W 0x2C RAW12 DTThis field configures the CSI-2 data type used in RAW12 mode. The default of 0x2C matches the CSI-2 specification. RAW12_ID Register Field Descriptions Bit Field Type Reset Description 7:6 RAW12_VC R/W 0x0 RAW12 Mode Virtual ChannelThis field configures the CSI-2 Virtual Channel assigned to the port when receiving RAW12 data.The field value defaults to the FPD-Link III receive port number (0, 1, 2, or 3) 5:0 RAW12_DT R/W 0x2C RAW12 DTThis field configures the CSI-2 data type used in RAW12 mode. The default of 0x2C matches the CSI-2 specification. Bit Field Type Reset Description Bit Field Type Reset Description BitFieldTypeResetDescription 7:6 RAW12_VC R/W 0x0 RAW12 Mode Virtual ChannelThis field configures the CSI-2 Virtual Channel assigned to the port when receiving RAW12 data.The field value defaults to the FPD-Link III receive port number (0, 1, 2, or 3) 5:0 RAW12_DT R/W 0x2C RAW12 DTThis field configures the CSI-2 data type used in RAW12 mode. The default of 0x2C matches the CSI-2 specification. 7:6 RAW12_VC R/W 0x0 RAW12 Mode Virtual ChannelThis field configures the CSI-2 Virtual Channel assigned to the port when receiving RAW12 data.The field value defaults to the FPD-Link III receive port number (0, 1, 2, or 3) 7:6RAW12_VCR/W0x0 RAW12 Mode Virtual ChannelThis field configures the CSI-2 Virtual Channel assigned to the port when receiving RAW12 data.The field value defaults to the FPD-Link III receive port number (0, 1, 2, or 3) 5:0 RAW12_DT R/W 0x2C RAW12 DTThis field configures the CSI-2 data type used in RAW12 mode. The default of 0x2C matches the CSI-2 specification. 5:0RAW12_DTR/W0x2C RAW12 DTThis field configures the CSI-2 data type used in RAW12 mode. The default of 0x2C matches the CSI-2 specification. CSI_VC_MAP Register (Address = 0x72) [Reset = 0xE4] CSI_VC_MAP is shown in #GUID-20230614-SS0T-4RL9-H3GZ-MGHKVB6PT1NH/MAIN_MAIN_MAIN_CSI_VC_MAP_TABLE_TABLE. Return to the Summary Table. RX port-specific register. The FPD-Link III Port Select register 0x4C configures which unique Rx port registers can be accessed by I2C read and write commands. CSI-2 virtual channel mapping only applies when FPD-Link III operating in CSI-2 input mode. See registers 0x70 and 0x71 for RAW mode operation. CSI_VC_MAP Register Field Descriptions Bit Field Type Reset Description 7:0 CSI_VC_MAP R/W 0xE4 CSI-2 Virtual Channel Mapping RegisterThis register provides a method for replacing the Virtual Channel Identifier (VC-ID) of incoming CSI-2 packets.[7:6]: Map value for VC-ID of 3[5:4]: Map value for VC-ID of 2[3:2]: Map value for VC-ID of 1[1:0]: Map value for VC-ID of 0 CSI_VC_MAP Register (Address = 0x72) [Reset = 0xE4] CSI_VC_MAP is shown in #GUID-20230614-SS0T-4RL9-H3GZ-MGHKVB6PT1NH/MAIN_MAIN_MAIN_CSI_VC_MAP_TABLE_TABLE.#GUID-20230614-SS0T-4RL9-H3GZ-MGHKVB6PT1NH/MAIN_MAIN_MAIN_CSI_VC_MAP_TABLE_TABLEReturn to the Summary Table.Summary TableRX port-specific register. The FPD-Link III Port Select register 0x4C configures which unique Rx port registers can be accessed by I2C read and write commands. CSI-2 virtual channel mapping only applies when FPD-Link III operating in CSI-2 input mode. See registers 0x70 and 0x71 for RAW mode operation. CSI_VC_MAP Register Field Descriptions Bit Field Type Reset Description 7:0 CSI_VC_MAP R/W 0xE4 CSI-2 Virtual Channel Mapping RegisterThis register provides a method for replacing the Virtual Channel Identifier (VC-ID) of incoming CSI-2 packets.[7:6]: Map value for VC-ID of 3[5:4]: Map value for VC-ID of 2[3:2]: Map value for VC-ID of 1[1:0]: Map value for VC-ID of 0 CSI_VC_MAP Register Field Descriptions Bit Field Type Reset Description 7:0 CSI_VC_MAP R/W 0xE4 CSI-2 Virtual Channel Mapping RegisterThis register provides a method for replacing the Virtual Channel Identifier (VC-ID) of incoming CSI-2 packets.[7:6]: Map value for VC-ID of 3[5:4]: Map value for VC-ID of 2[3:2]: Map value for VC-ID of 1[1:0]: Map value for VC-ID of 0 Bit Field Type Reset Description Bit Field Type Reset Description BitFieldTypeResetDescription 7:0 CSI_VC_MAP R/W 0xE4 CSI-2 Virtual Channel Mapping RegisterThis register provides a method for replacing the Virtual Channel Identifier (VC-ID) of incoming CSI-2 packets.[7:6]: Map value for VC-ID of 3[5:4]: Map value for VC-ID of 2[3:2]: Map value for VC-ID of 1[1:0]: Map value for VC-ID of 0 7:0 CSI_VC_MAP R/W 0xE4 CSI-2 Virtual Channel Mapping RegisterThis register provides a method for replacing the Virtual Channel Identifier (VC-ID) of incoming CSI-2 packets.[7:6]: Map value for VC-ID of 3[5:4]: Map value for VC-ID of 2[3:2]: Map value for VC-ID of 1[1:0]: Map value for VC-ID of 0 7:0CSI_VC_MAPR/W0xE4 CSI-2 Virtual Channel Mapping RegisterThis register provides a method for replacing the Virtual Channel Identifier (VC-ID) of incoming CSI-2 packets.[7:6]: Map value for VC-ID of 3[5:4]: Map value for VC-ID of 2[3:2]: Map value for VC-ID of 1[1:0]: Map value for VC-ID of 0 LINE_COUNT_1 Register (Address = 0x73) [Reset = 0x00] LINE_COUNT_1 is shown in #GUID-20230614-SS0T-4RL9-H3GZ-MGHKVB6PT1NH/MAIN_MAIN_MAIN_LINE_COUNT_1_TABLE_TABLE. Return to the Summary Table. RX port-specific register. The FPD-Link III Port Select register 0x4C configures which unique Rx port registers can be accessed by I2C read and write commands. LINE_COUNT_1 Register Field Descriptions Bit Field Type Reset Description 7:0 LINE_COUNT_HI R 0x0 High byte of Line CountThe Line Count reports the line count for the most recent video frame. When interrupts are enabled for the Line Count (via the IE_LINE_CNT_CHG register bit), the Line Count value is frozen until read. LINE_COUNT_1 Register (Address = 0x73) [Reset = 0x00] LINE_COUNT_1 is shown in #GUID-20230614-SS0T-4RL9-H3GZ-MGHKVB6PT1NH/MAIN_MAIN_MAIN_LINE_COUNT_1_TABLE_TABLE.#GUID-20230614-SS0T-4RL9-H3GZ-MGHKVB6PT1NH/MAIN_MAIN_MAIN_LINE_COUNT_1_TABLE_TABLEReturn to the Summary Table.Summary TableRX port-specific register. The FPD-Link III Port Select register 0x4C configures which unique Rx port registers can be accessed by I2C read and write commands. LINE_COUNT_1 Register Field Descriptions Bit Field Type Reset Description 7:0 LINE_COUNT_HI R 0x0 High byte of Line CountThe Line Count reports the line count for the most recent video frame. When interrupts are enabled for the Line Count (via the IE_LINE_CNT_CHG register bit), the Line Count value is frozen until read. LINE_COUNT_1 Register Field Descriptions Bit Field Type Reset Description 7:0 LINE_COUNT_HI R 0x0 High byte of Line CountThe Line Count reports the line count for the most recent video frame. When interrupts are enabled for the Line Count (via the IE_LINE_CNT_CHG register bit), the Line Count value is frozen until read. Bit Field Type Reset Description Bit Field Type Reset Description BitFieldTypeResetDescription 7:0 LINE_COUNT_HI R 0x0 High byte of Line CountThe Line Count reports the line count for the most recent video frame. When interrupts are enabled for the Line Count (via the IE_LINE_CNT_CHG register bit), the Line Count value is frozen until read. 7:0 LINE_COUNT_HI R 0x0 High byte of Line CountThe Line Count reports the line count for the most recent video frame. When interrupts are enabled for the Line Count (via the IE_LINE_CNT_CHG register bit), the Line Count value is frozen until read. 7:0LINE_COUNT_HIR0x0 High byte of Line CountThe Line Count reports the line count for the most recent video frame. When interrupts are enabled for the Line Count (via the IE_LINE_CNT_CHG register bit), the Line Count value is frozen until read. LINE_COUNT_0 Register (Address = 0x74) [Reset = 0x00] LINE_COUNT_0 is shown in #GUID-20230614-SS0T-4RL9-H3GZ-MGHKVB6PT1NH/MAIN_MAIN_MAIN_LINE_COUNT_0_TABLE_TABLE. Return to the Summary Table. RX port-specific register. The FPD-Link III Port Select register 0x4C configures which unique Rx port registers can be accessed by I2C read and write commands. LINE_COUNT_0 Register Field Descriptions Bit Field Type Reset Description 7:0 LINE_COUNT_LO R 0x0 Low byte of Line CountThe Line Count reports the line count for the most recent video frame. When interrupts are enabled for the Line Count (via the IE_LINE_CNT_CHG register bit), the Line Count value is frozen until read. In addition, when reading the LINE_COUNT registers, the LINE_COUNT_LO is latched upon reading LINE_COUNT_HI to ensure consistency between the two portions of the Line Count. LINE_COUNT_0 Register (Address = 0x74) [Reset = 0x00] LINE_COUNT_0 is shown in #GUID-20230614-SS0T-4RL9-H3GZ-MGHKVB6PT1NH/MAIN_MAIN_MAIN_LINE_COUNT_0_TABLE_TABLE.#GUID-20230614-SS0T-4RL9-H3GZ-MGHKVB6PT1NH/MAIN_MAIN_MAIN_LINE_COUNT_0_TABLE_TABLEReturn to the Summary Table.Summary TableRX port-specific register. The FPD-Link III Port Select register 0x4C configures which unique Rx port registers can be accessed by I2C read and write commands. LINE_COUNT_0 Register Field Descriptions Bit Field Type Reset Description 7:0 LINE_COUNT_LO R 0x0 Low byte of Line CountThe Line Count reports the line count for the most recent video frame. When interrupts are enabled for the Line Count (via the IE_LINE_CNT_CHG register bit), the Line Count value is frozen until read. In addition, when reading the LINE_COUNT registers, the LINE_COUNT_LO is latched upon reading LINE_COUNT_HI to ensure consistency between the two portions of the Line Count. LINE_COUNT_0 Register Field Descriptions Bit Field Type Reset Description 7:0 LINE_COUNT_LO R 0x0 Low byte of Line CountThe Line Count reports the line count for the most recent video frame. When interrupts are enabled for the Line Count (via the IE_LINE_CNT_CHG register bit), the Line Count value is frozen until read. In addition, when reading the LINE_COUNT registers, the LINE_COUNT_LO is latched upon reading LINE_COUNT_HI to ensure consistency between the two portions of the Line Count. Bit Field Type Reset Description Bit Field Type Reset Description BitFieldTypeResetDescription 7:0 LINE_COUNT_LO R 0x0 Low byte of Line CountThe Line Count reports the line count for the most recent video frame. When interrupts are enabled for the Line Count (via the IE_LINE_CNT_CHG register bit), the Line Count value is frozen until read. In addition, when reading the LINE_COUNT registers, the LINE_COUNT_LO is latched upon reading LINE_COUNT_HI to ensure consistency between the two portions of the Line Count. 7:0 LINE_COUNT_LO R 0x0 Low byte of Line CountThe Line Count reports the line count for the most recent video frame. When interrupts are enabled for the Line Count (via the IE_LINE_CNT_CHG register bit), the Line Count value is frozen until read. In addition, when reading the LINE_COUNT registers, the LINE_COUNT_LO is latched upon reading LINE_COUNT_HI to ensure consistency between the two portions of the Line Count. 7:0LINE_COUNT_LOR0x0 Low byte of Line CountThe Line Count reports the line count for the most recent video frame. When interrupts are enabled for the Line Count (via the IE_LINE_CNT_CHG register bit), the Line Count value is frozen until read. In addition, when reading the LINE_COUNT registers, the LINE_COUNT_LO is latched upon reading LINE_COUNT_HI to ensure consistency between the two portions of the Line Count. LINE_LEN_1 Register (Address = 0x75) [Reset = 0x00] LINE_LEN_1 is shown in #GUID-20230614-SS0T-4RL9-H3GZ-MGHKVB6PT1NH/MAIN_MAIN_MAIN_LINE_LEN_1_TABLE_TABLE. Return to the Summary Table. RX port-specific register. The FPD-Link III Port Select register 0x4C configures which unique Rx port registers can be accessed by I2C read and write commands. LINE_LEN_1 Register Field Descriptions Bit Field Type Reset Description 7:0 LINE_LEN_HI R 0x0 High byte of Line LengthThe Line Length reports the line length recorded during the most recent video frame. If line length is not stable during the frame, this register will report the length of the last line in the video frame. When interrupts are enabled for the Line Length (via the IE_LINE_LEN_CHG register bit), the Line Length value is frozen until read. LINE_LEN_1 Register (Address = 0x75) [Reset = 0x00] LINE_LEN_1 is shown in #GUID-20230614-SS0T-4RL9-H3GZ-MGHKVB6PT1NH/MAIN_MAIN_MAIN_LINE_LEN_1_TABLE_TABLE.#GUID-20230614-SS0T-4RL9-H3GZ-MGHKVB6PT1NH/MAIN_MAIN_MAIN_LINE_LEN_1_TABLE_TABLEReturn to the Summary Table.Summary TableRX port-specific register. The FPD-Link III Port Select register 0x4C configures which unique Rx port registers can be accessed by I2C read and write commands. LINE_LEN_1 Register Field Descriptions Bit Field Type Reset Description 7:0 LINE_LEN_HI R 0x0 High byte of Line LengthThe Line Length reports the line length recorded during the most recent video frame. If line length is not stable during the frame, this register will report the length of the last line in the video frame. When interrupts are enabled for the Line Length (via the IE_LINE_LEN_CHG register bit), the Line Length value is frozen until read. LINE_LEN_1 Register Field Descriptions Bit Field Type Reset Description 7:0 LINE_LEN_HI R 0x0 High byte of Line LengthThe Line Length reports the line length recorded during the most recent video frame. If line length is not stable during the frame, this register will report the length of the last line in the video frame. When interrupts are enabled for the Line Length (via the IE_LINE_LEN_CHG register bit), the Line Length value is frozen until read. Bit Field Type Reset Description Bit Field Type Reset Description BitFieldTypeResetDescription 7:0 LINE_LEN_HI R 0x0 High byte of Line LengthThe Line Length reports the line length recorded during the most recent video frame. If line length is not stable during the frame, this register will report the length of the last line in the video frame. When interrupts are enabled for the Line Length (via the IE_LINE_LEN_CHG register bit), the Line Length value is frozen until read. 7:0 LINE_LEN_HI R 0x0 High byte of Line LengthThe Line Length reports the line length recorded during the most recent video frame. If line length is not stable during the frame, this register will report the length of the last line in the video frame. When interrupts are enabled for the Line Length (via the IE_LINE_LEN_CHG register bit), the Line Length value is frozen until read. 7:0LINE_LEN_HIR0x0 High byte of Line LengthThe Line Length reports the line length recorded during the most recent video frame. If line length is not stable during the frame, this register will report the length of the last line in the video frame. When interrupts are enabled for the Line Length (via the IE_LINE_LEN_CHG register bit), the Line Length value is frozen until read. LINE_LEN_0 Register (Address = 0x76) [Reset = 0x00] LINE_LEN_0 is shown in #GUID-20230614-SS0T-4RL9-H3GZ-MGHKVB6PT1NH/MAIN_MAIN_MAIN_LINE_LEN_0_TABLE_TABLE. Return to the Summary Table. RX port-specific register. The FPD-Link III Port Select register 0x4C configures which unique Rx port registers can be accessed by I2C read and write commands. LINE_LEN_0 Register Field Descriptions Bit Field Type Reset Description 7:0 LINE_LEN_LO R 0x0 Low byte of Line LengthThe Line Length reports the length of the most recent video line. When interrupts are enabled for the Line Length (via the IE_LINE_LEN_CHG register bit), the Line Length value is frozen until read. In addition, when reading the LINE_LEN registers, the LINE_LEN_LO is latched upon reading LINE_LEN_HI to ensure consistency between the two portions of the Line Length. LINE_LEN_0 Register (Address = 0x76) [Reset = 0x00] LINE_LEN_0 is shown in #GUID-20230614-SS0T-4RL9-H3GZ-MGHKVB6PT1NH/MAIN_MAIN_MAIN_LINE_LEN_0_TABLE_TABLE.#GUID-20230614-SS0T-4RL9-H3GZ-MGHKVB6PT1NH/MAIN_MAIN_MAIN_LINE_LEN_0_TABLE_TABLEReturn to the Summary Table.Summary TableRX port-specific register. The FPD-Link III Port Select register 0x4C configures which unique Rx port registers can be accessed by I2C read and write commands. LINE_LEN_0 Register Field Descriptions Bit Field Type Reset Description 7:0 LINE_LEN_LO R 0x0 Low byte of Line LengthThe Line Length reports the length of the most recent video line. When interrupts are enabled for the Line Length (via the IE_LINE_LEN_CHG register bit), the Line Length value is frozen until read. In addition, when reading the LINE_LEN registers, the LINE_LEN_LO is latched upon reading LINE_LEN_HI to ensure consistency between the two portions of the Line Length. LINE_LEN_0 Register Field Descriptions Bit Field Type Reset Description 7:0 LINE_LEN_LO R 0x0 Low byte of Line LengthThe Line Length reports the length of the most recent video line. When interrupts are enabled for the Line Length (via the IE_LINE_LEN_CHG register bit), the Line Length value is frozen until read. In addition, when reading the LINE_LEN registers, the LINE_LEN_LO is latched upon reading LINE_LEN_HI to ensure consistency between the two portions of the Line Length. Bit Field Type Reset Description Bit Field Type Reset Description BitFieldTypeResetDescription 7:0 LINE_LEN_LO R 0x0 Low byte of Line LengthThe Line Length reports the length of the most recent video line. When interrupts are enabled for the Line Length (via the IE_LINE_LEN_CHG register bit), the Line Length value is frozen until read. In addition, when reading the LINE_LEN registers, the LINE_LEN_LO is latched upon reading LINE_LEN_HI to ensure consistency between the two portions of the Line Length. 7:0 LINE_LEN_LO R 0x0 Low byte of Line LengthThe Line Length reports the length of the most recent video line. When interrupts are enabled for the Line Length (via the IE_LINE_LEN_CHG register bit), the Line Length value is frozen until read. In addition, when reading the LINE_LEN registers, the LINE_LEN_LO is latched upon reading LINE_LEN_HI to ensure consistency between the two portions of the Line Length. 7:0LINE_LEN_LOR0x0 Low byte of Line LengthThe Line Length reports the length of the most recent video line. When interrupts are enabled for the Line Length (via the IE_LINE_LEN_CHG register bit), the Line Length value is frozen until read. In addition, when reading the LINE_LEN registers, the LINE_LEN_LO is latched upon reading LINE_LEN_HI to ensure consistency between the two portions of the Line Length. FREQ_DET_CTL Register (Address = 0x77) [Reset = 0xC5] FREQ_DET_CTL is shown in #GUID-20230614-SS0T-4RL9-H3GZ-MGHKVB6PT1NH/MAIN_MAIN_MAIN_FREQ_DET_CTL_TABLE_TABLE. Return to the Summary Table. RX port-specific register. The FPD-Link III Port Select register 0x4C configures which unique Rx port registers can be accessed by I2C read and write commands. FREQ_DET_CTL Register Field Descriptions Bit Field Type Reset Description 7:6 FREQ_HYST R/W 0x3 Frequency Detect HysteresisThe Frequency detect hysteresis setting allows ignoring minor fluctuations in frequency. A new frequency measurement will be captured only if the measured frequency differs from the current measured frequency by more than the FREQ_HYST setting. The FREQ_HYST setting is in MHz. 5:4 FREQ_STABLE_THR R/W 0x0 Frequency Stable ThresholdThe Frequency detect circuit can be used to detect a stable clock frequency. The Stability Threshold determines the amount of time required for the clock frequency to stay within the FREQ_HYST range to be considered stable:00: 40us01: 80us10: 320us11: 1.28ms 3:0 FREQ_LO_THR R/W 0x5 Frequency Low ThresholdSets the low threshold for the Clock frequency detect circuit in MHz. If the input clock is below this threshold, the NO_FPD3_CLK status will be set to 1. FREQ_DET_CTL Register (Address = 0x77) [Reset = 0xC5] FREQ_DET_CTL is shown in #GUID-20230614-SS0T-4RL9-H3GZ-MGHKVB6PT1NH/MAIN_MAIN_MAIN_FREQ_DET_CTL_TABLE_TABLE.#GUID-20230614-SS0T-4RL9-H3GZ-MGHKVB6PT1NH/MAIN_MAIN_MAIN_FREQ_DET_CTL_TABLE_TABLEReturn to the Summary Table.Summary TableRX port-specific register. The FPD-Link III Port Select register 0x4C configures which unique Rx port registers can be accessed by I2C read and write commands. FREQ_DET_CTL Register Field Descriptions Bit Field Type Reset Description 7:6 FREQ_HYST R/W 0x3 Frequency Detect HysteresisThe Frequency detect hysteresis setting allows ignoring minor fluctuations in frequency. A new frequency measurement will be captured only if the measured frequency differs from the current measured frequency by more than the FREQ_HYST setting. The FREQ_HYST setting is in MHz. 5:4 FREQ_STABLE_THR R/W 0x0 Frequency Stable ThresholdThe Frequency detect circuit can be used to detect a stable clock frequency. The Stability Threshold determines the amount of time required for the clock frequency to stay within the FREQ_HYST range to be considered stable:00: 40us01: 80us10: 320us11: 1.28ms 3:0 FREQ_LO_THR R/W 0x5 Frequency Low ThresholdSets the low threshold for the Clock frequency detect circuit in MHz. If the input clock is below this threshold, the NO_FPD3_CLK status will be set to 1. FREQ_DET_CTL Register Field Descriptions Bit Field Type Reset Description 7:6 FREQ_HYST R/W 0x3 Frequency Detect HysteresisThe Frequency detect hysteresis setting allows ignoring minor fluctuations in frequency. A new frequency measurement will be captured only if the measured frequency differs from the current measured frequency by more than the FREQ_HYST setting. The FREQ_HYST setting is in MHz. 5:4 FREQ_STABLE_THR R/W 0x0 Frequency Stable ThresholdThe Frequency detect circuit can be used to detect a stable clock frequency. The Stability Threshold determines the amount of time required for the clock frequency to stay within the FREQ_HYST range to be considered stable:00: 40us01: 80us10: 320us11: 1.28ms 3:0 FREQ_LO_THR R/W 0x5 Frequency Low ThresholdSets the low threshold for the Clock frequency detect circuit in MHz. If the input clock is below this threshold, the NO_FPD3_CLK status will be set to 1. Bit Field Type Reset Description Bit Field Type Reset Description BitFieldTypeResetDescription 7:6 FREQ_HYST R/W 0x3 Frequency Detect HysteresisThe Frequency detect hysteresis setting allows ignoring minor fluctuations in frequency. A new frequency measurement will be captured only if the measured frequency differs from the current measured frequency by more than the FREQ_HYST setting. The FREQ_HYST setting is in MHz. 5:4 FREQ_STABLE_THR R/W 0x0 Frequency Stable ThresholdThe Frequency detect circuit can be used to detect a stable clock frequency. The Stability Threshold determines the amount of time required for the clock frequency to stay within the FREQ_HYST range to be considered stable:00: 40us01: 80us10: 320us11: 1.28ms 3:0 FREQ_LO_THR R/W 0x5 Frequency Low ThresholdSets the low threshold for the Clock frequency detect circuit in MHz. If the input clock is below this threshold, the NO_FPD3_CLK status will be set to 1. 7:6 FREQ_HYST R/W 0x3 Frequency Detect HysteresisThe Frequency detect hysteresis setting allows ignoring minor fluctuations in frequency. A new frequency measurement will be captured only if the measured frequency differs from the current measured frequency by more than the FREQ_HYST setting. The FREQ_HYST setting is in MHz. 7:6FREQ_HYSTR/W0x3 Frequency Detect HysteresisThe Frequency detect hysteresis setting allows ignoring minor fluctuations in frequency. A new frequency measurement will be captured only if the measured frequency differs from the current measured frequency by more than the FREQ_HYST setting. The FREQ_HYST setting is in MHz. 5:4 FREQ_STABLE_THR R/W 0x0 Frequency Stable ThresholdThe Frequency detect circuit can be used to detect a stable clock frequency. The Stability Threshold determines the amount of time required for the clock frequency to stay within the FREQ_HYST range to be considered stable:00: 40us01: 80us10: 320us11: 1.28ms 5:4FREQ_STABLE_THRR/W0x0 Frequency Stable ThresholdThe Frequency detect circuit can be used to detect a stable clock frequency. The Stability Threshold determines the amount of time required for the clock frequency to stay within the FREQ_HYST range to be considered stable:00: 40us01: 80us10: 320us11: 1.28ms 3:0 FREQ_LO_THR R/W 0x5 Frequency Low ThresholdSets the low threshold for the Clock frequency detect circuit in MHz. If the input clock is below this threshold, the NO_FPD3_CLK status will be set to 1. 3:0FREQ_LO_THRR/W0x5 Frequency Low ThresholdSets the low threshold for the Clock frequency detect circuit in MHz. If the input clock is below this threshold, the NO_FPD3_CLK status will be set to 1. MAILBOX_0 Register (Address = 0x78) [Reset = 0x00] MAILBOX_0 is shown in #GUID-20230614-SS0T-4RL9-H3GZ-MGHKVB6PT1NH/MAIN_MAIN_MAIN_MAILBOX_0_TABLE_TABLE. Return to the Summary Table. RX port-specific register. The FPD-Link III Port Select register 0x4C configures which unique Rx port registers can be accessed by I2C read and write commands. MAILBOX_0 Register Field Descriptions Bit Field Type Reset Description 7:0 MAILBOX_0 R/W 0x0 Mailbox RegisterThis register is an unused read/write register that can be used for any purpose such as passing messages between I2C controllers on opposite ends of the link. MAILBOX_0 Register (Address = 0x78) [Reset = 0x00] MAILBOX_0 is shown in #GUID-20230614-SS0T-4RL9-H3GZ-MGHKVB6PT1NH/MAIN_MAIN_MAIN_MAILBOX_0_TABLE_TABLE.#GUID-20230614-SS0T-4RL9-H3GZ-MGHKVB6PT1NH/MAIN_MAIN_MAIN_MAILBOX_0_TABLE_TABLEReturn to the Summary Table.Summary TableRX port-specific register. The FPD-Link III Port Select register 0x4C configures which unique Rx port registers can be accessed by I2C read and write commands. MAILBOX_0 Register Field Descriptions Bit Field Type Reset Description 7:0 MAILBOX_0 R/W 0x0 Mailbox RegisterThis register is an unused read/write register that can be used for any purpose such as passing messages between I2C controllers on opposite ends of the link. MAILBOX_0 Register Field Descriptions Bit Field Type Reset Description 7:0 MAILBOX_0 R/W 0x0 Mailbox RegisterThis register is an unused read/write register that can be used for any purpose such as passing messages between I2C controllers on opposite ends of the link. Bit Field Type Reset Description Bit Field Type Reset Description BitFieldTypeResetDescription 7:0 MAILBOX_0 R/W 0x0 Mailbox RegisterThis register is an unused read/write register that can be used for any purpose such as passing messages between I2C controllers on opposite ends of the link. 7:0 MAILBOX_0 R/W 0x0 Mailbox RegisterThis register is an unused read/write register that can be used for any purpose such as passing messages between I2C controllers on opposite ends of the link. 7:0MAILBOX_0R/W0x0 Mailbox RegisterThis register is an unused read/write register that can be used for any purpose such as passing messages between I2C controllers on opposite ends of the link. MAILBOX_1 Register (Address = 0x79) [Reset = 0x01] MAILBOX_1 is shown in #GUID-20230614-SS0T-4RL9-H3GZ-MGHKVB6PT1NH/MAIN_MAIN_MAIN_MAILBOX_1_TABLE_TABLE. Return to the Summary Table. RX port-specific register. The FPD-Link III Port Select register 0x4C configures which unique Rx port registers can be accessed by I2C read and write commands. MAILBOX_1 Register Field Descriptions Bit Field Type Reset Description 7:0 MAILBOX_1 R/W 0x1 Mailbox RegisterThis register is an unused read/write register that can be used for any purpose such as passing messages between I2C controllers on opposite ends of the link. MAILBOX_1 Register (Address = 0x79) [Reset = 0x01] MAILBOX_1 is shown in #GUID-20230614-SS0T-4RL9-H3GZ-MGHKVB6PT1NH/MAIN_MAIN_MAIN_MAILBOX_1_TABLE_TABLE.#GUID-20230614-SS0T-4RL9-H3GZ-MGHKVB6PT1NH/MAIN_MAIN_MAIN_MAILBOX_1_TABLE_TABLEReturn to the Summary Table.Summary TableRX port-specific register. The FPD-Link III Port Select register 0x4C configures which unique Rx port registers can be accessed by I2C read and write commands. MAILBOX_1 Register Field Descriptions Bit Field Type Reset Description 7:0 MAILBOX_1 R/W 0x1 Mailbox RegisterThis register is an unused read/write register that can be used for any purpose such as passing messages between I2C controllers on opposite ends of the link. MAILBOX_1 Register Field Descriptions Bit Field Type Reset Description 7:0 MAILBOX_1 R/W 0x1 Mailbox RegisterThis register is an unused read/write register that can be used for any purpose such as passing messages between I2C controllers on opposite ends of the link. Bit Field Type Reset Description Bit Field Type Reset Description BitFieldTypeResetDescription 7:0 MAILBOX_1 R/W 0x1 Mailbox RegisterThis register is an unused read/write register that can be used for any purpose such as passing messages between I2C controllers on opposite ends of the link. 7:0 MAILBOX_1 R/W 0x1 Mailbox RegisterThis register is an unused read/write register that can be used for any purpose such as passing messages between I2C controllers on opposite ends of the link. 7:0MAILBOX_1R/W0x1 Mailbox RegisterThis register is an unused read/write register that can be used for any purpose such as passing messages between I2C controllers on opposite ends of the link. CSI_RX_STS Register (Address = 0x7A) [Reset = 0x00] CSI_RX_STS is shown in #GUID-20230614-SS0T-4RL9-H3GZ-MGHKVB6PT1NH/MAIN_MAIN_MAIN_CSI_RX_STS_TABLE_TABLE. Return to the Summary Table. RX port-specific register. The FPD-Link III Port Select register 0x4C configures which unique Rx port registers can be accessed by I2C read and write commands. CSI_RX_STS Register Field Descriptions Bit Field Type Reset Description 7:4 RESERVED R 0x0 Reserved 3 LENGTH_ERR RC 0x0 Packet Length Error detected for received CSI-2 packetIf set, this bit indicates a packet length error was detected on at least one CSI-2 packet received from the camera. Packet length errors occur if the data length field in the packet header does not match the actual data length for the packet.1: One or more Packet Length errors have been detected0: No Packet Length errors have been detectedThis bit is cleared on read. 2 CKSUM_ERR RC 0x0 Data Checksum Error detected for received CSI-2 packetIf set, this bit indicates a data checksum error was detected on at least one CSI-2 packet received from the camera. Data checksum errors indicate an error was detected in the packet data portion of the CSI-2 packet.1: One or more Data Checksum errors have been detected0: No Data Checksum errors have been detectedThis bit is cleared on read. 1 ECC2_ERR RC 0x0 2-bit ECC Error detected for received CSI-2 packetIf set, this bit indicates a multi-bit ECC error was detected on at least one CSI-2 packet received from the camera. Multi-bit errors are not corrected by the device.1: One or more multi-bit ECC errors have been detected0: No multi-bit ECC errors have been detectedThis bit is cleared on read. 0 ECC1_ERR RC 0x0 1-bit ECC Error detected for received CSI-2 packetIf set, this bit indicates a single-bit ECC error was detected on at least one CSI-2 packet received from the camera. Single-bit errors are corrected by the device.1: One or more 1-bit ECC errors have been detected0: No 1-bit ECC errors have been detectedThis bit is cleared on read. CSI_RX_STS Register (Address = 0x7A) [Reset = 0x00] CSI_RX_STS is shown in #GUID-20230614-SS0T-4RL9-H3GZ-MGHKVB6PT1NH/MAIN_MAIN_MAIN_CSI_RX_STS_TABLE_TABLE.#GUID-20230614-SS0T-4RL9-H3GZ-MGHKVB6PT1NH/MAIN_MAIN_MAIN_CSI_RX_STS_TABLE_TABLEReturn to the Summary Table.Summary TableRX port-specific register. The FPD-Link III Port Select register 0x4C configures which unique Rx port registers can be accessed by I2C read and write commands. CSI_RX_STS Register Field Descriptions Bit Field Type Reset Description 7:4 RESERVED R 0x0 Reserved 3 LENGTH_ERR RC 0x0 Packet Length Error detected for received CSI-2 packetIf set, this bit indicates a packet length error was detected on at least one CSI-2 packet received from the camera. Packet length errors occur if the data length field in the packet header does not match the actual data length for the packet.1: One or more Packet Length errors have been detected0: No Packet Length errors have been detectedThis bit is cleared on read. 2 CKSUM_ERR RC 0x0 Data Checksum Error detected for received CSI-2 packetIf set, this bit indicates a data checksum error was detected on at least one CSI-2 packet received from the camera. Data checksum errors indicate an error was detected in the packet data portion of the CSI-2 packet.1: One or more Data Checksum errors have been detected0: No Data Checksum errors have been detectedThis bit is cleared on read. 1 ECC2_ERR RC 0x0 2-bit ECC Error detected for received CSI-2 packetIf set, this bit indicates a multi-bit ECC error was detected on at least one CSI-2 packet received from the camera. Multi-bit errors are not corrected by the device.1: One or more multi-bit ECC errors have been detected0: No multi-bit ECC errors have been detectedThis bit is cleared on read. 0 ECC1_ERR RC 0x0 1-bit ECC Error detected for received CSI-2 packetIf set, this bit indicates a single-bit ECC error was detected on at least one CSI-2 packet received from the camera. Single-bit errors are corrected by the device.1: One or more 1-bit ECC errors have been detected0: No 1-bit ECC errors have been detectedThis bit is cleared on read. CSI_RX_STS Register Field Descriptions Bit Field Type Reset Description 7:4 RESERVED R 0x0 Reserved 3 LENGTH_ERR RC 0x0 Packet Length Error detected for received CSI-2 packetIf set, this bit indicates a packet length error was detected on at least one CSI-2 packet received from the camera. Packet length errors occur if the data length field in the packet header does not match the actual data length for the packet.1: One or more Packet Length errors have been detected0: No Packet Length errors have been detectedThis bit is cleared on read. 2 CKSUM_ERR RC 0x0 Data Checksum Error detected for received CSI-2 packetIf set, this bit indicates a data checksum error was detected on at least one CSI-2 packet received from the camera. Data checksum errors indicate an error was detected in the packet data portion of the CSI-2 packet.1: One or more Data Checksum errors have been detected0: No Data Checksum errors have been detectedThis bit is cleared on read. 1 ECC2_ERR RC 0x0 2-bit ECC Error detected for received CSI-2 packetIf set, this bit indicates a multi-bit ECC error was detected on at least one CSI-2 packet received from the camera. Multi-bit errors are not corrected by the device.1: One or more multi-bit ECC errors have been detected0: No multi-bit ECC errors have been detectedThis bit is cleared on read. 0 ECC1_ERR RC 0x0 1-bit ECC Error detected for received CSI-2 packetIf set, this bit indicates a single-bit ECC error was detected on at least one CSI-2 packet received from the camera. Single-bit errors are corrected by the device.1: One or more 1-bit ECC errors have been detected0: No 1-bit ECC errors have been detectedThis bit is cleared on read. Bit Field Type Reset Description Bit Field Type Reset Description BitFieldTypeResetDescription 7:4 RESERVED R 0x0 Reserved 3 LENGTH_ERR RC 0x0 Packet Length Error detected for received CSI-2 packetIf set, this bit indicates a packet length error was detected on at least one CSI-2 packet received from the camera. Packet length errors occur if the data length field in the packet header does not match the actual data length for the packet.1: One or more Packet Length errors have been detected0: No Packet Length errors have been detectedThis bit is cleared on read. 2 CKSUM_ERR RC 0x0 Data Checksum Error detected for received CSI-2 packetIf set, this bit indicates a data checksum error was detected on at least one CSI-2 packet received from the camera. Data checksum errors indicate an error was detected in the packet data portion of the CSI-2 packet.1: One or more Data Checksum errors have been detected0: No Data Checksum errors have been detectedThis bit is cleared on read. 1 ECC2_ERR RC 0x0 2-bit ECC Error detected for received CSI-2 packetIf set, this bit indicates a multi-bit ECC error was detected on at least one CSI-2 packet received from the camera. Multi-bit errors are not corrected by the device.1: One or more multi-bit ECC errors have been detected0: No multi-bit ECC errors have been detectedThis bit is cleared on read. 0 ECC1_ERR RC 0x0 1-bit ECC Error detected for received CSI-2 packetIf set, this bit indicates a single-bit ECC error was detected on at least one CSI-2 packet received from the camera. Single-bit errors are corrected by the device.1: One or more 1-bit ECC errors have been detected0: No 1-bit ECC errors have been detectedThis bit is cleared on read. 7:4 RESERVED R 0x0 Reserved 7:4RESERVEDR0x0 Reserved 3 LENGTH_ERR RC 0x0 Packet Length Error detected for received CSI-2 packetIf set, this bit indicates a packet length error was detected on at least one CSI-2 packet received from the camera. Packet length errors occur if the data length field in the packet header does not match the actual data length for the packet.1: One or more Packet Length errors have been detected0: No Packet Length errors have been detectedThis bit is cleared on read. 3LENGTH_ERRRC0x0 Packet Length Error detected for received CSI-2 packetIf set, this bit indicates a packet length error was detected on at least one CSI-2 packet received from the camera. Packet length errors occur if the data length field in the packet header does not match the actual data length for the packet.1: One or more Packet Length errors have been detected0: No Packet Length errors have been detectedThis bit is cleared on read. 2 CKSUM_ERR RC 0x0 Data Checksum Error detected for received CSI-2 packetIf set, this bit indicates a data checksum error was detected on at least one CSI-2 packet received from the camera. Data checksum errors indicate an error was detected in the packet data portion of the CSI-2 packet.1: One or more Data Checksum errors have been detected0: No Data Checksum errors have been detectedThis bit is cleared on read. 2CKSUM_ERRRC0x0 Data Checksum Error detected for received CSI-2 packetIf set, this bit indicates a data checksum error was detected on at least one CSI-2 packet received from the camera. Data checksum errors indicate an error was detected in the packet data portion of the CSI-2 packet.1: One or more Data Checksum errors have been detected0: No Data Checksum errors have been detectedThis bit is cleared on read. 1 ECC2_ERR RC 0x0 2-bit ECC Error detected for received CSI-2 packetIf set, this bit indicates a multi-bit ECC error was detected on at least one CSI-2 packet received from the camera. Multi-bit errors are not corrected by the device.1: One or more multi-bit ECC errors have been detected0: No multi-bit ECC errors have been detectedThis bit is cleared on read. 1ECC2_ERRRC0x0 2-bit ECC Error detected for received CSI-2 packetIf set, this bit indicates a multi-bit ECC error was detected on at least one CSI-2 packet received from the camera. Multi-bit errors are not corrected by the device.1: One or more multi-bit ECC errors have been detected0: No multi-bit ECC errors have been detectedThis bit is cleared on read. 0 ECC1_ERR RC 0x0 1-bit ECC Error detected for received CSI-2 packetIf set, this bit indicates a single-bit ECC error was detected on at least one CSI-2 packet received from the camera. Single-bit errors are corrected by the device.1: One or more 1-bit ECC errors have been detected0: No 1-bit ECC errors have been detectedThis bit is cleared on read. 0ECC1_ERRRC0x0 1-bit ECC Error detected for received CSI-2 packetIf set, this bit indicates a single-bit ECC error was detected on at least one CSI-2 packet received from the camera. Single-bit errors are corrected by the device.1: One or more 1-bit ECC errors have been detected0: No 1-bit ECC errors have been detectedThis bit is cleared on read. CSI_ERR_COUNTER Register (Address = 0x7B) [Reset = 0x00] CSI_ERR_COUNTER is shown in #GUID-20230614-SS0T-4RL9-H3GZ-MGHKVB6PT1NH/MAIN_MAIN_MAIN_CSI_ERR_COUNTER_TABLE_TABLE. Return to the Summary Table. RX port-specific register. The FPD-Link III Port Select register 0x4C configures which unique Rx port registers can be accessed by I2C read and write commands. CSI_ERR_COUNTER Register Field Descriptions Bit Field Type Reset Description 7:0 CSI_ERR_CNT RC 0x0 CSI-2 Error Counter RegisterThis register counts the number of CSI-2 packets received with errors since the last read of the counter. CSI_ERR_COUNTER Register (Address = 0x7B) [Reset = 0x00] CSI_ERR_COUNTER is shown in #GUID-20230614-SS0T-4RL9-H3GZ-MGHKVB6PT1NH/MAIN_MAIN_MAIN_CSI_ERR_COUNTER_TABLE_TABLE.#GUID-20230614-SS0T-4RL9-H3GZ-MGHKVB6PT1NH/MAIN_MAIN_MAIN_CSI_ERR_COUNTER_TABLE_TABLEReturn to the Summary Table.Summary TableRX port-specific register. The FPD-Link III Port Select register 0x4C configures which unique Rx port registers can be accessed by I2C read and write commands. CSI_ERR_COUNTER Register Field Descriptions Bit Field Type Reset Description 7:0 CSI_ERR_CNT RC 0x0 CSI-2 Error Counter RegisterThis register counts the number of CSI-2 packets received with errors since the last read of the counter. CSI_ERR_COUNTER Register Field Descriptions Bit Field Type Reset Description 7:0 CSI_ERR_CNT RC 0x0 CSI-2 Error Counter RegisterThis register counts the number of CSI-2 packets received with errors since the last read of the counter. Bit Field Type Reset Description Bit Field Type Reset Description BitFieldTypeResetDescription 7:0 CSI_ERR_CNT RC 0x0 CSI-2 Error Counter RegisterThis register counts the number of CSI-2 packets received with errors since the last read of the counter. 7:0 CSI_ERR_CNT RC 0x0 CSI-2 Error Counter RegisterThis register counts the number of CSI-2 packets received with errors since the last read of the counter. 7:0CSI_ERR_CNTRC0x0 CSI-2 Error Counter RegisterThis register counts the number of CSI-2 packets received with errors since the last read of the counter. PORT_CONFIG2 Register (Address = 0x7C) [Reset = 0x20] PORT_CONFIG2 is shown in #GUID-20230614-SS0T-4RL9-H3GZ-MGHKVB6PT1NH/MAIN_MAIN_MAIN_PORT_CONFIG2_TABLE_TABLE. Return to the Summary Table. RX port-specific register. The FPD-Link III Port Select register 0x4C configures which unique Rx port registers can be accessed by I2C read and write commands. PORT_CONFIG2 Register Field Descriptions Bit Field Type Reset Description 7:6 RAW10_8BIT_CTL R/W 0x0 Raw10 8-bit modeWhen Raw10 Mode is enabled for the port, the input data is processed as 8-bit data and packed accordingly for transmission over CSI.00: Normal Raw10 Mode01: Reserved10: 8-bit processing using upper 8 bits11: 8-bit processing using lower 8 bits 5 DISCARD_ON_PAR_ERR R/W 0x1 Discard frames on Parity Error0: Forward packets with parity errors1: Truncate Frames if a parity error is detected 4 DISCARD_ON_LINE R/W 0x0 Discard frames on Line Size0: Allow changes in Line Size within packets1: Truncate Frames if a change in line size is detected 3 DISCARD_ON_FRAME R/W 0x0 Discard frames on change in Frame SizeWhen enabled, a change in the number of lines in a frame will result in truncation of the packet. The device will resume forwarding video frames based on the PASS_THRESHOLD setting in the PORT_PASS_CTL register.0: Allow changes in Frame Size1: Truncate Frames if a change in frame size is detected 2 AUTO_POLARITY R/W 0x0 Automatic Polarity DetectionThis register enables automatic polarity detection. When this bit is set, polarity of LineValid and FrameValid will be automatically detected from the incoming data. In this mode, at least one initial frame will be discarded to allow for proper detection of the incoming video.1: Automatically detect LV and FV polarity0: Use LV_POLARITY and FV_POLARITY register settings to determine polarity 1 LV_POLARITY R/W 0x0 LineValid PolarityThis register indicates the expected polarity for the LineValid indication received in Raw mode.1: LineValid is low for the duration of the video frame0: LineValid is high for the duration of the video frame 0 FV_POLARITY R/W 0x0 FrameValid PolarityThis register indicates the expected polarity for the FrameValid indication received in Raw mode.1: FrameValid is low for the duration of the video frame0: FrameValid is high for the duration of the video frame PORT_CONFIG2 Register (Address = 0x7C) [Reset = 0x20] PORT_CONFIG2 is shown in #GUID-20230614-SS0T-4RL9-H3GZ-MGHKVB6PT1NH/MAIN_MAIN_MAIN_PORT_CONFIG2_TABLE_TABLE.#GUID-20230614-SS0T-4RL9-H3GZ-MGHKVB6PT1NH/MAIN_MAIN_MAIN_PORT_CONFIG2_TABLE_TABLEReturn to the Summary Table.Summary TableRX port-specific register. The FPD-Link III Port Select register 0x4C configures which unique Rx port registers can be accessed by I2C read and write commands. PORT_CONFIG2 Register Field Descriptions Bit Field Type Reset Description 7:6 RAW10_8BIT_CTL R/W 0x0 Raw10 8-bit modeWhen Raw10 Mode is enabled for the port, the input data is processed as 8-bit data and packed accordingly for transmission over CSI.00: Normal Raw10 Mode01: Reserved10: 8-bit processing using upper 8 bits11: 8-bit processing using lower 8 bits 5 DISCARD_ON_PAR_ERR R/W 0x1 Discard frames on Parity Error0: Forward packets with parity errors1: Truncate Frames if a parity error is detected 4 DISCARD_ON_LINE R/W 0x0 Discard frames on Line Size0: Allow changes in Line Size within packets1: Truncate Frames if a change in line size is detected 3 DISCARD_ON_FRAME R/W 0x0 Discard frames on change in Frame SizeWhen enabled, a change in the number of lines in a frame will result in truncation of the packet. The device will resume forwarding video frames based on the PASS_THRESHOLD setting in the PORT_PASS_CTL register.0: Allow changes in Frame Size1: Truncate Frames if a change in frame size is detected 2 AUTO_POLARITY R/W 0x0 Automatic Polarity DetectionThis register enables automatic polarity detection. When this bit is set, polarity of LineValid and FrameValid will be automatically detected from the incoming data. In this mode, at least one initial frame will be discarded to allow for proper detection of the incoming video.1: Automatically detect LV and FV polarity0: Use LV_POLARITY and FV_POLARITY register settings to determine polarity 1 LV_POLARITY R/W 0x0 LineValid PolarityThis register indicates the expected polarity for the LineValid indication received in Raw mode.1: LineValid is low for the duration of the video frame0: LineValid is high for the duration of the video frame 0 FV_POLARITY R/W 0x0 FrameValid PolarityThis register indicates the expected polarity for the FrameValid indication received in Raw mode.1: FrameValid is low for the duration of the video frame0: FrameValid is high for the duration of the video frame PORT_CONFIG2 Register Field Descriptions Bit Field Type Reset Description 7:6 RAW10_8BIT_CTL R/W 0x0 Raw10 8-bit modeWhen Raw10 Mode is enabled for the port, the input data is processed as 8-bit data and packed accordingly for transmission over CSI.00: Normal Raw10 Mode01: Reserved10: 8-bit processing using upper 8 bits11: 8-bit processing using lower 8 bits 5 DISCARD_ON_PAR_ERR R/W 0x1 Discard frames on Parity Error0: Forward packets with parity errors1: Truncate Frames if a parity error is detected 4 DISCARD_ON_LINE R/W 0x0 Discard frames on Line Size0: Allow changes in Line Size within packets1: Truncate Frames if a change in line size is detected 3 DISCARD_ON_FRAME R/W 0x0 Discard frames on change in Frame SizeWhen enabled, a change in the number of lines in a frame will result in truncation of the packet. The device will resume forwarding video frames based on the PASS_THRESHOLD setting in the PORT_PASS_CTL register.0: Allow changes in Frame Size1: Truncate Frames if a change in frame size is detected 2 AUTO_POLARITY R/W 0x0 Automatic Polarity DetectionThis register enables automatic polarity detection. When this bit is set, polarity of LineValid and FrameValid will be automatically detected from the incoming data. In this mode, at least one initial frame will be discarded to allow for proper detection of the incoming video.1: Automatically detect LV and FV polarity0: Use LV_POLARITY and FV_POLARITY register settings to determine polarity 1 LV_POLARITY R/W 0x0 LineValid PolarityThis register indicates the expected polarity for the LineValid indication received in Raw mode.1: LineValid is low for the duration of the video frame0: LineValid is high for the duration of the video frame 0 FV_POLARITY R/W 0x0 FrameValid PolarityThis register indicates the expected polarity for the FrameValid indication received in Raw mode.1: FrameValid is low for the duration of the video frame0: FrameValid is high for the duration of the video frame Bit Field Type Reset Description Bit Field Type Reset Description BitFieldTypeResetDescription 7:6 RAW10_8BIT_CTL R/W 0x0 Raw10 8-bit modeWhen Raw10 Mode is enabled for the port, the input data is processed as 8-bit data and packed accordingly for transmission over CSI.00: Normal Raw10 Mode01: Reserved10: 8-bit processing using upper 8 bits11: 8-bit processing using lower 8 bits 5 DISCARD_ON_PAR_ERR R/W 0x1 Discard frames on Parity Error0: Forward packets with parity errors1: Truncate Frames if a parity error is detected 4 DISCARD_ON_LINE R/W 0x0 Discard frames on Line Size0: Allow changes in Line Size within packets1: Truncate Frames if a change in line size is detected 3 DISCARD_ON_FRAME R/W 0x0 Discard frames on change in Frame SizeWhen enabled, a change in the number of lines in a frame will result in truncation of the packet. The device will resume forwarding video frames based on the PASS_THRESHOLD setting in the PORT_PASS_CTL register.0: Allow changes in Frame Size1: Truncate Frames if a change in frame size is detected 2 AUTO_POLARITY R/W 0x0 Automatic Polarity DetectionThis register enables automatic polarity detection. When this bit is set, polarity of LineValid and FrameValid will be automatically detected from the incoming data. In this mode, at least one initial frame will be discarded to allow for proper detection of the incoming video.1: Automatically detect LV and FV polarity0: Use LV_POLARITY and FV_POLARITY register settings to determine polarity 1 LV_POLARITY R/W 0x0 LineValid PolarityThis register indicates the expected polarity for the LineValid indication received in Raw mode.1: LineValid is low for the duration of the video frame0: LineValid is high for the duration of the video frame 0 FV_POLARITY R/W 0x0 FrameValid PolarityThis register indicates the expected polarity for the FrameValid indication received in Raw mode.1: FrameValid is low for the duration of the video frame0: FrameValid is high for the duration of the video frame 7:6 RAW10_8BIT_CTL R/W 0x0 Raw10 8-bit modeWhen Raw10 Mode is enabled for the port, the input data is processed as 8-bit data and packed accordingly for transmission over CSI.00: Normal Raw10 Mode01: Reserved10: 8-bit processing using upper 8 bits11: 8-bit processing using lower 8 bits 7:6RAW10_8BIT_CTLR/W0x0 Raw10 8-bit modeWhen Raw10 Mode is enabled for the port, the input data is processed as 8-bit data and packed accordingly for transmission over CSI.00: Normal Raw10 Mode01: Reserved10: 8-bit processing using upper 8 bits11: 8-bit processing using lower 8 bits 5 DISCARD_ON_PAR_ERR R/W 0x1 Discard frames on Parity Error0: Forward packets with parity errors1: Truncate Frames if a parity error is detected 5DISCARD_ON_PAR_ERRR/W0x1 Discard frames on Parity Error0: Forward packets with parity errors1: Truncate Frames if a parity error is detected 4 DISCARD_ON_LINE R/W 0x0 Discard frames on Line Size0: Allow changes in Line Size within packets1: Truncate Frames if a change in line size is detected 4DISCARD_ON_LINE R/W0x0 Discard frames on Line Size0: Allow changes in Line Size within packets1: Truncate Frames if a change in line size is detected 3 DISCARD_ON_FRAME R/W 0x0 Discard frames on change in Frame SizeWhen enabled, a change in the number of lines in a frame will result in truncation of the packet. The device will resume forwarding video frames based on the PASS_THRESHOLD setting in the PORT_PASS_CTL register.0: Allow changes in Frame Size1: Truncate Frames if a change in frame size is detected 3DISCARD_ON_FRAME R/W0x0 Discard frames on change in Frame SizeWhen enabled, a change in the number of lines in a frame will result in truncation of the packet. The device will resume forwarding video frames based on the PASS_THRESHOLD setting in the PORT_PASS_CTL register.0: Allow changes in Frame Size1: Truncate Frames if a change in frame size is detected 2 AUTO_POLARITY R/W 0x0 Automatic Polarity DetectionThis register enables automatic polarity detection. When this bit is set, polarity of LineValid and FrameValid will be automatically detected from the incoming data. In this mode, at least one initial frame will be discarded to allow for proper detection of the incoming video.1: Automatically detect LV and FV polarity0: Use LV_POLARITY and FV_POLARITY register settings to determine polarity 2AUTO_POLARITYR/W0x0 Automatic Polarity DetectionThis register enables automatic polarity detection. When this bit is set, polarity of LineValid and FrameValid will be automatically detected from the incoming data. In this mode, at least one initial frame will be discarded to allow for proper detection of the incoming video.1: Automatically detect LV and FV polarity0: Use LV_POLARITY and FV_POLARITY register settings to determine polarity 1 LV_POLARITY R/W 0x0 LineValid PolarityThis register indicates the expected polarity for the LineValid indication received in Raw mode.1: LineValid is low for the duration of the video frame0: LineValid is high for the duration of the video frame 1LV_POLARITYR/W0x0 LineValid PolarityThis register indicates the expected polarity for the LineValid indication received in Raw mode.1: LineValid is low for the duration of the video frame0: LineValid is high for the duration of the video frame 0 FV_POLARITY R/W 0x0 FrameValid PolarityThis register indicates the expected polarity for the FrameValid indication received in Raw mode.1: FrameValid is low for the duration of the video frame0: FrameValid is high for the duration of the video frame 0FV_POLARITYR/W0x0 FrameValid PolarityThis register indicates the expected polarity for the FrameValid indication received in Raw mode.1: FrameValid is low for the duration of the video frame0: FrameValid is high for the duration of the video frame PORT_PASS_CTL Register (Address = 0x7D) [Reset = 0x00] PORT_PASS_CTL is shown in #GUID-20230614-SS0T-4RL9-H3GZ-MGHKVB6PT1NH/MAIN_MAIN_MAIN_PORT_PASS_CTL_TABLE_TABLE. Return to the Summary Table. RX port-specific register. The FPD-Link III Port Select register 0x4C configures which unique Rx port registers can be accessed by I2C read and write commands. PORT_PASS_CTL Register Field Descriptions Bit Field Type Reset Description 7 PASS_DISCARD_EN R/W 0x0 Pass Discard EnableDiscard packets if PASS is not indicated.0: Ignore PASS for forwarding packets1: Discard packets when PASS is not true 6 PASS_CLEAR_CNT R/W 0x0 Pass Clear Count ControlThis bit controls the values read back from the LINE_COUNT_1, LINE_COUNT_0, LINE_LEN_1, and LINE_LEN_0 registers.0: Registers read back the counter vaues regardless of the state of the PASS flag1: Registers read back zero when the PASS flag is de-asserted and the count values when PASS is asserted 5 PASS_LINE_CNT R/W 0x0 Pass Line Count ControlThis register controls whether the device will include line count in qualification of the Pass indication:0: Don't check line count1: Check line countWhen checking line count, Pass is deasserted upon detection of a change in the number of video lines per frame. Pass will not be reasserted until the PASS_THRESHOLD setting is met. 4 PASS_LINE_SIZE R/W 0x0 Pass Line Size ControlThis register controls whether the device will include line size in qualification of the Pass indication:0: Don't check line size1: Check line sizeWhen checking line size, Pass is deasserted upon detection of a change in video line size. Pass will not be reasserted until the PASS_THRESHOLD setting is met. 3 PASS_PARITY_ERR R/W 0x0 Parity Error ModeIf this bit is set to 0, the port Pass indication is deasserted for every parity error detected on the FPD3 Receive interface. If this bit is set to a 1, the port Pass indication is cleared on a parity error and remain clear until the PASS_THRESHOLD is met. 2 PASS_WDOG_DIS R/W 0x0 RX Port Pass Watchdog disableWhen enabled, if the FPD Receiver does not detect a valid frame end condition within two video frame periods, the Pass indication is deasserted. The watchdog timer will not have any effect if the PASS_THRESHOLD is set to 0.0: Enable watchdog timer for RX Pass1: Disable watchdog timer for RX Pass 1:0 PASS_THRESHOLD R/W 0x0 Pass Threshold RegisterThis register controls the number of valid frames before asserting the port Pass indication. If set to 0, PASS is asserted after Receiver Lock detect. If non-zero, PASS is asserted following reception of the programmed number of valid frames. PORT_PASS_CTL Register (Address = 0x7D) [Reset = 0x00] PORT_PASS_CTL is shown in #GUID-20230614-SS0T-4RL9-H3GZ-MGHKVB6PT1NH/MAIN_MAIN_MAIN_PORT_PASS_CTL_TABLE_TABLE.#GUID-20230614-SS0T-4RL9-H3GZ-MGHKVB6PT1NH/MAIN_MAIN_MAIN_PORT_PASS_CTL_TABLE_TABLEReturn to the Summary Table.Summary TableRX port-specific register. The FPD-Link III Port Select register 0x4C configures which unique Rx port registers can be accessed by I2C read and write commands. PORT_PASS_CTL Register Field Descriptions Bit Field Type Reset Description 7 PASS_DISCARD_EN R/W 0x0 Pass Discard EnableDiscard packets if PASS is not indicated.0: Ignore PASS for forwarding packets1: Discard packets when PASS is not true 6 PASS_CLEAR_CNT R/W 0x0 Pass Clear Count ControlThis bit controls the values read back from the LINE_COUNT_1, LINE_COUNT_0, LINE_LEN_1, and LINE_LEN_0 registers.0: Registers read back the counter vaues regardless of the state of the PASS flag1: Registers read back zero when the PASS flag is de-asserted and the count values when PASS is asserted 5 PASS_LINE_CNT R/W 0x0 Pass Line Count ControlThis register controls whether the device will include line count in qualification of the Pass indication:0: Don't check line count1: Check line countWhen checking line count, Pass is deasserted upon detection of a change in the number of video lines per frame. Pass will not be reasserted until the PASS_THRESHOLD setting is met. 4 PASS_LINE_SIZE R/W 0x0 Pass Line Size ControlThis register controls whether the device will include line size in qualification of the Pass indication:0: Don't check line size1: Check line sizeWhen checking line size, Pass is deasserted upon detection of a change in video line size. Pass will not be reasserted until the PASS_THRESHOLD setting is met. 3 PASS_PARITY_ERR R/W 0x0 Parity Error ModeIf this bit is set to 0, the port Pass indication is deasserted for every parity error detected on the FPD3 Receive interface. If this bit is set to a 1, the port Pass indication is cleared on a parity error and remain clear until the PASS_THRESHOLD is met. 2 PASS_WDOG_DIS R/W 0x0 RX Port Pass Watchdog disableWhen enabled, if the FPD Receiver does not detect a valid frame end condition within two video frame periods, the Pass indication is deasserted. The watchdog timer will not have any effect if the PASS_THRESHOLD is set to 0.0: Enable watchdog timer for RX Pass1: Disable watchdog timer for RX Pass 1:0 PASS_THRESHOLD R/W 0x0 Pass Threshold RegisterThis register controls the number of valid frames before asserting the port Pass indication. If set to 0, PASS is asserted after Receiver Lock detect. If non-zero, PASS is asserted following reception of the programmed number of valid frames. PORT_PASS_CTL Register Field Descriptions Bit Field Type Reset Description 7 PASS_DISCARD_EN R/W 0x0 Pass Discard EnableDiscard packets if PASS is not indicated.0: Ignore PASS for forwarding packets1: Discard packets when PASS is not true 6 PASS_CLEAR_CNT R/W 0x0 Pass Clear Count ControlThis bit controls the values read back from the LINE_COUNT_1, LINE_COUNT_0, LINE_LEN_1, and LINE_LEN_0 registers.0: Registers read back the counter vaues regardless of the state of the PASS flag1: Registers read back zero when the PASS flag is de-asserted and the count values when PASS is asserted 5 PASS_LINE_CNT R/W 0x0 Pass Line Count ControlThis register controls whether the device will include line count in qualification of the Pass indication:0: Don't check line count1: Check line countWhen checking line count, Pass is deasserted upon detection of a change in the number of video lines per frame. Pass will not be reasserted until the PASS_THRESHOLD setting is met. 4 PASS_LINE_SIZE R/W 0x0 Pass Line Size ControlThis register controls whether the device will include line size in qualification of the Pass indication:0: Don't check line size1: Check line sizeWhen checking line size, Pass is deasserted upon detection of a change in video line size. Pass will not be reasserted until the PASS_THRESHOLD setting is met. 3 PASS_PARITY_ERR R/W 0x0 Parity Error ModeIf this bit is set to 0, the port Pass indication is deasserted for every parity error detected on the FPD3 Receive interface. If this bit is set to a 1, the port Pass indication is cleared on a parity error and remain clear until the PASS_THRESHOLD is met. 2 PASS_WDOG_DIS R/W 0x0 RX Port Pass Watchdog disableWhen enabled, if the FPD Receiver does not detect a valid frame end condition within two video frame periods, the Pass indication is deasserted. The watchdog timer will not have any effect if the PASS_THRESHOLD is set to 0.0: Enable watchdog timer for RX Pass1: Disable watchdog timer for RX Pass 1:0 PASS_THRESHOLD R/W 0x0 Pass Threshold RegisterThis register controls the number of valid frames before asserting the port Pass indication. If set to 0, PASS is asserted after Receiver Lock detect. If non-zero, PASS is asserted following reception of the programmed number of valid frames. Bit Field Type Reset Description Bit Field Type Reset Description BitFieldTypeResetDescription 7 PASS_DISCARD_EN R/W 0x0 Pass Discard EnableDiscard packets if PASS is not indicated.0: Ignore PASS for forwarding packets1: Discard packets when PASS is not true 6 PASS_CLEAR_CNT R/W 0x0 Pass Clear Count ControlThis bit controls the values read back from the LINE_COUNT_1, LINE_COUNT_0, LINE_LEN_1, and LINE_LEN_0 registers.0: Registers read back the counter vaues regardless of the state of the PASS flag1: Registers read back zero when the PASS flag is de-asserted and the count values when PASS is asserted 5 PASS_LINE_CNT R/W 0x0 Pass Line Count ControlThis register controls whether the device will include line count in qualification of the Pass indication:0: Don't check line count1: Check line countWhen checking line count, Pass is deasserted upon detection of a change in the number of video lines per frame. Pass will not be reasserted until the PASS_THRESHOLD setting is met. 4 PASS_LINE_SIZE R/W 0x0 Pass Line Size ControlThis register controls whether the device will include line size in qualification of the Pass indication:0: Don't check line size1: Check line sizeWhen checking line size, Pass is deasserted upon detection of a change in video line size. Pass will not be reasserted until the PASS_THRESHOLD setting is met. 3 PASS_PARITY_ERR R/W 0x0 Parity Error ModeIf this bit is set to 0, the port Pass indication is deasserted for every parity error detected on the FPD3 Receive interface. If this bit is set to a 1, the port Pass indication is cleared on a parity error and remain clear until the PASS_THRESHOLD is met. 2 PASS_WDOG_DIS R/W 0x0 RX Port Pass Watchdog disableWhen enabled, if the FPD Receiver does not detect a valid frame end condition within two video frame periods, the Pass indication is deasserted. The watchdog timer will not have any effect if the PASS_THRESHOLD is set to 0.0: Enable watchdog timer for RX Pass1: Disable watchdog timer for RX Pass 1:0 PASS_THRESHOLD R/W 0x0 Pass Threshold RegisterThis register controls the number of valid frames before asserting the port Pass indication. If set to 0, PASS is asserted after Receiver Lock detect. If non-zero, PASS is asserted following reception of the programmed number of valid frames. 7 PASS_DISCARD_EN R/W 0x0 Pass Discard EnableDiscard packets if PASS is not indicated.0: Ignore PASS for forwarding packets1: Discard packets when PASS is not true 7PASS_DISCARD_ENR/W0x0 Pass Discard EnableDiscard packets if PASS is not indicated.0: Ignore PASS for forwarding packets1: Discard packets when PASS is not true 6 PASS_CLEAR_CNT R/W 0x0 Pass Clear Count ControlThis bit controls the values read back from the LINE_COUNT_1, LINE_COUNT_0, LINE_LEN_1, and LINE_LEN_0 registers.0: Registers read back the counter vaues regardless of the state of the PASS flag1: Registers read back zero when the PASS flag is de-asserted and the count values when PASS is asserted 6PASS_CLEAR_CNTR/W0x0 Pass Clear Count ControlThis bit controls the values read back from the LINE_COUNT_1, LINE_COUNT_0, LINE_LEN_1, and LINE_LEN_0 registers.0: Registers read back the counter vaues regardless of the state of the PASS flag1: Registers read back zero when the PASS flag is de-asserted and the count values when PASS is asserted 5 PASS_LINE_CNT R/W 0x0 Pass Line Count ControlThis register controls whether the device will include line count in qualification of the Pass indication:0: Don't check line count1: Check line countWhen checking line count, Pass is deasserted upon detection of a change in the number of video lines per frame. Pass will not be reasserted until the PASS_THRESHOLD setting is met. 5PASS_LINE_CNTR/W0x0 Pass Line Count ControlThis register controls whether the device will include line count in qualification of the Pass indication:0: Don't check line count1: Check line countWhen checking line count, Pass is deasserted upon detection of a change in the number of video lines per frame. Pass will not be reasserted until the PASS_THRESHOLD setting is met. 4 PASS_LINE_SIZE R/W 0x0 Pass Line Size ControlThis register controls whether the device will include line size in qualification of the Pass indication:0: Don't check line size1: Check line sizeWhen checking line size, Pass is deasserted upon detection of a change in video line size. Pass will not be reasserted until the PASS_THRESHOLD setting is met. 4PASS_LINE_SIZER/W0x0 Pass Line Size ControlThis register controls whether the device will include line size in qualification of the Pass indication:0: Don't check line size1: Check line sizeWhen checking line size, Pass is deasserted upon detection of a change in video line size. Pass will not be reasserted until the PASS_THRESHOLD setting is met. 3 PASS_PARITY_ERR R/W 0x0 Parity Error ModeIf this bit is set to 0, the port Pass indication is deasserted for every parity error detected on the FPD3 Receive interface. If this bit is set to a 1, the port Pass indication is cleared on a parity error and remain clear until the PASS_THRESHOLD is met. 3PASS_PARITY_ERRR/W0x0 Parity Error ModeIf this bit is set to 0, the port Pass indication is deasserted for every parity error detected on the FPD3 Receive interface. If this bit is set to a 1, the port Pass indication is cleared on a parity error and remain clear until the PASS_THRESHOLD is met. 2 PASS_WDOG_DIS R/W 0x0 RX Port Pass Watchdog disableWhen enabled, if the FPD Receiver does not detect a valid frame end condition within two video frame periods, the Pass indication is deasserted. The watchdog timer will not have any effect if the PASS_THRESHOLD is set to 0.0: Enable watchdog timer for RX Pass1: Disable watchdog timer for RX Pass 2PASS_WDOG_DISR/W0x0 RX Port Pass Watchdog disableWhen enabled, if the FPD Receiver does not detect a valid frame end condition within two video frame periods, the Pass indication is deasserted. The watchdog timer will not have any effect if the PASS_THRESHOLD is set to 0.0: Enable watchdog timer for RX Pass1: Disable watchdog timer for RX Pass 1:0 PASS_THRESHOLD R/W 0x0 Pass Threshold RegisterThis register controls the number of valid frames before asserting the port Pass indication. If set to 0, PASS is asserted after Receiver Lock detect. If non-zero, PASS is asserted following reception of the programmed number of valid frames. 1:0PASS_THRESHOLDR/W0x0 Pass Threshold RegisterThis register controls the number of valid frames before asserting the port Pass indication. If set to 0, PASS is asserted after Receiver Lock detect. If non-zero, PASS is asserted following reception of the programmed number of valid frames. SEN_INT_RISE_CTL Register (Address = 0x7E) [Reset = 0x00] SEN_INT_RISE_CTL is shown in #GUID-20230614-SS0T-4RL9-H3GZ-MGHKVB6PT1NH/MAIN_MAIN_MAIN_SEN_INT_RISE_CTL_TABLE_TABLE. Return to the Summary Table. RX port-specific register. The FPD-Link III Port Select register 0x4C configures which unique Rx port registers can be accessed by I2C read and write commands. SEN_INT_RISE_CTL Register Field Descriptions Bit Field Type Reset Description 7:0 SEN_INT_RISE_MASK R/W 0x0 Sensor Interrupt Rise MaskThis register provides the interrupt mask for detecting rising edge transitions on the bits in SENSOR_STS_0. If a mask bit is set in this register, a rising edge transition on the corresponding SENSOR_STS_0 bit will generate an interrupt that will be latched in the SEN_INT_RISE_STS register. SEN_INT_RISE_CTL Register (Address = 0x7E) [Reset = 0x00] SEN_INT_RISE_CTL is shown in #GUID-20230614-SS0T-4RL9-H3GZ-MGHKVB6PT1NH/MAIN_MAIN_MAIN_SEN_INT_RISE_CTL_TABLE_TABLE.#GUID-20230614-SS0T-4RL9-H3GZ-MGHKVB6PT1NH/MAIN_MAIN_MAIN_SEN_INT_RISE_CTL_TABLE_TABLEReturn to the Summary Table.Summary TableRX port-specific register. The FPD-Link III Port Select register 0x4C configures which unique Rx port registers can be accessed by I2C read and write commands. SEN_INT_RISE_CTL Register Field Descriptions Bit Field Type Reset Description 7:0 SEN_INT_RISE_MASK R/W 0x0 Sensor Interrupt Rise MaskThis register provides the interrupt mask for detecting rising edge transitions on the bits in SENSOR_STS_0. If a mask bit is set in this register, a rising edge transition on the corresponding SENSOR_STS_0 bit will generate an interrupt that will be latched in the SEN_INT_RISE_STS register. SEN_INT_RISE_CTL Register Field Descriptions Bit Field Type Reset Description 7:0 SEN_INT_RISE_MASK R/W 0x0 Sensor Interrupt Rise MaskThis register provides the interrupt mask for detecting rising edge transitions on the bits in SENSOR_STS_0. If a mask bit is set in this register, a rising edge transition on the corresponding SENSOR_STS_0 bit will generate an interrupt that will be latched in the SEN_INT_RISE_STS register. Bit Field Type Reset Description Bit Field Type Reset Description BitFieldTypeResetDescription 7:0 SEN_INT_RISE_MASK R/W 0x0 Sensor Interrupt Rise MaskThis register provides the interrupt mask for detecting rising edge transitions on the bits in SENSOR_STS_0. If a mask bit is set in this register, a rising edge transition on the corresponding SENSOR_STS_0 bit will generate an interrupt that will be latched in the SEN_INT_RISE_STS register. 7:0 SEN_INT_RISE_MASK R/W 0x0 Sensor Interrupt Rise MaskThis register provides the interrupt mask for detecting rising edge transitions on the bits in SENSOR_STS_0. If a mask bit is set in this register, a rising edge transition on the corresponding SENSOR_STS_0 bit will generate an interrupt that will be latched in the SEN_INT_RISE_STS register. 7:0SEN_INT_RISE_MASKR/W0x0 Sensor Interrupt Rise MaskThis register provides the interrupt mask for detecting rising edge transitions on the bits in SENSOR_STS_0. If a mask bit is set in this register, a rising edge transition on the corresponding SENSOR_STS_0 bit will generate an interrupt that will be latched in the SEN_INT_RISE_STS register. SEN_INT_FALL_CTL Register (Address = 0x7F) [Reset = 0x00] SEN_INT_FALL_CTL is shown in #GUID-20230614-SS0T-4RL9-H3GZ-MGHKVB6PT1NH/MAIN_MAIN_MAIN_SEN_INT_FALL_CTL_TABLE_TABLE. Return to the Summary Table. RX port-specific register. The FPD-Link III Port Select register 0x4C configures which unique Rx port registers can be accessed by I2C read and write commands. SEN_INT_FALL_CTL Register Field Descriptions Bit Field Type Reset Description 7:0 SEN_INT_FALL_MASK R/W 0x0 Sensor Interrupt Fall MaskThis register provides the interrupt mask for detecting falling edge transitions on the bits in SENSOR_STS_0. If a mask bit is set in this register, a falling edge transition on the corresponding SENSOR_STS_0 bit will generate an interrupt that will be latched in the SEN_INT_FALL_STS register. SEN_INT_FALL_CTL Register (Address = 0x7F) [Reset = 0x00] SEN_INT_FALL_CTL is shown in #GUID-20230614-SS0T-4RL9-H3GZ-MGHKVB6PT1NH/MAIN_MAIN_MAIN_SEN_INT_FALL_CTL_TABLE_TABLE.#GUID-20230614-SS0T-4RL9-H3GZ-MGHKVB6PT1NH/MAIN_MAIN_MAIN_SEN_INT_FALL_CTL_TABLE_TABLEReturn to the Summary Table.Summary TableRX port-specific register. The FPD-Link III Port Select register 0x4C configures which unique Rx port registers can be accessed by I2C read and write commands. SEN_INT_FALL_CTL Register Field Descriptions Bit Field Type Reset Description 7:0 SEN_INT_FALL_MASK R/W 0x0 Sensor Interrupt Fall MaskThis register provides the interrupt mask for detecting falling edge transitions on the bits in SENSOR_STS_0. If a mask bit is set in this register, a falling edge transition on the corresponding SENSOR_STS_0 bit will generate an interrupt that will be latched in the SEN_INT_FALL_STS register. SEN_INT_FALL_CTL Register Field Descriptions Bit Field Type Reset Description 7:0 SEN_INT_FALL_MASK R/W 0x0 Sensor Interrupt Fall MaskThis register provides the interrupt mask for detecting falling edge transitions on the bits in SENSOR_STS_0. If a mask bit is set in this register, a falling edge transition on the corresponding SENSOR_STS_0 bit will generate an interrupt that will be latched in the SEN_INT_FALL_STS register. Bit Field Type Reset Description Bit Field Type Reset Description BitFieldTypeResetDescription 7:0 SEN_INT_FALL_MASK R/W 0x0 Sensor Interrupt Fall MaskThis register provides the interrupt mask for detecting falling edge transitions on the bits in SENSOR_STS_0. If a mask bit is set in this register, a falling edge transition on the corresponding SENSOR_STS_0 bit will generate an interrupt that will be latched in the SEN_INT_FALL_STS register. 7:0 SEN_INT_FALL_MASK R/W 0x0 Sensor Interrupt Fall MaskThis register provides the interrupt mask for detecting falling edge transitions on the bits in SENSOR_STS_0. If a mask bit is set in this register, a falling edge transition on the corresponding SENSOR_STS_0 bit will generate an interrupt that will be latched in the SEN_INT_FALL_STS register. 7:0SEN_INT_FALL_MASKR/W0x0 Sensor Interrupt Fall MaskThis register provides the interrupt mask for detecting falling edge transitions on the bits in SENSOR_STS_0. If a mask bit is set in this register, a falling edge transition on the corresponding SENSOR_STS_0 bit will generate an interrupt that will be latched in the SEN_INT_FALL_STS register. CSI0_FRAME_COUNT_HI Register (Address = 0x90) [Reset = 0x00] CSI0_FRAME_COUNT_HI is shown in #GUID-20230614-SS0T-4RL9-H3GZ-MGHKVB6PT1NH/MAIN_MAIN_MAIN_CSI0_FRAME_COUNT_HI_TABLE_TABLE. Return to the Summary Table. CSI0_FRAME_COUNT_HI Register Field Descriptions Bit Field Type Reset Description 7:0 CSI0_FRAME_COUNT_HI RC 0x0 CSI-2 Port 0, Frame Counter MSBsWhen read, this register returns the value of bits [15:8] of the 16-bit counter CSI0_FRAME_COUNT. The LSBs of the counter are sampled into the CSI0_FRAME_COUNT_LO register and the counter is cleared. CSI0_FRAME_COUNT_HI Register (Address = 0x90) [Reset = 0x00] CSI0_FRAME_COUNT_HI is shown in #GUID-20230614-SS0T-4RL9-H3GZ-MGHKVB6PT1NH/MAIN_MAIN_MAIN_CSI0_FRAME_COUNT_HI_TABLE_TABLE.#GUID-20230614-SS0T-4RL9-H3GZ-MGHKVB6PT1NH/MAIN_MAIN_MAIN_CSI0_FRAME_COUNT_HI_TABLE_TABLEReturn to the Summary Table.Summary Table CSI0_FRAME_COUNT_HI Register Field Descriptions Bit Field Type Reset Description 7:0 CSI0_FRAME_COUNT_HI RC 0x0 CSI-2 Port 0, Frame Counter MSBsWhen read, this register returns the value of bits [15:8] of the 16-bit counter CSI0_FRAME_COUNT. The LSBs of the counter are sampled into the CSI0_FRAME_COUNT_LO register and the counter is cleared. CSI0_FRAME_COUNT_HI Register Field Descriptions Bit Field Type Reset Description 7:0 CSI0_FRAME_COUNT_HI RC 0x0 CSI-2 Port 0, Frame Counter MSBsWhen read, this register returns the value of bits [15:8] of the 16-bit counter CSI0_FRAME_COUNT. The LSBs of the counter are sampled into the CSI0_FRAME_COUNT_LO register and the counter is cleared. Bit Field Type Reset Description Bit Field Type Reset Description BitFieldTypeResetDescription 7:0 CSI0_FRAME_COUNT_HI RC 0x0 CSI-2 Port 0, Frame Counter MSBsWhen read, this register returns the value of bits [15:8] of the 16-bit counter CSI0_FRAME_COUNT. The LSBs of the counter are sampled into the CSI0_FRAME_COUNT_LO register and the counter is cleared. 7:0 CSI0_FRAME_COUNT_HI RC 0x0 CSI-2 Port 0, Frame Counter MSBsWhen read, this register returns the value of bits [15:8] of the 16-bit counter CSI0_FRAME_COUNT. The LSBs of the counter are sampled into the CSI0_FRAME_COUNT_LO register and the counter is cleared. 7:0CSI0_FRAME_COUNT_HIRC0x0 CSI-2 Port 0, Frame Counter MSBsWhen read, this register returns the value of bits [15:8] of the 16-bit counter CSI0_FRAME_COUNT. The LSBs of the counter are sampled into the CSI0_FRAME_COUNT_LO register and the counter is cleared. CSI0_FRAME_COUNT_LO Register (Address = 0x91) [Reset = 0x00] CSI0_FRAME_COUNT_LO is shown in #GUID-20230614-SS0T-4RL9-H3GZ-MGHKVB6PT1NH/MAIN_MAIN_MAIN_CSI0_FRAME_COUNT_LO_TABLE_TABLE. Return to the Summary Table. CSI0_FRAME_COUNT_LO Register Field Descriptions Bit Field Type Reset Description 7:0 CSI0_FRAME_COUNT_LO R 0x0 CSI-2 Port 0, Frame Counter LSBsWhen read, this register returns the value of bits [7:0] of the 16-bit counter CSI0_FRAME_COUNT. The CSI0_FRAME_COUNT_HI register must be read first to snapshot the LSBs of the counter into this register. CSI0_FRAME_COUNT_LO Register (Address = 0x91) [Reset = 0x00] CSI0_FRAME_COUNT_LO is shown in #GUID-20230614-SS0T-4RL9-H3GZ-MGHKVB6PT1NH/MAIN_MAIN_MAIN_CSI0_FRAME_COUNT_LO_TABLE_TABLE.#GUID-20230614-SS0T-4RL9-H3GZ-MGHKVB6PT1NH/MAIN_MAIN_MAIN_CSI0_FRAME_COUNT_LO_TABLE_TABLEReturn to the Summary Table.Summary Table CSI0_FRAME_COUNT_LO Register Field Descriptions Bit Field Type Reset Description 7:0 CSI0_FRAME_COUNT_LO R 0x0 CSI-2 Port 0, Frame Counter LSBsWhen read, this register returns the value of bits [7:0] of the 16-bit counter CSI0_FRAME_COUNT. The CSI0_FRAME_COUNT_HI register must be read first to snapshot the LSBs of the counter into this register. CSI0_FRAME_COUNT_LO Register Field Descriptions Bit Field Type Reset Description 7:0 CSI0_FRAME_COUNT_LO R 0x0 CSI-2 Port 0, Frame Counter LSBsWhen read, this register returns the value of bits [7:0] of the 16-bit counter CSI0_FRAME_COUNT. The CSI0_FRAME_COUNT_HI register must be read first to snapshot the LSBs of the counter into this register. Bit Field Type Reset Description Bit Field Type Reset Description BitFieldTypeResetDescription 7:0 CSI0_FRAME_COUNT_LO R 0x0 CSI-2 Port 0, Frame Counter LSBsWhen read, this register returns the value of bits [7:0] of the 16-bit counter CSI0_FRAME_COUNT. The CSI0_FRAME_COUNT_HI register must be read first to snapshot the LSBs of the counter into this register. 7:0 CSI0_FRAME_COUNT_LO R 0x0 CSI-2 Port 0, Frame Counter LSBsWhen read, this register returns the value of bits [7:0] of the 16-bit counter CSI0_FRAME_COUNT. The CSI0_FRAME_COUNT_HI register must be read first to snapshot the LSBs of the counter into this register. 7:0CSI0_FRAME_COUNT_LOR0x0 CSI-2 Port 0, Frame Counter LSBsWhen read, this register returns the value of bits [7:0] of the 16-bit counter CSI0_FRAME_COUNT. The CSI0_FRAME_COUNT_HI register must be read first to snapshot the LSBs of the counter into this register. CSI0_FRAME_ERR_COUNT_HI Register (Address = 0x92) [Reset = 0x00] CSI0_FRAME_ERR_COUNT_HI is shown in #GUID-20230614-SS0T-4RL9-H3GZ-MGHKVB6PT1NH/MAIN_MAIN_MAIN_CSI0_FRAME_ERR_COUNT_HI_TABLE_TABLE. Return to the Summary Table. CSI0_FRAME_ERR_COUNT_HI Register Field Descriptions Bit Field Type Reset Description 7:0 CSI0_FRAME_ERR_COUNT_HI RC 0x0 CSI-2 Port 0, Frame Counter with Errors MSBsWhen read, this register returns the value of bits [15:8] of the 16-bit counter CSI0_FRAME_ERR_COUNT. The LSBs of the counter are sampled into the CSI0_FRAME_ERR_COUNT_LO register and the counter is cleared. CSI0_FRAME_ERR_COUNT_HI Register (Address = 0x92) [Reset = 0x00] CSI0_FRAME_ERR_COUNT_HI is shown in #GUID-20230614-SS0T-4RL9-H3GZ-MGHKVB6PT1NH/MAIN_MAIN_MAIN_CSI0_FRAME_ERR_COUNT_HI_TABLE_TABLE.#GUID-20230614-SS0T-4RL9-H3GZ-MGHKVB6PT1NH/MAIN_MAIN_MAIN_CSI0_FRAME_ERR_COUNT_HI_TABLE_TABLEReturn to the Summary Table.Summary Table CSI0_FRAME_ERR_COUNT_HI Register Field Descriptions Bit Field Type Reset Description 7:0 CSI0_FRAME_ERR_COUNT_HI RC 0x0 CSI-2 Port 0, Frame Counter with Errors MSBsWhen read, this register returns the value of bits [15:8] of the 16-bit counter CSI0_FRAME_ERR_COUNT. The LSBs of the counter are sampled into the CSI0_FRAME_ERR_COUNT_LO register and the counter is cleared. CSI0_FRAME_ERR_COUNT_HI Register Field Descriptions Bit Field Type Reset Description 7:0 CSI0_FRAME_ERR_COUNT_HI RC 0x0 CSI-2 Port 0, Frame Counter with Errors MSBsWhen read, this register returns the value of bits [15:8] of the 16-bit counter CSI0_FRAME_ERR_COUNT. The LSBs of the counter are sampled into the CSI0_FRAME_ERR_COUNT_LO register and the counter is cleared. Bit Field Type Reset Description Bit Field Type Reset Description BitFieldTypeResetDescription 7:0 CSI0_FRAME_ERR_COUNT_HI RC 0x0 CSI-2 Port 0, Frame Counter with Errors MSBsWhen read, this register returns the value of bits [15:8] of the 16-bit counter CSI0_FRAME_ERR_COUNT. The LSBs of the counter are sampled into the CSI0_FRAME_ERR_COUNT_LO register and the counter is cleared. 7:0 CSI0_FRAME_ERR_COUNT_HI RC 0x0 CSI-2 Port 0, Frame Counter with Errors MSBsWhen read, this register returns the value of bits [15:8] of the 16-bit counter CSI0_FRAME_ERR_COUNT. The LSBs of the counter are sampled into the CSI0_FRAME_ERR_COUNT_LO register and the counter is cleared. 7:0CSI0_FRAME_ERR_COUNT_HIRC0x0 CSI-2 Port 0, Frame Counter with Errors MSBsWhen read, this register returns the value of bits [15:8] of the 16-bit counter CSI0_FRAME_ERR_COUNT. The LSBs of the counter are sampled into the CSI0_FRAME_ERR_COUNT_LO register and the counter is cleared. CSI0_FRAME_ERR_COUNT_LO Register (Address = 0x93) [Reset = 0x00] CSI0_FRAME_ERR_COUNT_LO is shown in #GUID-20230614-SS0T-4RL9-H3GZ-MGHKVB6PT1NH/MAIN_MAIN_MAIN_CSI0_FRAME_ERR_COUNT_LO_TABLE_TABLE. Return to the Summary Table. CSI0_FRAME_ERR_COUNT_LO Register Field Descriptions Bit Field Type Reset Description 7:0 CSI0_FRAME_ERR_COUNT_LO R 0x0 CSI-2 Port 0, Frame Counter with Errors LSBsWhen read, this register returns the value of bits [7:0] of the 16-bit counter CSI0_FRAME_ERR_COUNT. The CSI0_FRAME_ERR_COUNT_HI register must be read first to snapshot the LSBs of the counter into this register. CSI0_FRAME_ERR_COUNT_LO Register (Address = 0x93) [Reset = 0x00] CSI0_FRAME_ERR_COUNT_LO is shown in #GUID-20230614-SS0T-4RL9-H3GZ-MGHKVB6PT1NH/MAIN_MAIN_MAIN_CSI0_FRAME_ERR_COUNT_LO_TABLE_TABLE.#GUID-20230614-SS0T-4RL9-H3GZ-MGHKVB6PT1NH/MAIN_MAIN_MAIN_CSI0_FRAME_ERR_COUNT_LO_TABLE_TABLEReturn to the Summary Table.Summary Table CSI0_FRAME_ERR_COUNT_LO Register Field Descriptions Bit Field Type Reset Description 7:0 CSI0_FRAME_ERR_COUNT_LO R 0x0 CSI-2 Port 0, Frame Counter with Errors LSBsWhen read, this register returns the value of bits [7:0] of the 16-bit counter CSI0_FRAME_ERR_COUNT. The CSI0_FRAME_ERR_COUNT_HI register must be read first to snapshot the LSBs of the counter into this register. CSI0_FRAME_ERR_COUNT_LO Register Field Descriptions Bit Field Type Reset Description 7:0 CSI0_FRAME_ERR_COUNT_LO R 0x0 CSI-2 Port 0, Frame Counter with Errors LSBsWhen read, this register returns the value of bits [7:0] of the 16-bit counter CSI0_FRAME_ERR_COUNT. The CSI0_FRAME_ERR_COUNT_HI register must be read first to snapshot the LSBs of the counter into this register. Bit Field Type Reset Description Bit Field Type Reset Description BitFieldTypeResetDescription 7:0 CSI0_FRAME_ERR_COUNT_LO R 0x0 CSI-2 Port 0, Frame Counter with Errors LSBsWhen read, this register returns the value of bits [7:0] of the 16-bit counter CSI0_FRAME_ERR_COUNT. The CSI0_FRAME_ERR_COUNT_HI register must be read first to snapshot the LSBs of the counter into this register. 7:0 CSI0_FRAME_ERR_COUNT_LO R 0x0 CSI-2 Port 0, Frame Counter with Errors LSBsWhen read, this register returns the value of bits [7:0] of the 16-bit counter CSI0_FRAME_ERR_COUNT. The CSI0_FRAME_ERR_COUNT_HI register must be read first to snapshot the LSBs of the counter into this register. 7:0CSI0_FRAME_ERR_COUNT_LOR0x0 CSI-2 Port 0, Frame Counter with Errors LSBsWhen read, this register returns the value of bits [7:0] of the 16-bit counter CSI0_FRAME_ERR_COUNT. The CSI0_FRAME_ERR_COUNT_HI register must be read first to snapshot the LSBs of the counter into this register. CSI0_LINE_COUNT_HI Register (Address = 0x94) [Reset = 0x00] CSI0_LINE_COUNT_HI is shown in #GUID-20230614-SS0T-4RL9-H3GZ-MGHKVB6PT1NH/MAIN_MAIN_MAIN_CSI0_LINE_COUNT_HI_TABLE_TABLE. Return to the Summary Table. CSI0_LINE_COUNT_HI Register Field Descriptions Bit Field Type Reset Description 7:0 CSI0_LINE_COUNT_HI RC 0x0 CSI-2 Port 0, Line Counter MSBsWhen read, this register returns the value of bits [15:8] of the 16-bit counter CSI0_LINE_COUNT. The LSBs of the counter are sampled into the CSI0_LINE_COUNT_LO register and the counter is cleared. CSI0_LINE_COUNT_HI Register (Address = 0x94) [Reset = 0x00] CSI0_LINE_COUNT_HI is shown in #GUID-20230614-SS0T-4RL9-H3GZ-MGHKVB6PT1NH/MAIN_MAIN_MAIN_CSI0_LINE_COUNT_HI_TABLE_TABLE.#GUID-20230614-SS0T-4RL9-H3GZ-MGHKVB6PT1NH/MAIN_MAIN_MAIN_CSI0_LINE_COUNT_HI_TABLE_TABLEReturn to the Summary Table.Summary Table CSI0_LINE_COUNT_HI Register Field Descriptions Bit Field Type Reset Description 7:0 CSI0_LINE_COUNT_HI RC 0x0 CSI-2 Port 0, Line Counter MSBsWhen read, this register returns the value of bits [15:8] of the 16-bit counter CSI0_LINE_COUNT. The LSBs of the counter are sampled into the CSI0_LINE_COUNT_LO register and the counter is cleared. CSI0_LINE_COUNT_HI Register Field Descriptions Bit Field Type Reset Description 7:0 CSI0_LINE_COUNT_HI RC 0x0 CSI-2 Port 0, Line Counter MSBsWhen read, this register returns the value of bits [15:8] of the 16-bit counter CSI0_LINE_COUNT. The LSBs of the counter are sampled into the CSI0_LINE_COUNT_LO register and the counter is cleared. Bit Field Type Reset Description Bit Field Type Reset Description BitFieldTypeResetDescription 7:0 CSI0_LINE_COUNT_HI RC 0x0 CSI-2 Port 0, Line Counter MSBsWhen read, this register returns the value of bits [15:8] of the 16-bit counter CSI0_LINE_COUNT. The LSBs of the counter are sampled into the CSI0_LINE_COUNT_LO register and the counter is cleared. 7:0 CSI0_LINE_COUNT_HI RC 0x0 CSI-2 Port 0, Line Counter MSBsWhen read, this register returns the value of bits [15:8] of the 16-bit counter CSI0_LINE_COUNT. The LSBs of the counter are sampled into the CSI0_LINE_COUNT_LO register and the counter is cleared. 7:0CSI0_LINE_COUNT_HIRC0x0 CSI-2 Port 0, Line Counter MSBsWhen read, this register returns the value of bits [15:8] of the 16-bit counter CSI0_LINE_COUNT. The LSBs of the counter are sampled into the CSI0_LINE_COUNT_LO register and the counter is cleared. CSI0_LINE_COUNT_LO Register (Address = 0x95) [Reset = 0x00] CSI0_LINE_COUNT_LO is shown in #GUID-20230614-SS0T-4RL9-H3GZ-MGHKVB6PT1NH/MAIN_MAIN_MAIN_CSI0_LINE_COUNT_LO_TABLE_TABLE. Return to the Summary Table. CSI0_LINE_COUNT_LO Register Field Descriptions Bit Field Type Reset Description 7:0 CSI0_LINE_COUNT_LO R 0x0 CSI-2 Port 0, Line Counter LSBsWhen read, this register returns the value of bits [7:0] of the 16-bit counter CSI0_LINE_COUNT. The CSI0_LINE_COUNT_HI register must be read first to snapshot the LSBs of the counter into this register. CSI0_LINE_COUNT_LO Register (Address = 0x95) [Reset = 0x00] CSI0_LINE_COUNT_LO is shown in #GUID-20230614-SS0T-4RL9-H3GZ-MGHKVB6PT1NH/MAIN_MAIN_MAIN_CSI0_LINE_COUNT_LO_TABLE_TABLE.#GUID-20230614-SS0T-4RL9-H3GZ-MGHKVB6PT1NH/MAIN_MAIN_MAIN_CSI0_LINE_COUNT_LO_TABLE_TABLEReturn to the Summary Table.Summary Table CSI0_LINE_COUNT_LO Register Field Descriptions Bit Field Type Reset Description 7:0 CSI0_LINE_COUNT_LO R 0x0 CSI-2 Port 0, Line Counter LSBsWhen read, this register returns the value of bits [7:0] of the 16-bit counter CSI0_LINE_COUNT. The CSI0_LINE_COUNT_HI register must be read first to snapshot the LSBs of the counter into this register. CSI0_LINE_COUNT_LO Register Field Descriptions Bit Field Type Reset Description 7:0 CSI0_LINE_COUNT_LO R 0x0 CSI-2 Port 0, Line Counter LSBsWhen read, this register returns the value of bits [7:0] of the 16-bit counter CSI0_LINE_COUNT. The CSI0_LINE_COUNT_HI register must be read first to snapshot the LSBs of the counter into this register. Bit Field Type Reset Description Bit Field Type Reset Description BitFieldTypeResetDescription 7:0 CSI0_LINE_COUNT_LO R 0x0 CSI-2 Port 0, Line Counter LSBsWhen read, this register returns the value of bits [7:0] of the 16-bit counter CSI0_LINE_COUNT. The CSI0_LINE_COUNT_HI register must be read first to snapshot the LSBs of the counter into this register. 7:0 CSI0_LINE_COUNT_LO R 0x0 CSI-2 Port 0, Line Counter LSBsWhen read, this register returns the value of bits [7:0] of the 16-bit counter CSI0_LINE_COUNT. The CSI0_LINE_COUNT_HI register must be read first to snapshot the LSBs of the counter into this register. 7:0CSI0_LINE_COUNT_LOR0x0 CSI-2 Port 0, Line Counter LSBsWhen read, this register returns the value of bits [7:0] of the 16-bit counter CSI0_LINE_COUNT. The CSI0_LINE_COUNT_HI register must be read first to snapshot the LSBs of the counter into this register. CSI0_LINE_ERR_COUNT_HI Register (Address = 0x96) [Reset = 0x00] CSI0_LINE_ERR_COUNT_HI is shown in #GUID-20230614-SS0T-4RL9-H3GZ-MGHKVB6PT1NH/MAIN_MAIN_MAIN_CSI0_LINE_ERR_COUNT_HI_TABLE_TABLE. Return to the Summary Table. CSI0_LINE_ERR_COUNT_HI Register Field Descriptions Bit Field Type Reset Description 7:0 CSI0_LINE_ERR_COUNT_HI RC 0x0 CSI-2 Port 0, Line Counter with Errors MSBsWhen read, this register returns the value of bits [15:8] of the 16-bit counter CSI0_LINE_ERR_COUNT. The LSBs of the counter are sampled into the CSI0_LINE_ERR_COUNT_LO register and the counter is cleared. CSI0_LINE_ERR_COUNT_HI Register (Address = 0x96) [Reset = 0x00] CSI0_LINE_ERR_COUNT_HI is shown in #GUID-20230614-SS0T-4RL9-H3GZ-MGHKVB6PT1NH/MAIN_MAIN_MAIN_CSI0_LINE_ERR_COUNT_HI_TABLE_TABLE.#GUID-20230614-SS0T-4RL9-H3GZ-MGHKVB6PT1NH/MAIN_MAIN_MAIN_CSI0_LINE_ERR_COUNT_HI_TABLE_TABLEReturn to the Summary Table.Summary Table CSI0_LINE_ERR_COUNT_HI Register Field Descriptions Bit Field Type Reset Description 7:0 CSI0_LINE_ERR_COUNT_HI RC 0x0 CSI-2 Port 0, Line Counter with Errors MSBsWhen read, this register returns the value of bits [15:8] of the 16-bit counter CSI0_LINE_ERR_COUNT. The LSBs of the counter are sampled into the CSI0_LINE_ERR_COUNT_LO register and the counter is cleared. CSI0_LINE_ERR_COUNT_HI Register Field Descriptions Bit Field Type Reset Description 7:0 CSI0_LINE_ERR_COUNT_HI RC 0x0 CSI-2 Port 0, Line Counter with Errors MSBsWhen read, this register returns the value of bits [15:8] of the 16-bit counter CSI0_LINE_ERR_COUNT. The LSBs of the counter are sampled into the CSI0_LINE_ERR_COUNT_LO register and the counter is cleared. Bit Field Type Reset Description Bit Field Type Reset Description BitFieldTypeResetDescription 7:0 CSI0_LINE_ERR_COUNT_HI RC 0x0 CSI-2 Port 0, Line Counter with Errors MSBsWhen read, this register returns the value of bits [15:8] of the 16-bit counter CSI0_LINE_ERR_COUNT. The LSBs of the counter are sampled into the CSI0_LINE_ERR_COUNT_LO register and the counter is cleared. 7:0 CSI0_LINE_ERR_COUNT_HI RC 0x0 CSI-2 Port 0, Line Counter with Errors MSBsWhen read, this register returns the value of bits [15:8] of the 16-bit counter CSI0_LINE_ERR_COUNT. The LSBs of the counter are sampled into the CSI0_LINE_ERR_COUNT_LO register and the counter is cleared. 7:0CSI0_LINE_ERR_COUNT_HIRC0x0 CSI-2 Port 0, Line Counter with Errors MSBsWhen read, this register returns the value of bits [15:8] of the 16-bit counter CSI0_LINE_ERR_COUNT. The LSBs of the counter are sampled into the CSI0_LINE_ERR_COUNT_LO register and the counter is cleared. CSI0_LINE_ERR_COUNT_LO Register (Address = 0x97) [Reset = 0x00] CSI0_LINE_ERR_COUNT_LO is shown in #GUID-20230614-SS0T-4RL9-H3GZ-MGHKVB6PT1NH/MAIN_MAIN_MAIN_CSI0_LINE_ERR_COUNT_LO_TABLE_TABLE. Return to the Summary Table. CSI0_LINE_ERR_COUNT_LO Register Field Descriptions Bit Field Type Reset Description 7:0 CSI0_LINE_ERR_COUNT_LO R 0x0 CSI-2 Port 0, Line Counter with Errors LSBsWhen read, this register returns the value of bits [7:0] of the 16-bit counter CSI0_LINE_ERR_COUNT. The CSI0_LINE_ERR_COUNT_HI register must be read first to snapshot the LSBs of the counter into this register. CSI0_LINE_ERR_COUNT_LO Register (Address = 0x97) [Reset = 0x00] CSI0_LINE_ERR_COUNT_LO is shown in #GUID-20230614-SS0T-4RL9-H3GZ-MGHKVB6PT1NH/MAIN_MAIN_MAIN_CSI0_LINE_ERR_COUNT_LO_TABLE_TABLE.#GUID-20230614-SS0T-4RL9-H3GZ-MGHKVB6PT1NH/MAIN_MAIN_MAIN_CSI0_LINE_ERR_COUNT_LO_TABLE_TABLEReturn to the Summary Table.Summary Table CSI0_LINE_ERR_COUNT_LO Register Field Descriptions Bit Field Type Reset Description 7:0 CSI0_LINE_ERR_COUNT_LO R 0x0 CSI-2 Port 0, Line Counter with Errors LSBsWhen read, this register returns the value of bits [7:0] of the 16-bit counter CSI0_LINE_ERR_COUNT. The CSI0_LINE_ERR_COUNT_HI register must be read first to snapshot the LSBs of the counter into this register. CSI0_LINE_ERR_COUNT_LO Register Field Descriptions Bit Field Type Reset Description 7:0 CSI0_LINE_ERR_COUNT_LO R 0x0 CSI-2 Port 0, Line Counter with Errors LSBsWhen read, this register returns the value of bits [7:0] of the 16-bit counter CSI0_LINE_ERR_COUNT. The CSI0_LINE_ERR_COUNT_HI register must be read first to snapshot the LSBs of the counter into this register. Bit Field Type Reset Description Bit Field Type Reset Description BitFieldTypeResetDescription 7:0 CSI0_LINE_ERR_COUNT_LO R 0x0 CSI-2 Port 0, Line Counter with Errors LSBsWhen read, this register returns the value of bits [7:0] of the 16-bit counter CSI0_LINE_ERR_COUNT. The CSI0_LINE_ERR_COUNT_HI register must be read first to snapshot the LSBs of the counter into this register. 7:0 CSI0_LINE_ERR_COUNT_LO R 0x0 CSI-2 Port 0, Line Counter with Errors LSBsWhen read, this register returns the value of bits [7:0] of the 16-bit counter CSI0_LINE_ERR_COUNT. The CSI0_LINE_ERR_COUNT_HI register must be read first to snapshot the LSBs of the counter into this register. 7:0CSI0_LINE_ERR_COUNT_LOR0x0 CSI-2 Port 0, Line Counter with Errors LSBsWhen read, this register returns the value of bits [7:0] of the 16-bit counter CSI0_LINE_ERR_COUNT. The CSI0_LINE_ERR_COUNT_HI register must be read first to snapshot the LSBs of the counter into this register. CSI1_FRAME_COUNT_HI Register (Address = 0x98) [Reset = 0x00] CSI1_FRAME_COUNT_HI is shown in #GUID-20230614-SS0T-4RL9-H3GZ-MGHKVB6PT1NH/MAIN_MAIN_MAIN_CSI1_FRAME_COUNT_HI_TABLE_TABLE. Return to the Summary Table. CSI1_FRAME_COUNT_HI Register Field Descriptions Bit Field Type Reset Description 7:0 CSI1_FRAME_COUNT_HI RC 0x0 CSI-2 Port 1, Frame Counter MSBsWhen read, this register returns the value of bits [15:8] of the 16-bit counter CSI1_FRAME_COUNT. The LSBs of the counter are sampled into the CSI1_FRAME_COUNT_LO register and the counter is cleared. CSI1_FRAME_COUNT_HI Register (Address = 0x98) [Reset = 0x00] CSI1_FRAME_COUNT_HI is shown in #GUID-20230614-SS0T-4RL9-H3GZ-MGHKVB6PT1NH/MAIN_MAIN_MAIN_CSI1_FRAME_COUNT_HI_TABLE_TABLE.#GUID-20230614-SS0T-4RL9-H3GZ-MGHKVB6PT1NH/MAIN_MAIN_MAIN_CSI1_FRAME_COUNT_HI_TABLE_TABLEReturn to the Summary Table.Summary Table CSI1_FRAME_COUNT_HI Register Field Descriptions Bit Field Type Reset Description 7:0 CSI1_FRAME_COUNT_HI RC 0x0 CSI-2 Port 1, Frame Counter MSBsWhen read, this register returns the value of bits [15:8] of the 16-bit counter CSI1_FRAME_COUNT. The LSBs of the counter are sampled into the CSI1_FRAME_COUNT_LO register and the counter is cleared. CSI1_FRAME_COUNT_HI Register Field Descriptions Bit Field Type Reset Description 7:0 CSI1_FRAME_COUNT_HI RC 0x0 CSI-2 Port 1, Frame Counter MSBsWhen read, this register returns the value of bits [15:8] of the 16-bit counter CSI1_FRAME_COUNT. The LSBs of the counter are sampled into the CSI1_FRAME_COUNT_LO register and the counter is cleared. Bit Field Type Reset Description Bit Field Type Reset Description BitFieldTypeResetDescription 7:0 CSI1_FRAME_COUNT_HI RC 0x0 CSI-2 Port 1, Frame Counter MSBsWhen read, this register returns the value of bits [15:8] of the 16-bit counter CSI1_FRAME_COUNT. The LSBs of the counter are sampled into the CSI1_FRAME_COUNT_LO register and the counter is cleared. 7:0 CSI1_FRAME_COUNT_HI RC 0x0 CSI-2 Port 1, Frame Counter MSBsWhen read, this register returns the value of bits [15:8] of the 16-bit counter CSI1_FRAME_COUNT. The LSBs of the counter are sampled into the CSI1_FRAME_COUNT_LO register and the counter is cleared. 7:0CSI1_FRAME_COUNT_HIRC0x0 CSI-2 Port 1, Frame Counter MSBsWhen read, this register returns the value of bits [15:8] of the 16-bit counter CSI1_FRAME_COUNT. The LSBs of the counter are sampled into the CSI1_FRAME_COUNT_LO register and the counter is cleared. CSI1_FRAME_COUNT_LO Register (Address = 0x99) [Reset = 0x00] CSI1_FRAME_COUNT_LO is shown in #GUID-20230614-SS0T-4RL9-H3GZ-MGHKVB6PT1NH/MAIN_MAIN_MAIN_CSI1_FRAME_COUNT_LO_TABLE_TABLE. Return to the Summary Table. CSI1_FRAME_COUNT_LO Register Field Descriptions Bit Field Type Reset Description 7:0 CSI1_FRAME_COUNT_LO R 0x0 CSI-2 Port 1, Frame Counter LSBsWhen read, this register returns the value of bits [7:0] of the 16-bit counter CSI1_FRAME_COUNT. The CSI1_FRAME_COUNT_HI register must be read first to snapshot the LSBs of the counter into this register. CSI1_FRAME_COUNT_LO Register (Address = 0x99) [Reset = 0x00] CSI1_FRAME_COUNT_LO is shown in #GUID-20230614-SS0T-4RL9-H3GZ-MGHKVB6PT1NH/MAIN_MAIN_MAIN_CSI1_FRAME_COUNT_LO_TABLE_TABLE.#GUID-20230614-SS0T-4RL9-H3GZ-MGHKVB6PT1NH/MAIN_MAIN_MAIN_CSI1_FRAME_COUNT_LO_TABLE_TABLEReturn to the Summary Table.Summary Table CSI1_FRAME_COUNT_LO Register Field Descriptions Bit Field Type Reset Description 7:0 CSI1_FRAME_COUNT_LO R 0x0 CSI-2 Port 1, Frame Counter LSBsWhen read, this register returns the value of bits [7:0] of the 16-bit counter CSI1_FRAME_COUNT. The CSI1_FRAME_COUNT_HI register must be read first to snapshot the LSBs of the counter into this register. CSI1_FRAME_COUNT_LO Register Field Descriptions Bit Field Type Reset Description 7:0 CSI1_FRAME_COUNT_LO R 0x0 CSI-2 Port 1, Frame Counter LSBsWhen read, this register returns the value of bits [7:0] of the 16-bit counter CSI1_FRAME_COUNT. The CSI1_FRAME_COUNT_HI register must be read first to snapshot the LSBs of the counter into this register. Bit Field Type Reset Description Bit Field Type Reset Description BitFieldTypeResetDescription 7:0 CSI1_FRAME_COUNT_LO R 0x0 CSI-2 Port 1, Frame Counter LSBsWhen read, this register returns the value of bits [7:0] of the 16-bit counter CSI1_FRAME_COUNT. The CSI1_FRAME_COUNT_HI register must be read first to snapshot the LSBs of the counter into this register. 7:0 CSI1_FRAME_COUNT_LO R 0x0 CSI-2 Port 1, Frame Counter LSBsWhen read, this register returns the value of bits [7:0] of the 16-bit counter CSI1_FRAME_COUNT. The CSI1_FRAME_COUNT_HI register must be read first to snapshot the LSBs of the counter into this register. 7:0CSI1_FRAME_COUNT_LOR0x0 CSI-2 Port 1, Frame Counter LSBsWhen read, this register returns the value of bits [7:0] of the 16-bit counter CSI1_FRAME_COUNT. The CSI1_FRAME_COUNT_HI register must be read first to snapshot the LSBs of the counter into this register. CSI1_FRAME_ERR_COUNT_HI Register (Address = 0x9A) [Reset = 0x00] CSI1_FRAME_ERR_COUNT_HI is shown in #GUID-20230614-SS0T-4RL9-H3GZ-MGHKVB6PT1NH/MAIN_MAIN_MAIN_CSI1_FRAME_ERR_COUNT_HI_TABLE_TABLE. Return to the Summary Table. CSI1_FRAME_ERR_COUNT_HI Register Field Descriptions Bit Field Type Reset Description 7:0 CSI1_FRAME_ERR_COUNT_HI RC 0x0 CSI-2 Port 1, Frame Counter with Errors MSBsWhen read, this register returns the value of bits [15:8] of the 16-bit counter CSI1_FRAME_ERR_COUNT. The LSBs of the counter are sampled into the CSI1_FRAME_ERR_COUNT_LO register and the counter is cleared. CSI1_FRAME_ERR_COUNT_HI Register (Address = 0x9A) [Reset = 0x00] CSI1_FRAME_ERR_COUNT_HI is shown in #GUID-20230614-SS0T-4RL9-H3GZ-MGHKVB6PT1NH/MAIN_MAIN_MAIN_CSI1_FRAME_ERR_COUNT_HI_TABLE_TABLE.#GUID-20230614-SS0T-4RL9-H3GZ-MGHKVB6PT1NH/MAIN_MAIN_MAIN_CSI1_FRAME_ERR_COUNT_HI_TABLE_TABLEReturn to the Summary Table.Summary Table CSI1_FRAME_ERR_COUNT_HI Register Field Descriptions Bit Field Type Reset Description 7:0 CSI1_FRAME_ERR_COUNT_HI RC 0x0 CSI-2 Port 1, Frame Counter with Errors MSBsWhen read, this register returns the value of bits [15:8] of the 16-bit counter CSI1_FRAME_ERR_COUNT. The LSBs of the counter are sampled into the CSI1_FRAME_ERR_COUNT_LO register and the counter is cleared. CSI1_FRAME_ERR_COUNT_HI Register Field Descriptions Bit Field Type Reset Description 7:0 CSI1_FRAME_ERR_COUNT_HI RC 0x0 CSI-2 Port 1, Frame Counter with Errors MSBsWhen read, this register returns the value of bits [15:8] of the 16-bit counter CSI1_FRAME_ERR_COUNT. The LSBs of the counter are sampled into the CSI1_FRAME_ERR_COUNT_LO register and the counter is cleared. Bit Field Type Reset Description Bit Field Type Reset Description BitFieldTypeResetDescription 7:0 CSI1_FRAME_ERR_COUNT_HI RC 0x0 CSI-2 Port 1, Frame Counter with Errors MSBsWhen read, this register returns the value of bits [15:8] of the 16-bit counter CSI1_FRAME_ERR_COUNT. The LSBs of the counter are sampled into the CSI1_FRAME_ERR_COUNT_LO register and the counter is cleared. 7:0 CSI1_FRAME_ERR_COUNT_HI RC 0x0 CSI-2 Port 1, Frame Counter with Errors MSBsWhen read, this register returns the value of bits [15:8] of the 16-bit counter CSI1_FRAME_ERR_COUNT. The LSBs of the counter are sampled into the CSI1_FRAME_ERR_COUNT_LO register and the counter is cleared. 7:0CSI1_FRAME_ERR_COUNT_HIRC0x0 CSI-2 Port 1, Frame Counter with Errors MSBsWhen read, this register returns the value of bits [15:8] of the 16-bit counter CSI1_FRAME_ERR_COUNT. The LSBs of the counter are sampled into the CSI1_FRAME_ERR_COUNT_LO register and the counter is cleared. CSI1_FRAME_ERR_COUNT_LO Register (Address = 0x9B) [Reset = 0x00] CSI1_FRAME_ERR_COUNT_LO is shown in #GUID-20230614-SS0T-4RL9-H3GZ-MGHKVB6PT1NH/MAIN_MAIN_MAIN_CSI1_FRAME_ERR_COUNT_LO_TABLE_TABLE. Return to the Summary Table. CSI1_FRAME_ERR_COUNT_LO Register Field Descriptions Bit Field Type Reset Description 7:0 CSI1_FRAME_ERR_COUNT_LO R 0x0 CSI-2 Port 1, Frame Counter with Errors LSBsWhen read, this register returns the value of bits [7:0] of the 16-bit counter CSI1_FRAME_ERR_COUNT. The CSI1_FRAME_ERR_COUNT_HI register must be read first to snapshot the LSBs of the counter into this register. CSI1_FRAME_ERR_COUNT_LO Register (Address = 0x9B) [Reset = 0x00] CSI1_FRAME_ERR_COUNT_LO is shown in #GUID-20230614-SS0T-4RL9-H3GZ-MGHKVB6PT1NH/MAIN_MAIN_MAIN_CSI1_FRAME_ERR_COUNT_LO_TABLE_TABLE.#GUID-20230614-SS0T-4RL9-H3GZ-MGHKVB6PT1NH/MAIN_MAIN_MAIN_CSI1_FRAME_ERR_COUNT_LO_TABLE_TABLEReturn to the Summary Table.Summary Table CSI1_FRAME_ERR_COUNT_LO Register Field Descriptions Bit Field Type Reset Description 7:0 CSI1_FRAME_ERR_COUNT_LO R 0x0 CSI-2 Port 1, Frame Counter with Errors LSBsWhen read, this register returns the value of bits [7:0] of the 16-bit counter CSI1_FRAME_ERR_COUNT. The CSI1_FRAME_ERR_COUNT_HI register must be read first to snapshot the LSBs of the counter into this register. CSI1_FRAME_ERR_COUNT_LO Register Field Descriptions Bit Field Type Reset Description 7:0 CSI1_FRAME_ERR_COUNT_LO R 0x0 CSI-2 Port 1, Frame Counter with Errors LSBsWhen read, this register returns the value of bits [7:0] of the 16-bit counter CSI1_FRAME_ERR_COUNT. The CSI1_FRAME_ERR_COUNT_HI register must be read first to snapshot the LSBs of the counter into this register. Bit Field Type Reset Description Bit Field Type Reset Description BitFieldTypeResetDescription 7:0 CSI1_FRAME_ERR_COUNT_LO R 0x0 CSI-2 Port 1, Frame Counter with Errors LSBsWhen read, this register returns the value of bits [7:0] of the 16-bit counter CSI1_FRAME_ERR_COUNT. The CSI1_FRAME_ERR_COUNT_HI register must be read first to snapshot the LSBs of the counter into this register. 7:0 CSI1_FRAME_ERR_COUNT_LO R 0x0 CSI-2 Port 1, Frame Counter with Errors LSBsWhen read, this register returns the value of bits [7:0] of the 16-bit counter CSI1_FRAME_ERR_COUNT. The CSI1_FRAME_ERR_COUNT_HI register must be read first to snapshot the LSBs of the counter into this register. 7:0CSI1_FRAME_ERR_COUNT_LOR0x0 CSI-2 Port 1, Frame Counter with Errors LSBsWhen read, this register returns the value of bits [7:0] of the 16-bit counter CSI1_FRAME_ERR_COUNT. The CSI1_FRAME_ERR_COUNT_HI register must be read first to snapshot the LSBs of the counter into this register. CSI1_LINE_COUNT_HI Register (Address = 0x9C) [Reset = 0x00] CSI1_LINE_COUNT_HI is shown in #GUID-20230614-SS0T-4RL9-H3GZ-MGHKVB6PT1NH/MAIN_MAIN_MAIN_CSI1_LINE_COUNT_HI_TABLE_TABLE. Return to the Summary Table. CSI1_LINE_COUNT_HI Register Field Descriptions Bit Field Type Reset Description 7:0 CSI1_LINE_COUNT_HI RC 0x0 CSI-2 Port 1, Line Counter MSBsWhen read, this register returns the value of bits [15:8] of the 16-bit counter CSI1_LINE_COUNT. The LSBs of the counter are sampled into the CSI1_LINE_COUNT_LO register and the counter is cleared. CSI1_LINE_COUNT_HI Register (Address = 0x9C) [Reset = 0x00] CSI1_LINE_COUNT_HI is shown in #GUID-20230614-SS0T-4RL9-H3GZ-MGHKVB6PT1NH/MAIN_MAIN_MAIN_CSI1_LINE_COUNT_HI_TABLE_TABLE.#GUID-20230614-SS0T-4RL9-H3GZ-MGHKVB6PT1NH/MAIN_MAIN_MAIN_CSI1_LINE_COUNT_HI_TABLE_TABLEReturn to the Summary Table.Summary Table CSI1_LINE_COUNT_HI Register Field Descriptions Bit Field Type Reset Description 7:0 CSI1_LINE_COUNT_HI RC 0x0 CSI-2 Port 1, Line Counter MSBsWhen read, this register returns the value of bits [15:8] of the 16-bit counter CSI1_LINE_COUNT. The LSBs of the counter are sampled into the CSI1_LINE_COUNT_LO register and the counter is cleared. CSI1_LINE_COUNT_HI Register Field Descriptions Bit Field Type Reset Description 7:0 CSI1_LINE_COUNT_HI RC 0x0 CSI-2 Port 1, Line Counter MSBsWhen read, this register returns the value of bits [15:8] of the 16-bit counter CSI1_LINE_COUNT. The LSBs of the counter are sampled into the CSI1_LINE_COUNT_LO register and the counter is cleared. Bit Field Type Reset Description Bit Field Type Reset Description BitFieldTypeResetDescription 7:0 CSI1_LINE_COUNT_HI RC 0x0 CSI-2 Port 1, Line Counter MSBsWhen read, this register returns the value of bits [15:8] of the 16-bit counter CSI1_LINE_COUNT. The LSBs of the counter are sampled into the CSI1_LINE_COUNT_LO register and the counter is cleared. 7:0 CSI1_LINE_COUNT_HI RC 0x0 CSI-2 Port 1, Line Counter MSBsWhen read, this register returns the value of bits [15:8] of the 16-bit counter CSI1_LINE_COUNT. The LSBs of the counter are sampled into the CSI1_LINE_COUNT_LO register and the counter is cleared. 7:0CSI1_LINE_COUNT_HIRC0x0 CSI-2 Port 1, Line Counter MSBsWhen read, this register returns the value of bits [15:8] of the 16-bit counter CSI1_LINE_COUNT. The LSBs of the counter are sampled into the CSI1_LINE_COUNT_LO register and the counter is cleared. CSI1_LINE_COUNT_LO Register (Address = 0x9D) [Reset = 0x00] CSI1_LINE_COUNT_LO is shown in #GUID-20230614-SS0T-4RL9-H3GZ-MGHKVB6PT1NH/MAIN_MAIN_MAIN_CSI1_LINE_COUNT_LO_TABLE_TABLE. Return to the Summary Table. CSI1_LINE_COUNT_LO Register Field Descriptions Bit Field Type Reset Description 7:0 CSI1_LINE_COUNT_LO R 0x0 CSI-2 Port 1, Line Counter LSBsWhen read, this register returns the value of bits [7:0] of the 16-bit counter CSI1_LINE_COUNT. The CSI1_LINE_COUNT_HI register must be read first to snapshot the LSBs of the counter into this register. CSI1_LINE_COUNT_LO Register (Address = 0x9D) [Reset = 0x00] CSI1_LINE_COUNT_LO is shown in #GUID-20230614-SS0T-4RL9-H3GZ-MGHKVB6PT1NH/MAIN_MAIN_MAIN_CSI1_LINE_COUNT_LO_TABLE_TABLE.#GUID-20230614-SS0T-4RL9-H3GZ-MGHKVB6PT1NH/MAIN_MAIN_MAIN_CSI1_LINE_COUNT_LO_TABLE_TABLEReturn to the Summary Table.Summary Table CSI1_LINE_COUNT_LO Register Field Descriptions Bit Field Type Reset Description 7:0 CSI1_LINE_COUNT_LO R 0x0 CSI-2 Port 1, Line Counter LSBsWhen read, this register returns the value of bits [7:0] of the 16-bit counter CSI1_LINE_COUNT. The CSI1_LINE_COUNT_HI register must be read first to snapshot the LSBs of the counter into this register. CSI1_LINE_COUNT_LO Register Field Descriptions Bit Field Type Reset Description 7:0 CSI1_LINE_COUNT_LO R 0x0 CSI-2 Port 1, Line Counter LSBsWhen read, this register returns the value of bits [7:0] of the 16-bit counter CSI1_LINE_COUNT. The CSI1_LINE_COUNT_HI register must be read first to snapshot the LSBs of the counter into this register. Bit Field Type Reset Description Bit Field Type Reset Description BitFieldTypeResetDescription 7:0 CSI1_LINE_COUNT_LO R 0x0 CSI-2 Port 1, Line Counter LSBsWhen read, this register returns the value of bits [7:0] of the 16-bit counter CSI1_LINE_COUNT. The CSI1_LINE_COUNT_HI register must be read first to snapshot the LSBs of the counter into this register. 7:0 CSI1_LINE_COUNT_LO R 0x0 CSI-2 Port 1, Line Counter LSBsWhen read, this register returns the value of bits [7:0] of the 16-bit counter CSI1_LINE_COUNT. The CSI1_LINE_COUNT_HI register must be read first to snapshot the LSBs of the counter into this register. 7:0CSI1_LINE_COUNT_LOR0x0 CSI-2 Port 1, Line Counter LSBsWhen read, this register returns the value of bits [7:0] of the 16-bit counter CSI1_LINE_COUNT. The CSI1_LINE_COUNT_HI register must be read first to snapshot the LSBs of the counter into this register. CSI1_LINE_ERR_COUNT_HI Register (Address = 0x9E) [Reset = 0x00] CSI1_LINE_ERR_COUNT_HI is shown in #GUID-20230614-SS0T-4RL9-H3GZ-MGHKVB6PT1NH/MAIN_MAIN_MAIN_CSI1_LINE_ERR_COUNT_HI_TABLE_TABLE. Return to the Summary Table. CSI1_LINE_ERR_COUNT_HI Register Field Descriptions Bit Field Type Reset Description 7:0 CSI1_LINE_ERR_COUNT_HI RC 0x0 CSI-2 Port 1, Line Counter with Errors MSBsWhen read, this register returns the value of bits [15:8] of the 16-bit counter CSI1_LINE_ERR_COUNT. The LSBs of the counter are sampled into the CSI1_LINE_ERR_COUNT_LO register and the counter is cleared. CSI1_LINE_ERR_COUNT_HI Register (Address = 0x9E) [Reset = 0x00] CSI1_LINE_ERR_COUNT_HI is shown in #GUID-20230614-SS0T-4RL9-H3GZ-MGHKVB6PT1NH/MAIN_MAIN_MAIN_CSI1_LINE_ERR_COUNT_HI_TABLE_TABLE.#GUID-20230614-SS0T-4RL9-H3GZ-MGHKVB6PT1NH/MAIN_MAIN_MAIN_CSI1_LINE_ERR_COUNT_HI_TABLE_TABLEReturn to the Summary Table.Summary Table CSI1_LINE_ERR_COUNT_HI Register Field Descriptions Bit Field Type Reset Description 7:0 CSI1_LINE_ERR_COUNT_HI RC 0x0 CSI-2 Port 1, Line Counter with Errors MSBsWhen read, this register returns the value of bits [15:8] of the 16-bit counter CSI1_LINE_ERR_COUNT. The LSBs of the counter are sampled into the CSI1_LINE_ERR_COUNT_LO register and the counter is cleared. CSI1_LINE_ERR_COUNT_HI Register Field Descriptions Bit Field Type Reset Description 7:0 CSI1_LINE_ERR_COUNT_HI RC 0x0 CSI-2 Port 1, Line Counter with Errors MSBsWhen read, this register returns the value of bits [15:8] of the 16-bit counter CSI1_LINE_ERR_COUNT. The LSBs of the counter are sampled into the CSI1_LINE_ERR_COUNT_LO register and the counter is cleared. Bit Field Type Reset Description Bit Field Type Reset Description BitFieldTypeResetDescription 7:0 CSI1_LINE_ERR_COUNT_HI RC 0x0 CSI-2 Port 1, Line Counter with Errors MSBsWhen read, this register returns the value of bits [15:8] of the 16-bit counter CSI1_LINE_ERR_COUNT. The LSBs of the counter are sampled into the CSI1_LINE_ERR_COUNT_LO register and the counter is cleared. 7:0 CSI1_LINE_ERR_COUNT_HI RC 0x0 CSI-2 Port 1, Line Counter with Errors MSBsWhen read, this register returns the value of bits [15:8] of the 16-bit counter CSI1_LINE_ERR_COUNT. The LSBs of the counter are sampled into the CSI1_LINE_ERR_COUNT_LO register and the counter is cleared. 7:0CSI1_LINE_ERR_COUNT_HIRC0x0 CSI-2 Port 1, Line Counter with Errors MSBsWhen read, this register returns the value of bits [15:8] of the 16-bit counter CSI1_LINE_ERR_COUNT. The LSBs of the counter are sampled into the CSI1_LINE_ERR_COUNT_LO register and the counter is cleared. CSI1_LINE_ERR_COUNT_LO Register (Address = 0x9F) [Reset = 0x00] CSI1_LINE_ERR_COUNT_LO is shown in #GUID-20230614-SS0T-4RL9-H3GZ-MGHKVB6PT1NH/MAIN_MAIN_MAIN_CSI1_LINE_ERR_COUNT_LO_TABLE_TABLE. Return to the Summary Table. CSI1_LINE_ERR_COUNT_LO Register Field Descriptions Bit Field Type Reset Description 7:0 CSI1_LINE_ERR_COUNT_LO R 0x0 CSI-2 Port 1, Line Counter with Errors LSBsWhen read, this register returns the value of bits [7:0] of the 16-bit counter CSI1_LINE_ERR_COUNT. The CSI1_LINE_ERR_COUNT_HI register must be read first to snapshot the LSBs of the counter into this register. CSI1_LINE_ERR_COUNT_LO Register (Address = 0x9F) [Reset = 0x00] CSI1_LINE_ERR_COUNT_LO is shown in #GUID-20230614-SS0T-4RL9-H3GZ-MGHKVB6PT1NH/MAIN_MAIN_MAIN_CSI1_LINE_ERR_COUNT_LO_TABLE_TABLE.#GUID-20230614-SS0T-4RL9-H3GZ-MGHKVB6PT1NH/MAIN_MAIN_MAIN_CSI1_LINE_ERR_COUNT_LO_TABLE_TABLEReturn to the Summary Table.Summary Table CSI1_LINE_ERR_COUNT_LO Register Field Descriptions Bit Field Type Reset Description 7:0 CSI1_LINE_ERR_COUNT_LO R 0x0 CSI-2 Port 1, Line Counter with Errors LSBsWhen read, this register returns the value of bits [7:0] of the 16-bit counter CSI1_LINE_ERR_COUNT. The CSI1_LINE_ERR_COUNT_HI register must be read first to snapshot the LSBs of the counter into this register. CSI1_LINE_ERR_COUNT_LO Register Field Descriptions Bit Field Type Reset Description 7:0 CSI1_LINE_ERR_COUNT_LO R 0x0 CSI-2 Port 1, Line Counter with Errors LSBsWhen read, this register returns the value of bits [7:0] of the 16-bit counter CSI1_LINE_ERR_COUNT. The CSI1_LINE_ERR_COUNT_HI register must be read first to snapshot the LSBs of the counter into this register. Bit Field Type Reset Description Bit Field Type Reset Description BitFieldTypeResetDescription 7:0 CSI1_LINE_ERR_COUNT_LO R 0x0 CSI-2 Port 1, Line Counter with Errors LSBsWhen read, this register returns the value of bits [7:0] of the 16-bit counter CSI1_LINE_ERR_COUNT. The CSI1_LINE_ERR_COUNT_HI register must be read first to snapshot the LSBs of the counter into this register. 7:0 CSI1_LINE_ERR_COUNT_LO R 0x0 CSI-2 Port 1, Line Counter with Errors LSBsWhen read, this register returns the value of bits [7:0] of the 16-bit counter CSI1_LINE_ERR_COUNT. The CSI1_LINE_ERR_COUNT_HI register must be read first to snapshot the LSBs of the counter into this register. 7:0CSI1_LINE_ERR_COUNT_LOR0x0 CSI-2 Port 1, Line Counter with Errors LSBsWhen read, this register returns the value of bits [7:0] of the 16-bit counter CSI1_LINE_ERR_COUNT. The CSI1_LINE_ERR_COUNT_HI register must be read first to snapshot the LSBs of the counter into this register. REFCLK_FREQ Register (Address = 0xA5) [Reset = 0x00] REFCLK_FREQ is shown in #GUID-20230614-SS0T-4RL9-H3GZ-MGHKVB6PT1NH/MAIN_MAIN_MAIN_REFCLK_FREQ_TABLE_TABLE. Return to the Summary Table. REFCLK_FREQ Register Field Descriptions Bit Field Type Reset Description 7:0 REFCLK_FREQ R 0x0 REFCLK frequency measurement in MHz. REFCLK_FREQ Register (Address = 0xA5) [Reset = 0x00] REFCLK_FREQ is shown in #GUID-20230614-SS0T-4RL9-H3GZ-MGHKVB6PT1NH/MAIN_MAIN_MAIN_REFCLK_FREQ_TABLE_TABLE.#GUID-20230614-SS0T-4RL9-H3GZ-MGHKVB6PT1NH/MAIN_MAIN_MAIN_REFCLK_FREQ_TABLE_TABLEReturn to the Summary Table.Summary Table REFCLK_FREQ Register Field Descriptions Bit Field Type Reset Description 7:0 REFCLK_FREQ R 0x0 REFCLK frequency measurement in MHz. REFCLK_FREQ Register Field Descriptions Bit Field Type Reset Description 7:0 REFCLK_FREQ R 0x0 REFCLK frequency measurement in MHz. Bit Field Type Reset Description Bit Field Type Reset Description BitFieldTypeResetDescription 7:0 REFCLK_FREQ R 0x0 REFCLK frequency measurement in MHz. 7:0 REFCLK_FREQ R 0x0 REFCLK frequency measurement in MHz. 7:0REFCLK_FREQR0x0 REFCLK frequency measurement in MHz. IND_ACC_CTL Register (Address = 0xB0) [Reset = 0x1C] IND_ACC_CTL is shown in #GUID-20230614-SS0T-4RL9-H3GZ-MGHKVB6PT1NH/MAIN_MAIN_MAIN_IND_ACC_CTL_TABLE_TABLE. Return to the Summary Table. IND_ACC_CTL Register Field Descriptions Bit Field Type Reset Description 7:6 RESERVED R 0x0 Reserved 5:2 IA_SEL R/W 0x7 Indirect Access Register Select:Selects target for register access0000: Pattern Generator and CSI-2 Timing (PATGEN_AND_CSI-2) Registersxxxx: RESERVED 1 IA_AUTO_INC R/W 0x0 Indirect Access Auto Increment:Enables auto-increment mode. Upon completion of a read or write, the register address will automatically be incremented by 1 0 IA_READ R/W 0x0 Indirect Access Read:Setting this allows generation of a read strobe to the selected register block upon setting of the IND_ACC_ADDR register. In auto-increment mode, read strobes will also be asserted following a read of the IND_ACC_DATA register. This function is only required for blocks that need to pre-fetch register data. IND_ACC_CTL Register (Address = 0xB0) [Reset = 0x1C] IND_ACC_CTL is shown in #GUID-20230614-SS0T-4RL9-H3GZ-MGHKVB6PT1NH/MAIN_MAIN_MAIN_IND_ACC_CTL_TABLE_TABLE.#GUID-20230614-SS0T-4RL9-H3GZ-MGHKVB6PT1NH/MAIN_MAIN_MAIN_IND_ACC_CTL_TABLE_TABLEReturn to the Summary Table.Summary Table IND_ACC_CTL Register Field Descriptions Bit Field Type Reset Description 7:6 RESERVED R 0x0 Reserved 5:2 IA_SEL R/W 0x7 Indirect Access Register Select:Selects target for register access0000: Pattern Generator and CSI-2 Timing (PATGEN_AND_CSI-2) Registersxxxx: RESERVED 1 IA_AUTO_INC R/W 0x0 Indirect Access Auto Increment:Enables auto-increment mode. Upon completion of a read or write, the register address will automatically be incremented by 1 0 IA_READ R/W 0x0 Indirect Access Read:Setting this allows generation of a read strobe to the selected register block upon setting of the IND_ACC_ADDR register. In auto-increment mode, read strobes will also be asserted following a read of the IND_ACC_DATA register. This function is only required for blocks that need to pre-fetch register data. IND_ACC_CTL Register Field Descriptions Bit Field Type Reset Description 7:6 RESERVED R 0x0 Reserved 5:2 IA_SEL R/W 0x7 Indirect Access Register Select:Selects target for register access0000: Pattern Generator and CSI-2 Timing (PATGEN_AND_CSI-2) Registersxxxx: RESERVED 1 IA_AUTO_INC R/W 0x0 Indirect Access Auto Increment:Enables auto-increment mode. Upon completion of a read or write, the register address will automatically be incremented by 1 0 IA_READ R/W 0x0 Indirect Access Read:Setting this allows generation of a read strobe to the selected register block upon setting of the IND_ACC_ADDR register. In auto-increment mode, read strobes will also be asserted following a read of the IND_ACC_DATA register. This function is only required for blocks that need to pre-fetch register data. Bit Field Type Reset Description Bit Field Type Reset Description BitFieldTypeResetDescription 7:6 RESERVED R 0x0 Reserved 5:2 IA_SEL R/W 0x7 Indirect Access Register Select:Selects target for register access0000: Pattern Generator and CSI-2 Timing (PATGEN_AND_CSI-2) Registersxxxx: RESERVED 1 IA_AUTO_INC R/W 0x0 Indirect Access Auto Increment:Enables auto-increment mode. Upon completion of a read or write, the register address will automatically be incremented by 1 0 IA_READ R/W 0x0 Indirect Access Read:Setting this allows generation of a read strobe to the selected register block upon setting of the IND_ACC_ADDR register. In auto-increment mode, read strobes will also be asserted following a read of the IND_ACC_DATA register. This function is only required for blocks that need to pre-fetch register data. 7:6 RESERVED R 0x0 Reserved 7:6RESERVEDR0x0 Reserved 5:2 IA_SEL R/W 0x7 Indirect Access Register Select:Selects target for register access0000: Pattern Generator and CSI-2 Timing (PATGEN_AND_CSI-2) Registersxxxx: RESERVED 5:2IA_SELR/W0x7 Indirect Access Register Select:Selects target for register access0000: Pattern Generator and CSI-2 Timing (PATGEN_AND_CSI-2) Registersxxxx: RESERVED 1 IA_AUTO_INC R/W 0x0 Indirect Access Auto Increment:Enables auto-increment mode. Upon completion of a read or write, the register address will automatically be incremented by 1 1IA_AUTO_INCR/W0x0 Indirect Access Auto Increment:Enables auto-increment mode. Upon completion of a read or write, the register address will automatically be incremented by 1 0 IA_READ R/W 0x0 Indirect Access Read:Setting this allows generation of a read strobe to the selected register block upon setting of the IND_ACC_ADDR register. In auto-increment mode, read strobes will also be asserted following a read of the IND_ACC_DATA register. This function is only required for blocks that need to pre-fetch register data. 0IA_READR/W0x0 Indirect Access Read:Setting this allows generation of a read strobe to the selected register block upon setting of the IND_ACC_ADDR register. In auto-increment mode, read strobes will also be asserted following a read of the IND_ACC_DATA register. This function is only required for blocks that need to pre-fetch register data. IND_ACC_ADDR Register (Address = 0xB1) [Reset = 0x3A] IND_ACC_ADDR is shown in #GUID-20230614-SS0T-4RL9-H3GZ-MGHKVB6PT1NH/MAIN_MAIN_MAIN_IND_ACC_ADDR_TABLE_TABLE. Return to the Summary Table. IND_ACC_ADDR Register Field Descriptions Bit Field Type Reset Description 7:0 IA_ADDR R/W 0x3A Indirect Access Register Offset:This register contains the 8-bit register offset for the indirect access. IND_ACC_ADDR Register (Address = 0xB1) [Reset = 0x3A] IND_ACC_ADDR is shown in #GUID-20230614-SS0T-4RL9-H3GZ-MGHKVB6PT1NH/MAIN_MAIN_MAIN_IND_ACC_ADDR_TABLE_TABLE.#GUID-20230614-SS0T-4RL9-H3GZ-MGHKVB6PT1NH/MAIN_MAIN_MAIN_IND_ACC_ADDR_TABLE_TABLEReturn to the Summary Table.Summary Table IND_ACC_ADDR Register Field Descriptions Bit Field Type Reset Description 7:0 IA_ADDR R/W 0x3A Indirect Access Register Offset:This register contains the 8-bit register offset for the indirect access. IND_ACC_ADDR Register Field Descriptions Bit Field Type Reset Description 7:0 IA_ADDR R/W 0x3A Indirect Access Register Offset:This register contains the 8-bit register offset for the indirect access. Bit Field Type Reset Description Bit Field Type Reset Description BitFieldTypeResetDescription 7:0 IA_ADDR R/W 0x3A Indirect Access Register Offset:This register contains the 8-bit register offset for the indirect access. 7:0 IA_ADDR R/W 0x3A Indirect Access Register Offset:This register contains the 8-bit register offset for the indirect access. 7:0IA_ADDRR/W0x3A Indirect Access Register Offset:This register contains the 8-bit register offset for the indirect access. IND_ACC_DATA Register (Address = 0xB2) [Reset = 0x14] IND_ACC_DATA is shown in #GUID-20230614-SS0T-4RL9-H3GZ-MGHKVB6PT1NH/MAIN_MAIN_MAIN_IND_ACC_DATA_TABLE_TABLE. Return to the Summary Table. IND_ACC_DATA Register Field Descriptions Bit Field Type Reset Description 7:0 IA_DATA R/W 0x14 Indirect Access Data:Writing this register will cause an indirect write of the IND_ACC_DATA value to the selected analog block register. Reading this register will return the value of the selected block register. The default value may be different from a device to a device. IND_ACC_DATA Register (Address = 0xB2) [Reset = 0x14] IND_ACC_DATA is shown in #GUID-20230614-SS0T-4RL9-H3GZ-MGHKVB6PT1NH/MAIN_MAIN_MAIN_IND_ACC_DATA_TABLE_TABLE.#GUID-20230614-SS0T-4RL9-H3GZ-MGHKVB6PT1NH/MAIN_MAIN_MAIN_IND_ACC_DATA_TABLE_TABLEReturn to the Summary Table.Summary Table IND_ACC_DATA Register Field Descriptions Bit Field Type Reset Description 7:0 IA_DATA R/W 0x14 Indirect Access Data:Writing this register will cause an indirect write of the IND_ACC_DATA value to the selected analog block register. Reading this register will return the value of the selected block register. The default value may be different from a device to a device. IND_ACC_DATA Register Field Descriptions Bit Field Type Reset Description 7:0 IA_DATA R/W 0x14 Indirect Access Data:Writing this register will cause an indirect write of the IND_ACC_DATA value to the selected analog block register. Reading this register will return the value of the selected block register. The default value may be different from a device to a device. Bit Field Type Reset Description Bit Field Type Reset Description BitFieldTypeResetDescription 7:0 IA_DATA R/W 0x14 Indirect Access Data:Writing this register will cause an indirect write of the IND_ACC_DATA value to the selected analog block register. Reading this register will return the value of the selected block register. The default value may be different from a device to a device. 7:0 IA_DATA R/W 0x14 Indirect Access Data:Writing this register will cause an indirect write of the IND_ACC_DATA value to the selected analog block register. Reading this register will return the value of the selected block register. The default value may be different from a device to a device. 7:0IA_DATAR/W0x14 Indirect Access Data:Writing this register will cause an indirect write of the IND_ACC_DATA value to the selected analog block register. Reading this register will return the value of the selected block register. The default value may be different from a device to a device. BIST_CTL Register (Address = 0xB3) [Reset = 0x08] BIST_CTL is shown in #GUID-20230614-SS0T-4RL9-H3GZ-MGHKVB6PT1NH/MAIN_MAIN_MAIN_BIST_CTL_TABLE_TABLE. Return to the Summary Table. BIST_CTL Register Field Descriptions Bit Field Type Reset Description 7:6 BIST_OUT_MODE R/W 0x0 BIST Output Mode00: No toggling01: Alternating 1/0 toggling1x: Toggle based on BIST data 5:4 RESERVED R 0x0 Reserved 3 RESERVED R 0x0 Bist Configuration1: Reserved0: Bist configured through bits 2:0 in this register 2:1 BIST_CLOCK_SOURCE R/W 0x0 BIST Clock SourceThis register field selects the BIST Clock Source at the Serializer. These register bits are automatically written to the CLOCK SOURCE bits (register offset 0x14) in the Serializer after BIST is enabled. See the appropriate Serializer register descriptions for details. 0 BIST_EN R/W 0x0 BIST Control1: Enabled0: Disabled BIST_CTL Register (Address = 0xB3) [Reset = 0x08] BIST_CTL is shown in #GUID-20230614-SS0T-4RL9-H3GZ-MGHKVB6PT1NH/MAIN_MAIN_MAIN_BIST_CTL_TABLE_TABLE.#GUID-20230614-SS0T-4RL9-H3GZ-MGHKVB6PT1NH/MAIN_MAIN_MAIN_BIST_CTL_TABLE_TABLEReturn to the Summary Table.Summary Table BIST_CTL Register Field Descriptions Bit Field Type Reset Description 7:6 BIST_OUT_MODE R/W 0x0 BIST Output Mode00: No toggling01: Alternating 1/0 toggling1x: Toggle based on BIST data 5:4 RESERVED R 0x0 Reserved 3 RESERVED R 0x0 Bist Configuration1: Reserved0: Bist configured through bits 2:0 in this register 2:1 BIST_CLOCK_SOURCE R/W 0x0 BIST Clock SourceThis register field selects the BIST Clock Source at the Serializer. These register bits are automatically written to the CLOCK SOURCE bits (register offset 0x14) in the Serializer after BIST is enabled. See the appropriate Serializer register descriptions for details. 0 BIST_EN R/W 0x0 BIST Control1: Enabled0: Disabled BIST_CTL Register Field Descriptions Bit Field Type Reset Description 7:6 BIST_OUT_MODE R/W 0x0 BIST Output Mode00: No toggling01: Alternating 1/0 toggling1x: Toggle based on BIST data 5:4 RESERVED R 0x0 Reserved 3 RESERVED R 0x0 Bist Configuration1: Reserved0: Bist configured through bits 2:0 in this register 2:1 BIST_CLOCK_SOURCE R/W 0x0 BIST Clock SourceThis register field selects the BIST Clock Source at the Serializer. These register bits are automatically written to the CLOCK SOURCE bits (register offset 0x14) in the Serializer after BIST is enabled. See the appropriate Serializer register descriptions for details. 0 BIST_EN R/W 0x0 BIST Control1: Enabled0: Disabled Bit Field Type Reset Description Bit Field Type Reset Description BitFieldTypeResetDescription 7:6 BIST_OUT_MODE R/W 0x0 BIST Output Mode00: No toggling01: Alternating 1/0 toggling1x: Toggle based on BIST data 5:4 RESERVED R 0x0 Reserved 3 RESERVED R 0x0 Bist Configuration1: Reserved0: Bist configured through bits 2:0 in this register 2:1 BIST_CLOCK_SOURCE R/W 0x0 BIST Clock SourceThis register field selects the BIST Clock Source at the Serializer. These register bits are automatically written to the CLOCK SOURCE bits (register offset 0x14) in the Serializer after BIST is enabled. See the appropriate Serializer register descriptions for details. 0 BIST_EN R/W 0x0 BIST Control1: Enabled0: Disabled 7:6 BIST_OUT_MODE R/W 0x0 BIST Output Mode00: No toggling01: Alternating 1/0 toggling1x: Toggle based on BIST data 7:6BIST_OUT_MODER/W0x0 BIST Output Mode00: No toggling01: Alternating 1/0 toggling1x: Toggle based on BIST data 5:4 RESERVED R 0x0 Reserved 5:4RESERVEDR0x0 Reserved 3 RESERVED R 0x0 Bist Configuration1: Reserved0: Bist configured through bits 2:0 in this register 3RESERVEDR0x0 Bist Configuration1: Reserved0: Bist configured through bits 2:0 in this register 2:1 BIST_CLOCK_SOURCE R/W 0x0 BIST Clock SourceThis register field selects the BIST Clock Source at the Serializer. These register bits are automatically written to the CLOCK SOURCE bits (register offset 0x14) in the Serializer after BIST is enabled. See the appropriate Serializer register descriptions for details. 2:1BIST_CLOCK_SOURCER/W0x0 BIST Clock SourceThis register field selects the BIST Clock Source at the Serializer. These register bits are automatically written to the CLOCK SOURCE bits (register offset 0x14) in the Serializer after BIST is enabled. See the appropriate Serializer register descriptions for details. 0 BIST_EN R/W 0x0 BIST Control1: Enabled0: Disabled 0BIST_ENR/W0x0 BIST Control1: Enabled0: Disabled PAR_ERR_CTRL Register (Address = 0xB6) [Reset = 0x18] PAR_ERR_CTRL is shown in #GUID-20230614-SS0T-4RL9-H3GZ-MGHKVB6PT1NH/MAIN_MAIN_MAIN_PAR_ERR_CTRL_TABLE_TABLE. Return to the Summary Table. PAR_ERR_CTRL Register Field Descriptions Bit Field Type Reset Description 7 RESERVED R 0x0 Reserved 6 RESERVED R 0x0 Reserved 5 PAR_ERR_CNTR_MODE R/W 0x0 Parity Error Counter Mode0: Clear Parity Error counter if receiver is not locked1: Maintain Parity Error count value through loss of lock 4 DIS_LINK_PAR R/W 0x1 Disable checking of Parity Errors when checking for FPD-Link Lock0: Parity errors will prevent assertion of forward channel lock detect (RX Lock).1: Parity errors will NOT prevent assertion of forward channel lock detect (RX Lock). This is the default mode of the device. 3 DIS_LINKLOSS_PAR R/W 0x1 Disable checking of Parity Errors when checking for loss of link0: Parity errors will result in loss of forward channel lock detect (RX Lock).1: Parity errors will NOT result in loss of forward channel lock detect (RX Lock). This is the default mode of the device. 2 RESERVED R 0x0 Reserved 1 RESERVED R 0x0 Reserved 0 RESERVED R 0x0 Reserved PAR_ERR_CTRL Register (Address = 0xB6) [Reset = 0x18] PAR_ERR_CTRL is shown in #GUID-20230614-SS0T-4RL9-H3GZ-MGHKVB6PT1NH/MAIN_MAIN_MAIN_PAR_ERR_CTRL_TABLE_TABLE.#GUID-20230614-SS0T-4RL9-H3GZ-MGHKVB6PT1NH/MAIN_MAIN_MAIN_PAR_ERR_CTRL_TABLE_TABLEReturn to the Summary Table.Summary Table PAR_ERR_CTRL Register Field Descriptions Bit Field Type Reset Description 7 RESERVED R 0x0 Reserved 6 RESERVED R 0x0 Reserved 5 PAR_ERR_CNTR_MODE R/W 0x0 Parity Error Counter Mode0: Clear Parity Error counter if receiver is not locked1: Maintain Parity Error count value through loss of lock 4 DIS_LINK_PAR R/W 0x1 Disable checking of Parity Errors when checking for FPD-Link Lock0: Parity errors will prevent assertion of forward channel lock detect (RX Lock).1: Parity errors will NOT prevent assertion of forward channel lock detect (RX Lock). This is the default mode of the device. 3 DIS_LINKLOSS_PAR R/W 0x1 Disable checking of Parity Errors when checking for loss of link0: Parity errors will result in loss of forward channel lock detect (RX Lock).1: Parity errors will NOT result in loss of forward channel lock detect (RX Lock). This is the default mode of the device. 2 RESERVED R 0x0 Reserved 1 RESERVED R 0x0 Reserved 0 RESERVED R 0x0 Reserved PAR_ERR_CTRL Register Field Descriptions Bit Field Type Reset Description 7 RESERVED R 0x0 Reserved 6 RESERVED R 0x0 Reserved 5 PAR_ERR_CNTR_MODE R/W 0x0 Parity Error Counter Mode0: Clear Parity Error counter if receiver is not locked1: Maintain Parity Error count value through loss of lock 4 DIS_LINK_PAR R/W 0x1 Disable checking of Parity Errors when checking for FPD-Link Lock0: Parity errors will prevent assertion of forward channel lock detect (RX Lock).1: Parity errors will NOT prevent assertion of forward channel lock detect (RX Lock). This is the default mode of the device. 3 DIS_LINKLOSS_PAR R/W 0x1 Disable checking of Parity Errors when checking for loss of link0: Parity errors will result in loss of forward channel lock detect (RX Lock).1: Parity errors will NOT result in loss of forward channel lock detect (RX Lock). This is the default mode of the device. 2 RESERVED R 0x0 Reserved 1 RESERVED R 0x0 Reserved 0 RESERVED R 0x0 Reserved Bit Field Type Reset Description Bit Field Type Reset Description BitFieldTypeResetDescription 7 RESERVED R 0x0 Reserved 6 RESERVED R 0x0 Reserved 5 PAR_ERR_CNTR_MODE R/W 0x0 Parity Error Counter Mode0: Clear Parity Error counter if receiver is not locked1: Maintain Parity Error count value through loss of lock 4 DIS_LINK_PAR R/W 0x1 Disable checking of Parity Errors when checking for FPD-Link Lock0: Parity errors will prevent assertion of forward channel lock detect (RX Lock).1: Parity errors will NOT prevent assertion of forward channel lock detect (RX Lock). This is the default mode of the device. 3 DIS_LINKLOSS_PAR R/W 0x1 Disable checking of Parity Errors when checking for loss of link0: Parity errors will result in loss of forward channel lock detect (RX Lock).1: Parity errors will NOT result in loss of forward channel lock detect (RX Lock). This is the default mode of the device. 2 RESERVED R 0x0 Reserved 1 RESERVED R 0x0 Reserved 0 RESERVED R 0x0 Reserved 7 RESERVED R 0x0 Reserved 7RESERVEDR0x0 Reserved 6 RESERVED R 0x0 Reserved 6RESERVEDR0x0 Reserved 5 PAR_ERR_CNTR_MODE R/W 0x0 Parity Error Counter Mode0: Clear Parity Error counter if receiver is not locked1: Maintain Parity Error count value through loss of lock 5PAR_ERR_CNTR_MODER/W0x0 Parity Error Counter Mode0: Clear Parity Error counter if receiver is not locked1: Maintain Parity Error count value through loss of lock 4 DIS_LINK_PAR R/W 0x1 Disable checking of Parity Errors when checking for FPD-Link Lock0: Parity errors will prevent assertion of forward channel lock detect (RX Lock).1: Parity errors will NOT prevent assertion of forward channel lock detect (RX Lock). This is the default mode of the device. 4DIS_LINK_PARR/W0x1 Disable checking of Parity Errors when checking for FPD-Link Lock0: Parity errors will prevent assertion of forward channel lock detect (RX Lock).1: Parity errors will NOT prevent assertion of forward channel lock detect (RX Lock). This is the default mode of the device. 3 DIS_LINKLOSS_PAR R/W 0x1 Disable checking of Parity Errors when checking for loss of link0: Parity errors will result in loss of forward channel lock detect (RX Lock).1: Parity errors will NOT result in loss of forward channel lock detect (RX Lock). This is the default mode of the device. 3DIS_LINKLOSS_PARR/W0x1 Disable checking of Parity Errors when checking for loss of link0: Parity errors will result in loss of forward channel lock detect (RX Lock).1: Parity errors will NOT result in loss of forward channel lock detect (RX Lock). This is the default mode of the device. 2 RESERVED R 0x0 Reserved 2RESERVEDR0x0 Reserved 1 RESERVED R 0x0 Reserved 1RESERVEDR0x0 Reserved 0 RESERVED R 0x0 Reserved 0RESERVEDR0x0 Reserved MODE_IDX_STS Register (Address = 0xB8) [Reset = 0xXX] MODE_IDX_STS is shown in #GUID-20230614-SS0T-4RL9-H3GZ-MGHKVB6PT1NH/MAIN_MAIN_MAIN_MODE_IDX_STS_TABLE_TABLE. Return to the Summary Table. MODE_IDX_STS Register Field Descriptions Bit Field Type Reset Description 7 IDX_DONE R 0x1 IDX DoneIf set, indicates the IDX decode has completed and latched into the IDX status bits. 6:4 IDX R X IDX Decode (Strap)3-bit decode from IDX pin 3 MODE_DONE R 0x1 MODE Done:If set, indicates the MODE decode has completed and latched into the MODE status bits. 2:0 MODE R X MODE Decode (Strap)3-bit decode from MODE pin MODE_IDX_STS Register (Address = 0xB8) [Reset = 0xXX] MODE_IDX_STS is shown in #GUID-20230614-SS0T-4RL9-H3GZ-MGHKVB6PT1NH/MAIN_MAIN_MAIN_MODE_IDX_STS_TABLE_TABLE.#GUID-20230614-SS0T-4RL9-H3GZ-MGHKVB6PT1NH/MAIN_MAIN_MAIN_MODE_IDX_STS_TABLE_TABLEReturn to the Summary Table.Summary Table MODE_IDX_STS Register Field Descriptions Bit Field Type Reset Description 7 IDX_DONE R 0x1 IDX DoneIf set, indicates the IDX decode has completed and latched into the IDX status bits. 6:4 IDX R X IDX Decode (Strap)3-bit decode from IDX pin 3 MODE_DONE R 0x1 MODE Done:If set, indicates the MODE decode has completed and latched into the MODE status bits. 2:0 MODE R X MODE Decode (Strap)3-bit decode from MODE pin MODE_IDX_STS Register Field Descriptions Bit Field Type Reset Description 7 IDX_DONE R 0x1 IDX DoneIf set, indicates the IDX decode has completed and latched into the IDX status bits. 6:4 IDX R X IDX Decode (Strap)3-bit decode from IDX pin 3 MODE_DONE R 0x1 MODE Done:If set, indicates the MODE decode has completed and latched into the MODE status bits. 2:0 MODE R X MODE Decode (Strap)3-bit decode from MODE pin Bit Field Type Reset Description Bit Field Type Reset Description BitFieldTypeResetDescription 7 IDX_DONE R 0x1 IDX DoneIf set, indicates the IDX decode has completed and latched into the IDX status bits. 6:4 IDX R X IDX Decode (Strap)3-bit decode from IDX pin 3 MODE_DONE R 0x1 MODE Done:If set, indicates the MODE decode has completed and latched into the MODE status bits. 2:0 MODE R X MODE Decode (Strap)3-bit decode from MODE pin 7 IDX_DONE R 0x1 IDX DoneIf set, indicates the IDX decode has completed and latched into the IDX status bits. 7IDX_DONER0x1 IDX DoneIf set, indicates the IDX decode has completed and latched into the IDX status bits. 6:4 IDX R X IDX Decode (Strap)3-bit decode from IDX pin 6:4IDXRX IDX Decode (Strap)3-bit decode from IDX pin 3 MODE_DONE R 0x1 MODE Done:If set, indicates the MODE decode has completed and latched into the MODE status bits. 3MODE_DONER0x1 MODE Done:If set, indicates the MODE decode has completed and latched into the MODE status bits. 2:0 MODE R X MODE Decode (Strap)3-bit decode from MODE pin 2:0MODERX MODE Decode (Strap)3-bit decode from MODE pin LINK_ERROR_COUNT Register (Address = 0xB9) [Reset = 0x33] LINK_ERROR_COUNT is shown in #GUID-20230614-SS0T-4RL9-H3GZ-MGHKVB6PT1NH/MAIN_MAIN_MAIN_LINK_ERROR_COUNT_TABLE_TABLE. Return to the Summary Table. LINK_ERROR_COUNT Register Field Descriptions Bit Field Type Reset Description 7:6 RESERVED R 0x0 Reserved 5 LINK_SFIL_WAIT R/W 0x1 During SFILTER adaption, setting this bit will cause the Lock detect circuit to ignore errors during the SFILTER wait period after the SFILTER control is updated.1: Errors during SFILTER Wait period will be ignored0: Errors during SFILTER Wait period will not be ignored and may cause loss of Lock 4 LINK_ERR_COUNT_EN R/W 0x1 Enable serial link data integrity error count1: Enable error count0: DISABLE 3:0 LINK_ERR_THRESH R/W 0x3 Link error count threshold. The Link Error Counter monitors the forward channel link and determines when lock will be dropped. If the error counter is enabled, the deserializer will lose lock once the error counter reaches the LINK_ERR_THRESH value. If the link error counter is disabled, the deserializer will lose lock after one error.The control bits in the PAR_ERR_CTRL register can be used to enable error conditions individually. LINK_ERROR_COUNT Register (Address = 0xB9) [Reset = 0x33] LINK_ERROR_COUNT is shown in #GUID-20230614-SS0T-4RL9-H3GZ-MGHKVB6PT1NH/MAIN_MAIN_MAIN_LINK_ERROR_COUNT_TABLE_TABLE.#GUID-20230614-SS0T-4RL9-H3GZ-MGHKVB6PT1NH/MAIN_MAIN_MAIN_LINK_ERROR_COUNT_TABLE_TABLEReturn to the Summary Table.Summary Table LINK_ERROR_COUNT Register Field Descriptions Bit Field Type Reset Description 7:6 RESERVED R 0x0 Reserved 5 LINK_SFIL_WAIT R/W 0x1 During SFILTER adaption, setting this bit will cause the Lock detect circuit to ignore errors during the SFILTER wait period after the SFILTER control is updated.1: Errors during SFILTER Wait period will be ignored0: Errors during SFILTER Wait period will not be ignored and may cause loss of Lock 4 LINK_ERR_COUNT_EN R/W 0x1 Enable serial link data integrity error count1: Enable error count0: DISABLE 3:0 LINK_ERR_THRESH R/W 0x3 Link error count threshold. The Link Error Counter monitors the forward channel link and determines when lock will be dropped. If the error counter is enabled, the deserializer will lose lock once the error counter reaches the LINK_ERR_THRESH value. If the link error counter is disabled, the deserializer will lose lock after one error.The control bits in the PAR_ERR_CTRL register can be used to enable error conditions individually. LINK_ERROR_COUNT Register Field Descriptions Bit Field Type Reset Description 7:6 RESERVED R 0x0 Reserved 5 LINK_SFIL_WAIT R/W 0x1 During SFILTER adaption, setting this bit will cause the Lock detect circuit to ignore errors during the SFILTER wait period after the SFILTER control is updated.1: Errors during SFILTER Wait period will be ignored0: Errors during SFILTER Wait period will not be ignored and may cause loss of Lock 4 LINK_ERR_COUNT_EN R/W 0x1 Enable serial link data integrity error count1: Enable error count0: DISABLE 3:0 LINK_ERR_THRESH R/W 0x3 Link error count threshold. The Link Error Counter monitors the forward channel link and determines when lock will be dropped. If the error counter is enabled, the deserializer will lose lock once the error counter reaches the LINK_ERR_THRESH value. If the link error counter is disabled, the deserializer will lose lock after one error.The control bits in the PAR_ERR_CTRL register can be used to enable error conditions individually. Bit Field Type Reset Description Bit Field Type Reset Description BitFieldTypeResetDescription 7:6 RESERVED R 0x0 Reserved 5 LINK_SFIL_WAIT R/W 0x1 During SFILTER adaption, setting this bit will cause the Lock detect circuit to ignore errors during the SFILTER wait period after the SFILTER control is updated.1: Errors during SFILTER Wait period will be ignored0: Errors during SFILTER Wait period will not be ignored and may cause loss of Lock 4 LINK_ERR_COUNT_EN R/W 0x1 Enable serial link data integrity error count1: Enable error count0: DISABLE 3:0 LINK_ERR_THRESH R/W 0x3 Link error count threshold. The Link Error Counter monitors the forward channel link and determines when lock will be dropped. If the error counter is enabled, the deserializer will lose lock once the error counter reaches the LINK_ERR_THRESH value. If the link error counter is disabled, the deserializer will lose lock after one error.The control bits in the PAR_ERR_CTRL register can be used to enable error conditions individually. 7:6 RESERVED R 0x0 Reserved 7:6RESERVEDR0x0 Reserved 5 LINK_SFIL_WAIT R/W 0x1 During SFILTER adaption, setting this bit will cause the Lock detect circuit to ignore errors during the SFILTER wait period after the SFILTER control is updated.1: Errors during SFILTER Wait period will be ignored0: Errors during SFILTER Wait period will not be ignored and may cause loss of Lock 5LINK_SFIL_WAITR/W0x1 During SFILTER adaption, setting this bit will cause the Lock detect circuit to ignore errors during the SFILTER wait period after the SFILTER control is updated.1: Errors during SFILTER Wait period will be ignored0: Errors during SFILTER Wait period will not be ignored and may cause loss of Lock 4 LINK_ERR_COUNT_EN R/W 0x1 Enable serial link data integrity error count1: Enable error count0: DISABLE 4LINK_ERR_COUNT_ENR/W0x1 Enable serial link data integrity error count1: Enable error count0: DISABLE 3:0 LINK_ERR_THRESH R/W 0x3 Link error count threshold. The Link Error Counter monitors the forward channel link and determines when lock will be dropped. If the error counter is enabled, the deserializer will lose lock once the error counter reaches the LINK_ERR_THRESH value. If the link error counter is disabled, the deserializer will lose lock after one error.The control bits in the PAR_ERR_CTRL register can be used to enable error conditions individually. 3:0LINK_ERR_THRESHR/W0x3 Link error count threshold. The Link Error Counter monitors the forward channel link and determines when lock will be dropped. If the error counter is enabled, the deserializer will lose lock once the error counter reaches the LINK_ERR_THRESH value. If the link error counter is disabled, the deserializer will lose lock after one error.The control bits in the PAR_ERR_CTRL register can be used to enable error conditions individually. FPD3_ENC_CTL Register (Address = 0xBA) [Reset = 0x83] FPD3_ENC_CTL is shown in #GUID-20230614-SS0T-4RL9-H3GZ-MGHKVB6PT1NH/MAIN_MAIN_MAIN_FPD3_ENC_CTL_TABLE_TABLE. Return to the Summary Table. Recommended to set bit seven in the FPD-Link III encoder control register to 0 in order to prevent any updates of link information values from encoded packets that do not pass CRC check. The FPD-Link III Encoder CRC flag must also be in place by setting FPD3_ENC_CRC_DIS (register 0x4A[4]) to 1. FPD3_ENC_CTL Register Field Descriptions Bit Field Type Reset Description 7 FPD3_ENC_CRC_DIS R/W 0x1 0: Enable FPD-Link III encoder CRC (recommended)1: Disable FPD-Link III encoder CRC 6:0 RESERVED R 0x0 Reserved FPD3_ENC_CTL Register (Address = 0xBA) [Reset = 0x83] FPD3_ENC_CTL is shown in #GUID-20230614-SS0T-4RL9-H3GZ-MGHKVB6PT1NH/MAIN_MAIN_MAIN_FPD3_ENC_CTL_TABLE_TABLE.#GUID-20230614-SS0T-4RL9-H3GZ-MGHKVB6PT1NH/MAIN_MAIN_MAIN_FPD3_ENC_CTL_TABLE_TABLEReturn to the Summary Table.Summary TableRecommended to set bit seven in the FPD-Link III encoder control register to 0 in order to prevent any updates of link information values from encoded packets that do not pass CRC check. The FPD-Link III Encoder CRC flag must also be in place by setting FPD3_ENC_CRC_DIS (register 0x4A[4]) to 1. FPD3_ENC_CTL Register Field Descriptions Bit Field Type Reset Description 7 FPD3_ENC_CRC_DIS R/W 0x1 0: Enable FPD-Link III encoder CRC (recommended)1: Disable FPD-Link III encoder CRC 6:0 RESERVED R 0x0 Reserved FPD3_ENC_CTL Register Field Descriptions Bit Field Type Reset Description 7 FPD3_ENC_CRC_DIS R/W 0x1 0: Enable FPD-Link III encoder CRC (recommended)1: Disable FPD-Link III encoder CRC 6:0 RESERVED R 0x0 Reserved Bit Field Type Reset Description Bit Field Type Reset Description BitFieldTypeResetDescription 7 FPD3_ENC_CRC_DIS R/W 0x1 0: Enable FPD-Link III encoder CRC (recommended)1: Disable FPD-Link III encoder CRC 6:0 RESERVED R 0x0 Reserved 7 FPD3_ENC_CRC_DIS R/W 0x1 0: Enable FPD-Link III encoder CRC (recommended)1: Disable FPD-Link III encoder CRC 7FPD3_ENC_CRC_DISR/W0x1 0: Enable FPD-Link III encoder CRC (recommended)1: Disable FPD-Link III encoder CRC 6:0 RESERVED R 0x0 Reserved 6:0RESERVEDR0x0 Reserved FV_MIN_TIME Register (Address = 0xBC) [Reset = 0x80] FV_MIN_TIME is shown in #GUID-20230614-SS0T-4RL9-H3GZ-MGHKVB6PT1NH/MAIN_MAIN_MAIN_FV_MIN_TIME_TABLE_TABLE. Return to the Summary Table. FV_MIN_TIME Register Field Descriptions Bit Field Type Reset Description 7:0 FRAME_VALID_MIN R/W 0x80 Frame Valid Minimum TimeThis register controls the minimum time the FrameValid (FV) should be active before the Raw mode FPD3 receiver generates a FrameStart packet. Duration is in FPD3 clock periods. FV_MIN_TIME Register (Address = 0xBC) [Reset = 0x80] FV_MIN_TIME is shown in #GUID-20230614-SS0T-4RL9-H3GZ-MGHKVB6PT1NH/MAIN_MAIN_MAIN_FV_MIN_TIME_TABLE_TABLE.#GUID-20230614-SS0T-4RL9-H3GZ-MGHKVB6PT1NH/MAIN_MAIN_MAIN_FV_MIN_TIME_TABLE_TABLEReturn to the Summary Table.Summary Table FV_MIN_TIME Register Field Descriptions Bit Field Type Reset Description 7:0 FRAME_VALID_MIN R/W 0x80 Frame Valid Minimum TimeThis register controls the minimum time the FrameValid (FV) should be active before the Raw mode FPD3 receiver generates a FrameStart packet. Duration is in FPD3 clock periods. FV_MIN_TIME Register Field Descriptions Bit Field Type Reset Description 7:0 FRAME_VALID_MIN R/W 0x80 Frame Valid Minimum TimeThis register controls the minimum time the FrameValid (FV) should be active before the Raw mode FPD3 receiver generates a FrameStart packet. Duration is in FPD3 clock periods. Bit Field Type Reset Description Bit Field Type Reset Description BitFieldTypeResetDescription 7:0 FRAME_VALID_MIN R/W 0x80 Frame Valid Minimum TimeThis register controls the minimum time the FrameValid (FV) should be active before the Raw mode FPD3 receiver generates a FrameStart packet. Duration is in FPD3 clock periods. 7:0 FRAME_VALID_MIN R/W 0x80 Frame Valid Minimum TimeThis register controls the minimum time the FrameValid (FV) should be active before the Raw mode FPD3 receiver generates a FrameStart packet. Duration is in FPD3 clock periods. 7:0FRAME_VALID_MINR/W0x80 Frame Valid Minimum TimeThis register controls the minimum time the FrameValid (FV) should be active before the Raw mode FPD3 receiver generates a FrameStart packet. Duration is in FPD3 clock periods. GPIO_PD_CTL Register (Address = 0xBE) [Reset = 0x00] GPIO_PD_CTL is shown in #GUID-20230614-SS0T-4RL9-H3GZ-MGHKVB6PT1NH/MAIN_MAIN_MAIN_GPIO_PD_CTL_TABLE_TABLE. Return to the Summary Table. GPIO_PD_CTL Register Field Descriptions Bit Field Type Reset Description 7 GPIO7_PD_DIS R/W 0x0 GPIO7 Pull-down Resistor Disable:The GPIO pins by default include a pulldown resistor (25-kΩ typ) that is automatically enabled when the GPIO is not in an output mode. When this bit is set, the pulldown resistor will also be disabled when the GPIO pin is in an input only mode.1: Disable GPIO pull-down resistor0: Enable GPIO pull-down resistor 6 GPIO6_PD_DIS R/W 0x0 GPIO6 Pull-down Resistor Disable:The GPIO pins by default include a pulldown resistor (25-kΩ typ) that is automatically enabled when the GPIO is not in an output mode. When this bit is set, the pulldown resistor will also be disabled when the GPIO pin is in an input only mode.1: Disable GPIO pull-down resistor0: Enable GPIO pull-down resistor 5 GPIO5_PD_DIS R/W 0x0 GPIO5 Pull-down Resistor Disable:The GPIO pins by default include a pulldown resistor (25-kΩ typ) that is automatically enabled when the GPIO is not in an output mode. When this bit is set, the pulldown resistor will also be disabled when the GPIO pin is in an input only mode.1: Disable GPIO pull-down resistor0: Enable GPIO pull-down resistor 4 GPIO4_PD_DIS R/W 0x0 GPIO4 Pull-down Resistor Disable:The GPIO pins by default include a pulldown resistor (25-kΩ typ) that is automatically enabled when the GPIO is not in an output mode. When this bit is set, the pulldown resistor will also be disabled when the GPIO pin is in an input only mode.1: Disable GPIO pull-down resistor0: Enable GPIO pull-down resistor 3 GPIO3_PD_DIS R/W 0x0 GPIO3 Pull-down Resistor Disable:The GPIO pins by default include a pulldown resistor (25-kΩ typ) that is automatically enabled when the GPIO is not in an output mode. When this bit is set, the pulldown resistor will also be disabled when the GPIO pin is in an input only mode.1: Disable GPIO pull-down resistor0: Enable GPIO pull-down resistor 2 GPIO2_PD_DIS R/W 0x0 GPIO2 Pull-down Resistor Disable:The GPIO pins by default include a pulldown resistor (25-kΩ typ) that is automatically enabled when the GPIO is not in an output mode. When this bit is set, the pulldown resistor will also be disabled when the GPIO pin is in an input only mode.1: Disable GPIO pull-down resistor0: Enable GPIO pull-down resistor 1 GPIO1_PD_DIS R/W 0x0 GPIO1 Pull-down Resistor Disable:The GPIO pins by default include a pulldown resistor (25-kΩ typ) that is automatically enabled when the GPIO is not in an output mode. When this bit is set, the pulldown resistor will also be disabled when the GPIO pin is in an input only mode.1: Disable GPIO pull-down resistor0: Enable GPIO pull-down resistor 0 GPIO0_PD_DIS R/W 0x0 GPIO0 Pull-down Resistor Disable:The GPIO pins by default include a pulldown resistor (25-kΩ typ) that is automatically enabled when the GPIO is not in an output mode. When this bit is set, the pulldown resistor will also be disabled when the GPIO pin is in an input only mode.1: Disable GPIO pull-down resistor0: Enable GPIO pull-down resistor GPIO_PD_CTL Register (Address = 0xBE) [Reset = 0x00] GPIO_PD_CTL is shown in #GUID-20230614-SS0T-4RL9-H3GZ-MGHKVB6PT1NH/MAIN_MAIN_MAIN_GPIO_PD_CTL_TABLE_TABLE.#GUID-20230614-SS0T-4RL9-H3GZ-MGHKVB6PT1NH/MAIN_MAIN_MAIN_GPIO_PD_CTL_TABLE_TABLEReturn to the Summary Table.Summary Table GPIO_PD_CTL Register Field Descriptions Bit Field Type Reset Description 7 GPIO7_PD_DIS R/W 0x0 GPIO7 Pull-down Resistor Disable:The GPIO pins by default include a pulldown resistor (25-kΩ typ) that is automatically enabled when the GPIO is not in an output mode. When this bit is set, the pulldown resistor will also be disabled when the GPIO pin is in an input only mode.1: Disable GPIO pull-down resistor0: Enable GPIO pull-down resistor 6 GPIO6_PD_DIS R/W 0x0 GPIO6 Pull-down Resistor Disable:The GPIO pins by default include a pulldown resistor (25-kΩ typ) that is automatically enabled when the GPIO is not in an output mode. When this bit is set, the pulldown resistor will also be disabled when the GPIO pin is in an input only mode.1: Disable GPIO pull-down resistor0: Enable GPIO pull-down resistor 5 GPIO5_PD_DIS R/W 0x0 GPIO5 Pull-down Resistor Disable:The GPIO pins by default include a pulldown resistor (25-kΩ typ) that is automatically enabled when the GPIO is not in an output mode. When this bit is set, the pulldown resistor will also be disabled when the GPIO pin is in an input only mode.1: Disable GPIO pull-down resistor0: Enable GPIO pull-down resistor 4 GPIO4_PD_DIS R/W 0x0 GPIO4 Pull-down Resistor Disable:The GPIO pins by default include a pulldown resistor (25-kΩ typ) that is automatically enabled when the GPIO is not in an output mode. When this bit is set, the pulldown resistor will also be disabled when the GPIO pin is in an input only mode.1: Disable GPIO pull-down resistor0: Enable GPIO pull-down resistor 3 GPIO3_PD_DIS R/W 0x0 GPIO3 Pull-down Resistor Disable:The GPIO pins by default include a pulldown resistor (25-kΩ typ) that is automatically enabled when the GPIO is not in an output mode. When this bit is set, the pulldown resistor will also be disabled when the GPIO pin is in an input only mode.1: Disable GPIO pull-down resistor0: Enable GPIO pull-down resistor 2 GPIO2_PD_DIS R/W 0x0 GPIO2 Pull-down Resistor Disable:The GPIO pins by default include a pulldown resistor (25-kΩ typ) that is automatically enabled when the GPIO is not in an output mode. When this bit is set, the pulldown resistor will also be disabled when the GPIO pin is in an input only mode.1: Disable GPIO pull-down resistor0: Enable GPIO pull-down resistor 1 GPIO1_PD_DIS R/W 0x0 GPIO1 Pull-down Resistor Disable:The GPIO pins by default include a pulldown resistor (25-kΩ typ) that is automatically enabled when the GPIO is not in an output mode. When this bit is set, the pulldown resistor will also be disabled when the GPIO pin is in an input only mode.1: Disable GPIO pull-down resistor0: Enable GPIO pull-down resistor 0 GPIO0_PD_DIS R/W 0x0 GPIO0 Pull-down Resistor Disable:The GPIO pins by default include a pulldown resistor (25-kΩ typ) that is automatically enabled when the GPIO is not in an output mode. When this bit is set, the pulldown resistor will also be disabled when the GPIO pin is in an input only mode.1: Disable GPIO pull-down resistor0: Enable GPIO pull-down resistor GPIO_PD_CTL Register Field Descriptions Bit Field Type Reset Description 7 GPIO7_PD_DIS R/W 0x0 GPIO7 Pull-down Resistor Disable:The GPIO pins by default include a pulldown resistor (25-kΩ typ) that is automatically enabled when the GPIO is not in an output mode. When this bit is set, the pulldown resistor will also be disabled when the GPIO pin is in an input only mode.1: Disable GPIO pull-down resistor0: Enable GPIO pull-down resistor 6 GPIO6_PD_DIS R/W 0x0 GPIO6 Pull-down Resistor Disable:The GPIO pins by default include a pulldown resistor (25-kΩ typ) that is automatically enabled when the GPIO is not in an output mode. When this bit is set, the pulldown resistor will also be disabled when the GPIO pin is in an input only mode.1: Disable GPIO pull-down resistor0: Enable GPIO pull-down resistor 5 GPIO5_PD_DIS R/W 0x0 GPIO5 Pull-down Resistor Disable:The GPIO pins by default include a pulldown resistor (25-kΩ typ) that is automatically enabled when the GPIO is not in an output mode. When this bit is set, the pulldown resistor will also be disabled when the GPIO pin is in an input only mode.1: Disable GPIO pull-down resistor0: Enable GPIO pull-down resistor 4 GPIO4_PD_DIS R/W 0x0 GPIO4 Pull-down Resistor Disable:The GPIO pins by default include a pulldown resistor (25-kΩ typ) that is automatically enabled when the GPIO is not in an output mode. When this bit is set, the pulldown resistor will also be disabled when the GPIO pin is in an input only mode.1: Disable GPIO pull-down resistor0: Enable GPIO pull-down resistor 3 GPIO3_PD_DIS R/W 0x0 GPIO3 Pull-down Resistor Disable:The GPIO pins by default include a pulldown resistor (25-kΩ typ) that is automatically enabled when the GPIO is not in an output mode. When this bit is set, the pulldown resistor will also be disabled when the GPIO pin is in an input only mode.1: Disable GPIO pull-down resistor0: Enable GPIO pull-down resistor 2 GPIO2_PD_DIS R/W 0x0 GPIO2 Pull-down Resistor Disable:The GPIO pins by default include a pulldown resistor (25-kΩ typ) that is automatically enabled when the GPIO is not in an output mode. When this bit is set, the pulldown resistor will also be disabled when the GPIO pin is in an input only mode.1: Disable GPIO pull-down resistor0: Enable GPIO pull-down resistor 1 GPIO1_PD_DIS R/W 0x0 GPIO1 Pull-down Resistor Disable:The GPIO pins by default include a pulldown resistor (25-kΩ typ) that is automatically enabled when the GPIO is not in an output mode. When this bit is set, the pulldown resistor will also be disabled when the GPIO pin is in an input only mode.1: Disable GPIO pull-down resistor0: Enable GPIO pull-down resistor 0 GPIO0_PD_DIS R/W 0x0 GPIO0 Pull-down Resistor Disable:The GPIO pins by default include a pulldown resistor (25-kΩ typ) that is automatically enabled when the GPIO is not in an output mode. When this bit is set, the pulldown resistor will also be disabled when the GPIO pin is in an input only mode.1: Disable GPIO pull-down resistor0: Enable GPIO pull-down resistor Bit Field Type Reset Description Bit Field Type Reset Description BitFieldTypeResetDescription 7 GPIO7_PD_DIS R/W 0x0 GPIO7 Pull-down Resistor Disable:The GPIO pins by default include a pulldown resistor (25-kΩ typ) that is automatically enabled when the GPIO is not in an output mode. When this bit is set, the pulldown resistor will also be disabled when the GPIO pin is in an input only mode.1: Disable GPIO pull-down resistor0: Enable GPIO pull-down resistor 6 GPIO6_PD_DIS R/W 0x0 GPIO6 Pull-down Resistor Disable:The GPIO pins by default include a pulldown resistor (25-kΩ typ) that is automatically enabled when the GPIO is not in an output mode. When this bit is set, the pulldown resistor will also be disabled when the GPIO pin is in an input only mode.1: Disable GPIO pull-down resistor0: Enable GPIO pull-down resistor 5 GPIO5_PD_DIS R/W 0x0 GPIO5 Pull-down Resistor Disable:The GPIO pins by default include a pulldown resistor (25-kΩ typ) that is automatically enabled when the GPIO is not in an output mode. When this bit is set, the pulldown resistor will also be disabled when the GPIO pin is in an input only mode.1: Disable GPIO pull-down resistor0: Enable GPIO pull-down resistor 4 GPIO4_PD_DIS R/W 0x0 GPIO4 Pull-down Resistor Disable:The GPIO pins by default include a pulldown resistor (25-kΩ typ) that is automatically enabled when the GPIO is not in an output mode. When this bit is set, the pulldown resistor will also be disabled when the GPIO pin is in an input only mode.1: Disable GPIO pull-down resistor0: Enable GPIO pull-down resistor 3 GPIO3_PD_DIS R/W 0x0 GPIO3 Pull-down Resistor Disable:The GPIO pins by default include a pulldown resistor (25-kΩ typ) that is automatically enabled when the GPIO is not in an output mode. When this bit is set, the pulldown resistor will also be disabled when the GPIO pin is in an input only mode.1: Disable GPIO pull-down resistor0: Enable GPIO pull-down resistor 2 GPIO2_PD_DIS R/W 0x0 GPIO2 Pull-down Resistor Disable:The GPIO pins by default include a pulldown resistor (25-kΩ typ) that is automatically enabled when the GPIO is not in an output mode. When this bit is set, the pulldown resistor will also be disabled when the GPIO pin is in an input only mode.1: Disable GPIO pull-down resistor0: Enable GPIO pull-down resistor 1 GPIO1_PD_DIS R/W 0x0 GPIO1 Pull-down Resistor Disable:The GPIO pins by default include a pulldown resistor (25-kΩ typ) that is automatically enabled when the GPIO is not in an output mode. When this bit is set, the pulldown resistor will also be disabled when the GPIO pin is in an input only mode.1: Disable GPIO pull-down resistor0: Enable GPIO pull-down resistor 0 GPIO0_PD_DIS R/W 0x0 GPIO0 Pull-down Resistor Disable:The GPIO pins by default include a pulldown resistor (25-kΩ typ) that is automatically enabled when the GPIO is not in an output mode. When this bit is set, the pulldown resistor will also be disabled when the GPIO pin is in an input only mode.1: Disable GPIO pull-down resistor0: Enable GPIO pull-down resistor 7 GPIO7_PD_DIS R/W 0x0 GPIO7 Pull-down Resistor Disable:The GPIO pins by default include a pulldown resistor (25-kΩ typ) that is automatically enabled when the GPIO is not in an output mode. When this bit is set, the pulldown resistor will also be disabled when the GPIO pin is in an input only mode.1: Disable GPIO pull-down resistor0: Enable GPIO pull-down resistor 7GPIO7_PD_DISR/W0x0 GPIO7 Pull-down Resistor Disable:The GPIO pins by default include a pulldown resistor (25-kΩ typ) that is automatically enabled when the GPIO is not in an output mode. When this bit is set, the pulldown resistor will also be disabled when the GPIO pin is in an input only mode.1: Disable GPIO pull-down resistor0: Enable GPIO pull-down resistor 6 GPIO6_PD_DIS R/W 0x0 GPIO6 Pull-down Resistor Disable:The GPIO pins by default include a pulldown resistor (25-kΩ typ) that is automatically enabled when the GPIO is not in an output mode. When this bit is set, the pulldown resistor will also be disabled when the GPIO pin is in an input only mode.1: Disable GPIO pull-down resistor0: Enable GPIO pull-down resistor 6GPIO6_PD_DISR/W0x0 GPIO6 Pull-down Resistor Disable:The GPIO pins by default include a pulldown resistor (25-kΩ typ) that is automatically enabled when the GPIO is not in an output mode. When this bit is set, the pulldown resistor will also be disabled when the GPIO pin is in an input only mode.1: Disable GPIO pull-down resistor0: Enable GPIO pull-down resistor 5 GPIO5_PD_DIS R/W 0x0 GPIO5 Pull-down Resistor Disable:The GPIO pins by default include a pulldown resistor (25-kΩ typ) that is automatically enabled when the GPIO is not in an output mode. When this bit is set, the pulldown resistor will also be disabled when the GPIO pin is in an input only mode.1: Disable GPIO pull-down resistor0: Enable GPIO pull-down resistor 5GPIO5_PD_DISR/W0x0 GPIO5 Pull-down Resistor Disable:The GPIO pins by default include a pulldown resistor (25-kΩ typ) that is automatically enabled when the GPIO is not in an output mode. When this bit is set, the pulldown resistor will also be disabled when the GPIO pin is in an input only mode.1: Disable GPIO pull-down resistor0: Enable GPIO pull-down resistor 4 GPIO4_PD_DIS R/W 0x0 GPIO4 Pull-down Resistor Disable:The GPIO pins by default include a pulldown resistor (25-kΩ typ) that is automatically enabled when the GPIO is not in an output mode. When this bit is set, the pulldown resistor will also be disabled when the GPIO pin is in an input only mode.1: Disable GPIO pull-down resistor0: Enable GPIO pull-down resistor 4GPIO4_PD_DISR/W0x0 GPIO4 Pull-down Resistor Disable:The GPIO pins by default include a pulldown resistor (25-kΩ typ) that is automatically enabled when the GPIO is not in an output mode. When this bit is set, the pulldown resistor will also be disabled when the GPIO pin is in an input only mode.1: Disable GPIO pull-down resistor0: Enable GPIO pull-down resistor 3 GPIO3_PD_DIS R/W 0x0 GPIO3 Pull-down Resistor Disable:The GPIO pins by default include a pulldown resistor (25-kΩ typ) that is automatically enabled when the GPIO is not in an output mode. When this bit is set, the pulldown resistor will also be disabled when the GPIO pin is in an input only mode.1: Disable GPIO pull-down resistor0: Enable GPIO pull-down resistor 3GPIO3_PD_DISR/W0x0 GPIO3 Pull-down Resistor Disable:The GPIO pins by default include a pulldown resistor (25-kΩ typ) that is automatically enabled when the GPIO is not in an output mode. When this bit is set, the pulldown resistor will also be disabled when the GPIO pin is in an input only mode.1: Disable GPIO pull-down resistor0: Enable GPIO pull-down resistor 2 GPIO2_PD_DIS R/W 0x0 GPIO2 Pull-down Resistor Disable:The GPIO pins by default include a pulldown resistor (25-kΩ typ) that is automatically enabled when the GPIO is not in an output mode. When this bit is set, the pulldown resistor will also be disabled when the GPIO pin is in an input only mode.1: Disable GPIO pull-down resistor0: Enable GPIO pull-down resistor 2GPIO2_PD_DISR/W0x0 GPIO2 Pull-down Resistor Disable:The GPIO pins by default include a pulldown resistor (25-kΩ typ) that is automatically enabled when the GPIO is not in an output mode. When this bit is set, the pulldown resistor will also be disabled when the GPIO pin is in an input only mode.1: Disable GPIO pull-down resistor0: Enable GPIO pull-down resistor 1 GPIO1_PD_DIS R/W 0x0 GPIO1 Pull-down Resistor Disable:The GPIO pins by default include a pulldown resistor (25-kΩ typ) that is automatically enabled when the GPIO is not in an output mode. When this bit is set, the pulldown resistor will also be disabled when the GPIO pin is in an input only mode.1: Disable GPIO pull-down resistor0: Enable GPIO pull-down resistor 1GPIO1_PD_DISR/W0x0 GPIO1 Pull-down Resistor Disable:The GPIO pins by default include a pulldown resistor (25-kΩ typ) that is automatically enabled when the GPIO is not in an output mode. When this bit is set, the pulldown resistor will also be disabled when the GPIO pin is in an input only mode.1: Disable GPIO pull-down resistor0: Enable GPIO pull-down resistor 0 GPIO0_PD_DIS R/W 0x0 GPIO0 Pull-down Resistor Disable:The GPIO pins by default include a pulldown resistor (25-kΩ typ) that is automatically enabled when the GPIO is not in an output mode. When this bit is set, the pulldown resistor will also be disabled when the GPIO pin is in an input only mode.1: Disable GPIO pull-down resistor0: Enable GPIO pull-down resistor 0GPIO0_PD_DISR/W0x0 GPIO0 Pull-down Resistor Disable:The GPIO pins by default include a pulldown resistor (25-kΩ typ) that is automatically enabled when the GPIO is not in an output mode. When this bit is set, the pulldown resistor will also be disabled when the GPIO pin is in an input only mode.1: Disable GPIO pull-down resistor0: Enable GPIO pull-down resistor PORT_DEBUG Register (Address = 0xD0) [Reset = 0x00] PORT_DEBUG is shown in #GUID-20230614-SS0T-4RL9-H3GZ-MGHKVB6PT1NH/MAIN_MAIN_MAIN_PORT_DEBUG_TABLE_TABLE. Return to the Summary Table. RX port-specific register. The FPD-Link III Port Select register 0x4C configures which unique Rx port registers can be accessed by I2C read and write commands. PORT_DEBUG Register Field Descriptions Bit Field Type Reset Description 7 RESERVED R 0x0 Reserved 6 RESERVED R 0x0 Reserved 5 SER_BIST_ACT R 0x0 Serializer BIST activeThis register indicates the Serializer is in BIST mode. If the Deserializer is not in BIST mode, this could indicate an error condition. 4:2 RESERVED R 0x0 Reserved 1 FORCE_BC_ERRORS R/W 0x0 This bit indroduces continuous errors into Back channel frame. 0 FORCE_1_BC_ERROR RH/W1S 0x0 This bit indroduces one error into Back channel frame.Self clearing bit. PORT_DEBUG Register (Address = 0xD0) [Reset = 0x00] PORT_DEBUG is shown in #GUID-20230614-SS0T-4RL9-H3GZ-MGHKVB6PT1NH/MAIN_MAIN_MAIN_PORT_DEBUG_TABLE_TABLE.#GUID-20230614-SS0T-4RL9-H3GZ-MGHKVB6PT1NH/MAIN_MAIN_MAIN_PORT_DEBUG_TABLE_TABLEReturn to the Summary Table.Summary TableRX port-specific register. The FPD-Link III Port Select register 0x4C configures which unique Rx port registers can be accessed by I2C read and write commands. PORT_DEBUG Register Field Descriptions Bit Field Type Reset Description 7 RESERVED R 0x0 Reserved 6 RESERVED R 0x0 Reserved 5 SER_BIST_ACT R 0x0 Serializer BIST activeThis register indicates the Serializer is in BIST mode. If the Deserializer is not in BIST mode, this could indicate an error condition. 4:2 RESERVED R 0x0 Reserved 1 FORCE_BC_ERRORS R/W 0x0 This bit indroduces continuous errors into Back channel frame. 0 FORCE_1_BC_ERROR RH/W1S 0x0 This bit indroduces one error into Back channel frame.Self clearing bit. PORT_DEBUG Register Field Descriptions Bit Field Type Reset Description 7 RESERVED R 0x0 Reserved 6 RESERVED R 0x0 Reserved 5 SER_BIST_ACT R 0x0 Serializer BIST activeThis register indicates the Serializer is in BIST mode. If the Deserializer is not in BIST mode, this could indicate an error condition. 4:2 RESERVED R 0x0 Reserved 1 FORCE_BC_ERRORS R/W 0x0 This bit indroduces continuous errors into Back channel frame. 0 FORCE_1_BC_ERROR RH/W1S 0x0 This bit indroduces one error into Back channel frame.Self clearing bit. Bit Field Type Reset Description Bit Field Type Reset Description BitFieldTypeResetDescription 7 RESERVED R 0x0 Reserved 6 RESERVED R 0x0 Reserved 5 SER_BIST_ACT R 0x0 Serializer BIST activeThis register indicates the Serializer is in BIST mode. If the Deserializer is not in BIST mode, this could indicate an error condition. 4:2 RESERVED R 0x0 Reserved 1 FORCE_BC_ERRORS R/W 0x0 This bit indroduces continuous errors into Back channel frame. 0 FORCE_1_BC_ERROR RH/W1S 0x0 This bit indroduces one error into Back channel frame.Self clearing bit. 7 RESERVED R 0x0 Reserved 7RESERVEDR0x0 Reserved 6 RESERVED R 0x0 Reserved 6RESERVEDR0x0 Reserved 5 SER_BIST_ACT R 0x0 Serializer BIST activeThis register indicates the Serializer is in BIST mode. If the Deserializer is not in BIST mode, this could indicate an error condition. 5SER_BIST_ACTR0x0 Serializer BIST activeThis register indicates the Serializer is in BIST mode. If the Deserializer is not in BIST mode, this could indicate an error condition. 4:2 RESERVED R 0x0 Reserved 4:2RESERVEDR0x0 Reserved 1 FORCE_BC_ERRORS R/W 0x0 This bit indroduces continuous errors into Back channel frame. 1FORCE_BC_ERRORSR/W0x0 This bit indroduces continuous errors into Back channel frame. 0 FORCE_1_BC_ERROR RH/W1S 0x0 This bit indroduces one error into Back channel frame.Self clearing bit. 0FORCE_1_BC_ERRORRH/W1S0x0 This bit indroduces one error into Back channel frame.Self clearing bit. AEQ_CTL2 Register (Address = 0xD2) [Reset = 0x94] AEQ_CTL2 is shown in #GUID-20230614-SS0T-4RL9-H3GZ-MGHKVB6PT1NH/MAIN_MAIN_MAIN_AEQ_CTL2_TABLE_TABLE. Return to the Summary Table. RX port-specific register. The FPD-Link III Port Select register 0x4C configures which unique Rx port registers can be accessed by I2C read and write commands. AEQ_CTL2 Register Field Descriptions Bit Field Type Reset Description 7:5 ADAPTIVE_EQ_RELOCK_TIME R/W 0x4 Time to wait for lock before incrementing the EQ to next setting000: 164 us001: 328 us010: 655 us011: 1.31 ms100: 2.62 ms101: 5.24 ms110: 10.5ms111: 21.0 ms 4 AEQ_1ST_LOCK_MODE R/W 0x1 AEQ First Lock ModeThis register bit controls the Adaptive Equalizer algorithm operation at initial Receiver Lock.0: Initial AEQ lock may occur at any value1: Initial Receiver lock will restart AEQ at 0, providing a more deterministic initial AEQ value 3 AEQ_RESTART RH/W1S 0x0 Set high to restart AEQ adaptation from initial value. This bit is self clearing. Adaption is restarted. 2 SET_AEQ_FLOOR R/W 0x1 AEQ adaptation starts from a pre-set floor value rather than from zero - good in long cable situations 1:0 RESERVED R 0x0 Reserved AEQ_CTL2 Register (Address = 0xD2) [Reset = 0x94] AEQ_CTL2 is shown in #GUID-20230614-SS0T-4RL9-H3GZ-MGHKVB6PT1NH/MAIN_MAIN_MAIN_AEQ_CTL2_TABLE_TABLE.#GUID-20230614-SS0T-4RL9-H3GZ-MGHKVB6PT1NH/MAIN_MAIN_MAIN_AEQ_CTL2_TABLE_TABLEReturn to the Summary Table.Summary TableRX port-specific register. The FPD-Link III Port Select register 0x4C configures which unique Rx port registers can be accessed by I2C read and write commands. AEQ_CTL2 Register Field Descriptions Bit Field Type Reset Description 7:5 ADAPTIVE_EQ_RELOCK_TIME R/W 0x4 Time to wait for lock before incrementing the EQ to next setting000: 164 us001: 328 us010: 655 us011: 1.31 ms100: 2.62 ms101: 5.24 ms110: 10.5ms111: 21.0 ms 4 AEQ_1ST_LOCK_MODE R/W 0x1 AEQ First Lock ModeThis register bit controls the Adaptive Equalizer algorithm operation at initial Receiver Lock.0: Initial AEQ lock may occur at any value1: Initial Receiver lock will restart AEQ at 0, providing a more deterministic initial AEQ value 3 AEQ_RESTART RH/W1S 0x0 Set high to restart AEQ adaptation from initial value. This bit is self clearing. Adaption is restarted. 2 SET_AEQ_FLOOR R/W 0x1 AEQ adaptation starts from a pre-set floor value rather than from zero - good in long cable situations 1:0 RESERVED R 0x0 Reserved AEQ_CTL2 Register Field Descriptions Bit Field Type Reset Description 7:5 ADAPTIVE_EQ_RELOCK_TIME R/W 0x4 Time to wait for lock before incrementing the EQ to next setting000: 164 us001: 328 us010: 655 us011: 1.31 ms100: 2.62 ms101: 5.24 ms110: 10.5ms111: 21.0 ms 4 AEQ_1ST_LOCK_MODE R/W 0x1 AEQ First Lock ModeThis register bit controls the Adaptive Equalizer algorithm operation at initial Receiver Lock.0: Initial AEQ lock may occur at any value1: Initial Receiver lock will restart AEQ at 0, providing a more deterministic initial AEQ value 3 AEQ_RESTART RH/W1S 0x0 Set high to restart AEQ adaptation from initial value. This bit is self clearing. Adaption is restarted. 2 SET_AEQ_FLOOR R/W 0x1 AEQ adaptation starts from a pre-set floor value rather than from zero - good in long cable situations 1:0 RESERVED R 0x0 Reserved Bit Field Type Reset Description Bit Field Type Reset Description BitFieldTypeResetDescription 7:5 ADAPTIVE_EQ_RELOCK_TIME R/W 0x4 Time to wait for lock before incrementing the EQ to next setting000: 164 us001: 328 us010: 655 us011: 1.31 ms100: 2.62 ms101: 5.24 ms110: 10.5ms111: 21.0 ms 4 AEQ_1ST_LOCK_MODE R/W 0x1 AEQ First Lock ModeThis register bit controls the Adaptive Equalizer algorithm operation at initial Receiver Lock.0: Initial AEQ lock may occur at any value1: Initial Receiver lock will restart AEQ at 0, providing a more deterministic initial AEQ value 3 AEQ_RESTART RH/W1S 0x0 Set high to restart AEQ adaptation from initial value. This bit is self clearing. Adaption is restarted. 2 SET_AEQ_FLOOR R/W 0x1 AEQ adaptation starts from a pre-set floor value rather than from zero - good in long cable situations 1:0 RESERVED R 0x0 Reserved 7:5 ADAPTIVE_EQ_RELOCK_TIME R/W 0x4 Time to wait for lock before incrementing the EQ to next setting000: 164 us001: 328 us010: 655 us011: 1.31 ms100: 2.62 ms101: 5.24 ms110: 10.5ms111: 21.0 ms 7:5ADAPTIVE_EQ_RELOCK_TIMER/W0x4 Time to wait for lock before incrementing the EQ to next setting000: 164 us001: 328 us010: 655 us011: 1.31 ms100: 2.62 ms101: 5.24 ms110: 10.5ms111: 21.0 ms 4 AEQ_1ST_LOCK_MODE R/W 0x1 AEQ First Lock ModeThis register bit controls the Adaptive Equalizer algorithm operation at initial Receiver Lock.0: Initial AEQ lock may occur at any value1: Initial Receiver lock will restart AEQ at 0, providing a more deterministic initial AEQ value 4AEQ_1ST_LOCK_MODER/W0x1 AEQ First Lock ModeThis register bit controls the Adaptive Equalizer algorithm operation at initial Receiver Lock.0: Initial AEQ lock may occur at any value1: Initial Receiver lock will restart AEQ at 0, providing a more deterministic initial AEQ value 3 AEQ_RESTART RH/W1S 0x0 Set high to restart AEQ adaptation from initial value. This bit is self clearing. Adaption is restarted. 3AEQ_RESTARTRH/W1S0x0 Set high to restart AEQ adaptation from initial value. This bit is self clearing. Adaption is restarted. 2 SET_AEQ_FLOOR R/W 0x1 AEQ adaptation starts from a pre-set floor value rather than from zero - good in long cable situations 2SET_AEQ_FLOORR/W0x1 AEQ adaptation starts from a pre-set floor value rather than from zero - good in long cable situations 1:0 RESERVED R 0x0 Reserved 1:0RESERVEDR0x0 Reserved AEQ_STATUS Register (Address = 0xD3) [Reset = 0x00] AEQ_STATUS is shown in #GUID-20230614-SS0T-4RL9-H3GZ-MGHKVB6PT1NH/MAIN_MAIN_MAIN_AEQ_STATUS_TABLE_TABLE. Return to the Summary Table. RX port-specific register. The FPD-Link III Port Select register 0x4C configures which unique Rx port registers can be accessed by I2C read and write commands. AEQ_STATUS Register Field Descriptions Bit Field Type Reset Description 7:6 RESERVED R 0x0 Reserved 5:3 EQ_STATUS_2 R 0x0 Adaptive EQ Status 2 2:0 EQ_STATUS_1 R 0x0 Adaptive EQ Status 1 AEQ_STATUS Register (Address = 0xD3) [Reset = 0x00] AEQ_STATUS is shown in #GUID-20230614-SS0T-4RL9-H3GZ-MGHKVB6PT1NH/MAIN_MAIN_MAIN_AEQ_STATUS_TABLE_TABLE.#GUID-20230614-SS0T-4RL9-H3GZ-MGHKVB6PT1NH/MAIN_MAIN_MAIN_AEQ_STATUS_TABLE_TABLEReturn to the Summary Table.Summary TableRX port-specific register. The FPD-Link III Port Select register 0x4C configures which unique Rx port registers can be accessed by I2C read and write commands. AEQ_STATUS Register Field Descriptions Bit Field Type Reset Description 7:6 RESERVED R 0x0 Reserved 5:3 EQ_STATUS_2 R 0x0 Adaptive EQ Status 2 2:0 EQ_STATUS_1 R 0x0 Adaptive EQ Status 1 AEQ_STATUS Register Field Descriptions Bit Field Type Reset Description 7:6 RESERVED R 0x0 Reserved 5:3 EQ_STATUS_2 R 0x0 Adaptive EQ Status 2 2:0 EQ_STATUS_1 R 0x0 Adaptive EQ Status 1 Bit Field Type Reset Description Bit Field Type Reset Description BitFieldTypeResetDescription 7:6 RESERVED R 0x0 Reserved 5:3 EQ_STATUS_2 R 0x0 Adaptive EQ Status 2 2:0 EQ_STATUS_1 R 0x0 Adaptive EQ Status 1 7:6 RESERVED R 0x0 Reserved 7:6RESERVEDR0x0 Reserved 5:3 EQ_STATUS_2 R 0x0 Adaptive EQ Status 2 5:3EQ_STATUS_2R0x0 Adaptive EQ Status 2 2:0 EQ_STATUS_1 R 0x0 Adaptive EQ Status 1 2:0EQ_STATUS_1R0x0 Adaptive EQ Status 1 ADAPTIVE_EQ_BYPASS Register (Address = 0xD4) [Reset = 0x60] ADAPTIVE_EQ_BYPASS is shown in #GUID-20230614-SS0T-4RL9-H3GZ-MGHKVB6PT1NH/MAIN_MAIN_MAIN_ADAPTIVE_EQ_BYPASS_TABLE_TABLE. Return to the Summary Table. RX port-specific register. The FPD-Link III Port Select register 0x4C configures which unique Rx port registers can be accessed by I2C read and write commands. ADAPTIVE_EQ_BYPASS Register Field Descriptions Bit Field Type Reset Description 7:5 EQ_STAGE_1_SELECT_VALUE R/W 0x3 EQ select value[5:3] - Used if adaptive EQ is bypassed. 4 AEQ_LOCK_MODE R/W 0x0 Adaptive Equalizer lock modeWhen set to a 1, Receiver Lock status requires the Adaptive Equalizer to complete adaption.When set to a 0, Receiver Lock is based only on the Lock circuit itself. AEQ may not have stabilized. 3:1 EQ_STAGE_2_SELECT_VALUE R/W 0x0 EQ select value [2:0] - Used if adaptive EQ is bypassed. 0 ADAPTIVE_EQ_BYPASS R/W 0x0 1: Disable adaptive EQ0: Enable adaptive EQ ADAPTIVE_EQ_BYPASS Register (Address = 0xD4) [Reset = 0x60] ADAPTIVE_EQ_BYPASS is shown in #GUID-20230614-SS0T-4RL9-H3GZ-MGHKVB6PT1NH/MAIN_MAIN_MAIN_ADAPTIVE_EQ_BYPASS_TABLE_TABLE.#GUID-20230614-SS0T-4RL9-H3GZ-MGHKVB6PT1NH/MAIN_MAIN_MAIN_ADAPTIVE_EQ_BYPASS_TABLE_TABLEReturn to the Summary Table.Summary TableRX port-specific register. The FPD-Link III Port Select register 0x4C configures which unique Rx port registers can be accessed by I2C read and write commands. ADAPTIVE_EQ_BYPASS Register Field Descriptions Bit Field Type Reset Description 7:5 EQ_STAGE_1_SELECT_VALUE R/W 0x3 EQ select value[5:3] - Used if adaptive EQ is bypassed. 4 AEQ_LOCK_MODE R/W 0x0 Adaptive Equalizer lock modeWhen set to a 1, Receiver Lock status requires the Adaptive Equalizer to complete adaption.When set to a 0, Receiver Lock is based only on the Lock circuit itself. AEQ may not have stabilized. 3:1 EQ_STAGE_2_SELECT_VALUE R/W 0x0 EQ select value [2:0] - Used if adaptive EQ is bypassed. 0 ADAPTIVE_EQ_BYPASS R/W 0x0 1: Disable adaptive EQ0: Enable adaptive EQ ADAPTIVE_EQ_BYPASS Register Field Descriptions Bit Field Type Reset Description 7:5 EQ_STAGE_1_SELECT_VALUE R/W 0x3 EQ select value[5:3] - Used if adaptive EQ is bypassed. 4 AEQ_LOCK_MODE R/W 0x0 Adaptive Equalizer lock modeWhen set to a 1, Receiver Lock status requires the Adaptive Equalizer to complete adaption.When set to a 0, Receiver Lock is based only on the Lock circuit itself. AEQ may not have stabilized. 3:1 EQ_STAGE_2_SELECT_VALUE R/W 0x0 EQ select value [2:0] - Used if adaptive EQ is bypassed. 0 ADAPTIVE_EQ_BYPASS R/W 0x0 1: Disable adaptive EQ0: Enable adaptive EQ Bit Field Type Reset Description Bit Field Type Reset Description BitFieldTypeResetDescription 7:5 EQ_STAGE_1_SELECT_VALUE R/W 0x3 EQ select value[5:3] - Used if adaptive EQ is bypassed. 4 AEQ_LOCK_MODE R/W 0x0 Adaptive Equalizer lock modeWhen set to a 1, Receiver Lock status requires the Adaptive Equalizer to complete adaption.When set to a 0, Receiver Lock is based only on the Lock circuit itself. AEQ may not have stabilized. 3:1 EQ_STAGE_2_SELECT_VALUE R/W 0x0 EQ select value [2:0] - Used if adaptive EQ is bypassed. 0 ADAPTIVE_EQ_BYPASS R/W 0x0 1: Disable adaptive EQ0: Enable adaptive EQ 7:5 EQ_STAGE_1_SELECT_VALUE R/W 0x3 EQ select value[5:3] - Used if adaptive EQ is bypassed. 7:5EQ_STAGE_1_SELECT_VALUER/W0x3 EQ select value[5:3] - Used if adaptive EQ is bypassed. 4 AEQ_LOCK_MODE R/W 0x0 Adaptive Equalizer lock modeWhen set to a 1, Receiver Lock status requires the Adaptive Equalizer to complete adaption.When set to a 0, Receiver Lock is based only on the Lock circuit itself. AEQ may not have stabilized. 4AEQ_LOCK_MODER/W0x0 Adaptive Equalizer lock modeWhen set to a 1, Receiver Lock status requires the Adaptive Equalizer to complete adaption.When set to a 0, Receiver Lock is based only on the Lock circuit itself. AEQ may not have stabilized. 3:1 EQ_STAGE_2_SELECT_VALUE R/W 0x0 EQ select value [2:0] - Used if adaptive EQ is bypassed. 3:1EQ_STAGE_2_SELECT_VALUER/W0x0 EQ select value [2:0] - Used if adaptive EQ is bypassed. 0 ADAPTIVE_EQ_BYPASS R/W 0x0 1: Disable adaptive EQ0: Enable adaptive EQ 0ADAPTIVE_EQ_BYPASSR/W0x0 1: Disable adaptive EQ0: Enable adaptive EQ AEQ_MIN_MAX Register (Address = 0xD5) [Reset = 0xF2] AEQ_MIN_MAX is shown in #GUID-20230614-SS0T-4RL9-H3GZ-MGHKVB6PT1NH/MAIN_MAIN_MAIN_AEQ_MIN_MAX_TABLE_TABLE. Return to the Summary Table. RX port-specific register. The FPD-Link III Port Select register 0x4C configures which unique Rx port registers can be accessed by I2C read and write commands. AEQ_MIN_MAX Register Field Descriptions Bit Field Type Reset Description 7:4 AEQ_MAX R/W 0xF Adaptive Equalizer Maximum valueThis register sets the maximum value for the Adaptive EQ algorithm. 3:0 ADAPTIVE_EQ_FLOOR_VALUE R/W 0x2 When AEQ floor is enabled by register 0xD2[2] the starting setting is given by this register. AEQ_MIN_MAX Register (Address = 0xD5) [Reset = 0xF2] AEQ_MIN_MAX is shown in #GUID-20230614-SS0T-4RL9-H3GZ-MGHKVB6PT1NH/MAIN_MAIN_MAIN_AEQ_MIN_MAX_TABLE_TABLE.#GUID-20230614-SS0T-4RL9-H3GZ-MGHKVB6PT1NH/MAIN_MAIN_MAIN_AEQ_MIN_MAX_TABLE_TABLEReturn to the Summary Table.Summary TableRX port-specific register. The FPD-Link III Port Select register 0x4C configures which unique Rx port registers can be accessed by I2C read and write commands. AEQ_MIN_MAX Register Field Descriptions Bit Field Type Reset Description 7:4 AEQ_MAX R/W 0xF Adaptive Equalizer Maximum valueThis register sets the maximum value for the Adaptive EQ algorithm. 3:0 ADAPTIVE_EQ_FLOOR_VALUE R/W 0x2 When AEQ floor is enabled by register 0xD2[2] the starting setting is given by this register. AEQ_MIN_MAX Register Field Descriptions Bit Field Type Reset Description 7:4 AEQ_MAX R/W 0xF Adaptive Equalizer Maximum valueThis register sets the maximum value for the Adaptive EQ algorithm. 3:0 ADAPTIVE_EQ_FLOOR_VALUE R/W 0x2 When AEQ floor is enabled by register 0xD2[2] the starting setting is given by this register. Bit Field Type Reset Description Bit Field Type Reset Description BitFieldTypeResetDescription 7:4 AEQ_MAX R/W 0xF Adaptive Equalizer Maximum valueThis register sets the maximum value for the Adaptive EQ algorithm. 3:0 ADAPTIVE_EQ_FLOOR_VALUE R/W 0x2 When AEQ floor is enabled by register 0xD2[2] the starting setting is given by this register. 7:4 AEQ_MAX R/W 0xF Adaptive Equalizer Maximum valueThis register sets the maximum value for the Adaptive EQ algorithm. 7:4AEQ_MAXR/W0xF Adaptive Equalizer Maximum valueThis register sets the maximum value for the Adaptive EQ algorithm. 3:0 ADAPTIVE_EQ_FLOOR_VALUE R/W 0x2 When AEQ floor is enabled by register 0xD2[2] the starting setting is given by this register. 3:0ADAPTIVE_EQ_FLOOR_VALUER/W0x2 When AEQ floor is enabled by register 0xD2[2] the starting setting is given by this register. SFILTER_STS_0 Register (Address = 0xD6) [Reset = 0x00] SFILTER_STS_0 is shown in #GUID-20230614-SS0T-4RL9-H3GZ-MGHKVB6PT1NH/MAIN_MAIN_MAIN_SFILTER_STS_0_TABLE_TABLE. Return to the Summary Table. RX port-specific register. The FPD-Link III Port Select register 0x4C configures which unique Rx port registers can be accessed by I2C read and write commands. SFILTER_STS_0 Register Field Descriptions Bit Field Type Reset Description 7 SFILTER_MAXED RC 0x0 SFILTER has reached limitWhen set, the adaptive control of the SFILTER has reached the maximum limit and the algorithm is unable to further adapt. This register is cleared on read. 6 SFILTER_STABLE R 0x0 Indicates SFILTER setting is stableThis register bit value is latched low. Read to clear for current status. 5:0 SFILTER_CDLY R 0x0 SFITLER Clock DelayCurrent value of clock delay control to SFILTER circuit SFILTER_STS_0 Register (Address = 0xD6) [Reset = 0x00] SFILTER_STS_0 is shown in #GUID-20230614-SS0T-4RL9-H3GZ-MGHKVB6PT1NH/MAIN_MAIN_MAIN_SFILTER_STS_0_TABLE_TABLE.#GUID-20230614-SS0T-4RL9-H3GZ-MGHKVB6PT1NH/MAIN_MAIN_MAIN_SFILTER_STS_0_TABLE_TABLEReturn to the Summary Table.Summary TableRX port-specific register. The FPD-Link III Port Select register 0x4C configures which unique Rx port registers can be accessed by I2C read and write commands. SFILTER_STS_0 Register Field Descriptions Bit Field Type Reset Description 7 SFILTER_MAXED RC 0x0 SFILTER has reached limitWhen set, the adaptive control of the SFILTER has reached the maximum limit and the algorithm is unable to further adapt. This register is cleared on read. 6 SFILTER_STABLE R 0x0 Indicates SFILTER setting is stableThis register bit value is latched low. Read to clear for current status. 5:0 SFILTER_CDLY R 0x0 SFITLER Clock DelayCurrent value of clock delay control to SFILTER circuit SFILTER_STS_0 Register Field Descriptions Bit Field Type Reset Description 7 SFILTER_MAXED RC 0x0 SFILTER has reached limitWhen set, the adaptive control of the SFILTER has reached the maximum limit and the algorithm is unable to further adapt. This register is cleared on read. 6 SFILTER_STABLE R 0x0 Indicates SFILTER setting is stableThis register bit value is latched low. Read to clear for current status. 5:0 SFILTER_CDLY R 0x0 SFITLER Clock DelayCurrent value of clock delay control to SFILTER circuit Bit Field Type Reset Description Bit Field Type Reset Description BitFieldTypeResetDescription 7 SFILTER_MAXED RC 0x0 SFILTER has reached limitWhen set, the adaptive control of the SFILTER has reached the maximum limit and the algorithm is unable to further adapt. This register is cleared on read. 6 SFILTER_STABLE R 0x0 Indicates SFILTER setting is stableThis register bit value is latched low. Read to clear for current status. 5:0 SFILTER_CDLY R 0x0 SFITLER Clock DelayCurrent value of clock delay control to SFILTER circuit 7 SFILTER_MAXED RC 0x0 SFILTER has reached limitWhen set, the adaptive control of the SFILTER has reached the maximum limit and the algorithm is unable to further adapt. This register is cleared on read. 7SFILTER_MAXEDRC0x0 SFILTER has reached limitWhen set, the adaptive control of the SFILTER has reached the maximum limit and the algorithm is unable to further adapt. This register is cleared on read. 6 SFILTER_STABLE R 0x0 Indicates SFILTER setting is stableThis register bit value is latched low. Read to clear for current status. 6SFILTER_STABLER0x0 Indicates SFILTER setting is stableThis register bit value is latched low. Read to clear for current status. 5:0 SFILTER_CDLY R 0x0 SFITLER Clock DelayCurrent value of clock delay control to SFILTER circuit 5:0SFILTER_CDLYR0x0 SFITLER Clock DelayCurrent value of clock delay control to SFILTER circuit SFILTER_STS_1 Register (Address = 0xD7) [Reset = 0x00] SFILTER_STS_1 is shown in #GUID-20230614-SS0T-4RL9-H3GZ-MGHKVB6PT1NH/MAIN_MAIN_MAIN_SFILTER_STS_1_TABLE_TABLE. Return to the Summary Table. RX port-specific register. The FPD-Link III Port Select register 0x4C configures which unique Rx port registers can be accessed by I2C read and write commands. SFILTER_STS_1 Register Field Descriptions Bit Field Type Reset Description 7 RESERVED R 0x0 Reserved 6 SFILTER_ERROR RC 0x0 SFILTER measurement error detectIf this bit is set, one or more measurements since the last read reported invalid results. This register is cleared on read. 5:0 SFILTER_DDLY R 0x0 SFITLER Data DelayCurrent value of data delay control to SFILTER circuit (The readoutmay vary depending on device status). SFILTER_STS_1 Register (Address = 0xD7) [Reset = 0x00] SFILTER_STS_1 is shown in #GUID-20230614-SS0T-4RL9-H3GZ-MGHKVB6PT1NH/MAIN_MAIN_MAIN_SFILTER_STS_1_TABLE_TABLE.#GUID-20230614-SS0T-4RL9-H3GZ-MGHKVB6PT1NH/MAIN_MAIN_MAIN_SFILTER_STS_1_TABLE_TABLEReturn to the Summary Table.Summary TableRX port-specific register. The FPD-Link III Port Select register 0x4C configures which unique Rx port registers can be accessed by I2C read and write commands. SFILTER_STS_1 Register Field Descriptions Bit Field Type Reset Description 7 RESERVED R 0x0 Reserved 6 SFILTER_ERROR RC 0x0 SFILTER measurement error detectIf this bit is set, one or more measurements since the last read reported invalid results. This register is cleared on read. 5:0 SFILTER_DDLY R 0x0 SFITLER Data DelayCurrent value of data delay control to SFILTER circuit (The readoutmay vary depending on device status). SFILTER_STS_1 Register Field Descriptions Bit Field Type Reset Description 7 RESERVED R 0x0 Reserved 6 SFILTER_ERROR RC 0x0 SFILTER measurement error detectIf this bit is set, one or more measurements since the last read reported invalid results. This register is cleared on read. 5:0 SFILTER_DDLY R 0x0 SFITLER Data DelayCurrent value of data delay control to SFILTER circuit (The readoutmay vary depending on device status). Bit Field Type Reset Description Bit Field Type Reset Description BitFieldTypeResetDescription 7 RESERVED R 0x0 Reserved 6 SFILTER_ERROR RC 0x0 SFILTER measurement error detectIf this bit is set, one or more measurements since the last read reported invalid results. This register is cleared on read. 5:0 SFILTER_DDLY R 0x0 SFITLER Data DelayCurrent value of data delay control to SFILTER circuit (The readoutmay vary depending on device status). 7 RESERVED R 0x0 Reserved 7RESERVEDR0x0 Reserved 6 SFILTER_ERROR RC 0x0 SFILTER measurement error detectIf this bit is set, one or more measurements since the last read reported invalid results. This register is cleared on read. 6SFILTER_ERRORRC0x0 SFILTER measurement error detectIf this bit is set, one or more measurements since the last read reported invalid results. This register is cleared on read. 5:0 SFILTER_DDLY R 0x0 SFITLER Data DelayCurrent value of data delay control to SFILTER circuit (The readoutmay vary depending on device status). 5:0SFILTER_DDLYR0x0 SFITLER Data DelayCurrent value of data delay control to SFILTER circuit (The readoutmay vary depending on device status). PORT_ICR_HI Register (Address = 0xD8) [Reset = 0x00] PORT_ICR_HI is shown in #GUID-20230614-SS0T-4RL9-H3GZ-MGHKVB6PT1NH/MAIN_MAIN_MAIN_PORT_ICR_HI_TABLE_TABLE. Return to the Summary Table. RX port-specific register. The FPD-Link III Port Select register 0x4C configures which unique Rx port registers can be accessed by I2C read and write commands. PORT_ICR_HI Register Field Descriptions Bit Field Type Reset Description 7:3 RESERVED R 0x0 Reserved 2 IE_FPD3_ENC_ERR R/W 0x0 Interrupt on FPD-Link III Receiver Encoding ErrorWhen enabled, an interrupt is generated on detection of an encoding error on the FPD-Link III interface for the receive port as reported in the FPD3_ENC_ERROR bit in the RX_PORT_STS2 register 1 IE_BCC_SEQ_ERR R/W 0x0 Interrupt on BCC SEQ Sequence Error When enabled, an interrupt is generated if a Sequence Error is detected for the Bi-directional Control Channel forward channel receiver as reported in the BCC_SEQ_ERROR bit in the RX_PORT_STS1 register. 0 IE_BCC_CRC_ERR R/W 0x0 Interrupt on BCC CRC error detectWhen enabled, an interrupt is generated if a CRC error is detected on a Bi-directional Control Channel frame received over the FPD-Link III forward channel as reported in the BCC_CRC_ERROR bit in the RX_PORT_STS1 register. PORT_ICR_HI Register (Address = 0xD8) [Reset = 0x00] PORT_ICR_HI is shown in #GUID-20230614-SS0T-4RL9-H3GZ-MGHKVB6PT1NH/MAIN_MAIN_MAIN_PORT_ICR_HI_TABLE_TABLE.#GUID-20230614-SS0T-4RL9-H3GZ-MGHKVB6PT1NH/MAIN_MAIN_MAIN_PORT_ICR_HI_TABLE_TABLEReturn to the Summary Table.Summary TableRX port-specific register. The FPD-Link III Port Select register 0x4C configures which unique Rx port registers can be accessed by I2C read and write commands. PORT_ICR_HI Register Field Descriptions Bit Field Type Reset Description 7:3 RESERVED R 0x0 Reserved 2 IE_FPD3_ENC_ERR R/W 0x0 Interrupt on FPD-Link III Receiver Encoding ErrorWhen enabled, an interrupt is generated on detection of an encoding error on the FPD-Link III interface for the receive port as reported in the FPD3_ENC_ERROR bit in the RX_PORT_STS2 register 1 IE_BCC_SEQ_ERR R/W 0x0 Interrupt on BCC SEQ Sequence Error When enabled, an interrupt is generated if a Sequence Error is detected for the Bi-directional Control Channel forward channel receiver as reported in the BCC_SEQ_ERROR bit in the RX_PORT_STS1 register. 0 IE_BCC_CRC_ERR R/W 0x0 Interrupt on BCC CRC error detectWhen enabled, an interrupt is generated if a CRC error is detected on a Bi-directional Control Channel frame received over the FPD-Link III forward channel as reported in the BCC_CRC_ERROR bit in the RX_PORT_STS1 register. PORT_ICR_HI Register Field Descriptions Bit Field Type Reset Description 7:3 RESERVED R 0x0 Reserved 2 IE_FPD3_ENC_ERR R/W 0x0 Interrupt on FPD-Link III Receiver Encoding ErrorWhen enabled, an interrupt is generated on detection of an encoding error on the FPD-Link III interface for the receive port as reported in the FPD3_ENC_ERROR bit in the RX_PORT_STS2 register 1 IE_BCC_SEQ_ERR R/W 0x0 Interrupt on BCC SEQ Sequence Error When enabled, an interrupt is generated if a Sequence Error is detected for the Bi-directional Control Channel forward channel receiver as reported in the BCC_SEQ_ERROR bit in the RX_PORT_STS1 register. 0 IE_BCC_CRC_ERR R/W 0x0 Interrupt on BCC CRC error detectWhen enabled, an interrupt is generated if a CRC error is detected on a Bi-directional Control Channel frame received over the FPD-Link III forward channel as reported in the BCC_CRC_ERROR bit in the RX_PORT_STS1 register. Bit Field Type Reset Description Bit Field Type Reset Description BitFieldTypeResetDescription 7:3 RESERVED R 0x0 Reserved 2 IE_FPD3_ENC_ERR R/W 0x0 Interrupt on FPD-Link III Receiver Encoding ErrorWhen enabled, an interrupt is generated on detection of an encoding error on the FPD-Link III interface for the receive port as reported in the FPD3_ENC_ERROR bit in the RX_PORT_STS2 register 1 IE_BCC_SEQ_ERR R/W 0x0 Interrupt on BCC SEQ Sequence Error When enabled, an interrupt is generated if a Sequence Error is detected for the Bi-directional Control Channel forward channel receiver as reported in the BCC_SEQ_ERROR bit in the RX_PORT_STS1 register. 0 IE_BCC_CRC_ERR R/W 0x0 Interrupt on BCC CRC error detectWhen enabled, an interrupt is generated if a CRC error is detected on a Bi-directional Control Channel frame received over the FPD-Link III forward channel as reported in the BCC_CRC_ERROR bit in the RX_PORT_STS1 register. 7:3 RESERVED R 0x0 Reserved 7:3RESERVEDR0x0 Reserved 2 IE_FPD3_ENC_ERR R/W 0x0 Interrupt on FPD-Link III Receiver Encoding ErrorWhen enabled, an interrupt is generated on detection of an encoding error on the FPD-Link III interface for the receive port as reported in the FPD3_ENC_ERROR bit in the RX_PORT_STS2 register 2IE_FPD3_ENC_ERRR/W0x0 Interrupt on FPD-Link III Receiver Encoding ErrorWhen enabled, an interrupt is generated on detection of an encoding error on the FPD-Link III interface for the receive port as reported in the FPD3_ENC_ERROR bit in the RX_PORT_STS2 register 1 IE_BCC_SEQ_ERR R/W 0x0 Interrupt on BCC SEQ Sequence Error When enabled, an interrupt is generated if a Sequence Error is detected for the Bi-directional Control Channel forward channel receiver as reported in the BCC_SEQ_ERROR bit in the RX_PORT_STS1 register. 1IE_BCC_SEQ_ERRR/W0x0 Interrupt on BCC SEQ Sequence Error When enabled, an interrupt is generated if a Sequence Error is detected for the Bi-directional Control Channel forward channel receiver as reported in the BCC_SEQ_ERROR bit in the RX_PORT_STS1 register. 0 IE_BCC_CRC_ERR R/W 0x0 Interrupt on BCC CRC error detectWhen enabled, an interrupt is generated if a CRC error is detected on a Bi-directional Control Channel frame received over the FPD-Link III forward channel as reported in the BCC_CRC_ERROR bit in the RX_PORT_STS1 register. 0IE_BCC_CRC_ERRR/W0x0 Interrupt on BCC CRC error detectWhen enabled, an interrupt is generated if a CRC error is detected on a Bi-directional Control Channel frame received over the FPD-Link III forward channel as reported in the BCC_CRC_ERROR bit in the RX_PORT_STS1 register. PORT_ICR_LO Register (Address = 0xD9) [Reset = 0x00] PORT_ICR_LO is shown in #GUID-20230614-SS0T-4RL9-H3GZ-MGHKVB6PT1NH/MAIN_MAIN_MAIN_PORT_ICR_LO_TABLE_TABLE. Return to the Summary Table. RX port-specific register. The FPD-Link III Port Select register 0x4C configures which unique Rx port registers can be accessed by I2C read and write commands. PORT_ICR_LO Register Field Descriptions Bit Field Type Reset Description 7 RESERVED R 0x0 Reserved 6 IE_LINE_LEN_CHG R/W 0x0 Interrupt on Video Line lengthWhen enabled, an interrupt is generated if the length of the video line changes. Status is reported in the LINE_LEN_CHG bit in the RX_PORT_STS2 register. 5 IE_LINE_CNT_CHG R/W 0x0 Interrupt on Video Line countWhen enabled, an interrupt is generated if the number of video lines per frame changes. Status is reported in the LINE_CNT_CHG bit in the RX_PORT_STS2 register. 4 IE_BUFFER_ERR R/W 0x0 Interrupt on Receiver Buffer ErrorWhen enabled, an interrupt is generated if the Receive Buffer overflow is detected as reported in the BUFFER_ERROR bit in the RX_PORT_STS2 register. 3 RESERVED R 0x0 Reserved 2 IE_FPD3_PAR_ERR R/W 0x0 Interrupt on FPD-Link III Receiver Parity ErrorWhen enabled, an interrupt is generated on detection of parity errors on the FPD-Link III interface for the receive port. Parity error status is reported in the PARITY_ERROR bit in the RX_PORT_STS1 register. 1 IE_PORT_PASS R/W 0x0 Interrupt on change in Port PASS statusWhen enabled, an interrupt is generated on a change in receiver port valid status as reported in the PORT_PASS bit in the PORT_STS1 register. 0 IE_LOCK_STS R/W 0x0 Interrupt on change in Lock StatusWhen enabled, an interrupt is generated on a change in lock status.Status is reported in the LOCK_STS_CHG bit in the RX_PORT_STS1 register. PORT_ICR_LO Register (Address = 0xD9) [Reset = 0x00] PORT_ICR_LO is shown in #GUID-20230614-SS0T-4RL9-H3GZ-MGHKVB6PT1NH/MAIN_MAIN_MAIN_PORT_ICR_LO_TABLE_TABLE.#GUID-20230614-SS0T-4RL9-H3GZ-MGHKVB6PT1NH/MAIN_MAIN_MAIN_PORT_ICR_LO_TABLE_TABLEReturn to the Summary Table.Summary TableRX port-specific register. The FPD-Link III Port Select register 0x4C configures which unique Rx port registers can be accessed by I2C read and write commands. PORT_ICR_LO Register Field Descriptions Bit Field Type Reset Description 7 RESERVED R 0x0 Reserved 6 IE_LINE_LEN_CHG R/W 0x0 Interrupt on Video Line lengthWhen enabled, an interrupt is generated if the length of the video line changes. Status is reported in the LINE_LEN_CHG bit in the RX_PORT_STS2 register. 5 IE_LINE_CNT_CHG R/W 0x0 Interrupt on Video Line countWhen enabled, an interrupt is generated if the number of video lines per frame changes. Status is reported in the LINE_CNT_CHG bit in the RX_PORT_STS2 register. 4 IE_BUFFER_ERR R/W 0x0 Interrupt on Receiver Buffer ErrorWhen enabled, an interrupt is generated if the Receive Buffer overflow is detected as reported in the BUFFER_ERROR bit in the RX_PORT_STS2 register. 3 RESERVED R 0x0 Reserved 2 IE_FPD3_PAR_ERR R/W 0x0 Interrupt on FPD-Link III Receiver Parity ErrorWhen enabled, an interrupt is generated on detection of parity errors on the FPD-Link III interface for the receive port. Parity error status is reported in the PARITY_ERROR bit in the RX_PORT_STS1 register. 1 IE_PORT_PASS R/W 0x0 Interrupt on change in Port PASS statusWhen enabled, an interrupt is generated on a change in receiver port valid status as reported in the PORT_PASS bit in the PORT_STS1 register. 0 IE_LOCK_STS R/W 0x0 Interrupt on change in Lock StatusWhen enabled, an interrupt is generated on a change in lock status.Status is reported in the LOCK_STS_CHG bit in the RX_PORT_STS1 register. PORT_ICR_LO Register Field Descriptions Bit Field Type Reset Description 7 RESERVED R 0x0 Reserved 6 IE_LINE_LEN_CHG R/W 0x0 Interrupt on Video Line lengthWhen enabled, an interrupt is generated if the length of the video line changes. Status is reported in the LINE_LEN_CHG bit in the RX_PORT_STS2 register. 5 IE_LINE_CNT_CHG R/W 0x0 Interrupt on Video Line countWhen enabled, an interrupt is generated if the number of video lines per frame changes. Status is reported in the LINE_CNT_CHG bit in the RX_PORT_STS2 register. 4 IE_BUFFER_ERR R/W 0x0 Interrupt on Receiver Buffer ErrorWhen enabled, an interrupt is generated if the Receive Buffer overflow is detected as reported in the BUFFER_ERROR bit in the RX_PORT_STS2 register. 3 RESERVED R 0x0 Reserved 2 IE_FPD3_PAR_ERR R/W 0x0 Interrupt on FPD-Link III Receiver Parity ErrorWhen enabled, an interrupt is generated on detection of parity errors on the FPD-Link III interface for the receive port. Parity error status is reported in the PARITY_ERROR bit in the RX_PORT_STS1 register. 1 IE_PORT_PASS R/W 0x0 Interrupt on change in Port PASS statusWhen enabled, an interrupt is generated on a change in receiver port valid status as reported in the PORT_PASS bit in the PORT_STS1 register. 0 IE_LOCK_STS R/W 0x0 Interrupt on change in Lock StatusWhen enabled, an interrupt is generated on a change in lock status.Status is reported in the LOCK_STS_CHG bit in the RX_PORT_STS1 register. Bit Field Type Reset Description Bit Field Type Reset Description BitFieldTypeResetDescription 7 RESERVED R 0x0 Reserved 6 IE_LINE_LEN_CHG R/W 0x0 Interrupt on Video Line lengthWhen enabled, an interrupt is generated if the length of the video line changes. Status is reported in the LINE_LEN_CHG bit in the RX_PORT_STS2 register. 5 IE_LINE_CNT_CHG R/W 0x0 Interrupt on Video Line countWhen enabled, an interrupt is generated if the number of video lines per frame changes. Status is reported in the LINE_CNT_CHG bit in the RX_PORT_STS2 register. 4 IE_BUFFER_ERR R/W 0x0 Interrupt on Receiver Buffer ErrorWhen enabled, an interrupt is generated if the Receive Buffer overflow is detected as reported in the BUFFER_ERROR bit in the RX_PORT_STS2 register. 3 RESERVED R 0x0 Reserved 2 IE_FPD3_PAR_ERR R/W 0x0 Interrupt on FPD-Link III Receiver Parity ErrorWhen enabled, an interrupt is generated on detection of parity errors on the FPD-Link III interface for the receive port. Parity error status is reported in the PARITY_ERROR bit in the RX_PORT_STS1 register. 1 IE_PORT_PASS R/W 0x0 Interrupt on change in Port PASS statusWhen enabled, an interrupt is generated on a change in receiver port valid status as reported in the PORT_PASS bit in the PORT_STS1 register. 0 IE_LOCK_STS R/W 0x0 Interrupt on change in Lock StatusWhen enabled, an interrupt is generated on a change in lock status.Status is reported in the LOCK_STS_CHG bit in the RX_PORT_STS1 register. 7 RESERVED R 0x0 Reserved 7RESERVEDR0x0 Reserved 6 IE_LINE_LEN_CHG R/W 0x0 Interrupt on Video Line lengthWhen enabled, an interrupt is generated if the length of the video line changes. Status is reported in the LINE_LEN_CHG bit in the RX_PORT_STS2 register. 6IE_LINE_LEN_CHGR/W0x0 Interrupt on Video Line lengthWhen enabled, an interrupt is generated if the length of the video line changes. Status is reported in the LINE_LEN_CHG bit in the RX_PORT_STS2 register. 5 IE_LINE_CNT_CHG R/W 0x0 Interrupt on Video Line countWhen enabled, an interrupt is generated if the number of video lines per frame changes. Status is reported in the LINE_CNT_CHG bit in the RX_PORT_STS2 register. 5IE_LINE_CNT_CHGR/W0x0 Interrupt on Video Line countWhen enabled, an interrupt is generated if the number of video lines per frame changes. Status is reported in the LINE_CNT_CHG bit in the RX_PORT_STS2 register. 4 IE_BUFFER_ERR R/W 0x0 Interrupt on Receiver Buffer ErrorWhen enabled, an interrupt is generated if the Receive Buffer overflow is detected as reported in the BUFFER_ERROR bit in the RX_PORT_STS2 register. 4IE_BUFFER_ERRR/W0x0 Interrupt on Receiver Buffer ErrorWhen enabled, an interrupt is generated if the Receive Buffer overflow is detected as reported in the BUFFER_ERROR bit in the RX_PORT_STS2 register. 3 RESERVED R 0x0 Reserved 3RESERVEDR0x0 Reserved 2 IE_FPD3_PAR_ERR R/W 0x0 Interrupt on FPD-Link III Receiver Parity ErrorWhen enabled, an interrupt is generated on detection of parity errors on the FPD-Link III interface for the receive port. Parity error status is reported in the PARITY_ERROR bit in the RX_PORT_STS1 register. 2IE_FPD3_PAR_ERRR/W0x0 Interrupt on FPD-Link III Receiver Parity ErrorWhen enabled, an interrupt is generated on detection of parity errors on the FPD-Link III interface for the receive port. Parity error status is reported in the PARITY_ERROR bit in the RX_PORT_STS1 register. 1 IE_PORT_PASS R/W 0x0 Interrupt on change in Port PASS statusWhen enabled, an interrupt is generated on a change in receiver port valid status as reported in the PORT_PASS bit in the PORT_STS1 register. 1IE_PORT_PASSR/W0x0 Interrupt on change in Port PASS statusWhen enabled, an interrupt is generated on a change in receiver port valid status as reported in the PORT_PASS bit in the PORT_STS1 register. 0 IE_LOCK_STS R/W 0x0 Interrupt on change in Lock StatusWhen enabled, an interrupt is generated on a change in lock status.Status is reported in the LOCK_STS_CHG bit in the RX_PORT_STS1 register. 0IE_LOCK_STSR/W0x0 Interrupt on change in Lock StatusWhen enabled, an interrupt is generated on a change in lock status.Status is reported in the LOCK_STS_CHG bit in the RX_PORT_STS1 register. PORT_ISR_HI Register (Address = 0xDA) [Reset = 0x00] PORT_ISR_HI is shown in #GUID-20230614-SS0T-4RL9-H3GZ-MGHKVB6PT1NH/MAIN_MAIN_MAIN_PORT_ISR_HI_TABLE_TABLE. Return to the Summary Table. RX port-specific register. The FPD-Link III Port Select register 0x4C configures which unique Rx port registers can be accessed by I2C read and write commands. PORT_ISR_HI Register Field Descriptions Bit Field Type Reset Description 7:3 RESERVED R 0x0 Reserved 2 IS_FPD3_ENC_ERR R 0x0 FPD-Link III Receiver Encode Error Interrupt StatusAn encoding error on the FPD-Link III interface for the receive port has been detected. Status is reported in the FPD3_ENC_ERROR bit in the RX_PORT_STS2 register.This interrupt condition is cleared by reading the RX_PORT_STS2 register. 1 IS_BCC_SEQ_ERR R 0x0 BCC CRC Sequence Error Interrupt StatusA Sequence Error has been detected for the Bi-directional Control Channel forward channel receiver. Status is reported in the BCC_SEQ_ERROR bit in the RX_PORT_STS1 register. This interrupt condition is cleared by reading the RX_PORT_STS1 register. 0 IS_BCC_CRC_ERR R 0x0 BCC CRC error detect Interrupt StatusA CRC error has been detected on a Bi-directional Control Channel frame received over the FPD-Link III forward channel. Status is reported in the BCC_CRC_ERROR bit in the RX_PORT_STS1 register.This interrupt condition is cleared by reading the RX_PORT_STS1 register. PORT_ISR_HI Register (Address = 0xDA) [Reset = 0x00] PORT_ISR_HI is shown in #GUID-20230614-SS0T-4RL9-H3GZ-MGHKVB6PT1NH/MAIN_MAIN_MAIN_PORT_ISR_HI_TABLE_TABLE.#GUID-20230614-SS0T-4RL9-H3GZ-MGHKVB6PT1NH/MAIN_MAIN_MAIN_PORT_ISR_HI_TABLE_TABLEReturn to the Summary Table.Summary TableRX port-specific register. The FPD-Link III Port Select register 0x4C configures which unique Rx port registers can be accessed by I2C read and write commands. PORT_ISR_HI Register Field Descriptions Bit Field Type Reset Description 7:3 RESERVED R 0x0 Reserved 2 IS_FPD3_ENC_ERR R 0x0 FPD-Link III Receiver Encode Error Interrupt StatusAn encoding error on the FPD-Link III interface for the receive port has been detected. Status is reported in the FPD3_ENC_ERROR bit in the RX_PORT_STS2 register.This interrupt condition is cleared by reading the RX_PORT_STS2 register. 1 IS_BCC_SEQ_ERR R 0x0 BCC CRC Sequence Error Interrupt StatusA Sequence Error has been detected for the Bi-directional Control Channel forward channel receiver. Status is reported in the BCC_SEQ_ERROR bit in the RX_PORT_STS1 register. This interrupt condition is cleared by reading the RX_PORT_STS1 register. 0 IS_BCC_CRC_ERR R 0x0 BCC CRC error detect Interrupt StatusA CRC error has been detected on a Bi-directional Control Channel frame received over the FPD-Link III forward channel. Status is reported in the BCC_CRC_ERROR bit in the RX_PORT_STS1 register.This interrupt condition is cleared by reading the RX_PORT_STS1 register. PORT_ISR_HI Register Field Descriptions Bit Field Type Reset Description 7:3 RESERVED R 0x0 Reserved 2 IS_FPD3_ENC_ERR R 0x0 FPD-Link III Receiver Encode Error Interrupt StatusAn encoding error on the FPD-Link III interface for the receive port has been detected. Status is reported in the FPD3_ENC_ERROR bit in the RX_PORT_STS2 register.This interrupt condition is cleared by reading the RX_PORT_STS2 register. 1 IS_BCC_SEQ_ERR R 0x0 BCC CRC Sequence Error Interrupt StatusA Sequence Error has been detected for the Bi-directional Control Channel forward channel receiver. Status is reported in the BCC_SEQ_ERROR bit in the RX_PORT_STS1 register. This interrupt condition is cleared by reading the RX_PORT_STS1 register. 0 IS_BCC_CRC_ERR R 0x0 BCC CRC error detect Interrupt StatusA CRC error has been detected on a Bi-directional Control Channel frame received over the FPD-Link III forward channel. Status is reported in the BCC_CRC_ERROR bit in the RX_PORT_STS1 register.This interrupt condition is cleared by reading the RX_PORT_STS1 register. Bit Field Type Reset Description Bit Field Type Reset Description BitFieldTypeResetDescription 7:3 RESERVED R 0x0 Reserved 2 IS_FPD3_ENC_ERR R 0x0 FPD-Link III Receiver Encode Error Interrupt StatusAn encoding error on the FPD-Link III interface for the receive port has been detected. Status is reported in the FPD3_ENC_ERROR bit in the RX_PORT_STS2 register.This interrupt condition is cleared by reading the RX_PORT_STS2 register. 1 IS_BCC_SEQ_ERR R 0x0 BCC CRC Sequence Error Interrupt StatusA Sequence Error has been detected for the Bi-directional Control Channel forward channel receiver. Status is reported in the BCC_SEQ_ERROR bit in the RX_PORT_STS1 register. This interrupt condition is cleared by reading the RX_PORT_STS1 register. 0 IS_BCC_CRC_ERR R 0x0 BCC CRC error detect Interrupt StatusA CRC error has been detected on a Bi-directional Control Channel frame received over the FPD-Link III forward channel. Status is reported in the BCC_CRC_ERROR bit in the RX_PORT_STS1 register.This interrupt condition is cleared by reading the RX_PORT_STS1 register. 7:3 RESERVED R 0x0 Reserved 7:3RESERVEDR0x0 Reserved 2 IS_FPD3_ENC_ERR R 0x0 FPD-Link III Receiver Encode Error Interrupt StatusAn encoding error on the FPD-Link III interface for the receive port has been detected. Status is reported in the FPD3_ENC_ERROR bit in the RX_PORT_STS2 register.This interrupt condition is cleared by reading the RX_PORT_STS2 register. 2IS_FPD3_ENC_ERRR0x0 FPD-Link III Receiver Encode Error Interrupt StatusAn encoding error on the FPD-Link III interface for the receive port has been detected. Status is reported in the FPD3_ENC_ERROR bit in the RX_PORT_STS2 register.This interrupt condition is cleared by reading the RX_PORT_STS2 register. 1 IS_BCC_SEQ_ERR R 0x0 BCC CRC Sequence Error Interrupt StatusA Sequence Error has been detected for the Bi-directional Control Channel forward channel receiver. Status is reported in the BCC_SEQ_ERROR bit in the RX_PORT_STS1 register. This interrupt condition is cleared by reading the RX_PORT_STS1 register. 1IS_BCC_SEQ_ERRR0x0 BCC CRC Sequence Error Interrupt StatusA Sequence Error has been detected for the Bi-directional Control Channel forward channel receiver. Status is reported in the BCC_SEQ_ERROR bit in the RX_PORT_STS1 register. This interrupt condition is cleared by reading the RX_PORT_STS1 register. 0 IS_BCC_CRC_ERR R 0x0 BCC CRC error detect Interrupt StatusA CRC error has been detected on a Bi-directional Control Channel frame received over the FPD-Link III forward channel. Status is reported in the BCC_CRC_ERROR bit in the RX_PORT_STS1 register.This interrupt condition is cleared by reading the RX_PORT_STS1 register. 0IS_BCC_CRC_ERRR0x0 BCC CRC error detect Interrupt StatusA CRC error has been detected on a Bi-directional Control Channel frame received over the FPD-Link III forward channel. Status is reported in the BCC_CRC_ERROR bit in the RX_PORT_STS1 register.This interrupt condition is cleared by reading the RX_PORT_STS1 register. PORT_ISR_LO Register (Address = 0xDB) [Reset = 0x00] PORT_ISR_LO is shown in #GUID-20230614-SS0T-4RL9-H3GZ-MGHKVB6PT1NH/MAIN_MAIN_MAIN_PORT_ISR_LO_TABLE_TABLE. Return to the Summary Table. RX port-specific register. The FPD-Link III Port Select register 0x4C configures which unique Rx port registers can be accessed by I2C read and write commands. PORT_ISR_LO Register Field Descriptions Bit Field Type Reset Description 7 RESERVED R 0x0 Reserved 6 IS_LINE_LEN_CHG R 0x0 Video Line Length Interrupt StatusA change in video line length has been detected. Status is reported in the LINE_LEN_CHG bit in the RX_PORT_STS2 register.This interrupt condition is cleared by reading the RX_PORT_STS2 register. 5 IS_LINE_CNT_CHG R 0x0 Video Line Count Interrupt StatusA change in number of video lines per frame has been detected. Status is reported in the LINE_CNT_CHG bit in the RX_PORT_STS2 register.This interrupt condition is cleared by reading the RX_PORT_STS2 register. 4 IS_BUFFER_ERR R 0x0 Receiver Buffer Error Interrupt StatusA Receive Buffer overflow has been detected as reported in the BUFFER_ERROR bit in the RX_PORT_STS2 register. This interrupt condition is cleared by reading the RX_PORT_STS2 register. 3 RESERVED R 0x0 Reserved 2 IS_FPD3_PAR_ERR R 0x0 FPD-Link III Receiver Parity Error Interrupt StatusA parity error on the FPD-Link III interface for the receive port has been detected. Parity error status is reported in the PARITY_ERROR bit in the RX_PORT_STS1 register.This interrupt condition is cleared by reading the RX_PORT_STS1 register. 1 IS_PORT_PASS R 0x0 Port Valid Interrupt StatusA change in receiver port valid status as reported in the PORT_PASS bit in the PORT_STS1 register. This interrupt condition is cleared by reading the RX_PORT_STS1 register. 0 IS_LOCK_STS R 0x0 Lock Interrupt StatusA change in lock status has been detected. Status is reported in the LOCK_STS_CHG bit in the RX_PORT_STS1 register.This interrupt condition is cleared by reading the RX_PORT_STS1 register. PORT_ISR_LO Register (Address = 0xDB) [Reset = 0x00] PORT_ISR_LO is shown in #GUID-20230614-SS0T-4RL9-H3GZ-MGHKVB6PT1NH/MAIN_MAIN_MAIN_PORT_ISR_LO_TABLE_TABLE.#GUID-20230614-SS0T-4RL9-H3GZ-MGHKVB6PT1NH/MAIN_MAIN_MAIN_PORT_ISR_LO_TABLE_TABLEReturn to the Summary Table.Summary TableRX port-specific register. The FPD-Link III Port Select register 0x4C configures which unique Rx port registers can be accessed by I2C read and write commands. PORT_ISR_LO Register Field Descriptions Bit Field Type Reset Description 7 RESERVED R 0x0 Reserved 6 IS_LINE_LEN_CHG R 0x0 Video Line Length Interrupt StatusA change in video line length has been detected. Status is reported in the LINE_LEN_CHG bit in the RX_PORT_STS2 register.This interrupt condition is cleared by reading the RX_PORT_STS2 register. 5 IS_LINE_CNT_CHG R 0x0 Video Line Count Interrupt StatusA change in number of video lines per frame has been detected. Status is reported in the LINE_CNT_CHG bit in the RX_PORT_STS2 register.This interrupt condition is cleared by reading the RX_PORT_STS2 register. 4 IS_BUFFER_ERR R 0x0 Receiver Buffer Error Interrupt StatusA Receive Buffer overflow has been detected as reported in the BUFFER_ERROR bit in the RX_PORT_STS2 register. This interrupt condition is cleared by reading the RX_PORT_STS2 register. 3 RESERVED R 0x0 Reserved 2 IS_FPD3_PAR_ERR R 0x0 FPD-Link III Receiver Parity Error Interrupt StatusA parity error on the FPD-Link III interface for the receive port has been detected. Parity error status is reported in the PARITY_ERROR bit in the RX_PORT_STS1 register.This interrupt condition is cleared by reading the RX_PORT_STS1 register. 1 IS_PORT_PASS R 0x0 Port Valid Interrupt StatusA change in receiver port valid status as reported in the PORT_PASS bit in the PORT_STS1 register. This interrupt condition is cleared by reading the RX_PORT_STS1 register. 0 IS_LOCK_STS R 0x0 Lock Interrupt StatusA change in lock status has been detected. Status is reported in the LOCK_STS_CHG bit in the RX_PORT_STS1 register.This interrupt condition is cleared by reading the RX_PORT_STS1 register. PORT_ISR_LO Register Field Descriptions Bit Field Type Reset Description 7 RESERVED R 0x0 Reserved 6 IS_LINE_LEN_CHG R 0x0 Video Line Length Interrupt StatusA change in video line length has been detected. Status is reported in the LINE_LEN_CHG bit in the RX_PORT_STS2 register.This interrupt condition is cleared by reading the RX_PORT_STS2 register. 5 IS_LINE_CNT_CHG R 0x0 Video Line Count Interrupt StatusA change in number of video lines per frame has been detected. Status is reported in the LINE_CNT_CHG bit in the RX_PORT_STS2 register.This interrupt condition is cleared by reading the RX_PORT_STS2 register. 4 IS_BUFFER_ERR R 0x0 Receiver Buffer Error Interrupt StatusA Receive Buffer overflow has been detected as reported in the BUFFER_ERROR bit in the RX_PORT_STS2 register. This interrupt condition is cleared by reading the RX_PORT_STS2 register. 3 RESERVED R 0x0 Reserved 2 IS_FPD3_PAR_ERR R 0x0 FPD-Link III Receiver Parity Error Interrupt StatusA parity error on the FPD-Link III interface for the receive port has been detected. Parity error status is reported in the PARITY_ERROR bit in the RX_PORT_STS1 register.This interrupt condition is cleared by reading the RX_PORT_STS1 register. 1 IS_PORT_PASS R 0x0 Port Valid Interrupt StatusA change in receiver port valid status as reported in the PORT_PASS bit in the PORT_STS1 register. This interrupt condition is cleared by reading the RX_PORT_STS1 register. 0 IS_LOCK_STS R 0x0 Lock Interrupt StatusA change in lock status has been detected. Status is reported in the LOCK_STS_CHG bit in the RX_PORT_STS1 register.This interrupt condition is cleared by reading the RX_PORT_STS1 register. Bit Field Type Reset Description Bit Field Type Reset Description BitFieldTypeResetDescription 7 RESERVED R 0x0 Reserved 6 IS_LINE_LEN_CHG R 0x0 Video Line Length Interrupt StatusA change in video line length has been detected. Status is reported in the LINE_LEN_CHG bit in the RX_PORT_STS2 register.This interrupt condition is cleared by reading the RX_PORT_STS2 register. 5 IS_LINE_CNT_CHG R 0x0 Video Line Count Interrupt StatusA change in number of video lines per frame has been detected. Status is reported in the LINE_CNT_CHG bit in the RX_PORT_STS2 register.This interrupt condition is cleared by reading the RX_PORT_STS2 register. 4 IS_BUFFER_ERR R 0x0 Receiver Buffer Error Interrupt StatusA Receive Buffer overflow has been detected as reported in the BUFFER_ERROR bit in the RX_PORT_STS2 register. This interrupt condition is cleared by reading the RX_PORT_STS2 register. 3 RESERVED R 0x0 Reserved 2 IS_FPD3_PAR_ERR R 0x0 FPD-Link III Receiver Parity Error Interrupt StatusA parity error on the FPD-Link III interface for the receive port has been detected. Parity error status is reported in the PARITY_ERROR bit in the RX_PORT_STS1 register.This interrupt condition is cleared by reading the RX_PORT_STS1 register. 1 IS_PORT_PASS R 0x0 Port Valid Interrupt StatusA change in receiver port valid status as reported in the PORT_PASS bit in the PORT_STS1 register. This interrupt condition is cleared by reading the RX_PORT_STS1 register. 0 IS_LOCK_STS R 0x0 Lock Interrupt StatusA change in lock status has been detected. Status is reported in the LOCK_STS_CHG bit in the RX_PORT_STS1 register.This interrupt condition is cleared by reading the RX_PORT_STS1 register. 7 RESERVED R 0x0 Reserved 7RESERVEDR0x0 Reserved 6 IS_LINE_LEN_CHG R 0x0 Video Line Length Interrupt StatusA change in video line length has been detected. Status is reported in the LINE_LEN_CHG bit in the RX_PORT_STS2 register.This interrupt condition is cleared by reading the RX_PORT_STS2 register. 6IS_LINE_LEN_CHGR0x0 Video Line Length Interrupt StatusA change in video line length has been detected. Status is reported in the LINE_LEN_CHG bit in the RX_PORT_STS2 register.This interrupt condition is cleared by reading the RX_PORT_STS2 register. 5 IS_LINE_CNT_CHG R 0x0 Video Line Count Interrupt StatusA change in number of video lines per frame has been detected. Status is reported in the LINE_CNT_CHG bit in the RX_PORT_STS2 register.This interrupt condition is cleared by reading the RX_PORT_STS2 register. 5IS_LINE_CNT_CHGR0x0 Video Line Count Interrupt StatusA change in number of video lines per frame has been detected. Status is reported in the LINE_CNT_CHG bit in the RX_PORT_STS2 register.This interrupt condition is cleared by reading the RX_PORT_STS2 register. 4 IS_BUFFER_ERR R 0x0 Receiver Buffer Error Interrupt StatusA Receive Buffer overflow has been detected as reported in the BUFFER_ERROR bit in the RX_PORT_STS2 register. This interrupt condition is cleared by reading the RX_PORT_STS2 register. 4IS_BUFFER_ERRR0x0 Receiver Buffer Error Interrupt StatusA Receive Buffer overflow has been detected as reported in the BUFFER_ERROR bit in the RX_PORT_STS2 register. This interrupt condition is cleared by reading the RX_PORT_STS2 register. 3 RESERVED R 0x0 Reserved 3RESERVEDR0x0 Reserved 2 IS_FPD3_PAR_ERR R 0x0 FPD-Link III Receiver Parity Error Interrupt StatusA parity error on the FPD-Link III interface for the receive port has been detected. Parity error status is reported in the PARITY_ERROR bit in the RX_PORT_STS1 register.This interrupt condition is cleared by reading the RX_PORT_STS1 register. 2IS_FPD3_PAR_ERRR0x0 FPD-Link III Receiver Parity Error Interrupt StatusA parity error on the FPD-Link III interface for the receive port has been detected. Parity error status is reported in the PARITY_ERROR bit in the RX_PORT_STS1 register.This interrupt condition is cleared by reading the RX_PORT_STS1 register. 1 IS_PORT_PASS R 0x0 Port Valid Interrupt StatusA change in receiver port valid status as reported in the PORT_PASS bit in the PORT_STS1 register. This interrupt condition is cleared by reading the RX_PORT_STS1 register. 1IS_PORT_PASSR0x0 Port Valid Interrupt StatusA change in receiver port valid status as reported in the PORT_PASS bit in the PORT_STS1 register. This interrupt condition is cleared by reading the RX_PORT_STS1 register. 0 IS_LOCK_STS R 0x0 Lock Interrupt StatusA change in lock status has been detected. Status is reported in the LOCK_STS_CHG bit in the RX_PORT_STS1 register.This interrupt condition is cleared by reading the RX_PORT_STS1 register. 0IS_LOCK_STSR0x0 Lock Interrupt StatusA change in lock status has been detected. Status is reported in the LOCK_STS_CHG bit in the RX_PORT_STS1 register.This interrupt condition is cleared by reading the RX_PORT_STS1 register. FC_GPIO_STS Register (Address = 0xDC) [Reset = 0x00] FC_GPIO_STS is shown in #GUID-20230614-SS0T-4RL9-H3GZ-MGHKVB6PT1NH/MAIN_MAIN_MAIN_FC_GPIO_STS_TABLE_TABLE. Return to the Summary Table. RX port-specific register. The FPD-Link III Port Select register 0x4C configures which unique Rx port registers can be accessed by I2C read and write commands. FC_GPIO_STS Register Field Descriptions Bit Field Type Reset Description 7 GPIO3_INT_STS RC 0x0 GPIO3 Interrupt StatusThis bit indicates an interrupt condition has been met for GPIO3. This bit is cleared on read. 6 GPIO2_INT_STS RC 0x0 GPIO2 Interrupt StatusThis bit indicates an interrupt condition has been met for GPIO2. This bit is cleared on read. 5 GPIO1_INT_STS RC 0x0 GPIO1 Interrupt StatusThis bit indicates an interrupt condition has been met for GPIO1. This bit is cleared on read. 4 GPIO0_INT_STS RC 0x0 GPIO0 Interrupt StatusThis bit indicates an interrupt condition has been met for GPIO0. This bit is cleared on read. 3 FC_GPIO3_STS R 0x0 Forward Channel GPIO3 StatusThis bit indicates the current value for forward channel GPIO3. 2 FC_GPIO2_STS R 0x0 Forward Channel GPIO2 StatusThis bit indicates the current value for forward channel GPIO2. 1 FC_GPIO1_STS R 0x0 Forward Channel GPIO1 StatusThis bit indicates the current value for forward channel GPIO1. 0 FC_GPIO0_STS R 0x0 Forward Channel GPIO0 StatusThis bit indicates the current value for forward channel GPIO0. FC_GPIO_STS Register (Address = 0xDC) [Reset = 0x00] FC_GPIO_STS is shown in #GUID-20230614-SS0T-4RL9-H3GZ-MGHKVB6PT1NH/MAIN_MAIN_MAIN_FC_GPIO_STS_TABLE_TABLE.#GUID-20230614-SS0T-4RL9-H3GZ-MGHKVB6PT1NH/MAIN_MAIN_MAIN_FC_GPIO_STS_TABLE_TABLEReturn to the Summary Table.Summary TableRX port-specific register. The FPD-Link III Port Select register 0x4C configures which unique Rx port registers can be accessed by I2C read and write commands. FC_GPIO_STS Register Field Descriptions Bit Field Type Reset Description 7 GPIO3_INT_STS RC 0x0 GPIO3 Interrupt StatusThis bit indicates an interrupt condition has been met for GPIO3. This bit is cleared on read. 6 GPIO2_INT_STS RC 0x0 GPIO2 Interrupt StatusThis bit indicates an interrupt condition has been met for GPIO2. This bit is cleared on read. 5 GPIO1_INT_STS RC 0x0 GPIO1 Interrupt StatusThis bit indicates an interrupt condition has been met for GPIO1. This bit is cleared on read. 4 GPIO0_INT_STS RC 0x0 GPIO0 Interrupt StatusThis bit indicates an interrupt condition has been met for GPIO0. This bit is cleared on read. 3 FC_GPIO3_STS R 0x0 Forward Channel GPIO3 StatusThis bit indicates the current value for forward channel GPIO3. 2 FC_GPIO2_STS R 0x0 Forward Channel GPIO2 StatusThis bit indicates the current value for forward channel GPIO2. 1 FC_GPIO1_STS R 0x0 Forward Channel GPIO1 StatusThis bit indicates the current value for forward channel GPIO1. 0 FC_GPIO0_STS R 0x0 Forward Channel GPIO0 StatusThis bit indicates the current value for forward channel GPIO0. FC_GPIO_STS Register Field Descriptions Bit Field Type Reset Description 7 GPIO3_INT_STS RC 0x0 GPIO3 Interrupt StatusThis bit indicates an interrupt condition has been met for GPIO3. This bit is cleared on read. 6 GPIO2_INT_STS RC 0x0 GPIO2 Interrupt StatusThis bit indicates an interrupt condition has been met for GPIO2. This bit is cleared on read. 5 GPIO1_INT_STS RC 0x0 GPIO1 Interrupt StatusThis bit indicates an interrupt condition has been met for GPIO1. This bit is cleared on read. 4 GPIO0_INT_STS RC 0x0 GPIO0 Interrupt StatusThis bit indicates an interrupt condition has been met for GPIO0. This bit is cleared on read. 3 FC_GPIO3_STS R 0x0 Forward Channel GPIO3 StatusThis bit indicates the current value for forward channel GPIO3. 2 FC_GPIO2_STS R 0x0 Forward Channel GPIO2 StatusThis bit indicates the current value for forward channel GPIO2. 1 FC_GPIO1_STS R 0x0 Forward Channel GPIO1 StatusThis bit indicates the current value for forward channel GPIO1. 0 FC_GPIO0_STS R 0x0 Forward Channel GPIO0 StatusThis bit indicates the current value for forward channel GPIO0. Bit Field Type Reset Description Bit Field Type Reset Description BitFieldTypeResetDescription 7 GPIO3_INT_STS RC 0x0 GPIO3 Interrupt StatusThis bit indicates an interrupt condition has been met for GPIO3. This bit is cleared on read. 6 GPIO2_INT_STS RC 0x0 GPIO2 Interrupt StatusThis bit indicates an interrupt condition has been met for GPIO2. This bit is cleared on read. 5 GPIO1_INT_STS RC 0x0 GPIO1 Interrupt StatusThis bit indicates an interrupt condition has been met for GPIO1. This bit is cleared on read. 4 GPIO0_INT_STS RC 0x0 GPIO0 Interrupt StatusThis bit indicates an interrupt condition has been met for GPIO0. This bit is cleared on read. 3 FC_GPIO3_STS R 0x0 Forward Channel GPIO3 StatusThis bit indicates the current value for forward channel GPIO3. 2 FC_GPIO2_STS R 0x0 Forward Channel GPIO2 StatusThis bit indicates the current value for forward channel GPIO2. 1 FC_GPIO1_STS R 0x0 Forward Channel GPIO1 StatusThis bit indicates the current value for forward channel GPIO1. 0 FC_GPIO0_STS R 0x0 Forward Channel GPIO0 StatusThis bit indicates the current value for forward channel GPIO0. 7 GPIO3_INT_STS RC 0x0 GPIO3 Interrupt StatusThis bit indicates an interrupt condition has been met for GPIO3. This bit is cleared on read. 7GPIO3_INT_STSRC0x0 GPIO3 Interrupt StatusThis bit indicates an interrupt condition has been met for GPIO3. This bit is cleared on read. 6 GPIO2_INT_STS RC 0x0 GPIO2 Interrupt StatusThis bit indicates an interrupt condition has been met for GPIO2. This bit is cleared on read. 6GPIO2_INT_STSRC0x0 GPIO2 Interrupt StatusThis bit indicates an interrupt condition has been met for GPIO2. This bit is cleared on read. 5 GPIO1_INT_STS RC 0x0 GPIO1 Interrupt StatusThis bit indicates an interrupt condition has been met for GPIO1. This bit is cleared on read. 5GPIO1_INT_STSRC0x0 GPIO1 Interrupt StatusThis bit indicates an interrupt condition has been met for GPIO1. This bit is cleared on read. 4 GPIO0_INT_STS RC 0x0 GPIO0 Interrupt StatusThis bit indicates an interrupt condition has been met for GPIO0. This bit is cleared on read. 4GPIO0_INT_STSRC0x0 GPIO0 Interrupt StatusThis bit indicates an interrupt condition has been met for GPIO0. This bit is cleared on read. 3 FC_GPIO3_STS R 0x0 Forward Channel GPIO3 StatusThis bit indicates the current value for forward channel GPIO3. 3FC_GPIO3_STSR0x0 Forward Channel GPIO3 StatusThis bit indicates the current value for forward channel GPIO3. 2 FC_GPIO2_STS R 0x0 Forward Channel GPIO2 StatusThis bit indicates the current value for forward channel GPIO2. 2FC_GPIO2_STSR0x0 Forward Channel GPIO2 StatusThis bit indicates the current value for forward channel GPIO2. 1 FC_GPIO1_STS R 0x0 Forward Channel GPIO1 StatusThis bit indicates the current value for forward channel GPIO1. 1FC_GPIO1_STSR0x0 Forward Channel GPIO1 StatusThis bit indicates the current value for forward channel GPIO1. 0 FC_GPIO0_STS R 0x0 Forward Channel GPIO0 StatusThis bit indicates the current value for forward channel GPIO0. 0FC_GPIO0_STSR0x0 Forward Channel GPIO0 StatusThis bit indicates the current value for forward channel GPIO0. FC_GPIO_ICR Register (Address = 0xDD) [Reset = 0x00] FC_GPIO_ICR is shown in #GUID-20230614-SS0T-4RL9-H3GZ-MGHKVB6PT1NH/MAIN_MAIN_MAIN_FC_GPIO_ICR_TABLE_TABLE. Return to the Summary Table. RX port-specific register. The FPD-Link III Port Select register 0x4C configures which unique Rx port registers can be accessed by I2C read and write commands. FC_GPIO_ICR Register Field Descriptions Bit Field Type Reset Description 7 GPIO3_FALL_IE W 0x0 GPIO3 Fall Interrupt EnableIf this bit is set, an interrupt will be generated based on detection of a falling edge on GPIO3. 6 GPIO3_RISE_IE W 0x0 GPIO3 Rise Interrupt EnableIf this bit is set, an interrupt will be generated based on detection of a rising edge on GPIO3. 5 GPIO2_FALL_IE W 0x0 GPIO2 Fall Interrupt EnableIf this bit is set, an interrupt will be generated based on detection of a falling edge on GPIO2. 4 GPIO2_RISE_IE W 0x0 GPIO2 Rise Interrupt EnableIf this bit is set, an interrupt will be generated based on detection of a rising edge on GPIO2. 3 GPIO1_FALL_IE W 0x0 GPIO1 Fall Interrupt EnableIf this bit is set, an interrupt will be generated based on detection of a falling edge on GPIO1. 2 GPIO1_RISE_IE W 0x0 GPIO1 Rise Interrupt EnableIf this bit is set, an interrupt will be generated based on detection of a rising edge on GPIO1. 1 GPIO0_FALL_IE W 0x0 GPIO0 Fall Interrupt EnableIf this bit is set, an interrupt will be generated based on detection of a falling edge on GPIO0. 0 GPIO0_RISE_IE W 0x0 GPIO0 Rise Interrupt EnableIf this bit is set, an interrupt will be generated based on detection of a rising edge on GPIO0. FC_GPIO_ICR Register (Address = 0xDD) [Reset = 0x00] FC_GPIO_ICR is shown in #GUID-20230614-SS0T-4RL9-H3GZ-MGHKVB6PT1NH/MAIN_MAIN_MAIN_FC_GPIO_ICR_TABLE_TABLE.#GUID-20230614-SS0T-4RL9-H3GZ-MGHKVB6PT1NH/MAIN_MAIN_MAIN_FC_GPIO_ICR_TABLE_TABLEReturn to the Summary Table.Summary TableRX port-specific register. The FPD-Link III Port Select register 0x4C configures which unique Rx port registers can be accessed by I2C read and write commands. FC_GPIO_ICR Register Field Descriptions Bit Field Type Reset Description 7 GPIO3_FALL_IE W 0x0 GPIO3 Fall Interrupt EnableIf this bit is set, an interrupt will be generated based on detection of a falling edge on GPIO3. 6 GPIO3_RISE_IE W 0x0 GPIO3 Rise Interrupt EnableIf this bit is set, an interrupt will be generated based on detection of a rising edge on GPIO3. 5 GPIO2_FALL_IE W 0x0 GPIO2 Fall Interrupt EnableIf this bit is set, an interrupt will be generated based on detection of a falling edge on GPIO2. 4 GPIO2_RISE_IE W 0x0 GPIO2 Rise Interrupt EnableIf this bit is set, an interrupt will be generated based on detection of a rising edge on GPIO2. 3 GPIO1_FALL_IE W 0x0 GPIO1 Fall Interrupt EnableIf this bit is set, an interrupt will be generated based on detection of a falling edge on GPIO1. 2 GPIO1_RISE_IE W 0x0 GPIO1 Rise Interrupt EnableIf this bit is set, an interrupt will be generated based on detection of a rising edge on GPIO1. 1 GPIO0_FALL_IE W 0x0 GPIO0 Fall Interrupt EnableIf this bit is set, an interrupt will be generated based on detection of a falling edge on GPIO0. 0 GPIO0_RISE_IE W 0x0 GPIO0 Rise Interrupt EnableIf this bit is set, an interrupt will be generated based on detection of a rising edge on GPIO0. FC_GPIO_ICR Register Field Descriptions Bit Field Type Reset Description 7 GPIO3_FALL_IE W 0x0 GPIO3 Fall Interrupt EnableIf this bit is set, an interrupt will be generated based on detection of a falling edge on GPIO3. 6 GPIO3_RISE_IE W 0x0 GPIO3 Rise Interrupt EnableIf this bit is set, an interrupt will be generated based on detection of a rising edge on GPIO3. 5 GPIO2_FALL_IE W 0x0 GPIO2 Fall Interrupt EnableIf this bit is set, an interrupt will be generated based on detection of a falling edge on GPIO2. 4 GPIO2_RISE_IE W 0x0 GPIO2 Rise Interrupt EnableIf this bit is set, an interrupt will be generated based on detection of a rising edge on GPIO2. 3 GPIO1_FALL_IE W 0x0 GPIO1 Fall Interrupt EnableIf this bit is set, an interrupt will be generated based on detection of a falling edge on GPIO1. 2 GPIO1_RISE_IE W 0x0 GPIO1 Rise Interrupt EnableIf this bit is set, an interrupt will be generated based on detection of a rising edge on GPIO1. 1 GPIO0_FALL_IE W 0x0 GPIO0 Fall Interrupt EnableIf this bit is set, an interrupt will be generated based on detection of a falling edge on GPIO0. 0 GPIO0_RISE_IE W 0x0 GPIO0 Rise Interrupt EnableIf this bit is set, an interrupt will be generated based on detection of a rising edge on GPIO0. Bit Field Type Reset Description Bit Field Type Reset Description BitFieldTypeResetDescription 7 GPIO3_FALL_IE W 0x0 GPIO3 Fall Interrupt EnableIf this bit is set, an interrupt will be generated based on detection of a falling edge on GPIO3. 6 GPIO3_RISE_IE W 0x0 GPIO3 Rise Interrupt EnableIf this bit is set, an interrupt will be generated based on detection of a rising edge on GPIO3. 5 GPIO2_FALL_IE W 0x0 GPIO2 Fall Interrupt EnableIf this bit is set, an interrupt will be generated based on detection of a falling edge on GPIO2. 4 GPIO2_RISE_IE W 0x0 GPIO2 Rise Interrupt EnableIf this bit is set, an interrupt will be generated based on detection of a rising edge on GPIO2. 3 GPIO1_FALL_IE W 0x0 GPIO1 Fall Interrupt EnableIf this bit is set, an interrupt will be generated based on detection of a falling edge on GPIO1. 2 GPIO1_RISE_IE W 0x0 GPIO1 Rise Interrupt EnableIf this bit is set, an interrupt will be generated based on detection of a rising edge on GPIO1. 1 GPIO0_FALL_IE W 0x0 GPIO0 Fall Interrupt EnableIf this bit is set, an interrupt will be generated based on detection of a falling edge on GPIO0. 0 GPIO0_RISE_IE W 0x0 GPIO0 Rise Interrupt EnableIf this bit is set, an interrupt will be generated based on detection of a rising edge on GPIO0. 7 GPIO3_FALL_IE W 0x0 GPIO3 Fall Interrupt EnableIf this bit is set, an interrupt will be generated based on detection of a falling edge on GPIO3. 7GPIO3_FALL_IEW0x0 GPIO3 Fall Interrupt EnableIf this bit is set, an interrupt will be generated based on detection of a falling edge on GPIO3. 6 GPIO3_RISE_IE W 0x0 GPIO3 Rise Interrupt EnableIf this bit is set, an interrupt will be generated based on detection of a rising edge on GPIO3. 6GPIO3_RISE_IEW0x0 GPIO3 Rise Interrupt EnableIf this bit is set, an interrupt will be generated based on detection of a rising edge on GPIO3. 5 GPIO2_FALL_IE W 0x0 GPIO2 Fall Interrupt EnableIf this bit is set, an interrupt will be generated based on detection of a falling edge on GPIO2. 5GPIO2_FALL_IEW0x0 GPIO2 Fall Interrupt EnableIf this bit is set, an interrupt will be generated based on detection of a falling edge on GPIO2. 4 GPIO2_RISE_IE W 0x0 GPIO2 Rise Interrupt EnableIf this bit is set, an interrupt will be generated based on detection of a rising edge on GPIO2. 4GPIO2_RISE_IEW0x0 GPIO2 Rise Interrupt EnableIf this bit is set, an interrupt will be generated based on detection of a rising edge on GPIO2. 3 GPIO1_FALL_IE W 0x0 GPIO1 Fall Interrupt EnableIf this bit is set, an interrupt will be generated based on detection of a falling edge on GPIO1. 3GPIO1_FALL_IEW0x0 GPIO1 Fall Interrupt EnableIf this bit is set, an interrupt will be generated based on detection of a falling edge on GPIO1. 2 GPIO1_RISE_IE W 0x0 GPIO1 Rise Interrupt EnableIf this bit is set, an interrupt will be generated based on detection of a rising edge on GPIO1. 2GPIO1_RISE_IEW0x0 GPIO1 Rise Interrupt EnableIf this bit is set, an interrupt will be generated based on detection of a rising edge on GPIO1. 1 GPIO0_FALL_IE W 0x0 GPIO0 Fall Interrupt EnableIf this bit is set, an interrupt will be generated based on detection of a falling edge on GPIO0. 1GPIO0_FALL_IEW0x0 GPIO0 Fall Interrupt EnableIf this bit is set, an interrupt will be generated based on detection of a falling edge on GPIO0. 0 GPIO0_RISE_IE W 0x0 GPIO0 Rise Interrupt EnableIf this bit is set, an interrupt will be generated based on detection of a rising edge on GPIO0. 0GPIO0_RISE_IEW0x0 GPIO0 Rise Interrupt EnableIf this bit is set, an interrupt will be generated based on detection of a rising edge on GPIO0. SEN_INT_RISE_STS Register (Address = 0xDE) [Reset = 0x00] SEN_INT_RISE_STS is shown in #GUID-20230614-SS0T-4RL9-H3GZ-MGHKVB6PT1NH/MAIN_MAIN_MAIN_SEN_INT_RISE_STS_TABLE_TABLE. Return to the Summary Table. RX port-specific register. The FPD-Link III Port Select register 0x4C configures which unique Rx port registers can be accessed by I2C read and write commands. SEN_INT_RISE_STS Register Field Descriptions Bit Field Type Reset Description 7:0 SEN_INT_RISE RC 0x0 Sensor Interrupt Rise StatusThis register provides the interrupt status for rising edge transitions on the bits in SENSOR_STS_0. If a mask bit is set in the SEN_INT_RISE_MASK register, a rising edge transition on the corresponding SENSOR_STS_0 bit will generate an interrupt that will be latched in this register. SEN_INT_RISE_STS Register (Address = 0xDE) [Reset = 0x00] SEN_INT_RISE_STS is shown in #GUID-20230614-SS0T-4RL9-H3GZ-MGHKVB6PT1NH/MAIN_MAIN_MAIN_SEN_INT_RISE_STS_TABLE_TABLE.#GUID-20230614-SS0T-4RL9-H3GZ-MGHKVB6PT1NH/MAIN_MAIN_MAIN_SEN_INT_RISE_STS_TABLE_TABLEReturn to the Summary Table.Summary TableRX port-specific register. The FPD-Link III Port Select register 0x4C configures which unique Rx port registers can be accessed by I2C read and write commands. SEN_INT_RISE_STS Register Field Descriptions Bit Field Type Reset Description 7:0 SEN_INT_RISE RC 0x0 Sensor Interrupt Rise StatusThis register provides the interrupt status for rising edge transitions on the bits in SENSOR_STS_0. If a mask bit is set in the SEN_INT_RISE_MASK register, a rising edge transition on the corresponding SENSOR_STS_0 bit will generate an interrupt that will be latched in this register. SEN_INT_RISE_STS Register Field Descriptions Bit Field Type Reset Description 7:0 SEN_INT_RISE RC 0x0 Sensor Interrupt Rise StatusThis register provides the interrupt status for rising edge transitions on the bits in SENSOR_STS_0. If a mask bit is set in the SEN_INT_RISE_MASK register, a rising edge transition on the corresponding SENSOR_STS_0 bit will generate an interrupt that will be latched in this register. Bit Field Type Reset Description Bit Field Type Reset Description BitFieldTypeResetDescription 7:0 SEN_INT_RISE RC 0x0 Sensor Interrupt Rise StatusThis register provides the interrupt status for rising edge transitions on the bits in SENSOR_STS_0. If a mask bit is set in the SEN_INT_RISE_MASK register, a rising edge transition on the corresponding SENSOR_STS_0 bit will generate an interrupt that will be latched in this register. 7:0 SEN_INT_RISE RC 0x0 Sensor Interrupt Rise StatusThis register provides the interrupt status for rising edge transitions on the bits in SENSOR_STS_0. If a mask bit is set in the SEN_INT_RISE_MASK register, a rising edge transition on the corresponding SENSOR_STS_0 bit will generate an interrupt that will be latched in this register. 7:0SEN_INT_RISERC0x0 Sensor Interrupt Rise StatusThis register provides the interrupt status for rising edge transitions on the bits in SENSOR_STS_0. If a mask bit is set in the SEN_INT_RISE_MASK register, a rising edge transition on the corresponding SENSOR_STS_0 bit will generate an interrupt that will be latched in this register. SEN_INT_FALL_STS Register (Address = 0xDF) [Reset = 0x00] SEN_INT_FALL_STS is shown in #GUID-20230614-SS0T-4RL9-H3GZ-MGHKVB6PT1NH/MAIN_MAIN_MAIN_SEN_INT_FALL_STS_TABLE_TABLE. Return to the Summary Table. RX port-specific register. The FPD-Link III Port Select register 0x4C configures which unique Rx port registers can be accessed by I2C read and write commands. SEN_INT_FALL_STS Register Field Descriptions Bit Field Type Reset Description 7:0 SEN_INT_FALL RC 0x0 Sensor Interrupt Fall StatusThis register provides the interrupt status for falling edge transitions on the bits in SENSOR_STS_0. If a mask bit is set in the SEN_INT_FALL_MASK register, a falling edge transition on the corresponding SENSOR_STS_0 bit will generate an interrupt that will be latched in this register. SEN_INT_FALL_STS Register (Address = 0xDF) [Reset = 0x00] SEN_INT_FALL_STS is shown in #GUID-20230614-SS0T-4RL9-H3GZ-MGHKVB6PT1NH/MAIN_MAIN_MAIN_SEN_INT_FALL_STS_TABLE_TABLE.#GUID-20230614-SS0T-4RL9-H3GZ-MGHKVB6PT1NH/MAIN_MAIN_MAIN_SEN_INT_FALL_STS_TABLE_TABLEReturn to the Summary Table.Summary TableRX port-specific register. The FPD-Link III Port Select register 0x4C configures which unique Rx port registers can be accessed by I2C read and write commands. SEN_INT_FALL_STS Register Field Descriptions Bit Field Type Reset Description 7:0 SEN_INT_FALL RC 0x0 Sensor Interrupt Fall StatusThis register provides the interrupt status for falling edge transitions on the bits in SENSOR_STS_0. If a mask bit is set in the SEN_INT_FALL_MASK register, a falling edge transition on the corresponding SENSOR_STS_0 bit will generate an interrupt that will be latched in this register. SEN_INT_FALL_STS Register Field Descriptions Bit Field Type Reset Description 7:0 SEN_INT_FALL RC 0x0 Sensor Interrupt Fall StatusThis register provides the interrupt status for falling edge transitions on the bits in SENSOR_STS_0. If a mask bit is set in the SEN_INT_FALL_MASK register, a falling edge transition on the corresponding SENSOR_STS_0 bit will generate an interrupt that will be latched in this register. Bit Field Type Reset Description Bit Field Type Reset Description BitFieldTypeResetDescription 7:0 SEN_INT_FALL RC 0x0 Sensor Interrupt Fall StatusThis register provides the interrupt status for falling edge transitions on the bits in SENSOR_STS_0. If a mask bit is set in the SEN_INT_FALL_MASK register, a falling edge transition on the corresponding SENSOR_STS_0 bit will generate an interrupt that will be latched in this register. 7:0 SEN_INT_FALL RC 0x0 Sensor Interrupt Fall StatusThis register provides the interrupt status for falling edge transitions on the bits in SENSOR_STS_0. If a mask bit is set in the SEN_INT_FALL_MASK register, a falling edge transition on the corresponding SENSOR_STS_0 bit will generate an interrupt that will be latched in this register. 7:0SEN_INT_FALLRC0x0 Sensor Interrupt Fall StatusThis register provides the interrupt status for falling edge transitions on the bits in SENSOR_STS_0. If a mask bit is set in the SEN_INT_FALL_MASK register, a falling edge transition on the corresponding SENSOR_STS_0 bit will generate an interrupt that will be latched in this register. FPD3_RX_ID0 Register (Address = 0xF0) [Reset = 0x5F] FPD3_RX_ID0 is shown in #GUID-20230614-SS0T-4RL9-H3GZ-MGHKVB6PT1NH/MAIN_MAIN_MAIN_FPD3_RX_ID0_TABLE_TABLE. Return to the Summary Table. FPD3_RX_ID0 Register Field Descriptions Bit Field Type Reset Description 7:0 FPD3_RX_ID0 R 0x5F FPD3_RX_ID0: First byte ID code: '_ ' FPD3_RX_ID0 Register (Address = 0xF0) [Reset = 0x5F] FPD3_RX_ID0 is shown in #GUID-20230614-SS0T-4RL9-H3GZ-MGHKVB6PT1NH/MAIN_MAIN_MAIN_FPD3_RX_ID0_TABLE_TABLE.#GUID-20230614-SS0T-4RL9-H3GZ-MGHKVB6PT1NH/MAIN_MAIN_MAIN_FPD3_RX_ID0_TABLE_TABLEReturn to the Summary Table.Summary Table FPD3_RX_ID0 Register Field Descriptions Bit Field Type Reset Description 7:0 FPD3_RX_ID0 R 0x5F FPD3_RX_ID0: First byte ID code: '_ ' FPD3_RX_ID0 Register Field Descriptions Bit Field Type Reset Description 7:0 FPD3_RX_ID0 R 0x5F FPD3_RX_ID0: First byte ID code: '_ ' Bit Field Type Reset Description Bit Field Type Reset Description BitFieldTypeResetDescription 7:0 FPD3_RX_ID0 R 0x5F FPD3_RX_ID0: First byte ID code: '_ ' 7:0 FPD3_RX_ID0 R 0x5F FPD3_RX_ID0: First byte ID code: '_ ' 7:0FPD3_RX_ID0R0x5F FPD3_RX_ID0: First byte ID code: '_ ' FPD3_RX_ID1 Register (Address = 0xF1) [Reset = 0x55] FPD3_RX_ID1 is shown in #GUID-20230614-SS0T-4RL9-H3GZ-MGHKVB6PT1NH/MAIN_MAIN_MAIN_FPD3_RX_ID1_TABLE_TABLE. Return to the Summary Table. FPD3_RX_ID1 Register Field Descriptions Bit Field Type Reset Description 7:0 FPD3_RX_ID1 R 0x55 FPD3_RX_ID1: 2nd byte of ID code: 'U ' FPD3_RX_ID1 Register (Address = 0xF1) [Reset = 0x55] FPD3_RX_ID1 is shown in #GUID-20230614-SS0T-4RL9-H3GZ-MGHKVB6PT1NH/MAIN_MAIN_MAIN_FPD3_RX_ID1_TABLE_TABLE.#GUID-20230614-SS0T-4RL9-H3GZ-MGHKVB6PT1NH/MAIN_MAIN_MAIN_FPD3_RX_ID1_TABLE_TABLEReturn to the Summary Table.Summary Table FPD3_RX_ID1 Register Field Descriptions Bit Field Type Reset Description 7:0 FPD3_RX_ID1 R 0x55 FPD3_RX_ID1: 2nd byte of ID code: 'U ' FPD3_RX_ID1 Register Field Descriptions Bit Field Type Reset Description 7:0 FPD3_RX_ID1 R 0x55 FPD3_RX_ID1: 2nd byte of ID code: 'U ' Bit Field Type Reset Description Bit Field Type Reset Description BitFieldTypeResetDescription 7:0 FPD3_RX_ID1 R 0x55 FPD3_RX_ID1: 2nd byte of ID code: 'U ' 7:0 FPD3_RX_ID1 R 0x55 FPD3_RX_ID1: 2nd byte of ID code: 'U ' 7:0FPD3_RX_ID1R0x55 FPD3_RX_ID1: 2nd byte of ID code: 'U ' FPD3_RX_ID2 Register (Address = 0xF2) [Reset = 0x42] FPD3_RX_ID2 is shown in #GUID-20230614-SS0T-4RL9-H3GZ-MGHKVB6PT1NH/MAIN_MAIN_MAIN_FPD3_RX_ID2_TABLE_TABLE. Return to the Summary Table. FPD3_RX_ID2 Register Field Descriptions Bit Field Type Reset Description 7:0 FPD3_RX_ID2 R 0x42 FPD3_RX_ID2: 3rd byte of ID code: 'B ' FPD3_RX_ID2 Register (Address = 0xF2) [Reset = 0x42] FPD3_RX_ID2 is shown in #GUID-20230614-SS0T-4RL9-H3GZ-MGHKVB6PT1NH/MAIN_MAIN_MAIN_FPD3_RX_ID2_TABLE_TABLE.#GUID-20230614-SS0T-4RL9-H3GZ-MGHKVB6PT1NH/MAIN_MAIN_MAIN_FPD3_RX_ID2_TABLE_TABLEReturn to the Summary Table.Summary Table FPD3_RX_ID2 Register Field Descriptions Bit Field Type Reset Description 7:0 FPD3_RX_ID2 R 0x42 FPD3_RX_ID2: 3rd byte of ID code: 'B ' FPD3_RX_ID2 Register Field Descriptions Bit Field Type Reset Description 7:0 FPD3_RX_ID2 R 0x42 FPD3_RX_ID2: 3rd byte of ID code: 'B ' Bit Field Type Reset Description Bit Field Type Reset Description BitFieldTypeResetDescription 7:0 FPD3_RX_ID2 R 0x42 FPD3_RX_ID2: 3rd byte of ID code: 'B ' 7:0 FPD3_RX_ID2 R 0x42 FPD3_RX_ID2: 3rd byte of ID code: 'B ' 7:0FPD3_RX_ID2R0x42 FPD3_RX_ID2: 3rd byte of ID code: 'B ' FPD3_RX_ID3 Register (Address = 0xF3) [Reset = 0x39] FPD3_RX_ID3 is shown in #GUID-20230614-SS0T-4RL9-H3GZ-MGHKVB6PT1NH/MAIN_MAIN_MAIN_FPD3_RX_ID3_TABLE_TABLE. Return to the Summary Table. FPD3_RX_ID3 Register Field Descriptions Bit Field Type Reset Description 7:0 FPD3_RX_ID3 R 0x39 FPD3_RX_ID3: 4th byte of ID code: '9 ' FPD3_RX_ID3 Register (Address = 0xF3) [Reset = 0x39] FPD3_RX_ID3 is shown in #GUID-20230614-SS0T-4RL9-H3GZ-MGHKVB6PT1NH/MAIN_MAIN_MAIN_FPD3_RX_ID3_TABLE_TABLE.#GUID-20230614-SS0T-4RL9-H3GZ-MGHKVB6PT1NH/MAIN_MAIN_MAIN_FPD3_RX_ID3_TABLE_TABLEReturn to the Summary Table.Summary Table FPD3_RX_ID3 Register Field Descriptions Bit Field Type Reset Description 7:0 FPD3_RX_ID3 R 0x39 FPD3_RX_ID3: 4th byte of ID code: '9 ' FPD3_RX_ID3 Register Field Descriptions Bit Field Type Reset Description 7:0 FPD3_RX_ID3 R 0x39 FPD3_RX_ID3: 4th byte of ID code: '9 ' Bit Field Type Reset Description Bit Field Type Reset Description BitFieldTypeResetDescription 7:0 FPD3_RX_ID3 R 0x39 FPD3_RX_ID3: 4th byte of ID code: '9 ' 7:0 FPD3_RX_ID3 R 0x39 FPD3_RX_ID3: 4th byte of ID code: '9 ' 7:0FPD3_RX_ID3R0x39 FPD3_RX_ID3: 4th byte of ID code: '9 ' FPD3_RX_ID4 Register (Address = 0xF4) [Reset = 0x36] FPD3_RX_ID4 is shown in #GUID-20230614-SS0T-4RL9-H3GZ-MGHKVB6PT1NH/MAIN_MAIN_MAIN_FPD3_RX_ID4_TABLE_TABLE. Return to the Summary Table. FPD3_RX_ID4 Register Field Descriptions Bit Field Type Reset Description 7:0 FPD3_RX_ID4 R 0x36 FPD3_RX_ID4: 5th byte of ID code: '6' FPD3_RX_ID4 Register (Address = 0xF4) [Reset = 0x36] FPD3_RX_ID4 is shown in #GUID-20230614-SS0T-4RL9-H3GZ-MGHKVB6PT1NH/MAIN_MAIN_MAIN_FPD3_RX_ID4_TABLE_TABLE.#GUID-20230614-SS0T-4RL9-H3GZ-MGHKVB6PT1NH/MAIN_MAIN_MAIN_FPD3_RX_ID4_TABLE_TABLEReturn to the Summary Table.Summary Table FPD3_RX_ID4 Register Field Descriptions Bit Field Type Reset Description 7:0 FPD3_RX_ID4 R 0x36 FPD3_RX_ID4: 5th byte of ID code: '6' FPD3_RX_ID4 Register Field Descriptions Bit Field Type Reset Description 7:0 FPD3_RX_ID4 R 0x36 FPD3_RX_ID4: 5th byte of ID code: '6' Bit Field Type Reset Description Bit Field Type Reset Description BitFieldTypeResetDescription 7:0 FPD3_RX_ID4 R 0x36 FPD3_RX_ID4: 5th byte of ID code: '6' 7:0 FPD3_RX_ID4 R 0x36 FPD3_RX_ID4: 5th byte of ID code: '6' 7:0FPD3_RX_ID4R0x36 FPD3_RX_ID4: 5th byte of ID code: '6' FPD3_RX_ID5 Register (Address = 0xF5) [Reset = 0x30] FPD3_RX_ID5 is shown in #GUID-20230614-SS0T-4RL9-H3GZ-MGHKVB6PT1NH/MAIN_MAIN_MAIN_FPD3_RX_ID5_TABLE_TABLE. Return to the Summary Table. FPD3_RX_ID5 Register Field Descriptions Bit Field Type Reset Description 7:0 FPD3_RX_ID5 R 0x30 FPD3_RX_ID5: 6th byte of ID code: '0' FPD3_RX_ID5 Register (Address = 0xF5) [Reset = 0x30] FPD3_RX_ID5 is shown in #GUID-20230614-SS0T-4RL9-H3GZ-MGHKVB6PT1NH/MAIN_MAIN_MAIN_FPD3_RX_ID5_TABLE_TABLE.#GUID-20230614-SS0T-4RL9-H3GZ-MGHKVB6PT1NH/MAIN_MAIN_MAIN_FPD3_RX_ID5_TABLE_TABLEReturn to the Summary Table.Summary Table FPD3_RX_ID5 Register Field Descriptions Bit Field Type Reset Description 7:0 FPD3_RX_ID5 R 0x30 FPD3_RX_ID5: 6th byte of ID code: '0' FPD3_RX_ID5 Register Field Descriptions Bit Field Type Reset Description 7:0 FPD3_RX_ID5 R 0x30 FPD3_RX_ID5: 6th byte of ID code: '0' Bit Field Type Reset Description Bit Field Type Reset Description BitFieldTypeResetDescription 7:0 FPD3_RX_ID5 R 0x30 FPD3_RX_ID5: 6th byte of ID code: '0' 7:0 FPD3_RX_ID5 R 0x30 FPD3_RX_ID5: 6th byte of ID code: '0' 7:0FPD3_RX_ID5R0x30 FPD3_RX_ID5: 6th byte of ID code: '0' I2C_RX0_ID Register (Address = 0xF8) [Reset = 0x00] I2C_RX0_ID is shown in #GUID-20230614-SS0T-4RL9-H3GZ-MGHKVB6PT1NH/MAIN_MAIN_MAIN_I2C_RX0_ID_TABLE_TABLE. Return to the Summary Table. As an alternative to paging to access FPD-Link III receive port 0 registers, a separate I2C address may be enabled to allow direct access to the port 0 specific registers. The I2C_RX_0_ID register provides a simpler method of accessing device registers specifically for port 0 without having to use the paging function to select the register page. Using this address also allows access to all shared registers. I2C_RX0_ID Register Field Descriptions Bit Field Type Reset Description 7:1 RX_PORT0_ID R/W 0x0 7-bit Receive Port 0 I2C IDConfigures the decoder for detecting transactions designated for Receiver port 0 registers. This provides a simpler method of accessing device registers specifically for port 0 without having to use the paging function to select the register page. A value of 0 in this field disables the Port0 decoder. 0 RESERVED R 0x0 Reserved I2C_RX0_ID Register (Address = 0xF8) [Reset = 0x00] I2C_RX0_ID is shown in #GUID-20230614-SS0T-4RL9-H3GZ-MGHKVB6PT1NH/MAIN_MAIN_MAIN_I2C_RX0_ID_TABLE_TABLE.#GUID-20230614-SS0T-4RL9-H3GZ-MGHKVB6PT1NH/MAIN_MAIN_MAIN_I2C_RX0_ID_TABLE_TABLEReturn to the Summary Table.Summary TableAs an alternative to paging to access FPD-Link III receive port 0 registers, a separate I2C address may be enabled to allow direct access to the port 0 specific registers. The I2C_RX_0_ID register provides a simpler method of accessing device registers specifically for port 0 without having to use the paging function to select the register page. Using this address also allows access to all shared registers. I2C_RX0_ID Register Field Descriptions Bit Field Type Reset Description 7:1 RX_PORT0_ID R/W 0x0 7-bit Receive Port 0 I2C IDConfigures the decoder for detecting transactions designated for Receiver port 0 registers. This provides a simpler method of accessing device registers specifically for port 0 without having to use the paging function to select the register page. A value of 0 in this field disables the Port0 decoder. 0 RESERVED R 0x0 Reserved I2C_RX0_ID Register Field Descriptions Bit Field Type Reset Description 7:1 RX_PORT0_ID R/W 0x0 7-bit Receive Port 0 I2C IDConfigures the decoder for detecting transactions designated for Receiver port 0 registers. This provides a simpler method of accessing device registers specifically for port 0 without having to use the paging function to select the register page. A value of 0 in this field disables the Port0 decoder. 0 RESERVED R 0x0 Reserved Bit Field Type Reset Description Bit Field Type Reset Description BitFieldTypeResetDescription 7:1 RX_PORT0_ID R/W 0x0 7-bit Receive Port 0 I2C IDConfigures the decoder for detecting transactions designated for Receiver port 0 registers. This provides a simpler method of accessing device registers specifically for port 0 without having to use the paging function to select the register page. A value of 0 in this field disables the Port0 decoder. 0 RESERVED R 0x0 Reserved 7:1 RX_PORT0_ID R/W 0x0 7-bit Receive Port 0 I2C IDConfigures the decoder for detecting transactions designated for Receiver port 0 registers. This provides a simpler method of accessing device registers specifically for port 0 without having to use the paging function to select the register page. A value of 0 in this field disables the Port0 decoder. 7:1RX_PORT0_IDR/W0x0 7-bit Receive Port 0 I2C IDConfigures the decoder for detecting transactions designated for Receiver port 0 registers. This provides a simpler method of accessing device registers specifically for port 0 without having to use the paging function to select the register page. A value of 0 in this field disables the Port0 decoder. 0 RESERVED R 0x0 Reserved 0RESERVEDR0x0 Reserved I2C_RX1_ID Register (Address = 0xF9) [Reset = 0x00] I2C_RX1_ID is shown in #GUID-20230614-SS0T-4RL9-H3GZ-MGHKVB6PT1NH/MAIN_MAIN_MAIN_I2C_RX1_ID_TABLE_TABLE. Return to the Summary Table. As an alternative to paging to access FPD-Link III receive port 1 registers, a separate I2C address may be enabled to allow direct access to the port 1 specific registers. The I2C_RX_1_ID register provides a simpler method of accessing device registers specifically for port 1 without having to use the paging function to select the register page. Using this address also allows access to all shared registers. I2C_RX1_ID Register Field Descriptions Bit Field Type Reset Description 7:1 RX_PORT1_ID R/W 0x0 7-bit Receive Port 1 I2C IDConfigures the decoder for detecting transactions designated for Receiver port 1 registers. This provides a simpler method of accessing device registers specifically for port 1 without having to use the paging function to select the register page. A value of 0 in this field disables the Port1 decoder. 0 RESERVED R 0x0 Reserved I2C_RX1_ID Register (Address = 0xF9) [Reset = 0x00] I2C_RX1_ID is shown in #GUID-20230614-SS0T-4RL9-H3GZ-MGHKVB6PT1NH/MAIN_MAIN_MAIN_I2C_RX1_ID_TABLE_TABLE.#GUID-20230614-SS0T-4RL9-H3GZ-MGHKVB6PT1NH/MAIN_MAIN_MAIN_I2C_RX1_ID_TABLE_TABLEReturn to the Summary Table.Summary TableAs an alternative to paging to access FPD-Link III receive port 1 registers, a separate I2C address may be enabled to allow direct access to the port 1 specific registers. The I2C_RX_1_ID register provides a simpler method of accessing device registers specifically for port 1 without having to use the paging function to select the register page. Using this address also allows access to all shared registers. I2C_RX1_ID Register Field Descriptions Bit Field Type Reset Description 7:1 RX_PORT1_ID R/W 0x0 7-bit Receive Port 1 I2C IDConfigures the decoder for detecting transactions designated for Receiver port 1 registers. This provides a simpler method of accessing device registers specifically for port 1 without having to use the paging function to select the register page. A value of 0 in this field disables the Port1 decoder. 0 RESERVED R 0x0 Reserved I2C_RX1_ID Register Field Descriptions Bit Field Type Reset Description 7:1 RX_PORT1_ID R/W 0x0 7-bit Receive Port 1 I2C IDConfigures the decoder for detecting transactions designated for Receiver port 1 registers. This provides a simpler method of accessing device registers specifically for port 1 without having to use the paging function to select the register page. A value of 0 in this field disables the Port1 decoder. 0 RESERVED R 0x0 Reserved Bit Field Type Reset Description Bit Field Type Reset Description BitFieldTypeResetDescription 7:1 RX_PORT1_ID R/W 0x0 7-bit Receive Port 1 I2C IDConfigures the decoder for detecting transactions designated for Receiver port 1 registers. This provides a simpler method of accessing device registers specifically for port 1 without having to use the paging function to select the register page. A value of 0 in this field disables the Port1 decoder. 0 RESERVED R 0x0 Reserved 7:1 RX_PORT1_ID R/W 0x0 7-bit Receive Port 1 I2C IDConfigures the decoder for detecting transactions designated for Receiver port 1 registers. This provides a simpler method of accessing device registers specifically for port 1 without having to use the paging function to select the register page. A value of 0 in this field disables the Port1 decoder. 7:1RX_PORT1_IDR/W0x0 7-bit Receive Port 1 I2C IDConfigures the decoder for detecting transactions designated for Receiver port 1 registers. This provides a simpler method of accessing device registers specifically for port 1 without having to use the paging function to select the register page. A value of 0 in this field disables the Port1 decoder. 0 RESERVED R 0x0 Reserved 0RESERVEDR0x0 Reserved I2C_RX2_ID Register (Address = 0xFA) [Reset = 0x00] I2C_RX2_ID is shown in #GUID-20230614-SS0T-4RL9-H3GZ-MGHKVB6PT1NH/MAIN_MAIN_MAIN_I2C_RX2_ID_TABLE_TABLE. Return to the Summary Table. As an alternative to paging to access FPD-Link III receive port 2 registers, a separate I2C address may be enabled to allow direct access to the port 2 specific registers. The I2C_RX_2_ID register provides a simpler method of accessing device registers specifically for port 2 without having to use the paging function to select the register page. Using this address also allows access to all shared registers. I2C_RX2_ID Register Field Descriptions Bit Field Type Reset Description 7:1 RX_PORT2_ID R/W 0x0 7-bit Receive Port 2 I2C IDConfigures the decoder for detecting transactions designated for Receiver port 2 registers. This provides a simpler method of accessing device registers specifically for port 2 without having to use the paging function to select the register page. A value of 0 in this field disables the Port2 decoder. 0 RESERVED R 0x0 Reserved I2C_RX2_ID Register (Address = 0xFA) [Reset = 0x00] I2C_RX2_ID is shown in #GUID-20230614-SS0T-4RL9-H3GZ-MGHKVB6PT1NH/MAIN_MAIN_MAIN_I2C_RX2_ID_TABLE_TABLE.#GUID-20230614-SS0T-4RL9-H3GZ-MGHKVB6PT1NH/MAIN_MAIN_MAIN_I2C_RX2_ID_TABLE_TABLEReturn to the Summary Table.Summary TableAs an alternative to paging to access FPD-Link III receive port 2 registers, a separate I2C address may be enabled to allow direct access to the port 2 specific registers. The I2C_RX_2_ID register provides a simpler method of accessing device registers specifically for port 2 without having to use the paging function to select the register page. Using this address also allows access to all shared registers. I2C_RX2_ID Register Field Descriptions Bit Field Type Reset Description 7:1 RX_PORT2_ID R/W 0x0 7-bit Receive Port 2 I2C IDConfigures the decoder for detecting transactions designated for Receiver port 2 registers. This provides a simpler method of accessing device registers specifically for port 2 without having to use the paging function to select the register page. A value of 0 in this field disables the Port2 decoder. 0 RESERVED R 0x0 Reserved I2C_RX2_ID Register Field Descriptions Bit Field Type Reset Description 7:1 RX_PORT2_ID R/W 0x0 7-bit Receive Port 2 I2C IDConfigures the decoder for detecting transactions designated for Receiver port 2 registers. This provides a simpler method of accessing device registers specifically for port 2 without having to use the paging function to select the register page. A value of 0 in this field disables the Port2 decoder. 0 RESERVED R 0x0 Reserved Bit Field Type Reset Description Bit Field Type Reset Description BitFieldTypeResetDescription 7:1 RX_PORT2_ID R/W 0x0 7-bit Receive Port 2 I2C IDConfigures the decoder for detecting transactions designated for Receiver port 2 registers. This provides a simpler method of accessing device registers specifically for port 2 without having to use the paging function to select the register page. A value of 0 in this field disables the Port2 decoder. 0 RESERVED R 0x0 Reserved 7:1 RX_PORT2_ID R/W 0x0 7-bit Receive Port 2 I2C IDConfigures the decoder for detecting transactions designated for Receiver port 2 registers. This provides a simpler method of accessing device registers specifically for port 2 without having to use the paging function to select the register page. A value of 0 in this field disables the Port2 decoder. 7:1RX_PORT2_IDR/W0x0 7-bit Receive Port 2 I2C IDConfigures the decoder for detecting transactions designated for Receiver port 2 registers. This provides a simpler method of accessing device registers specifically for port 2 without having to use the paging function to select the register page. A value of 0 in this field disables the Port2 decoder. 0 RESERVED R 0x0 Reserved 0RESERVEDR0x0 Reserved I2C_RX3_ID Register (Address = 0xFB) [Reset = 0x00] I2C_RX3_ID is shown in #GUID-20230614-SS0T-4RL9-H3GZ-MGHKVB6PT1NH/MAIN_MAIN_MAIN_I2C_RX3_ID_TABLE_TABLE. Return to the Summary Table. As an alternative to paging to access FPD-Link III receive port 3 registers, a separate I2C address may be enabled to allow direct access to the port 3 specific registers. The I2C_RX_3_ID register provides a simpler method of accessing device registers specifically for port 3 without having to use the paging function to select the register page. Using this address also allows access to all shared registers. I2C_RX3_ID Register Field Descriptions Bit Field Type Reset Description 7:1 RX_PORT3_ID R/W 0x0 7-bit Receive Port 3 I2C IDConfigures the decoder for detecting transactions designated for Receiver port 3 registers. This provides a simpler method of accessing device registers specifically for port 3 without having to use the paging function to select the register page. A value of 0 in this field disables the Port3 decoder. 0 RESERVED R 0x0 Reserved I2C_RX3_ID Register (Address = 0xFB) [Reset = 0x00] I2C_RX3_ID is shown in #GUID-20230614-SS0T-4RL9-H3GZ-MGHKVB6PT1NH/MAIN_MAIN_MAIN_I2C_RX3_ID_TABLE_TABLE.#GUID-20230614-SS0T-4RL9-H3GZ-MGHKVB6PT1NH/MAIN_MAIN_MAIN_I2C_RX3_ID_TABLE_TABLEReturn to the Summary Table.Summary TableAs an alternative to paging to access FPD-Link III receive port 3 registers, a separate I2C address may be enabled to allow direct access to the port 3 specific registers. The I2C_RX_3_ID register provides a simpler method of accessing device registers specifically for port 3 without having to use the paging function to select the register page. Using this address also allows access to all shared registers. I2C_RX3_ID Register Field Descriptions Bit Field Type Reset Description 7:1 RX_PORT3_ID R/W 0x0 7-bit Receive Port 3 I2C IDConfigures the decoder for detecting transactions designated for Receiver port 3 registers. This provides a simpler method of accessing device registers specifically for port 3 without having to use the paging function to select the register page. A value of 0 in this field disables the Port3 decoder. 0 RESERVED R 0x0 Reserved I2C_RX3_ID Register Field Descriptions Bit Field Type Reset Description 7:1 RX_PORT3_ID R/W 0x0 7-bit Receive Port 3 I2C IDConfigures the decoder for detecting transactions designated for Receiver port 3 registers. This provides a simpler method of accessing device registers specifically for port 3 without having to use the paging function to select the register page. A value of 0 in this field disables the Port3 decoder. 0 RESERVED R 0x0 Reserved Bit Field Type Reset Description Bit Field Type Reset Description BitFieldTypeResetDescription 7:1 RX_PORT3_ID R/W 0x0 7-bit Receive Port 3 I2C IDConfigures the decoder for detecting transactions designated for Receiver port 3 registers. This provides a simpler method of accessing device registers specifically for port 3 without having to use the paging function to select the register page. A value of 0 in this field disables the Port3 decoder. 0 RESERVED R 0x0 Reserved 7:1 RX_PORT3_ID R/W 0x0 7-bit Receive Port 3 I2C IDConfigures the decoder for detecting transactions designated for Receiver port 3 registers. This provides a simpler method of accessing device registers specifically for port 3 without having to use the paging function to select the register page. A value of 0 in this field disables the Port3 decoder. 7:1RX_PORT3_IDR/W0x0 7-bit Receive Port 3 I2C IDConfigures the decoder for detecting transactions designated for Receiver port 3 registers. This provides a simpler method of accessing device registers specifically for port 3 without having to use the paging function to select the register page. A value of 0 in this field disables the Port3 decoder. 0 RESERVED R 0x0 Reserved 0RESERVEDR0x0 Reserved Indirect Access Registers Several functional blocks include register sets contained in the Indirect Access map (Indirect Register Map Description); i.e. Pattern Generator, CSI-2 timing, and Analog controls. Register access is provided via an indirect access mechanism through the Indirect Access registers (IND_ACC_CTL, IND_ACC_ADDR, and IND_ACC_DATA). These registers are located at offsets 0xB0-0xB2 in the main register space. The indirect address mechanism involves setting the control register to select the desired block, setting the register offset address, and reading or writing the data register. In addition, an auto-increment function is provided in the control register to automatically increment the offset address following each read or write of the data register. For writes, the process is as follows: Write to the IND_ACC_CTL register to select the desired register block Write to the IND_ACC_ADDR register to set the register offset Write the data value to the IND_ACC_DATA register If auto-increment is set in the IND_ACC_CTL register, repeating step 3 will write additional data bytes to subsequent register offset locations For reads, the process is as follows: Write to the IND_ACC_CTL register to select the desired register block Write to the IND_ACC_ADDR register to set the register offset Read from the IND_ACC_DATA register If auto-increment is set in the IND_ACC_CTL register, repeating step 3 will read additional data bytes from subsequent register offset locations. PATGEN_And_CSI-2 Registers #GUID-20230816-SS0T-ZHW7-QLC0-M9TWGQD9HKQD/PATGEN_AND_CSI-2_PATGEN_AND_CSI-2_TABLE_1_TABLE lists the memory-mapped registers for the PATGEN_And_CSI-2 registers. All register offset addresses not listed in #GUID-20230816-SS0T-ZHW7-QLC0-M9TWGQD9HKQD/PATGEN_AND_CSI-2_PATGEN_AND_CSI-2_TABLE_1_TABLE should be considered as reserved locations and the register contents should not be modified. PATGEN_AND_CSI-2 Registers Address Acronym Register Name Section 0x1 PGEN_CTL PGEN_CTL Go 0x2 PGEN_CFG PGEN_CFG Go 0x3 PGEN_CSI_DI PGEN_CSI_DI Go 0x4 PGEN_LINE_SIZE1 PGEN_LINE_SIZE1 Go 0x5 PGEN_LINE_SIZE0 PGEN_LINE_SIZE0 Go 0x6 PGEN_BAR_SIZE1 PGEN_BAR_SIZE1 Go 0x7 PGEN_BAR_SIZE0 PGEN_BAR_SIZE0 Go 0x8 PGEN_ACT_LPF1 PGEN_ACT_LPF1 Go 0x9 PGEN_ACT_LPF0 PGEN_ACT_LPF0 Go 0xA PGEN_TOT_LPF1 PGEN_TOT_LPF1 Go 0xB PGEN_TOT_LPF0 PGEN_TOT_LPF0 Go 0xC PGEN_LINE_PD1 PGEN_LINE_PD1 Go 0xD PGEN_LINE_PD0 PGEN_LINE_PD0 Go 0xE PGEN_VBP PGEN_VBP Go 0xF PGEN_VFP PGEN_VFP Go 0x10 PGEN_COLOR0 PGEN_COLOR0 Go 0x11 PGEN_COLOR1 PGEN_COLOR1 Go 0x12 PGEN_COLOR2 PGEN_COLOR2 Go 0x13 PGEN_COLOR3 PGEN_COLOR3 Go 0x14 PGEN_COLOR4 PGEN_COLOR4 Go 0x15 PGEN_COLOR5 PGEN_COLOR5 Go 0x16 PGEN_COLOR6 PGEN_COLOR6 Go 0x17 PGEN_COLOR7 PGEN_COLOR7 Go 0x18 PGEN_COLOR8 PGEN_COLOR8 Go 0x19 PGEN_COLOR9 PGEN_COLOR9 Go 0x1A PGEN_COLOR10 PGEN_COLOR10 Go 0x1B PGEN_COLOR11 PGEN_COLOR11 Go 0x1C PGEN_COLOR12 PGEN_COLOR12 Go 0x1D PGEN_COLOR13 PGEN_COLOR13 Go 0x1E PGEN_COLOR14 PGEN_COLOR14 Go 0x40 CSI0_TCK_PREP CSI0_TCK_PREP Go 0x41 CSI0_TCK_ZERO CSI0_TCK_ZERO Go 0x42 CSI0_TCK_TRAIL CSI0_TCK_TRAIL Go 0x43 CSI0_TCK_POST CSI0_TCK_POST Go 0x44 CSI0_THS_PREP CSI0_THS_PREP Go 0x45 CSI0_THS_ZERO CSI0_THS_ZERO Go 0x46 CSI0_THS_TRAIL CSI0_THS_TRAIL Go 0x47 CSI0_THS_EXIT CSI0_THS_EXIT Go 0x48 CSI0_TPLX CSI0_TPLX Go 0x60 CSI1_TCK_PREP CSI1_TCK_PREP Go 0x61 CSI1_TCK_ZERO CSI1_TCK_ZERO Go 0x62 CSI1_TCK_TRAIL CSI1_TCK_TRAIL Go 0x63 CSI1_TCK_POST CSI1_TCK_POST Go 0x64 CSI1_THS_PREP CSI1_THS_PREP Go 0x65 CSI1_THS_ZERO CSI1_THS_ZERO Go 0x66 CSI1_THS_TRAIL CSI1_THS_TRAIL Go 0x67 CSI1_THS_EXIT CSI1_THS_EXIT Go 0x68 CSI1_TPLX CSI1_TPLX Go Complex bit access types are encoded to fit into small table cells. #GUID-20230816-SS0T-ZHW7-QLC0-M9TWGQD9HKQD/PATGEN_AND_CSI-2_PATGEN_AND_CSI-2_LEGEND_TABLE shows the codes that are used for access types in this section. PATGEN_And_CSI-2 Access Type Codes Access Type Code Description Read Type R R Read Write Type W W Write Reset or Default Value -n Value after reset or the default value PGEN_CTL Register (Address = 0x1) [Reset = 0x00] PGEN_CTL is shown in #GUID-20230816-SS0T-ZHW7-QLC0-M9TWGQD9HKQD/PATGEN_AND_CSI-2_PATGEN_AND_CSI-2_PATGEN_AND_CSI-2_PGEN_CTL_TABLE_TABLE. Return to the Summary Table. PGEN_CTL Register Field Descriptions Bit Field Type Reset Description 7:1 RESERVED R 0x0 Reserved 0 PGEN_ENABLE R/W 0x0 Pattern Generator Enable1: Enable Pattern Generator0: Disable Pattern Generator PGEN_CFG Register (Address = 0x2) [Reset = 0x33] PGEN_CFG is shown in #GUID-20230816-SS0T-ZHW7-QLC0-M9TWGQD9HKQD/PATGEN_AND_CSI-2_PATGEN_AND_CSI-2_PATGEN_AND_CSI-2_PGEN_CFG_TABLE_TABLE. Return to the Summary Table. PGEN_CFG Register Field Descriptions Bit Field Type Reset Description 7 PGEN_FIXED_EN R/W 0x0 Fixed Pattern EnableSetting this bit enables Fixed Color Patterns.0: Send Color Bar Pattern1: Send Fixed Color Pattern 6 RESERVED R 0x0 Reserved 5:4 NUM_CBARS R/W 0x3 Number of Color Bars00: 1 Color Bar01: 2 Color Bars10: 4 Color Bars11: 8 Color Bars 3:0 BLOCK_SIZE R/W 0x3 Block Size.For Fixed Color Patterns, this field controls the size of the fixed color field in bytes. Allowed values are 1 to 15. PGEN_CSI_DI Register (Address = 0x3) [Reset = 0x24] PGEN_CSI_DI is shown in #GUID-20230816-SS0T-ZHW7-QLC0-M9TWGQD9HKQD/PATGEN_AND_CSI-2_PATGEN_AND_CSI-2_PATGEN_AND_CSI-2_PGEN_CSI_DI_TABLE_TABLE. Return to the Summary Table. PGEN_CSI_DI Register Field Descriptions Bit Field Type Reset Description 7:6 PGEN_CSI_VC R/W 0x0 CSI-2 Virtual Channel IdentifierThis field controls the value sent in the CSI-2 packet for the Virtual Channel Identifier 5:0 PGEN_CSI_DT R/W 0x24 CSI-2 Data TypeThis field controls the value sent in the CSI-2 packet for the Data Type. The default value (0x24) indicates RGB888. PGEN_LINE_SIZE1 Register (Address = 0x4) [Reset = 0x07] PGEN_LINE_SIZE1 is shown in #GUID-20230816-SS0T-ZHW7-QLC0-M9TWGQD9HKQD/PATGEN_AND_CSI-2_PATGEN_AND_CSI-2_PATGEN_AND_CSI-2_PGEN_LINE_SIZE1_TABLE_TABLE. Return to the Summary Table. PGEN_LINE_SIZE1 Register Field Descriptions Bit Field Type Reset Description 7:0 PGEN_LINE_SIZE[15:8] R/W 0x7 Most significant byte of the Pattern Generator line size. This is the active line length in bytes. Default setting is for 1920 bytes for a 640 pixel line width. PGEN_LINE_SIZE0 Register (Address = 0x5) [Reset = 0x80] PGEN_LINE_SIZE0 is shown in #GUID-20230816-SS0T-ZHW7-QLC0-M9TWGQD9HKQD/PATGEN_AND_CSI-2_PATGEN_AND_CSI-2_PATGEN_AND_CSI-2_PGEN_LINE_SIZE0_TABLE_TABLE. Return to the Summary Table. PGEN_LINE_SIZE0 Register Field Descriptions Bit Field Type Reset Description 7:0 PGEN_LINE_SIZE[7:0] R/W 0x80 Least significant byte of the Pattern Generator line size. This is the active line length in bytes. Default setting is for 1920 bytes for a 640 pixel line width. PGEN_BAR_SIZE1 Register (Address = 0x6) [Reset = 0x00] PGEN_BAR_SIZE1 is shown in #GUID-20230816-SS0T-ZHW7-QLC0-M9TWGQD9HKQD/PATGEN_AND_CSI-2_PATGEN_AND_CSI-2_PATGEN_AND_CSI-2_PGEN_BAR_SIZE1_TABLE_TABLE. Return to the Summary Table. PGEN_BAR_SIZE1 Register Field Descriptions Bit Field Type Reset Description 7:0 PGEN_BAR_SIZE[15:8] R/W 0x0 Most significant byte of the Pattern Generator color bar size. This is the active length in bytes for the color bars. This value is used for all except the last color bar. The last color bar is determined by the remaining bytes as defined by the PGEN_LINE_SIZE value. PGEN_BAR_SIZE0 Register (Address = 0x7) [Reset = 0xF0] PGEN_BAR_SIZE0 is shown in #GUID-20230816-SS0T-ZHW7-QLC0-M9TWGQD9HKQD/PATGEN_AND_CSI-2_PATGEN_AND_CSI-2_PATGEN_AND_CSI-2_PGEN_BAR_SIZE0_TABLE_TABLE. Return to the Summary Table. PGEN_BAR_SIZE0 Register Field Descriptions Bit Field Type Reset Description 7:0 PGEN_BAR_SIZE[7:0] R/W 0xF0 Least significant byte of the Pattern Generator color bar size. This is the active length in bytes for the color bars. This value is used for all except the last color bar. The last color bar is determined by the remaining bytes as defined by the PGEN_LINE_SIZE value. PGEN_ACT_LPF1 Register (Address = 0x8) [Reset = 0x01] PGEN_ACT_LPF1 is shown in #GUID-20230816-SS0T-ZHW7-QLC0-M9TWGQD9HKQD/PATGEN_AND_CSI-2_PATGEN_AND_CSI-2_PATGEN_AND_CSI-2_PGEN_ACT_LPF1_TABLE_TABLE. Return to the Summary Table. PGEN_ACT_LPF1 Register Field Descriptions Bit Field Type Reset Description 7:0 PGEN_ACT_LPF[15:8] R/W 0x1 Active Lines Per FrameMost significant byte of the number of active lines per frame. Default setting is for 480 active lines per frame. PGEN_ACT_LPF0 Register (Address = 0x9) [Reset = 0xE0] PGEN_ACT_LPF0 is shown in #GUID-20230816-SS0T-ZHW7-QLC0-M9TWGQD9HKQD/PATGEN_AND_CSI-2_PATGEN_AND_CSI-2_PATGEN_AND_CSI-2_PGEN_ACT_LPF0_TABLE_TABLE. Return to the Summary Table. PGEN_ACT_LPF0 Register Field Descriptions Bit Field Type Reset Description 7:0 PGEN_ACT_LPF[7:0] R/W 0xE0 Active Lines Per FrameLeast significant byte of the number of active lines per frame. Default setting is for 480 active lines per frame. PGEN_TOT_LPF1 Register (Address = 0xA) [Reset = 0x02] PGEN_TOT_LPF1 is shown in #GUID-20230816-SS0T-ZHW7-QLC0-M9TWGQD9HKQD/PATGEN_AND_CSI-2_PATGEN_AND_CSI-2_PATGEN_AND_CSI-2_PGEN_TOT_LPF1_TABLE_TABLE. Return to the Summary Table. PGEN_TOT_LPF1 Register Field Descriptions Bit Field Type Reset Description 7:0 PGEN_TOT_LPF[15:8] R/W 0x2 Total Lines Per FrameMost significant byte of the number of total lines per frame including vertical blanking PGEN_TOT_LPF0 Register (Address = 0xB) [Reset = 0x0D] PGEN_TOT_LPF0 is shown in #GUID-20230816-SS0T-ZHW7-QLC0-M9TWGQD9HKQD/PATGEN_AND_CSI-2_PATGEN_AND_CSI-2_PATGEN_AND_CSI-2_PGEN_TOT_LPF0_TABLE_TABLE. Return to the Summary Table. PGEN_TOT_LPF0 Register Field Descriptions Bit Field Type Reset Description 7:0 PGEN_TOT_LPF[7:0] R/W 0xD Total Lines Per FrameLeast significant byte of the number of total lines per frame including vertical blanking PGEN_LINE_PD1 Register (Address = 0xC) [Reset = 0x0C] PGEN_LINE_PD1 is shown in #GUID-20230816-SS0T-ZHW7-QLC0-M9TWGQD9HKQD/PATGEN_AND_CSI-2_PATGEN_AND_CSI-2_PATGEN_AND_CSI-2_PGEN_LINE_PD1_TABLE_TABLE. Return to the Summary Table. PGEN_LINE_PD1 Register Field Descriptions Bit Field Type Reset Description 7:0 PGEN_LINE_PD[15:8] R/W 0xC Line PeriodMost significant byte of the line period.In 800 Mbps and 1.6 Gbps CSI-2 modes, units are 10 ns and the default setting for the line period registers sets a line period of 31.75 microseconds.In 1.2 Gbps CSI-2 mode, units are 13.33 ns and the default setting for the line period registers sets a line period of 42.33 microseconds.In 400 Mbps CSI-2 mode, units are 20 ns and the default setting for the line period registers sets a line period of 63.5 microseconds. PGEN_LINE_PD0 Register (Address = 0xD) [Reset = 0x67] PGEN_LINE_PD0 is shown in #GUID-20230816-SS0T-ZHW7-QLC0-M9TWGQD9HKQD/PATGEN_AND_CSI-2_PATGEN_AND_CSI-2_PATGEN_AND_CSI-2_PGEN_LINE_PD0_TABLE_TABLE. Return to the Summary Table. PGEN_LINE_PD0 Register Field Descriptions Bit Field Type Reset Description 7:0 PGEN_LINE_PD[7:0] R/W 0x67 Line PeriodLeast significant byte of the line period.In 800 Mbps and 1.6 Gbps CSI-2 modes, units are 10 ns and the default setting for the line period registers sets a line period of 31.75 microseconds.In 1.2 Gbps CSI-2 mode, units are 13.33 ns and the default setting for the line period registers sets a line period of 42.33 microseconds.In 400 Mbps CSI-2 mode, units are 20 ns and the default setting for the line period registers sets a line period of 63.5 microseconds. PGEN_VBP Register (Address = 0xE) [Reset = 0x21] PGEN_VBP is shown in #GUID-20230816-SS0T-ZHW7-QLC0-M9TWGQD9HKQD/PATGEN_AND_CSI-2_PATGEN_AND_CSI-2_PATGEN_AND_CSI-2_PGEN_VBP_TABLE_TABLE. Return to the Summary Table. PGEN_VBP Register Field Descriptions Bit Field Type Reset Description 7:0 PGEN_VBP R/W 0x21 Vertical Back PorchThis value provides the vertical back porch portion of the vertical blanking interval. This value provides the number of blank lines between the FrameStart packet and the first video data packet. PGEN_VFP Register (Address = 0xF) [Reset = 0x0A] PGEN_VFP is shown in #GUID-20230816-SS0T-ZHW7-QLC0-M9TWGQD9HKQD/PATGEN_AND_CSI-2_PATGEN_AND_CSI-2_PATGEN_AND_CSI-2_PGEN_VFP_TABLE_TABLE. Return to the Summary Table. PGEN_VFP Register Field Descriptions Bit Field Type Reset Description 7:0 PGEN_VFP R/W 0xA Vertical Front PorchThis value provides the vertical front porch portion of the vertical blanking interval. This value provides the number of blank lines between the last video line and the FrameEnd packet. PGEN_COLOR0 Register (Address = 0x10) [Reset = 0xAA] PGEN_COLOR0 is shown in #GUID-20230816-SS0T-ZHW7-QLC0-M9TWGQD9HKQD/PATGEN_AND_CSI-2_PATGEN_AND_CSI-2_PATGEN_AND_CSI-2_PGEN_COLOR0_TABLE_TABLE. Return to the Summary Table. PGEN_COLOR0 Register Field Descriptions Bit Field Type Reset Description 7:0 PGEN_COLOR0 R/W 0xAA Pattern Generator Color 0For Reference Color Bar Patterns, this register controls the byte data value sent during color bar 0. For Fixed Color Patterns, this register controls the first byte of the fixed color pattern. PGEN_COLOR1 Register (Address = 0x11) [Reset = 0x33] PGEN_COLOR1 is shown in #GUID-20230816-SS0T-ZHW7-QLC0-M9TWGQD9HKQD/PATGEN_AND_CSI-2_PATGEN_AND_CSI-2_PATGEN_AND_CSI-2_PGEN_COLOR1_TABLE_TABLE. Return to the Summary Table. PGEN_COLOR1 Register Field Descriptions Bit Field Type Reset Description 7:0 PGEN_COLOR1 R/W 0x33 Pattern Generator Color 1For Reference Color Bar Patterns, this register controls the byte data value sent during color bar 1. For Fixed Color Patterns, this register controls the second byte of the fixed color pattern. PGEN_COLOR2 Register (Address = 0x12) [Reset = 0xF0] PGEN_COLOR2 is shown in #GUID-20230816-SS0T-ZHW7-QLC0-M9TWGQD9HKQD/PATGEN_AND_CSI-2_PATGEN_AND_CSI-2_PATGEN_AND_CSI-2_PGEN_COLOR2_TABLE_TABLE. Return to the Summary Table. PGEN_COLOR2 Register Field Descriptions Bit Field Type Reset Description 7:0 PGEN_COLOR2 R/W 0xF0 Pattern Generator Color 2For Reference Color Bar Patterns, this register controls the byte data value sent during color bar 2. For Fixed Color Patterns, this register controls the third byte of the fixed color pattern. PGEN_COLOR3 Register (Address = 0x13) [Reset = 0x7F] PGEN_COLOR3 is shown in #GUID-20230816-SS0T-ZHW7-QLC0-M9TWGQD9HKQD/PATGEN_AND_CSI-2_PATGEN_AND_CSI-2_PATGEN_AND_CSI-2_PGEN_COLOR3_TABLE_TABLE. Return to the Summary Table. PGEN_COLOR3 Register Field Descriptions Bit Field Type Reset Description 7:0 PGEN_COLOR3 R/W 0x7F Pattern Generator Color 3For Reference Color Bar Patterns, this register controls the byte data value sent during color bar 3. For Fixed Color Patterns, this register controls the fourth byte of the fixed color pattern. PGEN_COLOR4 Register (Address = 0x14) [Reset = 0x55] PGEN_COLOR4 is shown in #GUID-20230816-SS0T-ZHW7-QLC0-M9TWGQD9HKQD/PATGEN_AND_CSI-2_PATGEN_AND_CSI-2_PATGEN_AND_CSI-2_PGEN_COLOR4_TABLE_TABLE. Return to the Summary Table. PGEN_COLOR4 Register Field Descriptions Bit Field Type Reset Description 7:0 PGEN_COLOR4 R/W 0x55 Pattern Generator Color 4For Reference Color Bar Patterns, this register controls the byte data value sent during color bar 4. For Fixed Color Patterns, this register controls the fifth byte of the fixed color pattern. PGEN_COLOR5 Register (Address = 0x15) [Reset = 0xCC] PGEN_COLOR5 is shown in #GUID-20230816-SS0T-ZHW7-QLC0-M9TWGQD9HKQD/PATGEN_AND_CSI-2_PATGEN_AND_CSI-2_PATGEN_AND_CSI-2_PGEN_COLOR5_TABLE_TABLE. Return to the Summary Table. PGEN_COLOR5 Register Field Descriptions Bit Field Type Reset Description 7:0 PGEN_COLOR5 R/W 0xCC Pattern Generator Color 5For Reference Color Bar Patterns, this register controls the byte data value sent during color bar 5. For Fixed Color Patterns, this register controls the sixth byte of the fixed color pattern. PGEN_COLOR6 Register (Address = 0x16) [Reset = 0x0F] PGEN_COLOR6 is shown in #GUID-20230816-SS0T-ZHW7-QLC0-M9TWGQD9HKQD/PATGEN_AND_CSI-2_PATGEN_AND_CSI-2_PATGEN_AND_CSI-2_PGEN_COLOR6_TABLE_TABLE. Return to the Summary Table. PGEN_COLOR6 Register Field Descriptions Bit Field Type Reset Description 7:0 PGEN_COLOR6 R/W 0xF Pattern Generator Color 6For Reference Color Bar Patterns, this register controls the byte data value sent during color bar 6. For Fixed Color Patterns, this register controls the seventh byte of the fixed color pattern. PGEN_COLOR7 Register (Address = 0x17) [Reset = 0x80] PGEN_COLOR7 is shown in #GUID-20230816-SS0T-ZHW7-QLC0-M9TWGQD9HKQD/PATGEN_AND_CSI-2_PATGEN_AND_CSI-2_PATGEN_AND_CSI-2_PGEN_COLOR7_TABLE_TABLE. Return to the Summary Table. PGEN_COLOR7 Register Field Descriptions Bit Field Type Reset Description 7:0 PGEN_COLOR7 R/W 0x80 Pattern Generator Color 7For Reference Color Bar Patterns, this register controls the byte data value sent during color bar 7. For Fixed Color Patterns, this register controls the eighth byte of the fixed color pattern. PGEN_COLOR8 Register (Address = 0x18) [Reset = 0x00] PGEN_COLOR8 is shown in #GUID-20230816-SS0T-ZHW7-QLC0-M9TWGQD9HKQD/PATGEN_AND_CSI-2_PATGEN_AND_CSI-2_PATGEN_AND_CSI-2_PGEN_COLOR8_TABLE_TABLE. Return to the Summary Table. PGEN_COLOR8 Register Field Descriptions Bit Field Type Reset Description 7:0 PGEN_COLOR8 R/W 0x0 Pattern Generator Color 8For Fixed Color Patterns, this register controls the ninth byte of the fixed color pattern. PGEN_COLOR9 Register (Address = 0x19) [Reset = 0x00] PGEN_COLOR9 is shown in #GUID-20230816-SS0T-ZHW7-QLC0-M9TWGQD9HKQD/PATGEN_AND_CSI-2_PATGEN_AND_CSI-2_PATGEN_AND_CSI-2_PGEN_COLOR9_TABLE_TABLE. Return to the Summary Table. PGEN_COLOR9 Register Field Descriptions Bit Field Type Reset Description 7:0 PGEN_COLOR9 R/W 0x0 Pattern Generator Color 9For Fixed Color Patterns, this register controls the tenth byte of the fixed color pattern. PGEN_COLOR10 Register (Address = 0x1A) [Reset = 0x00] PGEN_COLOR10 is shown in #GUID-20230816-SS0T-ZHW7-QLC0-M9TWGQD9HKQD/PATGEN_AND_CSI-2_PATGEN_AND_CSI-2_PATGEN_AND_CSI-2_PGEN_COLOR10_TABLE_TABLE. Return to the Summary Table. PGEN_COLOR10 Register Field Descriptions Bit Field Type Reset Description 7:0 PGEN_COLOR10 R/W 0x0 Pattern Generator Color 10For Fixed Color Patterns, this register controls the eleventh byte of the fixed color pattern. PGEN_COLOR11 Register (Address = 0x1B) [Reset = 0x00] PGEN_COLOR11 is shown in #GUID-20230816-SS0T-ZHW7-QLC0-M9TWGQD9HKQD/PATGEN_AND_CSI-2_PATGEN_AND_CSI-2_PATGEN_AND_CSI-2_PGEN_COLOR11_TABLE_TABLE. Return to the Summary Table. PGEN_COLOR11 Register Field Descriptions Bit Field Type Reset Description 7:0 PGEN_COLOR11 R/W 0x0 Pattern Generator Color 11For Fixed Color Patterns, this register controls the twelfth byte of the fixed color pattern. PGEN_COLOR12 Register (Address = 0x1C) [Reset = 0x00] PGEN_COLOR12 is shown in #GUID-20230816-SS0T-ZHW7-QLC0-M9TWGQD9HKQD/PATGEN_AND_CSI-2_PATGEN_AND_CSI-2_PATGEN_AND_CSI-2_PGEN_COLOR12_TABLE_TABLE. Return to the Summary Table. PGEN_COLOR12 Register Field Descriptions Bit Field Type Reset Description 7:0 PGEN_COLOR12 R/W 0x0 Pattern Generator Color 12For Fixed Color Patterns, this register controls the thirteenth byte of the fixed color pattern. PGEN_COLOR13 Register (Address = 0x1D) [Reset = 0x00] PGEN_COLOR13 is shown in #GUID-20230816-SS0T-ZHW7-QLC0-M9TWGQD9HKQD/PATGEN_AND_CSI-2_PATGEN_AND_CSI-2_PATGEN_AND_CSI-2_PGEN_COLOR13_TABLE_TABLE. Return to the Summary Table. PGEN_COLOR13 Register Field Descriptions Bit Field Type Reset Description 7:0 PGEN_COLOR13 R/W 0x0 Pattern Generator Color 13For Fixed Color Patterns, this register controls the fourteenth byte of the fixed color pattern. PGEN_COLOR14 Register (Address = 0x1E) [Reset = 0x00] PGEN_COLOR14 is shown in #GUID-20230816-SS0T-ZHW7-QLC0-M9TWGQD9HKQD/PATGEN_AND_CSI-2_PATGEN_AND_CSI-2_PATGEN_AND_CSI-2_PGEN_COLOR14_TABLE_TABLE. Return to the Summary Table. PGEN_COLOR14 Register Field Descriptions Bit Field Type Reset Description 7:0 PGEN_COLOR14 R/W 0x0 Pattern Generator Color 14For Fixed Color Patterns, this register controls the fifteenth byte of the fixed color pattern. CSI0_TCK_PREP Register (Address = 0x40) [Reset = 0x05] CSI0_TCK_PREP is shown in #GUID-20230816-SS0T-ZHW7-QLC0-M9TWGQD9HKQD/PATGEN_AND_CSI-2_PATGEN_AND_CSI-2_PATGEN_AND_CSI-2_CSI0_TCK_PREP_TABLE_TABLE. Return to the Summary Table. CSI0_TCK_PREP Register Field Descriptions Bit Field Type Reset Description 7 MR_TCK_PREP_OV R/W 0x0 Override CSI-2 Tck-prep parameter0: Tck-prep is automatically determined1: Override Tck-prep with value in bits 6:0 of this register 6:0 MR_TCK_PREP R/W 0x5 Tck-prep valueIf bit 7 of this register is 0, this field is read-only, indicating current automatically determined value. The default value is based on the 800 Mbps CSI-2 rate and may change if different rate is selected.If bit 7 of this register is 1, this field is read/write. CSI0_TCK_ZERO Register (Address = 0x41) [Reset = 0x1B] CSI0_TCK_ZERO is shown in #GUID-20230816-SS0T-ZHW7-QLC0-M9TWGQD9HKQD/PATGEN_AND_CSI-2_PATGEN_AND_CSI-2_PATGEN_AND_CSI-2_CSI0_TCK_ZERO_TABLE_TABLE. Return to the Summary Table. CSI0_TCK_ZERO Register Field Descriptions Bit Field Type Reset Description 7 MR_TCK_ZERO_OV R/W 0x0 Override CSI-2 Tck-zero parameter0: Tck-zero is automatically determined1: Override Tck-zero with value in bits 6:0 of this register 6:0 MR_TCK_ZERO R/W 0x1B Tck-zero valueIf bit 7 of this register is 0, this field is read-only, indicating current automatically determined value. The default value is based on the 800 Mbps CSI-2 rate and may change if different rate is selected.If bit 7 of this register is 1, this field is read/write. CSI0_TCK_TRAIL Register (Address = 0x42) [Reset = 0x0B] CSI0_TCK_TRAIL is shown in #GUID-20230816-SS0T-ZHW7-QLC0-M9TWGQD9HKQD/PATGEN_AND_CSI-2_PATGEN_AND_CSI-2_PATGEN_AND_CSI-2_CSI0_TCK_TRAIL_TABLE_TABLE. Return to the Summary Table. CSI0_TCK_TRAIL Register Field Descriptions Bit Field Type Reset Description 7 MR_TCK_TRAIL_OV R/W 0x0 Override CSI-2 Tck-trail parameter0: Tck-trail is automatically determined1: Override Tck-trail with value in bits 6:0 of this register 6:0 MR_TCK_TRAIL R/W 0xB Tck-trail valueIf bit 7 of this register is 0, this field is read-only, indicating current automatically determined value. The default value is based on the 800 Mbps CSI-2 rate and may change if different rate is selected.If bit 7 of this register is 1, this field is read/write. CSI0_TCK_POST Register (Address = 0x43) [Reset = 0x0A] CSI0_TCK_POST is shown in #GUID-20230816-SS0T-ZHW7-QLC0-M9TWGQD9HKQD/PATGEN_AND_CSI-2_PATGEN_AND_CSI-2_PATGEN_AND_CSI-2_CSI0_TCK_POST_TABLE_TABLE. Return to the Summary Table. CSI0_TCK_POST Register Field Descriptions Bit Field Type Reset Description 7 MR_TCK_POST_OV R/W 0x0 Override CSI-2 Tck-post parameter0: Tck-post is automatically determined1: Override Tck-post with value in bits 6:0 of this register 6:0 MR_TCK_POST R/W 0xA Tck-post valueIf bit 7 of this register is 0, this field is read-only, indicating current automatically determined value. The default value is based on the 800 Mbps CSI-2 rate and may change if different rate is selected.If bit 7 of this register is 1, this field is read/write. CSI0_THS_PREP Register (Address = 0x44) [Reset = 0x06] CSI0_THS_PREP is shown in #GUID-20230816-SS0T-ZHW7-QLC0-M9TWGQD9HKQD/PATGEN_AND_CSI-2_PATGEN_AND_CSI-2_PATGEN_AND_CSI-2_CSI0_THS_PREP_TABLE_TABLE. Return to the Summary Table. CSI0_THS_PREP Register Field Descriptions Bit Field Type Reset Description 7 MR_THS_PREP_OV R/W 0x0 Override CSI-2 Ths-prep parameter0: Ths-prep is automatically determined1: Override Ths-prep with value in bits 6:0 of this register 6:0 MR_THS_PREP R/W 0x6 Ths-prep valueIf bit 7 of this register is 0, this field is read-only, indicating current automatically determined value. The default value is based on the 800 Mbps CSI-2 rate and may change if different rate is selected.If bit 7 of this register is 1, this field is read/write. CSI0_THS_ZERO Register (Address = 0x45) [Reset = 0x0C] CSI0_THS_ZERO is shown in #GUID-20230816-SS0T-ZHW7-QLC0-M9TWGQD9HKQD/PATGEN_AND_CSI-2_PATGEN_AND_CSI-2_PATGEN_AND_CSI-2_CSI0_THS_ZERO_TABLE_TABLE. Return to the Summary Table. CSI0_THS_ZERO Register Field Descriptions Bit Field Type Reset Description 7 MR_THS_ZERO_OV R/W 0x0 Override CSI-2 Ths-zero parameter0: Ths-zero is automatically determined1: Override Ths-zero with value in bits 6:0 of this register 6:0 MR_THS_ZERO R/W 0xC Ths-zero valueIf bit 7 of this register is 0, this field is read-only, indicating current automatically determined value. The default value is based on the 800 Mbps CSI-2 rate and may change if different rate is selected.If bit 7 of this register is 1, this field is read/write. CSI0_THS_TRAIL Register (Address = 0x46) [Reset = 0x08] CSI0_THS_TRAIL is shown in #GUID-20230816-SS0T-ZHW7-QLC0-M9TWGQD9HKQD/PATGEN_AND_CSI-2_PATGEN_AND_CSI-2_PATGEN_AND_CSI-2_CSI0_THS_TRAIL_TABLE_TABLE. Return to the Summary Table. CSI0_THS_TRAIL Register Field Descriptions Bit Field Type Reset Description 7 MR_THS_TRAIL_OV R/W 0x0 Override CSI-2 Ths-trail parameter0: Ths-trail is automatically determined1: Override Ths-trail with value in bits 6:0 of this register 6:0 MR_THS_TRAIL R/W 0x8 Ths-trail valueIf bit 7 of this register is 0, this field is read-only, indicating current automatically determined value. The default value is based on the 800 Mbps CSI-2 rate and may change if different rate is selected.If bit 7 of this register is 1, this field is read/write. CSI0_THS_EXIT Register (Address = 0x47) [Reset = 0x0B] CSI0_THS_EXIT is shown in #GUID-20230816-SS0T-ZHW7-QLC0-M9TWGQD9HKQD/PATGEN_AND_CSI-2_PATGEN_AND_CSI-2_PATGEN_AND_CSI-2_CSI0_THS_EXIT_TABLE_TABLE. Return to the Summary Table. CSI0_THS_EXIT Register Field Descriptions Bit Field Type Reset Description 7 MR_THS_EXIT_OV R/W 0x0 Override CSI-2 Ths-exit parameter0: Ths-exit is automatically determined1: Override Ths-exit with value in bits 6:0 of this register 6:0 MR_THS_EXIT R/W 0xB Ths-exit valueIf bit 7 of this register is 0, this field is read-only, indicating current automatically determined value. The default value is based on the 800 Mbps CSI-2 rate and may change if different rate is selected.If bit 7 of this register is 1, this field is read/write. CSI0_TPLX Register (Address = 0x48) [Reset = 0x06] CSI0_TPLX is shown in #GUID-20230816-SS0T-ZHW7-QLC0-M9TWGQD9HKQD/PATGEN_AND_CSI-2_PATGEN_AND_CSI-2_PATGEN_AND_CSI-2_CSI0_TPLX_TABLE_TABLE. Return to the Summary Table. CSI0_TPLX Register Field Descriptions Bit Field Type Reset Description 7 MR_TPLX_OV R/W 0x0 Override CSI-2 Tplx parameter0: Tplx is automatically determined1: Override Tplx with value in bits 6:0 of this register 6:0 MR_TPLX R/W 0x6 Tplx valueIf bit 7 of this register is 0, this field is read-only, indicating current automatically determined value. The default value is based on the 800 Mbps CSI-2 rate and may change if different rate is selected.If bit 7 of this register is 1, this field is read/write. CSI1_TCK_PREP Register (Address = 0x60) [Reset = 0x05] CSI1_TCK_PREP is shown in #GUID-20230816-SS0T-ZHW7-QLC0-M9TWGQD9HKQD/PATGEN_AND_CSI-2_PATGEN_AND_CSI-2_PATGEN_AND_CSI-2_CSI1_TCK_PREP_TABLE_TABLE. Return to the Summary Table. CSI1_TCK_PREP Register Field Descriptions Bit Field Type Reset Description 7 MR_TCK_PREP_OV R/W 0x0 Override CSI-2 Tck-prep parameter0: Tck-prep is automatically determined1: Override Tck-prep with value in bits 6:0 of this register 6:0 MR_TCK_PREP R/W 0x5 Tck-prep valueIf bit 7 of this register is 0, this field is read-only, indicating current automatically determined value. The default value is based on the 800 Mbps CSI-2 rate and may change if different rate is selected.If bit 7 of this register is 1, this field is read/write. CSI1_TCK_ZERO Register (Address = 0x61) [Reset = 0x1B] CSI1_TCK_ZERO is shown in #GUID-20230816-SS0T-ZHW7-QLC0-M9TWGQD9HKQD/PATGEN_AND_CSI-2_PATGEN_AND_CSI-2_PATGEN_AND_CSI-2_CSI1_TCK_ZERO_TABLE_TABLE. Return to the Summary Table. CSI1_TCK_ZERO Register Field Descriptions Bit Field Type Reset Description 7 MR_TCK_ZERO_OV R/W 0x0 Override CSI-2 Tck-zero parameter0: Tck-zero is automatically determined1: Override Tck-zero with value in bits 6:0 of this register 6:0 MR_TCK_ZERO R/W 0x1B Tck-zero valueIf bit 7 of this register is 0, this field is read-only, indicating current automatically determined value. The default value is based on the 800 Mbps CSI-2 rate and may change if different rate is selected.If bit 7 of this register is 1, this field is read/write. CSI1_TCK_TRAIL Register (Address = 0x62) [Reset = 0x0B] CSI1_TCK_TRAIL is shown in #GUID-20230816-SS0T-ZHW7-QLC0-M9TWGQD9HKQD/PATGEN_AND_CSI-2_PATGEN_AND_CSI-2_PATGEN_AND_CSI-2_CSI1_TCK_TRAIL_TABLE_TABLE. Return to the Summary Table. CSI1_TCK_TRAIL Register Field Descriptions Bit Field Type Reset Description 7 MR_TCK_TRAIL_OV R/W 0x0 Override CSI-2 Tck-trail parameter0: Tck-trail is automatically determined1: Override Tck-trail with value in bits 6:0 of this register 6:0 MR_TCK_TRAIL R/W 0xB Tck-trail valueIf bit 7 of this register is 0, this field is read-only, indicating current automatically determined value. The default value is based on the 800 Mbps CSI-2 rate and may change if different rate is selected.If bit 7 of this register is 1, this field is read/write. CSI1_TCK_POST Register (Address = 0x63) [Reset = 0x0A] CSI1_TCK_POST is shown in #GUID-20230816-SS0T-ZHW7-QLC0-M9TWGQD9HKQD/PATGEN_AND_CSI-2_PATGEN_AND_CSI-2_PATGEN_AND_CSI-2_CSI1_TCK_POST_TABLE_TABLE. Return to the Summary Table. CSI1_TCK_POST Register Field Descriptions Bit Field Type Reset Description 7 MR_TCK_POST_OV R/W 0x0 Override CSI-2 Tck-post parameter0: Tck-post is automatically determined1: Override Tck-post with value in bits 6:0 of this register 6:0 MR_TCK_POST R/W 0xA Tck-post valueIf bit 7 of this register is 0, this field is read-only, indicating current automatically determined value. The default value is based on the 800 Mbps CSI-2 rate and may change if different rate is selected.If bit 7 of this register is 1, this field is read/write. CSI1_THS_PREP Register (Address = 0x64) [Reset = 0x06] CSI1_THS_PREP is shown in #GUID-20230816-SS0T-ZHW7-QLC0-M9TWGQD9HKQD/PATGEN_AND_CSI-2_PATGEN_AND_CSI-2_PATGEN_AND_CSI-2_CSI1_THS_PREP_TABLE_TABLE. Return to the Summary Table. CSI1_THS_PREP Register Field Descriptions Bit Field Type Reset Description 7 MR_THS_PREP_OV R/W 0x0 Override CSI-2 Ths-prep parameter0: Ths-prep is automatically determined1: Override Ths-prep with value in bits 6:0 of this register 6:0 MR_THS_PREP R/W 0x6 Ths-prep valueIf bit 7 of this register is 0, this field is read-only, indicating current automatically determined value. The default value is based on the 800 Mbps CSI-2 rate and may change if different rate is selected.If bit 7 of this register is 1, this field is read/write. CSI1_THS_ZERO Register (Address = 0x65) [Reset = 0x0C] CSI1_THS_ZERO is shown in #GUID-20230816-SS0T-ZHW7-QLC0-M9TWGQD9HKQD/PATGEN_AND_CSI-2_PATGEN_AND_CSI-2_PATGEN_AND_CSI-2_CSI1_THS_ZERO_TABLE_TABLE. Return to the Summary Table. CSI1_THS_ZERO Register Field Descriptions Bit Field Type Reset Description 7 MR_THS_ZERO_OV R/W 0x0 Override CSI-2 Ths-zero parameter0: Ths-zero is automatically determined1: Override Ths-zero with value in bits 6:0 of this register 6:0 MR_THS_ZERO R/W 0xC Ths-zero valueIf bit 7 of this register is 0, this field is read-only, indicating current automatically determined value. The default value is based on the 800 Mbps CSI-2 rate and may change if different rate is selected.If bit 7 of this register is 1, this field is read/write. CSI1_THS_TRAIL Register (Address = 0x66) [Reset = 0x08] CSI1_THS_TRAIL is shown in #GUID-20230816-SS0T-ZHW7-QLC0-M9TWGQD9HKQD/PATGEN_AND_CSI-2_PATGEN_AND_CSI-2_PATGEN_AND_CSI-2_CSI1_THS_TRAIL_TABLE_TABLE. Return to the Summary Table. CSI1_THS_TRAIL Register Field Descriptions Bit Field Type Reset Description 7 MR_THS_TRAIL_OV R/W 0x0 Override CSI-2 Ths-trail parameter0: Ths-trail is automatically determined1: Override Ths-trail with value in bits 6:0 of this register 6:0 MR_THS_TRAIL R/W 0x8 Ths-trail valueIf bit 7 of this register is 0, this field is read-only, indicating current automatically determined value. The default value is based on the 800 Mbps CSI-2 rate and may change if different rate is selected.If bit 7 of this register is 1, this field is read/write. CSI1_THS_EXIT Register (Address = 0x67) [Reset = 0x0B] CSI1_THS_EXIT is shown in #GUID-20230816-SS0T-ZHW7-QLC0-M9TWGQD9HKQD/PATGEN_AND_CSI-2_PATGEN_AND_CSI-2_PATGEN_AND_CSI-2_CSI1_THS_EXIT_TABLE_TABLE. Return to the Summary Table. CSI1_THS_EXIT Register Field Descriptions Bit Field Type Reset Description 7 MR_THS_EXIT_OV R/W 0x0 Override CSI-2 Ths-exit parameter0: Ths-exit is automatically determined1: Override Ths-exit with value in bits 6:0 of this register 6:0 MR_THS_EXIT R/W 0xB Ths-exit valueIf bit 7 of this register is 0, this field is read-only, indicating current automatically determined value. The default value is based on the 800 Mbps CSI-2 rate and may change if different rate is selected.If bit 7 of this register is 1, this field is read/write. CSI1_TPLX Register (Address = 0x68) [Reset = 0x06] CSI1_TPLX is shown in #GUID-20230816-SS0T-ZHW7-QLC0-M9TWGQD9HKQD/PATGEN_AND_CSI-2_PATGEN_AND_CSI-2_PATGEN_AND_CSI-2_CSI1_TPLX_TABLE_TABLE. Return to the Summary Table. CSI1_TPLX Register Field Descriptions Bit Field Type Reset Description 7 MR_TPLX_OV R/W 0x0 Override CSI-2 Tplx parameter0: Tplx is automatically determined1: Override Tplx with value in bits 6:0 of this register 6:0 MR_TPLX R/W 0x6 Tplx valueIf bit 7 of this register is 0, this field is read-only, indicating current automatically determined value. The default value is based on the 800 Mbps CSI-2 rate and may change if different rate is selected.If bit 7 of this register is 1, this field is read/write. Indirect Access Registers Several functional blocks include register sets contained in the Indirect Access map (Indirect Register Map Description); i.e. Pattern Generator, CSI-2 timing, and Analog controls. Register access is provided via an indirect access mechanism through the Indirect Access registers (IND_ACC_CTL, IND_ACC_ADDR, and IND_ACC_DATA). These registers are located at offsets 0xB0-0xB2 in the main register space. The indirect address mechanism involves setting the control register to select the desired block, setting the register offset address, and reading or writing the data register. In addition, an auto-increment function is provided in the control register to automatically increment the offset address following each read or write of the data register. For writes, the process is as follows: Write to the IND_ACC_CTL register to select the desired register block Write to the IND_ACC_ADDR register to set the register offset Write the data value to the IND_ACC_DATA register If auto-increment is set in the IND_ACC_CTL register, repeating step 3 will write additional data bytes to subsequent register offset locations For reads, the process is as follows: Write to the IND_ACC_CTL register to select the desired register block Write to the IND_ACC_ADDR register to set the register offset Read from the IND_ACC_DATA register If auto-increment is set in the IND_ACC_CTL register, repeating step 3 will read additional data bytes from subsequent register offset locations. Several functional blocks include register sets contained in the Indirect Access map (Indirect Register Map Description); i.e. Pattern Generator, CSI-2 timing, and Analog controls. Register access is provided via an indirect access mechanism through the Indirect Access registers (IND_ACC_CTL, IND_ACC_ADDR, and IND_ACC_DATA). These registers are located at offsets 0xB0-0xB2 in the main register space. The indirect address mechanism involves setting the control register to select the desired block, setting the register offset address, and reading or writing the data register. In addition, an auto-increment function is provided in the control register to automatically increment the offset address following each read or write of the data register. For writes, the process is as follows: Write to the IND_ACC_CTL register to select the desired register block Write to the IND_ACC_ADDR register to set the register offset Write the data value to the IND_ACC_DATA register If auto-increment is set in the IND_ACC_CTL register, repeating step 3 will write additional data bytes to subsequent register offset locations For reads, the process is as follows: Write to the IND_ACC_CTL register to select the desired register block Write to the IND_ACC_ADDR register to set the register offset Read from the IND_ACC_DATA register If auto-increment is set in the IND_ACC_CTL register, repeating step 3 will read additional data bytes from subsequent register offset locations. Several functional blocks include register sets contained in the Indirect Access map (Indirect Register Map Description); i.e. Pattern Generator, CSI-2 timing, and Analog controls. Register access is provided via an indirect access mechanism through the Indirect Access registers (IND_ACC_CTL, IND_ACC_ADDR, and IND_ACC_DATA). These registers are located at offsets 0xB0-0xB2 in the main register space.The indirect address mechanism involves setting the control register to select the desired block, setting the register offset address, and reading or writing the data register. In addition, an auto-increment function is provided in the control register to automatically increment the offset address following each read or write of the data register.For writes, the process is as follows: Write to the IND_ACC_CTL register to select the desired register block Write to the IND_ACC_ADDR register to set the register offset Write the data value to the IND_ACC_DATA register Write to the IND_ACC_CTL register to select the desired register block Write to the IND_ACC_ADDR register to set the register offset Write the data value to the IND_ACC_DATA register Write to the IND_ACC_CTL register to select the desired register blockWrite to the IND_ACC_ADDR register to set the register offsetWrite the data value to the IND_ACC_DATA registerIf auto-increment is set in the IND_ACC_CTL register, repeating step 3 will write additional data bytes to subsequent register offset locationsFor reads, the process is as follows: Write to the IND_ACC_CTL register to select the desired register block Write to the IND_ACC_ADDR register to set the register offset Read from the IND_ACC_DATA register Write to the IND_ACC_CTL register to select the desired register block Write to the IND_ACC_ADDR register to set the register offset Read from the IND_ACC_DATA register Write to the IND_ACC_CTL register to select the desired register blockWrite to the IND_ACC_ADDR register to set the register offsetRead from the IND_ACC_DATA registerIf auto-increment is set in the IND_ACC_CTL register, repeating step 3 will read additional data bytes from subsequent register offset locations. PATGEN_And_CSI-2 Registers #GUID-20230816-SS0T-ZHW7-QLC0-M9TWGQD9HKQD/PATGEN_AND_CSI-2_PATGEN_AND_CSI-2_TABLE_1_TABLE lists the memory-mapped registers for the PATGEN_And_CSI-2 registers. All register offset addresses not listed in #GUID-20230816-SS0T-ZHW7-QLC0-M9TWGQD9HKQD/PATGEN_AND_CSI-2_PATGEN_AND_CSI-2_TABLE_1_TABLE should be considered as reserved locations and the register contents should not be modified. PATGEN_AND_CSI-2 Registers Address Acronym Register Name Section 0x1 PGEN_CTL PGEN_CTL Go 0x2 PGEN_CFG PGEN_CFG Go 0x3 PGEN_CSI_DI PGEN_CSI_DI Go 0x4 PGEN_LINE_SIZE1 PGEN_LINE_SIZE1 Go 0x5 PGEN_LINE_SIZE0 PGEN_LINE_SIZE0 Go 0x6 PGEN_BAR_SIZE1 PGEN_BAR_SIZE1 Go 0x7 PGEN_BAR_SIZE0 PGEN_BAR_SIZE0 Go 0x8 PGEN_ACT_LPF1 PGEN_ACT_LPF1 Go 0x9 PGEN_ACT_LPF0 PGEN_ACT_LPF0 Go 0xA PGEN_TOT_LPF1 PGEN_TOT_LPF1 Go 0xB PGEN_TOT_LPF0 PGEN_TOT_LPF0 Go 0xC PGEN_LINE_PD1 PGEN_LINE_PD1 Go 0xD PGEN_LINE_PD0 PGEN_LINE_PD0 Go 0xE PGEN_VBP PGEN_VBP Go 0xF PGEN_VFP PGEN_VFP Go 0x10 PGEN_COLOR0 PGEN_COLOR0 Go 0x11 PGEN_COLOR1 PGEN_COLOR1 Go 0x12 PGEN_COLOR2 PGEN_COLOR2 Go 0x13 PGEN_COLOR3 PGEN_COLOR3 Go 0x14 PGEN_COLOR4 PGEN_COLOR4 Go 0x15 PGEN_COLOR5 PGEN_COLOR5 Go 0x16 PGEN_COLOR6 PGEN_COLOR6 Go 0x17 PGEN_COLOR7 PGEN_COLOR7 Go 0x18 PGEN_COLOR8 PGEN_COLOR8 Go 0x19 PGEN_COLOR9 PGEN_COLOR9 Go 0x1A PGEN_COLOR10 PGEN_COLOR10 Go 0x1B PGEN_COLOR11 PGEN_COLOR11 Go 0x1C PGEN_COLOR12 PGEN_COLOR12 Go 0x1D PGEN_COLOR13 PGEN_COLOR13 Go 0x1E PGEN_COLOR14 PGEN_COLOR14 Go 0x40 CSI0_TCK_PREP CSI0_TCK_PREP Go 0x41 CSI0_TCK_ZERO CSI0_TCK_ZERO Go 0x42 CSI0_TCK_TRAIL CSI0_TCK_TRAIL Go 0x43 CSI0_TCK_POST CSI0_TCK_POST Go 0x44 CSI0_THS_PREP CSI0_THS_PREP Go 0x45 CSI0_THS_ZERO CSI0_THS_ZERO Go 0x46 CSI0_THS_TRAIL CSI0_THS_TRAIL Go 0x47 CSI0_THS_EXIT CSI0_THS_EXIT Go 0x48 CSI0_TPLX CSI0_TPLX Go 0x60 CSI1_TCK_PREP CSI1_TCK_PREP Go 0x61 CSI1_TCK_ZERO CSI1_TCK_ZERO Go 0x62 CSI1_TCK_TRAIL CSI1_TCK_TRAIL Go 0x63 CSI1_TCK_POST CSI1_TCK_POST Go 0x64 CSI1_THS_PREP CSI1_THS_PREP Go 0x65 CSI1_THS_ZERO CSI1_THS_ZERO Go 0x66 CSI1_THS_TRAIL CSI1_THS_TRAIL Go 0x67 CSI1_THS_EXIT CSI1_THS_EXIT Go 0x68 CSI1_TPLX CSI1_TPLX Go Complex bit access types are encoded to fit into small table cells. #GUID-20230816-SS0T-ZHW7-QLC0-M9TWGQD9HKQD/PATGEN_AND_CSI-2_PATGEN_AND_CSI-2_LEGEND_TABLE shows the codes that are used for access types in this section. PATGEN_And_CSI-2 Access Type Codes Access Type Code Description Read Type R R Read Write Type W W Write Reset or Default Value -n Value after reset or the default value PGEN_CTL Register (Address = 0x1) [Reset = 0x00] PGEN_CTL is shown in #GUID-20230816-SS0T-ZHW7-QLC0-M9TWGQD9HKQD/PATGEN_AND_CSI-2_PATGEN_AND_CSI-2_PATGEN_AND_CSI-2_PGEN_CTL_TABLE_TABLE. Return to the Summary Table. PGEN_CTL Register Field Descriptions Bit Field Type Reset Description 7:1 RESERVED R 0x0 Reserved 0 PGEN_ENABLE R/W 0x0 Pattern Generator Enable1: Enable Pattern Generator0: Disable Pattern Generator PGEN_CFG Register (Address = 0x2) [Reset = 0x33] PGEN_CFG is shown in #GUID-20230816-SS0T-ZHW7-QLC0-M9TWGQD9HKQD/PATGEN_AND_CSI-2_PATGEN_AND_CSI-2_PATGEN_AND_CSI-2_PGEN_CFG_TABLE_TABLE. Return to the Summary Table. PGEN_CFG Register Field Descriptions Bit Field Type Reset Description 7 PGEN_FIXED_EN R/W 0x0 Fixed Pattern EnableSetting this bit enables Fixed Color Patterns.0: Send Color Bar Pattern1: Send Fixed Color Pattern 6 RESERVED R 0x0 Reserved 5:4 NUM_CBARS R/W 0x3 Number of Color Bars00: 1 Color Bar01: 2 Color Bars10: 4 Color Bars11: 8 Color Bars 3:0 BLOCK_SIZE R/W 0x3 Block Size.For Fixed Color Patterns, this field controls the size of the fixed color field in bytes. Allowed values are 1 to 15. PGEN_CSI_DI Register (Address = 0x3) [Reset = 0x24] PGEN_CSI_DI is shown in #GUID-20230816-SS0T-ZHW7-QLC0-M9TWGQD9HKQD/PATGEN_AND_CSI-2_PATGEN_AND_CSI-2_PATGEN_AND_CSI-2_PGEN_CSI_DI_TABLE_TABLE. Return to the Summary Table. PGEN_CSI_DI Register Field Descriptions Bit Field Type Reset Description 7:6 PGEN_CSI_VC R/W 0x0 CSI-2 Virtual Channel IdentifierThis field controls the value sent in the CSI-2 packet for the Virtual Channel Identifier 5:0 PGEN_CSI_DT R/W 0x24 CSI-2 Data TypeThis field controls the value sent in the CSI-2 packet for the Data Type. The default value (0x24) indicates RGB888. PGEN_LINE_SIZE1 Register (Address = 0x4) [Reset = 0x07] PGEN_LINE_SIZE1 is shown in #GUID-20230816-SS0T-ZHW7-QLC0-M9TWGQD9HKQD/PATGEN_AND_CSI-2_PATGEN_AND_CSI-2_PATGEN_AND_CSI-2_PGEN_LINE_SIZE1_TABLE_TABLE. Return to the Summary Table. PGEN_LINE_SIZE1 Register Field Descriptions Bit Field Type Reset Description 7:0 PGEN_LINE_SIZE[15:8] R/W 0x7 Most significant byte of the Pattern Generator line size. This is the active line length in bytes. Default setting is for 1920 bytes for a 640 pixel line width. PGEN_LINE_SIZE0 Register (Address = 0x5) [Reset = 0x80] PGEN_LINE_SIZE0 is shown in #GUID-20230816-SS0T-ZHW7-QLC0-M9TWGQD9HKQD/PATGEN_AND_CSI-2_PATGEN_AND_CSI-2_PATGEN_AND_CSI-2_PGEN_LINE_SIZE0_TABLE_TABLE. Return to the Summary Table. PGEN_LINE_SIZE0 Register Field Descriptions Bit Field Type Reset Description 7:0 PGEN_LINE_SIZE[7:0] R/W 0x80 Least significant byte of the Pattern Generator line size. This is the active line length in bytes. Default setting is for 1920 bytes for a 640 pixel line width. PGEN_BAR_SIZE1 Register (Address = 0x6) [Reset = 0x00] PGEN_BAR_SIZE1 is shown in #GUID-20230816-SS0T-ZHW7-QLC0-M9TWGQD9HKQD/PATGEN_AND_CSI-2_PATGEN_AND_CSI-2_PATGEN_AND_CSI-2_PGEN_BAR_SIZE1_TABLE_TABLE. Return to the Summary Table. PGEN_BAR_SIZE1 Register Field Descriptions Bit Field Type Reset Description 7:0 PGEN_BAR_SIZE[15:8] R/W 0x0 Most significant byte of the Pattern Generator color bar size. This is the active length in bytes for the color bars. This value is used for all except the last color bar. The last color bar is determined by the remaining bytes as defined by the PGEN_LINE_SIZE value. PGEN_BAR_SIZE0 Register (Address = 0x7) [Reset = 0xF0] PGEN_BAR_SIZE0 is shown in #GUID-20230816-SS0T-ZHW7-QLC0-M9TWGQD9HKQD/PATGEN_AND_CSI-2_PATGEN_AND_CSI-2_PATGEN_AND_CSI-2_PGEN_BAR_SIZE0_TABLE_TABLE. Return to the Summary Table. PGEN_BAR_SIZE0 Register Field Descriptions Bit Field Type Reset Description 7:0 PGEN_BAR_SIZE[7:0] R/W 0xF0 Least significant byte of the Pattern Generator color bar size. This is the active length in bytes for the color bars. This value is used for all except the last color bar. The last color bar is determined by the remaining bytes as defined by the PGEN_LINE_SIZE value. PGEN_ACT_LPF1 Register (Address = 0x8) [Reset = 0x01] PGEN_ACT_LPF1 is shown in #GUID-20230816-SS0T-ZHW7-QLC0-M9TWGQD9HKQD/PATGEN_AND_CSI-2_PATGEN_AND_CSI-2_PATGEN_AND_CSI-2_PGEN_ACT_LPF1_TABLE_TABLE. Return to the Summary Table. PGEN_ACT_LPF1 Register Field Descriptions Bit Field Type Reset Description 7:0 PGEN_ACT_LPF[15:8] R/W 0x1 Active Lines Per FrameMost significant byte of the number of active lines per frame. Default setting is for 480 active lines per frame. PGEN_ACT_LPF0 Register (Address = 0x9) [Reset = 0xE0] PGEN_ACT_LPF0 is shown in #GUID-20230816-SS0T-ZHW7-QLC0-M9TWGQD9HKQD/PATGEN_AND_CSI-2_PATGEN_AND_CSI-2_PATGEN_AND_CSI-2_PGEN_ACT_LPF0_TABLE_TABLE. Return to the Summary Table. PGEN_ACT_LPF0 Register Field Descriptions Bit Field Type Reset Description 7:0 PGEN_ACT_LPF[7:0] R/W 0xE0 Active Lines Per FrameLeast significant byte of the number of active lines per frame. Default setting is for 480 active lines per frame. PGEN_TOT_LPF1 Register (Address = 0xA) [Reset = 0x02] PGEN_TOT_LPF1 is shown in #GUID-20230816-SS0T-ZHW7-QLC0-M9TWGQD9HKQD/PATGEN_AND_CSI-2_PATGEN_AND_CSI-2_PATGEN_AND_CSI-2_PGEN_TOT_LPF1_TABLE_TABLE. Return to the Summary Table. PGEN_TOT_LPF1 Register Field Descriptions Bit Field Type Reset Description 7:0 PGEN_TOT_LPF[15:8] R/W 0x2 Total Lines Per FrameMost significant byte of the number of total lines per frame including vertical blanking PGEN_TOT_LPF0 Register (Address = 0xB) [Reset = 0x0D] PGEN_TOT_LPF0 is shown in #GUID-20230816-SS0T-ZHW7-QLC0-M9TWGQD9HKQD/PATGEN_AND_CSI-2_PATGEN_AND_CSI-2_PATGEN_AND_CSI-2_PGEN_TOT_LPF0_TABLE_TABLE. Return to the Summary Table. PGEN_TOT_LPF0 Register Field Descriptions Bit Field Type Reset Description 7:0 PGEN_TOT_LPF[7:0] R/W 0xD Total Lines Per FrameLeast significant byte of the number of total lines per frame including vertical blanking PGEN_LINE_PD1 Register (Address = 0xC) [Reset = 0x0C] PGEN_LINE_PD1 is shown in #GUID-20230816-SS0T-ZHW7-QLC0-M9TWGQD9HKQD/PATGEN_AND_CSI-2_PATGEN_AND_CSI-2_PATGEN_AND_CSI-2_PGEN_LINE_PD1_TABLE_TABLE. Return to the Summary Table. PGEN_LINE_PD1 Register Field Descriptions Bit Field Type Reset Description 7:0 PGEN_LINE_PD[15:8] R/W 0xC Line PeriodMost significant byte of the line period.In 800 Mbps and 1.6 Gbps CSI-2 modes, units are 10 ns and the default setting for the line period registers sets a line period of 31.75 microseconds.In 1.2 Gbps CSI-2 mode, units are 13.33 ns and the default setting for the line period registers sets a line period of 42.33 microseconds.In 400 Mbps CSI-2 mode, units are 20 ns and the default setting for the line period registers sets a line period of 63.5 microseconds. PGEN_LINE_PD0 Register (Address = 0xD) [Reset = 0x67] PGEN_LINE_PD0 is shown in #GUID-20230816-SS0T-ZHW7-QLC0-M9TWGQD9HKQD/PATGEN_AND_CSI-2_PATGEN_AND_CSI-2_PATGEN_AND_CSI-2_PGEN_LINE_PD0_TABLE_TABLE. Return to the Summary Table. PGEN_LINE_PD0 Register Field Descriptions Bit Field Type Reset Description 7:0 PGEN_LINE_PD[7:0] R/W 0x67 Line PeriodLeast significant byte of the line period.In 800 Mbps and 1.6 Gbps CSI-2 modes, units are 10 ns and the default setting for the line period registers sets a line period of 31.75 microseconds.In 1.2 Gbps CSI-2 mode, units are 13.33 ns and the default setting for the line period registers sets a line period of 42.33 microseconds.In 400 Mbps CSI-2 mode, units are 20 ns and the default setting for the line period registers sets a line period of 63.5 microseconds. PGEN_VBP Register (Address = 0xE) [Reset = 0x21] PGEN_VBP is shown in #GUID-20230816-SS0T-ZHW7-QLC0-M9TWGQD9HKQD/PATGEN_AND_CSI-2_PATGEN_AND_CSI-2_PATGEN_AND_CSI-2_PGEN_VBP_TABLE_TABLE. Return to the Summary Table. PGEN_VBP Register Field Descriptions Bit Field Type Reset Description 7:0 PGEN_VBP R/W 0x21 Vertical Back PorchThis value provides the vertical back porch portion of the vertical blanking interval. This value provides the number of blank lines between the FrameStart packet and the first video data packet. PGEN_VFP Register (Address = 0xF) [Reset = 0x0A] PGEN_VFP is shown in #GUID-20230816-SS0T-ZHW7-QLC0-M9TWGQD9HKQD/PATGEN_AND_CSI-2_PATGEN_AND_CSI-2_PATGEN_AND_CSI-2_PGEN_VFP_TABLE_TABLE. Return to the Summary Table. PGEN_VFP Register Field Descriptions Bit Field Type Reset Description 7:0 PGEN_VFP R/W 0xA Vertical Front PorchThis value provides the vertical front porch portion of the vertical blanking interval. This value provides the number of blank lines between the last video line and the FrameEnd packet. PGEN_COLOR0 Register (Address = 0x10) [Reset = 0xAA] PGEN_COLOR0 is shown in #GUID-20230816-SS0T-ZHW7-QLC0-M9TWGQD9HKQD/PATGEN_AND_CSI-2_PATGEN_AND_CSI-2_PATGEN_AND_CSI-2_PGEN_COLOR0_TABLE_TABLE. Return to the Summary Table. PGEN_COLOR0 Register Field Descriptions Bit Field Type Reset Description 7:0 PGEN_COLOR0 R/W 0xAA Pattern Generator Color 0For Reference Color Bar Patterns, this register controls the byte data value sent during color bar 0. For Fixed Color Patterns, this register controls the first byte of the fixed color pattern. PGEN_COLOR1 Register (Address = 0x11) [Reset = 0x33] PGEN_COLOR1 is shown in #GUID-20230816-SS0T-ZHW7-QLC0-M9TWGQD9HKQD/PATGEN_AND_CSI-2_PATGEN_AND_CSI-2_PATGEN_AND_CSI-2_PGEN_COLOR1_TABLE_TABLE. Return to the Summary Table. PGEN_COLOR1 Register Field Descriptions Bit Field Type Reset Description 7:0 PGEN_COLOR1 R/W 0x33 Pattern Generator Color 1For Reference Color Bar Patterns, this register controls the byte data value sent during color bar 1. For Fixed Color Patterns, this register controls the second byte of the fixed color pattern. PGEN_COLOR2 Register (Address = 0x12) [Reset = 0xF0] PGEN_COLOR2 is shown in #GUID-20230816-SS0T-ZHW7-QLC0-M9TWGQD9HKQD/PATGEN_AND_CSI-2_PATGEN_AND_CSI-2_PATGEN_AND_CSI-2_PGEN_COLOR2_TABLE_TABLE. Return to the Summary Table. PGEN_COLOR2 Register Field Descriptions Bit Field Type Reset Description 7:0 PGEN_COLOR2 R/W 0xF0 Pattern Generator Color 2For Reference Color Bar Patterns, this register controls the byte data value sent during color bar 2. For Fixed Color Patterns, this register controls the third byte of the fixed color pattern. PGEN_COLOR3 Register (Address = 0x13) [Reset = 0x7F] PGEN_COLOR3 is shown in #GUID-20230816-SS0T-ZHW7-QLC0-M9TWGQD9HKQD/PATGEN_AND_CSI-2_PATGEN_AND_CSI-2_PATGEN_AND_CSI-2_PGEN_COLOR3_TABLE_TABLE. Return to the Summary Table. PGEN_COLOR3 Register Field Descriptions Bit Field Type Reset Description 7:0 PGEN_COLOR3 R/W 0x7F Pattern Generator Color 3For Reference Color Bar Patterns, this register controls the byte data value sent during color bar 3. For Fixed Color Patterns, this register controls the fourth byte of the fixed color pattern. PGEN_COLOR4 Register (Address = 0x14) [Reset = 0x55] PGEN_COLOR4 is shown in #GUID-20230816-SS0T-ZHW7-QLC0-M9TWGQD9HKQD/PATGEN_AND_CSI-2_PATGEN_AND_CSI-2_PATGEN_AND_CSI-2_PGEN_COLOR4_TABLE_TABLE. Return to the Summary Table. PGEN_COLOR4 Register Field Descriptions Bit Field Type Reset Description 7:0 PGEN_COLOR4 R/W 0x55 Pattern Generator Color 4For Reference Color Bar Patterns, this register controls the byte data value sent during color bar 4. For Fixed Color Patterns, this register controls the fifth byte of the fixed color pattern. PGEN_COLOR5 Register (Address = 0x15) [Reset = 0xCC] PGEN_COLOR5 is shown in #GUID-20230816-SS0T-ZHW7-QLC0-M9TWGQD9HKQD/PATGEN_AND_CSI-2_PATGEN_AND_CSI-2_PATGEN_AND_CSI-2_PGEN_COLOR5_TABLE_TABLE. Return to the Summary Table. PGEN_COLOR5 Register Field Descriptions Bit Field Type Reset Description 7:0 PGEN_COLOR5 R/W 0xCC Pattern Generator Color 5For Reference Color Bar Patterns, this register controls the byte data value sent during color bar 5. For Fixed Color Patterns, this register controls the sixth byte of the fixed color pattern. PGEN_COLOR6 Register (Address = 0x16) [Reset = 0x0F] PGEN_COLOR6 is shown in #GUID-20230816-SS0T-ZHW7-QLC0-M9TWGQD9HKQD/PATGEN_AND_CSI-2_PATGEN_AND_CSI-2_PATGEN_AND_CSI-2_PGEN_COLOR6_TABLE_TABLE. Return to the Summary Table. PGEN_COLOR6 Register Field Descriptions Bit Field Type Reset Description 7:0 PGEN_COLOR6 R/W 0xF Pattern Generator Color 6For Reference Color Bar Patterns, this register controls the byte data value sent during color bar 6. For Fixed Color Patterns, this register controls the seventh byte of the fixed color pattern. PGEN_COLOR7 Register (Address = 0x17) [Reset = 0x80] PGEN_COLOR7 is shown in #GUID-20230816-SS0T-ZHW7-QLC0-M9TWGQD9HKQD/PATGEN_AND_CSI-2_PATGEN_AND_CSI-2_PATGEN_AND_CSI-2_PGEN_COLOR7_TABLE_TABLE. Return to the Summary Table. PGEN_COLOR7 Register Field Descriptions Bit Field Type Reset Description 7:0 PGEN_COLOR7 R/W 0x80 Pattern Generator Color 7For Reference Color Bar Patterns, this register controls the byte data value sent during color bar 7. For Fixed Color Patterns, this register controls the eighth byte of the fixed color pattern. PGEN_COLOR8 Register (Address = 0x18) [Reset = 0x00] PGEN_COLOR8 is shown in #GUID-20230816-SS0T-ZHW7-QLC0-M9TWGQD9HKQD/PATGEN_AND_CSI-2_PATGEN_AND_CSI-2_PATGEN_AND_CSI-2_PGEN_COLOR8_TABLE_TABLE. Return to the Summary Table. PGEN_COLOR8 Register Field Descriptions Bit Field Type Reset Description 7:0 PGEN_COLOR8 R/W 0x0 Pattern Generator Color 8For Fixed Color Patterns, this register controls the ninth byte of the fixed color pattern. PGEN_COLOR9 Register (Address = 0x19) [Reset = 0x00] PGEN_COLOR9 is shown in #GUID-20230816-SS0T-ZHW7-QLC0-M9TWGQD9HKQD/PATGEN_AND_CSI-2_PATGEN_AND_CSI-2_PATGEN_AND_CSI-2_PGEN_COLOR9_TABLE_TABLE. Return to the Summary Table. PGEN_COLOR9 Register Field Descriptions Bit Field Type Reset Description 7:0 PGEN_COLOR9 R/W 0x0 Pattern Generator Color 9For Fixed Color Patterns, this register controls the tenth byte of the fixed color pattern. PGEN_COLOR10 Register (Address = 0x1A) [Reset = 0x00] PGEN_COLOR10 is shown in #GUID-20230816-SS0T-ZHW7-QLC0-M9TWGQD9HKQD/PATGEN_AND_CSI-2_PATGEN_AND_CSI-2_PATGEN_AND_CSI-2_PGEN_COLOR10_TABLE_TABLE. Return to the Summary Table. PGEN_COLOR10 Register Field Descriptions Bit Field Type Reset Description 7:0 PGEN_COLOR10 R/W 0x0 Pattern Generator Color 10For Fixed Color Patterns, this register controls the eleventh byte of the fixed color pattern. PGEN_COLOR11 Register (Address = 0x1B) [Reset = 0x00] PGEN_COLOR11 is shown in #GUID-20230816-SS0T-ZHW7-QLC0-M9TWGQD9HKQD/PATGEN_AND_CSI-2_PATGEN_AND_CSI-2_PATGEN_AND_CSI-2_PGEN_COLOR11_TABLE_TABLE. Return to the Summary Table. PGEN_COLOR11 Register Field Descriptions Bit Field Type Reset Description 7:0 PGEN_COLOR11 R/W 0x0 Pattern Generator Color 11For Fixed Color Patterns, this register controls the twelfth byte of the fixed color pattern. PGEN_COLOR12 Register (Address = 0x1C) [Reset = 0x00] PGEN_COLOR12 is shown in #GUID-20230816-SS0T-ZHW7-QLC0-M9TWGQD9HKQD/PATGEN_AND_CSI-2_PATGEN_AND_CSI-2_PATGEN_AND_CSI-2_PGEN_COLOR12_TABLE_TABLE. Return to the Summary Table. PGEN_COLOR12 Register Field Descriptions Bit Field Type Reset Description 7:0 PGEN_COLOR12 R/W 0x0 Pattern Generator Color 12For Fixed Color Patterns, this register controls the thirteenth byte of the fixed color pattern. PGEN_COLOR13 Register (Address = 0x1D) [Reset = 0x00] PGEN_COLOR13 is shown in #GUID-20230816-SS0T-ZHW7-QLC0-M9TWGQD9HKQD/PATGEN_AND_CSI-2_PATGEN_AND_CSI-2_PATGEN_AND_CSI-2_PGEN_COLOR13_TABLE_TABLE. Return to the Summary Table. PGEN_COLOR13 Register Field Descriptions Bit Field Type Reset Description 7:0 PGEN_COLOR13 R/W 0x0 Pattern Generator Color 13For Fixed Color Patterns, this register controls the fourteenth byte of the fixed color pattern. PGEN_COLOR14 Register (Address = 0x1E) [Reset = 0x00] PGEN_COLOR14 is shown in #GUID-20230816-SS0T-ZHW7-QLC0-M9TWGQD9HKQD/PATGEN_AND_CSI-2_PATGEN_AND_CSI-2_PATGEN_AND_CSI-2_PGEN_COLOR14_TABLE_TABLE. Return to the Summary Table. PGEN_COLOR14 Register Field Descriptions Bit Field Type Reset Description 7:0 PGEN_COLOR14 R/W 0x0 Pattern Generator Color 14For Fixed Color Patterns, this register controls the fifteenth byte of the fixed color pattern. CSI0_TCK_PREP Register (Address = 0x40) [Reset = 0x05] CSI0_TCK_PREP is shown in #GUID-20230816-SS0T-ZHW7-QLC0-M9TWGQD9HKQD/PATGEN_AND_CSI-2_PATGEN_AND_CSI-2_PATGEN_AND_CSI-2_CSI0_TCK_PREP_TABLE_TABLE. Return to the Summary Table. CSI0_TCK_PREP Register Field Descriptions Bit Field Type Reset Description 7 MR_TCK_PREP_OV R/W 0x0 Override CSI-2 Tck-prep parameter0: Tck-prep is automatically determined1: Override Tck-prep with value in bits 6:0 of this register 6:0 MR_TCK_PREP R/W 0x5 Tck-prep valueIf bit 7 of this register is 0, this field is read-only, indicating current automatically determined value. The default value is based on the 800 Mbps CSI-2 rate and may change if different rate is selected.If bit 7 of this register is 1, this field is read/write. CSI0_TCK_ZERO Register (Address = 0x41) [Reset = 0x1B] CSI0_TCK_ZERO is shown in #GUID-20230816-SS0T-ZHW7-QLC0-M9TWGQD9HKQD/PATGEN_AND_CSI-2_PATGEN_AND_CSI-2_PATGEN_AND_CSI-2_CSI0_TCK_ZERO_TABLE_TABLE. Return to the Summary Table. CSI0_TCK_ZERO Register Field Descriptions Bit Field Type Reset Description 7 MR_TCK_ZERO_OV R/W 0x0 Override CSI-2 Tck-zero parameter0: Tck-zero is automatically determined1: Override Tck-zero with value in bits 6:0 of this register 6:0 MR_TCK_ZERO R/W 0x1B Tck-zero valueIf bit 7 of this register is 0, this field is read-only, indicating current automatically determined value. The default value is based on the 800 Mbps CSI-2 rate and may change if different rate is selected.If bit 7 of this register is 1, this field is read/write. CSI0_TCK_TRAIL Register (Address = 0x42) [Reset = 0x0B] CSI0_TCK_TRAIL is shown in #GUID-20230816-SS0T-ZHW7-QLC0-M9TWGQD9HKQD/PATGEN_AND_CSI-2_PATGEN_AND_CSI-2_PATGEN_AND_CSI-2_CSI0_TCK_TRAIL_TABLE_TABLE. Return to the Summary Table. CSI0_TCK_TRAIL Register Field Descriptions Bit Field Type Reset Description 7 MR_TCK_TRAIL_OV R/W 0x0 Override CSI-2 Tck-trail parameter0: Tck-trail is automatically determined1: Override Tck-trail with value in bits 6:0 of this register 6:0 MR_TCK_TRAIL R/W 0xB Tck-trail valueIf bit 7 of this register is 0, this field is read-only, indicating current automatically determined value. The default value is based on the 800 Mbps CSI-2 rate and may change if different rate is selected.If bit 7 of this register is 1, this field is read/write. CSI0_TCK_POST Register (Address = 0x43) [Reset = 0x0A] CSI0_TCK_POST is shown in #GUID-20230816-SS0T-ZHW7-QLC0-M9TWGQD9HKQD/PATGEN_AND_CSI-2_PATGEN_AND_CSI-2_PATGEN_AND_CSI-2_CSI0_TCK_POST_TABLE_TABLE. Return to the Summary Table. CSI0_TCK_POST Register Field Descriptions Bit Field Type Reset Description 7 MR_TCK_POST_OV R/W 0x0 Override CSI-2 Tck-post parameter0: Tck-post is automatically determined1: Override Tck-post with value in bits 6:0 of this register 6:0 MR_TCK_POST R/W 0xA Tck-post valueIf bit 7 of this register is 0, this field is read-only, indicating current automatically determined value. The default value is based on the 800 Mbps CSI-2 rate and may change if different rate is selected.If bit 7 of this register is 1, this field is read/write. CSI0_THS_PREP Register (Address = 0x44) [Reset = 0x06] CSI0_THS_PREP is shown in #GUID-20230816-SS0T-ZHW7-QLC0-M9TWGQD9HKQD/PATGEN_AND_CSI-2_PATGEN_AND_CSI-2_PATGEN_AND_CSI-2_CSI0_THS_PREP_TABLE_TABLE. Return to the Summary Table. CSI0_THS_PREP Register Field Descriptions Bit Field Type Reset Description 7 MR_THS_PREP_OV R/W 0x0 Override CSI-2 Ths-prep parameter0: Ths-prep is automatically determined1: Override Ths-prep with value in bits 6:0 of this register 6:0 MR_THS_PREP R/W 0x6 Ths-prep valueIf bit 7 of this register is 0, this field is read-only, indicating current automatically determined value. The default value is based on the 800 Mbps CSI-2 rate and may change if different rate is selected.If bit 7 of this register is 1, this field is read/write. CSI0_THS_ZERO Register (Address = 0x45) [Reset = 0x0C] CSI0_THS_ZERO is shown in #GUID-20230816-SS0T-ZHW7-QLC0-M9TWGQD9HKQD/PATGEN_AND_CSI-2_PATGEN_AND_CSI-2_PATGEN_AND_CSI-2_CSI0_THS_ZERO_TABLE_TABLE. Return to the Summary Table. CSI0_THS_ZERO Register Field Descriptions Bit Field Type Reset Description 7 MR_THS_ZERO_OV R/W 0x0 Override CSI-2 Ths-zero parameter0: Ths-zero is automatically determined1: Override Ths-zero with value in bits 6:0 of this register 6:0 MR_THS_ZERO R/W 0xC Ths-zero valueIf bit 7 of this register is 0, this field is read-only, indicating current automatically determined value. The default value is based on the 800 Mbps CSI-2 rate and may change if different rate is selected.If bit 7 of this register is 1, this field is read/write. CSI0_THS_TRAIL Register (Address = 0x46) [Reset = 0x08] CSI0_THS_TRAIL is shown in #GUID-20230816-SS0T-ZHW7-QLC0-M9TWGQD9HKQD/PATGEN_AND_CSI-2_PATGEN_AND_CSI-2_PATGEN_AND_CSI-2_CSI0_THS_TRAIL_TABLE_TABLE. Return to the Summary Table. CSI0_THS_TRAIL Register Field Descriptions Bit Field Type Reset Description 7 MR_THS_TRAIL_OV R/W 0x0 Override CSI-2 Ths-trail parameter0: Ths-trail is automatically determined1: Override Ths-trail with value in bits 6:0 of this register 6:0 MR_THS_TRAIL R/W 0x8 Ths-trail valueIf bit 7 of this register is 0, this field is read-only, indicating current automatically determined value. The default value is based on the 800 Mbps CSI-2 rate and may change if different rate is selected.If bit 7 of this register is 1, this field is read/write. CSI0_THS_EXIT Register (Address = 0x47) [Reset = 0x0B] CSI0_THS_EXIT is shown in #GUID-20230816-SS0T-ZHW7-QLC0-M9TWGQD9HKQD/PATGEN_AND_CSI-2_PATGEN_AND_CSI-2_PATGEN_AND_CSI-2_CSI0_THS_EXIT_TABLE_TABLE. Return to the Summary Table. CSI0_THS_EXIT Register Field Descriptions Bit Field Type Reset Description 7 MR_THS_EXIT_OV R/W 0x0 Override CSI-2 Ths-exit parameter0: Ths-exit is automatically determined1: Override Ths-exit with value in bits 6:0 of this register 6:0 MR_THS_EXIT R/W 0xB Ths-exit valueIf bit 7 of this register is 0, this field is read-only, indicating current automatically determined value. The default value is based on the 800 Mbps CSI-2 rate and may change if different rate is selected.If bit 7 of this register is 1, this field is read/write. CSI0_TPLX Register (Address = 0x48) [Reset = 0x06] CSI0_TPLX is shown in #GUID-20230816-SS0T-ZHW7-QLC0-M9TWGQD9HKQD/PATGEN_AND_CSI-2_PATGEN_AND_CSI-2_PATGEN_AND_CSI-2_CSI0_TPLX_TABLE_TABLE. Return to the Summary Table. CSI0_TPLX Register Field Descriptions Bit Field Type Reset Description 7 MR_TPLX_OV R/W 0x0 Override CSI-2 Tplx parameter0: Tplx is automatically determined1: Override Tplx with value in bits 6:0 of this register 6:0 MR_TPLX R/W 0x6 Tplx valueIf bit 7 of this register is 0, this field is read-only, indicating current automatically determined value. The default value is based on the 800 Mbps CSI-2 rate and may change if different rate is selected.If bit 7 of this register is 1, this field is read/write. CSI1_TCK_PREP Register (Address = 0x60) [Reset = 0x05] CSI1_TCK_PREP is shown in #GUID-20230816-SS0T-ZHW7-QLC0-M9TWGQD9HKQD/PATGEN_AND_CSI-2_PATGEN_AND_CSI-2_PATGEN_AND_CSI-2_CSI1_TCK_PREP_TABLE_TABLE. Return to the Summary Table. CSI1_TCK_PREP Register Field Descriptions Bit Field Type Reset Description 7 MR_TCK_PREP_OV R/W 0x0 Override CSI-2 Tck-prep parameter0: Tck-prep is automatically determined1: Override Tck-prep with value in bits 6:0 of this register 6:0 MR_TCK_PREP R/W 0x5 Tck-prep valueIf bit 7 of this register is 0, this field is read-only, indicating current automatically determined value. The default value is based on the 800 Mbps CSI-2 rate and may change if different rate is selected.If bit 7 of this register is 1, this field is read/write. CSI1_TCK_ZERO Register (Address = 0x61) [Reset = 0x1B] CSI1_TCK_ZERO is shown in #GUID-20230816-SS0T-ZHW7-QLC0-M9TWGQD9HKQD/PATGEN_AND_CSI-2_PATGEN_AND_CSI-2_PATGEN_AND_CSI-2_CSI1_TCK_ZERO_TABLE_TABLE. Return to the Summary Table. CSI1_TCK_ZERO Register Field Descriptions Bit Field Type Reset Description 7 MR_TCK_ZERO_OV R/W 0x0 Override CSI-2 Tck-zero parameter0: Tck-zero is automatically determined1: Override Tck-zero with value in bits 6:0 of this register 6:0 MR_TCK_ZERO R/W 0x1B Tck-zero valueIf bit 7 of this register is 0, this field is read-only, indicating current automatically determined value. The default value is based on the 800 Mbps CSI-2 rate and may change if different rate is selected.If bit 7 of this register is 1, this field is read/write. CSI1_TCK_TRAIL Register (Address = 0x62) [Reset = 0x0B] CSI1_TCK_TRAIL is shown in #GUID-20230816-SS0T-ZHW7-QLC0-M9TWGQD9HKQD/PATGEN_AND_CSI-2_PATGEN_AND_CSI-2_PATGEN_AND_CSI-2_CSI1_TCK_TRAIL_TABLE_TABLE. Return to the Summary Table. CSI1_TCK_TRAIL Register Field Descriptions Bit Field Type Reset Description 7 MR_TCK_TRAIL_OV R/W 0x0 Override CSI-2 Tck-trail parameter0: Tck-trail is automatically determined1: Override Tck-trail with value in bits 6:0 of this register 6:0 MR_TCK_TRAIL R/W 0xB Tck-trail valueIf bit 7 of this register is 0, this field is read-only, indicating current automatically determined value. The default value is based on the 800 Mbps CSI-2 rate and may change if different rate is selected.If bit 7 of this register is 1, this field is read/write. CSI1_TCK_POST Register (Address = 0x63) [Reset = 0x0A] CSI1_TCK_POST is shown in #GUID-20230816-SS0T-ZHW7-QLC0-M9TWGQD9HKQD/PATGEN_AND_CSI-2_PATGEN_AND_CSI-2_PATGEN_AND_CSI-2_CSI1_TCK_POST_TABLE_TABLE. Return to the Summary Table. CSI1_TCK_POST Register Field Descriptions Bit Field Type Reset Description 7 MR_TCK_POST_OV R/W 0x0 Override CSI-2 Tck-post parameter0: Tck-post is automatically determined1: Override Tck-post with value in bits 6:0 of this register 6:0 MR_TCK_POST R/W 0xA Tck-post valueIf bit 7 of this register is 0, this field is read-only, indicating current automatically determined value. The default value is based on the 800 Mbps CSI-2 rate and may change if different rate is selected.If bit 7 of this register is 1, this field is read/write. CSI1_THS_PREP Register (Address = 0x64) [Reset = 0x06] CSI1_THS_PREP is shown in #GUID-20230816-SS0T-ZHW7-QLC0-M9TWGQD9HKQD/PATGEN_AND_CSI-2_PATGEN_AND_CSI-2_PATGEN_AND_CSI-2_CSI1_THS_PREP_TABLE_TABLE. Return to the Summary Table. CSI1_THS_PREP Register Field Descriptions Bit Field Type Reset Description 7 MR_THS_PREP_OV R/W 0x0 Override CSI-2 Ths-prep parameter0: Ths-prep is automatically determined1: Override Ths-prep with value in bits 6:0 of this register 6:0 MR_THS_PREP R/W 0x6 Ths-prep valueIf bit 7 of this register is 0, this field is read-only, indicating current automatically determined value. The default value is based on the 800 Mbps CSI-2 rate and may change if different rate is selected.If bit 7 of this register is 1, this field is read/write. CSI1_THS_ZERO Register (Address = 0x65) [Reset = 0x0C] CSI1_THS_ZERO is shown in #GUID-20230816-SS0T-ZHW7-QLC0-M9TWGQD9HKQD/PATGEN_AND_CSI-2_PATGEN_AND_CSI-2_PATGEN_AND_CSI-2_CSI1_THS_ZERO_TABLE_TABLE. Return to the Summary Table. CSI1_THS_ZERO Register Field Descriptions Bit Field Type Reset Description 7 MR_THS_ZERO_OV R/W 0x0 Override CSI-2 Ths-zero parameter0: Ths-zero is automatically determined1: Override Ths-zero with value in bits 6:0 of this register 6:0 MR_THS_ZERO R/W 0xC Ths-zero valueIf bit 7 of this register is 0, this field is read-only, indicating current automatically determined value. The default value is based on the 800 Mbps CSI-2 rate and may change if different rate is selected.If bit 7 of this register is 1, this field is read/write. CSI1_THS_TRAIL Register (Address = 0x66) [Reset = 0x08] CSI1_THS_TRAIL is shown in #GUID-20230816-SS0T-ZHW7-QLC0-M9TWGQD9HKQD/PATGEN_AND_CSI-2_PATGEN_AND_CSI-2_PATGEN_AND_CSI-2_CSI1_THS_TRAIL_TABLE_TABLE. Return to the Summary Table. CSI1_THS_TRAIL Register Field Descriptions Bit Field Type Reset Description 7 MR_THS_TRAIL_OV R/W 0x0 Override CSI-2 Ths-trail parameter0: Ths-trail is automatically determined1: Override Ths-trail with value in bits 6:0 of this register 6:0 MR_THS_TRAIL R/W 0x8 Ths-trail valueIf bit 7 of this register is 0, this field is read-only, indicating current automatically determined value. The default value is based on the 800 Mbps CSI-2 rate and may change if different rate is selected.If bit 7 of this register is 1, this field is read/write. CSI1_THS_EXIT Register (Address = 0x67) [Reset = 0x0B] CSI1_THS_EXIT is shown in #GUID-20230816-SS0T-ZHW7-QLC0-M9TWGQD9HKQD/PATGEN_AND_CSI-2_PATGEN_AND_CSI-2_PATGEN_AND_CSI-2_CSI1_THS_EXIT_TABLE_TABLE. Return to the Summary Table. CSI1_THS_EXIT Register Field Descriptions Bit Field Type Reset Description 7 MR_THS_EXIT_OV R/W 0x0 Override CSI-2 Ths-exit parameter0: Ths-exit is automatically determined1: Override Ths-exit with value in bits 6:0 of this register 6:0 MR_THS_EXIT R/W 0xB Ths-exit valueIf bit 7 of this register is 0, this field is read-only, indicating current automatically determined value. The default value is based on the 800 Mbps CSI-2 rate and may change if different rate is selected.If bit 7 of this register is 1, this field is read/write. CSI1_TPLX Register (Address = 0x68) [Reset = 0x06] CSI1_TPLX is shown in #GUID-20230816-SS0T-ZHW7-QLC0-M9TWGQD9HKQD/PATGEN_AND_CSI-2_PATGEN_AND_CSI-2_PATGEN_AND_CSI-2_CSI1_TPLX_TABLE_TABLE. Return to the Summary Table. CSI1_TPLX Register Field Descriptions Bit Field Type Reset Description 7 MR_TPLX_OV R/W 0x0 Override CSI-2 Tplx parameter0: Tplx is automatically determined1: Override Tplx with value in bits 6:0 of this register 6:0 MR_TPLX R/W 0x6 Tplx valueIf bit 7 of this register is 0, this field is read-only, indicating current automatically determined value. The default value is based on the 800 Mbps CSI-2 rate and may change if different rate is selected.If bit 7 of this register is 1, this field is read/write. PATGEN_And_CSI-2 Registers #GUID-20230816-SS0T-ZHW7-QLC0-M9TWGQD9HKQD/PATGEN_AND_CSI-2_PATGEN_AND_CSI-2_TABLE_1_TABLE lists the memory-mapped registers for the PATGEN_And_CSI-2 registers. All register offset addresses not listed in #GUID-20230816-SS0T-ZHW7-QLC0-M9TWGQD9HKQD/PATGEN_AND_CSI-2_PATGEN_AND_CSI-2_TABLE_1_TABLE should be considered as reserved locations and the register contents should not be modified. PATGEN_AND_CSI-2 Registers Address Acronym Register Name Section 0x1 PGEN_CTL PGEN_CTL Go 0x2 PGEN_CFG PGEN_CFG Go 0x3 PGEN_CSI_DI PGEN_CSI_DI Go 0x4 PGEN_LINE_SIZE1 PGEN_LINE_SIZE1 Go 0x5 PGEN_LINE_SIZE0 PGEN_LINE_SIZE0 Go 0x6 PGEN_BAR_SIZE1 PGEN_BAR_SIZE1 Go 0x7 PGEN_BAR_SIZE0 PGEN_BAR_SIZE0 Go 0x8 PGEN_ACT_LPF1 PGEN_ACT_LPF1 Go 0x9 PGEN_ACT_LPF0 PGEN_ACT_LPF0 Go 0xA PGEN_TOT_LPF1 PGEN_TOT_LPF1 Go 0xB PGEN_TOT_LPF0 PGEN_TOT_LPF0 Go 0xC PGEN_LINE_PD1 PGEN_LINE_PD1 Go 0xD PGEN_LINE_PD0 PGEN_LINE_PD0 Go 0xE PGEN_VBP PGEN_VBP Go 0xF PGEN_VFP PGEN_VFP Go 0x10 PGEN_COLOR0 PGEN_COLOR0 Go 0x11 PGEN_COLOR1 PGEN_COLOR1 Go 0x12 PGEN_COLOR2 PGEN_COLOR2 Go 0x13 PGEN_COLOR3 PGEN_COLOR3 Go 0x14 PGEN_COLOR4 PGEN_COLOR4 Go 0x15 PGEN_COLOR5 PGEN_COLOR5 Go 0x16 PGEN_COLOR6 PGEN_COLOR6 Go 0x17 PGEN_COLOR7 PGEN_COLOR7 Go 0x18 PGEN_COLOR8 PGEN_COLOR8 Go 0x19 PGEN_COLOR9 PGEN_COLOR9 Go 0x1A PGEN_COLOR10 PGEN_COLOR10 Go 0x1B PGEN_COLOR11 PGEN_COLOR11 Go 0x1C PGEN_COLOR12 PGEN_COLOR12 Go 0x1D PGEN_COLOR13 PGEN_COLOR13 Go 0x1E PGEN_COLOR14 PGEN_COLOR14 Go 0x40 CSI0_TCK_PREP CSI0_TCK_PREP Go 0x41 CSI0_TCK_ZERO CSI0_TCK_ZERO Go 0x42 CSI0_TCK_TRAIL CSI0_TCK_TRAIL Go 0x43 CSI0_TCK_POST CSI0_TCK_POST Go 0x44 CSI0_THS_PREP CSI0_THS_PREP Go 0x45 CSI0_THS_ZERO CSI0_THS_ZERO Go 0x46 CSI0_THS_TRAIL CSI0_THS_TRAIL Go 0x47 CSI0_THS_EXIT CSI0_THS_EXIT Go 0x48 CSI0_TPLX CSI0_TPLX Go 0x60 CSI1_TCK_PREP CSI1_TCK_PREP Go 0x61 CSI1_TCK_ZERO CSI1_TCK_ZERO Go 0x62 CSI1_TCK_TRAIL CSI1_TCK_TRAIL Go 0x63 CSI1_TCK_POST CSI1_TCK_POST Go 0x64 CSI1_THS_PREP CSI1_THS_PREP Go 0x65 CSI1_THS_ZERO CSI1_THS_ZERO Go 0x66 CSI1_THS_TRAIL CSI1_THS_TRAIL Go 0x67 CSI1_THS_EXIT CSI1_THS_EXIT Go 0x68 CSI1_TPLX CSI1_TPLX Go Complex bit access types are encoded to fit into small table cells. #GUID-20230816-SS0T-ZHW7-QLC0-M9TWGQD9HKQD/PATGEN_AND_CSI-2_PATGEN_AND_CSI-2_LEGEND_TABLE shows the codes that are used for access types in this section. PATGEN_And_CSI-2 Access Type Codes Access Type Code Description Read Type R R Read Write Type W W Write Reset or Default Value -n Value after reset or the default value PGEN_CTL Register (Address = 0x1) [Reset = 0x00] PGEN_CTL is shown in #GUID-20230816-SS0T-ZHW7-QLC0-M9TWGQD9HKQD/PATGEN_AND_CSI-2_PATGEN_AND_CSI-2_PATGEN_AND_CSI-2_PGEN_CTL_TABLE_TABLE. Return to the Summary Table. PGEN_CTL Register Field Descriptions Bit Field Type Reset Description 7:1 RESERVED R 0x0 Reserved 0 PGEN_ENABLE R/W 0x0 Pattern Generator Enable1: Enable Pattern Generator0: Disable Pattern Generator PGEN_CFG Register (Address = 0x2) [Reset = 0x33] PGEN_CFG is shown in #GUID-20230816-SS0T-ZHW7-QLC0-M9TWGQD9HKQD/PATGEN_AND_CSI-2_PATGEN_AND_CSI-2_PATGEN_AND_CSI-2_PGEN_CFG_TABLE_TABLE. Return to the Summary Table. PGEN_CFG Register Field Descriptions Bit Field Type Reset Description 7 PGEN_FIXED_EN R/W 0x0 Fixed Pattern EnableSetting this bit enables Fixed Color Patterns.0: Send Color Bar Pattern1: Send Fixed Color Pattern 6 RESERVED R 0x0 Reserved 5:4 NUM_CBARS R/W 0x3 Number of Color Bars00: 1 Color Bar01: 2 Color Bars10: 4 Color Bars11: 8 Color Bars 3:0 BLOCK_SIZE R/W 0x3 Block Size.For Fixed Color Patterns, this field controls the size of the fixed color field in bytes. Allowed values are 1 to 15. PGEN_CSI_DI Register (Address = 0x3) [Reset = 0x24] PGEN_CSI_DI is shown in #GUID-20230816-SS0T-ZHW7-QLC0-M9TWGQD9HKQD/PATGEN_AND_CSI-2_PATGEN_AND_CSI-2_PATGEN_AND_CSI-2_PGEN_CSI_DI_TABLE_TABLE. Return to the Summary Table. PGEN_CSI_DI Register Field Descriptions Bit Field Type Reset Description 7:6 PGEN_CSI_VC R/W 0x0 CSI-2 Virtual Channel IdentifierThis field controls the value sent in the CSI-2 packet for the Virtual Channel Identifier 5:0 PGEN_CSI_DT R/W 0x24 CSI-2 Data TypeThis field controls the value sent in the CSI-2 packet for the Data Type. The default value (0x24) indicates RGB888. PGEN_LINE_SIZE1 Register (Address = 0x4) [Reset = 0x07] PGEN_LINE_SIZE1 is shown in #GUID-20230816-SS0T-ZHW7-QLC0-M9TWGQD9HKQD/PATGEN_AND_CSI-2_PATGEN_AND_CSI-2_PATGEN_AND_CSI-2_PGEN_LINE_SIZE1_TABLE_TABLE. Return to the Summary Table. PGEN_LINE_SIZE1 Register Field Descriptions Bit Field Type Reset Description 7:0 PGEN_LINE_SIZE[15:8] R/W 0x7 Most significant byte of the Pattern Generator line size. This is the active line length in bytes. Default setting is for 1920 bytes for a 640 pixel line width. PGEN_LINE_SIZE0 Register (Address = 0x5) [Reset = 0x80] PGEN_LINE_SIZE0 is shown in #GUID-20230816-SS0T-ZHW7-QLC0-M9TWGQD9HKQD/PATGEN_AND_CSI-2_PATGEN_AND_CSI-2_PATGEN_AND_CSI-2_PGEN_LINE_SIZE0_TABLE_TABLE. Return to the Summary Table. PGEN_LINE_SIZE0 Register Field Descriptions Bit Field Type Reset Description 7:0 PGEN_LINE_SIZE[7:0] R/W 0x80 Least significant byte of the Pattern Generator line size. This is the active line length in bytes. Default setting is for 1920 bytes for a 640 pixel line width. PGEN_BAR_SIZE1 Register (Address = 0x6) [Reset = 0x00] PGEN_BAR_SIZE1 is shown in #GUID-20230816-SS0T-ZHW7-QLC0-M9TWGQD9HKQD/PATGEN_AND_CSI-2_PATGEN_AND_CSI-2_PATGEN_AND_CSI-2_PGEN_BAR_SIZE1_TABLE_TABLE. Return to the Summary Table. PGEN_BAR_SIZE1 Register Field Descriptions Bit Field Type Reset Description 7:0 PGEN_BAR_SIZE[15:8] R/W 0x0 Most significant byte of the Pattern Generator color bar size. This is the active length in bytes for the color bars. This value is used for all except the last color bar. The last color bar is determined by the remaining bytes as defined by the PGEN_LINE_SIZE value. PGEN_BAR_SIZE0 Register (Address = 0x7) [Reset = 0xF0] PGEN_BAR_SIZE0 is shown in #GUID-20230816-SS0T-ZHW7-QLC0-M9TWGQD9HKQD/PATGEN_AND_CSI-2_PATGEN_AND_CSI-2_PATGEN_AND_CSI-2_PGEN_BAR_SIZE0_TABLE_TABLE. Return to the Summary Table. PGEN_BAR_SIZE0 Register Field Descriptions Bit Field Type Reset Description 7:0 PGEN_BAR_SIZE[7:0] R/W 0xF0 Least significant byte of the Pattern Generator color bar size. This is the active length in bytes for the color bars. This value is used for all except the last color bar. The last color bar is determined by the remaining bytes as defined by the PGEN_LINE_SIZE value. PGEN_ACT_LPF1 Register (Address = 0x8) [Reset = 0x01] PGEN_ACT_LPF1 is shown in #GUID-20230816-SS0T-ZHW7-QLC0-M9TWGQD9HKQD/PATGEN_AND_CSI-2_PATGEN_AND_CSI-2_PATGEN_AND_CSI-2_PGEN_ACT_LPF1_TABLE_TABLE. Return to the Summary Table. PGEN_ACT_LPF1 Register Field Descriptions Bit Field Type Reset Description 7:0 PGEN_ACT_LPF[15:8] R/W 0x1 Active Lines Per FrameMost significant byte of the number of active lines per frame. Default setting is for 480 active lines per frame. PGEN_ACT_LPF0 Register (Address = 0x9) [Reset = 0xE0] PGEN_ACT_LPF0 is shown in #GUID-20230816-SS0T-ZHW7-QLC0-M9TWGQD9HKQD/PATGEN_AND_CSI-2_PATGEN_AND_CSI-2_PATGEN_AND_CSI-2_PGEN_ACT_LPF0_TABLE_TABLE. Return to the Summary Table. PGEN_ACT_LPF0 Register Field Descriptions Bit Field Type Reset Description 7:0 PGEN_ACT_LPF[7:0] R/W 0xE0 Active Lines Per FrameLeast significant byte of the number of active lines per frame. Default setting is for 480 active lines per frame. PGEN_TOT_LPF1 Register (Address = 0xA) [Reset = 0x02] PGEN_TOT_LPF1 is shown in #GUID-20230816-SS0T-ZHW7-QLC0-M9TWGQD9HKQD/PATGEN_AND_CSI-2_PATGEN_AND_CSI-2_PATGEN_AND_CSI-2_PGEN_TOT_LPF1_TABLE_TABLE. Return to the Summary Table. PGEN_TOT_LPF1 Register Field Descriptions Bit Field Type Reset Description 7:0 PGEN_TOT_LPF[15:8] R/W 0x2 Total Lines Per FrameMost significant byte of the number of total lines per frame including vertical blanking PGEN_TOT_LPF0 Register (Address = 0xB) [Reset = 0x0D] PGEN_TOT_LPF0 is shown in #GUID-20230816-SS0T-ZHW7-QLC0-M9TWGQD9HKQD/PATGEN_AND_CSI-2_PATGEN_AND_CSI-2_PATGEN_AND_CSI-2_PGEN_TOT_LPF0_TABLE_TABLE. Return to the Summary Table. PGEN_TOT_LPF0 Register Field Descriptions Bit Field Type Reset Description 7:0 PGEN_TOT_LPF[7:0] R/W 0xD Total Lines Per FrameLeast significant byte of the number of total lines per frame including vertical blanking PGEN_LINE_PD1 Register (Address = 0xC) [Reset = 0x0C] PGEN_LINE_PD1 is shown in #GUID-20230816-SS0T-ZHW7-QLC0-M9TWGQD9HKQD/PATGEN_AND_CSI-2_PATGEN_AND_CSI-2_PATGEN_AND_CSI-2_PGEN_LINE_PD1_TABLE_TABLE. Return to the Summary Table. PGEN_LINE_PD1 Register Field Descriptions Bit Field Type Reset Description 7:0 PGEN_LINE_PD[15:8] R/W 0xC Line PeriodMost significant byte of the line period.In 800 Mbps and 1.6 Gbps CSI-2 modes, units are 10 ns and the default setting for the line period registers sets a line period of 31.75 microseconds.In 1.2 Gbps CSI-2 mode, units are 13.33 ns and the default setting for the line period registers sets a line period of 42.33 microseconds.In 400 Mbps CSI-2 mode, units are 20 ns and the default setting for the line period registers sets a line period of 63.5 microseconds. PGEN_LINE_PD0 Register (Address = 0xD) [Reset = 0x67] PGEN_LINE_PD0 is shown in #GUID-20230816-SS0T-ZHW7-QLC0-M9TWGQD9HKQD/PATGEN_AND_CSI-2_PATGEN_AND_CSI-2_PATGEN_AND_CSI-2_PGEN_LINE_PD0_TABLE_TABLE. Return to the Summary Table. PGEN_LINE_PD0 Register Field Descriptions Bit Field Type Reset Description 7:0 PGEN_LINE_PD[7:0] R/W 0x67 Line PeriodLeast significant byte of the line period.In 800 Mbps and 1.6 Gbps CSI-2 modes, units are 10 ns and the default setting for the line period registers sets a line period of 31.75 microseconds.In 1.2 Gbps CSI-2 mode, units are 13.33 ns and the default setting for the line period registers sets a line period of 42.33 microseconds.In 400 Mbps CSI-2 mode, units are 20 ns and the default setting for the line period registers sets a line period of 63.5 microseconds. PGEN_VBP Register (Address = 0xE) [Reset = 0x21] PGEN_VBP is shown in #GUID-20230816-SS0T-ZHW7-QLC0-M9TWGQD9HKQD/PATGEN_AND_CSI-2_PATGEN_AND_CSI-2_PATGEN_AND_CSI-2_PGEN_VBP_TABLE_TABLE. Return to the Summary Table. PGEN_VBP Register Field Descriptions Bit Field Type Reset Description 7:0 PGEN_VBP R/W 0x21 Vertical Back PorchThis value provides the vertical back porch portion of the vertical blanking interval. This value provides the number of blank lines between the FrameStart packet and the first video data packet. PGEN_VFP Register (Address = 0xF) [Reset = 0x0A] PGEN_VFP is shown in #GUID-20230816-SS0T-ZHW7-QLC0-M9TWGQD9HKQD/PATGEN_AND_CSI-2_PATGEN_AND_CSI-2_PATGEN_AND_CSI-2_PGEN_VFP_TABLE_TABLE. Return to the Summary Table. PGEN_VFP Register Field Descriptions Bit Field Type Reset Description 7:0 PGEN_VFP R/W 0xA Vertical Front PorchThis value provides the vertical front porch portion of the vertical blanking interval. This value provides the number of blank lines between the last video line and the FrameEnd packet. PGEN_COLOR0 Register (Address = 0x10) [Reset = 0xAA] PGEN_COLOR0 is shown in #GUID-20230816-SS0T-ZHW7-QLC0-M9TWGQD9HKQD/PATGEN_AND_CSI-2_PATGEN_AND_CSI-2_PATGEN_AND_CSI-2_PGEN_COLOR0_TABLE_TABLE. Return to the Summary Table. PGEN_COLOR0 Register Field Descriptions Bit Field Type Reset Description 7:0 PGEN_COLOR0 R/W 0xAA Pattern Generator Color 0For Reference Color Bar Patterns, this register controls the byte data value sent during color bar 0. For Fixed Color Patterns, this register controls the first byte of the fixed color pattern. PGEN_COLOR1 Register (Address = 0x11) [Reset = 0x33] PGEN_COLOR1 is shown in #GUID-20230816-SS0T-ZHW7-QLC0-M9TWGQD9HKQD/PATGEN_AND_CSI-2_PATGEN_AND_CSI-2_PATGEN_AND_CSI-2_PGEN_COLOR1_TABLE_TABLE. Return to the Summary Table. PGEN_COLOR1 Register Field Descriptions Bit Field Type Reset Description 7:0 PGEN_COLOR1 R/W 0x33 Pattern Generator Color 1For Reference Color Bar Patterns, this register controls the byte data value sent during color bar 1. For Fixed Color Patterns, this register controls the second byte of the fixed color pattern. PGEN_COLOR2 Register (Address = 0x12) [Reset = 0xF0] PGEN_COLOR2 is shown in #GUID-20230816-SS0T-ZHW7-QLC0-M9TWGQD9HKQD/PATGEN_AND_CSI-2_PATGEN_AND_CSI-2_PATGEN_AND_CSI-2_PGEN_COLOR2_TABLE_TABLE. Return to the Summary Table. PGEN_COLOR2 Register Field Descriptions Bit Field Type Reset Description 7:0 PGEN_COLOR2 R/W 0xF0 Pattern Generator Color 2For Reference Color Bar Patterns, this register controls the byte data value sent during color bar 2. For Fixed Color Patterns, this register controls the third byte of the fixed color pattern. PGEN_COLOR3 Register (Address = 0x13) [Reset = 0x7F] PGEN_COLOR3 is shown in #GUID-20230816-SS0T-ZHW7-QLC0-M9TWGQD9HKQD/PATGEN_AND_CSI-2_PATGEN_AND_CSI-2_PATGEN_AND_CSI-2_PGEN_COLOR3_TABLE_TABLE. Return to the Summary Table. PGEN_COLOR3 Register Field Descriptions Bit Field Type Reset Description 7:0 PGEN_COLOR3 R/W 0x7F Pattern Generator Color 3For Reference Color Bar Patterns, this register controls the byte data value sent during color bar 3. For Fixed Color Patterns, this register controls the fourth byte of the fixed color pattern. PGEN_COLOR4 Register (Address = 0x14) [Reset = 0x55] PGEN_COLOR4 is shown in #GUID-20230816-SS0T-ZHW7-QLC0-M9TWGQD9HKQD/PATGEN_AND_CSI-2_PATGEN_AND_CSI-2_PATGEN_AND_CSI-2_PGEN_COLOR4_TABLE_TABLE. Return to the Summary Table. PGEN_COLOR4 Register Field Descriptions Bit Field Type Reset Description 7:0 PGEN_COLOR4 R/W 0x55 Pattern Generator Color 4For Reference Color Bar Patterns, this register controls the byte data value sent during color bar 4. For Fixed Color Patterns, this register controls the fifth byte of the fixed color pattern. PGEN_COLOR5 Register (Address = 0x15) [Reset = 0xCC] PGEN_COLOR5 is shown in #GUID-20230816-SS0T-ZHW7-QLC0-M9TWGQD9HKQD/PATGEN_AND_CSI-2_PATGEN_AND_CSI-2_PATGEN_AND_CSI-2_PGEN_COLOR5_TABLE_TABLE. Return to the Summary Table. PGEN_COLOR5 Register Field Descriptions Bit Field Type Reset Description 7:0 PGEN_COLOR5 R/W 0xCC Pattern Generator Color 5For Reference Color Bar Patterns, this register controls the byte data value sent during color bar 5. For Fixed Color Patterns, this register controls the sixth byte of the fixed color pattern. PGEN_COLOR6 Register (Address = 0x16) [Reset = 0x0F] PGEN_COLOR6 is shown in #GUID-20230816-SS0T-ZHW7-QLC0-M9TWGQD9HKQD/PATGEN_AND_CSI-2_PATGEN_AND_CSI-2_PATGEN_AND_CSI-2_PGEN_COLOR6_TABLE_TABLE. Return to the Summary Table. PGEN_COLOR6 Register Field Descriptions Bit Field Type Reset Description 7:0 PGEN_COLOR6 R/W 0xF Pattern Generator Color 6For Reference Color Bar Patterns, this register controls the byte data value sent during color bar 6. For Fixed Color Patterns, this register controls the seventh byte of the fixed color pattern. PGEN_COLOR7 Register (Address = 0x17) [Reset = 0x80] PGEN_COLOR7 is shown in #GUID-20230816-SS0T-ZHW7-QLC0-M9TWGQD9HKQD/PATGEN_AND_CSI-2_PATGEN_AND_CSI-2_PATGEN_AND_CSI-2_PGEN_COLOR7_TABLE_TABLE. Return to the Summary Table. PGEN_COLOR7 Register Field Descriptions Bit Field Type Reset Description 7:0 PGEN_COLOR7 R/W 0x80 Pattern Generator Color 7For Reference Color Bar Patterns, this register controls the byte data value sent during color bar 7. For Fixed Color Patterns, this register controls the eighth byte of the fixed color pattern. PGEN_COLOR8 Register (Address = 0x18) [Reset = 0x00] PGEN_COLOR8 is shown in #GUID-20230816-SS0T-ZHW7-QLC0-M9TWGQD9HKQD/PATGEN_AND_CSI-2_PATGEN_AND_CSI-2_PATGEN_AND_CSI-2_PGEN_COLOR8_TABLE_TABLE. Return to the Summary Table. PGEN_COLOR8 Register Field Descriptions Bit Field Type Reset Description 7:0 PGEN_COLOR8 R/W 0x0 Pattern Generator Color 8For Fixed Color Patterns, this register controls the ninth byte of the fixed color pattern. PGEN_COLOR9 Register (Address = 0x19) [Reset = 0x00] PGEN_COLOR9 is shown in #GUID-20230816-SS0T-ZHW7-QLC0-M9TWGQD9HKQD/PATGEN_AND_CSI-2_PATGEN_AND_CSI-2_PATGEN_AND_CSI-2_PGEN_COLOR9_TABLE_TABLE. Return to the Summary Table. PGEN_COLOR9 Register Field Descriptions Bit Field Type Reset Description 7:0 PGEN_COLOR9 R/W 0x0 Pattern Generator Color 9For Fixed Color Patterns, this register controls the tenth byte of the fixed color pattern. PGEN_COLOR10 Register (Address = 0x1A) [Reset = 0x00] PGEN_COLOR10 is shown in #GUID-20230816-SS0T-ZHW7-QLC0-M9TWGQD9HKQD/PATGEN_AND_CSI-2_PATGEN_AND_CSI-2_PATGEN_AND_CSI-2_PGEN_COLOR10_TABLE_TABLE. Return to the Summary Table. PGEN_COLOR10 Register Field Descriptions Bit Field Type Reset Description 7:0 PGEN_COLOR10 R/W 0x0 Pattern Generator Color 10For Fixed Color Patterns, this register controls the eleventh byte of the fixed color pattern. PGEN_COLOR11 Register (Address = 0x1B) [Reset = 0x00] PGEN_COLOR11 is shown in #GUID-20230816-SS0T-ZHW7-QLC0-M9TWGQD9HKQD/PATGEN_AND_CSI-2_PATGEN_AND_CSI-2_PATGEN_AND_CSI-2_PGEN_COLOR11_TABLE_TABLE. Return to the Summary Table. PGEN_COLOR11 Register Field Descriptions Bit Field Type Reset Description 7:0 PGEN_COLOR11 R/W 0x0 Pattern Generator Color 11For Fixed Color Patterns, this register controls the twelfth byte of the fixed color pattern. PGEN_COLOR12 Register (Address = 0x1C) [Reset = 0x00] PGEN_COLOR12 is shown in #GUID-20230816-SS0T-ZHW7-QLC0-M9TWGQD9HKQD/PATGEN_AND_CSI-2_PATGEN_AND_CSI-2_PATGEN_AND_CSI-2_PGEN_COLOR12_TABLE_TABLE. Return to the Summary Table. PGEN_COLOR12 Register Field Descriptions Bit Field Type Reset Description 7:0 PGEN_COLOR12 R/W 0x0 Pattern Generator Color 12For Fixed Color Patterns, this register controls the thirteenth byte of the fixed color pattern. PGEN_COLOR13 Register (Address = 0x1D) [Reset = 0x00] PGEN_COLOR13 is shown in #GUID-20230816-SS0T-ZHW7-QLC0-M9TWGQD9HKQD/PATGEN_AND_CSI-2_PATGEN_AND_CSI-2_PATGEN_AND_CSI-2_PGEN_COLOR13_TABLE_TABLE. Return to the Summary Table. PGEN_COLOR13 Register Field Descriptions Bit Field Type Reset Description 7:0 PGEN_COLOR13 R/W 0x0 Pattern Generator Color 13For Fixed Color Patterns, this register controls the fourteenth byte of the fixed color pattern. PGEN_COLOR14 Register (Address = 0x1E) [Reset = 0x00] PGEN_COLOR14 is shown in #GUID-20230816-SS0T-ZHW7-QLC0-M9TWGQD9HKQD/PATGEN_AND_CSI-2_PATGEN_AND_CSI-2_PATGEN_AND_CSI-2_PGEN_COLOR14_TABLE_TABLE. Return to the Summary Table. PGEN_COLOR14 Register Field Descriptions Bit Field Type Reset Description 7:0 PGEN_COLOR14 R/W 0x0 Pattern Generator Color 14For Fixed Color Patterns, this register controls the fifteenth byte of the fixed color pattern. CSI0_TCK_PREP Register (Address = 0x40) [Reset = 0x05] CSI0_TCK_PREP is shown in #GUID-20230816-SS0T-ZHW7-QLC0-M9TWGQD9HKQD/PATGEN_AND_CSI-2_PATGEN_AND_CSI-2_PATGEN_AND_CSI-2_CSI0_TCK_PREP_TABLE_TABLE. Return to the Summary Table. CSI0_TCK_PREP Register Field Descriptions Bit Field Type Reset Description 7 MR_TCK_PREP_OV R/W 0x0 Override CSI-2 Tck-prep parameter0: Tck-prep is automatically determined1: Override Tck-prep with value in bits 6:0 of this register 6:0 MR_TCK_PREP R/W 0x5 Tck-prep valueIf bit 7 of this register is 0, this field is read-only, indicating current automatically determined value. The default value is based on the 800 Mbps CSI-2 rate and may change if different rate is selected.If bit 7 of this register is 1, this field is read/write. CSI0_TCK_ZERO Register (Address = 0x41) [Reset = 0x1B] CSI0_TCK_ZERO is shown in #GUID-20230816-SS0T-ZHW7-QLC0-M9TWGQD9HKQD/PATGEN_AND_CSI-2_PATGEN_AND_CSI-2_PATGEN_AND_CSI-2_CSI0_TCK_ZERO_TABLE_TABLE. Return to the Summary Table. CSI0_TCK_ZERO Register Field Descriptions Bit Field Type Reset Description 7 MR_TCK_ZERO_OV R/W 0x0 Override CSI-2 Tck-zero parameter0: Tck-zero is automatically determined1: Override Tck-zero with value in bits 6:0 of this register 6:0 MR_TCK_ZERO R/W 0x1B Tck-zero valueIf bit 7 of this register is 0, this field is read-only, indicating current automatically determined value. The default value is based on the 800 Mbps CSI-2 rate and may change if different rate is selected.If bit 7 of this register is 1, this field is read/write. CSI0_TCK_TRAIL Register (Address = 0x42) [Reset = 0x0B] CSI0_TCK_TRAIL is shown in #GUID-20230816-SS0T-ZHW7-QLC0-M9TWGQD9HKQD/PATGEN_AND_CSI-2_PATGEN_AND_CSI-2_PATGEN_AND_CSI-2_CSI0_TCK_TRAIL_TABLE_TABLE. Return to the Summary Table. CSI0_TCK_TRAIL Register Field Descriptions Bit Field Type Reset Description 7 MR_TCK_TRAIL_OV R/W 0x0 Override CSI-2 Tck-trail parameter0: Tck-trail is automatically determined1: Override Tck-trail with value in bits 6:0 of this register 6:0 MR_TCK_TRAIL R/W 0xB Tck-trail valueIf bit 7 of this register is 0, this field is read-only, indicating current automatically determined value. The default value is based on the 800 Mbps CSI-2 rate and may change if different rate is selected.If bit 7 of this register is 1, this field is read/write. CSI0_TCK_POST Register (Address = 0x43) [Reset = 0x0A] CSI0_TCK_POST is shown in #GUID-20230816-SS0T-ZHW7-QLC0-M9TWGQD9HKQD/PATGEN_AND_CSI-2_PATGEN_AND_CSI-2_PATGEN_AND_CSI-2_CSI0_TCK_POST_TABLE_TABLE. Return to the Summary Table. CSI0_TCK_POST Register Field Descriptions Bit Field Type Reset Description 7 MR_TCK_POST_OV R/W 0x0 Override CSI-2 Tck-post parameter0: Tck-post is automatically determined1: Override Tck-post with value in bits 6:0 of this register 6:0 MR_TCK_POST R/W 0xA Tck-post valueIf bit 7 of this register is 0, this field is read-only, indicating current automatically determined value. The default value is based on the 800 Mbps CSI-2 rate and may change if different rate is selected.If bit 7 of this register is 1, this field is read/write. CSI0_THS_PREP Register (Address = 0x44) [Reset = 0x06] CSI0_THS_PREP is shown in #GUID-20230816-SS0T-ZHW7-QLC0-M9TWGQD9HKQD/PATGEN_AND_CSI-2_PATGEN_AND_CSI-2_PATGEN_AND_CSI-2_CSI0_THS_PREP_TABLE_TABLE. Return to the Summary Table. CSI0_THS_PREP Register Field Descriptions Bit Field Type Reset Description 7 MR_THS_PREP_OV R/W 0x0 Override CSI-2 Ths-prep parameter0: Ths-prep is automatically determined1: Override Ths-prep with value in bits 6:0 of this register 6:0 MR_THS_PREP R/W 0x6 Ths-prep valueIf bit 7 of this register is 0, this field is read-only, indicating current automatically determined value. The default value is based on the 800 Mbps CSI-2 rate and may change if different rate is selected.If bit 7 of this register is 1, this field is read/write. CSI0_THS_ZERO Register (Address = 0x45) [Reset = 0x0C] CSI0_THS_ZERO is shown in #GUID-20230816-SS0T-ZHW7-QLC0-M9TWGQD9HKQD/PATGEN_AND_CSI-2_PATGEN_AND_CSI-2_PATGEN_AND_CSI-2_CSI0_THS_ZERO_TABLE_TABLE. Return to the Summary Table. CSI0_THS_ZERO Register Field Descriptions Bit Field Type Reset Description 7 MR_THS_ZERO_OV R/W 0x0 Override CSI-2 Ths-zero parameter0: Ths-zero is automatically determined1: Override Ths-zero with value in bits 6:0 of this register 6:0 MR_THS_ZERO R/W 0xC Ths-zero valueIf bit 7 of this register is 0, this field is read-only, indicating current automatically determined value. The default value is based on the 800 Mbps CSI-2 rate and may change if different rate is selected.If bit 7 of this register is 1, this field is read/write. CSI0_THS_TRAIL Register (Address = 0x46) [Reset = 0x08] CSI0_THS_TRAIL is shown in #GUID-20230816-SS0T-ZHW7-QLC0-M9TWGQD9HKQD/PATGEN_AND_CSI-2_PATGEN_AND_CSI-2_PATGEN_AND_CSI-2_CSI0_THS_TRAIL_TABLE_TABLE. Return to the Summary Table. CSI0_THS_TRAIL Register Field Descriptions Bit Field Type Reset Description 7 MR_THS_TRAIL_OV R/W 0x0 Override CSI-2 Ths-trail parameter0: Ths-trail is automatically determined1: Override Ths-trail with value in bits 6:0 of this register 6:0 MR_THS_TRAIL R/W 0x8 Ths-trail valueIf bit 7 of this register is 0, this field is read-only, indicating current automatically determined value. The default value is based on the 800 Mbps CSI-2 rate and may change if different rate is selected.If bit 7 of this register is 1, this field is read/write. CSI0_THS_EXIT Register (Address = 0x47) [Reset = 0x0B] CSI0_THS_EXIT is shown in #GUID-20230816-SS0T-ZHW7-QLC0-M9TWGQD9HKQD/PATGEN_AND_CSI-2_PATGEN_AND_CSI-2_PATGEN_AND_CSI-2_CSI0_THS_EXIT_TABLE_TABLE. Return to the Summary Table. CSI0_THS_EXIT Register Field Descriptions Bit Field Type Reset Description 7 MR_THS_EXIT_OV R/W 0x0 Override CSI-2 Ths-exit parameter0: Ths-exit is automatically determined1: Override Ths-exit with value in bits 6:0 of this register 6:0 MR_THS_EXIT R/W 0xB Ths-exit valueIf bit 7 of this register is 0, this field is read-only, indicating current automatically determined value. The default value is based on the 800 Mbps CSI-2 rate and may change if different rate is selected.If bit 7 of this register is 1, this field is read/write. CSI0_TPLX Register (Address = 0x48) [Reset = 0x06] CSI0_TPLX is shown in #GUID-20230816-SS0T-ZHW7-QLC0-M9TWGQD9HKQD/PATGEN_AND_CSI-2_PATGEN_AND_CSI-2_PATGEN_AND_CSI-2_CSI0_TPLX_TABLE_TABLE. Return to the Summary Table. CSI0_TPLX Register Field Descriptions Bit Field Type Reset Description 7 MR_TPLX_OV R/W 0x0 Override CSI-2 Tplx parameter0: Tplx is automatically determined1: Override Tplx with value in bits 6:0 of this register 6:0 MR_TPLX R/W 0x6 Tplx valueIf bit 7 of this register is 0, this field is read-only, indicating current automatically determined value. The default value is based on the 800 Mbps CSI-2 rate and may change if different rate is selected.If bit 7 of this register is 1, this field is read/write. CSI1_TCK_PREP Register (Address = 0x60) [Reset = 0x05] CSI1_TCK_PREP is shown in #GUID-20230816-SS0T-ZHW7-QLC0-M9TWGQD9HKQD/PATGEN_AND_CSI-2_PATGEN_AND_CSI-2_PATGEN_AND_CSI-2_CSI1_TCK_PREP_TABLE_TABLE. Return to the Summary Table. CSI1_TCK_PREP Register Field Descriptions Bit Field Type Reset Description 7 MR_TCK_PREP_OV R/W 0x0 Override CSI-2 Tck-prep parameter0: Tck-prep is automatically determined1: Override Tck-prep with value in bits 6:0 of this register 6:0 MR_TCK_PREP R/W 0x5 Tck-prep valueIf bit 7 of this register is 0, this field is read-only, indicating current automatically determined value. The default value is based on the 800 Mbps CSI-2 rate and may change if different rate is selected.If bit 7 of this register is 1, this field is read/write. CSI1_TCK_ZERO Register (Address = 0x61) [Reset = 0x1B] CSI1_TCK_ZERO is shown in #GUID-20230816-SS0T-ZHW7-QLC0-M9TWGQD9HKQD/PATGEN_AND_CSI-2_PATGEN_AND_CSI-2_PATGEN_AND_CSI-2_CSI1_TCK_ZERO_TABLE_TABLE. Return to the Summary Table. CSI1_TCK_ZERO Register Field Descriptions Bit Field Type Reset Description 7 MR_TCK_ZERO_OV R/W 0x0 Override CSI-2 Tck-zero parameter0: Tck-zero is automatically determined1: Override Tck-zero with value in bits 6:0 of this register 6:0 MR_TCK_ZERO R/W 0x1B Tck-zero valueIf bit 7 of this register is 0, this field is read-only, indicating current automatically determined value. The default value is based on the 800 Mbps CSI-2 rate and may change if different rate is selected.If bit 7 of this register is 1, this field is read/write. CSI1_TCK_TRAIL Register (Address = 0x62) [Reset = 0x0B] CSI1_TCK_TRAIL is shown in #GUID-20230816-SS0T-ZHW7-QLC0-M9TWGQD9HKQD/PATGEN_AND_CSI-2_PATGEN_AND_CSI-2_PATGEN_AND_CSI-2_CSI1_TCK_TRAIL_TABLE_TABLE. Return to the Summary Table. CSI1_TCK_TRAIL Register Field Descriptions Bit Field Type Reset Description 7 MR_TCK_TRAIL_OV R/W 0x0 Override CSI-2 Tck-trail parameter0: Tck-trail is automatically determined1: Override Tck-trail with value in bits 6:0 of this register 6:0 MR_TCK_TRAIL R/W 0xB Tck-trail valueIf bit 7 of this register is 0, this field is read-only, indicating current automatically determined value. The default value is based on the 800 Mbps CSI-2 rate and may change if different rate is selected.If bit 7 of this register is 1, this field is read/write. CSI1_TCK_POST Register (Address = 0x63) [Reset = 0x0A] CSI1_TCK_POST is shown in #GUID-20230816-SS0T-ZHW7-QLC0-M9TWGQD9HKQD/PATGEN_AND_CSI-2_PATGEN_AND_CSI-2_PATGEN_AND_CSI-2_CSI1_TCK_POST_TABLE_TABLE. Return to the Summary Table. CSI1_TCK_POST Register Field Descriptions Bit Field Type Reset Description 7 MR_TCK_POST_OV R/W 0x0 Override CSI-2 Tck-post parameter0: Tck-post is automatically determined1: Override Tck-post with value in bits 6:0 of this register 6:0 MR_TCK_POST R/W 0xA Tck-post valueIf bit 7 of this register is 0, this field is read-only, indicating current automatically determined value. The default value is based on the 800 Mbps CSI-2 rate and may change if different rate is selected.If bit 7 of this register is 1, this field is read/write. CSI1_THS_PREP Register (Address = 0x64) [Reset = 0x06] CSI1_THS_PREP is shown in #GUID-20230816-SS0T-ZHW7-QLC0-M9TWGQD9HKQD/PATGEN_AND_CSI-2_PATGEN_AND_CSI-2_PATGEN_AND_CSI-2_CSI1_THS_PREP_TABLE_TABLE. Return to the Summary Table. CSI1_THS_PREP Register Field Descriptions Bit Field Type Reset Description 7 MR_THS_PREP_OV R/W 0x0 Override CSI-2 Ths-prep parameter0: Ths-prep is automatically determined1: Override Ths-prep with value in bits 6:0 of this register 6:0 MR_THS_PREP R/W 0x6 Ths-prep valueIf bit 7 of this register is 0, this field is read-only, indicating current automatically determined value. The default value is based on the 800 Mbps CSI-2 rate and may change if different rate is selected.If bit 7 of this register is 1, this field is read/write. CSI1_THS_ZERO Register (Address = 0x65) [Reset = 0x0C] CSI1_THS_ZERO is shown in #GUID-20230816-SS0T-ZHW7-QLC0-M9TWGQD9HKQD/PATGEN_AND_CSI-2_PATGEN_AND_CSI-2_PATGEN_AND_CSI-2_CSI1_THS_ZERO_TABLE_TABLE. Return to the Summary Table. CSI1_THS_ZERO Register Field Descriptions Bit Field Type Reset Description 7 MR_THS_ZERO_OV R/W 0x0 Override CSI-2 Ths-zero parameter0: Ths-zero is automatically determined1: Override Ths-zero with value in bits 6:0 of this register 6:0 MR_THS_ZERO R/W 0xC Ths-zero valueIf bit 7 of this register is 0, this field is read-only, indicating current automatically determined value. The default value is based on the 800 Mbps CSI-2 rate and may change if different rate is selected.If bit 7 of this register is 1, this field is read/write. CSI1_THS_TRAIL Register (Address = 0x66) [Reset = 0x08] CSI1_THS_TRAIL is shown in #GUID-20230816-SS0T-ZHW7-QLC0-M9TWGQD9HKQD/PATGEN_AND_CSI-2_PATGEN_AND_CSI-2_PATGEN_AND_CSI-2_CSI1_THS_TRAIL_TABLE_TABLE. Return to the Summary Table. CSI1_THS_TRAIL Register Field Descriptions Bit Field Type Reset Description 7 MR_THS_TRAIL_OV R/W 0x0 Override CSI-2 Ths-trail parameter0: Ths-trail is automatically determined1: Override Ths-trail with value in bits 6:0 of this register 6:0 MR_THS_TRAIL R/W 0x8 Ths-trail valueIf bit 7 of this register is 0, this field is read-only, indicating current automatically determined value. The default value is based on the 800 Mbps CSI-2 rate and may change if different rate is selected.If bit 7 of this register is 1, this field is read/write. CSI1_THS_EXIT Register (Address = 0x67) [Reset = 0x0B] CSI1_THS_EXIT is shown in #GUID-20230816-SS0T-ZHW7-QLC0-M9TWGQD9HKQD/PATGEN_AND_CSI-2_PATGEN_AND_CSI-2_PATGEN_AND_CSI-2_CSI1_THS_EXIT_TABLE_TABLE. Return to the Summary Table. CSI1_THS_EXIT Register Field Descriptions Bit Field Type Reset Description 7 MR_THS_EXIT_OV R/W 0x0 Override CSI-2 Ths-exit parameter0: Ths-exit is automatically determined1: Override Ths-exit with value in bits 6:0 of this register 6:0 MR_THS_EXIT R/W 0xB Ths-exit valueIf bit 7 of this register is 0, this field is read-only, indicating current automatically determined value. The default value is based on the 800 Mbps CSI-2 rate and may change if different rate is selected.If bit 7 of this register is 1, this field is read/write. CSI1_TPLX Register (Address = 0x68) [Reset = 0x06] CSI1_TPLX is shown in #GUID-20230816-SS0T-ZHW7-QLC0-M9TWGQD9HKQD/PATGEN_AND_CSI-2_PATGEN_AND_CSI-2_PATGEN_AND_CSI-2_CSI1_TPLX_TABLE_TABLE. Return to the Summary Table. CSI1_TPLX Register Field Descriptions Bit Field Type Reset Description 7 MR_TPLX_OV R/W 0x0 Override CSI-2 Tplx parameter0: Tplx is automatically determined1: Override Tplx with value in bits 6:0 of this register 6:0 MR_TPLX R/W 0x6 Tplx valueIf bit 7 of this register is 0, this field is read-only, indicating current automatically determined value. The default value is based on the 800 Mbps CSI-2 rate and may change if different rate is selected.If bit 7 of this register is 1, this field is read/write. #GUID-20230816-SS0T-ZHW7-QLC0-M9TWGQD9HKQD/PATGEN_AND_CSI-2_PATGEN_AND_CSI-2_TABLE_1_TABLE lists the memory-mapped registers for the PATGEN_And_CSI-2 registers. All register offset addresses not listed in #GUID-20230816-SS0T-ZHW7-QLC0-M9TWGQD9HKQD/PATGEN_AND_CSI-2_PATGEN_AND_CSI-2_TABLE_1_TABLE should be considered as reserved locations and the register contents should not be modified. PATGEN_AND_CSI-2 Registers Address Acronym Register Name Section 0x1 PGEN_CTL PGEN_CTL Go 0x2 PGEN_CFG PGEN_CFG Go 0x3 PGEN_CSI_DI PGEN_CSI_DI Go 0x4 PGEN_LINE_SIZE1 PGEN_LINE_SIZE1 Go 0x5 PGEN_LINE_SIZE0 PGEN_LINE_SIZE0 Go 0x6 PGEN_BAR_SIZE1 PGEN_BAR_SIZE1 Go 0x7 PGEN_BAR_SIZE0 PGEN_BAR_SIZE0 Go 0x8 PGEN_ACT_LPF1 PGEN_ACT_LPF1 Go 0x9 PGEN_ACT_LPF0 PGEN_ACT_LPF0 Go 0xA PGEN_TOT_LPF1 PGEN_TOT_LPF1 Go 0xB PGEN_TOT_LPF0 PGEN_TOT_LPF0 Go 0xC PGEN_LINE_PD1 PGEN_LINE_PD1 Go 0xD PGEN_LINE_PD0 PGEN_LINE_PD0 Go 0xE PGEN_VBP PGEN_VBP Go 0xF PGEN_VFP PGEN_VFP Go 0x10 PGEN_COLOR0 PGEN_COLOR0 Go 0x11 PGEN_COLOR1 PGEN_COLOR1 Go 0x12 PGEN_COLOR2 PGEN_COLOR2 Go 0x13 PGEN_COLOR3 PGEN_COLOR3 Go 0x14 PGEN_COLOR4 PGEN_COLOR4 Go 0x15 PGEN_COLOR5 PGEN_COLOR5 Go 0x16 PGEN_COLOR6 PGEN_COLOR6 Go 0x17 PGEN_COLOR7 PGEN_COLOR7 Go 0x18 PGEN_COLOR8 PGEN_COLOR8 Go 0x19 PGEN_COLOR9 PGEN_COLOR9 Go 0x1A PGEN_COLOR10 PGEN_COLOR10 Go 0x1B PGEN_COLOR11 PGEN_COLOR11 Go 0x1C PGEN_COLOR12 PGEN_COLOR12 Go 0x1D PGEN_COLOR13 PGEN_COLOR13 Go 0x1E PGEN_COLOR14 PGEN_COLOR14 Go 0x40 CSI0_TCK_PREP CSI0_TCK_PREP Go 0x41 CSI0_TCK_ZERO CSI0_TCK_ZERO Go 0x42 CSI0_TCK_TRAIL CSI0_TCK_TRAIL Go 0x43 CSI0_TCK_POST CSI0_TCK_POST Go 0x44 CSI0_THS_PREP CSI0_THS_PREP Go 0x45 CSI0_THS_ZERO CSI0_THS_ZERO Go 0x46 CSI0_THS_TRAIL CSI0_THS_TRAIL Go 0x47 CSI0_THS_EXIT CSI0_THS_EXIT Go 0x48 CSI0_TPLX CSI0_TPLX Go 0x60 CSI1_TCK_PREP CSI1_TCK_PREP Go 0x61 CSI1_TCK_ZERO CSI1_TCK_ZERO Go 0x62 CSI1_TCK_TRAIL CSI1_TCK_TRAIL Go 0x63 CSI1_TCK_POST CSI1_TCK_POST Go 0x64 CSI1_THS_PREP CSI1_THS_PREP Go 0x65 CSI1_THS_ZERO CSI1_THS_ZERO Go 0x66 CSI1_THS_TRAIL CSI1_THS_TRAIL Go 0x67 CSI1_THS_EXIT CSI1_THS_EXIT Go 0x68 CSI1_TPLX CSI1_TPLX Go Complex bit access types are encoded to fit into small table cells. #GUID-20230816-SS0T-ZHW7-QLC0-M9TWGQD9HKQD/PATGEN_AND_CSI-2_PATGEN_AND_CSI-2_LEGEND_TABLE shows the codes that are used for access types in this section. PATGEN_And_CSI-2 Access Type Codes Access Type Code Description Read Type R R Read Write Type W W Write Reset or Default Value -n Value after reset or the default value #GUID-20230816-SS0T-ZHW7-QLC0-M9TWGQD9HKQD/PATGEN_AND_CSI-2_PATGEN_AND_CSI-2_TABLE_1_TABLE lists the memory-mapped registers for the PATGEN_And_CSI-2 registers. All register offset addresses not listed in #GUID-20230816-SS0T-ZHW7-QLC0-M9TWGQD9HKQD/PATGEN_AND_CSI-2_PATGEN_AND_CSI-2_TABLE_1_TABLE should be considered as reserved locations and the register contents should not be modified.#GUID-20230816-SS0T-ZHW7-QLC0-M9TWGQD9HKQD/PATGEN_AND_CSI-2_PATGEN_AND_CSI-2_TABLE_1_TABLE#GUID-20230816-SS0T-ZHW7-QLC0-M9TWGQD9HKQD/PATGEN_AND_CSI-2_PATGEN_AND_CSI-2_TABLE_1_TABLE PATGEN_AND_CSI-2 Registers Address Acronym Register Name Section 0x1 PGEN_CTL PGEN_CTL Go 0x2 PGEN_CFG PGEN_CFG Go 0x3 PGEN_CSI_DI PGEN_CSI_DI Go 0x4 PGEN_LINE_SIZE1 PGEN_LINE_SIZE1 Go 0x5 PGEN_LINE_SIZE0 PGEN_LINE_SIZE0 Go 0x6 PGEN_BAR_SIZE1 PGEN_BAR_SIZE1 Go 0x7 PGEN_BAR_SIZE0 PGEN_BAR_SIZE0 Go 0x8 PGEN_ACT_LPF1 PGEN_ACT_LPF1 Go 0x9 PGEN_ACT_LPF0 PGEN_ACT_LPF0 Go 0xA PGEN_TOT_LPF1 PGEN_TOT_LPF1 Go 0xB PGEN_TOT_LPF0 PGEN_TOT_LPF0 Go 0xC PGEN_LINE_PD1 PGEN_LINE_PD1 Go 0xD PGEN_LINE_PD0 PGEN_LINE_PD0 Go 0xE PGEN_VBP PGEN_VBP Go 0xF PGEN_VFP PGEN_VFP Go 0x10 PGEN_COLOR0 PGEN_COLOR0 Go 0x11 PGEN_COLOR1 PGEN_COLOR1 Go 0x12 PGEN_COLOR2 PGEN_COLOR2 Go 0x13 PGEN_COLOR3 PGEN_COLOR3 Go 0x14 PGEN_COLOR4 PGEN_COLOR4 Go 0x15 PGEN_COLOR5 PGEN_COLOR5 Go 0x16 PGEN_COLOR6 PGEN_COLOR6 Go 0x17 PGEN_COLOR7 PGEN_COLOR7 Go 0x18 PGEN_COLOR8 PGEN_COLOR8 Go 0x19 PGEN_COLOR9 PGEN_COLOR9 Go 0x1A PGEN_COLOR10 PGEN_COLOR10 Go 0x1B PGEN_COLOR11 PGEN_COLOR11 Go 0x1C PGEN_COLOR12 PGEN_COLOR12 Go 0x1D PGEN_COLOR13 PGEN_COLOR13 Go 0x1E PGEN_COLOR14 PGEN_COLOR14 Go 0x40 CSI0_TCK_PREP CSI0_TCK_PREP Go 0x41 CSI0_TCK_ZERO CSI0_TCK_ZERO Go 0x42 CSI0_TCK_TRAIL CSI0_TCK_TRAIL Go 0x43 CSI0_TCK_POST CSI0_TCK_POST Go 0x44 CSI0_THS_PREP CSI0_THS_PREP Go 0x45 CSI0_THS_ZERO CSI0_THS_ZERO Go 0x46 CSI0_THS_TRAIL CSI0_THS_TRAIL Go 0x47 CSI0_THS_EXIT CSI0_THS_EXIT Go 0x48 CSI0_TPLX CSI0_TPLX Go 0x60 CSI1_TCK_PREP CSI1_TCK_PREP Go 0x61 CSI1_TCK_ZERO CSI1_TCK_ZERO Go 0x62 CSI1_TCK_TRAIL CSI1_TCK_TRAIL Go 0x63 CSI1_TCK_POST CSI1_TCK_POST Go 0x64 CSI1_THS_PREP CSI1_THS_PREP Go 0x65 CSI1_THS_ZERO CSI1_THS_ZERO Go 0x66 CSI1_THS_TRAIL CSI1_THS_TRAIL Go 0x67 CSI1_THS_EXIT CSI1_THS_EXIT Go 0x68 CSI1_TPLX CSI1_TPLX Go PATGEN_AND_CSI-2 Registers Address Acronym Register Name Section 0x1 PGEN_CTL PGEN_CTL Go 0x2 PGEN_CFG PGEN_CFG Go 0x3 PGEN_CSI_DI PGEN_CSI_DI Go 0x4 PGEN_LINE_SIZE1 PGEN_LINE_SIZE1 Go 0x5 PGEN_LINE_SIZE0 PGEN_LINE_SIZE0 Go 0x6 PGEN_BAR_SIZE1 PGEN_BAR_SIZE1 Go 0x7 PGEN_BAR_SIZE0 PGEN_BAR_SIZE0 Go 0x8 PGEN_ACT_LPF1 PGEN_ACT_LPF1 Go 0x9 PGEN_ACT_LPF0 PGEN_ACT_LPF0 Go 0xA PGEN_TOT_LPF1 PGEN_TOT_LPF1 Go 0xB PGEN_TOT_LPF0 PGEN_TOT_LPF0 Go 0xC PGEN_LINE_PD1 PGEN_LINE_PD1 Go 0xD PGEN_LINE_PD0 PGEN_LINE_PD0 Go 0xE PGEN_VBP PGEN_VBP Go 0xF PGEN_VFP PGEN_VFP Go 0x10 PGEN_COLOR0 PGEN_COLOR0 Go 0x11 PGEN_COLOR1 PGEN_COLOR1 Go 0x12 PGEN_COLOR2 PGEN_COLOR2 Go 0x13 PGEN_COLOR3 PGEN_COLOR3 Go 0x14 PGEN_COLOR4 PGEN_COLOR4 Go 0x15 PGEN_COLOR5 PGEN_COLOR5 Go 0x16 PGEN_COLOR6 PGEN_COLOR6 Go 0x17 PGEN_COLOR7 PGEN_COLOR7 Go 0x18 PGEN_COLOR8 PGEN_COLOR8 Go 0x19 PGEN_COLOR9 PGEN_COLOR9 Go 0x1A PGEN_COLOR10 PGEN_COLOR10 Go 0x1B PGEN_COLOR11 PGEN_COLOR11 Go 0x1C PGEN_COLOR12 PGEN_COLOR12 Go 0x1D PGEN_COLOR13 PGEN_COLOR13 Go 0x1E PGEN_COLOR14 PGEN_COLOR14 Go 0x40 CSI0_TCK_PREP CSI0_TCK_PREP Go 0x41 CSI0_TCK_ZERO CSI0_TCK_ZERO Go 0x42 CSI0_TCK_TRAIL CSI0_TCK_TRAIL Go 0x43 CSI0_TCK_POST CSI0_TCK_POST Go 0x44 CSI0_THS_PREP CSI0_THS_PREP Go 0x45 CSI0_THS_ZERO CSI0_THS_ZERO Go 0x46 CSI0_THS_TRAIL CSI0_THS_TRAIL Go 0x47 CSI0_THS_EXIT CSI0_THS_EXIT Go 0x48 CSI0_TPLX CSI0_TPLX Go 0x60 CSI1_TCK_PREP CSI1_TCK_PREP Go 0x61 CSI1_TCK_ZERO CSI1_TCK_ZERO Go 0x62 CSI1_TCK_TRAIL CSI1_TCK_TRAIL Go 0x63 CSI1_TCK_POST CSI1_TCK_POST Go 0x64 CSI1_THS_PREP CSI1_THS_PREP Go 0x65 CSI1_THS_ZERO CSI1_THS_ZERO Go 0x66 CSI1_THS_TRAIL CSI1_THS_TRAIL Go 0x67 CSI1_THS_EXIT CSI1_THS_EXIT Go 0x68 CSI1_TPLX CSI1_TPLX Go Address Acronym Register Name Section Address Acronym Register Name Section AddressAcronymRegister NameSection 0x1 PGEN_CTL PGEN_CTL Go 0x2 PGEN_CFG PGEN_CFG Go 0x3 PGEN_CSI_DI PGEN_CSI_DI Go 0x4 PGEN_LINE_SIZE1 PGEN_LINE_SIZE1 Go 0x5 PGEN_LINE_SIZE0 PGEN_LINE_SIZE0 Go 0x6 PGEN_BAR_SIZE1 PGEN_BAR_SIZE1 Go 0x7 PGEN_BAR_SIZE0 PGEN_BAR_SIZE0 Go 0x8 PGEN_ACT_LPF1 PGEN_ACT_LPF1 Go 0x9 PGEN_ACT_LPF0 PGEN_ACT_LPF0 Go 0xA PGEN_TOT_LPF1 PGEN_TOT_LPF1 Go 0xB PGEN_TOT_LPF0 PGEN_TOT_LPF0 Go 0xC PGEN_LINE_PD1 PGEN_LINE_PD1 Go 0xD PGEN_LINE_PD0 PGEN_LINE_PD0 Go 0xE PGEN_VBP PGEN_VBP Go 0xF PGEN_VFP PGEN_VFP Go 0x10 PGEN_COLOR0 PGEN_COLOR0 Go 0x11 PGEN_COLOR1 PGEN_COLOR1 Go 0x12 PGEN_COLOR2 PGEN_COLOR2 Go 0x13 PGEN_COLOR3 PGEN_COLOR3 Go 0x14 PGEN_COLOR4 PGEN_COLOR4 Go 0x15 PGEN_COLOR5 PGEN_COLOR5 Go 0x16 PGEN_COLOR6 PGEN_COLOR6 Go 0x17 PGEN_COLOR7 PGEN_COLOR7 Go 0x18 PGEN_COLOR8 PGEN_COLOR8 Go 0x19 PGEN_COLOR9 PGEN_COLOR9 Go 0x1A PGEN_COLOR10 PGEN_COLOR10 Go 0x1B PGEN_COLOR11 PGEN_COLOR11 Go 0x1C PGEN_COLOR12 PGEN_COLOR12 Go 0x1D PGEN_COLOR13 PGEN_COLOR13 Go 0x1E PGEN_COLOR14 PGEN_COLOR14 Go 0x40 CSI0_TCK_PREP CSI0_TCK_PREP Go 0x41 CSI0_TCK_ZERO CSI0_TCK_ZERO Go 0x42 CSI0_TCK_TRAIL CSI0_TCK_TRAIL Go 0x43 CSI0_TCK_POST CSI0_TCK_POST Go 0x44 CSI0_THS_PREP CSI0_THS_PREP Go 0x45 CSI0_THS_ZERO CSI0_THS_ZERO Go 0x46 CSI0_THS_TRAIL CSI0_THS_TRAIL Go 0x47 CSI0_THS_EXIT CSI0_THS_EXIT Go 0x48 CSI0_TPLX CSI0_TPLX Go 0x60 CSI1_TCK_PREP CSI1_TCK_PREP Go 0x61 CSI1_TCK_ZERO CSI1_TCK_ZERO Go 0x62 CSI1_TCK_TRAIL CSI1_TCK_TRAIL Go 0x63 CSI1_TCK_POST CSI1_TCK_POST Go 0x64 CSI1_THS_PREP CSI1_THS_PREP Go 0x65 CSI1_THS_ZERO CSI1_THS_ZERO Go 0x66 CSI1_THS_TRAIL CSI1_THS_TRAIL Go 0x67 CSI1_THS_EXIT CSI1_THS_EXIT Go 0x68 CSI1_TPLX CSI1_TPLX Go 0x1 PGEN_CTL PGEN_CTL Go 0x1PGEN_CTLPGEN_CTL Go Go 0x2 PGEN_CFG PGEN_CFG Go 0x2PGEN_CFGPGEN_CFG Go Go 0x3 PGEN_CSI_DI PGEN_CSI_DI Go 0x3PGEN_CSI_DIPGEN_CSI_DI Go Go 0x4 PGEN_LINE_SIZE1 PGEN_LINE_SIZE1 Go 0x4PGEN_LINE_SIZE1PGEN_LINE_SIZE1 Go Go 0x5 PGEN_LINE_SIZE0 PGEN_LINE_SIZE0 Go 0x5PGEN_LINE_SIZE0PGEN_LINE_SIZE0 Go Go 0x6 PGEN_BAR_SIZE1 PGEN_BAR_SIZE1 Go 0x6PGEN_BAR_SIZE1PGEN_BAR_SIZE1 Go Go 0x7 PGEN_BAR_SIZE0 PGEN_BAR_SIZE0 Go 0x7PGEN_BAR_SIZE0PGEN_BAR_SIZE0 Go Go 0x8 PGEN_ACT_LPF1 PGEN_ACT_LPF1 Go 0x8PGEN_ACT_LPF1PGEN_ACT_LPF1 Go Go 0x9 PGEN_ACT_LPF0 PGEN_ACT_LPF0 Go 0x9PGEN_ACT_LPF0PGEN_ACT_LPF0 Go Go 0xA PGEN_TOT_LPF1 PGEN_TOT_LPF1 Go 0xAPGEN_TOT_LPF1PGEN_TOT_LPF1 Go Go 0xB PGEN_TOT_LPF0 PGEN_TOT_LPF0 Go 0xBPGEN_TOT_LPF0PGEN_TOT_LPF0 Go Go 0xC PGEN_LINE_PD1 PGEN_LINE_PD1 Go 0xCPGEN_LINE_PD1PGEN_LINE_PD1 Go Go 0xD PGEN_LINE_PD0 PGEN_LINE_PD0 Go 0xDPGEN_LINE_PD0PGEN_LINE_PD0 Go Go 0xE PGEN_VBP PGEN_VBP Go 0xEPGEN_VBPPGEN_VBP Go Go 0xF PGEN_VFP PGEN_VFP Go 0xFPGEN_VFPPGEN_VFP Go Go 0x10 PGEN_COLOR0 PGEN_COLOR0 Go 0x10PGEN_COLOR0PGEN_COLOR0 Go Go 0x11 PGEN_COLOR1 PGEN_COLOR1 Go 0x11PGEN_COLOR1PGEN_COLOR1 Go Go 0x12 PGEN_COLOR2 PGEN_COLOR2 Go 0x12PGEN_COLOR2PGEN_COLOR2 Go Go 0x13 PGEN_COLOR3 PGEN_COLOR3 Go 0x13PGEN_COLOR3PGEN_COLOR3 Go Go 0x14 PGEN_COLOR4 PGEN_COLOR4 Go 0x14PGEN_COLOR4PGEN_COLOR4 Go Go 0x15 PGEN_COLOR5 PGEN_COLOR5 Go 0x15PGEN_COLOR5PGEN_COLOR5 Go Go 0x16 PGEN_COLOR6 PGEN_COLOR6 Go 0x16PGEN_COLOR6PGEN_COLOR6 Go Go 0x17 PGEN_COLOR7 PGEN_COLOR7 Go 0x17PGEN_COLOR7PGEN_COLOR7 Go Go 0x18 PGEN_COLOR8 PGEN_COLOR8 Go 0x18PGEN_COLOR8PGEN_COLOR8 Go Go 0x19 PGEN_COLOR9 PGEN_COLOR9 Go 0x19PGEN_COLOR9PGEN_COLOR9 Go Go 0x1A PGEN_COLOR10 PGEN_COLOR10 Go 0x1APGEN_COLOR10PGEN_COLOR10 Go Go 0x1B PGEN_COLOR11 PGEN_COLOR11 Go 0x1BPGEN_COLOR11PGEN_COLOR11 Go Go 0x1C PGEN_COLOR12 PGEN_COLOR12 Go 0x1CPGEN_COLOR12PGEN_COLOR12 Go Go 0x1D PGEN_COLOR13 PGEN_COLOR13 Go 0x1DPGEN_COLOR13PGEN_COLOR13 Go Go 0x1E PGEN_COLOR14 PGEN_COLOR14 Go 0x1EPGEN_COLOR14PGEN_COLOR14 Go Go 0x40 CSI0_TCK_PREP CSI0_TCK_PREP Go 0x40CSI0_TCK_PREPCSI0_TCK_PREP Go Go 0x41 CSI0_TCK_ZERO CSI0_TCK_ZERO Go 0x41CSI0_TCK_ZEROCSI0_TCK_ZERO Go Go 0x42 CSI0_TCK_TRAIL CSI0_TCK_TRAIL Go 0x42CSI0_TCK_TRAILCSI0_TCK_TRAIL Go Go 0x43 CSI0_TCK_POST CSI0_TCK_POST Go 0x43CSI0_TCK_POSTCSI0_TCK_POST Go Go 0x44 CSI0_THS_PREP CSI0_THS_PREP Go 0x44CSI0_THS_PREPCSI0_THS_PREP Go Go 0x45 CSI0_THS_ZERO CSI0_THS_ZERO Go 0x45CSI0_THS_ZEROCSI0_THS_ZERO Go Go 0x46 CSI0_THS_TRAIL CSI0_THS_TRAIL Go 0x46CSI0_THS_TRAILCSI0_THS_TRAIL Go Go 0x47 CSI0_THS_EXIT CSI0_THS_EXIT Go 0x47CSI0_THS_EXITCSI0_THS_EXIT Go Go 0x48 CSI0_TPLX CSI0_TPLX Go 0x48CSI0_TPLXCSI0_TPLX Go Go 0x60 CSI1_TCK_PREP CSI1_TCK_PREP Go 0x60CSI1_TCK_PREPCSI1_TCK_PREP Go Go 0x61 CSI1_TCK_ZERO CSI1_TCK_ZERO Go 0x61CSI1_TCK_ZEROCSI1_TCK_ZERO Go Go 0x62 CSI1_TCK_TRAIL CSI1_TCK_TRAIL Go 0x62CSI1_TCK_TRAILCSI1_TCK_TRAIL Go Go 0x63 CSI1_TCK_POST CSI1_TCK_POST Go 0x63CSI1_TCK_POSTCSI1_TCK_POST Go Go 0x64 CSI1_THS_PREP CSI1_THS_PREP Go 0x64CSI1_THS_PREPCSI1_THS_PREP Go Go 0x65 CSI1_THS_ZERO CSI1_THS_ZERO Go 0x65CSI1_THS_ZEROCSI1_THS_ZERO Go Go 0x66 CSI1_THS_TRAIL CSI1_THS_TRAIL Go 0x66CSI1_THS_TRAILCSI1_THS_TRAIL Go Go 0x67 CSI1_THS_EXIT CSI1_THS_EXIT Go 0x67CSI1_THS_EXITCSI1_THS_EXIT Go Go 0x68 CSI1_TPLX CSI1_TPLX Go 0x68CSI1_TPLXCSI1_TPLX Go GoComplex bit access types are encoded to fit into small table cells. #GUID-20230816-SS0T-ZHW7-QLC0-M9TWGQD9HKQD/PATGEN_AND_CSI-2_PATGEN_AND_CSI-2_LEGEND_TABLE shows the codes that are used for access types in this section.#GUID-20230816-SS0T-ZHW7-QLC0-M9TWGQD9HKQD/PATGEN_AND_CSI-2_PATGEN_AND_CSI-2_LEGEND_TABLE PATGEN_And_CSI-2 Access Type Codes Access Type Code Description Read Type R R Read Write Type W W Write Reset or Default Value -n Value after reset or the default value PATGEN_And_CSI-2 Access Type Codes Access Type Code Description Read Type R R Read Write Type W W Write Reset or Default Value -n Value after reset or the default value Access Type Code Description Access Type Code Description Access TypeCodeDescription Read Type R R Read Write Type W W Write Reset or Default Value -n Value after reset or the default value Read Type Read Type R R Read RRRead Write Type Write Type W W Write WWWrite Reset or Default Value Reset or Default Value -n Value after reset or the default value -n nValue after reset or the default value PGEN_CTL Register (Address = 0x1) [Reset = 0x00] PGEN_CTL is shown in #GUID-20230816-SS0T-ZHW7-QLC0-M9TWGQD9HKQD/PATGEN_AND_CSI-2_PATGEN_AND_CSI-2_PATGEN_AND_CSI-2_PGEN_CTL_TABLE_TABLE. Return to the Summary Table. PGEN_CTL Register Field Descriptions Bit Field Type Reset Description 7:1 RESERVED R 0x0 Reserved 0 PGEN_ENABLE R/W 0x0 Pattern Generator Enable1: Enable Pattern Generator0: Disable Pattern Generator PGEN_CTL Register (Address = 0x1) [Reset = 0x00] PGEN_CTL is shown in #GUID-20230816-SS0T-ZHW7-QLC0-M9TWGQD9HKQD/PATGEN_AND_CSI-2_PATGEN_AND_CSI-2_PATGEN_AND_CSI-2_PGEN_CTL_TABLE_TABLE.#GUID-20230816-SS0T-ZHW7-QLC0-M9TWGQD9HKQD/PATGEN_AND_CSI-2_PATGEN_AND_CSI-2_PATGEN_AND_CSI-2_PGEN_CTL_TABLE_TABLEReturn to the Summary Table.Summary Table PGEN_CTL Register Field Descriptions Bit Field Type Reset Description 7:1 RESERVED R 0x0 Reserved 0 PGEN_ENABLE R/W 0x0 Pattern Generator Enable1: Enable Pattern Generator0: Disable Pattern Generator PGEN_CTL Register Field Descriptions Bit Field Type Reset Description 7:1 RESERVED R 0x0 Reserved 0 PGEN_ENABLE R/W 0x0 Pattern Generator Enable1: Enable Pattern Generator0: Disable Pattern Generator Bit Field Type Reset Description Bit Field Type Reset Description BitFieldTypeResetDescription 7:1 RESERVED R 0x0 Reserved 0 PGEN_ENABLE R/W 0x0 Pattern Generator Enable1: Enable Pattern Generator0: Disable Pattern Generator 7:1 RESERVED R 0x0 Reserved 7:1RESERVEDR0x0 Reserved 0 PGEN_ENABLE R/W 0x0 Pattern Generator Enable1: Enable Pattern Generator0: Disable Pattern Generator 0PGEN_ENABLER/W0x0 Pattern Generator Enable1: Enable Pattern Generator0: Disable Pattern Generator PGEN_CFG Register (Address = 0x2) [Reset = 0x33] PGEN_CFG is shown in #GUID-20230816-SS0T-ZHW7-QLC0-M9TWGQD9HKQD/PATGEN_AND_CSI-2_PATGEN_AND_CSI-2_PATGEN_AND_CSI-2_PGEN_CFG_TABLE_TABLE. Return to the Summary Table. PGEN_CFG Register Field Descriptions Bit Field Type Reset Description 7 PGEN_FIXED_EN R/W 0x0 Fixed Pattern EnableSetting this bit enables Fixed Color Patterns.0: Send Color Bar Pattern1: Send Fixed Color Pattern 6 RESERVED R 0x0 Reserved 5:4 NUM_CBARS R/W 0x3 Number of Color Bars00: 1 Color Bar01: 2 Color Bars10: 4 Color Bars11: 8 Color Bars 3:0 BLOCK_SIZE R/W 0x3 Block Size.For Fixed Color Patterns, this field controls the size of the fixed color field in bytes. Allowed values are 1 to 15. PGEN_CFG Register (Address = 0x2) [Reset = 0x33] PGEN_CFG is shown in #GUID-20230816-SS0T-ZHW7-QLC0-M9TWGQD9HKQD/PATGEN_AND_CSI-2_PATGEN_AND_CSI-2_PATGEN_AND_CSI-2_PGEN_CFG_TABLE_TABLE.#GUID-20230816-SS0T-ZHW7-QLC0-M9TWGQD9HKQD/PATGEN_AND_CSI-2_PATGEN_AND_CSI-2_PATGEN_AND_CSI-2_PGEN_CFG_TABLE_TABLEReturn to the Summary Table.Summary Table PGEN_CFG Register Field Descriptions Bit Field Type Reset Description 7 PGEN_FIXED_EN R/W 0x0 Fixed Pattern EnableSetting this bit enables Fixed Color Patterns.0: Send Color Bar Pattern1: Send Fixed Color Pattern 6 RESERVED R 0x0 Reserved 5:4 NUM_CBARS R/W 0x3 Number of Color Bars00: 1 Color Bar01: 2 Color Bars10: 4 Color Bars11: 8 Color Bars 3:0 BLOCK_SIZE R/W 0x3 Block Size.For Fixed Color Patterns, this field controls the size of the fixed color field in bytes. Allowed values are 1 to 15. PGEN_CFG Register Field Descriptions Bit Field Type Reset Description 7 PGEN_FIXED_EN R/W 0x0 Fixed Pattern EnableSetting this bit enables Fixed Color Patterns.0: Send Color Bar Pattern1: Send Fixed Color Pattern 6 RESERVED R 0x0 Reserved 5:4 NUM_CBARS R/W 0x3 Number of Color Bars00: 1 Color Bar01: 2 Color Bars10: 4 Color Bars11: 8 Color Bars 3:0 BLOCK_SIZE R/W 0x3 Block Size.For Fixed Color Patterns, this field controls the size of the fixed color field in bytes. Allowed values are 1 to 15. Bit Field Type Reset Description Bit Field Type Reset Description BitFieldTypeResetDescription 7 PGEN_FIXED_EN R/W 0x0 Fixed Pattern EnableSetting this bit enables Fixed Color Patterns.0: Send Color Bar Pattern1: Send Fixed Color Pattern 6 RESERVED R 0x0 Reserved 5:4 NUM_CBARS R/W 0x3 Number of Color Bars00: 1 Color Bar01: 2 Color Bars10: 4 Color Bars11: 8 Color Bars 3:0 BLOCK_SIZE R/W 0x3 Block Size.For Fixed Color Patterns, this field controls the size of the fixed color field in bytes. Allowed values are 1 to 15. 7 PGEN_FIXED_EN R/W 0x0 Fixed Pattern EnableSetting this bit enables Fixed Color Patterns.0: Send Color Bar Pattern1: Send Fixed Color Pattern 7PGEN_FIXED_ENR/W0x0 Fixed Pattern EnableSetting this bit enables Fixed Color Patterns.0: Send Color Bar Pattern1: Send Fixed Color Pattern 6 RESERVED R 0x0 Reserved 6RESERVEDR0x0 Reserved 5:4 NUM_CBARS R/W 0x3 Number of Color Bars00: 1 Color Bar01: 2 Color Bars10: 4 Color Bars11: 8 Color Bars 5:4NUM_CBARSR/W0x3 Number of Color Bars00: 1 Color Bar01: 2 Color Bars10: 4 Color Bars11: 8 Color Bars 3:0 BLOCK_SIZE R/W 0x3 Block Size.For Fixed Color Patterns, this field controls the size of the fixed color field in bytes. Allowed values are 1 to 15. 3:0BLOCK_SIZER/W0x3 Block Size.For Fixed Color Patterns, this field controls the size of the fixed color field in bytes. Allowed values are 1 to 15. PGEN_CSI_DI Register (Address = 0x3) [Reset = 0x24] PGEN_CSI_DI is shown in #GUID-20230816-SS0T-ZHW7-QLC0-M9TWGQD9HKQD/PATGEN_AND_CSI-2_PATGEN_AND_CSI-2_PATGEN_AND_CSI-2_PGEN_CSI_DI_TABLE_TABLE. Return to the Summary Table. PGEN_CSI_DI Register Field Descriptions Bit Field Type Reset Description 7:6 PGEN_CSI_VC R/W 0x0 CSI-2 Virtual Channel IdentifierThis field controls the value sent in the CSI-2 packet for the Virtual Channel Identifier 5:0 PGEN_CSI_DT R/W 0x24 CSI-2 Data TypeThis field controls the value sent in the CSI-2 packet for the Data Type. The default value (0x24) indicates RGB888. PGEN_CSI_DI Register (Address = 0x3) [Reset = 0x24] PGEN_CSI_DI is shown in #GUID-20230816-SS0T-ZHW7-QLC0-M9TWGQD9HKQD/PATGEN_AND_CSI-2_PATGEN_AND_CSI-2_PATGEN_AND_CSI-2_PGEN_CSI_DI_TABLE_TABLE.#GUID-20230816-SS0T-ZHW7-QLC0-M9TWGQD9HKQD/PATGEN_AND_CSI-2_PATGEN_AND_CSI-2_PATGEN_AND_CSI-2_PGEN_CSI_DI_TABLE_TABLEReturn to the Summary Table.Summary Table PGEN_CSI_DI Register Field Descriptions Bit Field Type Reset Description 7:6 PGEN_CSI_VC R/W 0x0 CSI-2 Virtual Channel IdentifierThis field controls the value sent in the CSI-2 packet for the Virtual Channel Identifier 5:0 PGEN_CSI_DT R/W 0x24 CSI-2 Data TypeThis field controls the value sent in the CSI-2 packet for the Data Type. The default value (0x24) indicates RGB888. PGEN_CSI_DI Register Field Descriptions Bit Field Type Reset Description 7:6 PGEN_CSI_VC R/W 0x0 CSI-2 Virtual Channel IdentifierThis field controls the value sent in the CSI-2 packet for the Virtual Channel Identifier 5:0 PGEN_CSI_DT R/W 0x24 CSI-2 Data TypeThis field controls the value sent in the CSI-2 packet for the Data Type. The default value (0x24) indicates RGB888. Bit Field Type Reset Description Bit Field Type Reset Description BitFieldTypeResetDescription 7:6 PGEN_CSI_VC R/W 0x0 CSI-2 Virtual Channel IdentifierThis field controls the value sent in the CSI-2 packet for the Virtual Channel Identifier 5:0 PGEN_CSI_DT R/W 0x24 CSI-2 Data TypeThis field controls the value sent in the CSI-2 packet for the Data Type. The default value (0x24) indicates RGB888. 7:6 PGEN_CSI_VC R/W 0x0 CSI-2 Virtual Channel IdentifierThis field controls the value sent in the CSI-2 packet for the Virtual Channel Identifier 7:6PGEN_CSI_VCR/W0x0 CSI-2 Virtual Channel IdentifierThis field controls the value sent in the CSI-2 packet for the Virtual Channel Identifier 5:0 PGEN_CSI_DT R/W 0x24 CSI-2 Data TypeThis field controls the value sent in the CSI-2 packet for the Data Type. The default value (0x24) indicates RGB888. 5:0PGEN_CSI_DTR/W0x24 CSI-2 Data TypeThis field controls the value sent in the CSI-2 packet for the Data Type. The default value (0x24) indicates RGB888. PGEN_LINE_SIZE1 Register (Address = 0x4) [Reset = 0x07] PGEN_LINE_SIZE1 is shown in #GUID-20230816-SS0T-ZHW7-QLC0-M9TWGQD9HKQD/PATGEN_AND_CSI-2_PATGEN_AND_CSI-2_PATGEN_AND_CSI-2_PGEN_LINE_SIZE1_TABLE_TABLE. Return to the Summary Table. PGEN_LINE_SIZE1 Register Field Descriptions Bit Field Type Reset Description 7:0 PGEN_LINE_SIZE[15:8] R/W 0x7 Most significant byte of the Pattern Generator line size. This is the active line length in bytes. Default setting is for 1920 bytes for a 640 pixel line width. PGEN_LINE_SIZE1 Register (Address = 0x4) [Reset = 0x07] PGEN_LINE_SIZE1 is shown in #GUID-20230816-SS0T-ZHW7-QLC0-M9TWGQD9HKQD/PATGEN_AND_CSI-2_PATGEN_AND_CSI-2_PATGEN_AND_CSI-2_PGEN_LINE_SIZE1_TABLE_TABLE.#GUID-20230816-SS0T-ZHW7-QLC0-M9TWGQD9HKQD/PATGEN_AND_CSI-2_PATGEN_AND_CSI-2_PATGEN_AND_CSI-2_PGEN_LINE_SIZE1_TABLE_TABLEReturn to the Summary Table.Summary Table PGEN_LINE_SIZE1 Register Field Descriptions Bit Field Type Reset Description 7:0 PGEN_LINE_SIZE[15:8] R/W 0x7 Most significant byte of the Pattern Generator line size. This is the active line length in bytes. Default setting is for 1920 bytes for a 640 pixel line width. PGEN_LINE_SIZE1 Register Field Descriptions Bit Field Type Reset Description 7:0 PGEN_LINE_SIZE[15:8] R/W 0x7 Most significant byte of the Pattern Generator line size. This is the active line length in bytes. Default setting is for 1920 bytes for a 640 pixel line width. Bit Field Type Reset Description Bit Field Type Reset Description BitFieldTypeResetDescription 7:0 PGEN_LINE_SIZE[15:8] R/W 0x7 Most significant byte of the Pattern Generator line size. This is the active line length in bytes. Default setting is for 1920 bytes for a 640 pixel line width. 7:0 PGEN_LINE_SIZE[15:8] R/W 0x7 Most significant byte of the Pattern Generator line size. This is the active line length in bytes. Default setting is for 1920 bytes for a 640 pixel line width. 7:0PGEN_LINE_SIZE[15:8]R/W0x7 Most significant byte of the Pattern Generator line size. This is the active line length in bytes. Default setting is for 1920 bytes for a 640 pixel line width. PGEN_LINE_SIZE0 Register (Address = 0x5) [Reset = 0x80] PGEN_LINE_SIZE0 is shown in #GUID-20230816-SS0T-ZHW7-QLC0-M9TWGQD9HKQD/PATGEN_AND_CSI-2_PATGEN_AND_CSI-2_PATGEN_AND_CSI-2_PGEN_LINE_SIZE0_TABLE_TABLE. Return to the Summary Table. PGEN_LINE_SIZE0 Register Field Descriptions Bit Field Type Reset Description 7:0 PGEN_LINE_SIZE[7:0] R/W 0x80 Least significant byte of the Pattern Generator line size. This is the active line length in bytes. Default setting is for 1920 bytes for a 640 pixel line width. PGEN_LINE_SIZE0 Register (Address = 0x5) [Reset = 0x80] PGEN_LINE_SIZE0 is shown in #GUID-20230816-SS0T-ZHW7-QLC0-M9TWGQD9HKQD/PATGEN_AND_CSI-2_PATGEN_AND_CSI-2_PATGEN_AND_CSI-2_PGEN_LINE_SIZE0_TABLE_TABLE.#GUID-20230816-SS0T-ZHW7-QLC0-M9TWGQD9HKQD/PATGEN_AND_CSI-2_PATGEN_AND_CSI-2_PATGEN_AND_CSI-2_PGEN_LINE_SIZE0_TABLE_TABLEReturn to the Summary Table.Summary Table PGEN_LINE_SIZE0 Register Field Descriptions Bit Field Type Reset Description 7:0 PGEN_LINE_SIZE[7:0] R/W 0x80 Least significant byte of the Pattern Generator line size. This is the active line length in bytes. Default setting is for 1920 bytes for a 640 pixel line width. PGEN_LINE_SIZE0 Register Field Descriptions Bit Field Type Reset Description 7:0 PGEN_LINE_SIZE[7:0] R/W 0x80 Least significant byte of the Pattern Generator line size. This is the active line length in bytes. Default setting is for 1920 bytes for a 640 pixel line width. Bit Field Type Reset Description Bit Field Type Reset Description BitFieldTypeResetDescription 7:0 PGEN_LINE_SIZE[7:0] R/W 0x80 Least significant byte of the Pattern Generator line size. This is the active line length in bytes. Default setting is for 1920 bytes for a 640 pixel line width. 7:0 PGEN_LINE_SIZE[7:0] R/W 0x80 Least significant byte of the Pattern Generator line size. This is the active line length in bytes. Default setting is for 1920 bytes for a 640 pixel line width. 7:0PGEN_LINE_SIZE[7:0]R/W0x80 Least significant byte of the Pattern Generator line size. This is the active line length in bytes. Default setting is for 1920 bytes for a 640 pixel line width. PGEN_BAR_SIZE1 Register (Address = 0x6) [Reset = 0x00] PGEN_BAR_SIZE1 is shown in #GUID-20230816-SS0T-ZHW7-QLC0-M9TWGQD9HKQD/PATGEN_AND_CSI-2_PATGEN_AND_CSI-2_PATGEN_AND_CSI-2_PGEN_BAR_SIZE1_TABLE_TABLE. Return to the Summary Table. PGEN_BAR_SIZE1 Register Field Descriptions Bit Field Type Reset Description 7:0 PGEN_BAR_SIZE[15:8] R/W 0x0 Most significant byte of the Pattern Generator color bar size. This is the active length in bytes for the color bars. This value is used for all except the last color bar. The last color bar is determined by the remaining bytes as defined by the PGEN_LINE_SIZE value. PGEN_BAR_SIZE1 Register (Address = 0x6) [Reset = 0x00] PGEN_BAR_SIZE1 is shown in #GUID-20230816-SS0T-ZHW7-QLC0-M9TWGQD9HKQD/PATGEN_AND_CSI-2_PATGEN_AND_CSI-2_PATGEN_AND_CSI-2_PGEN_BAR_SIZE1_TABLE_TABLE.#GUID-20230816-SS0T-ZHW7-QLC0-M9TWGQD9HKQD/PATGEN_AND_CSI-2_PATGEN_AND_CSI-2_PATGEN_AND_CSI-2_PGEN_BAR_SIZE1_TABLE_TABLEReturn to the Summary Table.Summary Table PGEN_BAR_SIZE1 Register Field Descriptions Bit Field Type Reset Description 7:0 PGEN_BAR_SIZE[15:8] R/W 0x0 Most significant byte of the Pattern Generator color bar size. This is the active length in bytes for the color bars. This value is used for all except the last color bar. The last color bar is determined by the remaining bytes as defined by the PGEN_LINE_SIZE value. PGEN_BAR_SIZE1 Register Field Descriptions Bit Field Type Reset Description 7:0 PGEN_BAR_SIZE[15:8] R/W 0x0 Most significant byte of the Pattern Generator color bar size. This is the active length in bytes for the color bars. This value is used for all except the last color bar. The last color bar is determined by the remaining bytes as defined by the PGEN_LINE_SIZE value. Bit Field Type Reset Description Bit Field Type Reset Description BitFieldTypeResetDescription 7:0 PGEN_BAR_SIZE[15:8] R/W 0x0 Most significant byte of the Pattern Generator color bar size. This is the active length in bytes for the color bars. This value is used for all except the last color bar. The last color bar is determined by the remaining bytes as defined by the PGEN_LINE_SIZE value. 7:0 PGEN_BAR_SIZE[15:8] R/W 0x0 Most significant byte of the Pattern Generator color bar size. This is the active length in bytes for the color bars. This value is used for all except the last color bar. The last color bar is determined by the remaining bytes as defined by the PGEN_LINE_SIZE value. 7:0PGEN_BAR_SIZE[15:8]R/W0x0 Most significant byte of the Pattern Generator color bar size. This is the active length in bytes for the color bars. This value is used for all except the last color bar. The last color bar is determined by the remaining bytes as defined by the PGEN_LINE_SIZE value. PGEN_BAR_SIZE0 Register (Address = 0x7) [Reset = 0xF0] PGEN_BAR_SIZE0 is shown in #GUID-20230816-SS0T-ZHW7-QLC0-M9TWGQD9HKQD/PATGEN_AND_CSI-2_PATGEN_AND_CSI-2_PATGEN_AND_CSI-2_PGEN_BAR_SIZE0_TABLE_TABLE. Return to the Summary Table. PGEN_BAR_SIZE0 Register Field Descriptions Bit Field Type Reset Description 7:0 PGEN_BAR_SIZE[7:0] R/W 0xF0 Least significant byte of the Pattern Generator color bar size. This is the active length in bytes for the color bars. This value is used for all except the last color bar. The last color bar is determined by the remaining bytes as defined by the PGEN_LINE_SIZE value. PGEN_BAR_SIZE0 Register (Address = 0x7) [Reset = 0xF0] PGEN_BAR_SIZE0 is shown in #GUID-20230816-SS0T-ZHW7-QLC0-M9TWGQD9HKQD/PATGEN_AND_CSI-2_PATGEN_AND_CSI-2_PATGEN_AND_CSI-2_PGEN_BAR_SIZE0_TABLE_TABLE.#GUID-20230816-SS0T-ZHW7-QLC0-M9TWGQD9HKQD/PATGEN_AND_CSI-2_PATGEN_AND_CSI-2_PATGEN_AND_CSI-2_PGEN_BAR_SIZE0_TABLE_TABLEReturn to the Summary Table.Summary Table PGEN_BAR_SIZE0 Register Field Descriptions Bit Field Type Reset Description 7:0 PGEN_BAR_SIZE[7:0] R/W 0xF0 Least significant byte of the Pattern Generator color bar size. This is the active length in bytes for the color bars. This value is used for all except the last color bar. The last color bar is determined by the remaining bytes as defined by the PGEN_LINE_SIZE value. PGEN_BAR_SIZE0 Register Field Descriptions Bit Field Type Reset Description 7:0 PGEN_BAR_SIZE[7:0] R/W 0xF0 Least significant byte of the Pattern Generator color bar size. This is the active length in bytes for the color bars. This value is used for all except the last color bar. The last color bar is determined by the remaining bytes as defined by the PGEN_LINE_SIZE value. Bit Field Type Reset Description Bit Field Type Reset Description BitFieldTypeResetDescription 7:0 PGEN_BAR_SIZE[7:0] R/W 0xF0 Least significant byte of the Pattern Generator color bar size. This is the active length in bytes for the color bars. This value is used for all except the last color bar. The last color bar is determined by the remaining bytes as defined by the PGEN_LINE_SIZE value. 7:0 PGEN_BAR_SIZE[7:0] R/W 0xF0 Least significant byte of the Pattern Generator color bar size. This is the active length in bytes for the color bars. This value is used for all except the last color bar. The last color bar is determined by the remaining bytes as defined by the PGEN_LINE_SIZE value. 7:0PGEN_BAR_SIZE[7:0]R/W0xF0 Least significant byte of the Pattern Generator color bar size. This is the active length in bytes for the color bars. This value is used for all except the last color bar. The last color bar is determined by the remaining bytes as defined by the PGEN_LINE_SIZE value. PGEN_ACT_LPF1 Register (Address = 0x8) [Reset = 0x01] PGEN_ACT_LPF1 is shown in #GUID-20230816-SS0T-ZHW7-QLC0-M9TWGQD9HKQD/PATGEN_AND_CSI-2_PATGEN_AND_CSI-2_PATGEN_AND_CSI-2_PGEN_ACT_LPF1_TABLE_TABLE. Return to the Summary Table. PGEN_ACT_LPF1 Register Field Descriptions Bit Field Type Reset Description 7:0 PGEN_ACT_LPF[15:8] R/W 0x1 Active Lines Per FrameMost significant byte of the number of active lines per frame. Default setting is for 480 active lines per frame. PGEN_ACT_LPF1 Register (Address = 0x8) [Reset = 0x01] PGEN_ACT_LPF1 is shown in #GUID-20230816-SS0T-ZHW7-QLC0-M9TWGQD9HKQD/PATGEN_AND_CSI-2_PATGEN_AND_CSI-2_PATGEN_AND_CSI-2_PGEN_ACT_LPF1_TABLE_TABLE.#GUID-20230816-SS0T-ZHW7-QLC0-M9TWGQD9HKQD/PATGEN_AND_CSI-2_PATGEN_AND_CSI-2_PATGEN_AND_CSI-2_PGEN_ACT_LPF1_TABLE_TABLEReturn to the Summary Table.Summary Table PGEN_ACT_LPF1 Register Field Descriptions Bit Field Type Reset Description 7:0 PGEN_ACT_LPF[15:8] R/W 0x1 Active Lines Per FrameMost significant byte of the number of active lines per frame. Default setting is for 480 active lines per frame. PGEN_ACT_LPF1 Register Field Descriptions Bit Field Type Reset Description 7:0 PGEN_ACT_LPF[15:8] R/W 0x1 Active Lines Per FrameMost significant byte of the number of active lines per frame. Default setting is for 480 active lines per frame. Bit Field Type Reset Description Bit Field Type Reset Description BitFieldTypeResetDescription 7:0 PGEN_ACT_LPF[15:8] R/W 0x1 Active Lines Per FrameMost significant byte of the number of active lines per frame. Default setting is for 480 active lines per frame. 7:0 PGEN_ACT_LPF[15:8] R/W 0x1 Active Lines Per FrameMost significant byte of the number of active lines per frame. Default setting is for 480 active lines per frame. 7:0PGEN_ACT_LPF[15:8]R/W0x1 Active Lines Per FrameMost significant byte of the number of active lines per frame. Default setting is for 480 active lines per frame. PGEN_ACT_LPF0 Register (Address = 0x9) [Reset = 0xE0] PGEN_ACT_LPF0 is shown in #GUID-20230816-SS0T-ZHW7-QLC0-M9TWGQD9HKQD/PATGEN_AND_CSI-2_PATGEN_AND_CSI-2_PATGEN_AND_CSI-2_PGEN_ACT_LPF0_TABLE_TABLE. Return to the Summary Table. PGEN_ACT_LPF0 Register Field Descriptions Bit Field Type Reset Description 7:0 PGEN_ACT_LPF[7:0] R/W 0xE0 Active Lines Per FrameLeast significant byte of the number of active lines per frame. Default setting is for 480 active lines per frame. PGEN_ACT_LPF0 Register (Address = 0x9) [Reset = 0xE0] PGEN_ACT_LPF0 is shown in #GUID-20230816-SS0T-ZHW7-QLC0-M9TWGQD9HKQD/PATGEN_AND_CSI-2_PATGEN_AND_CSI-2_PATGEN_AND_CSI-2_PGEN_ACT_LPF0_TABLE_TABLE.#GUID-20230816-SS0T-ZHW7-QLC0-M9TWGQD9HKQD/PATGEN_AND_CSI-2_PATGEN_AND_CSI-2_PATGEN_AND_CSI-2_PGEN_ACT_LPF0_TABLE_TABLEReturn to the Summary Table.Summary Table PGEN_ACT_LPF0 Register Field Descriptions Bit Field Type Reset Description 7:0 PGEN_ACT_LPF[7:0] R/W 0xE0 Active Lines Per FrameLeast significant byte of the number of active lines per frame. Default setting is for 480 active lines per frame. PGEN_ACT_LPF0 Register Field Descriptions Bit Field Type Reset Description 7:0 PGEN_ACT_LPF[7:0] R/W 0xE0 Active Lines Per FrameLeast significant byte of the number of active lines per frame. Default setting is for 480 active lines per frame. Bit Field Type Reset Description Bit Field Type Reset Description BitFieldTypeResetDescription 7:0 PGEN_ACT_LPF[7:0] R/W 0xE0 Active Lines Per FrameLeast significant byte of the number of active lines per frame. Default setting is for 480 active lines per frame. 7:0 PGEN_ACT_LPF[7:0] R/W 0xE0 Active Lines Per FrameLeast significant byte of the number of active lines per frame. Default setting is for 480 active lines per frame. 7:0PGEN_ACT_LPF[7:0]R/W0xE0 Active Lines Per FrameLeast significant byte of the number of active lines per frame. Default setting is for 480 active lines per frame. PGEN_TOT_LPF1 Register (Address = 0xA) [Reset = 0x02] PGEN_TOT_LPF1 is shown in #GUID-20230816-SS0T-ZHW7-QLC0-M9TWGQD9HKQD/PATGEN_AND_CSI-2_PATGEN_AND_CSI-2_PATGEN_AND_CSI-2_PGEN_TOT_LPF1_TABLE_TABLE. Return to the Summary Table. PGEN_TOT_LPF1 Register Field Descriptions Bit Field Type Reset Description 7:0 PGEN_TOT_LPF[15:8] R/W 0x2 Total Lines Per FrameMost significant byte of the number of total lines per frame including vertical blanking PGEN_TOT_LPF1 Register (Address = 0xA) [Reset = 0x02] PGEN_TOT_LPF1 is shown in #GUID-20230816-SS0T-ZHW7-QLC0-M9TWGQD9HKQD/PATGEN_AND_CSI-2_PATGEN_AND_CSI-2_PATGEN_AND_CSI-2_PGEN_TOT_LPF1_TABLE_TABLE.#GUID-20230816-SS0T-ZHW7-QLC0-M9TWGQD9HKQD/PATGEN_AND_CSI-2_PATGEN_AND_CSI-2_PATGEN_AND_CSI-2_PGEN_TOT_LPF1_TABLE_TABLEReturn to the Summary Table.Summary Table PGEN_TOT_LPF1 Register Field Descriptions Bit Field Type Reset Description 7:0 PGEN_TOT_LPF[15:8] R/W 0x2 Total Lines Per FrameMost significant byte of the number of total lines per frame including vertical blanking PGEN_TOT_LPF1 Register Field Descriptions Bit Field Type Reset Description 7:0 PGEN_TOT_LPF[15:8] R/W 0x2 Total Lines Per FrameMost significant byte of the number of total lines per frame including vertical blanking Bit Field Type Reset Description Bit Field Type Reset Description BitFieldTypeResetDescription 7:0 PGEN_TOT_LPF[15:8] R/W 0x2 Total Lines Per FrameMost significant byte of the number of total lines per frame including vertical blanking 7:0 PGEN_TOT_LPF[15:8] R/W 0x2 Total Lines Per FrameMost significant byte of the number of total lines per frame including vertical blanking 7:0PGEN_TOT_LPF[15:8]R/W0x2 Total Lines Per FrameMost significant byte of the number of total lines per frame including vertical blanking PGEN_TOT_LPF0 Register (Address = 0xB) [Reset = 0x0D] PGEN_TOT_LPF0 is shown in #GUID-20230816-SS0T-ZHW7-QLC0-M9TWGQD9HKQD/PATGEN_AND_CSI-2_PATGEN_AND_CSI-2_PATGEN_AND_CSI-2_PGEN_TOT_LPF0_TABLE_TABLE. Return to the Summary Table. PGEN_TOT_LPF0 Register Field Descriptions Bit Field Type Reset Description 7:0 PGEN_TOT_LPF[7:0] R/W 0xD Total Lines Per FrameLeast significant byte of the number of total lines per frame including vertical blanking PGEN_TOT_LPF0 Register (Address = 0xB) [Reset = 0x0D] PGEN_TOT_LPF0 is shown in #GUID-20230816-SS0T-ZHW7-QLC0-M9TWGQD9HKQD/PATGEN_AND_CSI-2_PATGEN_AND_CSI-2_PATGEN_AND_CSI-2_PGEN_TOT_LPF0_TABLE_TABLE.#GUID-20230816-SS0T-ZHW7-QLC0-M9TWGQD9HKQD/PATGEN_AND_CSI-2_PATGEN_AND_CSI-2_PATGEN_AND_CSI-2_PGEN_TOT_LPF0_TABLE_TABLEReturn to the Summary Table.Summary Table PGEN_TOT_LPF0 Register Field Descriptions Bit Field Type Reset Description 7:0 PGEN_TOT_LPF[7:0] R/W 0xD Total Lines Per FrameLeast significant byte of the number of total lines per frame including vertical blanking PGEN_TOT_LPF0 Register Field Descriptions Bit Field Type Reset Description 7:0 PGEN_TOT_LPF[7:0] R/W 0xD Total Lines Per FrameLeast significant byte of the number of total lines per frame including vertical blanking Bit Field Type Reset Description Bit Field Type Reset Description BitFieldTypeResetDescription 7:0 PGEN_TOT_LPF[7:0] R/W 0xD Total Lines Per FrameLeast significant byte of the number of total lines per frame including vertical blanking 7:0 PGEN_TOT_LPF[7:0] R/W 0xD Total Lines Per FrameLeast significant byte of the number of total lines per frame including vertical blanking 7:0PGEN_TOT_LPF[7:0]R/W0xD Total Lines Per FrameLeast significant byte of the number of total lines per frame including vertical blanking PGEN_LINE_PD1 Register (Address = 0xC) [Reset = 0x0C] PGEN_LINE_PD1 is shown in #GUID-20230816-SS0T-ZHW7-QLC0-M9TWGQD9HKQD/PATGEN_AND_CSI-2_PATGEN_AND_CSI-2_PATGEN_AND_CSI-2_PGEN_LINE_PD1_TABLE_TABLE. Return to the Summary Table. PGEN_LINE_PD1 Register Field Descriptions Bit Field Type Reset Description 7:0 PGEN_LINE_PD[15:8] R/W 0xC Line PeriodMost significant byte of the line period.In 800 Mbps and 1.6 Gbps CSI-2 modes, units are 10 ns and the default setting for the line period registers sets a line period of 31.75 microseconds.In 1.2 Gbps CSI-2 mode, units are 13.33 ns and the default setting for the line period registers sets a line period of 42.33 microseconds.In 400 Mbps CSI-2 mode, units are 20 ns and the default setting for the line period registers sets a line period of 63.5 microseconds. PGEN_LINE_PD1 Register (Address = 0xC) [Reset = 0x0C] PGEN_LINE_PD1 is shown in #GUID-20230816-SS0T-ZHW7-QLC0-M9TWGQD9HKQD/PATGEN_AND_CSI-2_PATGEN_AND_CSI-2_PATGEN_AND_CSI-2_PGEN_LINE_PD1_TABLE_TABLE.#GUID-20230816-SS0T-ZHW7-QLC0-M9TWGQD9HKQD/PATGEN_AND_CSI-2_PATGEN_AND_CSI-2_PATGEN_AND_CSI-2_PGEN_LINE_PD1_TABLE_TABLEReturn to the Summary Table.Summary Table PGEN_LINE_PD1 Register Field Descriptions Bit Field Type Reset Description 7:0 PGEN_LINE_PD[15:8] R/W 0xC Line PeriodMost significant byte of the line period.In 800 Mbps and 1.6 Gbps CSI-2 modes, units are 10 ns and the default setting for the line period registers sets a line period of 31.75 microseconds.In 1.2 Gbps CSI-2 mode, units are 13.33 ns and the default setting for the line period registers sets a line period of 42.33 microseconds.In 400 Mbps CSI-2 mode, units are 20 ns and the default setting for the line period registers sets a line period of 63.5 microseconds. PGEN_LINE_PD1 Register Field Descriptions Bit Field Type Reset Description 7:0 PGEN_LINE_PD[15:8] R/W 0xC Line PeriodMost significant byte of the line period.In 800 Mbps and 1.6 Gbps CSI-2 modes, units are 10 ns and the default setting for the line period registers sets a line period of 31.75 microseconds.In 1.2 Gbps CSI-2 mode, units are 13.33 ns and the default setting for the line period registers sets a line period of 42.33 microseconds.In 400 Mbps CSI-2 mode, units are 20 ns and the default setting for the line period registers sets a line period of 63.5 microseconds. Bit Field Type Reset Description Bit Field Type Reset Description BitFieldTypeResetDescription 7:0 PGEN_LINE_PD[15:8] R/W 0xC Line PeriodMost significant byte of the line period.In 800 Mbps and 1.6 Gbps CSI-2 modes, units are 10 ns and the default setting for the line period registers sets a line period of 31.75 microseconds.In 1.2 Gbps CSI-2 mode, units are 13.33 ns and the default setting for the line period registers sets a line period of 42.33 microseconds.In 400 Mbps CSI-2 mode, units are 20 ns and the default setting for the line period registers sets a line period of 63.5 microseconds. 7:0 PGEN_LINE_PD[15:8] R/W 0xC Line PeriodMost significant byte of the line period.In 800 Mbps and 1.6 Gbps CSI-2 modes, units are 10 ns and the default setting for the line period registers sets a line period of 31.75 microseconds.In 1.2 Gbps CSI-2 mode, units are 13.33 ns and the default setting for the line period registers sets a line period of 42.33 microseconds.In 400 Mbps CSI-2 mode, units are 20 ns and the default setting for the line period registers sets a line period of 63.5 microseconds. 7:0PGEN_LINE_PD[15:8]R/W0xC Line PeriodMost significant byte of the line period.In 800 Mbps and 1.6 Gbps CSI-2 modes, units are 10 ns and the default setting for the line period registers sets a line period of 31.75 microseconds.In 1.2 Gbps CSI-2 mode, units are 13.33 ns and the default setting for the line period registers sets a line period of 42.33 microseconds.In 400 Mbps CSI-2 mode, units are 20 ns and the default setting for the line period registers sets a line period of 63.5 microseconds. PGEN_LINE_PD0 Register (Address = 0xD) [Reset = 0x67] PGEN_LINE_PD0 is shown in #GUID-20230816-SS0T-ZHW7-QLC0-M9TWGQD9HKQD/PATGEN_AND_CSI-2_PATGEN_AND_CSI-2_PATGEN_AND_CSI-2_PGEN_LINE_PD0_TABLE_TABLE. Return to the Summary Table. PGEN_LINE_PD0 Register Field Descriptions Bit Field Type Reset Description 7:0 PGEN_LINE_PD[7:0] R/W 0x67 Line PeriodLeast significant byte of the line period.In 800 Mbps and 1.6 Gbps CSI-2 modes, units are 10 ns and the default setting for the line period registers sets a line period of 31.75 microseconds.In 1.2 Gbps CSI-2 mode, units are 13.33 ns and the default setting for the line period registers sets a line period of 42.33 microseconds.In 400 Mbps CSI-2 mode, units are 20 ns and the default setting for the line period registers sets a line period of 63.5 microseconds. PGEN_LINE_PD0 Register (Address = 0xD) [Reset = 0x67] PGEN_LINE_PD0 is shown in #GUID-20230816-SS0T-ZHW7-QLC0-M9TWGQD9HKQD/PATGEN_AND_CSI-2_PATGEN_AND_CSI-2_PATGEN_AND_CSI-2_PGEN_LINE_PD0_TABLE_TABLE.#GUID-20230816-SS0T-ZHW7-QLC0-M9TWGQD9HKQD/PATGEN_AND_CSI-2_PATGEN_AND_CSI-2_PATGEN_AND_CSI-2_PGEN_LINE_PD0_TABLE_TABLEReturn to the Summary Table.Summary Table PGEN_LINE_PD0 Register Field Descriptions Bit Field Type Reset Description 7:0 PGEN_LINE_PD[7:0] R/W 0x67 Line PeriodLeast significant byte of the line period.In 800 Mbps and 1.6 Gbps CSI-2 modes, units are 10 ns and the default setting for the line period registers sets a line period of 31.75 microseconds.In 1.2 Gbps CSI-2 mode, units are 13.33 ns and the default setting for the line period registers sets a line period of 42.33 microseconds.In 400 Mbps CSI-2 mode, units are 20 ns and the default setting for the line period registers sets a line period of 63.5 microseconds. PGEN_LINE_PD0 Register Field Descriptions Bit Field Type Reset Description 7:0 PGEN_LINE_PD[7:0] R/W 0x67 Line PeriodLeast significant byte of the line period.In 800 Mbps and 1.6 Gbps CSI-2 modes, units are 10 ns and the default setting for the line period registers sets a line period of 31.75 microseconds.In 1.2 Gbps CSI-2 mode, units are 13.33 ns and the default setting for the line period registers sets a line period of 42.33 microseconds.In 400 Mbps CSI-2 mode, units are 20 ns and the default setting for the line period registers sets a line period of 63.5 microseconds. Bit Field Type Reset Description Bit Field Type Reset Description BitFieldTypeResetDescription 7:0 PGEN_LINE_PD[7:0] R/W 0x67 Line PeriodLeast significant byte of the line period.In 800 Mbps and 1.6 Gbps CSI-2 modes, units are 10 ns and the default setting for the line period registers sets a line period of 31.75 microseconds.In 1.2 Gbps CSI-2 mode, units are 13.33 ns and the default setting for the line period registers sets a line period of 42.33 microseconds.In 400 Mbps CSI-2 mode, units are 20 ns and the default setting for the line period registers sets a line period of 63.5 microseconds. 7:0 PGEN_LINE_PD[7:0] R/W 0x67 Line PeriodLeast significant byte of the line period.In 800 Mbps and 1.6 Gbps CSI-2 modes, units are 10 ns and the default setting for the line period registers sets a line period of 31.75 microseconds.In 1.2 Gbps CSI-2 mode, units are 13.33 ns and the default setting for the line period registers sets a line period of 42.33 microseconds.In 400 Mbps CSI-2 mode, units are 20 ns and the default setting for the line period registers sets a line period of 63.5 microseconds. 7:0PGEN_LINE_PD[7:0]R/W0x67 Line PeriodLeast significant byte of the line period.In 800 Mbps and 1.6 Gbps CSI-2 modes, units are 10 ns and the default setting for the line period registers sets a line period of 31.75 microseconds.In 1.2 Gbps CSI-2 mode, units are 13.33 ns and the default setting for the line period registers sets a line period of 42.33 microseconds.In 400 Mbps CSI-2 mode, units are 20 ns and the default setting for the line period registers sets a line period of 63.5 microseconds. PGEN_VBP Register (Address = 0xE) [Reset = 0x21] PGEN_VBP is shown in #GUID-20230816-SS0T-ZHW7-QLC0-M9TWGQD9HKQD/PATGEN_AND_CSI-2_PATGEN_AND_CSI-2_PATGEN_AND_CSI-2_PGEN_VBP_TABLE_TABLE. Return to the Summary Table. PGEN_VBP Register Field Descriptions Bit Field Type Reset Description 7:0 PGEN_VBP R/W 0x21 Vertical Back PorchThis value provides the vertical back porch portion of the vertical blanking interval. This value provides the number of blank lines between the FrameStart packet and the first video data packet. PGEN_VBP Register (Address = 0xE) [Reset = 0x21] PGEN_VBP is shown in #GUID-20230816-SS0T-ZHW7-QLC0-M9TWGQD9HKQD/PATGEN_AND_CSI-2_PATGEN_AND_CSI-2_PATGEN_AND_CSI-2_PGEN_VBP_TABLE_TABLE.#GUID-20230816-SS0T-ZHW7-QLC0-M9TWGQD9HKQD/PATGEN_AND_CSI-2_PATGEN_AND_CSI-2_PATGEN_AND_CSI-2_PGEN_VBP_TABLE_TABLEReturn to the Summary Table.Summary Table PGEN_VBP Register Field Descriptions Bit Field Type Reset Description 7:0 PGEN_VBP R/W 0x21 Vertical Back PorchThis value provides the vertical back porch portion of the vertical blanking interval. This value provides the number of blank lines between the FrameStart packet and the first video data packet. PGEN_VBP Register Field Descriptions Bit Field Type Reset Description 7:0 PGEN_VBP R/W 0x21 Vertical Back PorchThis value provides the vertical back porch portion of the vertical blanking interval. This value provides the number of blank lines between the FrameStart packet and the first video data packet. Bit Field Type Reset Description Bit Field Type Reset Description BitFieldTypeResetDescription 7:0 PGEN_VBP R/W 0x21 Vertical Back PorchThis value provides the vertical back porch portion of the vertical blanking interval. This value provides the number of blank lines between the FrameStart packet and the first video data packet. 7:0 PGEN_VBP R/W 0x21 Vertical Back PorchThis value provides the vertical back porch portion of the vertical blanking interval. This value provides the number of blank lines between the FrameStart packet and the first video data packet. 7:0PGEN_VBPR/W0x21 Vertical Back PorchThis value provides the vertical back porch portion of the vertical blanking interval. This value provides the number of blank lines between the FrameStart packet and the first video data packet. PGEN_VFP Register (Address = 0xF) [Reset = 0x0A] PGEN_VFP is shown in #GUID-20230816-SS0T-ZHW7-QLC0-M9TWGQD9HKQD/PATGEN_AND_CSI-2_PATGEN_AND_CSI-2_PATGEN_AND_CSI-2_PGEN_VFP_TABLE_TABLE. Return to the Summary Table. PGEN_VFP Register Field Descriptions Bit Field Type Reset Description 7:0 PGEN_VFP R/W 0xA Vertical Front PorchThis value provides the vertical front porch portion of the vertical blanking interval. This value provides the number of blank lines between the last video line and the FrameEnd packet. PGEN_VFP Register (Address = 0xF) [Reset = 0x0A] PGEN_VFP is shown in #GUID-20230816-SS0T-ZHW7-QLC0-M9TWGQD9HKQD/PATGEN_AND_CSI-2_PATGEN_AND_CSI-2_PATGEN_AND_CSI-2_PGEN_VFP_TABLE_TABLE.#GUID-20230816-SS0T-ZHW7-QLC0-M9TWGQD9HKQD/PATGEN_AND_CSI-2_PATGEN_AND_CSI-2_PATGEN_AND_CSI-2_PGEN_VFP_TABLE_TABLEReturn to the Summary Table.Summary Table PGEN_VFP Register Field Descriptions Bit Field Type Reset Description 7:0 PGEN_VFP R/W 0xA Vertical Front PorchThis value provides the vertical front porch portion of the vertical blanking interval. This value provides the number of blank lines between the last video line and the FrameEnd packet. PGEN_VFP Register Field Descriptions Bit Field Type Reset Description 7:0 PGEN_VFP R/W 0xA Vertical Front PorchThis value provides the vertical front porch portion of the vertical blanking interval. This value provides the number of blank lines between the last video line and the FrameEnd packet. Bit Field Type Reset Description Bit Field Type Reset Description BitFieldTypeResetDescription 7:0 PGEN_VFP R/W 0xA Vertical Front PorchThis value provides the vertical front porch portion of the vertical blanking interval. This value provides the number of blank lines between the last video line and the FrameEnd packet. 7:0 PGEN_VFP R/W 0xA Vertical Front PorchThis value provides the vertical front porch portion of the vertical blanking interval. This value provides the number of blank lines between the last video line and the FrameEnd packet. 7:0PGEN_VFPR/W0xA Vertical Front PorchThis value provides the vertical front porch portion of the vertical blanking interval. This value provides the number of blank lines between the last video line and the FrameEnd packet. PGEN_COLOR0 Register (Address = 0x10) [Reset = 0xAA] PGEN_COLOR0 is shown in #GUID-20230816-SS0T-ZHW7-QLC0-M9TWGQD9HKQD/PATGEN_AND_CSI-2_PATGEN_AND_CSI-2_PATGEN_AND_CSI-2_PGEN_COLOR0_TABLE_TABLE. Return to the Summary Table. PGEN_COLOR0 Register Field Descriptions Bit Field Type Reset Description 7:0 PGEN_COLOR0 R/W 0xAA Pattern Generator Color 0For Reference Color Bar Patterns, this register controls the byte data value sent during color bar 0. For Fixed Color Patterns, this register controls the first byte of the fixed color pattern. PGEN_COLOR0 Register (Address = 0x10) [Reset = 0xAA] PGEN_COLOR0 is shown in #GUID-20230816-SS0T-ZHW7-QLC0-M9TWGQD9HKQD/PATGEN_AND_CSI-2_PATGEN_AND_CSI-2_PATGEN_AND_CSI-2_PGEN_COLOR0_TABLE_TABLE.#GUID-20230816-SS0T-ZHW7-QLC0-M9TWGQD9HKQD/PATGEN_AND_CSI-2_PATGEN_AND_CSI-2_PATGEN_AND_CSI-2_PGEN_COLOR0_TABLE_TABLEReturn to the Summary Table.Summary Table PGEN_COLOR0 Register Field Descriptions Bit Field Type Reset Description 7:0 PGEN_COLOR0 R/W 0xAA Pattern Generator Color 0For Reference Color Bar Patterns, this register controls the byte data value sent during color bar 0. For Fixed Color Patterns, this register controls the first byte of the fixed color pattern. PGEN_COLOR0 Register Field Descriptions Bit Field Type Reset Description 7:0 PGEN_COLOR0 R/W 0xAA Pattern Generator Color 0For Reference Color Bar Patterns, this register controls the byte data value sent during color bar 0. For Fixed Color Patterns, this register controls the first byte of the fixed color pattern. Bit Field Type Reset Description Bit Field Type Reset Description BitFieldTypeResetDescription 7:0 PGEN_COLOR0 R/W 0xAA Pattern Generator Color 0For Reference Color Bar Patterns, this register controls the byte data value sent during color bar 0. For Fixed Color Patterns, this register controls the first byte of the fixed color pattern. 7:0 PGEN_COLOR0 R/W 0xAA Pattern Generator Color 0For Reference Color Bar Patterns, this register controls the byte data value sent during color bar 0. For Fixed Color Patterns, this register controls the first byte of the fixed color pattern. 7:0PGEN_COLOR0R/W0xAA Pattern Generator Color 0For Reference Color Bar Patterns, this register controls the byte data value sent during color bar 0. For Fixed Color Patterns, this register controls the first byte of the fixed color pattern. PGEN_COLOR1 Register (Address = 0x11) [Reset = 0x33] PGEN_COLOR1 is shown in #GUID-20230816-SS0T-ZHW7-QLC0-M9TWGQD9HKQD/PATGEN_AND_CSI-2_PATGEN_AND_CSI-2_PATGEN_AND_CSI-2_PGEN_COLOR1_TABLE_TABLE. Return to the Summary Table. PGEN_COLOR1 Register Field Descriptions Bit Field Type Reset Description 7:0 PGEN_COLOR1 R/W 0x33 Pattern Generator Color 1For Reference Color Bar Patterns, this register controls the byte data value sent during color bar 1. For Fixed Color Patterns, this register controls the second byte of the fixed color pattern. PGEN_COLOR1 Register (Address = 0x11) [Reset = 0x33] PGEN_COLOR1 is shown in #GUID-20230816-SS0T-ZHW7-QLC0-M9TWGQD9HKQD/PATGEN_AND_CSI-2_PATGEN_AND_CSI-2_PATGEN_AND_CSI-2_PGEN_COLOR1_TABLE_TABLE.#GUID-20230816-SS0T-ZHW7-QLC0-M9TWGQD9HKQD/PATGEN_AND_CSI-2_PATGEN_AND_CSI-2_PATGEN_AND_CSI-2_PGEN_COLOR1_TABLE_TABLEReturn to the Summary Table.Summary Table PGEN_COLOR1 Register Field Descriptions Bit Field Type Reset Description 7:0 PGEN_COLOR1 R/W 0x33 Pattern Generator Color 1For Reference Color Bar Patterns, this register controls the byte data value sent during color bar 1. For Fixed Color Patterns, this register controls the second byte of the fixed color pattern. PGEN_COLOR1 Register Field Descriptions Bit Field Type Reset Description 7:0 PGEN_COLOR1 R/W 0x33 Pattern Generator Color 1For Reference Color Bar Patterns, this register controls the byte data value sent during color bar 1. For Fixed Color Patterns, this register controls the second byte of the fixed color pattern. Bit Field Type Reset Description Bit Field Type Reset Description BitFieldTypeResetDescription 7:0 PGEN_COLOR1 R/W 0x33 Pattern Generator Color 1For Reference Color Bar Patterns, this register controls the byte data value sent during color bar 1. For Fixed Color Patterns, this register controls the second byte of the fixed color pattern. 7:0 PGEN_COLOR1 R/W 0x33 Pattern Generator Color 1For Reference Color Bar Patterns, this register controls the byte data value sent during color bar 1. For Fixed Color Patterns, this register controls the second byte of the fixed color pattern. 7:0PGEN_COLOR1R/W0x33 Pattern Generator Color 1For Reference Color Bar Patterns, this register controls the byte data value sent during color bar 1. For Fixed Color Patterns, this register controls the second byte of the fixed color pattern. PGEN_COLOR2 Register (Address = 0x12) [Reset = 0xF0] PGEN_COLOR2 is shown in #GUID-20230816-SS0T-ZHW7-QLC0-M9TWGQD9HKQD/PATGEN_AND_CSI-2_PATGEN_AND_CSI-2_PATGEN_AND_CSI-2_PGEN_COLOR2_TABLE_TABLE. Return to the Summary Table. PGEN_COLOR2 Register Field Descriptions Bit Field Type Reset Description 7:0 PGEN_COLOR2 R/W 0xF0 Pattern Generator Color 2For Reference Color Bar Patterns, this register controls the byte data value sent during color bar 2. For Fixed Color Patterns, this register controls the third byte of the fixed color pattern. PGEN_COLOR2 Register (Address = 0x12) [Reset = 0xF0] PGEN_COLOR2 is shown in #GUID-20230816-SS0T-ZHW7-QLC0-M9TWGQD9HKQD/PATGEN_AND_CSI-2_PATGEN_AND_CSI-2_PATGEN_AND_CSI-2_PGEN_COLOR2_TABLE_TABLE.#GUID-20230816-SS0T-ZHW7-QLC0-M9TWGQD9HKQD/PATGEN_AND_CSI-2_PATGEN_AND_CSI-2_PATGEN_AND_CSI-2_PGEN_COLOR2_TABLE_TABLEReturn to the Summary Table.Summary Table PGEN_COLOR2 Register Field Descriptions Bit Field Type Reset Description 7:0 PGEN_COLOR2 R/W 0xF0 Pattern Generator Color 2For Reference Color Bar Patterns, this register controls the byte data value sent during color bar 2. For Fixed Color Patterns, this register controls the third byte of the fixed color pattern. PGEN_COLOR2 Register Field Descriptions Bit Field Type Reset Description 7:0 PGEN_COLOR2 R/W 0xF0 Pattern Generator Color 2For Reference Color Bar Patterns, this register controls the byte data value sent during color bar 2. For Fixed Color Patterns, this register controls the third byte of the fixed color pattern. Bit Field Type Reset Description Bit Field Type Reset Description BitFieldTypeResetDescription 7:0 PGEN_COLOR2 R/W 0xF0 Pattern Generator Color 2For Reference Color Bar Patterns, this register controls the byte data value sent during color bar 2. For Fixed Color Patterns, this register controls the third byte of the fixed color pattern. 7:0 PGEN_COLOR2 R/W 0xF0 Pattern Generator Color 2For Reference Color Bar Patterns, this register controls the byte data value sent during color bar 2. For Fixed Color Patterns, this register controls the third byte of the fixed color pattern. 7:0PGEN_COLOR2R/W0xF0 Pattern Generator Color 2For Reference Color Bar Patterns, this register controls the byte data value sent during color bar 2. For Fixed Color Patterns, this register controls the third byte of the fixed color pattern. PGEN_COLOR3 Register (Address = 0x13) [Reset = 0x7F] PGEN_COLOR3 is shown in #GUID-20230816-SS0T-ZHW7-QLC0-M9TWGQD9HKQD/PATGEN_AND_CSI-2_PATGEN_AND_CSI-2_PATGEN_AND_CSI-2_PGEN_COLOR3_TABLE_TABLE. Return to the Summary Table. PGEN_COLOR3 Register Field Descriptions Bit Field Type Reset Description 7:0 PGEN_COLOR3 R/W 0x7F Pattern Generator Color 3For Reference Color Bar Patterns, this register controls the byte data value sent during color bar 3. For Fixed Color Patterns, this register controls the fourth byte of the fixed color pattern. PGEN_COLOR3 Register (Address = 0x13) [Reset = 0x7F] PGEN_COLOR3 is shown in #GUID-20230816-SS0T-ZHW7-QLC0-M9TWGQD9HKQD/PATGEN_AND_CSI-2_PATGEN_AND_CSI-2_PATGEN_AND_CSI-2_PGEN_COLOR3_TABLE_TABLE.#GUID-20230816-SS0T-ZHW7-QLC0-M9TWGQD9HKQD/PATGEN_AND_CSI-2_PATGEN_AND_CSI-2_PATGEN_AND_CSI-2_PGEN_COLOR3_TABLE_TABLEReturn to the Summary Table.Summary Table PGEN_COLOR3 Register Field Descriptions Bit Field Type Reset Description 7:0 PGEN_COLOR3 R/W 0x7F Pattern Generator Color 3For Reference Color Bar Patterns, this register controls the byte data value sent during color bar 3. For Fixed Color Patterns, this register controls the fourth byte of the fixed color pattern. PGEN_COLOR3 Register Field Descriptions Bit Field Type Reset Description 7:0 PGEN_COLOR3 R/W 0x7F Pattern Generator Color 3For Reference Color Bar Patterns, this register controls the byte data value sent during color bar 3. For Fixed Color Patterns, this register controls the fourth byte of the fixed color pattern. Bit Field Type Reset Description Bit Field Type Reset Description BitFieldTypeResetDescription 7:0 PGEN_COLOR3 R/W 0x7F Pattern Generator Color 3For Reference Color Bar Patterns, this register controls the byte data value sent during color bar 3. For Fixed Color Patterns, this register controls the fourth byte of the fixed color pattern. 7:0 PGEN_COLOR3 R/W 0x7F Pattern Generator Color 3For Reference Color Bar Patterns, this register controls the byte data value sent during color bar 3. For Fixed Color Patterns, this register controls the fourth byte of the fixed color pattern. 7:0PGEN_COLOR3R/W0x7F Pattern Generator Color 3For Reference Color Bar Patterns, this register controls the byte data value sent during color bar 3. For Fixed Color Patterns, this register controls the fourth byte of the fixed color pattern. PGEN_COLOR4 Register (Address = 0x14) [Reset = 0x55] PGEN_COLOR4 is shown in #GUID-20230816-SS0T-ZHW7-QLC0-M9TWGQD9HKQD/PATGEN_AND_CSI-2_PATGEN_AND_CSI-2_PATGEN_AND_CSI-2_PGEN_COLOR4_TABLE_TABLE. Return to the Summary Table. PGEN_COLOR4 Register Field Descriptions Bit Field Type Reset Description 7:0 PGEN_COLOR4 R/W 0x55 Pattern Generator Color 4For Reference Color Bar Patterns, this register controls the byte data value sent during color bar 4. For Fixed Color Patterns, this register controls the fifth byte of the fixed color pattern. PGEN_COLOR4 Register (Address = 0x14) [Reset = 0x55] PGEN_COLOR4 is shown in #GUID-20230816-SS0T-ZHW7-QLC0-M9TWGQD9HKQD/PATGEN_AND_CSI-2_PATGEN_AND_CSI-2_PATGEN_AND_CSI-2_PGEN_COLOR4_TABLE_TABLE.#GUID-20230816-SS0T-ZHW7-QLC0-M9TWGQD9HKQD/PATGEN_AND_CSI-2_PATGEN_AND_CSI-2_PATGEN_AND_CSI-2_PGEN_COLOR4_TABLE_TABLEReturn to the Summary Table.Summary Table PGEN_COLOR4 Register Field Descriptions Bit Field Type Reset Description 7:0 PGEN_COLOR4 R/W 0x55 Pattern Generator Color 4For Reference Color Bar Patterns, this register controls the byte data value sent during color bar 4. For Fixed Color Patterns, this register controls the fifth byte of the fixed color pattern. PGEN_COLOR4 Register Field Descriptions Bit Field Type Reset Description 7:0 PGEN_COLOR4 R/W 0x55 Pattern Generator Color 4For Reference Color Bar Patterns, this register controls the byte data value sent during color bar 4. For Fixed Color Patterns, this register controls the fifth byte of the fixed color pattern. Bit Field Type Reset Description Bit Field Type Reset Description BitFieldTypeResetDescription 7:0 PGEN_COLOR4 R/W 0x55 Pattern Generator Color 4For Reference Color Bar Patterns, this register controls the byte data value sent during color bar 4. For Fixed Color Patterns, this register controls the fifth byte of the fixed color pattern. 7:0 PGEN_COLOR4 R/W 0x55 Pattern Generator Color 4For Reference Color Bar Patterns, this register controls the byte data value sent during color bar 4. For Fixed Color Patterns, this register controls the fifth byte of the fixed color pattern. 7:0PGEN_COLOR4R/W0x55 Pattern Generator Color 4For Reference Color Bar Patterns, this register controls the byte data value sent during color bar 4. For Fixed Color Patterns, this register controls the fifth byte of the fixed color pattern. PGEN_COLOR5 Register (Address = 0x15) [Reset = 0xCC] PGEN_COLOR5 is shown in #GUID-20230816-SS0T-ZHW7-QLC0-M9TWGQD9HKQD/PATGEN_AND_CSI-2_PATGEN_AND_CSI-2_PATGEN_AND_CSI-2_PGEN_COLOR5_TABLE_TABLE. Return to the Summary Table. PGEN_COLOR5 Register Field Descriptions Bit Field Type Reset Description 7:0 PGEN_COLOR5 R/W 0xCC Pattern Generator Color 5For Reference Color Bar Patterns, this register controls the byte data value sent during color bar 5. For Fixed Color Patterns, this register controls the sixth byte of the fixed color pattern. PGEN_COLOR5 Register (Address = 0x15) [Reset = 0xCC] PGEN_COLOR5 is shown in #GUID-20230816-SS0T-ZHW7-QLC0-M9TWGQD9HKQD/PATGEN_AND_CSI-2_PATGEN_AND_CSI-2_PATGEN_AND_CSI-2_PGEN_COLOR5_TABLE_TABLE.#GUID-20230816-SS0T-ZHW7-QLC0-M9TWGQD9HKQD/PATGEN_AND_CSI-2_PATGEN_AND_CSI-2_PATGEN_AND_CSI-2_PGEN_COLOR5_TABLE_TABLEReturn to the Summary Table.Summary Table PGEN_COLOR5 Register Field Descriptions Bit Field Type Reset Description 7:0 PGEN_COLOR5 R/W 0xCC Pattern Generator Color 5For Reference Color Bar Patterns, this register controls the byte data value sent during color bar 5. For Fixed Color Patterns, this register controls the sixth byte of the fixed color pattern. PGEN_COLOR5 Register Field Descriptions Bit Field Type Reset Description 7:0 PGEN_COLOR5 R/W 0xCC Pattern Generator Color 5For Reference Color Bar Patterns, this register controls the byte data value sent during color bar 5. For Fixed Color Patterns, this register controls the sixth byte of the fixed color pattern. Bit Field Type Reset Description Bit Field Type Reset Description BitFieldTypeResetDescription 7:0 PGEN_COLOR5 R/W 0xCC Pattern Generator Color 5For Reference Color Bar Patterns, this register controls the byte data value sent during color bar 5. For Fixed Color Patterns, this register controls the sixth byte of the fixed color pattern. 7:0 PGEN_COLOR5 R/W 0xCC Pattern Generator Color 5For Reference Color Bar Patterns, this register controls the byte data value sent during color bar 5. For Fixed Color Patterns, this register controls the sixth byte of the fixed color pattern. 7:0PGEN_COLOR5R/W0xCC Pattern Generator Color 5For Reference Color Bar Patterns, this register controls the byte data value sent during color bar 5. For Fixed Color Patterns, this register controls the sixth byte of the fixed color pattern. PGEN_COLOR6 Register (Address = 0x16) [Reset = 0x0F] PGEN_COLOR6 is shown in #GUID-20230816-SS0T-ZHW7-QLC0-M9TWGQD9HKQD/PATGEN_AND_CSI-2_PATGEN_AND_CSI-2_PATGEN_AND_CSI-2_PGEN_COLOR6_TABLE_TABLE. Return to the Summary Table. PGEN_COLOR6 Register Field Descriptions Bit Field Type Reset Description 7:0 PGEN_COLOR6 R/W 0xF Pattern Generator Color 6For Reference Color Bar Patterns, this register controls the byte data value sent during color bar 6. For Fixed Color Patterns, this register controls the seventh byte of the fixed color pattern. PGEN_COLOR6 Register (Address = 0x16) [Reset = 0x0F] PGEN_COLOR6 is shown in #GUID-20230816-SS0T-ZHW7-QLC0-M9TWGQD9HKQD/PATGEN_AND_CSI-2_PATGEN_AND_CSI-2_PATGEN_AND_CSI-2_PGEN_COLOR6_TABLE_TABLE.#GUID-20230816-SS0T-ZHW7-QLC0-M9TWGQD9HKQD/PATGEN_AND_CSI-2_PATGEN_AND_CSI-2_PATGEN_AND_CSI-2_PGEN_COLOR6_TABLE_TABLEReturn to the Summary Table.Summary Table PGEN_COLOR6 Register Field Descriptions Bit Field Type Reset Description 7:0 PGEN_COLOR6 R/W 0xF Pattern Generator Color 6For Reference Color Bar Patterns, this register controls the byte data value sent during color bar 6. For Fixed Color Patterns, this register controls the seventh byte of the fixed color pattern. PGEN_COLOR6 Register Field Descriptions Bit Field Type Reset Description 7:0 PGEN_COLOR6 R/W 0xF Pattern Generator Color 6For Reference Color Bar Patterns, this register controls the byte data value sent during color bar 6. For Fixed Color Patterns, this register controls the seventh byte of the fixed color pattern. Bit Field Type Reset Description Bit Field Type Reset Description BitFieldTypeResetDescription 7:0 PGEN_COLOR6 R/W 0xF Pattern Generator Color 6For Reference Color Bar Patterns, this register controls the byte data value sent during color bar 6. For Fixed Color Patterns, this register controls the seventh byte of the fixed color pattern. 7:0 PGEN_COLOR6 R/W 0xF Pattern Generator Color 6For Reference Color Bar Patterns, this register controls the byte data value sent during color bar 6. For Fixed Color Patterns, this register controls the seventh byte of the fixed color pattern. 7:0PGEN_COLOR6R/W0xF Pattern Generator Color 6For Reference Color Bar Patterns, this register controls the byte data value sent during color bar 6. For Fixed Color Patterns, this register controls the seventh byte of the fixed color pattern. PGEN_COLOR7 Register (Address = 0x17) [Reset = 0x80] PGEN_COLOR7 is shown in #GUID-20230816-SS0T-ZHW7-QLC0-M9TWGQD9HKQD/PATGEN_AND_CSI-2_PATGEN_AND_CSI-2_PATGEN_AND_CSI-2_PGEN_COLOR7_TABLE_TABLE. Return to the Summary Table. PGEN_COLOR7 Register Field Descriptions Bit Field Type Reset Description 7:0 PGEN_COLOR7 R/W 0x80 Pattern Generator Color 7For Reference Color Bar Patterns, this register controls the byte data value sent during color bar 7. For Fixed Color Patterns, this register controls the eighth byte of the fixed color pattern. PGEN_COLOR7 Register (Address = 0x17) [Reset = 0x80] PGEN_COLOR7 is shown in #GUID-20230816-SS0T-ZHW7-QLC0-M9TWGQD9HKQD/PATGEN_AND_CSI-2_PATGEN_AND_CSI-2_PATGEN_AND_CSI-2_PGEN_COLOR7_TABLE_TABLE.#GUID-20230816-SS0T-ZHW7-QLC0-M9TWGQD9HKQD/PATGEN_AND_CSI-2_PATGEN_AND_CSI-2_PATGEN_AND_CSI-2_PGEN_COLOR7_TABLE_TABLEReturn to the Summary Table.Summary Table PGEN_COLOR7 Register Field Descriptions Bit Field Type Reset Description 7:0 PGEN_COLOR7 R/W 0x80 Pattern Generator Color 7For Reference Color Bar Patterns, this register controls the byte data value sent during color bar 7. For Fixed Color Patterns, this register controls the eighth byte of the fixed color pattern. PGEN_COLOR7 Register Field Descriptions Bit Field Type Reset Description 7:0 PGEN_COLOR7 R/W 0x80 Pattern Generator Color 7For Reference Color Bar Patterns, this register controls the byte data value sent during color bar 7. For Fixed Color Patterns, this register controls the eighth byte of the fixed color pattern. Bit Field Type Reset Description Bit Field Type Reset Description BitFieldTypeResetDescription 7:0 PGEN_COLOR7 R/W 0x80 Pattern Generator Color 7For Reference Color Bar Patterns, this register controls the byte data value sent during color bar 7. For Fixed Color Patterns, this register controls the eighth byte of the fixed color pattern. 7:0 PGEN_COLOR7 R/W 0x80 Pattern Generator Color 7For Reference Color Bar Patterns, this register controls the byte data value sent during color bar 7. For Fixed Color Patterns, this register controls the eighth byte of the fixed color pattern. 7:0PGEN_COLOR7R/W0x80 Pattern Generator Color 7For Reference Color Bar Patterns, this register controls the byte data value sent during color bar 7. For Fixed Color Patterns, this register controls the eighth byte of the fixed color pattern. PGEN_COLOR8 Register (Address = 0x18) [Reset = 0x00] PGEN_COLOR8 is shown in #GUID-20230816-SS0T-ZHW7-QLC0-M9TWGQD9HKQD/PATGEN_AND_CSI-2_PATGEN_AND_CSI-2_PATGEN_AND_CSI-2_PGEN_COLOR8_TABLE_TABLE. Return to the Summary Table. PGEN_COLOR8 Register Field Descriptions Bit Field Type Reset Description 7:0 PGEN_COLOR8 R/W 0x0 Pattern Generator Color 8For Fixed Color Patterns, this register controls the ninth byte of the fixed color pattern. PGEN_COLOR8 Register (Address = 0x18) [Reset = 0x00] PGEN_COLOR8 is shown in #GUID-20230816-SS0T-ZHW7-QLC0-M9TWGQD9HKQD/PATGEN_AND_CSI-2_PATGEN_AND_CSI-2_PATGEN_AND_CSI-2_PGEN_COLOR8_TABLE_TABLE.#GUID-20230816-SS0T-ZHW7-QLC0-M9TWGQD9HKQD/PATGEN_AND_CSI-2_PATGEN_AND_CSI-2_PATGEN_AND_CSI-2_PGEN_COLOR8_TABLE_TABLEReturn to the Summary Table.Summary Table PGEN_COLOR8 Register Field Descriptions Bit Field Type Reset Description 7:0 PGEN_COLOR8 R/W 0x0 Pattern Generator Color 8For Fixed Color Patterns, this register controls the ninth byte of the fixed color pattern. PGEN_COLOR8 Register Field Descriptions Bit Field Type Reset Description 7:0 PGEN_COLOR8 R/W 0x0 Pattern Generator Color 8For Fixed Color Patterns, this register controls the ninth byte of the fixed color pattern. Bit Field Type Reset Description Bit Field Type Reset Description BitFieldTypeResetDescription 7:0 PGEN_COLOR8 R/W 0x0 Pattern Generator Color 8For Fixed Color Patterns, this register controls the ninth byte of the fixed color pattern. 7:0 PGEN_COLOR8 R/W 0x0 Pattern Generator Color 8For Fixed Color Patterns, this register controls the ninth byte of the fixed color pattern. 7:0PGEN_COLOR8R/W0x0 Pattern Generator Color 8For Fixed Color Patterns, this register controls the ninth byte of the fixed color pattern. PGEN_COLOR9 Register (Address = 0x19) [Reset = 0x00] PGEN_COLOR9 is shown in #GUID-20230816-SS0T-ZHW7-QLC0-M9TWGQD9HKQD/PATGEN_AND_CSI-2_PATGEN_AND_CSI-2_PATGEN_AND_CSI-2_PGEN_COLOR9_TABLE_TABLE. Return to the Summary Table. PGEN_COLOR9 Register Field Descriptions Bit Field Type Reset Description 7:0 PGEN_COLOR9 R/W 0x0 Pattern Generator Color 9For Fixed Color Patterns, this register controls the tenth byte of the fixed color pattern. PGEN_COLOR9 Register (Address = 0x19) [Reset = 0x00] PGEN_COLOR9 is shown in #GUID-20230816-SS0T-ZHW7-QLC0-M9TWGQD9HKQD/PATGEN_AND_CSI-2_PATGEN_AND_CSI-2_PATGEN_AND_CSI-2_PGEN_COLOR9_TABLE_TABLE.#GUID-20230816-SS0T-ZHW7-QLC0-M9TWGQD9HKQD/PATGEN_AND_CSI-2_PATGEN_AND_CSI-2_PATGEN_AND_CSI-2_PGEN_COLOR9_TABLE_TABLEReturn to the Summary Table.Summary Table PGEN_COLOR9 Register Field Descriptions Bit Field Type Reset Description 7:0 PGEN_COLOR9 R/W 0x0 Pattern Generator Color 9For Fixed Color Patterns, this register controls the tenth byte of the fixed color pattern. PGEN_COLOR9 Register Field Descriptions Bit Field Type Reset Description 7:0 PGEN_COLOR9 R/W 0x0 Pattern Generator Color 9For Fixed Color Patterns, this register controls the tenth byte of the fixed color pattern. Bit Field Type Reset Description Bit Field Type Reset Description BitFieldTypeResetDescription 7:0 PGEN_COLOR9 R/W 0x0 Pattern Generator Color 9For Fixed Color Patterns, this register controls the tenth byte of the fixed color pattern. 7:0 PGEN_COLOR9 R/W 0x0 Pattern Generator Color 9For Fixed Color Patterns, this register controls the tenth byte of the fixed color pattern. 7:0PGEN_COLOR9R/W0x0 Pattern Generator Color 9For Fixed Color Patterns, this register controls the tenth byte of the fixed color pattern. PGEN_COLOR10 Register (Address = 0x1A) [Reset = 0x00] PGEN_COLOR10 is shown in #GUID-20230816-SS0T-ZHW7-QLC0-M9TWGQD9HKQD/PATGEN_AND_CSI-2_PATGEN_AND_CSI-2_PATGEN_AND_CSI-2_PGEN_COLOR10_TABLE_TABLE. Return to the Summary Table. PGEN_COLOR10 Register Field Descriptions Bit Field Type Reset Description 7:0 PGEN_COLOR10 R/W 0x0 Pattern Generator Color 10For Fixed Color Patterns, this register controls the eleventh byte of the fixed color pattern. PGEN_COLOR10 Register (Address = 0x1A) [Reset = 0x00] PGEN_COLOR10 is shown in #GUID-20230816-SS0T-ZHW7-QLC0-M9TWGQD9HKQD/PATGEN_AND_CSI-2_PATGEN_AND_CSI-2_PATGEN_AND_CSI-2_PGEN_COLOR10_TABLE_TABLE.#GUID-20230816-SS0T-ZHW7-QLC0-M9TWGQD9HKQD/PATGEN_AND_CSI-2_PATGEN_AND_CSI-2_PATGEN_AND_CSI-2_PGEN_COLOR10_TABLE_TABLEReturn to the Summary Table.Summary Table PGEN_COLOR10 Register Field Descriptions Bit Field Type Reset Description 7:0 PGEN_COLOR10 R/W 0x0 Pattern Generator Color 10For Fixed Color Patterns, this register controls the eleventh byte of the fixed color pattern. PGEN_COLOR10 Register Field Descriptions Bit Field Type Reset Description 7:0 PGEN_COLOR10 R/W 0x0 Pattern Generator Color 10For Fixed Color Patterns, this register controls the eleventh byte of the fixed color pattern. Bit Field Type Reset Description Bit Field Type Reset Description BitFieldTypeResetDescription 7:0 PGEN_COLOR10 R/W 0x0 Pattern Generator Color 10For Fixed Color Patterns, this register controls the eleventh byte of the fixed color pattern. 7:0 PGEN_COLOR10 R/W 0x0 Pattern Generator Color 10For Fixed Color Patterns, this register controls the eleventh byte of the fixed color pattern. 7:0PGEN_COLOR10R/W0x0 Pattern Generator Color 10For Fixed Color Patterns, this register controls the eleventh byte of the fixed color pattern. PGEN_COLOR11 Register (Address = 0x1B) [Reset = 0x00] PGEN_COLOR11 is shown in #GUID-20230816-SS0T-ZHW7-QLC0-M9TWGQD9HKQD/PATGEN_AND_CSI-2_PATGEN_AND_CSI-2_PATGEN_AND_CSI-2_PGEN_COLOR11_TABLE_TABLE. Return to the Summary Table. PGEN_COLOR11 Register Field Descriptions Bit Field Type Reset Description 7:0 PGEN_COLOR11 R/W 0x0 Pattern Generator Color 11For Fixed Color Patterns, this register controls the twelfth byte of the fixed color pattern. PGEN_COLOR11 Register (Address = 0x1B) [Reset = 0x00] PGEN_COLOR11 is shown in #GUID-20230816-SS0T-ZHW7-QLC0-M9TWGQD9HKQD/PATGEN_AND_CSI-2_PATGEN_AND_CSI-2_PATGEN_AND_CSI-2_PGEN_COLOR11_TABLE_TABLE.#GUID-20230816-SS0T-ZHW7-QLC0-M9TWGQD9HKQD/PATGEN_AND_CSI-2_PATGEN_AND_CSI-2_PATGEN_AND_CSI-2_PGEN_COLOR11_TABLE_TABLEReturn to the Summary Table.Summary Table PGEN_COLOR11 Register Field Descriptions Bit Field Type Reset Description 7:0 PGEN_COLOR11 R/W 0x0 Pattern Generator Color 11For Fixed Color Patterns, this register controls the twelfth byte of the fixed color pattern. PGEN_COLOR11 Register Field Descriptions Bit Field Type Reset Description 7:0 PGEN_COLOR11 R/W 0x0 Pattern Generator Color 11For Fixed Color Patterns, this register controls the twelfth byte of the fixed color pattern. Bit Field Type Reset Description Bit Field Type Reset Description BitFieldTypeResetDescription 7:0 PGEN_COLOR11 R/W 0x0 Pattern Generator Color 11For Fixed Color Patterns, this register controls the twelfth byte of the fixed color pattern. 7:0 PGEN_COLOR11 R/W 0x0 Pattern Generator Color 11For Fixed Color Patterns, this register controls the twelfth byte of the fixed color pattern. 7:0PGEN_COLOR11R/W0x0 Pattern Generator Color 11For Fixed Color Patterns, this register controls the twelfth byte of the fixed color pattern. PGEN_COLOR12 Register (Address = 0x1C) [Reset = 0x00] PGEN_COLOR12 is shown in #GUID-20230816-SS0T-ZHW7-QLC0-M9TWGQD9HKQD/PATGEN_AND_CSI-2_PATGEN_AND_CSI-2_PATGEN_AND_CSI-2_PGEN_COLOR12_TABLE_TABLE. Return to the Summary Table. PGEN_COLOR12 Register Field Descriptions Bit Field Type Reset Description 7:0 PGEN_COLOR12 R/W 0x0 Pattern Generator Color 12For Fixed Color Patterns, this register controls the thirteenth byte of the fixed color pattern. PGEN_COLOR12 Register (Address = 0x1C) [Reset = 0x00] PGEN_COLOR12 is shown in #GUID-20230816-SS0T-ZHW7-QLC0-M9TWGQD9HKQD/PATGEN_AND_CSI-2_PATGEN_AND_CSI-2_PATGEN_AND_CSI-2_PGEN_COLOR12_TABLE_TABLE.#GUID-20230816-SS0T-ZHW7-QLC0-M9TWGQD9HKQD/PATGEN_AND_CSI-2_PATGEN_AND_CSI-2_PATGEN_AND_CSI-2_PGEN_COLOR12_TABLE_TABLEReturn to the Summary Table.Summary Table PGEN_COLOR12 Register Field Descriptions Bit Field Type Reset Description 7:0 PGEN_COLOR12 R/W 0x0 Pattern Generator Color 12For Fixed Color Patterns, this register controls the thirteenth byte of the fixed color pattern. PGEN_COLOR12 Register Field Descriptions Bit Field Type Reset Description 7:0 PGEN_COLOR12 R/W 0x0 Pattern Generator Color 12For Fixed Color Patterns, this register controls the thirteenth byte of the fixed color pattern. Bit Field Type Reset Description Bit Field Type Reset Description BitFieldTypeResetDescription 7:0 PGEN_COLOR12 R/W 0x0 Pattern Generator Color 12For Fixed Color Patterns, this register controls the thirteenth byte of the fixed color pattern. 7:0 PGEN_COLOR12 R/W 0x0 Pattern Generator Color 12For Fixed Color Patterns, this register controls the thirteenth byte of the fixed color pattern. 7:0PGEN_COLOR12R/W0x0 Pattern Generator Color 12For Fixed Color Patterns, this register controls the thirteenth byte of the fixed color pattern. PGEN_COLOR13 Register (Address = 0x1D) [Reset = 0x00] PGEN_COLOR13 is shown in #GUID-20230816-SS0T-ZHW7-QLC0-M9TWGQD9HKQD/PATGEN_AND_CSI-2_PATGEN_AND_CSI-2_PATGEN_AND_CSI-2_PGEN_COLOR13_TABLE_TABLE. Return to the Summary Table. PGEN_COLOR13 Register Field Descriptions Bit Field Type Reset Description 7:0 PGEN_COLOR13 R/W 0x0 Pattern Generator Color 13For Fixed Color Patterns, this register controls the fourteenth byte of the fixed color pattern. PGEN_COLOR13 Register (Address = 0x1D) [Reset = 0x00] PGEN_COLOR13 is shown in #GUID-20230816-SS0T-ZHW7-QLC0-M9TWGQD9HKQD/PATGEN_AND_CSI-2_PATGEN_AND_CSI-2_PATGEN_AND_CSI-2_PGEN_COLOR13_TABLE_TABLE.#GUID-20230816-SS0T-ZHW7-QLC0-M9TWGQD9HKQD/PATGEN_AND_CSI-2_PATGEN_AND_CSI-2_PATGEN_AND_CSI-2_PGEN_COLOR13_TABLE_TABLEReturn to the Summary Table.Summary Table PGEN_COLOR13 Register Field Descriptions Bit Field Type Reset Description 7:0 PGEN_COLOR13 R/W 0x0 Pattern Generator Color 13For Fixed Color Patterns, this register controls the fourteenth byte of the fixed color pattern. PGEN_COLOR13 Register Field Descriptions Bit Field Type Reset Description 7:0 PGEN_COLOR13 R/W 0x0 Pattern Generator Color 13For Fixed Color Patterns, this register controls the fourteenth byte of the fixed color pattern. Bit Field Type Reset Description Bit Field Type Reset Description BitFieldTypeResetDescription 7:0 PGEN_COLOR13 R/W 0x0 Pattern Generator Color 13For Fixed Color Patterns, this register controls the fourteenth byte of the fixed color pattern. 7:0 PGEN_COLOR13 R/W 0x0 Pattern Generator Color 13For Fixed Color Patterns, this register controls the fourteenth byte of the fixed color pattern. 7:0PGEN_COLOR13R/W0x0 Pattern Generator Color 13For Fixed Color Patterns, this register controls the fourteenth byte of the fixed color pattern. PGEN_COLOR14 Register (Address = 0x1E) [Reset = 0x00] PGEN_COLOR14 is shown in #GUID-20230816-SS0T-ZHW7-QLC0-M9TWGQD9HKQD/PATGEN_AND_CSI-2_PATGEN_AND_CSI-2_PATGEN_AND_CSI-2_PGEN_COLOR14_TABLE_TABLE. Return to the Summary Table. PGEN_COLOR14 Register Field Descriptions Bit Field Type Reset Description 7:0 PGEN_COLOR14 R/W 0x0 Pattern Generator Color 14For Fixed Color Patterns, this register controls the fifteenth byte of the fixed color pattern. PGEN_COLOR14 Register (Address = 0x1E) [Reset = 0x00] PGEN_COLOR14 is shown in #GUID-20230816-SS0T-ZHW7-QLC0-M9TWGQD9HKQD/PATGEN_AND_CSI-2_PATGEN_AND_CSI-2_PATGEN_AND_CSI-2_PGEN_COLOR14_TABLE_TABLE.#GUID-20230816-SS0T-ZHW7-QLC0-M9TWGQD9HKQD/PATGEN_AND_CSI-2_PATGEN_AND_CSI-2_PATGEN_AND_CSI-2_PGEN_COLOR14_TABLE_TABLEReturn to the Summary Table.Summary Table PGEN_COLOR14 Register Field Descriptions Bit Field Type Reset Description 7:0 PGEN_COLOR14 R/W 0x0 Pattern Generator Color 14For Fixed Color Patterns, this register controls the fifteenth byte of the fixed color pattern. PGEN_COLOR14 Register Field Descriptions Bit Field Type Reset Description 7:0 PGEN_COLOR14 R/W 0x0 Pattern Generator Color 14For Fixed Color Patterns, this register controls the fifteenth byte of the fixed color pattern. Bit Field Type Reset Description Bit Field Type Reset Description BitFieldTypeResetDescription 7:0 PGEN_COLOR14 R/W 0x0 Pattern Generator Color 14For Fixed Color Patterns, this register controls the fifteenth byte of the fixed color pattern. 7:0 PGEN_COLOR14 R/W 0x0 Pattern Generator Color 14For Fixed Color Patterns, this register controls the fifteenth byte of the fixed color pattern. 7:0PGEN_COLOR14R/W0x0 Pattern Generator Color 14For Fixed Color Patterns, this register controls the fifteenth byte of the fixed color pattern. CSI0_TCK_PREP Register (Address = 0x40) [Reset = 0x05] CSI0_TCK_PREP is shown in #GUID-20230816-SS0T-ZHW7-QLC0-M9TWGQD9HKQD/PATGEN_AND_CSI-2_PATGEN_AND_CSI-2_PATGEN_AND_CSI-2_CSI0_TCK_PREP_TABLE_TABLE. Return to the Summary Table. CSI0_TCK_PREP Register Field Descriptions Bit Field Type Reset Description 7 MR_TCK_PREP_OV R/W 0x0 Override CSI-2 Tck-prep parameter0: Tck-prep is automatically determined1: Override Tck-prep with value in bits 6:0 of this register 6:0 MR_TCK_PREP R/W 0x5 Tck-prep valueIf bit 7 of this register is 0, this field is read-only, indicating current automatically determined value. The default value is based on the 800 Mbps CSI-2 rate and may change if different rate is selected.If bit 7 of this register is 1, this field is read/write. CSI0_TCK_PREP Register (Address = 0x40) [Reset = 0x05] CSI0_TCK_PREP is shown in #GUID-20230816-SS0T-ZHW7-QLC0-M9TWGQD9HKQD/PATGEN_AND_CSI-2_PATGEN_AND_CSI-2_PATGEN_AND_CSI-2_CSI0_TCK_PREP_TABLE_TABLE.#GUID-20230816-SS0T-ZHW7-QLC0-M9TWGQD9HKQD/PATGEN_AND_CSI-2_PATGEN_AND_CSI-2_PATGEN_AND_CSI-2_CSI0_TCK_PREP_TABLE_TABLEReturn to the Summary Table.Summary Table CSI0_TCK_PREP Register Field Descriptions Bit Field Type Reset Description 7 MR_TCK_PREP_OV R/W 0x0 Override CSI-2 Tck-prep parameter0: Tck-prep is automatically determined1: Override Tck-prep with value in bits 6:0 of this register 6:0 MR_TCK_PREP R/W 0x5 Tck-prep valueIf bit 7 of this register is 0, this field is read-only, indicating current automatically determined value. The default value is based on the 800 Mbps CSI-2 rate and may change if different rate is selected.If bit 7 of this register is 1, this field is read/write. CSI0_TCK_PREP Register Field Descriptions Bit Field Type Reset Description 7 MR_TCK_PREP_OV R/W 0x0 Override CSI-2 Tck-prep parameter0: Tck-prep is automatically determined1: Override Tck-prep with value in bits 6:0 of this register 6:0 MR_TCK_PREP R/W 0x5 Tck-prep valueIf bit 7 of this register is 0, this field is read-only, indicating current automatically determined value. The default value is based on the 800 Mbps CSI-2 rate and may change if different rate is selected.If bit 7 of this register is 1, this field is read/write. Bit Field Type Reset Description Bit Field Type Reset Description BitFieldTypeResetDescription 7 MR_TCK_PREP_OV R/W 0x0 Override CSI-2 Tck-prep parameter0: Tck-prep is automatically determined1: Override Tck-prep with value in bits 6:0 of this register 6:0 MR_TCK_PREP R/W 0x5 Tck-prep valueIf bit 7 of this register is 0, this field is read-only, indicating current automatically determined value. The default value is based on the 800 Mbps CSI-2 rate and may change if different rate is selected.If bit 7 of this register is 1, this field is read/write. 7 MR_TCK_PREP_OV R/W 0x0 Override CSI-2 Tck-prep parameter0: Tck-prep is automatically determined1: Override Tck-prep with value in bits 6:0 of this register 7MR_TCK_PREP_OVR/W0x0 Override CSI-2 Tck-prep parameter0: Tck-prep is automatically determined1: Override Tck-prep with value in bits 6:0 of this register 6:0 MR_TCK_PREP R/W 0x5 Tck-prep valueIf bit 7 of this register is 0, this field is read-only, indicating current automatically determined value. The default value is based on the 800 Mbps CSI-2 rate and may change if different rate is selected.If bit 7 of this register is 1, this field is read/write. 6:0MR_TCK_PREPR/W0x5 Tck-prep valueIf bit 7 of this register is 0, this field is read-only, indicating current automatically determined value. The default value is based on the 800 Mbps CSI-2 rate and may change if different rate is selected.If bit 7 of this register is 1, this field is read/write. CSI0_TCK_ZERO Register (Address = 0x41) [Reset = 0x1B] CSI0_TCK_ZERO is shown in #GUID-20230816-SS0T-ZHW7-QLC0-M9TWGQD9HKQD/PATGEN_AND_CSI-2_PATGEN_AND_CSI-2_PATGEN_AND_CSI-2_CSI0_TCK_ZERO_TABLE_TABLE. Return to the Summary Table. CSI0_TCK_ZERO Register Field Descriptions Bit Field Type Reset Description 7 MR_TCK_ZERO_OV R/W 0x0 Override CSI-2 Tck-zero parameter0: Tck-zero is automatically determined1: Override Tck-zero with value in bits 6:0 of this register 6:0 MR_TCK_ZERO R/W 0x1B Tck-zero valueIf bit 7 of this register is 0, this field is read-only, indicating current automatically determined value. The default value is based on the 800 Mbps CSI-2 rate and may change if different rate is selected.If bit 7 of this register is 1, this field is read/write. CSI0_TCK_ZERO Register (Address = 0x41) [Reset = 0x1B] CSI0_TCK_ZERO is shown in #GUID-20230816-SS0T-ZHW7-QLC0-M9TWGQD9HKQD/PATGEN_AND_CSI-2_PATGEN_AND_CSI-2_PATGEN_AND_CSI-2_CSI0_TCK_ZERO_TABLE_TABLE.#GUID-20230816-SS0T-ZHW7-QLC0-M9TWGQD9HKQD/PATGEN_AND_CSI-2_PATGEN_AND_CSI-2_PATGEN_AND_CSI-2_CSI0_TCK_ZERO_TABLE_TABLEReturn to the Summary Table.Summary Table CSI0_TCK_ZERO Register Field Descriptions Bit Field Type Reset Description 7 MR_TCK_ZERO_OV R/W 0x0 Override CSI-2 Tck-zero parameter0: Tck-zero is automatically determined1: Override Tck-zero with value in bits 6:0 of this register 6:0 MR_TCK_ZERO R/W 0x1B Tck-zero valueIf bit 7 of this register is 0, this field is read-only, indicating current automatically determined value. The default value is based on the 800 Mbps CSI-2 rate and may change if different rate is selected.If bit 7 of this register is 1, this field is read/write. CSI0_TCK_ZERO Register Field Descriptions Bit Field Type Reset Description 7 MR_TCK_ZERO_OV R/W 0x0 Override CSI-2 Tck-zero parameter0: Tck-zero is automatically determined1: Override Tck-zero with value in bits 6:0 of this register 6:0 MR_TCK_ZERO R/W 0x1B Tck-zero valueIf bit 7 of this register is 0, this field is read-only, indicating current automatically determined value. The default value is based on the 800 Mbps CSI-2 rate and may change if different rate is selected.If bit 7 of this register is 1, this field is read/write. Bit Field Type Reset Description Bit Field Type Reset Description BitFieldTypeResetDescription 7 MR_TCK_ZERO_OV R/W 0x0 Override CSI-2 Tck-zero parameter0: Tck-zero is automatically determined1: Override Tck-zero with value in bits 6:0 of this register 6:0 MR_TCK_ZERO R/W 0x1B Tck-zero valueIf bit 7 of this register is 0, this field is read-only, indicating current automatically determined value. The default value is based on the 800 Mbps CSI-2 rate and may change if different rate is selected.If bit 7 of this register is 1, this field is read/write. 7 MR_TCK_ZERO_OV R/W 0x0 Override CSI-2 Tck-zero parameter0: Tck-zero is automatically determined1: Override Tck-zero with value in bits 6:0 of this register 7MR_TCK_ZERO_OVR/W0x0 Override CSI-2 Tck-zero parameter0: Tck-zero is automatically determined1: Override Tck-zero with value in bits 6:0 of this register 6:0 MR_TCK_ZERO R/W 0x1B Tck-zero valueIf bit 7 of this register is 0, this field is read-only, indicating current automatically determined value. The default value is based on the 800 Mbps CSI-2 rate and may change if different rate is selected.If bit 7 of this register is 1, this field is read/write. 6:0MR_TCK_ZEROR/W0x1B Tck-zero valueIf bit 7 of this register is 0, this field is read-only, indicating current automatically determined value. The default value is based on the 800 Mbps CSI-2 rate and may change if different rate is selected.If bit 7 of this register is 1, this field is read/write. CSI0_TCK_TRAIL Register (Address = 0x42) [Reset = 0x0B] CSI0_TCK_TRAIL is shown in #GUID-20230816-SS0T-ZHW7-QLC0-M9TWGQD9HKQD/PATGEN_AND_CSI-2_PATGEN_AND_CSI-2_PATGEN_AND_CSI-2_CSI0_TCK_TRAIL_TABLE_TABLE. Return to the Summary Table. CSI0_TCK_TRAIL Register Field Descriptions Bit Field Type Reset Description 7 MR_TCK_TRAIL_OV R/W 0x0 Override CSI-2 Tck-trail parameter0: Tck-trail is automatically determined1: Override Tck-trail with value in bits 6:0 of this register 6:0 MR_TCK_TRAIL R/W 0xB Tck-trail valueIf bit 7 of this register is 0, this field is read-only, indicating current automatically determined value. The default value is based on the 800 Mbps CSI-2 rate and may change if different rate is selected.If bit 7 of this register is 1, this field is read/write. CSI0_TCK_TRAIL Register (Address = 0x42) [Reset = 0x0B] CSI0_TCK_TRAIL is shown in #GUID-20230816-SS0T-ZHW7-QLC0-M9TWGQD9HKQD/PATGEN_AND_CSI-2_PATGEN_AND_CSI-2_PATGEN_AND_CSI-2_CSI0_TCK_TRAIL_TABLE_TABLE.#GUID-20230816-SS0T-ZHW7-QLC0-M9TWGQD9HKQD/PATGEN_AND_CSI-2_PATGEN_AND_CSI-2_PATGEN_AND_CSI-2_CSI0_TCK_TRAIL_TABLE_TABLEReturn to the Summary Table.Summary Table CSI0_TCK_TRAIL Register Field Descriptions Bit Field Type Reset Description 7 MR_TCK_TRAIL_OV R/W 0x0 Override CSI-2 Tck-trail parameter0: Tck-trail is automatically determined1: Override Tck-trail with value in bits 6:0 of this register 6:0 MR_TCK_TRAIL R/W 0xB Tck-trail valueIf bit 7 of this register is 0, this field is read-only, indicating current automatically determined value. The default value is based on the 800 Mbps CSI-2 rate and may change if different rate is selected.If bit 7 of this register is 1, this field is read/write. CSI0_TCK_TRAIL Register Field Descriptions Bit Field Type Reset Description 7 MR_TCK_TRAIL_OV R/W 0x0 Override CSI-2 Tck-trail parameter0: Tck-trail is automatically determined1: Override Tck-trail with value in bits 6:0 of this register 6:0 MR_TCK_TRAIL R/W 0xB Tck-trail valueIf bit 7 of this register is 0, this field is read-only, indicating current automatically determined value. The default value is based on the 800 Mbps CSI-2 rate and may change if different rate is selected.If bit 7 of this register is 1, this field is read/write. Bit Field Type Reset Description Bit Field Type Reset Description BitFieldTypeResetDescription 7 MR_TCK_TRAIL_OV R/W 0x0 Override CSI-2 Tck-trail parameter0: Tck-trail is automatically determined1: Override Tck-trail with value in bits 6:0 of this register 6:0 MR_TCK_TRAIL R/W 0xB Tck-trail valueIf bit 7 of this register is 0, this field is read-only, indicating current automatically determined value. The default value is based on the 800 Mbps CSI-2 rate and may change if different rate is selected.If bit 7 of this register is 1, this field is read/write. 7 MR_TCK_TRAIL_OV R/W 0x0 Override CSI-2 Tck-trail parameter0: Tck-trail is automatically determined1: Override Tck-trail with value in bits 6:0 of this register 7MR_TCK_TRAIL_OVR/W0x0 Override CSI-2 Tck-trail parameter0: Tck-trail is automatically determined1: Override Tck-trail with value in bits 6:0 of this register 6:0 MR_TCK_TRAIL R/W 0xB Tck-trail valueIf bit 7 of this register is 0, this field is read-only, indicating current automatically determined value. The default value is based on the 800 Mbps CSI-2 rate and may change if different rate is selected.If bit 7 of this register is 1, this field is read/write. 6:0MR_TCK_TRAILR/W0xB Tck-trail valueIf bit 7 of this register is 0, this field is read-only, indicating current automatically determined value. The default value is based on the 800 Mbps CSI-2 rate and may change if different rate is selected.If bit 7 of this register is 1, this field is read/write. CSI0_TCK_POST Register (Address = 0x43) [Reset = 0x0A] CSI0_TCK_POST is shown in #GUID-20230816-SS0T-ZHW7-QLC0-M9TWGQD9HKQD/PATGEN_AND_CSI-2_PATGEN_AND_CSI-2_PATGEN_AND_CSI-2_CSI0_TCK_POST_TABLE_TABLE. Return to the Summary Table. CSI0_TCK_POST Register Field Descriptions Bit Field Type Reset Description 7 MR_TCK_POST_OV R/W 0x0 Override CSI-2 Tck-post parameter0: Tck-post is automatically determined1: Override Tck-post with value in bits 6:0 of this register 6:0 MR_TCK_POST R/W 0xA Tck-post valueIf bit 7 of this register is 0, this field is read-only, indicating current automatically determined value. The default value is based on the 800 Mbps CSI-2 rate and may change if different rate is selected.If bit 7 of this register is 1, this field is read/write. CSI0_TCK_POST Register (Address = 0x43) [Reset = 0x0A] CSI0_TCK_POST is shown in #GUID-20230816-SS0T-ZHW7-QLC0-M9TWGQD9HKQD/PATGEN_AND_CSI-2_PATGEN_AND_CSI-2_PATGEN_AND_CSI-2_CSI0_TCK_POST_TABLE_TABLE.#GUID-20230816-SS0T-ZHW7-QLC0-M9TWGQD9HKQD/PATGEN_AND_CSI-2_PATGEN_AND_CSI-2_PATGEN_AND_CSI-2_CSI0_TCK_POST_TABLE_TABLEReturn to the Summary Table.Summary Table CSI0_TCK_POST Register Field Descriptions Bit Field Type Reset Description 7 MR_TCK_POST_OV R/W 0x0 Override CSI-2 Tck-post parameter0: Tck-post is automatically determined1: Override Tck-post with value in bits 6:0 of this register 6:0 MR_TCK_POST R/W 0xA Tck-post valueIf bit 7 of this register is 0, this field is read-only, indicating current automatically determined value. The default value is based on the 800 Mbps CSI-2 rate and may change if different rate is selected.If bit 7 of this register is 1, this field is read/write. CSI0_TCK_POST Register Field Descriptions Bit Field Type Reset Description 7 MR_TCK_POST_OV R/W 0x0 Override CSI-2 Tck-post parameter0: Tck-post is automatically determined1: Override Tck-post with value in bits 6:0 of this register 6:0 MR_TCK_POST R/W 0xA Tck-post valueIf bit 7 of this register is 0, this field is read-only, indicating current automatically determined value. The default value is based on the 800 Mbps CSI-2 rate and may change if different rate is selected.If bit 7 of this register is 1, this field is read/write. Bit Field Type Reset Description Bit Field Type Reset Description BitFieldTypeResetDescription 7 MR_TCK_POST_OV R/W 0x0 Override CSI-2 Tck-post parameter0: Tck-post is automatically determined1: Override Tck-post with value in bits 6:0 of this register 6:0 MR_TCK_POST R/W 0xA Tck-post valueIf bit 7 of this register is 0, this field is read-only, indicating current automatically determined value. The default value is based on the 800 Mbps CSI-2 rate and may change if different rate is selected.If bit 7 of this register is 1, this field is read/write. 7 MR_TCK_POST_OV R/W 0x0 Override CSI-2 Tck-post parameter0: Tck-post is automatically determined1: Override Tck-post with value in bits 6:0 of this register 7MR_TCK_POST_OVR/W0x0 Override CSI-2 Tck-post parameter0: Tck-post is automatically determined1: Override Tck-post with value in bits 6:0 of this register 6:0 MR_TCK_POST R/W 0xA Tck-post valueIf bit 7 of this register is 0, this field is read-only, indicating current automatically determined value. The default value is based on the 800 Mbps CSI-2 rate and may change if different rate is selected.If bit 7 of this register is 1, this field is read/write. 6:0MR_TCK_POSTR/W0xA Tck-post valueIf bit 7 of this register is 0, this field is read-only, indicating current automatically determined value. The default value is based on the 800 Mbps CSI-2 rate and may change if different rate is selected.If bit 7 of this register is 1, this field is read/write. CSI0_THS_PREP Register (Address = 0x44) [Reset = 0x06] CSI0_THS_PREP is shown in #GUID-20230816-SS0T-ZHW7-QLC0-M9TWGQD9HKQD/PATGEN_AND_CSI-2_PATGEN_AND_CSI-2_PATGEN_AND_CSI-2_CSI0_THS_PREP_TABLE_TABLE. Return to the Summary Table. CSI0_THS_PREP Register Field Descriptions Bit Field Type Reset Description 7 MR_THS_PREP_OV R/W 0x0 Override CSI-2 Ths-prep parameter0: Ths-prep is automatically determined1: Override Ths-prep with value in bits 6:0 of this register 6:0 MR_THS_PREP R/W 0x6 Ths-prep valueIf bit 7 of this register is 0, this field is read-only, indicating current automatically determined value. The default value is based on the 800 Mbps CSI-2 rate and may change if different rate is selected.If bit 7 of this register is 1, this field is read/write. CSI0_THS_PREP Register (Address = 0x44) [Reset = 0x06] CSI0_THS_PREP is shown in #GUID-20230816-SS0T-ZHW7-QLC0-M9TWGQD9HKQD/PATGEN_AND_CSI-2_PATGEN_AND_CSI-2_PATGEN_AND_CSI-2_CSI0_THS_PREP_TABLE_TABLE.#GUID-20230816-SS0T-ZHW7-QLC0-M9TWGQD9HKQD/PATGEN_AND_CSI-2_PATGEN_AND_CSI-2_PATGEN_AND_CSI-2_CSI0_THS_PREP_TABLE_TABLEReturn to the Summary Table.Summary Table CSI0_THS_PREP Register Field Descriptions Bit Field Type Reset Description 7 MR_THS_PREP_OV R/W 0x0 Override CSI-2 Ths-prep parameter0: Ths-prep is automatically determined1: Override Ths-prep with value in bits 6:0 of this register 6:0 MR_THS_PREP R/W 0x6 Ths-prep valueIf bit 7 of this register is 0, this field is read-only, indicating current automatically determined value. The default value is based on the 800 Mbps CSI-2 rate and may change if different rate is selected.If bit 7 of this register is 1, this field is read/write. CSI0_THS_PREP Register Field Descriptions Bit Field Type Reset Description 7 MR_THS_PREP_OV R/W 0x0 Override CSI-2 Ths-prep parameter0: Ths-prep is automatically determined1: Override Ths-prep with value in bits 6:0 of this register 6:0 MR_THS_PREP R/W 0x6 Ths-prep valueIf bit 7 of this register is 0, this field is read-only, indicating current automatically determined value. The default value is based on the 800 Mbps CSI-2 rate and may change if different rate is selected.If bit 7 of this register is 1, this field is read/write. Bit Field Type Reset Description Bit Field Type Reset Description BitFieldTypeResetDescription 7 MR_THS_PREP_OV R/W 0x0 Override CSI-2 Ths-prep parameter0: Ths-prep is automatically determined1: Override Ths-prep with value in bits 6:0 of this register 6:0 MR_THS_PREP R/W 0x6 Ths-prep valueIf bit 7 of this register is 0, this field is read-only, indicating current automatically determined value. The default value is based on the 800 Mbps CSI-2 rate and may change if different rate is selected.If bit 7 of this register is 1, this field is read/write. 7 MR_THS_PREP_OV R/W 0x0 Override CSI-2 Ths-prep parameter0: Ths-prep is automatically determined1: Override Ths-prep with value in bits 6:0 of this register 7MR_THS_PREP_OVR/W0x0 Override CSI-2 Ths-prep parameter0: Ths-prep is automatically determined1: Override Ths-prep with value in bits 6:0 of this register 6:0 MR_THS_PREP R/W 0x6 Ths-prep valueIf bit 7 of this register is 0, this field is read-only, indicating current automatically determined value. The default value is based on the 800 Mbps CSI-2 rate and may change if different rate is selected.If bit 7 of this register is 1, this field is read/write. 6:0MR_THS_PREPR/W0x6 Ths-prep valueIf bit 7 of this register is 0, this field is read-only, indicating current automatically determined value. The default value is based on the 800 Mbps CSI-2 rate and may change if different rate is selected.If bit 7 of this register is 1, this field is read/write. CSI0_THS_ZERO Register (Address = 0x45) [Reset = 0x0C] CSI0_THS_ZERO is shown in #GUID-20230816-SS0T-ZHW7-QLC0-M9TWGQD9HKQD/PATGEN_AND_CSI-2_PATGEN_AND_CSI-2_PATGEN_AND_CSI-2_CSI0_THS_ZERO_TABLE_TABLE. Return to the Summary Table. CSI0_THS_ZERO Register Field Descriptions Bit Field Type Reset Description 7 MR_THS_ZERO_OV R/W 0x0 Override CSI-2 Ths-zero parameter0: Ths-zero is automatically determined1: Override Ths-zero with value in bits 6:0 of this register 6:0 MR_THS_ZERO R/W 0xC Ths-zero valueIf bit 7 of this register is 0, this field is read-only, indicating current automatically determined value. The default value is based on the 800 Mbps CSI-2 rate and may change if different rate is selected.If bit 7 of this register is 1, this field is read/write. CSI0_THS_ZERO Register (Address = 0x45) [Reset = 0x0C] CSI0_THS_ZERO is shown in #GUID-20230816-SS0T-ZHW7-QLC0-M9TWGQD9HKQD/PATGEN_AND_CSI-2_PATGEN_AND_CSI-2_PATGEN_AND_CSI-2_CSI0_THS_ZERO_TABLE_TABLE.#GUID-20230816-SS0T-ZHW7-QLC0-M9TWGQD9HKQD/PATGEN_AND_CSI-2_PATGEN_AND_CSI-2_PATGEN_AND_CSI-2_CSI0_THS_ZERO_TABLE_TABLEReturn to the Summary Table.Summary Table CSI0_THS_ZERO Register Field Descriptions Bit Field Type Reset Description 7 MR_THS_ZERO_OV R/W 0x0 Override CSI-2 Ths-zero parameter0: Ths-zero is automatically determined1: Override Ths-zero with value in bits 6:0 of this register 6:0 MR_THS_ZERO R/W 0xC Ths-zero valueIf bit 7 of this register is 0, this field is read-only, indicating current automatically determined value. The default value is based on the 800 Mbps CSI-2 rate and may change if different rate is selected.If bit 7 of this register is 1, this field is read/write. CSI0_THS_ZERO Register Field Descriptions Bit Field Type Reset Description 7 MR_THS_ZERO_OV R/W 0x0 Override CSI-2 Ths-zero parameter0: Ths-zero is automatically determined1: Override Ths-zero with value in bits 6:0 of this register 6:0 MR_THS_ZERO R/W 0xC Ths-zero valueIf bit 7 of this register is 0, this field is read-only, indicating current automatically determined value. The default value is based on the 800 Mbps CSI-2 rate and may change if different rate is selected.If bit 7 of this register is 1, this field is read/write. Bit Field Type Reset Description Bit Field Type Reset Description BitFieldTypeResetDescription 7 MR_THS_ZERO_OV R/W 0x0 Override CSI-2 Ths-zero parameter0: Ths-zero is automatically determined1: Override Ths-zero with value in bits 6:0 of this register 6:0 MR_THS_ZERO R/W 0xC Ths-zero valueIf bit 7 of this register is 0, this field is read-only, indicating current automatically determined value. The default value is based on the 800 Mbps CSI-2 rate and may change if different rate is selected.If bit 7 of this register is 1, this field is read/write. 7 MR_THS_ZERO_OV R/W 0x0 Override CSI-2 Ths-zero parameter0: Ths-zero is automatically determined1: Override Ths-zero with value in bits 6:0 of this register 7MR_THS_ZERO_OVR/W0x0 Override CSI-2 Ths-zero parameter0: Ths-zero is automatically determined1: Override Ths-zero with value in bits 6:0 of this register 6:0 MR_THS_ZERO R/W 0xC Ths-zero valueIf bit 7 of this register is 0, this field is read-only, indicating current automatically determined value. The default value is based on the 800 Mbps CSI-2 rate and may change if different rate is selected.If bit 7 of this register is 1, this field is read/write. 6:0MR_THS_ZEROR/W0xC Ths-zero valueIf bit 7 of this register is 0, this field is read-only, indicating current automatically determined value. The default value is based on the 800 Mbps CSI-2 rate and may change if different rate is selected.If bit 7 of this register is 1, this field is read/write. CSI0_THS_TRAIL Register (Address = 0x46) [Reset = 0x08] CSI0_THS_TRAIL is shown in #GUID-20230816-SS0T-ZHW7-QLC0-M9TWGQD9HKQD/PATGEN_AND_CSI-2_PATGEN_AND_CSI-2_PATGEN_AND_CSI-2_CSI0_THS_TRAIL_TABLE_TABLE. Return to the Summary Table. CSI0_THS_TRAIL Register Field Descriptions Bit Field Type Reset Description 7 MR_THS_TRAIL_OV R/W 0x0 Override CSI-2 Ths-trail parameter0: Ths-trail is automatically determined1: Override Ths-trail with value in bits 6:0 of this register 6:0 MR_THS_TRAIL R/W 0x8 Ths-trail valueIf bit 7 of this register is 0, this field is read-only, indicating current automatically determined value. The default value is based on the 800 Mbps CSI-2 rate and may change if different rate is selected.If bit 7 of this register is 1, this field is read/write. CSI0_THS_TRAIL Register (Address = 0x46) [Reset = 0x08] CSI0_THS_TRAIL is shown in #GUID-20230816-SS0T-ZHW7-QLC0-M9TWGQD9HKQD/PATGEN_AND_CSI-2_PATGEN_AND_CSI-2_PATGEN_AND_CSI-2_CSI0_THS_TRAIL_TABLE_TABLE.#GUID-20230816-SS0T-ZHW7-QLC0-M9TWGQD9HKQD/PATGEN_AND_CSI-2_PATGEN_AND_CSI-2_PATGEN_AND_CSI-2_CSI0_THS_TRAIL_TABLE_TABLEReturn to the Summary Table.Summary Table CSI0_THS_TRAIL Register Field Descriptions Bit Field Type Reset Description 7 MR_THS_TRAIL_OV R/W 0x0 Override CSI-2 Ths-trail parameter0: Ths-trail is automatically determined1: Override Ths-trail with value in bits 6:0 of this register 6:0 MR_THS_TRAIL R/W 0x8 Ths-trail valueIf bit 7 of this register is 0, this field is read-only, indicating current automatically determined value. The default value is based on the 800 Mbps CSI-2 rate and may change if different rate is selected.If bit 7 of this register is 1, this field is read/write. CSI0_THS_TRAIL Register Field Descriptions Bit Field Type Reset Description 7 MR_THS_TRAIL_OV R/W 0x0 Override CSI-2 Ths-trail parameter0: Ths-trail is automatically determined1: Override Ths-trail with value in bits 6:0 of this register 6:0 MR_THS_TRAIL R/W 0x8 Ths-trail valueIf bit 7 of this register is 0, this field is read-only, indicating current automatically determined value. The default value is based on the 800 Mbps CSI-2 rate and may change if different rate is selected.If bit 7 of this register is 1, this field is read/write. Bit Field Type Reset Description Bit Field Type Reset Description BitFieldTypeResetDescription 7 MR_THS_TRAIL_OV R/W 0x0 Override CSI-2 Ths-trail parameter0: Ths-trail is automatically determined1: Override Ths-trail with value in bits 6:0 of this register 6:0 MR_THS_TRAIL R/W 0x8 Ths-trail valueIf bit 7 of this register is 0, this field is read-only, indicating current automatically determined value. The default value is based on the 800 Mbps CSI-2 rate and may change if different rate is selected.If bit 7 of this register is 1, this field is read/write. 7 MR_THS_TRAIL_OV R/W 0x0 Override CSI-2 Ths-trail parameter0: Ths-trail is automatically determined1: Override Ths-trail with value in bits 6:0 of this register 7MR_THS_TRAIL_OVR/W0x0 Override CSI-2 Ths-trail parameter0: Ths-trail is automatically determined1: Override Ths-trail with value in bits 6:0 of this register 6:0 MR_THS_TRAIL R/W 0x8 Ths-trail valueIf bit 7 of this register is 0, this field is read-only, indicating current automatically determined value. The default value is based on the 800 Mbps CSI-2 rate and may change if different rate is selected.If bit 7 of this register is 1, this field is read/write. 6:0MR_THS_TRAILR/W0x8 Ths-trail valueIf bit 7 of this register is 0, this field is read-only, indicating current automatically determined value. The default value is based on the 800 Mbps CSI-2 rate and may change if different rate is selected.If bit 7 of this register is 1, this field is read/write. CSI0_THS_EXIT Register (Address = 0x47) [Reset = 0x0B] CSI0_THS_EXIT is shown in #GUID-20230816-SS0T-ZHW7-QLC0-M9TWGQD9HKQD/PATGEN_AND_CSI-2_PATGEN_AND_CSI-2_PATGEN_AND_CSI-2_CSI0_THS_EXIT_TABLE_TABLE. Return to the Summary Table. CSI0_THS_EXIT Register Field Descriptions Bit Field Type Reset Description 7 MR_THS_EXIT_OV R/W 0x0 Override CSI-2 Ths-exit parameter0: Ths-exit is automatically determined1: Override Ths-exit with value in bits 6:0 of this register 6:0 MR_THS_EXIT R/W 0xB Ths-exit valueIf bit 7 of this register is 0, this field is read-only, indicating current automatically determined value. The default value is based on the 800 Mbps CSI-2 rate and may change if different rate is selected.If bit 7 of this register is 1, this field is read/write. CSI0_THS_EXIT Register (Address = 0x47) [Reset = 0x0B] CSI0_THS_EXIT is shown in #GUID-20230816-SS0T-ZHW7-QLC0-M9TWGQD9HKQD/PATGEN_AND_CSI-2_PATGEN_AND_CSI-2_PATGEN_AND_CSI-2_CSI0_THS_EXIT_TABLE_TABLE.#GUID-20230816-SS0T-ZHW7-QLC0-M9TWGQD9HKQD/PATGEN_AND_CSI-2_PATGEN_AND_CSI-2_PATGEN_AND_CSI-2_CSI0_THS_EXIT_TABLE_TABLEReturn to the Summary Table.Summary Table CSI0_THS_EXIT Register Field Descriptions Bit Field Type Reset Description 7 MR_THS_EXIT_OV R/W 0x0 Override CSI-2 Ths-exit parameter0: Ths-exit is automatically determined1: Override Ths-exit with value in bits 6:0 of this register 6:0 MR_THS_EXIT R/W 0xB Ths-exit valueIf bit 7 of this register is 0, this field is read-only, indicating current automatically determined value. The default value is based on the 800 Mbps CSI-2 rate and may change if different rate is selected.If bit 7 of this register is 1, this field is read/write. CSI0_THS_EXIT Register Field Descriptions Bit Field Type Reset Description 7 MR_THS_EXIT_OV R/W 0x0 Override CSI-2 Ths-exit parameter0: Ths-exit is automatically determined1: Override Ths-exit with value in bits 6:0 of this register 6:0 MR_THS_EXIT R/W 0xB Ths-exit valueIf bit 7 of this register is 0, this field is read-only, indicating current automatically determined value. The default value is based on the 800 Mbps CSI-2 rate and may change if different rate is selected.If bit 7 of this register is 1, this field is read/write. Bit Field Type Reset Description Bit Field Type Reset Description BitFieldTypeResetDescription 7 MR_THS_EXIT_OV R/W 0x0 Override CSI-2 Ths-exit parameter0: Ths-exit is automatically determined1: Override Ths-exit with value in bits 6:0 of this register 6:0 MR_THS_EXIT R/W 0xB Ths-exit valueIf bit 7 of this register is 0, this field is read-only, indicating current automatically determined value. The default value is based on the 800 Mbps CSI-2 rate and may change if different rate is selected.If bit 7 of this register is 1, this field is read/write. 7 MR_THS_EXIT_OV R/W 0x0 Override CSI-2 Ths-exit parameter0: Ths-exit is automatically determined1: Override Ths-exit with value in bits 6:0 of this register 7MR_THS_EXIT_OVR/W0x0 Override CSI-2 Ths-exit parameter0: Ths-exit is automatically determined1: Override Ths-exit with value in bits 6:0 of this register 6:0 MR_THS_EXIT R/W 0xB Ths-exit valueIf bit 7 of this register is 0, this field is read-only, indicating current automatically determined value. The default value is based on the 800 Mbps CSI-2 rate and may change if different rate is selected.If bit 7 of this register is 1, this field is read/write. 6:0MR_THS_EXITR/W0xB Ths-exit valueIf bit 7 of this register is 0, this field is read-only, indicating current automatically determined value. The default value is based on the 800 Mbps CSI-2 rate and may change if different rate is selected.If bit 7 of this register is 1, this field is read/write. CSI0_TPLX Register (Address = 0x48) [Reset = 0x06] CSI0_TPLX is shown in #GUID-20230816-SS0T-ZHW7-QLC0-M9TWGQD9HKQD/PATGEN_AND_CSI-2_PATGEN_AND_CSI-2_PATGEN_AND_CSI-2_CSI0_TPLX_TABLE_TABLE. Return to the Summary Table. CSI0_TPLX Register Field Descriptions Bit Field Type Reset Description 7 MR_TPLX_OV R/W 0x0 Override CSI-2 Tplx parameter0: Tplx is automatically determined1: Override Tplx with value in bits 6:0 of this register 6:0 MR_TPLX R/W 0x6 Tplx valueIf bit 7 of this register is 0, this field is read-only, indicating current automatically determined value. The default value is based on the 800 Mbps CSI-2 rate and may change if different rate is selected.If bit 7 of this register is 1, this field is read/write. CSI0_TPLX Register (Address = 0x48) [Reset = 0x06] CSI0_TPLX is shown in #GUID-20230816-SS0T-ZHW7-QLC0-M9TWGQD9HKQD/PATGEN_AND_CSI-2_PATGEN_AND_CSI-2_PATGEN_AND_CSI-2_CSI0_TPLX_TABLE_TABLE.#GUID-20230816-SS0T-ZHW7-QLC0-M9TWGQD9HKQD/PATGEN_AND_CSI-2_PATGEN_AND_CSI-2_PATGEN_AND_CSI-2_CSI0_TPLX_TABLE_TABLEReturn to the Summary Table.Summary Table CSI0_TPLX Register Field Descriptions Bit Field Type Reset Description 7 MR_TPLX_OV R/W 0x0 Override CSI-2 Tplx parameter0: Tplx is automatically determined1: Override Tplx with value in bits 6:0 of this register 6:0 MR_TPLX R/W 0x6 Tplx valueIf bit 7 of this register is 0, this field is read-only, indicating current automatically determined value. The default value is based on the 800 Mbps CSI-2 rate and may change if different rate is selected.If bit 7 of this register is 1, this field is read/write. CSI0_TPLX Register Field Descriptions Bit Field Type Reset Description 7 MR_TPLX_OV R/W 0x0 Override CSI-2 Tplx parameter0: Tplx is automatically determined1: Override Tplx with value in bits 6:0 of this register 6:0 MR_TPLX R/W 0x6 Tplx valueIf bit 7 of this register is 0, this field is read-only, indicating current automatically determined value. The default value is based on the 800 Mbps CSI-2 rate and may change if different rate is selected.If bit 7 of this register is 1, this field is read/write. Bit Field Type Reset Description Bit Field Type Reset Description BitFieldTypeResetDescription 7 MR_TPLX_OV R/W 0x0 Override CSI-2 Tplx parameter0: Tplx is automatically determined1: Override Tplx with value in bits 6:0 of this register 6:0 MR_TPLX R/W 0x6 Tplx valueIf bit 7 of this register is 0, this field is read-only, indicating current automatically determined value. The default value is based on the 800 Mbps CSI-2 rate and may change if different rate is selected.If bit 7 of this register is 1, this field is read/write. 7 MR_TPLX_OV R/W 0x0 Override CSI-2 Tplx parameter0: Tplx is automatically determined1: Override Tplx with value in bits 6:0 of this register 7MR_TPLX_OVR/W0x0 Override CSI-2 Tplx parameter0: Tplx is automatically determined1: Override Tplx with value in bits 6:0 of this register 6:0 MR_TPLX R/W 0x6 Tplx valueIf bit 7 of this register is 0, this field is read-only, indicating current automatically determined value. The default value is based on the 800 Mbps CSI-2 rate and may change if different rate is selected.If bit 7 of this register is 1, this field is read/write. 6:0MR_TPLXR/W0x6 Tplx valueIf bit 7 of this register is 0, this field is read-only, indicating current automatically determined value. The default value is based on the 800 Mbps CSI-2 rate and may change if different rate is selected.If bit 7 of this register is 1, this field is read/write. CSI1_TCK_PREP Register (Address = 0x60) [Reset = 0x05] CSI1_TCK_PREP is shown in #GUID-20230816-SS0T-ZHW7-QLC0-M9TWGQD9HKQD/PATGEN_AND_CSI-2_PATGEN_AND_CSI-2_PATGEN_AND_CSI-2_CSI1_TCK_PREP_TABLE_TABLE. Return to the Summary Table. CSI1_TCK_PREP Register Field Descriptions Bit Field Type Reset Description 7 MR_TCK_PREP_OV R/W 0x0 Override CSI-2 Tck-prep parameter0: Tck-prep is automatically determined1: Override Tck-prep with value in bits 6:0 of this register 6:0 MR_TCK_PREP R/W 0x5 Tck-prep valueIf bit 7 of this register is 0, this field is read-only, indicating current automatically determined value. The default value is based on the 800 Mbps CSI-2 rate and may change if different rate is selected.If bit 7 of this register is 1, this field is read/write. CSI1_TCK_PREP Register (Address = 0x60) [Reset = 0x05] CSI1_TCK_PREP is shown in #GUID-20230816-SS0T-ZHW7-QLC0-M9TWGQD9HKQD/PATGEN_AND_CSI-2_PATGEN_AND_CSI-2_PATGEN_AND_CSI-2_CSI1_TCK_PREP_TABLE_TABLE.#GUID-20230816-SS0T-ZHW7-QLC0-M9TWGQD9HKQD/PATGEN_AND_CSI-2_PATGEN_AND_CSI-2_PATGEN_AND_CSI-2_CSI1_TCK_PREP_TABLE_TABLEReturn to the Summary Table.Summary Table CSI1_TCK_PREP Register Field Descriptions Bit Field Type Reset Description 7 MR_TCK_PREP_OV R/W 0x0 Override CSI-2 Tck-prep parameter0: Tck-prep is automatically determined1: Override Tck-prep with value in bits 6:0 of this register 6:0 MR_TCK_PREP R/W 0x5 Tck-prep valueIf bit 7 of this register is 0, this field is read-only, indicating current automatically determined value. The default value is based on the 800 Mbps CSI-2 rate and may change if different rate is selected.If bit 7 of this register is 1, this field is read/write. CSI1_TCK_PREP Register Field Descriptions Bit Field Type Reset Description 7 MR_TCK_PREP_OV R/W 0x0 Override CSI-2 Tck-prep parameter0: Tck-prep is automatically determined1: Override Tck-prep with value in bits 6:0 of this register 6:0 MR_TCK_PREP R/W 0x5 Tck-prep valueIf bit 7 of this register is 0, this field is read-only, indicating current automatically determined value. The default value is based on the 800 Mbps CSI-2 rate and may change if different rate is selected.If bit 7 of this register is 1, this field is read/write. Bit Field Type Reset Description Bit Field Type Reset Description BitFieldTypeResetDescription 7 MR_TCK_PREP_OV R/W 0x0 Override CSI-2 Tck-prep parameter0: Tck-prep is automatically determined1: Override Tck-prep with value in bits 6:0 of this register 6:0 MR_TCK_PREP R/W 0x5 Tck-prep valueIf bit 7 of this register is 0, this field is read-only, indicating current automatically determined value. The default value is based on the 800 Mbps CSI-2 rate and may change if different rate is selected.If bit 7 of this register is 1, this field is read/write. 7 MR_TCK_PREP_OV R/W 0x0 Override CSI-2 Tck-prep parameter0: Tck-prep is automatically determined1: Override Tck-prep with value in bits 6:0 of this register 7MR_TCK_PREP_OVR/W0x0 Override CSI-2 Tck-prep parameter0: Tck-prep is automatically determined1: Override Tck-prep with value in bits 6:0 of this register 6:0 MR_TCK_PREP R/W 0x5 Tck-prep valueIf bit 7 of this register is 0, this field is read-only, indicating current automatically determined value. The default value is based on the 800 Mbps CSI-2 rate and may change if different rate is selected.If bit 7 of this register is 1, this field is read/write. 6:0MR_TCK_PREPR/W0x5 Tck-prep valueIf bit 7 of this register is 0, this field is read-only, indicating current automatically determined value. The default value is based on the 800 Mbps CSI-2 rate and may change if different rate is selected.If bit 7 of this register is 1, this field is read/write. CSI1_TCK_ZERO Register (Address = 0x61) [Reset = 0x1B] CSI1_TCK_ZERO is shown in #GUID-20230816-SS0T-ZHW7-QLC0-M9TWGQD9HKQD/PATGEN_AND_CSI-2_PATGEN_AND_CSI-2_PATGEN_AND_CSI-2_CSI1_TCK_ZERO_TABLE_TABLE. Return to the Summary Table. CSI1_TCK_ZERO Register Field Descriptions Bit Field Type Reset Description 7 MR_TCK_ZERO_OV R/W 0x0 Override CSI-2 Tck-zero parameter0: Tck-zero is automatically determined1: Override Tck-zero with value in bits 6:0 of this register 6:0 MR_TCK_ZERO R/W 0x1B Tck-zero valueIf bit 7 of this register is 0, this field is read-only, indicating current automatically determined value. The default value is based on the 800 Mbps CSI-2 rate and may change if different rate is selected.If bit 7 of this register is 1, this field is read/write. CSI1_TCK_ZERO Register (Address = 0x61) [Reset = 0x1B] CSI1_TCK_ZERO is shown in #GUID-20230816-SS0T-ZHW7-QLC0-M9TWGQD9HKQD/PATGEN_AND_CSI-2_PATGEN_AND_CSI-2_PATGEN_AND_CSI-2_CSI1_TCK_ZERO_TABLE_TABLE.#GUID-20230816-SS0T-ZHW7-QLC0-M9TWGQD9HKQD/PATGEN_AND_CSI-2_PATGEN_AND_CSI-2_PATGEN_AND_CSI-2_CSI1_TCK_ZERO_TABLE_TABLEReturn to the Summary Table.Summary Table CSI1_TCK_ZERO Register Field Descriptions Bit Field Type Reset Description 7 MR_TCK_ZERO_OV R/W 0x0 Override CSI-2 Tck-zero parameter0: Tck-zero is automatically determined1: Override Tck-zero with value in bits 6:0 of this register 6:0 MR_TCK_ZERO R/W 0x1B Tck-zero valueIf bit 7 of this register is 0, this field is read-only, indicating current automatically determined value. The default value is based on the 800 Mbps CSI-2 rate and may change if different rate is selected.If bit 7 of this register is 1, this field is read/write. CSI1_TCK_ZERO Register Field Descriptions Bit Field Type Reset Description 7 MR_TCK_ZERO_OV R/W 0x0 Override CSI-2 Tck-zero parameter0: Tck-zero is automatically determined1: Override Tck-zero with value in bits 6:0 of this register 6:0 MR_TCK_ZERO R/W 0x1B Tck-zero valueIf bit 7 of this register is 0, this field is read-only, indicating current automatically determined value. The default value is based on the 800 Mbps CSI-2 rate and may change if different rate is selected.If bit 7 of this register is 1, this field is read/write. Bit Field Type Reset Description Bit Field Type Reset Description BitFieldTypeResetDescription 7 MR_TCK_ZERO_OV R/W 0x0 Override CSI-2 Tck-zero parameter0: Tck-zero is automatically determined1: Override Tck-zero with value in bits 6:0 of this register 6:0 MR_TCK_ZERO R/W 0x1B Tck-zero valueIf bit 7 of this register is 0, this field is read-only, indicating current automatically determined value. The default value is based on the 800 Mbps CSI-2 rate and may change if different rate is selected.If bit 7 of this register is 1, this field is read/write. 7 MR_TCK_ZERO_OV R/W 0x0 Override CSI-2 Tck-zero parameter0: Tck-zero is automatically determined1: Override Tck-zero with value in bits 6:0 of this register 7MR_TCK_ZERO_OVR/W0x0 Override CSI-2 Tck-zero parameter0: Tck-zero is automatically determined1: Override Tck-zero with value in bits 6:0 of this register 6:0 MR_TCK_ZERO R/W 0x1B Tck-zero valueIf bit 7 of this register is 0, this field is read-only, indicating current automatically determined value. The default value is based on the 800 Mbps CSI-2 rate and may change if different rate is selected.If bit 7 of this register is 1, this field is read/write. 6:0MR_TCK_ZEROR/W0x1B Tck-zero valueIf bit 7 of this register is 0, this field is read-only, indicating current automatically determined value. The default value is based on the 800 Mbps CSI-2 rate and may change if different rate is selected.If bit 7 of this register is 1, this field is read/write. CSI1_TCK_TRAIL Register (Address = 0x62) [Reset = 0x0B] CSI1_TCK_TRAIL is shown in #GUID-20230816-SS0T-ZHW7-QLC0-M9TWGQD9HKQD/PATGEN_AND_CSI-2_PATGEN_AND_CSI-2_PATGEN_AND_CSI-2_CSI1_TCK_TRAIL_TABLE_TABLE. Return to the Summary Table. CSI1_TCK_TRAIL Register Field Descriptions Bit Field Type Reset Description 7 MR_TCK_TRAIL_OV R/W 0x0 Override CSI-2 Tck-trail parameter0: Tck-trail is automatically determined1: Override Tck-trail with value in bits 6:0 of this register 6:0 MR_TCK_TRAIL R/W 0xB Tck-trail valueIf bit 7 of this register is 0, this field is read-only, indicating current automatically determined value. The default value is based on the 800 Mbps CSI-2 rate and may change if different rate is selected.If bit 7 of this register is 1, this field is read/write. CSI1_TCK_TRAIL Register (Address = 0x62) [Reset = 0x0B] CSI1_TCK_TRAIL is shown in #GUID-20230816-SS0T-ZHW7-QLC0-M9TWGQD9HKQD/PATGEN_AND_CSI-2_PATGEN_AND_CSI-2_PATGEN_AND_CSI-2_CSI1_TCK_TRAIL_TABLE_TABLE.#GUID-20230816-SS0T-ZHW7-QLC0-M9TWGQD9HKQD/PATGEN_AND_CSI-2_PATGEN_AND_CSI-2_PATGEN_AND_CSI-2_CSI1_TCK_TRAIL_TABLE_TABLEReturn to the Summary Table.Summary Table CSI1_TCK_TRAIL Register Field Descriptions Bit Field Type Reset Description 7 MR_TCK_TRAIL_OV R/W 0x0 Override CSI-2 Tck-trail parameter0: Tck-trail is automatically determined1: Override Tck-trail with value in bits 6:0 of this register 6:0 MR_TCK_TRAIL R/W 0xB Tck-trail valueIf bit 7 of this register is 0, this field is read-only, indicating current automatically determined value. The default value is based on the 800 Mbps CSI-2 rate and may change if different rate is selected.If bit 7 of this register is 1, this field is read/write. CSI1_TCK_TRAIL Register Field Descriptions Bit Field Type Reset Description 7 MR_TCK_TRAIL_OV R/W 0x0 Override CSI-2 Tck-trail parameter0: Tck-trail is automatically determined1: Override Tck-trail with value in bits 6:0 of this register 6:0 MR_TCK_TRAIL R/W 0xB Tck-trail valueIf bit 7 of this register is 0, this field is read-only, indicating current automatically determined value. The default value is based on the 800 Mbps CSI-2 rate and may change if different rate is selected.If bit 7 of this register is 1, this field is read/write. Bit Field Type Reset Description Bit Field Type Reset Description BitFieldTypeResetDescription 7 MR_TCK_TRAIL_OV R/W 0x0 Override CSI-2 Tck-trail parameter0: Tck-trail is automatically determined1: Override Tck-trail with value in bits 6:0 of this register 6:0 MR_TCK_TRAIL R/W 0xB Tck-trail valueIf bit 7 of this register is 0, this field is read-only, indicating current automatically determined value. The default value is based on the 800 Mbps CSI-2 rate and may change if different rate is selected.If bit 7 of this register is 1, this field is read/write. 7 MR_TCK_TRAIL_OV R/W 0x0 Override CSI-2 Tck-trail parameter0: Tck-trail is automatically determined1: Override Tck-trail with value in bits 6:0 of this register 7MR_TCK_TRAIL_OVR/W0x0 Override CSI-2 Tck-trail parameter0: Tck-trail is automatically determined1: Override Tck-trail with value in bits 6:0 of this register 6:0 MR_TCK_TRAIL R/W 0xB Tck-trail valueIf bit 7 of this register is 0, this field is read-only, indicating current automatically determined value. The default value is based on the 800 Mbps CSI-2 rate and may change if different rate is selected.If bit 7 of this register is 1, this field is read/write. 6:0MR_TCK_TRAILR/W0xB Tck-trail valueIf bit 7 of this register is 0, this field is read-only, indicating current automatically determined value. The default value is based on the 800 Mbps CSI-2 rate and may change if different rate is selected.If bit 7 of this register is 1, this field is read/write. CSI1_TCK_POST Register (Address = 0x63) [Reset = 0x0A] CSI1_TCK_POST is shown in #GUID-20230816-SS0T-ZHW7-QLC0-M9TWGQD9HKQD/PATGEN_AND_CSI-2_PATGEN_AND_CSI-2_PATGEN_AND_CSI-2_CSI1_TCK_POST_TABLE_TABLE. Return to the Summary Table. CSI1_TCK_POST Register Field Descriptions Bit Field Type Reset Description 7 MR_TCK_POST_OV R/W 0x0 Override CSI-2 Tck-post parameter0: Tck-post is automatically determined1: Override Tck-post with value in bits 6:0 of this register 6:0 MR_TCK_POST R/W 0xA Tck-post valueIf bit 7 of this register is 0, this field is read-only, indicating current automatically determined value. The default value is based on the 800 Mbps CSI-2 rate and may change if different rate is selected.If bit 7 of this register is 1, this field is read/write. CSI1_TCK_POST Register (Address = 0x63) [Reset = 0x0A] CSI1_TCK_POST is shown in #GUID-20230816-SS0T-ZHW7-QLC0-M9TWGQD9HKQD/PATGEN_AND_CSI-2_PATGEN_AND_CSI-2_PATGEN_AND_CSI-2_CSI1_TCK_POST_TABLE_TABLE.#GUID-20230816-SS0T-ZHW7-QLC0-M9TWGQD9HKQD/PATGEN_AND_CSI-2_PATGEN_AND_CSI-2_PATGEN_AND_CSI-2_CSI1_TCK_POST_TABLE_TABLEReturn to the Summary Table.Summary Table CSI1_TCK_POST Register Field Descriptions Bit Field Type Reset Description 7 MR_TCK_POST_OV R/W 0x0 Override CSI-2 Tck-post parameter0: Tck-post is automatically determined1: Override Tck-post with value in bits 6:0 of this register 6:0 MR_TCK_POST R/W 0xA Tck-post valueIf bit 7 of this register is 0, this field is read-only, indicating current automatically determined value. The default value is based on the 800 Mbps CSI-2 rate and may change if different rate is selected.If bit 7 of this register is 1, this field is read/write. CSI1_TCK_POST Register Field Descriptions Bit Field Type Reset Description 7 MR_TCK_POST_OV R/W 0x0 Override CSI-2 Tck-post parameter0: Tck-post is automatically determined1: Override Tck-post with value in bits 6:0 of this register 6:0 MR_TCK_POST R/W 0xA Tck-post valueIf bit 7 of this register is 0, this field is read-only, indicating current automatically determined value. The default value is based on the 800 Mbps CSI-2 rate and may change if different rate is selected.If bit 7 of this register is 1, this field is read/write. Bit Field Type Reset Description Bit Field Type Reset Description BitFieldTypeResetDescription 7 MR_TCK_POST_OV R/W 0x0 Override CSI-2 Tck-post parameter0: Tck-post is automatically determined1: Override Tck-post with value in bits 6:0 of this register 6:0 MR_TCK_POST R/W 0xA Tck-post valueIf bit 7 of this register is 0, this field is read-only, indicating current automatically determined value. The default value is based on the 800 Mbps CSI-2 rate and may change if different rate is selected.If bit 7 of this register is 1, this field is read/write. 7 MR_TCK_POST_OV R/W 0x0 Override CSI-2 Tck-post parameter0: Tck-post is automatically determined1: Override Tck-post with value in bits 6:0 of this register 7MR_TCK_POST_OVR/W0x0 Override CSI-2 Tck-post parameter0: Tck-post is automatically determined1: Override Tck-post with value in bits 6:0 of this register 6:0 MR_TCK_POST R/W 0xA Tck-post valueIf bit 7 of this register is 0, this field is read-only, indicating current automatically determined value. The default value is based on the 800 Mbps CSI-2 rate and may change if different rate is selected.If bit 7 of this register is 1, this field is read/write. 6:0MR_TCK_POSTR/W0xA Tck-post valueIf bit 7 of this register is 0, this field is read-only, indicating current automatically determined value. The default value is based on the 800 Mbps CSI-2 rate and may change if different rate is selected.If bit 7 of this register is 1, this field is read/write. CSI1_THS_PREP Register (Address = 0x64) [Reset = 0x06] CSI1_THS_PREP is shown in #GUID-20230816-SS0T-ZHW7-QLC0-M9TWGQD9HKQD/PATGEN_AND_CSI-2_PATGEN_AND_CSI-2_PATGEN_AND_CSI-2_CSI1_THS_PREP_TABLE_TABLE. Return to the Summary Table. CSI1_THS_PREP Register Field Descriptions Bit Field Type Reset Description 7 MR_THS_PREP_OV R/W 0x0 Override CSI-2 Ths-prep parameter0: Ths-prep is automatically determined1: Override Ths-prep with value in bits 6:0 of this register 6:0 MR_THS_PREP R/W 0x6 Ths-prep valueIf bit 7 of this register is 0, this field is read-only, indicating current automatically determined value. The default value is based on the 800 Mbps CSI-2 rate and may change if different rate is selected.If bit 7 of this register is 1, this field is read/write. CSI1_THS_PREP Register (Address = 0x64) [Reset = 0x06] CSI1_THS_PREP is shown in #GUID-20230816-SS0T-ZHW7-QLC0-M9TWGQD9HKQD/PATGEN_AND_CSI-2_PATGEN_AND_CSI-2_PATGEN_AND_CSI-2_CSI1_THS_PREP_TABLE_TABLE.#GUID-20230816-SS0T-ZHW7-QLC0-M9TWGQD9HKQD/PATGEN_AND_CSI-2_PATGEN_AND_CSI-2_PATGEN_AND_CSI-2_CSI1_THS_PREP_TABLE_TABLEReturn to the Summary Table.Summary Table CSI1_THS_PREP Register Field Descriptions Bit Field Type Reset Description 7 MR_THS_PREP_OV R/W 0x0 Override CSI-2 Ths-prep parameter0: Ths-prep is automatically determined1: Override Ths-prep with value in bits 6:0 of this register 6:0 MR_THS_PREP R/W 0x6 Ths-prep valueIf bit 7 of this register is 0, this field is read-only, indicating current automatically determined value. The default value is based on the 800 Mbps CSI-2 rate and may change if different rate is selected.If bit 7 of this register is 1, this field is read/write. CSI1_THS_PREP Register Field Descriptions Bit Field Type Reset Description 7 MR_THS_PREP_OV R/W 0x0 Override CSI-2 Ths-prep parameter0: Ths-prep is automatically determined1: Override Ths-prep with value in bits 6:0 of this register 6:0 MR_THS_PREP R/W 0x6 Ths-prep valueIf bit 7 of this register is 0, this field is read-only, indicating current automatically determined value. The default value is based on the 800 Mbps CSI-2 rate and may change if different rate is selected.If bit 7 of this register is 1, this field is read/write. Bit Field Type Reset Description Bit Field Type Reset Description BitFieldTypeResetDescription 7 MR_THS_PREP_OV R/W 0x0 Override CSI-2 Ths-prep parameter0: Ths-prep is automatically determined1: Override Ths-prep with value in bits 6:0 of this register 6:0 MR_THS_PREP R/W 0x6 Ths-prep valueIf bit 7 of this register is 0, this field is read-only, indicating current automatically determined value. The default value is based on the 800 Mbps CSI-2 rate and may change if different rate is selected.If bit 7 of this register is 1, this field is read/write. 7 MR_THS_PREP_OV R/W 0x0 Override CSI-2 Ths-prep parameter0: Ths-prep is automatically determined1: Override Ths-prep with value in bits 6:0 of this register 7MR_THS_PREP_OVR/W0x0 Override CSI-2 Ths-prep parameter0: Ths-prep is automatically determined1: Override Ths-prep with value in bits 6:0 of this register 6:0 MR_THS_PREP R/W 0x6 Ths-prep valueIf bit 7 of this register is 0, this field is read-only, indicating current automatically determined value. The default value is based on the 800 Mbps CSI-2 rate and may change if different rate is selected.If bit 7 of this register is 1, this field is read/write. 6:0MR_THS_PREPR/W0x6 Ths-prep valueIf bit 7 of this register is 0, this field is read-only, indicating current automatically determined value. The default value is based on the 800 Mbps CSI-2 rate and may change if different rate is selected.If bit 7 of this register is 1, this field is read/write. CSI1_THS_ZERO Register (Address = 0x65) [Reset = 0x0C] CSI1_THS_ZERO is shown in #GUID-20230816-SS0T-ZHW7-QLC0-M9TWGQD9HKQD/PATGEN_AND_CSI-2_PATGEN_AND_CSI-2_PATGEN_AND_CSI-2_CSI1_THS_ZERO_TABLE_TABLE. Return to the Summary Table. CSI1_THS_ZERO Register Field Descriptions Bit Field Type Reset Description 7 MR_THS_ZERO_OV R/W 0x0 Override CSI-2 Ths-zero parameter0: Ths-zero is automatically determined1: Override Ths-zero with value in bits 6:0 of this register 6:0 MR_THS_ZERO R/W 0xC Ths-zero valueIf bit 7 of this register is 0, this field is read-only, indicating current automatically determined value. The default value is based on the 800 Mbps CSI-2 rate and may change if different rate is selected.If bit 7 of this register is 1, this field is read/write. CSI1_THS_ZERO Register (Address = 0x65) [Reset = 0x0C] CSI1_THS_ZERO is shown in #GUID-20230816-SS0T-ZHW7-QLC0-M9TWGQD9HKQD/PATGEN_AND_CSI-2_PATGEN_AND_CSI-2_PATGEN_AND_CSI-2_CSI1_THS_ZERO_TABLE_TABLE.#GUID-20230816-SS0T-ZHW7-QLC0-M9TWGQD9HKQD/PATGEN_AND_CSI-2_PATGEN_AND_CSI-2_PATGEN_AND_CSI-2_CSI1_THS_ZERO_TABLE_TABLEReturn to the Summary Table.Summary Table CSI1_THS_ZERO Register Field Descriptions Bit Field Type Reset Description 7 MR_THS_ZERO_OV R/W 0x0 Override CSI-2 Ths-zero parameter0: Ths-zero is automatically determined1: Override Ths-zero with value in bits 6:0 of this register 6:0 MR_THS_ZERO R/W 0xC Ths-zero valueIf bit 7 of this register is 0, this field is read-only, indicating current automatically determined value. The default value is based on the 800 Mbps CSI-2 rate and may change if different rate is selected.If bit 7 of this register is 1, this field is read/write. CSI1_THS_ZERO Register Field Descriptions Bit Field Type Reset Description 7 MR_THS_ZERO_OV R/W 0x0 Override CSI-2 Ths-zero parameter0: Ths-zero is automatically determined1: Override Ths-zero with value in bits 6:0 of this register 6:0 MR_THS_ZERO R/W 0xC Ths-zero valueIf bit 7 of this register is 0, this field is read-only, indicating current automatically determined value. The default value is based on the 800 Mbps CSI-2 rate and may change if different rate is selected.If bit 7 of this register is 1, this field is read/write. Bit Field Type Reset Description Bit Field Type Reset Description BitFieldTypeResetDescription 7 MR_THS_ZERO_OV R/W 0x0 Override CSI-2 Ths-zero parameter0: Ths-zero is automatically determined1: Override Ths-zero with value in bits 6:0 of this register 6:0 MR_THS_ZERO R/W 0xC Ths-zero valueIf bit 7 of this register is 0, this field is read-only, indicating current automatically determined value. The default value is based on the 800 Mbps CSI-2 rate and may change if different rate is selected.If bit 7 of this register is 1, this field is read/write. 7 MR_THS_ZERO_OV R/W 0x0 Override CSI-2 Ths-zero parameter0: Ths-zero is automatically determined1: Override Ths-zero with value in bits 6:0 of this register 7MR_THS_ZERO_OVR/W0x0 Override CSI-2 Ths-zero parameter0: Ths-zero is automatically determined1: Override Ths-zero with value in bits 6:0 of this register 6:0 MR_THS_ZERO R/W 0xC Ths-zero valueIf bit 7 of this register is 0, this field is read-only, indicating current automatically determined value. The default value is based on the 800 Mbps CSI-2 rate and may change if different rate is selected.If bit 7 of this register is 1, this field is read/write. 6:0MR_THS_ZEROR/W0xC Ths-zero valueIf bit 7 of this register is 0, this field is read-only, indicating current automatically determined value. The default value is based on the 800 Mbps CSI-2 rate and may change if different rate is selected.If bit 7 of this register is 1, this field is read/write. CSI1_THS_TRAIL Register (Address = 0x66) [Reset = 0x08] CSI1_THS_TRAIL is shown in #GUID-20230816-SS0T-ZHW7-QLC0-M9TWGQD9HKQD/PATGEN_AND_CSI-2_PATGEN_AND_CSI-2_PATGEN_AND_CSI-2_CSI1_THS_TRAIL_TABLE_TABLE. Return to the Summary Table. CSI1_THS_TRAIL Register Field Descriptions Bit Field Type Reset Description 7 MR_THS_TRAIL_OV R/W 0x0 Override CSI-2 Ths-trail parameter0: Ths-trail is automatically determined1: Override Ths-trail with value in bits 6:0 of this register 6:0 MR_THS_TRAIL R/W 0x8 Ths-trail valueIf bit 7 of this register is 0, this field is read-only, indicating current automatically determined value. The default value is based on the 800 Mbps CSI-2 rate and may change if different rate is selected.If bit 7 of this register is 1, this field is read/write. CSI1_THS_TRAIL Register (Address = 0x66) [Reset = 0x08] CSI1_THS_TRAIL is shown in #GUID-20230816-SS0T-ZHW7-QLC0-M9TWGQD9HKQD/PATGEN_AND_CSI-2_PATGEN_AND_CSI-2_PATGEN_AND_CSI-2_CSI1_THS_TRAIL_TABLE_TABLE.#GUID-20230816-SS0T-ZHW7-QLC0-M9TWGQD9HKQD/PATGEN_AND_CSI-2_PATGEN_AND_CSI-2_PATGEN_AND_CSI-2_CSI1_THS_TRAIL_TABLE_TABLEReturn to the Summary Table.Summary Table CSI1_THS_TRAIL Register Field Descriptions Bit Field Type Reset Description 7 MR_THS_TRAIL_OV R/W 0x0 Override CSI-2 Ths-trail parameter0: Ths-trail is automatically determined1: Override Ths-trail with value in bits 6:0 of this register 6:0 MR_THS_TRAIL R/W 0x8 Ths-trail valueIf bit 7 of this register is 0, this field is read-only, indicating current automatically determined value. The default value is based on the 800 Mbps CSI-2 rate and may change if different rate is selected.If bit 7 of this register is 1, this field is read/write. CSI1_THS_TRAIL Register Field Descriptions Bit Field Type Reset Description 7 MR_THS_TRAIL_OV R/W 0x0 Override CSI-2 Ths-trail parameter0: Ths-trail is automatically determined1: Override Ths-trail with value in bits 6:0 of this register 6:0 MR_THS_TRAIL R/W 0x8 Ths-trail valueIf bit 7 of this register is 0, this field is read-only, indicating current automatically determined value. The default value is based on the 800 Mbps CSI-2 rate and may change if different rate is selected.If bit 7 of this register is 1, this field is read/write. Bit Field Type Reset Description Bit Field Type Reset Description BitFieldTypeResetDescription 7 MR_THS_TRAIL_OV R/W 0x0 Override CSI-2 Ths-trail parameter0: Ths-trail is automatically determined1: Override Ths-trail with value in bits 6:0 of this register 6:0 MR_THS_TRAIL R/W 0x8 Ths-trail valueIf bit 7 of this register is 0, this field is read-only, indicating current automatically determined value. The default value is based on the 800 Mbps CSI-2 rate and may change if different rate is selected.If bit 7 of this register is 1, this field is read/write. 7 MR_THS_TRAIL_OV R/W 0x0 Override CSI-2 Ths-trail parameter0: Ths-trail is automatically determined1: Override Ths-trail with value in bits 6:0 of this register 7MR_THS_TRAIL_OVR/W0x0 Override CSI-2 Ths-trail parameter0: Ths-trail is automatically determined1: Override Ths-trail with value in bits 6:0 of this register 6:0 MR_THS_TRAIL R/W 0x8 Ths-trail valueIf bit 7 of this register is 0, this field is read-only, indicating current automatically determined value. The default value is based on the 800 Mbps CSI-2 rate and may change if different rate is selected.If bit 7 of this register is 1, this field is read/write. 6:0MR_THS_TRAILR/W0x8 Ths-trail valueIf bit 7 of this register is 0, this field is read-only, indicating current automatically determined value. The default value is based on the 800 Mbps CSI-2 rate and may change if different rate is selected.If bit 7 of this register is 1, this field is read/write. CSI1_THS_EXIT Register (Address = 0x67) [Reset = 0x0B] CSI1_THS_EXIT is shown in #GUID-20230816-SS0T-ZHW7-QLC0-M9TWGQD9HKQD/PATGEN_AND_CSI-2_PATGEN_AND_CSI-2_PATGEN_AND_CSI-2_CSI1_THS_EXIT_TABLE_TABLE. Return to the Summary Table. CSI1_THS_EXIT Register Field Descriptions Bit Field Type Reset Description 7 MR_THS_EXIT_OV R/W 0x0 Override CSI-2 Ths-exit parameter0: Ths-exit is automatically determined1: Override Ths-exit with value in bits 6:0 of this register 6:0 MR_THS_EXIT R/W 0xB Ths-exit valueIf bit 7 of this register is 0, this field is read-only, indicating current automatically determined value. The default value is based on the 800 Mbps CSI-2 rate and may change if different rate is selected.If bit 7 of this register is 1, this field is read/write. CSI1_THS_EXIT Register (Address = 0x67) [Reset = 0x0B] CSI1_THS_EXIT is shown in #GUID-20230816-SS0T-ZHW7-QLC0-M9TWGQD9HKQD/PATGEN_AND_CSI-2_PATGEN_AND_CSI-2_PATGEN_AND_CSI-2_CSI1_THS_EXIT_TABLE_TABLE.#GUID-20230816-SS0T-ZHW7-QLC0-M9TWGQD9HKQD/PATGEN_AND_CSI-2_PATGEN_AND_CSI-2_PATGEN_AND_CSI-2_CSI1_THS_EXIT_TABLE_TABLEReturn to the Summary Table.Summary Table CSI1_THS_EXIT Register Field Descriptions Bit Field Type Reset Description 7 MR_THS_EXIT_OV R/W 0x0 Override CSI-2 Ths-exit parameter0: Ths-exit is automatically determined1: Override Ths-exit with value in bits 6:0 of this register 6:0 MR_THS_EXIT R/W 0xB Ths-exit valueIf bit 7 of this register is 0, this field is read-only, indicating current automatically determined value. The default value is based on the 800 Mbps CSI-2 rate and may change if different rate is selected.If bit 7 of this register is 1, this field is read/write. CSI1_THS_EXIT Register Field Descriptions Bit Field Type Reset Description 7 MR_THS_EXIT_OV R/W 0x0 Override CSI-2 Ths-exit parameter0: Ths-exit is automatically determined1: Override Ths-exit with value in bits 6:0 of this register 6:0 MR_THS_EXIT R/W 0xB Ths-exit valueIf bit 7 of this register is 0, this field is read-only, indicating current automatically determined value. The default value is based on the 800 Mbps CSI-2 rate and may change if different rate is selected.If bit 7 of this register is 1, this field is read/write. Bit Field Type Reset Description Bit Field Type Reset Description BitFieldTypeResetDescription 7 MR_THS_EXIT_OV R/W 0x0 Override CSI-2 Ths-exit parameter0: Ths-exit is automatically determined1: Override Ths-exit with value in bits 6:0 of this register 6:0 MR_THS_EXIT R/W 0xB Ths-exit valueIf bit 7 of this register is 0, this field is read-only, indicating current automatically determined value. The default value is based on the 800 Mbps CSI-2 rate and may change if different rate is selected.If bit 7 of this register is 1, this field is read/write. 7 MR_THS_EXIT_OV R/W 0x0 Override CSI-2 Ths-exit parameter0: Ths-exit is automatically determined1: Override Ths-exit with value in bits 6:0 of this register 7MR_THS_EXIT_OVR/W0x0 Override CSI-2 Ths-exit parameter0: Ths-exit is automatically determined1: Override Ths-exit with value in bits 6:0 of this register 6:0 MR_THS_EXIT R/W 0xB Ths-exit valueIf bit 7 of this register is 0, this field is read-only, indicating current automatically determined value. The default value is based on the 800 Mbps CSI-2 rate and may change if different rate is selected.If bit 7 of this register is 1, this field is read/write. 6:0MR_THS_EXITR/W0xB Ths-exit valueIf bit 7 of this register is 0, this field is read-only, indicating current automatically determined value. The default value is based on the 800 Mbps CSI-2 rate and may change if different rate is selected.If bit 7 of this register is 1, this field is read/write. CSI1_TPLX Register (Address = 0x68) [Reset = 0x06] CSI1_TPLX is shown in #GUID-20230816-SS0T-ZHW7-QLC0-M9TWGQD9HKQD/PATGEN_AND_CSI-2_PATGEN_AND_CSI-2_PATGEN_AND_CSI-2_CSI1_TPLX_TABLE_TABLE. Return to the Summary Table. CSI1_TPLX Register Field Descriptions Bit Field Type Reset Description 7 MR_TPLX_OV R/W 0x0 Override CSI-2 Tplx parameter0: Tplx is automatically determined1: Override Tplx with value in bits 6:0 of this register 6:0 MR_TPLX R/W 0x6 Tplx valueIf bit 7 of this register is 0, this field is read-only, indicating current automatically determined value. The default value is based on the 800 Mbps CSI-2 rate and may change if different rate is selected.If bit 7 of this register is 1, this field is read/write. CSI1_TPLX Register (Address = 0x68) [Reset = 0x06] CSI1_TPLX is shown in #GUID-20230816-SS0T-ZHW7-QLC0-M9TWGQD9HKQD/PATGEN_AND_CSI-2_PATGEN_AND_CSI-2_PATGEN_AND_CSI-2_CSI1_TPLX_TABLE_TABLE.#GUID-20230816-SS0T-ZHW7-QLC0-M9TWGQD9HKQD/PATGEN_AND_CSI-2_PATGEN_AND_CSI-2_PATGEN_AND_CSI-2_CSI1_TPLX_TABLE_TABLEReturn to the Summary Table.Summary Table CSI1_TPLX Register Field Descriptions Bit Field Type Reset Description 7 MR_TPLX_OV R/W 0x0 Override CSI-2 Tplx parameter0: Tplx is automatically determined1: Override Tplx with value in bits 6:0 of this register 6:0 MR_TPLX R/W 0x6 Tplx valueIf bit 7 of this register is 0, this field is read-only, indicating current automatically determined value. The default value is based on the 800 Mbps CSI-2 rate and may change if different rate is selected.If bit 7 of this register is 1, this field is read/write. CSI1_TPLX Register Field Descriptions Bit Field Type Reset Description 7 MR_TPLX_OV R/W 0x0 Override CSI-2 Tplx parameter0: Tplx is automatically determined1: Override Tplx with value in bits 6:0 of this register 6:0 MR_TPLX R/W 0x6 Tplx valueIf bit 7 of this register is 0, this field is read-only, indicating current automatically determined value. The default value is based on the 800 Mbps CSI-2 rate and may change if different rate is selected.If bit 7 of this register is 1, this field is read/write. Bit Field Type Reset Description Bit Field Type Reset Description BitFieldTypeResetDescription 7 MR_TPLX_OV R/W 0x0 Override CSI-2 Tplx parameter0: Tplx is automatically determined1: Override Tplx with value in bits 6:0 of this register 6:0 MR_TPLX R/W 0x6 Tplx valueIf bit 7 of this register is 0, this field is read-only, indicating current automatically determined value. The default value is based on the 800 Mbps CSI-2 rate and may change if different rate is selected.If bit 7 of this register is 1, this field is read/write. 7 MR_TPLX_OV R/W 0x0 Override CSI-2 Tplx parameter0: Tplx is automatically determined1: Override Tplx with value in bits 6:0 of this register 7MR_TPLX_OVR/W0x0 Override CSI-2 Tplx parameter0: Tplx is automatically determined1: Override Tplx with value in bits 6:0 of this register 6:0 MR_TPLX R/W 0x6 Tplx valueIf bit 7 of this register is 0, this field is read-only, indicating current automatically determined value. The default value is based on the 800 Mbps CSI-2 rate and may change if different rate is selected.If bit 7 of this register is 1, this field is read/write. 6:0MR_TPLXR/W0x6 Tplx valueIf bit 7 of this register is 0, this field is read-only, indicating current automatically determined value. The default value is based on the 800 Mbps CSI-2 rate and may change if different rate is selected.If bit 7 of this register is 1, this field is read/write. Application and Implementation 以下应用部分中的信息不属于TI 器件规格的范围,TI 不担保其准确性和完整性。TI 的客 户应负责确定器件是否适用于其应用。客户应验证并测试其设计,以确保系统功能。 Application Information The DS90UB960-Q1 is a highly integrated sensor hub deserializer which includes four FPD-Link III inputs targeted at ADAS applications, such as front/rear/surround-view camera sensors, driver monitoring systems, and sensor fusion. Power Over Coax D Updated the PoC description yes The DS90UB960-Q1 is designed to support the Power-over-Coax (PoC) method of powering remote sensor systems. With this method, the power is delivered over the same medium (a coaxial cable) used for high-speed digital video data and bidirectional control and diagnostics data transmission. The method uses passive networks or filters that isolate the transmission line from the loading of the DC-DC regulator circuits and their connecting power traces on both sides of the link as shown in . Power-over-Coax (PoC) System Diagram The PoC networks' impedance of ≥ 1 kΩ over a specific frequency band is recommended to isolate the transmission line from the loading of the regulator circuits provided good layout practices are followed and the PCB return loss requirements given in are met. Higher PoC network impedance will contribute to favorable insertion loss and return loss characteristics in the high-speed channel. The lower limit of the frequency band is defined as ½ of the frequency of the back channel, fBC. The upper limit of the frequency band is the frequency of the forward high-speed channel, fFC. However, the main criteria that need to be met in the total high-speed channel, which consists of a serializer PCB, a deserializer PCB, and a cable, are the insertion loss and return loss limits defined in the Total Channel Requirements (see ), while the system is under maximum current load and extreme temperature conditions. shows a PoC network recommended for a "4G" FPD-Link III consisting of DS90UB953-Q1 and pair with the bidirectional channel operating at 50 Mbps (½ fBC = 25 MHz) and the forward channel operating at 4.16 Gbps (fFC ≈ 2.1 GHz). Other PoC networks are possible and may be different on the serializer and deserializer boards as long as the PCB board return loss requirements given in are met. Example Recommended PoC Network for a "4G" FPD-Link III lists essential components for this particular PoC network. Note that the impedance characteristic of the ferrite beads deviates with the bias current, therefore keeping the current going through the network below 250 mA is recommended. Suggested Components for a "4G" FPD-Link PoC Network Count Ref Des Description Part Number MFR 1 L1 Inductor, 10 µH, 0.288 Ω max, 530 mA MIN (Isat, Itemp) 30 MHz SRF min, 3 mm × 3 mm, General-Purpose LQH3NPN100MJR Murata Inductor, 10 µH, 0.288 Ω max, 530 mA MIN (Isat, Itemp) 30 MHz SRF min, 3 mm × 3 mm, AEC-Q200 LQH3NPZ100MJR Murata Inductor, 10 µH, 0.360 Ω max, 450 mA MIN (Isat, Itemp) 30 MHz SRF min, 3.2 mm × 2.5 mm, AEC-Q200 NLCV32T-100K-EFD TDK Inductor, 10 µH, 0.400 Ω typ, 550 mA MIN (Isat, Itemp) 39 MHz SRF typ, 3 mm × 3 mm, AEC-Q200 TYS3010100M-10 Laird Inductor, 10 µH, 0.325 Ω max, 725 mA MIN (Isat, Itemp) 41 MHz SRF typ, 3 mm × 3 mm, AEC-Q200 TYS3015100M-10 Laird 3 FB1-FB3 Ferrite Bead, 1500 kΩ at 1 GHz, 0.5 Ω max at DC 500 mA at 85°C, SM0603, General-Purpose BLM18HE152SN1 Murata Ferrite Bead, 1500 kΩ at 1 GHz, 0.5 Ω max at DC 500 mA at 85°C, SM0603, AEC-Q200 BLM18HE152SZ1 Murata shows a PoC network recommended for a "2G" FPD-Link III consisting of a DS90UB913A-Q1 or DS90UB933-Q1 serializer and DS90UB960-Q1 with the bidirectional channel operating at the data rate of 2.5 Mbps (½ fBC = 1.25 MHz) and the forward channel operating at the data rate as high as 1.87 Gbps (fFC ≈ 1 GHz). Example Recommended PoC Network for a "2G" FPD-Link III lists essential components for this particular PoC network. Suggested Components for a "2G" FPD-Link III PoC Network Count Ref Des Description Part Number MFR 1 L1 Inductor, 100 µH, 0.310 Ω max, 710 mA MIN (Isat, Itemp) 7.2 MHz SRF typ, 6.6 mm × 6.6 mm, AEC-Q200 MSS7341-104ML Coilcraft Inductor, 100 µH, 0.606 Ω max, 750 mA MIN (Isat, Itemp) 7.2 MHz SRF typ, 6.0 mm × 6.0 mm, AEC-Q200 NRS6045T101MMGKV Taiyo Yuden 1 L2 Inductor, 4.7 µH, 0.350 Ω max, 700 mA MIN (Isat, Itemp) 160 MHz SRF typ, 3.8 mm × 3.8 mm, AEC-Q200 1008PS-472KL Coilcraft Inductor, 4.7 µH, 0.130 Ω max, 830 mA MIN (Isat, Itemp), 70 MHz SRF typ, 3.2 mm × 2.5 mm, General Purpose CBC3225T4R7MRV Taiyo Yuden Inductor, 10 µH, 0.288 Ω max, 530 mA MIN (Isat, Itemp) 30 MHz SRF min, 3 mm × 3 mm, AEC-Q200 LQH3NPZ100MJR Murata 1 FB1 Ferrite Bead, 1500 kΩ at 1 GHz, 0.5 Ω max at DC 500 mA at 85°C, SM0603, General Purpose BLM18HE152SN1 Murata Ferrite Bead, 1500 kΩ at 1 GHz, 0.5 Ω max at DC 500 mA at 85°C, SM0603, AEC-Q200 BLM18HE152SZ1 Murata Application report Sending Power over Coax in DS90UB913A Designs (SNLA224) discusses and defines the PoC networks in more detail. In addition to the PoC network components selection, their placement and layout play a critical role as well. Place the smallest component, typically a ferrite bead or a chip inductor, as close to the connector as possible. Route the high-speed trace through one of its pads to avoid stubs. Use the smallest component pads as allowed by manufacturer's design rules. Add anti-pads in the inner planes below the component pads to minimize impedance drop. Consult with connector manufacturer for optimized connector footprint. Use coupled 100-Ω differential signal traces from the device pins to the AC-coupling caps. Use 50-Ω single-ended traces from the AC-coupling capacitors to the connector. Terminate the inverting signal traces close to the connectors with standard 49.9-Ω resistors. The suggested characteristics for single-ended PCB traces (microstrips or striplines) for serializer or deserializer boards are detailed in . The effects of the PoC networks need to be accounted for when testing the traces for compliance to the suggested limits. Suggested Characteristics for Single-Ended PCB Traces With Attached PoC Networks PARAMETER MIN TYP MAX UNIT Ltrace Single-ended PCB trace length from the device pin to the connector pin 5 cm Ztrace Single-ended PCB trace characteristic impedance 45 50 55 Ω Zcon Connector (mounted) characteristic impedance 40 50 62.5 Ω RL Return Loss, S11 ½ fBC < f < 0.1 GHz –20 dB 0.1 GHz < f < 1 GHz (f in GHz) –12 + 8 × log(f) dB 1 GHz < f < fFC –12 dB IL Insertion Loss, S12 f < 0.5 GHz –0.35 dB f = 1 GHz –0.6 dB f = 2.1 GHz –1.2 dB The VPOC noise must be kept to 10 mVp-p or lower on the source / deserializer side of the system. The VPOC fluctuations on the serializer side, caused by the sensor's transient current draw and the DC resistance of cables and PoC components, must be kept at minimum as well. Increasing the VPOC voltage and adding extra decoupling capacitance (> 10 µF) help reduce the amplitude and slew rate of the VPOC fluctuations. Typical Application D Updated all typical connection diagrams to include a reference to App Note SLVA689 yes D Added clarification for the recommended ferrite bead characteristics on the power supply rails yes D Removed optional 10 kΩ pulldown resistor on Pin 4 in the Typical Connection Diagram yes Typical Connection Diagram (Coaxial) Typical Connection Diagram (STP / STQ) Design Requirements For the typical design application, use the parameters listed in . Design Parameters DESIGN PARAMETER EXAMPLE VALUE VDDIO 1.8 V or 3.3 V VDD11 1.1 V VDD18 1.8 V AC Coupling Capacitor for STP with 953 / 935: RIN[3:0]± 33 nF - 100 nF (50V/X7R/0402) AC Coupling Capacitor for Coaxial with 953 / 935: RIN[3:0]+ 33 nF - 100 nF (50V/X7R/0402) AC Coupling Capacitor for Coaxial with 953 / 935: RIN[3:0]- 15 nF - 47 nF (50V/X7R/0402) AC-Coupling Capacitor for STP with 933A / 913A: RIN[3:0]± 100 nF (50V/X7R/0402) AC-Coupling Capacitor for Coaxial with 933A / 913A: RIN[3:0]+ 100 nF (50V/X7R/0402) AC-Coupling Capacitor for Coaxial with 933A / 913A: RIN[3:0]- 47 nF (50V/X7R/0402) The SER/DES supports only AC-coupled interconnects through an integrated DC-balanced decoding scheme. External AC-coupling capacitors must be placed in series in the FPD-Link III signal path as shown in . For applications using single-ended 50-Ω coaxial cable, terminate the unused data pins (RIN0–, RIN1–, RIN2–, RIN3–) with an AC-coupling capacitor and a 50-Ω resistor. AC-Coupled Connection (STP) AC-Coupled Connection (Coaxial) For high-speed FPD–Link III transmissions, use the smallest available package for the AC-coupling capacitor to help minimize degradation of signal quality due to package parasitics. Detailed Design Procedure through show typical applications of the DS90UB960-Q1 for a multi-camera surround view system. The FPD-Link III must have an external 33-nF to 100-nF / 15-nF to 47-nF, AC-coupling capacitors for coaxial interconnects. The same AC-coupling capacitor values should be matched on the paired serializer boards. The deserializer has an internal termination. Bypass capacitors are placed near the power supply pins. At a minimum, 0.1-μF or 0.01-μF capacitors should be used for each of the core supply pins for local device bypassing. Ferrite beads are placed on the VDD18 and VDD11 supplies for effective noise suppression. Application Curves CSI-2 DATA and CLK Output CSI-2 DATA and Continuous CLK Output CSI-2 Start of Transmission (SoT) CSI-2 End of Transmission (EoT) System Examples Four DS90UB953-Q1 Sensor Data Onto CSI-2 Over 2 Ports Four DS90UB953-Q1 Sensor Data Onto CSI-2 Over 1 Port Four DS90UB933-Q1 Sensor Data Onto CSI-2 Over 1 Port Four DS90UB933-Q1 Sensor Data Onto CSI-2 Over 2 Ports Two DS90UB933-Q1 and Two DS90UB953-Q1 Sensor Data Onto CSI-2 Over 1 Port Two DS90UB933-Q1 and Two DS90UB953-Q1 Sensor Data Onto CSI-2 Over 2 Ports Power Supply Recommendations This device has separate power and ground pins for different portions of the circuit. This is done to isolate switching noise effects between different sections of the circuit. Separate planes on the PCB are typically not required. The section provides guidance on which circuit blocks are connected to which power pin pairs. In some cases, an external filter many be used to provide clean power to sensitive circuits such as PLLs. VDD Power Supply Each VDD power supply pin must have a 10-nF (or 100-nF) capacitor to ground connected as close as possible to DS90UB960-Q1 device. TI recommends having additional decoupling capacitors (1 µF and 10 µF) and the pins connected to a solid power plane. Power-Up Sequencing The power-up sequence for the DS90UB960-Q1 is as follows: Timing Diagram for the Power-Up Sequence PARAMETER MIN TYP MAX UNIT NOTES tr0 VDD18 / VDDIO rise time 0.2 ms @10/90% tr1 VDD11 rise time 0.05 ms @10/90% t0 VDD18 / VDDIO to VDD11 delay 0 ms t1 VDDx to REFCLK delay 0 ms Keep REFCLK low until all supplies are up and stable. t2 VDDx to PDB delay 0 ms Release PDB after all supplies are up and stable. t3 PDB to I2C ready (IDX and MODE valid) delay 2 ms t4 PDB pulse width 2 ms Hard reset t5 PDB to GPIO delay 0 ms Keep GPIOs low or high until PDB is high. Power-Up Sequencing PDB Pin The PDB pin is active HIGH and must remain LOW while the VDD pin power supplies are in transition. An external RC network on the PDB pin may be connected to ensure PDB arrives after all the supply pins have settled to the recommended operating voltage. When PDB pin is pulled up to VDD18, a 10-kΩ pullup and a > 10-μF capacitor to GND are required to delay the PDB input signal rise. All inputs must not be driven until both power supplies have reached steady state. PDB Reset Signal Pulse Width PARAMETER TEST CONDITIONS MIN TYP MAX UNIT PDB tLRST PDB Reset Low Pulse 2 ms System Initialization When initializing the communications link between the DS90UB960-Q1 deserializer hub and a DS90UB953-Q1 serializer, the system timing will depend on the mode selected for generating the serializer reference clock. When synchronous clocking mode is selected, the serializer will re-lock onto the extracted back channel reference clock once available, so there is no need for local crystal oscillator at the sensor module ( ). When the DS90UB953-Q1 is operating in non-synchronous mode, or is connecting to DS90UB933-Q1 or DS90UB913A-Q1 serializer, the sensor module requires a local reference clock and the timing would follow . Power-Up Sequencing With Synchronous Clocking Mode Power-Up Sequencing With Non-synchronous Clocking Mode Layout Layout Guidelines Circuit board layout and stack-up for the FPD-Link III devices must be designed to provide low-noise power feed to the device. Good layout practice also separates high frequency or high-level inputs and outputs to minimize unwanted stray noise pick-up, feedback, and interference. Power system performance may be greatly improved by using thin dielectrics (2 to 4 mils) for power/ground sandwiches. This arrangement provides plane capacitance for the PCB power system with low-inductance parasitics, which has proven especially effective at high frequencies, and makes the value and placement of external bypass capacitors less critical. External bypass capacitors should include both RF ceramic and tantalum electrolytic types. RF capacitors may use values in the range of 0.01 µF to 0.1 µF. Ceramic capacitors may be in the 2.2-µF to 10-µF range. The voltage rating of the ceramic capacitors must be at least 5× the power supply voltage being used TI recommends surface-mount capacitors due to their smaller parasitics. When using multiple capacitors per supply pin, place the smaller value closer to the pin. A large bulk capacitor is recommend at the point of power entry. This is typically in the 50-µF to 100-µF range, which smooths low frequency switching noise. TI recommends connecting power and ground pins directly to the power and ground planes with bypass capacitors connected to the plane with via on both ends of the capacitor. Connecting power or ground pins to an external bypass capacitor increases the inductance of the path. A small body size X7R chip capacitor, such as 0603 or 0402, is recommended for external bypass. The small body size reduces the parasitic inductance of the capacitor. The user must pay attention to the resonance frequency of these external bypass capacitors, usually in the range of 20 to 30 MHz. To provide effective bypassing, multiple capacitors are often used to achieve low impedance between the supply rails over the frequency of interest. At high frequency, it is also common practice to use two vias from power and ground pins to the planes to reduce the impedance at high frequency. Some devices provide separate power and ground pins for different portions of the circuit. This is done to isolate switching noise effects between different sections of the circuit. Separate planes on the PCB are typically not required. Pin Description tables typically provide guidance on which circuit blocks are connected to which power pin pairs. In some cases, an external filter may be used to provide clean power to sensitive circuits such as PLLs. Use at least a four-layer board with a power and ground plane. Locate LVCMOS signals away from the differential lines to prevent coupling from the LVCMOS lines to the differential lines. Differential impedance of 100 Ω are typically recommended for STP interconnect and single-ended impedance of 50 Ω for coaxial interconnect. The closely coupled lines help to ensure that coupled noise appears as common-mode and thus is rejected by the receivers. The tightly coupled lines also radiate less. Ground TI recommends that a consistent ground plane reference for the high-speed signals in the PCB design to provide the best image plane for signal traces running parallel to the plane. Connect the thermal pad of the DS90UB960-Q1 to this plane with vias. Routing FPD-Link III Signal Traces and PoC Filter Routing the FPD-Link III signal traces between the RIN pins and the connector as well as connecting the PoC filter to these traces are the most critical pieces of a successful DS90UB960-Q1 PCB layout. shows an example PCB layout of the DS90UB960-Q1 configured for interface to remote sensor modules over coaxial cables. The layout example also uses a footprint of an edge-mount Quad Mini-FAKRA connector provided by Rosenberger. For additional PCB layout details of the example, refer to the DS90UB960-Q1EVM User's Guide (SNLU226). The following list provides essential recommendations for routing the FPD-Link III signal traces between the DS90UB960-Q1 receiver input pins (RIN) and the FAKRA connector, and connecting the PoC filter. The routing of the FPD-Link III traces may be all on the top layer (as shown in the example) or partially embedded in middle layers if EMI is a concern. The AC-coupling capacitors should be on the top layer and very close to the DS90UB960-Q1 receiver input pins to minimize the length of coupled differential trace pair between the pins and the capacitors. Route the RIN+ trace between the AC-coupling capacitor and the FAKRA connector as a 50-Ω single-ended micro-strip with tight impedance control (±10%). Calculate the proper width of the trace for a 50-Ω impedance based on the PCB stack-up. Ensure that the trace can carry the PoC current for the maximum load presented by the remote sensor module. The PoC filter should be connected to the RIN+ trace through the first ferrite bead (FB1). The FB1 should be touching the high-speed trace to minimize the stub length seen by the transmission line. Create an anti-pad or a moat under the FB1 pad that touches the trace. The anti-pad should be a plane cutout of the ground plane directly underneath the top layer without cutting out the ground reference under the trace. The purpose of the anti-pad is to maintain the impedance as close to 50 Ω as possible. Route the RIN– trace with minimum coupling to the RIN+ trace (S > 3W). Consult with connector manufacturer for optimized connector footprint. If the connector is mounted on the same side as the IC, minimize the impact of the thru-hole connector stubs by routing the high-speed signal traces on the opposite side of the connector mounting side. When configured for STP and routing differential signals to the DS90UB960-Q1 receiver inputs, the traces should maintain a 100-Ω differential impedance routed to the connector. When choosing to implement a common mode choke for common mode noise reduction, take care to minimize the effect of any mismatch. CSI-2 Guidelines D 20230712 Updated MIPI CSI-2 D-PHY layout recommendations yes Route CSI0_D*P/N and CSI1_D*P/N pairs with controlled 100-Ω differential impedance (±20%) or 50-Ω single-ended impedance (±15%). Keep away from other high-speed signals. Minimize intra-pair and inter-pair length mismatch within a single CSI-2 TX Port (recommended <= 5 mils). Length matching should be near the location of mismatch. Each pair should be separated at least by 3 times the signal trace width. Keep the use of bends in differential traces to a minimum. When bends are used, the number of left and right bends must be as equal as possible, and the angle of the bend should be ≥ 135 degrees. This arrangement minimizes any length mismatch caused by the bends and therefore minimizes the impact that bends have on EMI. Route all differential pairs on the same layer. Keep the number of VIAS to a minimum — TI recommends keeping the VIA count to 2 or fewer. Keep traces on layers adjacent to ground plane. Do NOT route differential pairs over any plane split. Adding Test points causes impedance discontinuity and therefore negatively impacts signal performance. If test points are used, place them in series and symmetrically. Test points must not be placed in a manner that causes a stub on the differential pair. Layout Example Stencil parameters such as aperture area ratio and the fabrication process have a significant impact on paste deposition. Inspection of the stencil prior to placement of the VQFN package is highly recommended to improve board assembly yields. If the via and aperture openings are not carefully monitored, the solder may flow unevenly through the DAP. Example PCB layout is used to demonstrate both proper routing and proper solder techniques when designing in the Deserializer. shows a PCB layout example are derived from the layout design of the DS90UB960-Q1EVM Evaluation Board. The graphic and layout description are used to determine proper routing when designing the board. The high-speed FPD-Link III traces routed differentially up to the connector. A 100-Ω differential characteristic impedance and 50-Ω single-ended characteristic impedance traces are maintained as much as possible for both STP and coaxial applications. For the layout of a coaxial interconnects, coupled traces should be used with the RINx- termination near to the connector. DS90UB960-Q1 Example PCB Layout With Quad Mini-Fakra Connector Example Routing of FPD-Link III Traces to a Single Mini-Fakra Connector and PoC Components Example Routing of CSI-2 Traces Application and Implementation 以下应用部分中的信息不属于TI 器件规格的范围,TI 不担保其准确性和完整性。TI 的客 户应负责确定器件是否适用于其应用。客户应验证并测试其设计,以确保系统功能。 以下应用部分中的信息不属于TI 器件规格的范围,TI 不担保其准确性和完整性。TI 的客 户应负责确定器件是否适用于其应用。客户应验证并测试其设计,以确保系统功能。 以下应用部分中的信息不属于TI 器件规格的范围,TI 不担保其准确性和完整性。TI 的客 户应负责确定器件是否适用于其应用。客户应验证并测试其设计,以确保系统功能。 以下应用部分中的信息不属于TI 器件规格的范围,TI 不担保其准确性和完整性。TI 的客 户应负责确定器件是否适用于其应用。客户应验证并测试其设计,以确保系统功能。 Application Information The DS90UB960-Q1 is a highly integrated sensor hub deserializer which includes four FPD-Link III inputs targeted at ADAS applications, such as front/rear/surround-view camera sensors, driver monitoring systems, and sensor fusion. Power Over Coax D Updated the PoC description yes The DS90UB960-Q1 is designed to support the Power-over-Coax (PoC) method of powering remote sensor systems. With this method, the power is delivered over the same medium (a coaxial cable) used for high-speed digital video data and bidirectional control and diagnostics data transmission. The method uses passive networks or filters that isolate the transmission line from the loading of the DC-DC regulator circuits and their connecting power traces on both sides of the link as shown in . Power-over-Coax (PoC) System Diagram The PoC networks' impedance of ≥ 1 kΩ over a specific frequency band is recommended to isolate the transmission line from the loading of the regulator circuits provided good layout practices are followed and the PCB return loss requirements given in are met. Higher PoC network impedance will contribute to favorable insertion loss and return loss characteristics in the high-speed channel. The lower limit of the frequency band is defined as ½ of the frequency of the back channel, fBC. The upper limit of the frequency band is the frequency of the forward high-speed channel, fFC. However, the main criteria that need to be met in the total high-speed channel, which consists of a serializer PCB, a deserializer PCB, and a cable, are the insertion loss and return loss limits defined in the Total Channel Requirements (see ), while the system is under maximum current load and extreme temperature conditions. shows a PoC network recommended for a "4G" FPD-Link III consisting of DS90UB953-Q1 and pair with the bidirectional channel operating at 50 Mbps (½ fBC = 25 MHz) and the forward channel operating at 4.16 Gbps (fFC ≈ 2.1 GHz). Other PoC networks are possible and may be different on the serializer and deserializer boards as long as the PCB board return loss requirements given in are met. Example Recommended PoC Network for a "4G" FPD-Link III lists essential components for this particular PoC network. Note that the impedance characteristic of the ferrite beads deviates with the bias current, therefore keeping the current going through the network below 250 mA is recommended. Suggested Components for a "4G" FPD-Link PoC Network Count Ref Des Description Part Number MFR 1 L1 Inductor, 10 µH, 0.288 Ω max, 530 mA MIN (Isat, Itemp) 30 MHz SRF min, 3 mm × 3 mm, General-Purpose LQH3NPN100MJR Murata Inductor, 10 µH, 0.288 Ω max, 530 mA MIN (Isat, Itemp) 30 MHz SRF min, 3 mm × 3 mm, AEC-Q200 LQH3NPZ100MJR Murata Inductor, 10 µH, 0.360 Ω max, 450 mA MIN (Isat, Itemp) 30 MHz SRF min, 3.2 mm × 2.5 mm, AEC-Q200 NLCV32T-100K-EFD TDK Inductor, 10 µH, 0.400 Ω typ, 550 mA MIN (Isat, Itemp) 39 MHz SRF typ, 3 mm × 3 mm, AEC-Q200 TYS3010100M-10 Laird Inductor, 10 µH, 0.325 Ω max, 725 mA MIN (Isat, Itemp) 41 MHz SRF typ, 3 mm × 3 mm, AEC-Q200 TYS3015100M-10 Laird 3 FB1-FB3 Ferrite Bead, 1500 kΩ at 1 GHz, 0.5 Ω max at DC 500 mA at 85°C, SM0603, General-Purpose BLM18HE152SN1 Murata Ferrite Bead, 1500 kΩ at 1 GHz, 0.5 Ω max at DC 500 mA at 85°C, SM0603, AEC-Q200 BLM18HE152SZ1 Murata shows a PoC network recommended for a "2G" FPD-Link III consisting of a DS90UB913A-Q1 or DS90UB933-Q1 serializer and DS90UB960-Q1 with the bidirectional channel operating at the data rate of 2.5 Mbps (½ fBC = 1.25 MHz) and the forward channel operating at the data rate as high as 1.87 Gbps (fFC ≈ 1 GHz). Example Recommended PoC Network for a "2G" FPD-Link III lists essential components for this particular PoC network. Suggested Components for a "2G" FPD-Link III PoC Network Count Ref Des Description Part Number MFR 1 L1 Inductor, 100 µH, 0.310 Ω max, 710 mA MIN (Isat, Itemp) 7.2 MHz SRF typ, 6.6 mm × 6.6 mm, AEC-Q200 MSS7341-104ML Coilcraft Inductor, 100 µH, 0.606 Ω max, 750 mA MIN (Isat, Itemp) 7.2 MHz SRF typ, 6.0 mm × 6.0 mm, AEC-Q200 NRS6045T101MMGKV Taiyo Yuden 1 L2 Inductor, 4.7 µH, 0.350 Ω max, 700 mA MIN (Isat, Itemp) 160 MHz SRF typ, 3.8 mm × 3.8 mm, AEC-Q200 1008PS-472KL Coilcraft Inductor, 4.7 µH, 0.130 Ω max, 830 mA MIN (Isat, Itemp), 70 MHz SRF typ, 3.2 mm × 2.5 mm, General Purpose CBC3225T4R7MRV Taiyo Yuden Inductor, 10 µH, 0.288 Ω max, 530 mA MIN (Isat, Itemp) 30 MHz SRF min, 3 mm × 3 mm, AEC-Q200 LQH3NPZ100MJR Murata 1 FB1 Ferrite Bead, 1500 kΩ at 1 GHz, 0.5 Ω max at DC 500 mA at 85°C, SM0603, General Purpose BLM18HE152SN1 Murata Ferrite Bead, 1500 kΩ at 1 GHz, 0.5 Ω max at DC 500 mA at 85°C, SM0603, AEC-Q200 BLM18HE152SZ1 Murata Application report Sending Power over Coax in DS90UB913A Designs (SNLA224) discusses and defines the PoC networks in more detail. In addition to the PoC network components selection, their placement and layout play a critical role as well. Place the smallest component, typically a ferrite bead or a chip inductor, as close to the connector as possible. Route the high-speed trace through one of its pads to avoid stubs. Use the smallest component pads as allowed by manufacturer's design rules. Add anti-pads in the inner planes below the component pads to minimize impedance drop. Consult with connector manufacturer for optimized connector footprint. Use coupled 100-Ω differential signal traces from the device pins to the AC-coupling caps. Use 50-Ω single-ended traces from the AC-coupling capacitors to the connector. Terminate the inverting signal traces close to the connectors with standard 49.9-Ω resistors. The suggested characteristics for single-ended PCB traces (microstrips or striplines) for serializer or deserializer boards are detailed in . The effects of the PoC networks need to be accounted for when testing the traces for compliance to the suggested limits. Suggested Characteristics for Single-Ended PCB Traces With Attached PoC Networks PARAMETER MIN TYP MAX UNIT Ltrace Single-ended PCB trace length from the device pin to the connector pin 5 cm Ztrace Single-ended PCB trace characteristic impedance 45 50 55 Ω Zcon Connector (mounted) characteristic impedance 40 50 62.5 Ω RL Return Loss, S11 ½ fBC < f < 0.1 GHz –20 dB 0.1 GHz < f < 1 GHz (f in GHz) –12 + 8 × log(f) dB 1 GHz < f < fFC –12 dB IL Insertion Loss, S12 f < 0.5 GHz –0.35 dB f = 1 GHz –0.6 dB f = 2.1 GHz –1.2 dB The VPOC noise must be kept to 10 mVp-p or lower on the source / deserializer side of the system. The VPOC fluctuations on the serializer side, caused by the sensor's transient current draw and the DC resistance of cables and PoC components, must be kept at minimum as well. Increasing the VPOC voltage and adding extra decoupling capacitance (> 10 µF) help reduce the amplitude and slew rate of the VPOC fluctuations. Application Information The DS90UB960-Q1 is a highly integrated sensor hub deserializer which includes four FPD-Link III inputs targeted at ADAS applications, such as front/rear/surround-view camera sensors, driver monitoring systems, and sensor fusion. The DS90UB960-Q1 is a highly integrated sensor hub deserializer which includes four FPD-Link III inputs targeted at ADAS applications, such as front/rear/surround-view camera sensors, driver monitoring systems, and sensor fusion. The DS90UB960-Q1 is a highly integrated sensor hub deserializer which includes four FPD-Link III inputs targeted at ADAS applications, such as front/rear/surround-view camera sensors, driver monitoring systems, and sensor fusion.DS90UB960-Q1 Power Over Coax D Updated the PoC description yes The DS90UB960-Q1 is designed to support the Power-over-Coax (PoC) method of powering remote sensor systems. With this method, the power is delivered over the same medium (a coaxial cable) used for high-speed digital video data and bidirectional control and diagnostics data transmission. The method uses passive networks or filters that isolate the transmission line from the loading of the DC-DC regulator circuits and their connecting power traces on both sides of the link as shown in . Power-over-Coax (PoC) System Diagram The PoC networks' impedance of ≥ 1 kΩ over a specific frequency band is recommended to isolate the transmission line from the loading of the regulator circuits provided good layout practices are followed and the PCB return loss requirements given in are met. Higher PoC network impedance will contribute to favorable insertion loss and return loss characteristics in the high-speed channel. The lower limit of the frequency band is defined as ½ of the frequency of the back channel, fBC. The upper limit of the frequency band is the frequency of the forward high-speed channel, fFC. However, the main criteria that need to be met in the total high-speed channel, which consists of a serializer PCB, a deserializer PCB, and a cable, are the insertion loss and return loss limits defined in the Total Channel Requirements (see ), while the system is under maximum current load and extreme temperature conditions. shows a PoC network recommended for a "4G" FPD-Link III consisting of DS90UB953-Q1 and pair with the bidirectional channel operating at 50 Mbps (½ fBC = 25 MHz) and the forward channel operating at 4.16 Gbps (fFC ≈ 2.1 GHz). Other PoC networks are possible and may be different on the serializer and deserializer boards as long as the PCB board return loss requirements given in are met. Example Recommended PoC Network for a "4G" FPD-Link III lists essential components for this particular PoC network. Note that the impedance characteristic of the ferrite beads deviates with the bias current, therefore keeping the current going through the network below 250 mA is recommended. Suggested Components for a "4G" FPD-Link PoC Network Count Ref Des Description Part Number MFR 1 L1 Inductor, 10 µH, 0.288 Ω max, 530 mA MIN (Isat, Itemp) 30 MHz SRF min, 3 mm × 3 mm, General-Purpose LQH3NPN100MJR Murata Inductor, 10 µH, 0.288 Ω max, 530 mA MIN (Isat, Itemp) 30 MHz SRF min, 3 mm × 3 mm, AEC-Q200 LQH3NPZ100MJR Murata Inductor, 10 µH, 0.360 Ω max, 450 mA MIN (Isat, Itemp) 30 MHz SRF min, 3.2 mm × 2.5 mm, AEC-Q200 NLCV32T-100K-EFD TDK Inductor, 10 µH, 0.400 Ω typ, 550 mA MIN (Isat, Itemp) 39 MHz SRF typ, 3 mm × 3 mm, AEC-Q200 TYS3010100M-10 Laird Inductor, 10 µH, 0.325 Ω max, 725 mA MIN (Isat, Itemp) 41 MHz SRF typ, 3 mm × 3 mm, AEC-Q200 TYS3015100M-10 Laird 3 FB1-FB3 Ferrite Bead, 1500 kΩ at 1 GHz, 0.5 Ω max at DC 500 mA at 85°C, SM0603, General-Purpose BLM18HE152SN1 Murata Ferrite Bead, 1500 kΩ at 1 GHz, 0.5 Ω max at DC 500 mA at 85°C, SM0603, AEC-Q200 BLM18HE152SZ1 Murata shows a PoC network recommended for a "2G" FPD-Link III consisting of a DS90UB913A-Q1 or DS90UB933-Q1 serializer and DS90UB960-Q1 with the bidirectional channel operating at the data rate of 2.5 Mbps (½ fBC = 1.25 MHz) and the forward channel operating at the data rate as high as 1.87 Gbps (fFC ≈ 1 GHz). Example Recommended PoC Network for a "2G" FPD-Link III lists essential components for this particular PoC network. Suggested Components for a "2G" FPD-Link III PoC Network Count Ref Des Description Part Number MFR 1 L1 Inductor, 100 µH, 0.310 Ω max, 710 mA MIN (Isat, Itemp) 7.2 MHz SRF typ, 6.6 mm × 6.6 mm, AEC-Q200 MSS7341-104ML Coilcraft Inductor, 100 µH, 0.606 Ω max, 750 mA MIN (Isat, Itemp) 7.2 MHz SRF typ, 6.0 mm × 6.0 mm, AEC-Q200 NRS6045T101MMGKV Taiyo Yuden 1 L2 Inductor, 4.7 µH, 0.350 Ω max, 700 mA MIN (Isat, Itemp) 160 MHz SRF typ, 3.8 mm × 3.8 mm, AEC-Q200 1008PS-472KL Coilcraft Inductor, 4.7 µH, 0.130 Ω max, 830 mA MIN (Isat, Itemp), 70 MHz SRF typ, 3.2 mm × 2.5 mm, General Purpose CBC3225T4R7MRV Taiyo Yuden Inductor, 10 µH, 0.288 Ω max, 530 mA MIN (Isat, Itemp) 30 MHz SRF min, 3 mm × 3 mm, AEC-Q200 LQH3NPZ100MJR Murata 1 FB1 Ferrite Bead, 1500 kΩ at 1 GHz, 0.5 Ω max at DC 500 mA at 85°C, SM0603, General Purpose BLM18HE152SN1 Murata Ferrite Bead, 1500 kΩ at 1 GHz, 0.5 Ω max at DC 500 mA at 85°C, SM0603, AEC-Q200 BLM18HE152SZ1 Murata Application report Sending Power over Coax in DS90UB913A Designs (SNLA224) discusses and defines the PoC networks in more detail. In addition to the PoC network components selection, their placement and layout play a critical role as well. Place the smallest component, typically a ferrite bead or a chip inductor, as close to the connector as possible. Route the high-speed trace through one of its pads to avoid stubs. Use the smallest component pads as allowed by manufacturer's design rules. Add anti-pads in the inner planes below the component pads to minimize impedance drop. Consult with connector manufacturer for optimized connector footprint. Use coupled 100-Ω differential signal traces from the device pins to the AC-coupling caps. Use 50-Ω single-ended traces from the AC-coupling capacitors to the connector. Terminate the inverting signal traces close to the connectors with standard 49.9-Ω resistors. The suggested characteristics for single-ended PCB traces (microstrips or striplines) for serializer or deserializer boards are detailed in . The effects of the PoC networks need to be accounted for when testing the traces for compliance to the suggested limits. Suggested Characteristics for Single-Ended PCB Traces With Attached PoC Networks PARAMETER MIN TYP MAX UNIT Ltrace Single-ended PCB trace length from the device pin to the connector pin 5 cm Ztrace Single-ended PCB trace characteristic impedance 45 50 55 Ω Zcon Connector (mounted) characteristic impedance 40 50 62.5 Ω RL Return Loss, S11 ½ fBC < f < 0.1 GHz –20 dB 0.1 GHz < f < 1 GHz (f in GHz) –12 + 8 × log(f) dB 1 GHz < f < fFC –12 dB IL Insertion Loss, S12 f < 0.5 GHz –0.35 dB f = 1 GHz –0.6 dB f = 2.1 GHz –1.2 dB The VPOC noise must be kept to 10 mVp-p or lower on the source / deserializer side of the system. The VPOC fluctuations on the serializer side, caused by the sensor's transient current draw and the DC resistance of cables and PoC components, must be kept at minimum as well. Increasing the VPOC voltage and adding extra decoupling capacitance (> 10 µF) help reduce the amplitude and slew rate of the VPOC fluctuations. Power Over Coax D Updated the PoC description yes D Updated the PoC description yes D Updated the PoC description yes DUpdated the PoC descriptionyes The DS90UB960-Q1 is designed to support the Power-over-Coax (PoC) method of powering remote sensor systems. With this method, the power is delivered over the same medium (a coaxial cable) used for high-speed digital video data and bidirectional control and diagnostics data transmission. The method uses passive networks or filters that isolate the transmission line from the loading of the DC-DC regulator circuits and their connecting power traces on both sides of the link as shown in . Power-over-Coax (PoC) System Diagram The PoC networks' impedance of ≥ 1 kΩ over a specific frequency band is recommended to isolate the transmission line from the loading of the regulator circuits provided good layout practices are followed and the PCB return loss requirements given in are met. Higher PoC network impedance will contribute to favorable insertion loss and return loss characteristics in the high-speed channel. The lower limit of the frequency band is defined as ½ of the frequency of the back channel, fBC. The upper limit of the frequency band is the frequency of the forward high-speed channel, fFC. However, the main criteria that need to be met in the total high-speed channel, which consists of a serializer PCB, a deserializer PCB, and a cable, are the insertion loss and return loss limits defined in the Total Channel Requirements (see ), while the system is under maximum current load and extreme temperature conditions. shows a PoC network recommended for a "4G" FPD-Link III consisting of DS90UB953-Q1 and pair with the bidirectional channel operating at 50 Mbps (½ fBC = 25 MHz) and the forward channel operating at 4.16 Gbps (fFC ≈ 2.1 GHz). Other PoC networks are possible and may be different on the serializer and deserializer boards as long as the PCB board return loss requirements given in are met. Example Recommended PoC Network for a "4G" FPD-Link III lists essential components for this particular PoC network. Note that the impedance characteristic of the ferrite beads deviates with the bias current, therefore keeping the current going through the network below 250 mA is recommended. Suggested Components for a "4G" FPD-Link PoC Network Count Ref Des Description Part Number MFR 1 L1 Inductor, 10 µH, 0.288 Ω max, 530 mA MIN (Isat, Itemp) 30 MHz SRF min, 3 mm × 3 mm, General-Purpose LQH3NPN100MJR Murata Inductor, 10 µH, 0.288 Ω max, 530 mA MIN (Isat, Itemp) 30 MHz SRF min, 3 mm × 3 mm, AEC-Q200 LQH3NPZ100MJR Murata Inductor, 10 µH, 0.360 Ω max, 450 mA MIN (Isat, Itemp) 30 MHz SRF min, 3.2 mm × 2.5 mm, AEC-Q200 NLCV32T-100K-EFD TDK Inductor, 10 µH, 0.400 Ω typ, 550 mA MIN (Isat, Itemp) 39 MHz SRF typ, 3 mm × 3 mm, AEC-Q200 TYS3010100M-10 Laird Inductor, 10 µH, 0.325 Ω max, 725 mA MIN (Isat, Itemp) 41 MHz SRF typ, 3 mm × 3 mm, AEC-Q200 TYS3015100M-10 Laird 3 FB1-FB3 Ferrite Bead, 1500 kΩ at 1 GHz, 0.5 Ω max at DC 500 mA at 85°C, SM0603, General-Purpose BLM18HE152SN1 Murata Ferrite Bead, 1500 kΩ at 1 GHz, 0.5 Ω max at DC 500 mA at 85°C, SM0603, AEC-Q200 BLM18HE152SZ1 Murata shows a PoC network recommended for a "2G" FPD-Link III consisting of a DS90UB913A-Q1 or DS90UB933-Q1 serializer and DS90UB960-Q1 with the bidirectional channel operating at the data rate of 2.5 Mbps (½ fBC = 1.25 MHz) and the forward channel operating at the data rate as high as 1.87 Gbps (fFC ≈ 1 GHz). Example Recommended PoC Network for a "2G" FPD-Link III lists essential components for this particular PoC network. Suggested Components for a "2G" FPD-Link III PoC Network Count Ref Des Description Part Number MFR 1 L1 Inductor, 100 µH, 0.310 Ω max, 710 mA MIN (Isat, Itemp) 7.2 MHz SRF typ, 6.6 mm × 6.6 mm, AEC-Q200 MSS7341-104ML Coilcraft Inductor, 100 µH, 0.606 Ω max, 750 mA MIN (Isat, Itemp) 7.2 MHz SRF typ, 6.0 mm × 6.0 mm, AEC-Q200 NRS6045T101MMGKV Taiyo Yuden 1 L2 Inductor, 4.7 µH, 0.350 Ω max, 700 mA MIN (Isat, Itemp) 160 MHz SRF typ, 3.8 mm × 3.8 mm, AEC-Q200 1008PS-472KL Coilcraft Inductor, 4.7 µH, 0.130 Ω max, 830 mA MIN (Isat, Itemp), 70 MHz SRF typ, 3.2 mm × 2.5 mm, General Purpose CBC3225T4R7MRV Taiyo Yuden Inductor, 10 µH, 0.288 Ω max, 530 mA MIN (Isat, Itemp) 30 MHz SRF min, 3 mm × 3 mm, AEC-Q200 LQH3NPZ100MJR Murata 1 FB1 Ferrite Bead, 1500 kΩ at 1 GHz, 0.5 Ω max at DC 500 mA at 85°C, SM0603, General Purpose BLM18HE152SN1 Murata Ferrite Bead, 1500 kΩ at 1 GHz, 0.5 Ω max at DC 500 mA at 85°C, SM0603, AEC-Q200 BLM18HE152SZ1 Murata Application report Sending Power over Coax in DS90UB913A Designs (SNLA224) discusses and defines the PoC networks in more detail. In addition to the PoC network components selection, their placement and layout play a critical role as well. Place the smallest component, typically a ferrite bead or a chip inductor, as close to the connector as possible. Route the high-speed trace through one of its pads to avoid stubs. Use the smallest component pads as allowed by manufacturer's design rules. Add anti-pads in the inner planes below the component pads to minimize impedance drop. Consult with connector manufacturer for optimized connector footprint. Use coupled 100-Ω differential signal traces from the device pins to the AC-coupling caps. Use 50-Ω single-ended traces from the AC-coupling capacitors to the connector. Terminate the inverting signal traces close to the connectors with standard 49.9-Ω resistors. The suggested characteristics for single-ended PCB traces (microstrips or striplines) for serializer or deserializer boards are detailed in . The effects of the PoC networks need to be accounted for when testing the traces for compliance to the suggested limits. Suggested Characteristics for Single-Ended PCB Traces With Attached PoC Networks PARAMETER MIN TYP MAX UNIT Ltrace Single-ended PCB trace length from the device pin to the connector pin 5 cm Ztrace Single-ended PCB trace characteristic impedance 45 50 55 Ω Zcon Connector (mounted) characteristic impedance 40 50 62.5 Ω RL Return Loss, S11 ½ fBC < f < 0.1 GHz –20 dB 0.1 GHz < f < 1 GHz (f in GHz) –12 + 8 × log(f) dB 1 GHz < f < fFC –12 dB IL Insertion Loss, S12 f < 0.5 GHz –0.35 dB f = 1 GHz –0.6 dB f = 2.1 GHz –1.2 dB The VPOC noise must be kept to 10 mVp-p or lower on the source / deserializer side of the system. The VPOC fluctuations on the serializer side, caused by the sensor's transient current draw and the DC resistance of cables and PoC components, must be kept at minimum as well. Increasing the VPOC voltage and adding extra decoupling capacitance (> 10 µF) help reduce the amplitude and slew rate of the VPOC fluctuations. The DS90UB960-Q1 is designed to support the Power-over-Coax (PoC) method of powering remote sensor systems. With this method, the power is delivered over the same medium (a coaxial cable) used for high-speed digital video data and bidirectional control and diagnostics data transmission. The method uses passive networks or filters that isolate the transmission line from the loading of the DC-DC regulator circuits and their connecting power traces on both sides of the link as shown in . Power-over-Coax (PoC) System Diagram The PoC networks' impedance of ≥ 1 kΩ over a specific frequency band is recommended to isolate the transmission line from the loading of the regulator circuits provided good layout practices are followed and the PCB return loss requirements given in are met. Higher PoC network impedance will contribute to favorable insertion loss and return loss characteristics in the high-speed channel. The lower limit of the frequency band is defined as ½ of the frequency of the back channel, fBC. The upper limit of the frequency band is the frequency of the forward high-speed channel, fFC. However, the main criteria that need to be met in the total high-speed channel, which consists of a serializer PCB, a deserializer PCB, and a cable, are the insertion loss and return loss limits defined in the Total Channel Requirements (see ), while the system is under maximum current load and extreme temperature conditions. shows a PoC network recommended for a "4G" FPD-Link III consisting of DS90UB953-Q1 and pair with the bidirectional channel operating at 50 Mbps (½ fBC = 25 MHz) and the forward channel operating at 4.16 Gbps (fFC ≈ 2.1 GHz). Other PoC networks are possible and may be different on the serializer and deserializer boards as long as the PCB board return loss requirements given in are met. Example Recommended PoC Network for a "4G" FPD-Link III lists essential components for this particular PoC network. Note that the impedance characteristic of the ferrite beads deviates with the bias current, therefore keeping the current going through the network below 250 mA is recommended. Suggested Components for a "4G" FPD-Link PoC Network Count Ref Des Description Part Number MFR 1 L1 Inductor, 10 µH, 0.288 Ω max, 530 mA MIN (Isat, Itemp) 30 MHz SRF min, 3 mm × 3 mm, General-Purpose LQH3NPN100MJR Murata Inductor, 10 µH, 0.288 Ω max, 530 mA MIN (Isat, Itemp) 30 MHz SRF min, 3 mm × 3 mm, AEC-Q200 LQH3NPZ100MJR Murata Inductor, 10 µH, 0.360 Ω max, 450 mA MIN (Isat, Itemp) 30 MHz SRF min, 3.2 mm × 2.5 mm, AEC-Q200 NLCV32T-100K-EFD TDK Inductor, 10 µH, 0.400 Ω typ, 550 mA MIN (Isat, Itemp) 39 MHz SRF typ, 3 mm × 3 mm, AEC-Q200 TYS3010100M-10 Laird Inductor, 10 µH, 0.325 Ω max, 725 mA MIN (Isat, Itemp) 41 MHz SRF typ, 3 mm × 3 mm, AEC-Q200 TYS3015100M-10 Laird 3 FB1-FB3 Ferrite Bead, 1500 kΩ at 1 GHz, 0.5 Ω max at DC 500 mA at 85°C, SM0603, General-Purpose BLM18HE152SN1 Murata Ferrite Bead, 1500 kΩ at 1 GHz, 0.5 Ω max at DC 500 mA at 85°C, SM0603, AEC-Q200 BLM18HE152SZ1 Murata shows a PoC network recommended for a "2G" FPD-Link III consisting of a DS90UB913A-Q1 or DS90UB933-Q1 serializer and DS90UB960-Q1 with the bidirectional channel operating at the data rate of 2.5 Mbps (½ fBC = 1.25 MHz) and the forward channel operating at the data rate as high as 1.87 Gbps (fFC ≈ 1 GHz). Example Recommended PoC Network for a "2G" FPD-Link III lists essential components for this particular PoC network. Suggested Components for a "2G" FPD-Link III PoC Network Count Ref Des Description Part Number MFR 1 L1 Inductor, 100 µH, 0.310 Ω max, 710 mA MIN (Isat, Itemp) 7.2 MHz SRF typ, 6.6 mm × 6.6 mm, AEC-Q200 MSS7341-104ML Coilcraft Inductor, 100 µH, 0.606 Ω max, 750 mA MIN (Isat, Itemp) 7.2 MHz SRF typ, 6.0 mm × 6.0 mm, AEC-Q200 NRS6045T101MMGKV Taiyo Yuden 1 L2 Inductor, 4.7 µH, 0.350 Ω max, 700 mA MIN (Isat, Itemp) 160 MHz SRF typ, 3.8 mm × 3.8 mm, AEC-Q200 1008PS-472KL Coilcraft Inductor, 4.7 µH, 0.130 Ω max, 830 mA MIN (Isat, Itemp), 70 MHz SRF typ, 3.2 mm × 2.5 mm, General Purpose CBC3225T4R7MRV Taiyo Yuden Inductor, 10 µH, 0.288 Ω max, 530 mA MIN (Isat, Itemp) 30 MHz SRF min, 3 mm × 3 mm, AEC-Q200 LQH3NPZ100MJR Murata 1 FB1 Ferrite Bead, 1500 kΩ at 1 GHz, 0.5 Ω max at DC 500 mA at 85°C, SM0603, General Purpose BLM18HE152SN1 Murata Ferrite Bead, 1500 kΩ at 1 GHz, 0.5 Ω max at DC 500 mA at 85°C, SM0603, AEC-Q200 BLM18HE152SZ1 Murata Application report Sending Power over Coax in DS90UB913A Designs (SNLA224) discusses and defines the PoC networks in more detail. In addition to the PoC network components selection, their placement and layout play a critical role as well. Place the smallest component, typically a ferrite bead or a chip inductor, as close to the connector as possible. Route the high-speed trace through one of its pads to avoid stubs. Use the smallest component pads as allowed by manufacturer's design rules. Add anti-pads in the inner planes below the component pads to minimize impedance drop. Consult with connector manufacturer for optimized connector footprint. Use coupled 100-Ω differential signal traces from the device pins to the AC-coupling caps. Use 50-Ω single-ended traces from the AC-coupling capacitors to the connector. Terminate the inverting signal traces close to the connectors with standard 49.9-Ω resistors. The suggested characteristics for single-ended PCB traces (microstrips or striplines) for serializer or deserializer boards are detailed in . The effects of the PoC networks need to be accounted for when testing the traces for compliance to the suggested limits. Suggested Characteristics for Single-Ended PCB Traces With Attached PoC Networks PARAMETER MIN TYP MAX UNIT Ltrace Single-ended PCB trace length from the device pin to the connector pin 5 cm Ztrace Single-ended PCB trace characteristic impedance 45 50 55 Ω Zcon Connector (mounted) characteristic impedance 40 50 62.5 Ω RL Return Loss, S11 ½ fBC < f < 0.1 GHz –20 dB 0.1 GHz < f < 1 GHz (f in GHz) –12 + 8 × log(f) dB 1 GHz < f < fFC –12 dB IL Insertion Loss, S12 f < 0.5 GHz –0.35 dB f = 1 GHz –0.6 dB f = 2.1 GHz –1.2 dB The VPOC noise must be kept to 10 mVp-p or lower on the source / deserializer side of the system. The VPOC fluctuations on the serializer side, caused by the sensor's transient current draw and the DC resistance of cables and PoC components, must be kept at minimum as well. Increasing the VPOC voltage and adding extra decoupling capacitance (> 10 µF) help reduce the amplitude and slew rate of the VPOC fluctuations. The DS90UB960-Q1 is designed to support the Power-over-Coax (PoC) method of powering remote sensor systems. With this method, the power is delivered over the same medium (a coaxial cable) used for high-speed digital video data and bidirectional control and diagnostics data transmission. The method uses passive networks or filters that isolate the transmission line from the loading of the DC-DC regulator circuits and their connecting power traces on both sides of the link as shown in .DS90UB960-Q1 Power-over-Coax (PoC) System Diagram Power-over-Coax (PoC) System DiagramThe PoC networks' impedance of ≥ 1 kΩ over a specific frequency band is recommended to isolate the transmission line from the loading of the regulator circuits provided good layout practices are followed and the PCB return loss requirements given in are met. Higher PoC network impedance will contribute to favorable insertion loss and return loss characteristics in the high-speed channel. The lower limit of the frequency band is defined as ½ of the frequency of the back channel, fBC. The upper limit of the frequency band is the frequency of the forward high-speed channel, fFC. However, the main criteria that need to be met in the total high-speed channel, which consists of a serializer PCB, a deserializer PCB, and a cable, are the insertion loss and return loss limits defined in the Total Channel Requirements (see ), while the system is under maximum current load and extreme temperature conditions.BCFC shows a PoC network recommended for a "4G" FPD-Link III consisting of DS90UB953-Q1 and pair with the bidirectional channel operating at 50 Mbps (½ fBC = 25 MHz) and the forward channel operating at 4.16 Gbps (fFC ≈ 2.1 GHz). Other PoC networks are possible and may be different on the serializer and deserializer boards as long as the PCB board return loss requirements given in are met.DS90UB953-Q1BCFC Example Recommended PoC Network for a "4G" FPD-Link III Example Recommended PoC Network for a "4G" FPD-Link III lists essential components for this particular PoC network. Note that the impedance characteristic of the ferrite beads deviates with the bias current, therefore keeping the current going through the network below 250 mA is recommended. Suggested Components for a "4G" FPD-Link PoC Network Count Ref Des Description Part Number MFR 1 L1 Inductor, 10 µH, 0.288 Ω max, 530 mA MIN (Isat, Itemp) 30 MHz SRF min, 3 mm × 3 mm, General-Purpose LQH3NPN100MJR Murata Inductor, 10 µH, 0.288 Ω max, 530 mA MIN (Isat, Itemp) 30 MHz SRF min, 3 mm × 3 mm, AEC-Q200 LQH3NPZ100MJR Murata Inductor, 10 µH, 0.360 Ω max, 450 mA MIN (Isat, Itemp) 30 MHz SRF min, 3.2 mm × 2.5 mm, AEC-Q200 NLCV32T-100K-EFD TDK Inductor, 10 µH, 0.400 Ω typ, 550 mA MIN (Isat, Itemp) 39 MHz SRF typ, 3 mm × 3 mm, AEC-Q200 TYS3010100M-10 Laird Inductor, 10 µH, 0.325 Ω max, 725 mA MIN (Isat, Itemp) 41 MHz SRF typ, 3 mm × 3 mm, AEC-Q200 TYS3015100M-10 Laird 3 FB1-FB3 Ferrite Bead, 1500 kΩ at 1 GHz, 0.5 Ω max at DC 500 mA at 85°C, SM0603, General-Purpose BLM18HE152SN1 Murata Ferrite Bead, 1500 kΩ at 1 GHz, 0.5 Ω max at DC 500 mA at 85°C, SM0603, AEC-Q200 BLM18HE152SZ1 Murata Suggested Components for a "4G" FPD-Link PoC Network Count Ref Des Description Part Number MFR 1 L1 Inductor, 10 µH, 0.288 Ω max, 530 mA MIN (Isat, Itemp) 30 MHz SRF min, 3 mm × 3 mm, General-Purpose LQH3NPN100MJR Murata Inductor, 10 µH, 0.288 Ω max, 530 mA MIN (Isat, Itemp) 30 MHz SRF min, 3 mm × 3 mm, AEC-Q200 LQH3NPZ100MJR Murata Inductor, 10 µH, 0.360 Ω max, 450 mA MIN (Isat, Itemp) 30 MHz SRF min, 3.2 mm × 2.5 mm, AEC-Q200 NLCV32T-100K-EFD TDK Inductor, 10 µH, 0.400 Ω typ, 550 mA MIN (Isat, Itemp) 39 MHz SRF typ, 3 mm × 3 mm, AEC-Q200 TYS3010100M-10 Laird Inductor, 10 µH, 0.325 Ω max, 725 mA MIN (Isat, Itemp) 41 MHz SRF typ, 3 mm × 3 mm, AEC-Q200 TYS3015100M-10 Laird 3 FB1-FB3 Ferrite Bead, 1500 kΩ at 1 GHz, 0.5 Ω max at DC 500 mA at 85°C, SM0603, General-Purpose BLM18HE152SN1 Murata Ferrite Bead, 1500 kΩ at 1 GHz, 0.5 Ω max at DC 500 mA at 85°C, SM0603, AEC-Q200 BLM18HE152SZ1 Murata Count Ref Des Description Part Number MFR Count Ref Des Description Part Number MFR CountRef DesDescriptionPart NumberMFR 1 L1 Inductor, 10 µH, 0.288 Ω max, 530 mA MIN (Isat, Itemp) 30 MHz SRF min, 3 mm × 3 mm, General-Purpose LQH3NPN100MJR Murata Inductor, 10 µH, 0.288 Ω max, 530 mA MIN (Isat, Itemp) 30 MHz SRF min, 3 mm × 3 mm, AEC-Q200 LQH3NPZ100MJR Murata Inductor, 10 µH, 0.360 Ω max, 450 mA MIN (Isat, Itemp) 30 MHz SRF min, 3.2 mm × 2.5 mm, AEC-Q200 NLCV32T-100K-EFD TDK Inductor, 10 µH, 0.400 Ω typ, 550 mA MIN (Isat, Itemp) 39 MHz SRF typ, 3 mm × 3 mm, AEC-Q200 TYS3010100M-10 Laird Inductor, 10 µH, 0.325 Ω max, 725 mA MIN (Isat, Itemp) 41 MHz SRF typ, 3 mm × 3 mm, AEC-Q200 TYS3015100M-10 Laird 3 FB1-FB3 Ferrite Bead, 1500 kΩ at 1 GHz, 0.5 Ω max at DC 500 mA at 85°C, SM0603, General-Purpose BLM18HE152SN1 Murata Ferrite Bead, 1500 kΩ at 1 GHz, 0.5 Ω max at DC 500 mA at 85°C, SM0603, AEC-Q200 BLM18HE152SZ1 Murata 1 L1 Inductor, 10 µH, 0.288 Ω max, 530 mA MIN (Isat, Itemp) 30 MHz SRF min, 3 mm × 3 mm, General-Purpose LQH3NPN100MJR Murata 1L1Inductor, 10 µH, 0.288 Ω max, 530 mA MIN (Isat, Itemp) 30 MHz SRF min, 3 mm × 3 mm, General-PurposeLQH3NPN100MJRMurata Inductor, 10 µH, 0.288 Ω max, 530 mA MIN (Isat, Itemp) 30 MHz SRF min, 3 mm × 3 mm, AEC-Q200 LQH3NPZ100MJR Murata Inductor, 10 µH, 0.288 Ω max, 530 mA MIN (Isat, Itemp) 30 MHz SRF min, 3 mm × 3 mm, AEC-Q200LQH3NPZ100MJRMurata Inductor, 10 µH, 0.360 Ω max, 450 mA MIN (Isat, Itemp) 30 MHz SRF min, 3.2 mm × 2.5 mm, AEC-Q200 NLCV32T-100K-EFD TDK Inductor, 10 µH, 0.360 Ω max, 450 mA MIN (Isat, Itemp) 30 MHz SRF min, 3.2 mm × 2.5 mm, AEC-Q200NLCV32T-100K-EFDTDK Inductor, 10 µH, 0.400 Ω typ, 550 mA MIN (Isat, Itemp) 39 MHz SRF typ, 3 mm × 3 mm, AEC-Q200 TYS3010100M-10 Laird Inductor, 10 µH, 0.400 Ω typ, 550 mA MIN (Isat, Itemp) 39 MHz SRF typ, 3 mm × 3 mm, AEC-Q200TYS3010100M-10Laird Inductor, 10 µH, 0.325 Ω max, 725 mA MIN (Isat, Itemp) 41 MHz SRF typ, 3 mm × 3 mm, AEC-Q200 TYS3015100M-10 Laird Inductor, 10 µH, 0.325 Ω max, 725 mA MIN (Isat, Itemp) 41 MHz SRF typ, 3 mm × 3 mm, AEC-Q200TYS3015100M-10Laird 3 FB1-FB3 Ferrite Bead, 1500 kΩ at 1 GHz, 0.5 Ω max at DC 500 mA at 85°C, SM0603, General-Purpose BLM18HE152SN1 Murata 3FB1-FB3Ferrite Bead, 1500 kΩ at 1 GHz, 0.5 Ω max at DC 500 mA at 85°C, SM0603, General-PurposeBLM18HE152SN1Murata Ferrite Bead, 1500 kΩ at 1 GHz, 0.5 Ω max at DC 500 mA at 85°C, SM0603, AEC-Q200 BLM18HE152SZ1 Murata Ferrite Bead, 1500 kΩ at 1 GHz, 0.5 Ω max at DC 500 mA at 85°C, SM0603, AEC-Q200BLM18HE152SZ1Murata shows a PoC network recommended for a "2G" FPD-Link III consisting of a DS90UB913A-Q1 or DS90UB933-Q1 serializer and DS90UB960-Q1 with the bidirectional channel operating at the data rate of 2.5 Mbps (½ fBC = 1.25 MHz) and the forward channel operating at the data rate as high as 1.87 Gbps (fFC ≈ 1 GHz).DS90UB960-Q1BCFC Example Recommended PoC Network for a "2G" FPD-Link III Example Recommended PoC Network for a "2G" FPD-Link III lists essential components for this particular PoC network. Suggested Components for a "2G" FPD-Link III PoC Network Count Ref Des Description Part Number MFR 1 L1 Inductor, 100 µH, 0.310 Ω max, 710 mA MIN (Isat, Itemp) 7.2 MHz SRF typ, 6.6 mm × 6.6 mm, AEC-Q200 MSS7341-104ML Coilcraft Inductor, 100 µH, 0.606 Ω max, 750 mA MIN (Isat, Itemp) 7.2 MHz SRF typ, 6.0 mm × 6.0 mm, AEC-Q200 NRS6045T101MMGKV Taiyo Yuden 1 L2 Inductor, 4.7 µH, 0.350 Ω max, 700 mA MIN (Isat, Itemp) 160 MHz SRF typ, 3.8 mm × 3.8 mm, AEC-Q200 1008PS-472KL Coilcraft Inductor, 4.7 µH, 0.130 Ω max, 830 mA MIN (Isat, Itemp), 70 MHz SRF typ, 3.2 mm × 2.5 mm, General Purpose CBC3225T4R7MRV Taiyo Yuden Inductor, 10 µH, 0.288 Ω max, 530 mA MIN (Isat, Itemp) 30 MHz SRF min, 3 mm × 3 mm, AEC-Q200 LQH3NPZ100MJR Murata 1 FB1 Ferrite Bead, 1500 kΩ at 1 GHz, 0.5 Ω max at DC 500 mA at 85°C, SM0603, General Purpose BLM18HE152SN1 Murata Ferrite Bead, 1500 kΩ at 1 GHz, 0.5 Ω max at DC 500 mA at 85°C, SM0603, AEC-Q200 BLM18HE152SZ1 Murata Suggested Components for a "2G" FPD-Link III PoC Network Count Ref Des Description Part Number MFR 1 L1 Inductor, 100 µH, 0.310 Ω max, 710 mA MIN (Isat, Itemp) 7.2 MHz SRF typ, 6.6 mm × 6.6 mm, AEC-Q200 MSS7341-104ML Coilcraft Inductor, 100 µH, 0.606 Ω max, 750 mA MIN (Isat, Itemp) 7.2 MHz SRF typ, 6.0 mm × 6.0 mm, AEC-Q200 NRS6045T101MMGKV Taiyo Yuden 1 L2 Inductor, 4.7 µH, 0.350 Ω max, 700 mA MIN (Isat, Itemp) 160 MHz SRF typ, 3.8 mm × 3.8 mm, AEC-Q200 1008PS-472KL Coilcraft Inductor, 4.7 µH, 0.130 Ω max, 830 mA MIN (Isat, Itemp), 70 MHz SRF typ, 3.2 mm × 2.5 mm, General Purpose CBC3225T4R7MRV Taiyo Yuden Inductor, 10 µH, 0.288 Ω max, 530 mA MIN (Isat, Itemp) 30 MHz SRF min, 3 mm × 3 mm, AEC-Q200 LQH3NPZ100MJR Murata 1 FB1 Ferrite Bead, 1500 kΩ at 1 GHz, 0.5 Ω max at DC 500 mA at 85°C, SM0603, General Purpose BLM18HE152SN1 Murata Ferrite Bead, 1500 kΩ at 1 GHz, 0.5 Ω max at DC 500 mA at 85°C, SM0603, AEC-Q200 BLM18HE152SZ1 Murata Count Ref Des Description Part Number MFR Count Ref Des Description Part Number MFR CountRef DesDescriptionPart NumberMFR 1 L1 Inductor, 100 µH, 0.310 Ω max, 710 mA MIN (Isat, Itemp) 7.2 MHz SRF typ, 6.6 mm × 6.6 mm, AEC-Q200 MSS7341-104ML Coilcraft Inductor, 100 µH, 0.606 Ω max, 750 mA MIN (Isat, Itemp) 7.2 MHz SRF typ, 6.0 mm × 6.0 mm, AEC-Q200 NRS6045T101MMGKV Taiyo Yuden 1 L2 Inductor, 4.7 µH, 0.350 Ω max, 700 mA MIN (Isat, Itemp) 160 MHz SRF typ, 3.8 mm × 3.8 mm, AEC-Q200 1008PS-472KL Coilcraft Inductor, 4.7 µH, 0.130 Ω max, 830 mA MIN (Isat, Itemp), 70 MHz SRF typ, 3.2 mm × 2.5 mm, General Purpose CBC3225T4R7MRV Taiyo Yuden Inductor, 10 µH, 0.288 Ω max, 530 mA MIN (Isat, Itemp) 30 MHz SRF min, 3 mm × 3 mm, AEC-Q200 LQH3NPZ100MJR Murata 1 FB1 Ferrite Bead, 1500 kΩ at 1 GHz, 0.5 Ω max at DC 500 mA at 85°C, SM0603, General Purpose BLM18HE152SN1 Murata Ferrite Bead, 1500 kΩ at 1 GHz, 0.5 Ω max at DC 500 mA at 85°C, SM0603, AEC-Q200 BLM18HE152SZ1 Murata 1 L1 Inductor, 100 µH, 0.310 Ω max, 710 mA MIN (Isat, Itemp) 7.2 MHz SRF typ, 6.6 mm × 6.6 mm, AEC-Q200 MSS7341-104ML Coilcraft 1L1Inductor, 100 µH, 0.310 Ω max, 710 mA MIN (Isat, Itemp) 7.2 MHz SRF typ, 6.6 mm × 6.6 mm, AEC-Q200MSS7341-104MLCoilcraft Inductor, 100 µH, 0.606 Ω max, 750 mA MIN (Isat, Itemp) 7.2 MHz SRF typ, 6.0 mm × 6.0 mm, AEC-Q200 NRS6045T101MMGKV Taiyo Yuden Inductor, 100 µH, 0.606 Ω max, 750 mA MIN (Isat, Itemp) 7.2 MHz SRF typ, 6.0 mm × 6.0 mm, AEC-Q200NRS6045T101MMGKVTaiyo Yuden 1 L2 Inductor, 4.7 µH, 0.350 Ω max, 700 mA MIN (Isat, Itemp) 160 MHz SRF typ, 3.8 mm × 3.8 mm, AEC-Q200 1008PS-472KL Coilcraft 1L2Inductor, 4.7 µH, 0.350 Ω max, 700 mA MIN (Isat, Itemp) 160 MHz SRF typ, 3.8 mm × 3.8 mm, AEC-Q2001008PS-472KLCoilcraft Inductor, 4.7 µH, 0.130 Ω max, 830 mA MIN (Isat, Itemp), 70 MHz SRF typ, 3.2 mm × 2.5 mm, General Purpose CBC3225T4R7MRV Taiyo Yuden Inductor, 4.7 µH, 0.130 Ω max, 830 mA MIN (Isat, Itemp), 70 MHz SRF typ, 3.2 mm × 2.5 mm, General PurposeCBC3225T4R7MRVTaiyo Yuden Inductor, 10 µH, 0.288 Ω max, 530 mA MIN (Isat, Itemp) 30 MHz SRF min, 3 mm × 3 mm, AEC-Q200 LQH3NPZ100MJR Murata Inductor, 10 µH, 0.288 Ω max, 530 mA MIN (Isat, Itemp) 30 MHz SRF min, 3 mm × 3 mm, AEC-Q200LQH3NPZ100MJRMurata 1 FB1 Ferrite Bead, 1500 kΩ at 1 GHz, 0.5 Ω max at DC 500 mA at 85°C, SM0603, General Purpose BLM18HE152SN1 Murata 1FB1Ferrite Bead, 1500 kΩ at 1 GHz, 0.5 Ω max at DC 500 mA at 85°C, SM0603, General PurposeBLM18HE152SN1Murata Ferrite Bead, 1500 kΩ at 1 GHz, 0.5 Ω max at DC 500 mA at 85°C, SM0603, AEC-Q200 BLM18HE152SZ1 Murata Ferrite Bead, 1500 kΩ at 1 GHz, 0.5 Ω max at DC 500 mA at 85°C, SM0603, AEC-Q200BLM18HE152SZ1MurataApplication report Sending Power over Coax in DS90UB913A Designs (SNLA224) discusses and defines the PoC networks in more detail. Sending Power over Coax in DS90UB913A Designs Sending Power over Coax in DS90UB913A DesignsIn addition to the PoC network components selection, their placement and layout play a critical role as well. Place the smallest component, typically a ferrite bead or a chip inductor, as close to the connector as possible. Route the high-speed trace through one of its pads to avoid stubs. Use the smallest component pads as allowed by manufacturer's design rules. Add anti-pads in the inner planes below the component pads to minimize impedance drop. Consult with connector manufacturer for optimized connector footprint. Use coupled 100-Ω differential signal traces from the device pins to the AC-coupling caps. Use 50-Ω single-ended traces from the AC-coupling capacitors to the connector. Terminate the inverting signal traces close to the connectors with standard 49.9-Ω resistors. Place the smallest component, typically a ferrite bead or a chip inductor, as close to the connector as possible. Route the high-speed trace through one of its pads to avoid stubs. Use the smallest component pads as allowed by manufacturer's design rules. Add anti-pads in the inner planes below the component pads to minimize impedance drop. Consult with connector manufacturer for optimized connector footprint. Use coupled 100-Ω differential signal traces from the device pins to the AC-coupling caps. Use 50-Ω single-ended traces from the AC-coupling capacitors to the connector. Terminate the inverting signal traces close to the connectors with standard 49.9-Ω resistors. Place the smallest component, typically a ferrite bead or a chip inductor, as close to the connector as possible. Route the high-speed trace through one of its pads to avoid stubs.Use the smallest component pads as allowed by manufacturer's design rules. Add anti-pads in the inner planes below the component pads to minimize impedance drop.Consult with connector manufacturer for optimized connector footprint.Use coupled 100-Ω differential signal traces from the device pins to the AC-coupling caps. Use 50-Ω single-ended traces from the AC-coupling capacitors to the connector.Terminate the inverting signal traces close to the connectors with standard 49.9-Ω resistors.The suggested characteristics for single-ended PCB traces (microstrips or striplines) for serializer or deserializer boards are detailed in . The effects of the PoC networks need to be accounted for when testing the traces for compliance to the suggested limits. Suggested Characteristics for Single-Ended PCB Traces With Attached PoC Networks PARAMETER MIN TYP MAX UNIT Ltrace Single-ended PCB trace length from the device pin to the connector pin 5 cm Ztrace Single-ended PCB trace characteristic impedance 45 50 55 Ω Zcon Connector (mounted) characteristic impedance 40 50 62.5 Ω RL Return Loss, S11 ½ fBC < f < 0.1 GHz –20 dB 0.1 GHz < f < 1 GHz (f in GHz) –12 + 8 × log(f) dB 1 GHz < f < fFC –12 dB IL Insertion Loss, S12 f < 0.5 GHz –0.35 dB f = 1 GHz –0.6 dB f = 2.1 GHz –1.2 dB Suggested Characteristics for Single-Ended PCB Traces With Attached PoC Networks PARAMETER MIN TYP MAX UNIT Ltrace Single-ended PCB trace length from the device pin to the connector pin 5 cm Ztrace Single-ended PCB trace characteristic impedance 45 50 55 Ω Zcon Connector (mounted) characteristic impedance 40 50 62.5 Ω RL Return Loss, S11 ½ fBC < f < 0.1 GHz –20 dB 0.1 GHz < f < 1 GHz (f in GHz) –12 + 8 × log(f) dB 1 GHz < f < fFC –12 dB IL Insertion Loss, S12 f < 0.5 GHz –0.35 dB f = 1 GHz –0.6 dB f = 2.1 GHz –1.2 dB PARAMETER MIN TYP MAX UNIT PARAMETER MIN TYP MAX UNIT PARAMETERMINTYPMAXUNIT Ltrace Single-ended PCB trace length from the device pin to the connector pin 5 cm Ztrace Single-ended PCB trace characteristic impedance 45 50 55 Ω Zcon Connector (mounted) characteristic impedance 40 50 62.5 Ω RL Return Loss, S11 ½ fBC < f < 0.1 GHz –20 dB 0.1 GHz < f < 1 GHz (f in GHz) –12 + 8 × log(f) dB 1 GHz < f < fFC –12 dB IL Insertion Loss, S12 f < 0.5 GHz –0.35 dB f = 1 GHz –0.6 dB f = 2.1 GHz –1.2 dB Ltrace Single-ended PCB trace length from the device pin to the connector pin 5 cm Ltrace traceSingle-ended PCB trace length from the device pin to the connector pin5cm Ztrace Single-ended PCB trace characteristic impedance 45 50 55 Ω Ztrace traceSingle-ended PCB trace characteristic impedance455055Ω Zcon Connector (mounted) characteristic impedance 40 50 62.5 Ω Zcon conConnector (mounted) characteristic impedance405062.5Ω RL Return Loss, S11 ½ fBC < f < 0.1 GHz –20 dB RLReturn Loss, S11½ fBC < f < 0.1 GHzBC–20dB 0.1 GHz < f < 1 GHz (f in GHz) –12 + 8 × log(f) dB 0.1 GHz < f < 1 GHz (f in GHz)–12 + 8 × log(f)dB 1 GHz < f < fFC –12 dB 1 GHz < f < fFC FC–12dB IL Insertion Loss, S12 f < 0.5 GHz –0.35 dB ILInsertion Loss, S12f < 0.5 GHz–0.35dB f = 1 GHz –0.6 dB f = 1 GHz–0.6dB f = 2.1 GHz –1.2 dB f = 2.1 GHz–1.2dBThe VPOC noise must be kept to 10 mVp-p or lower on the source / deserializer side of the system. The VPOC fluctuations on the serializer side, caused by the sensor's transient current draw and the DC resistance of cables and PoC components, must be kept at minimum as well. Increasing the VPOC voltage and adding extra decoupling capacitance (> 10 µF) help reduce the amplitude and slew rate of the VPOC fluctuations.POCPOCPOCPOC Typical Application D Updated all typical connection diagrams to include a reference to App Note SLVA689 yes D Added clarification for the recommended ferrite bead characteristics on the power supply rails yes D Removed optional 10 kΩ pulldown resistor on Pin 4 in the Typical Connection Diagram yes Typical Connection Diagram (Coaxial) Typical Connection Diagram (STP / STQ) Design Requirements For the typical design application, use the parameters listed in . Design Parameters DESIGN PARAMETER EXAMPLE VALUE VDDIO 1.8 V or 3.3 V VDD11 1.1 V VDD18 1.8 V AC Coupling Capacitor for STP with 953 / 935: RIN[3:0]± 33 nF - 100 nF (50V/X7R/0402) AC Coupling Capacitor for Coaxial with 953 / 935: RIN[3:0]+ 33 nF - 100 nF (50V/X7R/0402) AC Coupling Capacitor for Coaxial with 953 / 935: RIN[3:0]- 15 nF - 47 nF (50V/X7R/0402) AC-Coupling Capacitor for STP with 933A / 913A: RIN[3:0]± 100 nF (50V/X7R/0402) AC-Coupling Capacitor for Coaxial with 933A / 913A: RIN[3:0]+ 100 nF (50V/X7R/0402) AC-Coupling Capacitor for Coaxial with 933A / 913A: RIN[3:0]- 47 nF (50V/X7R/0402) The SER/DES supports only AC-coupled interconnects through an integrated DC-balanced decoding scheme. External AC-coupling capacitors must be placed in series in the FPD-Link III signal path as shown in . For applications using single-ended 50-Ω coaxial cable, terminate the unused data pins (RIN0–, RIN1–, RIN2–, RIN3–) with an AC-coupling capacitor and a 50-Ω resistor. AC-Coupled Connection (STP) AC-Coupled Connection (Coaxial) For high-speed FPD–Link III transmissions, use the smallest available package for the AC-coupling capacitor to help minimize degradation of signal quality due to package parasitics. Detailed Design Procedure through show typical applications of the DS90UB960-Q1 for a multi-camera surround view system. The FPD-Link III must have an external 33-nF to 100-nF / 15-nF to 47-nF, AC-coupling capacitors for coaxial interconnects. The same AC-coupling capacitor values should be matched on the paired serializer boards. The deserializer has an internal termination. Bypass capacitors are placed near the power supply pins. At a minimum, 0.1-μF or 0.01-μF capacitors should be used for each of the core supply pins for local device bypassing. Ferrite beads are placed on the VDD18 and VDD11 supplies for effective noise suppression. Application Curves CSI-2 DATA and CLK Output CSI-2 DATA and Continuous CLK Output CSI-2 Start of Transmission (SoT) CSI-2 End of Transmission (EoT) Typical Application D Updated all typical connection diagrams to include a reference to App Note SLVA689 yes D Added clarification for the recommended ferrite bead characteristics on the power supply rails yes D Removed optional 10 kΩ pulldown resistor on Pin 4 in the Typical Connection Diagram yes D Updated all typical connection diagrams to include a reference to App Note SLVA689 yes D Added clarification for the recommended ferrite bead characteristics on the power supply rails yes D Removed optional 10 kΩ pulldown resistor on Pin 4 in the Typical Connection Diagram yes D Updated all typical connection diagrams to include a reference to App Note SLVA689 yes DUpdated all typical connection diagrams to include a reference to App Note SLVA689yes D Added clarification for the recommended ferrite bead characteristics on the power supply rails yes DAdded clarification for the recommended ferrite bead characteristics on the power supply railsyes D Removed optional 10 kΩ pulldown resistor on Pin 4 in the Typical Connection Diagram yes DRemoved optional 10 kΩ pulldown resistor on Pin 4 in the Typical Connection Diagramyes Typical Connection Diagram (Coaxial) Typical Connection Diagram (STP / STQ) Typical Connection Diagram (Coaxial) Typical Connection Diagram (STP / STQ) Typical Connection Diagram (Coaxial) Typical Connection Diagram (Coaxial) Typical Connection Diagram (STP / STQ) Typical Connection Diagram (STP / STQ) Design Requirements For the typical design application, use the parameters listed in . Design Parameters DESIGN PARAMETER EXAMPLE VALUE VDDIO 1.8 V or 3.3 V VDD11 1.1 V VDD18 1.8 V AC Coupling Capacitor for STP with 953 / 935: RIN[3:0]± 33 nF - 100 nF (50V/X7R/0402) AC Coupling Capacitor for Coaxial with 953 / 935: RIN[3:0]+ 33 nF - 100 nF (50V/X7R/0402) AC Coupling Capacitor for Coaxial with 953 / 935: RIN[3:0]- 15 nF - 47 nF (50V/X7R/0402) AC-Coupling Capacitor for STP with 933A / 913A: RIN[3:0]± 100 nF (50V/X7R/0402) AC-Coupling Capacitor for Coaxial with 933A / 913A: RIN[3:0]+ 100 nF (50V/X7R/0402) AC-Coupling Capacitor for Coaxial with 933A / 913A: RIN[3:0]- 47 nF (50V/X7R/0402) The SER/DES supports only AC-coupled interconnects through an integrated DC-balanced decoding scheme. External AC-coupling capacitors must be placed in series in the FPD-Link III signal path as shown in . For applications using single-ended 50-Ω coaxial cable, terminate the unused data pins (RIN0–, RIN1–, RIN2–, RIN3–) with an AC-coupling capacitor and a 50-Ω resistor. AC-Coupled Connection (STP) AC-Coupled Connection (Coaxial) For high-speed FPD–Link III transmissions, use the smallest available package for the AC-coupling capacitor to help minimize degradation of signal quality due to package parasitics. Design Requirements For the typical design application, use the parameters listed in . Design Parameters DESIGN PARAMETER EXAMPLE VALUE VDDIO 1.8 V or 3.3 V VDD11 1.1 V VDD18 1.8 V AC Coupling Capacitor for STP with 953 / 935: RIN[3:0]± 33 nF - 100 nF (50V/X7R/0402) AC Coupling Capacitor for Coaxial with 953 / 935: RIN[3:0]+ 33 nF - 100 nF (50V/X7R/0402) AC Coupling Capacitor for Coaxial with 953 / 935: RIN[3:0]- 15 nF - 47 nF (50V/X7R/0402) AC-Coupling Capacitor for STP with 933A / 913A: RIN[3:0]± 100 nF (50V/X7R/0402) AC-Coupling Capacitor for Coaxial with 933A / 913A: RIN[3:0]+ 100 nF (50V/X7R/0402) AC-Coupling Capacitor for Coaxial with 933A / 913A: RIN[3:0]- 47 nF (50V/X7R/0402) The SER/DES supports only AC-coupled interconnects through an integrated DC-balanced decoding scheme. External AC-coupling capacitors must be placed in series in the FPD-Link III signal path as shown in . For applications using single-ended 50-Ω coaxial cable, terminate the unused data pins (RIN0–, RIN1–, RIN2–, RIN3–) with an AC-coupling capacitor and a 50-Ω resistor. AC-Coupled Connection (STP) AC-Coupled Connection (Coaxial) For high-speed FPD–Link III transmissions, use the smallest available package for the AC-coupling capacitor to help minimize degradation of signal quality due to package parasitics. For the typical design application, use the parameters listed in . Design Parameters DESIGN PARAMETER EXAMPLE VALUE VDDIO 1.8 V or 3.3 V VDD11 1.1 V VDD18 1.8 V AC Coupling Capacitor for STP with 953 / 935: RIN[3:0]± 33 nF - 100 nF (50V/X7R/0402) AC Coupling Capacitor for Coaxial with 953 / 935: RIN[3:0]+ 33 nF - 100 nF (50V/X7R/0402) AC Coupling Capacitor for Coaxial with 953 / 935: RIN[3:0]- 15 nF - 47 nF (50V/X7R/0402) AC-Coupling Capacitor for STP with 933A / 913A: RIN[3:0]± 100 nF (50V/X7R/0402) AC-Coupling Capacitor for Coaxial with 933A / 913A: RIN[3:0]+ 100 nF (50V/X7R/0402) AC-Coupling Capacitor for Coaxial with 933A / 913A: RIN[3:0]- 47 nF (50V/X7R/0402) The SER/DES supports only AC-coupled interconnects through an integrated DC-balanced decoding scheme. External AC-coupling capacitors must be placed in series in the FPD-Link III signal path as shown in . For applications using single-ended 50-Ω coaxial cable, terminate the unused data pins (RIN0–, RIN1–, RIN2–, RIN3–) with an AC-coupling capacitor and a 50-Ω resistor. AC-Coupled Connection (STP) AC-Coupled Connection (Coaxial) For high-speed FPD–Link III transmissions, use the smallest available package for the AC-coupling capacitor to help minimize degradation of signal quality due to package parasitics. For the typical design application, use the parameters listed in . Design Parameters DESIGN PARAMETER EXAMPLE VALUE VDDIO 1.8 V or 3.3 V VDD11 1.1 V VDD18 1.8 V AC Coupling Capacitor for STP with 953 / 935: RIN[3:0]± 33 nF - 100 nF (50V/X7R/0402) AC Coupling Capacitor for Coaxial with 953 / 935: RIN[3:0]+ 33 nF - 100 nF (50V/X7R/0402) AC Coupling Capacitor for Coaxial with 953 / 935: RIN[3:0]- 15 nF - 47 nF (50V/X7R/0402) AC-Coupling Capacitor for STP with 933A / 913A: RIN[3:0]± 100 nF (50V/X7R/0402) AC-Coupling Capacitor for Coaxial with 933A / 913A: RIN[3:0]+ 100 nF (50V/X7R/0402) AC-Coupling Capacitor for Coaxial with 933A / 913A: RIN[3:0]- 47 nF (50V/X7R/0402) Design Parameters DESIGN PARAMETER EXAMPLE VALUE VDDIO 1.8 V or 3.3 V VDD11 1.1 V VDD18 1.8 V AC Coupling Capacitor for STP with 953 / 935: RIN[3:0]± 33 nF - 100 nF (50V/X7R/0402) AC Coupling Capacitor for Coaxial with 953 / 935: RIN[3:0]+ 33 nF - 100 nF (50V/X7R/0402) AC Coupling Capacitor for Coaxial with 953 / 935: RIN[3:0]- 15 nF - 47 nF (50V/X7R/0402) AC-Coupling Capacitor for STP with 933A / 913A: RIN[3:0]± 100 nF (50V/X7R/0402) AC-Coupling Capacitor for Coaxial with 933A / 913A: RIN[3:0]+ 100 nF (50V/X7R/0402) AC-Coupling Capacitor for Coaxial with 933A / 913A: RIN[3:0]- 47 nF (50V/X7R/0402) DESIGN PARAMETER EXAMPLE VALUE DESIGN PARAMETER EXAMPLE VALUE DESIGN PARAMETEREXAMPLE VALUE VDDIO 1.8 V or 3.3 V VDD11 1.1 V VDD18 1.8 V AC Coupling Capacitor for STP with 953 / 935: RIN[3:0]± 33 nF - 100 nF (50V/X7R/0402) AC Coupling Capacitor for Coaxial with 953 / 935: RIN[3:0]+ 33 nF - 100 nF (50V/X7R/0402) AC Coupling Capacitor for Coaxial with 953 / 935: RIN[3:0]- 15 nF - 47 nF (50V/X7R/0402) AC-Coupling Capacitor for STP with 933A / 913A: RIN[3:0]± 100 nF (50V/X7R/0402) AC-Coupling Capacitor for Coaxial with 933A / 913A: RIN[3:0]+ 100 nF (50V/X7R/0402) AC-Coupling Capacitor for Coaxial with 933A / 913A: RIN[3:0]- 47 nF (50V/X7R/0402) VDDIO 1.8 V or 3.3 V VDDIO1.8 V or 3.3 V VDD11 1.1 V VDD111.1 V VDD18 1.8 V VDD181.8 V AC Coupling Capacitor for STP with 953 / 935: RIN[3:0]± 33 nF - 100 nF (50V/X7R/0402) AC Coupling Capacitor for STP with 953 / 935: RIN[3:0]±953 /33 nF - 100 nF (50V/X7R/0402) AC Coupling Capacitor for Coaxial with 953 / 935: RIN[3:0]+ 33 nF - 100 nF (50V/X7R/0402) AC Coupling Capacitor for Coaxial with 953 / 935: RIN[3:0]+953 /33 nF - 100 nF (50V/X7R/0402) AC Coupling Capacitor for Coaxial with 953 / 935: RIN[3:0]- 15 nF - 47 nF (50V/X7R/0402) AC Coupling Capacitor for Coaxial with 953 / 935: RIN[3:0]-953 /15 nF - 47 nF (50V/X7R/0402) AC-Coupling Capacitor for STP with 933A / 913A: RIN[3:0]± 100 nF (50V/X7R/0402) AC-Coupling Capacitor for STP with 933A / 913A: RIN[3:0]±100 nF (50V/X7R/0402) AC-Coupling Capacitor for Coaxial with 933A / 913A: RIN[3:0]+ 100 nF (50V/X7R/0402) AC-Coupling Capacitor for Coaxial with 933A / 913A: RIN[3:0]+100 nF (50V/X7R/0402) AC-Coupling Capacitor for Coaxial with 933A / 913A: RIN[3:0]- 47 nF (50V/X7R/0402) AC-Coupling Capacitor for Coaxial with 933A / 913A: RIN[3:0]-47 nF (50V/X7R/0402)The SER/DES supports only AC-coupled interconnects through an integrated DC-balanced decoding scheme. External AC-coupling capacitors must be placed in series in the FPD-Link III signal path as shown in . For applications using single-ended 50-Ω coaxial cable, terminate the unused data pins (RIN0–, RIN1–, RIN2–, RIN3–) with an AC-coupling capacitor and a 50-Ω resistor. AC-Coupled Connection (STP) AC-Coupled Connection (STP) AC-Coupled Connection (Coaxial) AC-Coupled Connection (Coaxial)For high-speed FPD–Link III transmissions, use the smallest available package for the AC-coupling capacitor to help minimize degradation of signal quality due to package parasitics. Detailed Design Procedure through show typical applications of the DS90UB960-Q1 for a multi-camera surround view system. The FPD-Link III must have an external 33-nF to 100-nF / 15-nF to 47-nF, AC-coupling capacitors for coaxial interconnects. The same AC-coupling capacitor values should be matched on the paired serializer boards. The deserializer has an internal termination. Bypass capacitors are placed near the power supply pins. At a minimum, 0.1-μF or 0.01-μF capacitors should be used for each of the core supply pins for local device bypassing. Ferrite beads are placed on the VDD18 and VDD11 supplies for effective noise suppression. Detailed Design Procedure through show typical applications of the DS90UB960-Q1 for a multi-camera surround view system. The FPD-Link III must have an external 33-nF to 100-nF / 15-nF to 47-nF, AC-coupling capacitors for coaxial interconnects. The same AC-coupling capacitor values should be matched on the paired serializer boards. The deserializer has an internal termination. Bypass capacitors are placed near the power supply pins. At a minimum, 0.1-μF or 0.01-μF capacitors should be used for each of the core supply pins for local device bypassing. Ferrite beads are placed on the VDD18 and VDD11 supplies for effective noise suppression. through show typical applications of the DS90UB960-Q1 for a multi-camera surround view system. The FPD-Link III must have an external 33-nF to 100-nF / 15-nF to 47-nF, AC-coupling capacitors for coaxial interconnects. The same AC-coupling capacitor values should be matched on the paired serializer boards. The deserializer has an internal termination. Bypass capacitors are placed near the power supply pins. At a minimum, 0.1-μF or 0.01-μF capacitors should be used for each of the core supply pins for local device bypassing. Ferrite beads are placed on the VDD18 and VDD11 supplies for effective noise suppression. through show typical applications of the DS90UB960-Q1 for a multi-camera surround view system. The FPD-Link III must have an external 33-nF to 100-nF / 15-nF to 47-nF, AC-coupling capacitors for coaxial interconnects. The same AC-coupling capacitor values should be matched on the paired serializer boards. The deserializer has an internal termination. Bypass capacitors are placed near the power supply pins. At a minimum, 0.1-μF or 0.01-μF capacitors should be used for each of the core supply pins for local device bypassing. Ferrite beads are placed on the VDD18 and VDD11 supplies for effective noise suppression. through DS90UB960-Q133-nF to 10015-nF to 47 Application Curves CSI-2 DATA and CLK Output CSI-2 DATA and Continuous CLK Output CSI-2 Start of Transmission (SoT) CSI-2 End of Transmission (EoT) Application Curves CSI-2 DATA and CLK Output CSI-2 DATA and Continuous CLK Output CSI-2 Start of Transmission (SoT) CSI-2 End of Transmission (EoT) CSI-2 DATA and CLK Output CSI-2 DATA and Continuous CLK Output CSI-2 Start of Transmission (SoT) CSI-2 End of Transmission (EoT) CSI-2 DATA and CLK Output CSI-2 DATA and Continuous CLK Output CSI-2 Start of Transmission (SoT) CSI-2 End of Transmission (EoT) CSI-2 DATA and CLK Output CSI-2 DATA and CLK Output CSI-2 DATA and Continuous CLK Output CSI-2 DATA and Continuous CLK Output CSI-2 Start of Transmission (SoT) CSI-2 Start of Transmission (SoT) CSI-2 End of Transmission (EoT) CSI-2 End of Transmission (EoT) System Examples Four DS90UB953-Q1 Sensor Data Onto CSI-2 Over 2 Ports Four DS90UB953-Q1 Sensor Data Onto CSI-2 Over 1 Port Four DS90UB933-Q1 Sensor Data Onto CSI-2 Over 1 Port Four DS90UB933-Q1 Sensor Data Onto CSI-2 Over 2 Ports Two DS90UB933-Q1 and Two DS90UB953-Q1 Sensor Data Onto CSI-2 Over 1 Port Two DS90UB933-Q1 and Two DS90UB953-Q1 Sensor Data Onto CSI-2 Over 2 Ports System Examples Four DS90UB953-Q1 Sensor Data Onto CSI-2 Over 2 Ports Four DS90UB953-Q1 Sensor Data Onto CSI-2 Over 1 Port Four DS90UB933-Q1 Sensor Data Onto CSI-2 Over 1 Port Four DS90UB933-Q1 Sensor Data Onto CSI-2 Over 2 Ports Two DS90UB933-Q1 and Two DS90UB953-Q1 Sensor Data Onto CSI-2 Over 1 Port Two DS90UB933-Q1 and Two DS90UB953-Q1 Sensor Data Onto CSI-2 Over 2 Ports Four DS90UB953-Q1 Sensor Data Onto CSI-2 Over 2 Ports Four DS90UB953-Q1 Sensor Data Onto CSI-2 Over 1 Port Four DS90UB933-Q1 Sensor Data Onto CSI-2 Over 1 Port Four DS90UB933-Q1 Sensor Data Onto CSI-2 Over 2 Ports Two DS90UB933-Q1 and Two DS90UB953-Q1 Sensor Data Onto CSI-2 Over 1 Port Two DS90UB933-Q1 and Two DS90UB953-Q1 Sensor Data Onto CSI-2 Over 2 Ports Four DS90UB953-Q1 Sensor Data Onto CSI-2 Over 2 Ports Four DS90UB953-Q1 Sensor Data Onto CSI-2 Over 2 Ports Four DS90UB953-Q1 Sensor Data Onto CSI-2 Over 1 Port Four DS90UB953-Q1 Sensor Data Onto CSI-2 Over 1 Port Four DS90UB933-Q1 Sensor Data Onto CSI-2 Over 1 Port Four DS90UB933-Q1 Sensor Data Onto CSI-2 Over 1 Port Four DS90UB933-Q1 Sensor Data Onto CSI-2 Over 2 Ports Four DS90UB933-Q1 Sensor Data Onto CSI-2 Over 2 Ports Two DS90UB933-Q1 and Two DS90UB953-Q1 Sensor Data Onto CSI-2 Over 1 Port Two DS90UB933-Q1 and Two DS90UB953-Q1 Sensor Data Onto CSI-2 Over 1 Port Two DS90UB933-Q1 and Two DS90UB953-Q1 Sensor Data Onto CSI-2 Over 2 Ports Two DS90UB933-Q1 and Two DS90UB953-Q1 Sensor Data Onto CSI-2 Over 2 Ports Power Supply Recommendations This device has separate power and ground pins for different portions of the circuit. This is done to isolate switching noise effects between different sections of the circuit. Separate planes on the PCB are typically not required. The section provides guidance on which circuit blocks are connected to which power pin pairs. In some cases, an external filter many be used to provide clean power to sensitive circuits such as PLLs. VDD Power Supply Each VDD power supply pin must have a 10-nF (or 100-nF) capacitor to ground connected as close as possible to DS90UB960-Q1 device. TI recommends having additional decoupling capacitors (1 µF and 10 µF) and the pins connected to a solid power plane. Power-Up Sequencing The power-up sequence for the DS90UB960-Q1 is as follows: Timing Diagram for the Power-Up Sequence PARAMETER MIN TYP MAX UNIT NOTES tr0 VDD18 / VDDIO rise time 0.2 ms @10/90% tr1 VDD11 rise time 0.05 ms @10/90% t0 VDD18 / VDDIO to VDD11 delay 0 ms t1 VDDx to REFCLK delay 0 ms Keep REFCLK low until all supplies are up and stable. t2 VDDx to PDB delay 0 ms Release PDB after all supplies are up and stable. t3 PDB to I2C ready (IDX and MODE valid) delay 2 ms t4 PDB pulse width 2 ms Hard reset t5 PDB to GPIO delay 0 ms Keep GPIOs low or high until PDB is high. Power-Up Sequencing PDB Pin The PDB pin is active HIGH and must remain LOW while the VDD pin power supplies are in transition. An external RC network on the PDB pin may be connected to ensure PDB arrives after all the supply pins have settled to the recommended operating voltage. When PDB pin is pulled up to VDD18, a 10-kΩ pullup and a > 10-μF capacitor to GND are required to delay the PDB input signal rise. All inputs must not be driven until both power supplies have reached steady state. PDB Reset Signal Pulse Width PARAMETER TEST CONDITIONS MIN TYP MAX UNIT PDB tLRST PDB Reset Low Pulse 2 ms System Initialization When initializing the communications link between the DS90UB960-Q1 deserializer hub and a DS90UB953-Q1 serializer, the system timing will depend on the mode selected for generating the serializer reference clock. When synchronous clocking mode is selected, the serializer will re-lock onto the extracted back channel reference clock once available, so there is no need for local crystal oscillator at the sensor module ( ). When the DS90UB953-Q1 is operating in non-synchronous mode, or is connecting to DS90UB933-Q1 or DS90UB913A-Q1 serializer, the sensor module requires a local reference clock and the timing would follow . Power-Up Sequencing With Synchronous Clocking Mode Power-Up Sequencing With Non-synchronous Clocking Mode Power Supply Recommendations This device has separate power and ground pins for different portions of the circuit. This is done to isolate switching noise effects between different sections of the circuit. Separate planes on the PCB are typically not required. The section provides guidance on which circuit blocks are connected to which power pin pairs. In some cases, an external filter many be used to provide clean power to sensitive circuits such as PLLs. This device has separate power and ground pins for different portions of the circuit. This is done to isolate switching noise effects between different sections of the circuit. Separate planes on the PCB are typically not required. The section provides guidance on which circuit blocks are connected to which power pin pairs. In some cases, an external filter many be used to provide clean power to sensitive circuits such as PLLs. This device has separate power and ground pins for different portions of the circuit. This is done to isolate switching noise effects between different sections of the circuit. Separate planes on the PCB are typically not required. The section provides guidance on which circuit blocks are connected to which power pin pairs. In some cases, an external filter many be used to provide clean power to sensitive circuits such as PLLs. This device has separate power and ground pins for different portions of the circuit. This is done to isolate switching noise effects between different sections of the circuit. Separate planes on the PCB are typically not required. The section provides guidance on which circuit blocks are connected to which power pin pairs. In some cases, an external filter many be used to provide clean power to sensitive circuits such as PLLs. VDD Power Supply Each VDD power supply pin must have a 10-nF (or 100-nF) capacitor to ground connected as close as possible to DS90UB960-Q1 device. TI recommends having additional decoupling capacitors (1 µF and 10 µF) and the pins connected to a solid power plane. VDD Power Supply Each VDD power supply pin must have a 10-nF (or 100-nF) capacitor to ground connected as close as possible to DS90UB960-Q1 device. TI recommends having additional decoupling capacitors (1 µF and 10 µF) and the pins connected to a solid power plane. Each VDD power supply pin must have a 10-nF (or 100-nF) capacitor to ground connected as close as possible to DS90UB960-Q1 device. TI recommends having additional decoupling capacitors (1 µF and 10 µF) and the pins connected to a solid power plane. Each VDD power supply pin must have a 10-nF (or 100-nF) capacitor to ground connected as close as possible to DS90UB960-Q1 device. TI recommends having additional decoupling capacitors (1 µF and 10 µF) and the pins connected to a solid power plane.DS90UB960-Q1 Power-Up Sequencing The power-up sequence for the DS90UB960-Q1 is as follows: Timing Diagram for the Power-Up Sequence PARAMETER MIN TYP MAX UNIT NOTES tr0 VDD18 / VDDIO rise time 0.2 ms @10/90% tr1 VDD11 rise time 0.05 ms @10/90% t0 VDD18 / VDDIO to VDD11 delay 0 ms t1 VDDx to REFCLK delay 0 ms Keep REFCLK low until all supplies are up and stable. t2 VDDx to PDB delay 0 ms Release PDB after all supplies are up and stable. t3 PDB to I2C ready (IDX and MODE valid) delay 2 ms t4 PDB pulse width 2 ms Hard reset t5 PDB to GPIO delay 0 ms Keep GPIOs low or high until PDB is high. Power-Up Sequencing PDB Pin The PDB pin is active HIGH and must remain LOW while the VDD pin power supplies are in transition. An external RC network on the PDB pin may be connected to ensure PDB arrives after all the supply pins have settled to the recommended operating voltage. When PDB pin is pulled up to VDD18, a 10-kΩ pullup and a > 10-μF capacitor to GND are required to delay the PDB input signal rise. All inputs must not be driven until both power supplies have reached steady state. PDB Reset Signal Pulse Width PARAMETER TEST CONDITIONS MIN TYP MAX UNIT PDB tLRST PDB Reset Low Pulse 2 ms System Initialization When initializing the communications link between the DS90UB960-Q1 deserializer hub and a DS90UB953-Q1 serializer, the system timing will depend on the mode selected for generating the serializer reference clock. When synchronous clocking mode is selected, the serializer will re-lock onto the extracted back channel reference clock once available, so there is no need for local crystal oscillator at the sensor module ( ). When the DS90UB953-Q1 is operating in non-synchronous mode, or is connecting to DS90UB933-Q1 or DS90UB913A-Q1 serializer, the sensor module requires a local reference clock and the timing would follow . Power-Up Sequencing With Synchronous Clocking Mode Power-Up Sequencing With Non-synchronous Clocking Mode Power-Up Sequencing The power-up sequence for the DS90UB960-Q1 is as follows: Timing Diagram for the Power-Up Sequence PARAMETER MIN TYP MAX UNIT NOTES tr0 VDD18 / VDDIO rise time 0.2 ms @10/90% tr1 VDD11 rise time 0.05 ms @10/90% t0 VDD18 / VDDIO to VDD11 delay 0 ms t1 VDDx to REFCLK delay 0 ms Keep REFCLK low until all supplies are up and stable. t2 VDDx to PDB delay 0 ms Release PDB after all supplies are up and stable. t3 PDB to I2C ready (IDX and MODE valid) delay 2 ms t4 PDB pulse width 2 ms Hard reset t5 PDB to GPIO delay 0 ms Keep GPIOs low or high until PDB is high. Power-Up Sequencing The power-up sequence for the DS90UB960-Q1 is as follows: Timing Diagram for the Power-Up Sequence PARAMETER MIN TYP MAX UNIT NOTES tr0 VDD18 / VDDIO rise time 0.2 ms @10/90% tr1 VDD11 rise time 0.05 ms @10/90% t0 VDD18 / VDDIO to VDD11 delay 0 ms t1 VDDx to REFCLK delay 0 ms Keep REFCLK low until all supplies are up and stable. t2 VDDx to PDB delay 0 ms Release PDB after all supplies are up and stable. t3 PDB to I2C ready (IDX and MODE valid) delay 2 ms t4 PDB pulse width 2 ms Hard reset t5 PDB to GPIO delay 0 ms Keep GPIOs low or high until PDB is high. Power-Up Sequencing The power-up sequence for the DS90UB960-Q1 is as follows:DS90UB960-Q1 Timing Diagram for the Power-Up Sequence PARAMETER MIN TYP MAX UNIT NOTES tr0 VDD18 / VDDIO rise time 0.2 ms @10/90% tr1 VDD11 rise time 0.05 ms @10/90% t0 VDD18 / VDDIO to VDD11 delay 0 ms t1 VDDx to REFCLK delay 0 ms Keep REFCLK low until all supplies are up and stable. t2 VDDx to PDB delay 0 ms Release PDB after all supplies are up and stable. t3 PDB to I2C ready (IDX and MODE valid) delay 2 ms t4 PDB pulse width 2 ms Hard reset t5 PDB to GPIO delay 0 ms Keep GPIOs low or high until PDB is high. Timing Diagram for the Power-Up Sequence PARAMETER MIN TYP MAX UNIT NOTES tr0 VDD18 / VDDIO rise time 0.2 ms @10/90% tr1 VDD11 rise time 0.05 ms @10/90% t0 VDD18 / VDDIO to VDD11 delay 0 ms t1 VDDx to REFCLK delay 0 ms Keep REFCLK low until all supplies are up and stable. t2 VDDx to PDB delay 0 ms Release PDB after all supplies are up and stable. t3 PDB to I2C ready (IDX and MODE valid) delay 2 ms t4 PDB pulse width 2 ms Hard reset t5 PDB to GPIO delay 0 ms Keep GPIOs low or high until PDB is high. PARAMETER MIN TYP MAX UNIT NOTES PARAMETER MIN TYP MAX UNIT NOTES PARAMETERMINTYPMAXUNITNOTES tr0 VDD18 / VDDIO rise time 0.2 ms @10/90% tr1 VDD11 rise time 0.05 ms @10/90% t0 VDD18 / VDDIO to VDD11 delay 0 ms t1 VDDx to REFCLK delay 0 ms Keep REFCLK low until all supplies are up and stable. t2 VDDx to PDB delay 0 ms Release PDB after all supplies are up and stable. t3 PDB to I2C ready (IDX and MODE valid) delay 2 ms t4 PDB pulse width 2 ms Hard reset t5 PDB to GPIO delay 0 ms Keep GPIOs low or high until PDB is high. tr0 VDD18 / VDDIO rise time 0.2 ms @10/90% tr0 r0VDD18 / VDDIO rise time0.2ms@10/90% tr1 VDD11 rise time 0.05 ms @10/90% tr1 r1VDD11 rise time0.05ms@10/90% t0 VDD18 / VDDIO to VDD11 delay 0 ms t0 0VDD18 / VDDIO to VDD11 delay0ms t1 VDDx to REFCLK delay 0 ms Keep REFCLK low until all supplies are up and stable. t1 1VDDx to REFCLK delay0msKeep REFCLK low until all supplies are up and stable. t2 VDDx to PDB delay 0 ms Release PDB after all supplies are up and stable. t2 2VDDx to PDB delay0msRelease PDB after all supplies are up and stable. t3 PDB to I2C ready (IDX and MODE valid) delay 2 ms t3 3PDB to I2C ready (IDX and MODE valid) delay2ms t4 PDB pulse width 2 ms Hard reset t4 4PDB pulse width2msHard reset t5 PDB to GPIO delay 0 ms Keep GPIOs low or high until PDB is high. t5 5PDB to GPIO delay0msKeep GPIOs low or high until PDB is high. Power-Up Sequencing Power-Up Sequencing PDB Pin The PDB pin is active HIGH and must remain LOW while the VDD pin power supplies are in transition. An external RC network on the PDB pin may be connected to ensure PDB arrives after all the supply pins have settled to the recommended operating voltage. When PDB pin is pulled up to VDD18, a 10-kΩ pullup and a > 10-μF capacitor to GND are required to delay the PDB input signal rise. All inputs must not be driven until both power supplies have reached steady state. PDB Reset Signal Pulse Width PARAMETER TEST CONDITIONS MIN TYP MAX UNIT PDB tLRST PDB Reset Low Pulse 2 ms PDB Pin The PDB pin is active HIGH and must remain LOW while the VDD pin power supplies are in transition. An external RC network on the PDB pin may be connected to ensure PDB arrives after all the supply pins have settled to the recommended operating voltage. When PDB pin is pulled up to VDD18, a 10-kΩ pullup and a > 10-μF capacitor to GND are required to delay the PDB input signal rise. All inputs must not be driven until both power supplies have reached steady state. PDB Reset Signal Pulse Width PARAMETER TEST CONDITIONS MIN TYP MAX UNIT PDB tLRST PDB Reset Low Pulse 2 ms The PDB pin is active HIGH and must remain LOW while the VDD pin power supplies are in transition. An external RC network on the PDB pin may be connected to ensure PDB arrives after all the supply pins have settled to the recommended operating voltage. When PDB pin is pulled up to VDD18, a 10-kΩ pullup and a > 10-μF capacitor to GND are required to delay the PDB input signal rise. All inputs must not be driven until both power supplies have reached steady state. PDB Reset Signal Pulse Width PARAMETER TEST CONDITIONS MIN TYP MAX UNIT PDB tLRST PDB Reset Low Pulse 2 ms The PDB pin is active HIGH and must remain LOW while the VDD pin power supplies are in transition. An external RC network on the PDB pin may be connected to ensure PDB arrives after all the supply pins have settled to the recommended operating voltage. When PDB pin is pulled up to VDD18, a 10-kΩ pullup and a > 10-μF capacitor to GND are required to delay the PDB input signal rise. All inputs must not be driven until both power supplies have reached steady state. PDB Reset Signal Pulse Width PARAMETER TEST CONDITIONS MIN TYP MAX UNIT PDB tLRST PDB Reset Low Pulse 2 ms PDB Reset Signal Pulse Width PARAMETER TEST CONDITIONS MIN TYP MAX UNIT PDB tLRST PDB Reset Low Pulse 2 ms PARAMETER TEST CONDITIONS MIN TYP MAX UNIT PARAMETER TEST CONDITIONS MIN TYP MAX UNIT PARAMETERTEST CONDITIONSMINTYPMAXUNIT PDB tLRST PDB Reset Low Pulse 2 ms PDB PDB PDB tLRST PDB Reset Low Pulse 2 ms tLRSTPDB Reset Low Pulse2ms System Initialization When initializing the communications link between the DS90UB960-Q1 deserializer hub and a DS90UB953-Q1 serializer, the system timing will depend on the mode selected for generating the serializer reference clock. When synchronous clocking mode is selected, the serializer will re-lock onto the extracted back channel reference clock once available, so there is no need for local crystal oscillator at the sensor module ( ). When the DS90UB953-Q1 is operating in non-synchronous mode, or is connecting to DS90UB933-Q1 or DS90UB913A-Q1 serializer, the sensor module requires a local reference clock and the timing would follow . Power-Up Sequencing With Synchronous Clocking Mode Power-Up Sequencing With Non-synchronous Clocking Mode System Initialization When initializing the communications link between the DS90UB960-Q1 deserializer hub and a DS90UB953-Q1 serializer, the system timing will depend on the mode selected for generating the serializer reference clock. When synchronous clocking mode is selected, the serializer will re-lock onto the extracted back channel reference clock once available, so there is no need for local crystal oscillator at the sensor module ( ). When the DS90UB953-Q1 is operating in non-synchronous mode, or is connecting to DS90UB933-Q1 or DS90UB913A-Q1 serializer, the sensor module requires a local reference clock and the timing would follow . Power-Up Sequencing With Synchronous Clocking Mode Power-Up Sequencing With Non-synchronous Clocking Mode When initializing the communications link between the DS90UB960-Q1 deserializer hub and a DS90UB953-Q1 serializer, the system timing will depend on the mode selected for generating the serializer reference clock. When synchronous clocking mode is selected, the serializer will re-lock onto the extracted back channel reference clock once available, so there is no need for local crystal oscillator at the sensor module ( ). When the DS90UB953-Q1 is operating in non-synchronous mode, or is connecting to DS90UB933-Q1 or DS90UB913A-Q1 serializer, the sensor module requires a local reference clock and the timing would follow . Power-Up Sequencing With Synchronous Clocking Mode Power-Up Sequencing With Non-synchronous Clocking Mode When initializing the communications link between the DS90UB960-Q1 deserializer hub and a DS90UB953-Q1 serializer, the system timing will depend on the mode selected for generating the serializer reference clock. When synchronous clocking mode is selected, the serializer will re-lock onto the extracted back channel reference clock once available, so there is no need for local crystal oscillator at the sensor module ( ). When the DS90UB953-Q1 is operating in non-synchronous mode, or is connecting to DS90UB933-Q1 or DS90UB913A-Q1 serializer, the sensor module requires a local reference clock and the timing would follow .DS90UB960-Q1DS90UB953-Q1 DS90UB953-Q1 Power-Up Sequencing With Synchronous Clocking Mode Power-Up Sequencing With Synchronous Clocking Mode Power-Up Sequencing With Non-synchronous Clocking Mode Power-Up Sequencing With Non-synchronous Clocking Mode Layout Layout Guidelines Circuit board layout and stack-up for the FPD-Link III devices must be designed to provide low-noise power feed to the device. Good layout practice also separates high frequency or high-level inputs and outputs to minimize unwanted stray noise pick-up, feedback, and interference. Power system performance may be greatly improved by using thin dielectrics (2 to 4 mils) for power/ground sandwiches. This arrangement provides plane capacitance for the PCB power system with low-inductance parasitics, which has proven especially effective at high frequencies, and makes the value and placement of external bypass capacitors less critical. External bypass capacitors should include both RF ceramic and tantalum electrolytic types. RF capacitors may use values in the range of 0.01 µF to 0.1 µF. Ceramic capacitors may be in the 2.2-µF to 10-µF range. The voltage rating of the ceramic capacitors must be at least 5× the power supply voltage being used TI recommends surface-mount capacitors due to their smaller parasitics. When using multiple capacitors per supply pin, place the smaller value closer to the pin. A large bulk capacitor is recommend at the point of power entry. This is typically in the 50-µF to 100-µF range, which smooths low frequency switching noise. TI recommends connecting power and ground pins directly to the power and ground planes with bypass capacitors connected to the plane with via on both ends of the capacitor. Connecting power or ground pins to an external bypass capacitor increases the inductance of the path. A small body size X7R chip capacitor, such as 0603 or 0402, is recommended for external bypass. The small body size reduces the parasitic inductance of the capacitor. The user must pay attention to the resonance frequency of these external bypass capacitors, usually in the range of 20 to 30 MHz. To provide effective bypassing, multiple capacitors are often used to achieve low impedance between the supply rails over the frequency of interest. At high frequency, it is also common practice to use two vias from power and ground pins to the planes to reduce the impedance at high frequency. Some devices provide separate power and ground pins for different portions of the circuit. This is done to isolate switching noise effects between different sections of the circuit. Separate planes on the PCB are typically not required. Pin Description tables typically provide guidance on which circuit blocks are connected to which power pin pairs. In some cases, an external filter may be used to provide clean power to sensitive circuits such as PLLs. Use at least a four-layer board with a power and ground plane. Locate LVCMOS signals away from the differential lines to prevent coupling from the LVCMOS lines to the differential lines. Differential impedance of 100 Ω are typically recommended for STP interconnect and single-ended impedance of 50 Ω for coaxial interconnect. The closely coupled lines help to ensure that coupled noise appears as common-mode and thus is rejected by the receivers. The tightly coupled lines also radiate less. Ground TI recommends that a consistent ground plane reference for the high-speed signals in the PCB design to provide the best image plane for signal traces running parallel to the plane. Connect the thermal pad of the DS90UB960-Q1 to this plane with vias. Routing FPD-Link III Signal Traces and PoC Filter Routing the FPD-Link III signal traces between the RIN pins and the connector as well as connecting the PoC filter to these traces are the most critical pieces of a successful DS90UB960-Q1 PCB layout. shows an example PCB layout of the DS90UB960-Q1 configured for interface to remote sensor modules over coaxial cables. The layout example also uses a footprint of an edge-mount Quad Mini-FAKRA connector provided by Rosenberger. For additional PCB layout details of the example, refer to the DS90UB960-Q1EVM User's Guide (SNLU226). The following list provides essential recommendations for routing the FPD-Link III signal traces between the DS90UB960-Q1 receiver input pins (RIN) and the FAKRA connector, and connecting the PoC filter. The routing of the FPD-Link III traces may be all on the top layer (as shown in the example) or partially embedded in middle layers if EMI is a concern. The AC-coupling capacitors should be on the top layer and very close to the DS90UB960-Q1 receiver input pins to minimize the length of coupled differential trace pair between the pins and the capacitors. Route the RIN+ trace between the AC-coupling capacitor and the FAKRA connector as a 50-Ω single-ended micro-strip with tight impedance control (±10%). Calculate the proper width of the trace for a 50-Ω impedance based on the PCB stack-up. Ensure that the trace can carry the PoC current for the maximum load presented by the remote sensor module. The PoC filter should be connected to the RIN+ trace through the first ferrite bead (FB1). The FB1 should be touching the high-speed trace to minimize the stub length seen by the transmission line. Create an anti-pad or a moat under the FB1 pad that touches the trace. The anti-pad should be a plane cutout of the ground plane directly underneath the top layer without cutting out the ground reference under the trace. The purpose of the anti-pad is to maintain the impedance as close to 50 Ω as possible. Route the RIN– trace with minimum coupling to the RIN+ trace (S > 3W). Consult with connector manufacturer for optimized connector footprint. If the connector is mounted on the same side as the IC, minimize the impact of the thru-hole connector stubs by routing the high-speed signal traces on the opposite side of the connector mounting side. When configured for STP and routing differential signals to the DS90UB960-Q1 receiver inputs, the traces should maintain a 100-Ω differential impedance routed to the connector. When choosing to implement a common mode choke for common mode noise reduction, take care to minimize the effect of any mismatch. CSI-2 Guidelines D 20230712 Updated MIPI CSI-2 D-PHY layout recommendations yes Route CSI0_D*P/N and CSI1_D*P/N pairs with controlled 100-Ω differential impedance (±20%) or 50-Ω single-ended impedance (±15%). Keep away from other high-speed signals. Minimize intra-pair and inter-pair length mismatch within a single CSI-2 TX Port (recommended <= 5 mils). Length matching should be near the location of mismatch. Each pair should be separated at least by 3 times the signal trace width. Keep the use of bends in differential traces to a minimum. When bends are used, the number of left and right bends must be as equal as possible, and the angle of the bend should be ≥ 135 degrees. This arrangement minimizes any length mismatch caused by the bends and therefore minimizes the impact that bends have on EMI. Route all differential pairs on the same layer. Keep the number of VIAS to a minimum — TI recommends keeping the VIA count to 2 or fewer. Keep traces on layers adjacent to ground plane. Do NOT route differential pairs over any plane split. Adding Test points causes impedance discontinuity and therefore negatively impacts signal performance. If test points are used, place them in series and symmetrically. Test points must not be placed in a manner that causes a stub on the differential pair. Layout Example Stencil parameters such as aperture area ratio and the fabrication process have a significant impact on paste deposition. Inspection of the stencil prior to placement of the VQFN package is highly recommended to improve board assembly yields. If the via and aperture openings are not carefully monitored, the solder may flow unevenly through the DAP. Example PCB layout is used to demonstrate both proper routing and proper solder techniques when designing in the Deserializer. shows a PCB layout example are derived from the layout design of the DS90UB960-Q1EVM Evaluation Board. The graphic and layout description are used to determine proper routing when designing the board. The high-speed FPD-Link III traces routed differentially up to the connector. A 100-Ω differential characteristic impedance and 50-Ω single-ended characteristic impedance traces are maintained as much as possible for both STP and coaxial applications. For the layout of a coaxial interconnects, coupled traces should be used with the RINx- termination near to the connector. DS90UB960-Q1 Example PCB Layout With Quad Mini-Fakra Connector Example Routing of FPD-Link III Traces to a Single Mini-Fakra Connector and PoC Components Example Routing of CSI-2 Traces Layout Layout Guidelines Circuit board layout and stack-up for the FPD-Link III devices must be designed to provide low-noise power feed to the device. Good layout practice also separates high frequency or high-level inputs and outputs to minimize unwanted stray noise pick-up, feedback, and interference. Power system performance may be greatly improved by using thin dielectrics (2 to 4 mils) for power/ground sandwiches. This arrangement provides plane capacitance for the PCB power system with low-inductance parasitics, which has proven especially effective at high frequencies, and makes the value and placement of external bypass capacitors less critical. External bypass capacitors should include both RF ceramic and tantalum electrolytic types. RF capacitors may use values in the range of 0.01 µF to 0.1 µF. Ceramic capacitors may be in the 2.2-µF to 10-µF range. The voltage rating of the ceramic capacitors must be at least 5× the power supply voltage being used TI recommends surface-mount capacitors due to their smaller parasitics. When using multiple capacitors per supply pin, place the smaller value closer to the pin. A large bulk capacitor is recommend at the point of power entry. This is typically in the 50-µF to 100-µF range, which smooths low frequency switching noise. TI recommends connecting power and ground pins directly to the power and ground planes with bypass capacitors connected to the plane with via on both ends of the capacitor. Connecting power or ground pins to an external bypass capacitor increases the inductance of the path. A small body size X7R chip capacitor, such as 0603 or 0402, is recommended for external bypass. The small body size reduces the parasitic inductance of the capacitor. The user must pay attention to the resonance frequency of these external bypass capacitors, usually in the range of 20 to 30 MHz. To provide effective bypassing, multiple capacitors are often used to achieve low impedance between the supply rails over the frequency of interest. At high frequency, it is also common practice to use two vias from power and ground pins to the planes to reduce the impedance at high frequency. Some devices provide separate power and ground pins for different portions of the circuit. This is done to isolate switching noise effects between different sections of the circuit. Separate planes on the PCB are typically not required. Pin Description tables typically provide guidance on which circuit blocks are connected to which power pin pairs. In some cases, an external filter may be used to provide clean power to sensitive circuits such as PLLs. Use at least a four-layer board with a power and ground plane. Locate LVCMOS signals away from the differential lines to prevent coupling from the LVCMOS lines to the differential lines. Differential impedance of 100 Ω are typically recommended for STP interconnect and single-ended impedance of 50 Ω for coaxial interconnect. The closely coupled lines help to ensure that coupled noise appears as common-mode and thus is rejected by the receivers. The tightly coupled lines also radiate less. Ground TI recommends that a consistent ground plane reference for the high-speed signals in the PCB design to provide the best image plane for signal traces running parallel to the plane. Connect the thermal pad of the DS90UB960-Q1 to this plane with vias. Routing FPD-Link III Signal Traces and PoC Filter Routing the FPD-Link III signal traces between the RIN pins and the connector as well as connecting the PoC filter to these traces are the most critical pieces of a successful DS90UB960-Q1 PCB layout. shows an example PCB layout of the DS90UB960-Q1 configured for interface to remote sensor modules over coaxial cables. The layout example also uses a footprint of an edge-mount Quad Mini-FAKRA connector provided by Rosenberger. For additional PCB layout details of the example, refer to the DS90UB960-Q1EVM User's Guide (SNLU226). The following list provides essential recommendations for routing the FPD-Link III signal traces between the DS90UB960-Q1 receiver input pins (RIN) and the FAKRA connector, and connecting the PoC filter. The routing of the FPD-Link III traces may be all on the top layer (as shown in the example) or partially embedded in middle layers if EMI is a concern. The AC-coupling capacitors should be on the top layer and very close to the DS90UB960-Q1 receiver input pins to minimize the length of coupled differential trace pair between the pins and the capacitors. Route the RIN+ trace between the AC-coupling capacitor and the FAKRA connector as a 50-Ω single-ended micro-strip with tight impedance control (±10%). Calculate the proper width of the trace for a 50-Ω impedance based on the PCB stack-up. Ensure that the trace can carry the PoC current for the maximum load presented by the remote sensor module. The PoC filter should be connected to the RIN+ trace through the first ferrite bead (FB1). The FB1 should be touching the high-speed trace to minimize the stub length seen by the transmission line. Create an anti-pad or a moat under the FB1 pad that touches the trace. The anti-pad should be a plane cutout of the ground plane directly underneath the top layer without cutting out the ground reference under the trace. The purpose of the anti-pad is to maintain the impedance as close to 50 Ω as possible. Route the RIN– trace with minimum coupling to the RIN+ trace (S > 3W). Consult with connector manufacturer for optimized connector footprint. If the connector is mounted on the same side as the IC, minimize the impact of the thru-hole connector stubs by routing the high-speed signal traces on the opposite side of the connector mounting side. When configured for STP and routing differential signals to the DS90UB960-Q1 receiver inputs, the traces should maintain a 100-Ω differential impedance routed to the connector. When choosing to implement a common mode choke for common mode noise reduction, take care to minimize the effect of any mismatch. CSI-2 Guidelines D 20230712 Updated MIPI CSI-2 D-PHY layout recommendations yes Route CSI0_D*P/N and CSI1_D*P/N pairs with controlled 100-Ω differential impedance (±20%) or 50-Ω single-ended impedance (±15%). Keep away from other high-speed signals. Minimize intra-pair and inter-pair length mismatch within a single CSI-2 TX Port (recommended <= 5 mils). Length matching should be near the location of mismatch. Each pair should be separated at least by 3 times the signal trace width. Keep the use of bends in differential traces to a minimum. When bends are used, the number of left and right bends must be as equal as possible, and the angle of the bend should be ≥ 135 degrees. This arrangement minimizes any length mismatch caused by the bends and therefore minimizes the impact that bends have on EMI. Route all differential pairs on the same layer. Keep the number of VIAS to a minimum — TI recommends keeping the VIA count to 2 or fewer. Keep traces on layers adjacent to ground plane. Do NOT route differential pairs over any plane split. Adding Test points causes impedance discontinuity and therefore negatively impacts signal performance. If test points are used, place them in series and symmetrically. Test points must not be placed in a manner that causes a stub on the differential pair. Layout Guidelines Circuit board layout and stack-up for the FPD-Link III devices must be designed to provide low-noise power feed to the device. Good layout practice also separates high frequency or high-level inputs and outputs to minimize unwanted stray noise pick-up, feedback, and interference. Power system performance may be greatly improved by using thin dielectrics (2 to 4 mils) for power/ground sandwiches. This arrangement provides plane capacitance for the PCB power system with low-inductance parasitics, which has proven especially effective at high frequencies, and makes the value and placement of external bypass capacitors less critical. External bypass capacitors should include both RF ceramic and tantalum electrolytic types. RF capacitors may use values in the range of 0.01 µF to 0.1 µF. Ceramic capacitors may be in the 2.2-µF to 10-µF range. The voltage rating of the ceramic capacitors must be at least 5× the power supply voltage being used TI recommends surface-mount capacitors due to their smaller parasitics. When using multiple capacitors per supply pin, place the smaller value closer to the pin. A large bulk capacitor is recommend at the point of power entry. This is typically in the 50-µF to 100-µF range, which smooths low frequency switching noise. TI recommends connecting power and ground pins directly to the power and ground planes with bypass capacitors connected to the plane with via on both ends of the capacitor. Connecting power or ground pins to an external bypass capacitor increases the inductance of the path. A small body size X7R chip capacitor, such as 0603 or 0402, is recommended for external bypass. The small body size reduces the parasitic inductance of the capacitor. The user must pay attention to the resonance frequency of these external bypass capacitors, usually in the range of 20 to 30 MHz. To provide effective bypassing, multiple capacitors are often used to achieve low impedance between the supply rails over the frequency of interest. At high frequency, it is also common practice to use two vias from power and ground pins to the planes to reduce the impedance at high frequency. Some devices provide separate power and ground pins for different portions of the circuit. This is done to isolate switching noise effects between different sections of the circuit. Separate planes on the PCB are typically not required. Pin Description tables typically provide guidance on which circuit blocks are connected to which power pin pairs. In some cases, an external filter may be used to provide clean power to sensitive circuits such as PLLs. Use at least a four-layer board with a power and ground plane. Locate LVCMOS signals away from the differential lines to prevent coupling from the LVCMOS lines to the differential lines. Differential impedance of 100 Ω are typically recommended for STP interconnect and single-ended impedance of 50 Ω for coaxial interconnect. The closely coupled lines help to ensure that coupled noise appears as common-mode and thus is rejected by the receivers. The tightly coupled lines also radiate less. Circuit board layout and stack-up for the FPD-Link III devices must be designed to provide low-noise power feed to the device. Good layout practice also separates high frequency or high-level inputs and outputs to minimize unwanted stray noise pick-up, feedback, and interference. Power system performance may be greatly improved by using thin dielectrics (2 to 4 mils) for power/ground sandwiches. This arrangement provides plane capacitance for the PCB power system with low-inductance parasitics, which has proven especially effective at high frequencies, and makes the value and placement of external bypass capacitors less critical. External bypass capacitors should include both RF ceramic and tantalum electrolytic types. RF capacitors may use values in the range of 0.01 µF to 0.1 µF. Ceramic capacitors may be in the 2.2-µF to 10-µF range. The voltage rating of the ceramic capacitors must be at least 5× the power supply voltage being used TI recommends surface-mount capacitors due to their smaller parasitics. When using multiple capacitors per supply pin, place the smaller value closer to the pin. A large bulk capacitor is recommend at the point of power entry. This is typically in the 50-µF to 100-µF range, which smooths low frequency switching noise. TI recommends connecting power and ground pins directly to the power and ground planes with bypass capacitors connected to the plane with via on both ends of the capacitor. Connecting power or ground pins to an external bypass capacitor increases the inductance of the path. A small body size X7R chip capacitor, such as 0603 or 0402, is recommended for external bypass. The small body size reduces the parasitic inductance of the capacitor. The user must pay attention to the resonance frequency of these external bypass capacitors, usually in the range of 20 to 30 MHz. To provide effective bypassing, multiple capacitors are often used to achieve low impedance between the supply rails over the frequency of interest. At high frequency, it is also common practice to use two vias from power and ground pins to the planes to reduce the impedance at high frequency. Some devices provide separate power and ground pins for different portions of the circuit. This is done to isolate switching noise effects between different sections of the circuit. Separate planes on the PCB are typically not required. Pin Description tables typically provide guidance on which circuit blocks are connected to which power pin pairs. In some cases, an external filter may be used to provide clean power to sensitive circuits such as PLLs. Use at least a four-layer board with a power and ground plane. Locate LVCMOS signals away from the differential lines to prevent coupling from the LVCMOS lines to the differential lines. Differential impedance of 100 Ω are typically recommended for STP interconnect and single-ended impedance of 50 Ω for coaxial interconnect. The closely coupled lines help to ensure that coupled noise appears as common-mode and thus is rejected by the receivers. The tightly coupled lines also radiate less. Circuit board layout and stack-up for the FPD-Link III devices must be designed to provide low-noise power feed to the device. Good layout practice also separates high frequency or high-level inputs and outputs to minimize unwanted stray noise pick-up, feedback, and interference. Power system performance may be greatly improved by using thin dielectrics (2 to 4 mils) for power/ground sandwiches. This arrangement provides plane capacitance for the PCB power system with low-inductance parasitics, which has proven especially effective at high frequencies, and makes the value and placement of external bypass capacitors less critical. External bypass capacitors should include both RF ceramic and tantalum electrolytic types. RF capacitors may use values in the range of 0.01 µF to 0.1 µF. Ceramic capacitors may be in the 2.2-µF to 10-µF range. The voltage rating of the ceramic capacitors must be at least 5× the power supply voltage being usedTI recommends surface-mount capacitors due to their smaller parasitics. When using multiple capacitors per supply pin, place the smaller value closer to the pin. A large bulk capacitor is recommend at the point of power entry. This is typically in the 50-µF to 100-µF range, which smooths low frequency switching noise. TI recommends connecting power and ground pins directly to the power and ground planes with bypass capacitors connected to the plane with via on both ends of the capacitor. Connecting power or ground pins to an external bypass capacitor increases the inductance of the path.A small body size X7R chip capacitor, such as 0603 or 0402, is recommended for external bypass. The small body size reduces the parasitic inductance of the capacitor. The user must pay attention to the resonance frequency of these external bypass capacitors, usually in the range of 20 to 30 MHz. To provide effective bypassing, multiple capacitors are often used to achieve low impedance between the supply rails over the frequency of interest. At high frequency, it is also common practice to use two vias from power and ground pins to the planes to reduce the impedance at high frequency.Some devices provide separate power and ground pins for different portions of the circuit. This is done to isolate switching noise effects between different sections of the circuit. Separate planes on the PCB are typically not required. Pin Description tables typically provide guidance on which circuit blocks are connected to which power pin pairs. In some cases, an external filter may be used to provide clean power to sensitive circuits such as PLLs.Use at least a four-layer board with a power and ground plane. Locate LVCMOS signals away from the differential lines to prevent coupling from the LVCMOS lines to the differential lines. Differential impedance of 100 Ω are typically recommended for STP interconnect and single-ended impedance of 50 Ω for coaxial interconnect. The closely coupled lines help to ensure that coupled noise appears as common-mode and thus is rejected by the receivers. The tightly coupled lines also radiate less. Ground TI recommends that a consistent ground plane reference for the high-speed signals in the PCB design to provide the best image plane for signal traces running parallel to the plane. Connect the thermal pad of the DS90UB960-Q1 to this plane with vias. Ground TI recommends that a consistent ground plane reference for the high-speed signals in the PCB design to provide the best image plane for signal traces running parallel to the plane. Connect the thermal pad of the DS90UB960-Q1 to this plane with vias. TI recommends that a consistent ground plane reference for the high-speed signals in the PCB design to provide the best image plane for signal traces running parallel to the plane. Connect the thermal pad of the DS90UB960-Q1 to this plane with vias. TI recommends that a consistent ground plane reference for the high-speed signals in the PCB design to provide the best image plane for signal traces running parallel to the plane. Connect the thermal pad of the DS90UB960-Q1 to this plane with vias.DS90UB960-Q1 Routing FPD-Link III Signal Traces and PoC Filter Routing the FPD-Link III signal traces between the RIN pins and the connector as well as connecting the PoC filter to these traces are the most critical pieces of a successful DS90UB960-Q1 PCB layout. shows an example PCB layout of the DS90UB960-Q1 configured for interface to remote sensor modules over coaxial cables. The layout example also uses a footprint of an edge-mount Quad Mini-FAKRA connector provided by Rosenberger. For additional PCB layout details of the example, refer to the DS90UB960-Q1EVM User's Guide (SNLU226). The following list provides essential recommendations for routing the FPD-Link III signal traces between the DS90UB960-Q1 receiver input pins (RIN) and the FAKRA connector, and connecting the PoC filter. The routing of the FPD-Link III traces may be all on the top layer (as shown in the example) or partially embedded in middle layers if EMI is a concern. The AC-coupling capacitors should be on the top layer and very close to the DS90UB960-Q1 receiver input pins to minimize the length of coupled differential trace pair between the pins and the capacitors. Route the RIN+ trace between the AC-coupling capacitor and the FAKRA connector as a 50-Ω single-ended micro-strip with tight impedance control (±10%). Calculate the proper width of the trace for a 50-Ω impedance based on the PCB stack-up. Ensure that the trace can carry the PoC current for the maximum load presented by the remote sensor module. The PoC filter should be connected to the RIN+ trace through the first ferrite bead (FB1). The FB1 should be touching the high-speed trace to minimize the stub length seen by the transmission line. Create an anti-pad or a moat under the FB1 pad that touches the trace. The anti-pad should be a plane cutout of the ground plane directly underneath the top layer without cutting out the ground reference under the trace. The purpose of the anti-pad is to maintain the impedance as close to 50 Ω as possible. Route the RIN– trace with minimum coupling to the RIN+ trace (S > 3W). Consult with connector manufacturer for optimized connector footprint. If the connector is mounted on the same side as the IC, minimize the impact of the thru-hole connector stubs by routing the high-speed signal traces on the opposite side of the connector mounting side. When configured for STP and routing differential signals to the DS90UB960-Q1 receiver inputs, the traces should maintain a 100-Ω differential impedance routed to the connector. When choosing to implement a common mode choke for common mode noise reduction, take care to minimize the effect of any mismatch. Routing FPD-Link III Signal Traces and PoC Filter Routing the FPD-Link III signal traces between the RIN pins and the connector as well as connecting the PoC filter to these traces are the most critical pieces of a successful DS90UB960-Q1 PCB layout. shows an example PCB layout of the DS90UB960-Q1 configured for interface to remote sensor modules over coaxial cables. The layout example also uses a footprint of an edge-mount Quad Mini-FAKRA connector provided by Rosenberger. For additional PCB layout details of the example, refer to the DS90UB960-Q1EVM User's Guide (SNLU226). The following list provides essential recommendations for routing the FPD-Link III signal traces between the DS90UB960-Q1 receiver input pins (RIN) and the FAKRA connector, and connecting the PoC filter. The routing of the FPD-Link III traces may be all on the top layer (as shown in the example) or partially embedded in middle layers if EMI is a concern. The AC-coupling capacitors should be on the top layer and very close to the DS90UB960-Q1 receiver input pins to minimize the length of coupled differential trace pair between the pins and the capacitors. Route the RIN+ trace between the AC-coupling capacitor and the FAKRA connector as a 50-Ω single-ended micro-strip with tight impedance control (±10%). Calculate the proper width of the trace for a 50-Ω impedance based on the PCB stack-up. Ensure that the trace can carry the PoC current for the maximum load presented by the remote sensor module. The PoC filter should be connected to the RIN+ trace through the first ferrite bead (FB1). The FB1 should be touching the high-speed trace to minimize the stub length seen by the transmission line. Create an anti-pad or a moat under the FB1 pad that touches the trace. The anti-pad should be a plane cutout of the ground plane directly underneath the top layer without cutting out the ground reference under the trace. The purpose of the anti-pad is to maintain the impedance as close to 50 Ω as possible. Route the RIN– trace with minimum coupling to the RIN+ trace (S > 3W). Consult with connector manufacturer for optimized connector footprint. If the connector is mounted on the same side as the IC, minimize the impact of the thru-hole connector stubs by routing the high-speed signal traces on the opposite side of the connector mounting side. When configured for STP and routing differential signals to the DS90UB960-Q1 receiver inputs, the traces should maintain a 100-Ω differential impedance routed to the connector. When choosing to implement a common mode choke for common mode noise reduction, take care to minimize the effect of any mismatch. Routing the FPD-Link III signal traces between the RIN pins and the connector as well as connecting the PoC filter to these traces are the most critical pieces of a successful DS90UB960-Q1 PCB layout. shows an example PCB layout of the DS90UB960-Q1 configured for interface to remote sensor modules over coaxial cables. The layout example also uses a footprint of an edge-mount Quad Mini-FAKRA connector provided by Rosenberger. For additional PCB layout details of the example, refer to the DS90UB960-Q1EVM User's Guide (SNLU226). The following list provides essential recommendations for routing the FPD-Link III signal traces between the DS90UB960-Q1 receiver input pins (RIN) and the FAKRA connector, and connecting the PoC filter. The routing of the FPD-Link III traces may be all on the top layer (as shown in the example) or partially embedded in middle layers if EMI is a concern. The AC-coupling capacitors should be on the top layer and very close to the DS90UB960-Q1 receiver input pins to minimize the length of coupled differential trace pair between the pins and the capacitors. Route the RIN+ trace between the AC-coupling capacitor and the FAKRA connector as a 50-Ω single-ended micro-strip with tight impedance control (±10%). Calculate the proper width of the trace for a 50-Ω impedance based on the PCB stack-up. Ensure that the trace can carry the PoC current for the maximum load presented by the remote sensor module. The PoC filter should be connected to the RIN+ trace through the first ferrite bead (FB1). The FB1 should be touching the high-speed trace to minimize the stub length seen by the transmission line. Create an anti-pad or a moat under the FB1 pad that touches the trace. The anti-pad should be a plane cutout of the ground plane directly underneath the top layer without cutting out the ground reference under the trace. The purpose of the anti-pad is to maintain the impedance as close to 50 Ω as possible. Route the RIN– trace with minimum coupling to the RIN+ trace (S > 3W). Consult with connector manufacturer for optimized connector footprint. If the connector is mounted on the same side as the IC, minimize the impact of the thru-hole connector stubs by routing the high-speed signal traces on the opposite side of the connector mounting side. When configured for STP and routing differential signals to the DS90UB960-Q1 receiver inputs, the traces should maintain a 100-Ω differential impedance routed to the connector. When choosing to implement a common mode choke for common mode noise reduction, take care to minimize the effect of any mismatch. Routing the FPD-Link III signal traces between the RIN pins and the connector as well as connecting the PoC filter to these traces are the most critical pieces of a successful DS90UB960-Q1 PCB layout. shows an example PCB layout of the DS90UB960-Q1 configured for interface to remote sensor modules over coaxial cables. The layout example also uses a footprint of an edge-mount Quad Mini-FAKRA connector provided by Rosenberger. For additional PCB layout details of the example, refer to the DS90UB960-Q1EVM User's Guide (SNLU226).INDS90UB960-Q1DS90UB960-Q1 DS90UB960-Q1EVM User's Guide DS90UB960-Q1EVM User's GuideThe following list provides essential recommendations for routing the FPD-Link III signal traces between the DS90UB960-Q1 receiver input pins (RIN) and the FAKRA connector, and connecting the PoC filter. The routing of the FPD-Link III traces may be all on the top layer (as shown in the example) or partially embedded in middle layers if EMI is a concern. The AC-coupling capacitors should be on the top layer and very close to the DS90UB960-Q1 receiver input pins to minimize the length of coupled differential trace pair between the pins and the capacitors. Route the RIN+ trace between the AC-coupling capacitor and the FAKRA connector as a 50-Ω single-ended micro-strip with tight impedance control (±10%). Calculate the proper width of the trace for a 50-Ω impedance based on the PCB stack-up. Ensure that the trace can carry the PoC current for the maximum load presented by the remote sensor module. The PoC filter should be connected to the RIN+ trace through the first ferrite bead (FB1). The FB1 should be touching the high-speed trace to minimize the stub length seen by the transmission line. Create an anti-pad or a moat under the FB1 pad that touches the trace. The anti-pad should be a plane cutout of the ground plane directly underneath the top layer without cutting out the ground reference under the trace. The purpose of the anti-pad is to maintain the impedance as close to 50 Ω as possible. Route the RIN– trace with minimum coupling to the RIN+ trace (S > 3W). Consult with connector manufacturer for optimized connector footprint. If the connector is mounted on the same side as the IC, minimize the impact of the thru-hole connector stubs by routing the high-speed signal traces on the opposite side of the connector mounting side. DS90UB960-Q1IN The routing of the FPD-Link III traces may be all on the top layer (as shown in the example) or partially embedded in middle layers if EMI is a concern. The AC-coupling capacitors should be on the top layer and very close to the DS90UB960-Q1 receiver input pins to minimize the length of coupled differential trace pair between the pins and the capacitors. Route the RIN+ trace between the AC-coupling capacitor and the FAKRA connector as a 50-Ω single-ended micro-strip with tight impedance control (±10%). Calculate the proper width of the trace for a 50-Ω impedance based on the PCB stack-up. Ensure that the trace can carry the PoC current for the maximum load presented by the remote sensor module. The PoC filter should be connected to the RIN+ trace through the first ferrite bead (FB1). The FB1 should be touching the high-speed trace to minimize the stub length seen by the transmission line. Create an anti-pad or a moat under the FB1 pad that touches the trace. The anti-pad should be a plane cutout of the ground plane directly underneath the top layer without cutting out the ground reference under the trace. The purpose of the anti-pad is to maintain the impedance as close to 50 Ω as possible. Route the RIN– trace with minimum coupling to the RIN+ trace (S > 3W). Consult with connector manufacturer for optimized connector footprint. If the connector is mounted on the same side as the IC, minimize the impact of the thru-hole connector stubs by routing the high-speed signal traces on the opposite side of the connector mounting side. The routing of the FPD-Link III traces may be all on the top layer (as shown in the example) or partially embedded in middle layers if EMI is a concern.The AC-coupling capacitors should be on the top layer and very close to the DS90UB960-Q1 receiver input pins to minimize the length of coupled differential trace pair between the pins and the capacitors.DS90UB960-Q1Route the RIN+ trace between the AC-coupling capacitor and the FAKRA connector as a 50-Ω single-ended micro-strip with tight impedance control (±10%). Calculate the proper width of the trace for a 50-Ω impedance based on the PCB stack-up. Ensure that the trace can carry the PoC current for the maximum load presented by the remote sensor module.The PoC filter should be connected to the RIN+ trace through the first ferrite bead (FB1). The FB1 should be touching the high-speed trace to minimize the stub length seen by the transmission line. Create an anti-pad or a moat under the FB1 pad that touches the trace. The anti-pad should be a plane cutout of the ground plane directly underneath the top layer without cutting out the ground reference under the trace. The purpose of the anti-pad is to maintain the impedance as close to 50 Ω as possible.111Route the RIN– trace with minimum coupling to the RIN+ trace (S > 3W).Consult with connector manufacturer for optimized connector footprint. If the connector is mounted on the same side as the IC, minimize the impact of the thru-hole connector stubs by routing the high-speed signal traces on the opposite side of the connector mounting side.When configured for STP and routing differential signals to the DS90UB960-Q1 receiver inputs, the traces should maintain a 100-Ω differential impedance routed to the connector. When choosing to implement a common mode choke for common mode noise reduction, take care to minimize the effect of any mismatch.DS90UB960-Q1 CSI-2 Guidelines D 20230712 Updated MIPI CSI-2 D-PHY layout recommendations yes Route CSI0_D*P/N and CSI1_D*P/N pairs with controlled 100-Ω differential impedance (±20%) or 50-Ω single-ended impedance (±15%). Keep away from other high-speed signals. Minimize intra-pair and inter-pair length mismatch within a single CSI-2 TX Port (recommended <= 5 mils). Length matching should be near the location of mismatch. Each pair should be separated at least by 3 times the signal trace width. Keep the use of bends in differential traces to a minimum. When bends are used, the number of left and right bends must be as equal as possible, and the angle of the bend should be ≥ 135 degrees. This arrangement minimizes any length mismatch caused by the bends and therefore minimizes the impact that bends have on EMI. Route all differential pairs on the same layer. Keep the number of VIAS to a minimum — TI recommends keeping the VIA count to 2 or fewer. Keep traces on layers adjacent to ground plane. Do NOT route differential pairs over any plane split. Adding Test points causes impedance discontinuity and therefore negatively impacts signal performance. If test points are used, place them in series and symmetrically. Test points must not be placed in a manner that causes a stub on the differential pair. CSI-2 Guidelines D 20230712 Updated MIPI CSI-2 D-PHY layout recommendations yes D 20230712 Updated MIPI CSI-2 D-PHY layout recommendations yes D 20230712 Updated MIPI CSI-2 D-PHY layout recommendations yes D20230712Updated MIPI CSI-2 D-PHY layout recommendationsyes Route CSI0_D*P/N and CSI1_D*P/N pairs with controlled 100-Ω differential impedance (±20%) or 50-Ω single-ended impedance (±15%). Keep away from other high-speed signals. Minimize intra-pair and inter-pair length mismatch within a single CSI-2 TX Port (recommended <= 5 mils). Length matching should be near the location of mismatch. Each pair should be separated at least by 3 times the signal trace width. Keep the use of bends in differential traces to a minimum. When bends are used, the number of left and right bends must be as equal as possible, and the angle of the bend should be ≥ 135 degrees. This arrangement minimizes any length mismatch caused by the bends and therefore minimizes the impact that bends have on EMI. Route all differential pairs on the same layer. Keep the number of VIAS to a minimum — TI recommends keeping the VIA count to 2 or fewer. Keep traces on layers adjacent to ground plane. Do NOT route differential pairs over any plane split. Adding Test points causes impedance discontinuity and therefore negatively impacts signal performance. If test points are used, place them in series and symmetrically. Test points must not be placed in a manner that causes a stub on the differential pair. Route CSI0_D*P/N and CSI1_D*P/N pairs with controlled 100-Ω differential impedance (±20%) or 50-Ω single-ended impedance (±15%). Keep away from other high-speed signals. Minimize intra-pair and inter-pair length mismatch within a single CSI-2 TX Port (recommended <= 5 mils). Length matching should be near the location of mismatch. Each pair should be separated at least by 3 times the signal trace width. Keep the use of bends in differential traces to a minimum. When bends are used, the number of left and right bends must be as equal as possible, and the angle of the bend should be ≥ 135 degrees. This arrangement minimizes any length mismatch caused by the bends and therefore minimizes the impact that bends have on EMI. Route all differential pairs on the same layer. Keep the number of VIAS to a minimum — TI recommends keeping the VIA count to 2 or fewer. Keep traces on layers adjacent to ground plane. Do NOT route differential pairs over any plane split. Adding Test points causes impedance discontinuity and therefore negatively impacts signal performance. If test points are used, place them in series and symmetrically. Test points must not be placed in a manner that causes a stub on the differential pair. Route CSI0_D*P/N and CSI1_D*P/N pairs with controlled 100-Ω differential impedance (±20%) or 50-Ω single-ended impedance (±15%). Keep away from other high-speed signals. Minimize intra-pair and inter-pair length mismatch within a single CSI-2 TX Port (recommended <= 5 mils). Length matching should be near the location of mismatch. Each pair should be separated at least by 3 times the signal trace width. Keep the use of bends in differential traces to a minimum. When bends are used, the number of left and right bends must be as equal as possible, and the angle of the bend should be ≥ 135 degrees. This arrangement minimizes any length mismatch caused by the bends and therefore minimizes the impact that bends have on EMI. Route all differential pairs on the same layer. Keep the number of VIAS to a minimum — TI recommends keeping the VIA count to 2 or fewer. Keep traces on layers adjacent to ground plane. Do NOT route differential pairs over any plane split. Adding Test points causes impedance discontinuity and therefore negatively impacts signal performance. If test points are used, place them in series and symmetrically. Test points must not be placed in a manner that causes a stub on the differential pair. Route CSI0_D*P/N and CSI1_D*P/N pairs with controlled 100-Ω differential impedance (±20%) or 50-Ω single-ended impedance (±15%).0and CSI1_D*P/NKeep away from other high-speed signals.Minimize intra-pair and inter-pair length mismatch within a single CSI-2 TX Port (recommended <= 5 mils).Length matching should be near the location of mismatch.Each pair should be separated at least by 3 times the signal trace width.Keep the use of bends in differential traces to a minimum. When bends are used, the number of left and right bends must be as equal as possible, and the angle of the bend should be ≥ 135 degrees. This arrangement minimizes any length mismatch caused by the bends and therefore minimizes the impact that bends have on EMI.Route all differential pairs on the same layer.Keep the number of VIAS to a minimum — TI recommends keeping the VIA count to 2 or fewer.Keep traces on layers adjacent to ground plane.Do NOT route differential pairs over any plane split.Adding Test points causes impedance discontinuity and therefore negatively impacts signal performance. If test points are used, place them in series and symmetrically. Test points must not be placed in a manner that causes a stub on the differential pair. Layout Example Stencil parameters such as aperture area ratio and the fabrication process have a significant impact on paste deposition. Inspection of the stencil prior to placement of the VQFN package is highly recommended to improve board assembly yields. If the via and aperture openings are not carefully monitored, the solder may flow unevenly through the DAP. Example PCB layout is used to demonstrate both proper routing and proper solder techniques when designing in the Deserializer. shows a PCB layout example are derived from the layout design of the DS90UB960-Q1EVM Evaluation Board. The graphic and layout description are used to determine proper routing when designing the board. The high-speed FPD-Link III traces routed differentially up to the connector. A 100-Ω differential characteristic impedance and 50-Ω single-ended characteristic impedance traces are maintained as much as possible for both STP and coaxial applications. For the layout of a coaxial interconnects, coupled traces should be used with the RINx- termination near to the connector. DS90UB960-Q1 Example PCB Layout With Quad Mini-Fakra Connector Example Routing of FPD-Link III Traces to a Single Mini-Fakra Connector and PoC Components Example Routing of CSI-2 Traces Layout Example Stencil parameters such as aperture area ratio and the fabrication process have a significant impact on paste deposition. Inspection of the stencil prior to placement of the VQFN package is highly recommended to improve board assembly yields. If the via and aperture openings are not carefully monitored, the solder may flow unevenly through the DAP. Example PCB layout is used to demonstrate both proper routing and proper solder techniques when designing in the Deserializer. shows a PCB layout example are derived from the layout design of the DS90UB960-Q1EVM Evaluation Board. The graphic and layout description are used to determine proper routing when designing the board. The high-speed FPD-Link III traces routed differentially up to the connector. A 100-Ω differential characteristic impedance and 50-Ω single-ended characteristic impedance traces are maintained as much as possible for both STP and coaxial applications. For the layout of a coaxial interconnects, coupled traces should be used with the RINx- termination near to the connector. DS90UB960-Q1 Example PCB Layout With Quad Mini-Fakra Connector Example Routing of FPD-Link III Traces to a Single Mini-Fakra Connector and PoC Components Example Routing of CSI-2 Traces Stencil parameters such as aperture area ratio and the fabrication process have a significant impact on paste deposition. Inspection of the stencil prior to placement of the VQFN package is highly recommended to improve board assembly yields. If the via and aperture openings are not carefully monitored, the solder may flow unevenly through the DAP. Example PCB layout is used to demonstrate both proper routing and proper solder techniques when designing in the Deserializer. shows a PCB layout example are derived from the layout design of the DS90UB960-Q1EVM Evaluation Board. The graphic and layout description are used to determine proper routing when designing the board. The high-speed FPD-Link III traces routed differentially up to the connector. A 100-Ω differential characteristic impedance and 50-Ω single-ended characteristic impedance traces are maintained as much as possible for both STP and coaxial applications. For the layout of a coaxial interconnects, coupled traces should be used with the RINx- termination near to the connector. DS90UB960-Q1 Example PCB Layout With Quad Mini-Fakra Connector Example Routing of FPD-Link III Traces to a Single Mini-Fakra Connector and PoC Components Example Routing of CSI-2 Traces Stencil parameters such as aperture area ratio and the fabrication process have a significant impact on paste deposition. Inspection of the stencil prior to placement of the VQFN package is highly recommended to improve board assembly yields. If the via and aperture openings are not carefully monitored, the solder may flow unevenly through the DAP.Example PCB layout is used to demonstrate both proper routing and proper solder techniques when designing in the Deserializer. shows a PCB layout example are derived from the layout design of the DS90UB960-Q1EVM Evaluation Board. The graphic and layout description are used to determine proper routing when designing the board. The high-speed FPD-Link III traces routed differentially up to the connector. A 100-Ω differential characteristic impedance and 50-Ω single-ended characteristic impedance traces are maintained as much as possible for both STP and coaxial applications. For the layout of a coaxial interconnects, coupled traces should be used with the RINx- termination near to the connector.DS90UB960-Q1EVM DS90UB960-Q1 Example PCB Layout With Quad Mini-Fakra Connector DS90UB960-Q1 Example PCB Layout With Quad Mini-Fakra ConnectorDS90UB960-Q1 Example Routing of FPD-Link III Traces to a Single Mini-Fakra Connector and PoC Components Example Routing of FPD-Link III Traces to a Single Mini-Fakra Connector and PoC Components Example Routing of CSI-2 Traces Example Routing of CSI-2 Traces Device and Documentation Support Documentation Support Related Documentation For related documentation see the following: Sending Power over Coax in DS90UB913A Designs (SNLA224) I2C Over DS90UB913/4 FPD-Link III With Bidirectional Control Channel (SNLA222) DS90UB960-Q1EVM User's Guide (SNLU226) I2C Communication Over FPD-Link III With Bidirectional Control Channel (SNLA131) I2C Bus Pullup Resistor Calculation (SLVA689) FPD-Link University Training Material An EMC/EMI System-Design and Testing Methodology for FPD-Link III SerDes (SLYT719) Ten Tips for Successfully Designing With Automotive EMC/EMI Requirements (SLYT636) Receiving Notification of Documentation Updates To receive notification of documentation updates, navigate to the device product folder on ti.com. In the upper right corner, click on Alert me to register and receive a weekly digest of any product information that has changed. For change details, review the revision history included in any revised document. 支持资源 TI E2E 支持论坛是工程师的重要参考资料,可直接从专家获得快速、经过验证的解答和设计帮助。搜索现有解答或提出自己的问题可获得所需的快速设计帮助。 链接的内容由各个贡献者“按原样”提供。这些内容并不构成 TI 技术规范,并且不一定反映 TI 的观点;请参阅 TI 的《使用条款》。 Trademarks 静电放电警告 静电放电 (ESD) 会损坏这个集成电路。德州仪器 (TI) 建议通过适当的预防措施处理所有集成电路。如果不遵守正确的处理和安装程序,可能会损坏集成电路。 ESD 的损坏小至导致微小的性能降级,大至整个器件故障。精密的集成电路可能更容易受到损坏,这是因为非常细微的参数更改都可能会导致器件与其发布的规格不相符。 术语表 TI 术语表 本术语表列出并解释了术语、首字母缩略词和定义。 Device and Documentation Support Documentation Support Related Documentation For related documentation see the following: Sending Power over Coax in DS90UB913A Designs (SNLA224) I2C Over DS90UB913/4 FPD-Link III With Bidirectional Control Channel (SNLA222) DS90UB960-Q1EVM User's Guide (SNLU226) I2C Communication Over FPD-Link III With Bidirectional Control Channel (SNLA131) I2C Bus Pullup Resistor Calculation (SLVA689) FPD-Link University Training Material An EMC/EMI System-Design and Testing Methodology for FPD-Link III SerDes (SLYT719) Ten Tips for Successfully Designing With Automotive EMC/EMI Requirements (SLYT636) Documentation Support Related Documentation For related documentation see the following: Sending Power over Coax in DS90UB913A Designs (SNLA224) I2C Over DS90UB913/4 FPD-Link III With Bidirectional Control Channel (SNLA222) DS90UB960-Q1EVM User's Guide (SNLU226) I2C Communication Over FPD-Link III With Bidirectional Control Channel (SNLA131) I2C Bus Pullup Resistor Calculation (SLVA689) FPD-Link University Training Material An EMC/EMI System-Design and Testing Methodology for FPD-Link III SerDes (SLYT719) Ten Tips for Successfully Designing With Automotive EMC/EMI Requirements (SLYT636) Related Documentation For related documentation see the following: Sending Power over Coax in DS90UB913A Designs (SNLA224) I2C Over DS90UB913/4 FPD-Link III With Bidirectional Control Channel (SNLA222) DS90UB960-Q1EVM User's Guide (SNLU226) I2C Communication Over FPD-Link III With Bidirectional Control Channel (SNLA131) I2C Bus Pullup Resistor Calculation (SLVA689) FPD-Link University Training Material An EMC/EMI System-Design and Testing Methodology for FPD-Link III SerDes (SLYT719) Ten Tips for Successfully Designing With Automotive EMC/EMI Requirements (SLYT636) For related documentation see the following: Sending Power over Coax in DS90UB913A Designs (SNLA224) I2C Over DS90UB913/4 FPD-Link III With Bidirectional Control Channel (SNLA222) DS90UB960-Q1EVM User's Guide (SNLU226) I2C Communication Over FPD-Link III With Bidirectional Control Channel (SNLA131) I2C Bus Pullup Resistor Calculation (SLVA689) FPD-Link University Training Material An EMC/EMI System-Design and Testing Methodology for FPD-Link III SerDes (SLYT719) Ten Tips for Successfully Designing With Automotive EMC/EMI Requirements (SLYT636) For related documentation see the following: Sending Power over Coax in DS90UB913A Designs (SNLA224) I2C Over DS90UB913/4 FPD-Link III With Bidirectional Control Channel (SNLA222) DS90UB960-Q1EVM User's Guide (SNLU226) I2C Communication Over FPD-Link III With Bidirectional Control Channel (SNLA131) I2C Bus Pullup Resistor Calculation (SLVA689) FPD-Link University Training Material An EMC/EMI System-Design and Testing Methodology for FPD-Link III SerDes (SLYT719) Ten Tips for Successfully Designing With Automotive EMC/EMI Requirements (SLYT636) Sending Power over Coax in DS90UB913A Designs (SNLA224) I2C Over DS90UB913/4 FPD-Link III With Bidirectional Control Channel (SNLA222) DS90UB960-Q1EVM User's Guide (SNLU226) I2C Communication Over FPD-Link III With Bidirectional Control Channel (SNLA131) I2C Bus Pullup Resistor Calculation (SLVA689) FPD-Link University Training Material An EMC/EMI System-Design and Testing Methodology for FPD-Link III SerDes (SLYT719) Ten Tips for Successfully Designing With Automotive EMC/EMI Requirements (SLYT636) Sending Power over Coax in DS90UB913A Designs (SNLA224) Sending Power over Coax in DS90UB913A Designs Sending Power over Coax in DS90UB913A Designs I2C Over DS90UB913/4 FPD-Link III With Bidirectional Control Channel (SNLA222) I2C Over DS90UB913/4 FPD-Link III With Bidirectional Control Channel I2C Over DS90UB913/4 FPD-Link III With Bidirectional Control Channel DS90UB960-Q1EVM User's Guide (SNLU226) DS90UB960-Q1EVM User's Guide DS90UB960-Q1EVM User's Guide I2C Communication Over FPD-Link III With Bidirectional Control Channel (SNLA131) I2C Communication Over FPD-Link III With Bidirectional Control Channel I2C Communication Over FPD-Link III With Bidirectional Control Channel I2C Bus Pullup Resistor Calculation (SLVA689) I2C Bus Pullup Resistor Calculation I2C Bus Pullup Resistor Calculation FPD-Link University Training Material FPD-Link University Training Material An EMC/EMI System-Design and Testing Methodology for FPD-Link III SerDes (SLYT719) An EMC/EMI System-Design and Testing Methodology for FPD-Link III SerDes An EMC/EMI System-Design and Testing Methodology for FPD-Link III SerDes Ten Tips for Successfully Designing With Automotive EMC/EMI Requirements (SLYT636) Ten Tips for Successfully Designing With Automotive EMC/EMI Requirements Ten Tips for Successfully Designing With Automotive EMC/EMI Requirements Receiving Notification of Documentation Updates To receive notification of documentation updates, navigate to the device product folder on ti.com. In the upper right corner, click on Alert me to register and receive a weekly digest of any product information that has changed. For change details, review the revision history included in any revised document. Receiving Notification of Documentation Updates To receive notification of documentation updates, navigate to the device product folder on ti.com. In the upper right corner, click on Alert me to register and receive a weekly digest of any product information that has changed. For change details, review the revision history included in any revised document. To receive notification of documentation updates, navigate to the device product folder on ti.com. In the upper right corner, click on Alert me to register and receive a weekly digest of any product information that has changed. For change details, review the revision history included in any revised document. To receive notification of documentation updates, navigate to the device product folder on ti.com. In the upper right corner, click on Alert me to register and receive a weekly digest of any product information that has changed. For change details, review the revision history included in any revised document.Alert me 支持资源 TI E2E 支持论坛是工程师的重要参考资料,可直接从专家获得快速、经过验证的解答和设计帮助。搜索现有解答或提出自己的问题可获得所需的快速设计帮助。 链接的内容由各个贡献者“按原样”提供。这些内容并不构成 TI 技术规范,并且不一定反映 TI 的观点;请参阅 TI 的《使用条款》。 支持资源 TI E2E 支持论坛是工程师的重要参考资料,可直接从专家获得快速、经过验证的解答和设计帮助。搜索现有解答或提出自己的问题可获得所需的快速设计帮助。 链接的内容由各个贡献者“按原样”提供。这些内容并不构成 TI 技术规范,并且不一定反映 TI 的观点;请参阅 TI 的《使用条款》。 TI E2E 支持论坛是工程师的重要参考资料,可直接从专家获得快速、经过验证的解答和设计帮助。搜索现有解答或提出自己的问题可获得所需的快速设计帮助。 TI E2E 支持论坛TI E2E链接的内容由各个贡献者“按原样”提供。这些内容并不构成 TI 技术规范,并且不一定反映 TI 的观点;请参阅 TI 的《使用条款》。《使用条款》 Trademarks Trademarks 静电放电警告 静电放电 (ESD) 会损坏这个集成电路。德州仪器 (TI) 建议通过适当的预防措施处理所有集成电路。如果不遵守正确的处理和安装程序,可能会损坏集成电路。 ESD 的损坏小至导致微小的性能降级,大至整个器件故障。精密的集成电路可能更容易受到损坏,这是因为非常细微的参数更改都可能会导致器件与其发布的规格不相符。 静电放电警告 静电放电 (ESD) 会损坏这个集成电路。德州仪器 (TI) 建议通过适当的预防措施处理所有集成电路。如果不遵守正确的处理和安装程序,可能会损坏集成电路。 ESD 的损坏小至导致微小的性能降级,大至整个器件故障。精密的集成电路可能更容易受到损坏,这是因为非常细微的参数更改都可能会导致器件与其发布的规格不相符。 静电放电 (ESD) 会损坏这个集成电路。德州仪器 (TI) 建议通过适当的预防措施处理所有集成电路。如果不遵守正确的处理和安装程序,可能会损坏集成电路。 ESD 的损坏小至导致微小的性能降级,大至整个器件故障。精密的集成电路可能更容易受到损坏,这是因为非常细微的参数更改都可能会导致器件与其发布的规格不相符。 静电放电 (ESD) 会损坏这个集成电路。德州仪器 (TI) 建议通过适当的预防措施处理所有集成电路。如果不遵守正确的处理和安装程序,可能会损坏集成电路。 ESD 的损坏小至导致微小的性能降级,大至整个器件故障。精密的集成电路可能更容易受到损坏,这是因为非常细微的参数更改都可能会导致器件与其发布的规格不相符。 静电放电 (ESD) 会损坏这个集成电路。德州仪器 (TI) 建议通过适当的预防措施处理所有集成电路。如果不遵守正确的处理和安装程序,可能会损坏集成电路。 ESD 的损坏小至导致微小的性能降级,大至整个器件故障。精密的集成电路可能更容易受到损坏,这是因为非常细微的参数更改都可能会导致器件与其发布的规格不相符。 静电放电 (ESD) 会损坏这个集成电路。德州仪器 (TI) 建议通过适当的预防措施处理所有集成电路。如果不遵守正确的处理和安装程序,可能会损坏集成电路。 静电放电 (ESD) 会损坏这个集成电路。德州仪器 (TI) 建议通过适当的预防措施处理所有集成电路。如果不遵守正确的处理和安装程序,可能会损坏集成电路。 ESD 的损坏小至导致微小的性能降级,大至整个器件故障。精密的集成电路可能更容易受到损坏,这是因为非常细微的参数更改都可能会导致器件与其发布的规格不相符。 ESD 的损坏小至导致微小的性能降级,大至整个器件故障。精密的集成电路可能更容易受到损坏,这是因为非常细微的参数更改都可能会导致器件与其发布的规格不相符。 术语表 TI 术语表 本术语表列出并解释了术语、首字母缩略词和定义。 术语表 TI 术语表 本术语表列出并解释了术语、首字母缩略词和定义。 TI 术语表 本术语表列出并解释了术语、首字母缩略词和定义。 TI 术语表 本术语表列出并解释了术语、首字母缩略词和定义。 TI 术语表 TI 术语表本术语表列出并解释了术语、首字母缩略词和定义。 Mechanical, Packaging, and Orderable Information The following pages include mechanical, packaging, and orderable information. This information is the most current data available for the designated devices. This data is subject to change without notice and revision of this document. For browser-based versions of this data sheet, refer to the left-hand navigation. Mechanical, Packaging, and Orderable Information The following pages include mechanical, packaging, and orderable information. This information is the most current data available for the designated devices. This data is subject to change without notice and revision of this document. For browser-based versions of this data sheet, refer to the left-hand navigation. The following pages include mechanical, packaging, and orderable information. This information is the most current data available for the designated devices. This data is subject to change without notice and revision of this document. For browser-based versions of this data sheet, refer to the left-hand navigation. The following pages include mechanical, packaging, and orderable information. This information is the most current data available for the designated devices. This data is subject to change without notice and revision of this document. For browser-based versions of this data sheet, refer to the left-hand navigation. The following pages include mechanical, packaging, and orderable information. This information is the most current data available for the designated devices. This data is subject to change without notice and revision of this document. For browser-based versions of this data sheet, refer to the left-hand navigation. 重要声明和免责声明 TI“按原样”提供技术和可靠性数据(包括数据表)、设计资源(包括参考设计)、应用或其他设计建议、网络工具、安全信息和其他资源,不保证没有瑕疵且不做出任何明示或暗示的担保,包括但不限于对适销性、某特定用途方面的适用性或不侵犯任何第三方知识产权的暗示担保。 这些资源可供使用 TI 产品进行设计的熟练开发人员使用。您将自行承担以下全部责任:(1) 针对您的应用选择合适的 TI 产品,(2) 设计、验证并测试您的应用,(3) 确保您的应用满足相应标准以及任何其他功能安全、信息安全、监管或其他要求。 这些资源如有变更,恕不另行通知。TI 授权您仅可将这些资源用于研发本资源所述的 TI 产品的应用。严禁对这些资源进行其他复制或展示。您无权使用任何其他 TI 知识产权或任何第三方知识产权。您应全额赔偿因在这些资源的使用中对 TI 及其代表造成的任何索赔、损害、成本、损失和债务,TI 对此概不负责。 TI 提供的产品受 TI 的销售条款或 ti.com 上其他适用条款/TI 产品随附的其他适用条款的约束。TI 提供这些资源并不会扩展或以其他方式更改 TI 针对 TI 产品发布的适用的担保或担保免责声明。 TI 反对并拒绝您可能提出的任何其他或不同的条款。IMPORTANT NOTICE 邮寄地址:Texas Instruments, Post Office Box 655303, Dallas, Texas 75265Copyright © 2023,德州仪器 (TI) 公司 重要声明和免责声明 TI“按原样”提供技术和可靠性数据(包括数据表)、设计资源(包括参考设计)、应用或其他设计建议、网络工具、安全信息和其他资源,不保证没有瑕疵且不做出任何明示或暗示的担保,包括但不限于对适销性、某特定用途方面的适用性或不侵犯任何第三方知识产权的暗示担保。 这些资源可供使用 TI 产品进行设计的熟练开发人员使用。您将自行承担以下全部责任:(1) 针对您的应用选择合适的 TI 产品,(2) 设计、验证并测试您的应用,(3) 确保您的应用满足相应标准以及任何其他功能安全、信息安全、监管或其他要求。 这些资源如有变更,恕不另行通知。TI 授权您仅可将这些资源用于研发本资源所述的 TI 产品的应用。严禁对这些资源进行其他复制或展示。您无权使用任何其他 TI 知识产权或任何第三方知识产权。您应全额赔偿因在这些资源的使用中对 TI 及其代表造成的任何索赔、损害、成本、损失和债务,TI 对此概不负责。 TI 提供的产品受 TI 的销售条款或 ti.com 上其他适用条款/TI 产品随附的其他适用条款的约束。TI 提供这些资源并不会扩展或以其他方式更改 TI 针对 TI 产品发布的适用的担保或担保免责声明。 TI 反对并拒绝您可能提出的任何其他或不同的条款。IMPORTANT NOTICE 邮寄地址:Texas Instruments, Post Office Box 655303, Dallas, Texas 75265Copyright © 2023,德州仪器 (TI) 公司 TI“按原样”提供技术和可靠性数据(包括数据表)、设计资源(包括参考设计)、应用或其他设计建议、网络工具、安全信息和其他资源,不保证没有瑕疵且不做出任何明示或暗示的担保,包括但不限于对适销性、某特定用途方面的适用性或不侵犯任何第三方知识产权的暗示担保。 这些资源可供使用 TI 产品进行设计的熟练开发人员使用。您将自行承担以下全部责任:(1) 针对您的应用选择合适的 TI 产品,(2) 设计、验证并测试您的应用,(3) 确保您的应用满足相应标准以及任何其他功能安全、信息安全、监管或其他要求。 这些资源如有变更,恕不另行通知。TI 授权您仅可将这些资源用于研发本资源所述的 TI 产品的应用。严禁对这些资源进行其他复制或展示。您无权使用任何其他 TI 知识产权或任何第三方知识产权。您应全额赔偿因在这些资源的使用中对 TI 及其代表造成的任何索赔、损害、成本、损失和债务,TI 对此概不负责。 TI 提供的产品受 TI 的销售条款或 ti.com 上其他适用条款/TI 产品随附的其他适用条款的约束。TI 提供这些资源并不会扩展或以其他方式更改 TI 针对 TI 产品发布的适用的担保或担保免责声明。 TI 反对并拒绝您可能提出的任何其他或不同的条款。IMPORTANT NOTICE TI“按原样”提供技术和可靠性数据(包括数据表)、设计资源(包括参考设计)、应用或其他设计建议、网络工具、安全信息和其他资源,不保证没有瑕疵且不做出任何明示或暗示的担保,包括但不限于对适销性、某特定用途方面的适用性或不侵犯任何第三方知识产权的暗示担保。 这些资源可供使用 TI 产品进行设计的熟练开发人员使用。您将自行承担以下全部责任:(1) 针对您的应用选择合适的 TI 产品,(2) 设计、验证并测试您的应用,(3) 确保您的应用满足相应标准以及任何其他功能安全、信息安全、监管或其他要求。 这些资源如有变更,恕不另行通知。TI 授权您仅可将这些资源用于研发本资源所述的 TI 产品的应用。严禁对这些资源进行其他复制或展示。您无权使用任何其他 TI 知识产权或任何第三方知识产权。您应全额赔偿因在这些资源的使用中对 TI 及其代表造成的任何索赔、损害、成本、损失和债务,TI 对此概不负责。 TI 提供的产品受 TI 的销售条款或 ti.com 上其他适用条款/TI 产品随附的其他适用条款的约束。TI 提供这些资源并不会扩展或以其他方式更改 TI 针对 TI 产品发布的适用的担保或担保免责声明。 TI 反对并拒绝您可能提出的任何其他或不同的条款。IMPORTANT NOTICE TI“按原样”提供技术和可靠性数据(包括数据表)、设计资源(包括参考设计)、应用或其他设计建议、网络工具、安全信息和其他资源,不保证没有瑕疵且不做出任何明示或暗示的担保,包括但不限于对适销性、某特定用途方面的适用性或不侵犯任何第三方知识产权的暗示担保。 这些资源可供使用 TI 产品进行设计的熟练开发人员使用。您将自行承担以下全部责任:(1) 针对您的应用选择合适的 TI 产品,(2) 设计、验证并测试您的应用,(3) 确保您的应用满足相应标准以及任何其他功能安全、信息安全、监管或其他要求。 这些资源如有变更,恕不另行通知。TI 授权您仅可将这些资源用于研发本资源所述的 TI 产品的应用。严禁对这些资源进行其他复制或展示。您无权使用任何其他 TI 知识产权或任何第三方知识产权。您应全额赔偿因在这些资源的使用中对 TI 及其代表造成的任何索赔、损害、成本、损失和债务,TI 对此概不负责。 TI 提供的产品受 TI 的销售条款或 ti.com 上其他适用条款/TI 产品随附的其他适用条款的约束。TI 提供这些资源并不会扩展或以其他方式更改 TI 针对 TI 产品发布的适用的担保或担保免责声明。 TI 反对并拒绝您可能提出的任何其他或不同的条款。IMPORTANT NOTICE TI“按原样”提供技术和可靠性数据(包括数据表)、设计资源(包括参考设计)、应用或其他设计建议、网络工具、安全信息和其他资源,不保证没有瑕疵且不做出任何明示或暗示的担保,包括但不限于对适销性、某特定用途方面的适用性或不侵犯任何第三方知识产权的暗示担保。 TI“按原样”提供技术和可靠性数据(包括数据表)、设计资源(包括参考设计)、应用或其他设计建议、网络工具、安全信息和其他资源,不保证没有瑕疵且不做出任何明示或暗示的担保,包括但不限于对适销性、某特定用途方面的适用性或不侵犯任何第三方知识产权的暗示担保。 这些资源可供使用 TI 产品进行设计的熟练开发人员使用。您将自行承担以下全部责任:(1) 针对您的应用选择合适的 TI 产品,(2) 设计、验证并测试您的应用,(3) 确保您的应用满足相应标准以及任何其他功能安全、信息安全、监管或其他要求。 这些资源可供使用 TI 产品进行设计的熟练开发人员使用。您将自行承担以下全部责任:(1) 针对您的应用选择合适的 TI 产品,(2) 设计、验证并测试您的应用,(3) 确保您的应用满足相应标准以及任何其他功能安全、信息安全、监管或其他要求。 这些资源如有变更,恕不另行通知。TI 授权您仅可将这些资源用于研发本资源所述的 TI 产品的应用。严禁对这些资源进行其他复制或展示。您无权使用任何其他 TI 知识产权或任何第三方知识产权。您应全额赔偿因在这些资源的使用中对 TI 及其代表造成的任何索赔、损害、成本、损失和债务,TI 对此概不负责。 这些资源如有变更,恕不另行通知。TI 授权您仅可将这些资源用于研发本资源所述的 TI 产品的应用。严禁对这些资源进行其他复制或展示。您无权使用任何其他 TI 知识产权或任何第三方知识产权。您应全额赔偿因在这些资源的使用中对 TI 及其代表造成的任何索赔、损害、成本、损失和债务,TI 对此概不负责。 TI 提供的产品受 TI 的销售条款或 ti.com 上其他适用条款/TI 产品随附的其他适用条款的约束。TI 提供这些资源并不会扩展或以其他方式更改 TI 针对 TI 产品发布的适用的担保或担保免责声明。 TI 提供的产品受 TI 的销售条款或 ti.com 上其他适用条款/TI 产品随附的其他适用条款的约束。TI 提供这些资源并不会扩展或以其他方式更改 TI 针对 TI 产品发布的适用的担保或担保免责声明。TI 的销售条款ti.com TI 反对并拒绝您可能提出的任何其他或不同的条款。IMPORTANT NOTICE TI 反对并拒绝您可能提出的任何其他或不同的条款。IMPORTANT NOTICE IMPORTANT NOTICE 邮寄地址:Texas Instruments, Post Office Box 655303, Dallas, Texas 75265Copyright © 2023,德州仪器 (TI) 公司 邮寄地址:Texas Instruments, Post Office Box 655303, Dallas, Texas 75265Copyright © 2023,德州仪器 (TI) 公司 邮寄地址:Texas Instruments, Post Office Box 655303, Dallas, Texas 75265Copyright © 2023,德州仪器 (TI) 公司 邮寄地址:Texas Instruments, Post Office Box 655303, Dallas, Texas 75265Copyright © 2023,德州仪器 (TI) 公司 邮寄地址:Texas Instruments, Post Office Box 655303, Dallas, Texas 75265Copyright © 2023,德州仪器 (TI) 公司 Copyright © 2023,德州仪器 (TI) 公司), while the system is under maximum current load and extreme temperature conditions.

Figure 8-2 shows a PoC network recommended for a "4G" FPD-Link III consisting of DS90UB953-Q1 and pair with the bidirectional channel operating at 50 Mbps (½ fBC = 25 MHz) and the forward channel operating at 4.16 Gbps (fFC ≈ 2.1 GHz). Other PoC networks are possible and may be different on the serializer and deserializer boards as long as the PCB board return loss requirements given in Table 8-3 are met.

GUID-5EA7DDCD-8DBF-4288-8C32-1AE99438A72A-low.gifFigure 8-2 Example Recommended PoC Network for a "4G" FPD-Link III

Table 8-1 lists essential components for this particular PoC network. Note that the impedance characteristic of the ferrite beads deviates with the bias current, therefore keeping the current going through the network below 250 mA is recommended.

Table 8-1 Suggested Components for a "4G" FPD-Link PoC Network
CountRef DesDescriptionPart NumberMFR
1L1Inductor, 10 µH, 0.288 Ω max, 530 mA MIN (Isat, Itemp)
30 MHz SRF min, 3 mm × 3 mm, General-Purpose
LQH3NPN100MJRMurata
Inductor, 10 µH, 0.288 Ω max, 530 mA MIN (Isat, Itemp)
30 MHz SRF min, 3 mm × 3 mm, AEC-Q200
LQH3NPZ100MJRMurata
Inductor, 10 µH, 0.360 Ω max, 450 mA MIN (Isat, Itemp)
30 MHz SRF min, 3.2 mm × 2.5 mm, AEC-Q200
NLCV32T-100K-EFDTDK
Inductor, 10 µH, 0.400 Ω typ, 550 mA MIN (Isat, Itemp)
39 MHz SRF typ, 3 mm × 3 mm, AEC-Q200
TYS3010100M-10Laird
Inductor, 10 µH, 0.325 Ω max, 725 mA MIN (Isat, Itemp)
41 MHz SRF typ, 3 mm × 3 mm, AEC-Q200
TYS3015100M-10Laird
3FB1-FB3Ferrite Bead, 1500 kΩ at 1 GHz, 0.5 Ω max at DC
500 mA at 85°C, SM0603, General-Purpose
BLM18HE152SN1Murata
Ferrite Bead, 1500 kΩ at 1 GHz, 0.5 Ω max at DC
500 mA at 85°C, SM0603, AEC-Q200
BLM18HE152SZ1Murata

Figure 8-3 shows a PoC network recommended for a "2G" FPD-Link III consisting of a DS90UB913A-Q1 or DS90UB933-Q1 serializer and DS90UB960-Q1 with the bidirectional channel operating at the data rate of 2.5 Mbps (½ fBC = 1.25 MHz) and the forward channel operating at the data rate as high as 1.87 Gbps (fFC ≈ 1 GHz).

GUID-3147651F-AEBE-4893-916D-DDC0E3F8A6AB-low.gifFigure 8-3 Example Recommended PoC Network for a "2G" FPD-Link III

Table 8-2 lists essential components for this particular PoC network.

Table 8-2 Suggested Components for a "2G" FPD-Link III PoC Network
CountRef DesDescriptionPart NumberMFR
1L1Inductor, 100 µH, 0.310 Ω max, 710 mA MIN (Isat, Itemp)
7.2 MHz SRF typ, 6.6 mm × 6.6 mm, AEC-Q200
MSS7341-104MLCoilcraft
Inductor, 100 µH, 0.606 Ω max, 750 mA MIN (Isat, Itemp)
7.2 MHz SRF typ, 6.0 mm × 6.0 mm, AEC-Q200
NRS6045T101MMGKVTaiyo Yuden
1L2Inductor, 4.7 µH, 0.350 Ω max, 700 mA MIN (Isat, Itemp)
160 MHz SRF typ, 3.8 mm × 3.8 mm, AEC-Q200
1008PS-472KLCoilcraft
Inductor, 4.7 µH, 0.130 Ω max, 830 mA MIN (Isat, Itemp),
70 MHz SRF typ, 3.2 mm × 2.5 mm, General Purpose
CBC3225T4R7MRVTaiyo Yuden
Inductor, 10 µH, 0.288 Ω max, 530 mA MIN (Isat, Itemp)
30 MHz SRF min, 3 mm × 3 mm, AEC-Q200
LQH3NPZ100MJRMurata
1FB1Ferrite Bead, 1500 kΩ at 1 GHz, 0.5 Ω max at DC
500 mA at 85°C, SM0603, General Purpose
BLM18HE152SN1Murata
Ferrite Bead, 1500 kΩ at 1 GHz, 0.5 Ω max at DC
500 mA at 85°C, SM0603, AEC-Q200
BLM18HE152SZ1Murata

Application report Sending Power over Coax in DS90UB913A Designs (SNLA224) discusses and defines the PoC networks in more detail.

In addition to the PoC network components selection, their placement and layout play a critical role as well.

  • Place the smallest component, typically a ferrite bead or a chip inductor, as close to the connector as possible. Route the high-speed trace through one of its pads to avoid stubs.
  • Use the smallest component pads as allowed by manufacturer's design rules. Add anti-pads in the inner planes below the component pads to minimize impedance drop.
  • Consult with connector manufacturer for optimized connector footprint.
  • Use coupled 100-Ω differential signal traces from the device pins to the AC-coupling caps. Use 50-Ω single-ended traces from the AC-coupling capacitors to the connector.
  • Terminate the inverting signal traces close to the connectors with standard 49.9-Ω resistors.

The suggested characteristics for single-ended PCB traces (microstrips or striplines) for serializer or deserializer boards are detailed in Table 8-3. The effects of the PoC networks need to be accounted for when testing the traces for compliance to the suggested limits.

Table 8-3 Suggested Characteristics for Single-Ended PCB Traces With Attached PoC Networks
PARAMETERMINTYPMAXUNIT
LtraceSingle-ended PCB trace length from the device pin to the connector pin5cm
ZtraceSingle-ended PCB trace characteristic impedance455055Ω
ZconConnector (mounted) characteristic impedance405062.5Ω
RLReturn Loss, S11½ fBC < f < 0.1 GHz–20dB
0.1 GHz < f < 1 GHz (f in GHz)–12 + 8 × log(f)dB
1 GHz < f < fFC–12dB
ILInsertion Loss, S12f < 0.5 GHz–0.35dB
f = 1 GHz–0.6dB
f = 2.1 GHz–1.2dB

The VPOC noise must be kept to 10 mVp-p or lower on the source / deserializer side of the system. The VPOC fluctuations on the serializer side, caused by the sensor's transient current draw and the DC resistance of cables and PoC components, must be kept at minimum as well. Increasing the VPOC voltage and adding extra decoupling capacitance (> 10 µF) help reduce the amplitude and slew rate of the VPOC fluctuations.