ZHCSK36 August   2019 DS160PR410

ADVANCE INFORMATION for pre-production products; subject to change without notice.  

  1. 特性
  2. 应用
  3. 说明
    1.     Device Images
      1.      典型应用
  4. 修订历史记录
  5. Pin Configuration and Functions
    1.     Pin Functions
  6. Specifications
    1. 6.1 Absolute Maximum Ratings
    2. 6.2 ESD Ratings
    3. 6.3 Recommended Operating Conditions
    4. 6.4 Thermal Information
    5. 6.5 DC Electrical Characteristics
    6. 6.6 High Speed Electrical Characteristics
    7. 6.7 SMBUS/I2C Timing Charateristics
  7. Detailed Description
    1. 7.1 Overview
    2. 7.2 Functional Block Diagram
    3. 7.3 Feature Description
      1. 7.3.1 Linear Equalization
      2. 7.3.2 DC Gain
      3. 7.3.3 Receiver Detect State Machine
    4. 7.4 Device Functional Modes
      1. 7.4.1 Active PCIe Mode
      2. 7.4.2 Active Buffer Mode
      3. 7.4.3 Standby Mode
    5. 7.5 Programming
      1. 7.5.1 Control and Configuration Interface
        1. 7.5.1.1 Pin Mode
          1. 7.5.1.1.1 Four-Level Control Inputs
        2. 7.5.1.2 SMBUS/I2C Register Control Interface
        3. 7.5.1.3 SMBus/I2C Master Mode Configuration (EEPROM Self Load)
  8. Application and Implementation
    1. 8.1 Application Information
    2. 8.2 Typical Applications
      1. 8.2.1 PCIE x4 Lane Configuration
        1. 8.2.1.1 Design Requirements
        2. 8.2.1.2 Detailed Design Procedure
        3. 8.2.1.3 Application Curves
      2. 8.2.2 DisplayPort Application
  9. Power Supply Recommendations
  10. 10Layout
    1. 10.1 Layout Guidelines
    2. 10.2 Layout Example
  11. 11器件和文档支持
    1. 11.1 文档支持
      1. 11.1.1 相关文档
    2. 11.2 接收文档更新通知
    3. 11.3 社区资源
    4. 11.4 商标
    5. 11.5 静电放电警告
    6. 11.6 Glossary
  12. 12机械、封装和可订购信息

封装选项

机械数据 (封装 | 引脚)
散热焊盘机械数据 (封装 | 引脚)
订购信息

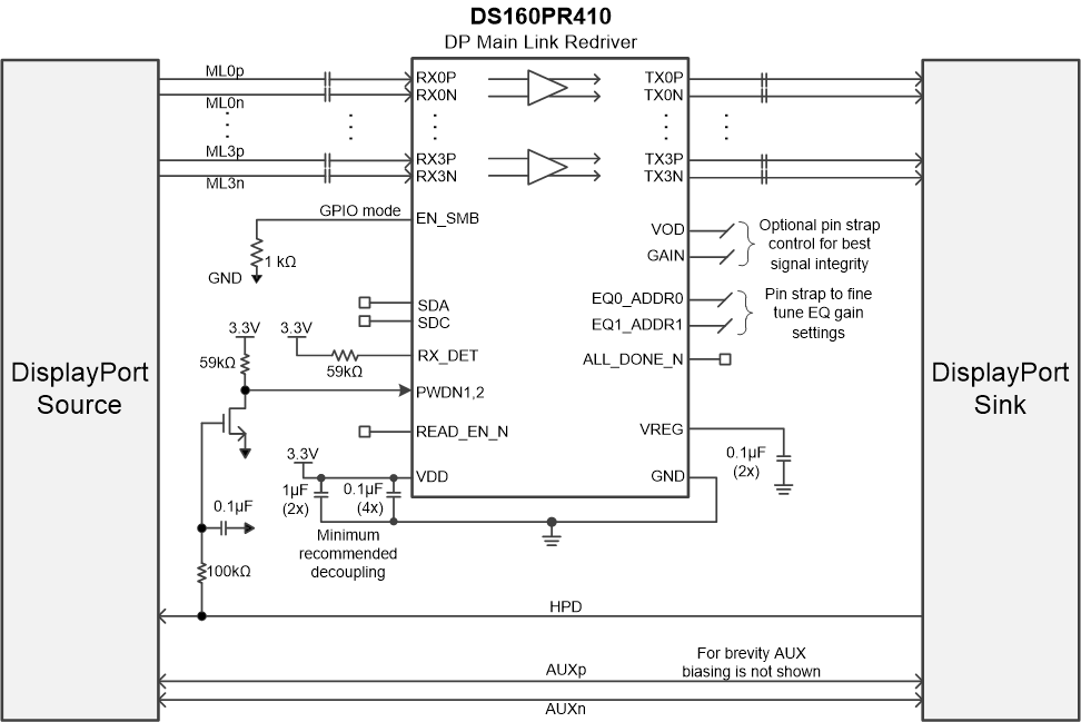
DisplayPort Application

The DS160PR410 can be used as a 4 channel DIsplayPort (DP) redriver for data rates up to 20 Gbps. To use the device in a non-PCIe application, the RX_DET pin must be pin-strapped to VDD with 59-kΩ resistor (L3).

The DS160PR410 is a linear redriver which is agnostic to DP link training. The DP link training negotiation between a display source and sink stays effective through the DS160PR410. The redriver becomes part of the electrical channel along with passive traces, cables, and so forth, resulting into optimum source and sink parameters for best electrical link.

Figure 6 shows a simplified schematic for DisplayPort application. Auxiliary and Hot plug detect (HPD) are bypassed outside of DS160PR410. If system use case requires implementing DP power states, the device must be controlled by the I2C or the pin-strap pins.

DS160PR410 PR410_DisplayPort_Example.gifFigure 6. Simplified Schematic for DisplayPort Application