SLVSCE5B November   2013  – July 2016 DRV3203E-Q1

 

  1. Features
  2. Applications
  3. Description
  4. Revision History
  5. Pin Configuration and Functions
  6. Specifications
    1. 6.1 Absolute Maximum Ratings
    2. 6.2 ESD Ratings
    3. 6.3 Thermal Information
    4. 6.4 Electrical Characteristics
    5. 6.5 Supply Voltage and Current
  7. Detailed Description
    1. 7.1 Functional Block Diagram
    2. 7.2 Feature Description
      1. 7.2.1  Watchdog
      2. 7.2.2  Serial Port I/F
        1. 7.2.2.1 CS - Chip Select
        2. 7.2.2.2 SCK - Synchronization Serial Clock
        3. 7.2.2.3 DIN - Serial Input Data
        4. 7.2.2.4 DOUT - Serial Output Data
      3. 7.2.3  Charge Pump
      4. 7.2.4  Pre-Driver
      5. 7.2.5  Phase Comparator
      6. 7.2.6  Motor-Current Sense
      7. 7.2.7  Regulators
      8. 7.2.8  VB Monitor
      9. 7.2.9  Thermal Shutdown
      10. 7.2.10 Oscillator
      11. 7.2.11 I/O
      12. 7.2.12 Fault Detection
    3. 7.3 Register Maps
      1. 7.3.1 Register Descriptions
        1. 7.3.1.1  CFGUNLK (address 0x01): Configuration Unlock Register
        2. 7.3.1.2  FLTCFG (address 0x02): Fault Detection Configuration Register
        3. 7.3.1.3  FLTEN0 (address 0x04): FAULT Pin Enable Register 0
        4. 7.3.1.4  FLTEN1 (address 0x05): FAULT Pin Enable Register 1
        5. 7.3.1.5  SDNEN0 (address 0x06): Pre-Driver Shutdown Enable Register 0
        6. 7.3.1.6  SDNEN1 (address 0x07): Pre-Driver Shutdown Enable Register 1
        7. 7.3.1.7  FLTFLG0 (address 0x08): Fault Flag Register 0
        8. 7.3.1.8  FLGFLT1 (address 0x09): Fault Flag Register 1
        9. 7.3.1.9  CSCFG (address 0x0A): Current Sense Configuration Register
        10. 7.3.1.10 PDCFG (address 0x0B): Pre-Driver Configuration Register
        11. 7.3.1.11 DIAG (address 0x0C): Diagnosis Register
        12. 7.3.1.12 SPARE (address 0x0D): Spare Register
  8. Application and Implementation
    1. 8.1 Typical Application
  9. Device and Documentation Support
    1. 9.1 Receiving Notification of Documentation Updates
    2. 9.2 Community Resources
    3. 9.3 Trademarks
    4. 9.4 Electrostatic Discharge Caution
    5. 9.5 Glossary
  10. 10Mechanical, Packaging, and Orderable Information

封装选项

机械数据 (封装 | 引脚)
散热焊盘机械数据 (封装 | 引脚)
订购信息

6 Specifications

6.1 Absolute Maximum Ratings

over operating free-air temperature range (unless otherwise noted)
MIN MAX UNIT
TA Operating temperature range –40 150 ºC
TJ Junction temperature –40 175 ºC
Tstg Storage temperature –55 175 ºC

6.2 ESD Ratings

VALUE UNIT
V(ESD) Electrostatic discharge Human-body model (HBM), per AEC Q100-002(1) ±2000 V
Charged-device model (CDM), per AEC Q100-011 ±500
(1) AEC Q100-002 indicates that HBM stressing shall be in accordance with the ANSI/ESDA/JEDEC JS-001 specification.

6.3 Thermal Information

THERMAL METRIC DRV3203E-Q1 UNIT
PHP (HTQFP)
48 PINS
θJA Junction-to-ambient thermal resistance 26.1 °C/W
θJCtop Junction-to-case (top) thermal resistance 11.5 °C/W
θJB Junction-to-board thermal resistance 7.2 °C/W
ψJT Junction-to-top characterization parameter 0.2 °C/W
ψJB Junction-to-board characterization parameter 7.1 °C/W
θJCbot Junction-to-case (bottom) thermal resistance 0.4 °C/W

6.4 Electrical Characteristics

VB = 12 V, TA = –40°C to +150℃ (unless otherwise specified)
PARAMETER TEST CONDITIONS MIN TYP MAX UNIT
WATCHDOG
VSTN(1) Function start VCC voltage RES See Figure 1 - 0.8 1.3 V
tON(1) Power-on time RES 2.5 3 3.5 ms
tOFF(1) Clock-off reset time RES 64 80 96 ms
tRL(1) Reset-pulse low time RES 16 20 24 ms
tRH(1) Reset-pulse high time RES 64 80 96 ms
tRES(1) Reset delay time RES 30 71.5 90 µs
Pwth(1) Pulse duration PRN 2 - - µs
SPI
fop SPI clock frequency - 4 MHz
tlead(1) Enable lead time 200 - - ns
twait(1) Wait time between two successive communications 5 - - µs
tlag(1) Enable lag time 100 - - ns
tpw(1) SCLK pulse duration 100 - - ns
tsu(1) Data setup time 100 - - ns
th(1) Data hold time 100 - - ns
tdis(1) Data-output disable time - - 200 ns
ten(1) Data-output enable time - - 100 ns
td (1) Data delay time, SCK to DOUT CL = 50 pF, see Figure 2. 0 - 100 ns
CHARGE PUMP
Vchv1_0 Output voltage, PDCPV VB = 5.3 V, load = 0 mA, C1 = C2 = 47 nF,
CCP = 2.2 µF, R1 = R2 = 0 Ω
VB + 7 VB + 8 - V
Vchv1_1 Output voltage, PDCPV VB = 5.3 V, Ioad = 5 mA, C1 = C2 = 47 nF,
CCP = 2.2 µF, R1 = R2 = 0 Ω
VB + 5.5 VB + 6.5 - V
Vchv1_2 Output voltage, PDCPV VB = 5.3 V, Ioad = 8 mA, C1 = C2 = 47 nF,
CCP = 2.2 µF, R1 = R2 = 0 Ω
VB + 4.5 VB + 5.5 - V
Vchv2_0 Output voltage, PDCPV VB = 12 V, Ioad = 0 mA, C1 = C2 = 47 nF,
CCP = 2.2 µF, R1 = R2 = 0 Ω
VB + 10 VB + 12 VB + 14 V
Vchv2_1 Output voltage, PDCPV VB = 12 V, Ioad = 11 mA, C1 = C2 = 47 nF,
CCP = 2.2 µF, R1 = R2 = 0 Ω
VB + 9.5 VB + 11.5 VB + 13.5 V
Vchv2_2 Output voltage, PDCPV VB = 12 V, Ioad = 18 mA, C1 = C2 = 47 nF,
CCP = 2.2 µF, R1 = R2 = 0 Ω
VB + 9 VB + 11 VB + 13 V
Vchv3_0 Output voltage, PDCPV VB = 18 V, Ioad = 0 mA, C1 = C2 = 47 nF,
CCP = 2.2 µF, R1 = R2 = 0 Ω
VB + 10 VB + 12 VB + 14 V
Vchv3_1 Output voltage, PDCPV VB = 18 V, Ioad = 13 mA, C1 = C2 = 47 nF,
CCP = 2.2 µF, R1 = R2 = 0 Ω
VB + 10 VB + 12 VB + 14 V
Vchv3_2 Output voltage, PDCPV VB = 18 V, Ioad = 22 mA, C1 = C2 = 47 nF,
CCP = 2.2 µF, R1 = R2 = 0 Ω
VB + 10 VB + 12 VB + 14 V
VchvOV Overvoltage detection threshold 35 37.5 40 V
VchvUV Undervoltage detection threshold VB + 4 VB + 4.5 VB + 5 V
tchv(1) Rise time VB = 5.3 V, C1 = C2 = 47 nF, CCP = 2.2 µF,
R1 = R2 = 0 Ω, Vchv, UV released
1 2 ms
Ron On-resistance, S1-S4 See Figure 10 8 Ω
HIGH-SIDE PRE-DRIVER
VOH_H Output voltage, turnon side Isink = 10 mA, PDCPV - xH 1.35 2.7 V
VOL_H Output voltage, turnoff side Isource = 10 mA, xH - xHS 25 50 mV
RONH_HP On-resistance, turnon side (Pch) U(V/W)H = PDCPV - 1 V 135 300 Ω
RONH_HN On-resistance, turnon side (Nch) U(V/W)H = PDCPV - 2.5 V 4 8 Ω
RONL_H On-resistance turnoff side 2.5 5 Ω
ton_h(1) Turnon time CL = 12 nF, RL = 0 Ω from 20% to 80% 50 - 200 ns
toff_h(1) Turnoff time CL = 12 nF, RL = 0 Ω from 80% to 20% 50 - 200 ns
th-ondly(1) Output delay time CL = 12 nF, RL = 0 Ω to 20%, no dead time - 200 - ns
th-offdly(1) Output delay time CL = 12 nF, RL = 0 Ω to 80%, no dead time - 200 - ns
VGS_hs Gate-source high -side voltage difference xH-xHS –0.3 18 V
LOW-SIDE PRE-DRIVER
VOH_L1 Output voltage, turnon side VB = 12 V, Isink = 10 mA, xL -NGND 10 12 14 V
VOH_L2 Output voltage, turnon side VB = 5.3 V, Isink = 10 mA, xL - NGND 5.5 7.5 10 V
VOL_L Output voltage, turnoff side Isource = 10 mA, xL - NGND - 25 60 mV
RONH_L On-resistance, turnon side - 6 12 Ω
RONL_L On-resistance, turnoff side 2.5 6 Ω
ton_l (1) Turnon time CL = 18 nF, RL = 0 Ω,
from 20% to 80% of 12 V,
from 20% to 80% of 6 V (VB = 5.3 V)
50 - 200 ns
t off_l (1) Turnoff time CL = 18 nF, RL = 0 Ω,
from 80% to 20% of 12 V,
from 80% to 20% of 6 V (VB = 5.3 V)
50 - 200 ns
tl-ondly(1) Output delay time CL = 18 nF, RL = 0 Ω,
to 20% of 12 V,
to 20% of VOH = 6 V (VB = 5.3 V),
no dead time
- 200 - ns
tl-offdly(1) Output delay time CL = 18 nF, RL = 0 Ω,
to 80% of 12 V,
to 80% of VOH = 6 V (VB = 5.3 V),
no dead time
- 200 - ns
tdiff1(1) Differential time1 (Th-on) - (Tl-off), no dead time,
See Figure 3
–200 0 200 ns
tdiff2(1) Differential time2 (Tl-on) - (Tl-off), no dead time,
See Figure 3
–200 0 200 ns
tdead(1) Dead time OSC1 = 10 MHz SPI register PDCFG.DEADT 2
1.5
1
0.5
2.2
1.7
1.2
0.7
µs
PHASE COMPARTOR
VIOfs Input offset voltage –15 - 15 mV
VIm1 Input voltage range, PHTM VB = 6 V – 26.5 V 1.3 - 4.5 V
VIm2 Input voltage range, PHTM VB = 5.3 V 1.3 - 4.2 V
VIp Input voltage range, PHxM –1 - VB V
Vhys Threshold hysteresis voltage SPI register SPARE. SEL_COMP_HYS - 0 - mV
12.5 25 50
25 50 100
50 100 200
VOH Output high voltage Isink = 2.5 mA 0.9 × VCC - - V
VOL Output low voltage Isource = 2.5 mA - - 0.1 × VCC V
tres_tr(1) Response time, rising CL = 100 pF - 0.7 1.5 µs
tres_tf(1) Response time, falling CL = 100 pF - 0.7 1.5 µs
MOTOR CURRENT SENSE
VOfs Input offset voltage –5 5 mV
VO_0 Output voltage, ALV Imotor = 0 A, SPI register CSCFG. CSOFFSET - 0.5
1
1.5
- V
VLine Linearity, ALV Rshunt = 1 mΩ,
R11 = R12 = 1 kΩ,
R21 = R22 = 30 kΩ
29.4 30 30.6 mV/A
VGain Gain 10 30 - V/V
Tset_TR1(1) Settling time (rise), ALV ±1% Rshunt = 1 mΩ, VGain = 30, CL = 100 pF,
Imotor = 0 A → 30 A,
(ALV: 1 V → 1.9 V, AREF = 1 V)
- 1 2.5 µs
Tset_TR2(1) Settling time(rise), ALV ±1% Rshunt = 1 mΩ, VGain = 30, CL = 100 pF,
Imotor = 0 A → 60 A,
(ALV: 1 V → 2.8 V, AREF = 1 V)
- 1 2.5 µs
Tset_TF1(1) Settling time(fall), ALV ±1% Rshunt = 1 mΩ, VGain = 30, CL = 100 pF,
Imotor = 30 A → 0,
(ALV: 1.9 V → 1 V, AREF = 1 V)
- 1 2.5 µs
Tset_TF2(1) Settling time(fall), ALV ±1% Rshunt = 1 mΩ, VGain = 30, CL = 100 pF,
Imotor = 60 A → 0,
(ALV: 2.8 V → 1 V, AREF = 1 V)
- 1 2.5 µs
OVADth Overcurrent threshold Rshunt = 1 mΩ, VGain = 30, AREF = 1 V, ADTH = 1.98 V,
SPI register FLTCFG. MTOCTH, OVADth = (2 × ADTH -- AREF) / (Rshunt × VGain)
89.1 99 108.9 A
TDEL_OVAD(1) Propagation delay
(rise or fall)
- - 1.5 µs
tfiltMTOC filtering time OSC1 = 9 MHz-11 MHz 0.8 1 1.2 µs
VCC
VCC1 Output Voltage 3.23 3.3 3.37 V
IBVCC Base Current 2 mA
hfePNP DC current gain of external PNP 100 - -
VLRVCC Load regulation ILVCC = 5 mA to 200 mA -20 - 20 mV
CVCC External Capacitance 22 100 µF
RVCC ESR of external Capacitor 300
VCCUV Under voltage detection threshold SPI register FLTCFG. VCCUVTH 2
2.2
2.2
2.4
2.4
2.6
V
VCCUVHYS Under voltage detection threshold hysteresis 33 66 132 mV
VCCOV Overvoltage detection threshold 3.5 3.8 4.1 V
VCCOC Current Limit Rsns = 0.51 Ω, 0.2 V ⋍ Rsns x VCCOC 300 400 550 mA
Tvcc1(1) Rise Time VCC > VCCUV, CVCC = 22 µF 0.5 ms
Tvcc2(1) Rise Time VCC > VCCUV, CVCC = 100 µF 1.5 ms
VDD
VDD Output Voltage 3 3.3 3.6 V
CVDD Load Capacitance 1 µF
VDDUV Under voltage detection threshold 2.1 2.3 2.5 V
VDDOV Overvoltage detection threshold 4 4.3 4.6 V
Tvdd(1) Rise Time VDD > VDDUV, CVDD = 1 µF 100 µs
VB MONITOR
VBOV VB overvoltage detection threshold level 26.5 27.5 28.5 V
VBUV VB Undervoltage detection threshold level SPI register FLTCFG. VBUVTH 3.65
4.15
4.65
5.15
4
4.5
5
5.5
4.35
4.85
5.35
5.85
V
THERMAL SHUT DOWN
TSD(1) Thermal shut down threshold level 155 175 195 °C
TSDhys(1) Thermal shut down hysteresis 5 10 15 °C
OSCILLATOR
OSC1 OSC1 frequency 9 10 11 MHz
OSC2 OSC2 frequency 10 MHz
INPUT BUFFER1
VIH Input threshold logic high 0.7 × VCC V
VIL Input threshold logic low 0.3 × VCC V
Ru or Rd Input pullup or pulldown resistance 50 100 150
OUTPUT BUFFER1(2)
VOH Output level logic high Isink = 1 mA 0.9 × VCC V
VOL Output level logic low Isource = 1 mA 0.1 × VCC V
OUTPUT BUFFER3
R_RES Pull up Resistor 2 3 4
VOL Output level logic low Isource = 2 mA 0.1 × VCC V
(1) Specified by design.

6.5 Supply Voltage and Current

VB = 12 V, TA = –40°C to +150°C (unless otherwise specified)
PARAMETER TEST CONDITIONS MIN TYP MAX UNITS
SUPPLY INPUT
VB1(1) VB supply voltage (motor operation) Full device functionality 5.3 12 18 V
VB2(1) VB supply voltage (MCU operation) Full device functionality 4.5 12 18 V
VB3(2) VB supply voltage 18 - 26.5 V
Ivb VB operating current ENABLE = High, no PWM - 18 27 mA
Ivbq VB quiescent current ENABLE = Low - 50 100 µA
(1) Performance of supply voltage 5.3 to 18 V is according to the ACE-Q100 (Grade 0) standard.
(2) Specified by design.
DRV3203E-Q1 Watchdog_Timing_SLVSC09.gif

NOTE:

VCC undervoltage condition sets RES = Low.
Figure 1. Watchdog Timing Chart
DRV3203E-Q1 SPI_Timing_SLVSC09.gif Figure 2. SPI Timing Diagram
DRV3203E-Q1 Delay_Time_SLVSC09.gif

NOTE:

This diagram excludes dead time to explain the timing parameters of the pre-driver.
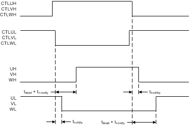
Figure 3. Delay Time From Input to Output
DRV3203E-Q1 Dead_Time_SLVSC09.gif Figure 4. Dead Time
DRV3203E-Q1 Motor_Sen_OC_SLVSC09.gif Figure 5. Motor Current Sense and Overcurrent
DRV3203E-Q1 Motor_OC_Event_SLVSC09.gif
1. MCU must set the FLTCFG.FLGLATCH_EN bit to 1 to get the latch-type operation shown in this figure.
2. When MTOC condition is detected, FAULT is asserted to low if FE_MTOC bit is 1.
3. When MTOC condition is detected, Pre Driver is disabled if SE_MTOC is 1.
Figure 6. Motor Overcurrent Event
DRV3203E-Q1 EN_Timing_SLVSC09.gif Figure 7. I/O ENABLE Timing Chart