ZHCS343C May   2012  – January 2023 DRV2665

PRODUCTION DATA  

  1.   1
  2. 特性
  3. 应用
  4. 说明
  5. Revision History
  6. Pin Configuration and Functions
  7. Specifications
    1. 6.1 Absolute Maximum Ratings
    2. 6.2 ESD Ratings
    3. 6.3 Recommended Operating Conditions
    4. 6.4 Thermal Information
    5. 6.5 Electrical Characteristics
    6. 6.6 Timing Requirements
    7. 6.7 Switching Characteristics
    8. 6.8 Typical Characteristics
  8. Detailed Description
    1. 7.1 Overview
    2. 7.2 Functional Block Diagram
    3. 7.3 Feature Description
      1. 7.3.1  Support for Haptic Piezo Actuators
      2. 7.3.2  Flexible Front End Interface
      3. 7.3.3  Ramp Down Behavior
      4. 7.3.4  Low Latency Startup
      5. 7.3.5  Low Power Standby Mode
      6. 7.3.6  Device Reset
      7. 7.3.7  Amplifier Gain
      8. 7.3.8  Adjustable Boost Voltage
      9. 7.3.9  Adjustable Current Limit
      10. 7.3.10 Internal Charge Pump
      11. 7.3.11 Device Protection
        1. 7.3.11.1 Thermal Protection
        2. 7.3.11.2 Overcurrent Protection
        3. 7.3.11.3 Brownout Protection
    4. 7.4 Device Functional Modes
      1. 7.4.1 FIFO Mode
      2. 7.4.2 Analog Playback Mode
      3. 7.4.3 Low Voltage Operation Mode
    5. 7.5 Programming
      1. 7.5.1 Programming the Boost Voltage
      2. 7.5.2 Programming the Boost Current Limit
      3. 7.5.3 I2C Interface
        1. 7.5.3.1 General I2C Operation
        2. 7.5.3.2 Single-Byte and Multiple-Byte Transfers
        3. 7.5.3.3 Single-Byte Write
        4. 7.5.3.4 Multiple-Byte Write and Incremental Multiple-Byte Write
        5. 7.5.3.5 Single-Byte Read
        6. 7.5.3.6 Multiple-Byte Read
    6. 7.6 Register Map
      1. 7.6.1 Address: 0x00
      2. 7.6.2 Address: 0x01
      3. 7.6.3 Address: 0x02
      4. 7.6.4 Address: 0x0B
  9. Application and Implementation
    1. 8.1 Application Information
    2. 8.2 Typical Application
      1. 8.2.1 Design Requirements
      2. 8.2.2 Detailed Design Procedure
        1. 8.2.2.1 Inductor Selection
        2. 8.2.2.2 Piezo Actuator Selection
        3. 8.2.2.3 Boost Capacitor Selection
        4. 8.2.2.4 Bulk Capacitor Selection
      3. 8.2.3 Application Curves
    3. 8.3 Initialization Setup
      1. 8.3.1 Initialization Procedure
  10. Power Supply Recommendations
  11. 10Layout
    1. 10.1 Layout Guidelines
    2. 10.2 Layout Example
  12. 11Device and Documentation Support
    1. 11.1 Community Resources
    2. 11.2 Trademarks
  13. 12Mechanical, Packaging, and Orderable Information

封装选项

机械数据 (封装 | 引脚)
散热焊盘机械数据 (封装 | 引脚)
订购信息

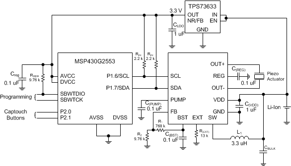
Typical Application

A typical application of the DRV2665 device is in a system that has external buttons which fire different haptic effects when pressed. Figure 8-2 shows a typical schematic of such a system. The buttons can be physical buttons, capacitive-touch buttons, or GPIO signals coming from the touch-screen system.

Effects in this type of system are programmable.

GUID-C8EAF4F2-85C7-4271-930B-4A1A7901DC3E-low.gif Figure 8-2 Example Application Schematic