ZHCSD71A November 2014 – January 2015 DAC39J84
PRODUCTION DATA.
The DAC39J84 is a very low power, 16-bit, 2.8 GSPS digital-to-analog converter (DAC) with JESD204B interface up to 12.5 Gbps. The maximum input data rate is 1.25 GSPS. The DAC39J84 is also pin-compatible with the 16-bit, dual-channel, 2.8GSPS DAC39J82.
Digital data is input to the device through 1, 2, 4 or 8 configurable serial JESD204B lanes running up to 12.5 Gbps with on-chip termination and programmable equalization. The interface allows JESD204B Subclass 1 SYSREF based deterministic latency and full synchronization of multiple devices.
The device includes features that simplify the design of complex transmit architectures. Fully bypassable 2x to 16x digital interpolation filters with over 90 dB of stop-band attenuation simplify the data interface and reconstruction filters. An on-chip 48-bit Numerically Controlled Oscillator (NCO) and independent complex mixers allow flexible and accurate carrier placement. A high-performance low jitter PLL simplifies clocking of the device without significant impact on the dynamic range. The digital Quadrature Modulator Correction (QMC) and Group Delay Correction (GDC) enable complete wideband IQ compensation for gain, offset, phase, and group delay between channels in direct up-conversion applications. A programmable Power Amplifier (PA) protection mechanism is available to provide PA protection in cases when the abnormal power behavior of the input data is detected.

The RX [7:0]P/N differential inputs are each internally terminated to a common point via 50Ω, as shown in
Figure 55.
Figure 55. Serial Lane Input Termination
Common mode termination is via a 50pF capacitor to GND. The common mode voltage and termination of the differential signal can be controlled in a number of ways to suit a variety of applications via rw_cfgrx0 [10:8] (TERM), as described in Table 1.
(Note: AC coupling is recommended for JESD204B compliance.)
| TERM | EFFECT |
|---|---|
| 000 | Reserved |
| 001 | Common point set to 0.7V. This configuration is for AC coupled systems. The transmitter has no effect on the receiver common mode, which is set to optimize the input sensitivity of the receiver. |
| 01x | Reserved |
| 100 | Common point set to GND. This configuration is for applications that require a 0V common mode. |
| 101 | Common point set to 0.25V. This configuration is for applications that require a low common mode. |
| 110 | Reserved |
| 111 | Common point floating. This configuration is for DC coupled systems in which the common mode voltage is set by the attached transmit link parter to 0 and 0.6V. Note: this mode is not compatible with JESD204B. |
Data input is sampled by the differential sensing amplifier using clocks derived from the clock recovery algorithm. The polarity of RXP and RXN can be inverted by setting the INVPAIR [7:0] bit of the corresponding lane to “1”. This can potentially simplify PCB layout and improve signal integrity by avoiding the need to swap over the differential signal traces.
Due to processing effects, the devices in the RXP and RXN differential sense amplifiers will not be perfectly matched and there will be some offset in switching threshold. DAC39J84 contains circuitry to detect and correct for this offset. This feature can be enabled by setting the rw_cfgrx0 [23] (ENOC) bit to “1”. It is anticipated the most users will enable this feature. During the compensation process, rw_cfgrx0 [25:24] (LOOPBACK) bit must be set to “00”.
DAC39J84 has 8 configurable JESD204B serial lanes. The highest speed of each SerDes lane is 12.5Gbps. Because the primary operating frequency of the SerDes is determined by its reference clock and PLL multiplication factor, there is a limit on the lowest SerDes rate supported, refer to Table 2 for details. To support lower speed application, each receiver should be configured to operate at half, quarter or eighth of the full rate via rw_cfgrx0 [6:5] (RATE).
| RATE | EFFECT |
|---|---|
| 00 | Full rate. Four data samples taken per SerDes PLL output clock cycle. |
| 01 | Half rate. Two data samples taken per SerDes PLL output clock cycle.. |
| 10 | Quarter rate. One data samples taken per SerDes PLL output clock cycle. |
| 11 | Eighth rate. One data samples taken every two SerDes PLL output clock cycles. |
DAC39J84 has two integrated PLLs, one PLL is to provide the clocking of DAC, which will be discussed in a DAC PLL section; the other PLL is to provide the clocking for the high speed SerDes. The reference frequency of the SerDes PLL can be in the range of 100-800MHz nominal, and 300-800MHz optimal.
The reference frequency is derived from DACCLK divided down based on the serdes_refclk_div programming, as shown in Figure 56.
Figure 56. Reference Clock of SerDes PLL
During normal operation, the clock generated by PLL will be 4-25 times the reference frequency, according to the multiply factor selected via rw_cfgpll [8:1] (MPY). In order to select the appropriate multiply factor and refclkp/n frequency, it is first necessary to determine the required PLL output clock frequency. The relationship between the PLL output clock frequency and the lane rate is shown in Table 3. Having computed the PLL output frequency, the reference frequency can be obtained by dividing this by the multiply factor specified via MPY.
NOTE
High multiplication factor settings will be especially sensitive to reference clock jitter and should not be employed without prior consultation with TI.
| RATE | LINE RATE | PLL OUTPUT FREQUENCY |
|---|---|---|
| Full | x Gbps | 0.25x GHz |
| Half | x Gbps | 0.5x GHz |
| Quarter | x Gbps | 1x GHz |
| Eigth | x Gbps | 2x GHz |
| MPY | EFFECT |
|---|---|
| 00010000 | 4x |
| 00010100 | 5x |
| 00011000 | 6x |
| 00100000 | 8x |
| 00100001 | 8.25x |
| 00101000 | 10x |
| 00110000 | 12x |
| 00110010 | 12.5x |
| 00111100 | 15x |
| 01000000 | 16x |
| 01000010 | 16.5x |
| 01010000 | 20x |
| 01011000 | 22x |
| 01100100 | 25x |
| Other codes | reserved |
The wide range of multiply factors combined with the different rate modes means it will often be possible to achieve a given line rate from multiple different reference frequencies. The configuration which utilizes the highest reference frequency achievable is always preferable.
The SerDes PLL VCO must be in the nominal range of 1.5625 - 3.125 GHz. It is necessary to adjust the loop filter depending on the operating frequency of the VCO. To indicate the selection the user must set the rw_cfgpll [9] (VRANGE) bit. If the PLL output frequency is below 2.17GHz, VRANGE should be set high.
Performance of the integrated PLL can be optimized according to the jitter characteristics of the reference clock by setting the appropriate loop bandwidth via rw_cfgpll [12:11] (LB) bits. The loop bandwidth is obtained by dividing the reference frequency by BWSCALE, where the BWSCALE is a function of both LB and PLL output frequency as shown in Table 5.
| LB | EFFECT | BWSCALE vs PLL OUTPUT FREQUENCY | ||
|---|---|---|---|---|
| 3.125 GHz | 2.17 GHz | 1.5625 GHz | ||
| 00 | Medium loop bandwidth | 13 | 14 | 16 |
| 01 | Ultra high loop bandwidth | 7 | 8 | 8 |
| 10 | Low loop bandwidth | 21 | 23 | 30 |
| 11 | High loop bandwidth | 10 | 11 | 14 |
An approximate loop bandwidth of 8–30MHz is suitable and recommended for most systems where the reference clock is via low jitter clock input buffer. For systems where the reference clock is via a low jitter input cell, but of low quality, an approximate loop bandwidth of less than 8MHz may offer better performance. For systems where the reference clock is cleaned via an ultra low jitter LC-based cleaner PLL, a high loop bandwidth up to 60MHz is more appropriate. Note that the use of ultra high loop bandwidth setting is not recommended for PLL multiply factor of less than 8.
A free running clock output is available when rw_cfgpll [15:14] (ENDIVCLK) is set high. It runs at a fixed divided-by-5 of the PLL output frequency and has a duty cycle of 50%. A divided-by-16 of this free running clock can be configured to come out the alarm pin during digital test, see dtest [11:8] for the specific configuration needed.
All channels of the DAC39J84 incorporate an adaptive equalizer, which can compensate for channel insertion loss by attenuating the low frequency components with respect to the high frequency components of the signal, thereby reducing inter-symbol interference. Figure 57 shows the response of the equalizer, which can be expressed in terms of the amount of low frequency gain and the frequency up to which this gain is applied (i.e., the frequency of the ’zero’). Above the zero frequency, the gain increases at 6dB/octave until it reaches the high frequency gain.
Figure 57. Equalizer Frequency Response
The equalizer can be configured via rw_cfgrx0[21:19] (EQ) and rx_cfgrx0[22] (EQHLD). Table 6 and Table 7 summarize the options. When enabled, the receiver equalization logic analyzes data patterns and transition times to determine whether the low frequency gain should be increased or decreased. The decision logic is implemented as a voting algorithm with a relatively long analysis interval. The slow time constant that results reduces the probability of incorrect decisions but allows the equalizer to compensate for the relatively stable response of the channel. The lock time for the adaptive equalizer is data dependent, and so it is not possible to specify a generally applicable absolute limit. However, assuming random data, the maximum lock time will be 6x106 divided by the CDR activity level. For CDR (rw_cfgrx0[18:16]) = 110, this is 1.5x106UI.
When EQ[2] = 0, finer control of gain boost is available using the EQBOOSTi IEEE1500 tuning chain field, as shown in Table 8.
| EQ | EFFECT | |
|---|---|---|
| [1:0] | 0 | No equalization. The equalizer provides a flat response at the maximum gain. This setting may be appropriate if jitter at the receiver occurs predominantly as a result of crosstalk rather than frequency dependent loss. |
| 1 | Fully adaptive equalization. The zero position is determined by the selected operating rate, and the low frequency gain of the equalizer is determined algorithmically by analyzing the data patterns and transition positions in the received data. This setting should be used for most applications. | |
| 10 | Precursor equalization analysis. The data patterns and transition positions in the received data are analyzed to determine whether the transmit link partner is applying more or less precursor equalization than necessary. | |
| 11 | Postcursor equalization analysis. The data patterns and transition positions in the received data are analyzed to determine whether the transmit link partner is applying more or less postcursor equalization than necessary. | |
| [2] | 0 | Default |
| 1 | Boost. Equalizer gain boosted by 6dB, with a 20% reduction in bandwidth, and an increase of 5mW power consumption. May improve performance over long links. | |
| EQHOLD | EFFECT |
|---|---|
| 0 | Equalizer adaption enabled. The equalizer adaption and analysis algorithm is enabled. This should be the default state. |
| 1 | Equalizer adaption held. The equalizer is held in it’s current state. Additionally, the adaption and analysis algorithm is reset. See section 7.2.5.1 for further details.. |
| EQBoost VALUE |
GAIN BOOST (dB) |
BANDWIDTH CHANGE (%) |
POWER INCREASE (mW) |
|---|---|---|---|
| 0 | 0 | 0 | 0 |
| 1 | 2 | –30 | 0 |
| 10 | 4 | 10 | 5 |
| 11 | 6 | –20 | 5 |
When EQ is set to 010 or 011, the equalizer is reconfigured to provide analytical data about the amount of pre and post cursor equalization respectively present in the received signal. This can in turn be used to adjust the equalization settings of the transmitting link partner, where a suitable mechanism for communicating this data back to the transmitter exists. Status information is provided viadtest[11:8] (EQOVER, EQUNDER), by using the following method:
Note that when changing EQ from one non-zero value to another, EQHLD must already be 1. If this is not the case, there is a chance the equalizer could be reset by a transitory input state (i.e., if EQ is momentarily 000). EQHLD can be set to 0 at the same time as EQ is changed.
As the equalizer adaption algorithm is designed to equalize the post cursor, EQOVER or EQUNDER will only be set during post cursor analysis if the amount of post cursor equalization required is more or less than the adaptive equalizer can provide.
The descrambler is a 16-bit parallel self-synchronous descrambler based on the polynomial 1 + x14 + x15. From the JESD204B specification, the scrambling/descrambling process only occurs on the user data, not on the code group synchronization or the ILA sequence. The descrambler output can be selected to sent out during JESD test, see jesd_testbus_sel for the specific configuration needed.
The JESD204B defines the following parameters:
Table 9 and Table 10 list the available JESD204B formats for the DAC39J84. Table 11 lists the speed limits of the DAC39J84. The ranges are limited by the Serdes PLL VCO frequency range, the Serdes PLL reference clock range, the maximum Serdes line rate, and the maximum DAC sample frequency.
| LMF = 841 | LMF = 442 | LMF = 244 | LMF = 148 | |||||||||||||||||||
| Lane 0 | DA0[15:8] | DA1[15:8] | DA2[15:8] | DA0[15:8] | DA0[7:0] | DA1[15:8] | DA1[7:0] | DA0[15:8] | DA0[7:0] | DB0[15:8] | DB1[7:0] | DA0[15:8] | DA0[7:0] | DB0[15:8] | DB0[7:0] | DC0[15:8] | DC0[7:0] | DD0[15:8] | DD0[7:0] | |||
| Lane 1 | DA0[7:0] | DA1[7:0] | DA2[7:0] | DB0[15:8] | DB0[7:0] | DB1[15:8] | DB1[7:0] | DC0[15:8] | DC0[7:0] | DD0[15:8] | DD0[7:0] | |||||||||||
| Lane 2 | DB0[15:8] | DB1[15:8] | DB2[15:8] | DC0[15:8] | DC0[7:0] | DC1[15:8] | DC1[7:0] | |||||||||||||||
| Lane 3 | DB0[7:0] | DB1[7:0] | DB2[7:0] | DD0[15:8] | DD0[7:0] | DD1[15:8] | DD1[7:0] | |||||||||||||||
| Lane 4 | DC0[15:8] | DC1[15:8] | DC2[15:8] | |||||||||||||||||||
| Lane 5 | DC0[7:0] | DC1[7:0] | DC2[7:0] | |||||||||||||||||||
| Lane 6 | DD0[15:8] | DD1[15:8] | DD2[15:8] | |||||||||||||||||||
| Lane 7 | DD0[7:0] | DD1[7:0] | DD2[7:0] | |||||||||||||||||||
| LMF = 821 | LMF = 421 | LMF = 222 | LMF = 124 | |||||||||||||||||||
| Lane 0 | I0[15:8] | I2[15:8] | I4[15:8] | I0[15:8] | I1[15:8] | I2[15:8] | I3[15:8] | I0[15:8] | I0[7:0] | I1[15:8] | I1[7:0] | I0[15:8] | I0[7:0] | Q0[15:8] | Q0[7:0] | I1[15:8] | I1[7:0] | Q1[15:8] | Q1[7:0] | |||
| Lane 1 | I0[7:0] | I2[7:0] | I4[7:0] | I0[7:0] | I1[7:0] | I2[7:0] | I3[7:0] | Q0[15:8] | Q0[7:0] | Q1[15:8] | Q1[7:0] | |||||||||||
| Lane 2 | I1[15:8] | I3[15:8] | I5[15:8] | Q0[15:8] | Q1[15:8] | Q2[15:8] | Q3[15:8] | |||||||||||||||
| Lane 3 | I1[7:0] | I3[7:0] | I5[7:0] | Q0[7:0] | Q1[7:0] | Q2[7:0] | Q3[7:0] | |||||||||||||||
| Lane 4 | Q0[15:8] | Q2[15:8] | Q4[15:8] | |||||||||||||||||||
| Lane 5 | Q0[7:0] | Q2[7:0] | Q4[7:0] | |||||||||||||||||||
| Lane 6 | Q1[15:8] | Q3[15:8] | Q5[15:8] | |||||||||||||||||||
| Lane 7 | Q1[7:0] | Q3[7:0] | Q5[7:0] | |||||||||||||||||||
| L | M | F | S | HD | INTERPOLATION | Min fSERDES
(Gbps) |
Max fSERDES
(Gbps) |
Min fDATA
(MSPS) |
Max fDATA
(MSPS) |
Min fDAC
(MSPS) |
Max fDAC
(MSPS) |
Max BW (MHz) |
|---|---|---|---|---|---|---|---|---|---|---|---|---|
| 8 | 4 | 1 | 1 | 1 | 1 | 1.5625 | 12.5 | 156.25 | 1250 | 156.25 | 1250 | 1250 |
| 2 | 0.78125 | 12.5 | 78.125 | 1250 | 156.25 | 2500 | 1000 | |||||
| 4 | 0.78125 | 7 | 78.125 | 700 | 312.5 | 2800 | 560 | |||||
| 8 | 0.78125 | 3.5 | 78.125 | 350 | 625 | 2800 | 280 | |||||
| 16 | 0.78125 | 1.75 | 78.125 | 175 | 1250 | 2800 | 140 | |||||
| 4 | 4 | 2 | 1 | 0 | 1 | 2 | 12.5 | 100 | 625 | 100 | 625 | 625 |
| 2 | 1 | 12.5 | 50 | 625 | 100 | 1250 | 500 | |||||
| 4 | 0.78125 | 12.5 | 39.0625 | 625 | 156.25 | 2500 | 500 | |||||
| 8 | 0.78125 | 7 | 39.0625 | 350 | 312.5 | 2800 | 280 | |||||
| 16 | 0.78125 | 3.5 | 39.0625 | 175 | 625 | 2800 | 140 | |||||
| 2 | 4 | 4 | 1 | 0 | 1 | N/A | N/A | N/A | N/A | N/A | N/A | N/A |
| 2 | 2 | 12.5 | 50 | 312.5 | 100 | 625 | 250 | |||||
| 4 | 1 | 12.5 | 25 | 312.5 | 100 | 1250 | 250 | |||||
| 8 | 0.78125 | 12.5 | 19.53125 | 312.5 | 156.25 | 2500 | 250 | |||||
| 16 | 0.78125 | 7 | 19.53125 | 175 | 312.5 | 2800 | 140 | |||||
| 1 | 4 | 8 | 1 | 0 | 1 | N/A | N/A | N/A | N/A | N/A | N/A | N/A |
| 2 | N/A | N/A | N/A | N/A | N/A | N/A | N/A | |||||
| 4 | 2 | 12.5 | 25 | 156.25 | 100 | 625 | 125 | |||||
| 8 | 1 | 12.5 | 12.5 | 156.25 | 100 | 1250 | 125 | |||||
| 16 | 0.78125 | 12.5 | 9.765625 | 156.25 | 156.25 | 2500 | 125 | |||||
| 8 | 2 | 1 | 2 | 1 | 1 | 0.78125 | 7 | 156.25 | 1400 | 156.25 | 1400 | 1400 |
| 2 | 0.78125 | 7 | 156.25 | 1400 | 312.5 | 2800 | 1120 | |||||
| 4 | 0.78125 | 3.5 | 156.25 | 700 | 625 | 2800 | 560 | |||||
| 8 | 0.78125 | 1.75 | 156.25 | 350 | 1250 | 2800 | 280 | |||||
| 16 | N/A | N/A | N/A | N/A | N/A | N/A | N/A | |||||
| 4 | 2 | 1 | 1 | 1 | 1 | 1 | 12.5 | 100 | 1250 | 100 | 1250 | 1250 |
| 2 | 0.78125 | 12.5 | 78.125 | 1250 | 156.25 | 2500 | 1000 | |||||
| 4 | 0.78125 | 7 | 78.125 | 700 | 312.5 | 2800 | 560 | |||||
| 8 | 0.78125 | 3.5 | 78.125 | 350 | 625 | 2800 | 280 | |||||
| 16 | 0.78125 | 1.75 | 78.125 | 175 | 1250 | 2800 | 140 | |||||
| 2 | 2 | 2 | 1 | 0 | 1 | 2 | 12.5 | 100 | 625 | 100 | 625 | 625 |
| 2 | 1 | 12.5 | 50 | 625 | 100 | 1250 | 500 | |||||
| 4 | 0.78125 | 12.5 | 39.0625 | 625 | 156.25 | 2500 | 500 | |||||
| 8 | 0.78125 | 7 | 39.0625 | 350 | 312.5 | 2800 | 280 | |||||
| 16 | 0.78125 | 3.5 | 39.0625 | 175 | 625 | 2800 | 140 | |||||
| 1 | 2 | 4 | 1 | 0 | 1 | N/A | N/A | N/A | N/A | N/A | N/A | N/A |
| 2 | 2 | 12.5 | 50 | 312.5 | 100 | 625 | 250 | |||||
| 4 | 1.5625 | 12.5 | 39.0625 | 312.5 | 156.25 | 1250 | 250 | |||||
| 8 | 1.5625 | 12.5 | 39.0625 | 312.5 | 312.5 | 2500 | 250 | |||||
| 16 | 1.5625 | 7 | 39.0625 | 175 | 625 | 2800 | 140 | |||||
| L = # of lanes M = # of DACs F = # of Octets per lane per frame cycle S = # of Samples per DAC per frame cycle HD = High density mode |
fSERDES = Serdes line rate fDATA = Input data rate per DAC fDAC = Output sample rate BW = Complex bandwidth (= fDATA × 0.8 with interpolation, = fDATA without interpolation) |
|||||||||||
The serial port of the DAC39J84 is a flexible serial interface which communicates with industry standard microprocessors and microcontrollers. The interface provides read/write access to all registers used to define the operating modes of DAC39J84. It is compatible with most synchronous transfer formats and can be configured as a 3 or 4 pin interface by sif4_ena in register config2. In both configurations, SCLK is the serial interface input clock and SDENB is serial interface enable. For 3 pin configuration, SDIO is a bidirectional pin for both data in and data out. For 4 pin configuration, SDIO is bidirectional and SDO is data out only. Data is input into the device with the rising edge of SCLK. Data is output from the device on the falling edge of SCLK.
Each read/write operation is framed by signal SDENB (Serial Data Enable Bar) asserted low. The first frame byte is the instruction cycle which identifies the following data transfer cycle as read or write as well as the 7-bit address to be accessed. Table 12 indicates the function of each bit in the instruction cycle and is followed by a detailed description of each bit. The data transfer cycle consists of two bytes.
| Bit | 7 (MSB) | 6 | 5 | 4 | 3 | 2 | 1 | 0 (LSB) |
| Description | R/W | A6 | A5 | A4 | A3 | A2 | A1 | A0 |
| R/W | Identifies the following data transfer cycle as a read or write operation. A high indicates a read operation from DAC39J84 and a low indicates a write operation to DAC39J84. |
| [A6 : A0] | Identifies the address of the register to be accessed during the read or write operation. |
Figure 58 shows the serial interface timing diagram for a DAC39J84 write operation. SCLK is the serial interface clock input to DAC39J84. Serial data enable SDENB is an active low input to DAC39J84. SDIO is serial data in. Input data to DAC39J84 is clocked on the rising edges of SCLK.
Figure 58. Serial Interface Write Timing Diagram
Figure 59 shows the serial interface timing diagram for a DAC39J84 read operation. SCLK is the serial interface clock input to DAC39J84. Serial data enable SDENB is an active low input to DAC39J84. SDIO is serial data in during the instruction cycle. In 3 pin configuration, SDIO is data out from the DAC39J84 during the data transfer cycle, while SDO is in a high-impedance state. In 4 pin configuration, both SDIO and SDO are data out from the DAC39J84 during the data transfer cycle. At the end of the data transfer, SDIO and SDO will output low on the final falling edge of SCLK until the rising edge of SDENB when they will 3-state.
Figure 59. Serial Interface Read Timing Diagram
In the SIF interface there are four types of registers:
In many applications, such as multi antenna systems where the various transmit channels information is correlated, it is required that the latency across the link is deterministic and multiple DAC devices are completely synchronized such that their outputs are phase aligned. DAC39J84 achieves the deterministic latency using SYSREF (JESD204B Subclass 1).
SYSREF is generated from the same clock domain as DACCLK, and is sampled at the rising edges of the device clock. It can be periodic, single-shot or “gapped” periodic. After having resynchronized its local multiframe clock (LMFC) to SYSREF, the DAC will request a link re-initialization via SYNC interface. Processing of the signal on the SYSREF input can be enabled and disabled via the SPI interface.
The DAC39J84 includes a multiplexer after the JESD204B interface that allows any input stream A-B to be routed to any signal cannel A-B. See pathx_in_sel for details on how to configure the cross-bar switches.
Figure 60 through Figure 63 show the magnitude spectrum response for the FIR0, FIR1, FIR2 and FIR3 interpolating filters where fIN is the input data rate to the FIR filter. Figure 64 to Figure 67 show the composite filter response for 2x, 4x, 8x and 16x interpolation. The transition band for all interpolation settings is from 0.4 to 0.6 x fDATA (the input data rate to the device) with < 0.001dB of pass-band ripple and > 90 dB stop-band attenuation.
The DAC39J84 includes a no interpolation 1x mode. However, the input data rate in this mode is limited to 1250MSPS. See more details in Table 11.
The DAC39J84 also has a 9-tap inverse sinc filter (FIR4) that runs at the DAC update rate (fDAC) that can be used to flatten the frequency response of the sample-and-hold output. The DAC sample-and-hold output sets the output current and holds it constant for one DAC clock cycle until the next sample, resulting in the well-known sin(x)/x or sinc(x) frequency response (Figure 68, red line). The inverse sinc filter response (Figure 68, blue line) has the opposite frequency response from 0 to 0.4 x Fdac, resulting in the combined response (Figure 68, green line). Between 0 to 0.4 x fDAC, the inverse sinc filter compensates the sample-and-hold roll-off with less than 0.03 dB error.
The inverse sinc filter has a gain > 1 at all frequencies. Therefore, the signal input to FIR4 must be reduced from full scale to prevent saturation in the filter. The amount of back-off required depends on the signal frequency, and is set such that at the signal frequencies the combination of the input signal and filter response is less than 1 (0 dB). For example, if the signal input to FIR4 is at 0.25 x fDAC, the response of FIR4 is 0.9 dB, and the signal must be backed off from full scale by 0.9 dB to avoid saturation. The gain function in the QMC blocks can be used to reduce the amplitude of the input signal. The advantage of FIR4 having a positive gain at all frequencies is that the user is then able to optimize the back-off of the signal based on its frequency.
The filter taps for all digital filters are listed in Table 14. Note that the loss of signal amplitude may result in lower SNR due to decrease in signal amplitude.









| 2x INTERPOLATING HALF-BAND FILTERS | NON-INTERPOLATING INVERSE-SINC FILTER |
||||||||
|---|---|---|---|---|---|---|---|---|---|
| FIR0 | FIR1 | FIR2 | FIR3 | FIR4 | |||||
| 59 Taps | 23 Taps | 11 Taps | 11 Taps | 9 Taps | |||||
| 6 | 6 | –12 | –12 | 29 | 29 | 3 | 3 | 1 | 1 |
| 0 | 0 | 0 | 0 | 0 | 0 | 0 | 0 | –4 | –4 |
| –19 | –19 | 84 | 84 | –214 | –214 | –25 | –25 | 13 | 13 |
| 0 | 0 | 0 | 0 | 0 | 0 | 0 | 0 | –50 | –50 |
| 47 | 47 | –336 | –336 | 1209 | 1209 | 150 | 150 | 592(1) | |
| 0 | 0 | 0 | 0 | 2048(1) | 256(1) | ||||
| –100 | –100 | 1006 | 1006 | ||||||
| 0 | 0 | 0 | 0 | ||||||
| 192 | 192 | –2691 | –2691 | ||||||
| 0 | 0 | 0 | 0 | ||||||
| –342 | –342 | 10141 | 10141 | ||||||
| 0 | 0 | 16384(1) | |||||||
| 572 | 572 | ||||||||
| 0 | 0 | ||||||||
| –914 | –914 | ||||||||
| 0 | 0 | ||||||||
| 1409 | 1409 | ||||||||
| 0 | 0 | ||||||||
| –2119 | –2119 | ||||||||
| 0 | 0 | ||||||||
| 3152 | 3152 | ||||||||
| 0 | 0 | ||||||||
| –4729 | –4729 | ||||||||
| 0 | 0 | ||||||||
| 7420 | 7420 | ||||||||
| 0 | 0 | ||||||||
| –13334 | –13334 | ||||||||
| 0 | 0 | ||||||||
| 41527 | 41527 | ||||||||
| 65536(1) | |||||||||
The DAC39J84 has two full complex mixer (FMIX) blocks with independent Numerically Controlled Oscillators (NCO) that enables flexible frequency placement without imposing additional limitations in the signal bandwidth. The NCOs have 48-bit frequency registers (phaseaddab(47:0) and phaseaddcd(47:0)) and 16-bit phase registers (phaseoffsetab(15:0) and phaseoffsetcd(15:0)) that generate the sine and cosine terms for the complex mixing. The NCO block diagram is shown in Figure 69.
Figure 69. NCO Block Diagram
Synchronization of the NCOs occurs by resetting the NCO accumulators to zero. The synchronization source is selected by syncsel_NCO(3:0) in config31. The frequency word in the phaseaddab(47:0) and phaseaddcd(47:0) registers is added to the accumulators every clock cycle, fDAC. The output frequency of the NCO is

Treating the two complex channels in the DAC39J84 as complex vectors of the form I + j Q, the output of FMIX IOUT(t) and QOUT(t) is
IOUT(t) = (IIN(t)cos(2πfNCOt + δ) – QIN(t)sin(2πfNCOt + δ)) x 2(mixer_gain – 1)
QOUT(t) = (IIN(t)sin(2πfNCOt + δ) + QIN(t)cos(2π fNCOt + δ)) x 2(mixer_gain – 1)
where t is the time since the last resetting of the NCO accumulator, δ is the phase offset value and mixer_gain is either 0 or 1. δ is given by:
δ = 2π × phase_offsetAB/CD(15:0)/216
A block diagram of the mixer is shown in Figure 70. The complex mixer can be used as a digital quadrature modulator with a real output simply by only using the IOUT branch and ignoring the QOUT branch.
Figure 70. Complex Mixer Block Diagram
The maximum output amplitude of FMIX occurs if IIN(t) and QIN(t) are simultaneously full scale amplitude and the sine and cosine arguments are equal to 2π × fNCOt + δ (2N-1) x π/4 (N = 1, 2, ...).
With mixer_gain = 0 in config2, the gain through FMIX is sqrt(2)/2 or –3 dB. This loss in signal power is in most cases undesirable, and it is recommended that the gain function of the QMC block be used to increase the signal by 3 dB to compensate. With mixer_gain = 1, the gain through FMIX is sqrt(2) or +3 dB, which can cause clipping of the signal if IIN(t) and QIN(t) are simultaneously near full scale amplitude and should therefore be used with caution.
In addition to the full complex mixers the DAC39J84 also has a coarse mixer block capable of shifting the input signal spectrum by the fixed mixing frequencies ±n × fS/8. Using the coarse mixer instead of the full mixers will result in lower power consumption.
Treating the two complex channels as complex vectors of the form I(t) + j Q(t), the outputs of the coarse mixer, IOUT(t) and QOUT(t) are equivalent to:
IOUT(t) = I(t)cos(2πfCMIXt) – Q(t)sin(2πfCMIXt)
QOUT(t) = I(t)sin(2πfCMIXt) + Q(t)cos(2πfCMIXt)
where fCMIX is the fixed mixing frequency selected by cmix=(fs8, fs4, fs2, fsm4). The mixing combinations are described in Table 14.
| cmix(3:0) | Fs/8 MIXER cmix(3) |
Fs/4 MIXER cmix(2) |
Fs/2 MIXER cmix(1) |
-Fs/4 MIXER cmix(0) |
MIXING MODE |
|---|---|---|---|---|---|
| 0000 | Disabled | Disabled | Disabled | Disabled | No mixing |
| 0001 | Disabled | Disabled | Disabled | Enabled | –Fs/4 |
| 0010 | Disabled | Disabled | Enabled | Disabled | Fs/2 |
| 0100 | Disabled | Enabled | Disabled | Disabled | +Fs/4 |
| 1000 | Enabled | Disabled | Disabled | Disabled | +Fs/8 |
| 1010 | Enabled | Disabled | Enabled | Disabled | –3Fs/8 |
| 1100 | Enabled | Enabled | Disabled | Disabled | +3Fs/8 |
| 1110 | Enabled | Enabled | Enabled | Disabled | –Fs/8 |
| All others | — | — | — | — | Not recommended |
DAC39J84 supports the addition of a band limited dither to the DAC output after the complex mixer. This feature is enabled by set dither_ena to “1” and can be useful in reducing the high order harmonics. The generated dithering sequence can be optionally up-converted to an offset of Fs/2 by setting dither_mixer_ena to “1”. The added dithering sequence has variable amplitude in 6 dB steps via dither_sra_sel.
The DAC39J84 has a complex summation block which is to sum channel A with channel C, channel B with Channel D, and the resulted complex summation are divided by 2 and sent via channel A and channel B. This feature is enabled by set output_sum to “1” and can be useful for multi-band application.
The DAC39J84 includes a Quadrature Modulator Correction (QMC) block. The QMC blocks provide a mean for changing the gain and phase of the complex signals to compensate for any I and Q imbalances present in an analog quadrature modulator. The block diagram for the QMC block is shown in Figure 71. The QMC block contains 3 programmable parameters.
Registers qmc_gaina/b(10:0) and qmc_gainc/d(10:0) controls the I and Q path gains and is an 11-bit unsigned value with a range of 0 to 1.9990 and the default gain is 1.0000. The implied decimal point for the multiplication is between bit 9 and bit 10. The resolution allows suppression to > 65 dBc for a frequency independent IQ imbalance (the fine delay FIR block also contains gain control through the filter taps or inverse gain block that allows control with > 20 bits resolution, which can be used to improve the sideband suppression).
Register qmc_phaseab/cd(11:0) control the phase imbalance between I and Q and are a 12-bit values with a range of –0.5 to approximately 0.49975. The QMC phase term is not a direct phase rotation but a constant that is multiplied by each "Q" sample then summed into the "I" sample path. This is an approximation of a true phase rotation in order to keep the implementation simple. The resolution of the phase term allows suppression to > 80 dBc for a frequency independent IQ imbalance.
LO feed-through can be minimized by adjusting the DAC offset feature described below.
Figure 71. QMC Block Diagram
Registers qmc_offseta(12:0), qmc_offsetb(12:0), qmc_offsetc(12:0) and qmc_offsetd(12:0) can be used to independently adjust the DC offsets of each channel. The offset values are in represented in 2s-complement format with a range from –4096 to 4095. The LSB resolution of the offset allows LO suppression to better than 90 dBFS.
The offset value adds a digital offset to the digital data before digital-to-analog conversion. Since the offset is added directly to the data it may be necessary to back off the signal to prevent saturation. Both data and offset values are LSB aligned.
Figure 72. Digital Offset Block Diagram
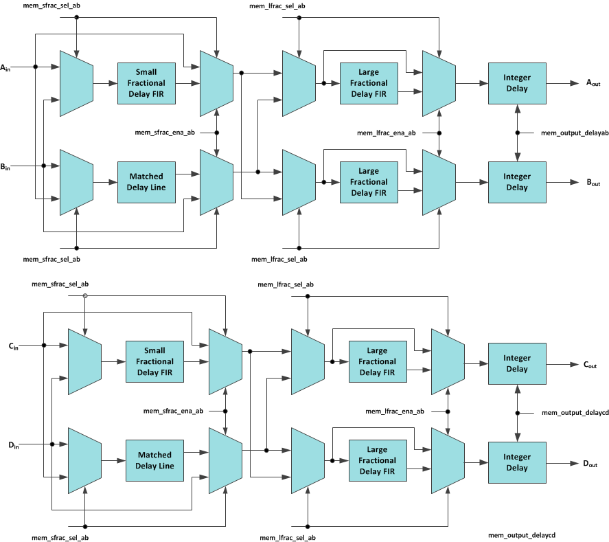
A complex transmitter system typically is consisted of a DAC, reconstruction filter network, and I/Q modulator. Besides the gain and phase mismatch contribution, there could also be timing mismatch contribution from each components. For instance, the timing mismatch could come from the PCB trace length variation between the I and Q channels and the group delay variation from the reconstruction filter. This timing mismatch in the complex transmitter system creates phase mismatch that varies linearly with respect to frequency. To compensate for the I/Q imbalances due to this mismatch, the DAC39J84 has group delay correction block for each DAC channel.
DAC39J84 incorporates 2 FIR filters for small fractional group delay and 4 FIR filters for large fractional group delay. The input data to this block consists of 2, complex data (I/Q) channels i.e. 4 buses of 16-bit data. Control bits from configuration registers select the data path for all inputs through this block. Each input can either go through the small fractional delay filter (while its conjugate part goes through the matched delay line) or bypass the small fractional delay sub-block completely (matched delay line is bypassed for the conjugate part). The input to the large fractional delay F can either come from the output of small fractional delay sub-block or the original input to the block. The large fractional delay sub-block can also be completely bypassed if desired.
DAC39J84 also include an integer delay block following each large fractional group delay filter, which can further delay the DAC output by [0-3]×Tdac. Channel A&B share the same control signal output_delayab, and channel C&D share the same control signal output_delaycd, which means that channel A&B have the same integer delay, and channel C&D have the same integer delay.
Figure 73. Diagram of Group Delay Correction
The coefficients of the FIR filters for small fractional delay are programmable to user defined values which allows users to implement their own filter transfer functions. Filter designs supporting group delay variation in the range [0.002 0.198]×Tdac, where T is the time period of DAC Clock, is listed in Table 16. The bit widths of all coefficients are fixed, which puts limits on the range of values each coefficient can acquire.
| COEFFICIENT | RANGE |
|---|---|
| C0 | [–2,1] |
| C1 | [–16,15] |
| C2 | [–128,127] |
| C3 | [–512,511] |
| C4 | [–262144,262143] |
| C5 | [–512,511] |
| C6 | [–256,255] |
| C7 | [–64,63] |
| C8 | [–16,15] |
| C9 | [–2,1] |
| C0 | C1 | C2 | C3 | C4 | C5 | C6 | C7 | C8 | C9 | InvGain NUMERATOR |
DELAY [Tdac] |
|---|---|---|---|---|---|---|---|---|---|---|---|
| 1 | -12 | 64 | –273 | 195897 | 393 | -137 | 43 | -9 | 1 | 5479 | 0.002 |
| 1 | -12 | 64 | -272 | 97872 | 393 | -137 | 43 | -9 | 1 | 10963 | 0.004 |
| 1 | -12 | 64 | -271 | 65138 | 394 | -137 | 43 | -9 | 1 | 16465 | 0.006 |
| 1 | -12 | 64 | -270 | 48873 | 395 | -137 | 43 | -9 | 1 | 21936 | 0.008 |
| 1 | -12 | 64 | -270 | 39068 | 395 | -137 | 43 | -9 | 1 | 27431 | 0.01 |
| 1 | -12 | 64 | -269 | 32555 | 396 | -137 | 43 | -9 | 1 | 32904 | 0.012 |
| 1 | -12 | 63 | -269 | 27892 | 396 | -137 | 43 | -9 | 1 | 38390 | 0.014 |
| 1 | -12 | 63 | -268 | 24387 | 397 | -138 | 43 | -9 | 1 | 43889 | 0.016 |
| 1 | -12 | 63 | -267 | 21666 | 398 | -138 | 43 | -9 | 1 | 49377 | 0.018 |
| 1 | -12 | 63 | -267 | 19496 | 398 | -138 | 43 | -9 | 1 | 54850 | 0.02 |
| 1 | -12 | 63 | -266 | 17722 | 399 | -138 | 43 | -9 | 1 | 60309 | 0.022 |
| 1 | -12 | 63 | -265 | 16235 | 400 | -138 | 43 | -9 | 1 | 65797 | 0.024 |
| 1 | -12 | 63 | -265 | 14981 | 400 | -138 | 43 | -9 | 1 | 71274 | 0.026 |
| 1 | -12 | 63 | -264 | 13907 | 401 | -138 | 43 | -9 | 1 | 76734 | 0.028 |
| 1 | -12 | 63 | -263 | 12973 | 402 | -138 | 43 | -9 | 1 | 82210 | 0.03 |
| 1 | -12 | 63 | -263 | 12159 | 402 | -138 | 43 | -9 | 1 | 87674 | 0.032 |
| 1 | -12 | 63 | -262 | 11439 | 403 | -138 | 43 | -9 | 1 | 93134 | 0.034 |
| 1 | -12 | 63 | -262 | 10798 | 404 | -138 | 43 | -9 | 1 | 98608 | 0.036 |
| 1 | -12 | 62 | -261 | 10227 | 404 | -139 | 43 | -9 | 1 | 104075 | 0.038 |
| 1 | -12 | 62 | -261 | 9714 | 405 | -139 | 43 | -9 | 1 | 109510 | 0.04 |
| 1 | -12 | 62 | -260 | 9246 | 406 | -139 | 43 | -9 | 1 | 114974 | 0.042 |
| 1 | -12 | 62 | -259 | 8823 | 406 | -139 | 43 | -9 | 1 | 120415 | 0.044 |
| 1 | -12 | 62 | -259 | 8435 | 407 | -139 | 43 | -9 | 1 | 125878 | 0.046 |
| 1 | -12 | 62 | -258 | 8080 | 408 | -139 | 43 | -9 | 1 | 131312 | 0.048 |
| 1 | -12 | 62 | -257 | 7754 | 408 | -139 | 43 | -9 | 1 | 136748 | 0.05 |
| 1 | -12 | 62 | -257 | 7454 | 409 | -139 | 43 | -9 | 1 | 142161 | 0.052 |
| 1 | -12 | 62 | -256 | 7174 | 410 | -139 | 43 | -9 | 1 | 147593 | 0.054 |
| 1 | -12 | 62 | -256 | 6916 | 411 | -139 | 43 | -9 | 1 | 152998 | 0.056 |
| 1 | -12 | 62 | -255 | 6675 | 411 | -139 | 43 | -9 | 1 | 158416 | 0.058 |
| 1 | -12 | 62 | -255 | 6450 | 412 | -139 | 43 | -9 | 1 | 163830 | 0.06 |
| 1 | -12 | 61 | -254 | 6239 | 413 | -140 | 43 | -9 | 1 | 169280 | 0.062 |
| 1 | -12 | 61 | -253 | 6042 | 413 | -140 | 43 | -9 | 1 | 174677 | 0.064 |
| 1 | -12 | 61 | -253 | 5856 | 414 | -140 | 43 | -9 | 1 | 180098 | 0.066 |
| 1 | -12 | 61 | -252 | 5683 | 415 | -140 | 43 | -9 | 1 | 185416 | 0.068 |
| 1 | -12 | 61 | -252 | 5518 | 416 | -140 | 43 | -9 | 1 | 190820 | 0.07 |
| 1 | -12 | 61 | -251 | 5363 | 416 | -140 | 43 | -9 | 1 | 196189 | 0.072 |
| 1 | -12 | 61 | -251 | 5215 | 417 | -140 | 43 | -9 | 1 | 201604 | 0.074 |
| 1 | -12 | 61 | -250 | 5076 | 418 | -140 | 43 | -9 | 1 | 206927 | 0.076 |
| 1 | -12 | 61 | -249 | 4944 | 419 | -140 | 43 | -9 | 1 | 212244 | 0.078 |
| 1 | -12 | 61 | -249 | 4819 | 419 | -140 | 43 | -9 | 1 | 217621 | 0.08 |
| 1 | -12 | 61 | -248 | 4700 | 420 | -140 | 43 | -9 | 1 | 222907 | 0.082 |
| 1 | -12 | 61 | -248 | 4586 | 421 | -141 | 43 | -9 | 1 | 228310 | 0.084 |
| 1 | -12 | 60 | -247 | 4477 | 422 | -141 | 43 | -9 | 1 | 233676 | 0.086 |
| 1 | -12 | 60 | -247 | 4375 | 422 | -141 | 43 | -9 | 1 | 238981 | 0.088 |
| 1 | -12 | 60 | -246 | 4275 | 423 | -141 | 43 | -9 | 1 | 244310 | 0.09 |
| 1 | -12 | 60 | -246 | 4181 | 424 | -141 | 44 | -9 | 1 | 249533 | 0.092 |
| 1 | -12 | 60 | -245 | 4090 | 425 | -141 | 44 | -9 | 1 | 254803 | 0.094 |
| 1 | -12 | 60 | -245 | 4003 | 425 | -141 | 44 | -9 | 1 | 260175 | 0.096 |
| 1 | -12 | 60 | -244 | 3920 | 426 | -141 | 44 | -9 | 1 | 265384 | 0.098 |
| 1 | -12 | 60 | -243 | 3840 | 427 | -141 | 44 | -9 | 1 | 270600 | 0.1 |
| 1 | -12 | 60 | -243 | 3763 | 428 | -141 | 44 | -9 | 1 | 275884 | 0.102 |
| 1 | -12 | 60 | -242 | 3690 | 429 | -141 | 44 | -9 | 1 | 281011 | 0.104 |
| 1 | -12 | 60 | -242 | 3619 | 429 | -142 | 44 | -9 | 1 | 286408 | 0.106 |
| 1 | -12 | 60 | -241 | 3550 | 430 | -142 | 44 | -9 | 1 | 291619 | 0.108 |
| 1 | -12 | 60 | -241 | 3484 | 431 | -142 | 44 | -9 | 1 | 296860 | 0.11 |
| 1 | -12 | 59 | -240 | 3421 | 432 | -142 | 44 | -9 | 1 | 302037 | 0.112 |
| 1 | -12 | 59 | -240 | 3360 | 433 | -142 | 44 | -9 | 1 | 307222 | 0.114 |
| 1 | -12 | 59 | -239 | 3300 | 433 | -142 | 44 | -9 | 1 | 312498 | 0.116 |
| 1 | -12 | 59 | -239 | 3243 | 434 | -142 | 44 | -9 | 1 | 317675 | 0.118 |
| 1 | -12 | 59 | -238 | 3188 | 435 | -142 | 44 | -9 | 1 | 322736 | 0.12 |
| 1 | -12 | 59 | -238 | 3134 | 436 | -142 | 44 | -9 | 1 | 327960 | 0.122 |
| 1 | -12 | 59 | -237 | 3082 | 437 | -142 | 44 | -9 | 1 | 333046 | 0.124 |
| 1 | -12 | 59 | -237 | 3033 | 438 | -143 | 44 | -9 | 1 | 338186 | 0.126 |
| 1 | -12 | 59 | -236 | 2984 | 438 | -143 | 44 | -9 | 1 | 343378 | 0.128 |
| 1 | -11 | 59 | -236 | 2937 | 439 | -143 | 44 | -9 | 1 | 348391 | 0.13 |
| 1 | -11 | 59 | -235 | 2891 | 440 | -143 | 44 | -9 | 1 | 353437 | 0.132 |
| 1 | -11 | 59 | -235 | 2847 | 441 | -143 | 44 | -9 | 1 | 358511 | 0.134 |
| 1 | -11 | 58 | -234 | 2804 | 442 | -143 | 44 | -9 | 1 | 363611 | 0.136 |
| 1 | -11 | 58 | -234 | 2762 | 443 | -143 | 44 | -9 | 1 | 368730 | 0.138 |
| 1 | -11 | 58 | -233 | 2722 | 443 | -143 | 44 | -9 | 1 | 373735 | 0.14 |
| 1 | -11 | 58 | -233 | 2682 | 444 | -143 | 44 | -9 | 1 | 378879 | 0.142 |
| 1 | -11 | 58 | -232 | 2644 | 445 | -143 | 44 | -9 | 1 | 383753 | 0.144 |
| 1 | -11 | 58 | -232 | 2607 | 446 | -143 | 44 | -9 | 1 | 388755 | 0.146 |
| 1 | -11 | 58 | -231 | 2570 | 447 | -144 | 44 | -9 | 1 | 393889 | 0.148 |
| 1 | -11 | 58 | -231 | 2535 | 448 | -144 | 44 | -9 | 1 | 398864 | 0.15 |
| 1 | -11 | 58 | -230 | 2501 | 449 | -144 | 44 | -9 | 1 | 403662 | 0.152 |
| 1 | -11 | 58 | -230 | 2467 | 449 | -144 | 44 | -9 | 1 | 408889 | 0.154 |
| 1 | -11 | 58 | -229 | 2435 | 450 | -144 | 44 | -9 | 1 | 413614 | 0.156 |
| 1 | -11 | 58 | -229 | 2403 | 451 | -144 | 44 | -9 | 1 | 418613 | 0.158 |
| 1 | -11 | 58 | -228 | 2372 | 452 | -144 | 44 | -9 | 1 | 423400 | 0.16 |
| 1 | -11 | 57 | -228 | 2342 | 453 | -144 | 44 | -9 | 1 | 428468 | 0.162 |
| 1 | -11 | 57 | -227 | 2313 | 454 | -144 | 44 | -9 | 1 | 433135 | 0.164 |
| 1 | -11 | 57 | -227 | 2284 | 455 | -144 | 44 | -9 | 1 | 438083 | 0.166 |
| 1 | -11 | 57 | -226 | 2256 | 456 | -145 | 44 | -9 | 1 | 442963 | 0.168 |
| 1 | -11 | 57 | -226 | 2228 | 457 | -145 | 44 | -9 | 1 | 447952 | 0.17 |
| 1 | -11 | 57 | -225 | 2202 | 458 | -145 | 44 | -9 | 1 | 452483 | 0.172 |
| 1 | -11 | 57 | -225 | 2175 | 459 | -145 | 44 | -9 | 1 | 457495 | 0.174 |
| 1 | -11 | 57 | -224 | 2150 | 459 | -145 | 44 | -9 | 1 | 462222 | 0.176 |
| 1 | -11 | 57 | -224 | 2125 | 460 | -145 | 44 | -9 | 1 | 467047 | 0.178 |
| 1 | -11 | 57 | -223 | 2100 | 461 | -145 | 44 | -9 | 1 | 471767 | 0.18 |
| 1 | -11 | 57 | -223 | 2076 | 462 | -145 | 44 | -9 | 1 | 476583 | 0.182 |
| 1 | -11 | 57 | -223 | 2053 | 463 | -145 | 44 | -9 | 1 | 481283 | 0.184 |
| 1 | -11 | 57 | -222 | 2030 | 464 | -145 | 44 | -9 | 1 | 485856 | 0.186 |
| 1 | -11 | 57 | -222 | 2008 | 465 | -146 | 44 | -9 | 1 | 490741 | 0.188 |
| 1 | -11 | 56 | -221 | 1986 | 466 | -146 | 44 | -9 | 1 | 495497 | 0.19 |
| 1 | -11 | 56 | -221 | 1964 | 467 | -146 | 44 | -9 | 1 | 500346 | 0.192 |
| 1 | -11 | 56 | -220 | 1943 | 468 | -146 | 44 | -9 | 1 | 504815 | 0.194 |
| 1 | -11 | 56 | -220 | 1923 | 469 | -146 | 44 | -9 | 1 | 509365 | 0.196 |
| 1 | -11 | 56 | -219 | 1903 | 470 | -146 | 44 | -9 | 1 | 513752 | 0.198 |
The coefficients of FIR filters for large fractional delay can only be chosen from a predefined set of values. Each set of values produces a specific delay with a step of 1/8×Tdac. The value of coefficients as well as their resultant fractional delay is provided in Table 17.
| lfras_coefsel_x | C0 | C1 | C2 | C3 | C4 | C5 | C6 | C7 | InvGain NUMERATOR |
DELAY [Tdac] |
|---|---|---|---|---|---|---|---|---|---|---|
| 000 | -1 | 9 | -39 | 532 | 76 | -24 | 7 | -1 | 7503 | 0.1250 |
| 001 | -1 | 8 | -35 | 259 | 87 | -25 | 7 | -1 | 14028 | 0.2500 |
| 010 | -1 | 7 | -31 | 168 | 101 | -26 | 7 | -1 | 18725 | 0.3750 |
| 011 | -1 | 7 | -27 | 122 | 122 | -27 | 7 | -1 | 20764 | 0.5000 |
| 100 | — | — | — | — | — | — | — | — | — | — |
| 101 | -1 | 7 | -26 | 101 | 168 | -31 | 7 | -1 | 18725 | 06250 |
| 110 | -1 | 7 | -25 | 87 | 259 | -35 | 8 | -1 | 14028 | 0.7500 |
| 111 | -1 | 7 | -24 | 76 | 532 | -39 | 9 | -1 | 7503 | 0.8750 |
The DAC39J84 includes an output multiplexer before the digital to analog converters that allows any signal channel A-D to be routed to any DAC A-D. See pathx_out_sel for details on how to configure the cross-bar switches.
DAC39J84 provides an optional mechanism to protect the Power Amplifier (PA) in cases when the signal power shows some abnormality. For example, if the data clock is lost, the FIFO would automatically generate a single tone signal, which causes abnormally high average power and could be dangerous to the PA. In the PA protection mechanism, the signal power is monitored by maintaining an sliding window accumulation of last N samples. N is selectable to be 64 or 128 based on the setting of pap_dlylen_sel. The average amplitude of input signal is computed by dividing accumulated value by the number of samples in the delay-line (N). The result is then compared against a threshold (pap_vth). If the threshold is violated, the delayed input signal is divided by a value chosen by pap_gain, to form a scaled down version of the input signal. Since PAP output derives from a delay-line, there is deterministic latency of at least N cycles from the block input to block output. The PA protection is enabled by setting the pap_ena bit to “1”.
Figure 74. Diagram of Power Measurement and PA Protection Mechanism
DAC39J84 supports a number of basic pattern generation and verification of SerDes via SIF. Three pseudo random bit stream (PRBS) sequences are available, along with an alternating 0/1 pattern and a 20-bit user-defined sequence. The 27-1,231-1 or 223-1 sequences implemented can often be found programmed into standard test equipment, such as a Bit Error Rate Tester (BERT). Pattern generation and verification selection is via the TESTPATT fields of rw_cfgrx0[14:12], as shown in Table 18.
| TESTPATT | EFFECT |
|---|---|
| 000 | Test mode disabled. |
| 001 | Alternating 0/1 Pattern. An alternating 0/1 pattern with a period of 2UI. |
| 010 | Generate or Verify 27-1 PRBS. Uses a 7-bit LFSR with feedback polynomial x7 + x6 + 1. |
| 011 | Generate or Verify 223 -1 PRBS. Uses an ITU O.150 conformant 23-bit LFSR with feedback polynomial x23 + x18 + 1. |
| 100 | Generate or Verify 231-1 PRBS. Uses an ITU O.150 conformant 31-bit LFSR with feedback polynomial x31 + x28 + 1. |
| 101 | User-defined 20-bit pattern. Uses the USR PATT IEEE1500 Tuning instruction field to specify the pattern. The default value is 0x66666. |
| 11x | Reserved |
Pattern verification compares the output of the serial to parallel converter with an expected pattern. When there is a mismatch, the TESTFAIL bit is driven high, which can be programmed to come out the ALARM pin by setting dtest[3:0] to “0011”.
DAC39J84 also provide a number of advanced diagnostic capabilities controlled by the IEEE 1500 interface. These are:
The SerDes blocks support the following IEEE1500 instructions:
| INSTRUCTION | OPCODE | DESCRIPTION |
|---|---|---|
| ws_bypass | 0x00 | Bypass. Selects a 1-bit bypass data register. Use when accessing other macros on the same IEEE1500 scan chain. |
| ws_cfg | 0x35 | Configuration. Write protection options for other instructions. |
| ws_core | 0x30 | Core. Fields also accessible via dedicated core-side ports. |
| ws_tuning | 0x31 | Tuning. Fields for fine tuning macro performance. |
| ws_debug | 0x32 | Debug. Fields for advanced control, manufacturing test, silicon characterization and debug |
| ws_unshadowed | 0x34 | Unshadowed. Fields for silicon characterization. |
| ws_char | 0x33 | Char. Fields used for eye scan. |
The data for each SerDes instruction is formed by chaining together sub-components called head, body (receiver or transmitter) and tail. DAC39J84 uses two SerDes receiver blocks R0 and R1, each of which contains 4 receive lanes (channels), the data for each IEEE1500 instruction is formed by chaining {head, receive lane 0, receive lane 1, receive lane 2, receive lane 3, tail}. A description of bits in head, body and tail for each instruction is given as follows:
NOTE
All multi-bit signals in each chain are packed with bits reversed e.g. mpy[7:0] in ws_core head subchain is packed as {retime, enpll, mpy[0:7], vrange,lb[0:1]}. All DATA REGISTER READS from SerDes Block R0 should read 1 bit more than the desired number of bits and discard the first bit received on TDO e.g., to read 40-bit data from R0 block, 41 bits should be read off from TDO and the first bit received should be discarded. Similarly, any data written to SerDes Block R0 Data Registers should be prefixed with an extra 0.
| FIELD | DESCRIPTION |
|---|---|
| HEAD (STARTING FROM THE MSB OF CHAIN) | |
| RETIME | No function. |
| CORE_WE | Core chain write enable. |
| RECEIVER (FOR EACH LANE 0,1,2,3) | |
| CORE_WE | Core chain write enable. |
| TUNING_WE | Tuning chain write enable. |
| DEBUG_WE | Reserved. |
| CHAR_WE | Char chain write enable. |
| UNSHADOWED_WE | Reserved. |
| TAIL (ENDING WITH THE LSB OF CHAIN) | |
| CORE_WE | Core chain write enable. |
| TUNING_WE | Tuning chain write enable. |
| DEBUG_WE | Reserved. |
| RETIME | No function. |
| CHAIN LENGTH = 26 BITS | |
| FIELD | DESCRIPTION |
|---|---|
| HEAD (STARTING FROM THE MSB OF CHAIN) | |
| RETIME | No function. |
| ENPLL | PLL enable. |
| MPY[7:0] | PLL multiply. |
| VRANGE | VCO range. |
| ENDIVCLK | Enable DIVCLK output |
| LB[1:0] | Loop bandwidth |
| RECEIVER (FOR EACH LANE 0,1,2,3) | |
| ENRX | Receiver enable. |
| SLEEPRX | Receiver sleep mode. |
| BUSWIDTH[2:0] | Bus width. |
| RATE[1:0] | Operating rate. |
| INVPAIR | Invert polarity. |
| TERM[2:0] | Termination. |
| ALIGN[1:0] | Symbol alignment. |
| LOS[2:0] | Loss of signal enable. |
| CDR[2:0] | Clock/data recovery. |
| EQ[2:0] | Equalizer. |
| EQHLD | Equalizer hold. |
| ENOC | Offset compensation. |
| LOOPBACK[1:0] | Loopback. |
| BSINRXP | Boundary scan initialization. |
| BSINRXN | Boundary scan initialization. |
| RESERVED | Reserved. |
| testpatt[2:0] | Test pattern selection. |
| TESTFAIL | Test failure (real time). |
| LOSDTCT | Loss of signal detected (real time). |
| BSRXP | Boundary scan data. |
| BSRXN | Boundary scan data. |
| OCIP | Offset compensation in progress. |
| EQOVER | Received signal over equalized. |
| EQUNDER | Received signal under equalized. |
| LOSDTCT | Loss of signal detected (sticky). |
| SYNC | Re-alignment done, or aligned comma output (sticky) |
| RETIME | No function. |
| TAIL (ENDING WITH THE LSB OF CHAIN) | |
| CLKBYP[1:0] | Clock bypass. |
| SLEEPPLL | PLL sleep mode. |
| RESERVED | Reserved. |
| LOCK | PLL lock (real time). |
| BSINITCLK | Boundary scan initialization clock. |
| ENBSTX | Enable Tx boundary scan. |
| ENBSRX | Enable Rx boundary scan. |
| ENBSPT | Rx pulse boundary scan. |
| RESERVED | Reserved. |
| NEARLOCK | PLL near to lock. |
| UNLOCK | PLL lock (sticky). |
| CFG OVR | Configuration over-ride. |
| RETIME | No function. |
| CHAIN LENGTH = 196 BITS | |
| FIELD | DESCRIPTION |
|---|---|
| HEAD (STARTING FROM THE MSB OF CHAIN) | |
| RETIME | No function. |
| RECEIVER (FOR EACH LANE 0,1,2,3) | |
| PATTERRTHR[2:0] | Resync error threshold. |
| PATT TIMER | PRBS Timer. |
| RXDSEL[3:0] | Status select. |
| ENCOR | Enable clear-on-read for error counter. |
| EQZERO[4:0] | EQZ OVRi Equalizer zero. |
| EQZ OVR | Equalizer zero over-ride. |
| EQLEVEL[15:0] | EQ OVRi Equalizer gain observe or set. |
| EQ OVR | Equalizer over-ride. |
| EQBOOST[1:0] | Equalizer gain boost. |
| RXASEL[2:0] | Selects amux output. |
| TAIL (ENDING WITH THE LSB OF CHAIN) | |
| ASEL[3:0] | Selects amux output. |
| USR PATT[19:0] | User-defined test pattern. |
| RETIME | No function. |
| CHAIN LENGTH = 174 BITS | |
| FIELD | DESCRIPTION |
|---|---|
| HEAD (STARTING FROM THE MSB OF CHAIN) | |
| RETIME | No function. |
| RECEIVER (FOR EACH LANE 0,1,2,3) | |
| TESTFAIL | Test failure (sticky). |
| ECOUNT[11:0] | Error counter. |
| ESWORD[7:0] | Eye scan word masking. |
| ES[3:0] | Eye scan. |
| ESPO[6:0] | Eye scan phase offset. |
| ES BIT SELECT[4:0] | Eye scan compare bit select. |
| ESVO[5:0] | Eye scan voltage offset. |
| ESVO OVR | Eye scan voltage offset override. |
| ESLEN[1:0] | Eye scan run length. |
| ESRUN | Eye scan run. |
| ESDONE | Eye scan done. |
| TAIL (ENDING WITH THE LSB OF CHAIN) | |
| RETIME | No function. |
| CHAIN LENGTH = 194 BITS | |
All receive channels include a 12-bit counter for accumulating pattern verification errors. This counter is accessible via the ECOUNT IEEE1500 Char field. It is an essential part of the eye scan capability (see next section), though can be used independently of this..
The counter increments once for every cycle that the TESTFAIL bit is detected. The counter will not increment when at its maximum value (i.e., all 1s). When an IEEE1500 capture is performed, the count value is loaded into the ECOUNT scan elements (so that it can be scanned out), and the counter is then reset, provided ENCOR is set high.
ECOUNT can be used to get a measure of the bit error rate. However, as the error rate increases, it will become less accurate due to limitations of the pattern verification capabilities. Specifically, the pattern verifier checks multiple bits in parallel (as determined by the Rx bus width), and it is not possible to distinguish between 1 or more errors in this.
All receive channels provide features which facilitate mapping the received data eye or extracting a symbol response. A number of fields accessible via the IEEE1500 Char scan chain allow the required low level data to be gathered. The process of transforming this data into a map of the eye or a symbol response must then be performed externally, typically in software.
The basic principle used is as follows:
Alternatively, the algorithm can be configured to optimize the voltage offset at a specified phase offset, over a specified time interval.
Eye scan can be used in both synchronous and asynchronous systems, while receiving normal data traffic. The IEEE1500 Char fields used to directly control eye scan and symbol response extraction are ES, ESWORD, ES BIT SELECT, ESLEN, ESPO, ESVO, ESVO OVR, ESRUN and ESDONE, see Table 23. Eye scan errors are accumulated in ECOUNT.
The required eyescan mode is selected via the ES field, as shown in Table 24. When enabled, only data from the bit position within the 20-bit word specified via ES BIT SELECT is analyzed. In other words, only eye scan errors associated with data output at this bit position will accumulate in ECOUNT. The maximum legal ES BIT SELECT is 10011.
| ES[3:0] | EFFECT |
|---|---|
| 0000 | Disabled. Eye scan is disabled. |
| 0x01 | Compare. Counts mismatches between the normal sample and the eye scan sample if ES[2] = 0, and matches otherwise. |
| 0x10 | Compare zeros. As ES = 0x01, but only analyses zeros, and ignores ones. |
| 0x11 | Compare ones. As ES = 0x01, but only analyses ones, and ignores zeroes |
| 0100 | Count ones. Increments ECOUNT when the eye scan sample is a 1. |
| 1x00 | Average. Adjusts ESVO to the average eye opening over the time interval specified by ESLEN. Analyses zeroes when ES[2] = 0, and ones when ES[2]= 1. |
| 1001 1110 |
Outer. Adjusts ESVO to the outer eye opening (i.e. lowest voltage zero, highest voltage 1) over the time interval specified by ESLEN. 1001 analyses zeroes, 1110 analyses ones. |
| 1010 1101 |
Inner. Adjusts ESVO to the inner eye opening (i.e. highest voltage zero, lowest voltage 1) over the time interval specified by ESLEN. 1010 analyses zeroes, 1101 analyses ones. |
| 1x11 | Timed Compare. As ES = 001x, but analyses over the time interval specified by ESLEN. Analyses zeroes when ES[2] = 0, and ones when ES[2] = 1. |
When ES[3] = 0, the selected analysis runs continuously. However, when ES[3] = 1, only the number of qualified samples specified by ESLEN, as shown in Table 25. In this case, analysis is started by writing a 1 to ESRUN (it is not necessary to set it back to 0). When analysis completes, ESDONE will be set to 1.
| ESLen | NUMBER OF SAMPLES ANALYZED |
|---|---|
| 00 | 127 |
| 01 | 1023 |
| 10 | 8095 |
| 11 | 65535 |
When ESVO OVR = 1, the ESVO field determines the amount of offset voltage that is applied to the eye scan data samplers associated with rxpi and rxni. The amount of offset is variable between 0 and 300mV in increments of ~10mV, as shown in Table 26. When ES[3] = 1, ESVO OVR must be 0 to allow the optimized voltage offset to be read back via ESVO.
| ESVO | OFFSET (mV) |
|---|---|
| 100000 | –310 |
| .. | .. |
| 111110 | –20 |
| 111111 | –10 |
| 000000 | 0 |
| 000001 | 10 |
| 000010 | 20 |
| .. | .. |
| 011111 | 300 |
The phase position of the samplers associated with rxpi and rxni, is controlled to a precision of 1/32UI. When ES is not 00, the phase position can be adjusted forwards or backwards by more than one UI using the ESPO field, as shown in Table 27. In normal use, the range should be limited to ±0.5UI (+15 to –16 phase steps).
| ESPO | OFFSET (1/32UI) |
|---|---|
| 011111 | +63 |
| .. | .. |
| 000001 | +1 |
| 000000 | 0 |
| 111111 | –1 |
| .. | .. |
| 100000 | –64 |
DAC39J84 supports the following test patterns for JESD204B:
Users can select to output the internal data (ex, the 8b/10 decoder output, comma alignment output, lane alignment output, frame alignment output, descrambler output, etc ) of a JESD link for test purpose. See jesd_test_seq for configuration details.
The DAC39J84 incorporates a temperature sensor block which monitors the temperature by measuring the voltage across 2 transistors. The voltage is converted to an 8-bit digital word using a successive-approximation (SAR) analog to digital conversion process. The result is scaled, limited and formatted as a twos complement value representing the temperature in degrees Celsius.
The sampling is controlled by the serial interface signals SDENB and SCLK. If the temperature sensor is enabled (tsense_sleep = “0” in register config26) a conversion takes place each time the serial port is written or read. The data is only read and sent out by the digital block when the temperature sensor is read in memin_tempdata in config7. The conversion uses the first eight clocks of the serial clock as the capture and conversion clock, the data is valid on the falling eighth SCLK. The data is then clocked out of the chip on the rising edge of the ninth SCLK. No other clocks to the chip are necessary for the temperature sensor operation. As a result the temperature sensor is enabled even when the device is in sleep mode.
In order for the process described above to operate properly, the serial port read from config6 must be done with an SCLK period of at least 1 μs. If this is not satisfied the temperature sensor accuracy is greatly reduced.
The DAC39J84 includes a flexible set of alarm monitoring that can be used to alert of a possible malfunction scenario. All the alarm events can be accessed either through the SIP registers and/or through the ALARM pin. Once an alarm is set, the corresponding alarm bit in register configtbd must be reset through the serial interface to allow further testing. The set of alarms includes the following conditions:
Figure 75 shows an equivalent circuit for the DAC input clock (DACCLKP/N) and the SYSREF (SYSREFP/N).
Figure 75. DACCLKP/N and SYSREFP/N Equivalent Input Circuit
Figure 76 shows a schematic of the equivalent CMOS digital inputs of the DAC39J84. SDIO, SCLK, TCLK, SLEEP, TESTMODE and TXENABLE have pull-down resistors while SDENB, RESETB, TMS, TDI and TRSTB have pull-up resistors internal to the DAC39J84. See the specification table for logic thresholds. The pull-up and pull-down circuitry is approximately equivalent to 100kΩ.
Figure 76. CMOS Digital Equivalent Input
The DAC39J84 uses a bandgap reference and control amplifier for biasing the full-scale output current. The full-scale output current is set by applying an external resistor RBIAS to pin BIASJ. The bias current IBIAS through resistor RBIAS is defined by the on-chip bandgap reference voltage and control amplifier. The default full-scale output current equals 64 times this bias current and can thus be expressed as:
IOUTFS = 16 x IBIAS = 64 x VEXTIO / RBIAS
The DAC39J84 has a 4-bit coarse gain control coarse_dac(3:0) in the configtbd register. Using gain control, the IOUTFS can be expressed as:
IOUTFS = (coarse_dac + 1) /16 x IBIAS x 64 = (coarse_dac + 1) /16 x VEXTIO / RBIAS x 64
where VEXTIO is the voltage at pin EXTIO. The bandgap reference voltage delivers an accurate voltage of 0.9V. This reference is active when extref_ena = ‘0’ in configtbd. An external decoupling capacitor CEXT of 0.1 µF should be connected externally to pin EXTIO for compensation. The bandgap reference can additionally be used for external reference operation. In that case, an external buffer with high impedance input should be applied in order to limit the bandgap load current to a maximum of 100 nA. The internal reference can be disabled and overridden by an external reference by setting the extref_ena control bit. Capacitor CEXT may hence be omitted. pin EXTIO thus serves as either input or output node.
The full-scale output current can be adjusted from 30 mA down to 10 mA by varying resistor RBIAS or changing the externally applied reference voltage.
The CMOS DACs consist of a segmented array of PMOS current sources, capable of sourcing a full-scale output current up to 30 mA. Differential current switches direct the current to either one of the complimentary output nodes IOUTP or IOUTN. Complimentary output currents enable differential operation, thus canceling out common mode noise sources (digital feed-through, on-chip and PCB noise), dc offsets, even order distortion components, and increasing signal output power by a factor of four.
The full-scale output current is set using external resistor RBIAS in combination with an on-chip bandgap voltage reference source (+0.9 V) and control amplifier. Current IBIAS through resistor RBIAS is mirrored internally to provide a maximum full-scale output current equal to 16 times IBIAS.
The relation between IOUTP and IOUTN can be expressed as:
IOUTFS = IOUTP + IOUTN
We will denote current flowing into a node as –current and current flowing out of a node as +current. Since the output stage is a current source the current flows from the IOUTP and IOUTN pins. The output current flow in each pin driving a resistive load can be expressed as:
IOUTP = IOUTFS x CODE / 65536
IOUTN = IOUTFS x (65535 – CODE) / 65536
where CODE is the decimal representation of the DAC data input word.
For the case where IOUTP and IOUTN drive resistor loads RL directly, this translates into single ended voltages at IOUTP and IOUTN:
VOUTP = IOUT1 x RL
VOUTN = IOUT2 x RL
Assuming that the data is full scale (65535 in offset binary notation) and the RL is 25 Ω, the differential voltage between pins IOUTP and IOUTN can be expressed as:
VOUTP = 20mA x 25 Ω = 0.5 V
VOUTN = 0mA x 25 Ω = 0 V
VDIFF = VOUTP – VOUTN = 0.5V
Note that care should be taken not to exceed the compliance voltages at node IOUTP and IOUTN, which would lead to increased signal distortion.
The DAC39J84 can be easily configured to drive a doubly terminated 50 Ω cable using a properly selected RF transformer. Figure 77 and Figure 78 show the 50 Ω doubly terminated transformer configuration with 1:1 and 4:1 impedance ratio, respectively. Note that the center tap of the primary input of the transformer has to be grounded to enable a DC current flow. Applying a 20 mA full-scale output current would lead to a 0.5 Vpp for a 1:1 transformer and a 1 Vpp output for a 4:1 transformer. The low dc-impedance between IOUTP or IOUTN and the transformer center tap sets the center of the ac-signal to GND, so the 1 Vpp output for the 4:1 transformer results in an output between –0.5 V and +0.5 V.
Figure 77. Driving a Doubly Terminated 50 Ω Cable Using a 1:1 Impedance Ratio Transformer
Figure 78. Driving a Doubly Terminated 50 Ω Cable Using a 4:1 Impedance Ratio Transformer
The DAC39J84 has a single differential clock DACCLKN/P to clock the DAC cores and internal digital logic. The DAC39J84 DACCLK can be sourced directly or generated through an on-chip low-jitter phase-locked loop (PLL).
In those applications requiring extremely low noise it is recommended to bypass the PLL and source the DAC clock directly from a high-quality external clock to the DACCLK input. In most applications system clocking can be simplified by using the on-chip PLL to generate the DAC core clock while still satisfying performance requirements. In this case the DACCLK pins are used as the reference frequency input to the PLL.
In PLL bypass mode a high quality clock is sourced to the DACCLK inputs. This clock is used to directly clock the DAC39J84 DAC cores. This mode gives the device best performance and is recommended for extremely demanding applications.
The bypass mode is selected by setting the following:
In this mode the clock at the DACCLK input functions as a reference clock source to the on-chip PLL. The on-chip PLL will then multiply this reference clock to supply a higher frequency DAC cores clock. Figure 79 shows the block diagram of the PLL circuit, where N divider ratio ranges from 1 to 32, M divider ratio ranges from 1 to 256, and VCO prescaler divider from 2 to 18.
Figure 79. PLL Block Diagram
The DAC39J84 PLL mode is selected by setting the following:
The output frequency of the VCO covers two frequency spans: H-band (4.44–5.6GHz) and L-band (3.7–4.66GHz). When pll_vcosel in register config51 is “1”, the L-band is selected; when pll_vcosel is “0”, the H-band is selected. At each band, the VCO range can be further adjusted by using the 6-bits pll_vco in register config51. Figure 80 shows a typical relationship between the PLL VCO coarse tuning bits pll_vco and the VCO center frequency. The corresponding equations for the H-band and L-band VCO are given in Equation 1 and Equation 2, respectively. Note that It is recommended to shift pll_vco by +1 to guarantee the VCO operation at hot temp environment. In case of cold temp environment, shift by -1 on the variable pll_vco is recommended.
where pll_vcosel = "0" and pll_vcoitune = "11".
where pll_vcosel = "1" and pll_vcoitune = "10".
Figure 80. Typical PLL VCO Center Frequency vs Coarse Tuning Bits
Common wireless infrastructure frequencies are generated from this VCO frequency in conjunction with the pre-scaler setting pll_p in register config50 as shown in Table 28. When there are multiple valid VCO frequency and the pre-scaler settings to generate the same desired DACCLK frequency, higher pre-scaler divider ratio is recommended for better phase noise performance.
| VCO FREQUENCY (MHz) | pll_vcosel | PRE-SCALE DIVIDER | DESIRED DACCLK (MHz) | pll_p(3:0) |
|---|---|---|---|---|
| 4915.2 | 0 | 2 | 2457.6 | 0000 |
| 3932.16 | 1 | 2 | 1966.08 | 0000 |
| 4423.68 | 1 | 3 | 1474.56 | 0001 |
| 4915.2 | 0 | 4 | 1228.8 | 0010 |
| 4915.2 | 0 | 5 | 983.04 | 0011 |
| 5160.96 | 0 | 7 | 737.28 | 0101 |
| 4915.2 | 0 | 8 | 614.4 | 0110 |
| 4915.2 | 0 | 10 | 491.52 | 0111 |
The M divider is used to determine the phase-frequency-detector (PFD) and charge-pump (CP) frequency.
| DACCLK FREQUENCY (MHz) | M DIVIDER | PFD UPDATE RATE (MHz) | pll_m(7:0) |
|---|---|---|---|
| 1474.56 | 12 | 122.88 | 00001011 |
| 1474.56 | 24 | 61.44 | 00010111 |
| 1474.56 | 48 | 30.72 | 00101111 |
| 1474.56 | 64 | 15.36 | 00111111 |
The N divider in the loop allows the PFD to operate at a lower frequency than the reference clock.
The overall divide ratio inside the loop is the product of the Pre-Scale and M dividers (P*M). The 5-bit pll_cp_adj is to set the charge pump current from 0 to 1.55mA with a step of 50µA. In nominal condition, if vco runs at 5GHz with P-ratio and M-ratio set as 2 and 4, the DACCLK frequency would be 2.5GHz and PFD frequency 625MHz. This needs 600µA charge pump current to stabilize the loop and gives the optimized phase noise performance. When P*M ratio increases, the charge pump current needs to be increased accordingly to sustain enough phase margin for the loop. By tuning the charge pump current, a wide range of PM ratio can be supported with the internal loop filter. In very extreme cases when the P*M ratio is huge (ex. PFD frequency of 10MHz, VCO frequency of 4GHz) and the loop cannot be stabilized even with the largest charge pump current, an external loop filter is required.
If an external filter is required, the following filter should be connected to the LPF pin (C9):
Figure 81. Recommended External Loop Filter
DAC39J84 supports three types of PRBS sequences (27-1, 223-1, and 231-1) to verify the SerDes via SIF. To run the PRBS test on the DAC, users first need to setup the DAC for normal use, then make the following SPI writes:
Users should monitor the ALARM pin to see the results of the test. If the test is failing, ALARM will be high (or toggling if marginal). If the test is passing, the ALARM will be low.
| Name | Address | Default | (MSB) Bit 15 |
Bit 14 | Bit 13 | Bit 12 | Bit 11 | Bit 10 | Bit 9 | Bit 8 | Bit 7 | Bit 6 | Bit 5 | Bit 4 | Bit 3 | Bit 2 | Bit 1 | (LSB) Bit 0, |
|---|---|---|---|---|---|---|---|---|---|---|---|---|---|---|---|---|---|---|
| config0 | 0x00 | 0x0218 | qmc_ offsetab _ena | qmc_ offsetcd _ena | qmc _corrab _ena | qmc_ corrcd _ena | interp(3:0) | alarm_zeros _txenable _ena | outsum _ena | alarm_ zeros _jesd data_ena | alarm_out _ena | alarm _out_pol | pap _ena | inv_sinc _ab _ena | inv_sinc _cd_ena | |||
| config1 | 0x01 | 0x0003 | sfrac_ ena_ab | sfrac_ ena_cd | lfrac_ ena_ab | lfrac_ ena_cd | sfrac_ sel_ab | sfrac_ sel_cd | reserved | reserved | daca_ compliment | dacb_ compliment | dacc_ compliment | dacd_ compliment | reserved | reserved | reserved | reserved |
| config2 | 0x02 | 0x2002 | dac_bitwidth(1:0) | zer _invalid _data | shorttest _ena | reserved | reserved | reserved | reserved | sif4 _ena | mixer _ena | mixer _gain | nco _ena | reserved | reserved | twos | sif_reset | |
| config3 | 0x03 | 0xF380 | coarse_dac(3:0) | reserved | fif _error _zeros _data _ena | reserved | sif _txenable | |||||||||||
| config4 | 0x04 | 0x00FF | alarms_mask(15:0) | |||||||||||||||
| config5 | 0x05 | 0xFFFF | alarms_mask(31:16) | |||||||||||||||
| config6 | 0x06 | 0xFFFF | alarms_mask(47:32) | |||||||||||||||
| config7 | 0x07 | 0x0000 | memin_tempdata(7:0) | reserved | memin_lane_skew(4:0) | |||||||||||||
| config8 | 0x08 | 0x0000 | reserved | reserved | reserved | qmc_offseta(12:0) | ||||||||||||
| config9 | 0x09 | 0x0000 | reserved | reserved | reserved | qmc_offsetb(12:0) | ||||||||||||
| config10 | 0x0A | 0x0000 | reserved | reserved | reserved | qmc_offsetc(12:0) | ||||||||||||
| config11 | 0x0B | 0x0000 | reserved | reserved | reserved | qmc_offsetd(12:0) | ||||||||||||
| config12 | 0x0C | 0x0400 | reserved | reserved | reserved | reserved | reserved | qmc_gaina(10:0) | ||||||||||
| config13 | 0x0D | 0x0400 | fs8 | fs4 | fs2 | fsm4 | reserved | qmc_gainb(10:0) | ||||||||||
| config14 | 0x0E | 0x0400 | reserved | reserved | reserved | reserved | reserved | qmc_gainc(10:0) | ||||||||||
| config15 | 0x0F | 0x0400 | output _delayab _reserved(1:0) | output _delaycd _reserved(1:0) | reserved | qmc_gaind(10:0) | ||||||||||||
| config16 | 0x10 | 0x0000 | reserved | reserved | reserved | reserved | qmc_phaseab(11:0) | |||||||||||
| config17 | 0x11 | 0x0000 | reserved | reserved | reserved | reserved | qmc_phasecd(11:0) | |||||||||||
| config18 | 0x12 | 0x0000 | phaseoffsetab(15:0) | |||||||||||||||
| config19 | 0x13 | 0x0000 | phaseoffsetcd(15:0) | |||||||||||||||
| config20 | 0x14 | 0x0000 | phaseaddab(15:0) | |||||||||||||||
| config21 | 0x15 | 0x0000 | phaseaddab(31:16) | |||||||||||||||
| config22 | 0x16 | 0x0000 | phaseaddab(47:32) | |||||||||||||||
| config23 | 0x17 | 0x0000 | phaseaddcd(15:0) | |||||||||||||||
| config24 | 0x18 | 0x0000 | phaseaddcd(31:16) | |||||||||||||||
| config25 | 0x19 | 0x0000 | phaseaddcd(47:32) | |||||||||||||||
| config26 | 0x1A | 0x0020 | reserved | reserved | vbgr _sleep | biasopamp _sleep | tsense _sleep | pll _sleep | clkrecv _sleep | daca _sleep | dacb _sleep | dacc _sleep | dacd _sleep | |||||
| config27 | 0x1B | 0x0000 | extref _ena | dtest_lane(2:0) | dtest(3:0) | reserved | reserved | atest(5:0) | ||||||||||
| config28 | 0x1C | 0x0000 | reserved | reserved | ||||||||||||||
| config29 | 0x1D | 0x0000 | reserved | reserved | ||||||||||||||
| config30 | 0x1E | 0x1111 | syncsel_qmoffsetab(3:0) | syncsel_qmoffsetcd(3:0) | syncsel_qmcorrab(3:0) | syncsel_qmcorrcd(3:0) | ||||||||||||
| config31 | 0x1F | 0x1140 | syncsel_mixerab(3:0) | syncsel_mixercd(3:0) | syncsel_nco(3:0) | reserved | sif_sync | reserved | ||||||||||
| config32 | 0x20 | 0x0000 | syncsel_dither(3:0) | reserved | syncsel_pap(3:0) | syncsel_fir5a(3:0) | ||||||||||||
| config33 | 0x21 | 0x0000 | reserved | |||||||||||||||
| config34 | 0x22 | 0x1B1B | patha_in_sel(1:0) | pathb_in_sel(1:0) | pathc_in_sel(1:0) | pathd_in_sel(1:0) | patha_out_sel(1:0) | pathb_out_sel(1:0) | pathc_out_sel(1:0) | pathd_out_sel(1:0) | ||||||||
| config35 | 0x23 | 0xFFFF | sleep_cntl(15:0) | |||||||||||||||
| config36 | 0x24 | 0x0000 | reserved | cdrvser_sysref_mode(2:0) | reserved | reserved | ||||||||||||
| config37 | 0x25 | 0x0000 | clkjesd_div(2:0) | reserved | reserved | reserved | reserved | reserved | ||||||||||
| config38 | 0x26 | dither_ena(3:0) | dither_mixer_ena(3:0) | dither_sra_sel3:0) | reserved | reserved | dither _zero | |||||||||||
| config39 | 0x27 | 0x0000 | reserved(15:0) | |||||||||||||||
| config40 | 0x28 | 0x0000 | reserved(15:0) | |||||||||||||||
| config41 | 0x29 | 0x0000 | reserved(15:0) | |||||||||||||||
| config42 | 0x2A | 0x0000 | reserved(15:0) | |||||||||||||||
| config43 | 0x2B | 0x0000 | reserved(15:0) | |||||||||||||||
| config44 | 0x2C | 0x0000 | reserved(15:0) | |||||||||||||||
| config45 | 0x2D | 0x0000 | reserved | reserved | pap_ dlylen_sel | pap_gain(2:0) | ||||||||||||
| config46 | 0x2E | 0xFFFF | pap_vth(15:0) | |||||||||||||||
| config47 | 0x2F | 0x0004 | reserved | titest_dieid _read_ena | reserved | reserved | reserved | reserved | sifdac_ena | |||||||||
| config48 | 0x30 | 0x0000 | sifdac(15:0) | |||||||||||||||
| config49 | 0x31 | 0x0000 | lockdet_adj(2:0) | pll_reset | pll_ndivsync_ena | pll_ena | pll_cp(1:0) | pll_n(4:0) | memin_pll_lfvolt(2:0) | |||||||||
| config50 | 0x32 | 0x0000 | pll_m(7:0) | pll_p(3:0) | reserved | |||||||||||||
| config51 | 0x33 | 0x0100 | pll_vcosel | pll_vco(5:0) | pll_vcoitune(1:0) | pll_cp_adj(4:0) | reserved | |||||||||||
| config52 | 0x34 | 0x0000 | syncb _lvds _lopwrb | syncb _lvds _lopwra | syncb _lvds _lpsel | syncb _lvds _effuse _sel | reserved | reserved | lvds _sleep | lvds _sub_ena | reserved(6:0) | |||||||
| config53 | 0x35 | 0x0000 | reserved | reserved | reserved | reserved | ||||||||||||
| config54 | 0x36 | 0x0000 | reserved | |||||||||||||||
| config55 | 0x37 | 0x0000 | reserved | |||||||||||||||
| config56 | 0x38 | 0x0000 | reserved | |||||||||||||||
| config57 | 0x39 | 0x0000 | reserved | |||||||||||||||
| config58 | 0x3A | 0x0000 | reserved | |||||||||||||||
| config59 | 0x3B | 0x0000 | serdes _clk_sel | serdes_refclk_div(3:0) | reserved | reserved | ||||||||||||
| config60 | 0x3C | 0x0000 | rw_cfgpll(15:0) | |||||||||||||||
| config61 | 0x3D | 0x0000 | reserved | rw_cfgrx0(14:0) | ||||||||||||||
| config62 | 0x3E | 0x0000 | rw_cfgrx0(15:0) | |||||||||||||||
| config63 | 0x3F | 0x0000 | reserved | INVPAIR(7:0) | ||||||||||||||
| config64 | 0x40 | 0x0000 | reserved | |||||||||||||||
| config65 | 0x41 | 0x0000 | errorcnt_link0(15:0) | |||||||||||||||
| config66 | 0x42 | 0x0000 | errorcnt_link1(15:0) | |||||||||||||||
| config67 | 0x43 | 0x0000 | reserved | |||||||||||||||
| config68 | 0x44 | 0x0000 | reserved | |||||||||||||||
| config69 | 0x45 | 0x0000 | reserved | |||||||||||||||
| config70 | 0x46 | 0x0044 | lid0(4:0) | lid1(4:0) | lid2(4:0) | reserved | ||||||||||||
| config71 | 0x47 | 0x190A | lid3(4:0) | lid4(4:0) | lid5(4:0) | reserved | ||||||||||||
| config72 | 0x48 | 0x31C3 | lid6(4:0) | lid7(4:0) | reserved | subclassv(2:0) | jesdv | |||||||||||
| config73 | 0x49 | 0x0000 | link_assign(15:0) | |||||||||||||||
| config74 | 0x4A | 0x001E | lane_ena(7:0) | jesd_test _seq(1:0) | dual | init_state(3:0) | jesd _reset_n | |||||||||||
| config75 | 0x4B | 0x0000 | reserved | rbd_m1(4:0) | f_m1(7:0) | |||||||||||||
| config76 | 0x4C | 0x0000 | reserved | k_m1(4:0) | reserved | reserved | reserved | l_m1(4:0) | ||||||||||
| config77 | 0x4D | 0x0300 | m_m1(7:0) | reserved | s_m1(4:0) | |||||||||||||
| config78 | 0x4E | 0x0F0F | reserved | nprime_m1(4:0) | reserved | hd | scr | n_m1(4:0) | ||||||||||
| config79 | 0x4F | 0x1CC1 | match_data(7:0) | match _specific | match _ctrl | no_lane _sync | reserved | jesd _commaalign _ena | ||||||||||
| config80 | 0x50 | 0x0000 | adjcnt_link0(3:0) | adjdir_link0 | bid_link0(3:0) | cf_link0(4:0) | cs_link0(1:0) | |||||||||||
| config81 | 0x51 | 0x00FF | did_link0(7:0) | sync_request_ena_link0(7:0) | ||||||||||||||
| config82 | 0x52 | 0x00FF | reserved | disable _err_report _link0 | phadj _link0 | error_ena_link0(7:0) | ||||||||||||
| config83 | 0x53 | 0x0000 | adjcnt_link1(3:0) | adjdir_link1 | bid_link1(3:0) | cf_link1(4:0) | cs_link1(1:0) | |||||||||||
| config84 | 0x54 | 0x00FF | did_link1(7:0) | sync_request_ena_link1(7:0) | ||||||||||||||
| config85 | 0x55 | 0x00FF | reserved | disable _err _report _link1 | phadj _link1 | error_ena_link1(7:0) | ||||||||||||
| config86 | 0x56 | 0x0000 | reserved | reserved | reserved | reserved | reserved | |||||||||||
| config87 | 0x57 | 0x00FF | reserved | reserved | ||||||||||||||
| config88 | 0x58 | 0x00FF | reserved | reserved | reserved | reserved | ||||||||||||
| config89 | 0x59 | 0x0000 | reserved | reserved | reserved | reserved | reserved | |||||||||||
| config90 | 0x5A | 0x00FF | reserved | reserved | ||||||||||||||
| config91 | 0x5B | 0x00FF | reserved | reserved | reserved | reserved | ||||||||||||
| config92 | 0x5C | 0x1111 | reserved | reserved | reserved | reserved | err_cnt _clr_link1 | sysref_mode_link1(2:0) | err_cnt _clr_link0 | sysref_mode_link0(2:0) | ||||||||
| config93 | 0x5D | 0x0000 | reserved | |||||||||||||||
| config94 | 0x5E | 0x0000 | res1(7:0) | res2(7:0) | ||||||||||||||
| config95 | 0x60 | 0x0123 | reserved | octetpath_sel(0)(2:0) | reserved | octetpath_sel(1)(2:0) | reserved | octetpath_sel(2)(2:0) | reserved | octetpath_sel(3)(2:0) | ||||||||
| config96 | 0x61 | 0x0456 | reserved | octetpath_sel(4)(2:0) | reserved | octetpath_sel(5)(2:0) | reserved | octetpath_sel(6)(2:0) | reserved | octetpath_sel(7)(2:0) | ||||||||
| config97 | 0x62 | 0x000F | syncn_pol | reserved | syncncd_sel(3:0) | syncnab_sel(3:0) | syncn_sel(3:0) | |||||||||||
| config98 | 0x63 | 0x0000 | reserved | reserved | reserved | reserved | ||||||||||||
| config98 | 0x64 | 0x0000 | reserved | reserved | reserved | reserved | Reserved | |||||||||||
| config100 | 0x65 | 0x0000 | alarm_l_error(0)(7:0) | reserved | alarm_fifo_flags(0)(3:0) | |||||||||||||
| config101 | 0x66 | 0x0000 | alarm_l_error(1)(7:0) | reserved | alarm_fifo_flags(1)(3:0) | |||||||||||||
| config102 | 0x67 | 0x0000 | alarm_l_error(2)(7:0) | reserved | alarm_fifo_flags(2)(3:0) | |||||||||||||
| config103 | 0x68 | 0x0000 | alarm_l_error(3)(7:0) | reserved | alarm_fifo_flags(3)(3:0) | |||||||||||||
| config104 | 0x69 | 0x0000 | alarm_l_error(4)(7:0) | reserved | alarm_fifo_flags(4)(3:0) | |||||||||||||
| config105 | 0x6A | 0x0000 | alarm_l_error(5)(7:0) | reserved | alarm_fifo_flags(5)(3:0) | |||||||||||||
| config106 | 0x6B | 0x0000 | alarm_l_error(6)(7:0) | reserved | alarm_fifo_flags(6)(3:0) | |||||||||||||
| config107 | 0x6C | 0x0000 | alarm_l_error(7)(7:0) | reserved | alarm_fifo_flags(7)(3:0) | |||||||||||||
| config108 | 0x6D | 0x0000 | alarm_sysref_err(3:0) | alarm_pap(3:0) | reserved | alarm_rw0 _pll | alarm_rw1 _pll | reserved | alarm_from _pll | |||||||||
| config109 | 0x6E | 0x00xx | alarm_from_shorttest(7:0) | memin_rw_losdct(7:0) | ||||||||||||||
| config110 | 0x6F | 0x0000 | sfrac_coef0_ab(1;0) | sfrac_coef1_ab(4;0) | sfrac_coef2_ab(7;0) | Reserved | ||||||||||||
| config111 | 0x70 | 0x0000 | reserved | sfrac_coef3_ab(9;0) | ||||||||||||||
| config112 | 0x71 | 0x0000 | sfrac_coef4_ab(15;0) | |||||||||||||||
| config113 | 0x72 | 0x0000 | sfrac_coef4_ab(18:16) | reserved | sfrac_coef5_ab(9;0) | |||||||||||||
| config114 | 0x73 | 0x0000 | reserved | sfrac_coef6_ab(8;0) | ||||||||||||||
| config115 | 0x74 | 0x0000 | sfrac_coef7_ab(6;0) | sfrac_coef8_ab(4;0) | sfrac_coef9_ab(1;0) | Reserved | ||||||||||||
| config116 | 0x75 | 0x0000 | sfrac_invgain_ab(15:0) | |||||||||||||||
| config117 | 0x76 | 0x0000 | sfrac_invgain_ab(19:16) | reserved | lfras_coefsel_a(2:0) | lfras_coefsel_b(2:0) | ||||||||||||
| config118 | 0x77 | 0x0000 | sfrac_coef0_cd(1;0) | sfrac_coef1_cd(4;0) | sfrac_coef2_cd7;0) | Reserved | ||||||||||||
| config119 | 0x78 | 0x0000 | reserved | sfrac_coef3_cd(9;0) | ||||||||||||||
| config120 | 0x79 | 0x0000 | sfrac_coef4_cd(15;0) | |||||||||||||||
| config121 | 0x7A | 0x0000 | sfrac_coef4_cd(18:16) | reserved | sfrac_coef5_cd(9;0) | |||||||||||||
| config122 | 0x7B | 0x0000 | reserved | sfrac_coef6_cd(8;0) | ||||||||||||||
| config123 | 0x7C | 0x0000 | sfrac_coef7_cd(6;0) | sfrac_coef8_cd(4;0) | sfrac_coef9_cd(1;0) | Reserved | ||||||||||||
| config124 | 0x7D | 0x0000 | sfrac_invgain_cd(15:0) | |||||||||||||||
| config125 | 0x7E | 0x0000 | sfrac_invgain_cd(19:16) | reserved | lfras_coefsel_c(2:0) | lfras_coefsel_d(2:0) | ||||||||||||
| config126 | 0x7F | 0x0000 | reserved | reserved | reserved | reserved | ||||||||||||
| config127 | 0x80 | 0x0000 | memin _efc _autoload _done | memin_efc_error(4:0) | reserved | reserved | vendorid(1:0) | versionid(2:0) | ||||||||||
| 15 | 14 | 13 | 12 | 11 | 10 | 9 | 8 |
| qmc_offsetab_ena | qmc_offsetcd_ena | qmc_corrab_ena | qmc_corrcd_ena | interp | |||
| 7 | 6 | 5 | 4 | 3 | 2 | 1 | 0 |
| alarm_zeros_txenable_ena | outsum_ena | alarm_zeros_jesd_data_ena | alarm_out_ena | alarm_out_pol | pap_ena | inv_sinc_ab_ena | inv_sinc_cd_ena |
| Register Name |
Addr (Hex) |
Bit | Name | Function | Default Value |
|---|---|---|---|---|---|
| config0 | 0x0 | 15 | qmc_offsetab_ena | Enable the offset function for the AB data path when asserted. | 0 |
| 14 | qmc_offsetcd_ena | Enable the offset function for the CD data path when asserted. | 0 | ||
| 13 | qmc_corrab_ena | Enable the Quadrature Modulator Correction (QMC) function for the AB data path when asserted. | 0 | ||
| 12 | qmc_corrcd_ena | Enable the QMC function for the CD data path when asserted. | 0 | ||
| 11:08 | interp | Determines the interpolation amount. 0000: 1x 0001: 2x 0010: 4x 0100: 8x 1000: 16x |
0010 | ||
| 7 | alarm_zeros_txenable_ena | When asserted any alarm that isn’t masked will mid-level the DAC output. | 0 | ||
| 6 | outsum_ena | Turns on the summing of the A+C and B+D data paths. | 0 | ||
| 5 | alarm_zeros_jesd_data_ena | When asserted any alarm that isn’t masked will zero the data coming out of the JESD block. | 0 | ||
| 4 | alarm_out_ena | When asserted the pin ALARM becomes an output instead of a tri-stated pin. | 1 | ||
| 3 | alarm_out_pol | This bit changes the polarity of the ALARM signal. (0=negative logic, 1=positive logic) | 1 | ||
| 2 | pap_ena | Turns on the Power Amp Protection (PAP) logic. | 0 | ||
| 1 | inv_sinc_ab_ena | Turns on the inverse sinc filter for the AB path when programmed to ‘1’. | 0 | ||
| 0 | inv_sinc_cd_ena | Turns on the inverse sinc filter for the CD path when programmed to ‘1’. | 0 |
| 15 | 14 | 13 | 12 | 11 | 10 | 9 | 8 |
| sfrac_ena_ab | sfrac_ena_cd | lfrac_ena_ab | lfrac_ena_cd | sfrac_sel_ab | sfrac_sel_cd | reserved | reserved |
| 7 | 6 | 5 | 4 | 3 | 2 | 1 | 0 |
| daca_ compliment | dacb_ compliment | dacc_ compliment | dacd_ compliment | reserved | reserved | reserved | reserved |
| Register Name |
Addr (Hex) |
Bit | Name | Function | Default Value |
|---|---|---|---|---|---|
| config1 | 0x1 | 15 | sfrac_ena_ab | Turn on the small fractional delay filter for the AB data path. | 0 |
| 14 | sfrac_ena_cd | Turn on the small fractional delay filter for the CD data path. | 0 | ||
| 13 | lfrac_ena_ab | Turn on the large fractional delay filter for the AB data path. | 0 | ||
| 12 | lfrac_ena_cd | Turn on the large fractional delay filter for the CD data path. | 0 | ||
| 11 | sfrac_sel_ab | Select which data path is delay through the filter and which is delayed through the matched delay line. 0 : Data path B goes through filter 1 : Data path A goes through filter |
0 | ||
| 10 | sfrac_sel_cd | Select which data path is delay through the filter and which is delayed through the matched delay line. 0 : Data path D goes through filter 1 : Data path C goes through filter |
0 | ||
| 9 | reserved | Reserved | 0 | ||
| 8 | reserved | Reserved | 0 | ||
| 7 | daca_ compliment | When asserted the output to the DACA is complimented. This allows the user of the chip to effectively change the + and – designations of the IOUTA pins. | 0 | ||
| 6 | dacb_ compliment | When asserted the output to the DACB is complimented. This allows the user of the chip to effectively change the + and – designations of the IOUTB pins. | 0 | ||
| 5 | dacc_ compliment | When asserted the output to the DACC is complimented. This allows the user of the chip to effectively change the + and – designations of the IOUTC pins. | 0 | ||
| 4 | dacd_ compliment | When asserted the output to the DACD is complimented. This allows the user of the chip to effectively change the + and – designations of the IOUTD pins. | 0 | ||
| 3 | reserved | Reserved | 0 | ||
| 2 | reserved | Reserved | 0 | ||
| 1 | reserved | Reserved | 1 | ||
| 0 | reserved | Reserved | 1 |
| 15 | 14 | 13 | 12 | 11 | 10 | 9 | 8 |
| dac_ bitwidth | zero_ invalid_data | shorttest_ ena | reserved | reserved | reserved | reserved | |
| 7 | 6 | 5 | 4 | 3 | 2 | 1 | 0 |
| sif4_ena | mixer_ ena | mixer_ gain | nco_ena | reserved | reserved | twos | sif_reset |
| Register Name |
Addr (Hex) |
Bit | Name | Function | Default Value |
|---|---|---|---|---|---|
| config2 | 0x2 | 15:14 | dac_ bitwidth | Determines the bit width of the DAC. 00 : 16 bits 01 : 14 bits 10 : 16 bits 11 : 12 bits |
00 |
| 13 | zero_ invalid_data | Zero the data from the JESD block when the link is not established. | 1 | ||
| 12 | shorttest_ ena | Turns on the short test pattern of the JESD interface. | 0 | ||
| 11 | reserved | Reserved | 0 | ||
| 10 | reserved | Reserved | 0 | ||
| 9 | reserved | Reserved | 0 | ||
| 8 | reserved | Reserved | 0 | ||
| 7 | sif4_ena | When asserted the SIF interface becomes a 4 pin interface. This bit has a lower priority than the dieid_ena bit. | 0 | ||
| 6 | mixer_ ena | When set high, the mixer block is turned on. | 0 | ||
| 5 | mixer_ gain | Add 6dB of gain to the mixer output when asserted. | 0 | ||
| 4 | nco_ena | When set high, the full NCO block is turned on. This is not necessary for the fs/2, fs/4, -fs/4 and fs/8 modes. | 0 | ||
| 3 | reserved | Reserved | 0 | ||
| 2 | reserved | Reserved | 0 | ||
| 1 | twos | When asserted, this bit tells the chip to presume that 2’s complement data is arriving at the input. Otherwise offset binary is presumed. | 1 | ||
| 0 | sif_reset | A transition from 0->1 causes a reset of the SIF registers. This bit is self clearing. This bit cannot take the place of the RESETB pin during powerup. | 0 |
| 15 | 14 | 13 | 12 | 11 | 10 | 9 | 8 |
| coarse_dac | reserved | reserved | reserved | reserved | |||
| 7 | 6 | 5 | 4 | 3 | 2 | 1 | 0 |
| fifo_error_zeros_data_ena | reserved | reserved | reserved | reserved | reserved | reserved | sif_ txenable |
| Register Name |
Addr (Hex) |
Bit | Name | Function | Default Value |
|---|---|---|---|---|---|
| config3 | 0x3 | 15:12 | coarse_dac | Scales the output current in 16 equal steps.![]() |
1111 |
| 11:8 | reserved | Reserved | 0011 | ||
| 7 | fifo_error_zeros_data_ena | When asserted SerDes FIFO errors zero the data out of the JESD block. | 1 | ||
| 6:1 | reserved | Reserved | 000000 | ||
| 0 | sif_ txenable | When asserted the internal value of TXENABLE is ‘1’. | 0 |
| 15 | 14 | 13 | 12 | 11 | 10 | 9 | 8 |
| alarms_mask(15:8) | |||||||
| 7 | 6 | 5 | 4 | 3 | 2 | 1 | 0 |
| alarms_mask(7:0) | |||||||
| Register Name |
Addr (Hex) |
Bit | Name | Function | Default Value |
|---|---|---|---|---|---|
| config4 | 0x4 | 15:0 | alarms_mask(15:0) | Each bit is used to mask an alarm. Assertion masks the alarm: bit15 = mask lane7 lane errors bit14 = mask lane6 lane errors bit13 = mask lane5 lane errors bit12 = mask lane4 lane errors bit11 = mask lane3 lane errors bit10 = mask lane2 lane errors bit9 = mask lane1 lane errors bit8 = mask lane0 lane errors bit7 = mask lane7 FIFO flags bit6 = mask lane6 FIFO flags bit5 = mask lane5 FIFO flags bit4 = mask lane4 FIFO flags bit3 = mask lane3 FIFO flags bit2 = mask lane2 FIFO flags bit1 = mask lane1 FIFO flags bit0 = mask lane0 FIFO flags |
0x00FF |
| 15 | 14 | 13 | 12 | 11 | 10 | 9 | 8 |
| alarms_mask(31:24) | |||||||
| 7 | 6 | 5 | 4 | 3 | 2 | 1 | 0 |
| alarms_mask(23:16) | |||||||
| Register Name |
Addr (Hex) |
Bit | Name | Function | Default Value |
|---|---|---|---|---|---|
| config5 | 0x5 | 15:0 | alarms_mask(31:16) | Each bit is used to mask an alarm. Assertion masks the alarm: bit15 = always set to "1" bit14 = always set to "1" bit13 = mask SYSREF errors on link1 bit12 = mask SYSREF errors on link0 bit11 = mask alarm from PAP A block bit10 = mask alarm from PAP B block bit9 = mask alarm from PAP C block bit8 = mask alarm from PAP D block bit7 = reserved bit6 = reserved bit5 = reserved bit4 = reserved bit3 = mask alarm from SerDes block 0 PLL lock bit2 = mask alarm from SerDes block 1 PLL lock bit1 = always set to "1" bit0 = mask DAC PLL lock alarm |
0xFFFF |
| 15 | 14 | 13 | 12 | 11 | 10 | 9 | 8 |
| alarms_mask(47:40) | |||||||
| 7 | 6 | 5 | 4 | 3 | 2 | 1 | 0 |
| alarms_mask(39:32) | |||||||
| Register Name |
Addr (Hex) |
Bit | Name | Function | Default Value |
|---|---|---|---|---|---|
| config6 | 0x6 | 15:0 | alarms_mask(47:32) | Each bit is used to mask an alarm. Assertion masks the alarm: bit15 = mask alarm from lane7 short test bit14 = mask alarm from lane6 short test bit13 = mask alarm from lane5 short test bit12 = mask alarm from lane4 short test bit11 = mask alarm from lane3 short test bit10 = mask alarm from lane2 short test bit9 = mask alarm from lane1 short test bit8 = mask alarm from lane0 short test bit7 = mask alarm from lane7 loss of signal detect bit6 = mask alarm from lane6 loss of signal detect bit5 = mask alarm from lane5 loss of signal detect bit4 = mask alarm from lane4 loss of signal detect bit3 = mask alarm from lane3 loss of signal detect bit2 = mask alarm from lane2 loss of signal detect bit1 = mask alarm from lane1 loss of signal detect bit0 = mask alarm from lane0 loss of signal detect |
0xFFFF |
| 15 | 14 | 13 | 12 | 11 | 10 | 9 | 8 |
| memin_ tempdata | |||||||
| 7 | 6 | 5 | 4 | 3 | 2 | 1 | 0 |
| reserved | memin_lane_ skew | ||||||
| Register Name |
Addr (Hex) |
Bit | Name | Function | Default Value |
|---|---|---|---|---|---|
| config7 No RESET Value | 0x7 | 15:8 | memin_ tempdata | This is the output from the chip temperature sensor. NOTE: when reading these bits the SIF interface must be extremely slow, 1MHz range. | 0x00 |
| 7:5 | reserved | Reserved | 000 | ||
| 4:0 | memin_lane_ skew | Measure of the lane skew for link0 only. Updated when the RBD is released and measured in terms of JESD clock. NOTE: these bits are READ_ONLY |
0000 |
| 15 | 14 | 13 | 12 | 11 | 10 | 9 | 8 |
| reserved | reserved | reserved | qmc_offseta | ||||
| 7 | 6 | 5 | 4 | 3 | 2 | 1 | 0 |
| qmc_offseta | |||||||
| Register Name |
Addr (Hex) |
Bit | Name | Function | Default Value |
|---|---|---|---|---|---|
| config8 AUTO SYNC | 0x8 | 15 | reserved | Reserved | 0 |
| 14 | reserved | Reserved | 0 | ||
| 13 | reserved | Reserved | 0 | ||
| 12:0 | qmc_offseta | The DAC A offset correction. The offset is measured in DAC LSBs. NOTE: Writing this register causes an auto-sync to be generated in the QMC OFFSET block. |
0x0000 |
| 15 | 14 | 13 | 12 | 11 | 10 | 9 | 8 |
| reserved | reserved | reserved | qmc_offsetb | ||||
| 7 | 6 | 5 | 4 | 3 | 2 | 1 | 0 |
| qmc_offsetb | |||||||
| Register Name |
Addr (Hex) |
Bit | Name | Function | Default Value |
|---|---|---|---|---|---|
| config9 | 0x9 | 15:13 | reserved | Reserved | 000 |
| 12:0 | qmc_offsetb | The DAC B offset correction. The offset is measured in DAC LSBs. | 0x0000 |
| 15 | 14 | 13 | 12 | 11 | 10 | 9 | 8 |
| reserved | reserved | reserved | qmc_offsetc | ||||
| 7 | 6 | 5 | 4 | 3 | 2 | 1 | 0 |
| qmc_offsetc | |||||||
| Register Name |
Addr (Hex) |
Bit | Name | Function | Default Value |
|---|---|---|---|---|---|
| config10 AUTO SYNC |
0xA | 15:13 | reserved | Reserved | 000 |
| 12:0 | qmc_offsetc | The DAC C offset correction. The offset is measured in DAC LSBs. NOTE: Writing this register causes an auto-sync to be generated in the QMC OFFSET block. |
0x0000 |
| 15 | 14 | 13 | 12 | 11 | 10 | 9 | 8 |
| reserved | reserved | reserved | qmc_offsetd | ||||
| 7 | 6 | 5 | 4 | 3 | 2 | 1 | 0 |
| qmc_offsetd | |||||||
| Register Name |
Addr (Hex) |
Bit | Name | Function | Default Value |
|---|---|---|---|---|---|
| config11 | 0xB | 15:13 | reserved | Reserved | 000 |
| 12:0 | qmc_offsetd | The DAC D offset correction. The offset is measured in DAC LSBs | 0x0000 |
| 15 | 14 | 13 | 12 | 11 | 10 | 9 | 8 |
| reserved | reserved | reserved | reserved | reserved | gmc_gaina | ||
| 7 | 6 | 5 | 4 | 3 | 2 | 1 | 0 |
| gmc_gaina | |||||||
| Register Name |
Addr (Hex) |
Bit | Name | Function | Default Value |
|---|---|---|---|---|---|
| config12 | 0xC | 15 | reserved | Reserved | 0 |
| 14 | reserved | Reserved | 0 | ||
| 13 | reserved | Reserved | 0 | ||
| 12 | reserved | Reserved | 0 | ||
| 11 | reserved | Reserved | 0 | ||
| 10:0 | gmc_gaina | The quadrature correction gain A for DACAB path. The decimal point for the multiplication is just left of bit9. This word is treated as unsigned so the range is 0 to 1.9990. LSB=0.0009766 | 0x400 |
| 15 | 14 | 13 | 12 | 11 | 10 | 9 | 8 |
| fs8 | fs4 | fs2 | fsm4 | reserved | qmc_ gainb | ||
| 7 | 6 | 5 | 4 | 3 | 2 | 1 | 0 |
| qmc_ gainb | |||||||
| Register Name |
Addr (Hex) |
Bit | Name | Function | Default Value |
|---|---|---|---|---|---|
| config13 | 0xD | 15 | fs8 | These bits turn on the different coarse mixing options. Combining the different options together can result in every possible n*Fs/8 [n=0->7]. Below is the valid programming table: cmix=(fs8, fs4, fs2, fsm4) 0000 : no mixing 0001 : -fs/4 0010 : fs/2 0100 : fs/4 1000 : fs/8 1100 : 3fs/8 1010 : 5fs/8 1110 : 7fs/8 |
0 |
| 14 | fs4 | 0 | |||
| 13 | fs2 | 0 | |||
| 12 | fsm4 | 0 | |||
| 11 | reserved | Reserved | 0 | ||
| 10:0 | qmc_ gainb | The quadrature correction gain B for DAC AB path. The decimal point for the multiplication is just left of bit9. This word is treated as unsigned so the range is 0 to 1.9990. LSB=0.0009766. | 0x400 |
| 15 | 14 | 13 | 12 | 11 | 10 | 9 | 8 |
| reserved | reserved | reserved | reserved | reserved | gmc_gainc | ||
| 7 | 6 | 5 | 4 | 3 | 2 | 1 | 0 |
| gmc_gainc | |||||||
| Register Name |
Addr (Hex) |
Bit | Name | Function | Default Value |
|---|---|---|---|---|---|
| config14 | 0xE | 15 | reserved | Reserved | 0 |
| 14 | reserved | Reserved | 0 | ||
| 13 | reserved | Reserved | 0 | ||
| 12 | reserved | Reserved | 0 | ||
| 11 | reserved | Reserved | 0 | ||
| 10:0 | gmc_gainc | The quadrature correction gain A for DACCD path. The decimal point for the multiplication is just left of bit9. This word is treated as unsigned so the range is 0 to 1.9990. LSB=0.0009766. | 0x400 |
| 15 | 14 | 13 | 12 | 11 | 10 | 9 | 8 |
| output _delayab | output _delaycd | reserved | qmc_ gaind | ||||
| 7 | 6 | 5 | 4 | 3 | 2 | 1 | 0 |
| qmc_ gaind | |||||||
| Register Name |
Addr (Hex) |
Bit | Name | Function | Default Value |
|---|---|---|---|---|---|
| config15 | 0xF | 15:14 | output _delayab | Delays the output to the DACs from 0 to 3 DAC clock cycles. | 00 |
| 13:12 | output _delaycd | Delays the output to the DACs from 0 to 3 DAC clock cycles. | 00 | ||
| 11 | reserved | Reserved | 0 | ||
| 10:0 | qmc_ gaind | The quadrature correction gain B for DACCD path. The decimal point for the multiplication is just left of bit9. This word is treated as unsigned so the range is 0 to 1.9990. LSB=0.0009766. | 0x400 |
| 15 | 14 | 13 | 12 | 11 | 10 | 9 | 8 |
| reserved | reserved | reserved | reserved | qmc_phaseab | |||
| 7 | 6 | 5 | 4 | 3 | 2 | 1 | 0 |
| qmc_phaseab | |||||||
| Register Name |
Addr (Hex) |
Bit | Name | Function | Default Value |
|---|---|---|---|---|---|
| config16 AUTO SYNC | 0x10 | 15 | reserved | Reserved | 0 |
| 14 | reserved | Reserved | 0 | ||
| 13 | reserved | Reserved | 0 | ||
| 12 | reserved | Reserved | 0 | ||
| 11:0 | qmc_phaseab | The QMC correction phase term for the DACAB path. The range is –0.5 to 0.49975. Programming “100000000000” = –0.5. Programming “011111111111” = 0.49975. | 0x000 |
| 15 | 14 | 13 | 12 | 11 | 10 | 9 | 8 |
| reserved | reserved | reserved | reserved | qmc_phasecd | |||
| 7 | 6 | 5 | 4 | 3 | 2 | 1 | 0 |
| qmc_phasecd | |||||||
| Register Name |
Addr (Hex) |
Bit | Name | Function | Default Value |
|---|---|---|---|---|---|
| config17 AUTO SYNC | 0x11 | 15 | reserved | Reserved | 0 |
| 14 | reserved | Reserved | 0 | ||
| 13 | reserved | Reserved | 0 | ||
| 12 | reserved | Reserved | 0 | ||
| 11:0 | qmc_phasecd | The QMC correction phase term for the DACAD path. The range is –0.5 to 0.49975. Programming “100000000000” = –0.5. Programming “011111111111” = 0.49975. | 0x000 |
| 15 | 14 | 13 | 12 | 11 | 10 | 9 | 8 |
| phaseoffsetab | |||||||
| 7 | 6 | 5 | 4 | 3 | 2 | 1 | 0 |
| phaseoffsetab | |||||||
| Register Name |
Addr (Hex) |
Bit | Name | Function | Default Value |
|---|---|---|---|---|---|
| config18 AUTO SYNC |
0x12 | 15:0 | phaseoffsetab | Phase offset for NCO in DACAB path | 0x0000 |
| 15 | 14 | 13 | 12 | 11 | 10 | 9 | 8 |
| phaseoffsetcd | |||||||
| 7 | 6 | 5 | 4 | 3 | 2 | 1 | 0 |
| phaseoffsetcd | |||||||
| Register Name |
Addr (Hex) |
Bit | Name | Function | Default Value |
|---|---|---|---|---|---|
| config19 AUTO SYNC |
0x13 | 15:0 | phaseoffsetcd | Phase offset for NCO in DACAB path | 0x0000 |
| 15 | 14 | 13 | 12 | 11 | 10 | 9 | 8 |
| phaseaddab | |||||||
| 7 | 6 | 5 | 4 | 3 | 2 | 1 | 0 |
| phaseaddab | |||||||
| Register Name |
Addr (Hex) |
Bit | Name | Function | Default Value |
|---|---|---|---|---|---|
| config20 | 0x14 | 15:0 | phaseaddab | Lower 16 bits of NCO Frequency adjust word for DACAB path. | 0x0000 |
| 15 | 14 | 13 | 12 | 11 | 10 | 9 | 8 |
| phaseaddab | |||||||
| 7 | 6 | 5 | 4 | 3 | 2 | 1 | 0 |
| phaseaddab | |||||||
| Register Name |
Addr (Hex) |
Bit | Name | Function | Default Value |
|---|---|---|---|---|---|
| config21 | 0x15 | 15:0 | phaseaddab | Middle 16 bits of NCO Frequency adjust word for DACAB path. | 0x0000 |
| 15 | 14 | 13 | 12 | 11 | 10 | 9 | 8 |
| phaseaddab | |||||||
| 7 | 6 | 5 | 4 | 3 | 2 | 1 | 0 |
| phaseaddab | |||||||
| Register Name |
Addr (Hex) |
Bit | Name | Function | Default Value |
|---|---|---|---|---|---|
| config22 | 0x16 | 15:0 | phaseaddab | Upper 16 bits of NCO Frequency adjust word for DACAB path. | 0x0000 |
| 15 | 14 | 13 | 12 | 11 | 10 | 9 | 8 |
| phaseaddcd | |||||||
| 7 | 6 | 5 | 4 | 3 | 2 | 1 | 0 |
| phaseaddcd | |||||||
| Register Name |
Addr (Hex) |
Bit | Name | Function | Default Value |
|---|---|---|---|---|---|
| config23 | 0x17 | 15:0 | phaseaddcd | Lower 16 bits of NCO Frequency adjust word for DACCD path. | 0x0000 |
| 15 | 14 | 13 | 12 | 11 | 10 | 9 | 8 |
| phaseaddcd | |||||||
| 7 | 6 | 5 | 4 | 3 | 2 | 1 | 0 |
| phaseaddcd | |||||||
| Register Name |
Addr (Hex) |
Bit | Name | Function | Default Value |
|---|---|---|---|---|---|
| config24 | 0x18 | 15:0 | phaseaddcd | Middle 16 bits of NCO Frequency adjust word for DACCD path. | 0x0000 |
| 15 | 14 | 13 | 12 | 11 | 10 | 9 | 8 |
| phaseaddcd | |||||||
| 7 | 6 | 5 | 4 | 3 | 2 | 1 | 0 |
| phaseaddcd | |||||||
| Register Name |
Addr (Hex) |
Bit | Name | Function | Default Value |
|---|---|---|---|---|---|
| config25 | 0x19 | 15:0 | phaseaddcd | Upper 16 bits of NCO Frequency adjust word for DACCD path. | 0x0000 |
| 15 | 14 | 13 | 12 | 11 | 10 | 9 | 8 |
| reserved | reserved | vbgr_ sleep | |||||
| 7 | 6 | 5 | 4 | 3 | 2 | 1 | 0 |
| biasopamp_ sleep | tsense_ sleep | pll_sleep | clkrecv_sleep | daca_sleep | dacb_sleep | dacc_sleep | dacd_sleep |
| Register Name |
Addr (Hex) |
Bit | Name | Function | Default Value |
|---|---|---|---|---|---|
| config26 | 0x1A | 15:10 | reserved | Reserved | 000000 |
| 9 | reserved | Reserved | 0 | ||
| 8 | vbgr_ sleep | Turns off the Bandgap over internal R bias current generator bias | 0 | ||
| 7 | biasopamp_ sleep | Turns off the bias OP amp when high. | 0 | ||
| 6 | tsense_ sleep | Turns off the temperature sensor when asserted. | 0 | ||
| 5 | pll_sleep | Puts the DAC PLL into sleep mode when asserted. | 1 | ||
| 4 | clkrecv_sleep | When asserted the clock input receiver gets put into sleep mode. This also affects the SYSREF receiver as well. | 0 | ||
| 3 | daca_sleep | When asserted DACA is put into sleep mode | 0 | ||
| 2 | dacb_sleep | When asserted DACB is put into sleep mode | 0 | ||
| 1 | dacc_sleep | When asserted DACC is put into sleep mode | 0 | ||
| 0 | dacd_sleep | When asserted DACD is put into sleep mode | 0 |
| 15 | 14 | 13 | 12 | 11 | 10 | 9 | 8 |
| extref_ ena | dtest_ lane | dtest | |||||
| 7 | 6 | 5 | 4 | 3 | 2 | 1 | 0 |
| reserved | reserved | atest | |||||
| Register Name |
Addr (Hex) |
Bit | Name | Function | Default Value |
|---|---|---|---|---|---|
| config27 | 0x1B | 15 | extref_ ena | Allows the chip to use an external reference or the internal reference. (0=internal, 1=external) | 0 |
| 14:12 | dtest_ lane | Selects the lane to output the test signal. 0=lane0, 7=lane7 | 000 | ||
| 11:8 | dtest | Allows digital test signals to come out the ALARM pin. 0000 : Test disabled, normal ALARM pin function 0001 : SERDES Block0 PLL clock/80 0010 : SERDES Block1 PLL clock/80 0011 : TESTFAIL (lane selected by dtest_lane) 0100 : SYNC(lane selected by dtest_lane) 0101 : OCIP (lane selected by dtest_lane) 0110 : EQUNDER (lane selected by dtest_lane) 0111 : EQOVER (lane selected by dtest_lane) 1000 – 1111 : not used |
0000 | ||
| 7 | reserved | Reserved | 0 | ||
| 6 | reserved | Reserved | 0 | ||
| 5:0 | atest | Selects measurement of various internal signals at the ATEST pin. 0=off 000001 : DAC PLL VSSA (0V) 000010 : DAC PLL VDD at DACCLK receiver and ndivider (0.9V) 000011 : DAC PLL 100uA bias current measurement into 0V 000100 : DAC PLL 100uA vbias at VCO (~0.8V nmos diode) 000101 : DAC PLL VDD at prescaler and mdivider (0.9V) 000110 : DAC PLL VSSA (0V) 000111 : DAC PLL VDDA1.8 (1.8V) 001000 : DAC PLL loop filter voltage (0 to 1V, ~0.5V when locked) 001001 : DACA VDDA18 (1.8V) 001010 : DACA VDDCLK (0.9) 001011 : DACA VDDDAC (0.9) 001100 : DACA VSSA (0V) 001101 : DACA VSSESD (0V) 001110 : DACA VSSA (0V) 001111 : DACA main current source PMOS cascode bias (1.65V) 010000 : DACA output switch cascode bias (0.4V) 010001 : DACB VDDA18 (1.8V) 010010 : DACB VDDCLK (0.9) 010011 : DACB VDDDAC (0.9) 010100 : DACB VSSA (0V) 010101 : DACB VSSESD (0V) 010110 : DACB VSSA (0V) 010111 : DACB main current source PMOS cascode bias (1.65V) 011000 : DACB output switch cascode bias (0.4V) 011001 : DACC VDDA18 (1.8V) 011010 : DACC VDDCLK (0.9) 011011 : DACC VDDDAC (0.9) 011100 : DACC VSSA (0V) 011101 : DACC VSSESD (0V) 011110 : DACC VSSA (0V) 011111 : DACC main current source PMOS cascode bias (1.65V) |
000000 | ||
| config27 (continued) | 0x1B | 5:0 | atest | 100000 : DACC output switch cascode bias (0.4V) 100001 : DACD VDDA18 (1.8V) 100010 : DACD VDDCLK (0.9) 100011 : DACD VDDDAC (0.9) 100100 : DACD VSSA (0V) 100101 : DACD VSSESD (0V) 100110 : DACD VSSA (0V) 100111 : DACD main current source PMOS cascode bias (1.65V) 101000 : DACD output switch cascode bias (0.4V) 101001 : Temp Sensor VSSA (0V) 101010 : Temp Sensor amplifier output (0 to 1.8V) 101011 : Temp Sensor reference output (~0.6V, can be trimmed) 101100 : Temp Sensor comparator output (0 to 1.8V) 101101 : Temp Sensor 64uA bias voltage (~0.8V nmos diode) 101110 : BIASGEN 100uA bias measured to 0V (to be trimmed) 101111 : Temp Sensor VDD (0.9V) 110000 : Temp Sensor VDDA18 (1.8V) 110001: DAC bias current measured into 1.8V. scales with coarse DAC setting (7.3µA to 117µA) 110010: Bangap PTAT current measured into 0V (~20µA) 110011: CoarseDAC PMOS current source gate (~1V) 110100: RBIAS (0.9V) 110101: EXTIO (0.9V) 110110: Bandgap PMOS cascode gate (0.7V) 110111: Bandgap startup circuit output (~0V when BG started) 111000: Bandgap output (0.9V, can be trimmed) 111001: SYNCB LVDS buffer reference voltage (1.2V) must set syncb_lvds_efuse_sel to measure. 111010: VSS in digital core MET1 (0V) 111011: VSS in digital core MET1 (0V) 111100: VSS near bump (0V) 111101: VDDDIG in digital core MET1 (0.9V) 111110: VDDDIG in digital core MET1 (0.9V) |
000000 |
| 15 | 14 | 13 | 12 | 11 | 10 | 9 | 8 |
| reserved | |||||||
| 7 | 6 | 5 | 4 | 3 | 2 | 1 | 0 |
| reserved | |||||||
| Register Name |
Addr (Hex) |
Bit | Name | Function | Default Value |
|---|---|---|---|---|---|
| config28 | 0x1C | 15:8 | reserved | reserved | 0x00 |
| 7:0 | reserved | reserved | 0x00 |
| 15 | 14 | 13 | 12 | 11 | 10 | 9 | 8 |
| reserved | |||||||
| 7 | 6 | 5 | 4 | 3 | 2 | 1 | 0 |
| reserved | |||||||
| Register Name |
Addr (Hex) |
Bit | Name | Function | Default Value |
|---|---|---|---|---|---|
| config29 | 0x1D | 15:8 | reserved | reserved | 0x00 |
| 7:0 | reserved | reserved | 0x00 |
| 15 | 14 | 13 | 12 | 11 | 10 | 9 | 8 |
| syncsel_ qmoffsetab | syncsel_ qmoffsetcd | ||||||
| 7 | 6 | 5 | 4 | 3 | 2 | 1 | 0 |
| syncsel_ qmcorrab | syncsel_ qmcorrcd | ||||||
| Register Name |
Addr (Hex) |
Bit | Name | Function | Default Value |
|---|---|---|---|---|---|
| config30 | 0x1E | 15:12 | syncsel_ qmoffsetab | Select the sync for the QMCoffsetAB block. A ‘1’ in the selected bit place allows the selected sync to pass to the block. bit0 = auto-sync from SIF register write bit1 = sysref bit2 = sync_out from JESD bit3 = sif_sync |
0x1 |
| 11:8 | syncsel_ qmoffsetcd | Select the sync for the QMCoffsetCD block. A ‘1’ in the selected bit place allows the selected sync to pass to the block. bit0 = auto-sync from SIF register write bit1 = sysref bit2 = sync_out from JESD bit3 = sif_sync |
0x1 | ||
| 7:4 | syncsel_ qmcorrab | Select the sync for the QMCcorrAB block. A ‘1’ in the selected bit place allows the selected sync to pass to the block. bit0 = auto-sync from SIF register write bit1 = sysref bit2 = sync_out from JESD bit3 = sif_sync |
0x1 | ||
| 3:0 | syncsel_ qmcorrcd | Select the sync for the QMCcorrCD block. A ‘1’ in the selected bit place allows the selected sync to pass to the block. bit0 = auto-sync from SIF register write bit1 = sysref bit2 = sync_out from JESD bit3 = sif_sync |
0x1 |
| 15 | 14 | 13 | 12 | 11 | 10 | 9 | 8 |
| syncsel_ mixerab | syncsel_ mixercd | ||||||
| 7 | 6 | 5 | 4 | 3 | 2 | 1 | 0 |
| syncsel_ nco | reserved | sif_sync | reserved | ||||
| Register Name |
Addr (Hex) |
Bit | Name | Function | Default Value |
|---|---|---|---|---|---|
| config31 | 0x1F | 15:12 | syncsel_ mixerab | Select the sync for the mixerAB block. A ‘1’ in the selected bit place allows the selected sync to pass to the block. bit0 = auto-sync from SIF register write bit1 = sysref bit2 = sync_out from JESD bit3 = sif_sync |
0x1 |
| 11:8 | syncsel_ mixercd | Select the sync for the mixerCD block. A ‘1’ in the selected bit place allows the selected sync to pass to the block. bit0 = auto-sync from SIF register write bit1 = sysref bit2 = sync_out from JESD bit3 = sif_sync |
0x1 | ||
| 7:4 | syncsel_ nco | Select the sync for the NCO accumulators. A ‘1’ in the selected bit place allows the selected sync to pass to the block. bit0 = ‘0’ bit1 = sysref bit2 = sync_out from JESD bit3 = sif_sync |
0x4 | ||
| 3:2 | reserved | Reserved | 00 | ||
| 1 | sif_sync | This is the SIF SYNC signal. | 0 | ||
| 0 | reserved | Reserved | 0 |
| 15 | 14 | 13 | 12 | 11 | 10 | 9 | 8 |
| syncsel_ dither | reserved | ||||||
| 7 | 6 | 5 | 4 | 3 | 2 | 1 | 0 |
| syncsel_ pap | syncsel_ fir5a | ||||||
| Register Name |
Addr (Hex) |
Bit | Name | Function | Default Value |
|---|---|---|---|---|---|
| config32 | 0x20 | 15:12 | syncsel_ dither | Select the sync for the Dithering block. bit0 = ‘0’ bit1 = sysref bit2 = sync_out from JESD bit3 = sif_sync |
0x0 |
| 11:8 | reserved | Reserved | 0x0 | ||
| 7:4 | syncsel_ pap | 7:4 Select the sync for the PA Protection block. bit0 = ‘0’ bit1 = sysref bit2 = sync_out from JESD bit3 = sif_sync 0x0 |
0x0 | ||
| 3:0 | syncsel_ fir5a | Select the sync for the small fractional delay FIR filter coefficient loading. bit0 = ‘0’ bit1 = sysref bit2 = sync_out from JESD bit3 = sif_sync |
0x0 |
| 15 | 14 | 13 | 12 | 11 | 10 | 9 | 8 |
| reserved | |||||||
| 7 | 6 | 5 | 4 | 3 | 2 | 1 | 0 |
| reserved | |||||||
| Register Name |
Addr (Hex) |
Bit | Name | Function | Default Value |
|---|---|---|---|---|---|
| config33 | 0x21 | 15:0 | reserved | Reserved | 0x0000 |
| 15 | 14 | 13 | 12 | 11 | 10 | 9 | 8 |
| patha_in _sel | pathb_in _sel | pathc_in _sel | pathd_in _sel | ||||
| 7 | 6 | 5 | 4 | 3 | 2 | 1 | 0 |
| patha_ out_sel | pathb_ out_sel | pathc_ out_sel | pathd_ out_sel | ||||
| Register Name |
Addr (Hex) |
Bit | Name | Function | Default Value |
|---|---|---|---|---|---|
| config34 | 0x22 | 15:14 | patha_in _sel | This selects the word used for the path A input. 00 = Sample 0 from JESD is selected for data path A 01 = Sample 1 from JESD is selected for data path A 10 = Sample 2 from JESD is selected for data path A 11 = Sample 3 from JESD is selected for data path A |
00 |
| 13:12 | pathb_in _sel | This selects the word used for the path B input. 00 = Sample 0 from JESD is selected for data path B 01 = Sample 1 from JESD is selected for data path B 10 = Sample 2 from JESD is selected for data path B 11 = Sample 3 from JESD is selected for data path B |
01 | ||
| 11:10 | pathc_in _sel | This selects the word used for the path C input. 00 = Sample 0 from JESD is selected for data path C 01 = Sample 1 from JESD is selected for data path C 10 = Sample 2 from JESD is selected for data path C 11 = Sample 3 from JESD is selected for data path C |
10 | ||
| 9:8 | pathd_in _sel | This selects the word used for the path D input. 00 = Sample 0 from JESD is selected for data path D 01 = Sample 1 from JESD is selected for data path D 10 = Sample 2 from JESD is selected for data path D 11 = Sample 3 from JESD is selected for data path D |
11 | ||
| 7:6 | patha_ out_sel | This selects the word used for the DACA output. 00 = data path A goes to DACA 01 = data path B goes to DACA 10 = data path C goes to DACA 11 = data path D goes to DACA |
00 | ||
| 5:4 | pathb_ out_sel | This selects the word used for the DACB output. 00 = data path A goes to DACB 01 = data path B goes to DACB 10 = data path C goes to DACB 11 = data path D goes to DACB |
01 | ||
| 3:2 | pathc_ out_sel | This selects the word used for the DACC output. 00 = data path A goes to DACC 01 = data path B goes to DACC 10 = data path C goes to DACC 11 = data path D goes to DACC |
10 | ||
| 1:0 | pathd_ out_sel | This selects the word used for the DACD output. 00 = data path A goes to DACD 01 = data path B goes to DACD 10 = data path C goes to DACD 11 = data path D goes to DACD |
11 |
| 15 | 14 | 13 | 12 | 11 | 10 | 9 | 8 |
| sleep_cntl | |||||||
| 7 | 6 | 5 | 4 | 3 | 2 | 1 | 0 |
| sleep_cntl | |||||||
| Register Name |
Addr (Hex) |
Bit | Name | Function | Default Value |
|---|---|---|---|---|---|
| config35 | 0x23 | 15:0 | sleep_cntl | This controls the routing of the SLEEP pin signal to different blocks. Assertion means that the SLEEP signal will be sent to the block. These bits do not override the SIF bits, just the SLEEP signal from the pin. When asserted, bit15 through bit9 = Not used bit8 = Allows the Band gap over R to sleep (BUG… in this PG it is hooked to bit7) bit7 = Allows the Bias OP Amp to sleep bit6 = Allows the TEMP Sensor to sleep bit5 = Allows the PLL to sleep bit4 = Allows the CLK_RECV to sleep bit3 = Allows DACD to sleep bit2 = Allows DACC to sleep bit1 = Allows DACB to sleep bit0 = Allows DACA to sleep |
0xFFFF |
| 15 | 14 | 13 | 12 | 11 | 10 | 9 | 8 |
| reserved | reserved | ||||||
| 7 | 6 | 5 | 4 | 3 | 2 | 1 | 0 |
| reserved | cdrvser_ sysref_mode | reserved | reserved | ||||
| Register Name |
Addr (Hex) |
Bit | Name | Function | Default Value |
|---|---|---|---|---|---|
| config36 | 0x24 | 15:13 | reserved | Reserved | 000 |
| 12:7 | reserved | Reserved | 000000 | ||
| 6:4 | cdrvser_ sysref_mode | Determines how SYSREF is used to sync the clock dividers in the device. 000 = Don’t use SYSREF pulse 001 = Use all SYSREF pulses 010 = Use only the next SYSREF pulse 011 = Skip one SYSREF pulse then use only the next one 100 = Skip one SYSREF pulse then use all pulses. |
000 | ||
| 3:2 | reserved | Reserved | 00 | ||
| 1:0 | reserved | Reserved | 00 |
| 15 | 14 | 13 | 12 | 11 | 10 | 9 | 8 |
| clkjesd_ div | reserved | reserved | |||||
| 7 | 6 | 5 | 4 | 3 | 2 | 1 | 0 |
| reserved | reserved | reserved | reserved | ||||
| Register Name |
Addr (Hex) |
Bit | Name | Function | Default Value |
|---|---|---|---|---|---|
| config37 | 0x25 | 15:13 | clkjesd_ div | This controls the amount of dividing down the DACCLK gets to generate the JESD clock. It is independent of the interpolation because of the different JESD interfaces. “000” : DACCLK “001” : div2 “010” : div4 “011” : div8 “100” : div16 “101” : div32 “110” : always 1 “111” : always 0 |
100 |
| 12:10 | reserved | Reserved | 000 | ||
| 9:7 | reserved | Reserved | 000 | ||
| 6:4 | reserved | Reserved | 000 | ||
| 3:1 | reserved | Reserved | 000 | ||
| 0 | reserved | Reserved | 0 |
| 15 | 14 | 13 | 12 | 11 | 10 | 9 | 8 |
| dither_ ena | dither_ mixer_ena | ||||||
| 7 | 6 | 5 | 4 | 3 | 2 | 1 | 0 |
| dither_sra_sel | reserved | reserved | reserved | ||||
| Register Name |
Addr (Hex) |
Bit | Name | Function | Default Value |
|---|---|---|---|---|---|
| config38 | 0x26 | 15:12 | dither_ ena | Turns on DITHER block for each data path bit15 = data path D bit14 = data path C bit13 = data path B bit12 = data path A |
0000 |
| 11:8 | dither_ mixer_ena | Turns on the FS/2 mixer at the output of the CIC in the DITHER block. bit11 = data path D bit10 = data path C bit9 = data path B bit8 = data path A |
0000 | ||
| 7:4 | dither_sra_sel | Select the amount of dithering added to the signal. 0 is the maximum dithering. | 0000 | ||
| 3:2 | reserved | Reserved | 00 | ||
| 1 | reserved | Reserved | 0 | ||
| 0 | reserved | Reserved | 0 |
| 15 | 14 | 13 | 12 | 11 | 10 | 9 | 8 |
| reserved | |||||||
| 7 | 6 | 5 | 4 | 3 | 2 | 1 | 0 |
| reserved | |||||||
| Register Name |
Addr (Hex) |
Bit | Name | Function | Default Value |
|---|---|---|---|---|---|
| config39 | 0x27 | 15:0 | reserved | Reserved | 0x0000 |
| 15 | 14 | 13 | 12 | 11 | 10 | 9 | 8 |
| reserved | |||||||
| 7 | 6 | 5 | 4 | 3 | 2 | 1 | 0 |
| reserved | |||||||
| Register Name |
Addr (Hex) |
Bit | Name | Function | Default Value |
|---|---|---|---|---|---|
| config40 WRITE TO CLEAR |
0x28 | 15:0 | reserved | Reserved | 0x0000 |
| 15 | 14 | 13 | 12 | 11 | 10 | 9 | 8 |
| reserved | |||||||
| 7 | 6 | 5 | 4 | 3 | 2 | 1 | 0 |
| reserved | |||||||
| Register Name |
Addr (Hex) |
Bit | Name | Function | Default Value |
|---|---|---|---|---|---|
| config41 | 0x29 | 15:0 | reserved | Reserved | 0xFFFF |
| 15 | 14 | 13 | 12 | 11 | 10 | 9 | 8 |
| reserved | |||||||
| 7 | 6 | 5 | 4 | 3 | 2 | 1 | 0 |
| reserved | |||||||
| Register Name |
Addr (Hex) |
Bit | Name | Function | Default Value |
|---|---|---|---|---|---|
| config42 | 0x2A | 15:0 | reserved | Reserved | 0000 |
| 15 | 14 | 13 | 12 | 11 | 10 | 9 | 8 |
| reserved | |||||||
| 7 | 6 | 5 | 4 | 3 | 2 | 1 | 0 |
| reserved | |||||||
| Register Name |
Addr (Hex) |
Bit | Name | Function | Default Value |
|---|---|---|---|---|---|
| config43 | 0x2B | 15:0 | reserved | Reserved | 0x0000 |
| 15 | 14 | 13 | 12 | 11 | 10 | 9 | 8 |
| reserved | |||||||
| 7 | 6 | 5 | 4 | 3 | 2 | 1 | 0 |
| reserved | |||||||
| Register Name |
Addr (Hex) |
Bit | Name | Function | Default Value |
|---|---|---|---|---|---|
| config44 | 0x2C | 15:0 | reserved | Reserved | 0000 |
| 15 | 14 | 13 | 12 | 11 | 10 | 9 | 8 |
| reserved | reserved | ||||||
| 7 | 6 | 5 | 4 | 3 | 2 | 1 | 0 |
| reserved | pap_ dlylen_sel | pap_gain | |||||
| Register Name |
Addr (Hex) |
Bit | Name | Function | Default Value |
|---|---|---|---|---|---|
| config45 | 0x2D | 15 | reserved | Reserved | 0 |
| 14:4 | reserved | Reserved | 00000000000 | ||
| 3 | pap_ dlylen_sel | Select the length of the PAP average: 0 : 64 samples 1 : 128 samples |
0 | ||
| 2:0 | pap_gain | The amount of attenuation to apply when the threshold for PAP is met: 000 : no attenuation 001 : divide by 2 010 : divided by 4 011 : divided by 8 100 : divided by 16 101 : no attenuation 110 : no attenuation 111 : no attenuation |
000 |
| 15 | 14 | 13 | 12 | 11 | 10 | 9 | 8 |
| pap_vth | |||||||
| 7 | 6 | 5 | 4 | 3 | 2 | 1 | 0 |
| pap_vth | |||||||
| Register Name |
Addr (Hex) |
Bit | Name | Function | Default Value |
|---|---|---|---|---|---|
| config46 | 0x2E | 15:0 | pap_vth | The threshold value for the PA protection logic. When the power measurement is greater than this activate the PA protection logic. | 0xFFFF |
| 15 | 14 | 13 | 12 | 11 | 10 | 9 | 8 |
| reserved | titest_dieid_read_ena | reserved | reserved | ||||
| 7 | 6 | 5 | 4 | 3 | 2 | 1 | 0 |
| reserved | reserved | reserved | sifdac_ena | ||||
| Register Name |
Addr (Hex) |
Bit | Name | Function | Default Value |
|---|---|---|---|---|---|
| config47 | 0x2F | 15 | reserved | Reserved | 0 |
| 14 | titest_dieid_read_ena | When asserted, the die ID can be read out after fuse autoload is finished on register 100-107. When de-asserted normal function of the registers is read out. | 0 | ||
| 13 | reserved | Reserved | 0 | ||
| 12:3 | reserved | Reserved | 0000000000 | ||
| 2 | reserved | Reserved | 1 | ||
| 1 | reserved | Reserved | 0 | ||
| 0 | sifdac_ena | When asserted the DAC output is set to the value in register sifdac. | 0 |
| 15 | 14 | 13 | 12 | 11 | 10 | 9 | 8 |
| sifdc | |||||||
| 7 | 6 | 5 | 4 | 3 | 2 | 1 | 0 |
| sifdc | |||||||
| Register Name |
Addr (Hex) |
Bit | Name | Function | Default Value |
|---|---|---|---|---|---|
| config48 | 0x30 | 15:0 | sifdc | This is the value that is sent to the digital blocks when register sifdac_ena is asserted. | 0x0000 |
| 15 | 14 | 13 | 12 | 11 | 10 | 9 | 8 |
| lockdet_ adj | pll_reset | pll_ ndivsync_ena | pll_ena | pll_cp | |||
| 7 | 6 | 5 | 4 | 3 | 2 | 1 | 0 |
| pll_n | memin_pll_lfvolt | ||||||
| Register Name |
Addr (Hex) |
Bit | Name | Function | Default Value |
|---|---|---|---|---|---|
| config49 | 0x31 | 15:13 | lockdet_ adj | Adjusts the sensitivity of the DAC PLL lock detector; 4 settings from 000 to 011. The 011 setting has the widest lock detection window, tolerating more jitter while reporting a lock. The 000 setting has a narrow window and will indicate an unlocked state more often. | 000 |
| 12 | pll_reset | When set, the M divider, N divider and PFD are held reset. | 0 | ||
| 11 | pll_ ndivsync_ena | When on, the SYSREF input is used to sync the N dividers of the PLL. | 0 | ||
| 10 | pll_ena | Enables the PLL output as the DAC clock when set; the clock provided at the DACCLKP/N is used as the PLL reference clock. When cleared, the PLL is bypassed and the clock provided at the DACCLKP/N pins is used as the DAC clock | 0 FUSE controlled |
||
| 9:8 | pll_cp | Must be set to 00 for proper PLL operation | 00 | ||
| 7:3 | pll_n | Reference clock divider; divide by is N+1 | 00000 | ||
| 2:0 | memin_pll_lfvolt | Indicates the loop filter voltage; 111 is max, 000 is min. When the PLL is correctly programmed, this will read 011 or 100 for a centered loop filter voltage. | 000 READ ONLY |
| 15 | 14 | 13 | 12 | 11 | 10 | 9 | 8 |
| PLL_M | |||||||
| 7 | 6 | 5 | 4 | 3 | 2 | 1 | 0 |
| PLL_P | reserved | ||||||
| Register Name |
Addr (Hex) |
Bit | Name | Function | Default Value |
|---|---|---|---|---|---|
| config50 | 0x32 | 15:8 | PLL_M | VCO feedback divider; divide by is M+1 | 00000000 |
| 7:4 | PLL_P | VCO prescaler divider; 0000 : div by 2 0001 : div by 3 0010 : div by 4 0011 : div by 5 0100 : div by 6 0101 : div by 7 0110 : div by 8 0111 : div by 9 1000 : div by 4 1001 : div by 6 1010 : div by 8 1011 : div by 10 1100 : div by 12 |
0000 | ||
| 3:0 | reserved | Reserved | 0000 |
| 15 | 14 | 13 | 12 | 11 | 10 | 9 | 8 |
| pll_vcosel | pll_vco | pll_ vcoitune | |||||
| 7 | 6 | 5 | 4 | 3 | 2 | 1 | 0 |
| pll_ vcoitune | pll_cp_adj | reserved | |||||
| Register Name |
Addr (Hex) |
Bit | Name | Function | Default Value |
|---|---|---|---|---|---|
| config51 | 0x33 | 15 | pll_vcosel | 4GHz VCO selected when set, 5GHz VCO selected when cleared. | 0 |
| 14:9 | pll_vco | VCO frequency range control; 000000 is fmin, 11111 is fmax | 000000 | ||
| 8:7 | pll_ vcoitune | VCO core bias current adjustment; 00 is 7mA, 01 is 8.4mA, 10 is 9.8mA, 11 is11.2mA. | 10 | ||
| 6:2 | pll_cp_adj | adjusts the charge pump current; 0 to 1.55mA is 50µA steps. Setting to 00000 will hold the LPF pin at 0V. | 00000 | ||
| 1:0 | reserved | Reserved | 00 |
| 15 | 14 | 13 | 12 | 11 | 10 | 9 | 8 |
| syncb_lvds_ lopwrb | syncb_lvds_ lopwra | syncb_lvds_ lpsel | syncb_lvds_ effuse_sel | reserved | reserved | syncb_lvds_ sleep | |
| 7 | 6 | 5 | 4 | 3 | 2 | 1 | 0 |
| syncb_lvds_ sub_ena | reserved | ||||||
| Register Name |
Addr (Hex) |
Bit | Name | Function | Default Value |
|---|---|---|---|---|---|
| config52 | 0x34 | 15 | syncb_lvds_ lopwrb | SYNCB LVDS Output current control LSB; allows output current to be scaled from ~2mA to ~4mA | 0 |
| 14 | syncb_lvds_ lopwra | SYNCB LVDS Output current control MSB; allows output current to be scaled from ~2mA to ~4mA | 0 | ||
| 13 | syncb_lvds_ lpsel | SYNCB LVDS output on chip termination control; 100 Ω when cleared, 200 Ω when set. | 0 | ||
| 12 | syncb_lvds_ effuse_sel | Enabled SYNCB LVDS bias bandgap reference voltage to the ATEST multiplexer. ATEST must be set to 111001 to enable this output. | 0 | ||
| 11:10 | reserved | Reserved | 00 | ||
| 9 | reserved | Reserved | 0 | ||
| 8 | syncb_lvds_ sleep | The SYNCB LVDS output is in power down when set, active when cleared. | 0 | ||
| 7 | syncb_lvds_ sub_ena | SYNCB LVDS output common mode is 1.2V when cleared, 0.9V when set. | 0 | ||
| 6:0 | reserved | Reserved | 0000000 |
| 15 | 14 | 13 | 12 | 11 | 10 | 9 | 8 |
| reserved | reserved | ||||||
| 7 | 6 | 5 | 4 | 3 | 2 | 1 | 0 |
| reserved | reserved | ||||||
| Register Name |
Addr (Hex) |
Bit | Name | Function | Default Value |
|---|---|---|---|---|---|
| config53 | 0x35 | 15:12 | reserved | Reserved | 0000 |
| 11:8 | reserved | Reserved | 0000 | ||
| 7:2 | reserved | Reserved | 000000 | ||
| 1:0 | reserved | Reserved | 00 |
| 15 | 14 | 13 | 12 | 11 | 10 | 9 | 8 |
| reserved | |||||||
| 7 | 6 | 5 | 4 | 3 | 2 | 1 | 0 |
| reserved | |||||||
| Register Name |
Addr (Hex) |
Bit | Name | Function | Default Value |
|---|---|---|---|---|---|
| config54 | 0x36 | 15:0 | reserved | Reserved | 0x0000 |
| 15 | 14 | 13 | 12 | 11 | 10 | 9 | 8 |
| reserved | |||||||
| 7 | 6 | 5 | 4 | 3 | 2 | 1 | 0 |
| reserved | |||||||
| Register Name |
Addr (Hex) |
Bit | Name | Function | Default Value |
|---|---|---|---|---|---|
| config55 | 0x37 | 15:0 | reserved | Reserved | 0x0000 |
| 15 | 14 | 13 | 12 | 11 | 10 | 9 | 8 |
| reserved | |||||||
| 7 | 6 | 5 | 4 | 3 | 2 | 1 | 0 |
| reserved | |||||||
| Register Name |
Addr (Hex) |
Bit | Name | Function | Default Value |
|---|---|---|---|---|---|
| config56 | 0x38 | 15:0 | reserved | Reserved | 0x0000 |
| 15 | 14 | 13 | 12 | 11 | 10 | 9 | 8 |
| reserved | |||||||
| 7 | 6 | 5 | 4 | 3 | 2 | 1 | 0 |
| reserved | |||||||
| Register Name |
Addr (Hex) |
Bit | Name | Function | Default Value |
|---|---|---|---|---|---|
| config57 | 0x39 | 15:0 | reserved | Reserved | 0x0000 |
| 15 | 14 | 13 | 12 | 11 | 10 | 9 | 8 |
| reserved | |||||||
| 7 | 6 | 5 | 4 | 3 | 2 | 1 | 0 |
| reserved | |||||||
| Register Name |
Addr (Hex) |
Bit | Name | Function | Default Value |
|---|---|---|---|---|---|
| config58 | 0x3A | 15:0 | reserved | Reserved | 0x0000 |
| 15 | 14 | 13 | 12 | 11 | 10 | 9 | 8 |
| serdes_ clk_sel | serdes_ refclk_div | reserved | |||||
| 7 | 6 | 5 | 4 | 3 | 2 | 1 | 0 |
| reserved | reserved | ||||||
| Register Name |
Addr (Hex) |
Bit | Name | Function | Default Value |
|---|---|---|---|---|---|
| config59 | 0x3B | 15 | serdes_ clk_sel | Select either the DAC PLL output or the DACCLK from the pins to be the SerDes PLL reference divider input clock. | 0 |
| 14:11 | serdes_ refclk_div | The divide amount for the serdes PLL reference clock divider. The divider amount is serdes_refclk_div plus one. | 0000 | ||
| 10:2 | reserved | Reserved | 000000000 | ||
| 1:0 | reserved | Reserved | 00 |
| 15 | 14 | 13 | 12 | 11 | 10 | 9 | 8 |
| rw_cfgpll | |||||||
| 7 | 6 | 5 | 4 | 3 | 2 | 1 | 0 |
| rw_cfgpll | |||||||
| Register Name |
Addr (Hex) |
Bit | Name | Function | Default Value |
|
|---|---|---|---|---|---|---|
| config60 | 0x3C | 15:0 | rw_cfgpll | Control the PLL of the SerDes. | 0x0000 | |
| Bit15 Bit14:13 Bit12:11 Bit10 Bit9 Bit8:1 Bit0 |
– ENDIVCLK, enables output of a divide-by-5 of PLL clock. – reserved. – LB, specify loop bandwidth settings. – SLEEPPLL, puts the PLL into sleep state when high. – VRANGE, select between high and low VCO. – MPY, select PLL multiply factor between 4 and 25. – reserved. |
|||||
| 15 | 14 | 13 | 12 | 11 | 10 | 9 | 8 |
| reserved | rw_cfgrx0 | ||||||
| 7 | 6 | 5 | 4 | 3 | 2 | 1 | 0 |
| rw_cfgrx0 | |||||||
| Register Name |
Addr (Hex) |
Bit | Name | Function | Default Value |
|
|---|---|---|---|---|---|---|
| config61 | 0x3D | 15 | reserved | Reserved | 0 | |
| 14:0 | rw_cfgrx0 | Upper 15 bits of the configuration info for SerDes receivers. | 000000000000000 | |||
| Bit14:12 | TESTPATT, Enables and selects verification of one of three PRBS patterns, a user defined pattern or a clock test pattern. | |||||
| Bit11 | reserved | |||||
| Bit10 | reserved | |||||
| Bit9:8 | reserved | |||||
| Bit7 | ENOC, enable samplers offset compensation. | |||||
| Bit6 | EQHLD, hold the equalizer in its current status. | |||||
| Bit5:3 | EQ, enable and configure the equalizer to compensate the loss in the transmission media. | |||||
| Bit2:0 | CDR, configure the clock/data recovery algorithm. | |||||
| 15 | 14 | 13 | 12 | 11 | 10 | 9 | 8 |
| rw_cfgrx0 | |||||||
| 7 | 6 | 5 | 4 | 3 | 2 | 1 | 0 |
| rw_cfgrx0 | |||||||
| Register Name |
Addr (Hex) |
Bit | Name | Function | Default Value |
|
|---|---|---|---|---|---|---|
| config62 | 0x3E | 15:0 | rw_cfgrx0 | Lower 16 bits of the configuration info for SerDes receivers. | 0x0000 | |
| Bit15:13 | – LOS, enable loss of signal detection. | |||||
| Bit12:11 | – reserved. | |||||
| Bit10:8 | – TERM, select input termination options for serial lanes. Note: AC coupling is recommended for JESD204B compliance. |
|||||
| Bit7 | – reserved | |||||
| Bit6:5 | – RATE, operating rate, select full, half, quarter or eighth rate operation. | |||||
| Bit4:2 | – BUSWIDTH, select the parallel interface width (16 bit or 20bit). "010" - 20-bit; "011" - 16-bit Note: 16bit is not compatible with JESD204B. |
|||||
| Bit1 | SLEEPRX, powers the receiver down into sleep (fast power up) state when high. | |||||
| Bit0 | – reserved. | |||||
| 15 | 14 | 13 | 12 | 11 | 10 | 9 | 8 |
| Not Used | |||||||
| 7 | 6 | 5 | 4 | 3 | 2 | 1 | 0 |
| INVPAIR | |||||||
| Register Name |
Addr (Hex) |
Bit | Name | Function | Default Value |
|---|---|---|---|---|---|
| config63 | 0x3F | 15:8 | Not Used | Not Used | 0x00 |
| 7:0 | INVPAIR | Allows the PN pairs of the SerDes lanes to be inverted. bit7 = lane7 bit6 = lane6 bit5 = lane5 bit4 = lane4 bit3 = lane3 bit2 = lane2 bit1 = lane1 bit0 = lane0 |
0x00 |
| 15 | 14 | 13 | 12 | 11 | 10 | 9 | 8 |
| reserved | |||||||
| 7 | 6 | 5 | 4 | 3 | 2 | 1 | 0 |
| reserved | |||||||
| Register Name |
Addr (Hex) |
Bit | Name | Function | Default Value |
|---|---|---|---|---|---|
| config64 | 0x40 | 15:0 | reserved | Reserved | 0x0000 |
| 15 | 14 | 13 | 12 | 11 | 10 | 9 | 8 |
| errorcnt_ link0 | |||||||
| 7 | 6 | 5 | 4 | 3 | 2 | 1 | 0 |
| errorcnt_ link0 | |||||||
| Register Name |
Addr (Hex) |
Bit | Name | Function | Default Value |
|---|---|---|---|---|---|
| config65 READ ONLY |
0x41 | 15:0 | errorcnt_ link0 | This is the error count for link0. What is counted as an error is determined by error_ena_link0. This is a 16bit value that is cleared when a JESD synchronization is performed or err_cnt_clr_link0 is programmed to a ‘1’. | 0x0000 |
| 15 | 14 | 13 | 12 | 11 | 10 | 9 | 8 |
| errorcnt_ link1 | |||||||
| 7 | 6 | 5 | 4 | 3 | 2 | 1 | 0 |
| errorcnt_ link1 | |||||||
| Register Name |
Addr (Hex) |
Bit | Name | Function | Default Value |
|---|---|---|---|---|---|
| config66 READ ONLY |
0x42 | 15:0 | errorcnt_ link1 | This is the error count for link1. What is counted as an error is determined by error_ena_link1. This is a 16bit value that is cleared when a JESD synchronization is performed or err_cnt_clr_link0 is programmed to a ‘1’. | 0x0000 |
| 15 | 14 | 13 | 12 | 11 | 10 | 9 | 8 |
| reserved | |||||||
| 7 | 6 | 5 | 4 | 3 | 2 | 1 | 0 |
| reserved | |||||||
| Register Name |
Addr (Hex) |
Bit | Name | Function | Default Value |
|---|---|---|---|---|---|
| config67 READ ONLY |
0x43 | 15:0 | reserved | Reserved | 0x0000 |
| 15 | 14 | 13 | 12 | 11 | 10 | 9 | 8 |
| reserved | |||||||
| 7 | 6 | 5 | 4 | 3 | 2 | 1 | 0 |
| reserved | |||||||
| Register Name |
Addr (Hex) |
Bit | Name | Function | Default Value |
|---|---|---|---|---|---|
| config68 READ ONLY |
0x44 | 15:0 | reserved | Reserved | 0x0000 |
| 15 | 14 | 13 | 12 | 11 | 10 | 9 | 8 |
| reserved | |||||||
| 7 | 6 | 5 | 4 | 3 | 2 | 1 | 0 |
| reserved | |||||||
| Register Name |
Addr (Hex) |
Bit | Name | Function | Default Value |
|---|---|---|---|---|---|
| config69 | 0x45 | 15:0 | reserved | Reserved | 0x0000 |
| 15 | 14 | 13 | 12 | 11 | 10 | 9 | 8 |
| lid0 | lid1 | ||||||
| 7 | 6 | 5 | 4 | 3 | 2 | 1 | 0 |
| lid1 | lid2 | reserved | |||||
| Register Name |
Addr (Hex) |
Bit | Name | Function | Default Value |
|---|---|---|---|---|---|
| config70 | 0x46 | 15:11 | lid0 | The JESD ID for JESD lane 0. | 00000 |
| 10:6 | lid1 | The JESD ID for JESD lane 1. | 00001 | ||
| 5:1 | lid2 | The JESD ID for JESD lane 2. | 00010 | ||
| 0 | reserved | Reserved | 0 |
| 15 | 14 | 13 | 12 | 11 | 10 | 9 | 8 |
| lid3 | lid4 | ||||||
| 7 | 6 | 5 | 4 | 3 | 2 | 1 | 0 |
| lid4 | lid5 | reserved | |||||
| Register Name |
Addr (Hex) |
Bit | Name | Function | Default Value |
|---|---|---|---|---|---|
| config71 | 0x47 | 15:11 | lid3 | The JESD ID for JESD lane 3. | 00011 |
| 10:6 | lid4 | The JESD ID for JESD lane 4. | 00100 | ||
| 5:1 | lid5 | The JESD ID for JESD lane 5. | 00101 | ||
| 0 | reserved | Reserved | 0 |
| 15 | 14 | 13 | 12 | 11 | 10 | 9 | 8 |
| lid6 | lid7 | ||||||
| 7 | 6 | 5 | 4 | 3 | 2 | 1 | 0 |
| lid7 | reserved | subclassv | jesdv | ||||
| Register Name |
Addr (Hex) |
Bit | Name | Function | Default Value |
|---|---|---|---|---|---|
| config72 | 0x48 | 15:11 | lid6 | The JESD ID for JESD lane 6. | 00110 |
| 10:6 | lid7 | The JESD ID for JESD lane 7. | 00111 | ||
| 5:4 | reserved | reserved | 00 | ||
| 3:1 | subclassv | Selects the JESD subclass supported. Note: “001” is subclass 1 and this is the only mode supported | 001 | ||
| 0 | jesdv | Selects the version of JESD supported (0=A, 1=B) Note: JESD 204B is only supported version. | 1 |
| 15 | 14 | 13 | 12 | 11 | 10 | 9 | 8 |
| link_ assign | |||||||
| 7 | 6 | 5 | 4 | 3 | 2 | 1 | 0 |
| link_ assign | |||||||
| Register Name |
Addr (Hex) |
Bit | Name | Function | Default Value |
|---|---|---|---|---|---|
| config73 | 0x49 | 15:0 | link_ assign | Each JESD lane can be assigned to any of the 4 links. There are two bits for each lane: “00”=link0, “01”=link1, “10”=reserved and “11”=reserved bits(15:14) : JESD lane7 link selection bits(13:12) : JESD lane6 link selection bits(11:10) : JESD lane5 link selection bits(9:8) : JESD lane4 link selection bits(7:6) : JESD lane3 link selection bits(5:4) : JESD lane2 link selection bits(3:2) : JESD lane1 link selection bits(1:0) : JESD lane0 link selection |
0x0000 |
| 15 | 14 | 13 | 12 | 11 | 10 | 9 | 8 |
| lane_ena | |||||||
| 7 | 6 | 5 | 4 | 3 | 2 | 1 | 0 |
| jesd_test_seq | dual | init_ state | jesd_ reset_n | ||||
| Register Name |
Addr (Hex) |
Bit | Name | Function | Default Value |
|---|---|---|---|---|---|
| config74 | 0x4A | 15:8 | lane_ena | Turn on each SerDes lane as needed. Signal is active high. bit15 : SerDes lane7 enable bit14 : SerDes lane6 enable bit13 : SerDes lane5 enable bit12 : SerDes lane4 enable bit11 : SerDes lane3 enable bit10 : SerDes lane2 enable bit9 : SerDes lane1 enable bit8 : SerDes lane0 enable |
0x00 |
| 7:6 | jesd_test_seq | Set to select and verify link layer test sequences. The error for these sequences comes out the lane alarms bit0. 1= fail and 0 = pass. 00 : test sequence disabled 01 : verify repeating D.21.5 high frequency pattern for random jitter 10 : verify repeating K.28.5 mixed frequency pattern for deterministic jitter 11 : verify repeating ILA sequence |
00 | ||
| 5 | dual | Turn on “DUAL DAC” mode. This disables the clocks to the C and D data paths, reducing the power of the DIG block. | 0 | ||
| 4:1 | init_ state | Put the JESD block into “INIT_STATE” mode when high. During this mode the JESD can be programmed and its outputs will stay at zero. NOTE: See the JESD description of the correct startup sequence. | 1111 | ||
| 0 | jesd_ reset_n | Reset the JESD block when low. NOTE: See the JESD description of the correct startup sequence. | 0 |
| 15 | 14 | 13 | 12 | 11 | 10 | 9 | 8 |
| reserved | rbd_m1 | ||||||
| 7 | 6 | 5 | 4 | 3 | 2 | 1 | 0 |
| f_m1 | |||||||
| Register Name |
Addr (Hex) |
Bit | Name | Function | Default Value |
|---|---|---|---|---|---|
| config75 | 0x4B | 15:13 | reserved | Reserved | 000 |
| 12:8 | rbd_m1 | This controls the amount of elastic buffers being used in the JESD. Larger numbers will mean more latency, but smaller numbers may not hold enough data to capture the input skew. This value must always be ≤ k_m1 | 00000 | ||
| 7:0 | f_m1 | This is the number of octets in the frame. The DAC39J84 only supports 1,2,4 or 8 octets per frame so the only valid values are 0,1,3, and 7. | 0x00 |
| 15 | 14 | 13 | 12 | 11 | 10 | 9 | 8 |
| Reserved | k_m1 | ||||||
| 7 | 6 | 5 | 4 | 3 | 2 | 1 | 0 |
| reserved | reserved | reserved | l_m1 | ||||
| Register Name |
Addr (Hex) |
Bit | Name | Function | Default Value |
|---|---|---|---|---|---|
| config76 | 0x4C | 15:13 | reserved | Reserved | 000 |
| 12:8 | k_m1 | This is the number of frames in a multi-frame. The range is 0-31. | 00000 | ||
| 7 | reserved | Reserved | 0 | ||
| 6 | reserved | Reserved | 0 | ||
| 5 | reserved | Reserved | 0 | ||
| 4:0 | l_m1 | This is the number of lanes used by the JESD. Possible values are 0-7. | 00000 |
| 15 | 14 | 13 | 12 | 11 | 10 | 9 | 8 |
| m_m1 | |||||||
| 7 | 6 | 5 | 4 | 3 | 2 | 1 | 0 |
| reserved | s_m1 | ||||||
| Register Name |
Addr (Hex) |
Bit | Name | Function | Default Value |
|---|---|---|---|---|---|
| config77 | 0x4D | 15:8 | m_m1 | This is the number of converters per link. NOTE: Valid programmed values are 0, 1 and 3. | 0x03 |
| 7:5 | reserved | Reserved | 000 | ||
| 4:0 | s_m1 | This is the number of converter samples per frame. NOTE: Valid programming is 0 or 1. | 00000 |
| 15 | 14 | 13 | 12 | 11 | 10 | 9 | 8 |
| reserved | nprime_ m1 | ||||||
| 7 | 6 | 5 | 4 | 3 | 2 | 1 | 0 |
| reserved | hd | scr | n_m1 | ||||
| Register Name |
Addr (Hex) |
Bit | Name | Function | Default Value |
|---|---|---|---|---|---|
| config78 | 0x4E | 15:13 | reserved | Reserved | 000 |
| 12:8 | nprime_ m1 | This is the number of adjusted bits per sample. NOTE: 15 is the only valid value. | 01111 | ||
| 7 | reserved | Reserved | 0 | ||
| 6 | hd | High Density mode for the JESD. When asserted samples are split across lanes. | 0 | ||
| 5 | scr | Turns on the scrambler function in the JESD block. | 0 | ||
| 4:0 | n_m1 | This is the number of bits per sample. NOTE: 15 is the only valid value. | 01111 |
| 15 | 14 | 13 | 12 | 11 | 10 | 9 | 8 |
| match_ data | |||||||
| 7 | 6 | 5 | 4 | 3 | 2 | 1 | 0 |
| match_ specific | match_ctrl | no_lane_ sync | reserved | jesd_commaalign_ena | |||
| Register Name |
Addr (Hex) |
Bit | Name | Function | Default Value |
|---|---|---|---|---|---|
| config79 | 0x4F | 15:8 | match_ data | The character to match. Normally it is a /R/=/K28.0/=0x1C, but the user can program it to any character. | 00011100 |
| 7 | match_ specific | Match a specified character to start JESD buffering when ‘1’. If programmed to ‘0’ then the first non-K will start the buffering. | 1 | ||
| 6 | match_ctrl | When asserted, the match character is a CONTROL character instead of a DATA character. | 1 | ||
| 5 | no_lane_ sync | Assert if the TX side does not support lane initialization. This way the RX won’t flag errors in the configuration portion of the ILA. | 0 | ||
| 4:1 | reserved | Reserved | 0000 | ||
| 0 | jesd_commaalign_ena | always “1” | 1 |
| 15 | 14 | 13 | 12 | 11 | 10 | 9 | 8 |
| adjcnt_ link0 | adjdir_ link0 | bid_link0 | |||||
| 7 | 6 | 5 | 4 | 3 | 2 | 1 | 0 |
| bid_link0 | cf_link0 | cs_link0 | |||||
| Register Name |
Addr (Hex) |
Bit | Name | Function | Default Value |
|---|---|---|---|---|---|
| config80 | 0x50 | 15:12 | adjcnt_ link0 | Lane configuration data for link0. Not used by DAC39J84 except for lane configuration checking. | 0000 |
| 11 | adjdir_ link0 | Lane configuration data for link0. Not used by DAC39J84 except for lane configuration checking. | 0 | ||
| 10:7 | bid_link0 | Lane configuration data for link0. Not used by DAC39J84 except for lane configuration checking. | 0000 | ||
| 6:2 | cf_link0 | Lane configuration data for link0. Not used by DAC39J84 except for lane configuration checking. | 00000 | ||
| 1:0 | cs_link0 | Lane configuration data for link0. Not used by DAC39J84 except for lane configuration checking. | 00 |
| 15 | 14 | 13 | 12 | 11 | 10 | 9 | 8 |
| did_link0 | |||||||
| 7 | 6 | 5 | 4 | 3 | 2 | 1 | 0 |
| sync_ request_ena_ link0 | |||||||
| Register Name |
Addr (Hex) |
Bit | Name | Function | Default Value |
|---|---|---|---|---|---|
| config81 | 0x51 | 15:8 | did_link0 | Lane configuration data for link0. Not used by DAC39J84 except for lane configuration checking. | 0x00 |
| 7:0 | sync_ request_ena_ link0 | These bits select which errors cause a sync request. Sync requests take priority over the error notification, so if sync request isn’t desired, set these bits to a ‘0’. bit7 = multi-frame alignment error bit6 = frame alignment error bit5 = link configuration error bit4 = elastic buffer overflow (bad RBD value) bit3 = elastic buffer end char mismatch (match_ctrl match_data) bit2 = code synchronization error bit1 = 8b/10b not-in-table code error bit0 = 8b/10b disparity error |
0xFF |
| 15 | 14 | 13 | 12 | 11 | 10 | 9 | 8 |
| reserved | disable_ err_report_link0 | phadj_ link0 | |||||
| 7 | 6 | 5 | 4 | 3 | 2 | 1 | 0 |
| error_ena_link0 | |||||||
| Register Name |
Addr (Hex) |
Bit | Name | Function | Default Value |
|---|---|---|---|---|---|
| config82 | 0x52 | 15:10 | reserved | Reserved | 000000 |
| 9 | disable_ err_report_link0 | Assertion means that errors will not be reported on the sync_n output. | 0 | ||
| 8 | phadj_ link0 | Lane configuration data for link0. Not used by DAC39J84 except for lane configuration checking. | 0 | ||
| 7:0 | error_ena_link0 | These bits select the errors generated are counted in the err_c for the link. The bits also control what signals are sent out the pad_syncb pin for error notification. bit7 = multi-frame alignment error bit6 = frame alignment error bit5 = link configuration error bit4 = elastic buffer overflow (bad RBD value) bit3 = elastic buffer end char mismatch (match_ctrl match_data) bit2 = code synchronization error bit1 = 8b/10b not-in-table code error bit0 = 8b/10b disparity error |
0xFF |
| 15 | 14 | 13 | 12 | 11 | 10 | 9 | 8 |
| adjcnt_ link1 | adjdir_ link1 | bid_link1 | |||||
| 7 | 6 | 5 | 4 | 3 | 2 | 1 | 0 |
| bid_link1 | cf_link1 | cs_link1 | |||||
| Register Name |
Addr (Hex) |
Bit | Name | Function | Default Value |
|---|---|---|---|---|---|
| config83 | 0x53 | 15:12 | adjcnt_ link1 | Lane configuration data for link1. Not used by DAC39J84 except for lane configuration checking. | 0000 |
| 11 | adjdir_ link1 | Lane configuration data for link1. Not used by DAC39J84 except for lane configuration checking. | 0 | ||
| 10:7 | bid_link1 | Lane configuration data for link1. Not used by DAC39J84 except for lane configuration checking. | 0000 | ||
| 6:2 | cf_link1 | Lane configuration data for link1. Not used by DAC39J84 except for lane configuration checking. | 00000 | ||
| 1:0 | cs_link1 | Lane configuration data for link1. Not used by DAC39J84 except for lane configuration checking. | 00 |
| 15 | 14 | 13 | 12 | 11 | 10 | 9 | 8 |
| did_link1 | |||||||
| 7 | 6 | 5 | 4 | 3 | 2 | 1 | 0 |
| sync_ request_ena_ link1 | |||||||
| Register Name |
Addr (Hex) |
Bit | Name | Function | Default Value |
|---|---|---|---|---|---|
| config84 | 0x54 | 15:8 | did_link1 | Lane configuration data for link1. Not used by DAC39J84 except for lane configuration checking. | 0x00 |
| 7:0 | sync_ request_ena_ link1 | These bits select which errors cause a sync request. Sync requests take priority over the error notification, so if sync request isn’t desired, set these bits to a ‘0’. bit7 = multi-frame alignment error bit6 = frame alignment error bit5 = link configuration error bit4 = elastic buffer overflow (bad RBD value) bit3 = elastic buffer end char mismatch (match_ctrl match_data) bit2 = code synchronization error bit1 = 8b/10b not-in-table code error bit0 = 8b/10b disparity error |
0xFF |
| 15 | 14 | 13 | 12 | 11 | 10 | 9 | 8 |
| reserved | disable_ err_report_link1 | phadj_ link1 | |||||
| 7 | 6 | 5 | 4 | 3 | 2 | 1 | 0 |
| error_ena_link1 | |||||||
| Register Name |
Addr (Hex) |
Bit | Name | Function | Default Value |
|---|---|---|---|---|---|
| config85 | 0x55 | 15:10 | reserved | Reserved | 000000 |
| 9 | disable_ err_report_link1 | Assertion means that errors will not be reported on the sync_n output. | 0 | ||
| 8 | phadj_ link1 | Lane configuration data for link1. Not used by DAC39J84 except for lane configuration checking. | 0 | ||
| 7:0 | error_ena_link1 | These bits select the errors generated are counted in the err_cnt for the link. The bits also control what signals are sent out the pad_syncb pin for error notification. bit7 = multi-frame alignment error bit6 = frame alignment error bit5 = link configuration error bit4 = elastic buffer overflow (bad RBD value) bit3 = elastic buffer end char mismatch (match_ctrl match_data) bit2 = code synchronization error bit1 = 8b/10b not-in-table code error bit0 = 8b/10b disparity error |
0xFF |
| 15 | 14 | 13 | 12 | 11 | 10 | 9 | 8 |
| reserved | reserved | reserved | |||||
| 7 | 6 | 5 | 4 | 3 | 2 | 1 | 0 |
| reserved | reserved | reserved | |||||
| Register Name |
Addr (Hex) |
Bit | Name | Function | Default Value |
|---|---|---|---|---|---|
| config86 | 0x56 | 15:12 | reserved | Reserved | 0000 |
| 11 | reserved | Reserved | 0 | ||
| 10:7 | reserved | Reserved | 0000 | ||
| 6:2 | reserved | Reserved | 00000 | ||
| 1:0 | reserved | Reserved | 00 |
| 15 | 14 | 13 | 12 | 11 | 10 | 9 | 8 |
| reserved | |||||||
| 7 | 6 | 5 | 4 | 3 | 2 | 1 | 0 |
| reserved | |||||||
| Register Name |
Addr (Hex) |
Bit | Name | Function | Default Value |
|---|---|---|---|---|---|
| config87 | 0x57 | 15:8 | reserved | Reserved | 0x00 |
| 7:0 | reserved | Reserved | 0xFF |
| 15 | 14 | 13 | 12 | 11 | 10 | 9 | 8 |
| reserved | reserved | reserved | |||||
| 7 | 6 | 5 | 4 | 3 | 2 | 1 | 0 |
| reserved | |||||||
| Register Name |
Addr (Hex) |
Bit | Name | Function | Default Value |
|---|---|---|---|---|---|
| config88 | 0x58 | 15:10 | reserved | Reserved | 000000 |
| 9 | reserved | Reserved | 0 | ||
| 8 | reserved | Reserved | 0 | ||
| 7:0 | reserved | Reserved | 0xFF |
| 15 | 14 | 13 | 12 | 11 | 10 | 9 | 8 |
| reserved | reserved | reserved | |||||
| 7 | 6 | 5 | 4 | 3 | 2 | 1 | 0 |
| reserved | reserved | reserved | |||||
| Register Name |
Addr (Hex) |
Bit | Name | Function | Default Value |
|---|---|---|---|---|---|
| config89 | 0x59 | 15:12 | reserved | Reserved | 0000 |
| 11 | reserved | Reserved | 0 | ||
| 10:7 | reserved | Reserved | 0000 | ||
| 6:2 | reserved | Reserved | 00000 | ||
| 1:0 | reserved | Reserved | 00 |
| 15 | 14 | 13 | 12 | 11 | 10 | 9 | 8 |
| reserved | |||||||
| 7 | 6 | 5 | 4 | 3 | 2 | 1 | 0 |
| reserved | |||||||
| Register Name |
Addr (Hex) |
Bit | Name | Function | Default Value |
|---|---|---|---|---|---|
| config90 | 0x5A | 15:8 | reserved | Reserved | 0x00 |
| 7:0 | reserved | Reserved | 0xFF |
| 15 | 14 | 13 | 12 | 11 | 10 | 9 | 8 |
| reserved | reserved | reserved | |||||
| 7 | 6 | 5 | 4 | 3 | 2 | 1 | 0 |
| reserved | |||||||
| Register Name |
Addr (Hex) |
Bit | Name | Function | Default Value |
|---|---|---|---|---|---|
| config91 | 0x5B | 15:10 | reserved | Reserved | 000000 |
| 9 | reserved | Reserved | 0 | ||
| 8 | reserved | Reserved | 0 | ||
| 7:0 | reserved | Reserved | 0xFF |
| 15 | 14 | 13 | 12 | 11 | 10 | 9 | 8 |
| reserved | reserved | reserved | reserved | ||||
| 7 | 6 | 5 | 4 | 3 | 2 | 1 | 0 |
| err_cnt_ clr_link1 | sysref_ mode_link1 | err_cnt_ clr_link0 | 2:0 | ||||
| Register Name |
Addr (Hex) |
Bit | Name | Function | Default Value |
|---|---|---|---|---|---|
| config92 | 0x5C | 15 | reserved | Reserved | 0 |
| 14:12 | reserved | Reserved | 001 | ||
| 11 | reserved | Reserved | 0 | ||
| 10:8 | reserved | Reserved | 001 | ||
| 7 | err_cnt_ clr_link1 | A transition from 0≥1 causes the error_cnt for link1 to be cleared. | 0 | ||
| 6:4 | sysref_ mode_link1 | Determines how SYSREF is used in the JESD synchronizing block. 000 = Don’t use SYSREF pulse 001 = Use all SYSREF pulses 010 = Use only the next SYSREF pulse 011 = Skip one SYSREF pulse then use only the next one 100 = Skip one SYSREF pulse then use all pulses. 101 = Skip two SYSREF pulses then use only the next one 110 = Skip two SYSREF pulses then use all pulses. |
001 | ||
| 3 | err_cnt_ clr_link0 | A transition from 0≥1 causes the error_cnt for link0 to be cleared. | 0 | ||
| 2:0 | sysref_ mode_link0 | Determines how SYSREF is used in the JESD synchronizing block. 000 = Don’t use SYSREF pulse 001 = Use all SYSREF pulses 010 = Use only the next SYSREF pulse 011 = Skip one SYSREF pulse then use only the next one 100 = Skip one SYSREF pulse then use all pulses. 101 = Skip two SYSREF pulses then use only the next one 110 = Skip two SYSREF pulses then use all pulses. |
001 |
| 15 | 14 | 13 | 12 | 11 | 10 | 9 | 8 |
| reserved | |||||||
| 7 | 6 | 5 | 4 | 3 | 2 | 1 | 0 |
| reserved | |||||||
| Register Name |
Addr (Hex) |
Bit | Name | Function | Default Value |
|---|---|---|---|---|---|
| config93 | 0x5D | 15:0 | reserved | Reserved | 0x0000 |
| 15 | 14 | 13 | 12 | 11 | 10 | 9 | 8 |
| res1 | |||||||
| 7 | 6 | 5 | 4 | 3 | 2 | 1 | 0 |
| res2 | |||||||
| Register Name |
Addr (Hex) |
Bit | Name | Function | Default Value |
|---|---|---|---|---|---|
| config94 | 0x5E | 15:8 | res1 | Since these bits are reserved, these values are shared across all links for the checksum comparison against ILA values. Not used by DAC39J84 except for lane configuration checking. |
00000000 |
| 7:0 | res2 | Since these bits are reserved, these values are shared across all links for the checksum comparison against ILA values. Not used by DAC39J84 except for lane configuration checking. |
00000000 |
| 15 | 14 | 13 | 12 | 11 | 10 | 9 | 8 |
| reserved | octetpath_sel(0) | reserved | octetpath_sel(1) | ||||
| 7 | 6 | 5 | 4 | 3 | 2 | 1 | 0 |
| reserved | octetpath_sel(2) | reserved | octetpath_sel(3) | ||||
| Register Name |
Addr (Hex) |
Bit | Name | Function | Default Value |
|---|---|---|---|---|---|
| config95 | 0x5F | 15 | reserved | Reserved | 0 |
| 14:12 | octetpath_sel(0) | These bits are used by the cross-bar switch to map any SerDes lane to any JESD lane. “000” = pass SerDes lane0 to JESD lane0 “001” = pass SerDes lane1 to JESD lane0 “010” = pass SerDes lane2 to JESD lane0 “011” = pass SerDes lane3 to JESD lane0 “100” = pass SerDes lane4 to JESD lane0 “101” = pass SerDes lane5 to JESD lane0 “110” = pass SerDes lane6 to JESD lane0 “111” = pass SerDes lane7 to JESD lane0 |
000 | ||
| 11 | reserved | Reserved | 0 | ||
| 10:8 | octetpath_sel(1) | These bits are used by the cross-bar switch to map any SerDes lane to any JESD lane. “000” = pass SerDes lane0 to JESD lane1 “001” = pass SerDes lane1 to JESD lane1 “010” = pass SerDes lane2 to JESD lane1 “011” = pass SerDes lane3 to JESD lane1 “100” = pass SerDes lane4 to JESD lane1 “101” = pass SerDes lane5 to JESD lane1 “110” = pass SerDes lane6 to JESD lane1 “111” = pass SerDes lane7 to JESD lane1 |
001 | ||
| 7 | reserved | Reserved | 0 | ||
| 6:4 | octetpath_sel(2) | These bits are used by the cross-bar switch to map any SerDes lane to any JESD lane. “000” = pass SerDes lane0 to JESD lane2 “001” = pass SerDes lane1 to JESD lane2 “010” = pass SerDes lane2 to JESD lane2 “011” = pass SerDes lane3 to JESD lane2 “100” = pass SerDes lane4 to JESD lane2 “101” = pass SerDes lane5 to JESD lane2 “110” = pass SerDes lane6 to JESD lane2 “111” = pass SerDes lane7 to JESD lane2 |
010 | ||
| 3 | reserved | Reserved | 0 | ||
| 2:0 | octetpath_sel(3) | These bits are used by the cross-bar switch to map any SerDes lane to any JESD lane. “000” = pass SerDes lane0 to JESD lane3 “001” = pass SerDes lane1 to JESD lane3 “010” = pass SerDes lane2 to JESD lane3 “011” = pass SerDes lane3 to JESD lane3 “100” = pass SerDes lane4 to JESD lane3 “101” = pass SerDes lane5 to JESD lane3 “110” = pass SerDes lane6 to JESD lane3 “111” = pass SerDes lane7 to JESD lane3 |
011 |
| 15 | 14 | 13 | 12 | 11 | 10 | 9 | 8 |
| reserved | octetpath_sel(4) | reserved | octetpath_sel(5) | ||||
| 7 | 6 | 5 | 4 | 3 | 2 | 1 | 0 |
| reserved | octetpath_sel(6) | reserved | octetpath_sel(7) | ||||
| Register Name |
Addr (Hex) |
Bit | Name | Function | Default Value |
|---|---|---|---|---|---|
| config96 | 0x60 | 15 | reserved | Reserved | 0 |
| 14:12 | octetpath_sel(4) | These bits are used by the cross-bar switch to map any SerDes lane to any JESD lane. “000” = pass SerDes lane0 to JESD lane4 “001” = pass SerDes lane1 to JESD lane4 “010” = pass SerDes lane2 to JESD lane4 “011” = pass SerDes lane3 to JESD lane4 “100” = pass SerDes lane4 to JESD lane4 “101” = pass SerDes lane5 to JESD lane4 “110” = pass SerDes lane6 to JESD lane4 “111” = pass SerDes lane7 to JESD lane4 |
100 | ||
| 11 | reserved | Reserved | 0 | ||
| 10:8 | octetpath_sel(5) | These bits are used by the cross-bar switch to map any SerDes lane to any JESD lane. “000” = pass SerDes lane0 to JESD lane5 “001” = pass SerDes lane1 to JESD lane5 “010” = pass SerDes lane2 to JESD lane5 “011” = pass SerDes lane3 to JESD lane5 “100” = pass SerDes lane4 to JESD lane5 “101” = pass SerDes lane5 to JESD lane5 “110” = pass SerDes lane6 to JESD lane5 “111” = pass SerDes lane7 to JESD lane5 |
101 | ||
| 7 | reserved | Reserved | 0 | ||
| 6:4 | octetpath_sel(6) | These bits are used by the cross-bar switch to map any SerDes lane to any JESD lane. “000” = pass SerDes lane0 to JESD lane6 “001” = pass SerDes lane1 to JESD lane6 “010” = pass SerDes lane2 to JESD lane6 “011” = pass SerDes lane3 to JESD lane6 “100” = pass SerDes lane4 to JESD lane6 “101” = pass SerDes lane5 to JESD lane6 “110” = pass SerDes lane6 to JESD lane6 “111” = pass SerDes lane7 to JESD lane6 |
110 | ||
| 3 | reserved | Reserved | 0 | ||
| 2:0 | octetpath_sel(7) | These bits are used by the cross-bar switch to map any SerDes lane to any JESD lane. “000” = pass SerDes lane0 to JESD lane7 “001” = pass SerDes lane1 to JESD lane7 “010” = pass SerDes lane2 to JESD lane7 “011” = pass SerDes lane3 to JESD lane7 “100” = pass SerDes lane4 to JESD lane7 “101” = pass SerDes lane5 to JESD lane7 “110” = pass SerDes lane6 to JESD lane7 “111” = pass SerDes lane7 to JESD lane7 |
111 |
| 15 | 14 | 13 | 12 | 11 | 10 | 9 | 8 |
| syncn_pol | reserved | syncncd_ sel | |||||
| 7 | 6 | 5 | 4 | 3 | 2 | 1 | 0 |
| syncnab_ sel | syncn_ sel | ||||||
| Register Name |
Addr (Hex) |
Bit | Name | Function | Default Value |
|---|---|---|---|---|---|
| config97 | 0x61 | 15 | syncn_pol | Sets the polarity of the SYNC_N_AB and SYNC_N_CD outputs. | 0 |
| 14:12 | reserved | Reserved | 000 | ||
| 11:8 | syncncd_ sel | Select which link sync_n outputs are ANDed together to generate the SYNC_N_CD CMOS output. bit0=link0 bit1=link1 bit2=reserved bit3=reserved |
0000 | ||
| 7:4 | syncnab_ sel | Select which link sync_n outputs are ANDed together to generate the SYNC_N_AB CMOS output. bit0=link0 bit1=link1 bit2=reserved bit3=reserved |
0000 | ||
| 3:0 | syncn_ sel | Select which link sync_n outputs are ANDed together to generate the SYNCB LVDS output. bit0=link0 bit1=link1 bit2=reserved bit3=reserved |
1111 |
| 15 | 14 | 13 | 12 | 11 | 10 | 9 | 8 |
| reserved | reserved | reserved | |||||
| 7 | 6 | 5 | 4 | 3 | 2 | 1 | 0 |
| reserved | |||||||
| Register Name |
Addr (Hex) |
Bit | Name | Function | Default Value |
|---|---|---|---|---|---|
| config98 | 0x62 | 15 | reserved | Reserved | 0 |
| 14:12 | reserved | Reserved | 000 | ||
| 11:8 | reserved | Reserved | 0000 | ||
| 7:0 | reserved | Reserved | 0x00 |
| 15 | 14 | 13 | 12 | 11 | 10 | 9 | 8 |
| reserved | reserved | reserved | |||||
| 7 | 6 | 5 | 4 | 3 | 2 | 1 | 0 |
| reserved | |||||||
| Register Name |
Addr (Hex) |
Bit | Name | Function | Default Value |
|---|---|---|---|---|---|
| config99 | 0x63 | 15 | reserved | Reserved | 0 |
| 14:12 | reserved | Reserved | 000 | ||
| 11:8 | reserved | Reserved | 0000 | ||
| 7:0 | reserved | Reserved | 0000 |
Addresses config100 – config107 are dual purpose registers. When config47(14) is set to a ‘1’ then config100 – config107 become the DIEID(127:0). Normal function (config47(14)=’0’) is shown below.
| 15 | 14 | 13 | 12 | 11 | 10 | 9 | 8 |
| alarm_l_ error(0) | |||||||
| 7 | 6 | 5 | 4 | 3 | 2 | 1 | 0 |
| Not Used | alarm_fifo_ flags(0) | ||||||
| Register Name |
Addr (Hex) |
Bit | Name | Function | Default Value |
|---|---|---|---|---|---|
| config100 WRITE TO CLEAR |
0x64 | 15:8 | alarm_l_ error(0) | Lane0 errors: bit15 = multiframe alignment error bit14 = frame alignment error bit13 = link configuration error bit12 = elastic buffer overflow (bad RBD value) bit11 = elastic buffer match error. The first non-/K/ doesn’t match “match_ctrl” and “match_data” programmed values. bit10 = code synchronization error bit9 = 8b/10b not-in-table code error bit8 = 8b/10b disparity error |
0x00 |
| 7:4 | Not Used | Not Used | 0000 | ||
| 3:0 | alarm_fifo_ flags(0) | Lane0 FIFO errors: bit3 = write_error : Asserted if write request and FIFO is full bit2 = write_full : FIFO is FULL bit1 = read_error : Asserted if read request with empty FIFO bit0 = read_empty : FIFO is empty |
0000 |
| 15 | 14 | 13 | 12 | 11 | 10 | 9 | 8 |
| alarm_l_ error(1) | |||||||
| 7 | 6 | 5 | 4 | 3 | 2 | 1 | 0 |
| Not Used | alarm_fifo_ flags(0) | ||||||
| Register Name |
Addr (Hex) |
Bit | Name | Function | Default Value |
|---|---|---|---|---|---|
| config101 WRITE TO CLEAR |
0x65 | 15:8 | alarm_l_ error(1) | Lane0 errors: bit15 = multiframe alignment error bit14 = frame alignment error bit13 = link configuration error bit12 = elastic buffer overflow (bad RBD value) bit11 = elastic buffer match error. The first non-/K/ doesn’t match “match_ctrl” and “match_data” programmed values. bit10 = code synchronization error bit9 = 8b/10b not-in-table code error bit8 = 8b/10b disparity error |
0x00 |
| 7:4 | Not Used | Not Used | 0000 | ||
| 3:0 | alarm_fifo_ flags(0) | Lane0 FIFO errors: bit3 = write_error : Asserted if write request and FIFO is full bit2 = write_full : FIFO is FULL bit1 = read_error : Asserted if read request with empty FIFO bit0 = read_empty : FIFO is empty |
0000 |
| 15 | 14 | 13 | 12 | 11 | 10 | 9 | 8 |
| alarm_lane_ error(2) | |||||||
| 7 | 6 | 5 | 4 | 3 | 2 | 1 | 0 |
| reserved | alarm_fifo_ flags(0) | ||||||
| Register Name |
Addr (Hex) |
Bit | Name | Function | Default Value |
|---|---|---|---|---|---|
| config102 WRITE TO CLEAR |
0x66 | 15:8 | alarm_lane_ error(2) | Lane0 errors: bit15 = multiframe alignment error bit14 = frame alignment error bit13 = link configuration error bit12 = elastic buffer overflow (bad RBD value) bit11 = elastic buffer match error. The first non-/K/ doesn’t match “match_ctrl” and “match_data” programmed values. bit10 = code synchronization error bit9 = 8b/10b not-in-table code error bit8 = 8b/10b disparity error |
0x00 |
| 7:4 | reserved | Reserved | 0000 | ||
| 3:0 | alarm_fifo_ flags(0) | Lane0 FIFO errors: bit3 = write_error : Asserted if write request and FIFO is full bit2 = write_full : FIFO is FULL bit1 = read_error : Asserted if read request with empty FIFO bit0 = read_empty : FIFO is empty |
0000 |
| 15 | 14 | 13 | 12 | 11 | 10 | 9 | 8 |
| alarm_land_ error(3) | |||||||
| 7 | 6 | 5 | 4 | 3 | 2 | 1 | 0 |
| reserved | alarm_fifo_ flags(0) | ||||||
| Register Name |
Addr (Hex) |
Bit | Name | Function | Default Value |
|---|---|---|---|---|---|
| config103 WRITE TO CLEAR |
0x67 | 15:8 | alarm_land_ error(3) | Lane0 errors: bit15 = multiframe alignment error bit14 = frame alignment error bit13 = link configuration error bit12 = elastic buffer overflow (bad RBD value) bit11 = elastic buffer match error. The first non-/K/ doesn’t match “match_ctrl” and “match_data” programmed values. bit10 = code synchronization error bit9 = 8b/10b not-in-table code error bit8 = 8b/10b disparity error |
0x00 |
| 7:4 | reserved | Reserved | 0000 | ||
| 3:0 | alarm_fifo_ flags(0) | Lane0 FIFO errors: bit3 = write_error : Asserted if write request and FIFO is full bit2 = write_full : FIFO is FULL bit1 = read_error : Asserted if read request with empty FIFO bit0 = read_empty : FIFO is empty |
0000 |
| 15 | 14 | 13 | 12 | 11 | 10 | 9 | 8 |
| alarm_lane_ error(4) | |||||||
| 7 | 6 | 5 | 4 | 3 | 2 | 1 | 0 |
| reserved | alarm_fifo_ flags(0) | ||||||
| Register Name |
Addr (Hex) |
Bit | Name | Function | Default Value |
|---|---|---|---|---|---|
| config104 WRITE TO CLEAR |
0x68 | 15:8 | alarm_lane_ error(4) | Lane0 errors: bit15 = multiframe alignment error bit14 = frame alignment error bit13 = link configuration error bit12 = elastic buffer overflow (bad RBD value) bit11 = elastic buffer match error. The first non-/K/ doesn’t match “match_ctrl” and “match_data” programmed values. bit10 = code synchronization error bit9 = 8b/10b not-in-table code error bit8 = 8b/10b disparity error |
0x00 |
| 7:4 | reserved | Reserved | 0000 | ||
| 3:0 | alarm_fifo_ flags(0) | Lane0 FIFO errors: bit3 = write_error : Asserted if write request and FIFO is full bit2 = write_full : FIFO is FULL bit1 = read_error : Asserted if read request with empty FIFO bit0 = read_empty : FIFO is empty |
0000 |
| 15 | 14 | 13 | 12 | 11 | 10 | 9 | 8 |
| alarm_lane_ error(5) | |||||||
| 7 | 6 | 5 | 4 | 3 | 2 | 1 | 0 |
| reserved | alarm_fifo_ flags(0) | ||||||
| Register Name |
Addr (Hex) |
Bit | Name | Function | Default Value |
|---|---|---|---|---|---|
| config105 WRITE TO CLEAR |
0x69 | 15:8 | alarm_lane_ error(5) | Lane0 errors: bit15 = multiframe alignment error bit14 = frame alignment error bit13 = link configuration error bit12 = elastic buffer overflow (bad RBD value) bit11 = elastic buffer match error. The first non-/K/ doesn’t match “match_ctrl” and “match_data” programmed values. bit10 = code synchronization error bit9 = 8b/10b not-in-table code error bit8 = 8b/10b disparity error |
0x00 |
| 7:4 | reserved | Reserved | 0000 | ||
| 3:0 | alarm_fifo_ flags(0) | Lane0 FIFO errors: bit3 = write_error : Asserted if write request and FIFO is full bit2 = write_full : FIFO is FULL bit1 = read_error : Asserted if read request with empty FIFO bit0 = read_empty : FIFO is empty |
0000 |
| 15 | 14 | 13 | 12 | 11 | 10 | 9 | 8 |
| alarm_lane_ error(6) | |||||||
| 7 | 6 | 5 | 4 | 3 | 2 | 1 | 0 |
| reserved | alarm_fifo_ flags(0) | ||||||
| Register Name |
Addr (Hex) |
Bit | Name | Function | Default Value |
|---|---|---|---|---|---|
| config106 WRITE TO CLEAR |
0x6A | 15:8 | alarm_lane_ error(6) | Lane0 errors: bit15 = multiframe alignment error bit14 = frame alignment error bit13 = link configuration error bit12 = elastic buffer overflow (bad RBD value) bit11 = elastic buffer match error. The first non-/K/ doesn’t match “match_ctrl” and “match_data” programmed values. bit10 = code synchronization error bit9 = 8b/10b not-in-table code error bit8 = 8b/10b disparity error |
0x00 |
| 7:4 | reserved | Reserved | 0000 | ||
| 3:0 | alarm_fifo_ flags(0) | Lane0 FIFO errors: bit3 = write_error : Asserted if write request and FIFO is full bit2 = write_full : FIFO is FULL bit1 = read_error : Asserted if read request with empty FIFO bit0 = read_empty : FIFO is empty |
0000 |
| 15 | 14 | 13 | 12 | 11 | 10 | 9 | 8 |
| alarm_lane_ error(7) | |||||||
| 7 | 6 | 5 | 4 | 3 | 2 | 1 | 0 |
| reserved | alarm_fifo_ flags(0) | ||||||
| Register Name |
Addr (Hex) |
Bit | Name | Function | Default Value |
|---|---|---|---|---|---|
| config107 WRITE TO CLEAR |
0x6B | 15:8 | alarm_lane_ error(7) | Lane7 errors: bit15 = multiframe alignment error bit14 = frame alignment error bit13 = link configuration error bit12 = elastic buffer overflow (bad RBD value) bit11 = elastic buffer match error. The first non-/K/ doesn’t match “match_ctrl” and “match_data” programmed values. bit10 = code synchronization error bit9 = 8b/10b not-in-table code error bit8 = 8b/10b disparity error |
0x00 |
| 7:4 | reserved | Reserved | 0000 | ||
| 3:0 | alarm_fifo_ flags(0) | Lane0 FIFO errors: bit3 = write_error : Asserted if write request and FIFO is full bit2 = write_full : FIFO is FULL bit1 = read_error : Asserted if read request with empty FIFO bit0 = read_empty : FIFO is empty |
0000 |
| 15 | 14 | 13 | 12 | 11 | 10 | 9 | 8 |
| alarm_sysref_ err | alarm_pap | ||||||
| 7 | 6 | 5 | 4 | 3 | 2 | 1 | 0 |
| reserved | alarm_ rw0_pll | alarm_ rw1_pll | reserved | alarm_from_pll | |||
| Register Name |
Addr (Hex) |
Bit | Name | Function | Default Value |
|---|---|---|---|---|---|
| config108 WRITE TO CLEAR |
0x6C | 15:12 | alarm_sysref_ err | SYSREF Errors discovered for each lane. bit15 = lane3 bit14 = lane2 bit13 = lane1 bit12 = lane0 |
0000 |
| 11:8 | alarm_pap | Alarms from the PAP blocks bit11 = data path D bit10 = data path C bit9 = data path B bit8 = data path A While any alarm_pap is asserted the attenuation for the appropriate data path is applied. |
0000 | ||
| 7:4 | reserved | Reserved | 0000 | ||
| 3 | alarm_ rw0_pll | Driven high if the PLL in the SerDes block0 goes out of lock. A false alarm is generated at startup when the PLL is locking. User will have to reset this bit after start to monitor accurately. | 0 | ||
| 2 | alarm_ rw1_pll | Driven high if the PLL in the SerDes block1 goes out of lock. A false alarm is generated at startup when the PLL is locking. User will have to reset this bit after start to monitor accurately. | 0 | ||
| 1 | reserved | Reserved | 0 | ||
| 0 | alarm_from_pll | When this bit is a ‘1’ the DAC PLL is out of lock. | 0 |
| 15 | 14 | 13 | 12 | 11 | 10 | 9 | 8 |
| alarm_from_ shorttest | |||||||
| 7 | 6 | 5 | 4 | 3 | 2 | 1 | 0 |
| memin_rw_ losdct | |||||||
| Register Name |
Addr (Hex) |
Bit | Name | Function | Default Value |
|---|---|---|---|---|---|
| config109 | 0x6D | 15:8 | alarm_from_ shorttest | These are the alarms from the different lanes during JESD short test checking. bit15 = lane7 alarm bit14 = lane6 alarm bit13 = lane5 alarm bit12 = lane4 alarm bit11 = lane3 alarm bit10 = lane2 alarm bit9 = lane1 alarm bit8 = lane0 alarm |
0x00 |
| 7:0 | memin_rw_ losdct | These are the loss of signal detect outputs from the SERDES lanes: bit7 = lane7 loss off signal bit6 = lane6 loss off signal bit5 = lane5 loss off signal bit4 = lane4 loss off signal bit3 = lane3 loss off signal bit2 = lane2 loss off signal bit1 = lane1 loss off signal bit0 = lane0 loss off signal |
No default |
| 15 | 14 | 13 | 12 | 11 | 10 | 9 | 8 |
| sfrac_ coef0_ab | sfrac_ coef1_ab | sfrac_ coef2_ab | |||||
| 7 | 6 | 5 | 4 | 3 | 2 | 1 | 0 |
| sfrac_ coef2_ab | reserved | ||||||
| Register Name |
Addr (Hex) |
Bit | Name | Function | Default Value |
|---|---|---|---|---|---|
| config110 | 0x6E | 15:14 | sfrac_ coef0_ab | Small delay fractional filter tap0: Valid values [-2 to 1] | 00 |
| 13:9 | sfrac_ coef1_ab | Small delay fractional filter tap1: Valid values [-16 to 15] | 00000 | ||
| 8:1 | sfrac_ coef2_ab | Small delay fractional filter tap2: Valid values [-128 127] | 00000000 | ||
| 0 | reserved | Reserved | 0 |
| 15 | 14 | 13 | 12 | 11 | 10 | 9 | 8 |
| reserved | sfrac_ coef3_ab | ||||||
| 7 | 6 | 5 | 4 | 3 | 2 | 1 | 0 |
| sfrac_ coef3_ab | |||||||
| Register Name |
Addr (Hex) |
Bit | Name | Function | Default Value |
|---|---|---|---|---|---|
| config111 | 0x6F | 15:10 | reserved | Reserved | 000000 |
| 9:0 | sfrac_ coef3_ab | Small delay fractional filter tap3: Valid values [-512 to 511] | 0000000000 |
| 15 | 14 | 13 | 12 | 11 | 10 | 9 | 8 |
| sfrac_ coef4_ab(15:8) | |||||||
| 7 | 6 | 5 | 4 | 3 | 2 | 1 | 0 |
| sfrac_ coef4_ab(7:0) | |||||||
| Register Name |
Addr (Hex) |
Bit | Name | Function | Default Value |
|---|---|---|---|---|---|
| config112 | 0x70 | 15:0 | sfrac_ coef4_ab(15:0) | Small delay fractional filter tap4: Valid values [-262144 to 262143] | 0x0000 |
| 15 | 14 | 13 | 12 | 11 | 10 | 9 | 8 |
| sfrac_ coef4_ab(18:16) | reserved | sfrac_ coef5_ab | |||||
| 7 | 6 | 5 | 4 | 3 | 2 | 1 | 0 |
| sfrac_ coef5_ab | |||||||
| Register Name |
Addr (Hex) |
Bit | Name | Function | Default Value |
|---|---|---|---|---|---|
| config113 | 0x71 | 15:13 | sfrac_ coef4_ab(18:16) | Upper bits of small delay fraction filter tap4. | 000 |
| 12:10 | reserved | Reserved | 000 | ||
| 9:0 | sfrac_ coef5_ab | Small delay fractional filter tap5: Valid values [-512 to 511] | 0000000000 |
| 15 | 14 | 13 | 12 | 11 | 10 | 9 | 8 |
| reserved | sfrac_ coef6_ab | ||||||
| 7 | 6 | 5 | 4 | 3 | 2 | 1 | 0 |
| sfrac_ coef6_ab | |||||||
| Register Name |
Addr (Hex) |
Bit | Name | Function | Default Value |
|---|---|---|---|---|---|
| config114 | 0x72 | 15:9 | reserved | Reserved | 0000000 |
| 8:0 | sfrac_ coef6_ab | Small delay fractional filter tap6: Valid values [-256 to 255] | 000000000 |
| 15 | 14 | 13 | 12 | 11 | 10 | 9 | 8 |
| sfrac_ coef7_ab | sfrac_ coef7_ab | ||||||
| 7 | 6 | 5 | 4 | 3 | 2 | 1 | 0 |
| sfrac_ coef7_ab | sfrac_ coef9_ab | Not Used | |||||
| Register Name |
Addr (Hex) |
Bit | Name | Function | Default Value |
|---|---|---|---|---|---|
| config115 | 0x73 | 15:9 | sfrac_ coef7_ab | Small delay fractional filter tap7: Valid values [–64 to 63] | 0000000 |
| 8:4 | sfrac_ coef8_ab | Small delay fractional filter tap8: Valid values [–16 to 15] | 00000 | ||
| 3:2 | sfrac_ coef9_ab | Small delay fractional filter tap9: Valid values [–2 to 1] | 00 | ||
| 1:0 | Not Used | Not Used | 00 |
| 15 | 14 | 13 | 12 | 11 | 10 | 9 | 8 |
| sfrac_ invgain_ab(15:8) | |||||||
| 7 | 6 | 5 | 4 | 3 | 2 | 1 | 0 |
| sfrac_ invgain_ab(7:0) | |||||||
| Register Name |
Addr (Hex) |
Bit | Name | Function | Default Value |
|---|---|---|---|---|---|
| config116 | 0x74 | 15:0 | sfrac_ invgain_ab(15:0) | Controls the divide amount in the small fractional delay gain computation: Valid values [–524288 to 524284] | 0x0000 |
| 15 | 14 | 13 | 12 | 11 | 10 | 9 | 8 |
| sfrac_ invgain_ ab(19:16) | reserved | ||||||
| 7 | 6 | 5 | 4 | 3 | 2 | 1 | 0 |
| reserved | lfras_ coefsel_a | lfrac_ coefsel_b | |||||
| Register Name |
Addr (Hex) |
Bit | Name | Function | Default Value |
|---|---|---|---|---|---|
| config117 | 0x75 | 15:12 | sfrac_ invgain_ ab(19:16) | Upper bits of the small fraction delay FIR gain value. | 0000 |
| 11:3 | reserved | Reserved | 000000000 | ||
| 5:3 | lfras_ coefsel_a | Selected that coefficients used for the A data path FIR5B or large fractional delay FIR. | 000 | ||
| 2:0 | lfrac_ coefsel_b | Selected that coefficients used for the B data path FIR5B or large fractional delay FIR. | 000 |
| 15 | 14 | 13 | 12 | 11 | 10 | 9 | 8 |
| sfrac_ coef0_cd | sfrac_ coef1_cd | sfrac_ coef2_cd | |||||
| 7 | 6 | 5 | 4 | 3 | 2 | 1 | 0 |
| sfrac_ coef2_cd | reserved | ||||||
| Register Name |
Addr (Hex) |
Bit | Name | Function | Default Value |
|---|---|---|---|---|---|
| config118 | 0x76 | 15:14 | sfrac_ coef0_cd | Small delay fractional filter tap0: Valid values [–2 to 1] | 00 |
| 13:9 | sfrac_ coef1_cd | Small delay fractional filter tap1: Valid values [–16 to 15] | 00000 | ||
| 8:1 | sfrac_ coef2_cd | Small delay fractional filter tap2: Valid values [–128 127] | 00000000 | ||
| 0 | reserved | Reserved | 0 |
| 15 | 14 | 13 | 12 | 11 | 10 | 9 | 8 |
| reserved | sfrac_ coef3_cd | ||||||
| 7 | 6 | 5 | 4 | 3 | 2 | 1 | 0 |
| sfrac_ coef3_cd | |||||||
| Register Name |
Addr (Hex) |
Bit | Name | Function | Default Value |
|---|---|---|---|---|---|
| config119 | 0x77 | 15:10 | reserved | Reserved | 000000 |
| 9:0 | sfrac_ coef3_cd | Small delay fractional filter tap3: Valid values [–512 to 511] | 0000000000 |
| 15 | 14 | 13 | 12 | 11 | 10 | 9 | 8 |
| sfrac_ coef4_cd(15:8) | |||||||
| 7 | 6 | 5 | 4 | 3 | 2 | 1 | 0 |
| sfrac_ coef4_cd(7:0) | |||||||
| Register Name |
Addr (Hex) |
Bit | Name | Function | Default Value |
|---|---|---|---|---|---|
| config120 | 0x78 | 15:0 | sfrac_ coef4_cd(15:0) | Small delay fractional filter tap4: Valid values [–262144 to 262143] | 0x0000 |
| 15 | 14 | 13 | 12 | 11 | 10 | 9 | 8 |
| sfrac_ coef4_cd(18:16) | reserved | sfrac_ coef5_cd | |||||
| 7 | 6 | 5 | 4 | 3 | 2 | 1 | 0 |
| sfrac_ coef5_cd | |||||||
| Register Name |
Addr (Hex) |
Bit | Name | Function | Default Value |
|---|---|---|---|---|---|
| config121 | 0x79 | 15:13 | sfrac_ coef4_cd(18:16) | Upper bits of small delay fraction filter tap4. | 000 |
| 12:10 | reserved | Reserved | 000 | ||
| 9:0 | sfrac_ coef5_cd | Small delay fractional filter tap5: Valid values [–512 to 511] | 0000000000 |
| 15 | 14 | 13 | 12 | 11 | 10 | 9 | 8 |
| reserved | sfrac_ coef6_cd | ||||||
| 7 | 6 | 5 | 4 | 3 | 2 | 1 | 0 |
| sfrac_ coef6_cd | |||||||
| Register Name |
Addr (Hex) |
Bit | Name | Function | Default Value |
|---|---|---|---|---|---|
| config122 | 0x7A | 15:9 | reserved | Reserved | 0000000 |
| 8:0 | sfrac_ coef6_cd | Small delay fractional filter tap6: Valid values [–256 to 255] |
| 15 | 14 | 13 | 12 | 11 | 10 | 9 | 8 |
| sfrac_ coef7_cd | sfrac_ coef8_cd | ||||||
| 7 | 6 | 5 | 4 | 3 | 2 | 1 | 0 |
| sfrac_ coef8_cd | sfrac_ coef9_cd | Not Used | |||||
| Register Name |
Addr (Hex) |
Bit | Name | Function | Default Value |
|---|---|---|---|---|---|
| config123 | 0x7B | 15:9 | sfrac_ coef7_cd | Small delay fractional filter tap7: Valid values [–64 to 63] | 0000000 |
| 8:4 | sfrac_ coef8_cd | Small delay fractional filter tap8: Valid values [–16 to 15] | 00000 | ||
| 3:2 | sfrac_ coef9_cd | Small delay fractional filter tap9: Valid values [–2 to 1] | 00 | ||
| 1:0 | Not Used | Not Used | 00 |
| 15 | 14 | 13 | 12 | 11 | 10 | 9 | 8 |
| sfrac_ invgain_cd(15:8) | |||||||
| 7 | 6 | 5 | 4 | 3 | 2 | 1 | 0 |
| sfrac_ invgain_cd(7:0) | |||||||
| Register Name |
Addr (Hex) |
Bit | Name | Function | Default Value |
|---|---|---|---|---|---|
| config124 | 0x7C | 15:0 | sfrac_ invgain_cd(15:0) | Controls the divide amount in the small fractional delay gain computation: Valid values [–524288 to 524284] | 0x0000 |
| 15 | 14 | 13 | 12 | 11 | 10 | 9 | 8 |
| sfrac_invgain_ cd(19:16) | reserved | ||||||
| 7 | 6 | 5 | 4 | 3 | 2 | 1 | 0 |
| reserved | lfrac_ coefsel_c | lfrac_ coefsel_d | |||||
| Register Name |
Addr (Hex) |
Bit | Name | Function | Default Value |
|---|---|---|---|---|---|
| config125 | 0x7D | 15:12 | sfrac_invgain_ cd(19:16) | Upper bits of the small fraction delay FIR gain value. | 0000 |
| 11:6 | reserved | Reserved | 000000000 | ||
| 5:3 | lfrac_ coefsel_c | Selected that coefficients used for the C data path FIR5B or large fractional delay FIR. | 000 | ||
| 2:0 | lfrac_ coefsel_d | Selected that coefficients used for the D data path FIR5B or large fractional delay FIR. | 000 |
| 15 | 14 | 13 | 12 | 11 | 10 | 9 | 8 |
| Reserved | Reserved | ||||||
| 7 | 6 | 5 | 4 | 3 | 2 | 1 | 0 |
| Reserved | Reserved | ||||||
| Register Name |
Addr (Hex) |
Bit | Name | Function | Default Value |
|---|---|---|---|---|---|
| config126 | 0x7E | 15:12 | reserved | Reserved | 0000 |
| 11:8 | reserved | Reserved | 0000 | ||
| 7:4 | reserved | Reserved | 0000 | ||
| 3:0 | reserved | Reserved | 0000 |
| 15 | 14 | 13 | 12 | 11 | 10 | 9 | 8 |
| memin_efc_autoload_done | memin_efc_ error | not used | |||||
| 7 | 6 | 5 | 4 | 3 | 2 | 1 | 0 |
| not used | vendorid | versionid | |||||
| Register Name |
Addr (Hex) |
Bit | Name | Function | Default Value |
|---|---|---|---|---|---|
| config127 READ ONLY/No RESET Value |
0x7F | 15 | memin_efc_autoload_done | Goes high when the autoload from the fusefarm is done. | 0 |
| 14:10 | memin_efc_ error | Resulting error code from last Fusefarm instruction | 00000 | ||
| 9:8 | not used | Not Used | 00 | ||
| 7:5 | not used | Not Used | 000 | ||
| 4:3 | vendorid | This is the vendor ID. It shouldn’t change but will have access to change through a hardwire connection outside the DIG block. | 01 | ||
| 2:0 | versionid | A hardwired register that contains the version of the chip. This value is accessible outside the DIG block for changing. | 001 |