ZHCS597B December   2011  – May 2015 DAC1282

PRODUCTION DATA.  

  1. 特性
  2. 应用
  3. 说明
  4. 修订历史记录
  5. Device Comparison
  6. Pin Configuration and Functions
  7. Specifications
    1. 7.1 Absolute Maximum Ratings
    2. 7.2 ESD Ratings
    3. 7.3 Thermal Information
    4. 7.4 Electrical Characteristics
    5. 7.5 Timing Requirements: Serial Peripheral Interface (SPI) Timing
    6. 7.6 Typical Characteristics
  8. Detailed Description
    1. 8.1 Overview
    2. 8.2 Feature Description
      1. 8.2.1  Signal Output (VOUTP, VOUTN)
      2. 8.2.2  DAC Modes
        1. 8.2.2.1 Sine Mode
        2. 8.2.2.2 DC Mode
        3. 8.2.2.3 Pulse Mode
        4. 8.2.2.4 Digital Data Mode
      3. 8.2.3  Reference Voltage (VREF)
      4. 8.2.4  Output Filter (CAPP, CAPN)
      5. 8.2.5  Output Switch (SWINP, SWINN, SWOUTP, SWOUTN)
      6. 8.2.6  Clock Input (CLK)
      7. 8.2.7  Switch Control/External Digital Input (SW/TD)
        1. 8.2.7.1 SW Function
        2. 8.2.7.2 TD Function
      8. 8.2.8  SYNC
      9. 8.2.9  RESET/PWDN
      10. 8.2.10 AVDD, AVSS, and DVDD Power Supplies
        1. 8.2.10.1 Power Consumption
        2. 8.2.10.2 Offset and Gain Error
        3. 8.2.10.3 Signal-to-Noise Ratio (SNR)
        4. 8.2.10.4 DC Noise
        5. 8.2.10.5 Total Harmonic Distortion (THD)
      11. 8.2.11 Step Response
      12. 8.2.12 Frequency Response
    3. 8.3 Device Functional Modes
      1. 8.3.1 Serial Interface
        1. 8.3.1.1 Serial Communications
        2. 8.3.1.2 Chip Select (CS)
        3. 8.3.1.3 Serial Clock (SCLK)
        4. 8.3.1.4 Data Input (DIN)
        5. 8.3.1.5 Data Output (DOUT)
      2. 8.3.2 SPI Timeout
    4. 8.4 Programming
      1. 8.4.1 Commands
        1. 8.4.1.1 RREG: Read From Registers
        2. 8.4.1.2 WREG: Write To Registers
        3. 8.4.1.3 RESET: Device Reset
    5. 8.5 Register Map
      1. 8.5.1 Register Descriptions
  9. Application and Implementation
    1. 9.1 Application Information
    2. 9.2 Typical Applications
      1. 9.2.1 Single-Channel Seismic System
      2. 9.2.2 Four-Channel Seismic System
  10. 10器件和文档支持
    1. 10.1 Community Resources
    2. 10.2 商标
    3. 10.3 静电放电警告
    4. 10.4 术语表
  11. 11机械、封装和可订购信息

封装选项

机械数据 (封装 | 引脚)
散热焊盘机械数据 (封装 | 引脚)
订购信息

9 Application and Implementation

NOTE

Information in the following applications sections is not part of the TI component specification, and TI does not warrant its accuracy or completeness. TI’s customers are responsible for determining suitability of components for their purposes. Customers should validate and test their design implementation to confirm system functionality.

9.1 Application Information

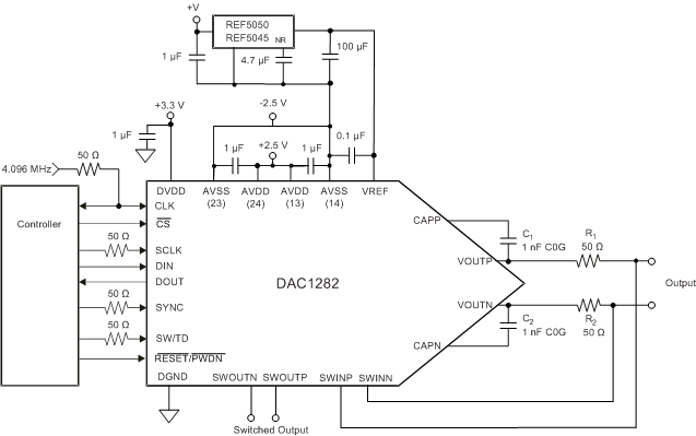
Figure 50 shows the basic DAC1282 connection. Bipolar analog supplies are shown (±2.5 V). Single-supply operation is also possible with AVDD = 5 V and AVSS = GND. The digital supply range is 1.65 V to 3.6 V.

A low-noise, low-drift reference is recommended for best performance, such as the REF5050 (+5 V) and REF5045 (+4.5 V). Best signal-to-noise ratio is achieved with a 5-V reference, although a 4.5-V reference (REF5045) can be used with 1-dB loss in SNR. The 4.5-V reference can be operated from a 5-V supply. AVSS (pin 14) is the key reference ground point and should be connected to the reference ground terminal using a star connection. C1 and C2 are the required 1-nF output filter capacitors. The capacitors should be of the low volt-coefficient type (such as a COG ceramic or similar) and placed close to the device pins. Output resistors, R1 and R2, decouple the DAC to ensure best performnace when driving capacitive loads. The output is shown routed to the signal switch, providing a second, switched DAC output.

DAC1282 DAC1282A ai_basic_conn_bas490.gifFigure 50. Basic Connection

9.2 Typical Applications

9.2.1 Single-Channel Seismic System

Figure 51 illustrates a single-channel data acquisition concept for seismic. The DAC1282 is used to test both the ADC and geophone. The DAC1282 connects directly to channel 1 of the ADC. Tests of the ADC include THD, pulse, input noise, common-mode, etc. The DAC output and ADC sample timing are controlled by the SYNC input pins.

The geophone connects to channel 2 of the ADC through input protection and optional filter networks. The DAC connects to the geophone using the integrated signal switch. Series resistors isolate the geophone from the DAC output. Geophone test capabilities include impulse, THD, leakage, and common-mode.

DAC1282 DAC1282A ai_1seismic_bas490.gifFigure 51. Single-Channel Seismic System

9.2.2 Four-Channel Seismic System

Figure 52 illustrates a four-channel system. The switched DAC1282 output is routed to the ADC inputs. The signal from the DAC switch is used to perform sensor impulse testing by opening the switch while digitizing the response.

DAC1282 DAC1282A ai_4chan_seismic_bas490.gifFigure 52. Four-Channel Seismic System