ZHCSCR2 July   2014

PRODUCTION DATA.  

  1. 特性
  2. 应用
  3. 说明
  4. 简化电路原理图
  5. 修订历史记录
  6. 说明(续)
  7. Pin Configuration and Functions
  8. Specifications
    1. 8.1  Absolute Maximum Ratings
    2. 8.2  Handling Ratings
    3. 8.3  Recommended Operating Conditions
    4. 8.4  Thermal Information
    5. 8.5  Electrical Characteristics: Supply Current
    6. 8.6  Electrical Characteristics: I/O
    7. 8.7  Electrical Characteristics: ADC
    8. 8.8  Electrical Characteristics: Power-On Reset
    9. 8.9  Electrical Characteristics: Oscillator
    10. 8.10 Electrical Characteristics: Data Flash Memory
    11. 8.11 Electrical Characteristics: Register Backup
    12. 8.12 SMBus Timing Specifications
    13. 8.13 Typical Characteristics
  9. Detailed Description
    1. 9.1 Overview
    2. 9.2 Functional Block Diagram
    3. 9.3 Feature Description
      1. 9.3.1 Primary (1st Level) Safety Features
      2. 9.3.2 Secondary (2nd Level) Safety Features
      3. 9.3.3 Charge Control Features
      4. 9.3.4 Fuel Gauging
      5. 9.3.5 Lifetime Data Logging
      6. 9.3.6 Authentication
      7. 9.3.7 Battery Parameter Measurements
        1. 9.3.7.1 Current and Coulomb Counting
        2. 9.3.7.2 Voltage
        3. 9.3.7.3 Temperature
    4. 9.4 Device Functional Modes
    5. 9.5 Programming
      1. 9.5.1 Physical Interface
      2. 9.5.2 SMBus Address
      3. 9.5.3 SMBus On and Off State
  10. 10Application and Implementation
    1. 10.1 Application Information
    2. 10.2 Typical Applications
      1. 10.2.1 Schematic
      2. 10.2.2 Design Requirements
      3. 10.2.3 Detailed Design Procedure
        1. 10.2.3.1 Measurement System
          1. 10.2.3.1.1 Cell Voltages
          2. 10.2.3.1.2 External Average Cell Voltage
          3. 10.2.3.1.3 Current
          4. 10.2.3.1.4 Temperature
        2. 10.2.3.2 Gas Gauging
        3. 10.2.3.3 Charging
          1. 10.2.3.3.1 Fast Charging Voltage
          2. 10.2.3.3.2 Fast Charging Current
          3. 10.2.3.3.3 Other Charging Modes
        4. 10.2.3.4 Protection
        5. 10.2.3.5 Peripheral Features
          1. 10.2.3.5.1 LED Display
          2. 10.2.3.5.2 SMBus Address
      4. 10.2.4 Application Performance Plots
  11. 11Power Supply Recommendations
  12. 12Layout
    1. 12.1 Layout Guidelines
      1. 12.1.1 Power Supply Decoupling Capacitor
      2. 12.1.2 MRST Connection
      3. 12.1.3 Communication Line Protection Components
      4. 12.1.4 ESD Spark Gap
    2. 12.2 Layout Example
  13. 13器件和文档支持
    1. 13.1 相关文档 
    2. 13.2 商标
    3. 13.3 静电放电警告
    4. 13.4 术语表
  14. 14机械封装和可订购信息

封装选项

机械数据 (封装 | 引脚)
散热焊盘机械数据 (封装 | 引脚)
订购信息

12 Layout

12.1 Layout Guidelines

12.1.1 Power Supply Decoupling Capacitor

Power supply decoupling from VCC to ground is important for optimal operation of the bq78350. To keep the loop area small, place this capacitor next to the IC and use the shortest possible traces. A large-loop area renders the capacitor useless and forms a small-loop antenna for noise pickup.

Ideally, the traces on each side of the capacitor must be the same length and run in the same direction to avoid differential noise during ESD. If possible, place a via near the VSS pin to a ground plane layer.

Placement of the RBI capacitor is not as critical. It can be placed further away from the IC.

12.1.2 MRST Connection

The MRST pin controls the gas gauge reset state. The connections to this pin must be as short as possible in order to avoid any incoming noise. Direct connection to VCC is possible if the reset functionality is not desired or necessary.

If unwanted resets are found, one or more of the following solutions may be effective:

  • Add a 0.1-μF capacitor between MRST and ground.
  • Provide a 1-kΩ pull up resistor to VCC at MRST.
  • Surround the entire circuit with a ground pattern.

If a test point is added at MRST, it must be provided with a 10-kΩ series resistor.

12.1.3 Communication Line Protection Components

The 5.6-V Zener diodes, which protect the bq78350 communication pins from ESD, must be located as close as possible to the pack connector. The grounded end of these Zener diodes must be returned to the PACK(–) node, rather than to the low-current digital ground system. This way, ESD is diverted away from the sensitive electronics as much as possible.

12.1.4 ESD Spark Gap

Protect the SMBus clock, data, and other communication lines from ESD with a spark gap at the connector. The following pattern is recommended, with 0.2-mm spacing between the points.

Spark_Gap_Pattern.gifFigure 16. Recommended Spark-Gap Pattern Helps Protect Communication Lines From ESD

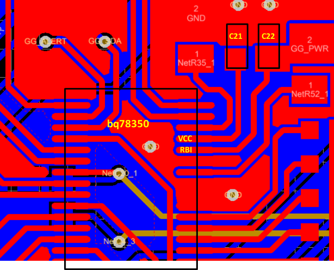
12.2 Layout Example

LayoutExample.gifFigure 17. bq78350 Layout