ZHCSSA7 october   2020 BQ25302

PRODUCTION DATA  

  1.   1
  2. 特性
  3. 应用
  4. 说明
  5. Revision History
  6. 说明(续)
  7. Pin Configuration and Functions
  8. Specifications
    1. 7.1 Absolute Maximum Ratings
    2. 7.2 ESD Ratings
    3. 7.3 Recommended Operating Conditions
    4. 7.4 Thermal Information
    5. 7.5 Electrical Characteristics
    6. 7.6 Timing Requirements
    7. 7.7 Typical Characteristics
  9. Detailed Description
    1. 8.1 Overview
    2. 8.2 Functional Block Diagram
    3. 8.3 Feature Description
      1. 8.3.1 Device Power Up
        1. 8.3.1.1 Power-On-Reset (POR)
        2. 8.3.1.2 REGN Regulator Power Up
        3. 8.3.1.3 Charger Power Up
        4. 8.3.1.4 Charger Enable and Disable by EN Pin
        5. 8.3.1.5 Device Unplugged from Input Source
      2. 8.3.2 Battery Charging Management
        1. 8.3.2.1 Battery Charging Profile
        2. 8.3.2.2 Precharge
        3. 8.3.2.3 Charging Termination
        4. 8.3.2.4 Battery Recharge
        5. 8.3.2.5 Charging Safety Timer
        6. 8.3.2.6 Thermistor Temperature Monitoring
      3. 8.3.3 Charging Status Indicator (STAT)
      4. 8.3.4 Protections
        1. 8.3.4.1 Voltage and Current Monitoring
          1. 8.3.4.1.1 Input Over-Voltage Protection
          2. 8.3.4.1.2 Input Voltage Dynamic Power Management (VINDPM)
          3. 8.3.4.1.3 Input Current Limit
          4. 8.3.4.1.4 Cycle-by-Cycle Current Limit
        2. 8.3.4.2 Thermal Regulation and Thermal Shutdown
        3. 8.3.4.3 Battery Protection
          1. 8.3.4.3.1 Battery Over-Voltage Protection (VBAT_OVP)
          2. 8.3.4.3.2 Battery Short Circuit Protection
        4. 8.3.4.4 ICHG Pin Open and Short Protection
    4. 8.4 Device Functional Modes
      1. 8.4.1 Disable Mode, HiZ Mode, Sleep Mode, Charge Mode, Termination Mode, and Fault Mode
  10. Application and Implementation
    1. 9.1 Application Information
    2. 9.2 Typical Applications
      1. 9.2.1 Typical Application
        1. 9.2.1.1 Design Requirements
        2. 9.2.1.2 Detailed Design Procedure
          1. 9.2.1.2.1 Charge Voltage Settings
          2. 9.2.1.2.2 Charge Current Setting
          3. 9.2.1.2.3 Inductor Selection
          4. 9.2.1.2.4 Input Capacitor
          5. 9.2.1.2.5 Output Capacitor
        3. 9.2.1.3 Application Curves
      2. 9.2.2 Typical Application with External Power Path
        1. 9.2.2.1 Design Requirements
      3. 9.2.3 Typical Application with MCU Programmable Charge Current
        1. 9.2.3.1 Design Requirements
  11. 10Power Supply Recommendations
  12. 11Layout
    1. 11.1 Layout Guidelines
    2. 11.2 Layout Example
  13. 12器件和文档支持
    1. 12.1 器件支持
      1. 12.1.1 第三方产品免责声明
    2. 12.2 文档支持
      1. 12.2.1 相关文档
    3. 12.3 接收文档更新通知
    4. 12.4 支持资源
    5. 12.5 Trademarks
    6. 12.6 静电放电警告
    7. 12.7 术语表
  14. 13Mechanical, Packaging, and Orderable Information

封装选项

机械数据 (封装 | 引脚)
散热焊盘机械数据 (封装 | 引脚)
订购信息

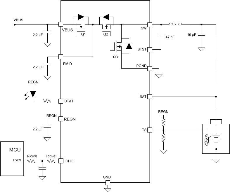
Typical Application with MCU Programmable Charge Current

In some application cases, the charge current needs to be controlled by a MCU. In those cases, the GPIOs of the MCU can be used for on/off control of the charge current setting resistors RICHG1 and RICHG2 as shown in Figure 9-7. With GPIO1 and GPIO2 on/off control, three levels of charge current can be programmed. If the charge current needs to be controlled smoothly in a wide range, a PWM output of the MCU can be used to generate an average DC voltage output to program the charge current as shown in the Figure 9-7. The charge current can be calculated as: (1V - VPWM) / (RICHG1 + RICHG2). VPWM is the averaged DC voltage of the PWM output and it must be lower than 1 V. The regulated voltage at the ICHG pin is 1 V.
GUID-20201014-CA0I-C89P-S7LW-VRKDHQVFVWTL-low.gif Figure 9-7 Typical Application with MCU Programmed Charge Current
GUID-20201014-CA0I-FCT5-PD4R-GMCPPDF8P0VK-low.gif Figure 9-8 Typical Application with MCU Programmed Charge Current