ZHCSLN5D december   2010  – september 2020 BQ24133

PRODUCTION DATA  

  1.   1
  2. 特性
  3. 应用
  4. 说明
  5. Revision History
  6. Description (continued)
  7. Device Comparison Table
  8. Pin Configuration and Functions
    1.     Pin Functions
  9. Specifications
    1. 8.1 Absolute Maximum Ratings
    2. 8.2 ESD Ratings
    3. 8.3 Recommended Operating Conditions
    4. 8.4 Thermal Information
    5. 8.5 Electrical Characteristics
    6. 8.6 Typical Characteristics
  10. Detailed Description
    1. 9.1 Overview
    2. 9.2 Functional Block Diagram
    3. 9.3 Feature Description
      1. 9.3.1  Battery Voltage Regulation
      2. 9.3.2  Battery Current Regulation
      3. 9.3.3  Battery Precharge Current Regulation
      4. 9.3.4  Input Current Regulation
      5. 9.3.5  Charge Termination, Recharge, And Safety Timers
      6. 9.3.6  Power Up
      7. 9.3.7  Input Undervoltage Lockout (UVLO)
      8. 9.3.8  Input Overvoltage/Undervoltage Protection
      9. 9.3.9  Enable and Disable Charging
      10. 9.3.10 System Power Selector
      11. 9.3.11 Converter Operation
      12. 9.3.12 Automatic Internal Soft-Start Charger Current
      13. 9.3.13 Charge Overcurrent Protection
      14. 9.3.14 Charge Undercurrent Protection
      15. 9.3.15 Battery Detection
        1. 9.3.15.1 Example
      16. 9.3.16 Battery Short Protection
      17. 9.3.17 Battery Overvoltage Protection
      18. 9.3.18 Temperature Qualification
      19. 9.3.19 MOSFET Short Circuit and Inductor Short Circuit Protection
      20. 9.3.20 Thermal Regulation and Shutdown Protection
      21. 9.3.21 Timer Fault Recovery
      22. 9.3.22 Charge Status Outputs
    4. 9.4 Device Functional Modes
  11. 10Application and Implementation
    1. 10.1 Application Information
    2. 10.2 Typical Application
      1. 10.2.1 Design Requirements
      2. 10.2.2 Detailed Design Procedure
        1. 10.2.2.1 Inductor Selection
        2. 10.2.2.2 Input Capacitor
        3. 10.2.2.3 Output Capacitor
        4. 10.2.2.4 Input Filter Design
        5. 10.2.2.5 Input ACFET and RBFET Selection
        6. 10.2.2.6 Inductor, Capacitor, and Sense Resistor Selection Guidelines
      3. 10.2.3 Application Curve
    3. 10.3 System Examples
  12. 11Power Supply Recommendations
  13. 12Layout
    1. 12.1 Layout Guidelines
    2. 12.2 Layout Examples
  14. 13Device and Documentation Support
    1. 13.1 Device Support
      1. 13.1.1 第三方产品免责声明
    2. 13.2 接收文档更新通知
    3. 13.3 支持资源
    4. 13.4 Trademarks
    5. 13.5 静电放电警告
    6. 13.6 术语表
  15. 14Mechanical, Packaging, and Orderable Information

封装选项

机械数据 (封装 | 引脚)
散热焊盘机械数据 (封装 | 引脚)
订购信息

说明

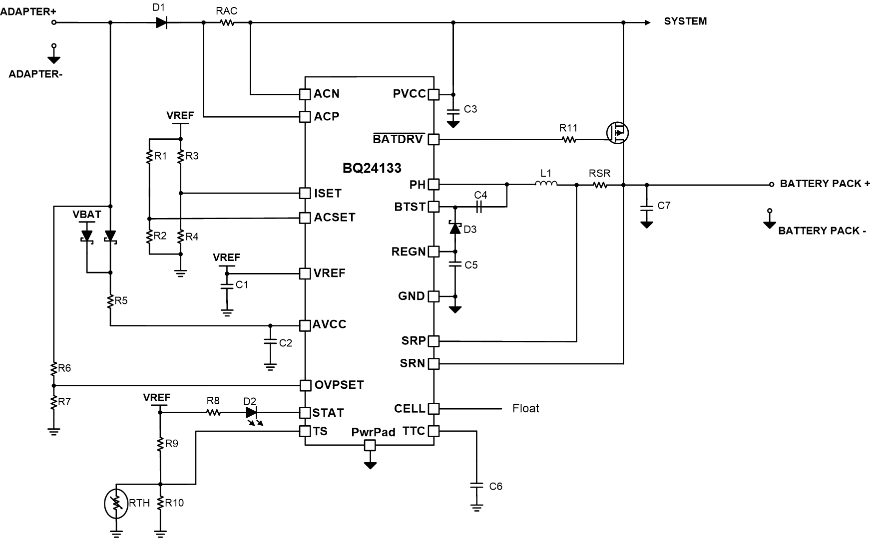
BQ24133 器件是一款高度集成的独立型锂离子及锂聚合物开关模式电池充电器,集成了两个 N 沟道功率 MOSFET。该器件提供一个恒定频率同步 PWM 控制器,可对输入电流、充电电流和电压进行高精度调节。BQ24133 可严密监测电池包温度,仅允许在预设的温度范围内充电。BQ24133 可为一节、两节或三节电池(由 CELL 引脚选择)充电,充电至每节电池具有 4.2V 固定电压。

器件信息(1)
器件型号封装封装尺寸(标称值)
BQ24133VQFN (24)5.50mm × 3.50mm
如需了解所有可用封装,请参阅数据表末尾的可订购产品附录。
GUID-20200922-CA0I-CF5N-TGV1-3XMNKRXNDKVF-low.gif典型应用原理图