ZHCS142F April   2011  – February 2020 AMC1204

PRODUCTION DATA.  

  1. 特性
  2. 应用
  3. 说明
    1.     Device Images
      1.      器件框图
  4. 修订历史记录
  5. Pin Configuration and Functions
    1.     Pin Functions
  6. Specifications
    1. 6.1  Absolute Maximum Ratings
    2. 6.2  ESD Ratings
    3. 6.3  Recommended Operating Conditions
    4. 6.4  Thermal Information
    5. 6.5  Power Ratings
    6. 6.6  Insulation Specifications
    7. 6.7  Safety-Related Certifications
    8. 6.8  Safety Limiting Values
    9. 6.9  Electrical Characteristics
    10. 6.10 Timing Requirements
    11. 6.11 Insulation Characteristics Curves
    12. 6.12 Typical Characteristics
  7. Detailed Description
    1. 7.1 Overview
    2. 7.2 Functional Block Diagram
    3. 7.3 Feature Description
      1. 7.3.1 Analog Input
      2. 7.3.2 Modulator
      3. 7.3.3 Digital Output
    4. 7.4 Device Functional Modes
  8. Application and Implementation
    1. 8.1 Application Information
      1. 8.1.1 Digital Filter Usage
    2. 8.2 Typical Application
      1. 8.2.1 Frequency Inverter Application
        1. 8.2.1.1 Design Requirements
        2. 8.2.1.2 Detailed Design Procedure
        3. 8.2.1.3 Application Curves
      2. 8.2.2 Example of a Resolver-Based Motor Control Analog Front End
      3. 8.2.3 Isolated Voltage Sensing
        1. 8.2.3.1 Design Requirements
  9. Power Supply Recommendations
  10. 10Layout
    1. 10.1 Layout Guidelines
    2. 10.2 Layout Example
  11. 11器件和文档支持
    1. 11.1 文档支持
      1. 11.1.1 相关文档
    2. 11.2 接收文档更新通知
    3. 11.3 支持资源
    4. 11.4 商标
    5. 11.5 静电放电警告
    6. 11.6 Glossary
  12. 12机械、封装和可订购信息

封装选项

机械数据 (封装 | 引脚)
散热焊盘机械数据 (封装 | 引脚)
订购信息

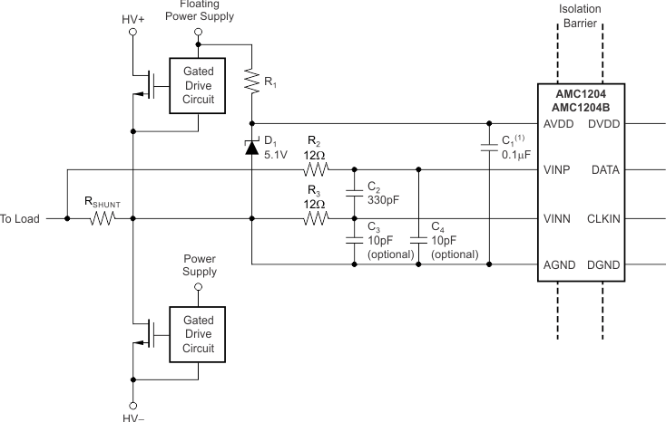
Power Supply Recommendations

In a typical frequency inverter application, the high-side power supply (AVDD) for the AMC1204 and AMC1204B is derived from the power supply of the upper gate driver. For lowest cost, a Zener diode can be used to limit the voltage to 5 V ±10%. TI recommends a decoupling capacitor of 0.1 µF for filtering this power-supply path. This capacitor (C1 in Figure 55) should be placed as close as possible to the AVDD pin for best performance. If better filtering is required, an additional 1-µF to 10-µF capacitor can be used. The floating ground reference AGND is derived from the end of the shunt resistor, which is connected to the negative input (VINN) of the AMC1204 and AMC1204B. If a four-terminal shunt is used, the inputs of AMC1204 and AMC1204B are connected to the inner leads, while AGND is connected to one of the outer leads of the shunt. Both digital signals, CLKIN and DATA, can be directly connected to a digital filter.

AMC1204 ai_typ_app_bas512.gif
Place C1 close to the AMC1204 and AMC1204B.
Figure 55. Zener-Diode-Based High-Side Power Supply

For better performance, the differential input signal is filtered using RC filters (components R2, R3, and C2). Optionally, C3 and C4 can be used to reduce charge dumping from the inputs. In this case, care should be taken when choosing the quality of these capacitors: any mismatch in the capacitor values can cause a common-mode error at the input of the modulator.