ZHCSK58 August   2019 AFE4300

PRODUCTION DATA.  

  1. 1特性
  2. 2应用
  3. 3说明
    1.     Device Images
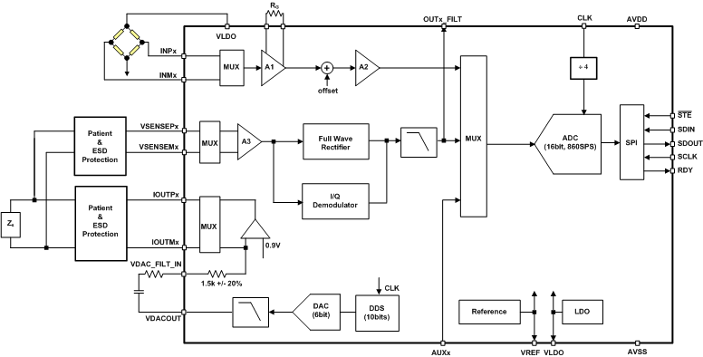
      1.      功能方框图
  4. 4器件和文档支持
    1. 4.1 接收文档更新通知
    2. 4.2 社区资源
    3. 4.3 商标
    4. 4.4 静电放电警告
    5. 4.5 Glossary
  5. 5机械、封装和可订购信息

封装选项

机械数据 (封装 | 引脚)
散热焊盘机械数据 (封装 | 引脚)
订购信息

Device Images

功能方框图

AFE4300 pg1_fbd_SBAS586.gif