ZHCSDV9 July 2015 ADS8674 , ADS8678
PRODUCTION DATA.
| MIN | MAX | UNIT | |
|---|---|---|---|
| AIN_nP, AIN_nGND to GND(2) | –20 | 20 | V |
| AIN_nP, AIN_nGND to GND(3) | –11 | 11 | V |
| AUX_GND to GND | –0.3 | 0.3 | V |
| AUX_IN to GND | –0.3 | AVDD + 0.3 | V |
| AVDD to GND or DVDD to GND | –0.3 | 7 | V |
| REFCAP to REFGND or REFIO to REFGND | –0.3 | 5.7 | V |
| GND to REFGND | –0.3 | 0.3 | V |
| Digital input pins to GND | –0.3 | DVDD + 0.3 | V |
| Digital output pins to GND | –0.3 | DVDD + 0.3 | V |
| Operating temperature, TA | –40 | 125 | °C |
| Storage temperature, Tstg | –65 | 150 | °C |
| VALUE | UNIT | ||||
|---|---|---|---|---|---|
| V(ESD) | Electrostatic discharge | Human body model (HBM), per ANSI/ESDA/JEDEC JS-001(1) | Analog input pins (AIN_nP; AIN_nGND) | ±4000 | V |
| All other pins | ±2000 | ||||
| Charged device model (CDM), per JEDEC specification JESD22-C101(2) | ±500 | ||||
| MIN | NOM | MAX | UNIT | ||
|---|---|---|---|---|---|
| AVDD | Analog supply voltage | 4.75 | 5 | 5.25 | V |
| DVDD | Digital supply voltage | 1.65 | 3.3 | AVDD | V |
| THERMAL METRIC(1) | ADS8674, ADS8678 | UNIT | |
|---|---|---|---|
| DBT (TSSOP) | |||
| 38 PINS | |||
| RθJA | Junction-to-ambient thermal resistance | 68.8 | °C/W |
| RθJC(top) | Junction-to-case (top) thermal resistance | 19.9 | °C/W |
| RθJB | Junction-to-board thermal resistance | 30.4 | °C/W |
| ψJT | Junction-to-top characterization parameter | 1.3 | °C/W |
| ψJB | Junction-to-board characterization parameter | 29.8 | °C/W |
| RθJC(bot) | Junction-to-case (bottom) thermal resistance | NA | °C/W |
| PARAMETER | TEST CONDITIONS | MIN | TYP | MAX | UNIT | TEST LEVEL(1) | |||
|---|---|---|---|---|---|---|---|---|---|
| ANALOG INPUTS | |||||||||
| Full-scale input span(2)
(AIN_nP to AIN_nGND) |
Input range = ±2.5 × VREF | –2.5 × VREF | 2.5 × VREF | V | A | ||||
| Input range = ±1.25 × VREF | –1.25 × VREF | 1.25 × VREF | A | ||||||
| Input range = ±0.625 × VREF | –0.625 × VREF | 0.625 × VREF | A | ||||||
| Input range = ±0.3125 × VREF | –0.3125 × VREF | 0.3125 × VREF | A | ||||||
| Input range = ±0.15625 × VREF | –0.15625 × VREF | 0.15625 × VREF | A | ||||||
| Input range = 2.5 × VREF | 0 | 2.5 × VREF | A | ||||||
| Input range = 1.25 × VREF | 0 | 1.25 × VREF | A | ||||||
| Input range = 0.625 × VREF | 0 | 0.625 × VREF | A | ||||||
| Input range = 0.3125 × VREF | 0 | 0.3125 × VREF | A | ||||||
| AIN_nP | Operating input range, positive input |
Input range = ±2.5 × VREF | –2.5 × VREF | 2.5 × VREF | V | A | |||
| Input range = ±1.25 × VREF | –1.25 × VREF | 1.25 × VREF | A | ||||||
| Input range = ±0.625 × VREF | –0.625 × VREF | 0.625 × VREF | A | ||||||
| Input range = ±0.3125 × VREF | –0.3125 × VREF | 0.3125 × VREF | A | ||||||
| Input range = ±0.15625 × VREF | –0.15625 × VREF | 0.15625 × VREF | A | ||||||
| Input range = 2.5 × VREF | 0 | 2.5 × VREF | A | ||||||
| Input range = 1.25 × VREF | 0 | 1.25 × VREF | A | ||||||
| Input range = 0.625 × VREF | 0 | 0.625 × VREF | A | ||||||
| Input range = 0.3125 × VREF | 0 | 0.3125 × VREF | A | ||||||
| AIN_nGND | Operating input range, negative input |
All input ranges | –0.1 | 0 | 0.1 | V | B | ||
| zi | Input impedance | At TA = 25°C, all input ranges |
0.85 | 1 | 1.15 | MΩ | B | ||
| Input impedance drift | All input ranges | 7 | 25 | ppm/°C | B | ||||
| IIkg(in) | Input leakage current | With voltage at AIN_nP pin = VIN, input range = ±2.5 × VREF |
VIN – 2.25 ———— RIN |
µA | A | ||||
| With voltage at AIN_nP pin = VIN, input range = ±1.25 × VREF |
VIN – 2.00 ———— RIN |
A | |||||||
| With voltage at AIN_nP pin = VIN, input ranges = ±0.625 × VREF; ±0.3125 × VREF; ±0.15625 × VREF |
VIN – 1.60 ———— RIN |
A | |||||||
| With voltage at AIN_nP pin = VIN, input range = 2.5 × VREF |
VIN – 2.50 ———— RIN |
A | |||||||
| With voltage at AIN_nP pin = VIN, input range = 1.25 × VREF; 0.625 × VREF; 0.3125 × VREF |
VIN – 2.50 ———— RIN |
A | |||||||
| INPUT OVERVOLTAGE PROTECTION | |||||||||
| VOVP | Overvoltage protection voltage | AVDD = 5 V or offers low impedance < 30 kΩ, all input ranges | –20 | 20 | V | B | |||
| AVDD = floating with impedance > 30 kΩ, all input ranges |
–11 | 11 | B | ||||||
| SYSTEM PERFORMANCE | |||||||||
| Resolution | 14 | Bits | A | ||||||
| NMC | No missing codes | 14 | Bits | A | |||||
| DNL | Differential nonlinearity | –0.5 | ±0.2 | 0.5 | LSB(3) | A | |||
| INL | Integral nonlinearity(6) | –0.75 | ±0.25 | 0.75 | LSB | A | |||
| EG | Gain error | At TA = 25°C, all input ranges | ±0.02 | ±0.05 | %FSR(4) | A | |||
| Gain error matching (channel-to-channel) |
At TA = 25°C, all input ranges | ±0.02 | ±0.05 | %FSR | A | ||||
| Gain error temperature drift | All input ranges | 1 | 4 | ppm/°C | B | ||||
| EO | Offset error | At TA = 25°C, input range = ±2.5 × VREF(10) |
±0.5 | ±1 | mV | A | |||
| At TA = 25°C, all other input ranges |
±0.5 | ±2 | A | ||||||
| Offset error matching (channel-to-channel) |
At TA = 25°C, input range = ±2.5 × VREF(10) |
±0.5 | ±1 | mV | A | ||||
| At TA = 25°C, all other input ranges |
±0.5 | ±2 | A | ||||||
| Offset error temperature drift | Input range = ±2.5 × VREF | 1 | 3 | ppm/°C | B | ||||
| Input range = ±1.25 × VREF | 1 | 3 | B | ||||||
| Input range = ±0.625 × VREF | 1 | 3 | B | ||||||
| Input range = ±0.3125 × VREF | 2 | 6 | B | ||||||
| Input range = ±0.15625 × VREF | 4 | 12 | B | ||||||
| Input range = 0 to 2.5 × VREF | 1 | 3 | B | ||||||
| Input range = 0 to 1.25 × VREF | 1 | 3 | B | ||||||
| Input range = 0 to 0.625 × VREF | 2 | 6 | B | ||||||
| Input range = 0 to 0.3125 × VREF | 4 | 12 | B | ||||||
| SAMPLING DYNAMICS | |||||||||
| tCONV | Conversion time | 850 | ns | A | |||||
| tACQ | Acquisition time | 1150 | ns | A | |||||
| fS | Maximum throughput rate without latency |
500 | kSPS | A | |||||
| DYNAMIC CHARACTERISTICS | |||||||||
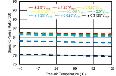
| SNR | Signal-to-noise ratio (VIN – 0.5 dBFS at 1 kHz) |
Input range = ±2.5 × VREF | 84.5 | 85 | dB | A | |||
| Input range = ±1.25 × VREF | 84.2 | 85 | A | ||||||
| Input range = ±0.625 × VREF | 83.5 | 84.5 | A | ||||||
| Input range = ±0.3125 × VREF | 80 | 82 | A | ||||||
| Input range = ±0.15625 × VREF | 75 | 77 | A | ||||||
| Input range = 2.5 × VREF | 84 | 85 | A | ||||||
| Input range = 1.25 × VREF | 83.5 | 84.5 | A | ||||||
| Input range = 0.625 × VREF | 80 | 82 | A | ||||||
| Input range = 0.3125 × VREF | 75 | 77 | A | ||||||
| THD | Total harmonic distortion(5)
(VIN – 0.5 dBFS at 1 kHz) |
All input ranges | –100 | dB | B | ||||
| SINAD | Signal-to-noise ratio (VIN – 0.5 dBFS at 1 kHz) |
Input range = ±2.5 × VREF | 84.3 | 84.8 | dB | A | |||
| Input range = ±1.25 × VREF | 84 | 84.8 | A | ||||||
| Input range = ±0.625 × VREF | 83.3 | 84.3 | A | ||||||
| Input range = ±0.3125 × VREF | 80 | 82 | A | ||||||
| Input range = ±0.15625 × VREF | 75 | 77 | A | ||||||
| Input range = 2.5 × VREF | 83.8 | 84.8 | A | ||||||
| Input range = 1.25 × VREF | 83.3 | 84.3 | A | ||||||
| Input range = 0.625 × VREF | 80 | 82 | A | ||||||
| Input range = 0.3125 × VREF | 75 | 77 | A | ||||||
| SFDR | Spurious-free dynamic range (VIN – 0.5 dBFS at 1 kHz) |
All input ranges | 101 | dB | B | ||||
| Crosstalk isolation(7) | Aggressor channel input overdriven to 2 × maximum input voltage | 110 | dB | B | |||||
| Crosstalk memory(8) | Aggressor channel input overdriven to 2 × maximum input voltage | 90 | dB | B | |||||
| BW(–3 dB) | Small-signal bandwidth, –3 dB | At TA = 25°C, all input ranges | 15 | kHz | B | ||||
| BW(–0.1 dB) | Small-signal bandwidth, –0.1 dB | At TA = 25°C, all input ranges | 2.5 | kHz | B | ||||
| AUXILIARY CHANNEL | |||||||||
| Resolution | 14 | Bits | A | ||||||
| V(AUX_IN) | AUX_IN voltage range | (AUX_IN – AUX_GND) | 0 | VREF | V | A | |||
| Operating input range | AUX_IN | 0 | VREF | V | A | ||||
| AUX_GND | 0 | V | A | ||||||
| Ci | Input capacitance | During sampling | 75 | pF | C | ||||
| During conversion | 5 | pF | C | ||||||
| IIkg(in) | Input leakage current | 100 | nA | A | |||||
| DNL | Differential nonlinearity | –0.75 | ±0.5 | 0.75 | LSB | A | |||
| INL | Integral nonlinearity | –1 | ±0.5 | 1 | LSB | A | |||
| EG(AUX) | Gain error | At TA = 25°C | ±0.02 | ±0.2 | %FSR | A | |||
| EO(AUX) | Offset error | At TA = 25°C | –5 | 5 | mV | A | |||
| SNR | Signal-to-noise ratio | V(AUX_IN) = –0.5 dBFS at 1 kHz | 83.3 | 84.4 | dB | A | |||
| THD | Total harmonic distortion(5) | V(AUX_IN) = –0.5 dBFS at 1 kHz | –100 | dB | B | ||||
| SINAD | Signal-to-noise + distortion | V(AUX_IN) = –0.5 dBFS at 1 kHz | 83 | 84.3 | dB | A | |||
| SFDR | Spurious-free dynamic range | V(AUX_IN) = –0.5 dBFS at 1 kHz | 100 | dB | B | ||||
| INTERNAL REFERENCE OUTPUT | |||||||||
| V(REFIO_INT)(9) | Voltage on REFIO pin (configured as output) |
At TA = 25°C | 4.094 | 4.096 | 4.098 | V | A | ||
| Internal reference temperature drift | 8 | 20 | ppm/°C | B | |||||
| C(OUT_REFIO) | Decoupling capacitor on REFIO | 10 | 22 | µF | B | ||||
| V(REFCAP) | Reference voltage to ADC (on REFCAP pin) |
At TA = 25°C | 4.094 | 4.096 | 4.098 | V | A | ||
| Reference buffer output impedance | 0.5 | 1 | Ω | B | |||||
| Reference buffer temperature drift | 0.6 | 1.5 | ppm/°C | B | |||||
| C(OUT_REFCAP) | Decoupling capacitor on REFCAP | 10 | 22 | μF | B | ||||
| Turn-on time | C(OUT_REFCAP) = 22 µF, C(OUT_REFIO) = 22 µF |
15 | ms | B | |||||
| EXTERNAL REFERENCE INPUT | |||||||||
| VREFIO_EXT | External reference voltage on REFIO (configured as input) | 4.046 | 4.096 | 4.146 | V | C | |||
| POWER-SUPPLY REQUIREMENTS | |||||||||
| AVDD | Analog power-supply voltage | Analog supply | 4.75 | 5 | 5.25 | V | B | ||
| DVDD | Digital power-supply voltage | Digital supply range | 1.65 | 3.3 | AVDD | V | B | ||
| Digital supply range for specified performance | 2.7 | 3.3 | 5.25 | B | |||||
| IAVDD_DYN | Analog supply current | Dynamic, AVDD | For the ADS8678; AVDD = 5 V, fS = maximum and internal reference | 13 | 16 | mA | A | ||
| For the ADS8674; AVDD = 5 V, fS = maximum and internal reference | 8.5 | 11.5 | A | ||||||
| IAVDD_STC | Static | For the ADS8678; AVDD = 5 V, device not converting and internal reference | 10 | 12 | mA | A | |||
| For the ADS8674; AVDD = 5 V, device not converting and internal reference | 5.5 | 8.5 | A | ||||||
| ISTDBY | Standby | At AVDD = 5 V, device in STDBY mode and internal reference | 3 | 4.5 | mA | A | |||
| IPWR_DN | Power-down | At AVDD = 5 V, device in PWR_DN | 3 | 20 | μA | B | |||
| IDVDD_DYN | Digital supply current | At DVDD = 3.3 V, output = 0000h | 0.5 | mA | A | ||||
| DIGITAL INPUTS (CMOS) | |||||||||
| VIH | Digital input logic levels DVDD > 2.1 V |
0.7 × DVDD | DVDD + 0.3 | V | A | ||||
| VIL | –0.3 | 0.3 × DVDD | A | ||||||
| VIH | Digital input logic levels DVDD ≤ 2.1 V |
0.8 × DVDD | DVDD + 0.3 | V | A | ||||
| VIL | –0.3 | 0.2 × DVDD | A | ||||||
| Input leakage current | 100 | nA | A | ||||||
| Input pin capacitance | 5 | pF | C | ||||||
| DIGITAL OUTPUTS (CMOS) | |||||||||
| VOH | Digital output logic levels | IO = 500-μA source | 0.8 × DVDD | DVDD | V | A | |||
| VOL | IO = 500-μA sink | 0 | 0.2 × DVDD | A | |||||
| Floating state leakage current | Only for SDO | 1 | µA | A | |||||
| Internal pin capacitance | 5 | pF | C | ||||||
| TEMPERATURE RANGE | |||||||||
| TA | Operating free-air temperature | –40 | 125 | °C | B | ||||
| MIN | TYP | MAX | UNIT | ||
|---|---|---|---|---|---|
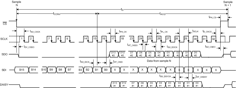
| TIMING SPECIFICATIONS | |||||
| fS | Sampling frequency (fCLK = max) | 500 | kSPS | ||
| tS | ADC cycle time period (fCLK = max) | 2 | µs | ||
| fSCLK | Serial clock frequency (fS = max) | 17 | MHz | ||
| tSCLK | Serial clock time period (fS = max) | 59 | ns | ||
| tCONV | Conversion time | 850 | ns | ||
| tDZ_CSDO | Delay time: CS falling to data enable | 10 | ns | ||
| tD_CKCS | Delay time: last SCLK falling to CS rising | 10 | ns | ||
| tDZ_CSDO | Delay time: CS rising to SDO going to 3-state | 10 | ns | ||
| TIMING REQUIREMENTS | |||||
| tACQ | Acquisition time | 1150 | ns | ||
| tPH_CK | Clock high time | 0.4 | 0.6 | tSCLK | |
| tPL_CK | Clock low time | 0.4 | 0.6 | tSCLK | |
| tPH_CS | CS high time | 30 | ns | ||
| tSU_CSCK | Setup time: CS falling to SCLK falling | 30 | ns | ||
| tHT_CKDO | Hold time: SCLK falling to (previous) data valid on SDO | 10 | ns | ||
| tSU_DOCK | Setup time: SDO data valid to SCLK falling | 25 | ns | ||
| tSU_DICK | Setup time: SDI data valid to SCLK falling | 5 | ns | ||
| tHT_CKDI | Hold time: SCLK falling to (previous) data valid on SDI | 5 | ns | ||
| tSU_DSYCK | Setup time: DAISY data valid to SCLK falling | 5 | ns | ||
| tHT_CKDSY | Hold time: SCLK falling to (previous) data valid on DAISY | 5 | ns | ||
Figure 1. Serial Interface Timing Diagram



| Mean = 8192.5, sigma = 0.31, input = 0 V, range = ±2.5 × VREF |

| Mean = 8192.5, sigma = 0.34, input = 0 V, range = ±0.625 × VREF |

| Mean = 8192.5, sigma = 0.34, input = 0.625 × VREF, range = 1.25 × VREF |

| Mean = 8192.5, sigma = 0.72, input = 0 V, range = ±0.15625 × VREF |

| Mean = 8192.5, sigma = 0.750.72, input = 0.15625 × VREF, range = 0.3125 × VREF |

| All input ranges |

| Range = ±1.25 × VREF |

| Range = 2.5 × VREF |

| Range = ±0.3125 × VREF |

| Range = 0.625 × VREF |

| Range = ±2.5 × VREF |

| Range = ±0.625 × VREF |

| Range = 1.25 × VREF |

| Range = ±0.15625 × VREF |

| Range = 0.3125 × VREF |

| Range = ±2.5 × VREF |


| Range = ±2.5 × VREF |

| Number of points = 16k, fIN = 1 kHz, SNR = 85.37 dB, SINAD = 85.35, THD = –104.68 dB, SFDR = 105 dB |

| Number of points = 16k, fIN = 1 kHz, SNR = 84.69 dB, SINAD = 84.67 dB, THD = –106.41 dB, SFDR = 105 dB |

| Number of points = 16k, fIN = 1 kHz, SNR = 84.62 dB, SINAD = 84.65 dB, THD = –103.74 dB, SFDR = 105 dB |

| Number of points = 16k, fIN = 1 kHz, SNR = 78.09 dB, SINAD = 78.06 dB, THD = –99.41 dB, SFDR = 105 dB |

| Number of points = 16k, fIN = 1 kHz, SNR = 78.09 dB, SINAD = 78.05 dB, THD = –96.74 dB, SFDR = 105 dB |

| fIN = 1 kHz |

| fIN = 1 kHz |

| fIN = 1 kHz |


| Input = 2 × maximum input voltage |




| Input range = ±2.5 × VREF |

| Number of samples = 1160 |

| Mean = 8192.5, sigma = 0.32, input = 0 V, range = ±1.25 × VREF |

| Mean = 8192.5, sigma = 0.32, input = 1.25 × VREF, range = 2.5 × VREF |

| Mean = 8192.5, sigma = 0.43, input = 0 V, range = ±0.3125 × VREF |

| Mean = 8192.5, sigma = 0.72, input = 0.3125 × VREF, range = 0.625 × VREF |

| All input ranges | ||

| Range = ±2.5 × VREF |

| Range = ±0.625 × VREF |

| Range = 1.25 × VREF |

| Range = ±0.15625 × VREF |

| Range = 0.3125 × VREF |

| Range = ±1.25 × VREF |

| Range = 2.5 × VREF |

| Range = ±0.3125 × VREF |

| Range = 0.625 × VREF |


| Range = ±2.5 × VREF |

| Range = ±2.5 × VREF |


| Number of points = 16k, fIN = 1 kHz, SNR = 85.11 dB, SINAD = 85.15 dB, THD = –105.28 dB, SFDR = 105 dB |

| Number of points = 16k, fIN = 1 kHz, SNR = 85.04 dB, SINAD = 85.04 dB, THD = –106.31 dB, SFDR = 105 dB |

| Number of points = 16k, fIN = 1 kHz, SNR = 82.59 dB, SINAD = 82.56 dB, THD = –102.41 dB, SFDR = 105 dB |

| Number of points = 16k, fIN = 1 kHz, SNR = 82.59 dB, SINAD = 82.55 dB, THD = –99.74 dB, SFDR = 105 dB |





| Input = 2 × maximum input voltage |


