ZHCSBH5C May   2013  – August 2016 ADS1220

PRODUCTION DATA.  

  1. 特性
  2. 应用
  3. 说明
  4. 修订历史记录
  5. 引脚配置和功能
  6. 技术规格
    1. 6.1 绝对最大额定值
    2. 6.2 ESD 额定值
    3. 6.3 建议的工作条件
    4. 6.4 热性能信息
    5. 6.5 电气特性
    6. 6.6 SPI 时序要求
    7. 6.7 SPI 开关特性
    8. 6.8 典型特性
  7. 参数测量信息
    1. 7.1 噪声性能
  8. 详细 说明
    1. 8.1 概述
    2. 8.2 功能框图
    3. 8.3 特性 说明
      1. 8.3.1  多路复用器
      2. 8.3.2  低噪声 PGA
        1. 8.3.2.1 PGA 共模电压要求
        2. 8.3.2.2 旁路 PGA
      3. 8.3.3  调制器
      4. 8.3.4  数字滤波器
      5. 8.3.5  输出数据速率
      6. 8.3.6  电压基准
      7. 8.3.7  时钟源
      8. 8.3.8  激励电流源
      9. 8.3.9  低侧电源开关
      10. 8.3.10 传感器检测
      11. 8.3.11 系统监测
      12. 8.3.12 偏移校准
      13. 8.3.13 温度传感器
        1. 8.3.13.1 由温度转换为数字代码
          1. 8.3.13.1.1 对于正温度(例如 50°C):
          2. 8.3.13.1.2 对于负温度(例如 -25°C):
        2. 8.3.13.2 由数字代码转换为温度
    4. 8.4 器件功能模式
      1. 8.4.1 上电和复位
      2. 8.4.2 转换模式
        1. 8.4.2.1 单次模式
        2. 8.4.2.2 连续转换模式
      3. 8.4.3 工作模式
        1. 8.4.3.1 正常模式
        2. 8.4.3.2 占空比模式
        3. 8.4.3.3 Turbo 模式
        4. 8.4.3.4 掉电模式
    5. 8.5 编程
      1. 8.5.1 串行接口
        1. 8.5.1.1 片选 (CS)
        2. 8.5.1.2 串行时钟 (SCLK)
        3. 8.5.1.3 数据就绪 (DRDY)
        4. 8.5.1.4 数据输入 (DIN)
        5. 8.5.1.5 数据输出与数据就绪 (DOUT/DRDY)
        6. 8.5.1.6 SPI 超时
      2. 8.5.2 数据格式
      3. 8.5.3 命令
        1. 8.5.3.1 RESET (0000 011x)
        2. 8.5.3.2 START/SYNC (0000 100x)
        3. 8.5.3.3 POWERDOWN (0000 001x)
        4. 8.5.3.4 RDATA (0001 xxxx)
        5. 8.5.3.5 RREG (0010 rrnn)
        6. 8.5.3.6 WREG (0100 rrnn)
      4. 8.5.4 读取数据
      5. 8.5.5 发送命令
      6. 8.5.6 连接多个器件
    6. 8.6 寄存器映射
      1. 8.6.1 配置寄存器
        1. 8.6.1.1 配置寄存器 0(偏移 = 00h)[复位 = 00h]
        2. 8.6.1.2 配置寄存器 1(偏移 = 01h)[复位 = 00h]
        3. 8.6.1.3 配置寄存器 2(偏移 = 02h)[复位 = 00h]
        4. 8.6.1.4 配置寄存器 3(偏移 = 03h)[复位 = 00h]
  9. 应用和实施
    1. 9.1 应用信息
      1. 9.1.1 串行接口连接
      2. 9.1.2 模拟输入滤波
      3. 9.1.3 外部基准和比例测量
      4. 9.1.4 设定合适的共模输入电压
      5. 9.1.5 未使用的输入和输出
      6. 9.1.6 伪代码示例
    2. 9.2 典型 应用
      1. 9.2.1 K 型热电偶测量(-200°C 至 +1250°C)
        1. 9.2.1.1 设计要求
        2. 9.2.1.2 详细设计流程
        3. 9.2.1.3 应用曲线
      2. 9.2.2 三线制 RTD 测量(-200°C 至 +850°C)
        1. 9.2.2.1 设计要求
        2. 9.2.2.2 详细设计流程
          1. 9.2.2.2.1 两线制和四线制 RTD 测量的设计变型
        3. 9.2.2.3 应用曲线
      3. 9.2.3 电阻桥式测量
        1. 9.2.3.1 设计要求
        2. 9.2.3.2 详细设计流程
  10. 10电源相关建议
    1. 10.1 电源排序
    2. 10.2 电源斜升速率
    3. 10.3 电源去耦
  11. 11布局布线
    1. 11.1 布局布线指南
    2. 11.2 布局示例
  12. 12器件和文档支持
    1. 12.1 文档支持
      1. 12.1.1 相关文档 
    2. 12.2 接收文档更新通知
    3. 12.3 社区资源
    4. 12.4 商标
    5. 12.5 静电放电警告
    6. 12.6 Glossary
  13. 13机械、封装和可订购信息

封装选项

机械数据 (封装 | 引脚)
散热焊盘机械数据 (封装 | 引脚)
订购信息

应用和实施

NOTE

以下 应用 部分的信息不属于 TI 组件规范,TI 不担保其准确性和完整性。客户应负责确定 TI 组件是否适用于其应用。客户应验证并测试其设计是否能够实现,以确保系统功能。

应用信息

ADS1220 是一款 24 位精密 ΔΣ ADC,其集成的多种 特性 能够简化温度传感器和桥式传感器等各种常见传感器的测量。采用 ADS1220 设计应用时主要考虑以下几点:模拟输入滤波、确立合适的外部基准电压以进行比例测量,以及为内部 PGA 设置共模输入电压。另一个考虑因素是相应地连接和配置串行接口。以下几节将详细讨论这些注意事项。

串行接口连接

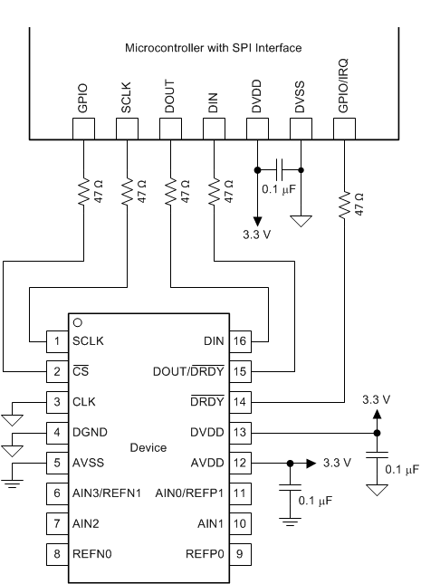
ADS1220 串行接口的连接原理如Figure 72 所示。

ADS1220 ai_mcu_connection_bas683.gif Figure 72. 串行接口连接

多数微控制器 SPI 外设可与 ADS1220 搭配工作。该接口在 SPI 模式 1 下工作,其中 CPOL = 0 且 CPHA = 1。在 SPI 模式 1 下,SCLK 在空闲状态下保持低电平并且数据仅在 SCLK 上升沿进行传输或更改;主器件和从器件在 SCLK 下降沿锁存或读取数据。有关该器件采用的 SPI 通信协议的详细信息,请参见 SPI 时序要求部分。

TI 建议为所有数字输入和输出引脚(CS、SCLK、DIN、DOUT/DRDYDRDY)串联一个 47Ω 电阻。此电阻可实现平滑转换、抑制过冲和提供某种过压保护。请务必注意满足全部 SPI 时序要求,因为附加的电阻与数字信号线路中的总线电容彼此交互。

模拟输入滤波

模拟输入滤波具有两种用途:首先限制采样过程中混叠的影响;其次降低进入测量的外部噪声。

与其他采样系统类似,如果不进行适当的抗混叠滤波,将发生混叠。如果输入信号的频率分量高于 ADC 采样频率的一半(也称为奈奎斯特频率),将发生混叠。这些频率分量发生折返并在所关注的实际频带中显示为小于采样频率的一半。请注意,在 ΔΣ ADC 内部,输入信号以调制器频率 f(MOD)(而非输出数据速率)进行采样。数字滤波器的滤波响应在采样频率 (f(MOD)) 的整数倍处重复,如Figure 73 所示。频率高达一定值的信号或噪声(滤波器响应在该频率下发生重复)会在数字滤波器的作用下发生一定程度的衰减,具体取决于滤波器结构。除非由外部模拟滤波器进行衰减,否则频率约为调制器频率或其倍数的输入信号中出现的任何频率分量均不会发生衰减并混叠回到所关注频带。

ADS1220 AliasingEffect_bas683.gif Figure 73. 混叠的影响

许多传感器信号本身的带宽受限。例如,热电偶输出的变化率受限。在这种情况下,当使用 ΔΣ ADC 时,传感器信号不会混叠回通频带。然而,针对传感器接线或应用电路的噪声拾取可能在通频带中混叠。电源线路周期频率和谐波是常见噪声源。电磁干扰 (EMI) 或射频干扰 (RFI) 源(例如附近的电机和手机)也会产生外部噪声。另一类噪声源通常以时钟或其他数字信号形式在印刷电路板 (PCB) 中呈现。模拟输入滤波有助于移除意外出现的信号,防止其影响测量结果。

一阶阻容 (RC) 滤波器(在大多数情况下)足以完全消除混叠或将混叠的影响降至传感器噪底范围内的某一水平。在理想情况下,频率超过 f(MOD) / 2 的所有信号均会衰减至 ADC 噪底范围内的某一水平。ADS1220 的数字滤波器可在一定程度上使信号发生衰减,如数字滤波器部分的滤波器响应图中所示。此外,噪声分量的幅值通常小于实际传感器信号的幅值。因此,系统设计最初通常选择截止频率设置为与输出数据传输速率相等或是其 10 倍的一阶 RC 滤波器。

在器件内部,位于 PGA 输入之前的是 EMI 滤波器;请参见Figure 39。此滤波器的截止频率约为 31.8MHz,有助于抑制高频干扰。

外部基准和比例测量

ADS1220 的满量程范围由基准电压和 PGA 增益(FSR = ±Vref / 增益)定义。为使 FSR 适应特定的系统要求,可使用外部基准(而非集成的 2.048V 基准)。如果 VIN > 2.048V,则必须使用外部基准。例如,为测量会在 0V 至 5V 之间进行摆动的单端信号,需要使用 5V 外部基准并使 AVDD = 5V。

该器件的基准输入还可实现比例测量。在比例测量过程中,用于激励传感器的激励源还可用于为 ADC 设定基准电压。例如,简单的比例测量使用同一电流源来激励电阻传感器元件(例如,RTD)和其他与正在测量的元件串联的电阻基准元件。基准元件两端产生的电压用作 ADC 的基准源。由于电流噪声和漂移对于传感器测量和基准是相同的,因此这些分量会在 ADC 传递函数中相抵消。输出代码仅为传感器元件与基准电阻值之比。激励电流源自身的值并非 ADC 传递函数的一部分。

设定合适的共模输入电压

ADS1220 可用于测量各种类型的输入信号配置:单端、伪差分和全差分信号(既可以是单极,也可以是双极)。不过,针对相应的信号类型正确配置器件至关重要。

负模拟输入固定且以模拟地 (V(AINN) = 0 V) 为基准的信号通常称为单端信号。因此,单端信号的共模电压的变化范围为 0V 至 VIN / 2。如果 PGA 已禁用和旁路,则 ADS1220 的共模输入电压可低至 (AVSS - 100mV) 以及高于 (AVDD + 100mV)。因此,PGA_BYPASS 位必须置 1,以便在使用单极模拟电源 (AVSS = 0V) 时测量单端信号。在此配置中,仍支持增益 1、2 和 4。典型示例为:测量以 GND 为基准的 100Ω 负载电阻两端的 0mA 至 20mA 或 4mA 至 20mA 信号。PGA 旁路后,ADS1220 可在增益 = 1 的情况下直接使用单极电源(2.048V 内部基准)来测量负载电阻两端的信号。

如果需要使用大于 4 的增益来测量单端信号,则必须启用 PGA。在这种情况下,需要为 ADS1220 使用双极电源,以满足 PGA 的共模电压要求。

负模拟输入 (AINN) 固定在非零电压的信号称为伪差分信号。伪差分信号的共模电压的变化范围为 V(AINN) 至 V(AINN) + VIN / 2。

相反,全差分信号的定义则是具有恒定共模电压的信号(正负模拟输入以 180° 异相摆动,但幅值相同)。

ADS1220 可在 PGA 启用或旁路的情况下测量伪差分和全差分信号。不过,要使用大于 4 的增益,必须启用 PGA。启用 PGA 时,输入信号的共模电压必须满足 PGA 的输入共模电压限制要求(如 PGA 共模电压要求部分所述)。在大多数情况下,将共模电压设置为 (AVSS + AVDD) / 2 或其近似值时都可满足 PGA 共模电压要求。

正负输入始终 ≥ 0V 的信号称为单极信号。通常,这些信号可通过 ADS1220 并使用单极模拟电源 (AVSS = 0V) 进行测量。如前文所述,要在使用单极电源的情况下测量单端、单极信号,必须旁路 PGA。

正负输入可摆动到 0V 以下的信号称为双极信号。要使用 ADS1220 测量双极信号,需要双极模拟电源(例如,AVDD = 2.5V,AVSS = –2.5V)。典型应用任务为测量一个 AINN 固定在 0V 而 AINP 摆幅介于 –10V 和 10V 之间的单端、双极 ±10V 信号。ADS1220 不能直接测量此信号,因为 10V 超出了模拟电源限值。不过有一种可行方案:使用双极模拟电源(AVDD = 2.5V,AVSS = –2.5V)、使增益 = 1 并在 ADS1220 之前连接一个电阻分压器。电阻分压器必须将电压分压至 ≤ ±2.048V,以便能够使用 2.048V 内部基准进行测量。

未使用的输入和输出

要最大程度减小模拟输入的泄漏电流,请将未使用的模拟和基准输入悬空,或者将输入连接至中间供电电压或 AVDD。AIN3/REFN1 例外。不使用 AIN3/REFN1 引脚时将其悬空,以避免意外通过内部低侧开关将此引脚短接至 AVSS。也可以将未使用的模拟或基准输入连接至 AVSS,但与前文所述的方法相比,产生的泄漏电流会更高。

不要将未使用的数字输入悬空;否则会导致电源泄漏电流过大。将所有未使用的数字输入均连接至相应电平(DVDD 或 DGND),即使在掉电模式下亦如此。如果未使用 CS,则将该引脚连接至 DGND。如果使用内部振荡器,则将 CLK 引脚连接至 DGND。如果未使用 DRDY 输出,则使该引脚保持断开状态,或使用弱上拉电阻将该引脚连接至 DVDD。

伪代码示例

下面列出了伪代码序列以及设置器件和微控制器(与 ADC 相连)以便在连续转换模式下从 ADS1220 获取连续读数所需的步骤。专用 DRDY 引脚用于指示新转换数据的可用性。默认配置寄存器设置更改为增益 = 16、连续转换模式以及同时抑制 50Hz 和 60Hz。

Power-up; Delay to allow power supplies to settle and power-up reset to complete (minimum of 50 µs); Configure the SPI interface of the microcontroller to SPI mode 1 (CPOL = 0, CPHA = 1); If the CS pin is not tied low permanently, configure the microcontroller GPIO connected to CS as an output; Configure the microcontroller GPIO connected to the DRDY pin as a falling edge triggered interrupt input; Set CS to the device low; Delay for a minimum of td(CSSC); Send the RESET command (06h) to make sure the device is properly reset after power-up; Delay for a minimum of 50 µs + 32 · t(CLK); Write the respective register configuration with the WREG command (43h, 08h, 04h, 10h, and 00h); As an optional sanity check, read back all configuration registers with the RREG command (23h); Send the START/SYNC command (08h) to start converting in continuous conversion mode; Delay for a minimum of td(SCCS); Clear CS to high (resets the serial interface); Loop { Wait for DRDY to transition low; Take CS low; Delay for a minimum of td(CSSC); Send 24 SCLK rising edges to read out conversion data on DOUT/DRDY; Delay for a minimum of td(SCCS); Clear CS to high; } Take CS low; Delay for a minimum of td(CSSC); Send the POWERDOWN command (02h) to stop conversions and put the device in power-down mode; Delay for a minimum of td(SCCS); Clear CS to high;

TI 建议在执行测量前或在更改 PGA 增益时进行偏移校准。例如,该器件的内部偏移可通过将输入短接至中间供电电压 (MUX[3:1] = 1110) 进行测量。微控制器随后可从输入短接的器件中获取多个读数,并将平均值存储在微控制器存储器中。测量传感器信号时,微控制器可从各个器件读数中减去存储的偏移值,以获得偏移补偿效果。请注意,偏移量既可以为正值,也可以为负值。

典型 应用

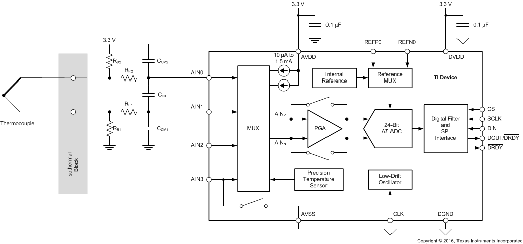
K 型热电偶测量(–200°C 至 +1250°C)

Figure 74 给出了热电偶测量系统使用内部高精度温度传感器进行冷端补偿时的基本连接。除了热电偶本身之外,外部电路仅需两个偏置电阻、一个简单的低通抗混叠滤波器和多个电源去耦合电容。

ADS1220 ai_TC_example_bas501.gif Figure 74. 热电偶测量

设计要求

Table 21. 设计要求

设计参数
电源电压 3.3V
基准电压 内部2.048V 基准
更新速率 ≥ 10 个读数/秒
热电偶类型 K
温度测量范围 –200°C 至 +1250°C
TA = 25°C 时的测量精度(1) ±0.2°C
不考虑热电偶和冷端温度测量误差;在
T(TC) = T(CJ) = 25°C 情况下进行偏移校准;无增益校准。

详细设计流程

偏置电阻 RB1 和 RB2 用于将热电偶的共模电压设置在 PGA 特定的共模电压范围内(在本示例中,设置为中间供电电压 AVDD / 2)。如果应用需要将热电偶偏置至 GND,则该器件必须使用双极电源(例如,AVDD = 2.5V 和 AVSS = –2.5V)以满足 PGA 的共模电压要求,或必须旁路 PGA。当选择偏置电阻的阻值时,请务必注意避免偏置电流降低测量精度。偏置电流流经热电偶会引起自发热并使热电偶引线之间产生额外压降。偏置电阻的典型值范围为 1MΩ 至 50MΩ。

除偏置热电偶外,RB1 和 RB2 还适用于检测热电偶引线的开路情况。如果其中一条热电偶引线因故障开路,则偏置电阻分别将模拟输入 AIN0 和 AIN1 拉至 AVDD 和 AVSS。因此,ADC 读取超出热电偶电压正常测量范围的满量程值来指示这种故障状态。

尽管该器件的数字滤波器会使噪声的高频分量发生衰减,TI 建议在输入处使用一阶无源 RC 滤波器进一步改善性能。由 RF1、RF2 和差分电容 CDIF 组成的差分 RC 滤波器的截止频率与使用Equation 17 的计算结果相同。

Equation 17. fC = 1 / [2π · (RF1 + RF2) · CDIF]

同时添加两个共模滤波电容(CM1 和 CM2),使得高频共模噪声分量发生衰减。TI 建议差分电容 CDIF 应至少比共模电容(CM1 和 CM2)高出一个数量级 (10x),原因是共模电容不匹配可导致共模噪声转换为差分噪声。

滤波器电阻 RF1 和 RF2 还可用作限流电阻。此类电阻在输入发生过压时将流入该器件模拟输入(AIN0 和 AIN1)的电流限制为安全水平。选择滤波器电阻的阻值时必须小心谨慎,原因是流经器件的输入电流会导致电阻产生压降。该压降作为 ADC 输入的附加偏移误差而出现。TI 建议将滤波器电阻的阻值限制在 1kΩ 以下。

本设计使用的滤波器组件值为:RF1 = RF2 = 1kΩ,CDIF = 100nF,以及 CCM1 = CCM2 = 10nF。

通过选择可能的最高增益,最高电势输入信号与 ADC 的 FSR 可实现匹配,进而获得最高测量分辨率。根据设计要求,最高热电偶电压在 T(TC) = 1250°C 时出现,电压值为 V(TC) = 50.644mV,以上数据由美国国家标准技术研究所 (NIST) 出版的表格定义,此时的冷端温度 T(CJ) = 0°C。热电偶产生的输出电压与热电偶尖端和冷端温度之差成正比。如果冷端温度低于 0°C,热电偶产生的电压高于 50.644mV。等温模块区域受到器件工作温度范围的限制。因此,等温模块的温度限制为 –40°C。K 型热电偶在 T(TC) = 1250°C 时产生的输出电压 V(TC) = 50.644mV – (–1.527mV) = 52.171mV,其基准冷端温度 T(CJ) = –40°C。此后,通过计算得出使用 2.048V 内部基准时施加的最大增益 (2.048V / 52.171mV) = 39.3。该器件提供的下一较小 PGA 增益设置为 32。

该器件集成了一个用于测量冷端温度的精密温度传感器。为测量 ADS1220 的内部温度,必须通过将配置寄存器的 TS 位置 1 的方式将该器件设置为内部温度传感器模式。为实现最佳性能,谨慎周密的电路板布局对于在冷端和器件封装之间实现良好导热性至关重要。

然而,该器件不会自动执行热电偶冷端补偿。这种补偿必须在与该器件相连的微控制器中完成。控制器请求从器件中获取一个或多个热电偶电压读数,然后将该器件设置为内部温度传感器模式 (TS = 1),以获取冷端温度。为补偿冷端温度,微控制器必须实施与以下内容相似的算法:

  1. 测量 AIN0 和 AIN1 之间的热电偶电压 V(TC)
  2. 通过 ADS1220 的温度传感器模式测量冷端温度 T(CJ)
  3. 使用 NIST 提供的表格或公式,将冷端温度转换为等效温差电压 V(CJ)
  4. 将所得值与 V(TC) 和 V(CJ) 相加并再次使用 NIST 表格或公式,将总和转换回热电偶温度。

在某些 应用中不能使用 ADS1220 的集成温度传感器(例如,精度较低或器件无法足够接近冷端)。在这种情况下,可使用器件的附加模拟输入通道,借助热敏电阻、RTD 或模拟温度传感器测量冷端温度。

为了获得可实现温度分辨率的近似值,应将增益 = 32、DR = 20SPS (0.23µVrms) 时 ADS1220 的均方根噪声除以 K 型热电偶的平均灵敏度 (41µV/°C),如Equation 18 所示。

Equation 18. 温度分辨率 = 0.23µV / 41µV/°C = 0.006°C

本设计的寄存器设置如Table 22 所示。

Table 22. 寄存器设置

寄存器 设置 说明
00h 0Ah AINP = AIN0,AINN = AIN1,增益 = 32,PGA 启用
01h 04h DR = 20SPS,正常模式,连续转换模式
02h 10h 内部电压基准,同时抑制 50Hz 和 60Hz
03h 00h 未使用 IDAC

应用曲线

Figure 75Figure 76 给出了测量结果。测量条件为 TA = TCJ = 25°C。系统偏移校准在 T(TC) = 25°C 下执行,该条件等同于 V(TC) = 0V (T(CJ) = 25°C)。未实现增益校准。通过将精密电压源代替热电偶作为输入信号获取Figure 75 中的数据。Figure 76 中的相应温度测量误差可 NIST 表根据Figure 75 中的数据进行计算。

该设计满足Table 21 中给出的所需温度测量精度要求。请注意,Figure 76 所示的测量误差不包括热电偶自身的误差以及冷端温度测量误差。这两种误差源通常大于 0.2°C,因此在多数情况下对于系统整体测量精度起到决定性作用。

ADS1220 D002_SBAS683.gif
Figure 75. 电压测量误差与 V(TC) 间的关系
ADS1220 D001_SBAS683.gif
Figure 76. 温度测量误差与 T(TC) 间的关系

三线制 RTD 测量(–200°C 至 +850°C)

ADS1220 集成了所有必要 功能 (例如,双匹配可编程电流源、缓冲基准输入和 PGA),可简化比例式双线制、三线制和四线制 RTD 测量实施方案。Figure 77 所示为比例式三线制 RTD 测量的典型实现,其中采用了器件内集成的激励电流源来激励 RTD 以及实现 RTD 引线电阻的自动补偿。

ADS1220 ai_3W_RTD_example_bas501.gif Figure 77. 三线制 RTD 测量

设计要求

Table 23. 设计要求

设计参数
电源电压 3.3V
更新速率 20 个读数/秒
RTD 类型 三线制 Pt100
最大 RTD 引线电阻 15Ω
RTD 激励电流 500µA
温度测量范围 –200°C 至 +850°C
TA = 25°C 时的测量精度(1) ±0.2°C
不考虑 RTD 误差;
在 RRTD = 100Ω 时执行偏移校准;无增益校准。

详细设计流程

Figure 77 中的电路采用了比例式测量方法。换句话说,传感器信号(即本例中 RTD 两端的电压)和 ADC 的基准电压来自同一激励源。因此,激励源的温度漂移或噪声产生的误差可以抵消,因为这些误差对于传感器信号和基准电压而言是共同的误差。

为了使用该器件实现比例式三线制 RTD 测量,将 IDAC1 路由到 RTD 的其中一条引线,并将 IDAC2 路由到第二条 RTD 引线。这两个电流的值相同,该值可通过配置寄存器的 IDAC[2:0] 位编程。该器件的设计确保两个 IDAC 值紧密匹配,即使在温度范围内也是如此。两个电流合并流经精密的低漂移基准电阻 RREF。该基准电阻两端产生的电压 Vref(如Equation 19 所示)用作 ADC 基准电压。Equation 19 简化为Equation 20,因为 IIDAC1 = IIDAC2

Equation 19. Vref = (IIDAC1 + IIDAC2) · RREF
Equation 20. Vref = 2 · IIDAC1 · RREF

为简化后续讨论,将 RTD 的各个引线电阻值 (RLEADx) 设置为零。只有 IDAC1 激励 RTD 生成电压 (VRTD),该电压与依赖温度的 RTD 值和 IDAC1 值成比例,如Equation 21 所示。

Equation 21. VRTD = RRTD (温度) · IIDAC1

该器件在内部使用 PGA 放大 RTD 两端的电压,并将生成的电压与基准电压进行比较以生成与Equation 22Equation 24 成比例的数字输出代码:

Equation 22. Code ∝ VRTD · 增益 / Vref
Equation 23. Code ∝ (RRTD (温度) · IIDAC1 · 增益) / (2 · IIDAC1 · RREF)
Equation 24. Code ∝ (RRTD (温度) · 增益) / (2 · RREF)

Equation 24 所示,输出代码仅取决于 RTD 的值、PGA 增益和基准电阻 (RREF),而不取决于 IDAC1 值。因此,激励电流的绝对精度和温度漂移无关紧要。但是,由于基准电阻的值直接影响测量结果,因此要限制 RREF 的温度漂移所引入的误差,选择温度系数非常低的基准电阻非常重要。

第二个 IDAC2 用于补偿 RTD 的引线电阻两端的电压降所引入的误差。3 线 RTD 的全部三条引线通常长度相同,因此引线电阻也相同。此外,IDAC1 和 IDAC2 的值也相同。将引线电阻纳入考虑范围时,ADC 输入 AIN0 和 AIN1 两端的差分电压 (VIN) 基于Equation 25 进行计算:

Equation 25. VIN = IIDAC1 · (RRTD + RLEAD1) – IIDAC2 · RLEAD2

RLEAD1 = RLEAD2 且 IIDAC1 = IIDAC2 时,Equation 25 简化为Equation 26

Equation 26. VIN = IIDAC1 · RRTD

换句话说,只要 RTD 引线电阻值和 IDAC 值良好匹配,引线电阻上的压降所产生的测量误差就会被补偿。

一阶差分和共模 RC 滤波器(RF1、RF2、CDIF1、CCM1 和 CCM2)置于 ADC 输入端以及基准输入端(RF3、RF4、CDIF2、CCM3 和 CCM4)。设计输入滤波器时同样遵循热电偶测量部分中所述的规则。为实现最佳性能,TI 建议使输入和基准滤波器的角频率匹配。有关使输入和基准滤波器匹配的更详细信息,请参见应用报告《使用 ADS1148 和 ADS1248 系列器件进行 RTD 比例测量和滤波》(文献编号:SBAA201)。

基准电阻 RREF 不仅用于为器件生成基准电压,而且还用于将 RTD 的共模电压设置在 PGA 特定的共模电压范围内。

设计电路时,请务必谨慎,以确保满足 IDAC 的合规电压要求。IDAC 要求到 AVSS 的电流路径两端产生的最大压降小于或等于 AVDD – 0.9V,以便确保精确操作。此要求意味着,必须始终满足Equation 27

Equation 27. AVSS + IIDAC1 · (RLEAD1 + RRTD) + (IIDAC1 + IIDAC2) · (RLEAD3 + RREF) ≤ AVDD – 0.9V

该器件还能将 IDAC 路由至测量所使用的输入。如果滤波器电阻值 RF1 和 RF2 足够小并且良好匹配,则 IDAC1 可路由至 AIN1,IDAC2 可路由至 AIN0,如Figure 77 所示。通过这种方式,即便是共享同一基准电阻的两个三线制 RTD,也可使用一个器件进行测量。

本设计示例探讨了用于测量介于 –200°C 至 +850°C 之间的温度(如Table 23 所示)的三线制 Pt100 测量实现。Pt100 的激励电流被选作 IIDAC1 = 500µA,这意味着,将有 1mA 的合并电流流经基准电阻 RREF。如前文所述,除了为 ADS1220 确立基准电压外,RREF 两端的电压还会设置共模电压以用于 RTD 测量。通常,在维持 IDAC 电压合规性以及满足 PGA 共模电压要求的同时,尽可能选择较大的基准电压。TI 建议将共模电压设置为模拟电源的一半(在本例中,为 3.3V / 2 = 1.65V)或其近似值,,此数值在大多数情况下可满足 PGA 的共模电压要求。RREF 值随后可根据Equation 28 计算得出:

Equation 28. RREF = Vref / (IIDAC1 + IIDAC2) = 1.65V / 1mA = 1.65kΩ

RREF 的稳定性对于在整个温度和时间范围内确保良好的测量精度至关重要。建议选择温度系数为 ±10ppm/°C 或更佳的基准电阻。如果难以实现 1.65kΩ 电阻值,也可以使用一个接近 1.65kΩ 的值(例如,1.62kΩ 或 1.69kΩ)。

对于最后一步,必须选择 PGA 增益以使最大输入信号与 ADC 的 FSR 匹配。Pt100 的电阻随温度升高而增大。因此,达到正温度限值时的电压即为要测量的最大电压 (VIN(MAX))。根据 NIST 表可知,温度为 850°C 时,Pt100 的等效电阻接近于 391Ω。Pt100 两端的电压可由Equation 29 计算得出:

Equation 29. VIN (MAX) = VRTD (850°C) = RRTD (850°C) · IIDAC1 = 391Ω · 500µA = 195.5mV

然后通过计算得出,在使用 1.65V 基准电压时可应用的最大增益为 (1.65V / 195.5mV) = 8.4。ADS1220 中可使用相对较小的 PGA 增益设置值 8。增益为 8 时,ADS1220 提供的 FSR 值可由Equation 30 计算得出:

Equation 30. FSR = ±Vref / 增益 = ±1.65V / 8 = ±206.25mV

此范围允许初始精度的相关裕度以及 IDAC 和基准电阻的漂移。

选择 IDAC、RREF 和 PGA 增益这三个值后,再次进行检查以确保设置符合 PGA 的共模电压和 IDAC 合规电压的要求。为确定 ADC 输入(AIN0 和 AIN1)的实际共模电压,还必须考虑引线电阻。

在达到最低测量温度 (–200°C) 并且 RLEADx = 0Ω 时的电压为最小共模电压,此电压由Equation 31Equation 32 计算得出。

Equation 31. VCM (MIN) = Vref + (IIDAC1 + IIDAC2) · RLEAD3 + IIDAC2 · RLEAD2 + ½ IIDAC1 · RRTD (–200°C)
Equation 32. VCM (MIN) = 1.65V + ½ 500µA · 18.52Ω = 1.655V

实际上,假设 VCM (MIN) = Vref 充分近似。

VCM (MIN) 必须满足两个要求:Equation 15 要求 VCM (MIN) 大于 AVDD / 4 = 3.3V / 4 = 0.825V,Equation 13 要求 VCM (MIN) 符合Equation 33

Equation 33. VCM (MIN) ≥ AVSS + 0.2V + ½ 增益 · VIN (MAX) = 0V + 0.2V + ( ½ · 8 · 195.5mV) = 982mV

本设计满足上述两个限制要求,其中 VCM (MIN) = 1.65V。

在达到最高测量温度 (850°C) 时的电压为最大共模电压,此电压由Equation 34Equation 35 计算得出。

Equation 34. VCM (MAX) = Vref + (IIDAC1 + IIDAC2) · RLEAD3 + IIDAC2 · RLEAD2 + ½ IIDAC1 · RRTD (850°C)
Equation 35. VCM (MAX) = 1.65V + 1mA · 15Ω + 500µA · 15Ω + ½ 500µA · 391Ω = 1.77V

VCM (MAX) 不满足Equation 14(在本设计中,相当于Equation 36)的要求:

Equation 36. VCM (MAX) ≤ AVDD – 0.2V – ½ 增益 · VIN (MAX) = 3.3V – 0.2V – ( ½ · 8 · 195.5mV) = 2.318V

最后,必须计算输入 AIN1 可能存在的最大电压,以确定是否满足 IDAC1 合规电压 (AVDD – 0.9V = 3.3V – 0.9V = 2.4V) 的要求。请注意,输入 AIN0 的电压小于输入 AIN1 的电压。根据Equation 37Equation 38 可知,AIN1 的电压小于 2.4V,即使将最差情况下的引线电阻考虑在内亦如此。

Equation 37. VAIN1 (MAX) = Vref + (IIDAC1 + IIDAC2) · RLEAD3 + IIDAC1 · (RRTD (850°C) + RLEAD1)
Equation 38. VAIN1 (MAX) = 1.65V + 1mA · 15Ω + 500µA · (391Ω + 15Ω) = 1.868V

本设计的寄存器设置如Table 24 所示。

Table 24. 寄存器设置

寄存器 设置 说明
00h 66h AINP = AIN1,AINN = AIN0,增益 = 8,PGA 启用
01h 04h DR = 20SPS,正常模式,连续转换模式
02h 55h 外部基准(REFP0、REFN0),同时抑制 50Hz 和 60Hz,IDAC = 500µA
03h 70h IDAC1 = AIN2,IDAC2 = AIN3

两线制和四线制 RTD 测量的设计变型

实现两线制或四线制 RTD 测量与Figure 77 所示的三线制 RTD 测量非常相似,除了只需要一个 IDAC。

Figure 78 所示为两线制 RTD 测量的典型电路实现。与三线制 RTD 测量相比,主要差别在于引线电阻的补偿。在本配置中,引线电阻 RLEAD1 和 RLEAD2 两端的压降为测量的一部分(如Equation 39 所示),因为无法使用第二电流源补偿引线电阻。所有补偿都必须通过校准实现。

Equation 39. VIN = IIDAC1 · (RLEAD1 + RRTD + RLEAD2)
ADS1220 ai_2W_RTD_example_bas501.gif Figure 78. 两线制 RTD 测量

Figure 79 所示为四线制 RTD 测量的典型电路实现。与两线制 RTD 测量类似,仅需一个 IDAC 即可通过比例方式激励和测量四线制 RTD。使用四线制 RTD 的主要优势在于,ADC 输入通过开尔文连接方式与 RTD 连接。除了 ADC 的输入泄漏电流外,没有电流流经引线电阻 RLEAD2 和 RLEAD3,因此,在其两端不会产生压降。ADC 输入的电压等于 RTD 两端的电压,与引线电阻无关。

ADS1220 ai_4W_RTD_example_bas501.gif Figure 79. 四线制 RTD 测量

请注意,由于仅使用一个 IDAC,并且电流流经基准电阻 RREF,因此两线制和四线制 RTD 测量的传递函数与三线制 RTD 测量的不同之处在于系数为 2,如Equation 40 所示。

Equation 40. Code ∝ (RRTD (温度) · 增益) / RREF

此外,与三线制 RTD 配置相比,共模电压和基准电压有所下降。因此,如果要使用三线制 RTD 设计实施两线制和四线制 RTD 测量,可能还需要进一步进行部分修改。如果降低的共模电压不再满足 PGA 的 VCM (MIN) 要求,则通过更换较大的电阻来增大 RREF 值,或者同时增大激励电流并减小增益。

应用曲线

Figure 80Figure 81 给出了测量结果。测量条件为 TA = 25°C。使用 100Ω 的基准电阻来执行系统偏移校准。未实现增益校准。Figure 80 中的数据是在使用精密电阻(而非三线制 Pt100)的条件下获得。Figure 81 中的相应温度测量误差可 NIST 表根据Figure 80 中的数据进行计算。

该设计满足Table 23 中给出的所需温度测量精度要求。请注意,Figure 81 中所示的测量误差不包括 RTD 自身的误差。

ADS1220 D003_SBAS683.gif
Figure 80. 电阻测量误差与 RRTD 间的关系
ADS1220 D004_SBAS683.gif
Figure 81. 温度测量误差与 T(RTD) 间的关系

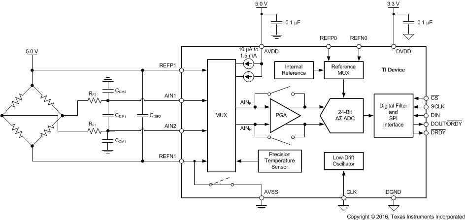
电阻桥式测量

该器件具备多种 功能 可轻松实现比例桥式测量(例如,一个增益高达 128 的 PGA、多路缓冲差分基准输入及一个低侧电源开关)。

ADS1220 ai_bridge_example_bas501.gif Figure 82. 电阻桥式测量

设计要求

Table 25. 设计要求

设计参数
模拟电源电压 5.0V
数字电源电压 3.3V
称重传感器类型 四线制称重传感器
称重传感器最大容量 1kg
称重传感器灵敏度 3mV/V
激励电压 5V
可重复性 50mg

详细设计流程

为实现比例桥式测量,电桥激励电压同时用作 ADC 基准电压,如Figure 82 所示。在该配置下,激励电压漂移也会呈现于基准电压之上,进而抵消漂移误差。两器件基准输入对均可与电桥激励电压相连。然而,仅负基准输入 (REFN1) 可在内部路由至低侧电源开关。如果将电桥低侧与 REFN1 相连,该器件可通过断开低侧电源开关自动关断电桥。如果将配置寄存器的 PSW 位置 1,则每次发出 POWERDOWN 命令后,该器件均将开关断开,并在发送 START/SYNC 命令后再次将其闭合。

PGA 的增益最高可达 128,有助于放大小型差分电桥输出信号,从而最大程度优化 ADC 满量程范围的使用情况。使用激励电压等于器件电源电压的对称电桥,可确保电桥输出信号符合 PGA 的共模电压要求。

请注意,ADS1220 的最高输入电压限定为 VIN (MAX) = ±[(AVDD – AVSS) – 0.4V] / 增益,这表示无法在该配置下使用完整满量程范围 FSR = ±(AVDD – AVSS) / 增益。该限制是 PGA 放大器(A1 和 A2)输出驱动能力的结果;请参见Figure 39。各放大器的输出必须与导轨电压(AVDD 和 AVSS)相差 200mV,否则 PGA 将呈现非线性。因此,PGA 的最大输出摆幅限制为 VOUT = ±[(AVDD – AVSS) – 0.4V]。

使用激励电压为 5V 的 3mV/V 称重传感器可获取最高差分输出电压 VIN (MAX) = ±15mV,当增益为 128 时,该值满足Equation 41

Equation 41. VIN (MAX) ≤ ±[(AVDD – AVSS) – 0.4V] / 增益 = ±(5V – 0.4V) / 128 = ±36mV

一阶差分和共模 RC 滤波器(RF1、RF2、CDIF1、CCM1 和 CCM2)置于 ADC 输入端。基准额外使用一个电容 CDIF2 限制基准噪声。请务必小心谨慎,确保维持有限滤波量或不再为比例式测量。

为明确读数的可重复性,请执行以下计算过程。称重传感器在 1kg 最大负荷下可产生 15mV 输出电压。当增益 = 128 且 DR = 20SPS 时,ADS1220 可提供 0.41µVpp 无噪声分辨率。此后,可根据Equation 42 计算可重复性。

Equation 42. 可重复性 = (1kg / 15mV) · 0.41µV = 27mg

本设计的寄存器设置如Table 26 所示。

Table 26. 寄存器设置

寄存器 设置 说明
00h 3Eh AINP = AIN1,AINN = AIN2,增益 = 128,PGA 启用
01h 04h DR = 20SPS,正常模式,连续转换模式
02h 98h 外部基准(REFP1、REFN1),同时抑制 50Hz 和 60Hz,PSW = 1
03h 00h 未使用 IDAC