Buffer Op Amp to Analog-to-Digital Converter Design: Differential Input, Dual Supply, Transformer Coupled
Problem:
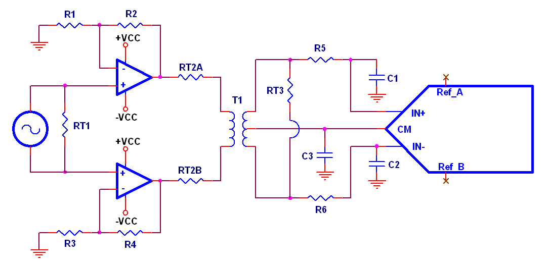
How do I buffer the input of an Analog to Digital Converter (ADC) when I have a differential input, dual power supply and transformer coupling?
Solution:


Double click on schematic to enlarge.
Resistors R1 through R4 set the non-inverting gain of the op amps to the desired level. Resistor RT2A and RT2B isolate the output of the op amp from the inductive load created by the primary of T1.
It also acts as a matching resistor for termination resistor RT3, which terminates the secondary of transformer. Resistors R5 and R6, and capacitors C1 and C2 are ADC compensation components.
Capacitor C3 decouples the ADC common mode output. The common mode output of the ADC is connected to the center tap of the secondary of T1, which sets the common mode point for the signals connected
to IN+ and IN-.
The primary use of this circuit is for gains of less than 1, which are adjusted by the turn ratio of transformer T1.