Buffer Op Amp to Analog-to-Digital Converter Design: DC Coupled Differential Input, Single Supply, Single-Ended Op Amps, Differential Input to ADC
Problem:
How do I buffer the input of an Analog to Digital Converter (ADC) when I have an DC coupled differential input, single power supply, single-ended op amps, and differential input to ADC?
Solution:


Double click on schematic to enlarge.
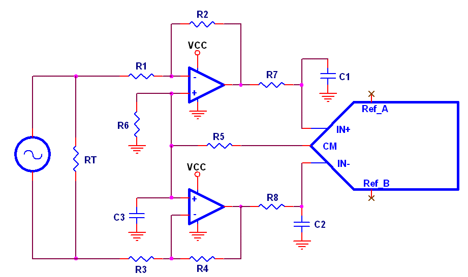
R1 through R4 determine the inverting stage gain on the differential input. Resistors R5 and R6 are used to provide a common mode voltage to the stages. Resistors R1 through R4 also give
non-inverting gain to the dc voltage present on the non-inverting input. Capacitor C3 decouples the common mode voltage provided to the two stages. The designer must be very careful not to load the
common mode output of the ADC - a buffer stage may be necessary. Resistors R7 and R8, and capacitors C1 and C2 are ADC compensation components.