ZHCS855F March   2012  – July 2015 TPS65300-Q1

PRODUCTION DATA.  

  1. 特性
  2. 应用范围
  3. 说明
  4. 修订历史记录
  5. Pin Configuration and Functions
  6. Specifications
    1. 6.1  Absolute Maximum Ratings
    2. 6.2  ESD Ratings
    3. 6.3  Recommended Operating Conditions
    4. 6.4  Thermal Information
    5. 6.5  DC Characteristics
    6. 6.6  Timing Requirements
    7. 6.7  Switching Characteristics
    8. 6.8  Typical Characteristics
    9. 6.9  5-V Linear Regulator (5VO)
    10. 6.10 3.3-V Linear Regulator Controller (3.3VO)
    11. 6.11 1.234-V Linear Regulator Controller (1.2VO)
  7. Detailed Description
    1. 7.1 Overview
    2. 7.2 Functional Block Diagram
    3. 7.3 Feature Description
      1. 7.3.1 Detailed Pin Descriptions
      2. 7.3.2 Buck Converter
        1. 7.3.2.1  PWM Operation
        2. 7.3.2.2  Voltage-Mode Control Loop
        3. 7.3.2.3  Output Voltage 5.3 V (VREG)
        4. 7.3.2.4  Switching Frequency (RT/CLK)
        5. 7.3.2.5  Boost Capacitor (BOOT)
        6. 7.3.2.6  Soft Start (SS)
        7. 7.3.2.7  Power-On Delay (DELAY)
        8. 7.3.2.8  Reset (nRST)
        9. 7.3.2.9  Thermal Shutdown
        10. 7.3.2.10 Reset Function
      3. 7.3.3 Linear Regulators
        1. 7.3.3.1 Fixed Linear Regulator Output (5.3 V)
        2. 7.3.3.2 Fixed Linear Regulator Controller (3.3 V)
        3. 7.3.3.3 Fixed Linear Regulator Controller (1.2 V)
    4. 7.4 Device Functional Modes
      1. 7.4.1 Operational Mode
      2. 7.4.2 Buck Converter Modes of Operation
        1. 7.4.2.1 Continuous-Conduction Mode (CCM)
        2. 7.4.2.2 Discontinuous Mode (DCM)
        3. 7.4.2.3 Tracking Mode
  8. Application and Implementation
    1. 8.1 Application Information
    2. 8.2 Typical Application
      1. 8.2.1 Design Requirements
      2. 8.2.2 Detailed Design Procedure
        1. 8.2.2.1 Duty Cycle
        2. 8.2.2.2 Output Inductor Selection (L)
        3. 8.2.2.3 Output Capacitor Selection (CO)
        4. 8.2.2.4 External Schottky Diode (D)
        5. 8.2.2.5 Input Capacitor (CI)
        6. 8.2.2.6 Loop Compensation
        7. 8.2.2.7 Loop-Control Frequency Compensation
          1. 8.2.2.7.1 Type III Compensation
          2. 8.2.2.7.2 PWM Modulator Gain K
          3. 8.2.2.7.3 Resistor Values
          4. 8.2.2.7.4 Gain of Amplifier
          5. 8.2.2.7.5 Poles and Zero Frequencies
        8. 8.2.2.8 Power Dissipation
          1. 8.2.2.8.1 Switch-Mode Power-Supply Losses
      3. 8.2.3 Application Curves
  9. Power Supply Recommendations
  10. 10Layout
    1. 10.1 Layout Guidelines
      1. 10.1.1 Inductor L
      2. 10.1.2 Input Filter Capacitors CI
      3. 10.1.3 Feedback
      4. 10.1.4 Traces and Ground Plane
    2. 10.2 Layout Example
  11. 11器件和文档支持
    1. 11.1 器件支持
      1. 11.1.1 Third-Party Products Disclaimer
    2. 11.2 文档支持
      1. 11.2.1 相关文档 
    3. 11.3 社区资源
    4. 11.4 商标
    5. 11.5 静电放电警告
    6. 11.6 Glossary
  12. 12机械封装和可订购信息

封装选项

机械数据 (封装 | 引脚)
散热焊盘机械数据 (封装 | 引脚)
订购信息

特性

  • 适用于汽车电子 应用
  • 具有符合 AEC-Q100 标准的下列结果
    • 器件温度 1 级:-40°C 至 125°C 的环境运行温度范围
    • 器件人体放电模式 (HBM) 静电放电 (ESD) 分类等级 H2
    • 器件组件充电模式 (CDM) ESD 分类等级 C4B
  • 输入 VIN 电压范围介于 5.6V 至 40V 之间,瞬态电压高达 45V
  • 为了实现稳定性,所有的输出支持陶瓷输出电容器
  • 带有集成高侧开关的开关模式稳压器
    • 建议的开关模式频率范围为 2MHz 至 3MHz
    • 过流保护和 1.2A 峰值开关电流
  • 一个电压基准为 0.8V ± 1.5% 的线性稳压器和两个线性稳压器控制器
  • IGN_EN 输入的状态指示器输出
  • 点火 (IGN_EN) / 使能输入 (EN) 周期上的软启动
  • 用于同步的外部时钟输入
  • 针对快速负瞬态的可编程加电复位延迟、复位功能滤波器定时器
  • 针对下列电源的电压监视器
    • VREG,3.3V,1.234V
  • 针对过多功率耗散的热关断保护
  • 工作结温范围:-40°C 至 150°C
  • 耐热增强型 24 引脚散热薄型小外形尺寸 (HTSSOP) 封装或 24 引脚超薄四方扁平无引线 (VQFN) 封装

应用范围

  • 用于 TMS570 微控制器的电源
  • 用于 C28XXX 数字信号处理器 (DSP) 的电源
  • 面向汽车应用的 通用电源
    • 微控制器和 DSP

说明

TPS65300-Q1 电源是一个单开关模式降压电源和三个线性稳压器的组合。这款器件是单片高压开关稳压器,此稳压器具有一个集成型 1.2A 峰值电流开关,45V 功率金属氧化物半导体场效应晶体管 (MOSFET),和一个低压线性稳压器以及两个电压稳压器控制器。

此器件配有电压监控器,可监视开关模式电源、
3.3V 线性稳压器和 1.234V 线性稳压器的输出电压。一个外部定时电容器用于设定加电延迟时间和复位输出 nRST 的释放时间。该复位输出还用于指示开关模式电源、3.3V 线性稳压器电源或 1.234V 线性稳压器电源是否在设定的限值之外。5V 稳压器在指定的限制范围内跟踪 3.3V 线性稳压器。

TPS65300-Q1 器件开关频率范围介于 2MHz 至 3MHz 之间,从而实现半高电感器和低值输入以及输出陶瓷电容器的使用。外部环路补偿为用户提供了针对适当运行条件而进行转换器响应优化的灵活性。

此器件内置多种保护 特性 ,例如软启动(IGN_EN 开启或使能期间)、逐脉冲电流限制、热感应、以及在功耗过大时关断。

器件信息

器件编号 封装 封装尺寸(标称值)
TPS65300-Q1 带散热片薄型小外形尺寸封装 (HTSSOP) (24) 7.80mm × 4.40mm
VQFN (24) 5.00mm × 4.00mm

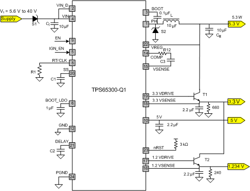
典型应用电路原理图

TPS65300-Q1 TypApp_SLVSBB6.gif

修订历史记录

Changes from E Revision (March 2014) to F Revision

  • Changed the word terminal back to pin throughout the document Go
  • Changed the MIN, TYP, and MAX values for the 1.2VSENSE output voltage in the Electrical Characteristics table Go
  • Changed the y-axis intervals for the 1.2VSENSE vs Temperature graphGo

Changes from D Revision (August 2013) to E Revision

  • Added 器件信息 表和以下全新部分:电源建议器件和文档支持,以及机械封装和可订购信息Go
  • Changed the word pin to terminal throughout the document Go
  • Moved the Pin Functions section into the Pin Configuration and Functions sectionGo
  • Changed DC CHARACTERISTICS condition statement from TJ = –40°C to 150°C to TJ-Max = 150°CGo
  • Changed min value for VIL of IGN_EN from 2 to 2.2 in the DC CHARACTERISTICS tableGo
  • Moved all timing requirements out of the Electrical Characteristics table and into the Timing Requirements table Go
  • Combined the general application equations with the practical equations to streamline the Typical Application section Go
  • Changed Y-axis name from Current (mA) to Efficiency in Figure 17Go
  • Moved the Efficiency vs Output Current on VREG graph and the scope plots from the Typical Characteristics section to the Application Curves section Go

Changes from C Revision (April 2013) to D Revision

  • Changed VIH max limit from 4 to 3.6 V in DC Characteristics tableGo
  • Added 3.7 V condition and values to Input High IIH parameter in DC Characteristics tableGo
  • Changed ICharge unit from V to µA in DC Characteristics tableGo
  • Changed internal resistor limit text in Ignition Enable Input, IGN_EN pin descriptionGo