ZHCSGK1 July   2017 TPS54424

PRODUCTION DATA.  

  1. 特性
  2. 应用
  3. 说明
  4. 修订历史记录
  5. Pin Configuration and Functions
  6. Specifications
    1. 6.1 Absolute Maximum Ratings
    2. 6.2 ESD Ratings
    3. 6.3 Recommended Operating Conditions
    4. 6.4 Thermal Information
    5. 6.5 Electrical Characteristics
    6. 6.6 Switching Characteristics
    7. 6.7 Timing Requirements
    8. 6.8 Typical Characteristics
  7. Detailed Description
    1. 7.1 Overview
    2. 7.2 Functional Block Diagram
    3. 7.3 Feature Description
      1. 7.3.1  Fixed Frequency PWM Control
      2. 7.3.2  Continuous Conduction Mode Operation (CCM)
      3. 7.3.3  VIN Pins and VIN UVLO
      4. 7.3.4  Voltage Reference and Adjusting the Output Voltage
      5. 7.3.5  Error Amplifier
      6. 7.3.6  Enable and Adjustable UVLO
      7. 7.3.7  Soft Start and Tracking
      8. 7.3.8  Safe Start-up into Pre-Biased Outputs
      9. 7.3.9  Power Good
      10. 7.3.10 Sequencing (SS/TRK)
      11. 7.3.11 Adjustable Switching Frequency (RT Mode)
      12. 7.3.12 Synchronization (CLK Mode)
      13. 7.3.13 Bootstrap Voltage and 100% Duty Cycle Operation (BOOT)
      14. 7.3.14 Output Overvoltage Protection (OVP)
      15. 7.3.15 Overcurrent Protection
        1. 7.3.15.1 High-side MOSFET Overcurrent Protection
        2. 7.3.15.2 Low-side MOSFET Overcurrent Protection
    4. 7.4 Device Functional Modes
  8. Application and Implementation
    1. 8.1 Application Information
    2. 8.2 Typical Application
      1. 8.2.1 Design Requirements
      2. 8.2.2 Detailed Design Procedure
        1. 8.2.2.1  Custom Design With WEBENCH® Tools
        2. 8.2.2.2  Switching Frequency
        3. 8.2.2.3  Output Inductor Selection
        4. 8.2.2.4  Output Capacitor
        5. 8.2.2.5  Input Capacitor
        6. 8.2.2.6  Output Voltage Resistors Selection
        7. 8.2.2.7  Soft-start Capacitor Selection
        8. 8.2.2.8  Undervoltage Lockout Set Point
        9. 8.2.2.9  Bootstrap Capacitor Selection
        10. 8.2.2.10 PGOOD Pull-up Resistor
        11. 8.2.2.11 Compensation
      3. 8.2.3 Application Curves
  9. Power Supply Recommendations
  10. 10Layout
    1. 10.1 Layout Guidelines
    2. 10.2 Layout Example
    3. 10.3 Alternate Layout Example
  11. 11器件和文档支持
    1. 11.1 文档支持
      1. 11.1.1 使用 WEBENCH® 工具创建定制设计
    2. 11.2 接收文档更新通知
    3. 11.3 社区资源
    4. 11.4 商标
    5. 11.5 静电放电警告
    6. 11.6 Glossary
  12. 12机械、封装和可订购信息

封装选项

机械数据 (封装 | 引脚)
散热焊盘机械数据 (封装 | 引脚)
订购信息

特性

  • 小型 3.5mm x 3.5mm HotRod™四方扁平无引线 (QFN) 封装
  • 集成的 14.1mΩ 和 6.1mΩ MOSFET
  • 峰值电流模式控制,提供快速瞬态响应
  • 200kHz 至 1.6MHz 的固定开关频率
  • 与外部时钟同步
  • 0.6V 电压基准,在广泛的温度范围内提供 ±0.85% 的精度
  • 输出电压范围:0.6V 至 12V
  • 断续电流限制
  • 安全启动至预偏置输出电压
  • 可调软启动和电源排序
  • 可调节输入欠压锁定
  • 3µA 关断电流
  • 针对欠压及过压的电源良好输出监控
  • 输出过压保护
  • 非锁存热关断保护
  • 运行结温范围:-40°C 至 150°C
  • 使用 TPS54424 并借助 WEBENCH® 电源设计器创建定制设计方案

应用

  • 电信和无线基础设施
  • 测试和测量
  • 医疗成像设备
  • 企业交换
  • 服务器

说明

TPS54424 是一款全功能 17V、4A 同步降压直流/直流转换器,采用了 3.5mm x 3.5mm HotRod™QFN 封装。

该器件专门进行了优化,具有高效率并集成了高侧和低侧 MOSFET,适用于小型解决方案。它还通过使用峰值电流模式控制(可减少组件数量)并选择高开关频率(缩小电感器尺寸)进一步节省了空间。

峰值电流模式控制简化了环路补偿并可提供快速瞬态响应。在器件过载的情况下,针对高侧和低侧拉电流限制的逐周期峰值电流限制功能可保护器件。断续模式可在短路或者过载故障持续存在的情况下限制 MOSFET 功率损耗。

电源正常监控电路会对稳压器输出进行监控。PGOOD 引脚是一个开漏输出,会在输出电压调节过程中进入高阻抗。除非出现故障,否则内部抗尖峰脉冲时间会阻止拉低 PGOOD 引脚。

专用 EN 引脚可以用于控制稳压器开/关,并且调整输入欠压锁定。输出电压启动斜坡由 SS/TRK 引脚控制,该引脚既支持独立电源运行,又支持跟踪模式。

器件信息(1)

器件型号 封装 封装尺寸(标称值)
TPS54424 RNV (18) 3.50mm x 3.50mm
  1. 要了解所有可用封装,请参阅数据表末尾的可订购产品附录。

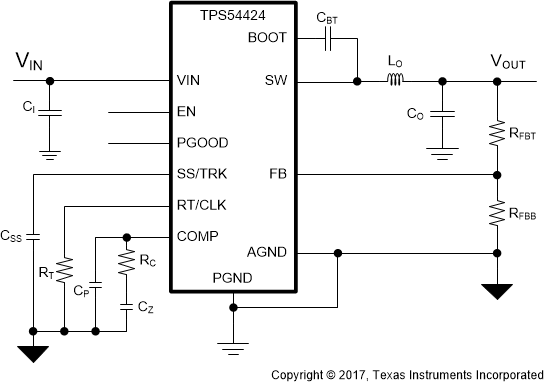
简化电路原理图

TPS54424 SCHEM_SLVSDV8-TPS54424.gif

效率

TPS54424 D001_SLVSDV8-TPS54424.gif