ZHCSED0 November   2015 TPS40210-EP

PRODUCTION DATA.  

  1. 特性
  2. 应用
  3. 说明
  4. 修订历史记录
  5. Pin Configuration and Functions
  6. Specifications
    1. 6.1 Absolute Maximum Ratings
    2. 6.2 ESD Ratings
    3. 6.3 Recommended Operating Conditions
    4. 6.4 Thermal Information
    5. 6.5 Electrical Characteristics
    6. 6.6 Typical Characteristics
  7. Detailed Description
    1. 7.1 Overview
    2. 7.2 Functional Block Diagram
    3. 7.3 Feature Description
      1. 7.3.1  Soft-Start
      2. 7.3.2  BP Regulator
      3. 7.3.3  Shutdown (DIS/EN Pin)
      4. 7.3.4  Minimum On-Time and Off-Time Considerations
      5. 7.3.5  Setting the Oscillator Frequency
      6. 7.3.6  Synchronizing the Oscillator
      7. 7.3.7  Current Sense and Overcurrent
      8. 7.3.8  Current Sense and Subharmonic Instability
      9. 7.3.9  Current Sense Filtering
      10. 7.3.10 Control Loop Considerations
      11. 7.3.11 Gate Drive Circuit
    4. 7.4 Device Functional Modes
      1. 7.4.1 Operation Near Minimum Input Voltage
      2. 7.4.2 Operation With DIS/EN Pin
  8. Application and Implementation
    1. 8.1 Application Information
    2. 8.2 Typical Application
      1. 8.2.1 Design Requirements
      2. 8.2.2 Detailed Design Procedure
        1. 8.2.2.1  Duty Cycle Estimation
        2. 8.2.2.2  Inductor Selection
        3. 8.2.2.3  Rectifier Diode Selection
        4. 8.2.2.4  Output Capacitor Selection
        5. 8.2.2.5  Input Capacitor Selection
        6. 8.2.2.6  Current Sense and Current Limit
        7. 8.2.2.7  Current Sense Filter
        8. 8.2.2.8  Switching MOSFET Selection
        9. 8.2.2.9  Feedback Divider Resistors
        10. 8.2.2.10 Error Amplifier Compensation
        11. 8.2.2.11 RC Oscillator
        12. 8.2.2.12 Soft-Start Capacitor
        13. 8.2.2.13 Regulator Bypass
        14. 8.2.2.14 Bill of Materials
      3. 8.2.3 Application Curves
  9. Power Supply Recommendations
  10. 10Layout
    1. 10.1 Layout Guidelines
    2. 10.2 Layout Example
  11. 11器件和文档支持
    1. 11.1 器件支持
      1. 11.1.1 Third-Party Products Disclaimer
      2. 11.1.2 相关器件
    2. 11.2 文档支持
      1. 11.2.1 参考资料
    3. 11.3 社区资源
    4. 11.4 商标
    5. 11.5 静电放电警告
    6. 11.6 Glossary
  12. 12机械、封装和可订购信息

封装选项

机械数据 (封装 | 引脚)
散热焊盘机械数据 (封装 | 引脚)
订购信息

1 特性

  • 用于升压、反激、单端初级电感转换器 (SEPIC)、发光二极管 (LED) 驱动应用
  • 宽输入工作电压:4.5V 至 52V
  • 可调节振荡器频率
  • 固定频率电流模式控制
  • 内部斜率补偿
  • 集成低侧驱动器
  • 可编程闭环软启动
  • 过流保护
  • 外部同步功能
  • 基准电压为 700mV
  • 低电流禁用功能

2 应用

  • LED 照明
  • 工业控制系统
  • 电池供电系统

3 说明

TPS40210-EP 是一款具有宽输入电压范围(4.5 至 52V)的非同步升压控制器。 该器件适用于需要接地源 N 沟道场效应晶体管 (FET) 的拓扑,包括升压、反激、SEPIC 和各种 LED 驱动器应用。 其特性包括:可编程软启动、具有自动重试功能的过流保护以及可编程振荡器频率。 电流模式控制可改善瞬态响应并简化环路补偿。

器件信息(1)

部件号 封装 封装尺寸(标称值)
TPS40210-EP VSON (10) 3.05mm × 4.98mm
  1. 要了解所有可用封装,请见数据表末尾的可订购产品附录。

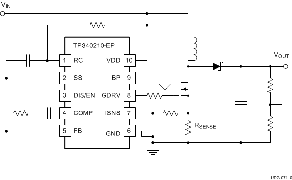
简化电路原理图

TPS40210-EP fbd_lusc89.gif