ZHCSFG5A September   2016  – November 2016 SN65HVD233-Q1 , SN65HVD234-Q1 , SN65HVD235-Q1

PRODUCTION DATA.  

  1. 特性
  2. 应用
  3. 说明
  4. 修订历史记录
  5. 说明 (续)
  6. Device Comparison Table
  7. Pin Configuration and Functions
  8. Specifications
    1. 8.1  Absolute Maximum Ratings
    2. 8.2  ESD Ratings
    3. 8.3  Recommended Operating Conditions
    4. 8.4  Thermal Information
    5. 8.5  Electrical Characteristics: Driver
    6. 8.6  Electrical Characteristics: Receiver
    7. 8.7  Switching Characteristics: Driver
    8. 8.8  Switching Characteristics: Receiver
    9. 8.9  Switching Characteristics: Device
    10. 8.10 Typical Characteristics
  9. Parameter Measurement Information
  10. 10Detailed Description
    1. 10.1 Overview
    2. 10.2 Functional Block Diagrams
    3. 10.3 Feature Description
      1. 10.3.1 Diagnostic Loopback (SN65HVD233-Q1)
      2. 10.3.2 Autobaud Loopback (SN65HVD235-Q1)
      3. 10.3.3 Slope Control
      4. 10.3.4 Standby
      5. 10.3.5 Thermal Shutdown
    4. 10.4 Device Functional Modes
  11. 11Application and Implementation
    1. 11.1 Application Information
    2. 11.2 Typical Application
      1. 11.2.1 Design Requirements
        1. 11.2.1.1 Bus Loading, Length and Number of Nodes
        2. 11.2.1.2 CAN Termination
      2. 11.2.2 Detailed Design Procedure
      3. 11.2.3 Application Curve
    3. 11.3 System Example
      1. 11.3.1 ISO 11898 Compliance of SN65HVD23x-Q1 Family of 3.3-V CAN Transceivers
        1. 11.3.1.1 Introduction
        2. 11.3.1.2 Differential Signal
        3. 11.3.1.3 Common-Mode Signal
        4. 11.3.1.4 Interoperability of 3.3-V CAN in 5-V CAN Systems
  12. 12Power Supply Recommendations
  13. 13Layout
    1. 13.1 Layout Guidelines
    2. 13.2 Layout Example
  14. 14器件和文档支持
    1. 14.1 相关链接
    2. 14.2 接收文档更新通知
    3. 14.3 社区资源
    4. 14.4 商标
    5. 14.5 静电放电警告
    6. 14.6 Glossary
  15. 15机械、封装和可订购信息

封装选项

机械数据 (封装 | 引脚)
散热焊盘机械数据 (封装 | 引脚)
订购信息

特性

  • 符合 ISO 11898-2 标准
  • 适用于汽车电子 应用
  • 具有符合 AEC-Q100 标准的下列结果:
    • 器件温度 1 级:-40°C 至 125°C 的环境运行温度范围
    • 器件人体模型 (HBM) 静电放电 (ESD) 分类等级:
      • 总线引脚:±12 000V
      • 其他引脚:±3 000V
    • 器件带电器件模型 (CDM) ESD 分类等级:±1 000V
  • 3.3V 单电源电压
  • 比特率:最高达 1Mbps
  • 总线引脚故障保护:最高达 ±36V
  • –7V 至 12V 共模电压范围
  • 高输入阻抗,允许连接 120 个节点
  • 低电压晶体管-晶体管逻辑电路 (LVTTL) I/O 可耐受 5V 电压
  • 符合 GIFT/ICT 标准
  • 可调节的驱动器转换率,能够改善辐射性能
  • 未供电节点不会干扰总线
  • 低电流待机模式(典型值为 200μA)
  • 平均功耗:36.4mW
  • SN65HVD233-Q1:环回模式
  • SN65HVD234-Q1:超低电流休眠模式
    • 50nA 流耗典型值
  • SN65HVD235-Q1:自动波特环回模式
  • 热关断保护
  • 上电和掉电时总线输入和输出上无毛刺脉冲
    • 高输入阻抗,低 VCC
    • 掉电再上电期间的输出呈单调性

应用

  • 车内网络
  • 先进的驾驶员辅助系统 (ADAS)
  • 车身电子装置和照明
  • 信息娱乐和仪表板
  • 混合、电动和动力传动系统
  • 符合 CAN 总线标准(例如,NMEA 2000 和 SAE J1939)的应用

说明

SN65HVD233-Q1、SN65HVD234-Q1 和 SN65HVD235-Q1 器件是适用于汽车类应用的 3.3V 故障保护 CAN 收发器。这些收发器由 3.3V 单电源供电运行,非常适合同样采用 3.3V 微控制器的系统,因为不再需要通过附加组件或独立电源分别为控制器和 CAN 收发器供电。SN65HVD23x-Q1 收发器符合 ISO 11898-2 标准,因此可在使用 5V CAN 和/或 3.3V CAN 收发器的混合网络中进行互操作。

这些器件尤其适合工作在恶劣环境下,其具有串线保护、过压保护(CANH 和 CANL 引脚上,最高达 ±36V)、接地损耗保护、过热(热关断)保护以及 ±100V 共模瞬态保护。这些器件工作在 –7V 至 12V 的宽共模电压范围内。这些收发器可用作微处理器上的主机 CAN 控制器与运输及汽车应用中的差分 CAN 总线之间的 接口。

器件信息(1)

器件型号 封装 封装尺寸(标称值)
SN65HVD233-Q1 SOIC (8) 4.90mm x 3.91mm
SN65HVD234-Q1
SN65HVD235-Q1
  1. 要了解所有可用封装,请见数据表末尾的可订购产品附录。

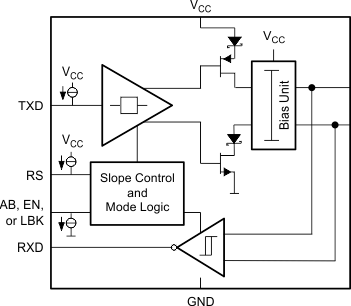
框图

SN65HVD233-Q1 SN65HVD234-Q1 SN65HVD235-Q1 BlockDiagram_SLLSES4.gif

修订历史记录

Changes from * Revision (September 2016) to A Revision

  • Deleted extra words "all pins except" in the test condition for CANH, CANL pins to GND Go
  • Added ESD performance information between CANH and CANL pins Go