ZHCSF42B May   2016  – August 2016 REF6125 , REF6130 , REF6133 , REF6141 , REF6145 , REF6150

PRODUCTION DATA.  

  1. 特性
  2. 应用
  3. 说明
  4. 修订历史记录
  5. Device Comparison Table
  6. Pin Configuration and Functions
  7. Specifications
    1. 7.1 Absolute Maximum Ratings
    2. 7.2 ESD Ratings
    3. 7.3 Recommended Operating Conditions
    4. 7.4 Thermal Information
    5. 7.5 Electrical Characteristics
    6. 7.6 Typical Characteristics
  8. Parameter Measurement Information
    1. 8.1 Solder Heat Shift
    2. 8.2 Thermal Hysteresis
    3. 8.3 Reference Droop Measurements
    4. 8.4 1/f Noise Performance
  9. Detailed Description
    1. 9.1 Overview
    2. 9.2 Functional Block Diagram
    3. 9.3 Feature Description
      1. 9.3.1 Integrated ADC Drive Buffer
      2. 9.3.2 Temperature Drift
      3. 9.3.3 Load Current
      4. 9.3.4 Stability
    4. 9.4 Device Functional Modes
  10. 10Applications and Implementation
    1. 10.1 Application Information
    2. 10.2 Typical Application
      1. 10.2.1 Design Requirements
      2. 10.2.2 Detailed Design Procedure
        1. 10.2.2.1 Results
      3. 10.2.3 Application Curves
  11. 11Power Supply Recommendations
  12. 12Layout
    1. 12.1 Layout Guidelines
    2. 12.2 Layout Example
  13. 13器件和文档支持
    1. 13.1 文档支持
      1. 13.1.1 相关文档 
    2. 13.2 相关链接
    3. 13.3 接收文档更新通知
    4. 13.4 社区资源
    5. 13.5 商标
    6. 13.6 静电放电警告
    7. 13.7 Glossary
  14. 14机械、封装和可订购信息

封装选项

机械数据 (封装 | 引脚)
散热焊盘机械数据 (封装 | 引脚)
订购信息

1 特性

  • 出色的温度漂移性能
    • -40℃ 至 +125°C 时为 8ppm/°C(最大值)
  • 极低噪声
    • 总噪声:5 µVRMS(使用 47µF 电容时)
    • 1/f 噪声(0.1Hz 至 10Hz):3 µVPP/V
  • 集成 ADC 驱动器缓冲器
    • 低输出阻抗:< 50mΩ (0kHz-200kHz)
    • 首次使用 ADS8881 实现 18 位精确采样
    • 支持突发模式 DAQ 系统
  • 低电源电流:820µA
  • 低关断电流:1μA
  • 高初始精度:±0.05%
  • 超低噪声和失真
    • 信噪比 (SNR):100.5dB,总谐波失真 (THD):-125dB (ADS8881)
    • 信噪比 (SNR):106dB,总谐波失真 (THD):-120dB (ADS127L01)
  • 输出电流驱动能力:±4mA
  • 可通过编程设定的短路电流
  • 经验证用于驱动 ADS88xx 系列逐次逼近寄存器 (SAR) ADC 和 ADS127xx 系列宽频带 Δ-Σ ADC 的 REF 引脚

2 应用

  • 自动测试设备 (ATE) 测试器和示波器
  • 测试和测量设备
  • 可编程逻辑控制器 (PLC) 的模拟输入模块
  • 医疗设备
  • 精密数据采集系统

3 说明

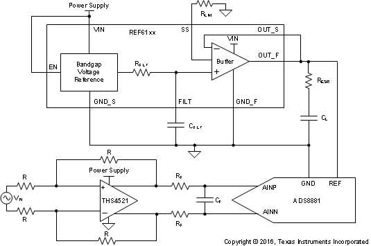
REF6000 系列电压基准集成低输出阻抗缓冲器,这使得用户能够直接驱动精密数据转换器的 REF 引脚,同时维持线性度、失真和噪声性能。多数精密 SAR 和 Δ-Σ ADC 在转换过程中会将二进制加权电容切换到 REF 引脚。为了支持这一动态负载,必须通过一个低输出阻抗(高带宽)缓冲器缓冲电压基准的输出。REF6000 系列器件非常适合(但不限于)驱动 ADS88xx 系列 SAR ADC 和 ADS127xx 系列 Δ-Σ ADC 以及其他数模转换器 (DAC) 的 REF 引脚。

在驱动 ADS8881 的 REF 引脚时,即使在首次转换过程中,REF6000 系列电压基准的输出电压也不会降至 1 LSB(18 位)以下。该特性对于突发模式、事件触发的等时采样和可变采样率数据采集系统极为有用。REF6000 系列的 REF61xx 型号指定了最大温度漂移(仅为 8ppm/°C),可为电压基准与低输出阻抗缓冲器组合提供 0.05% 初始精度。关于 REF6000 系列中的多种温度漂移选项,请参见 器件比较表

器件信息(1)

产品型号 封装 封装尺寸(标称值)
REF61xx VSSOP (8) 3.00mm x 3.00mm
  1. 要了解所有可用封装,请参见数据表末尾的封装选项附录。

典型应用

REF6125 REF6130 REF6133 REF6141 REF6145 REF6150 REF61xx_apps_sbos747.gif

基准压降比较
(1 LSB = 19.07µV,ADS8881 的速率为 1MSPS)

REF6125 REF6130 REF6133 REF6141 REF6145 REF6150 C064_SBOS708.png