SBOS484D December   2009  – April 2016 OPA1641 , OPA1642 , OPA1644

PRODUCTION DATA.  

  1. Features
  2. Applications
  3. Description
  4. Revision History
  5. Pin Configuration and Functions
  6. Specifications
    1. 6.1 Absolute Maximum Ratings
    2. 6.2 ESD Ratings
    3. 6.3 Recommended Operating Conditions
    4. 6.4 Thermal Information
    5. 6.5 Electrical Characteristics
    6. 6.6 Typical Characteristics
  7. Detailed Description
    1. 7.1 Overview
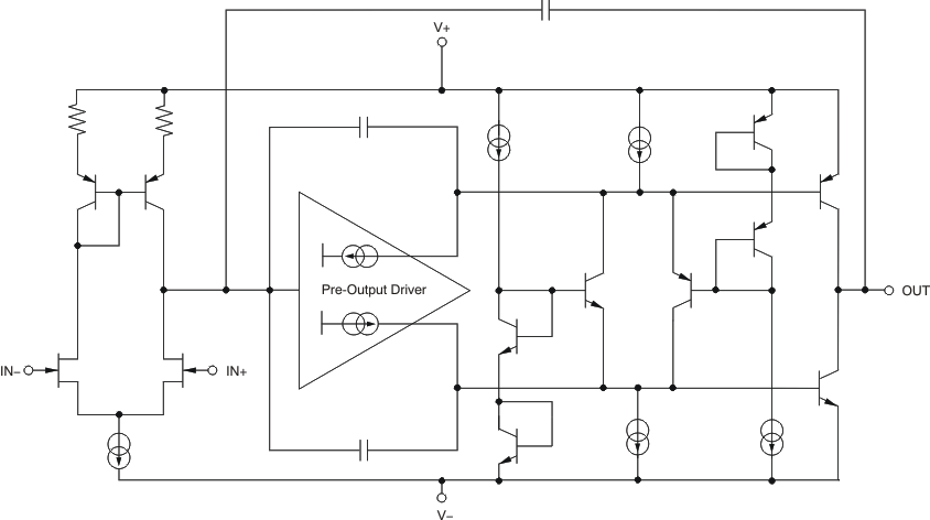
    2. 7.2 Functional Block Diagram
    3. 7.3 Feature Description
      1. 7.3.1 Phase Reversal Protection
      2. 7.3.2 Output Current Limit
      3. 7.3.3 EMI Rejection Ratio (EMIRR)
        1. 7.3.3.1 EMIRR IN+ Test Configuration
    4. 7.4 Device Functional Modes
      1. 7.4.1 Operating Voltage
  8. Application and Implementation
    1. 8.1 Application Information
      1. 8.1.1 Noise Performance
      2. 8.1.2 Basic Noise Calculations
      3. 8.1.3 Total Harmonic Distortion Measurements
      4. 8.1.4 Source Impedance and Distortion
      5. 8.1.5 Capacitive Load and Stability
      6. 8.1.6 Power Dissipation and Thermal Protection
      7. 8.1.7 Electrical Overstress
    2. 8.2 Typical Application
      1. 8.2.1 Design Requirements
      2. 8.2.2 Detailed Design Procedure
      3. 8.2.3 Application Curves
  9. Power Supply Recommendations
  10. 10Layout
    1. 10.1 Layout Guidelines
    2. 10.2 Layout Example
  11. 11Device and Documentation Support
    1. 11.1 Device Support
      1. 11.1.1 Development Support
        1. 11.1.1.1 TINA-TI (Free Software Download)
        2. 11.1.1.2 TI Precision Designs
        3. 11.1.1.3 WEBENCH® Filter Designer
    2. 11.2 Documentation Support
      1. 11.2.1 Related Documentation
    3. 11.3 Related Links
    4. 11.4 Community Resources
    5. 11.5 Trademarks
    6. 11.6 Electrostatic Discharge Caution
    7. 11.7 Glossary
  12. 12Mechanical, Packaging, and Orderable Information

封装选项

机械数据 (封装 | 引脚)
散热焊盘机械数据 (封装 | 引脚)
订购信息

1 Features

  • Superior Sound Quality
  • True JFET Input Operational Amplifier
    With Low Input Bias Current
  • Low Noise: 5.1 nV/√Hz at 1 kHz
  • Ultralow Distortion: 0.00005% at 1 kHz
  • High Slew Rate: 20 V/μs
  • Unity Gain Stable
  • No Phase Reversal
  • Low Quiescent Current:
    1.8 mA per Channel
  • Rail-to-rail Output
  • Wide Supply Range: ±2.25 V to ±18 V
  • Single, Dual, and Quad Versions Available

2 Applications

  • Professional Audio Equipment
  • Analog and Digital Mixing Consoles
  • Broadcast Studio Equipment
  • High-End A/V Receivers
  • High-End Blu-ray™ Players

3 Description

The OPA1641 (single), OPA1642 (dual), and OPA1644 (quad) series are JFET-input, ultralow distortion, low-noise operational amplifiers fully specified for audio applications.

The OPA1641, OPA1642, and OPA1644 rail-to-rail output swing allows increased headroom, making these devices ideal for use in any audio circuit. Features include 5.1-nV/√Hz noise, low THD+N (0.00005%), a low input bias current of 2 pA, and low quiescent current of 1.8 mA per channel.

These devices operate over a very wide supply voltage range of ±2.25 V to ±18 V. The OPA1641, OPA1642, and OPA1644 series of operational amplifiers are unity-gain stable and provide excellent dynamic behavior over a wide range of load conditions.

The dual and quad versions feature completely independent circuitry for lowest crosstalk and freedom from interactions between channels, even when overdriven or overloaded.

The OPA1641, OPA1642, and OPA1644 are specified from –40°C to +85°C. SoundPlus™

Device Information(1)

PART NUMBER PACKAGE BODY SIZE (NOM)
OPA1641 SOIC (8) 4.90 mm × 3.90 mm
VSSOP (8) 3.00 mm × 3.00 mm
OPA1642 SOIC (8) 4.90 mm × 3.90 mm
VSSOP (8) 3.00 mm × 3.00 mm
OPA1644 SOIC (14) 8.65 mm × 3.90 mm
TSSOP (14) 5.00 mm × 4.40 mm
  1. For all available packages, see the orderable addendum at the end of the data sheet.

space

Simplified Internal Schematic

OPA1641 OPA1642 OPA1644 pg1_fbd_bos484.gif

Extremely Stable Input Capacitance

OPA1641 OPA1642 OPA1644 C304_SBOS484.png