ZHCSFE4 August   2016 LP8862-Q1

PRODUCTION DATA.  

  1. 1特性
  2. 2应用
  3. 3说明
  4. 4器件比较表
  5. 5器件和文档支持
    1. 5.1 Third-Party Products Disclaimer
    2. 5.2 文档支持
      1. 5.2.1 相关文档 
    3. 5.3 接收文档更新通知
    4. 5.4 社区资源
    5. 5.5 商标
    6. 5.6 静电放电警告
    7. 5.7 Glossary
  6. 6机械、封装和可订购信息

封装选项

机械数据 (封装 | 引脚)
散热焊盘机械数据 (封装 | 引脚)
订购信息

1 特性

  • 适用于汽车电子 应用
  • 具有符合 AEC-Q100 标准的下列结果:
    • 器件温度 1 级:-40℃ 至 +125℃ 的环境运行温度范围
  • 输入工作电压范围:4.5V 至 40V
  • 双路高精度电流阱
    • 电流匹配度为 1%(典型值)
    • LED 灯串电流高达 160mA/通道
    • 100Hz 下的调光比率高达 10000:1
  • 适用于 LED 灯串电源的集成升压/SEPIC 转换器
    • 输出电压高达 45V
    • 开关频率:300kHz 至 2.2MHz
    • 开关同步输入
    • 扩展频谱可降低电磁干扰 (EMI)
  • 电力线场效应晶体管 (FET) 控制,可实现浪涌电流保护和待机节能
  • 丰富的故障检测功能 特性
    • 故障输出
    • 输入电压过压保护 (OVP)、欠压锁定 (UVLO) 和过流保护 (OCP)
    • 开路和短路 LED 故障检测
    • 热关断
  • 最大限度减少外部组件数

2 应用

  • 为以下应用提供背光:
    • 汽车信息娱乐系统
    • 汽车仪表板
    • 智能车镜
    • 抬头显示屏 (HUD)
    • 中央信息显示屏 (CID)
    • 音频 - 视频导航 (AVN)
  • 系统效率

    LP8862-Q1 D001_SNVSA75.gif

3 说明

LP8862-Q1 是一款带有集成 DC-DC 转换器的低 EMI 且易于使用的汽车类高效 LED 驱动器。该 DC-DC 转换器支持升压和 SEPIC 工作模式。该器件具有双路高精度电流阱,可通过脉宽调制 (PWM) 输入信号提供调光比率较高的亮度控制。

升压/SEPIC 转换器可基于 LED 电流阱余量电压提供自适应输出电压控制。该特性可在所有条件下将电压调节到能够满足需要的最低水平,从而最大限度地降低功耗。DC-DC 转换器支持针对开关频率进行扩频以及使用专用引脚实现外部同步。凭借较大可调节频率范围,LP8862-Q1 能够避免调幅 (AM) 射频波段干扰。

LP8862-Q1 的输入电压范围为 4.5V 至 40V,支持汽车启动/停止以及负载突降的情况。器件在 100Hz 下支持的 PWM 亮度调光比率高达 10000:1输入 PWM 频率。LP8862-Q1 集成了丰富的故障检测 功能。该器件可选择驱动外部 P 沟道场效应晶体管 (FET),以在发生故障时断开输入电源与系统间的连接。该特性也可减少浪涌电流并降低待机功耗。

如需完整数据表或其他设计资源,请参见:请求 LP8862-Q1

器件信息(1)

器件型号 封装 封装尺寸(标称值)
LP8862-Q1 HTSSOP (20) 6.50mm x 4.40mm
  1. 要了解所有可用封装,请见数据表末尾的可订购产品附录。

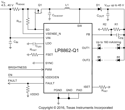
简化电路原理图

LP8862-Q1 simp_schem_SNVSAM7_pg1.gif

4 器件比较表

LP8860-Q1 LP8862-Q1 LP8861-Q1 TPS61193-Q1 TPS61194-Q1 TPS61196-Q1
VIN 范围 3V 至 48V 4.5V 至 45V 4.5V 至 45V 4.5V 至 45V 4.5V 至 45V 8V 至 30V
LED 通道数量 4 2 4 3 4 6
LED 电流/通道 150mA 160mA 100mA 100mA 100mA 200mA
支持 I2C/SPI
支持 SEPIC