SNVS333F November   2004  – September 2016 LM5107

PRODUCTION DATA.  

  1. Features
  2. Applications
  3. Description
  4. Revision History
  5. Pin Configuration and Functions
  6. Specifications
    1. 6.1 Absolute Maximum Ratings
    2. 6.2 ESD Ratings
    3. 6.3 Recommended Operating Conditions
    4. 6.4 Thermal Information
    5. 6.5 Electrical Characteristics
    6. 6.6 Switching Characteristics
    7. 6.7 Typical Performance Characteristics
  7. Detailed Description
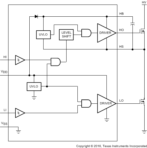
    1. 7.1 Overview
    2. 7.2 Functional Block Diagram
    3. 7.3 Feature Description
      1. 7.3.1 Start-up and UVLO
      2. 7.3.2 Level Shift
      3. 7.3.3 Bootstrap Diode
      4. 7.3.4 Output Stages
    4. 7.4 Device Functional Modes
  8. Application and Implementation
    1. 8.1 Application Information
    2. 8.2 Typical Application
      1. 8.2.1 Design Requirements
      2. 8.2.2 Detailed Design Procedure
        1. 8.2.2.1 Select Bootstrap and VDD capacitor
        2. 8.2.2.2 Select External Bootstrap Diode and Resistor
        3. 8.2.2.3 Select Gate Driver Resistor
      3. 8.2.3 Power Dissipation
      4. 8.2.4 Application Curves
  9. Power Supply Recommendations
  10. 10Layout
    1. 10.1 Layout Guidelines
    2. 10.2 Layout Example
  11. 11Device and Documentation Support
    1. 11.1 Documentation Support
      1. 11.1.1 Related Documentation
    2. 11.2 Receiving Notification of Documentation Updates
    3. 11.3 Community Resource
    4. 11.4 Trademarks
    5. 11.5 Electrostatic Discharge Caution
    6. 11.6 Glossary
  12. 12Mechanical, Packaging, and Orderable Information

封装选项

机械数据 (封装 | 引脚)
散热焊盘机械数据 (封装 | 引脚)
订购信息

1 Features

  • Drives Both a High Side and Low Side N-Channel MOSFET
  • High Peak Output Current (1.4-A Sink / 1.3-A Source)
  • Independent TTL Compatible Inputs
  • Integrated Bootstrap Diode
  • Bootstrap Supply Voltage to 118 V DC
  • Fast Propagation Times (27-ns Typical)
  • Drives 1000 pF Load With 15-ns Rise and Fall Times
  • Excellent Propagation Delay Matching (2-ns Typical)
  • Supply Rail Undervoltage Lockout
  • Low Power Consumption
  • Pin Compatible With ISL6700
  • Packages:
    • SOIC
    • WSON (4 mm x 4 mm)

2 Applications

  • Current Fed Push-Pull Converters
  • Half and Full Bridge Power Converters
  • Solid State Motor Drives
  • Two Switch Forward Power Converters

3 Description

The LM5107 is a low cost high voltage gate driver, designed to drive both the high side and the low side N-Channel MOSFETs in a synchronous buck or a half bridge configuration. The floating high-side driver is capable of working with rail voltages up to 100-V. The outputs are independently controlled with TTL compatible input thresholds. An integrated on chip high voltage diode is provided to charge the high side gate drive bootstrap capacitor. A robust level shifter technology operates at high speed while consuming low power and providing clean level transitions from the control input logic to the high side gate driver. Undervoltage lockout is provided on both the low side and the high side power rails. The device is available in the SOIC and the thermally enhanced WSON packages.

Device Information(1)

PART NUMBER PACKAGE BODY SIZE (NOM)
LM5107 SOIC (8) 4.90 mm × 3.91 mm
WSON (8) 4.00 mm × 4.00 mm
  1. For all available packages, see the orderable addendum at the end of the datasheet.

Simplified Block Diagram

LM5107 20130001.gif

4 Revision History

Changes from E Revision (March 2016) to F Revision

  • Changed Thermal Information tableGo
  • Added Overview and Device Functional Modes in Detailed Description sectionGo
  • Deleted HS Transient Voltages Below Ground from Application Information sectionGo
  • Added Typical Application section. Go
  • Added Power Supply Recommendations section. Go
  • Added Receiving Notification of Documentation Updates sectionGo

Changes from D Revision (March 2013) to E Revision

  • Added Device Information table, ESD Ratings, Pin Configuration and Functions section, Detailed Description section, Application and Implementation section, Layout section, Device and Documentation Support section, and Mechanical, Packaging, and Orderable Information section.Go

Changes from C Revision (March 2013) to D Revision

  • Changed layout of National Semiconductor Data Sheet to TI formatGo