SNVS269D January 2004 – December 2014 LM5104
PRODUCTION DATA.
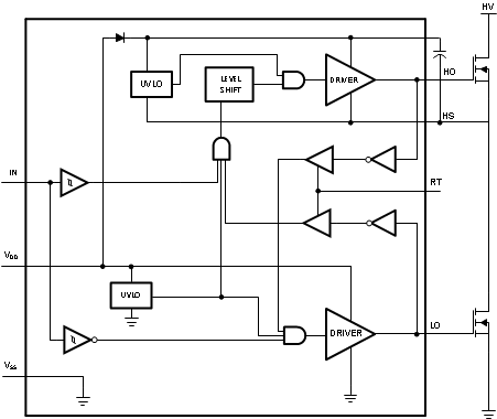
The LM5104 High-Voltage Gate Driver is designed to drive both the high-side and the low-side N-channel MOSFETs in a synchronous buck configuration. The floating high-side driver can work with supply voltages up to 100 V. The high-side and low-side gate drivers are controlled from a single input. Each change in state is controlled in an adaptive manner to prevent shoot-through issues. In addition to the adaptive transition timing, an additional delay time can be added, proportional to an external setting resistor. An integrated high-voltage diode is provided to charge high-side gate drive bootstrap capacitor. A robust level shifter operates at high speed while consuming low power and providing clean level transitions from the control logic to the high-side gate driver. Undervoltage lockout is provided on both the low-side and the high-side power rails. This device is available in the standard SOIC and the WSON packages.
| PART NUMBER | PACKAGE | BODY SIZE (NOM) |
|---|---|---|
| LM5104 | SOIC (8) | 4.90 mm × 3.91 mm |
| WSON (10) | 4.00 mm × 4.00 mm |
