ZHCSBF2B August   2013  – November 2014 LM27403

PRODUCTION DATA.  

  1. 特性
  2. 应用范围
  3. 说明
  4. 修订历史记录
  5. 说明 (续)
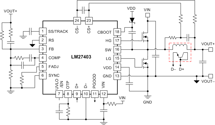
  6. Pin Configuration and Functions
  7. Specifications
    1. 7.1 Absolute Maximum Ratings
    2. 7.2 Handling Ratings
    3. 7.3 Recommended Operating Conditions
    4. 7.4 Thermal Information
    5. 7.5 Electrical Characteristics
    6. 7.6 Typical Characteristics
  8. Detailed Description
    1. 8.1 Overview
    2. 8.2 Functional Block Diagram
    3. 8.3 Feature Description
      1. 8.3.1  Input Range: VIN
      2. 8.3.2  Output Voltage: FB Voltage and Accuracy
      3. 8.3.3  Input and Bias Rail Voltages: VIN and VDD
      4. 8.3.4  Precision Enable: UVLO/EN
      5. 8.3.5  Switching Frequency
        1. 8.3.5.1 Frequency Adjust: FADJ
        2. 8.3.5.2 Clock Synchronization: SYNC
      6. 8.3.6  Temperature Sensing: D+ and D-
      7. 8.3.7  Thermal Shutdown: OTP
      8. 8.3.8  Inductor-DCR-Based Overcurrent Protection
      9. 8.3.9  Current Sensing: CS+ and CS-
      10. 8.3.10 Current Limit Handling
      11. 8.3.11 Soft-Start: SS/TRACK
        1. 8.3.11.1 Tracking
      12. 8.3.12 Monotonic Startup
      13. 8.3.13 Prebias Startup
      14. 8.3.14 Voltage-Mode Control
      15. 8.3.15 Output Voltage Remote Sense: RS
      16. 8.3.16 Power Good: PGOOD
      17. 8.3.17 Gate Drivers: LG and HG
      18. 8.3.18 Sink and Source Capability
    4. 8.4 Device Functional Modes
      1. 8.4.1 Fault Conditions
        1. 8.4.1.1 Thermal Shutdown
        2. 8.4.1.2 Current Limit and Short Circuit Operation (Positive Overcurrent)
        3. 8.4.1.3 Negative Current Limit
        4. 8.4.1.4 Undervoltage Threshold (UVT)
        5. 8.4.1.5 Overvoltage Threshold (OVT)
  9. Application and Implementation
    1. 9.1 Application Information
      1. 9.1.1 Design and Implementation
      2. 9.1.2 Power Train Components
        1. 9.1.2.1 Filter Inductor
        2. 9.1.2.2 Output Capacitors
        3. 9.1.2.3 Input Capacitors
        4. 9.1.2.4 Power MOSFETs
      3. 9.1.3 Control Loop Compensation
    2. 9.2 Typical Applications
      1. 9.2.1 Design 1 - High-Efficiency Synchronous Buck Regulator for Telecom Power
        1. 9.2.1.1 Design Requirements
        2. 9.2.1.2 Detailed Design Procedure
        3. 9.2.1.3 Application Curves
      2. 9.2.2 Design 2 - Powering FPGAs Using Flexible 30A Regulator With Small Footprint
        1. 9.2.2.1 Design Requirements
        2. 9.2.2.2 Detailed Design Procedure
        3. 9.2.2.3 Application Curves
      3. 9.2.3 Design 3 - Powering Multicore DSPs
      4. 9.2.4 Design 4 - Regulated 12-V Rail with LDO Low-Noise Auxiliary Output for RF Power
      5. 9.2.5 Design 5 - High Power Density Implementation From 3.3-V or 5-V Supply Rail
  10. 10Power Supply Recommendations
  11. 11Layout
    1. 11.1 Layout Guidelines
      1. 11.1.1 Power Stage Layout
      2. 11.1.2 Gate Drive Layout
      3. 11.1.3 Controller Layout
      4. 11.1.4 Thermal Design and Layout
    2. 11.2 Layout Example
  12. 12器件和文档支持
    1. 12.1 器件支持
      1. 12.1.1 开发支持
      2. 12.1.2 第三方产品免责声明
    2. 12.2 文档支持
      1. 12.2.1 相关文档
    3. 12.3 商标
    4. 12.4 静电放电警告
    5. 12.5 术语表
  13. 13机械、封装和可订购信息

封装选项

机械数据 (封装 | 引脚)
散热焊盘机械数据 (封装 | 引脚)
订购信息

特性

  • 效率和占空比分别高达 97% 和 93%
  • 3V 至 20V 宽输入电压范围
  • 200kHz 至 1.2MHz 开关频率范围
  • 具有热补偿功能且基于电感直流电阻 (DCR) 的过流保护
  • 0.6V 基准电压,反馈精度为 ±1%
  • 针对低 VOUT 的 30ns 最小接通时间
  • 集成高电流金属氧化物半导体场效应晶体管 (MOSFET) 驱动器
    • 自适应死区时间控制
  • 超快速线路和负载瞬态响应
    • 高增益带宽 (GBW) 误差放大器
    • 脉宽调制 (PWM) 线路前馈
  • 集成 VDD 偏压电源低压降 (LDO) 子稳压器
  • 可编程系统级过热保护 (OTP)
  • 通过迟滞实现精确使能
  • 频率同步
  • 单调预偏置启动
  • 具有跟踪功能的可编程软启动
  • 输出远程感测
  • 开漏电源正常指示器
  • 4mm x 4mm 超薄四方扁平无引线 (WQFN)-24 封装 PowerPAD™封装

应用范围

  • DC-DC 转换器和负载点 (POL) 模块
  • 电信基础设施
  • 嵌入式计算、服务器和存储

说明

LM27403 是一款特性丰富、易于使用、同步降压控制器,此控制器提供出色的集成等级和性能以实现高功率密度、负载点 (POL) 直流-直流稳压器解决方案内的出色效率。200kHz 和 1.2MHz 之间的电阻器可编程开关频率,以及具有自适应死区时间的集成高电流 MOSFET 栅极驱动器提供优化解决方案尺寸的灵活性,并且大大提升了转换效率。

可通过一个 0.6V,1% 精确电压基准连同一个 30ns 高侧 MOSFET 最小可控接通时间来获得高精度和低输出电压。LM27403 使用无损耗电感直流电阻 (DCR) 电流感应和物美价廉的 2N3904 BJT 远程感测电感温度,提供高精度热补偿过流保护 (OCP)。

器件信息(1)

器件型号 封装 封装尺寸(标称值)
LM27403 WQFN (24) 4.00mm x 4.00mm
  1. 如需了解所有可用封装,请见数据表末尾的可订购产品附录。

典型应用图

LM27403 Typ_app_circuit_nvs896.gif