SNVS033D May   2004  – November 2015 LM2621

PRODUCTION DATA.  

  1. Features
  2. Applications
  3. Description
  4. Revision History
  5. Pin Configuration and Functions
  6. Specifications
    1. 6.1 Absolute Maximum Ratings
    2. 6.2 Recommended Operating Conditions
    3. 6.3 Thermal Information
    4. 6.4 Electrical Characteristics
    5. 6.5 Typical Characteristics
  7. Detailed Description
    1. 7.1 Overview
    2. 7.2 Functional Block Diagram
    3. 7.3 Feature Description
      1. 7.3.1 Gated Oscillator Control Scheme
      2. 7.3.2 Low Voltage Start-Up
      3. 7.3.3 Output Voltage Ripple Frequency
      4. 7.3.4 Internal Current Limit and Thermal Protection
    4. 7.4 Device Functional Modes
      1. 7.4.1 Shutdown
  8. Application and Implementation
    1. 8.1 Application Information
    2. 8.2 Typical Applications
      1. 8.2.1 Step-Up DC-DC Converter Typical Application Using LM2621
        1. 8.2.1.1 Design Requirements
        2. 8.2.1.2 Detailed Design Procedure
          1. 8.2.1.2.1 Setting the Output Voltage
          2. 8.2.1.2.2 Bootstrapping
          3. 8.2.1.2.3 Setting the Switching Frequency
          4. 8.2.1.2.4 Inductor Selection
          5. 8.2.1.2.5 Output Diode Selection
          6. 8.2.1.2.6 Input and Output Filter Capacitors Selection
        3. 8.2.1.3 Application Curves
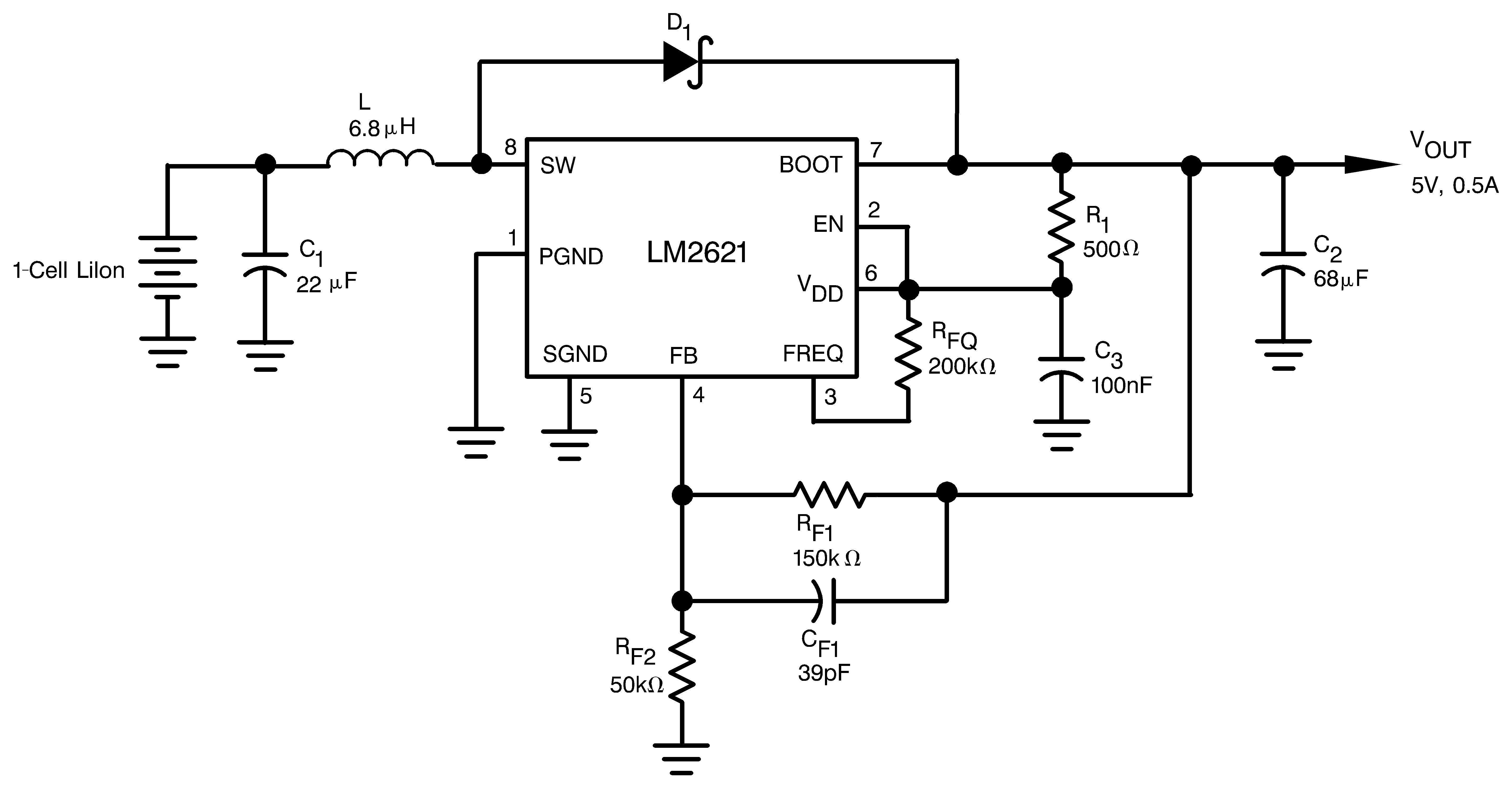
      2. 8.2.2 5-V / 0.5-A Step-Up Regulator
        1. 8.2.2.1 Design Requirements
        2. 8.2.2.2 Detailed Design Procedure
      3. 8.2.3 2-mm Tall 5-V / 0.2-A Step-Up Regulator for Low Profile Applications
        1. 8.2.3.1 Design Requirements
        2. 8.2.3.2 Detailed Design Procedure
      4. 8.2.4 3.3-V / 0.5-A SEPIC Regulator
        1. 8.2.4.1 Design Requirements
        2. 8.2.4.2 Detailed Design Procedure
  9. Power Supply Recommendations
  10. 10Layout
    1. 10.1 Layout Guidelines
    2. 10.2 Layout Example
  11. 11Device and Documentation Support
    1. 11.1 Device Support
      1. 11.1.1 Third-Party Products Disclaimer
    2. 11.2 Documentation Support
      1. 11.2.1 Related Documentation
    3. 11.3 Community Resources
    4. 11.4 Trademarks
    5. 11.5 Electrostatic Discharge Caution
    6. 11.6 Glossary
  12. 12Mechanical, Packaging, and Orderable Information

封装选项

机械数据 (封装 | 引脚)
散热焊盘机械数据 (封装 | 引脚)
订购信息

1 Features

  • Small VSSOP8 Package (Half the Footprint of Standard 8-Pin SOIC Package)
  • 1.09-mm Package Height
  • Up to 2-MHz Switching Frequency
  • 1.2-V to 14-V Input Voltage
  • 1.24-V to 14-V Adjustable Output Voltage
  • Up to 1A Load Current
  • 0.17-Ω Internal MOSFET
  • Up to 90% Regulator Efficiency
  • 80-µA Typical Operating Current
  • < 2.5-µA Specified Supply Current In Shutdown

2 Applications

  • PDAs, Cellular Phones
  • 2-Cell and 3-Cell Battery-Operated Equipment
  • PCMCIA Cards, Memory Cards
  • Flash Memory Programming
  • TFT/LCD Applications
  • 3.3-V to 5.0-V Conversion
  • GPS Devices
  • Two-Way Pagers
  • Palmtop Computers
  • Hand-Held Instruments

3 Description

The LM2621 is a high efficiency, step-up DC-DC switching regulator for battery-powered and low input voltage systems. It accepts an input voltage between 1.2 V and 14 V and converts it into a regulated output voltage. The output voltage can be adjusted between 1.24 V and 14 V. It has an internal 0.17-Ω N-Channel MOSFET power switch. Efficiencies up to 90% are achievable using the LM2621.

The high switching frequency (adjustable up to 2 MHz) of the LM2621 allows for tiny surface mount inductors and capacitors. Because of the unique constant-duty-cycle gated oscillator topology very high efficiencies are realized over a wide load range. The supply current is reduced to 80 µA because of the BiCMOS process technology. In the shutdown mode, the supply current is less than 2.5 µA.

The LM2621 is available in a VSSOP-8 package. This package uses half the board area of a standard 8-pin SOIC and has a height of just 1.09 mm.

Device Information(1)

PART NUMBER PACKAGE BODY SIZE (NOM)
LM2621 VSSOP (8) 3.00 mm x 3.00 mm
  1. For all available packages, see the orderable addendum at the end of the datasheet.

Typical Application Circuit

LM2621 10093412.png