ZHCSIE3B June   2018  – May 2019 LMZM33606

PRODUCTION DATA.  

  1. 特性
  2. 应用
    1.     简化电路原理图
  3. 说明
    1.     最小解决方案尺寸
    2.     典型效率(自动模式)
  4. 修订历史记录
  5. Pin Configuration and Functions
    1.     Pin Functions
  6. Specifications
    1. 6.1 Absolute Maximum Ratings
    2. 6.2 ESD Ratings
    3. 6.3 Recommended Operating Conditions
    4. 6.4 Thermal Information
    5. 6.5 Electrical Characteristics
    6. 6.6 Switching Characteristics
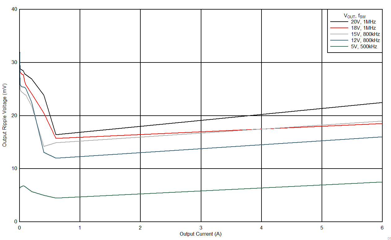
    7. 6.7 Typical Characteristics (VIN = 12 V)
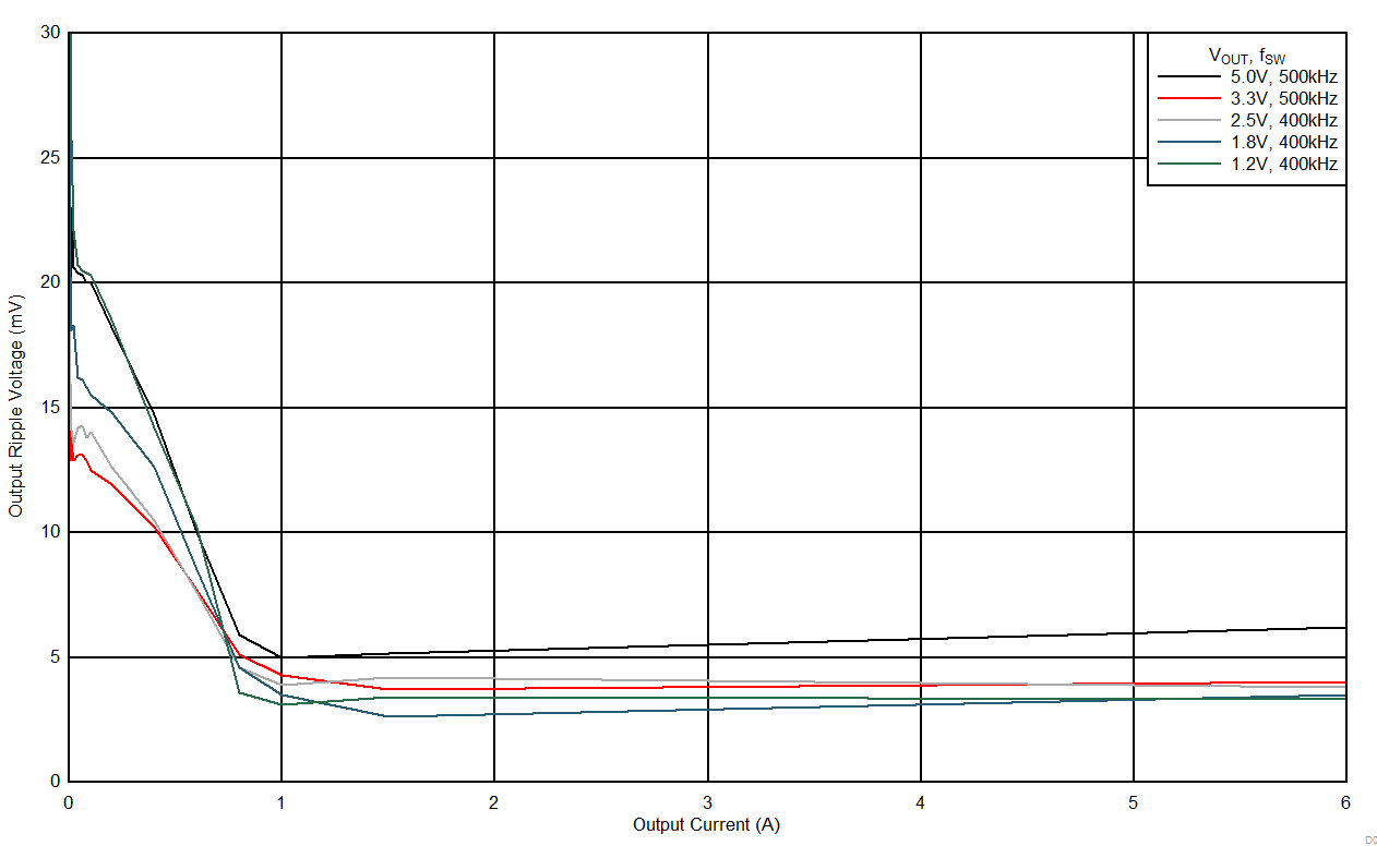
    8. 6.8 Typical Characteristics (VIN = 24 V)
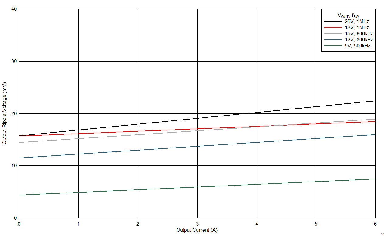
    9. 6.9 Typical Characteristics (VIN = 36 V)
  7. Detailed Description
    1. 7.1 Overview
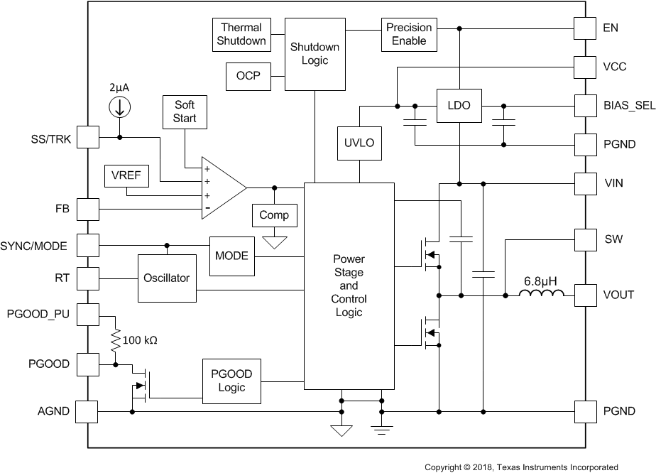
    2. 7.2 Functional Block Diagram
    3. 7.3 Feature Description
      1. 7.3.1  Adjusting the Output Voltage
      2. 7.3.2  Input Capacitor Selection
      3. 7.3.3  Output Capacitor Selection
      4. 7.3.4  Transient Response
      5. 7.3.5  Feed-Forward Capacitor
      6. 7.3.6  Switching Frequency (RT)
      7. 7.3.7  Synchronization (SYNC/MODE)
      8. 7.3.8  Output Enable (EN)
      9. 7.3.9  Programmable System UVLO (EN)
      10. 7.3.10 Internal LDO and BIAS_SEL
      11. 7.3.11 Power Good (PGOOD) and Power Good Pull-Up (PGOOD_PU)
      12. 7.3.12 Mode Select (Auto or FPWM)
      13. 7.3.13 Soft Start and Voltage Tracking
      14. 7.3.14 Voltage Dropout
      15. 7.3.15 Overcurrent Protection (OCP)
      16. 7.3.16 Thermal Shutdown
    4. 7.4 Device Functional Modes
      1. 7.4.1 Active Mode
      2. 7.4.2 Auto Mode
      3. 7.4.3 FPWM Mode
      4. 7.4.4 Shutdown Mode
  8. Application and Implementation
    1. 8.1 Application Information
    2. 8.2 Typical Application
      1. 8.2.1 Design Requirements
      2. 8.2.2 Detailed Design Procedure
        1. 8.2.2.1 Output Voltage Setpoint
        2. 8.2.2.2 Setting the Switching Frequency
        3. 8.2.2.3 Input Capacitors
        4. 8.2.2.4 Output Capacitor Selection
        5. 8.2.2.5 Feed-Forward Capacitor (CFF)
        6. 8.2.2.6 Application Curves
  9. Power Supply Recommendations
  10. 10Layout
    1. 10.1 Layout Guidelines
    2. 10.2 Layout Example
    3. 10.3 Theta JA vs PCB Area
    4. 10.4 Package Specifications
    5. 10.5 EMI
      1. 10.5.1 EMI Plots
  11. 11器件和文档支持
    1. 11.1 器件支持
      1. 11.1.1 第三方产品免责声明
    2. 11.2 接收文档更新通知
    3. 11.3 社区资源
    4. 11.4 商标
    5. 11.5 静电放电警告
    6. 11.6 Glossary
  12. 12机械、封装和可订购信息
    1. 12.1 Tape and Reel Information

特性

  • 较小的总体解决方案尺寸:< 250mm2
    • 所需的外部组件数低至 4 个
    • 16mm × 10mm × 4mm QFN 封装
  • 支持 5V、12V、24V、28V 输入电源轨
    • 1V 至 20V 输出电压范围
    • 引脚与 4A LMZM33604 兼容
  • 符合 EN55011 辐射发射标准
  • 可配置为负输出电压
  • 用于实现 设计灵活性的 可调节功能
    • 开关频率(350kHz 至 2.2MHz)
    • 可与外部时钟保持同步
    • 可选自动模式或 FPWM 模式
      • 自动:提升轻负载下的效率
      • FPWM:在整个负载上具有固定频率
    • 可调软启动和跟踪输入
    • 精密使能功能,用于对系统 UVLO 进行编程
  • 保护 特性
    • 断续模式电流限制
    • 过热保护
    • 电源正常输出
  • 可在恶劣环境中运行
    • 在 85°C 且无气流的情况下具有高达 50W 的输出功率
    • 工作结温范围:–40°C 至 +125°C
    • 工作环境温度范围:–40°C 至 +105°C
    • 通过了 Mil-STD-883D 冲击和振动测试