SNAS634B March   2014  – January 2016

PRODUCTION DATA.  

  1. Features
  2. Applications
  3. Description
  4. Simplified Schematic
  5. Revision History
  6. Pin Configuration and Functions
  7. Specifications
    1. 7.1 Absolute Maximum Ratings
    2. 7.2 ESD Ratings
    3. 7.3 Recommended Operating Conditions
    4. 7.4 Thermal Information
    5. 7.5 Electrical Characteristics
    6. 7.6 Timing Requirements
    7. 7.7 Output Switching Characteristics
    8. 7.8 Typical Characteristics
  8. Detailed Description
    1. 8.1 Overview
    2. 8.2 Functional Block Diagram
    3. 8.3 Features Description
      1. 8.3.1 Temperature Sensor
      2. 8.3.2 Look-Up-Table (LUT) and Arithmetic-Logic Unit (ALU)
        1. 8.3.2.1 LUT and ALU Organization
        2. 8.3.2.2 LUT Coefficient to Register Mapping
        3. 8.3.2.3 The LUT Input and Output Ranges
      3. 8.3.3 Analog Signal Path
        1. 8.3.3.1 DAC
        2. 8.3.3.2 Buffer Amplifier
        3. 8.3.3.3 Output On and Off Control
      4. 8.3.4 Memory
        1. 8.3.4.1 READ and WRITE Access
        2. 8.3.4.2 Access Control
        3. 8.3.4.3 LUT, NOTEPAD Storage, and EEPROM
      5. 8.3.5 I2C Interface
        1. 8.3.5.1 Supported Data Transfer Formats
        2. 8.3.5.2 Slave Address Selection
    4. 8.4 Device Functional Modes
      1. 8.4.1 Default Operating Mode
      2. 8.4.2 Temperature Sensor Override
      3. 8.4.3 ALU Bypass
      4. 8.4.4 DAC Input Override
      5. 8.4.5 LDMOS and GaN Drives
    5. 8.5 Programming
      1. 8.5.1  Temperature Sensor Output Data Access Registers
      2. 8.5.2  DAC Input Data Registers
      3. 8.5.3  Temperature Sensor Status Register
      4. 8.5.4  Override Control Register
      5. 8.5.5  Override Data Registers
      6. 8.5.6  EEPROM Control Register
      7. 8.5.7  Software RESET Register
      8. 8.5.8  Access Control Register
      9. 8.5.9  Block I2C Access Control Register
      10. 8.5.10 I2C Address LOCK Register
      11. 8.5.11 Output Drive Supply Status Register
      12. 8.5.12 Device Version Register
      13. 8.5.13 EEPROM Burn Counter
      14. 8.5.14 LUT Coefficient Registers
      15. 8.5.15 LUT Control Registers
      16. 8.5.16 Notepad Registers
    6. 8.6 Register Map
  9. Application and Implementation
    1. 9.1 Application Information
    2. 9.2 Typical Applications
      1. 9.2.1 Temperature Compensated Bias Generator for LDMOS Power Amplifer (PA)
        1. 9.2.1.1 Design Requirements
        2. 9.2.1.2 Detailed Design Requirements
        3. 9.2.1.3 Application Curves
      2. 9.2.2 Temperature Compensated Bias Generator for GaN Power Amplifer (PA)
        1. 9.2.2.1 Design Requirements
        2. 9.2.2.2 Detailed Design Procedure
        3. 9.2.2.3 Application Curves
    3. 9.3 Do's and Don'ts
      1. 9.3.1 Output Drive Switching
    4. 9.4 Initialization Setup
      1. 9.4.1 Factory Default
      2. 9.4.2 At Power Up
  10. 10Power Supply Recommendations
    1. 10.1 VDD Supply Sourcing
    2. 10.2 IVDD During EEPROM BURN
    3. 10.3 IVDD During EEPROM TRANSFER
  11. 11Layout
    1. 11.1 Layout Guidelines
    2. 11.2 Layout Example
  12. 12Device and Documentation Support
    1. 12.1 Device Support
      1. 12.1.1 Device Nomenclature
    2. 12.2 Trademarks
    3. 12.3 Electrostatic Discharge Caution
    4. 12.4 Glossary
  13. 13Mechanical, Packaging, and Orderable Information

1 Features

  • Internal 12-Bit Temperature Sensor
    • Accuracy (–40°C to 120°C), ±3.2°C (maximum)
  • Two Independent Transfer Functions Stored in EEPROM
  • Dual-Analog Output
    • Two 12-Bit DACs
    • Output Range 0 V to 5 V or 0 V to –5 V
    • High-Capacitive Load Tolerant, up to 10 µF
    • Post-Calibration Accuracy ±2.4 mV (typical)
  • Output On/Off Control Switching Time 50 ns (typical)
    • Switching Time 50 ns (typical)
    • RDSON 5 Ω (maximum)
  • I2C Interface: Standard and Fast
    • Nine Selectable Slave Addresses
    • TIMEOUT Function
  • VDD Supply Range 4.75 V to 5.25 V
  • VIO Range 1.65 V to 3.6 V
  • Specified Temperature Range –25°C to 120°C
  • Operating Temperature Range –40°C to 125°C

2 Applications

  • GaN or LDMOS PA Bias Controller
  • Sensor Temperature Compensation
  • Timing Circuit Temperature Compensation

3 Description

The LMP92066 is a highly integrated temperature-controlled dual DAC. Both DACs can be programmed by two independent, user-defined, temperature-to-voltage transfer functions stored in the internal EEPROM, allowing any temperature effects to be corrected without additional external circuitry. Once powered up, the device operates autonomously, without intervention from the system controller, to provide a complete solution for setting and compensating bias voltages and currents in control applications.

The LMP92066 has two analog outputs that support two output ranges: zero to plus five volts and zero to minus five volts. Each output can be switched to the load individually through the use of the dedicated control pin. The output switching is designed for rapid response, making the device suitable for the RF Power Amplifier biasing applications.

The EEPROM is verified for 100 write operations, enabling repeated field updates. The EEPROM programming is completed upon the user-issued I2C command.

The LMP92066’s digital ports interface to a variety of system controllers, as the dedicated VIO pin sets the digital I/O levels. The device is available in the thermally enhanced PowerPAD™ package, enabling precise PCB temperature measurement.

Device Information

PART NUMBER PACKAGE BODY SIZE
LMP92066 HTSSOP (16) 5.00 mm x 4.40 mm

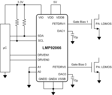
4 Simplified Schematic

LMP92066 simplified_schematic.gif

Residual Error After One Point Calibration

LMP92066 C009_snas634.png