SLUA749A July   2015  – May 2016 BQ76920 , BQ76930 , BQ76940

 

  1.   bq769x0 Family Top 10 Design Considerations
    1.     Trademarks
    2. Host Controller Choice
    3. Cell Count
    4. Device Architecture
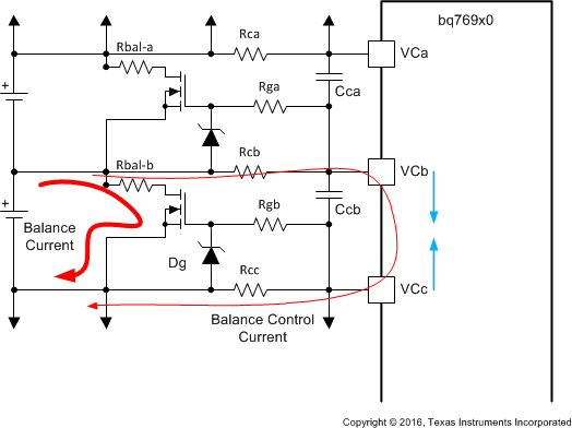
    5. Cell Balance
    6. XREADY
    7. FET Drive
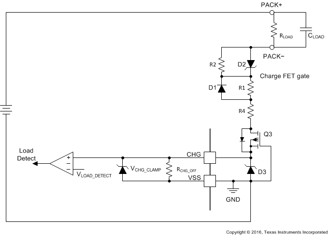
    8. Load Detect
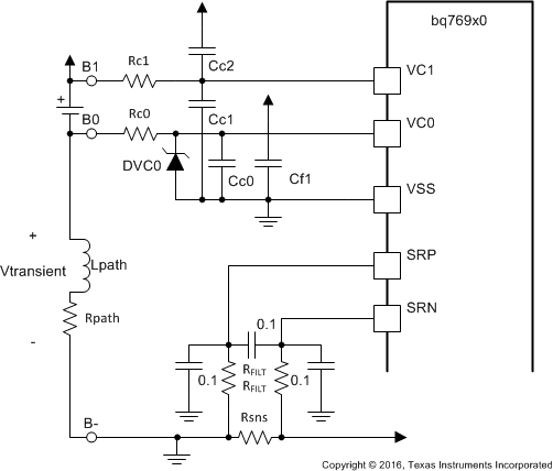
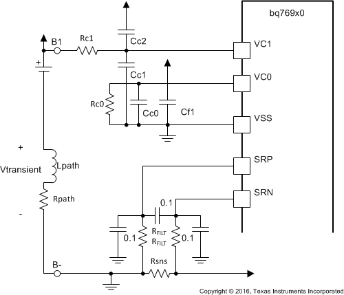
    9. Low-Side Switching Considerations
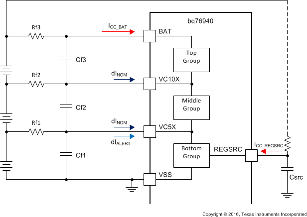
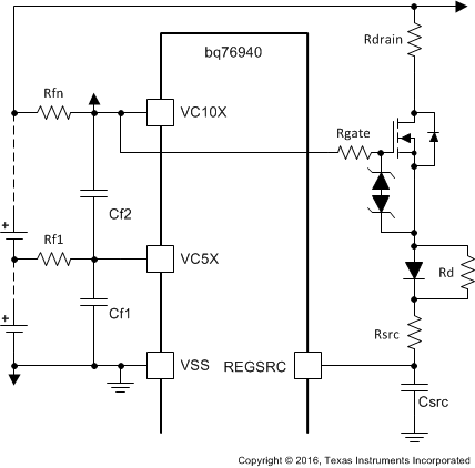
    10. REGSRC Supply
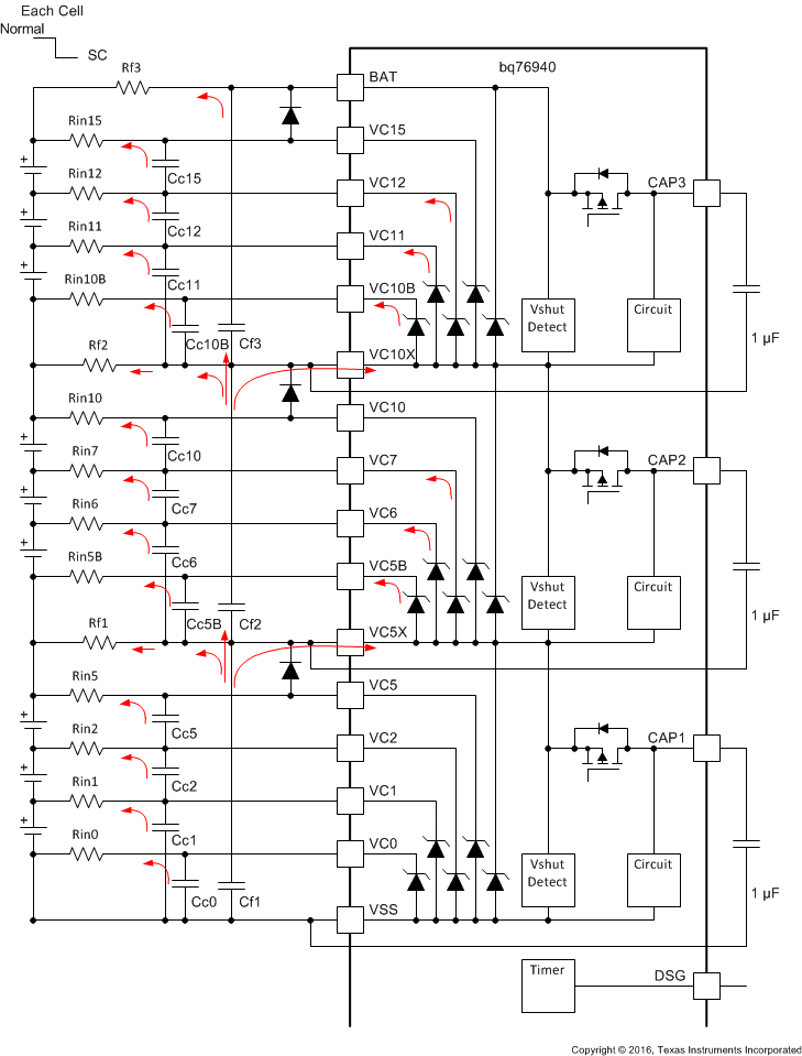
    11. 10 Random Cell Connection – Within Limits
    12. 11 References
  2.   Revision History

bq769x0 Family Top 10 Design Considerations

The bq769x0 family of battery monitor devices provides Analog Front End (AFE) and hardware protection functions for 3 to 15 cell lithium-ion battery systems. This document describes 10 design considerations for using the bq769x0 component in a battery circuit. These items should help a designer with decisions which must be made in their implementation of a battery using the bq769x0 family components.