ZHCUB56A June   2023  – December 2023 INA740B , INA745A , INA745B , INA780B

 

  1.   1
  2.   说明
  3.   特性
  4.   4
  5. 1评估模块概述
    1. 1.1 简介
    2. 1.2 套件内容
    3. 1.3 规格
    4. 1.4 器件信息
  6. 2硬件
    1. 2.1 快速启动设置
    2. 2.2 EVM 操作
      1. 2.2.1 电流检测工作原理
        1. 2.2.1.1 详细设置
    3. 2.3 电路
      1. 2.3.1 电流检测 IC
      2. 2.3.2 输入信号路径
      3. 2.3.3 数字电路
        1. 2.3.3.1 I2C
    4.     通用德州仪器 (TI) 高压评估模块 (TI HV EVM) 用户安全指南
  7. 3软件
    1. 3.1 设置
      1. 3.1.1 驱动程序安装
      2. 3.1.2 固件
        1. 3.1.2.1 固件调试
      3. 3.1.3 GUI 设置和连接
        1. 3.1.3.1 初始设置
        2. 3.1.3.2 GUI 至 EVM 连接
    2. 3.2 GUI 操作
      1. 3.2.1 主页选项卡
      2. 3.2.2 寄存器选项卡
      3. 3.2.3 结果数据选项卡
    3. 3.3 EVM USB 直接通信
      1. 3.3.1 标准 USB 读写操作
      2. 3.3.2 通过 USB BULK 通道采集数据
  8. 4硬件设计文件
    1. 4.1 原理图
      1. 4.1.1 SENS108(INA740AEVM、INA740BEVM、INA741EVM)
      2. 4.1.2 SENS109(INA745AEVM、INA745BEVM、INA746EVM)
      3. 4.1.3 SENS119(INA780AEVM、INA780BEVM、INA781EVM)
    2. 4.2 PCB 布局
      1. 4.2.1 SENS108(INA740AEVM、INA740BEVM、INA741EVM)
      2. 4.2.2 SENS109(INA745AEVM、INA745BEVM、INA746EVM)
      3. 4.2.3 SENS119(INA780AEVM、INA780BEVM、INA781EVM)
    3. 4.3 物料清单
      1. 4.3.1 SENS108 (INA740-INA741EVM)、SENS109 (INA745-INA746EVM)、SENS119 (INA780-INA781EVM)
  9. 5其他信息
    1. 5.1 商标
  10. 6相关文档
  11. 7修订历史记录

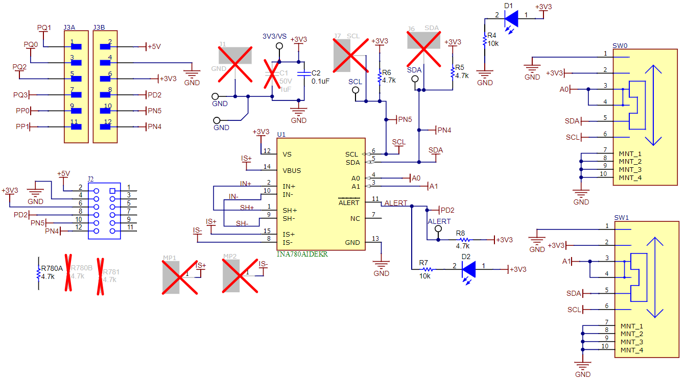
SENS119(INA780AEVM、INA780BEVM、INA781EVM)

图 5-10图 5-12 展示了 EVM 的原理图和机械部件。

GUID-C54F7C59-AAFB-4797-B9D1-7A154DFA9C8F-low.png图 4-9 SENS119A 原理图
GUID-AD27675C-D32A-42AF-8FAC-62855013EED0-low.png图 4-10 SENS119E1 原理图
GUID-1DB2FF21-9B8A-4031-ADF4-3DA699F2E7FC-low.png图 4-11 SENS119A 硬件
GUID-626E3E64-BA50-410F-A98E-A75792D803C1-low.png图 4-12 SENS119E1 硬件