ZHCUAN7C December   2013  – November 2022 BQ40Z50 , BQ40Z50-R2

 

  1.   摘要
  2.   商标
  3. 1特性
    1. 1.1 套件内容
    2. 1.2 订购信息
    3. 1.3 文档
    4. 1.4 bq40z50 和 0bq296000 电路模块性能规格汇总
  4. 2bq40z50EVM 快速入门指南
    1. 2.1 设置并评估 EVM 时所需的项目
    2. 2.2 软件安装
    3. 2.3 EVM 连接
    4. 2.4 更新固件
  5. 3Battery Management Studio
    1. 3.1 寄存器屏幕
    2. 3.2 设置可编程 bq40z50 选项
    3. 3.3 校准屏幕
      1. 3.3.1 电压校准
      2. 3.3.2 温度校准
      3. 3.3.3 电流校准
    4. 3.4 化学成分屏幕
    5. 3.5 固件画面
      1. 3.5.1 对闪存编程
      2. 3.5.2 导出闪存内容
    6. 3.6 高级命令 SMB 画面
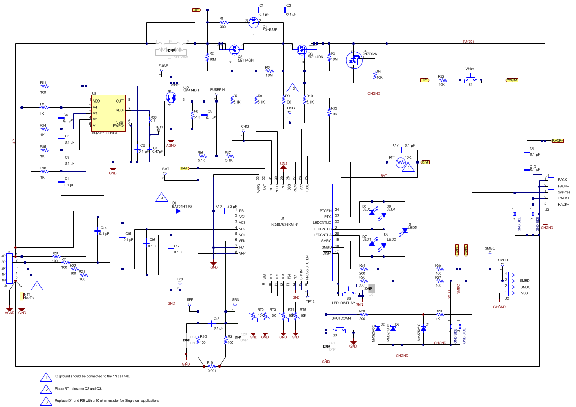
  6. 4bq40z50EVM 电路模块原理图
    1. 4.1 预充电
    2. 4.2 LED 控制
    3. 4.3 紧急关断
    4. 4.4 测试保险丝熔断电路
    5. 4.5 PTC 热敏电阻
  7. 5电路模块物理布局
    1. 5.1 电路板布局
    2. 5.2 原理图
  8. 6物料清单
  9. 7德州仪器 (TI) 相关文档
  10. 8修订历史记录

原理图

GUID-A4499EA5-FEC5-4A16-8C58-95A2CB0D4C46-low.gif