ZHCU876Z July   2001  – October 2023 SM320F28335-EP

 

  1.   1
  2.   请先阅读
    1.     关于本手册
    2.     标记规则
    3.     相关文档
    4.     德州仪器 (TI) 提供的相关文档
    5.     商标
  3. 软件开发工具简介
    1. 1.1 软件开发工具概述
    2. 1.2 编译器接口
    3. 1.3 ANSI/ISO 标准
    4. 1.4 输出文件
    5. 1.5 实用程序
  4. 使用 C/C++ 编译器
    1. 2.1  关于编译器
    2. 2.2  调用 C/C++ 编译器
    3. 2.3  使用选项更改编译器的行为
      1. 2.3.1  链接器选项
      2. 2.3.2  常用选项
      3. 2.3.3  其他有用的选项
      4. 2.3.4  运行时模型选项
      5. 2.3.5  符号调试和分析选项
      6. 2.3.6  指定文件名
      7. 2.3.7  更改编译器解释文件名的方式
      8. 2.3.8  更改编译器处理 C 文件的方式
      9. 2.3.9  更改编译器解释和命名扩展名的方式
      10. 2.3.10 指定目录
      11. 2.3.11 汇编器选项
      12. 2.3.12 已弃用的选项
    4. 2.4  通过环境变量控制编译器
      1. 2.4.1 设置默认编译器选项 (C2000_C_OPTION)
      2. 2.4.2 命名一个或多个备用目录 (C2000_C_DIR)
    5. 2.5  控制预处理器
      1. 2.5.1  预先定义的宏名称
      2. 2.5.2  #include 文件的搜索路径
        1. 2.5.2.1 在 #include 文件搜索路径(--include_path 选项)中新增目录
      3. 2.5.3  支持#warning 和 #warn 指令
      4. 2.5.4  生成预处理列表文件(--preproc_only 选项)
      5. 2.5.5  预处理后继续编译(--preproc_with_compile 选项)
      6. 2.5.6  生成带有注释的预处理列表文件(--preproc_with_comment 选项)
      7. 2.5.7  生成带有行控制详细信息的预处理列表(--preproc_with_line 选项)
      8. 2.5.8  为 Make 实用程序生成预处理输出(--preproc_dependency 选项)
      9. 2.5.9  生成包含#include在内的文件列表(--preproc_includes 选项)
      10. 2.5.10 在文件中生成宏列表(--preproc_macros 选项)
    6. 2.6  将参数传递给 main()
    7. 2.7  了解诊断消息
      1. 2.7.1 控制诊断消息
      2. 2.7.2 如何使用诊断抑制选项
    8. 2.8  其他消息
    9. 2.9  生成交叉参考列表信息(--gen_cross_reference_listing 选项)
    10. 2.10 生成原始列表文件(--gen_preprocessor_listing 选项)
    11. 2.11 使用内联函数扩展
      1. 2.11.1 内联内在函数运算符
      2. 2.11.2 内联限制
      3. 2.11.3 不受保护定义控制的内联
        1. 2.11.3.1 使用内联关键字
      4. 2.11.4 保护内联和 _INLINE 预处理器符号
        1. 2.11.4.1 头文件 string.h
        2. 2.11.4.2 库定义文件
    12. 2.12 使用交叉列出功能
    13. 2.13 关于应用程序二进制接口
    14. 2.14 启用入口挂钩和出口挂钩函数
    15. 2.15 实时固件更新 (LFU)
  5. 优化您的代码
    1. 3.1  调用优化
    2. 3.2  控制代码大小与速度
    3. 3.3  执行文件级优化(--opt_level=3 选项)
      1. 3.3.1 创建优化信息文件(--gen_opt_info 选项)
    4. 3.4  程序级优化(--program_level_compile 和 --opt_level=3 选项)
      1. 3.4.1 控制程序级优化(--call_assumptions 选项)
      2. 3.4.2 混合 C/C++ 和汇编代码时的优化注意事项
    5. 3.5  自动内联扩展(--auto_inline 选项)
    6. 3.6  链接时优化(--opt_level=4 选项)
      1. 3.6.1 选项处理
      2. 3.6.2 不兼容的类型
    7. 3.7  使用反馈制导优化
      1. 3.7.1 反馈向导优化
        1. 3.7.1.1 第 1 阶段 - 收集程序分析信息
        2. 3.7.1.2 第 2 阶段 - 使用应用程序分析信息进行优化
        3. 3.7.1.3 生成和使用配置文件信息
        4. 3.7.1.4 反馈制导优化的应用示例
        5. 3.7.1.5 .ppdata 段
        6. 3.7.1.6 反馈制导优化和代码大小调整
        7. 3.7.1.7 检测程序执行开销
        8. 3.7.1.8 无效的分析数据
      2. 3.7.2 分析数据解码器
      3. 3.7.3 反馈制导优化 API
      4. 3.7.4 反馈制导优化总结
    8. 3.8  使用配置文件信息分析代码覆盖率
      1. 3.8.1 代码覆盖
        1. 3.8.1.1 第 1 阶段 - 收集程序分析信息
        2. 3.8.1.2 第 2 阶段 -- 生成代码覆盖信息报告
      2. 3.8.2 相关的特征和功能
        1. 3.8.2.1 路径分析器
        2. 3.8.2.2 分析选项
        3. 3.8.2.3 环境变量
    9. 3.9  使用优化时的特殊注意事项
      1. 3.9.1 在优化代码中谨慎使用 asm 语句
      2. 3.9.2 使用易失性关键字进行必要的内存访问
        1. 3.9.2.1 访问别名变量时的注意事项
        2. 3.9.2.2 使用 --aliased_variables 选项来指示采用了以下技术
        3. 3.9.2.3 仅在 FPU 目标上:使用 restrict 关键字指示指针没有别名
          1. 3.9.2.3.1 restrict 类型限定符与指针搭配使用
          2. 3.9.2.3.2 restrict 类型限定符与指针搭配使用
    10. 3.10 通过优化使用交叉列出特性
    11. 3.11 数据页 (DP) 指针加载优化
    12. 3.12 调试和分析优化代码
      1. 3.12.1 分析优化的代码
    13. 3.13 提高代码大小优化级别(--opt_for_space 选项)
    14. 3.14 编译器支持重入 VCU 代码
    15. 3.15 编译器支持生成DMAC 指令
      1. 3.15.1 自动生成 DMAC 指令
      2. 3.15.2 指定数据地址对齐的断言
      3. 3.15.3 __dmac 内在函数
    16. 3.16 正在执行什么类型的优化?
      1. 3.16.1  基于成本的寄存器分配
      2. 3.16.2  别名消歧
      3. 3.16.3  分支优化和控制流简化
      4. 3.16.4  数据流优化
      5. 3.16.5  表达式简化
      6. 3.16.6  函数的内联扩展
      7. 3.16.7  函数符号别名
      8. 3.16.8  归纳变量和强度降低
      9. 3.16.9  循环不变量代码运动
      10. 3.16.10 循环旋转
      11. 3.16.11 指令排程
      12. 3.16.12 寄存器变量
      13. 3.16.13 寄存器跟踪/定位
      14. 3.16.14 尾部合并
      15. 3.16.15 自动增量寻址
      16. 3.16.16 删除与零的比较
      17. 3.16.17 RPTB 生成(仅适用于FPU 目标)
  6. 链接 C/C++ 代码
    1. 4.1 通过编译器调用链接器(-z 选项)
      1. 4.1.1 单独调用链接器
      2. 4.1.2 调用链接器作为编译步骤的一部分
      3. 4.1.3 禁用链接器(--compile_only 编译器选项)
    2. 4.2 链接器代码优化
      1. 4.2.1 生成函数子段(--gen_func_subsections 编译器选项)
      2. 4.2.2 生成聚合数据子段(--gen_data_subsections 编译器选项)
    3. 4.3 控制链接过程
      1. 4.3.1 包含运行时支持库
        1. 4.3.1.1 自动选择运行时支持库
          1. 4.3.1.1.1 使用 --issue_remarks 选项
        2. 4.3.1.2 手动选择运行时支持库
        3. 4.3.1.3 用于搜索符号的库顺序
      2. 4.3.2 运行时初始化
      3. 4.3.3 通过中断向量进行初始化
      4. 4.3.4 全局对象构造函数
      5. 4.3.5 指定全局变量初始化类型
      6. 4.3.6 指定在内存中分配段的位置
      7. 4.3.7 链接器命令文件示例
    4. 4.4 链接 C28x 和 C2XLP 代码
  7. 链接后优化器
    1. 5.1 链接后优化器在软件开发流程中的作用
    2. 5.2 删除冗余 DP 负载
    3. 5.3 跟踪跨分支的 DP 值
    4. 5.4 跟踪跨函数调用的 DP 值
    5. 5.5 其他链接后优化
    6. 5.6 控制链接后优化
      1. 5.6.1 排除文件(-ex 选项)
      2. 5.6.2 控制汇编文件中的链接后优化
      3. 5.6.3 保留链接后优化器输出(--keep_asm 选项)
      4. 5.6.4 禁用跨函数调用的优化(-nf 选项)
      5. 5.6.5 使用建议对汇编代码进行注释(--plink_advice_only 选项)
    7. 5.7 有关使用链接后优化器的限制
    8. 5.8 命名输出文件(--output_file 选项)
  8. C/C++ 语言实现
    1. 6.1  TMS320C28x C 的特征
      1. 6.1.1 实现定义的行为
    2. 6.2  TMS320C28x C++ 的特征
    3. 6.3  数据类型
      1. 6.3.1 枚举类型大小
      2. 6.3.2 支持 64 位整数
      3. 6.3.3 C28x double 和 long double 浮点类型
    4. 6.4  文件编码和字符集
    5. 6.5  关键字
      1. 6.5.1 const 关键字
      2. 6.5.2 __cregister 关键字
      3. 6.5.3 __interrupt 关键字
      4. 6.5.4 restrict 关键字
      5. 6.5.5 volatile 关键字
    6. 6.6  C++ 异常处理
    7. 6.7  寄存器变量和参数
    8. 6.8  __asm 语句
    9. 6.9  pragma 指令
      1. 6.9.1  CALLS Pragma
      2. 6.9.2  CLINK Pragma
      3. 6.9.3  CODE_ALIGN Pragma
      4. 6.9.4  CODE_SECTION Pragma
      5. 6.9.5  DATA_ALIGN Pragma
      6. 6.9.6  DATA_SECTION Pragma
        1. 6.9.6.1 使用 DATA_SECTION Pragma C 源文件
        2. 6.9.6.2 使用 DATA_SECTION Pragma C++ 源文件
        3. 6.9.6.3 使用 DATA_SECTION Pragma 汇编源文件
      7. 6.9.7  诊断消息 Pragma
      8. 6.9.8  FAST_FUNC_CALL Pragma
      9. 6.9.9  FORCEINLINE Pragma
      10. 6.9.10 FORCEINLINE_RECURSIVE Pragma
      11. 6.9.11 FUNC_ALWAYS_INLINE Pragma
      12. 6.9.12 FUNC_CANNOT_INLINE Pragma
      13. 6.9.13 FUNC_EXT_CALLED Pragma
      14. 6.9.14 FUNCTION_OPTIONS Pragma
      15. 6.9.15 INTERRUPT Pragma
      16. 6.9.16 LOCATION Pragma
      17. 6.9.17 MUST_ITERATE Pragma
        1. 6.9.17.1 MUST_ITERATE Pragma 语法
        2. 6.9.17.2 使用 MUST_ITERATE 扩展编译器对循环的了解
      18. 6.9.18 NOINIT 和 PERSISTENT Pragma
      19. 6.9.19 NOINLINE Pragma
      20. 6.9.20 NO_HOOKS Pragma
      21. 6.9.21 once Pragma
      22. 6.9.22 RETAIN Pragma
      23. 6.9.23 SET_CODE_SECTION 和 SET_DATA_SECTION Pragma
      24. 6.9.24 UNROLL Pragma
      25. 6.9.25 WEAK Pragma
    10. 6.10 _Pragma 运算符
    11. 6.11 应用程序二进制接口
    12. 6.12 目标文件符号命名规则(链接名)
    13. 6.13 在 COFF ABI 模式下初始化静态和全局变量
      1. 6.13.1 使用链接器初始化静态和全局变量
      2. 6.13.2 使用常量类型限定符初始化静态和全局变量
    14. 6.14 更改 ANSI/ISO C/C++ 语言模式
      1. 6.14.1 C99 支持 (--c99)
      2. 6.14.2 C11 支持 (--c11)
      3. 6.14.3 严格 ANSI 模式和宽松 ANSI 模式(--strict_ansi 和 --relaxed_ansi)
    15. 6.15 GNU 和 Clang 语言扩展
      1. 6.15.1 扩展
      2. 6.15.2 函数属性
      3. 6.15.3 For 循环属性
      4. 6.15.4 变量属性
      5. 6.15.5 类型属性
      6. 6.15.6 内置函数
      7. 6.15.7 使用字节外设类型属性
    16. 6.16 编译器限制
  9. 运行时环境
    1. 7.1  存储器模型
      1. 7.1.1
      2. 7.1.2 C/C++ 系统堆栈
      3. 7.1.3 将 .econst 分配给程序内存
      4. 7.1.4 动态存储器分配
      5. 7.1.5 变量的初始化
      6. 7.1.6 为静态变量和全局变量分配内存
      7. 7.1.7 字段/结构对齐
      8. 7.1.8 字符串常量
    2. 7.2  寄存器惯例
      1. 7.2.1 TMS320C28x 寄存器的使用和保留
      2. 7.2.2 状态寄存器
    3. 7.3  函数结构和调用惯例
      1. 7.3.1 函数如何进行调用
      2. 7.3.2 被调用函数如何响应
      3. 7.3.3 被调用函数的特殊情况(大帧)
      4. 7.3.4 访问参数和局部变量
      5. 7.3.5 分配帧并访问内存中的 32 位值
    4. 7.4  访问 C 和 C++ 中的链接器符号
    5. 7.5  将 C 和 C++ 与汇编语言相连
      1. 7.5.1 使用汇编语言模块与 C/C++ 代码
      2. 7.5.2 从 C/C++ 访问汇编语言函数
        1. 7.5.2.1 从 C/C++ 程序调用汇编语言函数
        2. 7.5.2.2 由 调用的汇编语言程序
        3.       261
      3. 7.5.3 从 C/C++ 访问汇编语言变量
        1. 7.5.3.1 访问汇编语言全局变量
          1. 7.5.3.1.1 汇编语言变量程序
          2. 7.5.3.1.2 C 程序从 中访问汇编语言
        2.       266
        3. 7.5.3.2 访问汇编语言常量
          1. 7.5.3.2.1 从 C 语言访问汇编语言常量
          2. 7.5.3.2.2 的汇编语言程序
          3.        270
      4. 7.5.4 与汇编源代码共享 C/C++ 头文件
      5. 7.5.5 使用内联汇编语言
    6. 7.6  使用内在函数访问汇编语言语句
      1. 7.6.1 浮点转换内在函数
      2. 7.6.2 浮点单元 (FPU) 内在函数
      3. 7.6.3 三角函数加速器 (TMU) 固有函数
      4. 7.6.4 快速整数除法内在函数
    7. 7.7  中断处理
      1. 7.7.1 有关中断的要点
      2. 7.7.2 使用 C/C++ 中断例程
    8. 7.8  整数表达式分析
      1. 7.8.1 使用运行时支持调用计算的运算
      2. 7.8.2 支持快速整数除法的除法运算
      3. 7.8.3 C/C++ 代码访问 16 位乘法的上 16 位
    9. 7.9  浮点表达式分析
    10. 7.10 系统初始化
      1. 7.10.1 用于系统预初始化的引导挂钩函数
      2. 7.10.2 运行时栈
      3. 7.10.3 COFF 变量的自动初始化
        1. 7.10.3.1 初始化表
        2.       291
        3. 7.10.3.2 在 COFF 运行时自动初始化变量
        4. 7.10.3.3 加载时初始化 COFF 格式的变量
        5. 7.10.3.4 全局构造函数
      4. 7.10.4 EABI 变量的自动初始化
        1. 7.10.4.1 零初始化变量
        2. 7.10.4.2 EABI 的直接初始化
        3. 7.10.4.3 EABI 运行时变量自动初始化
        4. 7.10.4.4 EABI 的自动初始化表
          1. 7.10.4.4.1 数据格式遵循的长度
          2. 7.10.4.4.2 零初始化格式
          3. 7.10.4.4.3 行程编码 (RLE) 格式
          4. 7.10.4.4.4 Lempel-Ziv-Storer-Szymanski 压缩 (LZSS) 格式
        5. 7.10.4.5 在加载时初始化变量
        6. 7.10.4.6 全局构造函数
  10. 使用运行时支持函数并构建库
    1. 8.1 C 和 C++ 运行时支持库
      1. 8.1.1 将代码与对象库链接
      2. 8.1.2 头文件
      3. 8.1.3 修改库函数
      4. 8.1.4 支持字符串处理
      5. 8.1.5 极少支持国际化
      6. 8.1.6 时间和时钟函数支持
      7. 8.1.7 允许打开的文件数量
      8. 8.1.8 库命名规则
    2. 8.2 C I/O 函数
      1. 8.2.1 高级别 I/O 函数
        1. 8.2.1.1 格式化和格式转换缓冲区
      2. 8.2.2 低级 I/O 实现概述
        1.       open
        2.       close
        3.       read
        4.       write
        5.       lseek
        6.       unlink
        7.       rename
      3. 8.2.3 器件驱动程序级别 I/O 函数
        1.       DEV_open
        2.       DEV_close
        3.       DEV_read
        4.       DEV_write
        5.       DEV_lseek
        6.       DEV_unlink
        7.       DEV_rename
      4. 8.2.4 为 C I/O 添加用户定义的器件驱动程序
        1. 8.2.4.1 将默认流映射到器件
      5. 8.2.5 器件前缀
        1.       add_device
        2.       339
        3. 8.2.5.1 为 C I/O 器件编程
    3. 8.3 处理可重入性(_register_lock() 和 _register_unlock() 函数)
    4. 8.4 在热启动期间重新初始化变量
    5. 8.5 库构建流程
      1. 8.5.1 所需的非德州仪器 (TI) 软件
      2. 8.5.2 使用库构建流程
        1. 8.5.2.1 通过链接器自动重建标准库
        2. 8.5.2.2 手动调用 mklib
          1. 8.5.2.2.1 构建标准库
          2. 8.5.2.2.2 共享或只读库目录
          3. 8.5.2.2.3 使用自定义选项构建库
          4. 8.5.2.2.4 mklib 程序选项摘要
      3. 8.5.3 扩展 mklib
        1. 8.5.3.1 底层机制
        2. 8.5.3.2 来自其他供应商的库
  11. C++ 名称还原器
    1. 9.1 调用 C++ 名称还原器
    2. 9.2 C++ 名称还原器的示例用法
  12. 10CLA 编译器
    1. 10.1 如何调用 CLA 编译器
      1. 10.1.1 CLA 特定的选项
    2. 10.2 CLA C 语言实现
      1. 10.2.1 变量和数据类型
      2. 10.2.2 Pragma、关键字和内在函数
      3. 10.2.3 使用 CLA 编译器进行优化
      4. 10.2.4 C 语言限制
      5. 10.2.5 存储器模型 - 相应的段
      6. 10.2.6 函数结构和调用惯例
  13.   A 术语表
    1.     369
  14.   B 修订历史记录
  15.   B 早期修订版本

链接后优化器在软件开发流程中的作用

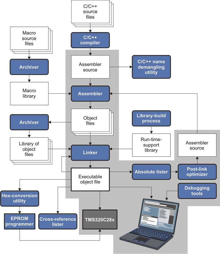
链接后优化器不是正常开发流程的一部分。图 5-1 显示了包括链接后优化器的流程;只有在使用编译器和 -plink 选项时,才会发生此流程。

GUID-6D6FC473-25F4-4FA3-970A-CEDF54F22D70-low.gif图 5-1 TMS320C28x 软件开发流程中的链接后优化器

如流程所示,绝对列表器 (abs2000) 也是链接后优化过程的一部分。绝对列表器输出所有全局定义的符号和 COFF 段的绝对地址。链接后优化器将 .abs 文件作为输入,并使用这些地址执行优化。输出是一个 .pl 文件,它是原始 .asm 文件的优化版本。然后,该流程重新运行汇编器和链接器,以生成最终的输出文件。

仅当使用编译器 (cl2000) 和 -plink 选项时,才支持所描述的流程。如果使用批处理文件单独调用每个工具,则必须调整流程以改用编译器。此外,当使用 -plink 选项时,必须使用 --output_file 选项指定输出文件名。有关更多详细信息,请参阅节 5.8

例如,将下述各行:

cl2000 file1.asm file1.c.obj
cl2000 file2.asm file2.c.obj
cl2000 --run_linker file1.c.obj file2.c.obj lnk.cmd --output_file=prog.out

替换为此行:

cl2000 file1.asm file2.asm --run_linker lnk.cmd --output_file=prog.out -plink

advice_only 模式是为 FPU 和 VCU 目标提供的唯一的链接后优化支持。