ZHCSKL0D December   2009  – December 2019 BQ24610 , BQ24617

PRODUCTION DATA.  

  1. 特性
  2. 应用
  3. 说明
    1.     Device Images
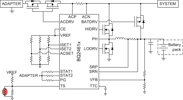
      1.      简化原理图
  4. 修订历史记录
  5. 说明 (续)
  6. Device Comparison Table
  7. Pin Configuration and Functions
    1.     Pin Functions
  8. Specifications
    1. 8.1 Absolute Maximum Ratings
    2. 8.2 ESD Ratings
    3. 8.3 Recommended Operating Conditions
    4. 8.4 Thermal Information
    5. 8.5 Electrical Characteristics
    6. 8.6 Typical Characteristics
  9. Detailed Description
    1. 9.1 Overview
    2. 9.2 Functional Block Diagram
    3. 9.3 Feature Description
      1. 9.3.1  Battery Voltage Regulation
      2. 9.3.2  Battery Current Regulation
      3. 9.3.3  Input Adapter Current Regulation
      4. 9.3.4  Precharge
      5. 9.3.5  Charge Termination, Recharge, and Safety Timer
      6. 9.3.6  Power Up
      7. 9.3.7  Enable and Disable Charging
      8. 9.3.8  System Power Selector
      9. 9.3.9  Automatic Internal Soft-Start Charger Current
      10. 9.3.10 Converter Operation
      11. 9.3.11 Synchronous and Nonsynchronous Operation
      12. 9.3.12 Cycle-by-Cycle Charge Undercurrent Protection
      13. 9.3.13 Input Overvoltage Protection (ACOV)
      14. 9.3.14 Input Undervoltage Lockout (UVLO)
      15. 9.3.15 Battery Overvoltage Protection
      16. 9.3.16 Cycle-by-Cycle Charge Overcurrent Protection
      17. 9.3.17 Thermal Shutdown Protection
      18. 9.3.18 Temperature Qualification
      19. 9.3.19 Timer Fault Recovery
      20. 9.3.20 PG Output
      21. 9.3.21 CE (Charge Enable)
      22. 9.3.22 Charge Status Outputs
      23. 9.3.23 Battery Detection
    4. 9.4 Device Functional Modes
  10. 10Application and Implementation
    1. 10.1 Application Information
    2. 10.2 Typical Applications
      1. 10.2.1 System with Power Path
        1. 10.2.1.1 Design Requirements
        2. 10.2.1.2 Detailed Design Procedure
          1. 10.2.1.2.1 Inductor Selection
          2. 10.2.1.2.2 Input Capacitor
          3. 10.2.1.2.3 Output Capacitor
          4. 10.2.1.2.4 Power MOSFETs Selection
          5. 10.2.1.2.5 Input Filter Design
          6. 10.2.1.2.6 Inductor, Capacitor, and Sense Resistor Selection Guidelines
        3. 10.2.1.3 Application Curves
      2. 10.2.2 Simplified System without Power Path or DPM
        1. 10.2.2.1 Design Requirements
        2. 10.2.2.2 Detailed Design Procedure
        3. 10.2.2.3 Application Curves
      3. 10.2.3 Lead-Acid Charging System
        1. 10.2.3.1 Design Requirements
        2. 10.2.3.2 Detailed Design Procedure
        3. 10.2.3.3 Application Curves
  11. 11Power Supply Recommendations
  12. 12Layout
    1. 12.1 Layout Guidelines
    2. 12.2 Layout Example
  13. 13器件和文档支持
    1. 13.1 器件支持
      1. 13.1.1 第三方产品免责声明
    2. 13.2 相关链接
    3. 13.3 接收文档更新通知
    4. 13.4 支持资源
    5. 13.5 商标
    6. 13.6 静电放电警告
    7. 13.7 Glossary
  14. 14机械、封装和可订购信息

特性

  • 600kHz NMOS-NMOS 同步降压转换器
  • 适用于锂离子或锂聚合物电池的独立充电器
  • 工作输入范围为 5V 至 28V VCC,支持 1 节至 6 节电池 (BQ24610)
  • 工作输入范围为 5V 至 24V VCC,支持 1 节至 5 节电池 (BQ24617)
  • 充电电流和适配器电流高达 10A
  • 高精度电压和电流调节
    • 充电电压精度为 ±0.5%
    • 充电电流精度为 ±3%
    • 适配器电流精度为 ±3%
  • 集成
    • 自动选择适配器或电池作为系统电源
    • 非电源路径可选,可降低总 BOM 成本
    • 内部环路补偿和软启动
    • 动态电源管理
  • 安全保护
    • 输入过压保护
    • 电池热敏电阻可感应高温和低温充电暂停
    • 电池检测
    • FET 提供反向输入保护
    • 可编程安全计时器
    • 充电过流保护
    • 电池短路保护
    • 电池过压保护
    • 热关断保护
  • 状态输出
    • 适配器存在
    • 充电器运行状态
  • 充电使能引脚
  • 适用于同步降压转换器的 6V 栅极驱动
  • 低静态电流 Iq,通过能源之星认证
    • 关闭状态电池放电电流 < 15µA
    • 关闭状态输入静态电流 < 1.5mA