ZHCSKB9Q December   1999  – October 2019 UCC1895 , UCC2895 , UCC3895

PRODUCTION DATA.  

  1. 特性
  2. 应用
  3. 说明
    1.     Device Images
      1.      简化应用示意图
  4. 修订历史记录
  5. Pin Configuration and Functions
    1.     Pin Functions
  6. Specifications
    1. 6.1 Absolute Maximum Ratings
    2. 6.2 ESD Ratings
    3. 6.3 Recommended Operating Conditions
    4. 6.4 Thermal Information
    5. 6.5 Electrical Characteristics
    6. 6.6 Typical Characteristics
  7. Detailed Description
    1. 7.1 Overview
    2. 7.2 Functional Block Diagrams
    3. 7.3 Feature Description
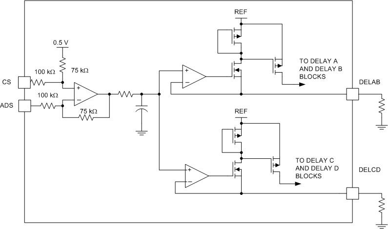
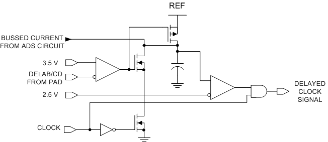
      1. 7.3.1  ADS (Adaptive Delay Set)
      2. 7.3.2  CS (Current Sense)
      3. 7.3.3  CT (Oscillator Timing Capacitor)
      4. 7.3.4  DELAB and DELCD (Delay Programming Between Complementary Outputs)
      5. 7.3.5  EAOUT, EAP, and EAN (Error Amplifier)
      6. 7.3.6  OUTA, OUTB, OUTC, and OUTD (Output MOSFET Drivers)
      7. 7.3.7  PGND (Power Ground)
      8. 7.3.8  RAMP (Inverting Input of the PWM Comparator)
      9. 7.3.9  REF (Voltage Reference)
      10. 7.3.10 RT (Oscillator Timing Resistor)
      11. 7.3.11 GND (Analog Ground)
      12. 7.3.12 SS/DISB (Soft Start/Disable)
      13. 7.3.13 SYNC (Oscillator Synchronization)
      14. 7.3.14 VDD (Chip Supply)
    4. 7.4 Device Functional Modes
    5. 7.5 Programming
      1. 7.5.1 Programming DELAB, DELCD and the Adaptive Delay Set
  8. Application and Implementation
    1. 8.1 Application Information
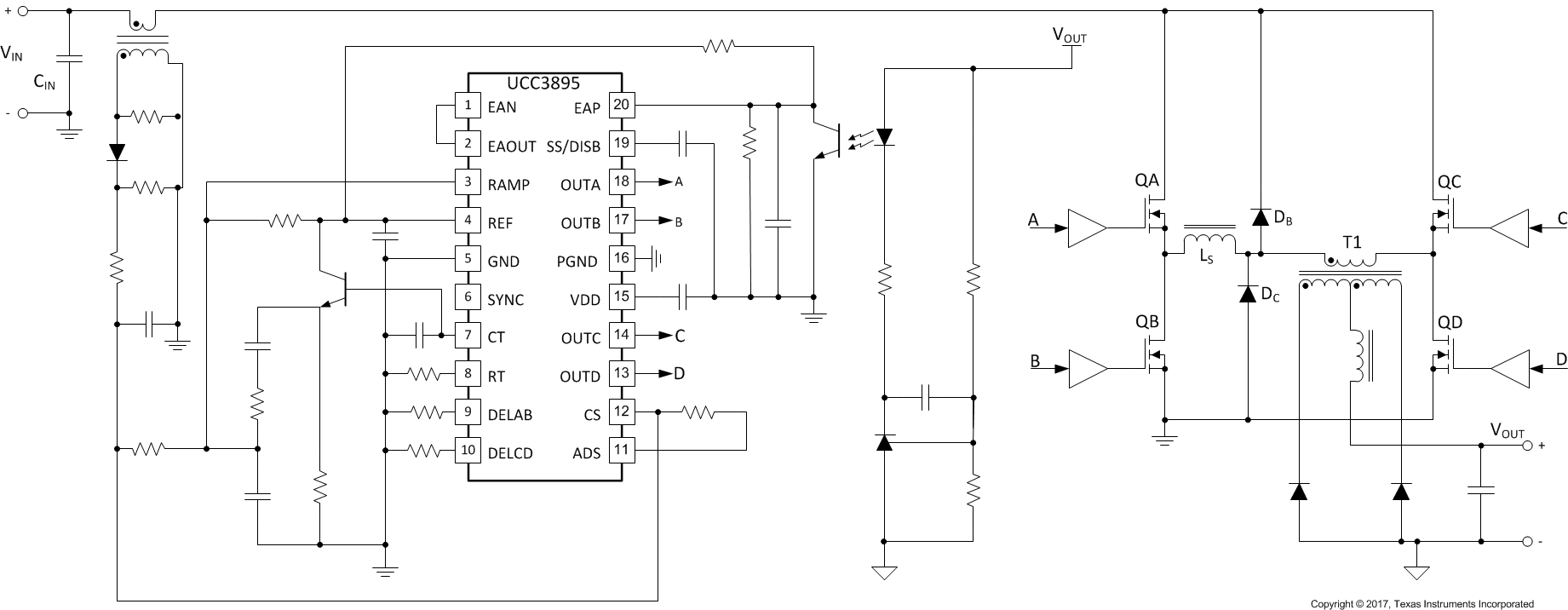
    2. 8.2 Typical Application
      1. 8.2.1 Design Requirements
      2. 8.2.2 Detailed Design Procedure
        1. 8.2.2.1  Power Loss Budget
        2. 8.2.2.2  Preliminary Transformer Calculations (T1)
        3. 8.2.2.3  QA, QB, QC, QD FET Selection
        4. 8.2.2.4  Selecting LS
        5. 8.2.2.5  Selecting Diodes DB and DC
        6. 8.2.2.6  Output Inductor Selection (LOUT)
        7. 8.2.2.7  Output Capacitance (COUT)
        8. 8.2.2.8  Select Rectifier Diodes
        9. 8.2.2.9  Input Capacitance (CIN)
        10. 8.2.2.10 Current Sense Network (CT, RCS, RR, DA)
          1. 8.2.2.10.1 Output Voltage Setpoint
          2. 8.2.2.10.2 Voltage Loop Compensation
          3. 8.2.2.10.3 Setting the Switching Frequency
          4. 8.2.2.10.4 Soft Start
          5. 8.2.2.10.5 Setting the Switching Delays
          6. 8.2.2.10.6 Setting the Slope Compensation
      3. 8.2.3 Application Curves
  9. Power Supply Recommendations
  10. 10Layout
    1. 10.1 Layout Guidelines
    2. 10.2 Layout Example
  11. 11器件和文档支持
    1. 11.1 文档支持
      1. 11.1.1 相关文档
      2. 11.1.2 相关链接
    2. 11.2 接收文档更新通知
    3. 11.3 社区资源
    4. 11.4 商标
    5. 11.5 静电放电警告
    6. 11.6 Glossary
  12. 12机械、封装和可订购信息

特性

  • 可编程输出接通延迟
  • 自适应延迟设置
  • 双向振荡器同步
  • 电压模式、峰值电流模式或平均电流模式控制
  • 通过单个引脚实现可编程的软启动、软停止和芯片禁用
  • 0% 至 100% 占空比控制
  • 7MHz 误差放大器
  • 工作频率高达 1MHz
  • 500kHz 下典型工作电流为 5mA
  • UVLO 期间具有 150μA 的极低工作电流