ZHCSIX2B October   2018  – January 2026 TPS65216

PRODUCTION DATA  

  1.   1
  2. 特性
  3. 应用
  4. 说明
  5. 引脚配置和功能
  6. 规格
    1. 5.1 绝对最大额定值
    2. 5.2 ESD 等级
    3. 5.3 建议运行条件
    4. 5.4 热性能信息
    5. 5.5 电气特性
    6. 5.6 时序要求
    7. 5.7 典型特性
  7. 详细说明
    1. 6.1 概述
    2. 6.2 功能方框图
    3. 6.3 特性说明
      1. 6.3.1 唤醒以及上电和断电序列
        1. 6.3.1.1  上电序列
        2. 6.3.1.2  断电序列
        3. 6.3.1.3  选通 1 和选通 2
        4. 6.3.1.4  电源电压监控器和电源正常 (PGOOD)
        5. 6.3.1.5  内部 LDO (INT_LDO)
        6. 6.3.1.6  限流负载开关
        7. 6.3.1.7  LDO1
        8. 6.3.1.8  UVLO
        9. 6.3.1.9  电源故障比较器
        10. 6.3.1.10 DCDC3 和 DCDC4 上电默认选择
        11. 6.3.1.11 I/O 配置
          1. 6.3.1.11.1 使用 GPIO2 作为 DCDC1 和 DCDC2 的复位信号
        12. 6.3.1.12 按钮输入 (PB)
          1. 6.3.1.12.1 指示 nWAKEUP 引脚上的 PB 低电平事件
          2. 6.3.1.12.2 按钮复位
        13. 6.3.1.13 AC_DET 输入 (AC_DET)
        14. 6.3.1.14 中断引脚 (INT)
        15. 6.3.1.15 I2C 总线运行
    4. 6.4 器件功能模式
      1. 6.4.1 运行模式
      2. 6.4.2 关断
      3. 6.4.3 ACTIVE
      4. 6.4.4 挂起
      5. 6.4.5 复位
  8. 寄存器映射
  9. 应用和实施
    1. 8.1 应用信息
    2. 8.2 典型应用
      1. 8.2.1 设计要求
      2. 8.2.2 详细设计过程
        1. 8.2.2.1 输出滤波器设计
        2. 8.2.2.2 降压转换器的电感器选择
        3. 8.2.2.3 输出电容器选型
      3. 8.2.3 应用曲线
    3. 8.3 电源相关建议
    4. 8.4 布局
      1. 8.4.1 布局指南
      2. 8.4.2 布局示例
  10. 器件和文档支持
    1. 9.1 器件支持
      1. 9.1.1 第三方产品免责声明
    2. 9.2 文档支持
      1. 9.2.1 相关文档
    3. 9.3 接收文档更新通知
    4. 9.4 支持资源
    5. 9.5 商标
    6. 9.6 静电放电警告
    7. 9.7 术语表
  11. 10修订历史记录
  12. 11机械、封装和可订购信息
    1. 11.1 封装选项附录
      1. 11.1.1 封装信息
      2. 11.1.2 卷带包装信息

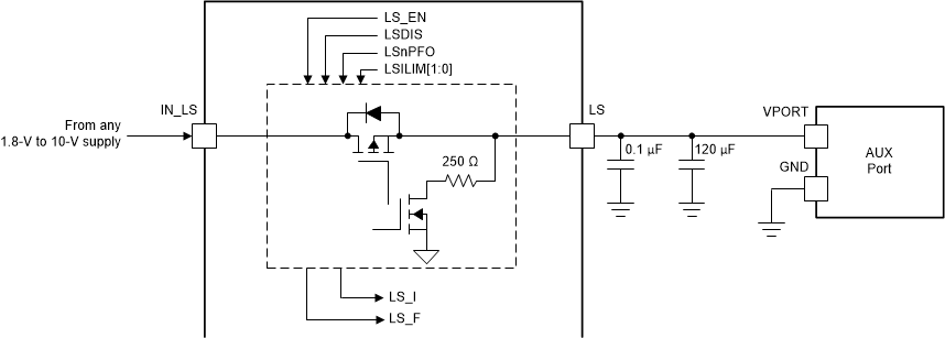
限流负载开关

TPS65216 提供了一个具有单独使能控制的限流负载开关。负载开关可提供以下控制和诊断功能:

  • 开关的导通或关断状态由使能寄存器中相应的 LS_EN 位控制。
  • 只能通过 I2C 通信来控制负载开关。序列发生器无法控制负载开关。
  • 负载开关具有主动放电功能,默认情况下禁用,并通过 LSDCHRG 位启用。启用后,只要禁用开关,开关输出就会对地放电。
  • 当 PFI 输入降至电源故障阈值以下(电源故障比较器跳闸)时,负载开关会自动禁用以减少系统负载。此功能必须通过相应的 LSnPFO 位单独执行。开关不会在系统电压恢复时自动重新导通,必须手动重新启用。
  • 每当负载开关主动限制输出电流时,例如当输出负载超过电流限制值时,就会发出中断 (LS_I)。开关保持导通状态,并根据电流限制设置为负载提供电流。
  • 负载开关配有本地过热传感器,如果功率耗散和结温超过安全工作值,该传感器会禁用开关。一旦温度降至 OTS 阈值减迟滞以下,开关就会自动恢复。当 OTS 功能将开关保持为关断时,会设置 LS_F (FAULT) 中断位。

负载开关 (LS) 是一种非反向阻断、中压 (< 10V)、低阻抗开关,可用于为辅助端口提供 1.8V 至 10V 电源。LS 有四个可选的电流限制值,可以通过 LSILIM[1:0] 进行选择。

TPS65216 负载开关的典型应用图 6-10 负载开关的典型应用