ZHCSG02C September   2016  – January 2017 TPD6S300

PRODUCTION DATA.  

  1. 特性
  2. 应用
  3. 说明
  4. 修订历史记录
  5. Device Comparison Table
  6. Pin Configuration and Functions
  7. Specifications
    1. 7.1 Absolute Maximum Ratings
    2. 7.2 ESD Ratings—JEDEC Specification
    3. 7.3 ESD Ratings—IEC Specification
    4. 7.4 Recommended Operating Conditions
    5. 7.5 Thermal Information
    6. 7.6 Electrical Characteristics
    7. 7.7 Timing Requirements
    8. 7.8 Typical Characteristics
  8. Detailed Description
    1. 8.1 Overview
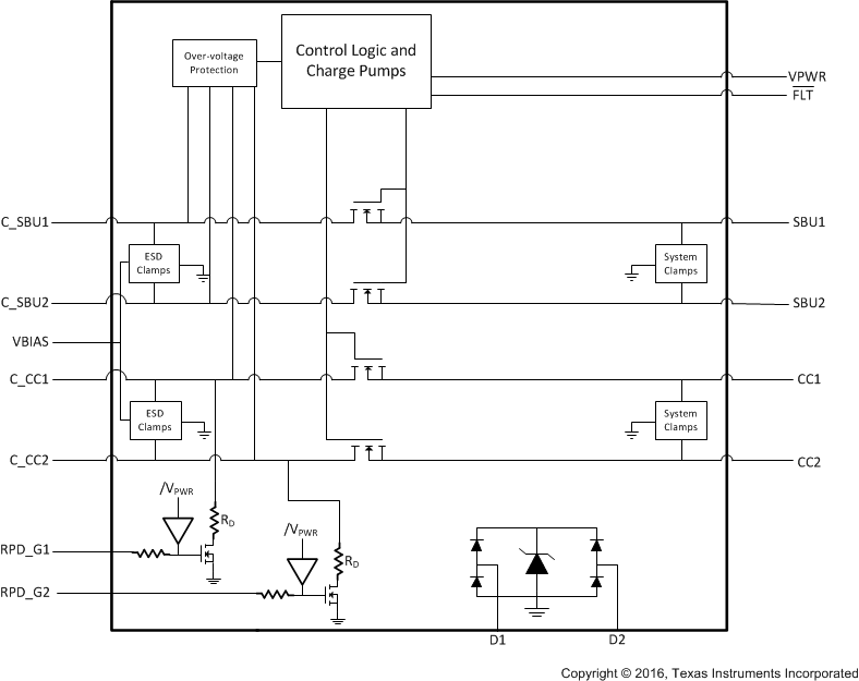
    2. 8.2 Functional Block Diagram
    3. 8.3 Feature Description
      1. 8.3.1 4-Channels of Short-to-VBUS Overvoltage Protection (CC1, CC2, SBU1, SBU2 Pins): 24-VDC Tolerant
      2. 8.3.2 8-Channels of IEC 61000-4-2 ESD Protection (CC1, CC2, SBU1, SBU2, DP_T, DM_T, DP_B, DM_B Pins)
      3. 8.3.3 CC1, CC2 Overvoltage Protection FETs 600 mA Capable for Passing VCONN Power
      4. 8.3.4 CC Dead Battery Resistors Integrated for Handling the Dead Battery Use Case in Mobile Devices
      5. 8.3.5 3-mm × 3-mm WQFN Package
    4. 8.4 Device Functional Modes
  9. Application and Implementation
    1. 9.1 Application Information
    2. 9.2 Typical Application
      1. 9.2.1 Design Requirements
      2. 9.2.2 Detailed Design Procedure
        1. 9.2.2.1 VBIAS Capacitor Selection
        2. 9.2.2.2 Dead Battery Operation
        3. 9.2.2.3 CC Line Capacitance
        4. 9.2.2.4 Additional ESD Protection on CC and SBU Lines
        5. 9.2.2.5 FLT Pin Operation
        6. 9.2.2.6 How to Connect Unused Pins
      3. 9.2.3 Application Curves
  10. 10Power Supply Recommendations
  11. 11Layout
    1. 11.1 Layout Guidelines
    2. 11.2 Layout Example
  12. 12器件和文档支持
    1. 12.1 文档支持
      1. 12.1.1 相关文档
    2. 12.2 接收文档更新通知
    3. 12.3 社区资源
    4. 12.4 商标
    5. 12.5 静电放电警告
    6. 12.6 Glossary
  13. 13机械、封装和可订购信息
    1. 13.1 51

特性

  • 4 通道 VBUS 短路过压保护(CC1、CC2、SBU1、SBU2):24 VDC 容差
  • 6 通道 IEC 61000-4-2 ESD 保护(CC1、CC2、SBU1、SBU2、DP、DM)
  • CC1、CC2 过压保护 FET 600mA,能够通过 VCONN 电源
  • 集成 CC 无电电池电阻器,可用于处理移动设备中的无电电池用例
  • 3mm × 3mm WQFN 封装

应用

  • 笔记本电脑
  • 平板电脑
  • 智能手机
  • 监视器和电视
  • 扩展坞

说明

TPD6S300 是一种单芯片 USB Type-C 端口保护解决方案,可提供 20V VBUS 短路过压和 IEC ESD 保护。

自从 USB Type-C 连接器发布以来,已经发布了很多不符合 USB Type-C 规格的 USB Type-C 的产品和配件。其中的一个示例就是仅在 VBUS 线路上布设 20V 电压的 USB Type-C 电力输送适配器。USB Type-C 的另一个问题是,由于此小型连接器中的各引脚极为靠近,因此连接器的机械扭转和滑动可能使引脚短路。这可能导致 20V VBUS 与 CC 和 SBU 引脚短路。此外,由于 Type-C 连接器中的各引脚极为靠近,所以存在碎屑和水汽导致 20V VBUS 引脚与 CC 和 SBU 引脚短路的严重问题。

这些非理想的设备和机械事件使得 CC 和 SBU 引脚必须具有 20V 容差,即使它们仅在 5V 或更低电压下工作。TPD6S300 通过在 CC 和 SBU 引脚上提供过压保护,可以使 CC 和 SBU 引脚实现 20V 容差,同时不会干扰正常工作。该器件将高压 FET 串联放置在 SBU 和 CC 线路上。当在这些线路上检测到高于 OVP 阈值的电压时,高压开关被打开,并且将系统的其余部分与连接器上存在的高压状态隔离。

最后,大多数系统都需要为其外部引脚应用 IEC 61000-4-2 系统级 ESD 保护。TPD6S300 为 CC1、CC2、SBU1、SBU2、DP、DM 引脚集成 IEC 61000-4-2 ESD 保护,并且无需在连接器上通过外部放置高压 TVS 二极管。

器件信息(1)

器件型号 封装 封装尺寸(标称值)
TPD6S300 WQFN (20) 3.00mm x 3.00mm
  1. 如需了解所有可用封装,请参阅产品说明书末尾的可订购产品附录。

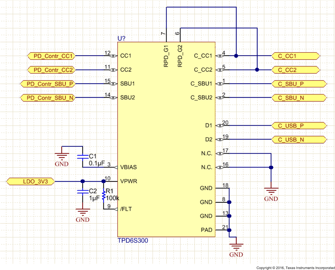
应用图表

TPD6S300 TPD6S300_Front_Page_2.gif

修订历史记录

Changes from B Revision (November 2016) to C Revision

Changes from A Revision (September 2016) to B Revision

  • 首次公开发布产品说明书Go