ZHCSFK7A September   2016  – October 2016 TPS254900-Q1

PRODUCTION DATA.  

  1. 特性
  2. 应用范围
  3. 说明
  4. 修订历史记录
  5. Pin Configuration and Functions
  6. Specifications
    1. 6.1 Absolute Maximum Ratings
    2. 6.2 ESD Ratings
    3. 6.3 Recommended Operating Conditions
    4. 6.4 Thermal Information
    5. 6.5 Electrical Characteristics
    6. 6.6 Switching Characteristics
    7. 6.7 Typical Characteristics
  7. Parameter Measurement Information
  8. Detailed Description
    1. 8.1 Overview
    2. 8.2 Functional Block Diagram
    3. 8.3 Feature Description
      1. 8.3.1  FAULT Response
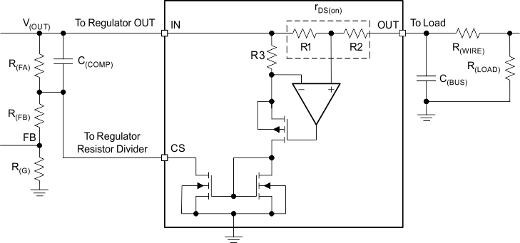
      2. 8.3.2  Cable Compensation
        1. 8.3.2.1 Design Procedure
      3. 8.3.3  D+ and D- Protection
      4. 8.3.4  VBUS OVP Protection
      5. 8.3.5  Output and D+ or D- Discharge
      6. 8.3.6  Port Power Management (PPM)
        1. 8.3.6.1 Benefits of PPM
        2. 8.3.6.2 PPM Details
        3. 8.3.6.3 Implementing PPM in a System With Two Charging Ports (CDP and SDP1)
      7. 8.3.7  Overcurrent Protection
      8. 8.3.8  Undervoltage Lockout
      9. 8.3.9  Thermal Sensing
      10. 8.3.10 Current-Limit Setting
    4. 8.4 Device Functional Modes
      1. 8.4.1 Device Truth Table (TT)
      2. 8.4.2 USB BC1.2 Specification Overview
      3. 8.4.3 Standard Downstream Port (SDP) Mode — USB 2.0 and USB 3.0
      4. 8.4.4 Charging Downstream Port (CDP) Mode
      5. 8.4.5 Client Mode
      6. 8.4.6 High-Bandwidth Data-Line Switch
  9. Application and Implementation
    1. 9.1 Application Information
    2. 9.2 Typical Application
      1. 9.2.1 Design Requirements
      2. 9.2.2 Detailed Design Procedure
        1. 9.2.2.1 Input Capacitance
        2. 9.2.2.2 Output Capacitance
        3. 9.2.2.3 BIAS Capacitance
        4. 9.2.2.4 Output and BIAS TVS
      3. 9.2.3 Application Curves
  10. 10Power Supply Recommendations
  11. 11Layout
    1. 11.1 Layout Guidelines
    2. 11.2 Layout Example
  12. 12器件和文档支持
    1. 12.1 器件支持
      1. 12.1.1 Third-Party Products Disclaimer
    2. 12.2 文档支持
      1. 12.2.1 相关文档 
    3. 12.3 接收文档更新通知
    4. 12.4 社区资源
    5. 12.5 商标
    6. 12.6 静电放电警告
    7. 12.7 Glossary
  13. 13机械、封装和可订购信息

特性

  • 具有符合 AEC-Q100 标准的下列结果:
    • 器件人体放电模式 (HBM) 静电放电 (ESD) 分类等级 H2
    • 器件组件充电模式 (CDM) ESD 分类等级 C5
  • 4.5V 至 6.5V 的输入工作电压范围
  • 集成 45mΩ(典型值)高侧金属氧化物半导体场效应晶体管 (MOSFET)
  • 最大连续开关电流达 3A
  • 连接器上的电缆补偿精度 VBUS ±5%
  • 支持 USB BC 1.2 充电下行端口 (CDP) 和标准下行端口 (SDP) 模式
  • OUT、DP_IN 和 DM_IN 引脚上具备电池短路保护
  • DP_IN 和 DM_IN 上的保护等级符合 IEC 61000-4-2 标准
    • ±8kV 接触放电和 ±15kV 空气放电
  • 20 引脚 4mm x 3mm 四方扁平无引线 (QFN) 封装

应用范围

  • 汽车 USB 充电端口(主机和集线器)
  • 汽车类 USB 保护

说明

TPS254900-Q1 器件是一款具有电池短路保护功能的 USB 充电端口控制器和电源开关。该功能为 OUT、DM_IN 和 DP_IN 引脚提供保护。这三个引脚可耐受高达 18V 的电压。当发生电池短路时,内部 MOSFET 迅速关断。迅速关断功能对于保护上行 DC-DC 转换器、处理器或集线器数据线路来说非常重要。

TPS254900-Q1 45mΩ 电源开关具有两个可选的可调节电流限值,可通过在相邻端口承载高负载时切换至较低电流限值来支持端口电源管理。对于具有多个端口且上行电源容量有限的系统而言,这一功能非常重要。

TPS254900-Q1 具有一个能够控制上行电源的电流感测输出,即使在充电电流过大时也能在 USB 端口保持 5V 的电压。该功能对于 USB 电缆较长的系统而言至关重要,因为在对便携式设备进行快速充电的过程中会产生大幅压降。

凭借电流监视器,系统能够通过监视 IMON 电压来实时监视负载电流。电流监视器非常有用,可用于端口电源动态管理。

TPS254900-Q1 器件还为 DP_IN 和 DM_IN 引脚提供了符合 IEC 61000-4-2 标准的 4 级 ESD 保护功能。

器件信息(1)

器件型号 封装 封装尺寸(标称值)
TPS254900-Q1 WQFN (20) 4.00mm × 3.00mm
  1. 要了解所有可用封装,请参见数据表末尾的可订购产品附录。

原理图

TPS254900-Q1 pg1-simp-schem_SLUSCO9.gif