ZHCSDP4B May   2015  – February 2017 LM2776

PRODUCTION DATA.  

  1. 特性
  2. 应用
  3. 说明
  4. 修订历史记录
  5. Pin Configuration and Functions
  6. Specifications
    1. 6.1 Absolute Maximum Ratings
    2. 6.2 ESD Ratings
    3. 6.3 Recommended Operating Conditions
    4. 6.4 Thermal Information
    5. 6.5 Electrical Characteristics
    6. 6.6 Switching Characteristics
    7. 6.7 Typical Characteristics
  7. Detailed Description
    1. 7.1 Overview
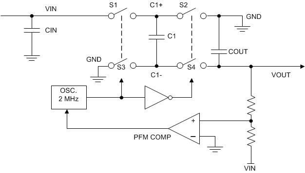
    2. 7.2 Functional Block Diagram
    3. 7.3 Feature Description
      1. 7.3.1 Input Current Limit
      2. 7.3.2 PFM Operation
      3. 7.3.3 Output Discharge
      4. 7.3.4 Thermal Shutdown
      5. 7.3.5 Undervoltage Lockout
    4. 7.4 Device Functional Modes
      1. 7.4.1 Shutdown Mode
      2. 7.4.2 Enable Mode
  8. Application and Implementation
    1. 8.1 Application Information
    2. 8.2 Typical Application - Voltage Inverter
      1. 8.2.1 Design Requirements
      2. 8.2.2 Detailed Design Requirements
        1. 8.2.2.1 Efficiency
        2. 8.2.2.2 Power Dissipation
        3. 8.2.2.3 Capacitor Selection
        4. 8.2.2.4 Output Capacitor and Output Voltage Ripple
        5. 8.2.2.5 Input Capacitor
        6. 8.2.2.6 Flying Capacitor
      3. 8.2.3 Application Curve
  9. Power Supply Recommendations
  10. 10Layout
    1. 10.1 Layout Guidelines
    2. 10.2 Layout Example
  11. 11器件和文档支持
    1. 11.1 器件支持
      1. 11.1.1 Third-Party Products Disclaimer
    2. 11.2 接收文档更新通知
    3. 11.3 社区资源
    4. 11.4 商标
    5. 11.5 静电放电警告
    6. 11.6 Glossary
  12. 12机械、封装和可订购信息

特性

  • 输入电压:2.7V 至 5.5V
  • 200mA 输出电流
  • 将输入电源电压反相
  • 低电流脉频调制 (PFM) 模式操作
  • 2MHz 开关频率
  • 效率高达 90% 以上
  • 限流和热保护
  • 无电感

应用

  • 运算放大器电源
  • 接口电源
  • 数据转换器电源
  • 音频放大器电源
  • 便携式电子设备

说明

LM2776 CMOS 电荷泵电压转换器可将 2.7V 至 5.5V 范围内的正电压反相,从而获得对应的等值负电压。LM2776 采用三个低成本的电容即可提供 200mA 的输出电流,相比基于电感的转换器,解决了成本、尺寸和电磁干扰 (EMI) 多方面问题。

在大多数负载条件下,LM2776 的工作电流仅为 100μA,而工作效率高达 90% 以上,这对于需要高功率负电源的电池供电类系统而言堪称理想性能。

LM2776 一直以来始终采用 TI 的 6 引脚小外形尺寸晶体管 (SOT)-23 封装以保持小巧外形。

器件信息(1)

器件型号 封装 封装尺寸(标称值)
LM2776 SOT-23 (6) 2.90mm x 1.60mm
  1. 要了解所有可用封装,请见数据表末尾的可订购产品附录。

空格

空白

空白

典型应用

LM2776 TYPAPP.gif

输出阻抗与输入电压间的关系 (
IOUT = 100mA)

LM2776 D005_SNVSA56-LM2776.gif