ZHCSDM2A November   2014  – December 2014 TPS63024 , TPS630241 , TPS630242

PRODUCTION DATA.  

  1. 特性
  2. 应用范围
  3. 说明
  4. 修订历史记录
  5. Pin Configuration and Functions
  6. Specifications
    1. 6.1 Absolute Maximum Ratings
    2. 6.2 ESD Ratings
    3. 6.3 Recommended Operating Conditions
    4. 6.4 Thermal Information
    5. 6.5 Electrical Characteristics
    6. 6.6 Timing Requirements
    7. 6.7 Typical Characteristics
  7. Detailed Description
    1. 7.1 Overview
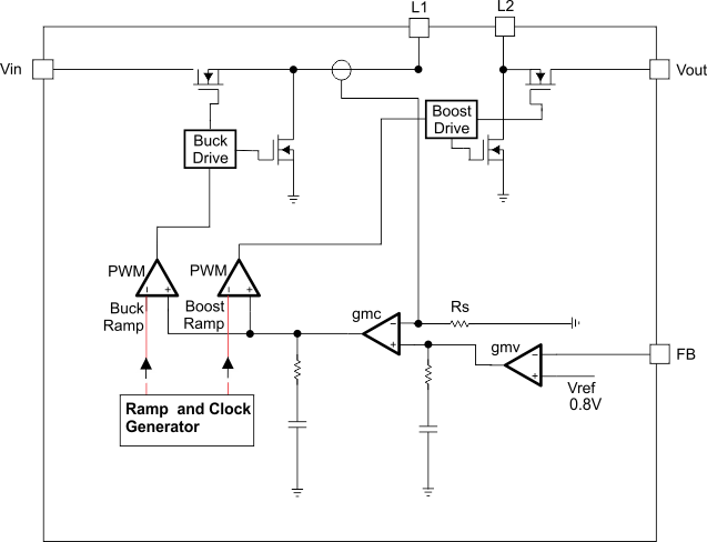
    2. 7.2 Functional Block Diagram
    3. 7.3 Feature Description
      1. 7.3.1 Undervoltage Lockout (UVLO)
      2. 7.3.2 Output Discharge Function
      3. 7.3.3 Thermal Shutdown
      4. 7.3.4 Softstart
      5. 7.3.5 Short Circuit Protection
    4. 7.4 Device Functional Modes
      1. 7.4.1 Control Loop Description
      2. 7.4.2 Power Save Mode Operation
      3. 7.4.3 Current Limit
      4. 7.4.4 Supply and Ground
      5. 7.4.5 Device Enable
  8. Application and Implementation
    1. 8.1 Application Information
    2. 8.2 Typical Application
      1. 8.2.1 Design Requirements
      2. 8.2.2 Detailed Design Procedure
        1. 8.2.2.1 Output Filter Design
        2. 8.2.2.2 Inductor Selection
        3. 8.2.2.3 Capacitor Selection
          1. 8.2.2.3.1 Input Capacitor
          2. 8.2.2.3.2 Output Capacitor
        4. 8.2.2.4 Setting The Output Voltage
      3. 8.2.3 Application Curves
  9. Power Supply Recommendations
  10. 10Layout
    1. 10.1 Layout Guidelines
    2. 10.2 Layout Example
  11. 11器件和文档支持
    1. 11.1 器件支持
      1. 11.1.1 Third-Party Products Disclaimer
    2. 11.2 文档支持
      1. 11.2.1 相关文档 
    3. 11.3 相关链接
    4. 11.4 商标
    5. 11.5 静电放电警告
    6. 11.6 Glossary
  12. 12机械、封装和可订购信息

特性

  • 支持降压和升压运行间自动和无缝转换的实际降压或升压运行
  • 输入电压范围 2.3V 至 5.5V
  • 1.5A 持续输出电流:VIN ≥ 2.5V,VOUT = 3.3V
  • 可调和固定输出电压
  • 在降压或升压模式中效率高达 95%,而在 VIN = VOUT 时,效率高达 97%
  • 2.5MHz 典型开关频率
  • 运行静态电流 35μA
  • 集成软启动
  • 省电模式
  • 真正关断功能
  • 输出电容器放电功能
  • 过热保护和过流保护
  • 宽电容值选择
  • 小型 1.766mm x 2.086mm,20 引脚晶圆级芯片尺寸 (WCSP) 封装

应用范围

  • 手机、智能电话
  • 平板个人电脑
  • 个人电脑和智能手机配件
  • 负载点稳压
  • 电池供电类 应用

说明

TPS63024 是一款高效、低静态电流降压-升压转换器,此转换器适用于输入电压会高于或低于输出的应用。在升压模式下,输出电流可高达 1.5A,而在降压模式下,输出电流可高达 3A。开关内的最大平均电流被限制在 3A(典型值)。TPS63024 根据输入电压在降压或升压模式之间自动切换,以便在整个输入电压范围内调节输出电压,从而确保两个模式间的无缝转换。此降压-升压转换器基于一个使用同步整流的固定频率、脉宽调制 (PWM) 控制器以获得最高效率。在低负载电流情况下,此转换器进入省电模式,以便在整个负载电流范围内保持高效率。有一个使用户能够在自动 PFM/PWM 模式运行和强制 PWM 运行之间进行选择的 PFM/PWM 引脚。在 PWM 模式期间,通常使用一个 2.5MHz 的固定频率。使用一个外部电阻分压器可对输出电压进行编程,或者在芯片上对输出电压进行内部固定。转换器可被禁用以最大限度地减少电池消耗。在关机期间,负载从电池上断开。此器件采用 20 引脚,1.766mm x 2.086 mm,WCSP 封装。

器件信息(1)

器件型号 封装 封装尺寸(标称值)
TPS63024 芯片尺寸球状引脚栅格阵列 (DSBGA) (20) 1.766mm x 2.086mm
TPS630241
TPS630242
  1. 如需了解所有可用封装,请参阅产品说明书末尾的可订购产品附录。

器件比较

器件编号 VOUT
TPS63024 可调节
TPS630241 2.9V
TPS630242 3.3 V

典型应用

TPS63024 TPS630241 TPS630242 schematicfront7.gif

效率与输出电流间的关系

TPS63024 TPS630241 TPS630242 Figure2rev1_SLVSCK8.gif