ZHCSCV7 August 2014 DRV8833C
PRODUCTION DATA.
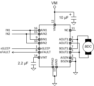
DRV8833C 为玩具、打印机及其他机电一体化应用提供了一款双桥电机驱动器解决方案。
该器件具有两个 H 桥驱动器,能够驱动两个直流电刷电机、一个双极性步进电机、螺线管或其它电感性负载。
每个 H 桥输出都包括一对 N 通道和 P 通道金属氧化物半导体场效应晶体管 (MOSFET) 以及用于调节绕组电流的电路。 借助正确的印刷电路板 (PCB) 设计,DRV8833C 的每个 H 桥能够持续驱动高达 700mA RMS(或 DC)(在 25°C 采用 5V VM 电源时)。该器件可支持每个 H 桥高达 1A 的峰值电流。 在较低的 VM 电压条件下,电流能力略有下降。
输出引脚发生故障时,还可提供用于过流保护、短路保护、UVLO 和过热保护的内部关断功能。 另外,还提供了一种低功耗睡眠模式。
| 部件号 | 封装 | 封装尺寸(标称值) |
|---|---|---|
| DRV8833C | HTSSOP (16) | 5.00mm x 6.40mm |
| 四方扁平无引线 (QFN) (16) | 3.00mm x 3.00mm |
