ZHCSBX1B NOVEMBER   2013  – December 2014 TPS53915

PRODUCTION DATA.  

  1. 特性
  2. 应用范围
  3. 说明
  4. 修订历史记录
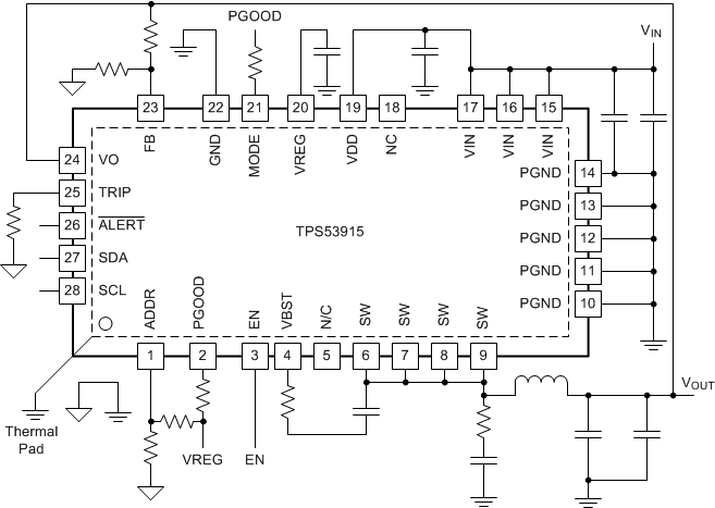
  5. Pin Configuration and Functions
  6. Specifications
    1. 6.1 Absolute Maximum Ratings
    2. 6.2 ESD Ratings
    3. 6.3 Recommended Operating Conditions
    4. 6.4 Thermal Information
    5. 6.5 Electrical Characteristics
    6. 6.6 Typical Characteristics
    7. 6.7 Thermal Performance
  7. Detailed Description
    1. 7.1 Overview
    2. 7.2 Functional Block Diagrams
    3. 7.3 Feature Description
      1. 7.3.1  Powergood
      2. 7.3.2  D-CAP3 Control and Mode Selection
      3. 7.3.3  D-CAP3 Mode
      4. 7.3.4  Sample and Hold Circuitry
      5. 7.3.5  Adaptive Zero-Crossing
      6. 7.3.6  Forced Continuous-Conduction Mode
      7. 7.3.7  Current Sense and Overcurrent Protection
      8. 7.3.8  Overvoltage and Undervoltage Protection
      9. 7.3.9  Out-Of-Bounds Operation (OOB)
      10. 7.3.10 UVLO Protection
      11. 7.3.11 Thermal Shutdown
    4. 7.4 Device Functional Modes
      1. 7.4.1 Auto-Skip Eco-Mode Light-Load Operation
      2. 7.4.2 Forced Continuous-Conduction Mode
    5. 7.5 Programming
      1. 7.5.1  The PMBus General Descriptions
      2. 7.5.2  PMBus Slave Address Selection
      3. 7.5.3  PMBus Address Selection
      4. 7.5.4  Supported Formats
        1. 7.5.4.1 Direct Format: Write
        2. 7.5.4.2 Combined Format: Read
        3. 7.5.4.3 Stop-Separated Reads
      5. 7.5.5  Supported PMBus Commands
        1. 7.5.5.1 Unsupported PMBus Commands
        2. 7.5.5.2 OPERATION [01h] (R/W Byte)
        3. 7.5.5.3 ON_OFF_CONFIG [02h] (R/W Byte)
        4. 7.5.5.4 WRITE_PROTECT [10h] (R/W Byte)
      6. 7.5.6  CLEAR_FAULTS [03h] (Send Byte)
      7. 7.5.7  STORE_DEFAULT_ALL [11h] (Send Byte)
      8. 7.5.8  RESTORE_DEFAULT_ALL [12h] (Send Byte)
      9. 7.5.9  STATUS_WORD [79h] (Read Word)
      10. 7.5.10 CUSTOM_REG (MFR_SPECIFIC_00) [D0h] (R/W Byte)
      11. 7.5.11 DELAY_CONTROL (MFR_SPECIFIC_01) [D1h] (R/W Byte)
      12. 7.5.12 MODE_SOFT_START_CONFIG (MFR_SPECIFIC_02) [D2h] (R/W Byte)
      13. 7.5.13 FREQUENCY_CONFIG (MFR_SPECIFIC_03) [D3h] (R/W Byte)
      14. 7.5.14 VOUT_ADJUSTMENT (MFR_SPECIFIC_04) [D4h] (R/W Byte)
      15. 7.5.15 Output Voltage Fine Adjustment Soft Slew Rate
      16. 7.5.16 VOUT_MARGIN (MFR_SPECIFIC_05) [D5h] (R/W Byte)
      17. 7.5.17 Output Voltage Margin Adjustment Soft-Slew Rate
      18. 7.5.18 UVLO_THRESHOLD (MFR_SPECIFIC_06) [D6h]
  8. Application and Implementation
    1. 8.1 Application Information
    2. 8.2 Typical Application
      1. 8.2.1 Design Requirements
      2. 8.2.2 Detailed Design Procedure
        1. 8.2.2.1 Choose the Switching Frequency
        2. 8.2.2.2 Choose the Operation Mode
        3. 8.2.2.3 Choose the Inductor
        4. 8.2.2.4 Choose the Output Capacitor
        5. 8.2.2.5 Determine the Value of R1 and R2
      3. 8.2.3 Application Curves
  9. Power Supply Recommendations
  10. 10Layout
    1. 10.1 Layout Guidelines
    2. 10.2 Layout Example
  11. 11器件和文档支持
    1. 11.1 文档支持
    2. 11.2 商标
    3. 11.3 静电放电警告
    4. 11.4 术语表
  12. 12机械、封装和可订购信息

1 特性

  • 集成的 13.8mΩ 和 5.9mΩ 金属氧化物半导体场效应晶体管 (MOSFET) 支持 12A 连续输出电流
  • 可通过 PMBus™SWIFT™
    • 来调节:电压裕量和调节
    • 软启动时间
    • 加电延迟
    • VDD 欠压闭锁 (UVLO) 电平
    • 故障报告
    • 开关频率
  • 支持所有陶瓷输出电容
  • 基准电压 600mV(耐受幅度 ±0.5%)
  • 输出电压范围:0.6V 至 5.5V
  • D-CAP3™控制模式,此模式具有快速负载阶跃响应
  • 针对轻负载时高效率的自动跳跃 Eco-mode™模式
  • 针对严格输出纹波和电压要求的强制连续传导模式 (FCCM)
  • 8 个介于
    200kHz 至 1MHz 之间的可选频率设置
  • 3.5mm × 4.5mm, 28 引脚,四方扁平无引线 (QFN) 封装

2 应用范围

3 说明

TPS53915 是一款具有自适应接通时间 D-CAP3 控制模式的小尺寸,同步降压转换器。此器件使空间受限电源系统易于使用,并且外部组件数量较少。

该器件 特有 高性能集成 MOSFET、精度为 0.5% 的 0.6V 电压基准和一个集成的升压开关。具有竞争力的 特性 包括:极低外部组件数量、快速负载瞬态响应、自动跳跃模式操作、内部软启动控制,并且无需补偿。此外,该器件还 具备 可编程性和故障报告特性,这些特性通过 PMBus™实现,以简化电源设计。

强制持续传导模式有助于满足数字信号处理器 (DSP) 和现场可编程门阵列 (FPGA) 性能实现所要求的严格电压调节精度。TPS53915 采用 28 引脚 QFN 封装,并且在 -40°C 至 85°C 的环境温度范围内额定运行。

器件信息(1)

器件型号 封装 封装尺寸(标称值)
TPS53915 VQFN-CLIP (28) 4.50mm x 3.50mm
  1. 要了解所有可用封装,请见数据表末尾的可订购产品附录。

简化电路原理图

TPS53915 simp_app1_slusas9.gif

效率与输出电流间的关系

TPS53915 C003_SLUSBN5.png