ZHCABC6 June   2021 INA185 , INA2181 , INA240 , TLV9061 , TLV9062

 

  1.   1

输入 输出 误差 电源
ILOAD 最小值 ILOAD 最大值 VCM IOUT 最小值 IOUT 最大值 带宽 ILOAD > 45A IDD VS Vee
5A 304A 12V 42.1µA 1.6842mA 400kHz 满量程时最大为 2.1% N × (2.4mA + 750µA) + IOUT 5V GND (0V)

设计说明

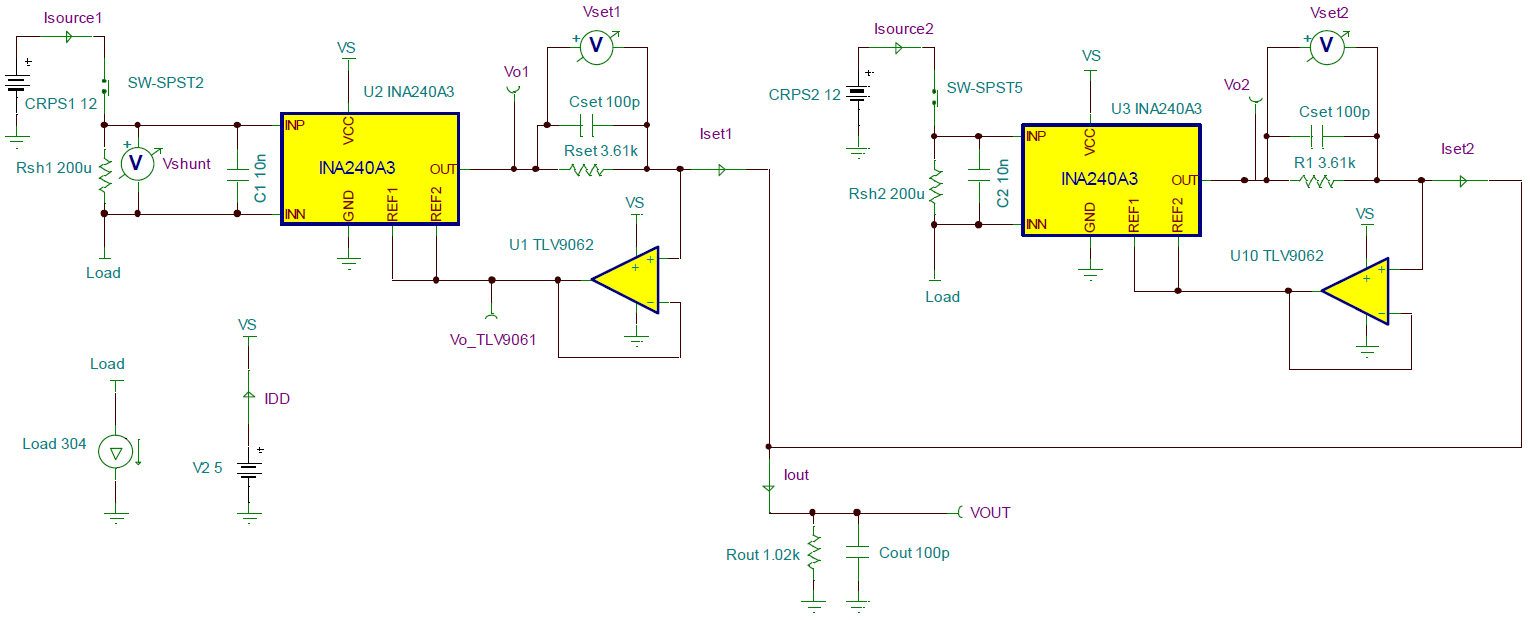
该电路演示了如何使用 Howland 电流泵方法和运算放大器将电压输出电流检测放大器 (CSA) 转换为电流输出电路。此外,该电路还演示了如何设计两个独立电路来测量为一个负载供电的两个独立但冗余的电源。

GUID-83EB7099-4076-40CC-AF41-AE5802909BB9-low.png

设计说明

  1. 电流检测放大器入门 视频系列介绍了使用电流检测放大器的实现、误差源和高级主题。
  2. 选择精度为 0.1% 的电阻器来限制电流较大时的增益误差。
  3. 输出电流 (IOUT) 来自 VS 电源,使电流检测放大器的 IQ 增大。
  4. 使用 CSA (INA240A3) 的 VOUT 与 IOUT 曲线(“爪形曲线”)来设置最大功耗期间的 IOUT 极限值。如果需要更高的信号电流,可以在电流检测放大器的输出端添加一个运算放大器缓冲器。输出端的缓冲器允许较小的 ROUT
  5. 对于具有更高母线电压的应用,只需替换为具有更高额定输入电压的双向电流检测放大器。
  6. VOUT 电压是运算放大器的输入共模电压 (VCM)。
  7. 考虑到施加了已知的检测电流并且电路工作在线性区域,因此可通过单点校准来校准失调误差。增益误差校准需要两点校准。
  8. 添加一个小型前馈电容器 (CSET) 可增加带宽并减少达到电流阶跃响应所需的 VOUT 建立时间。过多增加 CSET 会在系统增益曲线中增加增益峰化,从而导致输出过冲到阶跃响应。
  9. 按照数据表中印刷电路板 (PCB) 布局的最佳实践:将去耦电容器放置在靠近 VS 引脚的位置,将 IN+ 和 IN– 的输入迹线布线为差分对,等等。


设计步骤

  1. 选择一个满足共模电压要求的可用电流检测放大器 (CSA)。对于此设计,选择 INA240A3。
    • 请注意,为系统选择最佳 CSA 需要平衡 CSA 失调、CSA 增益误差、分流电阻器额定功率,因此整个电路设计可能需要多次迭代才能在负载的整个动态范围内实现符合条件的误差。
  2. 确定 INA240A3 的最大输出电流 (ISET_100%) 和最大输出摆幅 (VO_ISYS_MAX)。使用数据表中的输出电流与输出电压曲线。对于本设计,选择最大 ISET 为 850µA,最大输出摆幅为 {Vs – 0.2V} = 4.8V = VO_ISYS_MAX
  3. 鉴于 ADC 满量程范围 (VADC_FSR = 1.8V)、要测量的源数量 (N = 2) 以及源处于 100% 功率 (ISET_100% = 850µA) 时的最大 CSA 输出电流,计算将 ADC 信号电流转换为信号电压的最大允许 ROUT。对于此设计,选择 ROUT = 1020Ω。
    I O U T _ I S Y S _ M A X =   T o t a l   s i g n a l   c u r r e n t   f r o m   a l l   N   c h a n n e l s   W h e n   s y s t e m / l o a d   c u r r e n t   i s   a t   i t s   m a x i m u m   ( 304 - A ) I S E T 1 _ 100 % =   S i g n a l   c u r r e n t   f r o m   I N A 240 A 3   c h a n n e l   1   W h e n   S o u r c e   1   i s   a t   100 %   p o W e r   ( 152 - A ) V A D C _ F S R = V O U T _ I S Y S _ M A X < 1.8 V I O U T _ I S Y S _ M A X = I S E T 1 _ 100 % + I S E T 2 _ 100 % = I S E T _ 100 % × N V O U T _ I S Y S _ M A X = I O U T _ I S Y S _ M A X × R O U T R O U T < V O U T _ I S Y S _ M A X I O U T _ I S Y S _ M A X = 1.8 V 850 µ A) × 2 = 1058.82 Ω R O U T = 1020 Ω , 0.1 % V O U T _ I S Y S _ M A X = 1.734 V < 1.8 V
  4. 使用以下方程组,我们可以求解允许的最小 RSET。对于此设计,选择 RSET = 3610Ω。
    V O U T _ I S Y S _ M A X = I O U T _ I S Y S _ M A X × R O U T V O U T _ I S Y S _ M A X = V O _ I S Y S _ M A X - V S E T _ 100 % V S E T _ 100 % = I S E T _ 100 % × R S E T R S E T V O _ I S Y S _ M A X - I S E T _ 100 % × R O U T × N I S E T _ 100 % R S E T V O _ I S Y S _ M A X I S E T _ 100 % - ( R O U T × N ) = 3607.06 Ω R S E T = 3610 Ω , 0.1 %
  5. 使用以下方程组,求解允许的最大分流电阻器。对于此设计,选择 RSHUNT = 200µΩ。
    V S E T 1 _ 100 % = R S E T × I S E T 1 _ 100 % = 3610 Ω × 850 µ A = 3.0685 V V S H U N T _ 100 % = V S E T 1 _ 100 % G a i n I N A 240 A 3 = 3.0685 V 100 V V = 30.685 m V R S H U N T V S H U N T _ 100 % I S O U R C E _ 100 % = 30.685 m V 152 A R S H U N T 201.88 µ Ω R S H U N T = 200 µ Ω , 1 %
  6. 检查确保当电路检测到最小所需的 5% 的拉电流时, TLV9061 的共模电压 (VCM) 和输出电压 (VO_TLV9061) 处于工作区域内。TLV9061 器件是一种轨到轨输入输出 (RRIO) 运算放大器,因此它可在非常小的 VCM 和输出电压下工作,但 AOL 可变。数据表中 CMRR 和 AOL 的测试条件表明,选择 VOUT_5% ≥ 40mV 可在电路检测到最小负载电流时提供足够的 AOL
    • 如果需要较低的工作 VCM,则考虑为负电源引脚提供一个较小的负电压源,以扩展运算放大器或电流检测放大器的范围。
      V O _ M I N _ T L V 9061 = 40 m V V S H U N T _ 5 % = 5 % × I S O U R C E _ M A X × R S H U N T = 7.6 A) × 200 µ Ω V S H U N T _ 5 % = 1.52 m V V O U T _ 5 % = V S H U N T _ 5 % × G a i n × R O U T R S E T V O U T _ 5 % = 42.94 m V > V O _ M I N _ T L V 9061
  7. 使用以下等式,计算源动态范围内的最坏情况下的总 RSS 误差,并将其制成表格。
    R E M A X _ P = M a x   P o s i t i v e   R e l a t i v e   E r r o r = V O U T _ M A X - V O U T _ T Y P V O U T _ T Y P R E M A X _ N = M a x   N e g a t i v e   R e l a t i v e   E r r o r = V O U T _ M I N - V O U T _ T Y P V O U T _ T Y P E R S S = e V O S _ C S A) 2 + e V O S _ O P A 2 + e R S H U N T 2 + e G a i n _ C S A) 2 + e R O U T 2 + e R S E T 2 V O U T _ T Y P = I S O U R C E 1 × R S H U N T _ T Y P × G T Y P × R O U T _ T Y P R S E T _ T Y P V O U T _ M A X = [ ( I S O U R C E 1 × R S H U N T _ M A X + V O S _ C S A _ M A X ) × G M A X _ C S A + V O S _ O P A _ M A X ] × R O U T _ M A X R S E T _ M I N V O U T _ M I N = [ ( I S O U R C E 1 × R S H U N T _ M I N - V O S _ C S A _ M A X ) × G M I N _ C S A - V O S _ O P A _ M A X ] × R O U T _ M I N R S E T _ M A X
    T M A X = 80 o C Δ T M A X = 80 o C - 25 ° C = 55 ° C R S H U N T = 200 µ Ω ,   0.1 % ,   175 p p m ° C V V S = 5 V ; V C M = 12 V V O S I _ O P A = ± 2 m V V O S _ O P A _ C M R R = | V O U T   -   2.5 V | × 10 ( - 80 d B / 20 d B ) V O S _ O P A _ M A X = V O S I _ O P A + V O S _ O P A _ C M R R + Δ T M A X   ×   ( 530 n V ° C ) V O S I _ C S A _ M A X = ± 25 µ V V O S _ C S A _ C M R R _ M A X = | 12 V - V C M | × 10 ( - C M R R M I N 20 d B ) = 0 V O S _ C S A _ P S R R _ M A X = | 5 V - V V S | × P S R R M A X = 0 V O S _ D r i f t _ M A X = Δ T M A X × ( Δ V O S Δ T ) = 55 ° C × ( 250 n V ° C ) = ± 13.75 µ V V O S _ C S A _ M A X = V O S I _ M A X + V O S _ C M R R + V O S _ P S R R + V O S _ D r i f t V O S _ C S A _ M A X = ± 38.75 μ V e V O S _ C S A = V O S _ C S A _ M A X V S H U N T _ I D E A L × 100 e V O S _ O P A = V O S _ O P A _ M A X V S E T _ I D E A L × 100 e R = e R T O L E R A N C E + e R D R I F T e R S H U N T = 1 % + Δ T M A X × T C = 1 % + 55 ° C × ( 175 p p m ° C ) × 10 - 4 = 1.963 % e R S E T = e R O U T = 1 %   + 55 ° C × ( 50 p p m ° C ) × 10 - 4 = 1.275 % e G A I N _ C S A _ 25 C = ± 0.2 % e G A I N _ D r i f t _ C S A _ M A X = Δ T M A X   ×   ( 2.5 p p m ° C ) × 10 - 4 = ± 0.01375 % G M A X = G T Y P × 1 + e 25 C _ M A X + e D r i f t _ M A X = 100   V V × 1.002138 = 100.2138   V V G M I N = G T Y P × ( 1 -   e 25 C _ M A X   -   e D r i f t _ M A X ) = 100   V V × ( 0.997862 ) = 99.7862     V V
  8. 绘制总误差与负载电流的函数关系图
    GUID-8E3F28FE-23DA-4CCC-9EA9-462BDC26FC4A-low.png

设计仿真

直流仿真结果

下图展示了 5A 至 304A 负载电流的线性输出响应。

GUID-F8654E9C-C9D7-407C-AC22-BBC9B325032C-low.png

交流仿真结果 – ILOAD 至 IOUT (VOUT) 电路增益

GUID-A8801B40-87DC-4F0A-A44D-E3D37763FA1D-low.png

设计参考资料

有关TI综合电路库的信息,请参阅《模拟工程师电路手册》

电流检测放大器入门视频系列

https://training.ti.com/getting-started-current-sense-amplifiers

TI.com 上的电流检测放大器

http://www.ti.com.cn/zh-cn/amplifier-circuit/current-sense/products.html

Howland 电流泵的综合研究

http://www.ti.com/analog/docs/litabsmultiplefilelist.tsp?literatureNumber=snoa474a&docCategoryId=1&familyId=78

如需 TI 工程师的直接支持,请登陆 E2E 社区

https://e2echina.ti.com/

设计中采用的电流检测放大器

INA240A3
VS 2.7V 至 5.5V(工作电压)
VCM –4V 至 80V
相对于 VS 的摆幅 (VSP) VS – 0.2V
VOS 在 VCM 等于 12V 时为 ±25µV
IQ_MAX 2.4mV
IIB 在 12V 时为 90µA
BW 400kHz
通道数 1
封装尺寸(包括引脚) 4mm × 3.91mm
www.ti.com.cn/product/cn/ina240

设计中采用的运算放大器

TLV9061(TLV9061S 为关断版本)
VS 1.8V 至 5.5V
VCM (V–) – 0.1V < VCM < (V+) + 0.1V
CMRR 103dB
AOL 130dB
VOS ±1.6mV(最大值)
IQ 750µA(最大值)
IB(输入偏置电流) ±0.5pA
GBP(增益带宽积) 10MHz
通道数 1(提供 2 通道和 4 通道封装)
封装尺寸(包括引脚) 0.80mm × 0.80mm
www.ti.com.cn/product/cn/tlv9061