ZHCAAD8B March   2020  – June 2021 DRV8816 , DRV8847 , ISO1212 , LM79L , LP2951 , TLV704 , TPS54202 , TPS560430 , TPS561201 , TPS715A , TPS7A30 , UCC28700

 

  1.   商标
  2. 1引言
  3. 2EVSE 中的辅助电源树架构
    1. 2.1 低待机功率树,以符合能源之星标准
  4. 3使用半桥驱动器的继电器或接触器驱动
  5. 4继电器或接触器焊接检测
  6. 5结论
  7. 6参考文献
  8. 7修订历史记录

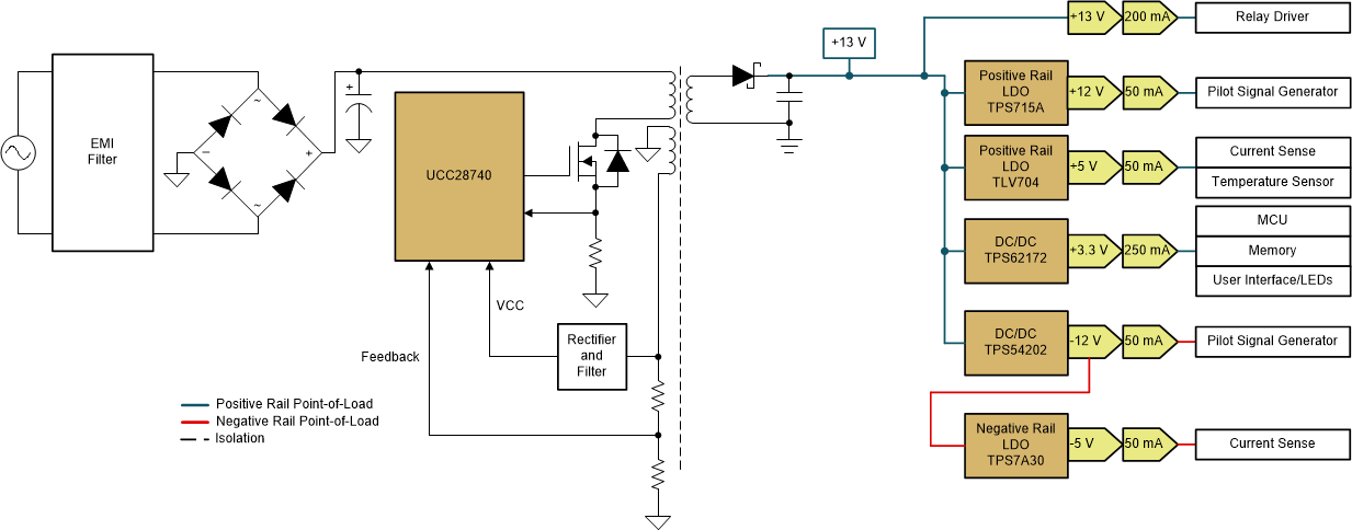
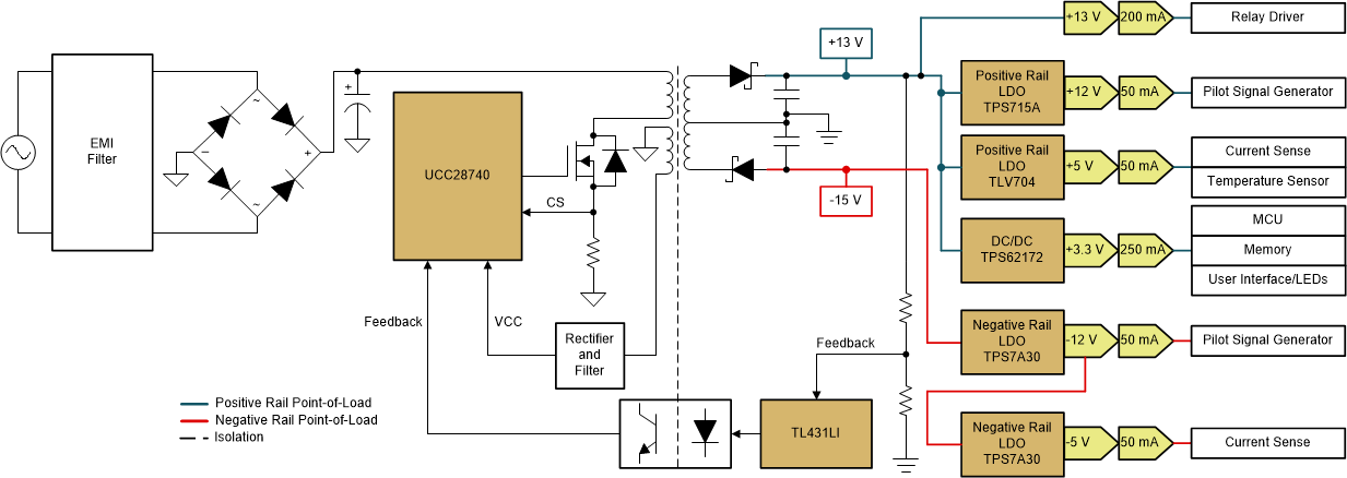
低待机功率树,以符合能源之星标准

大多数电动汽车充电器通常在 85% 的使用时间内都处于待机状态。与标准电动汽车充电器相比,符合能源之星认证的电动汽车充电器在待机模式(即不为车辆充电)下所需的能量平均减少 40%。通过使用符合能源之星认证的充电器,消费者和企业能够显著降低其充电成本。

图 2-3图 2-4 重点介绍了电源树的低待机变体的实现方式以及 EVSE 设计中的外设要求。

GUID-5EF7EC29-7AD2-4221-B2E1-CE2E0741EFDB-low.gif图 2-3 多路输出反激后跟低待机 LDO 和直流/直流
GUID-16D7E48C-D12B-4C48-BA8D-A2FF94719A19-low.gif图 2-4 单路输出反激后跟低待机 LDO 和直流/直流