ZHCA921B December 2018 – September 2024 ADS124S08
| AVDD | AVSS、DGND | DVDD、IOVDD |
|---|---|---|
| 3.3V | 0V | 3.3V |
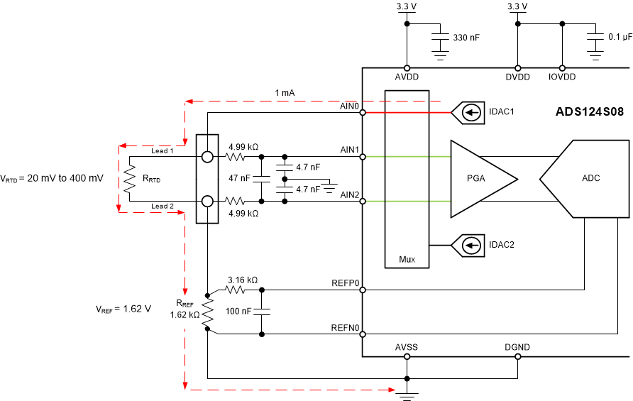
该设计指南介绍了如何使用 ADS124S08 实现双线 RTD 温度测量。本设计对 温度测量范围为 –200°C 至 850°C的PT100型的RTD进行比率测量。本设计包括设置ADC配置寄存器、配置伪代码和从设备中读取信息。此电路可用于 PLC 模拟输入模块、实验室仪表 和工厂自动化 等应用。更多有关使用各种 RTD 接线配置进行精确 ADC 测量的信息,请参阅《RTD 测量基本指南》。

例如,如果温度测量范围为 −200°C 至 850°C,那么 PT100 RTD 的测量范围约为20Ω至400Ω。基准电阻器必须大于最大 RTD 值。基准电阻和 PGA 增益决定了测量的正满度范围。
该设计中的激励电流源选择为 1mA。这可以最大程度地增大 RTD 电压的值,同时使 RTD 的自热较低。对于小型薄膜元件,RTD 自热系数的典型范围为 2.5mW/°C,对于较大的线绕元件,该范围为 65mW/°C。在最大 RTD 电阻值下激励电流为 1mA 时,RTD 中的功耗小于 0.4mW,并将自热导致的测量误差保持在 0.01°C 以内。
在选择 IDAC 电流强度之后,设置 RREF = 1620Ω。这会将基准设为 1.62V,最大 RTD 电压为 400mV。基准电压充当电平转换,以使输入测量接近中位电压,从而使测量处于 PGA 输入工作范围之内。使用这些值, PGA 增益可以设置为 4,以便最大 RTD 电压接近正满度范围而不超过它。
基准电阻器 RREF必须是具有高精度和低漂移的精密电阻器。RREF 中的任何误差都反映了 RTD 测量中的相同误差。所示出的 REFP0 和 REFN0 引脚作为开尔文连接与 RREF 电阻器相连,以获得最佳的基准电压测量值。这消除了作为基准电阻测量误差的一切串联电阻。
使用最大 RTD 电阻,ADC 输入电压按以下公式计算。
首先,假设增益为 4, AVDD 为 3.3V,AVSS 为 0V 时,验证 VAIN1 和 VAIN2 是否在 PGA 的输入范围内。如 ADS124S0x 具有 PGA 和电压基准的低功耗、低噪声、高集成度、6 通道和 12 通道、4kSPS、24 位 Δ-Σ ADC 数据表中所示,绝对输入电压必须满足以下条件:
由于AIN1 和 AIN2 的最大和最小输入电压(2.02V 和 1.62V)介于 0.75V 和 2.55V 之间,因此输入处于 PGA 工作范围之内。
其次,验证 IDAC 输出引脚上的电压是否处于电源顺从电压范围之内。IDAC 引脚是 AIN0,其电压与 AIN1 相同。在最大电压下,VAIN0 为
2.02V。如《具有 PGA 和电压基准的 ADS124S0x 低功耗、低噪声、高集成度、6 /12 通道、 4kSPS 、24 位 、Δ-Σ ADC》 数据表中的“电气特性”表所示,对于 1mA 的 IDAC 电流,IDAC 的输出电压必须介于 AVSS 和 AVDD − 0.6V 之间。在该示例中,当 AVDD = 3.3V 时,IDAC 输出必须满足:
结合之前的结果,满足IDAC 的输出顺从性。
此设计包含差分和共模输入 RC 滤波。差分输入滤波的带宽设置为至少比 ADC 的数据速率高 10 倍。共模电容器选择为差分电容器值的 1/10。由于电容器的选择,共模输入滤波的带宽比差分输入滤波带宽大约高 20 倍。虽然串联滤波电阻器会提供一定程度的输入保护,但应使输入电阻器保持低于 10kΩ,以便为 ADC 提供适当的输入采样。
在进行输入滤波的情况下,差分信号以低于共模信号的频率衰减,共模信号会被器件的 PGA 显著抑制。共模电容器的失配会导致非对称噪声衰减,表现为差分输入噪声。当差分信号的带宽较低时,可降低输入共模电容器失配的影响。ADC 输入和基准输入的输入滤波是针对相同的带宽进行设计的。
在此设计中,采用 ADS124S08 的低延迟滤波器将数据速率选择为20SPS。这种滤波提供了具有单周期稳定和抑制 50Hz 和 60Hz 线路噪声能力的低噪声测量。对于 ADC 输入滤波,通过以下公式近似计算差分滤波和共模滤波的带宽频率。
对于 ADC 输入滤波,RIN = 4.99kΩ,CIN_DIFF = 47nF,CIN_CM = 4.7nF。这将差分滤波器带宽设置为 330Hz,将共模滤波器带宽设置为 5kHz。
通过以下公式近似计算基准输入滤波的带宽。
对于基准输入滤波,RIN_REF = 3.16kΩ,CREF = 100nF。这将基准滤波器带宽设置为 330Hz。由于REFN0 设置为接地,因此去除了共模滤波。可能无法匹配 ADC 输入和基准输入滤波。然而,保持带宽接近可以减少测量中的噪声。
有关输入滤波的组件选择的深入分析,请参阅使用 ADS1148 和 ADS1248 系列器件进行 RTD 比例测量和滤波 应用报告。
RTD 测量通常是比率测量。使用比率测量,无需将 ADC 输出代码转换为电压。这意味着输出代码仅作为基准电阻器的比率给出测量值,无需激励电流的精确值。唯一的要求是流经 RTD 和基准电阻器的电流相同。
下面显示了针对 24 位 ADC 的测量转换公式:
ADC 将测量值转换为 RTD 等效电阻。由于 RTD 响应的非线性,电阻到温度的转换需要通过公式或查找表进行计算。更多有关 RTD 电阻到温度转换的信息,请参阅《RTD 测量基本指南》。
| 寄存器地址 | 寄存器名称 | 设置 | 说明 |
|---|---|---|---|
| 02h | INPMUX | 12h | 选择 AINP = AIN1,AINN = AIN2 |
| 03h | PGA | 0Ah | 启用 PGA,增益 = 4 |
| 04h | DATARATE | 14h | 连续转换模式,低延迟滤波器,20SPS 数据速率 |
| 05h | REF | 12h | 启用正基准缓冲器,禁用负基准缓冲器,选择 REFP0 和 REFN0 基准输入,始终开启内部基准。 |
| 06h | IDACMAG | 07h | IDAC 大小设置为 1mA |
| 07h | IDACMUX | F0h | IDAC1 设置为 AIN0,禁用 IDAC2 |
| 08h | VBIAS | 00h | VBIAS 未用于任何输入 |
| 09h | SYS | 10h | 正常工作模式 |
下面显示了伪代码序列以及设置器件和与ADC接口的微控制器,以便在连续转换模式下从 ADS124S0x 获取后续读数。专用的 DRDY 引脚指示新转换数据的可用性。在使用 STATUS 字节和 CRC 数据验证的情况下显示伪代码。ADS124S08 固件示例代码可从 ADS124S08 产品文件夹中获得。
Configure microcontroller for SPI mode 1 (CPOL = 0, CPHA = 1)
Configure microcontroller GPIO for /DRDY as a falling edge triggered interrupt input
Set CS low;
Send 06;// RESET command to make sure the device is properly reset after power-up
Set CS high;
Set CS low;// Configure the device
Send 42// WREG starting at 02h address
05// Write to 6 registers
12// Select AINP = AIN1 and AINN = AIN2
0A// PGA enabled, Gain = 4
14// Continuous conversion mode, low-latency filter, 20-SPS data rate
12// Positive reference buffer enabled, negative reference buffer disabled
// REFP0 and REFN0 reference selected, internal reference always on
07// IDAC magnitude set to 1 mA
F0;// IDAC1 set to AIN0, IDAC2 disabled
Set CS high;
Set CS low; // For verification, read back configuration registers
Send 22// RREG starting at 02h address
05// Read from 6 registers
00 00 00 00 00 00;// Send 6 NOPs for the read
Set CS high;
Set CS low;
Send 08;// Send START command to start converting in continuous conversion mode;
Set CS high;
Loop
{
Wait for DRDY to transition low;
Set CS low;
Send 12// Send RDATA command
00 00 00;// Send 3 NOPs (24 SCLKs) to clock out data
Set CS high;
}
Set CS low;
Send 0A;//STOP command stops conversions and puts the device in standby mode;
Set CS to high;
| RTD 电路拓扑 | 优势 | 劣势 |
|---|---|---|
| 双线 RTD,低侧基准 | 最经济 | 精度最低,无引线电阻消除 |
| 三线 RTD,低侧基准,两个 IDAC 电流源 | 允许引线电阻消除 | 对 IDAC 电流失配敏感,可以通过交换 IDAC 电流并对两次测量求平均值来消除失配 |
| 三线 RTD,低侧基准,一个 IDAC 电流源 | 允许引线电阻消除 | 需要进行两次测量,第一次用于 RTD 测量,第二次用于引线电阻消除 |
| 三线 RTD,高侧基准,两个 IDAC 电流源 | 允许引线电阻消除,与使用低侧基准相比,对IDAC失配的敏感度更低。 | 需要额外的电阻器进行偏置,增加的电压可能与低电源操作不兼容 |
| 四线 RTD,低侧基准 | 精度最高,无引线电阻误差 | 最昂贵 |
| 器件 | 主要特性 | 链路 | 其他可能的器件 |
|---|---|---|---|
| ADS124S08 | 用于精密传感器测量且具有 PGA 和电压基准的 24 位、4kSPS、12 通道 Δ-Σ ADC | 适用于传感器测量且具有 PGA 和电压基准的 24 位、4kSPS、12 通道 Δ-Σ ADC | 精密 ADC |
| ADS114S08(1) | 用于精密传感器测量且具有 PGA 和电压基准的 16 位、4kSPS、12 通道 Δ-Σ ADC | 适用于传感器测量且具有 PGA 和电压基准的 16 位、4kSPS、12 通道 Δ-Σ ADC |
其他资源