ZHCA802B February 2018 – September 2024 ADS8689 , ISO7741
| 输入 | ADC 输入 | 数字输出 ADS7042 |
|---|---|---|
| VinMin = –12.288V | AIN_P = –12.288V,AIN_N = 0V | 8000H 或 -3276810 |
| VinMax = 12.288V | AIN_P = 12.288V,AIN_N = 0V | 7FFFH 或 3276710 |
| 电源 | ||
|---|---|---|
| AVDD | Vee | Vdd |
| 5V | 6.5V | 5V |
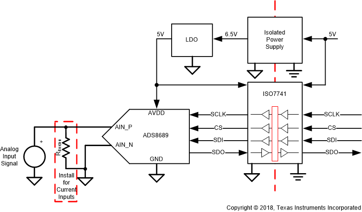
此设计展示了一款能够在最大吞吐量下实现全面交流性能的数字隔离式高压 SAR ADC。此设计旨在用于通道间隔离式模拟输入模块,还可用于测量具有极大共模的信号。可编程逻辑控制器、模拟输入模块以及许多 4mA 至 20mA 信号应用都受益于此设计。有关这些应用的隔离式电源设计的详细信息,请参阅隔离式电源低噪声电路:5V、100mA。本指导手册包含设计文件链接。
此电路实施适用于模拟输入模块、心电图 (ECG)、脉动式血氧计 和临床患者监护仪 等应用。

| 规格 | 计算值 | 测得值 |
|---|---|---|
| SCLK 频率 | 6.66MHz | 6.67MHz |
| 采样速率 | 100ksps | 100ksps |
| 信噪比 (SNR) | 92dB | 最小值:92.29dB 最大值:92.46dB |
| 总谐波失真 (THD) | -112dB | 最小值:-108.8dB 最大值:-111.38dB |
很多 TI SAR ADC 都符合以上列出的规格。
来自隔离器的延迟会导致相对于 SCLK 的理想 SDO 读取与实际 SDO 读取之间出现延迟。此延迟是可以调整的,方法是增加一个 SCLK 返回信号,该信号将通过数字隔离器传输到所有对象以便在完全正确的时间读取 SDO。添加一个返回时钟需要用到另一个隔离通道。
该性能是在定制的 4 通道、通道间隔离式 ADS8689 PCB 上测得的。输入信号为 24Vpp、1kHz 正弦波。交流性能显示最小 SNR = 92.2dB 且最小 THD = –108.8dB,这与该 ADC 的额定性能(SNR = 92dB 且 THD = –112dB)非常匹配。
| 通道 | SNR (dB) | THD (dB) |
|---|---|---|
| 1 | 92.29 | -109.95 |
| 2 | 92.38 | -108.82 |
| 3 | 92.46 | -109.53 |
| 4 | 92.42 | -111.38 |

此设计中使用了 14V 双向 TVS 二极管来保护 SAR ADC 的输入。由于增加了电容,TVS 二极管实际上会使总谐波失真 (THD) 性能降低。在安装了 TVS 二极管的情况下会发现 THD 比未安装情况下的相应值差大约 6dB。
| 器件 | 主要特性 | 链路 | 类似器件 |
|---|---|---|---|
| ADS8689(1) | 16 位分辨率,SPI,100ksps 采样速率,单端输入,±12.288V 输入范围。 | 具有可编程 (±12/±10/±6/±5/±2.5V) 输入范围、+5V 电源的 16 位、100kSPS、1 通道 SAR ADC | 精密 ADC |
| ISO7741(2) | EMC 性能优异的高速四通道增强型数字隔离器 | EMC 性能优异的四通道、3/1、增强型数字隔离器 | 隔离 |
主要文件链接
德州仪器 (TI),SBAA269 的源文件,软件支持。