SLVSCA0C October   2013  – September 2016

PRODUCTION DATA.  

  1. Features
  2. Applications
  3. Description
  4. Revision History
  5. Pin Configuration and Functions
  6. Specifications
    1. 6.1 Absolute Maximum Ratings
    2. 6.2 ESD Ratings
    3. 6.3 Recommended Operating Conditions
    4. 6.4 Thermal Information
    5. 6.5 Electrical Characteristics
    6. 6.6 Typical Characteristics
  7. Detailed Description
    1. 7.1 Overview
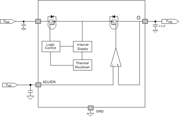
    2. 7.2 Functional Block Diagram
    3. 7.3 Feature Description
      1. 7.3.1 Regulated Output (VOUT)
      2. 7.3.2 Undervoltage Shutdown
      3. 7.3.3 Thermal Protection
      4. 7.3.4 VOUT Short to Battery
      5. 7.3.5 Tracking Regulator with ENABLE Circuit
    4. 7.4 Device Functional Modes
      1. 7.4.1 Operation With VI < 4 V
      2. 7.4.2 Operation With ADJ/EN Control
  8. Application and Implementation
    1. 8.1 Application Information
    2. 8.2 Typical Application
      1. 8.2.1 Design Requirements
      2. 8.2.2 Detailed Design Procedure
        1. 8.2.2.1 External Capacitors
      3. 8.2.3 Application Curves
  9. Power Supply Recommendations
  10. 10Layout
    1. 10.1 Layout Guidelines
      1. 10.1.1 Package Mounting
      2. 10.1.2 Board Layout Recommendations to Improve PSRR and Noise Performance
    2. 10.2 Layout Example
    3. 10.3 Power Dissipation and Thermal Considerations
  11. 11Device and Documentation Support
    1. 11.1 Device Support
      1. 11.1.1 Development Support
    2. 11.2 Documentation Support
      1. 11.2.1 Related Documentation
    3. 11.3 Receiving Notification of Documentation Updates
    4. 11.4 Community Resource
    5. 11.5 Trademarks
    6. 11.6 Electrostatic Discharge Caution
    7. 11.7 Glossary
  12. 12Mechanical, Packaging, and Orderable Information

1 Features

  • Qualified for Automotive Applications
  • AEC-Q100 Qualified With the Following Results
    • Device Temperature Grade 1: –40°C to 125°C Ambient Operating Temperature Range
    • Device HBM ESD Classification Level 3A
    • Device CDM ESD Classification Level C6
  • –20-V to 45-V Wide, Maximum Input Voltage Range
  • Output Current, 50 mA
  • Very-Low Output-Tracking Tolerance,
    5 mV (max)
  • 150-mV Low Dropout Voltage When
    IOUT = 10 mA
  • Combined Reference and Enable Input
  • 40-µA Low Quiescent Current at Light Load
  • Extreme, Wide ESR Range.
    • Stable with 1-µF to 50-µF Ceramic Output Capacitor, ESR 1 mΩ to 20 Ω
  • Reverse Polarity Protection
  • Overtemperature Protection
  • Output Short-Circuit Proof to Ground and Supply
  • SOT-23 Package

2 Applications

  • Off-board Sensor Supply
  • High-Precision Voltage Tracking

3 Description

The TPS7B4250-Q1 device is a monolithic, integrated low-dropout voltage tracker. The device is available in a SOT-23 package. The TPS7B4250-Q1 device is designed to supply off-board sensors in an automotive environment. The IC has integrated protection for overload, over temperature, reverse polarity, and output short-circuit to the battery and ground.

A reference voltage applied at the adjust-input pin, ADJ, regulates supply voltages up to VIN = 45 V with high accuracy and loads up to 50 mA.

By setting the adjust/enable input pin, ADJ/EN, to low, the TPS7B4250-Q1 device switches to standby mode which reduces the quiescent current to the minimum value.

Device Information(1)

PART NUMBER PACKAGE BODY SIZE (NOM)
TPS7B4250-Q1 SOT-23 (5) 2.90 mm × 1.60 mm
  1. For all available packages, see the orderable addendum at the end of the data sheet.

 
Output Equal to Reference Voltage

TPS7B4250-Q1 alt_typ_slvsca0.gif

Output Lower than Reference Voltage

TPS7B4250-Q1 alt_lower_slvsca0.gif