SLUUBM0D May   2017  – October 2020 TPS92518 , TPS92518-Q1 , TPS92518HV , TPS92518HV-Q1

 

  1.   Trademarks
  2. 1Description
    1. 1.1 Typical Applications
    2. 1.2 Connector Description
  3. 2Performance Specifications
  4. 3Performance Data and Typical Characteristic Curves
    1. 3.1 Startup Waveforms
      1. 3.1.1 Startup After SPI Enable Command
      2. 3.1.2 Startup on Hardware Enable Pin Transition
    2. 3.2 Shutdown Waveforms
      1. 3.2.1 Shutdown After SPI Disable
      2. 3.2.2 Shutdown After Hardware Enable Pin Transition
    3. 3.3 Current Sharing
    4. 3.4 Diode and Boot Capacitor Current
      1. 3.4.1 Diode, Inductor, and Boot Capacitor Current at Low Output Current
      2. 3.4.2 Diode, Inductor, and Boot Capacitor Current at High Output Current
      3. 3.4.3 Shunt FET Dimming
      4. 3.4.4 Undervoltage Lockout Description
  5. 4Schematic, PCB Layout, and Bill of Materials
    1. 4.1 Schematic
    2. 4.2 Layout
    3. 4.3 Bill of Materials
  6. 5Software
    1. 5.1 TPS92518 Demonstration Kit Software Installation
      1. 5.1.1 Windows 10
  7. 6Use of LEDSPIMCUEVM-879 Microcontroller Board for SPI Communications with the TPS92518
  8. 7Revision History

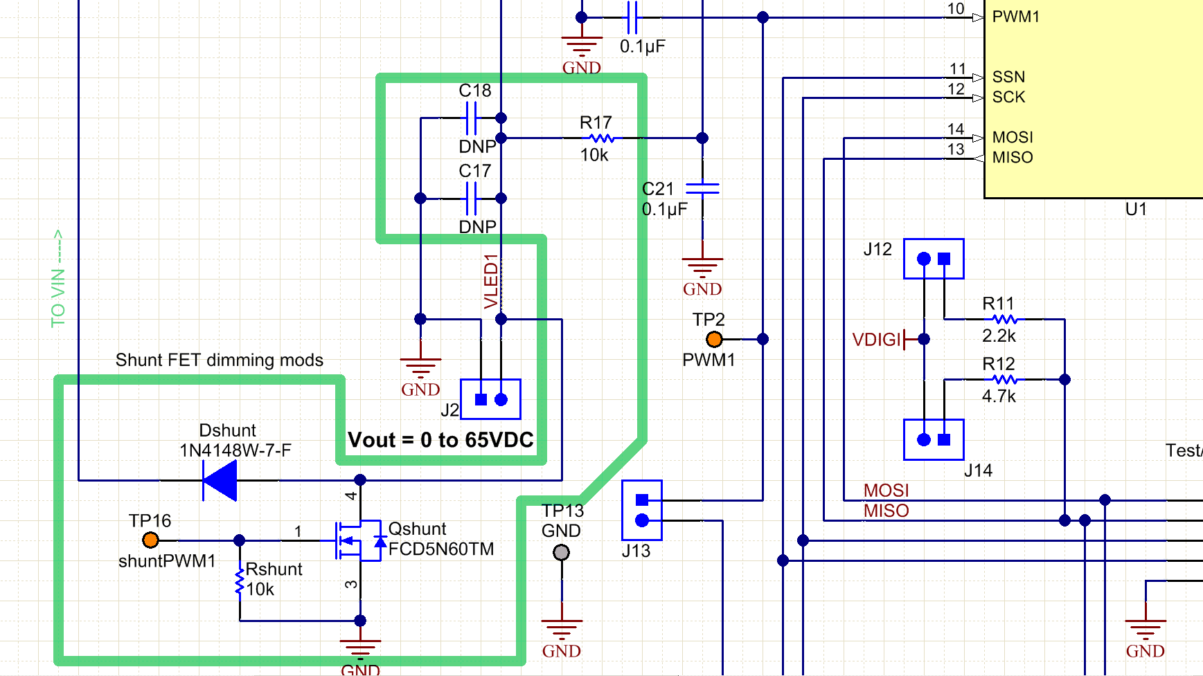
Shunt FET Dimming

Shunt FET dimming is simple with the TPS92518. Short leads between the evaluation board and the LED load boards are important to prevent VLED overshoot. Locating the shunt FET on or near the LED load board also helps to reduce VLED overshoot. Adding an appropriately rated diode from the LED+ line that conducts back to the positive VIN input will clamp voltage overshoot.

Note:

There is no provision for mounting such a diode on the board: it must be soldered into the wiring used to connect the shunt FET into the circuit.

Similarly, repopulating R17 and C21 with different values will also protect the VLED pin from overshoots. The Figure 3-12, green high-lighted area, illustrates the circuitry modifications for shunt FET dimming if high overshoots are being seen. Adding/increasing the resistance at R17 and greatly reducing C21, OR adding a diode (shown as Dshunt) back to VIN are proven solutions. If adding R17 ensure a small C21 is used, like 220 pF, to allow the feedback enough bandwidth for correct output voltage sensing.

GUID-9792845A-76D9-4F3C-A734-437862F76ECC-low.png Figure 3-12 Additional Circuitry Required for Shunt FET Dimming